Triénio 2013-2016
PE02/01
Projeto Educativo de Creche
“Escola e Família de mãos dadas”

Simone Helen Dromound

Triénio 2013-2016
Projeto Educativo de Creche
“Escola e Família de mãos dadas”

Índice
Índice............................................................................................................................................3

Triénio 2013-2016
Projeto Educativo de Creche
“Escola e Família de mãos dadas”

Introdução
Uma vez que a educação visa influenciar o futuro das crianças ao longo do seu percurso
escolar, as diferentes instituições educativas deverão organizar-se de forma a responder às
necessidades e interesses das crianças e jovens, como também à evolução da sociedade. Apesar de
a lei não o exigir, uma vez que somos uma cooperativa de ensino privada achamos importante
elaborar um projeto educativo para a totalidade da nossa Instituição: berçário e creche, jardim de
infância e CATL.
O Projeto Educativo é o documento que consagra a orientação educativa da Escola, em que
são explicitados os princípios, os valores, os objetivos e as estratégias que a escola adota para
cumprir a sua função e apresenta os objetivos gerais que norteiam a atividade da Escola. (Regime
de Autonomia, Decreto-Lei n.º 115 A/98, de 4 de maio, Ministério da Educação).
O Projeto Educativo, como instrumento fundamental da dinâmica escolar, requer a
mobilização de professores, alunos, pais e encarregados de educação, pessoal não docente,
instituições da comunidade envolvente e da Administração Central e Autarquia, a fim de, em
conjugação de esforços, se conseguirem os recursos necessários para se atingir a qualidade
educativa pretendida. (Ministério da Educação, 1998) Ao nosso projeto chamamos Escola e
Família de Mãos Dadas. Sentimos necessidade de melhorar a relação/interação escola – família,
uma vez que são os dois agentes de socialização mais importantes no desenvolvimento da criança.

Triénio 2013-2016
Projeto Educativo de Creche
“Escola e Família de mãos dadas”

I - Contextualização do projeto
1. Caraterização do contexto
1.1. Localização
A Creche do Centro Social e Paroquial está situada na freguesia de Vila de Punhe do
concelho e distrito de Viana do Castelo.
Situa-se a cerca de 5 Km, da margem esquerda do Rio Lima, a 15 km do concelho d Viana
do castelo e de 20, 40 e 70 das cidades de Barcelos, Braga e Porto, respetivamente e de 62 da
fronteira de Valença do Minho. Atravessam-na, de poente para nascente a via medieval ou antiga
estrada real 4; a atual 308/305, (estrada nacional de Viana do castelo/ Braga), a sul da primeira e o
caminho-de-ferro (linha do Minho), a sul desta.
Topograficamente, abrigada do norte pelo monte Roques ou Santinho, desdobra-se para sul,
terrenos úberes até à Infia. É limitada do Oeste pelas freguesias de Alvarães e Vila Fria; do Norte,
por Vila Franca e Subportela; do leste por Mujães e Barroselas; e do Sul por Alvarães e Fragoso
(Barcelos). Com uma área territorial de 6,7 Km2, a freguesias de Vila de Punhe é habitada por
cerca de 3300 habitantes, dos quais 2160 são eleitores recenseados. Tratando-se de um povoamento
disperso, a sua estrutura urbanística é composta pelos seguintes lugares: Arques, Chasqueira,
Milhões, Neves, Outrelo e Regos.

1.2. População
A instituição está inserida em meio rural, que hoje a nível económico, cultural e social se
encontra em constante mudança. Quando em 1981 a atividade económica predominante na
freguesia era a indústria têxtil e de “artesanato” em madeira, hoje, embora estas atividades ainda
tenham grande peso na economia, assistimos a um aumento significativo do sector terciário.
O nível cultural da população teve um aumento considerável. Hoje assistimos a um aumento
da escolaridade da população, havendo uma percentagem considerável de licenciados com e de
pessoas com cursos profissionais, o que permite a maior qualificação no mundo trabalho. Por outro

Triénio 2013-2016
Projeto Educativo de Creche
“Escola e Família de mãos dadas”
lado assistimos ao aumento de famílias com problemas sociais, nomeadamente alcoolismo,
toxicodependência.

1.3. Recursos
A freguesia possui muitos estabelecimentos comerciais sendo eles de restauração, supermercados,
drogarias, padarias, bombas de gasolina, talhos, indústria de confecções, construção civil, indústria
de madeiras, carpintaria, transformação de granitos, serralharias, seguros e contabilidade, e quer
em Vila de Punhe quer nas áreas envolventes, há muita emigração.
No Turismo de Habitação destaca-se a Casa da Portela, Quinta de Bouça e casa da Torre das neves.
Como Associações desportivas, Vila de Punhe tem o Neves Futebol Clube, o Centro Recreativo e
Cultural das Neves (com o jornal “ Amanhecer das neves”) e o Grupo Juvenil de Vila de Punhe.
As acessibilidades são razoáveis, sendo a maior parte dos acessos de alcatrão, paralelo e alguns,
mas raros, em terra batida. As estradas estão num estado de conservação razoável e a freguesia
encontra-se razoavelmente bem servida de transportes públicos.

1.4. Rede educativa
Relativamente aos equipamentos sociais e escolares, destes fazem parte o Centro
Social e Paroquial de Vila de Punhe (com valência de creche, jardim de Infância e CATL),
escola do Ensino Básico.

Triénio 2013-2016
Projeto Educativo de Creche
“Escola e Família de mãos dadas”

2. Caraterização da Instituição
O Jardim de Infância iniciou as suas atividades em 1968, dependente do posto da telescola,
com cerca de 20 crianças, nos baixos da casa “Pimenta Machado”, onde continuou até 1975 e, por
falta de salas, não funcionou no ano seguinte. Reapareceu em 1977/78, supervisionado pela Junta
de Freguesia, ocupando as crianças duas salas sob a responsabilidade de assistentes sociais.
Ficavam da parte sul do Externato.
Criado em 1981, o Centro Social e Paroquial como instituição de solidariedade cujo fim
primário se fixa na promoção e entreajuda dos habitantes, especialmente dos mais carenciados, e
aprovados os Estatutos pelo Arcebispo de Viana do Castelo, D. Júlio Tavares Rebimbas, foram os
mesmos registados perante a autoridade civil, onde ficaram arquivados.
De imediato, pensou-se numa Creche e Jardim Infantil e delineou-se então os primeiros
contactos necessários e indispensáveis. Como consequência, em 1985, a Câmara Municipal
deliberou aprovar um estudo prévio e remetê-lo ao GAT para elaboração do respectivo projecto.
Entretanto foi conseguido o terreno cuja terraplanagem foi efectuada nos meses de Junho e Julho
de 1986.
Aberto o concurso público, nos termos do art.49.º do Decreto-Lei nº235/86 de 18 de Agosto,
pelo presidente David da Silva Monteiro (reitor) em 10/11/1987 com a designação da empreitada
“Creche e Jardim de Infância”, foi a mesma entregue à firma Martins e Soares, Lda., de Lanheses.
Ficaria com três salas para serviço de creche (40 crianças), duas para as mais crescidas (60
crianças), para além de todas as infra-estruturas para apoio dos tempos livres.
Começadas as obras em Abril de 1988, a oito de Junho receberam a visita do Secretário de
Estado da Segurança Social o qual se deslocou também a pavilhões improvisados, já em péssimas
condições, que apoiavam 70 crianças.
Segundo a placa comemorativa afixada no corredor da entrada “Foi este edifício inaugurado
em 23/06/90 por sua Ex.ª o Senhor Secretário de Estado da Segurança Social José Luís Vieira de
Castro”. A bênção, porém, foi lançada em 8/10/92 pelo vigário geral da diocese, Monsenhor
Sebastião Pires Ferreira. O cargo de directora foi atribuído à Prof. Manuela Paulino Moreira.
Em Julho de 1991 beneficiou de uma comparticipação do Governo, destinada à compra de
uma carrinha de 28 lugares. A bênção deu-se no mês de Setembro na presença do Dr. Luís
Triénio 2013-2016
Projeto Educativo de Creche
“Escola e Família de mãos dadas”
Marques Mendes, Secretário de Estado da Presidência do Conselho de Ministros, de diversas
autoridades concelhias e locais e de algum povo. Antecedendo a confraternização, a carrinha levou
os visitantes a diversos locais, inclusive o campo de jogos.
Em 1997, ano em que foram substituídas as persianas em madeira por duralumínio e revistas
as bancas da cozinha e o piso da sala, cinco educadoras de infância, cinco vigilantes, cinco
auxiliares de limpeza, uma cozinheira, uma ajudante de cozinha, um motorista e, por vezes, uma
mulher-a-dias, mais uma técnica especializada para assistir as crianças com dificuldades.
Aberto de segunda a sexta, das sete às dezanove horas, é comparticipado pelo Centro
Regional de Segurança Social de Viana do Castelo.

2.1. Modelo Pedagógico
A palavra método significa caminho ou processo racional para atingir um dado fim. Agir com um
dado método supõe uma prévia análise dos objetivos que se pretendem atingir, das situações a
enfrentar, assim como dos recursos e do tempo disponíveis, e, por último, das várias alternativas
possíveis. Trata-se, pois, de uma ação planeada, baseada num quadro de procedimentos
sistematizados e previamente conhecidos.
Em pedagogia, entende-se por métodos os diferentes modos de proporcionar uma dada
aprendizagem e que foram sendo individualizados pelos pedagogos ou pela investigação científica.
O método não diz respeito aos vários saberes que são transmitidos, mas sim ao modo como se
realiza a sua transmissão. Podemos definir um método pedagógico como uma forma específica de
organização dos conhecimentos, tendo em conta os objetivos do programa de formação, as
características dos formandos e os recursos disponíveis.
No nosso colégio não temos um modelo pedagógico específico. Cada docente escolhe o que quer
utilizar na sua prática. No entanto fomentamos a cooperação e a partilha de saberes entre toda a
equipa.

Triénio 2013-2016
Projeto Educativo de Creche
“Escola e Família de mãos dadas”
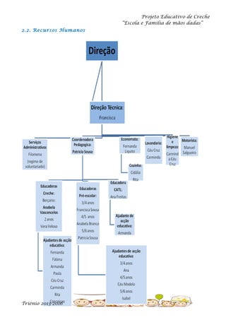
2.2. Recursos Humanos

Triénio 2013-2016
Projeto Educativo de Creche
“Escola e Família de mãos dadas”
Pessoal docente:
O corpo docente desta instituição é constituído por:
• cinco educadoras:
• duas são responsáveis por grupos da creche;
• três são responsáveis por grupos do jardim de infância;
(Destas, uma desempenha funções de coordenadora pedagógica, e uma outra de diretora técnica da
instituição.)
• Uma professora de expressão musical;
• Um professor de ginástica;

Pessoal não docente:
O pessoal não docente é constituído por:
• uma educadora social responsável pelo CATL;
• sete auxiliares de ação educativa, sendo que uma delas desempenha funções de
ecónoma;
• duas cozinheiras;
• um motorista;

2.3. Horário de funcionamento
O Centro Social e Paroquial funciona entre as 7:15h da manhã e as 19:00h da tarde, de
Segunda a Sexta. Encontrando-se encerrada durante o mês de Agosto.

2.4. Valências

Triénio 2013-2016
Projeto Educativo de Creche
“Escola e Família de mãos dadas”
O Centro Social e Paroquial de Vila de Punhe é uma instituição de Solidariedade Social (IPSS). De
momento, a instituição conta com três valências, nomeadamente a Creche, a valência do Préescolar, que conta com três salas, a dos 3/4 anos, a dos 4/5 anos e a dos 5/6 anos e a valência do
CATL.
A sala dos 2 anos tem 13 crianças.

O

berçário tem 7 crianças.

De acordo com o Despacho Conjunto n.º 268/97 de 25 de Agosto, estas salas cumprem
com os seguintes requisitos:
 Permitem o contacto visual com o exterior através de várias portas;
 Proporcionam facilmente o acesso ao exterior;
Triénio 2013-2016
Projeto Educativo de Creche
“Escola e Família de mãos dadas”
 Possuem zona de bancada fixa, com água;
 São contíguas às outras salas de atividades e de higiene;


Cada uma possui casa de banho própria, afeta à sala, com lavatórios e sanitas
pequenos, adequados às crianças, um chuveiro de água corrente, fria e quente e ainda
armários para arrumar as escovas de dentes e pasta para a higiene oral das crianças;

 Tem comunicação fácil com a zona de cabides;
 Tem acesso e comunicação fácil com as outras salas da Instituição;
 Possui pavimento confortável, resistente e lavável;
 As paredes são pintadas com tintas de cores vivas e agradáveis;

Creche
Sala dos 2 anos
Berçário

FEMININO
7
4

Quadro 2: Nº de crianças na valência de Creche

Triénio 2013-2016

MASCULINO
6
3

TOTAL
13
7
Projeto Educativo de Creche
“Escola e Família de mãos dadas”
2.5. Utentes
Atendemos:
• Crianças originárias de vários países (diferentes culturas);
• Crianças de extratos sociais, culturais e económicos diversos;
• Crianças residentes na freguesia e crianças que, embora residindo em diferentes locais,
são atendidas devido à proximidade do trabalho dos pais.
2.6.Espaços e ligações entre os espaços
Esta Instituição está implantada num Edifício construído de raiz para as suas atuais
funções. Este é constituído por dois pisos e um espaço exterior. O piso térreo é onde se
desenvolvem a maioria das atividades, da Valência de Creche e Valência de Pré-Escolar,
assim como também o Refeitório, a Cozinha, Lavandaria e Administração, sendo uma sala
(5/6 anos) e dormitório (crianças de Pré-Escolar) no piso superior.
O espaço exterior é descoberto e amplo para realizar jogos livres e orientados. A
instituição é ainda rodeada por um espaço exterior delimitado por muros, o qual assegura a
circulação dos utentes no seu interior. O acesso à Valência da Creche e Pré-Escolar, bem
como refeitório, cozinha, escritório é feito através do Átrio, o qual possui duas portas de
segurança à entrada.

2.7.Famílias

Triénio 2013-2016
Projeto Educativo de Creche
“Escola e Família de mãos dadas”
Os pais/familiares das crianças formam um grupo heterogéneo com formação académica e
profissional diversificada, de extratos sociais, económicos e culturais diversos, apesar de a maioria
pertencer a níveis médios, médios-alto.

Triénio 2013-2016
Projeto Educativo de Creche
“Escola e Família de mãos dadas”

3. Análise e formulação do problema
3.1. Análise do funcionamento da escola
3.1.1. Funcionamento organizacional
Realizam-se ao longo de cada ano escolar diversas atividades:
• Com a equipa:
Reunião geral – Realiza-se habitualmente no final de cada ano letivo, nela participando a direção
e todos os funcionários dos diferentes sectores (educadoras, auxiliares, cozinha e limpeza) da
Instituição. Nesta reunião é debatido e encerrado o ano escolar decorrente e é planeado, em
conjunto, o ano letivo seguinte.
Reuniões pedagógicas – Realizam-se uma vez por mês e nelas participam a coordenadora
pedagógica e o restante corpo docente. Debatem-se os problemas gerais e educativos da Instituição,
definem-se linhas orientadoras para a realização de atividades e projetos e fazem-se avaliações.

• Com os pais:
Cada criança traz consigo o seu mundo familiar – nas suas brincadeiras, nos seus hábitos e
nas expressões que usa, lembra e vive aquilo que já aprendeu e que está a aprender. O
envolvimento dos pais na educação escolar dos filhos é um direito, uma responsabilidade e um
valor. É hoje claro que a participação ativa dos pais nos processos de aprendizagem pode melhorar
o desenvolvimento das crianças. Os pais são, com toda a propriedade, o maior e mais válido
recurso que os educadores possuem para ajudar as crianças a terem sucesso e felicidade. Torna-se
assim importante manter a relação de reciprocidade entre a escola e a família.
A nossa Instituição propõe-se realizar algumas atividades que facilitem este tipo de relação:
Entrevistas individuais – São efetuadas no momento da admissão da criança na
Instituição, destinadas ao conhecimento dos hábitos da criança, do contexto familiar e
do meio em que vive, à sensibilização dos pais para a importância da sua participação

Triénio 2013-2016
Projeto Educativo de Creche
“Escola e Família de mãos dadas”
no processo educativo da criança e para dar conhecimento de algumas normas do
regulamento interno.
Contatos formais e informais ao longo do ano – Realizam-se ao longo do ano a
pedido dos pais ou da educadora e têm por objetivo trocar impressões sobre a
evolução da criança e encontrar estratégias para melhorar o seu desenvolvimento.
Tanto as educadoras como a coordenadora disponibilizam uma tarde por mês, com
horários pré-estabelecidos, para atendimento aos pais.
 Reuniões de sala – Realizam-se uma vez por ano. No início do ano letivo para dar
conhecimento aos pais dos aspetos organizacionais da Instituição e do plano de
trabalho do educador.
Troca de informações através de e-mail com a equipa pedagógica das várias salas para
facilitar a colaboração e cooperação dos pais nas atividades e projetos das crianças.
Encontros festivos - como meio de intensificar o relacionamento entre toda a equipa da
Instituição e os pais/família das crianças.
Informação afixada nas salas, nos corredores e expositor exterior – que dizem
respeito a aspetos organizacionais (horários, ementas, avisos, recados ou informações
várias).
Caixa virtual para receção de sugestões que os encarregados de educação queiram
transmitir à Instituição, através da plataforma informática que disponibiliza para cada
um dos pais uma área reservada, de acesso restrito, onde poderão direcionar para a
educadora, secretaria ou direção as suas informações, sugestões e reclamações

3.1.2 Funcionamento pedagógico
Cada educadora utiliza o método que acha mais adequado ao seu grupo de crianças. No
entanto o educador sabe que o saber não é uma acumulação de conhecimentos mas uma maneira de
aprender as situações, de analisar e comunicar: reconhece várias atitudes possíveis; aceita cada
criança tal como é, ficando atento ao que a criança faz, ajuda a confortar-se com os outros e
aprofunda as suas ideias pessoais sem se submeter a uma norma rígida; respeita essa diferença, e a
partir desta planifica e enriquece o seu trabalho.
Triénio 2013-2016
Projeto Educativo de Creche
“Escola e Família de mãos dadas”
A criança procura fazer descobertas porque quer e não por ordem do educador; troca as suas
pesquisas com os colegas e toma consciência das várias formas de abordagem do mesmo problema.
A criança tem na sua sala várias áreas de atividades, conhecidas por “cantinhos”, onde pode fazer
as suas opções de escolha.
É dada ainda a oportunidade às crianças do jardim-de-infância de iniciar a frequência de
aulas curriculares de ginástica e expressão musical, que se estendem até à natação.
3.1.3 Missão/Visão e Valores da Instituição
O Centro Social e Paroquial de Vila de Punhe (CSPVP), nas suas diferentes valências tem
como missão criar condições para o desenvolvimento integral de todas as suas crianças,
contribuindo para o seu desenvolvimento cognitivo, sócio-moral e psicomotor, potenciando o seu
crescimento saudável e equilibrado, formando futuros cidadãos intervenientes, críticos e
conscientes da importância dos valores cívicos e ambientais.
A visão de ser reconhecida como uma I.P.S.S. pioneira e de referência na implementação de
políticas e práticas de solidariedade. Uma instituição de referência no desenvolvimento da
comunidade, articulando de uma forma permanente todas as respostas educativas, sustentando-as
em princípios de qualidade e orientadas para as necessidades e interesses de todos.
 Comprometimento com o ensino – aprendizagem, procurando um ensino de
qualidade;
 Respeito pela individualidade e pelas especificidades de cada pessoa envolvida;
 Organização, de acordo com a legislação em vigor, favorecendo o
desenvolvimento de serviços e respostas de qualidade;
 Solidariedade para os que mais precisam, no combate aos fenómenos de
pobreza e de todo o tipo de exclusão social;
 O trabalho em equipa e Entreajuda para um desenvolvimento harmonioso das
crianças,
 O profissionalismo e o rigor, por parte de todos os profissionais que trabalham
diariamente com as crianças;

Triénio 2013-2016
Projeto Educativo de Creche
“Escola e Família de mãos dadas”
 Disciplina que considera a necessidade de reconhecimento por parte da criança
de um conjunto de regras que precisam de ser respeitadas para que o seu
crescimento e integração social se processem de forma harmoniosa, de modo a
transforma-se numa pessoa responsável, confiante e equilibrada;
 Afetividade que assenta no princípio de que cada criança é única e que a sua
integração no grupo resulta da compreensão das suas necessidades individuais e
de uma atitude de disponibilidade para a escutar, compreender, acarinhar…
 Segurança, que pressupõe não só a existência de um espaço concebido á medida
da criança para a sua segurança, mas também um espaço onde ela se sente
protegida, segura, feliz…

3.2. Formulação do problema
Atualmente o pré-escolar é entendido como um ambiente formalmente organizado, rico e
diversificado, complementar da ação educativa da família e promotor de experiências e
aprendizagens. O principal objetivo é garantir às crianças a igualdade de oportunidades, no que
concerne o acesso à escola e ao sucesso das aprendizagens. Favorece a sua formação e
desenvolvimento equilibrado, tendo em vista a sua inserção na sociedade como cidadãos de pleno
direito – autónomos, livres e solidários.
A escola assume um compromisso com o futuro. Consequentemente, deverá proporcionar
uma formação que combine temas/conteúdos, desejados e contextualizados, e promover a
aquisição de hábitos e regras, proporcionando às crianças uma perspetiva ampla da vida social e
cultural.
Nesta perspetiva é prioritário a elaboração de um projeto que determinará as prioridades
educativas que se justificam no contexto desta Instituição, bem como conter as formas de
organização da escola que permitam responder às caraterísticas das crianças e da comunidade.
Assim, para o nosso projeto escolhemos o tema “Escola e Família de Mãos Dadas” pois o
sucesso da criança, para realizar os desempenhos propostos, depende de vários participantes como
facilitador da aprendizagem, sendo os pais os pioneiros nesta problemática. Cabe à escola

Triénio 2013-2016
Projeto Educativo de Creche
“Escola e Família de mãos dadas”
complementar a educação familiar respeitando os valores de cada criança, preparando a sua
integração na sociedade.
Nenhum Homem existe sem se envolver na realidade que o rodeia. O Homem no decorrer da
vida desenvolve-se em função das vivências e aprendizagens que faz ao longo da sua socialização.
Nesta perspetiva o indivíduo está em constante interação com o meio que o rodeia, numa contínua
permuta não só com o seu grupo, como também com os outros diferentes grupos.
Dois dos agentes de socialização mais importantes ao longo da vida do indivíduo, e que
contextualizam o seu desenvolvimento, são, sem dúvida, a família e a escola.
A família é o primeiro grupo onde o indivíduo se insere. A família é o verdadeiro e essencial elo de
ligação entre o indivíduo e o mundo.
O que hoje em dia ainda falta é a proximidade real entre a família e a escola. Esta
proximidade não deve consistir apenas no momento em que se deixa a criança à porta da sala da
escola. Deve existir uma proximidade que garanta à criança a certeza de que a sua família e a
escola que frequenta comungam dos mesmos valores.
A escola é essencialmente vista como um sistema onde se processa uma ação social
específica. Mas, para que o aluno tenha sucesso global, a educação não deve ser o resultado de uma
ação individual entre pais e filhos – educação familiar – ou professor e aluno – educação escolar –
mas sim entre duas categorias sociais distintas: a família e a escola.
Colaborar significa comunicar com o objetivo de resolver o mesmo problema; significa dar
as mãos para agir em conjunto em prol de um bem comum. É essencial existir uma comunicação
prévia que conduza ao reconhecimento da importância da resolução do problema em questão. Se
não existir essa comunicação ou o reconhecimento do problema e da importância da sua resolução,
a colaboração dos pais torna-se difícil de alcançar.
Tendo por base o tema deste projeto educativo “Escola e Família de Mãos Dadas”
concluímos que, embora estruturalmente diferenciados, o fato de serem dois contextos essenciais à
vida do indivíduo e de possuírem, no essencial, objetivos comuns, existe entre a família e a escola
uma complementaridade natural.
Escola e família assumem-se, na sua relação, como verdadeiros grupos cooperativos.
Sistemas diferentes que transformam a sua interação numa real parceria, para que a criança, na
generalidade, possa desenvolver ao máximo as suas capacidades de forma harmoniosa e coerente.
Triénio 2013-2016
Projeto Educativo de Creche
“Escola e Família de mãos dadas”
É necessário mudar um contexto de mútuas recriminações, bloqueios e receios, onde uns e outros
(pais e educadores) se movimentam de modo pouco flexível e, muitas vezes, culpabilizando-se do
“outro”, atribuindo aos pais e às atitudes dos educadores a principal causa do desinteresse,
manifestado pela inexistência de relações.
A necessidade dos pais interagirem com os educadores e vice-versa baseia-se na convicção
da importância da partilha de responsabilidades, informação e poder de decisão. Um processo que
é um dos principais fatores de sucesso e o que melhor se correlaciona com ganhos futuros. Este
processo de interação implica estratégias diversificadas que se inscrevem em vários tipos de
abordagens.
Quando os valores da escola coincidem com os da família, quando não há ruturas culturais, a
aprendizagem ocorre com mais facilidade, isto é, a continuidade entre o mundo escolar e o mundo
familiar é imprescindível para o sucesso escolar. O envolvimento familiar na escola implica que a
família e os professores trabalhem em parceria para criar um ambiente que fortaleça a
aprendizagem feita na escola e em casa, partindo-se do princípio que há um trabalho de parceria,
responsabilidade e participação, para um sucesso educativo global.

3.2.1. Por que razão alguns pais não colaboram?
Na generalidade, os pais que não colaboram são classificados de ansiosos e ambiciosos e,
regra geral, são pais que criaram expetativas irrealistas acerca do futuro do seu filho. Para pais
deste tipo é extremamente difícil aceitar as limitações do seu filho, exigem do filho algo que está
fora do alcance dele, algo que ultrapassa as suas potencialidades.
Não são só este tipo de pais que não colaboram com os professores/educadores. Pais cuja
ocupação de tempo é elevada têm dificuldade em encarar a relação com a escola como uma
prioridade. Pais que tenham tido no passado más experiências com a escola, ou porque eram maus
estudantes ou porque simplesmente têm más recordações, possuem também dificuldade em
colaborar com a escola que o filho frequenta.
No caso de se tratar de uma família monoparental, os cuidados da criança não são repartidos
pelas duas figuras parentais, o que obriga, regra geral, a uma menor disponibilidade da parte do
adulto que vive com a criança.

Triénio 2013-2016
Projeto Educativo de Creche
“Escola e Família de mãos dadas”
Existem vários fatores que provocam obstáculos reais a uma atitude de colaboração da parte
da família:
Falta de espaços convenientes para atendimento de pais;
• O fato de os professores/educadores não serem alertados na sua formação do importante
papel que desempenha o envolvimento parental;
• A desmotivação criada pela própria escola, quando apenas chama os pais à escola
quando há problemas de comportamento por parte da criança.
Um dos grandes problemas que também dificulta o envolvimento parental é, sem dúvida, a
diferenciação estrutural entre família e a escola. No entanto, existem atualmente semelhanças entre
ambas, na medida em que existe alguma sobreposição de funções, o que gera um clima de
ansiedade entre pais e professores/educadores.

3.2.2 Por que razão alguns docentes não colaboram?
Os docentes são hoje em dia alvo de uma grande pressão no sentido de os levar a assumir
cada vez mais funções, para as quais não se encontram preparados e não dispõem tempo. Funções
que vão desde animador social até assistente social.
O fato de os docentes serem sobrecarregados com novas funções leva à desvalorização das
suas funções diretamente relacionadas com o ensino. O docente não se encontra profissionalmente
preparado para desempenhar as suas novas funções; por isso, o fato de estar encarregue de as
exercer prejudica a sua função tradicional – preparar aulas, ensinar e avaliar. Ao ter novas funções
o docente concentra nelas a sua energia (que antes utiliza para a preparação das aulas e do ensino)
e fica desorientado por estar sujeito a pressões contraditórias e irrealistas, perdendo assim a sua
entidade profissional. O docente deve ter consciência da sua principal missão -o ensino - e do
muito tempo e energia que essa missão comporta.
Ser docente exige que se esteja sujeito a uma pressão psicológica constante e por vezes o
docente alcança um estado de tal stresse e fadiga que se torna quase impossível o esforço para que
a relação com a família seja boa.
Há muitos docentes que interpretam a participação da família na vida escolar da criança
como uma forma de pressão abusiva, com consequências negativas na limitação dos seus direitos
profissionais e na redução da sua autonomia pedagógica. Os docentes manifestam por vezes

Triénio 2013-2016
Projeto Educativo de Creche
“Escola e Família de mãos dadas”
bastantes dúvidas no que diz respeito às vantagens do envolvimento parental, explicando-as com
receio da perda de poder, o receio de que os pais possam vir a “controlar” a atividade deles.
Esta é assim a principal razão pela qual os docentes receiam a colaboração dos pais, embora
tenham consciência da sua importância.

Triénio 2013-2016
Projeto Educativo de Creche
“Escola e Família de mãos dadas”

4. Enquadramento teórico
4.1. A importância do reconhecimento da educação pré-escolar
A educação pré-escolar em Portugal só obteve um quadro legislativo próprio com a
aprovação da Lei n.º 5/97, de 10 de Fevereiro, Lei-quadro da Educação Pré-Escolar.
Sendo esta instituição um espaço que se regula segundo o sistema educativo através das leis
fundamentais, embora não de forma homogénea em função das várias valências que coabitam, não
era possível que no projeto educativo esquecêssemos os grandes princípios e fundamentos das
Orientações Curriculares para a Educação Pré-escolar que refere:
A educação pré-escolar é a primeira etapa da educação básica no processo da educação ao
longo da vida, sendo complementar da ação educativa com a família, com a qual deve estabelecer
estreita relação, favorecendo a formação e o desenvolvimento equilibrado da criança, tendo em
vista a sua plena inserção na sociedade como ser autónomo, livre e solidário.
(Ministério da Educação, 1997, p.15)
Deste princípio surgem os objetivos gerais pedagógicos para a educação pré-escolar:
• Promover o desenvolvimento pessoal e social da criança com base em experiências da
vida democrática numa perspetiva de educação para a cidadania;
• Fomentar a inserção da criança em grupos sociais diversos, no respeito pela
pluralidade das culturas, favorecendo uma progressiva consciência do seu papel
como membro da sociedade;
(No sentido da educação para a cidadania, a organização do ambiente educativo assume particular
importância como um contexto de vida democrática em que as crianças participam, onde contatam
e aprendem a respeitar diferentes culturas. É nesta vivência que se inscreve a área de formação
pessoal e social, considerada como área integradora de todo o processo de educação pré-escolar).
• Contribuir para a igualdade de oportunidades no acesso à escola e para o sucesso da
aprendizagem;
(A educação pré-escolar deve ser perspetivada no sentido da educação ao longo da vida e não
preparação para a escolaridade obrigatória. No entanto, a criança deve ter condições para abordar
Triénio 2013-2016
Projeto Educativo de Creche
“Escola e Família de mãos dadas”
com sucesso a etapa seguinte. Para que a educação pré-escolar possa contribuir para uma maior
igualdade de oportunidades e sucesso da aprendizagem é importante que haja uma organização
intencional sistemática do processo pedagógico, uma pedagogia organizada e estruturada que
valorize o carácter lúdico de que se revestem muitas aprendizagens, que promova competências
que permitam a cada criança reconhecer as suas possibilidades e progressos).
• Estimular o desenvolvimento global da criança no respeito pelas suas caraterísticas
individuais, incluindo comportamentos que favoreçam aprendizagens significativas e
diferenciadas;
(O desenvolvimento e a aprendizagem são vertentes indissociáveis do processo educativo, em que
a criança é o próprio sujeito que desempenha um papel ativo na interação com o meio, que lhe
deverá fornecer condições favoráveis para que se desenvolva e aprenda e, ao mesmo tempo,
contribua para o desenvolvimento e aprendizagem dos outros. Partir do que a criança sabe, da sua
cultura e saberes próprios, respeitar e valorizar as caraterísticas individuais da criança, a sua
diferença constitui a base de novas aprendizagens. Chegamos assim ao conceito de “escola
inclusiva”, em que a educação pré-escolar deverá adotar a prática de uma pedagogia diferenciada,
centrada na cooperação, que inclua todas as crianças, aceite as diferenças, apoie a aprendizagem e
responda às necessidades individuais).

• Desenvolver a expressão e a comunicação através de linguagens múltiplas como meios
de relação, de informação, de sensibilização estética e de compreensão do mundo;
• Despertar a curiosidade e o pensamento crítico;
(A área da expressão e comunicação constitui uma área básica que contribui simultaneamente
para a formação pessoal e social e para o conhecimento do mundo. Por sua vez, a área do
conhecimento do mundo permite articular as outras duas, pois é através das relações com os
outros que se vai construindo a identidade pessoal e se vai tomando posição perante o mundo
social e físico. Dar sentido a esse mundo passa pela utilização de sistemas simbólico-culturais.
Despertar a curiosidade e o pensamento crítico concretiza-se nas diferentes áreas de
conteúdos que se articulam numa formação global, que será o fundamento do processo de
educação ao longo da vida).

Triénio 2013-2016
Projeto Educativo de Creche
“Escola e Família de mãos dadas”
• Proporcionar à criança ocasiões de bem-estar e segurança, nomeadamente no âmbito
da saúde individual e coletiva;
• Proceder à despistagem de inadaptações, deficiências ou precocidades e promover a
melhor orientação e encaminhamento da criança;
(Um ambiente educativo em que a criança sinta bem-estar e segurança contribui para a sua
auto-estima e fomenta o desejo de aprender. A saúde individual e coletiva deve ser também
ocasião de uma educação para a saúde que faz parte da formação do cidadão).
• Incentivar a participação das famílias no processo educativo e estabelecer relações de
efetiva colaboração com a comunidade;
(Sendo a educação pré-escolar complementar da ação da família, haverá que assegurar a
articulação entre o estabelecimento educativo e as famílias. A educação pré-escolar deve
tornar-se a mediadora entre as culturas de origem das crianças e a cultura de que terão que se
apropriar, para terem uma aprendizagem de sucesso. Tendo em conta que não só a família,
como também o meio social em que vive a criança, influencia a sua educação. A escola
beneficiará da conjugação de esforços e da potencialização dos recursos da comunidade na
educação das crianças e dos jovens. Concretamente, os pais e os outros membros da
comunidade poderão colaborar no desenvolvimento do projeto educativo do estabelecimento).
De acordo com a Lei de Bases do Sistema Educativo, Lei n.º 46/86, de 14 de outubro,
artigo 5.º, são objectivos da educação pré-escolar:
• Estimular as capacidades de cada criança e favorecer a sua formação e o
desenvolvimento equilibrado de todas as suas potencialidades;
• Contribuir para a estabilidade e segurança afetivas da criança;
• Favorecer a observação e a compreensão do meio natural e humano para melhor
integração e participação da criança;
• Desenvolver a formação moral da criança e o sentido da responsabilidade, associado ao
da liberdade;
Triénio 2013-2016
Projeto Educativo de Creche
“Escola e Família de mãos dadas”
• Fomentar a integração da criança em grupos sociais diversos, complementares da
família, tendo em vista o desenvolvimento da sociabilidade;
• Desenvolver as capacidades de expressão e comunicação da criança, assim como a
imaginação criativa, e estimular a atividade lúdica;
• Incutir hábitos de higiene e de defesa da saúde pessoal e coletiva;
• Proceder à despistagem de inadaptações, deficiências ou precocidades e promover a
melhor orientação e encaminhamento da criança.
4.2. As orientações curriculares, guia e reflexão para uma
ação coerente
Foi apresentada na Assembleia da República uma Lei-quadro para a Educação PréEscolar, que passou a ser contemplada na Lei de Bases do Sistema Educativo, aprovada
pela Assembleia da República em 1986, pois o nível de educação pré-escolar não
dispunha de um quadro legislativo próprio. Obteve-se quando em Dezembro de 1996 a
Assembleia da República fez uma proposta de lei do Governo, aprovando por
unanimidade, a Lei n.º 5/97.
A Lei n.º 5/97, de Fevereiro, Lei-Quadro da Educação Pré-Escolar, consagra, no seu
artigo 2.º, a educação pré-escolar como a primeira etapa da educação básica no processo
de educação ao longo da vida, competindo ao Estado, nos termos da alínea b) do artigo
8.º, definir objetivos e linhas de orientação curricular.
As Orientações Curriculares constituem assim um conjunto de princípios gerais
pedagógicos e organizativos para o educador de infância na tomada de decisões sobre a
sua prática, ou seja, para conduzir o processo educativo a desenvolver com as crianças.
No entender de Vasconcelos, as orientações poderão contribuir para que a educação
pré-escolar de qualidade se torne motor de cidadania, alicerce de uma vida social,
emocional e intelectual. (Vasconcelos, 1997 melhor orientação e encaminhamento da
criança.
Triénio 2013-2016
Projeto Educativo de Creche
“Escola e Família de mãos dadas”
4.3. A qualidade em educação pré-escolar
A educação pré-escolar é a primeira etapa da educação básica no processo de educação
ao longo da vida, sendo complementar da ação educativa da família, com a qual deve
estabelecer uma estreita relação, favorecendo a formação e o desenvolvimento equilibrado
da criança, tendo em vista a sua plena inserção na sociedade como ser autónomo, livre e
solidário.
Na educação pré-escolar, o educador de infância deve conceber e desenvolver um
projeto curricular, com vista à construção de aprendizagens integradas, através da
planificação, organização e avaliação do ambiente educativo. Para isso, deve mobilizar o
conhecimento e as competências necessárias ao desenvolvimento de um currículo integrado.
A ênfase colocada na qualidade da educação surge no seguimento de estudos que
demonstram que tais contextos têm efeitos significativos nas aprendizagens das crianças ao
longo de toda a sua escolaridade e no seu desenvolvimento social e afetivo.

4.4. O que é a relação Escola-Família?
Ao usar o termo Relação Escola-Família, incluímos todo o tipo de intervenientes e
interações que habitualmente integram este campo.
Pode-se interpretar família como sendo os adultos, jovens ou crianças que habitem com
a criança. Os adultos não têm necessariamente de ser apenas ou só os pais e os
jovens/crianças não têm de ser irmãos. Ao aplicar a palavra escola, referimo-nos
essencialmente aos professores dos vários estabelecimentos de ensino existentes.
Do ponto de vista das interações, o termo relação abrange desde o conceito de
cooperação até ao conceito de conflito. Cooperação e conflito estão sempre omnipresentes
em qualquer relação. A possibilidade da ocorrência de momentos de tensão é normal em
qualquer relação e esta não é exceção.

Triénio 2013-2016
Projeto Educativo de Creche
“Escola e Família de mãos dadas”

4.4.1. Função da família
Entende-se família como o primeiro núcleo de pessoas onde o indivíduo inicia as suas
experiências de interação. A família constitui, tanto biológica como socialmente, a “unidade
micro” de um todo mais vasto de agrupamentos que compõem o tecido social. Pode-se também
definir a família como a base da formação de um indivíduo, é o ambiente em que ocorrem os
primeiros contatos e relacionamentos da criança, modelo referencial e, não menos importante,
responsável pela formação de valores entre outras coisas.

4.4.2. Função da escola
Escola pode-se definir como uma organização indispensável ao indivíduo dos tempos
modernos, como forma de enriquecimento das experiências de socialização e da dinâmica das
relações interpessoais. É um grupo artificial e formal com rotinas e procedimentos bem explícitos.
É uma instituição social onde se realiza por excelência o ato educativo na sua forma mais formal.
A escola é entendida como sendo responsável pela educação do indivíduo. É o espaço
destinado não só ao trabalho pedagógico formal, como também ao entendimento de regras, à
formação de valores, ao exercício da cidadania, à experimentação de sentimentos, etc.

Triénio 2013-2016
Projeto Educativo de Creche
“Escola e Família de mãos dadas”

5. Temática e objetivo geral
Com base na análise e formulação do problema, concluímos que havia necessidade de
melhorar a relação/interação escola-família. Partindo desta necessidade definimos como objetivo
geral do nosso projeto:
• Construir uma relação mais sólida e colaborante entre a escola e a família;
• Envolver a família de forma participativa no projeto educativo da instituição;
• Identificar

os

principais

elementos

do

meio

social

envolvente,

família/escola/comunidade e suas formas de organização;
• Proporcionar a aquisição de atitudes autónomas, visando a formação de cidadãos
civicamente responsáveis e democraticamente intervenientes na vida comunitária;
• Trabalhar a relação de comunicação, de compreensão e valorização do outro;
• Incentivar a participação das famílias no processo educativo e estabelecer relações de
efetiva colaboração com a comunidade;
• Fomentar o espírito de solidariedade, cooperação e de entreajuda entre todos os
membros da comunidade educativa;
• Manter/melhorar a qualidade de todos os serviços prestados à criança a fim de garantir o
seu bem-estar, alimentação, higiene, segurança, formação;
• Estimular o desenvolvimento global de cada criança: as suas capacidades, as suas
formas de expressão e comunicação, a sua curiosidade, a sua sensibilidade estética,
respeitando as suas caraterísticas individuais e tendo em vista a sua interação na
sociedade como ser autónomo, livre e solidário.

Os objetivos específicos subjacentes serão:
• Favorecer a socialização da criança bem como a sua integração no sistema educativo e
na comunidade;

Triénio 2013-2016
Projeto Educativo de Creche
“Escola e Família de mãos dadas”
• Promover a autoestima da criança dando importância à sua cultura, forma de ser e de
pensar;
• Valorizar os conhecimentos de cada criança, dando espaço à troca de experiências e de
aprendizagens, numa perspetiva de integração dos conhecimentos na construção do
saber;
• Proporcionar atividades extra curriculares que desenvolvam aptidões específicas de
cada criança e que contribuam para a sua realização pessoal;
• Fomentar o gosto pelo saber e constante atualização do conhecimento;
• Proporcionar tempo e espaço à realização de actividades em conjunto com a família e a
comunidade.

Triénio 2013-2016
Projeto Educativo de Creche
“Escola e Família de mãos dadas”

II. Organização geral do projeto
1. Levantamento de

recursos para

resolução do

problema
1.1. Recursos humanos
Os recursos humanos para a implementação do projeto serão:
• Crianças utentes – implicadas no projeto através do acolhimento, estimulação e valorização
dos seus saberes, ideias e opiniões, aprendizagens adquiridas na realização dos projetos e
atividades, e na partilha em exposições, mostra de trabalhos e trocas de correspondências com
crianças/educadores/pais/comunidade.
• Equipa escolar – principal interveniente no projeto porque dela partirá toda a dinamização do
trabalho a realizar que se processará na linha pedagógica vivenciada na instituição, através de
negociações desde o planeamento à partilha de saberes e responsabilidades. Assim caminharemos
para a organização de “um ambiente institucional capaz de ajudar cada um a apropriar-se dos
conhecimentos, dos processos e dos valores morais e estéticos gerados pela humanidade no seu
percurso histórico-cultural.” (Niza, 1996, p.141).
• Famílias dos utentes – são elementos fundamentais no desenvolvimento deste projeto. Este
só será dinamizado se houver por parte das famílias colaboração e cooperação, sendo cooperação
entendida como “uma tentativa de dinamizar as relações entre o meio-centro e o meio-casa, numa
dupla interação centrípeta – trazer para o centro as experiências que as crianças têm em casa - e
centrífuga – partilhar com os pais as experiências que as crianças fazem nos centros.” (Miranda,
1984). Também será dinamizado através das necessidades de informação manifestadas por eles
enquanto pais e cidadãos e da sua colaboração/cooperação em grupos de trabalho;
• Profissionais ligados a outras instituições e entidades – através da colaboração de reuniões
temáticas e no envio sistemático da informação mais pertinente.

1.2. Recursos materiais e físicos existentes
Os recursos materiais necessários serão:
Triénio 2013-2016
Projeto Educativo de Creche
“Escola e Família de mãos dadas”
•

Material de desgaste;

•

Computadores;

•

Impressora;

•

Fotocopiadora;

•

Televisores;

•

Vídeos/Leitores de DVD;

•

Rádios;

• Vídeo-projetor e tela de projeção;
•

Material de som.

Os recursos físicos necessários serão:
•

Instalações da escola;

•

Autocarro e carrinha da instituição.

Triénio 2013-2016
Projeto Educativo de Creche
“Escola e Família de mãos dadas”

2. Resolução do problema
2.1. Como vencer os obstáculos à colaboração entre a escolafamília
Os obstáculos à colaboração já anteriormente referidos podem ser ultrapassados se a escola
encarar os pais como parceiros e vice-versa. Pais e educadores são ambos responsáveis pela
educação da criança. Devemos então reunir esforços para partilhar o mesmo objetivo,
valorizando o que nos une e eliminar o que nos separa. Embora os obstáculos sejam
inevitáveis, vale a pena o esforço de ambas as partes para que se construa e mantenha uma
boa relação. Tentaremos para tal utilizar uma linguagem clara e acessível a todos os pais.
Iremos igualmente ter em conta que a maioria dos pais estão empregados, pelo que
tentaremos ter particular atenção para os horários das reuniões que eventualmente venham a
ser marcadas. Os pais serão chamados à escola para participarem em vários tipos de
atividades e não apenas quando o seu filho agiu de forma incorreta ou de ser necessário um
encontro para falar sobre o desenvolvimento do mesmo.

3. Tempo previsto e fases de realização
Prevemos a duração de três anos para a implementação deste projeto. Dar-lhe-emos
continuidade, com as reformulações necessárias, tendo em conta que o projeto será um
“instrumento útil para a organização da escola e terá um efeito dinamizador e globalizante”
(Lopes da Silva, 1998, p. 111) que envolverá todos os intervenientes em diferentes fases. As
crianças serão implicadas em todo o processo.
Para a realização do projeto em organização prevemos três fases:
1ª Fase: Sensibilização de toda a equipa para a pertinência do projeto e formação de grupos de
trabalho.
2ª Fase: Sensibilização dos pais para o projeto e para a sua colaboração nas equipas de trabalho.
3ª Fase: Seleção e divulgação da informação.

Triénio 2013-2016
Projeto Educativo de Creche
“Escola e Família de mãos dadas”

4. Metodologia a adotar
Definiremos os objetivos e as estratégias a adotar e formas de avaliação que nos parecem mais
adequadas para o desenvolvimento de cada uma das fases do projeto.

5. Avaliação final do projeto
Este é um projeto que visa um bom funcionamento da instituição, refletindo-se em ideias e
valores e que se baseia numa avaliação final. Depois de analisadas as avaliações previstas no
faseamento e que darão informações sobre:
• A participação e o empenho da equipa;
• O envolvimento e a colaboração das famílias e das crianças;
• A colaboração de outras instituições ou entidades.
Para este fim utilizaremos instrumentos necessários para a realização desta avaliação, tais como:
•

Grelhas de registo de presenças;

•

Questionários à equipa e as às famílias.

Para a avaliação final teremos ainda em conta os registos de opinião de todos os intervenientes no
processo e as observações diretas sobre o impacto do projeto. Os resultados obtidos irão revelar
se foram atingidos os objetivos propostos e a eficácia do projeto.
Atendendo a que este projeto se desenvolverá tendo como um dos objetivos gerais realizar uma
maior interação da escola, família e comunidade em que estarão presentes os seguintes
intervenientes:
•

Equipa;

•

Pais;

Triénio 2013-2016
Projeto Educativo de Creche
“Escola e Família de mãos dadas”
•

Crianças;

•

Comunidade.

Considerá-lo-emos atingido se conseguirmos:
•

Reforçar a colaboração e a cooperação entre a equipa;

•

Reforçar a colaboração e a cooperação entre a escola e os pais;

•

Reforçar a colaboração e a cooperação entre a escola, pais e comunidade;

•

Proporcionar aos pais o acesso a informação pertinente e atualizada que os ajudará a
exercer melhor o seu papel de pais /cidadãos interventores.

6. Divulgação
Este projeto insere-se num determinado contexto e com caraterísticas próprias. Por tal razão não é
generalizável. É um projeto de âmbito alargado que integra vários intervenientes; como tal será
importante divulgá-lo à equipa, crianças utentes e seus familiares e profissionais ligados a outras
instituições ou entidades.
Como meio de divulgação, utilizaremos exposições com os trabalhos elaborados pelas crianças
com os pais e colocação de fotografias no site da instituição das atividades onde os pais tenham
participado.

Triénio 2013-2016
Projeto Educativo de Creche
“Escola e Família de mãos dadas”

7. Plano Anual de Atividades
• Setembro
•

20 (sexta-feira) – Confeção de doces para oferecer aos pais para dar as boas-vindas
ao novo ano letivo;

•

21 (sábado) – Outono – Colaboração dos pais na decoração da escola com motivos
da estação;

• Outubro
•

S. Miguel “Feira das colheitas”;

•

16 (quarta-feira) – Dia Mundial da Alimentação (confeção de “espetadas de fruta”);

• Novembro
•

11(segunda-feira) – S. Martinho (;

•

20 (quarta-feira) – Dia Internacional dos Direitos da Criança;

•

29(sexta-feira) –Natal;

• Dezembro
•

2 (segunda-feira) – Montagem da árvore de Natal e decoração consoante os pais
enviem os enfeites;

•

3 Dia Internacional das Pessoas com deficiência;

•

21 (sábado) – Festa de Natal no salão paroquial, com venda de doces tradicionais;

• Janeiro
•

3 (sexta-feira) - Enviar coroa de Reis para casa para ser decorada por pais e filhos;

•

Inverno (realizar exposição com trabalhos realizados por pais e filhos, em casa, com
materiais de Inverno);

•

6 (segunda-feira) – Dia de Reis;

•

12 (domingo) – Encontro de Janeiras;

•

30 (quarta-feira) – Dia Escolar da Não Violência e da Paz);

Triénio 2013-2016
Projeto Educativo de Creche
“Escola e Família de mãos dadas”

• Fevereiro
•

14 (sexta-feira) – Dia de São Valentim (construção de uma almofada: “o amor
é…");

•

21 (sexta-feira) – Enviar fatos de Carnaval para casa para serem decorados por pais
e filhos (temática do Auto da Floripes);

• Março
•

3 (terça-feira) – Desfile de Carnaval ;

•

14 (sexta-feira) – Enviar recado para fazer uma flor para expor na exposição da
primavera;

•

19 (quarta-feira) – Dia do Pai);

•

21 (sexta) – Primavera (cada criança trará a sua flor para expor na escola);

• Abril
•

De 01 a 04 – Feira hortícola;

•

15 (terça-feira) – Eucaristia Pascal;

•

17 (quinta-feira) – Enviar lembrança da Páscoa;

•

25 (sexta-feira) – Dia da Liberdade;

• Maio
•

Mês dedicado às mães (durante todo o mês as mães são convidadas a vir à sala
falar da sua profissão ou do que é ser mãe);

•

4 (domingo) – Dia da Mãe;

•

15 (quinta-feira) – Dia da Família;

•

23 (sexta-feira) – Passeio escolar;

•

30 (sexta-feira) – Comemoração do Dia Mundial da Criança (com pinturas faciais);

• Junho

Triénio 2013-2016
Projeto Educativo de Creche
“Escola e Família de mãos dadas”
•

02 (segunda-feira) – Início da praia;

•

21 (sábado) – Verão (realizar exposição com trabalhos realizados por pais e filhos
acerca da estação);

•

27 (sexta-feira) – Festa de Finalistas;

• Julho
26 (sábado) – Dia dos avôs.

Triénio 2013-2016
Projeto Educativo de Creche
“Escola e Família de mãos dadas”

III. Bibliografia
•

Enciclipédia de Educação Infantil (1997); vol. I;II;III;IV;V; Nova Presença;

•

Gloton R.; Claro, (1993) Actividade Criadora na criança. Editora Estampa;

•

Ministério da Educação (1997) Orientações Curriculares para a educação préescolar”; Departamento da Educação Básica – Núcleo da Educação PréEscolar;

•

Obin e Cros (1992) Le Projet d’etablissement, in Monitorização das escolas.
ME-GEP;

•

Reily, L.(1986) Actividades de Artes Plásticas na Escola. Brasil: Livraria
Pioneira Editora;

•

Sousa A. (1988) A Educação pelo movimento – Movimento - Música e Drama.
Básica Editora;

•

Stern, A. (1974) A Expressão. Porto: Colecção Ponte;

•

Spodek, B Saracho O (1998) Ensinando crianças de três a oito anos, Porto
Alegra; Artmed

•

Papalia, D Olds, S § Feldman, R (2001) O mundo da criança; Mc Graw-Hill;

•

Perfil especifico de Desempenho do Educador de Infância, Decreto-Lei
nº241/2001, de 30 de Agosto

•

Torga, M. (1980) Certeza. In C: Ferreira. (Ed.), “Brincar também é poesia”;

•

Vasconcelos, T. (1998). Cadernos de Educação de Infância N.º 46. Lisboa:
APEI;

Despacho:
•

Despacho nº 5220/97, de 4 Agosto

Triénio 2013-2016
Projeto Educativo de Creche
“Escola e Família de mãos dadas”

Triénio 2013-2016

Pe 2013 2016 creche1

  • 1.
  • 2.
    Projeto Educativo deCreche “Escola e Família de mãos dadas” Simone Helen Dromound Triénio 2013-2016
  • 3.
    Projeto Educativo deCreche “Escola e Família de mãos dadas” Índice Índice............................................................................................................................................3 Triénio 2013-2016
  • 4.
    Projeto Educativo deCreche “Escola e Família de mãos dadas” Introdução Uma vez que a educação visa influenciar o futuro das crianças ao longo do seu percurso escolar, as diferentes instituições educativas deverão organizar-se de forma a responder às necessidades e interesses das crianças e jovens, como também à evolução da sociedade. Apesar de a lei não o exigir, uma vez que somos uma cooperativa de ensino privada achamos importante elaborar um projeto educativo para a totalidade da nossa Instituição: berçário e creche, jardim de infância e CATL. O Projeto Educativo é o documento que consagra a orientação educativa da Escola, em que são explicitados os princípios, os valores, os objetivos e as estratégias que a escola adota para cumprir a sua função e apresenta os objetivos gerais que norteiam a atividade da Escola. (Regime de Autonomia, Decreto-Lei n.º 115 A/98, de 4 de maio, Ministério da Educação). O Projeto Educativo, como instrumento fundamental da dinâmica escolar, requer a mobilização de professores, alunos, pais e encarregados de educação, pessoal não docente, instituições da comunidade envolvente e da Administração Central e Autarquia, a fim de, em conjugação de esforços, se conseguirem os recursos necessários para se atingir a qualidade educativa pretendida. (Ministério da Educação, 1998) Ao nosso projeto chamamos Escola e Família de Mãos Dadas. Sentimos necessidade de melhorar a relação/interação escola – família, uma vez que são os dois agentes de socialização mais importantes no desenvolvimento da criança. Triénio 2013-2016
  • 5.
    Projeto Educativo deCreche “Escola e Família de mãos dadas” I - Contextualização do projeto 1. Caraterização do contexto 1.1. Localização A Creche do Centro Social e Paroquial está situada na freguesia de Vila de Punhe do concelho e distrito de Viana do Castelo. Situa-se a cerca de 5 Km, da margem esquerda do Rio Lima, a 15 km do concelho d Viana do castelo e de 20, 40 e 70 das cidades de Barcelos, Braga e Porto, respetivamente e de 62 da fronteira de Valença do Minho. Atravessam-na, de poente para nascente a via medieval ou antiga estrada real 4; a atual 308/305, (estrada nacional de Viana do castelo/ Braga), a sul da primeira e o caminho-de-ferro (linha do Minho), a sul desta. Topograficamente, abrigada do norte pelo monte Roques ou Santinho, desdobra-se para sul, terrenos úberes até à Infia. É limitada do Oeste pelas freguesias de Alvarães e Vila Fria; do Norte, por Vila Franca e Subportela; do leste por Mujães e Barroselas; e do Sul por Alvarães e Fragoso (Barcelos). Com uma área territorial de 6,7 Km2, a freguesias de Vila de Punhe é habitada por cerca de 3300 habitantes, dos quais 2160 são eleitores recenseados. Tratando-se de um povoamento disperso, a sua estrutura urbanística é composta pelos seguintes lugares: Arques, Chasqueira, Milhões, Neves, Outrelo e Regos. 1.2. População A instituição está inserida em meio rural, que hoje a nível económico, cultural e social se encontra em constante mudança. Quando em 1981 a atividade económica predominante na freguesia era a indústria têxtil e de “artesanato” em madeira, hoje, embora estas atividades ainda tenham grande peso na economia, assistimos a um aumento significativo do sector terciário. O nível cultural da população teve um aumento considerável. Hoje assistimos a um aumento da escolaridade da população, havendo uma percentagem considerável de licenciados com e de pessoas com cursos profissionais, o que permite a maior qualificação no mundo trabalho. Por outro Triénio 2013-2016
  • 6.
    Projeto Educativo deCreche “Escola e Família de mãos dadas” lado assistimos ao aumento de famílias com problemas sociais, nomeadamente alcoolismo, toxicodependência. 1.3. Recursos A freguesia possui muitos estabelecimentos comerciais sendo eles de restauração, supermercados, drogarias, padarias, bombas de gasolina, talhos, indústria de confecções, construção civil, indústria de madeiras, carpintaria, transformação de granitos, serralharias, seguros e contabilidade, e quer em Vila de Punhe quer nas áreas envolventes, há muita emigração. No Turismo de Habitação destaca-se a Casa da Portela, Quinta de Bouça e casa da Torre das neves. Como Associações desportivas, Vila de Punhe tem o Neves Futebol Clube, o Centro Recreativo e Cultural das Neves (com o jornal “ Amanhecer das neves”) e o Grupo Juvenil de Vila de Punhe. As acessibilidades são razoáveis, sendo a maior parte dos acessos de alcatrão, paralelo e alguns, mas raros, em terra batida. As estradas estão num estado de conservação razoável e a freguesia encontra-se razoavelmente bem servida de transportes públicos. 1.4. Rede educativa Relativamente aos equipamentos sociais e escolares, destes fazem parte o Centro Social e Paroquial de Vila de Punhe (com valência de creche, jardim de Infância e CATL), escola do Ensino Básico. Triénio 2013-2016
  • 7.
    Projeto Educativo deCreche “Escola e Família de mãos dadas” 2. Caraterização da Instituição O Jardim de Infância iniciou as suas atividades em 1968, dependente do posto da telescola, com cerca de 20 crianças, nos baixos da casa “Pimenta Machado”, onde continuou até 1975 e, por falta de salas, não funcionou no ano seguinte. Reapareceu em 1977/78, supervisionado pela Junta de Freguesia, ocupando as crianças duas salas sob a responsabilidade de assistentes sociais. Ficavam da parte sul do Externato. Criado em 1981, o Centro Social e Paroquial como instituição de solidariedade cujo fim primário se fixa na promoção e entreajuda dos habitantes, especialmente dos mais carenciados, e aprovados os Estatutos pelo Arcebispo de Viana do Castelo, D. Júlio Tavares Rebimbas, foram os mesmos registados perante a autoridade civil, onde ficaram arquivados. De imediato, pensou-se numa Creche e Jardim Infantil e delineou-se então os primeiros contactos necessários e indispensáveis. Como consequência, em 1985, a Câmara Municipal deliberou aprovar um estudo prévio e remetê-lo ao GAT para elaboração do respectivo projecto. Entretanto foi conseguido o terreno cuja terraplanagem foi efectuada nos meses de Junho e Julho de 1986. Aberto o concurso público, nos termos do art.49.º do Decreto-Lei nº235/86 de 18 de Agosto, pelo presidente David da Silva Monteiro (reitor) em 10/11/1987 com a designação da empreitada “Creche e Jardim de Infância”, foi a mesma entregue à firma Martins e Soares, Lda., de Lanheses. Ficaria com três salas para serviço de creche (40 crianças), duas para as mais crescidas (60 crianças), para além de todas as infra-estruturas para apoio dos tempos livres. Começadas as obras em Abril de 1988, a oito de Junho receberam a visita do Secretário de Estado da Segurança Social o qual se deslocou também a pavilhões improvisados, já em péssimas condições, que apoiavam 70 crianças. Segundo a placa comemorativa afixada no corredor da entrada “Foi este edifício inaugurado em 23/06/90 por sua Ex.ª o Senhor Secretário de Estado da Segurança Social José Luís Vieira de Castro”. A bênção, porém, foi lançada em 8/10/92 pelo vigário geral da diocese, Monsenhor Sebastião Pires Ferreira. O cargo de directora foi atribuído à Prof. Manuela Paulino Moreira. Em Julho de 1991 beneficiou de uma comparticipação do Governo, destinada à compra de uma carrinha de 28 lugares. A bênção deu-se no mês de Setembro na presença do Dr. Luís Triénio 2013-2016
  • 8.
    Projeto Educativo deCreche “Escola e Família de mãos dadas” Marques Mendes, Secretário de Estado da Presidência do Conselho de Ministros, de diversas autoridades concelhias e locais e de algum povo. Antecedendo a confraternização, a carrinha levou os visitantes a diversos locais, inclusive o campo de jogos. Em 1997, ano em que foram substituídas as persianas em madeira por duralumínio e revistas as bancas da cozinha e o piso da sala, cinco educadoras de infância, cinco vigilantes, cinco auxiliares de limpeza, uma cozinheira, uma ajudante de cozinha, um motorista e, por vezes, uma mulher-a-dias, mais uma técnica especializada para assistir as crianças com dificuldades. Aberto de segunda a sexta, das sete às dezanove horas, é comparticipado pelo Centro Regional de Segurança Social de Viana do Castelo. 2.1. Modelo Pedagógico A palavra método significa caminho ou processo racional para atingir um dado fim. Agir com um dado método supõe uma prévia análise dos objetivos que se pretendem atingir, das situações a enfrentar, assim como dos recursos e do tempo disponíveis, e, por último, das várias alternativas possíveis. Trata-se, pois, de uma ação planeada, baseada num quadro de procedimentos sistematizados e previamente conhecidos. Em pedagogia, entende-se por métodos os diferentes modos de proporcionar uma dada aprendizagem e que foram sendo individualizados pelos pedagogos ou pela investigação científica. O método não diz respeito aos vários saberes que são transmitidos, mas sim ao modo como se realiza a sua transmissão. Podemos definir um método pedagógico como uma forma específica de organização dos conhecimentos, tendo em conta os objetivos do programa de formação, as características dos formandos e os recursos disponíveis. No nosso colégio não temos um modelo pedagógico específico. Cada docente escolhe o que quer utilizar na sua prática. No entanto fomentamos a cooperação e a partilha de saberes entre toda a equipa. Triénio 2013-2016
  • 9.
    Projeto Educativo deCreche “Escola e Família de mãos dadas” 2.2. Recursos Humanos Triénio 2013-2016
  • 10.
    Projeto Educativo deCreche “Escola e Família de mãos dadas” Pessoal docente: O corpo docente desta instituição é constituído por: • cinco educadoras: • duas são responsáveis por grupos da creche; • três são responsáveis por grupos do jardim de infância; (Destas, uma desempenha funções de coordenadora pedagógica, e uma outra de diretora técnica da instituição.) • Uma professora de expressão musical; • Um professor de ginástica; Pessoal não docente: O pessoal não docente é constituído por: • uma educadora social responsável pelo CATL; • sete auxiliares de ação educativa, sendo que uma delas desempenha funções de ecónoma; • duas cozinheiras; • um motorista; 2.3. Horário de funcionamento O Centro Social e Paroquial funciona entre as 7:15h da manhã e as 19:00h da tarde, de Segunda a Sexta. Encontrando-se encerrada durante o mês de Agosto. 2.4. Valências Triénio 2013-2016
  • 11.
    Projeto Educativo deCreche “Escola e Família de mãos dadas” O Centro Social e Paroquial de Vila de Punhe é uma instituição de Solidariedade Social (IPSS). De momento, a instituição conta com três valências, nomeadamente a Creche, a valência do Préescolar, que conta com três salas, a dos 3/4 anos, a dos 4/5 anos e a dos 5/6 anos e a valência do CATL. A sala dos 2 anos tem 13 crianças. O berçário tem 7 crianças. De acordo com o Despacho Conjunto n.º 268/97 de 25 de Agosto, estas salas cumprem com os seguintes requisitos:  Permitem o contacto visual com o exterior através de várias portas;  Proporcionam facilmente o acesso ao exterior; Triénio 2013-2016
  • 12.
    Projeto Educativo deCreche “Escola e Família de mãos dadas”  Possuem zona de bancada fixa, com água;  São contíguas às outras salas de atividades e de higiene;  Cada uma possui casa de banho própria, afeta à sala, com lavatórios e sanitas pequenos, adequados às crianças, um chuveiro de água corrente, fria e quente e ainda armários para arrumar as escovas de dentes e pasta para a higiene oral das crianças;  Tem comunicação fácil com a zona de cabides;  Tem acesso e comunicação fácil com as outras salas da Instituição;  Possui pavimento confortável, resistente e lavável;  As paredes são pintadas com tintas de cores vivas e agradáveis; Creche Sala dos 2 anos Berçário FEMININO 7 4 Quadro 2: Nº de crianças na valência de Creche Triénio 2013-2016 MASCULINO 6 3 TOTAL 13 7
  • 13.
    Projeto Educativo deCreche “Escola e Família de mãos dadas” 2.5. Utentes Atendemos: • Crianças originárias de vários países (diferentes culturas); • Crianças de extratos sociais, culturais e económicos diversos; • Crianças residentes na freguesia e crianças que, embora residindo em diferentes locais, são atendidas devido à proximidade do trabalho dos pais. 2.6.Espaços e ligações entre os espaços Esta Instituição está implantada num Edifício construído de raiz para as suas atuais funções. Este é constituído por dois pisos e um espaço exterior. O piso térreo é onde se desenvolvem a maioria das atividades, da Valência de Creche e Valência de Pré-Escolar, assim como também o Refeitório, a Cozinha, Lavandaria e Administração, sendo uma sala (5/6 anos) e dormitório (crianças de Pré-Escolar) no piso superior. O espaço exterior é descoberto e amplo para realizar jogos livres e orientados. A instituição é ainda rodeada por um espaço exterior delimitado por muros, o qual assegura a circulação dos utentes no seu interior. O acesso à Valência da Creche e Pré-Escolar, bem como refeitório, cozinha, escritório é feito através do Átrio, o qual possui duas portas de segurança à entrada. 2.7.Famílias Triénio 2013-2016
  • 14.
    Projeto Educativo deCreche “Escola e Família de mãos dadas” Os pais/familiares das crianças formam um grupo heterogéneo com formação académica e profissional diversificada, de extratos sociais, económicos e culturais diversos, apesar de a maioria pertencer a níveis médios, médios-alto. Triénio 2013-2016
  • 15.
    Projeto Educativo deCreche “Escola e Família de mãos dadas” 3. Análise e formulação do problema 3.1. Análise do funcionamento da escola 3.1.1. Funcionamento organizacional Realizam-se ao longo de cada ano escolar diversas atividades: • Com a equipa: Reunião geral – Realiza-se habitualmente no final de cada ano letivo, nela participando a direção e todos os funcionários dos diferentes sectores (educadoras, auxiliares, cozinha e limpeza) da Instituição. Nesta reunião é debatido e encerrado o ano escolar decorrente e é planeado, em conjunto, o ano letivo seguinte. Reuniões pedagógicas – Realizam-se uma vez por mês e nelas participam a coordenadora pedagógica e o restante corpo docente. Debatem-se os problemas gerais e educativos da Instituição, definem-se linhas orientadoras para a realização de atividades e projetos e fazem-se avaliações. • Com os pais: Cada criança traz consigo o seu mundo familiar – nas suas brincadeiras, nos seus hábitos e nas expressões que usa, lembra e vive aquilo que já aprendeu e que está a aprender. O envolvimento dos pais na educação escolar dos filhos é um direito, uma responsabilidade e um valor. É hoje claro que a participação ativa dos pais nos processos de aprendizagem pode melhorar o desenvolvimento das crianças. Os pais são, com toda a propriedade, o maior e mais válido recurso que os educadores possuem para ajudar as crianças a terem sucesso e felicidade. Torna-se assim importante manter a relação de reciprocidade entre a escola e a família. A nossa Instituição propõe-se realizar algumas atividades que facilitem este tipo de relação: Entrevistas individuais – São efetuadas no momento da admissão da criança na Instituição, destinadas ao conhecimento dos hábitos da criança, do contexto familiar e do meio em que vive, à sensibilização dos pais para a importância da sua participação Triénio 2013-2016
  • 16.
    Projeto Educativo deCreche “Escola e Família de mãos dadas” no processo educativo da criança e para dar conhecimento de algumas normas do regulamento interno. Contatos formais e informais ao longo do ano – Realizam-se ao longo do ano a pedido dos pais ou da educadora e têm por objetivo trocar impressões sobre a evolução da criança e encontrar estratégias para melhorar o seu desenvolvimento. Tanto as educadoras como a coordenadora disponibilizam uma tarde por mês, com horários pré-estabelecidos, para atendimento aos pais.  Reuniões de sala – Realizam-se uma vez por ano. No início do ano letivo para dar conhecimento aos pais dos aspetos organizacionais da Instituição e do plano de trabalho do educador. Troca de informações através de e-mail com a equipa pedagógica das várias salas para facilitar a colaboração e cooperação dos pais nas atividades e projetos das crianças. Encontros festivos - como meio de intensificar o relacionamento entre toda a equipa da Instituição e os pais/família das crianças. Informação afixada nas salas, nos corredores e expositor exterior – que dizem respeito a aspetos organizacionais (horários, ementas, avisos, recados ou informações várias). Caixa virtual para receção de sugestões que os encarregados de educação queiram transmitir à Instituição, através da plataforma informática que disponibiliza para cada um dos pais uma área reservada, de acesso restrito, onde poderão direcionar para a educadora, secretaria ou direção as suas informações, sugestões e reclamações 3.1.2 Funcionamento pedagógico Cada educadora utiliza o método que acha mais adequado ao seu grupo de crianças. No entanto o educador sabe que o saber não é uma acumulação de conhecimentos mas uma maneira de aprender as situações, de analisar e comunicar: reconhece várias atitudes possíveis; aceita cada criança tal como é, ficando atento ao que a criança faz, ajuda a confortar-se com os outros e aprofunda as suas ideias pessoais sem se submeter a uma norma rígida; respeita essa diferença, e a partir desta planifica e enriquece o seu trabalho. Triénio 2013-2016
  • 17.
    Projeto Educativo deCreche “Escola e Família de mãos dadas” A criança procura fazer descobertas porque quer e não por ordem do educador; troca as suas pesquisas com os colegas e toma consciência das várias formas de abordagem do mesmo problema. A criança tem na sua sala várias áreas de atividades, conhecidas por “cantinhos”, onde pode fazer as suas opções de escolha. É dada ainda a oportunidade às crianças do jardim-de-infância de iniciar a frequência de aulas curriculares de ginástica e expressão musical, que se estendem até à natação. 3.1.3 Missão/Visão e Valores da Instituição O Centro Social e Paroquial de Vila de Punhe (CSPVP), nas suas diferentes valências tem como missão criar condições para o desenvolvimento integral de todas as suas crianças, contribuindo para o seu desenvolvimento cognitivo, sócio-moral e psicomotor, potenciando o seu crescimento saudável e equilibrado, formando futuros cidadãos intervenientes, críticos e conscientes da importância dos valores cívicos e ambientais. A visão de ser reconhecida como uma I.P.S.S. pioneira e de referência na implementação de políticas e práticas de solidariedade. Uma instituição de referência no desenvolvimento da comunidade, articulando de uma forma permanente todas as respostas educativas, sustentando-as em princípios de qualidade e orientadas para as necessidades e interesses de todos.  Comprometimento com o ensino – aprendizagem, procurando um ensino de qualidade;  Respeito pela individualidade e pelas especificidades de cada pessoa envolvida;  Organização, de acordo com a legislação em vigor, favorecendo o desenvolvimento de serviços e respostas de qualidade;  Solidariedade para os que mais precisam, no combate aos fenómenos de pobreza e de todo o tipo de exclusão social;  O trabalho em equipa e Entreajuda para um desenvolvimento harmonioso das crianças,  O profissionalismo e o rigor, por parte de todos os profissionais que trabalham diariamente com as crianças; Triénio 2013-2016
  • 18.
    Projeto Educativo deCreche “Escola e Família de mãos dadas”  Disciplina que considera a necessidade de reconhecimento por parte da criança de um conjunto de regras que precisam de ser respeitadas para que o seu crescimento e integração social se processem de forma harmoniosa, de modo a transforma-se numa pessoa responsável, confiante e equilibrada;  Afetividade que assenta no princípio de que cada criança é única e que a sua integração no grupo resulta da compreensão das suas necessidades individuais e de uma atitude de disponibilidade para a escutar, compreender, acarinhar…  Segurança, que pressupõe não só a existência de um espaço concebido á medida da criança para a sua segurança, mas também um espaço onde ela se sente protegida, segura, feliz… 3.2. Formulação do problema Atualmente o pré-escolar é entendido como um ambiente formalmente organizado, rico e diversificado, complementar da ação educativa da família e promotor de experiências e aprendizagens. O principal objetivo é garantir às crianças a igualdade de oportunidades, no que concerne o acesso à escola e ao sucesso das aprendizagens. Favorece a sua formação e desenvolvimento equilibrado, tendo em vista a sua inserção na sociedade como cidadãos de pleno direito – autónomos, livres e solidários. A escola assume um compromisso com o futuro. Consequentemente, deverá proporcionar uma formação que combine temas/conteúdos, desejados e contextualizados, e promover a aquisição de hábitos e regras, proporcionando às crianças uma perspetiva ampla da vida social e cultural. Nesta perspetiva é prioritário a elaboração de um projeto que determinará as prioridades educativas que se justificam no contexto desta Instituição, bem como conter as formas de organização da escola que permitam responder às caraterísticas das crianças e da comunidade. Assim, para o nosso projeto escolhemos o tema “Escola e Família de Mãos Dadas” pois o sucesso da criança, para realizar os desempenhos propostos, depende de vários participantes como facilitador da aprendizagem, sendo os pais os pioneiros nesta problemática. Cabe à escola Triénio 2013-2016
  • 19.
    Projeto Educativo deCreche “Escola e Família de mãos dadas” complementar a educação familiar respeitando os valores de cada criança, preparando a sua integração na sociedade. Nenhum Homem existe sem se envolver na realidade que o rodeia. O Homem no decorrer da vida desenvolve-se em função das vivências e aprendizagens que faz ao longo da sua socialização. Nesta perspetiva o indivíduo está em constante interação com o meio que o rodeia, numa contínua permuta não só com o seu grupo, como também com os outros diferentes grupos. Dois dos agentes de socialização mais importantes ao longo da vida do indivíduo, e que contextualizam o seu desenvolvimento, são, sem dúvida, a família e a escola. A família é o primeiro grupo onde o indivíduo se insere. A família é o verdadeiro e essencial elo de ligação entre o indivíduo e o mundo. O que hoje em dia ainda falta é a proximidade real entre a família e a escola. Esta proximidade não deve consistir apenas no momento em que se deixa a criança à porta da sala da escola. Deve existir uma proximidade que garanta à criança a certeza de que a sua família e a escola que frequenta comungam dos mesmos valores. A escola é essencialmente vista como um sistema onde se processa uma ação social específica. Mas, para que o aluno tenha sucesso global, a educação não deve ser o resultado de uma ação individual entre pais e filhos – educação familiar – ou professor e aluno – educação escolar – mas sim entre duas categorias sociais distintas: a família e a escola. Colaborar significa comunicar com o objetivo de resolver o mesmo problema; significa dar as mãos para agir em conjunto em prol de um bem comum. É essencial existir uma comunicação prévia que conduza ao reconhecimento da importância da resolução do problema em questão. Se não existir essa comunicação ou o reconhecimento do problema e da importância da sua resolução, a colaboração dos pais torna-se difícil de alcançar. Tendo por base o tema deste projeto educativo “Escola e Família de Mãos Dadas” concluímos que, embora estruturalmente diferenciados, o fato de serem dois contextos essenciais à vida do indivíduo e de possuírem, no essencial, objetivos comuns, existe entre a família e a escola uma complementaridade natural. Escola e família assumem-se, na sua relação, como verdadeiros grupos cooperativos. Sistemas diferentes que transformam a sua interação numa real parceria, para que a criança, na generalidade, possa desenvolver ao máximo as suas capacidades de forma harmoniosa e coerente. Triénio 2013-2016
  • 20.
    Projeto Educativo deCreche “Escola e Família de mãos dadas” É necessário mudar um contexto de mútuas recriminações, bloqueios e receios, onde uns e outros (pais e educadores) se movimentam de modo pouco flexível e, muitas vezes, culpabilizando-se do “outro”, atribuindo aos pais e às atitudes dos educadores a principal causa do desinteresse, manifestado pela inexistência de relações. A necessidade dos pais interagirem com os educadores e vice-versa baseia-se na convicção da importância da partilha de responsabilidades, informação e poder de decisão. Um processo que é um dos principais fatores de sucesso e o que melhor se correlaciona com ganhos futuros. Este processo de interação implica estratégias diversificadas que se inscrevem em vários tipos de abordagens. Quando os valores da escola coincidem com os da família, quando não há ruturas culturais, a aprendizagem ocorre com mais facilidade, isto é, a continuidade entre o mundo escolar e o mundo familiar é imprescindível para o sucesso escolar. O envolvimento familiar na escola implica que a família e os professores trabalhem em parceria para criar um ambiente que fortaleça a aprendizagem feita na escola e em casa, partindo-se do princípio que há um trabalho de parceria, responsabilidade e participação, para um sucesso educativo global. 3.2.1. Por que razão alguns pais não colaboram? Na generalidade, os pais que não colaboram são classificados de ansiosos e ambiciosos e, regra geral, são pais que criaram expetativas irrealistas acerca do futuro do seu filho. Para pais deste tipo é extremamente difícil aceitar as limitações do seu filho, exigem do filho algo que está fora do alcance dele, algo que ultrapassa as suas potencialidades. Não são só este tipo de pais que não colaboram com os professores/educadores. Pais cuja ocupação de tempo é elevada têm dificuldade em encarar a relação com a escola como uma prioridade. Pais que tenham tido no passado más experiências com a escola, ou porque eram maus estudantes ou porque simplesmente têm más recordações, possuem também dificuldade em colaborar com a escola que o filho frequenta. No caso de se tratar de uma família monoparental, os cuidados da criança não são repartidos pelas duas figuras parentais, o que obriga, regra geral, a uma menor disponibilidade da parte do adulto que vive com a criança. Triénio 2013-2016
  • 21.
    Projeto Educativo deCreche “Escola e Família de mãos dadas” Existem vários fatores que provocam obstáculos reais a uma atitude de colaboração da parte da família: Falta de espaços convenientes para atendimento de pais; • O fato de os professores/educadores não serem alertados na sua formação do importante papel que desempenha o envolvimento parental; • A desmotivação criada pela própria escola, quando apenas chama os pais à escola quando há problemas de comportamento por parte da criança. Um dos grandes problemas que também dificulta o envolvimento parental é, sem dúvida, a diferenciação estrutural entre família e a escola. No entanto, existem atualmente semelhanças entre ambas, na medida em que existe alguma sobreposição de funções, o que gera um clima de ansiedade entre pais e professores/educadores. 3.2.2 Por que razão alguns docentes não colaboram? Os docentes são hoje em dia alvo de uma grande pressão no sentido de os levar a assumir cada vez mais funções, para as quais não se encontram preparados e não dispõem tempo. Funções que vão desde animador social até assistente social. O fato de os docentes serem sobrecarregados com novas funções leva à desvalorização das suas funções diretamente relacionadas com o ensino. O docente não se encontra profissionalmente preparado para desempenhar as suas novas funções; por isso, o fato de estar encarregue de as exercer prejudica a sua função tradicional – preparar aulas, ensinar e avaliar. Ao ter novas funções o docente concentra nelas a sua energia (que antes utiliza para a preparação das aulas e do ensino) e fica desorientado por estar sujeito a pressões contraditórias e irrealistas, perdendo assim a sua entidade profissional. O docente deve ter consciência da sua principal missão -o ensino - e do muito tempo e energia que essa missão comporta. Ser docente exige que se esteja sujeito a uma pressão psicológica constante e por vezes o docente alcança um estado de tal stresse e fadiga que se torna quase impossível o esforço para que a relação com a família seja boa. Há muitos docentes que interpretam a participação da família na vida escolar da criança como uma forma de pressão abusiva, com consequências negativas na limitação dos seus direitos profissionais e na redução da sua autonomia pedagógica. Os docentes manifestam por vezes Triénio 2013-2016
  • 22.
    Projeto Educativo deCreche “Escola e Família de mãos dadas” bastantes dúvidas no que diz respeito às vantagens do envolvimento parental, explicando-as com receio da perda de poder, o receio de que os pais possam vir a “controlar” a atividade deles. Esta é assim a principal razão pela qual os docentes receiam a colaboração dos pais, embora tenham consciência da sua importância. Triénio 2013-2016
  • 23.
    Projeto Educativo deCreche “Escola e Família de mãos dadas” 4. Enquadramento teórico 4.1. A importância do reconhecimento da educação pré-escolar A educação pré-escolar em Portugal só obteve um quadro legislativo próprio com a aprovação da Lei n.º 5/97, de 10 de Fevereiro, Lei-quadro da Educação Pré-Escolar. Sendo esta instituição um espaço que se regula segundo o sistema educativo através das leis fundamentais, embora não de forma homogénea em função das várias valências que coabitam, não era possível que no projeto educativo esquecêssemos os grandes princípios e fundamentos das Orientações Curriculares para a Educação Pré-escolar que refere: A educação pré-escolar é a primeira etapa da educação básica no processo da educação ao longo da vida, sendo complementar da ação educativa com a família, com a qual deve estabelecer estreita relação, favorecendo a formação e o desenvolvimento equilibrado da criança, tendo em vista a sua plena inserção na sociedade como ser autónomo, livre e solidário. (Ministério da Educação, 1997, p.15) Deste princípio surgem os objetivos gerais pedagógicos para a educação pré-escolar: • Promover o desenvolvimento pessoal e social da criança com base em experiências da vida democrática numa perspetiva de educação para a cidadania; • Fomentar a inserção da criança em grupos sociais diversos, no respeito pela pluralidade das culturas, favorecendo uma progressiva consciência do seu papel como membro da sociedade; (No sentido da educação para a cidadania, a organização do ambiente educativo assume particular importância como um contexto de vida democrática em que as crianças participam, onde contatam e aprendem a respeitar diferentes culturas. É nesta vivência que se inscreve a área de formação pessoal e social, considerada como área integradora de todo o processo de educação pré-escolar). • Contribuir para a igualdade de oportunidades no acesso à escola e para o sucesso da aprendizagem; (A educação pré-escolar deve ser perspetivada no sentido da educação ao longo da vida e não preparação para a escolaridade obrigatória. No entanto, a criança deve ter condições para abordar Triénio 2013-2016
  • 24.
    Projeto Educativo deCreche “Escola e Família de mãos dadas” com sucesso a etapa seguinte. Para que a educação pré-escolar possa contribuir para uma maior igualdade de oportunidades e sucesso da aprendizagem é importante que haja uma organização intencional sistemática do processo pedagógico, uma pedagogia organizada e estruturada que valorize o carácter lúdico de que se revestem muitas aprendizagens, que promova competências que permitam a cada criança reconhecer as suas possibilidades e progressos). • Estimular o desenvolvimento global da criança no respeito pelas suas caraterísticas individuais, incluindo comportamentos que favoreçam aprendizagens significativas e diferenciadas; (O desenvolvimento e a aprendizagem são vertentes indissociáveis do processo educativo, em que a criança é o próprio sujeito que desempenha um papel ativo na interação com o meio, que lhe deverá fornecer condições favoráveis para que se desenvolva e aprenda e, ao mesmo tempo, contribua para o desenvolvimento e aprendizagem dos outros. Partir do que a criança sabe, da sua cultura e saberes próprios, respeitar e valorizar as caraterísticas individuais da criança, a sua diferença constitui a base de novas aprendizagens. Chegamos assim ao conceito de “escola inclusiva”, em que a educação pré-escolar deverá adotar a prática de uma pedagogia diferenciada, centrada na cooperação, que inclua todas as crianças, aceite as diferenças, apoie a aprendizagem e responda às necessidades individuais). • Desenvolver a expressão e a comunicação através de linguagens múltiplas como meios de relação, de informação, de sensibilização estética e de compreensão do mundo; • Despertar a curiosidade e o pensamento crítico; (A área da expressão e comunicação constitui uma área básica que contribui simultaneamente para a formação pessoal e social e para o conhecimento do mundo. Por sua vez, a área do conhecimento do mundo permite articular as outras duas, pois é através das relações com os outros que se vai construindo a identidade pessoal e se vai tomando posição perante o mundo social e físico. Dar sentido a esse mundo passa pela utilização de sistemas simbólico-culturais. Despertar a curiosidade e o pensamento crítico concretiza-se nas diferentes áreas de conteúdos que se articulam numa formação global, que será o fundamento do processo de educação ao longo da vida). Triénio 2013-2016
  • 25.
    Projeto Educativo deCreche “Escola e Família de mãos dadas” • Proporcionar à criança ocasiões de bem-estar e segurança, nomeadamente no âmbito da saúde individual e coletiva; • Proceder à despistagem de inadaptações, deficiências ou precocidades e promover a melhor orientação e encaminhamento da criança; (Um ambiente educativo em que a criança sinta bem-estar e segurança contribui para a sua auto-estima e fomenta o desejo de aprender. A saúde individual e coletiva deve ser também ocasião de uma educação para a saúde que faz parte da formação do cidadão). • Incentivar a participação das famílias no processo educativo e estabelecer relações de efetiva colaboração com a comunidade; (Sendo a educação pré-escolar complementar da ação da família, haverá que assegurar a articulação entre o estabelecimento educativo e as famílias. A educação pré-escolar deve tornar-se a mediadora entre as culturas de origem das crianças e a cultura de que terão que se apropriar, para terem uma aprendizagem de sucesso. Tendo em conta que não só a família, como também o meio social em que vive a criança, influencia a sua educação. A escola beneficiará da conjugação de esforços e da potencialização dos recursos da comunidade na educação das crianças e dos jovens. Concretamente, os pais e os outros membros da comunidade poderão colaborar no desenvolvimento do projeto educativo do estabelecimento). De acordo com a Lei de Bases do Sistema Educativo, Lei n.º 46/86, de 14 de outubro, artigo 5.º, são objectivos da educação pré-escolar: • Estimular as capacidades de cada criança e favorecer a sua formação e o desenvolvimento equilibrado de todas as suas potencialidades; • Contribuir para a estabilidade e segurança afetivas da criança; • Favorecer a observação e a compreensão do meio natural e humano para melhor integração e participação da criança; • Desenvolver a formação moral da criança e o sentido da responsabilidade, associado ao da liberdade; Triénio 2013-2016
  • 26.
    Projeto Educativo deCreche “Escola e Família de mãos dadas” • Fomentar a integração da criança em grupos sociais diversos, complementares da família, tendo em vista o desenvolvimento da sociabilidade; • Desenvolver as capacidades de expressão e comunicação da criança, assim como a imaginação criativa, e estimular a atividade lúdica; • Incutir hábitos de higiene e de defesa da saúde pessoal e coletiva; • Proceder à despistagem de inadaptações, deficiências ou precocidades e promover a melhor orientação e encaminhamento da criança. 4.2. As orientações curriculares, guia e reflexão para uma ação coerente Foi apresentada na Assembleia da República uma Lei-quadro para a Educação PréEscolar, que passou a ser contemplada na Lei de Bases do Sistema Educativo, aprovada pela Assembleia da República em 1986, pois o nível de educação pré-escolar não dispunha de um quadro legislativo próprio. Obteve-se quando em Dezembro de 1996 a Assembleia da República fez uma proposta de lei do Governo, aprovando por unanimidade, a Lei n.º 5/97. A Lei n.º 5/97, de Fevereiro, Lei-Quadro da Educação Pré-Escolar, consagra, no seu artigo 2.º, a educação pré-escolar como a primeira etapa da educação básica no processo de educação ao longo da vida, competindo ao Estado, nos termos da alínea b) do artigo 8.º, definir objetivos e linhas de orientação curricular. As Orientações Curriculares constituem assim um conjunto de princípios gerais pedagógicos e organizativos para o educador de infância na tomada de decisões sobre a sua prática, ou seja, para conduzir o processo educativo a desenvolver com as crianças. No entender de Vasconcelos, as orientações poderão contribuir para que a educação pré-escolar de qualidade se torne motor de cidadania, alicerce de uma vida social, emocional e intelectual. (Vasconcelos, 1997 melhor orientação e encaminhamento da criança. Triénio 2013-2016
  • 27.
    Projeto Educativo deCreche “Escola e Família de mãos dadas” 4.3. A qualidade em educação pré-escolar A educação pré-escolar é a primeira etapa da educação básica no processo de educação ao longo da vida, sendo complementar da ação educativa da família, com a qual deve estabelecer uma estreita relação, favorecendo a formação e o desenvolvimento equilibrado da criança, tendo em vista a sua plena inserção na sociedade como ser autónomo, livre e solidário. Na educação pré-escolar, o educador de infância deve conceber e desenvolver um projeto curricular, com vista à construção de aprendizagens integradas, através da planificação, organização e avaliação do ambiente educativo. Para isso, deve mobilizar o conhecimento e as competências necessárias ao desenvolvimento de um currículo integrado. A ênfase colocada na qualidade da educação surge no seguimento de estudos que demonstram que tais contextos têm efeitos significativos nas aprendizagens das crianças ao longo de toda a sua escolaridade e no seu desenvolvimento social e afetivo. 4.4. O que é a relação Escola-Família? Ao usar o termo Relação Escola-Família, incluímos todo o tipo de intervenientes e interações que habitualmente integram este campo. Pode-se interpretar família como sendo os adultos, jovens ou crianças que habitem com a criança. Os adultos não têm necessariamente de ser apenas ou só os pais e os jovens/crianças não têm de ser irmãos. Ao aplicar a palavra escola, referimo-nos essencialmente aos professores dos vários estabelecimentos de ensino existentes. Do ponto de vista das interações, o termo relação abrange desde o conceito de cooperação até ao conceito de conflito. Cooperação e conflito estão sempre omnipresentes em qualquer relação. A possibilidade da ocorrência de momentos de tensão é normal em qualquer relação e esta não é exceção. Triénio 2013-2016
  • 28.
    Projeto Educativo deCreche “Escola e Família de mãos dadas” 4.4.1. Função da família Entende-se família como o primeiro núcleo de pessoas onde o indivíduo inicia as suas experiências de interação. A família constitui, tanto biológica como socialmente, a “unidade micro” de um todo mais vasto de agrupamentos que compõem o tecido social. Pode-se também definir a família como a base da formação de um indivíduo, é o ambiente em que ocorrem os primeiros contatos e relacionamentos da criança, modelo referencial e, não menos importante, responsável pela formação de valores entre outras coisas. 4.4.2. Função da escola Escola pode-se definir como uma organização indispensável ao indivíduo dos tempos modernos, como forma de enriquecimento das experiências de socialização e da dinâmica das relações interpessoais. É um grupo artificial e formal com rotinas e procedimentos bem explícitos. É uma instituição social onde se realiza por excelência o ato educativo na sua forma mais formal. A escola é entendida como sendo responsável pela educação do indivíduo. É o espaço destinado não só ao trabalho pedagógico formal, como também ao entendimento de regras, à formação de valores, ao exercício da cidadania, à experimentação de sentimentos, etc. Triénio 2013-2016
  • 29.
    Projeto Educativo deCreche “Escola e Família de mãos dadas” 5. Temática e objetivo geral Com base na análise e formulação do problema, concluímos que havia necessidade de melhorar a relação/interação escola-família. Partindo desta necessidade definimos como objetivo geral do nosso projeto: • Construir uma relação mais sólida e colaborante entre a escola e a família; • Envolver a família de forma participativa no projeto educativo da instituição; • Identificar os principais elementos do meio social envolvente, família/escola/comunidade e suas formas de organização; • Proporcionar a aquisição de atitudes autónomas, visando a formação de cidadãos civicamente responsáveis e democraticamente intervenientes na vida comunitária; • Trabalhar a relação de comunicação, de compreensão e valorização do outro; • Incentivar a participação das famílias no processo educativo e estabelecer relações de efetiva colaboração com a comunidade; • Fomentar o espírito de solidariedade, cooperação e de entreajuda entre todos os membros da comunidade educativa; • Manter/melhorar a qualidade de todos os serviços prestados à criança a fim de garantir o seu bem-estar, alimentação, higiene, segurança, formação; • Estimular o desenvolvimento global de cada criança: as suas capacidades, as suas formas de expressão e comunicação, a sua curiosidade, a sua sensibilidade estética, respeitando as suas caraterísticas individuais e tendo em vista a sua interação na sociedade como ser autónomo, livre e solidário. Os objetivos específicos subjacentes serão: • Favorecer a socialização da criança bem como a sua integração no sistema educativo e na comunidade; Triénio 2013-2016
  • 30.
    Projeto Educativo deCreche “Escola e Família de mãos dadas” • Promover a autoestima da criança dando importância à sua cultura, forma de ser e de pensar; • Valorizar os conhecimentos de cada criança, dando espaço à troca de experiências e de aprendizagens, numa perspetiva de integração dos conhecimentos na construção do saber; • Proporcionar atividades extra curriculares que desenvolvam aptidões específicas de cada criança e que contribuam para a sua realização pessoal; • Fomentar o gosto pelo saber e constante atualização do conhecimento; • Proporcionar tempo e espaço à realização de actividades em conjunto com a família e a comunidade. Triénio 2013-2016
  • 31.
    Projeto Educativo deCreche “Escola e Família de mãos dadas” II. Organização geral do projeto 1. Levantamento de recursos para resolução do problema 1.1. Recursos humanos Os recursos humanos para a implementação do projeto serão: • Crianças utentes – implicadas no projeto através do acolhimento, estimulação e valorização dos seus saberes, ideias e opiniões, aprendizagens adquiridas na realização dos projetos e atividades, e na partilha em exposições, mostra de trabalhos e trocas de correspondências com crianças/educadores/pais/comunidade. • Equipa escolar – principal interveniente no projeto porque dela partirá toda a dinamização do trabalho a realizar que se processará na linha pedagógica vivenciada na instituição, através de negociações desde o planeamento à partilha de saberes e responsabilidades. Assim caminharemos para a organização de “um ambiente institucional capaz de ajudar cada um a apropriar-se dos conhecimentos, dos processos e dos valores morais e estéticos gerados pela humanidade no seu percurso histórico-cultural.” (Niza, 1996, p.141). • Famílias dos utentes – são elementos fundamentais no desenvolvimento deste projeto. Este só será dinamizado se houver por parte das famílias colaboração e cooperação, sendo cooperação entendida como “uma tentativa de dinamizar as relações entre o meio-centro e o meio-casa, numa dupla interação centrípeta – trazer para o centro as experiências que as crianças têm em casa - e centrífuga – partilhar com os pais as experiências que as crianças fazem nos centros.” (Miranda, 1984). Também será dinamizado através das necessidades de informação manifestadas por eles enquanto pais e cidadãos e da sua colaboração/cooperação em grupos de trabalho; • Profissionais ligados a outras instituições e entidades – através da colaboração de reuniões temáticas e no envio sistemático da informação mais pertinente. 1.2. Recursos materiais e físicos existentes Os recursos materiais necessários serão: Triénio 2013-2016
  • 32.
    Projeto Educativo deCreche “Escola e Família de mãos dadas” • Material de desgaste; • Computadores; • Impressora; • Fotocopiadora; • Televisores; • Vídeos/Leitores de DVD; • Rádios; • Vídeo-projetor e tela de projeção; • Material de som. Os recursos físicos necessários serão: • Instalações da escola; • Autocarro e carrinha da instituição. Triénio 2013-2016
  • 33.
    Projeto Educativo deCreche “Escola e Família de mãos dadas” 2. Resolução do problema 2.1. Como vencer os obstáculos à colaboração entre a escolafamília Os obstáculos à colaboração já anteriormente referidos podem ser ultrapassados se a escola encarar os pais como parceiros e vice-versa. Pais e educadores são ambos responsáveis pela educação da criança. Devemos então reunir esforços para partilhar o mesmo objetivo, valorizando o que nos une e eliminar o que nos separa. Embora os obstáculos sejam inevitáveis, vale a pena o esforço de ambas as partes para que se construa e mantenha uma boa relação. Tentaremos para tal utilizar uma linguagem clara e acessível a todos os pais. Iremos igualmente ter em conta que a maioria dos pais estão empregados, pelo que tentaremos ter particular atenção para os horários das reuniões que eventualmente venham a ser marcadas. Os pais serão chamados à escola para participarem em vários tipos de atividades e não apenas quando o seu filho agiu de forma incorreta ou de ser necessário um encontro para falar sobre o desenvolvimento do mesmo. 3. Tempo previsto e fases de realização Prevemos a duração de três anos para a implementação deste projeto. Dar-lhe-emos continuidade, com as reformulações necessárias, tendo em conta que o projeto será um “instrumento útil para a organização da escola e terá um efeito dinamizador e globalizante” (Lopes da Silva, 1998, p. 111) que envolverá todos os intervenientes em diferentes fases. As crianças serão implicadas em todo o processo. Para a realização do projeto em organização prevemos três fases: 1ª Fase: Sensibilização de toda a equipa para a pertinência do projeto e formação de grupos de trabalho. 2ª Fase: Sensibilização dos pais para o projeto e para a sua colaboração nas equipas de trabalho. 3ª Fase: Seleção e divulgação da informação. Triénio 2013-2016
  • 34.
    Projeto Educativo deCreche “Escola e Família de mãos dadas” 4. Metodologia a adotar Definiremos os objetivos e as estratégias a adotar e formas de avaliação que nos parecem mais adequadas para o desenvolvimento de cada uma das fases do projeto. 5. Avaliação final do projeto Este é um projeto que visa um bom funcionamento da instituição, refletindo-se em ideias e valores e que se baseia numa avaliação final. Depois de analisadas as avaliações previstas no faseamento e que darão informações sobre: • A participação e o empenho da equipa; • O envolvimento e a colaboração das famílias e das crianças; • A colaboração de outras instituições ou entidades. Para este fim utilizaremos instrumentos necessários para a realização desta avaliação, tais como: • Grelhas de registo de presenças; • Questionários à equipa e as às famílias. Para a avaliação final teremos ainda em conta os registos de opinião de todos os intervenientes no processo e as observações diretas sobre o impacto do projeto. Os resultados obtidos irão revelar se foram atingidos os objetivos propostos e a eficácia do projeto. Atendendo a que este projeto se desenvolverá tendo como um dos objetivos gerais realizar uma maior interação da escola, família e comunidade em que estarão presentes os seguintes intervenientes: • Equipa; • Pais; Triénio 2013-2016
  • 35.
    Projeto Educativo deCreche “Escola e Família de mãos dadas” • Crianças; • Comunidade. Considerá-lo-emos atingido se conseguirmos: • Reforçar a colaboração e a cooperação entre a equipa; • Reforçar a colaboração e a cooperação entre a escola e os pais; • Reforçar a colaboração e a cooperação entre a escola, pais e comunidade; • Proporcionar aos pais o acesso a informação pertinente e atualizada que os ajudará a exercer melhor o seu papel de pais /cidadãos interventores. 6. Divulgação Este projeto insere-se num determinado contexto e com caraterísticas próprias. Por tal razão não é generalizável. É um projeto de âmbito alargado que integra vários intervenientes; como tal será importante divulgá-lo à equipa, crianças utentes e seus familiares e profissionais ligados a outras instituições ou entidades. Como meio de divulgação, utilizaremos exposições com os trabalhos elaborados pelas crianças com os pais e colocação de fotografias no site da instituição das atividades onde os pais tenham participado. Triénio 2013-2016
  • 36.
    Projeto Educativo deCreche “Escola e Família de mãos dadas” 7. Plano Anual de Atividades • Setembro • 20 (sexta-feira) – Confeção de doces para oferecer aos pais para dar as boas-vindas ao novo ano letivo; • 21 (sábado) – Outono – Colaboração dos pais na decoração da escola com motivos da estação; • Outubro • S. Miguel “Feira das colheitas”; • 16 (quarta-feira) – Dia Mundial da Alimentação (confeção de “espetadas de fruta”); • Novembro • 11(segunda-feira) – S. Martinho (; • 20 (quarta-feira) – Dia Internacional dos Direitos da Criança; • 29(sexta-feira) –Natal; • Dezembro • 2 (segunda-feira) – Montagem da árvore de Natal e decoração consoante os pais enviem os enfeites; • 3 Dia Internacional das Pessoas com deficiência; • 21 (sábado) – Festa de Natal no salão paroquial, com venda de doces tradicionais; • Janeiro • 3 (sexta-feira) - Enviar coroa de Reis para casa para ser decorada por pais e filhos; • Inverno (realizar exposição com trabalhos realizados por pais e filhos, em casa, com materiais de Inverno); • 6 (segunda-feira) – Dia de Reis; • 12 (domingo) – Encontro de Janeiras; • 30 (quarta-feira) – Dia Escolar da Não Violência e da Paz); Triénio 2013-2016
  • 37.
    Projeto Educativo deCreche “Escola e Família de mãos dadas” • Fevereiro • 14 (sexta-feira) – Dia de São Valentim (construção de uma almofada: “o amor é…"); • 21 (sexta-feira) – Enviar fatos de Carnaval para casa para serem decorados por pais e filhos (temática do Auto da Floripes); • Março • 3 (terça-feira) – Desfile de Carnaval ; • 14 (sexta-feira) – Enviar recado para fazer uma flor para expor na exposição da primavera; • 19 (quarta-feira) – Dia do Pai); • 21 (sexta) – Primavera (cada criança trará a sua flor para expor na escola); • Abril • De 01 a 04 – Feira hortícola; • 15 (terça-feira) – Eucaristia Pascal; • 17 (quinta-feira) – Enviar lembrança da Páscoa; • 25 (sexta-feira) – Dia da Liberdade; • Maio • Mês dedicado às mães (durante todo o mês as mães são convidadas a vir à sala falar da sua profissão ou do que é ser mãe); • 4 (domingo) – Dia da Mãe; • 15 (quinta-feira) – Dia da Família; • 23 (sexta-feira) – Passeio escolar; • 30 (sexta-feira) – Comemoração do Dia Mundial da Criança (com pinturas faciais); • Junho Triénio 2013-2016
  • 38.
    Projeto Educativo deCreche “Escola e Família de mãos dadas” • 02 (segunda-feira) – Início da praia; • 21 (sábado) – Verão (realizar exposição com trabalhos realizados por pais e filhos acerca da estação); • 27 (sexta-feira) – Festa de Finalistas; • Julho 26 (sábado) – Dia dos avôs. Triénio 2013-2016
  • 39.
    Projeto Educativo deCreche “Escola e Família de mãos dadas” III. Bibliografia • Enciclipédia de Educação Infantil (1997); vol. I;II;III;IV;V; Nova Presença; • Gloton R.; Claro, (1993) Actividade Criadora na criança. Editora Estampa; • Ministério da Educação (1997) Orientações Curriculares para a educação préescolar”; Departamento da Educação Básica – Núcleo da Educação PréEscolar; • Obin e Cros (1992) Le Projet d’etablissement, in Monitorização das escolas. ME-GEP; • Reily, L.(1986) Actividades de Artes Plásticas na Escola. Brasil: Livraria Pioneira Editora; • Sousa A. (1988) A Educação pelo movimento – Movimento - Música e Drama. Básica Editora; • Stern, A. (1974) A Expressão. Porto: Colecção Ponte; • Spodek, B Saracho O (1998) Ensinando crianças de três a oito anos, Porto Alegra; Artmed • Papalia, D Olds, S § Feldman, R (2001) O mundo da criança; Mc Graw-Hill; • Perfil especifico de Desempenho do Educador de Infância, Decreto-Lei nº241/2001, de 30 de Agosto • Torga, M. (1980) Certeza. In C: Ferreira. (Ed.), “Brincar também é poesia”; • Vasconcelos, T. (1998). Cadernos de Educação de Infância N.º 46. Lisboa: APEI; Despacho: • Despacho nº 5220/97, de 4 Agosto Triénio 2013-2016
  • 40.
    Projeto Educativo deCreche “Escola e Família de mãos dadas” Triénio 2013-2016