PE01/01 
Triénio TTTrrriiiééénnniiiooo 2222000011113333-2222000011116666
Projeto Educativo da creche 
“A família e a comunidade educativa na educação multicultural” 
Triénio 2013-2016 
Se todos dessem as mãos 
Se todas as meninas 
Do mundo 
As suas mãos quisessem dar 
Faziam 
Uma dança de roda 
À volta da Terra 
E do Mar… 
Se todos os meninos 
Do mundo 
Quisessem subir 
Ao ar 
Faziam 
Uma dança de estrelas 
Que a Terra 
Iria obrigar. 
Podia ser… 
Que os grandes do mundo 
Então,
Projeto Educativo da creche 
“A família e a comunidade educativa na educação multicultural” 
Triénio 2013-2016 
Fizessem a volta 
Ao mundo 
Dando toda a gente 
A mão 
Orízia Alhinho
Projeto Educativo da creche 
“A família e a comunidade educativa na educação multicultural” 
ÍndicÍÍÍnnndddiiiccceeee 
Introdução 6 
I – Contextualização do projeto 8 
1. Caracterização do contexto 8 
1.1. Localização 8 
1.2. População 8 
1.3. Recursos 9 
1.4. Rede educativa 9 
2. Caracterização da Instituição 10 
2.1. Modelo pedagógico 11 
2.2. Recursos humanos 12 
2.3. Horário de funcionamento 13 
2.4. Valências 13 
2.5. Utentes 15 
2.6. Espaços e ligações entre os espaços 15 
2.7. Famílias 16 
3. Análise e formulação do problema 17 
3.1. Análise do funcionamento da escola 17 
3.1.2. Funcionamento pedagógico 18 
3.1.3. Missão e valores da instituição 19 
3.2. Formulação do problema 20 
4. Enquadramento teórico 26 
4.1. A importância da creche 26 
4.2. Pensamento e ação 27 
4.3. Grandes conquistas 27 
Triénio 2013-2016
Projeto Educativo da creche 
“A família e a comunidade educativa na educação multicultural” 
4.4. O que é a relação Escola-Família? 28 
4.4.1. Função da família 28 
5. Temática e objetivo geral 30 
II. Organização geral do projeto 32 
1. Levantamento de recursos para resolução do problema 32 
1.1. Recursos humanos 32 
1.2. Recursos materiais e físicos existentes 32 
2. Tempo previsto e fases de realização 34 
3. Metodologia a adotar 34 
4. Avaliação final do projeto 34 
5. Divulgação 35 
III. Bibliografia 36 
Triénio 2013-2016
Projeto Educativo da creche 
“A família e a comunidade educativa na educação multicultural” 
Introdução 
Uma vez que a educação visa influenciar o futuro das crianças ao longo do seu percurso escolar, 
as diferentes instituições educativas deverão organizar-se de forma a responder às necessidades e 
interesses das crianças e jovens, como também à evolução da sociedade. Apesar de a lei não o exigir, 
uma vez que somos uma cooperativa de ensino privada achamos importante elaborar um projeto 
educativo para a totalidade da nossa Instituição: berçário e creche, jardim de infância e ATL. 
O Projeto Educativo é o documento que consagra a orientação educativa da Escola, em que são 
explicitados os princípios, os valores, os objetivos e as estratégias que a escola adota para cumprir a sua 
função e apresenta os objetivos gerais que norteiam a atividade da Escola. (Regime de Autonomia, 
Decreto-Lei n.º 115 A/98, de 4 de maio, Ministério da Educação). 
O Projeto Educativo, como instrumento fundamental da dinâmica escolar, requer a mobilização 
de professores, alunos, pais e encarregados de educação, pessoal não docente, instituições da 
comunidade envolvente e da Administração Central e Autarquia, a fim de, em conjugação de esforços, 
se conseguirem os recursos necessários para se atingir a qualidade educativa pretendida. (Ministério da 
Educação, 1998) Ao nosso projeto chamamos “A família e a comunidade educativa na educação 
multicultural” 
Ao tratar da diversidade humana na escola podemos ter como parâmetro a necessidade de 
reconhecimento que caracteriza os seres humanos. 
Para interpretarmos quem somos como coletividade, ou quem sou como indivíduo, dependemos do 
reconhecimento que nos é dado pelos outros. “Ninguém pode edificar a sua própria identidade 
independentemente das identificações que os outros fazem dele”, nos ensina Habermas (1983: 22). 
O reconhecimento pelos outros é uma necessidade humana, já que o ser humano é um ser que só existe 
através da vida social. 
Em outras palavras, ao considerarmos que os seres humanos dependem do reconhecimento que lhes é 
dado, estamos reconhecendo que a identidade do ser humano não é inata ou pré-determinada, e isso nos 
torna mais críticos e reflexivos sobre a maneira como estamos contribuindo para a formação das 
identidades dos nossos alunos. Daí ter surgido este projeto educativo, formar crianças a tornarem-se 
tolerantes e inclusivas a novas raças e culturas, é obrigação familiar e de toda a comunidade 
educativa. 
Triénio 2013-2016
Projeto Educativo da creche 
“A família e a comunidade educativa na educação multicultural” 
Triénio 2013-2016
Projeto Educativo da creche 
“A família e a comunidade educativa na educação multicultural” 
I - Contextualização do projeto 
1. Caraterização do contexto 
1.1. Localização 
O Jardim de Infância do Centro Social e Paroquial está situado na freguesia de Vila de Punhe do 
concelho e distrito de Viana do Castelo. 
Situa-se a cerca de 5 Km, da margem esquerda do Rio Lima, a 15 km do concelho d Viana do 
castelo e de 20, 40 e 70 das cidades de Barcelos, Braga e Porto, respetivamente e de 62 da fronteira de 
Valença do Minho. Atravessam-na, de poente para nascente a via medieval ou antiga estrada real 4; a 
atual 308/305, (estrada nacional de Viana do castelo/ Braga), a sul da primeira e o caminho-de-ferro 
(linha do Minho), a sul desta. 
Topograficamente, abrigada do norte pelo monte Roques ou Santinho, desdobra-se para sul, 
terrenos úberes até à Infia. É limitada do Oeste pelas freguesias de Alvarães e Vila Fria; do Norte, por 
Vila Franca e Subportela; do leste por Mujães e Barroselas; e do Sul por Alvarães e Fragoso (Barcelos). 
Com uma área territorial de 6,7 Km2, a freguesias de Vila de Punhe é habitada por cerca de 3300 
habitantes, dos quais 2160 são eleitores recenseados. Tratando-se de um povoamento disperso, a sua 
estrutura urbanística é composta pelos seguintes lugares: Arques, Chasqueira, Milhões, Neves, Outrelo 
e Regos. 
1.2. População 
A instituição está inserida em meio rural, que hoje a nível económico, cultural e social se 
encontra em constante mudança. Quando em 1981 a atividade económica predominante na freguesia 
era a indústria têxtil e de “artesanato” em madeira, hoje, embora estas atividades ainda tenham grande 
peso na economia, assistimos a um aumento significativo do sector terciário. 
O nível cultural da população teve um aumento considerável. Hoje assistimos a um aumento da 
escolaridade da população, havendo uma percentagem considerável de licenciados com e de pessoas 
com cursos profissionais, o que permite a maior qualificação no mundo trabalho. Por outro lado 
Triénio 2013-2016
Projeto Educativo da creche 
“A família e a comunidade educativa na educação multicultural” 
assistimos ao aumento de famílias com problemas sociais, nomeadamente alcoolismo, 
toxicodependência. 
1.3. Recursos 
A freguesia possui muitos estabelecimentos comerciais sendo eles de restauração, supermercados, 
drogarias, padarias, bombas de gasolina, talhos, indústria de confeções, construção civil, indústria de 
madeiras, carpintaria, transformação de granitos, serralharias, seguros e contabilidade, e quer em Vila 
de Punhe quer nas áreas envolventes, há muita emigração. 
No Turismo de Habitação destaca-se a Casa da Portela, Quinta de Bouça e casa da Torre das neves. 
Como Associações desportivas, Vila de Punhe tem o Neves Futebol Clube, o Centro Recreativo e 
Cultural das Neves (com o jornal “ Amanhecer das neves”) e o Grupo Juvenil de Vila de Punhe. 
As acessibilidades são razoáveis, sendo a maior parte dos acessos de alcatrão, paralelo e alguns, mas 
raros, em terra batida. As estradas estão num estado de conservação razoável e a freguesia encontra-se 
razoavelmente bem servida de transportes públicos. 
1.4. Rede educativa 
Relativamente aos equipamentos sociais e escolares, destes fazem parte o Centro Social e 
Paroquial de Vila de Punhe (com valência de creche, jardim de Infância e CATL), escola do Ensino 
Básico. 
Triénio 2013-2016
Projeto Educativo da creche 
“A família e a comunidade educativa na educação multicultural” 
2. Caraterização da Instituição 
O Jardim de Infância iniciou as suas atividades em 1968, dependente do posto da telescola, com 
cerca de 20 crianças, nos baixos da casa “Pimenta Machado”, onde continuou até 1975 e, por falta de 
salas, não funcionou no ano seguinte. Reapareceu em 1977/78, supervisionado pela Junta de Freguesia, 
ocupando as crianças duas salas sob a responsabilidade de assistentes sociais. Ficavam da parte sul do 
Externato. 
Criado em 1981, o Centro Social e Paroquial como instituição de solidariedade cujo fim primário 
se fixa na promoção e entreajuda dos habitantes, especialmente dos mais carenciados, e aprovados os 
Estatutos pelo Arcebispo de Viana do Castelo, D. Júlio Tavares Rebimbas, foram os mesmos registados 
perante a autoridade civil, onde ficaram arquivados. 
De imediato, pensou-se numa Creche e Jardim Infantil e delineou-se então os primeiros contactos 
necessários e indispensáveis. Como consequência, em 1985, a Câmara Municipal deliberou aprovar um 
estudo prévio e remetê-lo ao GAT para elaboração do respetivo projeto. Entretanto foi conseguido o 
terreno cuja terraplanagem foi efetuada nos meses de Junho e Julho de 1986. 
Aberto o concurso público, nos termos do art.49.º do Decreto-Lei nº235/86 de 18 de Agosto, pelo 
presidente David da Silva Monteiro (reitor) em 10/11/1987 com a designação da empreitada “Creche e 
Jardim de Infância”, foi a mesma entregue à firma Martins e Soares, Lda., de Lanheses. Ficaria com 
três salas para serviço de creche (40 crianças), duas para as mais crescidas (60 crianças), para além de 
todas as infraestruturas para apoio dos tempos livres. 
Começadas as obras em Abril de 1988, a oito de Junho receberam a visita do Secretário de Estado 
da Segurança Social o qual se deslocou também a pavilhões improvisados, já em péssimas condições, 
que apoiavam 70 crianças. 
Segundo a placa comemorativa afixada no corredor da entrada “Foi este edifício inaugurado em 
23/06/90 por sua Ex.ª o Senhor Secretário de Estado da Segurança Social José Luís Vieira de Castro”. 
A bênção, porém, foi lançada em 8/10/92 pelo vigário geral da diocese, Monsenhor Sebastião Pires 
Ferreira. O cargo de diretora foi atribuído à Prof. Manuela Paulino Moreira. 
Em Julho de 1991 beneficiou de uma comparticipação do Governo, destinada à compra de uma 
carrinha de 28 lugares. A bênção deu-se no mês de Setembro na presença do Dr. Luís Marques Mendes, 
Secretário de Estado da Presidência do Conselho de Ministros, de diversas autoridades concelhias e 
Triénio 2013-2016
Projeto Educativo da creche 
“A família e a comunidade educativa na educação multicultural” 
locais e de algum povo. Antecedendo a confraternização, a carrinha levou os visitantes a diversos 
locais, inclusive o campo de jogos. 
Em 1997, ano em que foram substituídas as persianas em madeira por duralumínio e revistas as 
bancas da cozinha e o piso da sala, cinco educadoras de infância, cinco vigilantes, cinco auxiliares de 
limpeza, uma cozinheira, uma ajudante de cozinha, um motorista e, por vezes, uma mulher-a-dias, mais 
uma técnica especializada para assistir as crianças com dificuldades. 
Aberto de segunda a sexta, das sete às dezanove horas, é comparticipado pelo Centro Regional de 
Segurança Social de Viana do Castelo. 
2.1. Modelo Pedagógico 
A palavra método significa caminho ou processo racional para atingir um dado fim. Agir com um dado 
método supõe uma prévia análise dos objetivos que se pretendem atingir, das situações a enfrentar, 
assim como dos recursos e do tempo disponíveis, e, por último, das várias alternativas possíveis. Trata-se, 
pois, de uma ação planeada, baseada num quadro de procedimentos sistematizados e previamente 
conhecidos. 
Em pedagogia, entende-se por métodos os diferentes modos de proporcionar uma dada aprendizagem e 
que foram sendo individualizados pelos pedagogos ou pela investigação científica. 
O método não diz respeito aos vários saberes que são transmitidos, mas sim ao modo como se realiza a 
sua transmissão. Podemos definir um método pedagógico como uma forma específica de organização 
dos conhecimentos, tendo em conta os objetivos do programa de formação, as características dos 
formandos e os recursos disponíveis. 
No nosso colégio não temos um modelo pedagógico específico. Cada docente escolhe o que quer 
utilizar na sua prática. No entanto fomentamos a cooperação e a partilha de saberes entre toda a equipa. 
Triénio 2013-2016
Projeto Educativo da creche 
“A família e a comunidade educativa na educação multicultural” 
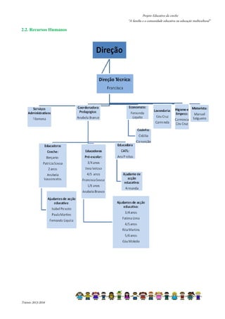
2.2. Recursos Humanos 
Triénio 2013-2016
Projeto Educativo da creche 
“A família e a comunidade educativa na educação multicultural” 
Pessoal docente: 
O corpo docente desta instituição é constituído por: 
cinco educadoras: 
duas são responsáveis por grupos da creche; 
três são responsáveis por grupos do jardim de infância; 
(Destas, uma desempenha funções de coordenadora pedagógica, e uma outra de diretora técnica da 
instituição.) 
Uma professora de expressão musical; 
Um professor de ginástica; 
Um professor de natação. 
Pessoal não docente: 
O pessoal não docente é constituído por: 
uma educadora social responsável pelo CATL; 
sete auxiliares de ação educativa, sendo que uma delas desempenha funções de ecónoma; 
duas cozinheiras; 
um motorista; 
2.3. Horário de funcionamento 
O Centro Social e Paroquial funciona entre as 7:15h da manhã e as 19:00h da tarde, de 
Segunda a Sexta. 
2.4. Valências 
O Centro Social e Paroquial de Vila de Punhe é uma instituição de Solidariedade Social (IPSS). De 
momento, a instituição conta com três valências, nomeadamente a Creche, a valência do Pré-escolar, 
que conta com três salas, a dos 3/4 anos, a dos 4/5 anos e a dos 5/6 anos e a valência do CATL. 
Triénio 2013-2016
Projeto Educativo da creche 
“A família e a comunidade educativa na educação multicultural” 
A sala dos 2 anos tem 9 crianças. 
O berçário tem 8 crianças. 
De acordo com o Despacho Conjunto n.º 268/97 de 25 de Agosto, estas salas cumprem com 
os seguintes requisitos: 
 Permitem o contacto visual com o exterior através de várias portas; 
 Proporcionam facilmente o acesso ao exterior; 
 Possuem zona de bancada fixa, com água; 
 São contíguas às outras salas de atividades e de higiene; 
 Cada uma possui casa de banho própria, afeta à sala, com lavatórios e sanitas pequenos, 
adequados às crianças, um chuveiro de água corrente, fria e quente e ainda armários para 
arrumar as escovas de dentes e pasta para a higiene oral das crianças; 
 Tem comunicação fácil com a zona de cabides; 
 Tem acesso e comunicação fácil com as outras salas da Instituição; 
 Possui pavimento confortável, resistente e lavável; 
Triénio 2013-2016
Projeto Educativo da creche 
“A família e a comunidade educativa na educação multicultural” 
 As paredes são pintadas com tintas de cores vivas e agradáveis; 
Creche FEMININO MASCULINO TOTAL 
Sala dos 2 anos 3 6 9 
Berçário 3 5 8 
Quadro 2: Nº de crianças na valência de creche 
2.5. Utentes 
Atendemos: 
Crianças originárias de vários países (diferentes culturas); 
Crianças de extratos sociais, culturais e económicos diversos; 
Crianças residentes na freguesia e crianças que, embora residindo em diferentes locais, são 
atendidas devido à proximidade do trabalho dos pais. 
2.6.Espaços e ligações entre os espaços 
Esta Instituição está implantada num Edifício construído de raiz para as suas atuais funções. 
Este é constituído por dois pisos e um espaço exterior. O piso térreo é onde se desenvolvem a 
maioria das atividades, da Valência de Creche e Valência de Pré-Escolar, assim como também o 
Refeitório, a Cozinha, Lavandaria e Administração, sendo uma sala (5/6 anos) e dormitório 
(crianças de Pré-Escolar) no piso superior. 
O espaço exterior é descoberto e amplo para realizar jogos livres e orientados. A instituição 
é ainda rodeada por um espaço exterior delimitado por muros, o qual assegura a circulação dos 
utentes no seu interior. O acesso à Valência da Creche e Pré-Escolar, bem como refeitório, 
cozinha, escritório é feito através do Átrio, o qual possui duas portas de segurança à entrada. 
Triénio 2013-2016
Projeto Educativo da creche 
“A família e a comunidade educativa na educação multicultural” 
2.7.Famílias 
Os pais/familiares das crianças formam um grupo heterogéneo com formação académica e profissional 
diversificada, de extratos sociais, económicos e culturais diversos, apesar de a maioria pertencer a 
níveis médios, médios-alto. 
Triénio 2013-2016
Projeto Educativo da creche 
“A família e a comunidade educativa na educação multicultural” 
3. Análise e formulação do problema 
3.1. Análise do funcionamento da escola 
3.1.1. Funcionamento organizacional 
Realizam-se ao longo de cada ano escolar diversas atividades: 
Com a equipa: 
Reunião geral – Realiza-se habitualmente no final de cada ano letivo, nela participando a direção e 
todos os funcionários dos diferentes sectores (educadoras, auxiliares, cozinha e limpeza) da Instituição. 
Nesta reunião é debatido e encerrado o ano escolar decorrente e é planeado, em conjunto, o ano letivo 
seguinte. 
Reuniões pedagógicas – Realizam-se uma vez por mês e nelas participam a coordenadora pedagógica 
e o restante corpo docente. Debatem-se os problemas gerais e educativos da Instituição, definem-se 
linhas orientadoras para a realização de atividades e projetos e fazem-se avaliações. 
Com os pais: 
Cada criança traz consigo o seu mundo familiar – nas suas brincadeiras, nos seus hábitos e nas 
expressões que usa, lembra e vive aquilo que já aprendeu e que está a aprender. O envolvimento dos 
pais na educação escolar dos filhos é um direito, uma responsabilidade e um valor. É hoje claro que a 
participação ativa dos pais nos processos de aprendizagem pode melhorar o desenvolvimento das 
crianças. Os pais são, com toda a propriedade, o maior e mais válido recurso que os educadores 
possuem para ajudar as crianças a terem sucesso e felicidade. Torna-se assim importante manter a 
relação de reciprocidade entre a escola e a família. 
A nossa Instituição propõe-se realizar algumas atividades que facilitem este tipo de relação: 
Entrevistas individuais – São efetuadas no momento da admissão da criança na Instituição, 
destinadas ao conhecimento dos hábitos da criança, do contexto familiar e do meio em que vive, 
à sensibilização dos pais para a importância da sua participação no processo educativo da 
criança e para dar conhecimento de algumas normas do regulamento interno. 
Contatos formais e informais ao longo do ano – Realizam-se ao longo do ano a pedido dos pais 
ou da educadora e têm por objetivo trocar impressões sobre a evolução da criança e encontrar 
Triénio 2013-2016
Projeto Educativo da creche 
“A família e a comunidade educativa na educação multicultural” 
estratégias para melhorar o seu desenvolvimento. Tanto as educadoras como a coordenadora 
disponibilizam uma tarde por mês, com horários pré-estabelecidos, para atendimento aos pais. 
Reuniões de sala – Realizam-se uma vez por ano. No início do ano letivo para dar conhecimento 
aos pais dos aspetos organizacionais da Instituição e do plano de trabalho do educador. 
Troca de informações através de e-mail com a equipa pedagógica das várias salas para facilitar a 
colaboração e cooperação dos pais nas atividades e projetos das crianças. 
Encontros festivos - como meio de intensificar o relacionamento entre toda a equipa da 
Instituição e os pais/família das crianças. 
Informação afixada nas salas, nos corredores e expositor exterior – que dizem respeito a 
aspetos organizacionais (horários, ementas, avisos, recados ou informações várias). 
Caixa virtual para receção de sugestões que os encarregados de educação queiram transmitir à 
Instituição, através da plataforma informática que disponibiliza para cada um dos pais uma área 
reservada, de acesso restrito, onde poderão direcionar para a educadora, secretaria ou direção as 
suas informações, sugestões e reclamações 
3.1.2 Funcionamento pedagógico 
Cada educadora utiliza o método que acha mais adequado ao seu grupo de crianças. No entanto o 
educador sabe que o saber não é uma acumulação de conhecimentos mas uma maneira de aprender as 
situações, de analisar e comunicar: reconhece várias atitudes possíveis; aceita cada criança tal como é, 
ficando atento ao que a criança faz, ajuda a confortar-se com os outros e aprofunda as suas ideias 
pessoais sem se submeter a uma norma rígida; respeita essa diferença, e a partir desta planifica e 
enriquece o seu trabalho. 
A criança procura fazer descobertas porque quer e não por ordem do educador; troca as suas 
pesquisas com os colegas e toma consciência das várias formas de abordagem do mesmo problema. A 
criança tem na sua sala várias áreas de atividades, conhecidas por “cantinhos”, onde pode fazer as suas 
opções de escolha. 
É dada ainda a oportunidade às crianças do jardim-de-infância de iniciar a frequência de aulas 
curriculares de ginástica e expressão musical, que se estendem até à natação. 
Triénio 2013-2016
Projeto Educativo da creche 
“A família e a comunidade educativa na educação multicultural” 
3.1.3 Missão/Visão e Valores da Instituição 
O Centro Social e Paroquial de Vila de Punhe (CSPVP), nas suas diferentes valências tem como 
missão criar condições para o desenvolvimento integral de todas as suas crianças, contribuindo para o 
seu desenvolvimento cognitivo, sociomoral e psicomotor, potenciando o seu crescimento saudável e 
equilibrado, formando futuros cidadãos intervenientes, críticos e conscientes da importância dos valores 
cívicos e ambientais. 
A visão de ser reconhecida como uma I.P.S.S. pioneira e de referência na implementação de 
políticas e práticas de solidariedade. Uma instituição de referência no desenvolvimento da comunidade, 
articulando de uma forma permanente todas as respostas educativas, sustentando-as em princípios de 
qualidade e orientadas para as necessidades e interesses de todos. 
 Comprometimento com o ensino – aprendizagem, procurando um ensino de 
Triénio 2013-2016 
qualidade; 
 Respeito pela individualidade e pelas especificidades de cada pessoa envolvida; 
 Organização, de acordo com a legislação em vigor, favorecendo o desenvolvimento 
de serviços e respostas de qualidade; 
 Solidariedade para os que mais precisam, no combate aos fenómenos de pobreza e 
de todo o tipo de exclusão social; 
 O trabalho em equipa e Entreajuda para um desenvolvimento harmonioso das 
crianças, 
 O profissionalismo e o rigor, por parte de todos os profissionais que trabalham 
diariamente com as crianças; 
 Disciplina que considera a necessidade de reconhecimento por parte da criança de 
um conjunto de regras que precisam de ser respeitadas para que o seu crescimento e 
integração social se processem de forma harmoniosa, de modo a transforma-se numa 
pessoa responsável, confiante e equilibrada; 
 Afetividade que assenta no princípio de que cada criança é única e que a sua 
integração no grupo resulta da compreensão das suas necessidades individuais e de 
uma atitude de disponibilidade para a escutar, compreender, acarinhar…
Projeto Educativo da creche 
“A família e a comunidade educativa na educação multicultural” 
 Segurança, que pressupõe não só a existência de um espaço concebido á medida da 
Triénio 2013-2016 
criança para a sua segurança, mas também um espaço onde ela se sente protegida, 
segura, feliz… 
3.2. Formulação do problema 
Atualmente a creche é entendida como um ambiente formalmente organizado, rico e 
diversificado, complementar da ação educativa da família e promotor de experiências e aprendizagens. 
O principal objetivo é garantir às crianças a igualdade de oportunidades, no que concerne o acesso à 
escola e ao sucesso das aprendizagens. Favorece a sua formação e desenvolvimento equilibrado, tendo 
em vista a sua inserção na sociedade como cidadãos de pleno direito – autónomos, livres e solidários. 
A escola assume um compromisso com o futuro. Consequentemente, deverá proporcionar uma 
formação que combine temas/conteúdos, desejados e contextualizados, e promover a aquisição de 
hábitos e regras, proporcionando às crianças uma perspetiva ampla da vida social e cultural. 
Nesta perspetiva é prioritário a elaboração de um projeto que determinará as prioridades 
educativas que se justificam no contexto desta Instituição, bem como conter as formas de organização 
da escola que permitam responder às caraterísticas das crianças e da comunidade. 
Assim, para o nosso projeto escolhemos o tema “A família e a comunidade educativa na 
educação multicultural” pois o sucesso da criança, para realizar os desempenhos propostos, depende 
de vários participantes como facilitador da aprendizagem, sendo os pais os pioneiros nesta 
problemática. Cabe à escola complementar a educação familiar respeitando os valores de cada criança, 
preparando a sua integração na sociedade. 
Nenhum Homem existe sem se envolver na realidade que o rodeia. O Homem no decorrer da vida 
desenvolve-se em função das vivências e aprendizagens que faz ao longo da sua socialização. Nesta 
perspetiva o indivíduo está em constante interação com o meio que o rodeia, numa contínua permuta 
não só com o seu grupo, como também com os outros diferentes grupos. 
Dois dos agentes de socialização mais importantes ao longo da vida do indivíduo, e que 
contextualizam o seu desenvolvimento, são, sem dúvida, a família e a escola. 
A família é o primeiro grupo onde o indivíduo se insere. A família é o verdadeiro e essencial elo de 
ligação entre o indivíduo e o mundo.
Projeto Educativo da creche 
“A família e a comunidade educativa na educação multicultural” 
O que hoje em dia ainda falta é a proximidade real entre a família e a escola. Esta proximidade 
não deve consistir apenas no momento em que se deixa a criança à porta da sala da escola. Deve existir 
uma proximidade que garanta à criança a certeza de que a sua família e a escola que frequenta 
comungam dos mesmos valores. 
A escola é essencialmente vista como um sistema onde se processa uma ação social específica. 
Mas, para que o aluno tenha sucesso global, a educação não deve ser o resultado de uma ação 
individual entre pais e filhos – educação familiar – ou professor e aluno – educação escolar – mas sim 
entre duas categorias sociais distintas: a família e a escola. 
Escola e família assumem-se, na sua relação, como verdadeiros grupos cooperativos. Sistemas 
diferentes que transformam a sua interação numa real parceria, para que a criança, na generalidade, 
possa desenvolver ao máximo as suas capacidades de forma harmoniosa e coerente. É necessário mudar 
um contexto de mútuas recriminações, bloqueios e receios, onde uns e outros (pais e educadores) se 
movimentam de modo pouco flexível e, muitas vezes, culpabilizando-se do “outro”, atribuindo aos pais 
e às atitudes dos educadores a principal causa do desinteresse, manifestado pela inexistência de 
relações. 
A necessidade dos pais interagirem com os educadores e vice-versa baseia-se na convicção da 
importância da partilha de responsabilidades, informação e poder de decisão. Um processo que é um 
dos principais fatores de sucesso e o que melhor se correlaciona com ganhos futuros. Este processo de 
interação implica estratégias diversificadas que se inscrevem em vários tipos de abordagens. 
Quando os valores da escola coincidem com os da família, quando não há ruturas culturais, a 
aprendizagem ocorre com mais facilidade, isto é, a continuidade entre o mundo escolar e o mundo 
familiar é imprescindível para o sucesso escolar. O envolvimento familiar na escola implica que a 
família e os professores trabalhem em parceria para criar um ambiente que fortaleça a aprendizagem 
feita na escola e em casa, partindo-se do princípio que há um trabalho de parceria, responsabilidade e 
participação, para um sucesso educativo global. 
Cultura e Relativismo Cultural 
A palavra cultura significa cultivar e vem do latim colere. Na filosofia é o conjunto de manifestações 
humanas que contrastam com a natureza e o comportamento natural. Em biologia a cultura é uma 
criação de ordens para certos acabamentos. Em antropologia a cultura são os paradigmas 
compreendidos e amplificados pelo Ser Humano. A cultura corresponde a uma estrutura independente 
Triénio 2013-2016
Projeto Educativo da creche 
“A família e a comunidade educativa na educação multicultural” 
de conhecimentos, representações, valores, regras formais e/ou informais, crenças, mitos e modelos de 
comportamento. 
Se tivéssemos nascido noutro continente, ou há mais de duzentos anos, a nossa cultura seria diferente. 
A cultura muda no espaço e no tempo e isso faz refletir sobre a relatividade de fenómenos naturais. A 
cultura restringe-se a duas conceções, sendo que uma é mais restrita que identifica a cultura com o 
saber transmitido pelas instituições e valorizado por um grupo particular, enquanto a outra conceção é 
extensiva e entende a cultura como sendo um conjunto de produções humanas. Para Clanet a cultura é: 
Um conjunto de sistemas de significação próprios a um grupo ou a um subgrupo, conjunto de 
significações preponderantes que apareceu como valores e dão nascimento a regras e a normas que o 
grupo conserva e se esforça de transmitir e pelas quais ele se particulariza, se diferencia dos grupos 
vizinhos (1990, p.16). 
A cultura é um meio de comunicação e um elemento harmonizador entre as interações concretas e o 
indivíduo. Todos os indivíduos são ensinados a pensar e a agir de forma idêntica aos membros da 
comunidade a que pertencem, para que este possa formar uma identidade cultural. Simultaneamente, a 
cultura é um elemento mediador e diferenciador do diálogo entre culturas. O significado de cultura é 
um conjunto de crenças, conhecimentos e tradições compartilhados entre uma sociedade e difundidas 
através de gerações. 
O relativismo cultural é uma teoria segundo a qual os diferentes tipos de culturas compõem entidades 
separadas de contornos aceitáveis, ou seja, desiguais e que não se comparam nem são proporcionais 
entre si. Este promove a coesão social e a tolerância entre desiguais sociedades o que leva as pessoas a 
serem seres multiculturais. 
Multiculturalidade 
A multiculturalidade é reconhecida como sendo uma identidade cultural individual que se constrói 
através de diálogos coletivos e através do respeito mesmo existindo diferenças culturais e/ou política, 
ou seja, é a existência de seres humanos com certas normas e hábitos culturais diversificados dentro do 
mesmo espaço. A multiculturalidade é o reconhecimento das diferenças de cada pessoa. Para Hall 
(2003) o termo multicultural é qualificativo e “descreve as características sociais e os problemas de 
governabilidade apresentados por qualquer sociedade na qual diferentes comunidades culturais 
convivem e tentam construir uma vida em comum, ao mesmo tempo em que retêm algo de sua 
identidade original” (p.52). A multiculturalidade é um termo que descreve a existência de excessivas 
culturas numa cidade e/ou país, sem que uma nenhuma delas seja predominante. Isto implica diferentes 
Triénio 2013-2016
Projeto Educativo da creche 
“A família e a comunidade educativa na educação multicultural” 
níveis de mudanças envolvendo assim toda a comunidade, para que se possa combater tanto o racismo 
como outras formas de discriminação na escola e/ou na sociedade. O principal objetivo da 
multiculturalidade é conservar as características particulares de cada grupo, a promoção da interação e 
o respeito entre diferentes culturas garantindo assim a igualdade para todos. 
Educação multicultural 
Cortesão (1993) refere que a educação multicultural é o conhecimento de diversas culturas num espaço. 
Já na opinião de Foral (1989) este tipo de educação esforça-se na criação de um meio onde possa existir 
grande diversidade de culturas e/ou etnias para que possa existir uma igualdade de direitos a nível de 
educação. Para Cardoso (1996) o conceito de educação multicultural é um conjunto de estratégias 
organizacionais, curriculares e pedagógicas ao nível do sistema, de escola e de classe, cujo objetivo é 
promover a compreensão e tolerância entre indivíduos de origens étnicas diversas através da mudança 
de perceções e atitudes com base em programas curriculares que expressem a diversidade de culturas e 
estilos de vida (p.9). 
A educação multicultural implica o respeito pelo desenvolvimento pessoal das crianças, assim como a 
intervenção dos pais nos programas escolares e a utilização de vários materiais e recursos educativos. A 
multiculturalidade educacional deve: proporcionar uma diversidade de conhecimentos e de processos 
de ensino adequados à diversidade cultural, linguística e de estilos de aprendizagem; ser antirracista; ter 
um ambiente físico com estratégias e interações que reflitam e acolham uma diversidade da opiniões da 
comunidade; promover a qualidade de relações multiculturais de forma a todas as crianças terem os 
mesmos direitos; ter como base uma pedagogia crítica que dá voz aos alunos e os envolve nos 
processos de descoberta e aprendizagem; focar a mudança de atitudes; e ser um meio reflexivo de 
concretização da justiça social articulando a teoria, a reflexão e a prática. 
Escola multicultural 
A escola deve organizar-se de forma multicultural, envolvendo nos seus órgãos os pais e a comunidade 
educativa, criando assim projetos multiculturais que unam os esforços de todos os intervenientes 
importantes no processo educativo das crianças. Como referi anteriormente este tipo de educação 
implica a intervenção, para além das crianças e do educador, de outros agentes exteriores à sala, tal 
como os pais. Implica que o ambiente da escola seja favorável à diversidade e que os currículos, as 
interações e as estratégias sejam ajustados a todas as crianças, proporcionando-lhes assim uma 
igualdade de oportunidades educativas. 
Triénio 2013-2016
Projeto Educativo da creche 
“A família e a comunidade educativa na educação multicultural” 
Para Meirinho (2009) a multiculturalidade é um tema muito atual na sociedade e no contexto escolar, 
nomeadamente na Europa. As turmas são, cada vez mais, compostas por elementos de culturas 
diversas, por isso interessa levantar problemas e procurar caminhos no sentido de que todos 
compreendam melhor os fenómenos educativos. A escola deve prevenir falhas de interpretação cultural 
ou manifestações de racismo no contacto com as minorias étnicas. 
A escola é o elemento fundamental na educação de comunidades, é um centro comunitário onde se 
desenvolvem planificações futuras. É na mistura de diversas culturas que se educa para uma educação 
multicultural diversificada e socialmente coesa. Quero com isto afirmar que é necessário existir uma 
escola multicultural para se formar uma educação multicultural. 
Para Cardoso (1996) a escola multicultural passa por quatro fases distintas: 
1º. Estabelecer e promover mudanças multiculturais; 
2º. Especificar os objetivos e as metodologias para o processo de mudança; 
3º. Divulgar o projeto da escola e procurar que os professores adiram; 
4º. Promover formações no domínio da educação multicultural. 
Educadores multiculturais 
Nos princípios gerais das OCEPE (1997) estão consignados alguns dos objetivos da Educação Pré- 
Escolar consignados na Lei-Quadro da Educação Pré-Escola, Lei nº5/97 de 10 de Fevereiro, sendo eles: 
promover o desenvolvimento pessoal e social da criança com base em experiências de vida democrática 
numa perspetiva de educação para a cidadania; fomentar a inserção das crianças em grupos sociais 
diversos no respeito pela pluralidade de culturas; incutir comportamentos que favoreçam aprendizagens 
significativas e diferenciadas; despertar o pensamento crítico; e incentivar a participação das famílias 
no processo educativo e estabelecer relações de efetiva colaboração com a comunidade. 
O educador cultural incentiva as suas crianças a adquirir gosto pelo conhecimento, pela pesquisa e pelo 
belo. Um bom educador deve desenvolver práticas pedagógicas que possam sensibilizar as crianças 
para a multiculturalidade e para a reflexão através da observação dos diferentes mundos culturais. O 
educador multicultural deve ter espírito aberto e aceitar a complexidade; ser imparcial e não ter 
preconceitos; saber escutar e respeitar perspetivas distintas; ter em atenção as alternativas que existem; 
Triénio 2013-2016
Projeto Educativo da creche 
“A família e a comunidade educativa na educação multicultural” 
questionar-se quanto às possibilidades de erro e procurar razões para os problemas; e refletir sobre a 
forma de melhorar o que existe anteriormente. 
A família e a comunidade educativa na educação multicultural 
Nos dias de hoje viver numa sociedade multicultural não basta, é necessário compreender este novo 
tipo de sociedade. É preciso aprender a viver nela e a viver com ela. É do interesse de todos que o 
ensino das diferentes culturas seja comum às crianças, ajudando-as a um alargar do universo cultural, 
pondo de lado o etnocentrismo que teima em manter-se na sociedade, nas nossas escolas e no jardim-de- 
infância. A família é um elemento principal para a educação das crianças, os pais tem de conhecer, 
selecionar e contribuir ativamente no que desejam para o futuro dos filhos. Para concluir pode afirmar-se 
que o papel fundamental dos educadores é desenvolver a interação entre a escola e a família, 
tornando isso como um papel fundamental para o desenvolvimento e sucesso escolar das crianças. 
Segundo Chalita (2001), a família tem como responsabilidade “formar o caráter, de educar para os 
desafios da vida, de perpetuar valores éticos e morais” (p.14). 
Perante a nossa realidade é urgente alertar as nossas crianças para a diferença. Prepará-las e ajudá-las a 
tomar consciência da desigualdade existente nos objetos, nas pessoas, nas culturas e sociedades, mas 
sobretudo não será importante levar a própria criança a descobrir o aspeto positivo da diversidade? 
Não é de estranhar que quanto mais cedo estiverem habituadas a ouvir, a falar e a pensar sobre as 
diferenças e semelhanças, mais aptas estarão a conhecer-se a si mesmas e aos outros. Quanto mais 
habituadas estiverem a ver exemplos das múltiplas formas de executar as mesmas atividades, mais fácil 
se tornará de aceitarem a variedade como normal. 
Aprender a conviver significa respeito e abertura para as relações humanas, significa habilidade pessoal 
de permitir a aproximação e não o afastamento do outro, através da empatia, do respeito, das formas 
alternativas de vida, da escuta, do diálogo, do interesse, etc., tendo sempre por base o envolvimento 
com a diferença sem qualquer preconceito, pois, este, segundo Herriot  Pemberton, (1995) não é mais 
do que uma predisposição, frequentemente inconsciente, para conceber os outros como seres inferiores, 
menos inteligentes e capazes, mais preguiçosos, menos confiantes ou confiáveis. 
Também para Marsden, (1997) tanto o preconceito, como a discriminação podem derivar dos atos e 
atitudes dos indivíduos ou mesmo das políticas e práticas de uma instituição. Para além de afetarem o 
Triénio 2013-2016
Projeto Educativo da creche 
“A família e a comunidade educativa na educação multicultural” 
acesso ao trabalho e a progressão das minorias, fragilizam a sua motivação, autoconfiança e 
produtividade. 
Qualquer tipo de ensino, hoje em dia, confronta-se cada vez mais com uma grande heterogeneidade 
social e cultural. Certamente que todos concordamos que estamos a educar para uma sociedade 
multicultural, e teremos de ter como referência da nossa ação o desenvolvimento e atitudes baseadas no 
respeito, tolerância, justiça, igualdade. 
4. Enquadramento teórico 
4.1. A importância da creche 
Os bebés vão para a creche cada vez mais cedo. Geralmente, não falam e passam grande parte do dia 
olhando as mãos, tentando pegar os pés, sorrindo, chorando, balançando a cabeça... Estão explorando o 
próprio corpo e se comunicando com quem está por perto. Cabe à creche desenvolvê-los e propor 
atividades adequadas a isso (com os materiais apropriados). Pesquisas mostram que as experiências 
sensoriais e motoras vividas na primeira infância desempenham um papel fundamental na formação do 
cérebro, diz o psicomotricista André Trindade, especializado em atendimento a bebês. 
Nessa fase, a ação é a principal forma de linguagem. É assim que os pequenos interagem com o meio e 
aprendem sobre si mesmos, as pessoas que os rodeiam e os lugares que frequentam. Por isso, não existe 
hora específica para pôr o grupo a se movimentar. Ao contrário, é preciso fazer isso sempre. Pular, 
rolar, dar cambalhotas, correr - tudo é fundamental para as crianças se relacionarem com os colegas e 
descobrirem o mundo. No banho, por exemplo, bater as pernas e as mãos na água permite que a criança 
descubra do que é capaz, além de despertar sensações (o que se chama de consciência corporal). 
Só mais tarde, quando a criança pronuncia as primeiras palavras, percebe que há outros meios de se 
comunicar. Mas ela não perde o dinamismo e a necessidade de explorar o mundo com o corpo. É por 
isso que situações de contenção motora, como ficar sentado muito tempo, atrapalham o 
desenvolvimento. A Pedagogia tem de ser intencionalmente planejada e contemplar o que é possível e 
necessário para o grupo, diz Isabel Porto Filgueiras, professora do curso de Educação Física da 
Universidade Presbiteriana Mackenzie, em São Paulo. 
As teorias sobre o desenvolvimento motor, em especial as de Jean Piaget, Henri Wallon e David L. 
Triénio 2013-2016
Projeto Educativo da creche 
“A família e a comunidade educativa na educação multicultural” 
Gallahue, explicam por que alguém não consegue fazer determinado movimento. No entanto, não 
servem para todos os indivíduos, pois não é possível esperar o mesmo de todos. 
Há casos de bebês que se sentam com 5 meses, enquanto outros só vão fazer isso aos 8. Essa diferença 
é normal e se dá por causa dos diferentes ritmos biológicos. Daí porque, hoje, considera-se melhor 
pensar nas competências individuais e não na idade. 
4.2 Pensamento e ação 
Piaget criou a expressão construção dos esquemas de ação para batizar a forma como os pequenos aprendem 
quando se movimentam. Para o pesquisador suíço, desde muito cedo nós, humanos, pensamos antes de agir e, 
sempre que enfrentamos um desafio, aplicamos o que já sabemos. Ou seja, quando uma criança sabe andar, mas 
não saltar, e encontra um obstáculo no caminho (como um cabo de vassoura), ela primeiro tenta pisa-lo em vez 
de passar por cima sem lhe tocar. Provavelmente, isso provocará a perda do equilíbrio e o fim da caminhada. 
Piaget escreveu que, ao se levantar, será preciso criar um esquema de ação diferente. Ou seja, pela exploração 
surge outro jeito de vencer cada desafio. 
Wallon estudou o movimento como uma forma de linguagem. Sua preocupação era com a expressão, não com a 
coordenação motora. Segundo ele, o recém-nascido está mais interessado nas relações sociais do que no próprio 
corpo. Ele quer estabelecer vínculos para entender o seu papel no mundo, explica a professora Isabel Porto 
Filgueiras. Para isso, o bebé usa o movimento para atrair a atenção. Já Gallahue estuda as possibilidades e 
limitações nas fases de desenvolvimento motor. Ele descreve cada etapa e como a criança evolui. É por isso que 
mais importante do que executar uma ação perfeitamente é saber fazê-la de várias maneiras. É na diversidade 
que os pequenos começam a aprender sobre o mundo, completa Isabel. 
4.3 Grandes conquistas 
Nas primeiras semanas de vida, a postura do bebé é retraída. Pernas e braços só começam a se expandir por volta 
do terceiro ou quarto mês. A partir daí, ele passa a ter ações voluntárias, mas ainda dominadas por reflexos. A 
etapa seguinte é fortalecer a musculatura dorsal e as conquistas passam a ser sentar-se, arrastar-se e gatinhar, 
ficar em pé e andar. Junto com a locomoção e o equilíbrio vem a exploração voluntária. O pequeno pega um 
brinquedo, balança, leva à boca e coloca em cima de outro. Pela limitação do campo visual, tato e visão são 
unidos. Ou seja, para enxergar, ele precisa tocar. 
Triénio 2013-2016
Projeto Educativo da creche 
“A família e a comunidade educativa na educação multicultural” 
É fundamental variar as posturas: ficar de bruços, de lado e sentado (com ou sem almofadas). Nessa fase, os 
bebés precisam ser acolhidos, no colo, no berço ou no solo. André Trindade sugere fazer ninhos dentro da sala. 
Forre o chão com tecidos macios (colcha ou edredom) e monte um canto com muitas almofadas. Isso provoca a 
sensação de contorno e proporciona o bem-estar. 
Com a criança andando, proponha novos desafios para aperfeiçoar a locomoção. Subir e descer escadas, 
escorregar, girar, rolar e agachar são boas opções para explorar as possibilidades e limitações do corpo. Mais 
adiante, com a entrada no mundo da fantasia, o ideal é oferecer muitos brinquedos e apresentar atividades que 
utilizem as linguagens falada e escrita, como as brincadeiras de roda. 
4.4. O que é a relação Escola-Família? 
Ao usar o termo Relação Escola-Família, incluímos todo o tipo de intervenientes e 
interações que habitualmente integram este campo. 
Pode-se interpretar família como sendo os adultos, jovens ou crianças que habitem com a 
criança. Os adultos não têm necessariamente de ser apenas ou só os pais e os jovens/crianças não 
têm de ser irmãos. Ao aplicar a palavra escola, referimo-nos essencialmente aos professores dos 
vários estabelecimentos de ensino existentes. 
Do ponto de vista das interações, o termo relação abrange desde o conceito de cooperação 
até ao conceito de conflito. Cooperação e conflito estão sempre omnipresentes em qualquer 
relação. A possibilidade da ocorrência de momentos de tensão é normal em qualquer relação e 
esta não é exceção. 
4.4.1 Função da família 
Entende-se família como o primeiro núcleo de pessoas onde o indivíduo inicia as suas 
experiências de interação. A família constitui, tanto biológica como socialmente, a “unidade micro” de 
um todo mais vasto de agrupamentos que compõem o tecido social. Pode-se também definir a família 
como a base da formação de um indivíduo, é o ambiente em que ocorrem os primeiros contatos e 
relacionamentos da criança, modelo referencial e, não menos importante, responsável pela formação de 
valores entre outras coisas. 
Triénio 2013-2016
Projeto Educativo da creche 
“A família e a comunidade educativa na educação multicultural” 
4.4.2 Função da escola 
Escola pode-se definir como uma organização indispensável ao indivíduo dos tempos modernos, 
como forma de enriquecimento das experiências de socialização e da dinâmica das relações 
interpessoais. É um grupo artificial e formal com rotinas e procedimentos bem explícitos. É uma 
instituição social onde se realiza por excelência o ato educativo na sua forma mais formal. 
A escola é entendida como sendo responsável pela educação do indivíduo. É o espaço destinado 
não só ao trabalho pedagógico formal, como também ao entendimento de regras, à formação de valores, 
ao exercício da cidadania, à experimentação de sentimentos, etc. 
Triénio 2013-2016
Projeto Educativo da creche 
“A família e a comunidade educativa na educação multicultural” 
5. Temática e objetivos gerais 
Segundo Verna (1984) e Jordán (1995) a educação multicultural deverá: 
Criar a ideia de que, na sociedade, a pluralidade étnica é um elemento positivo, uma vez que é 
uma fonte de enriquecimento para todos (maiorias e minorias); 
Incutir a ideia de que todas as culturas são válidas, favorecendo o seu conhecimento e 
aceitação, ajudando a erradicar preconceitos; 
Ajudar a desenvolver, junto das crianças / jovens, as competências educacionais e sociais para 
saberem lidar e respeitar a diferença. 
Objetivos gerais: 
Educar as crianças no sentido de respeitar a diferença, promovendo atitudes de 
partilha e respeito por culturas e costumes diferentes dos nossos; 
Estimular o interesse pelo conhecimento do mundo e pela diversidade característica da 
espécie humana. 
Proporcionar às crianças diversas perspetivas do mundo que as rodeia; 
Promover a atividades e jogos onde todos partilhem conhecimentos, valores, 
experiências estéticas específicas de cada cultura, de modo a reconhecerem, 
respeitarem e valorizarem as diferenças culturais; 
Educar as crianças no sentido de respeitar a diferença, promovendo atitudes de 
partilha e respeito por culturas e costumes diferentes dos nossos; 
Estimular o interesse pelo conhecimento do mundo e pela diversidade característica da 
espécie humana. 
Observar e conhecer alguns meios físicos naturais distantes, quanto aos animais, 
plantas mais características e as formas de vida humana que neles se desenvolve; 
Identificar diferentes tipos de habitação, alimentação, vestuário e relacioná-los com os 
respetivos povos; 
Experimentar a comunicação com indivíduos de outros países aprendendo e 
valorizando a riqueza cultural (receitas, canções, festas); 
Triénio 2013-2016
Projeto Educativo da creche 
“A família e a comunidade educativa na educação multicultural” 
Abordar outras línguas e a arte, como meio de apreciação de diferentes culturas 
Na relação escola-família pretende-se: 
Construir uma relação mais sólida e colaborante entre a escola e a família; 
Envolver a família de forma participativa no projeto educativo da instituição; 
Identificar os principais elementos do meio social envolvente, família/escola/comunidade e 
suas formas de organização; 
Proporcionar a aquisição de atitudes autónomas, visando a formação de cidadãos civicamente 
responsáveis e democraticamente intervenientes na vida comunitária; 
Trabalhar a relação de comunicação, de compreensão e valorização do outro; 
Incentivar a participação das famílias no processo educativo e estabelecer relações de efetiva 
colaboração com a comunidade; 
Fomentar o espírito de solidariedade, cooperação e de entreajuda entre todos os membros da 
comunidade educativa; 
Manter/melhorar a qualidade de todos os serviços prestados à criança a fim de garantir o seu 
bem-estar, alimentação, higiene, segurança, formação; 
Estimular o desenvolvimento global de cada criança: as suas capacidades, as suas formas de 
expressão e comunicação, a sua curiosidade, a sua sensibilidade estética, respeitando as suas 
caraterísticas individuais e tendo em vista a sua interação na sociedade como ser autónomo, 
livre e solidário. 
Triénio 2013-2016
Projeto Educativo da creche 
“A família e a comunidade educativa na educação multicultural” 
II. Organização geral do projeto 
1. Levantamento de recursos para resolução do problema 
1.1. Recursos humanos 
Os recursos humanos para a implementação do projeto serão: 
Crianças utentes – implicadas no projeto através do acolhimento, estimulação e valorização 
dos seus saberes, ideias e opiniões, aprendizagens adquiridas na realização dos projetos e 
atividades, e na partilha em exposições, mostra de trabalhos e trocas de correspondências com 
crianças/educadores/pais/comunidade. 
Equipa escolar – principal interveniente no projeto porque dela partirá toda a dinamização do 
trabalho a realizar que se processará na linha pedagógica vivenciada na instituição, através de 
negociações desde o planeamento à partilha de saberes e responsabilidades. Assim 
caminharemos para a organização de “um ambiente institucional capaz de ajudar cada um a 
apropriar-se dos conhecimentos, dos processos e dos valores morais e estéticos gerados pela 
humanidade no seu percurso histórico-cultural.” (Niza, 1996, p.141). 
Famílias dos utentes – são elementos fundamentais no desenvolvimento deste projeto. Este só 
será dinamizado se houver por parte das famílias colaboração e cooperação, sendo cooperação 
entendida como “uma tentativa de dinamizar as relações entre o meio-centro e o meio-casa, 
numa dupla interação centrípeta – trazer para o centro as experiências que as crianças têm em 
casa - e centrífuga – partilhar com os pais as experiências que as crianças fazem nos centros.” 
(Miranda, 1984). Também será dinamizado através das necessidades de informação 
manifestadas por eles enquanto pais e cidadãos e da sua colaboração/cooperação em grupos de 
trabalho; 
Profissionais ligados a outras instituições e entidades – através da colaboração de reuniões 
temáticas e no envio sistemático da informação mais pertinente. 
1.2. Recursos materiais e físicos existentes 
Os recursos materiais necessários serão: 
Material de desgaste; 
Computadores; 
Impressora; 
Fotocopiadora; 
Triénio 2013-2016
Projeto Educativo da creche 
“A família e a comunidade educativa na educação multicultural” 
Televisores; 
Vídeos/Leitores de DVD; 
Rádios; 
Vídeo-projetor e tela de projeção; 
Material de som. 
Os recursos físicos necessários serão: 
Instalações da escola; 
Autocarro e carrinha da instituição. 
Triénio 2013-2016
Projeto Educativo da creche 
“A família e a comunidade educativa na educação multicultural” 
2. Tempo previsto e fases de realização 
Prevemos a duração de três anos para a implementação deste projeto. Dar-lhe-emos 
continuidade, com as reformulações necessárias, tendo em conta que o projeto será um 
“instrumento útil para a organização da escola e terá um efeito dinamizador e globalizante” 
(Lopes da Silva, 1998, p. 111) que envolverá todos os intervenientes em diferentes fases. As 
crianças serão implicadas em todo o processo. 
Para a realização do projeto em organização prevemos três fases: 
1ª Fase: Sensibilização de toda a equipa para a pertinência do projeto e formação de grupos de 
trabalho. 
2ª Fase: Sensibilização dos pais para o projeto e para a sua colaboração nas equipas de trabalho. 
3ª Fase: Seleção e divulgação da informação. 
3. Metodologia a adotar 
Definiremos os objetivos e as estratégias a adotar e formas de avaliação que nos parecem mais 
adequadas para o desenvolvimento de cada uma das fases do projeto. 
4. Avaliação final do projeto 
Este é um projeto que visa um bom funcionamento da instituição, refletindo-se em ideias e valores e 
que se baseia numa avaliação final. Depois de analisadas as avaliações previstas no faseamento e que 
darão informações sobre: 
A participação e o empenho da equipa; 
O envolvimento e a colaboração das famílias e das crianças; 
A colaboração de outras instituições ou entidades. 
Para este fim utilizaremos instrumentos necessários para a realização desta avaliação, tais como: 
Grelhas de registo de presenças; 
Triénio 2013-2016
Projeto Educativo da creche 
“A família e a comunidade educativa na educação multicultural” 
Questionários à equipa e as às famílias. 
Para a avaliação final teremos ainda em conta os registos de opinião de todos os intervenientes no 
processo e as observações diretas sobre o impacto do projeto. Os resultados obtidos irão revelar se 
foram atingidos os objetivos propostos e a eficácia do projeto. 
Atendendo a que este projeto se desenvolverá tendo como um dos objetivos gerais realizar uma maior 
interação da escola, família e comunidade em que estarão presentes os seguintes intervenientes: 
Equipa; 
Pais; 
Crianças; 
Comunidade. 
Considerá-lo-emos atingido se conseguirmos: 
Reforçar a colaboração e a cooperação entre a equipa; 
Reforçar a colaboração e a cooperação entre a escola e os pais; 
Reforçar a colaboração e a cooperação entre a escola, pais e comunidade; 
Proporcionar aos pais o acesso a informação pertinente e atualizada que os ajudará a exercer 
melhor o seu papel de pais /cidadãos interventores. 
5. Divulgação 
Este projeto insere-se num determinado contexto e com caraterísticas próprias. Por tal razão não é 
generalizável. É um projeto de âmbito alargado que integra vários intervenientes; como tal será 
importante divulgá-lo à equipa, crianças utentes e seus familiares e profissionais ligados a outras 
instituições ou entidades. 
Como meio de divulgação, utilizaremos exposições com os trabalhos elaborados pelas crianças e a 
colocação de fotografias no site da instituição. 
Triénio 2013-2016
Projeto Educativo da creche 
“A família e a comunidade educativa na educação multicultural” 
III. Bibliografia 
Enciclipédia de Educação Infantil (1997); vol. I;II;III;IV;V; Nova Presença; 
Gloton R.; Claro, (1993) Actividade Criadora na criança. Editora Estampa; 
Ministério da Educação (1997) Orientações Curriculares para a educação pré-escolar”; 
Triénio 2013-2016 
Departamento da Educação Básica – Núcleo da Educação Pré- Escolar; 
Obin e Cros (1992) Le Projet d’etablissement, in Monitorização das escolas. ME-GEP; 
Reily, L.(1986) Actividades de Artes Plásticas na Escola. Brasil: Livraria Pioneira 
Editora; 
Sousa A. (1988) A Educação pelo movimento – Movimento - Música e Drama. 
Básica Editora; 
Stern, A. (1974) A Expressão. Porto: Colecção Ponte; 
Spodek, B Saracho O (1998) Ensinando crianças de três a oito anos, Porto Alegra; 
Artmed 
Papalia, D Olds, S § Feldman, R (2001) O mundo da criança; Mc Graw-Hill; 
Perfil especifico de Desempenho do Educador de Infância, Decreto-Lei nº241/2001, 
de 30 de Agosto 
Torga, M. (1980) Certeza. In C: Ferreira. (Ed.), “Brincar também é poesia”; 
Vasconcelos, T. (1998). Cadernos de Educação de Infância N.º 46. Lisboa: 
APEI; 
Despacho: 
Despacho nº 5220/97, de 4 Agosto

Pe 2014 2015 creche

  • 1.
    PE01/01 Triénio TTTrrriiiééénnniiiooo2222000011113333-2222000011116666
  • 2.
    Projeto Educativo dacreche “A família e a comunidade educativa na educação multicultural” Triénio 2013-2016 Se todos dessem as mãos Se todas as meninas Do mundo As suas mãos quisessem dar Faziam Uma dança de roda À volta da Terra E do Mar… Se todos os meninos Do mundo Quisessem subir Ao ar Faziam Uma dança de estrelas Que a Terra Iria obrigar. Podia ser… Que os grandes do mundo Então,
  • 3.
    Projeto Educativo dacreche “A família e a comunidade educativa na educação multicultural” Triénio 2013-2016 Fizessem a volta Ao mundo Dando toda a gente A mão Orízia Alhinho
  • 4.
    Projeto Educativo dacreche “A família e a comunidade educativa na educação multicultural” ÍndicÍÍÍnnndddiiiccceeee Introdução 6 I – Contextualização do projeto 8 1. Caracterização do contexto 8 1.1. Localização 8 1.2. População 8 1.3. Recursos 9 1.4. Rede educativa 9 2. Caracterização da Instituição 10 2.1. Modelo pedagógico 11 2.2. Recursos humanos 12 2.3. Horário de funcionamento 13 2.4. Valências 13 2.5. Utentes 15 2.6. Espaços e ligações entre os espaços 15 2.7. Famílias 16 3. Análise e formulação do problema 17 3.1. Análise do funcionamento da escola 17 3.1.2. Funcionamento pedagógico 18 3.1.3. Missão e valores da instituição 19 3.2. Formulação do problema 20 4. Enquadramento teórico 26 4.1. A importância da creche 26 4.2. Pensamento e ação 27 4.3. Grandes conquistas 27 Triénio 2013-2016
  • 5.
    Projeto Educativo dacreche “A família e a comunidade educativa na educação multicultural” 4.4. O que é a relação Escola-Família? 28 4.4.1. Função da família 28 5. Temática e objetivo geral 30 II. Organização geral do projeto 32 1. Levantamento de recursos para resolução do problema 32 1.1. Recursos humanos 32 1.2. Recursos materiais e físicos existentes 32 2. Tempo previsto e fases de realização 34 3. Metodologia a adotar 34 4. Avaliação final do projeto 34 5. Divulgação 35 III. Bibliografia 36 Triénio 2013-2016
  • 6.
    Projeto Educativo dacreche “A família e a comunidade educativa na educação multicultural” Introdução Uma vez que a educação visa influenciar o futuro das crianças ao longo do seu percurso escolar, as diferentes instituições educativas deverão organizar-se de forma a responder às necessidades e interesses das crianças e jovens, como também à evolução da sociedade. Apesar de a lei não o exigir, uma vez que somos uma cooperativa de ensino privada achamos importante elaborar um projeto educativo para a totalidade da nossa Instituição: berçário e creche, jardim de infância e ATL. O Projeto Educativo é o documento que consagra a orientação educativa da Escola, em que são explicitados os princípios, os valores, os objetivos e as estratégias que a escola adota para cumprir a sua função e apresenta os objetivos gerais que norteiam a atividade da Escola. (Regime de Autonomia, Decreto-Lei n.º 115 A/98, de 4 de maio, Ministério da Educação). O Projeto Educativo, como instrumento fundamental da dinâmica escolar, requer a mobilização de professores, alunos, pais e encarregados de educação, pessoal não docente, instituições da comunidade envolvente e da Administração Central e Autarquia, a fim de, em conjugação de esforços, se conseguirem os recursos necessários para se atingir a qualidade educativa pretendida. (Ministério da Educação, 1998) Ao nosso projeto chamamos “A família e a comunidade educativa na educação multicultural” Ao tratar da diversidade humana na escola podemos ter como parâmetro a necessidade de reconhecimento que caracteriza os seres humanos. Para interpretarmos quem somos como coletividade, ou quem sou como indivíduo, dependemos do reconhecimento que nos é dado pelos outros. “Ninguém pode edificar a sua própria identidade independentemente das identificações que os outros fazem dele”, nos ensina Habermas (1983: 22). O reconhecimento pelos outros é uma necessidade humana, já que o ser humano é um ser que só existe através da vida social. Em outras palavras, ao considerarmos que os seres humanos dependem do reconhecimento que lhes é dado, estamos reconhecendo que a identidade do ser humano não é inata ou pré-determinada, e isso nos torna mais críticos e reflexivos sobre a maneira como estamos contribuindo para a formação das identidades dos nossos alunos. Daí ter surgido este projeto educativo, formar crianças a tornarem-se tolerantes e inclusivas a novas raças e culturas, é obrigação familiar e de toda a comunidade educativa. Triénio 2013-2016
  • 7.
    Projeto Educativo dacreche “A família e a comunidade educativa na educação multicultural” Triénio 2013-2016
  • 8.
    Projeto Educativo dacreche “A família e a comunidade educativa na educação multicultural” I - Contextualização do projeto 1. Caraterização do contexto 1.1. Localização O Jardim de Infância do Centro Social e Paroquial está situado na freguesia de Vila de Punhe do concelho e distrito de Viana do Castelo. Situa-se a cerca de 5 Km, da margem esquerda do Rio Lima, a 15 km do concelho d Viana do castelo e de 20, 40 e 70 das cidades de Barcelos, Braga e Porto, respetivamente e de 62 da fronteira de Valença do Minho. Atravessam-na, de poente para nascente a via medieval ou antiga estrada real 4; a atual 308/305, (estrada nacional de Viana do castelo/ Braga), a sul da primeira e o caminho-de-ferro (linha do Minho), a sul desta. Topograficamente, abrigada do norte pelo monte Roques ou Santinho, desdobra-se para sul, terrenos úberes até à Infia. É limitada do Oeste pelas freguesias de Alvarães e Vila Fria; do Norte, por Vila Franca e Subportela; do leste por Mujães e Barroselas; e do Sul por Alvarães e Fragoso (Barcelos). Com uma área territorial de 6,7 Km2, a freguesias de Vila de Punhe é habitada por cerca de 3300 habitantes, dos quais 2160 são eleitores recenseados. Tratando-se de um povoamento disperso, a sua estrutura urbanística é composta pelos seguintes lugares: Arques, Chasqueira, Milhões, Neves, Outrelo e Regos. 1.2. População A instituição está inserida em meio rural, que hoje a nível económico, cultural e social se encontra em constante mudança. Quando em 1981 a atividade económica predominante na freguesia era a indústria têxtil e de “artesanato” em madeira, hoje, embora estas atividades ainda tenham grande peso na economia, assistimos a um aumento significativo do sector terciário. O nível cultural da população teve um aumento considerável. Hoje assistimos a um aumento da escolaridade da população, havendo uma percentagem considerável de licenciados com e de pessoas com cursos profissionais, o que permite a maior qualificação no mundo trabalho. Por outro lado Triénio 2013-2016
  • 9.
    Projeto Educativo dacreche “A família e a comunidade educativa na educação multicultural” assistimos ao aumento de famílias com problemas sociais, nomeadamente alcoolismo, toxicodependência. 1.3. Recursos A freguesia possui muitos estabelecimentos comerciais sendo eles de restauração, supermercados, drogarias, padarias, bombas de gasolina, talhos, indústria de confeções, construção civil, indústria de madeiras, carpintaria, transformação de granitos, serralharias, seguros e contabilidade, e quer em Vila de Punhe quer nas áreas envolventes, há muita emigração. No Turismo de Habitação destaca-se a Casa da Portela, Quinta de Bouça e casa da Torre das neves. Como Associações desportivas, Vila de Punhe tem o Neves Futebol Clube, o Centro Recreativo e Cultural das Neves (com o jornal “ Amanhecer das neves”) e o Grupo Juvenil de Vila de Punhe. As acessibilidades são razoáveis, sendo a maior parte dos acessos de alcatrão, paralelo e alguns, mas raros, em terra batida. As estradas estão num estado de conservação razoável e a freguesia encontra-se razoavelmente bem servida de transportes públicos. 1.4. Rede educativa Relativamente aos equipamentos sociais e escolares, destes fazem parte o Centro Social e Paroquial de Vila de Punhe (com valência de creche, jardim de Infância e CATL), escola do Ensino Básico. Triénio 2013-2016
  • 10.
    Projeto Educativo dacreche “A família e a comunidade educativa na educação multicultural” 2. Caraterização da Instituição O Jardim de Infância iniciou as suas atividades em 1968, dependente do posto da telescola, com cerca de 20 crianças, nos baixos da casa “Pimenta Machado”, onde continuou até 1975 e, por falta de salas, não funcionou no ano seguinte. Reapareceu em 1977/78, supervisionado pela Junta de Freguesia, ocupando as crianças duas salas sob a responsabilidade de assistentes sociais. Ficavam da parte sul do Externato. Criado em 1981, o Centro Social e Paroquial como instituição de solidariedade cujo fim primário se fixa na promoção e entreajuda dos habitantes, especialmente dos mais carenciados, e aprovados os Estatutos pelo Arcebispo de Viana do Castelo, D. Júlio Tavares Rebimbas, foram os mesmos registados perante a autoridade civil, onde ficaram arquivados. De imediato, pensou-se numa Creche e Jardim Infantil e delineou-se então os primeiros contactos necessários e indispensáveis. Como consequência, em 1985, a Câmara Municipal deliberou aprovar um estudo prévio e remetê-lo ao GAT para elaboração do respetivo projeto. Entretanto foi conseguido o terreno cuja terraplanagem foi efetuada nos meses de Junho e Julho de 1986. Aberto o concurso público, nos termos do art.49.º do Decreto-Lei nº235/86 de 18 de Agosto, pelo presidente David da Silva Monteiro (reitor) em 10/11/1987 com a designação da empreitada “Creche e Jardim de Infância”, foi a mesma entregue à firma Martins e Soares, Lda., de Lanheses. Ficaria com três salas para serviço de creche (40 crianças), duas para as mais crescidas (60 crianças), para além de todas as infraestruturas para apoio dos tempos livres. Começadas as obras em Abril de 1988, a oito de Junho receberam a visita do Secretário de Estado da Segurança Social o qual se deslocou também a pavilhões improvisados, já em péssimas condições, que apoiavam 70 crianças. Segundo a placa comemorativa afixada no corredor da entrada “Foi este edifício inaugurado em 23/06/90 por sua Ex.ª o Senhor Secretário de Estado da Segurança Social José Luís Vieira de Castro”. A bênção, porém, foi lançada em 8/10/92 pelo vigário geral da diocese, Monsenhor Sebastião Pires Ferreira. O cargo de diretora foi atribuído à Prof. Manuela Paulino Moreira. Em Julho de 1991 beneficiou de uma comparticipação do Governo, destinada à compra de uma carrinha de 28 lugares. A bênção deu-se no mês de Setembro na presença do Dr. Luís Marques Mendes, Secretário de Estado da Presidência do Conselho de Ministros, de diversas autoridades concelhias e Triénio 2013-2016
  • 11.
    Projeto Educativo dacreche “A família e a comunidade educativa na educação multicultural” locais e de algum povo. Antecedendo a confraternização, a carrinha levou os visitantes a diversos locais, inclusive o campo de jogos. Em 1997, ano em que foram substituídas as persianas em madeira por duralumínio e revistas as bancas da cozinha e o piso da sala, cinco educadoras de infância, cinco vigilantes, cinco auxiliares de limpeza, uma cozinheira, uma ajudante de cozinha, um motorista e, por vezes, uma mulher-a-dias, mais uma técnica especializada para assistir as crianças com dificuldades. Aberto de segunda a sexta, das sete às dezanove horas, é comparticipado pelo Centro Regional de Segurança Social de Viana do Castelo. 2.1. Modelo Pedagógico A palavra método significa caminho ou processo racional para atingir um dado fim. Agir com um dado método supõe uma prévia análise dos objetivos que se pretendem atingir, das situações a enfrentar, assim como dos recursos e do tempo disponíveis, e, por último, das várias alternativas possíveis. Trata-se, pois, de uma ação planeada, baseada num quadro de procedimentos sistematizados e previamente conhecidos. Em pedagogia, entende-se por métodos os diferentes modos de proporcionar uma dada aprendizagem e que foram sendo individualizados pelos pedagogos ou pela investigação científica. O método não diz respeito aos vários saberes que são transmitidos, mas sim ao modo como se realiza a sua transmissão. Podemos definir um método pedagógico como uma forma específica de organização dos conhecimentos, tendo em conta os objetivos do programa de formação, as características dos formandos e os recursos disponíveis. No nosso colégio não temos um modelo pedagógico específico. Cada docente escolhe o que quer utilizar na sua prática. No entanto fomentamos a cooperação e a partilha de saberes entre toda a equipa. Triénio 2013-2016
  • 12.
    Projeto Educativo dacreche “A família e a comunidade educativa na educação multicultural” 2.2. Recursos Humanos Triénio 2013-2016
  • 13.
    Projeto Educativo dacreche “A família e a comunidade educativa na educação multicultural” Pessoal docente: O corpo docente desta instituição é constituído por: cinco educadoras: duas são responsáveis por grupos da creche; três são responsáveis por grupos do jardim de infância; (Destas, uma desempenha funções de coordenadora pedagógica, e uma outra de diretora técnica da instituição.) Uma professora de expressão musical; Um professor de ginástica; Um professor de natação. Pessoal não docente: O pessoal não docente é constituído por: uma educadora social responsável pelo CATL; sete auxiliares de ação educativa, sendo que uma delas desempenha funções de ecónoma; duas cozinheiras; um motorista; 2.3. Horário de funcionamento O Centro Social e Paroquial funciona entre as 7:15h da manhã e as 19:00h da tarde, de Segunda a Sexta. 2.4. Valências O Centro Social e Paroquial de Vila de Punhe é uma instituição de Solidariedade Social (IPSS). De momento, a instituição conta com três valências, nomeadamente a Creche, a valência do Pré-escolar, que conta com três salas, a dos 3/4 anos, a dos 4/5 anos e a dos 5/6 anos e a valência do CATL. Triénio 2013-2016
  • 14.
    Projeto Educativo dacreche “A família e a comunidade educativa na educação multicultural” A sala dos 2 anos tem 9 crianças. O berçário tem 8 crianças. De acordo com o Despacho Conjunto n.º 268/97 de 25 de Agosto, estas salas cumprem com os seguintes requisitos: Permitem o contacto visual com o exterior através de várias portas; Proporcionam facilmente o acesso ao exterior; Possuem zona de bancada fixa, com água; São contíguas às outras salas de atividades e de higiene; Cada uma possui casa de banho própria, afeta à sala, com lavatórios e sanitas pequenos, adequados às crianças, um chuveiro de água corrente, fria e quente e ainda armários para arrumar as escovas de dentes e pasta para a higiene oral das crianças; Tem comunicação fácil com a zona de cabides; Tem acesso e comunicação fácil com as outras salas da Instituição; Possui pavimento confortável, resistente e lavável; Triénio 2013-2016
  • 15.
    Projeto Educativo dacreche “A família e a comunidade educativa na educação multicultural” As paredes são pintadas com tintas de cores vivas e agradáveis; Creche FEMININO MASCULINO TOTAL Sala dos 2 anos 3 6 9 Berçário 3 5 8 Quadro 2: Nº de crianças na valência de creche 2.5. Utentes Atendemos: Crianças originárias de vários países (diferentes culturas); Crianças de extratos sociais, culturais e económicos diversos; Crianças residentes na freguesia e crianças que, embora residindo em diferentes locais, são atendidas devido à proximidade do trabalho dos pais. 2.6.Espaços e ligações entre os espaços Esta Instituição está implantada num Edifício construído de raiz para as suas atuais funções. Este é constituído por dois pisos e um espaço exterior. O piso térreo é onde se desenvolvem a maioria das atividades, da Valência de Creche e Valência de Pré-Escolar, assim como também o Refeitório, a Cozinha, Lavandaria e Administração, sendo uma sala (5/6 anos) e dormitório (crianças de Pré-Escolar) no piso superior. O espaço exterior é descoberto e amplo para realizar jogos livres e orientados. A instituição é ainda rodeada por um espaço exterior delimitado por muros, o qual assegura a circulação dos utentes no seu interior. O acesso à Valência da Creche e Pré-Escolar, bem como refeitório, cozinha, escritório é feito através do Átrio, o qual possui duas portas de segurança à entrada. Triénio 2013-2016
  • 16.
    Projeto Educativo dacreche “A família e a comunidade educativa na educação multicultural” 2.7.Famílias Os pais/familiares das crianças formam um grupo heterogéneo com formação académica e profissional diversificada, de extratos sociais, económicos e culturais diversos, apesar de a maioria pertencer a níveis médios, médios-alto. Triénio 2013-2016
  • 17.
    Projeto Educativo dacreche “A família e a comunidade educativa na educação multicultural” 3. Análise e formulação do problema 3.1. Análise do funcionamento da escola 3.1.1. Funcionamento organizacional Realizam-se ao longo de cada ano escolar diversas atividades: Com a equipa: Reunião geral – Realiza-se habitualmente no final de cada ano letivo, nela participando a direção e todos os funcionários dos diferentes sectores (educadoras, auxiliares, cozinha e limpeza) da Instituição. Nesta reunião é debatido e encerrado o ano escolar decorrente e é planeado, em conjunto, o ano letivo seguinte. Reuniões pedagógicas – Realizam-se uma vez por mês e nelas participam a coordenadora pedagógica e o restante corpo docente. Debatem-se os problemas gerais e educativos da Instituição, definem-se linhas orientadoras para a realização de atividades e projetos e fazem-se avaliações. Com os pais: Cada criança traz consigo o seu mundo familiar – nas suas brincadeiras, nos seus hábitos e nas expressões que usa, lembra e vive aquilo que já aprendeu e que está a aprender. O envolvimento dos pais na educação escolar dos filhos é um direito, uma responsabilidade e um valor. É hoje claro que a participação ativa dos pais nos processos de aprendizagem pode melhorar o desenvolvimento das crianças. Os pais são, com toda a propriedade, o maior e mais válido recurso que os educadores possuem para ajudar as crianças a terem sucesso e felicidade. Torna-se assim importante manter a relação de reciprocidade entre a escola e a família. A nossa Instituição propõe-se realizar algumas atividades que facilitem este tipo de relação: Entrevistas individuais – São efetuadas no momento da admissão da criança na Instituição, destinadas ao conhecimento dos hábitos da criança, do contexto familiar e do meio em que vive, à sensibilização dos pais para a importância da sua participação no processo educativo da criança e para dar conhecimento de algumas normas do regulamento interno. Contatos formais e informais ao longo do ano – Realizam-se ao longo do ano a pedido dos pais ou da educadora e têm por objetivo trocar impressões sobre a evolução da criança e encontrar Triénio 2013-2016
  • 18.
    Projeto Educativo dacreche “A família e a comunidade educativa na educação multicultural” estratégias para melhorar o seu desenvolvimento. Tanto as educadoras como a coordenadora disponibilizam uma tarde por mês, com horários pré-estabelecidos, para atendimento aos pais. Reuniões de sala – Realizam-se uma vez por ano. No início do ano letivo para dar conhecimento aos pais dos aspetos organizacionais da Instituição e do plano de trabalho do educador. Troca de informações através de e-mail com a equipa pedagógica das várias salas para facilitar a colaboração e cooperação dos pais nas atividades e projetos das crianças. Encontros festivos - como meio de intensificar o relacionamento entre toda a equipa da Instituição e os pais/família das crianças. Informação afixada nas salas, nos corredores e expositor exterior – que dizem respeito a aspetos organizacionais (horários, ementas, avisos, recados ou informações várias). Caixa virtual para receção de sugestões que os encarregados de educação queiram transmitir à Instituição, através da plataforma informática que disponibiliza para cada um dos pais uma área reservada, de acesso restrito, onde poderão direcionar para a educadora, secretaria ou direção as suas informações, sugestões e reclamações 3.1.2 Funcionamento pedagógico Cada educadora utiliza o método que acha mais adequado ao seu grupo de crianças. No entanto o educador sabe que o saber não é uma acumulação de conhecimentos mas uma maneira de aprender as situações, de analisar e comunicar: reconhece várias atitudes possíveis; aceita cada criança tal como é, ficando atento ao que a criança faz, ajuda a confortar-se com os outros e aprofunda as suas ideias pessoais sem se submeter a uma norma rígida; respeita essa diferença, e a partir desta planifica e enriquece o seu trabalho. A criança procura fazer descobertas porque quer e não por ordem do educador; troca as suas pesquisas com os colegas e toma consciência das várias formas de abordagem do mesmo problema. A criança tem na sua sala várias áreas de atividades, conhecidas por “cantinhos”, onde pode fazer as suas opções de escolha. É dada ainda a oportunidade às crianças do jardim-de-infância de iniciar a frequência de aulas curriculares de ginástica e expressão musical, que se estendem até à natação. Triénio 2013-2016
  • 19.
    Projeto Educativo dacreche “A família e a comunidade educativa na educação multicultural” 3.1.3 Missão/Visão e Valores da Instituição O Centro Social e Paroquial de Vila de Punhe (CSPVP), nas suas diferentes valências tem como missão criar condições para o desenvolvimento integral de todas as suas crianças, contribuindo para o seu desenvolvimento cognitivo, sociomoral e psicomotor, potenciando o seu crescimento saudável e equilibrado, formando futuros cidadãos intervenientes, críticos e conscientes da importância dos valores cívicos e ambientais. A visão de ser reconhecida como uma I.P.S.S. pioneira e de referência na implementação de políticas e práticas de solidariedade. Uma instituição de referência no desenvolvimento da comunidade, articulando de uma forma permanente todas as respostas educativas, sustentando-as em princípios de qualidade e orientadas para as necessidades e interesses de todos. Comprometimento com o ensino – aprendizagem, procurando um ensino de Triénio 2013-2016 qualidade; Respeito pela individualidade e pelas especificidades de cada pessoa envolvida; Organização, de acordo com a legislação em vigor, favorecendo o desenvolvimento de serviços e respostas de qualidade; Solidariedade para os que mais precisam, no combate aos fenómenos de pobreza e de todo o tipo de exclusão social; O trabalho em equipa e Entreajuda para um desenvolvimento harmonioso das crianças, O profissionalismo e o rigor, por parte de todos os profissionais que trabalham diariamente com as crianças; Disciplina que considera a necessidade de reconhecimento por parte da criança de um conjunto de regras que precisam de ser respeitadas para que o seu crescimento e integração social se processem de forma harmoniosa, de modo a transforma-se numa pessoa responsável, confiante e equilibrada; Afetividade que assenta no princípio de que cada criança é única e que a sua integração no grupo resulta da compreensão das suas necessidades individuais e de uma atitude de disponibilidade para a escutar, compreender, acarinhar…
  • 20.
    Projeto Educativo dacreche “A família e a comunidade educativa na educação multicultural” Segurança, que pressupõe não só a existência de um espaço concebido á medida da Triénio 2013-2016 criança para a sua segurança, mas também um espaço onde ela se sente protegida, segura, feliz… 3.2. Formulação do problema Atualmente a creche é entendida como um ambiente formalmente organizado, rico e diversificado, complementar da ação educativa da família e promotor de experiências e aprendizagens. O principal objetivo é garantir às crianças a igualdade de oportunidades, no que concerne o acesso à escola e ao sucesso das aprendizagens. Favorece a sua formação e desenvolvimento equilibrado, tendo em vista a sua inserção na sociedade como cidadãos de pleno direito – autónomos, livres e solidários. A escola assume um compromisso com o futuro. Consequentemente, deverá proporcionar uma formação que combine temas/conteúdos, desejados e contextualizados, e promover a aquisição de hábitos e regras, proporcionando às crianças uma perspetiva ampla da vida social e cultural. Nesta perspetiva é prioritário a elaboração de um projeto que determinará as prioridades educativas que se justificam no contexto desta Instituição, bem como conter as formas de organização da escola que permitam responder às caraterísticas das crianças e da comunidade. Assim, para o nosso projeto escolhemos o tema “A família e a comunidade educativa na educação multicultural” pois o sucesso da criança, para realizar os desempenhos propostos, depende de vários participantes como facilitador da aprendizagem, sendo os pais os pioneiros nesta problemática. Cabe à escola complementar a educação familiar respeitando os valores de cada criança, preparando a sua integração na sociedade. Nenhum Homem existe sem se envolver na realidade que o rodeia. O Homem no decorrer da vida desenvolve-se em função das vivências e aprendizagens que faz ao longo da sua socialização. Nesta perspetiva o indivíduo está em constante interação com o meio que o rodeia, numa contínua permuta não só com o seu grupo, como também com os outros diferentes grupos. Dois dos agentes de socialização mais importantes ao longo da vida do indivíduo, e que contextualizam o seu desenvolvimento, são, sem dúvida, a família e a escola. A família é o primeiro grupo onde o indivíduo se insere. A família é o verdadeiro e essencial elo de ligação entre o indivíduo e o mundo.
  • 21.
    Projeto Educativo dacreche “A família e a comunidade educativa na educação multicultural” O que hoje em dia ainda falta é a proximidade real entre a família e a escola. Esta proximidade não deve consistir apenas no momento em que se deixa a criança à porta da sala da escola. Deve existir uma proximidade que garanta à criança a certeza de que a sua família e a escola que frequenta comungam dos mesmos valores. A escola é essencialmente vista como um sistema onde se processa uma ação social específica. Mas, para que o aluno tenha sucesso global, a educação não deve ser o resultado de uma ação individual entre pais e filhos – educação familiar – ou professor e aluno – educação escolar – mas sim entre duas categorias sociais distintas: a família e a escola. Escola e família assumem-se, na sua relação, como verdadeiros grupos cooperativos. Sistemas diferentes que transformam a sua interação numa real parceria, para que a criança, na generalidade, possa desenvolver ao máximo as suas capacidades de forma harmoniosa e coerente. É necessário mudar um contexto de mútuas recriminações, bloqueios e receios, onde uns e outros (pais e educadores) se movimentam de modo pouco flexível e, muitas vezes, culpabilizando-se do “outro”, atribuindo aos pais e às atitudes dos educadores a principal causa do desinteresse, manifestado pela inexistência de relações. A necessidade dos pais interagirem com os educadores e vice-versa baseia-se na convicção da importância da partilha de responsabilidades, informação e poder de decisão. Um processo que é um dos principais fatores de sucesso e o que melhor se correlaciona com ganhos futuros. Este processo de interação implica estratégias diversificadas que se inscrevem em vários tipos de abordagens. Quando os valores da escola coincidem com os da família, quando não há ruturas culturais, a aprendizagem ocorre com mais facilidade, isto é, a continuidade entre o mundo escolar e o mundo familiar é imprescindível para o sucesso escolar. O envolvimento familiar na escola implica que a família e os professores trabalhem em parceria para criar um ambiente que fortaleça a aprendizagem feita na escola e em casa, partindo-se do princípio que há um trabalho de parceria, responsabilidade e participação, para um sucesso educativo global. Cultura e Relativismo Cultural A palavra cultura significa cultivar e vem do latim colere. Na filosofia é o conjunto de manifestações humanas que contrastam com a natureza e o comportamento natural. Em biologia a cultura é uma criação de ordens para certos acabamentos. Em antropologia a cultura são os paradigmas compreendidos e amplificados pelo Ser Humano. A cultura corresponde a uma estrutura independente Triénio 2013-2016
  • 22.
    Projeto Educativo dacreche “A família e a comunidade educativa na educação multicultural” de conhecimentos, representações, valores, regras formais e/ou informais, crenças, mitos e modelos de comportamento. Se tivéssemos nascido noutro continente, ou há mais de duzentos anos, a nossa cultura seria diferente. A cultura muda no espaço e no tempo e isso faz refletir sobre a relatividade de fenómenos naturais. A cultura restringe-se a duas conceções, sendo que uma é mais restrita que identifica a cultura com o saber transmitido pelas instituições e valorizado por um grupo particular, enquanto a outra conceção é extensiva e entende a cultura como sendo um conjunto de produções humanas. Para Clanet a cultura é: Um conjunto de sistemas de significação próprios a um grupo ou a um subgrupo, conjunto de significações preponderantes que apareceu como valores e dão nascimento a regras e a normas que o grupo conserva e se esforça de transmitir e pelas quais ele se particulariza, se diferencia dos grupos vizinhos (1990, p.16). A cultura é um meio de comunicação e um elemento harmonizador entre as interações concretas e o indivíduo. Todos os indivíduos são ensinados a pensar e a agir de forma idêntica aos membros da comunidade a que pertencem, para que este possa formar uma identidade cultural. Simultaneamente, a cultura é um elemento mediador e diferenciador do diálogo entre culturas. O significado de cultura é um conjunto de crenças, conhecimentos e tradições compartilhados entre uma sociedade e difundidas através de gerações. O relativismo cultural é uma teoria segundo a qual os diferentes tipos de culturas compõem entidades separadas de contornos aceitáveis, ou seja, desiguais e que não se comparam nem são proporcionais entre si. Este promove a coesão social e a tolerância entre desiguais sociedades o que leva as pessoas a serem seres multiculturais. Multiculturalidade A multiculturalidade é reconhecida como sendo uma identidade cultural individual que se constrói através de diálogos coletivos e através do respeito mesmo existindo diferenças culturais e/ou política, ou seja, é a existência de seres humanos com certas normas e hábitos culturais diversificados dentro do mesmo espaço. A multiculturalidade é o reconhecimento das diferenças de cada pessoa. Para Hall (2003) o termo multicultural é qualificativo e “descreve as características sociais e os problemas de governabilidade apresentados por qualquer sociedade na qual diferentes comunidades culturais convivem e tentam construir uma vida em comum, ao mesmo tempo em que retêm algo de sua identidade original” (p.52). A multiculturalidade é um termo que descreve a existência de excessivas culturas numa cidade e/ou país, sem que uma nenhuma delas seja predominante. Isto implica diferentes Triénio 2013-2016
  • 23.
    Projeto Educativo dacreche “A família e a comunidade educativa na educação multicultural” níveis de mudanças envolvendo assim toda a comunidade, para que se possa combater tanto o racismo como outras formas de discriminação na escola e/ou na sociedade. O principal objetivo da multiculturalidade é conservar as características particulares de cada grupo, a promoção da interação e o respeito entre diferentes culturas garantindo assim a igualdade para todos. Educação multicultural Cortesão (1993) refere que a educação multicultural é o conhecimento de diversas culturas num espaço. Já na opinião de Foral (1989) este tipo de educação esforça-se na criação de um meio onde possa existir grande diversidade de culturas e/ou etnias para que possa existir uma igualdade de direitos a nível de educação. Para Cardoso (1996) o conceito de educação multicultural é um conjunto de estratégias organizacionais, curriculares e pedagógicas ao nível do sistema, de escola e de classe, cujo objetivo é promover a compreensão e tolerância entre indivíduos de origens étnicas diversas através da mudança de perceções e atitudes com base em programas curriculares que expressem a diversidade de culturas e estilos de vida (p.9). A educação multicultural implica o respeito pelo desenvolvimento pessoal das crianças, assim como a intervenção dos pais nos programas escolares e a utilização de vários materiais e recursos educativos. A multiculturalidade educacional deve: proporcionar uma diversidade de conhecimentos e de processos de ensino adequados à diversidade cultural, linguística e de estilos de aprendizagem; ser antirracista; ter um ambiente físico com estratégias e interações que reflitam e acolham uma diversidade da opiniões da comunidade; promover a qualidade de relações multiculturais de forma a todas as crianças terem os mesmos direitos; ter como base uma pedagogia crítica que dá voz aos alunos e os envolve nos processos de descoberta e aprendizagem; focar a mudança de atitudes; e ser um meio reflexivo de concretização da justiça social articulando a teoria, a reflexão e a prática. Escola multicultural A escola deve organizar-se de forma multicultural, envolvendo nos seus órgãos os pais e a comunidade educativa, criando assim projetos multiculturais que unam os esforços de todos os intervenientes importantes no processo educativo das crianças. Como referi anteriormente este tipo de educação implica a intervenção, para além das crianças e do educador, de outros agentes exteriores à sala, tal como os pais. Implica que o ambiente da escola seja favorável à diversidade e que os currículos, as interações e as estratégias sejam ajustados a todas as crianças, proporcionando-lhes assim uma igualdade de oportunidades educativas. Triénio 2013-2016
  • 24.
    Projeto Educativo dacreche “A família e a comunidade educativa na educação multicultural” Para Meirinho (2009) a multiculturalidade é um tema muito atual na sociedade e no contexto escolar, nomeadamente na Europa. As turmas são, cada vez mais, compostas por elementos de culturas diversas, por isso interessa levantar problemas e procurar caminhos no sentido de que todos compreendam melhor os fenómenos educativos. A escola deve prevenir falhas de interpretação cultural ou manifestações de racismo no contacto com as minorias étnicas. A escola é o elemento fundamental na educação de comunidades, é um centro comunitário onde se desenvolvem planificações futuras. É na mistura de diversas culturas que se educa para uma educação multicultural diversificada e socialmente coesa. Quero com isto afirmar que é necessário existir uma escola multicultural para se formar uma educação multicultural. Para Cardoso (1996) a escola multicultural passa por quatro fases distintas: 1º. Estabelecer e promover mudanças multiculturais; 2º. Especificar os objetivos e as metodologias para o processo de mudança; 3º. Divulgar o projeto da escola e procurar que os professores adiram; 4º. Promover formações no domínio da educação multicultural. Educadores multiculturais Nos princípios gerais das OCEPE (1997) estão consignados alguns dos objetivos da Educação Pré- Escolar consignados na Lei-Quadro da Educação Pré-Escola, Lei nº5/97 de 10 de Fevereiro, sendo eles: promover o desenvolvimento pessoal e social da criança com base em experiências de vida democrática numa perspetiva de educação para a cidadania; fomentar a inserção das crianças em grupos sociais diversos no respeito pela pluralidade de culturas; incutir comportamentos que favoreçam aprendizagens significativas e diferenciadas; despertar o pensamento crítico; e incentivar a participação das famílias no processo educativo e estabelecer relações de efetiva colaboração com a comunidade. O educador cultural incentiva as suas crianças a adquirir gosto pelo conhecimento, pela pesquisa e pelo belo. Um bom educador deve desenvolver práticas pedagógicas que possam sensibilizar as crianças para a multiculturalidade e para a reflexão através da observação dos diferentes mundos culturais. O educador multicultural deve ter espírito aberto e aceitar a complexidade; ser imparcial e não ter preconceitos; saber escutar e respeitar perspetivas distintas; ter em atenção as alternativas que existem; Triénio 2013-2016
  • 25.
    Projeto Educativo dacreche “A família e a comunidade educativa na educação multicultural” questionar-se quanto às possibilidades de erro e procurar razões para os problemas; e refletir sobre a forma de melhorar o que existe anteriormente. A família e a comunidade educativa na educação multicultural Nos dias de hoje viver numa sociedade multicultural não basta, é necessário compreender este novo tipo de sociedade. É preciso aprender a viver nela e a viver com ela. É do interesse de todos que o ensino das diferentes culturas seja comum às crianças, ajudando-as a um alargar do universo cultural, pondo de lado o etnocentrismo que teima em manter-se na sociedade, nas nossas escolas e no jardim-de- infância. A família é um elemento principal para a educação das crianças, os pais tem de conhecer, selecionar e contribuir ativamente no que desejam para o futuro dos filhos. Para concluir pode afirmar-se que o papel fundamental dos educadores é desenvolver a interação entre a escola e a família, tornando isso como um papel fundamental para o desenvolvimento e sucesso escolar das crianças. Segundo Chalita (2001), a família tem como responsabilidade “formar o caráter, de educar para os desafios da vida, de perpetuar valores éticos e morais” (p.14). Perante a nossa realidade é urgente alertar as nossas crianças para a diferença. Prepará-las e ajudá-las a tomar consciência da desigualdade existente nos objetos, nas pessoas, nas culturas e sociedades, mas sobretudo não será importante levar a própria criança a descobrir o aspeto positivo da diversidade? Não é de estranhar que quanto mais cedo estiverem habituadas a ouvir, a falar e a pensar sobre as diferenças e semelhanças, mais aptas estarão a conhecer-se a si mesmas e aos outros. Quanto mais habituadas estiverem a ver exemplos das múltiplas formas de executar as mesmas atividades, mais fácil se tornará de aceitarem a variedade como normal. Aprender a conviver significa respeito e abertura para as relações humanas, significa habilidade pessoal de permitir a aproximação e não o afastamento do outro, através da empatia, do respeito, das formas alternativas de vida, da escuta, do diálogo, do interesse, etc., tendo sempre por base o envolvimento com a diferença sem qualquer preconceito, pois, este, segundo Herriot Pemberton, (1995) não é mais do que uma predisposição, frequentemente inconsciente, para conceber os outros como seres inferiores, menos inteligentes e capazes, mais preguiçosos, menos confiantes ou confiáveis. Também para Marsden, (1997) tanto o preconceito, como a discriminação podem derivar dos atos e atitudes dos indivíduos ou mesmo das políticas e práticas de uma instituição. Para além de afetarem o Triénio 2013-2016
  • 26.
    Projeto Educativo dacreche “A família e a comunidade educativa na educação multicultural” acesso ao trabalho e a progressão das minorias, fragilizam a sua motivação, autoconfiança e produtividade. Qualquer tipo de ensino, hoje em dia, confronta-se cada vez mais com uma grande heterogeneidade social e cultural. Certamente que todos concordamos que estamos a educar para uma sociedade multicultural, e teremos de ter como referência da nossa ação o desenvolvimento e atitudes baseadas no respeito, tolerância, justiça, igualdade. 4. Enquadramento teórico 4.1. A importância da creche Os bebés vão para a creche cada vez mais cedo. Geralmente, não falam e passam grande parte do dia olhando as mãos, tentando pegar os pés, sorrindo, chorando, balançando a cabeça... Estão explorando o próprio corpo e se comunicando com quem está por perto. Cabe à creche desenvolvê-los e propor atividades adequadas a isso (com os materiais apropriados). Pesquisas mostram que as experiências sensoriais e motoras vividas na primeira infância desempenham um papel fundamental na formação do cérebro, diz o psicomotricista André Trindade, especializado em atendimento a bebês. Nessa fase, a ação é a principal forma de linguagem. É assim que os pequenos interagem com o meio e aprendem sobre si mesmos, as pessoas que os rodeiam e os lugares que frequentam. Por isso, não existe hora específica para pôr o grupo a se movimentar. Ao contrário, é preciso fazer isso sempre. Pular, rolar, dar cambalhotas, correr - tudo é fundamental para as crianças se relacionarem com os colegas e descobrirem o mundo. No banho, por exemplo, bater as pernas e as mãos na água permite que a criança descubra do que é capaz, além de despertar sensações (o que se chama de consciência corporal). Só mais tarde, quando a criança pronuncia as primeiras palavras, percebe que há outros meios de se comunicar. Mas ela não perde o dinamismo e a necessidade de explorar o mundo com o corpo. É por isso que situações de contenção motora, como ficar sentado muito tempo, atrapalham o desenvolvimento. A Pedagogia tem de ser intencionalmente planejada e contemplar o que é possível e necessário para o grupo, diz Isabel Porto Filgueiras, professora do curso de Educação Física da Universidade Presbiteriana Mackenzie, em São Paulo. As teorias sobre o desenvolvimento motor, em especial as de Jean Piaget, Henri Wallon e David L. Triénio 2013-2016
  • 27.
    Projeto Educativo dacreche “A família e a comunidade educativa na educação multicultural” Gallahue, explicam por que alguém não consegue fazer determinado movimento. No entanto, não servem para todos os indivíduos, pois não é possível esperar o mesmo de todos. Há casos de bebês que se sentam com 5 meses, enquanto outros só vão fazer isso aos 8. Essa diferença é normal e se dá por causa dos diferentes ritmos biológicos. Daí porque, hoje, considera-se melhor pensar nas competências individuais e não na idade. 4.2 Pensamento e ação Piaget criou a expressão construção dos esquemas de ação para batizar a forma como os pequenos aprendem quando se movimentam. Para o pesquisador suíço, desde muito cedo nós, humanos, pensamos antes de agir e, sempre que enfrentamos um desafio, aplicamos o que já sabemos. Ou seja, quando uma criança sabe andar, mas não saltar, e encontra um obstáculo no caminho (como um cabo de vassoura), ela primeiro tenta pisa-lo em vez de passar por cima sem lhe tocar. Provavelmente, isso provocará a perda do equilíbrio e o fim da caminhada. Piaget escreveu que, ao se levantar, será preciso criar um esquema de ação diferente. Ou seja, pela exploração surge outro jeito de vencer cada desafio. Wallon estudou o movimento como uma forma de linguagem. Sua preocupação era com a expressão, não com a coordenação motora. Segundo ele, o recém-nascido está mais interessado nas relações sociais do que no próprio corpo. Ele quer estabelecer vínculos para entender o seu papel no mundo, explica a professora Isabel Porto Filgueiras. Para isso, o bebé usa o movimento para atrair a atenção. Já Gallahue estuda as possibilidades e limitações nas fases de desenvolvimento motor. Ele descreve cada etapa e como a criança evolui. É por isso que mais importante do que executar uma ação perfeitamente é saber fazê-la de várias maneiras. É na diversidade que os pequenos começam a aprender sobre o mundo, completa Isabel. 4.3 Grandes conquistas Nas primeiras semanas de vida, a postura do bebé é retraída. Pernas e braços só começam a se expandir por volta do terceiro ou quarto mês. A partir daí, ele passa a ter ações voluntárias, mas ainda dominadas por reflexos. A etapa seguinte é fortalecer a musculatura dorsal e as conquistas passam a ser sentar-se, arrastar-se e gatinhar, ficar em pé e andar. Junto com a locomoção e o equilíbrio vem a exploração voluntária. O pequeno pega um brinquedo, balança, leva à boca e coloca em cima de outro. Pela limitação do campo visual, tato e visão são unidos. Ou seja, para enxergar, ele precisa tocar. Triénio 2013-2016
  • 28.
    Projeto Educativo dacreche “A família e a comunidade educativa na educação multicultural” É fundamental variar as posturas: ficar de bruços, de lado e sentado (com ou sem almofadas). Nessa fase, os bebés precisam ser acolhidos, no colo, no berço ou no solo. André Trindade sugere fazer ninhos dentro da sala. Forre o chão com tecidos macios (colcha ou edredom) e monte um canto com muitas almofadas. Isso provoca a sensação de contorno e proporciona o bem-estar. Com a criança andando, proponha novos desafios para aperfeiçoar a locomoção. Subir e descer escadas, escorregar, girar, rolar e agachar são boas opções para explorar as possibilidades e limitações do corpo. Mais adiante, com a entrada no mundo da fantasia, o ideal é oferecer muitos brinquedos e apresentar atividades que utilizem as linguagens falada e escrita, como as brincadeiras de roda. 4.4. O que é a relação Escola-Família? Ao usar o termo Relação Escola-Família, incluímos todo o tipo de intervenientes e interações que habitualmente integram este campo. Pode-se interpretar família como sendo os adultos, jovens ou crianças que habitem com a criança. Os adultos não têm necessariamente de ser apenas ou só os pais e os jovens/crianças não têm de ser irmãos. Ao aplicar a palavra escola, referimo-nos essencialmente aos professores dos vários estabelecimentos de ensino existentes. Do ponto de vista das interações, o termo relação abrange desde o conceito de cooperação até ao conceito de conflito. Cooperação e conflito estão sempre omnipresentes em qualquer relação. A possibilidade da ocorrência de momentos de tensão é normal em qualquer relação e esta não é exceção. 4.4.1 Função da família Entende-se família como o primeiro núcleo de pessoas onde o indivíduo inicia as suas experiências de interação. A família constitui, tanto biológica como socialmente, a “unidade micro” de um todo mais vasto de agrupamentos que compõem o tecido social. Pode-se também definir a família como a base da formação de um indivíduo, é o ambiente em que ocorrem os primeiros contatos e relacionamentos da criança, modelo referencial e, não menos importante, responsável pela formação de valores entre outras coisas. Triénio 2013-2016
  • 29.
    Projeto Educativo dacreche “A família e a comunidade educativa na educação multicultural” 4.4.2 Função da escola Escola pode-se definir como uma organização indispensável ao indivíduo dos tempos modernos, como forma de enriquecimento das experiências de socialização e da dinâmica das relações interpessoais. É um grupo artificial e formal com rotinas e procedimentos bem explícitos. É uma instituição social onde se realiza por excelência o ato educativo na sua forma mais formal. A escola é entendida como sendo responsável pela educação do indivíduo. É o espaço destinado não só ao trabalho pedagógico formal, como também ao entendimento de regras, à formação de valores, ao exercício da cidadania, à experimentação de sentimentos, etc. Triénio 2013-2016
  • 30.
    Projeto Educativo dacreche “A família e a comunidade educativa na educação multicultural” 5. Temática e objetivos gerais Segundo Verna (1984) e Jordán (1995) a educação multicultural deverá: Criar a ideia de que, na sociedade, a pluralidade étnica é um elemento positivo, uma vez que é uma fonte de enriquecimento para todos (maiorias e minorias); Incutir a ideia de que todas as culturas são válidas, favorecendo o seu conhecimento e aceitação, ajudando a erradicar preconceitos; Ajudar a desenvolver, junto das crianças / jovens, as competências educacionais e sociais para saberem lidar e respeitar a diferença. Objetivos gerais: Educar as crianças no sentido de respeitar a diferença, promovendo atitudes de partilha e respeito por culturas e costumes diferentes dos nossos; Estimular o interesse pelo conhecimento do mundo e pela diversidade característica da espécie humana. Proporcionar às crianças diversas perspetivas do mundo que as rodeia; Promover a atividades e jogos onde todos partilhem conhecimentos, valores, experiências estéticas específicas de cada cultura, de modo a reconhecerem, respeitarem e valorizarem as diferenças culturais; Educar as crianças no sentido de respeitar a diferença, promovendo atitudes de partilha e respeito por culturas e costumes diferentes dos nossos; Estimular o interesse pelo conhecimento do mundo e pela diversidade característica da espécie humana. Observar e conhecer alguns meios físicos naturais distantes, quanto aos animais, plantas mais características e as formas de vida humana que neles se desenvolve; Identificar diferentes tipos de habitação, alimentação, vestuário e relacioná-los com os respetivos povos; Experimentar a comunicação com indivíduos de outros países aprendendo e valorizando a riqueza cultural (receitas, canções, festas); Triénio 2013-2016
  • 31.
    Projeto Educativo dacreche “A família e a comunidade educativa na educação multicultural” Abordar outras línguas e a arte, como meio de apreciação de diferentes culturas Na relação escola-família pretende-se: Construir uma relação mais sólida e colaborante entre a escola e a família; Envolver a família de forma participativa no projeto educativo da instituição; Identificar os principais elementos do meio social envolvente, família/escola/comunidade e suas formas de organização; Proporcionar a aquisição de atitudes autónomas, visando a formação de cidadãos civicamente responsáveis e democraticamente intervenientes na vida comunitária; Trabalhar a relação de comunicação, de compreensão e valorização do outro; Incentivar a participação das famílias no processo educativo e estabelecer relações de efetiva colaboração com a comunidade; Fomentar o espírito de solidariedade, cooperação e de entreajuda entre todos os membros da comunidade educativa; Manter/melhorar a qualidade de todos os serviços prestados à criança a fim de garantir o seu bem-estar, alimentação, higiene, segurança, formação; Estimular o desenvolvimento global de cada criança: as suas capacidades, as suas formas de expressão e comunicação, a sua curiosidade, a sua sensibilidade estética, respeitando as suas caraterísticas individuais e tendo em vista a sua interação na sociedade como ser autónomo, livre e solidário. Triénio 2013-2016
  • 32.
    Projeto Educativo dacreche “A família e a comunidade educativa na educação multicultural” II. Organização geral do projeto 1. Levantamento de recursos para resolução do problema 1.1. Recursos humanos Os recursos humanos para a implementação do projeto serão: Crianças utentes – implicadas no projeto através do acolhimento, estimulação e valorização dos seus saberes, ideias e opiniões, aprendizagens adquiridas na realização dos projetos e atividades, e na partilha em exposições, mostra de trabalhos e trocas de correspondências com crianças/educadores/pais/comunidade. Equipa escolar – principal interveniente no projeto porque dela partirá toda a dinamização do trabalho a realizar que se processará na linha pedagógica vivenciada na instituição, através de negociações desde o planeamento à partilha de saberes e responsabilidades. Assim caminharemos para a organização de “um ambiente institucional capaz de ajudar cada um a apropriar-se dos conhecimentos, dos processos e dos valores morais e estéticos gerados pela humanidade no seu percurso histórico-cultural.” (Niza, 1996, p.141). Famílias dos utentes – são elementos fundamentais no desenvolvimento deste projeto. Este só será dinamizado se houver por parte das famílias colaboração e cooperação, sendo cooperação entendida como “uma tentativa de dinamizar as relações entre o meio-centro e o meio-casa, numa dupla interação centrípeta – trazer para o centro as experiências que as crianças têm em casa - e centrífuga – partilhar com os pais as experiências que as crianças fazem nos centros.” (Miranda, 1984). Também será dinamizado através das necessidades de informação manifestadas por eles enquanto pais e cidadãos e da sua colaboração/cooperação em grupos de trabalho; Profissionais ligados a outras instituições e entidades – através da colaboração de reuniões temáticas e no envio sistemático da informação mais pertinente. 1.2. Recursos materiais e físicos existentes Os recursos materiais necessários serão: Material de desgaste; Computadores; Impressora; Fotocopiadora; Triénio 2013-2016
  • 33.
    Projeto Educativo dacreche “A família e a comunidade educativa na educação multicultural” Televisores; Vídeos/Leitores de DVD; Rádios; Vídeo-projetor e tela de projeção; Material de som. Os recursos físicos necessários serão: Instalações da escola; Autocarro e carrinha da instituição. Triénio 2013-2016
  • 34.
    Projeto Educativo dacreche “A família e a comunidade educativa na educação multicultural” 2. Tempo previsto e fases de realização Prevemos a duração de três anos para a implementação deste projeto. Dar-lhe-emos continuidade, com as reformulações necessárias, tendo em conta que o projeto será um “instrumento útil para a organização da escola e terá um efeito dinamizador e globalizante” (Lopes da Silva, 1998, p. 111) que envolverá todos os intervenientes em diferentes fases. As crianças serão implicadas em todo o processo. Para a realização do projeto em organização prevemos três fases: 1ª Fase: Sensibilização de toda a equipa para a pertinência do projeto e formação de grupos de trabalho. 2ª Fase: Sensibilização dos pais para o projeto e para a sua colaboração nas equipas de trabalho. 3ª Fase: Seleção e divulgação da informação. 3. Metodologia a adotar Definiremos os objetivos e as estratégias a adotar e formas de avaliação que nos parecem mais adequadas para o desenvolvimento de cada uma das fases do projeto. 4. Avaliação final do projeto Este é um projeto que visa um bom funcionamento da instituição, refletindo-se em ideias e valores e que se baseia numa avaliação final. Depois de analisadas as avaliações previstas no faseamento e que darão informações sobre: A participação e o empenho da equipa; O envolvimento e a colaboração das famílias e das crianças; A colaboração de outras instituições ou entidades. Para este fim utilizaremos instrumentos necessários para a realização desta avaliação, tais como: Grelhas de registo de presenças; Triénio 2013-2016
  • 35.
    Projeto Educativo dacreche “A família e a comunidade educativa na educação multicultural” Questionários à equipa e as às famílias. Para a avaliação final teremos ainda em conta os registos de opinião de todos os intervenientes no processo e as observações diretas sobre o impacto do projeto. Os resultados obtidos irão revelar se foram atingidos os objetivos propostos e a eficácia do projeto. Atendendo a que este projeto se desenvolverá tendo como um dos objetivos gerais realizar uma maior interação da escola, família e comunidade em que estarão presentes os seguintes intervenientes: Equipa; Pais; Crianças; Comunidade. Considerá-lo-emos atingido se conseguirmos: Reforçar a colaboração e a cooperação entre a equipa; Reforçar a colaboração e a cooperação entre a escola e os pais; Reforçar a colaboração e a cooperação entre a escola, pais e comunidade; Proporcionar aos pais o acesso a informação pertinente e atualizada que os ajudará a exercer melhor o seu papel de pais /cidadãos interventores. 5. Divulgação Este projeto insere-se num determinado contexto e com caraterísticas próprias. Por tal razão não é generalizável. É um projeto de âmbito alargado que integra vários intervenientes; como tal será importante divulgá-lo à equipa, crianças utentes e seus familiares e profissionais ligados a outras instituições ou entidades. Como meio de divulgação, utilizaremos exposições com os trabalhos elaborados pelas crianças e a colocação de fotografias no site da instituição. Triénio 2013-2016
  • 36.
    Projeto Educativo dacreche “A família e a comunidade educativa na educação multicultural” III. Bibliografia Enciclipédia de Educação Infantil (1997); vol. I;II;III;IV;V; Nova Presença; Gloton R.; Claro, (1993) Actividade Criadora na criança. Editora Estampa; Ministério da Educação (1997) Orientações Curriculares para a educação pré-escolar”; Triénio 2013-2016 Departamento da Educação Básica – Núcleo da Educação Pré- Escolar; Obin e Cros (1992) Le Projet d’etablissement, in Monitorização das escolas. ME-GEP; Reily, L.(1986) Actividades de Artes Plásticas na Escola. Brasil: Livraria Pioneira Editora; Sousa A. (1988) A Educação pelo movimento – Movimento - Música e Drama. Básica Editora; Stern, A. (1974) A Expressão. Porto: Colecção Ponte; Spodek, B Saracho O (1998) Ensinando crianças de três a oito anos, Porto Alegra; Artmed Papalia, D Olds, S § Feldman, R (2001) O mundo da criança; Mc Graw-Hill; Perfil especifico de Desempenho do Educador de Infância, Decreto-Lei nº241/2001, de 30 de Agosto Torga, M. (1980) Certeza. In C: Ferreira. (Ed.), “Brincar também é poesia”; Vasconcelos, T. (1998). Cadernos de Educação de Infância N.º 46. Lisboa: APEI; Despacho: Despacho nº 5220/97, de 4 Agosto