Prof. Brenno Ferreira de Souza – Engenheiro Metalúrgico
Funcionamento do PCM
2
Manutenção Autônoma :
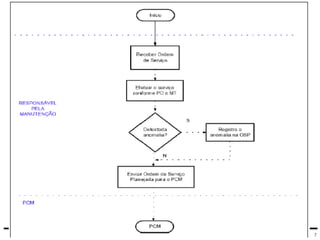
 PCM gera um Procedimento Operacional (PO)
padrão acompanhado de seu Manual de
Treinamento (MT) contendo as atividades que
compõem a manutenção Autônoma.
 Aconselha-se que o PO e o MT, neste caso,
sejam realizados em grupo com um
representante do PCM, com o operador do
equipamento e o responsável da área de
manutenção.
Prof. Brenno Ferreira de Souza – Engenheiro Metalúrgico
Funcionamento do PCM
3
Manutenção Autônoma :
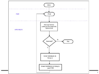
 O operador responsável pelo equipamento
tem a seu encargo a realização das tarefas
seguindo os procedimentos gerados.
 Caso o operador identifique alguma anomalia
ou falha, deverá gerar uma Solicitação de
Serviços e enviar ao PCM, tendo início uma
Manutenção Corretiva, ou assumir um
procedimento de Manutenção diferenciada,
dependendo do equipamento e do grau de
criticidade do problema.
Prof. Brenno Ferreira de Souza – Engenheiro Metalúrgico 4
Prof. Brenno Ferreira de Souza – Engenheiro Metalúrgico
Funcionamento do PCM
5
Manutenção Planejada :
 Tem origem no PCM a partir da necessidade de
efetuar uma manutenção proativa nos
equipamentos normalmente mais críticos.
 O PCM envia a Ordem de Serviço Planejada ao
responsável pela manutenção do equipamento e
cabe a este providenciar a efetuação do serviço.
 Caso o responsável pela realização da
manutenção planejada no equipamento constate
uma anomalia, ele a registra no campo
Observação da OSP.
Prof. Brenno Ferreira de Souza – Engenheiro Metalúrgico
Funcionamento do PCM
6
Manutenção Planejada :
 Após a execução, a ordem de serviço deve ser
retornada ao PCM que a encerra, não havendo
nenhum registro de anomalia ou, caso contrário,
gera uma OSC, baseada nos dados informados no
campo Observação.
 Cabe a ressalva que os Procedimentos
Operacionais e os Manuais de Treinamento
devem ser realizados em equipe com o
colaborador da manutenção responsável pelo
equipamento, pelo chefe da manutenção e por
um componente do PCM.
 Esse procedimento auxilia na implantação efetiva.
Prof. Brenno Ferreira de Souza – Engenheiro Metalúrgico 7
Prof. Brenno Ferreira de Souza – Engenheiro Metalúrgico
Funcionamento do PCM
8
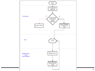
Manutenção Diferenciada :
 Tendo início no equipamento quebrado e sendo
este serviço prioritário, a produção informa
primeiramente ao PCM, geralmente através do
telefone e, após, gera a Solicitação de Serviço.
 O PCM informa ao responsável pelo serviço
provavelmente sem gerar a OSC.
 A manutenção providencia a execução do
mesmo, disponibilizando o equipamento para uso
e encaminhando a SS, já encerrada pela
produção, ao PCM.
Prof. Brenno Ferreira de Souza – Engenheiro Metalúrgico
Funcionamento do PCM
9
Manutenção Corretiva :
 Caso o equipamento não seja crítico, a
produção preenche todos os campos da
Solicitação de Serviço que são de sua
responsabilidade e envia ao PCM, tendo início
a sistemática de Manutenção Corretiva.
Prof. Brenno Ferreira de Souza – Engenheiro Metalúrgico 10
Prof. Brenno Ferreira de Souza – Engenheiro Metalúrgico
Funcionamento do PCM
 O PCM desenvolve os planos de manutenção
planejada e de manutenção autônoma.
 A partir do plano de manutenção autônoma o
PCM envia aos operadores os procedimentos
operacionais e o manual de treinamento
desenvolvidos conjuntamente com os mesmos de
acordo com o padrão.
 É de responsabilidade do PCM gerar as ordens de
serviço que têm origem no plano de manutenção
planejada, em uma Solicitação de Serviço ou a
partir da informação de anomalia ou falha
registrada em uma Ordem de Serviço Planejada.
11
Prof. Brenno Ferreira de Souza – Engenheiro Metalúrgico
Funcionamento do PCM
 A responsabilidade pela aprovação das Ordens de
Serviço Corretiva é do chefe de manutenção que
poderá delegar esse ato aos colaboradores.
 Como foram atribuídos aos colaboradores
responsabilidades pelos equipamentos, eles mesmos
podem ter autonomia de aprovar a execução de
serviços.
 A OSC é enviada ao responsável pela manutenção que
efetuará o serviço.
 As Manutenções Planejadas não precisam de
aprovação.
 O PCM, ao receber a ordem de serviço do colaborador
da equipe da manutenção, a registra e a encerra.
12
Prof. Brenno Ferreira de Souza – Engenheiro Metalúrgico 13
Prof. Brenno Ferreira de Souza – Engenheiro Metalúrgico
Funcionamento do PCM
 O Planejamento e Controle da Manutenção,
trabalha efetivamente com informações, quer
dizer, recebe, analisa, adéqua e dissemina
informações.
 Estas informações são utilizadas por todos, desde
a diretoria, as gerências de Manutenção e
Operação, Supervisores de manutenção e
Operação entre outros.
 As partes mais importantes do que foi citado
acima, são a Análise e Adequação das
informações, para que as informações sejam
confiáveis.
14
Prof. Brenno Ferreira de Souza – Engenheiro Metalúrgico
Implantação do PCM
 Quando a empresa ou indústria não possui Planejamento e
Controle de Manutenção, quer dizer, parte do zero, deve seguir os
seguintes passos:
 Descrever Funções Chefe, Supervisor e Operador.
 Definir Critérios de Criticidade e Equipamentos Críticos .
 Determinar a Manutenção Adequada a cada equipamento.
 Desenvolver Programas de Manutenção Planejada.
 Desenvolver PO’s e MT’s dos Equipamentos Críticos .
 Desenvolver Documentos:
• Solicitação de Serviço (SS)
• Ordem de Serviço Corretiva (OSC)
• Ordem de Serviço Planejada (OSP)
• Cadastro de Equipamentos
• Lista de Equipamentos
• Lista de Tarefas da Manutenção Planejada
15
Prof. Brenno Ferreira de Souza – Engenheiro Metalúrgico
Implantação do PCM
 Cabe ao PCM então, administrar todas as
atividades e a carteira de serviços da
manutenção, priorizando e detalhando as
atividades executadas no dia-a-dia por meio
das ordens de serviços, assim como o
tratamento dos dados para análises diversas.
 Pode-se definir a função PCM:
• Planejamento
• Programação
• Controle
16
Prof. Brenno Ferreira de Souza – Engenheiro Metalúrgico
Equipe do PCM
 Para que o Planejamento e Controle da
Manutenção funcione de forma adequada, são
necessários bons profissionais em todas as áreas
da manutenção.
17
Prof. Brenno Ferreira de Souza – Engenheiro Metalúrgico
Equipe do PCM
 Algumas características do bom mantenedor:
1. Observa, é minucioso;
2. Tem curiosidade técnica e apura as causas dos
problemas;
3. Não vê problemas em seguir métodos.
Cumpre e faz cumprir o programa de
manutenção ;
4. Tem conhecimentos técnicos. Todas as suas
solicitações deverão ser baseadas na técnica.
Para tanto, é necessário manter-se atualizado;
18
Prof. Brenno Ferreira de Souza – Engenheiro Metalúrgico
Equipe do PCM
5. É exigente e não permite o mau uso dos equipamentos
e nem baixa qualidade de manutenção;
6. É atencioso. Um bom operador freqüentemente dá
informações valiosas sobre o desempenho de cada
máquina;
7. Usa a criatividade e procura os melhores meios para
que um serviço seja executado ao menor custo com
qualidade e segurança;
8. É consciente e sabe que a manutenção é um meio de
garantir a produção, e não um fim;
9. É responsável e sabe que depende dele um trabalho
correto de manutenção.
19
Prof. Brenno Ferreira de Souza – Engenheiro Metalúrgico 20
 Em 2003, ao analisar seus gastos, a CVRD
observou que cerca de 40% do custo total da
Companhia era relacionado à manutenção.
 No segundo semestre de 2003, a Vale contratou
os serviços da DATAFCVV Consultoria Empresarial
e Representações Ltda, com o objetivo de
levantar a situação da Confiabilidade Técnica das
Gerências de engenharia e manutenção do
desempenho da função dos equipamentos ou
instalações da CVRD.
Estudo de Casos: Vale
Prof. Brenno Ferreira de Souza – Engenheiro Metalúrgico 21
 Em 2004, foram discutidas na CVRD as
estratégias para que a empresa pudesse
avançar com mais velocidade em busca de
patamares mais elevados.
 Foi constatado que a falta de um sistema de
manutenção unificado para toda a empresa
não estava contribuindo para esse objetivo.
Estudo de Casos: Vale
Prof. Brenno Ferreira de Souza – Engenheiro Metalúrgico 22
 A partir de então, e com a oficialização do manual do
SGM pelo presidente da CVRD, foram dados os
primeiros passos em busca da excelência da
manutenção, ou seja, elevar a manutenção da CVRD ao
nível de manutenção Classe Mundial.
 A meta do presidente da CVRD era estar entre as 03
maiores mineradoras do mundo até 2010.
 Para que esta meta fosse alcançada, foram levantados
alguns pontos importantes e indispensáveis:
• aumento da capacidade produtiva;
• aquisição de outras empresas;
• produzir mais com os mesmos ativos.
Estudo de Casos: Vale
Prof. Brenno Ferreira de Souza – Engenheiro Metalúrgico 23
 Produzir mais com os mesmos ativos foi o ponto chave e o
principal motivo para que começasse um processo de
transformação da manutenção na CVRD.
 Este passou a ser o foco da manutenção. Contudo, notou-se
que somente a implantação dos processos do SGM não
levaria a manutenção ao status de Classe Mundial, era
necessário também dar atenção especial às pessoas,
qualificando e capacitando a força de trabalho.
 Além disso, era necessário um sistema de manutenção que
interagisse de maneira eficaz com as demais interfaces e
tornasse mais fácil o manuseio e geração de informações.
 Para isto, foi implantado em paralelo o projeto ELO, com o
objetivo de unificar todos os sistemas de informação da
companhia.
Estudo de Casos: Vale
Prof. Brenno Ferreira de Souza – Engenheiro Metalúrgico 24
 Em agosto de 2004, uma equipe formada por
12 engenheiros da CVRD e 11 consultores da
empresa ACCENTURE, reuniu-se e deu início
então ao Projeto ProAtivo, tendo como pilares
de sustentação do mesmo: as pessoas, os
processos e a tecnologia e como meta atingir
a Manutenção de Classe Mundial até o ano de
2008.
Estudo de Casos: Vale
Prof. Brenno Ferreira de Souza – Engenheiro Metalúrgico
Estudo de Casos: Vale
25
Prof. Brenno Ferreira de Souza – Engenheiro Metalúrgico
Estudo de Casos: Vale
 Era necessária uma ferramenta de comparação
com os melhores processos de manutenção em
nível mundial (Benchmarking) para avaliação das
áreas de manutenção da CVRD.
 Para isto a equipe do projeto baseou-se nos
processos da pirâmide do SGM e elaborou o guia
de implantação do SGM, que serviu de
ferramenta para o diagnóstico da manutenção.
 A pirâmide é dividida em 4 estágios. As metas de
2005 a 2008 são o alcance de 85% de cada
estágio por ano.
26
Prof. Brenno Ferreira de Souza – Engenheiro Metalúrgico
Estudo de Casos: Vale
27
Prof. Brenno Ferreira de Souza – Engenheiro Metalúrgico
Estudo de Casos: Vale
28
 Em outubro de 2004, a equipe do ProAtivo realizou o
diagnóstico que retratou a situação das áreas de
manutenção.
 Cada uma das 80 áreas diagnosticadas recebeu o seu
resultado específico, mostrando a aderência em
relação aos processos da pirâmide do SGM.
 As áreas passaram a ser chamadas de funções manter.
 Na oportunidade a equipe do projeto levantou as
melhores práticas das áreas e elaborou o guia de
melhores práticas.
 Este serve como balizador para arealização das
atividades da pirâmide.
Prof. Brenno Ferreira de Souza – Engenheiro Metalúrgico
Estudo de Casos: Vale
29
Prof. Brenno Ferreira de Souza – Engenheiro Metalúrgico
Estudo de Casos: Vale
30
 Como resultado dessa reestruturação pode-se
destacar:
• a realização das atividades de forma mais consciente e
segura por parte dos empregados da área de PCM, o
que permitiu uma melhoria significativa na área,
através do melhor planejamento das atividades;
• uma melhor gestão da manutenção, em virtude de um
total controle dos indicadores;
• uma melhor interface com as áreas de manutenção
devido a proximidade do PCM com as mesmas;
• uma melhor qualificação dos profissionais, que
receberam treinamentos e estão cada vez mais
preparados para os novos desafios da manutenção.
Prof. Brenno Ferreira de Souza – Engenheiro Metalúrgico
Conclusão
31
Prof. Brenno Ferreira de Souza – Engenheiro Metalúrgico
Conclusão
32
 “Manutenção é isto:
• Quando tudo vai bem, ninguém lembra que
existe,
• Quando algo vai mal, dizem que não existe,
• Quando é para gastar, dizem que não é preciso
que exista,
• Porém quando realmente não existe, todos
concordam que deveria existir”.
Prof. Brenno Ferreira de Souza – Engenheiro Metalúrgico
Conclusão
33
 "A vontade de se preparar tem que ser maior
do que a vontade de vencer. Vencer será
conseqüência da boa preparação”.
Prof. Brenno Ferreira de Souza – Engenheiro Metalúrgico 34
 “Ninguém consegue fazer sucesso
sozinho ou contando apenas com a
sorte. Por isso, é necessário ter
flexibilidade para trabalhar em equipe,
colecionar amigos e abrir portas. Mais
importante ainda: tenha entusiasmo e
paixão pelo que faz. Trabalhe com
brilho nos olhos para contagiar as
pessoas à sua volta."
Prof. Brenno Ferreira de Souza – Engenheiro Metalúrgico
OBRIGADO!
09 de Maio de 2011
brenno.senai@sistemafieg.org.br
35
Prof. Brenno Ferreira de Souza – Engenheiro Metalúrgico
Atividade Final
 Escolher uma atividade crítica de manutenção de sua
rotina.
 Descrever essa atividade.
 Relatar as etapas:
• Planejamento
• Programação
• Controle
 Comparar a sistemática atual com uma manutenção
simplesmente corretiva, ou se ainda não existe o PCM
para a atividade, comparar o estado atual com uma
possível implantação do PCM para a atividade.
 Concluir com os benefícios da Gestão de Manutenção e
do PCM nessa atividade para a empresa.
36
Elaboração: 30’
Apresentação: 5’
Debate: 5’

Pcm senai

  • 2.
    Prof. Brenno Ferreirade Souza – Engenheiro Metalúrgico Funcionamento do PCM 2 Manutenção Autônoma :  PCM gera um Procedimento Operacional (PO) padrão acompanhado de seu Manual de Treinamento (MT) contendo as atividades que compõem a manutenção Autônoma.  Aconselha-se que o PO e o MT, neste caso, sejam realizados em grupo com um representante do PCM, com o operador do equipamento e o responsável da área de manutenção.
  • 3.
    Prof. Brenno Ferreirade Souza – Engenheiro Metalúrgico Funcionamento do PCM 3 Manutenção Autônoma :  O operador responsável pelo equipamento tem a seu encargo a realização das tarefas seguindo os procedimentos gerados.  Caso o operador identifique alguma anomalia ou falha, deverá gerar uma Solicitação de Serviços e enviar ao PCM, tendo início uma Manutenção Corretiva, ou assumir um procedimento de Manutenção diferenciada, dependendo do equipamento e do grau de criticidade do problema.
  • 4.
    Prof. Brenno Ferreirade Souza – Engenheiro Metalúrgico 4
  • 5.
    Prof. Brenno Ferreirade Souza – Engenheiro Metalúrgico Funcionamento do PCM 5 Manutenção Planejada :  Tem origem no PCM a partir da necessidade de efetuar uma manutenção proativa nos equipamentos normalmente mais críticos.  O PCM envia a Ordem de Serviço Planejada ao responsável pela manutenção do equipamento e cabe a este providenciar a efetuação do serviço.  Caso o responsável pela realização da manutenção planejada no equipamento constate uma anomalia, ele a registra no campo Observação da OSP.
  • 6.
    Prof. Brenno Ferreirade Souza – Engenheiro Metalúrgico Funcionamento do PCM 6 Manutenção Planejada :  Após a execução, a ordem de serviço deve ser retornada ao PCM que a encerra, não havendo nenhum registro de anomalia ou, caso contrário, gera uma OSC, baseada nos dados informados no campo Observação.  Cabe a ressalva que os Procedimentos Operacionais e os Manuais de Treinamento devem ser realizados em equipe com o colaborador da manutenção responsável pelo equipamento, pelo chefe da manutenção e por um componente do PCM.  Esse procedimento auxilia na implantação efetiva.
  • 7.
    Prof. Brenno Ferreirade Souza – Engenheiro Metalúrgico 7
  • 8.
    Prof. Brenno Ferreirade Souza – Engenheiro Metalúrgico Funcionamento do PCM 8 Manutenção Diferenciada :  Tendo início no equipamento quebrado e sendo este serviço prioritário, a produção informa primeiramente ao PCM, geralmente através do telefone e, após, gera a Solicitação de Serviço.  O PCM informa ao responsável pelo serviço provavelmente sem gerar a OSC.  A manutenção providencia a execução do mesmo, disponibilizando o equipamento para uso e encaminhando a SS, já encerrada pela produção, ao PCM.
  • 9.
    Prof. Brenno Ferreirade Souza – Engenheiro Metalúrgico Funcionamento do PCM 9 Manutenção Corretiva :  Caso o equipamento não seja crítico, a produção preenche todos os campos da Solicitação de Serviço que são de sua responsabilidade e envia ao PCM, tendo início a sistemática de Manutenção Corretiva.
  • 10.
    Prof. Brenno Ferreirade Souza – Engenheiro Metalúrgico 10
  • 11.
    Prof. Brenno Ferreirade Souza – Engenheiro Metalúrgico Funcionamento do PCM  O PCM desenvolve os planos de manutenção planejada e de manutenção autônoma.  A partir do plano de manutenção autônoma o PCM envia aos operadores os procedimentos operacionais e o manual de treinamento desenvolvidos conjuntamente com os mesmos de acordo com o padrão.  É de responsabilidade do PCM gerar as ordens de serviço que têm origem no plano de manutenção planejada, em uma Solicitação de Serviço ou a partir da informação de anomalia ou falha registrada em uma Ordem de Serviço Planejada. 11
  • 12.
    Prof. Brenno Ferreirade Souza – Engenheiro Metalúrgico Funcionamento do PCM  A responsabilidade pela aprovação das Ordens de Serviço Corretiva é do chefe de manutenção que poderá delegar esse ato aos colaboradores.  Como foram atribuídos aos colaboradores responsabilidades pelos equipamentos, eles mesmos podem ter autonomia de aprovar a execução de serviços.  A OSC é enviada ao responsável pela manutenção que efetuará o serviço.  As Manutenções Planejadas não precisam de aprovação.  O PCM, ao receber a ordem de serviço do colaborador da equipe da manutenção, a registra e a encerra. 12
  • 13.
    Prof. Brenno Ferreirade Souza – Engenheiro Metalúrgico 13
  • 14.
    Prof. Brenno Ferreirade Souza – Engenheiro Metalúrgico Funcionamento do PCM  O Planejamento e Controle da Manutenção, trabalha efetivamente com informações, quer dizer, recebe, analisa, adéqua e dissemina informações.  Estas informações são utilizadas por todos, desde a diretoria, as gerências de Manutenção e Operação, Supervisores de manutenção e Operação entre outros.  As partes mais importantes do que foi citado acima, são a Análise e Adequação das informações, para que as informações sejam confiáveis. 14
  • 15.
    Prof. Brenno Ferreirade Souza – Engenheiro Metalúrgico Implantação do PCM  Quando a empresa ou indústria não possui Planejamento e Controle de Manutenção, quer dizer, parte do zero, deve seguir os seguintes passos:  Descrever Funções Chefe, Supervisor e Operador.  Definir Critérios de Criticidade e Equipamentos Críticos .  Determinar a Manutenção Adequada a cada equipamento.  Desenvolver Programas de Manutenção Planejada.  Desenvolver PO’s e MT’s dos Equipamentos Críticos .  Desenvolver Documentos: • Solicitação de Serviço (SS) • Ordem de Serviço Corretiva (OSC) • Ordem de Serviço Planejada (OSP) • Cadastro de Equipamentos • Lista de Equipamentos • Lista de Tarefas da Manutenção Planejada 15
  • 16.
    Prof. Brenno Ferreirade Souza – Engenheiro Metalúrgico Implantação do PCM  Cabe ao PCM então, administrar todas as atividades e a carteira de serviços da manutenção, priorizando e detalhando as atividades executadas no dia-a-dia por meio das ordens de serviços, assim como o tratamento dos dados para análises diversas.  Pode-se definir a função PCM: • Planejamento • Programação • Controle 16
  • 17.
    Prof. Brenno Ferreirade Souza – Engenheiro Metalúrgico Equipe do PCM  Para que o Planejamento e Controle da Manutenção funcione de forma adequada, são necessários bons profissionais em todas as áreas da manutenção. 17
  • 18.
    Prof. Brenno Ferreirade Souza – Engenheiro Metalúrgico Equipe do PCM  Algumas características do bom mantenedor: 1. Observa, é minucioso; 2. Tem curiosidade técnica e apura as causas dos problemas; 3. Não vê problemas em seguir métodos. Cumpre e faz cumprir o programa de manutenção ; 4. Tem conhecimentos técnicos. Todas as suas solicitações deverão ser baseadas na técnica. Para tanto, é necessário manter-se atualizado; 18
  • 19.
    Prof. Brenno Ferreirade Souza – Engenheiro Metalúrgico Equipe do PCM 5. É exigente e não permite o mau uso dos equipamentos e nem baixa qualidade de manutenção; 6. É atencioso. Um bom operador freqüentemente dá informações valiosas sobre o desempenho de cada máquina; 7. Usa a criatividade e procura os melhores meios para que um serviço seja executado ao menor custo com qualidade e segurança; 8. É consciente e sabe que a manutenção é um meio de garantir a produção, e não um fim; 9. É responsável e sabe que depende dele um trabalho correto de manutenção. 19
  • 20.
    Prof. Brenno Ferreirade Souza – Engenheiro Metalúrgico 20  Em 2003, ao analisar seus gastos, a CVRD observou que cerca de 40% do custo total da Companhia era relacionado à manutenção.  No segundo semestre de 2003, a Vale contratou os serviços da DATAFCVV Consultoria Empresarial e Representações Ltda, com o objetivo de levantar a situação da Confiabilidade Técnica das Gerências de engenharia e manutenção do desempenho da função dos equipamentos ou instalações da CVRD. Estudo de Casos: Vale
  • 21.
    Prof. Brenno Ferreirade Souza – Engenheiro Metalúrgico 21  Em 2004, foram discutidas na CVRD as estratégias para que a empresa pudesse avançar com mais velocidade em busca de patamares mais elevados.  Foi constatado que a falta de um sistema de manutenção unificado para toda a empresa não estava contribuindo para esse objetivo. Estudo de Casos: Vale
  • 22.
    Prof. Brenno Ferreirade Souza – Engenheiro Metalúrgico 22  A partir de então, e com a oficialização do manual do SGM pelo presidente da CVRD, foram dados os primeiros passos em busca da excelência da manutenção, ou seja, elevar a manutenção da CVRD ao nível de manutenção Classe Mundial.  A meta do presidente da CVRD era estar entre as 03 maiores mineradoras do mundo até 2010.  Para que esta meta fosse alcançada, foram levantados alguns pontos importantes e indispensáveis: • aumento da capacidade produtiva; • aquisição de outras empresas; • produzir mais com os mesmos ativos. Estudo de Casos: Vale
  • 23.
    Prof. Brenno Ferreirade Souza – Engenheiro Metalúrgico 23  Produzir mais com os mesmos ativos foi o ponto chave e o principal motivo para que começasse um processo de transformação da manutenção na CVRD.  Este passou a ser o foco da manutenção. Contudo, notou-se que somente a implantação dos processos do SGM não levaria a manutenção ao status de Classe Mundial, era necessário também dar atenção especial às pessoas, qualificando e capacitando a força de trabalho.  Além disso, era necessário um sistema de manutenção que interagisse de maneira eficaz com as demais interfaces e tornasse mais fácil o manuseio e geração de informações.  Para isto, foi implantado em paralelo o projeto ELO, com o objetivo de unificar todos os sistemas de informação da companhia. Estudo de Casos: Vale
  • 24.
    Prof. Brenno Ferreirade Souza – Engenheiro Metalúrgico 24  Em agosto de 2004, uma equipe formada por 12 engenheiros da CVRD e 11 consultores da empresa ACCENTURE, reuniu-se e deu início então ao Projeto ProAtivo, tendo como pilares de sustentação do mesmo: as pessoas, os processos e a tecnologia e como meta atingir a Manutenção de Classe Mundial até o ano de 2008. Estudo de Casos: Vale
  • 25.
    Prof. Brenno Ferreirade Souza – Engenheiro Metalúrgico Estudo de Casos: Vale 25
  • 26.
    Prof. Brenno Ferreirade Souza – Engenheiro Metalúrgico Estudo de Casos: Vale  Era necessária uma ferramenta de comparação com os melhores processos de manutenção em nível mundial (Benchmarking) para avaliação das áreas de manutenção da CVRD.  Para isto a equipe do projeto baseou-se nos processos da pirâmide do SGM e elaborou o guia de implantação do SGM, que serviu de ferramenta para o diagnóstico da manutenção.  A pirâmide é dividida em 4 estágios. As metas de 2005 a 2008 são o alcance de 85% de cada estágio por ano. 26
  • 27.
    Prof. Brenno Ferreirade Souza – Engenheiro Metalúrgico Estudo de Casos: Vale 27
  • 28.
    Prof. Brenno Ferreirade Souza – Engenheiro Metalúrgico Estudo de Casos: Vale 28  Em outubro de 2004, a equipe do ProAtivo realizou o diagnóstico que retratou a situação das áreas de manutenção.  Cada uma das 80 áreas diagnosticadas recebeu o seu resultado específico, mostrando a aderência em relação aos processos da pirâmide do SGM.  As áreas passaram a ser chamadas de funções manter.  Na oportunidade a equipe do projeto levantou as melhores práticas das áreas e elaborou o guia de melhores práticas.  Este serve como balizador para arealização das atividades da pirâmide.
  • 29.
    Prof. Brenno Ferreirade Souza – Engenheiro Metalúrgico Estudo de Casos: Vale 29
  • 30.
    Prof. Brenno Ferreirade Souza – Engenheiro Metalúrgico Estudo de Casos: Vale 30  Como resultado dessa reestruturação pode-se destacar: • a realização das atividades de forma mais consciente e segura por parte dos empregados da área de PCM, o que permitiu uma melhoria significativa na área, através do melhor planejamento das atividades; • uma melhor gestão da manutenção, em virtude de um total controle dos indicadores; • uma melhor interface com as áreas de manutenção devido a proximidade do PCM com as mesmas; • uma melhor qualificação dos profissionais, que receberam treinamentos e estão cada vez mais preparados para os novos desafios da manutenção.
  • 31.
    Prof. Brenno Ferreirade Souza – Engenheiro Metalúrgico Conclusão 31
  • 32.
    Prof. Brenno Ferreirade Souza – Engenheiro Metalúrgico Conclusão 32  “Manutenção é isto: • Quando tudo vai bem, ninguém lembra que existe, • Quando algo vai mal, dizem que não existe, • Quando é para gastar, dizem que não é preciso que exista, • Porém quando realmente não existe, todos concordam que deveria existir”.
  • 33.
    Prof. Brenno Ferreirade Souza – Engenheiro Metalúrgico Conclusão 33  "A vontade de se preparar tem que ser maior do que a vontade de vencer. Vencer será conseqüência da boa preparação”.
  • 34.
    Prof. Brenno Ferreirade Souza – Engenheiro Metalúrgico 34  “Ninguém consegue fazer sucesso sozinho ou contando apenas com a sorte. Por isso, é necessário ter flexibilidade para trabalhar em equipe, colecionar amigos e abrir portas. Mais importante ainda: tenha entusiasmo e paixão pelo que faz. Trabalhe com brilho nos olhos para contagiar as pessoas à sua volta."
  • 35.
    Prof. Brenno Ferreirade Souza – Engenheiro Metalúrgico OBRIGADO! 09 de Maio de 2011 brenno.senai@sistemafieg.org.br 35
  • 36.
    Prof. Brenno Ferreirade Souza – Engenheiro Metalúrgico Atividade Final  Escolher uma atividade crítica de manutenção de sua rotina.  Descrever essa atividade.  Relatar as etapas: • Planejamento • Programação • Controle  Comparar a sistemática atual com uma manutenção simplesmente corretiva, ou se ainda não existe o PCM para a atividade, comparar o estado atual com uma possível implantação do PCM para a atividade.  Concluir com os benefícios da Gestão de Manutenção e do PCM nessa atividade para a empresa. 36 Elaboração: 30’ Apresentação: 5’ Debate: 5’