...............................................................................................................................



                                     RICARDO RIBEIRO DA SILVA
                                     LOGISTICA – 4° SEMESTRE




              Áudio Vox
             Distribuidora




      ...............................................................................................................................
                                                            Guarulhos
                                                                 2009
Sumário
Introdução                                    3

Missão e Visão                                3

Valores, Auação e Compras                     4

Avaliação de Fornecedores                     5

Clientes e Parceiros                          6

Vantagens Copetitivas, Produtos               7

Tabela de Entrega de Fornecedores             8

Previsão de Demanda                           9

Definição de Demanda                          10

Previsão de Vendas                            11

Estoque de Segurança                          12,13

Layout                                        14

Equipamentos e Estrutura                       15

Organograma                                    16

Fluxograma                                    17,18

Picking                                        19

Fluxograma Recebimento                         20

Normas de Recebimento                          21

Divergências                                      22

Pedido de Compra                                  23

Sugestão de Preço de Venda                        24

Fluxograma Recebimento                            25

Análise de Swot                                   26,27

Indicadores de Desempenho                         28

Viabilidade Financeira                            28

Custos Operacionais e Leasing                     29

Viabilidade de Operação                        30

Fatores Críticos de Sucesso                    30

Documentos                                        31

Contrato Social                                32,33,34,35

Agradecimentos                                    36

Slider de Projeto                                 37




                                                             2
O que é logística?
A LOGÍSTICA existe desde os tempos mais antigos. Na preparação das guerras, líderes
militares desde os tempos bíblicos, já se utilizavam da logística. As guerras eram longas
e nem sempre ocorriam próximo de onde estavam as pessoas. Por isso, eram necessários
grandes deslocamentos de um lugar para outro, além de exigir que as tropas
carregassem tudo o que iriam necessitar.
Para fazer chegar carros de guerra, grandes grupos de soldados e transportar
armamentos pesados aos locais de combate eram necessária uma ORGANIZAÇÃO
LOGÍSTICA das mais fantásticas. Envolvia a preparação dos soldados, o transporte, a
armazenagem e a distribuição de alimentos, munição e armas, entre outras atividades.
Durante muitos séculos, a Logística esteve associada apenas à atividade militar.
Por ocasião da Segunda Guerra Mundial, contando com uma tecnologia mais avançada,
a logística acabou por abranger outros ramos da administração militar. Assim, a ela
foram incorporados os civis, transferindo a eles os conhecimentos e a experiência
militar.
Podemos dizer que a logística trata do planejamento, organização, controle e realização
de outras tarefas associadas à armazenagem, transporte e distribuição de bens e serviços.

                                                                        (Vera Bussinger)



                                  Empresa
A empresa de distribuição Áudiovox nasceu a partir da Áudiovox Sound Solutions, uma
empresa estabelecida no mercado de sonorização profissional cujo ramo de atuação é a
prestação de serviços de consultoria e operação de sistemas de sonorização de
ambientes.
 A Áudiovox Sound Solutions é uma das poucas empresas neste ramo de atuação e por
este motivo ao longo dos anos estabeleceu, parcerias sólidas com fornecedores o que
proporcionou a perspectiva pela criação de uma nova empresa, focada na área de
distribuição, para melhor se identificar com o mercado atual.”
A Distribuidora de equipamentos Áudio Vox, fornece atualmente equipamentos apenas
a lojistas do estado de São Paulo, que estão situados na Rua Santa Ifigênia e Teodoro
Sampaio.

Missão
Prestar serviços logísticos que garanta os prazos estabelecidos, a integridade do produto,
e confiabilidade nos controles e processos, respeitando, assim, os princípios
corporativos que norteiam a Áudio Vox Distribuidora.


Visão
Ser uma das grandes empresas brasileiras de serviços logísticos com soluções
customizadas ao cliente, sendo referência de mercado pela confiabilidade e
transparência dos processos e pela ética em que são baseadas suas ações.



                                                                                        3
Valores
 Para alcançarmos o nosso Propósito e a nossa Missão, nós afirmamos os nossos
valores, que são uma declaração de nossas crenças fundamentais e são as características
de uma cultura que gera realizações. Identificamos sete valores que personifica quem
somos e no que acreditamos. Eles refletem o caráter duradouro da Áudio Vox e de seus
colaboradores.

- Liderança
- Inovação
- Integridade
- Compromisso com o cliente
- Agilidade
- Ética
- Espírito de Equipe


Atuação
 A empresa Áudio Vox, atua no ramo de distribuição e atacado de equipamentos para
sonorização profissional em todo o estado de São Paulo.
 Nossos principais clientes são lojas especializadas do setor e empresas do ramo.
A empresa Áudio Vox Distribuidora e Atacadista atua também em parceria com a
empresa Áudio Vox Sound Solutions uma empresa prestadoras de serviços de
sonorização.


Compras
O setor de compras da Áudio Vox, esta focado na busca junto aos fornecedores por
melhores custos, prazos de pagamentos estendidos e produtos que possuem sempre a
mais alta qualidade exigida pelos padrões, parcerias sólidas e de longo prazo fazem
parte também deste objetivo.
A carteira de fornecedores esta fixada com as 8 melhores empresas do ramos de
sonorização profissional, com projeções para novos contratos no 1° semestre de 2010.


                                 Diretor

                               Gerente
                               Comercial

                              Comprador

                               Assistente
                               Compras

                                                                                       4
Avaliação de Fornecedores
Através da interface com a Empresa Áudiovox Sound Solutions, a Distribuidora de
equipamentos Áudio Vox firmou contratos com os maiores fornecedores de
equipamentos de sonorização profissional do Brasil, e alguns deles de nível mundial
como a Behringer.
Alguns critérios são avaliados para a que haja a parceria com novos fornecedores:

1° Qualidade do produto;
2° Prazo de Entrega;
3° Quantidade do Lote;
4° Custo;
5° Flexibilidade de Mercado;
6° Burocracia;
7° Auditoria na Empresa do Fornecedor;


Fornecedores
Através da interface com a Empresa Áudiovox Sound Solutions, a Distribuidora de
equipamentos Áudio Vox firmou contratos com os maiores fornecedores de
equipamentos de sonorização profissional do Brasil, e alguns deles de nível mundial
como a Behringer.

       Machine: empresa que nos fornece 24% de mixer e 30,77% de amplificadores
       de toda a nossa linha de produtos;
       Apotteck: empresa que nos fornece 16% de mixer de toda a nossa linha de
       produtos;
       Hot Sound: empresa que nos fornece 42,31% de amplificadores de toda a
       nossa linha de produtos;
       Alessis: empresa que nos fornece 11,54% de amplificadores e 4% de P.A de
       toda a nossa linha de produtos;
       Attack: empresa que nos fornece 16,67% de cubos de toda a nossa linha de
       produtos;
       Warm Music: empresa que nos fornece 20,8% de P.A e 60% de cubo de toda
       a nossa linha de produtos;
       Oneal: empresa que nos fornece 23,33% de cubo de toda a nossa linha de
       produtos;
       Behringer: empresa que nos fornece 60% de mixer, 15,38% de
       amplificadores e 75,20% de P.A de toda a nossa linha de produtos;




                                                                                      5
Clientes
   A Áudio Vox Distribuidora possui em sua carteira de clientes lojas de instrumentos
   musicais e lojas especializada em sonorização profissional. Nossos clientes estão
   localizados nos dois maiores pólos do ramo, na rua Santa Ifigênia e na rua Teodoro
   Sampaio em Pinheiros.

          Gang;
          Made in Brazil;
          Matic;
          Playteck;
          MGS;
          Tango;
          X5;
          Foxtrot;
          Alpha;
          Kaminary;
          Bom Som;
          Áudio Tech;



Parceiros
Ao longo do tempo a empresa Áudio Vox Distribuidora veio firmando parcerias
estratégicas pra melhor consolidar a sua atuação no mercado.




Parceiros como Behringer; Leac’s; Hot Sound; Real Som e Giovanella são de extrema
importância para a Áudio Vox, pois nos agregam vantagens competitivas de mercado.



                                                                                        6
Vantagens Competitivas
A empresa Áudio Vox traz até o cliente o que a de melhor em equipamentos de
sonorização profissional com custos bem reduzidos, pois trabalhamos com compra de
grandes lotes de mercadoria, o que nos permite repassar esta mercadoria a um preço
baixo e justo a nossos clientes, além de contar com profissionais que darão suporte e
consultoria especializada no setor.
Outro fator de vantagem é sua localização que esta situada na avenida Papa João Paulo,
Guarulhos – SP, localidade próxima às vias de acesso das maiores rodovias do estado o
que permiti fácil e rápido acesso dos fornecedores e clientes.



Produtos
A empresa Áudio Vox Distribuidora trabalha com oito marcas de produtos, dentro
destas marcas atuamos com alguns produtos da linha de cada fabricante que são: Mixer,
Amplificador, P.A, Cubo.




                                                                                     7
A tabela abaixo mostra a quantidade de produtos entregues ao mês pelos fornecedores.




Fornecedor Produto Quantidade (Unid)
                                 Mixer                           220
                             Amplificador                        40
     Behringer                    P.A                            470
                                 Mixer                           90
      Machine                Amplificador                        80
     Appoteck                    Mixer                           60
     Hot Sound               Amplificador                        110
                             Amplificador                        30
       Alessis                    P.A                            25
        Attack                   Cubo                            50
                                  P.A                            130
   Warm Music                    Cubo                            180
        Oneal                    Cubo                            70




Dentre estes quatro produtos nós trabalhamos com vários modelos, de acordo com a
linha de cada fabricante.




                                                                                       8
Previsão de Demanda
Na tabela abaixo será demonstrado à previsão de demanda para cada modelo
comercializado pelo Distribuidor Áudio Vox.


       Definição de Demanda (Previsão de Vendas)
   Código              Produto          Altura Largura   Comprimento       Demanda (Uni )

  G00110111          MIXER 1002B         10cm    25cm        22cm               20
  G00110121         MIXER XL1600         12cm    45cm        40cm               8
  G00110261         MIXER XL2400         12cm    60cm        45cm               3
  G00110371         MIXER XL3200         12cm    80cm        50cm               1
  G00110482         MIXER 2442FX         12cm    45cm        40cm               10
  G00110541         MIXER 2222FX         12cm    45cm        40cm               12
  G00110631         MIXER 1832FX         12cm    45cm        40cm               8
  G00110732         MIXER 1622FX         12cm    45cm        40cm               5
  G00110821          MIXER1222FX         10cm    30cm        22cm               10
  G00111421         MIXER 1204FX         10cm    25cm        22cm               35
  G00111712           MIXER1202          10cm    25cm        22cm               53
  G00111882           MIXER 502          5cm     15cm        12cm               20
  G00111992           MIXER 802          5cm     18cm        12cm               30
  G00112082         MIXER SX3882         12cm    90cm        55cm               2
  G00112192        MIXER SX3242FX        12cm     1m         55cm               2
  G00112292         MIXER MX9000         20cm    80cm        50cm               1
  G00132621          MIXER AKM4          6cm     20cm        32cm               7
  G00132841          MIXER AKM6          6cm     25cm        32cm               10
  G00132952          MIXER AKM8          6cm     30cm        32cm               18
  G00133061          MIXER AKM10         6cm     35cm        32cm               25
  G00142452      MIXER SMX10 - PLUS      6cm     35cm        30cm               73
 G002007331      MIXER SMX16 - PLUS      6cm     50cm        30cm               17
 G0020091434          AMPL. 80T          14cm    28cm        32cm               5
 G0020040434          AMPL. 64T          14cm    28cm        32cm               7
 G0020090334          AMPL. 50T          14cm    28cm        32cm               4
 G0020101124          AMPL. 32T          14cm    28cm        32cm               5
 G0020111221      AMPL. HS PRO2000       14cm    28cm        32cm               3
 G0020130821      AMPL. HS PRO3000       14cm    28cm        32cm               2
 G0020150814       AMPL. HS PRO 2        16cm    28cm        32cm               17
 G0020160234       AMPL. HS PRO 4        16cm    28cm        32cm               22
 G0020230611          AMPL. 5SX          18cm    30cm        32cm               4
 G0020251414    AMPLI. HS AUDIO 2150     10cm    28cm        30cm               11
 G0020260624    AMPL. HS AUDIO 2300      10cm    28cm        30cm               7
 G0020270324    AMPL HS AUDIO 2500       10cm    28cm        30cm               18
 G0020280524      AMPL. TRIAMP 900       18cm    30cm        32cm               3
 G0020310914      AMPL. TRIAMP 450       18cm    30cm        32cm               2
 G0021020414        AMPL. EP2000         14cm    28cm        32cm               8
 G0021031434          AMPL. A500         16cm    28cm        32cm               32
 G0023040524         AMPL. RA150         14cm    28cm        34cm               14
 G0023050234         AMPL. RA300         14cm    28cm        34cm               11
 G0023060334         AMPL. RA500         18cm    32cm        30cm               5
 G0024361331        AMPL. PSL1400        14cm    28cm        34cm               33



                                                                                  9
Definição de Demanda (Previsão de Vendas)
  Código             Produto          Altura Largura Comprimento   Demanda ( Uni )
G00310112114        P.A B208D 500W    68cm   48cm       48cm             60
G00310113234        P.A B208D 800W    82cm   55cm       55cm             16
G00310212213       P.A B212XL 250W    65cm   45cm       45cm             70
G00310216225       P.A B212XL 500W    68cm   48cm       48cm             36
G00310312121     P.A B1220 PRO 500W   68cm   48cm       48cm             40
G00310312332     P.A B1220 PRO 800W   82cm   55cm       55cm             34
G00310313134    P.A B1220 PRO 1000W   95cm   65cm       52cm             30
G00310315112    P.A B1220 PRO 1200W   95cm   65cm       52cm             8
G00310411111      P.A 2520 PRO 500W   68cm   48cm       48cm             12
G00310411323      P.A 2520 PRO 800W   82cm   55cm       55cm             10
G00310413122     P.A 2520 PRO 1000W   95cm   65cm       52cm             6
G00310413232     P.A 2520 PRO 1200W   95cm   65cm       52cm             4
G00310414132     P.A 2520 PRO 1500W   95cm   65cm       52cm             2
G00310414323     P.A 2520 PRO 1800W   95cm   65cm       52cm             2
G00310415231     P.A 2520 PRO 2000W   95cm   65cm       52cm             2
G00310511111       P.A 1C - BK 250W   35cm   42cm       35cm             8
G00310512214       P.A 1C - BK 500W   40cm   45cm       35cm             10
G00310612214       P.A CE500A 100W    35cm   42cm       35cm             4
G00310612214       P.A CE500A 120W    35cm   42cm       35cm             4
G00310613333       P.A CE500A 150W    35cm   42cm       35cm             4
G00310614321       P.A CE500A 200W    35cm   42cm       35cm             6
G00310616123       P.A CE500A 250W    35cm   42cm       35cm             2
G00320711112     P.A ACTIVE320 80W    35cm   25cm       20cm             2
G00320711313     P.A ACTIVE320 100W   35cm   25cm       20cm             2
G00320712212     P.A ACTIVE320 120W   35cm   25cm       20cm             4
G00320713333     P.A ACTIVE320 150W   35cm   25cm       20cm             4
G00320811111     P.A ACTIVE520 100W   35cm   25cm       20cm             2
G00320811323     P.A ACTIVE520 150W   35cm   25cm       20cm             4
G00320812133     P.A ACTIVE520 200W   35cm   30cm       25cm             2
G00320813211     P.A ACTIVE520 250W   35cm   30cm       25cm             4
G00320911111         P.A MK2 200W     35cm   30cm       25cm             2
G00320911233         P.A MK2 250W     35cm   30cm       25cm             2
 G004203111     CUBO BASS PRO HEAD    38cm   12cm       32cm             22
 G004204111    CUBO BASS PRO10 100W   55cm   48cm       35cm             25
 G004204112    CUBO BASS PRO10 150W   55cm   48cm       35cm             21
 G004205111    CUBO BASS PRO12 150W   55cm   48cm       35cm             35
 G004206111    CUBO BASS PRO15 150W   62cm   50cm       38cm             20
 G004206112    CUBO BASS PRO15 200W   62cm   50cm       38cm             17
 G004210111        CUBO 108RB 60W     42cm   40cm       30cm             10




                                                                         10
Definição de Demanda (Previsão de Vendas)
   Código               Produto             Altura Largura Comprimento      Demanda ( Uni )
G004212162     CUBO RAGNA ROCK 120W         42cm    45cm        30cm               7
G004307111        CUBO ATTACK 80W           38cm    42cm        25cm               15
G004307121       CUBO ATTACK 100W           42cm    45cm        30cm               10
G004307131       CUBO ATTACK 150W           50cm    45cm        40cm               6
G004307141       CUBO ATTACK 200W           55cm    45cm        40cm               4
G004307151       CUBO ATTACK 250W           60cm    50cm        40cm               2
G004311111      CUBO ATTACK DR 150W         50cm    45cm        40cm               9
G004311121      CUBO ATTACK DR 200W         55cm    45cm        40cm               4
G004101111      CUBO ONEAL 100M 30W         38cm    42cm        25cm               12
G00410121       CUBO ONEAL 100M 50W         40cm    42cm        25cm               10
G00410121       CUBO ONEAL 100M 60W         40cm    42cm        25cm               12
G004101131      CUBO ONEAL 100M 80W         45cm    45cm        25cm               8
G004101221      CUBO ONEAL TR 100W          50cm    45cm        30cm               10
G004101214      CUBO ONEAL TR 150W          54cm    50cm        32cm               12
G004101221      CUBO ONEAL TR 200W          62cm    53cm        35cm               6

A tabela acima demonstrou a quantidade de demanda por produto comercializado pela
Áudio Vox Distribuidora.
Este dados prestados acima nos da margem para análise de outro fatores referentes à
demanda por grupo de produtos.


Previsão de Vendas
A projeção da estratégia para Previsão de Demanda foi elaborada com base em dados
históricos da quantidade de saídas ocorridas de produtos do CD nos três últimos meses
que antecedem o mês atual.
        Mês             Produto         Quantidade (Un.)           Total (Un.)
                          Mixer                  360
                      Amplificador               240
                           P.A                   600
   Fevereiro              Cubo                   300                1500
                          Mixer                  370
                      Amplificador               250
                           P.A                   615
     Março                Cubo                   280                1515
                          Mixer                  365
                      Amplificador               260
                           P.A                   625
      Abril               Cubo                   290                1540
                                                                                    11
Para cada grupo de produtos obtivemos uma média de saída como exemplificado na
curva ABC.




                      ; Cubo ; 870
                         19%

                                               ; P.A ; 1840                     P.A
                                                   41%
                                                                                Mixer
                 ; Ampl.; 750                                                   Ampl.
                    16%
                                                                                Cubo


                               ; Mixer; 1095
                                   24%




Com base nesta curva ABC de saída de produtos, podemos assim elaborar a quantidade
de produtos que devem compor o estoque de segurança (ES), que é extrema importância
e necessidade para eventos de sazonalidade do mercado.



Estoque de Segurança
Para poder definir o estoque segurança analisou-se dois critérios: saída de mercadorias
analisada com base na curva ABC, histórico e acordos de entrega de mercadoria por
parte do fornecedor.
A tabela abaixo demonstra o histórico de lead-time de entregas dos fornecedores.
  Fornecedor         Produto          Quantidade ( Uni. )         Lead - Time
                       Mixer                    220
                    Amplificador                40
    Behringer           P.A                     470                   2 Dias
                       Mixer                    90
     Machine        Amplificador                80                    3 Dias
    Appoteck           Mixer                    60                    2 Dias
    Hot Sound       Amplificador                110                   4 Dias
                    Amplificador                30
      Alessis           P.A                     25                    5 Dias
      Attack            Cubo                    50                    2 Dias
                        P.A                     130
   Warm Music           Cubo                    180                   3 Dias
      Oneal             Cubo                    70                    2 Dias



                                                                                      12
Com base nos dados acima se chegou ao seguinte cálculo:
Nossa margem de segurança esta em 5%, para um estoque de 1518 unidades ao mês:

ES = Estoque de Segurança
C = Consumo Médio no Período
K = Coeficiente de risco

Cálculo

ES= C x K
ES= 1518 x 0,05
ES= 76 unidades de estoque de segurança

Com base nestes dados históricos de entrega, cálculo de estoque de segurança ( CES ),
e curva ABC de demanda, pode-se fazer um gerenciamento de entregas dos
fornecedores no CD.
Desta forma por meio de planilha a Áudio Vox gerencia as datas as quais devem ser
efetuados o PP (ponto de pedido) de mercadorias por fornecedor.

      Lead - Time ( Ponto de Pedido )
Fornecedor Dias                    25 26 27 28 29 30 31 1 2 3
                    Necessidade                                             730
                    Pedido
Behringer           Liberado                                    730
                    Necessidade                                             170
                    Pedido
Machine             Liberado                              170
                    Necessidade                                             60
                    Pedido
Appoteck            Liberado                                    60
                    Necessidade                                             110
                    Pedido
Hot sound           Liberado                        110
                    Necessidade                                             55
                    Pedido
Alesis              Liberado                  55
                    Necessidade                                             50
                    Pedido
Attack              Liberado                                    50
                    Necessidade                                             310
                    Pedido
Warm Music          Liberado                              310
                    Necessidade                                             70
                    Pedido
Oneal               Liberado                                    70



                                                                                    13
Gráfico do Estoque de Segurança ( Produtos )
                                  Estoque de Segurança

               800
                          P.A 153,25;
               600
       Média




                              613
               400                          Mixer 36,5; 365
                                                               Cubo 50; 290
                                                                          Ampl. 58; 250
               200
                 0
                     153,25              36,5             50                58

                      P.A               Mixer           Cubo              Ampl.
                                        Estoque de Segurança

                                          Estoque de Segurança




Layout do CD
Após análises de demanda de mercadoria, lead-time de entrega de fornecedor e estoque
segurança pode-se então demonstrar os métodos e processos utilizados na cadeia
logística do Distribuidor Áudio Vox.
Para tal demonstração deve se iniciar com a apresentação do layout que será de extrema
importância pra que se possa obter uma melhor compreensão dos processo serão
descritos.




                                                                                    14
A localização deste CD esta situada na avenida Papa João Paulo, Cumbica – SP,
(antiga estrada de Nazaré), localidade próxima às vias de acesso das maiores rodovias
do estado o que permiti fácil e rápido acesso dos fornecedores e clientes




Equipamentos e estruturas
As mercadorias que dão entrada no CD,são movimentadas durante o time de
permanência na empresa por meio de trans – paleteiras (carrinho hidráulico), e carrinho
plataforma. A movimentação por meio de paleteiras elétrica ou gás, não se fez
necessário, pois a movimentação de mercadoria não é constante a e o peso sobre volume
é consideravelmente leve.
Nossa estrutura de armazenamento é composta por pallets de plástico, que viabilizam a
operação, pois não possuímos paleteiras elétrica ou a gás que possa empilhar com
facilidade os pallets um sobre os outros, possuímos em nosso CD estantes de
armazenagem que são utilizadas para produtos de maior valor mercado.
Para controle de mercadorias a Áudio Vox utiliza o coletor de dados da intermec, que
nos mostra a posição, quantidade e disponibilidade de todos os produtos alocados dentro
do CD.
Em termos comunicação entre setores e colaboradores, é utilizado o aparelho Nextel
que viabiliza a operações em quesitos de time e praticidade de informações.




             Coletor (scanner)                                         Nextel




                                                                                    15
Trans-Paleteira




         Carrinho Plataforma                                             Câmera
               Definidos os equipamentos e estrutura a serem utilizados nas operações
       logísticas, podemos então demonstra o fluxograma dos processos utilizados em nossa
       cadeia logística, mais um fato que é de extrema importância antes de se determinar
       qualquer tipo de processo, é a definição do organograma da empresa. Sobre base de um
       organograma bem definido e respeitado pode-se fazer de forma viável a elaboração de
       um fluxograma de processo.




                                               Gerente
   Organograma

        Encarregado           Encarregado                    Encarregado         Encarregado
           Adm.               Recebimento                      Armaz.             Expedição




Assistente            Auxiliar            Controle              Auxiliar           Auxiliar
  Adm.               Conferente           Qualidade            Armazém            Conferente


                         O Organograma da empresa de Distribuição Áudio Vox é composto
                         quatro níveis de hierarquia, sendo eles Gerência, Encarregados,
                         Assistente e Auxiliares, e doze tipos de cargos determinados em sua
 Auxiliar
                           respectivas área de atuação dentro do sistema corporativo da
  Adm.
                                      Distribuidora Áudio Vox.



                                                                                          16
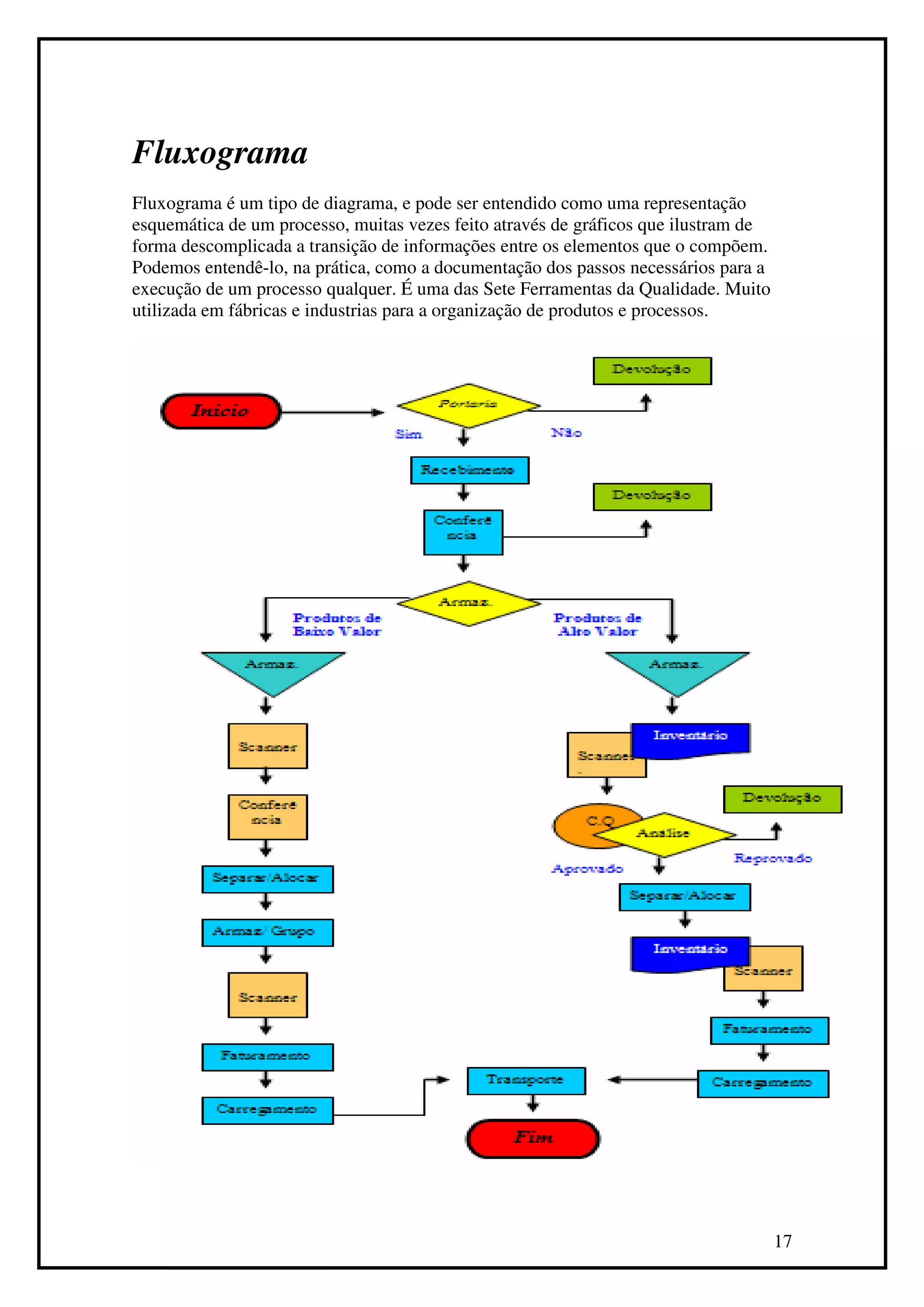
Fluxograma
Fluxograma é um tipo de diagrama, e pode ser entendido como uma representação
esquemática de um processo, muitas vezes feito através de gráficos que ilustram de
forma descomplicada a transição de informações entre os elementos que o compõem.
Podemos entendê-lo, na prática, como a documentação dos passos necessários para a
execução de um processo qualquer. É uma das Sete Ferramentas da Qualidade. Muito
utilizada em fábricas e industrias para a organização de produtos e processos.




                                                                                     17
O Fluxograma acima demonstra por uma visão geral, todo o processo que ocorre com a
mercadoria desde o recebimento até o carregamento. Este modelo de fluxograma nos
ajuda a compreender os processos gerais que a mercadoria deve passar,
descentralizando desta maneira a idéia de departamentalização.




                                                                                18
Este Fluxograma é especificamente direcionado ao setor de picking (coleta de
mercadorias), setor responsável por separar as mercadorias de acordo com o que esta
descrito no pedido.

A remessa de picking deve conter as seguintes informações, movimento da operação, n°
de controle de pedido, MRP ( código de cadastro do fornecedor), código do pedido,
cliente, código do produto, n° de variante, descrição do produto e quantidade de
produtos.
A remessa possui um campo para observações em caso de divergência de produtos, no
campo conferente deve conter a assinatura do colaborador que efetuou operação,
juntamente com a data do processo.




                                                                                      19
Fluxograma acima demonstra como deve ser os procedimentos para o recebimento de
mercadorias no CD da Áudio Vox.




                                                                                  20
Conhecendo os processo físicos de recebimento, deve - se também obter conhecimentos
das normas e procedimentos por parte do fornecedor para o recebimento de
mercadorias.


                 Recebimento de Mercadoria
       Agendamento de Entrega ( Normas )
Os nosso fornecedores deverão ter em mãos na chegada a portaria do CD, numero do
pedido de compra, numero da N.F ou DANFE ( nota fiscal eletrônica), numero da
liberação de descarga fornecida pela página de agendamento( Intranet),.
Informações Adicionais.

 - O veiculo que chegar atrasado ao horário previamente agendado, ou caso não possua
agendamento, entrara no final da fila se caso houver disponibilidade para a entrega, caso
não seja possível efetuar o descarregamento o fornecedor deverá remarcar uma outra
data e horário para que possa efetuar a descarga;

 - Não serão aceitos pedido de agendamento para o mesmo dia;
 - O fornecedor deverá apresentar a N.F, quinze minutos antes do horário de descarga na
portaria do CD;

 - Não se fará Agendamento se não houver numero de pedido de compras no sistema ou
se mesmo estiver cancelado;

 - Não será feita a descarga da mercadoria se o veiculo possuir carga de outros clientes
obstruindo a descarga de nossa mercadoria;

 - Nenhuma mercadoria será recebida sem estar devidamente acompanhada da
respectiva N.F, que devera conter além das especificações necessárias por lei, o numero
do pedido e o numero de liberação de agendamento no verso do corpo da N.F ;

- As mercadorias constantes de nossos pedidos que viajam que viajam por conta e risco
do fornecedor até sua descarga em nosso CD, por tanto as mesmas que não chegarem
em condições adquadas aos padrões de qualidade serão devolvidas totalmente ou
parcialmente por modo de nota de devolução;

- Não será permitido qualquer retrabalho na carga nas dependências do CD;

 - É extremamente proibido a entrada de veículos cujo o qual o motorista ou ajudantes
estejam portanto qualquer tipo de arma ou bebida alcoólica;

 - Não será permito o ingresso de motorista ou ajudantes que estiverem sem camisa,
chinelo, ou identificação da empresa




                                                                                        21
Divergências




Em alguns casos no momento do recebimento de mercadorias no CD Áudio Vox, ocorre
divergências por parte do fornecedor. Quando isto ocorre o colaborador responsável
pelo recebimento desta mercadoria comunica via sistema o comprador responsável pela
mercadoria.
A figura acima nos mostra um exemplo de divergência na nota fiscal.
Esta crítica de nota fiscal é pertencente ao fornecedor Behringer, as divergências
contidas na mesma são: Produto não Consta no Pedido; Quantidade acima do Pedido;
Divergências de Valores com o Pedido. Esta nota será avaliada pelo comprador
responsável pela compra da mercadoria que irá decidir qual a natureza da operação que
será tomada a esta nota fiscal com divergência (devolução ou recebimento).




                                                                                  22
Pedido de Compra




Exemplo de folha de pedido expedida pela Distribuidora Áudio Vox. Este pedido
também serve como base na hora de se resolver divergências de Nota Fiscal do
fornecedor.


                                                                                23
Sugestão de Preço de Venda




Quando se a divergências de Nota Fiscal por parte do fornecedor, uma ferramenta muito
importante e que deve ser utilizada pelo comprador, é a Sugestão de Preço de Venda,
transição do sistema que permitir visualizar todos os dados necessários como: descrição
do produto, estoque disponível, giro de venda, pendências de entrega, valor líquido,
valor bruto e valor final do produto. Dados como este auxiliam o comprador na hora da
tomada de decisão.

Após se conhecer a parte processual de recebimento e armazenagem, temos então
campo de pesquisa para se desenvolver a análise de Swot ou o como também conhecida
processo F.O.F.A ( forças, oportunidades, fraquezas e ameaças), que consiste em uma
análise dos ambientes externo e interno de uma empresa, passando por seus pontos
fortes e fracos, oportunidades e ameaças.




                                                                                    24
Como se pode analisar todos os processos referentes à movimentação e armazenagem ,
nos resta apenas demonstra o último procedimento desta cadeia logística ao qual se faz
pela distribuição do produto até o destino final.

Logo abaixo temos o fluxograma de distribuição que demonstra de uma forma
simplificada como este processo funciona.




                 Fluxograma de Distribuição




                                                                                     25
Análise de Swot




Ambiente Interno
    Pontos Fortes: A Distribuidora Áudio Vox, conta com profissionais altamente
    qualificados no setor de sonorização profissional, todos os colaboradores passam
    por capacitação e reciclagem semestralmente, onde aprendem como transportar,
    movimentar e armazenar produtos de eletrônicos, contamos ainda em interface
    com a Áudiovox Sound Solutions profissionais do ramo de consultoria em
    sistemas de sonorização profissional, que oferecem suporte a nossos clientes.
    Tecnologia na em todos os processos da cadeia logística por meio do coletor
    (scanner), que nos fornece dados do processo em geral, juntamente com o
    sistema de WMS.
    Fraquezas: O longo time dos processos de picking e conferência tem sido um
    ponto de fraqueza em nossas operações, pelo fator de se dar uma maior atenção
    nestes dois processos pra se evitar divergências futuras com o cliente.



                                                                                 26
Ambiente Externo

       Oportunidades: o constante crescimento na procura por produtos do setor, tem
       sido um grande ponto favorável de oportunidade para a Distribuidora Áudio
       Vox, pelo fato de estar sempre nivelada com os novos lançamentos, podendo
       desta forma oferecer o que a de melhor em sonorização a seus clientes.
       Ameaças: algo que sonda a ameaça a rentabilidade da Áudio Vox, são as linhas
       de créditos disponíveis no mercado, juros altos e taxas absurdas tornam muitas
       vezes inviável a tomada de crédito para novos investimentos no CD.
       Outro fator é a desestabilidade financeira pela qual passa a sociedade mundial
       atualmente, alguns de nossos fornecedores são importadores, o que nos leva
       negociar sobre base do cálculo do dólar que até o presente momento passa por
       altas e baixas levando muitas vezes a acordos de negócio que não são tão viáveis
       quando convertidos os valores para a moeda nacional.



Comparação com os Concorrentes
                                                   CONCORRENTES

       ATIVIDADES                                  A           B            C
       Infraestrutura                              7           3            5
       Gestão de RH                                9           7            7
       Desenvolvimento Tecnológico                 7           5            5
       Estrutura de Armazenagem                    5           5            7
       Logística                                   5           7            5
       Operações                                   7           9            9
       Marketing & Vendas                          3           7            3
     Serviços                    7                             5            3
      LEGENDA: EM COMPARAÇÃO COM
           OS CONCORRENTES
 BEM                         BEM
ABAIXO             IGUAL   ACIMA
       1           3         5           7        9

A tabela compõe a análise de ambiente externo, demonstrando nossas fraquezas e nos
forças, mediante ao nosso grupo de concorrentes.




                                                                                     27
Indicadores de Desempenho
Para a empresa Áudiovox Distribuidora, a excelência na entrega de suas mercadorias
dentro do prazo é um fator que deve ser monitorado com extrema necessidade. Nossa
meta para entregas esta em 99% de entregas realizadas dentro do prazo no período de 20
dias.
Dentro deste período de 20 dias fazemos uma entrega no prazo de 5 dias.




O quadro acima demonstra que a meta de 99% de entregas dentro do prazo de cinco
dias, que é equivalente a três divergências de entrega no período de 20 dias, não foi
obtida pelo fato de ter ocorrido 4 divergências dentro deste período.




Viabilidade Financeira
A empresa Áudiovox Distribuidora, para manter suas operações logísticas em
conformidade com os acordos fechados, tem um custo de R$ 96.846,00
aproximadamente ao mês, tendo como base dados históricos um ganho de
R$ 171.397,25 bruto aproximadamente, o que nos garante uma rentabilidade de
R$ 74.551,25 ao mês aproximadamente, pois a variações de mercado.




                                                                                        28
Custos Operacionais




A tabela acima demonstra os custos de operacionalização da cadeia logística da
Distribuidora Áudio Vox.
Para obtermos a análise de viabilidade financeira teremos que possuir os seguintes
dados: Valores de Revenda e Custos Operacionais.


Leasing
A empresa optou por efetuar Leasing Operacional para a compra de 8 paleteiras
elétricas do fabricante Clark, modelo EWP 45 com capacidade para 2 toneladas.
        A instituição financeira a realizar o leasing será o Banco Itaú, que se
responsabilizará pela manutenção do bem arrendado, podendo se assim julgar
necessário rescindir o contrato a qualquer período, mediante a aviso prévio.




                                                                                     29
Valores de Revenda




Após obter os seguintes dados, pode-se então realizar-se uma análise mais segura da
viabilidade financeira.

Valores de Revenda (Lucratividade) – Custos Operacionais = Lucratividade ou Prejuízo
R$ 171.397,25 – R$ 96.846 = R$74551,25



Viabilidade de Operação
Sobre base de cálculos em conjunto com a análise financeira chegou-se a conclusão que
as operações logísticas realizadas pela empresa Áudio Vox Distribuidoras é viável, com
uma margem de 78% de lucratividade sobre o valor de custos da operação logística.



Fatores Críticos de Sucesso
A empresa Áudio Vox Distribuidora conta com alguns fatores fundamentais para seu
sucesso no setor de atuação, profissionais qualificados, tecnologia implementada aos
processos logísticos, interface com fornecedores e clientes, interface entre a empresa
Áudiovox Sound Solutions que presta serviços de consultoria em sistemas de
sonorização profissional, fatores como este são pontos chaves e decisivos para o sucesso
da Áudio Vox Distribuidora.




                                                                                      30
Documentos
A nota fiscal é um documento fiscal e que tem por fim o registro de uma transferência
de propriedade sobre um bem ou uma atividade comercial prestada por uma empresa e
uma pessoa física ou outra empresa. Nas situações em que a nota fiscal registra
transferência de valor monetário entre as partes, a nota fiscal também destina-se ao
recolhimento de impostos e a não utilização caracteriza sonegação fiscal. Entretanto, as
notas fiscais podem também ser utilizadas em contextos mais amplos como na
regularização de doações, transporte de bens, empréstimos de bens, ou prestação de
serviços sem benefício financeiro á empresa emissora. Uma nota fiscal também pode
cancelar a validade de outra nota fiscal, como por exemplo na devolução de produtos ou
cancelamento de contratos de serviços.




                       Nota Fiscal Áudio Vox


                                                                                     31
Agradecimentos
Ao longo deste curso muitas pessoas contribuíram de forma extremamente significativa
para que se alcançasse mais uma etapa acadêmica, mas de maneira especial gostaria de
   dedicar este projeto primeiramente a Deus, meus pais e ao caro amigo Marcelo de
   Souza Rios, e de forma honrosa ao grande mestre Walter Antônio da Silva Costa
que de forma extremamente competente compartilhou os seus conhecimentos para a
obtenção de um crescimento acadêmico e profissional.
De forma especial agradeço a esta instituição de ensino pelo seu excelente e exemplar
trabalho de ensino, como também pela sua infra – estrutura tecnológica e acadêmica.




                                                            “O conhecimento nos torna
                                                       pessoas socialmente melhores.”
                                                                       Ribeiro Ricardo




                                                                                        32

Projeto de Logística

  • 1.
    ............................................................................................................................... RICARDO RIBEIRO DA SILVA LOGISTICA – 4° SEMESTRE Áudio Vox Distribuidora ............................................................................................................................... Guarulhos 2009
  • 2.
    Sumário Introdução 3 Missão e Visão 3 Valores, Auação e Compras 4 Avaliação de Fornecedores 5 Clientes e Parceiros 6 Vantagens Copetitivas, Produtos 7 Tabela de Entrega de Fornecedores 8 Previsão de Demanda 9 Definição de Demanda 10 Previsão de Vendas 11 Estoque de Segurança 12,13 Layout 14 Equipamentos e Estrutura 15 Organograma 16 Fluxograma 17,18 Picking 19 Fluxograma Recebimento 20 Normas de Recebimento 21 Divergências 22 Pedido de Compra 23 Sugestão de Preço de Venda 24 Fluxograma Recebimento 25 Análise de Swot 26,27 Indicadores de Desempenho 28 Viabilidade Financeira 28 Custos Operacionais e Leasing 29 Viabilidade de Operação 30 Fatores Críticos de Sucesso 30 Documentos 31 Contrato Social 32,33,34,35 Agradecimentos 36 Slider de Projeto 37 2
  • 3.
    O que élogística? A LOGÍSTICA existe desde os tempos mais antigos. Na preparação das guerras, líderes militares desde os tempos bíblicos, já se utilizavam da logística. As guerras eram longas e nem sempre ocorriam próximo de onde estavam as pessoas. Por isso, eram necessários grandes deslocamentos de um lugar para outro, além de exigir que as tropas carregassem tudo o que iriam necessitar. Para fazer chegar carros de guerra, grandes grupos de soldados e transportar armamentos pesados aos locais de combate eram necessária uma ORGANIZAÇÃO LOGÍSTICA das mais fantásticas. Envolvia a preparação dos soldados, o transporte, a armazenagem e a distribuição de alimentos, munição e armas, entre outras atividades. Durante muitos séculos, a Logística esteve associada apenas à atividade militar. Por ocasião da Segunda Guerra Mundial, contando com uma tecnologia mais avançada, a logística acabou por abranger outros ramos da administração militar. Assim, a ela foram incorporados os civis, transferindo a eles os conhecimentos e a experiência militar. Podemos dizer que a logística trata do planejamento, organização, controle e realização de outras tarefas associadas à armazenagem, transporte e distribuição de bens e serviços. (Vera Bussinger) Empresa A empresa de distribuição Áudiovox nasceu a partir da Áudiovox Sound Solutions, uma empresa estabelecida no mercado de sonorização profissional cujo ramo de atuação é a prestação de serviços de consultoria e operação de sistemas de sonorização de ambientes. A Áudiovox Sound Solutions é uma das poucas empresas neste ramo de atuação e por este motivo ao longo dos anos estabeleceu, parcerias sólidas com fornecedores o que proporcionou a perspectiva pela criação de uma nova empresa, focada na área de distribuição, para melhor se identificar com o mercado atual.” A Distribuidora de equipamentos Áudio Vox, fornece atualmente equipamentos apenas a lojistas do estado de São Paulo, que estão situados na Rua Santa Ifigênia e Teodoro Sampaio. Missão Prestar serviços logísticos que garanta os prazos estabelecidos, a integridade do produto, e confiabilidade nos controles e processos, respeitando, assim, os princípios corporativos que norteiam a Áudio Vox Distribuidora. Visão Ser uma das grandes empresas brasileiras de serviços logísticos com soluções customizadas ao cliente, sendo referência de mercado pela confiabilidade e transparência dos processos e pela ética em que são baseadas suas ações. 3
  • 4.
    Valores Para alcançarmoso nosso Propósito e a nossa Missão, nós afirmamos os nossos valores, que são uma declaração de nossas crenças fundamentais e são as características de uma cultura que gera realizações. Identificamos sete valores que personifica quem somos e no que acreditamos. Eles refletem o caráter duradouro da Áudio Vox e de seus colaboradores. - Liderança - Inovação - Integridade - Compromisso com o cliente - Agilidade - Ética - Espírito de Equipe Atuação A empresa Áudio Vox, atua no ramo de distribuição e atacado de equipamentos para sonorização profissional em todo o estado de São Paulo. Nossos principais clientes são lojas especializadas do setor e empresas do ramo. A empresa Áudio Vox Distribuidora e Atacadista atua também em parceria com a empresa Áudio Vox Sound Solutions uma empresa prestadoras de serviços de sonorização. Compras O setor de compras da Áudio Vox, esta focado na busca junto aos fornecedores por melhores custos, prazos de pagamentos estendidos e produtos que possuem sempre a mais alta qualidade exigida pelos padrões, parcerias sólidas e de longo prazo fazem parte também deste objetivo. A carteira de fornecedores esta fixada com as 8 melhores empresas do ramos de sonorização profissional, com projeções para novos contratos no 1° semestre de 2010. Diretor Gerente Comercial Comprador Assistente Compras 4
  • 5.
    Avaliação de Fornecedores Atravésda interface com a Empresa Áudiovox Sound Solutions, a Distribuidora de equipamentos Áudio Vox firmou contratos com os maiores fornecedores de equipamentos de sonorização profissional do Brasil, e alguns deles de nível mundial como a Behringer. Alguns critérios são avaliados para a que haja a parceria com novos fornecedores: 1° Qualidade do produto; 2° Prazo de Entrega; 3° Quantidade do Lote; 4° Custo; 5° Flexibilidade de Mercado; 6° Burocracia; 7° Auditoria na Empresa do Fornecedor; Fornecedores Através da interface com a Empresa Áudiovox Sound Solutions, a Distribuidora de equipamentos Áudio Vox firmou contratos com os maiores fornecedores de equipamentos de sonorização profissional do Brasil, e alguns deles de nível mundial como a Behringer. Machine: empresa que nos fornece 24% de mixer e 30,77% de amplificadores de toda a nossa linha de produtos; Apotteck: empresa que nos fornece 16% de mixer de toda a nossa linha de produtos; Hot Sound: empresa que nos fornece 42,31% de amplificadores de toda a nossa linha de produtos; Alessis: empresa que nos fornece 11,54% de amplificadores e 4% de P.A de toda a nossa linha de produtos; Attack: empresa que nos fornece 16,67% de cubos de toda a nossa linha de produtos; Warm Music: empresa que nos fornece 20,8% de P.A e 60% de cubo de toda a nossa linha de produtos; Oneal: empresa que nos fornece 23,33% de cubo de toda a nossa linha de produtos; Behringer: empresa que nos fornece 60% de mixer, 15,38% de amplificadores e 75,20% de P.A de toda a nossa linha de produtos; 5
  • 6.
    Clientes A Áudio Vox Distribuidora possui em sua carteira de clientes lojas de instrumentos musicais e lojas especializada em sonorização profissional. Nossos clientes estão localizados nos dois maiores pólos do ramo, na rua Santa Ifigênia e na rua Teodoro Sampaio em Pinheiros. Gang; Made in Brazil; Matic; Playteck; MGS; Tango; X5; Foxtrot; Alpha; Kaminary; Bom Som; Áudio Tech; Parceiros Ao longo do tempo a empresa Áudio Vox Distribuidora veio firmando parcerias estratégicas pra melhor consolidar a sua atuação no mercado. Parceiros como Behringer; Leac’s; Hot Sound; Real Som e Giovanella são de extrema importância para a Áudio Vox, pois nos agregam vantagens competitivas de mercado. 6
  • 7.
    Vantagens Competitivas A empresaÁudio Vox traz até o cliente o que a de melhor em equipamentos de sonorização profissional com custos bem reduzidos, pois trabalhamos com compra de grandes lotes de mercadoria, o que nos permite repassar esta mercadoria a um preço baixo e justo a nossos clientes, além de contar com profissionais que darão suporte e consultoria especializada no setor. Outro fator de vantagem é sua localização que esta situada na avenida Papa João Paulo, Guarulhos – SP, localidade próxima às vias de acesso das maiores rodovias do estado o que permiti fácil e rápido acesso dos fornecedores e clientes. Produtos A empresa Áudio Vox Distribuidora trabalha com oito marcas de produtos, dentro destas marcas atuamos com alguns produtos da linha de cada fabricante que são: Mixer, Amplificador, P.A, Cubo. 7
  • 8.
    A tabela abaixomostra a quantidade de produtos entregues ao mês pelos fornecedores. Fornecedor Produto Quantidade (Unid) Mixer 220 Amplificador 40 Behringer P.A 470 Mixer 90 Machine Amplificador 80 Appoteck Mixer 60 Hot Sound Amplificador 110 Amplificador 30 Alessis P.A 25 Attack Cubo 50 P.A 130 Warm Music Cubo 180 Oneal Cubo 70 Dentre estes quatro produtos nós trabalhamos com vários modelos, de acordo com a linha de cada fabricante. 8
  • 9.
    Previsão de Demanda Natabela abaixo será demonstrado à previsão de demanda para cada modelo comercializado pelo Distribuidor Áudio Vox. Definição de Demanda (Previsão de Vendas) Código Produto Altura Largura Comprimento Demanda (Uni ) G00110111 MIXER 1002B 10cm 25cm 22cm 20 G00110121 MIXER XL1600 12cm 45cm 40cm 8 G00110261 MIXER XL2400 12cm 60cm 45cm 3 G00110371 MIXER XL3200 12cm 80cm 50cm 1 G00110482 MIXER 2442FX 12cm 45cm 40cm 10 G00110541 MIXER 2222FX 12cm 45cm 40cm 12 G00110631 MIXER 1832FX 12cm 45cm 40cm 8 G00110732 MIXER 1622FX 12cm 45cm 40cm 5 G00110821 MIXER1222FX 10cm 30cm 22cm 10 G00111421 MIXER 1204FX 10cm 25cm 22cm 35 G00111712 MIXER1202 10cm 25cm 22cm 53 G00111882 MIXER 502 5cm 15cm 12cm 20 G00111992 MIXER 802 5cm 18cm 12cm 30 G00112082 MIXER SX3882 12cm 90cm 55cm 2 G00112192 MIXER SX3242FX 12cm 1m 55cm 2 G00112292 MIXER MX9000 20cm 80cm 50cm 1 G00132621 MIXER AKM4 6cm 20cm 32cm 7 G00132841 MIXER AKM6 6cm 25cm 32cm 10 G00132952 MIXER AKM8 6cm 30cm 32cm 18 G00133061 MIXER AKM10 6cm 35cm 32cm 25 G00142452 MIXER SMX10 - PLUS 6cm 35cm 30cm 73 G002007331 MIXER SMX16 - PLUS 6cm 50cm 30cm 17 G0020091434 AMPL. 80T 14cm 28cm 32cm 5 G0020040434 AMPL. 64T 14cm 28cm 32cm 7 G0020090334 AMPL. 50T 14cm 28cm 32cm 4 G0020101124 AMPL. 32T 14cm 28cm 32cm 5 G0020111221 AMPL. HS PRO2000 14cm 28cm 32cm 3 G0020130821 AMPL. HS PRO3000 14cm 28cm 32cm 2 G0020150814 AMPL. HS PRO 2 16cm 28cm 32cm 17 G0020160234 AMPL. HS PRO 4 16cm 28cm 32cm 22 G0020230611 AMPL. 5SX 18cm 30cm 32cm 4 G0020251414 AMPLI. HS AUDIO 2150 10cm 28cm 30cm 11 G0020260624 AMPL. HS AUDIO 2300 10cm 28cm 30cm 7 G0020270324 AMPL HS AUDIO 2500 10cm 28cm 30cm 18 G0020280524 AMPL. TRIAMP 900 18cm 30cm 32cm 3 G0020310914 AMPL. TRIAMP 450 18cm 30cm 32cm 2 G0021020414 AMPL. EP2000 14cm 28cm 32cm 8 G0021031434 AMPL. A500 16cm 28cm 32cm 32 G0023040524 AMPL. RA150 14cm 28cm 34cm 14 G0023050234 AMPL. RA300 14cm 28cm 34cm 11 G0023060334 AMPL. RA500 18cm 32cm 30cm 5 G0024361331 AMPL. PSL1400 14cm 28cm 34cm 33 9
  • 10.
    Definição de Demanda(Previsão de Vendas) Código Produto Altura Largura Comprimento Demanda ( Uni ) G00310112114 P.A B208D 500W 68cm 48cm 48cm 60 G00310113234 P.A B208D 800W 82cm 55cm 55cm 16 G00310212213 P.A B212XL 250W 65cm 45cm 45cm 70 G00310216225 P.A B212XL 500W 68cm 48cm 48cm 36 G00310312121 P.A B1220 PRO 500W 68cm 48cm 48cm 40 G00310312332 P.A B1220 PRO 800W 82cm 55cm 55cm 34 G00310313134 P.A B1220 PRO 1000W 95cm 65cm 52cm 30 G00310315112 P.A B1220 PRO 1200W 95cm 65cm 52cm 8 G00310411111 P.A 2520 PRO 500W 68cm 48cm 48cm 12 G00310411323 P.A 2520 PRO 800W 82cm 55cm 55cm 10 G00310413122 P.A 2520 PRO 1000W 95cm 65cm 52cm 6 G00310413232 P.A 2520 PRO 1200W 95cm 65cm 52cm 4 G00310414132 P.A 2520 PRO 1500W 95cm 65cm 52cm 2 G00310414323 P.A 2520 PRO 1800W 95cm 65cm 52cm 2 G00310415231 P.A 2520 PRO 2000W 95cm 65cm 52cm 2 G00310511111 P.A 1C - BK 250W 35cm 42cm 35cm 8 G00310512214 P.A 1C - BK 500W 40cm 45cm 35cm 10 G00310612214 P.A CE500A 100W 35cm 42cm 35cm 4 G00310612214 P.A CE500A 120W 35cm 42cm 35cm 4 G00310613333 P.A CE500A 150W 35cm 42cm 35cm 4 G00310614321 P.A CE500A 200W 35cm 42cm 35cm 6 G00310616123 P.A CE500A 250W 35cm 42cm 35cm 2 G00320711112 P.A ACTIVE320 80W 35cm 25cm 20cm 2 G00320711313 P.A ACTIVE320 100W 35cm 25cm 20cm 2 G00320712212 P.A ACTIVE320 120W 35cm 25cm 20cm 4 G00320713333 P.A ACTIVE320 150W 35cm 25cm 20cm 4 G00320811111 P.A ACTIVE520 100W 35cm 25cm 20cm 2 G00320811323 P.A ACTIVE520 150W 35cm 25cm 20cm 4 G00320812133 P.A ACTIVE520 200W 35cm 30cm 25cm 2 G00320813211 P.A ACTIVE520 250W 35cm 30cm 25cm 4 G00320911111 P.A MK2 200W 35cm 30cm 25cm 2 G00320911233 P.A MK2 250W 35cm 30cm 25cm 2 G004203111 CUBO BASS PRO HEAD 38cm 12cm 32cm 22 G004204111 CUBO BASS PRO10 100W 55cm 48cm 35cm 25 G004204112 CUBO BASS PRO10 150W 55cm 48cm 35cm 21 G004205111 CUBO BASS PRO12 150W 55cm 48cm 35cm 35 G004206111 CUBO BASS PRO15 150W 62cm 50cm 38cm 20 G004206112 CUBO BASS PRO15 200W 62cm 50cm 38cm 17 G004210111 CUBO 108RB 60W 42cm 40cm 30cm 10 10
  • 11.
    Definição de Demanda(Previsão de Vendas) Código Produto Altura Largura Comprimento Demanda ( Uni ) G004212162 CUBO RAGNA ROCK 120W 42cm 45cm 30cm 7 G004307111 CUBO ATTACK 80W 38cm 42cm 25cm 15 G004307121 CUBO ATTACK 100W 42cm 45cm 30cm 10 G004307131 CUBO ATTACK 150W 50cm 45cm 40cm 6 G004307141 CUBO ATTACK 200W 55cm 45cm 40cm 4 G004307151 CUBO ATTACK 250W 60cm 50cm 40cm 2 G004311111 CUBO ATTACK DR 150W 50cm 45cm 40cm 9 G004311121 CUBO ATTACK DR 200W 55cm 45cm 40cm 4 G004101111 CUBO ONEAL 100M 30W 38cm 42cm 25cm 12 G00410121 CUBO ONEAL 100M 50W 40cm 42cm 25cm 10 G00410121 CUBO ONEAL 100M 60W 40cm 42cm 25cm 12 G004101131 CUBO ONEAL 100M 80W 45cm 45cm 25cm 8 G004101221 CUBO ONEAL TR 100W 50cm 45cm 30cm 10 G004101214 CUBO ONEAL TR 150W 54cm 50cm 32cm 12 G004101221 CUBO ONEAL TR 200W 62cm 53cm 35cm 6 A tabela acima demonstrou a quantidade de demanda por produto comercializado pela Áudio Vox Distribuidora. Este dados prestados acima nos da margem para análise de outro fatores referentes à demanda por grupo de produtos. Previsão de Vendas A projeção da estratégia para Previsão de Demanda foi elaborada com base em dados históricos da quantidade de saídas ocorridas de produtos do CD nos três últimos meses que antecedem o mês atual. Mês Produto Quantidade (Un.) Total (Un.) Mixer 360 Amplificador 240 P.A 600 Fevereiro Cubo 300 1500 Mixer 370 Amplificador 250 P.A 615 Março Cubo 280 1515 Mixer 365 Amplificador 260 P.A 625 Abril Cubo 290 1540 11
  • 12.
    Para cada grupode produtos obtivemos uma média de saída como exemplificado na curva ABC. ; Cubo ; 870 19% ; P.A ; 1840 P.A 41% Mixer ; Ampl.; 750 Ampl. 16% Cubo ; Mixer; 1095 24% Com base nesta curva ABC de saída de produtos, podemos assim elaborar a quantidade de produtos que devem compor o estoque de segurança (ES), que é extrema importância e necessidade para eventos de sazonalidade do mercado. Estoque de Segurança Para poder definir o estoque segurança analisou-se dois critérios: saída de mercadorias analisada com base na curva ABC, histórico e acordos de entrega de mercadoria por parte do fornecedor. A tabela abaixo demonstra o histórico de lead-time de entregas dos fornecedores. Fornecedor Produto Quantidade ( Uni. ) Lead - Time Mixer 220 Amplificador 40 Behringer P.A 470 2 Dias Mixer 90 Machine Amplificador 80 3 Dias Appoteck Mixer 60 2 Dias Hot Sound Amplificador 110 4 Dias Amplificador 30 Alessis P.A 25 5 Dias Attack Cubo 50 2 Dias P.A 130 Warm Music Cubo 180 3 Dias Oneal Cubo 70 2 Dias 12
  • 13.
    Com base nosdados acima se chegou ao seguinte cálculo: Nossa margem de segurança esta em 5%, para um estoque de 1518 unidades ao mês: ES = Estoque de Segurança C = Consumo Médio no Período K = Coeficiente de risco Cálculo ES= C x K ES= 1518 x 0,05 ES= 76 unidades de estoque de segurança Com base nestes dados históricos de entrega, cálculo de estoque de segurança ( CES ), e curva ABC de demanda, pode-se fazer um gerenciamento de entregas dos fornecedores no CD. Desta forma por meio de planilha a Áudio Vox gerencia as datas as quais devem ser efetuados o PP (ponto de pedido) de mercadorias por fornecedor. Lead - Time ( Ponto de Pedido ) Fornecedor Dias 25 26 27 28 29 30 31 1 2 3 Necessidade 730 Pedido Behringer Liberado 730 Necessidade 170 Pedido Machine Liberado 170 Necessidade 60 Pedido Appoteck Liberado 60 Necessidade 110 Pedido Hot sound Liberado 110 Necessidade 55 Pedido Alesis Liberado 55 Necessidade 50 Pedido Attack Liberado 50 Necessidade 310 Pedido Warm Music Liberado 310 Necessidade 70 Pedido Oneal Liberado 70 13
  • 14.
    Gráfico do Estoquede Segurança ( Produtos ) Estoque de Segurança 800 P.A 153,25; 600 Média 613 400 Mixer 36,5; 365 Cubo 50; 290 Ampl. 58; 250 200 0 153,25 36,5 50 58 P.A Mixer Cubo Ampl. Estoque de Segurança Estoque de Segurança Layout do CD Após análises de demanda de mercadoria, lead-time de entrega de fornecedor e estoque segurança pode-se então demonstrar os métodos e processos utilizados na cadeia logística do Distribuidor Áudio Vox. Para tal demonstração deve se iniciar com a apresentação do layout que será de extrema importância pra que se possa obter uma melhor compreensão dos processo serão descritos. 14
  • 15.
    A localização desteCD esta situada na avenida Papa João Paulo, Cumbica – SP, (antiga estrada de Nazaré), localidade próxima às vias de acesso das maiores rodovias do estado o que permiti fácil e rápido acesso dos fornecedores e clientes Equipamentos e estruturas As mercadorias que dão entrada no CD,são movimentadas durante o time de permanência na empresa por meio de trans – paleteiras (carrinho hidráulico), e carrinho plataforma. A movimentação por meio de paleteiras elétrica ou gás, não se fez necessário, pois a movimentação de mercadoria não é constante a e o peso sobre volume é consideravelmente leve. Nossa estrutura de armazenamento é composta por pallets de plástico, que viabilizam a operação, pois não possuímos paleteiras elétrica ou a gás que possa empilhar com facilidade os pallets um sobre os outros, possuímos em nosso CD estantes de armazenagem que são utilizadas para produtos de maior valor mercado. Para controle de mercadorias a Áudio Vox utiliza o coletor de dados da intermec, que nos mostra a posição, quantidade e disponibilidade de todos os produtos alocados dentro do CD. Em termos comunicação entre setores e colaboradores, é utilizado o aparelho Nextel que viabiliza a operações em quesitos de time e praticidade de informações. Coletor (scanner) Nextel 15
  • 16.
    Trans-Paleteira Carrinho Plataforma Câmera Definidos os equipamentos e estrutura a serem utilizados nas operações logísticas, podemos então demonstra o fluxograma dos processos utilizados em nossa cadeia logística, mais um fato que é de extrema importância antes de se determinar qualquer tipo de processo, é a definição do organograma da empresa. Sobre base de um organograma bem definido e respeitado pode-se fazer de forma viável a elaboração de um fluxograma de processo. Gerente Organograma Encarregado Encarregado Encarregado Encarregado Adm. Recebimento Armaz. Expedição Assistente Auxiliar Controle Auxiliar Auxiliar Adm. Conferente Qualidade Armazém Conferente O Organograma da empresa de Distribuição Áudio Vox é composto quatro níveis de hierarquia, sendo eles Gerência, Encarregados, Assistente e Auxiliares, e doze tipos de cargos determinados em sua Auxiliar respectivas área de atuação dentro do sistema corporativo da Adm. Distribuidora Áudio Vox. 16
  • 17.
    Fluxograma Fluxograma é umtipo de diagrama, e pode ser entendido como uma representação esquemática de um processo, muitas vezes feito através de gráficos que ilustram de forma descomplicada a transição de informações entre os elementos que o compõem. Podemos entendê-lo, na prática, como a documentação dos passos necessários para a execução de um processo qualquer. É uma das Sete Ferramentas da Qualidade. Muito utilizada em fábricas e industrias para a organização de produtos e processos. 17
  • 18.
    O Fluxograma acimademonstra por uma visão geral, todo o processo que ocorre com a mercadoria desde o recebimento até o carregamento. Este modelo de fluxograma nos ajuda a compreender os processos gerais que a mercadoria deve passar, descentralizando desta maneira a idéia de departamentalização. 18
  • 19.
    Este Fluxograma éespecificamente direcionado ao setor de picking (coleta de mercadorias), setor responsável por separar as mercadorias de acordo com o que esta descrito no pedido. A remessa de picking deve conter as seguintes informações, movimento da operação, n° de controle de pedido, MRP ( código de cadastro do fornecedor), código do pedido, cliente, código do produto, n° de variante, descrição do produto e quantidade de produtos. A remessa possui um campo para observações em caso de divergência de produtos, no campo conferente deve conter a assinatura do colaborador que efetuou operação, juntamente com a data do processo. 19
  • 20.
    Fluxograma acima demonstracomo deve ser os procedimentos para o recebimento de mercadorias no CD da Áudio Vox. 20
  • 21.
    Conhecendo os processofísicos de recebimento, deve - se também obter conhecimentos das normas e procedimentos por parte do fornecedor para o recebimento de mercadorias. Recebimento de Mercadoria Agendamento de Entrega ( Normas ) Os nosso fornecedores deverão ter em mãos na chegada a portaria do CD, numero do pedido de compra, numero da N.F ou DANFE ( nota fiscal eletrônica), numero da liberação de descarga fornecida pela página de agendamento( Intranet),. Informações Adicionais. - O veiculo que chegar atrasado ao horário previamente agendado, ou caso não possua agendamento, entrara no final da fila se caso houver disponibilidade para a entrega, caso não seja possível efetuar o descarregamento o fornecedor deverá remarcar uma outra data e horário para que possa efetuar a descarga; - Não serão aceitos pedido de agendamento para o mesmo dia; - O fornecedor deverá apresentar a N.F, quinze minutos antes do horário de descarga na portaria do CD; - Não se fará Agendamento se não houver numero de pedido de compras no sistema ou se mesmo estiver cancelado; - Não será feita a descarga da mercadoria se o veiculo possuir carga de outros clientes obstruindo a descarga de nossa mercadoria; - Nenhuma mercadoria será recebida sem estar devidamente acompanhada da respectiva N.F, que devera conter além das especificações necessárias por lei, o numero do pedido e o numero de liberação de agendamento no verso do corpo da N.F ; - As mercadorias constantes de nossos pedidos que viajam que viajam por conta e risco do fornecedor até sua descarga em nosso CD, por tanto as mesmas que não chegarem em condições adquadas aos padrões de qualidade serão devolvidas totalmente ou parcialmente por modo de nota de devolução; - Não será permitido qualquer retrabalho na carga nas dependências do CD; - É extremamente proibido a entrada de veículos cujo o qual o motorista ou ajudantes estejam portanto qualquer tipo de arma ou bebida alcoólica; - Não será permito o ingresso de motorista ou ajudantes que estiverem sem camisa, chinelo, ou identificação da empresa 21
  • 22.
    Divergências Em alguns casosno momento do recebimento de mercadorias no CD Áudio Vox, ocorre divergências por parte do fornecedor. Quando isto ocorre o colaborador responsável pelo recebimento desta mercadoria comunica via sistema o comprador responsável pela mercadoria. A figura acima nos mostra um exemplo de divergência na nota fiscal. Esta crítica de nota fiscal é pertencente ao fornecedor Behringer, as divergências contidas na mesma são: Produto não Consta no Pedido; Quantidade acima do Pedido; Divergências de Valores com o Pedido. Esta nota será avaliada pelo comprador responsável pela compra da mercadoria que irá decidir qual a natureza da operação que será tomada a esta nota fiscal com divergência (devolução ou recebimento). 22
  • 23.
    Pedido de Compra Exemplode folha de pedido expedida pela Distribuidora Áudio Vox. Este pedido também serve como base na hora de se resolver divergências de Nota Fiscal do fornecedor. 23
  • 24.
    Sugestão de Preçode Venda Quando se a divergências de Nota Fiscal por parte do fornecedor, uma ferramenta muito importante e que deve ser utilizada pelo comprador, é a Sugestão de Preço de Venda, transição do sistema que permitir visualizar todos os dados necessários como: descrição do produto, estoque disponível, giro de venda, pendências de entrega, valor líquido, valor bruto e valor final do produto. Dados como este auxiliam o comprador na hora da tomada de decisão. Após se conhecer a parte processual de recebimento e armazenagem, temos então campo de pesquisa para se desenvolver a análise de Swot ou o como também conhecida processo F.O.F.A ( forças, oportunidades, fraquezas e ameaças), que consiste em uma análise dos ambientes externo e interno de uma empresa, passando por seus pontos fortes e fracos, oportunidades e ameaças. 24
  • 25.
    Como se podeanalisar todos os processos referentes à movimentação e armazenagem , nos resta apenas demonstra o último procedimento desta cadeia logística ao qual se faz pela distribuição do produto até o destino final. Logo abaixo temos o fluxograma de distribuição que demonstra de uma forma simplificada como este processo funciona. Fluxograma de Distribuição 25
  • 26.
    Análise de Swot AmbienteInterno Pontos Fortes: A Distribuidora Áudio Vox, conta com profissionais altamente qualificados no setor de sonorização profissional, todos os colaboradores passam por capacitação e reciclagem semestralmente, onde aprendem como transportar, movimentar e armazenar produtos de eletrônicos, contamos ainda em interface com a Áudiovox Sound Solutions profissionais do ramo de consultoria em sistemas de sonorização profissional, que oferecem suporte a nossos clientes. Tecnologia na em todos os processos da cadeia logística por meio do coletor (scanner), que nos fornece dados do processo em geral, juntamente com o sistema de WMS. Fraquezas: O longo time dos processos de picking e conferência tem sido um ponto de fraqueza em nossas operações, pelo fator de se dar uma maior atenção nestes dois processos pra se evitar divergências futuras com o cliente. 26
  • 27.
    Ambiente Externo Oportunidades: o constante crescimento na procura por produtos do setor, tem sido um grande ponto favorável de oportunidade para a Distribuidora Áudio Vox, pelo fato de estar sempre nivelada com os novos lançamentos, podendo desta forma oferecer o que a de melhor em sonorização a seus clientes. Ameaças: algo que sonda a ameaça a rentabilidade da Áudio Vox, são as linhas de créditos disponíveis no mercado, juros altos e taxas absurdas tornam muitas vezes inviável a tomada de crédito para novos investimentos no CD. Outro fator é a desestabilidade financeira pela qual passa a sociedade mundial atualmente, alguns de nossos fornecedores são importadores, o que nos leva negociar sobre base do cálculo do dólar que até o presente momento passa por altas e baixas levando muitas vezes a acordos de negócio que não são tão viáveis quando convertidos os valores para a moeda nacional. Comparação com os Concorrentes CONCORRENTES ATIVIDADES A B C Infraestrutura 7 3 5 Gestão de RH 9 7 7 Desenvolvimento Tecnológico 7 5 5 Estrutura de Armazenagem 5 5 7 Logística 5 7 5 Operações 7 9 9 Marketing & Vendas 3 7 3 Serviços 7 5 3 LEGENDA: EM COMPARAÇÃO COM OS CONCORRENTES BEM BEM ABAIXO IGUAL ACIMA 1 3 5 7 9 A tabela compõe a análise de ambiente externo, demonstrando nossas fraquezas e nos forças, mediante ao nosso grupo de concorrentes. 27
  • 28.
    Indicadores de Desempenho Paraa empresa Áudiovox Distribuidora, a excelência na entrega de suas mercadorias dentro do prazo é um fator que deve ser monitorado com extrema necessidade. Nossa meta para entregas esta em 99% de entregas realizadas dentro do prazo no período de 20 dias. Dentro deste período de 20 dias fazemos uma entrega no prazo de 5 dias. O quadro acima demonstra que a meta de 99% de entregas dentro do prazo de cinco dias, que é equivalente a três divergências de entrega no período de 20 dias, não foi obtida pelo fato de ter ocorrido 4 divergências dentro deste período. Viabilidade Financeira A empresa Áudiovox Distribuidora, para manter suas operações logísticas em conformidade com os acordos fechados, tem um custo de R$ 96.846,00 aproximadamente ao mês, tendo como base dados históricos um ganho de R$ 171.397,25 bruto aproximadamente, o que nos garante uma rentabilidade de R$ 74.551,25 ao mês aproximadamente, pois a variações de mercado. 28
  • 29.
    Custos Operacionais A tabelaacima demonstra os custos de operacionalização da cadeia logística da Distribuidora Áudio Vox. Para obtermos a análise de viabilidade financeira teremos que possuir os seguintes dados: Valores de Revenda e Custos Operacionais. Leasing A empresa optou por efetuar Leasing Operacional para a compra de 8 paleteiras elétricas do fabricante Clark, modelo EWP 45 com capacidade para 2 toneladas. A instituição financeira a realizar o leasing será o Banco Itaú, que se responsabilizará pela manutenção do bem arrendado, podendo se assim julgar necessário rescindir o contrato a qualquer período, mediante a aviso prévio. 29
  • 30.
    Valores de Revenda Apósobter os seguintes dados, pode-se então realizar-se uma análise mais segura da viabilidade financeira. Valores de Revenda (Lucratividade) – Custos Operacionais = Lucratividade ou Prejuízo R$ 171.397,25 – R$ 96.846 = R$74551,25 Viabilidade de Operação Sobre base de cálculos em conjunto com a análise financeira chegou-se a conclusão que as operações logísticas realizadas pela empresa Áudio Vox Distribuidoras é viável, com uma margem de 78% de lucratividade sobre o valor de custos da operação logística. Fatores Críticos de Sucesso A empresa Áudio Vox Distribuidora conta com alguns fatores fundamentais para seu sucesso no setor de atuação, profissionais qualificados, tecnologia implementada aos processos logísticos, interface com fornecedores e clientes, interface entre a empresa Áudiovox Sound Solutions que presta serviços de consultoria em sistemas de sonorização profissional, fatores como este são pontos chaves e decisivos para o sucesso da Áudio Vox Distribuidora. 30
  • 31.
    Documentos A nota fiscalé um documento fiscal e que tem por fim o registro de uma transferência de propriedade sobre um bem ou uma atividade comercial prestada por uma empresa e uma pessoa física ou outra empresa. Nas situações em que a nota fiscal registra transferência de valor monetário entre as partes, a nota fiscal também destina-se ao recolhimento de impostos e a não utilização caracteriza sonegação fiscal. Entretanto, as notas fiscais podem também ser utilizadas em contextos mais amplos como na regularização de doações, transporte de bens, empréstimos de bens, ou prestação de serviços sem benefício financeiro á empresa emissora. Uma nota fiscal também pode cancelar a validade de outra nota fiscal, como por exemplo na devolução de produtos ou cancelamento de contratos de serviços. Nota Fiscal Áudio Vox 31
  • 32.
    Agradecimentos Ao longo destecurso muitas pessoas contribuíram de forma extremamente significativa para que se alcançasse mais uma etapa acadêmica, mas de maneira especial gostaria de dedicar este projeto primeiramente a Deus, meus pais e ao caro amigo Marcelo de Souza Rios, e de forma honrosa ao grande mestre Walter Antônio da Silva Costa que de forma extremamente competente compartilhou os seus conhecimentos para a obtenção de um crescimento acadêmico e profissional. De forma especial agradeço a esta instituição de ensino pelo seu excelente e exemplar trabalho de ensino, como também pela sua infra – estrutura tecnológica e acadêmica. “O conhecimento nos torna pessoas socialmente melhores.” Ribeiro Ricardo 32