INTERFACE E
INFORMAÇÃO
ESTRATÉGIA
• Necessidades do usuário
• Objetivos do projeto
ESCOPO
• Aspectos funcionais
• Requerimentos de conteúdo
ESTRATÉGIA
• Necessidades do usuário
• Objetivos do projeto
ESCOPO
• Aspectos funcionais
• Requerimentos de conteúdo
ESTRUTURA
• Design de interação
• Arquitetura da informação
ESTRATÉGIA
ESCOPO
• Aspectos funcionais
ESTRUTURA
• Design de interação
• Arquitetura da informação
ESQUELETO
• Design de interface
• Design de navegação
• Design de informação
ESQUELETO
• Design de interface
• Design de navegação
• Design de informação
SUPERFÍCIE
• Design visual
ARQUITETURA DA
INFORMAÇÃO
ROSENFELD, L. & MORVILLE, P. Information Architecture for the Word
Wide Web. 3ed. Sebastopol: O'Reilly, 2006.
“…a arquitetura da informação é a arte e
a ciência de organizar a informação para
ajudar as pessoas a satisfazer suas
necessidades de informação de forma
efetiva […] o que implica organizar,
navegar, marcar e buscar mecanismos
nos sistemas de informação.”
• Todo projeto de design necessita de uma análise
das informações
• É preciso detectar as necessidades do usuário
para então definir os objetivos do projeto
ESTRATÉGIA
• Todo projeto de design necessita de uma análise
das informações
• É preciso detectar as necessidades do usuário
para então definir os objetivos do projeto
ESTRATÉGIA
VAMOS DEFINIR
UM PROJETO?
Levantar 2 ou 3 problemas (situações) que vocês
passaram nessa semana.
A IMPORTÂNCIA DO
BRIEFING
CORRÊA, Jacinto; MAGGESSI, Andrea; CANTANHEDE, Benedito et al.
Marketing: A teoria em prática. Rio de Janeiro: Senac Nacional, 2009.
“O briefing consiste em reunir todas as
informações necessárias para o
desenvolvimento de uma ação de
comunicação. Ele serve como base para
estruturar o cenário, os objetivos e os
recursos disponíveis para o
bom resultado.”
A LENDA
DA CANETA ESPACIAL
COMO USAR UMA CANETA SOB
GRAVIDADE ZERO?
MILHÕES DE US$!!!
MILHÕES DE US$!!!
MILHÕES DE US$!!!
vs
LÁPIS!!!
MILHÕES DE US$!!!
vs
LÁPIS!!!
MILHÕES DE US$!!!
vs
LÁPIS!!!
FALHA
NO BRIEFING?
• Tinha que ser uma caneta mesmo?
• Ao quebrar as pontas, pedaços de grafite
flutuariam na cabine e poderiam causar acidentes
se entrassem nos olhos e ouvidos dos
astronautas.
• Os pedaços de grafite poderiam provocar curtos
circuitos de graves conseqüências.
A NASA
DESMENTE A HISTÓRIA
• Durante as primeiras missões espaciais da NASA, os
astronautas usaram lápis.
• Entre 1965 e 1967, Paul C. Fisher, da Fisher Pen Corporation,
desenvolveu uma caneta que escrevia melhor nas condições
únicas do espaço.
• A nova caneta de Fisher, com um cartucho de tinta
pressurizado, funcionava em situações sem gravidade,
debaixo d’água, imersa em outros líquidos e em temperaturas
extremas, entre -45C e 204C.
• EUA e URSS usaram a caneta...
MARIO SÉRGIO CORTELLA E A FÁBRICA DE
PASTA DE DENTES
DESIGN CENTRADO
NO USUÁRIO
CONHEÇA O
USUÁRIO
ETNOGRAFIA
JOHN TRAVIS
PERSONIFIED
JOHN TRAVIS
PERSONIFIED
JOHN TRAVIS
PERSONIFIED
ETNOGRAFIA
PERSONAS
• O segredo de um bom projeto é saber quem vai
utilizar o produto final;
• Persona é como uma ficha de personagem de
RPG do usuário-modelo, criado a partir de DADOS
REAIS levantados em pesquisa;
• Mantenha um número pequeno de personas: 3 a 5;
• Não use uma pessoa conhecida (nem o nome
conhecido).
PERSONAS
• O segredo de um bom projeto é saber quem vai
utilizar o produto final;
• Persona é como uma ficha de personagem de
RPG do usuário-modelo, criado a partir de DADOS
REAIS levantados em pesquisa;
• Mantenha um número pequeno de personas: 3 a 5;
• Não use uma pessoa conhecida (nem o nome
conhecido).
PERSONAS
• O segredo de um bom projeto é saber quem vai
utilizar o produto final;
• Persona é como uma ficha de personagem de
RPG do usuário-modelo, criado a partir de DADOS
REAIS levantados em pesquisa;
• Mantenha um número pequeno de personas: 3 a 5;
• Não use uma pessoa conhecida (nem o nome
conhecido).
PERSONAS
• O segredo de um bom projeto é saber quem vai
utilizar o produto final;
• Persona é como uma ficha de personagem de
RPG do usuário-modelo, criado a partir de DADOS
REAIS levantados em pesquisa;
• Mantenha um número pequeno de personas: 3 a 5;
• Não use uma pessoa conhecida (nem o nome
conhecido).
PERSONAS
• Nome e foto;
• Frase ou slogan que capture a sua personalidade;
• Sexo, idade, estado civil, família, local onde reside;
• Nível de educação;
• Perfil profissional;
• Histórico pessoal;
PERSONAS
• Estilo de vida;
• Valores e atitudes;
• Motivação;
• Expectativas;
• Necessidades;
• Contexto de utilização do produto desenvolvido.
VAMOS CRIAR
PERSONAS?
Definir 2 ou 3 personas, pensando nas
características do usuário
ORGANIZANDO
AS IDEIAS
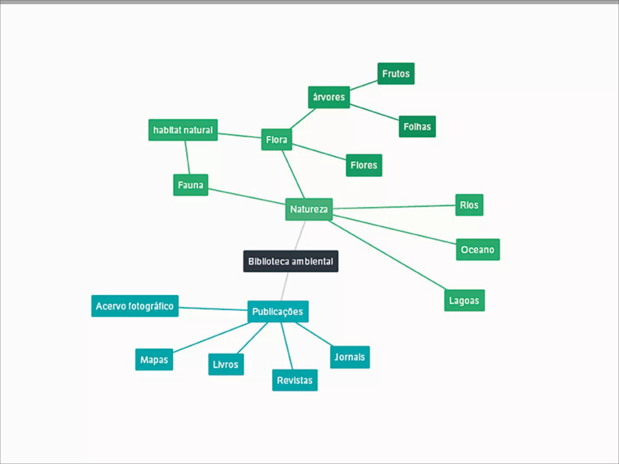
MAPA MENTAL
• Diagrama que ajuda a organizar as ideias;
• Ótima ferramenta para brainstorming
(tempestade de ideias).
www.mindmup.com
VAMOS ORGANIZAR
AS IDEIAS?
Definir um mapa mental levando em
consideração aspectos e funcionalidades de
um aplicativo definido em sala de aula.
MUITO
OBRIGADO!

Interface e informação

  • 1.
  • 2.
    ESTRATÉGIA • Necessidades dousuário • Objetivos do projeto
  • 3.
    ESCOPO • Aspectos funcionais •Requerimentos de conteúdo ESTRATÉGIA • Necessidades do usuário • Objetivos do projeto
  • 4.
    ESCOPO • Aspectos funcionais •Requerimentos de conteúdo ESTRUTURA • Design de interação • Arquitetura da informação ESTRATÉGIA
  • 5.
    ESCOPO • Aspectos funcionais ESTRUTURA •Design de interação • Arquitetura da informação ESQUELETO • Design de interface • Design de navegação • Design de informação
  • 6.
    ESQUELETO • Design deinterface • Design de navegação • Design de informação SUPERFÍCIE • Design visual
  • 7.
  • 8.
    ROSENFELD, L. &MORVILLE, P. Information Architecture for the Word Wide Web. 3ed. Sebastopol: O'Reilly, 2006. “…a arquitetura da informação é a arte e a ciência de organizar a informação para ajudar as pessoas a satisfazer suas necessidades de informação de forma efetiva […] o que implica organizar, navegar, marcar e buscar mecanismos nos sistemas de informação.”
  • 9.
    • Todo projetode design necessita de uma análise das informações • É preciso detectar as necessidades do usuário para então definir os objetivos do projeto ESTRATÉGIA
  • 10.
    • Todo projetode design necessita de uma análise das informações • É preciso detectar as necessidades do usuário para então definir os objetivos do projeto ESTRATÉGIA
  • 11.
    VAMOS DEFINIR UM PROJETO? Levantar2 ou 3 problemas (situações) que vocês passaram nessa semana.
  • 12.
  • 13.
    CORRÊA, Jacinto; MAGGESSI,Andrea; CANTANHEDE, Benedito et al. Marketing: A teoria em prática. Rio de Janeiro: Senac Nacional, 2009. “O briefing consiste em reunir todas as informações necessárias para o desenvolvimento de uma ação de comunicação. Ele serve como base para estruturar o cenário, os objetivos e os recursos disponíveis para o bom resultado.”
  • 14.
  • 15.
    COMO USAR UMACANETA SOB GRAVIDADE ZERO?
  • 16.
  • 17.
  • 18.
  • 19.
  • 20.
  • 21.
    FALHA NO BRIEFING? • Tinhaque ser uma caneta mesmo? • Ao quebrar as pontas, pedaços de grafite flutuariam na cabine e poderiam causar acidentes se entrassem nos olhos e ouvidos dos astronautas. • Os pedaços de grafite poderiam provocar curtos circuitos de graves conseqüências.
  • 22.
    A NASA DESMENTE AHISTÓRIA • Durante as primeiras missões espaciais da NASA, os astronautas usaram lápis. • Entre 1965 e 1967, Paul C. Fisher, da Fisher Pen Corporation, desenvolveu uma caneta que escrevia melhor nas condições únicas do espaço. • A nova caneta de Fisher, com um cartucho de tinta pressurizado, funcionava em situações sem gravidade, debaixo d’água, imersa em outros líquidos e em temperaturas extremas, entre -45C e 204C. • EUA e URSS usaram a caneta...
  • 23.
    MARIO SÉRGIO CORTELLAE A FÁBRICA DE PASTA DE DENTES
  • 24.
  • 25.
  • 26.
  • 27.
  • 28.
  • 29.
  • 30.
  • 31.
    PERSONAS • O segredode um bom projeto é saber quem vai utilizar o produto final; • Persona é como uma ficha de personagem de RPG do usuário-modelo, criado a partir de DADOS REAIS levantados em pesquisa; • Mantenha um número pequeno de personas: 3 a 5; • Não use uma pessoa conhecida (nem o nome conhecido).
  • 32.
    PERSONAS • O segredode um bom projeto é saber quem vai utilizar o produto final; • Persona é como uma ficha de personagem de RPG do usuário-modelo, criado a partir de DADOS REAIS levantados em pesquisa; • Mantenha um número pequeno de personas: 3 a 5; • Não use uma pessoa conhecida (nem o nome conhecido).
  • 33.
    PERSONAS • O segredode um bom projeto é saber quem vai utilizar o produto final; • Persona é como uma ficha de personagem de RPG do usuário-modelo, criado a partir de DADOS REAIS levantados em pesquisa; • Mantenha um número pequeno de personas: 3 a 5; • Não use uma pessoa conhecida (nem o nome conhecido).
  • 34.
    PERSONAS • O segredode um bom projeto é saber quem vai utilizar o produto final; • Persona é como uma ficha de personagem de RPG do usuário-modelo, criado a partir de DADOS REAIS levantados em pesquisa; • Mantenha um número pequeno de personas: 3 a 5; • Não use uma pessoa conhecida (nem o nome conhecido).
  • 35.
    PERSONAS • Nome efoto; • Frase ou slogan que capture a sua personalidade; • Sexo, idade, estado civil, família, local onde reside; • Nível de educação; • Perfil profissional; • Histórico pessoal;
  • 36.
    PERSONAS • Estilo devida; • Valores e atitudes; • Motivação; • Expectativas; • Necessidades; • Contexto de utilização do produto desenvolvido.
  • 39.
    VAMOS CRIAR PERSONAS? Definir 2ou 3 personas, pensando nas características do usuário
  • 40.
  • 41.
    MAPA MENTAL • Diagramaque ajuda a organizar as ideias; • Ótima ferramenta para brainstorming (tempestade de ideias).
  • 44.
  • 45.
    VAMOS ORGANIZAR AS IDEIAS? Definirum mapa mental levando em consideração aspectos e funcionalidades de um aplicativo definido em sala de aula.
  • 46.