MC  10  – José Walter Santos Filho Mestrando em Educação/UFS  X Jornada Pedagógica do Coesi Janeiro - 2010
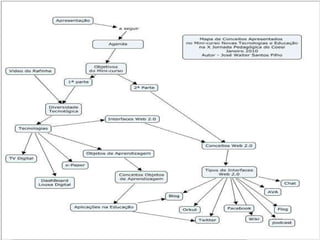
As Novas Tecnologias aplicadas a Educação Agenda Apresentação Objetivos Diversidade Tecnológica Objetos de Aprendizagem Interfaces Web 2.0
Apresentação
Profissional de Informática com 20 Anos de Experiência. Bacharel em Administração (UFS)  Mestrando em Educação (UFS) Pesquisa sobre Jogos Eletrônicos Educacionais e Aprendizagem Significativa (David P. Ausubel). procura contribuir investigando as características necessárias ao desenvolvimento de um Jogo Eletrônico Educacional, sua aplicação e averiguação da sua potencialidade pedagógica como recurso para uma Aprendizagem Significativa. As Novas Tecnologias aplicadas a Educação
Objetivos do Mini-curso
Objetivos do Mini-Curso Estabelecer um panorama das tecnologias aplicadas a educação e sua aplicação na prática pedagógica. Apresentar conceitos relativos aos Objetos de Aprendizagem, sua utilização prática pedagógica e fontes de obtenção na Internet. Apresentar conceitos de Web 2.0 e sua aplicação na prática pedagógica no ensino apoiado pelas novas tecnologias. As Novas Tecnologias aplicadas a Educação
 
Diversidade Tecnológica
O uso da Internet na escola é exigência da cibercultura, isto é, do novo ambiente comunicacional-cultural que surge com a interconexão mundial de computadores em forte expansão no início do século XXI. Novo espaço de sociabilidade, de organização, de informação, de conhecimento e de educação.(SILVA,2004) Assisitir Vídeo Cibercultura As Novas Tecnologias aplicadas a Educação
A educação do cidadão não pode estar alheia ao novo contexto socioeconômico-tecnológico, cuja característica geral não está mais na centralidade da produção fabril ou da mídia de massa, mas na informação digitalizada como nova infra-estrutura básica, como novo modo de produção.  O computador e a Internet definem essa nova ambiência informacional e dão o tom da nova lógica comunicacional, que toma o lugar da distribuição em massa, própria da fábrica e da mídia clássica, até então símbolos societários. As Novas Tecnologias aplicadas a Educação
Cibercultura quer dizer modos de vida e de comportamentos assimilados e transmitidos na vivência histórica e cotidiana marcada pelas tecnologias informáticas, mediando a comunicação e a informação via Internet. Na cibercultura, a lógica comunicacional supõe rede hipertextual, multiplicidade, interatividade, imaterialidade, virtualidade, tempo real, multissensorialidade e multidirecionalidade (Lemos, 2002; Levy, 1999). As Novas Tecnologias aplicadas a Educação
A contribuição da educação para a inclusão do aprendiz na cibercultura exige um aprendizado prévio por parte do professor. Uma vez que não basta convidar a um site para se promover inclusão na cibercultura, ele precisará se dar conta de pelo menos quatro exigências da cibercultura oportunamente favoráveis à educação cidadã. As Novas Tecnologias aplicadas a Educação
1ª Exigência O professor precisará se dar conta de que transitamos da mídia clássica para a mídia on-line. A mensagem pode ser manipulada. 2ª Exigência O professor precisará se dar conta do hipertexto próprio da tecnologia digital. No ambiente on-line, os sites hipertextuais supõem:  a) intertextualidade: conexões com outros sites ou documentos;  b) intratextualidade: conexões com o mesmo documento;  c) multivocalidade: agregar multiplicidade de pontos de vistas;  d) navegabilidade: ambiente simples e de fácil acesso e transparência nas informações; e) mixagem: integração de várias linguagens: sons, texto, imagens dinâmicas e estáticas, gráficos, mapas;  f)multimídia: integração de vários suportes midiáticos (Santos, 2003, p. 225). As Novas Tecnologias aplicadas a Educação
O professor estimula cada aluno a contribuir com novas informações e a criar e oferecer mais e melhores percursos, participando como co-autor do processo de comunicação e de aprendizagem. 3ª Exigência O professor precisará se dar conta da interatividade como mudança fundamental do esquema clássico da comunicação Interatividade é a modalidade comunicacional que ganha centralidade na cibercultura. O modo de comunicação interativa ameaça a lógica unívoca da mídia de massa. As Novas Tecnologias aplicadas a Educação
Na cibercultura, ocorre a transição da lógica da distribuição (transmissão) para a lógica da comunicação (interatividade). Isso significa modificação radical no esquema clássico da informação baseado na ligação unilateral emissor – mensagem – receptor: a) o emissor não emite mais, no sentido que se entende habitualmente, uma mensagem fechada. b) a mensagem é um mundo aberto ao recepetor, é modificável na medida em que responde às solicitações daquele que a consulta; c) o receptor não está mais em posição de recepção clássica, é convidado à livre criação, e a mensagem ganha sentido sob sua intervenção. As Novas Tecnologias aplicadas a Educação
Os fundamentos da interatividade podem ser encontrados em sua complexidade nas disposições da mídia on-line.  São três basicamente:  a) participação – intervenção: participar não é apenas responder "sim" ou "não" ou escolher uma opção dada, significa modificar a mensagem;  b) bidirecionalidade – hibridação: a comunicação é produção conjunta da emissão e da recepção, é co-criação, os dois pólos codificam e decodificam;  c) permutabilidade – potencialidade: a comunicação supõe múltiplas redes articulatórias de conexões e liberdade de trocas, associações e significações (cf. Silva, 2003, p. 100-155). As Novas Tecnologias aplicadas a Educação
4ª Exigência O professor precisará se dar conta de que pode potencializar a comunicação e a aprendizagem utilizando interfaces da Internet. Inicialmente, o professor precisará distinguir "ferramenta" de "interface". A ferramenta realiza a extensão do músculo e da habilidade humanos na fabricação, na arte. Interface é um termo que na informática e na cibercultura ganha o sentido de dispositivo para encontro de duas ou mais faces em atitude comunicacional, dialógica ou polifônica. As Novas Tecnologias aplicadas a Educação
A ferramenta opera com o objeto material e a interface é um objeto virtual. A ferramenta está para a sociedade industrial como instrumento de fabricação, de manufatura. A interface está para a cibercultura como espaço on-line de encontro e de comunicação entre duas ou mais faces.  É mais do que um mediador de interação ou tradutor de sensibilidades entre as faces. Isso sim seria "ferramenta", termo inadequado para exprimir o sentido de "ambiente", de "espaço" no ciberespaço ou "universo paralelo de zeros e uns" (Johnson, 2001, p. 19). As Novas Tecnologias aplicadas a Educação
A Internet comporta diversas interfaces. Cada interface reúne um conjunto de elementos de hardware e software destinados a possibilitar aos internautas trocas, intervenções, agregações, associações e significações como autoria e co-autoria. Panorama Diversidade Tecnológica aplicável à Educação. TV Digital, Dash Board, AVA – Ambiente Virtual de Aprendizagem (e-Learning, EaD) Objetos de Aprendizagem (Simulações, Jogos, Animações) Interfaces Web 2.0 (Chat, Blog, Fórum, Flog, email, WebQuest, Twitter, Orkut, Facebook, Podcast, Webinar) As Novas Tecnologias aplicadas a Educação
Objetos de Aprendizagem
Conceitos Objetos de Aprendizagem Atualmente considera-se que não existe uma única definição para Objetos de Aprendizagem.  Segundo Weller (2003), um Objeto da Aprendizagem é uma parte digital do material da aprendizagem que se dirige a um tópico claramente identificável ou resultado da aprendizagem e tem o potencial de reutilização em contextos diferentes. As Novas Tecnologias aplicadas a Educação
Segundo Willey (2001 Apud NUNES, 2003, p.1) objeto de aprendizagem é qualquer recurso digital que possa ser reutilizado e ajude na aprendizagem. Objeto de Aprendizagem, de acordo com o conceito de Muzio (2001), é um elemento de um novo tipo de instrução baseada em computador construído sobre um novo paradigma da ciência da computação. Permite aos designers instrucionar a construção de pequenos componentes instrucionais. Os quais podem ser reutilizados inúmeras vezes em diferentes contextos de aprendizagem. (Muzio, 2001, p.2). Segundo a IEEE, Objeto de Aprendizagem é  "qualquer entidade, digital ou não digital, que possa ser utilizada, reutilizada ou referenciada durante o aprendizado suportado por tecnologias".(IEEE LTSC, 2007). As Novas Tecnologias aplicadas a Educação
Existe um consenso de que ele deve ter um propósito educacional bem definido, um elemento que estimule a reflexão do estudante e que sua aplicação não se restrinja a um único contexto (BETTIO, MARTINS, 2004).  Contudo, o Ministério da Educação (MEC, 2006) orienta que os objetos de aprendizagem devem objetivar: o aprimoramento da educação presencial e/ou a distância, como forma de incentivar a pesquisa e a construção de novos conhecimentos na melhoria da qualidade, eqüidade e eficiência dos sistemas públicos de ensino por meio da incorporação didática das novas tecnologias de informação e comunicação (Monteiro, 2006).
http://portaldoprofessor.mec.gov.br/index.html As Novas Tecnologias aplicadas a Educação
Utilizar a busca para encontrar Objetos de Aprendizagem As Novas Tecnologias aplicadas a Educação
As Novas Tecnologias aplicadas a Educação
As Novas Tecnologias aplicadas a Educação OA Jogo Sorteio na Caixa
As Novas Tecnologias aplicadas a Educação OA – Jogo Roleta Matemática
http://rived.mec.gov.br/site_objeto_lis. php As Novas Tecnologias aplicadas a Educação
As Novas Tecnologias aplicadas a Educação Animação Interativa Lombriga encontrado na busca No RIVED, os objetos estão acompanhados do guia do professor, com sugestões e orientações de uso, nos quais o professor encontra as vantagens de uso que os desenvolvedores pretendiam inserir nesse OA.  Todavia, cada professor tem plena liberdade de usar os OA sem depender de estruturas rígidas e estáticas. Dependendo do tamanho desse objeto, o professor está livre para utilizar todo, ou apenas uma parte em sua exploração; isso está atrelado à necessidade do professor e a que proposta de ensino ele quer focar.
As Novas Tecnologias aplicadas a Educação
http://www.fisica.ufpb.br/~romero/objetosaprendizagem/Rived/40Morfo/index.html As Novas Tecnologias aplicadas a Educação
Objeto de Aprendizagem Jogo das Tartarugas. Desenvolvido por José Walter, Christiano Lima, Carla Nunes e Alessandra Alves e aplicado no Coesi em 2007. Desenvolve a educação ambiental, coordenação motora fina e a cidadania aplicando conceitos de aprendizagem significativa. Jogar o Tartarugas As Novas Tecnologias aplicadas a Educação http://www.elfland.com.br/jogos/tartarugas/index.html
1ª Atividade no blog Professor Walter http://nteducacao.blogspot.com/ Pesquisar nos sites apresentados Objetos de Aprendizagem(OA) direcionados para a especialidade do professor, elaborar uma atividade com o OA a ser realizada pelos alunos, indicar sites de apoio, leituras, filmes ou outros recursos, bonificar as respostas e apresentar uma conclusão da prática realizada. As Novas Tecnologias aplicadas a Educação
Web 2.0
O que é Web 2.0 O termo Web 2.0 foi criada pela O’Reilly Media em 2004 e se refere a uma segunda geração de serviços disponíveis na Web que propicia uma arquitetura de colaboração ente as pessoas e potencializa a formação de redes sociais digitais.  Ao contrário da primeira geração, a Web 2.0 dá aos usuários uma experiência próxima a das aplicações desktop, com interfaces mais ricas, sem “refreshs” e com maior usabilidade. As aplicações Web 2.0 geralmente combinam a utilização de web services, Ajax e RSS.  As Novas Tecnologias aplicadas a Educação
A partir daí essas aplicações permitem uma participação massiva dos usuários. Exemplos rápidos desse conceito são os blogs, wikis e sites de relacionamento. Fazendo uma associação com versões, que é o formato comumente adotado pelos softwares e upgrades, o termo “Web 2.0” aponta uma versão melhorada da Web, sugerindo que tecnologias como Blogs, Sites de Relacionamento, Favoritos Social, Wikis, Podcasts, RSS feeds (e outras formas de publicação feitas por usuários), software social, APIs, Web standards e serviços on-line implicam em uma mudança significante na utilização da Web. As Novas Tecnologias aplicadas a Educação
A Web 2.0 é um fenômeno social que gera e distribui conteúdo na web por si só, caracterizada pela comunicação aberta, descentralização de autoridade, liberdade para compartilhar e reusar, e a conversação como marketing;  Características da Web 2.0: Enquanto diversas partes interessadas continuam a debater a definição da aplicação da Web 2.0, um site Web 2.0 deve apresentar algumas características fundamentais, como: As Novas Tecnologias aplicadas a Educação
Usar a Internet como Plataforma – entregar e permitir que os usuários usem aplicações através de um browser; Os usuários possuem os dados do site e exercitam o controle sob os mesmos; Desenvolver uma arquitetura de participação e democracia que encoraja os usuários adicionarem valor para as aplicações conforme as usam; Ter algum aspecto de rede social; As Novas Tecnologias aplicadas a Educação
Estas Interfaces da Web 2.0 também configuram-se como espaço de trabalho do professor na atualidade. De que maneira o professor pode utilizá-las. Combinar Blogs, Wikis, Twitter, Chat, WebQuest, Podcast, Listas de Discussão? Cada professor, com seus aprendizes, pode criar possibilidades, as mais interessantes e diversas. É tempo de criar e partilhar on-line soluções locais. É tempo, até mesmo, de reinventar a velha sala de aula presencial "infopobre" a partir da dinâmica hipertextual e interativa das interfaces on-line. As Novas Tecnologias aplicadas a Educação
Uma das formas é inserir a Internet na escola. "As crianças e os adolescentes de hoje são nativos do computador e da internet. Já os adultos são imigrantes. São relações muito diferentes", afirma a Melina Veiga, especialista em Tecnologias Interativas Aplicadas à Educação e professora do Centro Universitário UniÍtalo e professora de Informática do Colégio Santa Marcelina, em São Paulo.  Um dos principais símbolos dessa nova geração é justamente a internet. Seja ela via computador, seja via celular. A pesquisa  Kids Expert 2008 , encomendada pelo canal infantil  Cartoon Network , mostra que 60% das meninas entre 7 e 15 anos ficam entre 30 minutos e quatro horas por dia conectados. Entre os meninos, o percentual é de 55%. Mais de 6 500 crianças foram entrevistadas no ano passado.  As Novas Tecnologias aplicadas a Educação
E o que essas crianças e esses adolescentes fazem na rede? Essa mesma pesquisa mostrou que eles passam boa parte do tempo em programas de mensagens instantâneas e redes sociais, como Orkut e Facebook, conversando com amigos e visitando álbuns de fotos - passatempos que não necessariamente acrescentam algo à formação intelectual.  O tempo passado na Internet pode ser voltado para o aprendizado e a aquisição de conhecimentos. Há diversos sites que incentivam o desenvolvimento saudável de crianças e adolescentes, ampliando o seu universo cultural. Combinando informação com diversão, eles são, também, um excelente passatempo, que podem entreter e divertir os jovens  As Novas Tecnologias aplicadas a Educação
Exemplos de sites educativos: http://www.canalkids.com.br/portal/canal/index.htm As Novas Tecnologias aplicadas a Educação
As Novas Tecnologias aplicadas a Educação
As Novas Tecnologias aplicadas a Educação http://www.sitiodosmiudos.pt/sitio.asp
As Novas Tecnologias aplicadas a Educação http://www.sitiodosmiudos.pt/810/default.asp
As Novas Tecnologias aplicadas a Educação http://www.ibge.gov.br/7a12 /
WebQuests é uma metodologia que direciona o trabalho de pesquisa utilizando os recursos da Internet. Metodologia, estudada, desenvolvida e disponibilizada por Bernie Dodge, no Educational Technology, San Diego State Universit em 1995, e disseminada no Brasil por Jarbas Novelino Barato. São produzidas para disponibilização na Internet e podem ser editadas em programas como: Front Page, NVU, Dreamweaver, Mozilla Composer. As Novas Tecnologias aplicadas a Educação
Elementos Estruturantes de uma Webquest Introdução  - Uma preparação para a aventura,dando a compreensão aos de que está interessado como que eles estão (Internet) e que faz uma atividade  diferente . Tarefas –  É definição do que os alunos terão de fazer, e quanto mais corresponderem aos objetivos que irão aprender mais estes se verão participantes na construção do conhecimento. Processo  – São as regras, a forma como devem cumprir as tarefas, devem ser poucas, claras e possíveis de cumprir. As Novas Tecnologias aplicadas a Educação
Recursos -  É o momento de apresentar as fontes de informações necessárias para que a tarefa possa ser cumprida. Os caminhos percorridos para responder a um determinado desafio passam pelos mesmos nós (links sugeridos), mas, na elaboração das respostas cada equipe de alunos elabora seus próprios caminhos, conclusões e respostas. Avaliação  – Momento de reflexão e aprendizagem, onde são apresentados os critérios de mensuração da atividade, individual e do grupo. As Novas Tecnologias aplicadas a Educação
Conclusão - Ligada a avaliação, a conclusão nas WebQuests é uma forma de apresentar um resumo das aprendizagens, bem como, os pontos que poderão ser retomados em outros momentos.  No uso de WebQuest, são considerados nos momentos de avaliação e conclusão os objetivos educacionais, que são baseados na Taxionomia de Bloom que analisa três domínios: o cognitivo, o afetivo e o psicomotor. As Novas Tecnologias aplicadas a Educação
http://www.emack.com.br/bsb/webquest/webquest_bsb. php As Novas Tecnologias aplicadas a Educação
http://www.emack.com.br/bsb/webquest/bsb/2008/origem_vida/origem_da_vida_etica.htm As Novas Tecnologias aplicadas a Educação
Experiência Menstrando Christian Lindenberg Twitter de Filosofia -  http://twitter.com/filosofia_SE Blog do Professor Christian  http://blig.ig.com.br/filosofia_sergipe Aponta a baixa utilização do twitter pelos estudantes, servindo apenas para dar recados e informes sobre as aulas de Filosofia. E mostra uma utilização maior do blog, com a criação de categoria especifica para a escola, onde os alunos tiveram maior propriedade para publicar seus escritos. Mesmo assim considerou boa a utilização dessas interfaces e pretende aprimorar no ano letivo seguinte. As Novas Tecnologias aplicadas a Educação Video – utilizando blogs
Post interessante sobre Twitter e uso na Educação  http://www.vooz.com.br/blogs/o-twitter-e-a-educacao-21728.html . Indaga a possibilidade de utilização educacional do Twitter. Recomenda o estudo lançado em 2008 pelas pesquisadoras Gabriela Grosseck e Carmen Holotescu. O estudo defende, por exemplo, a necessidade de se twittar dentro das salas de aulas, promovendo a rápida discussão de temas, e reforça a necessidade do Twitter ser utilizado como ferramenta educacional.  Outras dicas interessantes: compartilhamento de vídeos de aprendizagem; reenvio de tweets interessantes e divulgação de mensagens com os links do site, blog ou podcast da instituição de ensino. ão esqueça: faça enquetes, abra discussões, troque experiências com os alunos e aproveite a oportunidade para despertar o senso crítico e o poder de síntese dos discentes – uma das competências mais privilegiadas hoje no mercado de trabalho. Mais importante do que divulgar informações é fazer com que a mensagem seja compreendida de forma clara, simples e sintética! As Novas Tecnologias aplicadas a Educação
Dissertação Mestrado em Educação UFS (2008) de Artur Martinez - A Aquisição da Língua Inglesa usando as Novas Tecnologias da Informação e Comunicação a apropriação do conhecimento A investigação acerca da autonomia na aprendizagem do idioma foi feita através de interações dos alunos com ontologias de domínio encontradas em endereços eletrônicos específicos para o aprendizado de inglês. Para o desenvolvimento da compreensão escrita foram utilizados os  sites  contendo exercícios gramaticais, atividades de compreensão de texto e os  websites  de publicações semanais de países de língua inglesa como os EUA, Reino Unido e outros; e para a capacitação da compreensão oral do idioma foram usados  sites  de  podcasts  (arquivos de áudio) projetados para aulas de inglês e de estações de rádio AM e FM dos países mencionados. Video – utilizando podcasts As Novas Tecnologias aplicadas a Educação
Sites utilizados na pesquisa de Artur Martinez: a) http://www.eslpod.com –  site  de  podcast s gerenciado pela Dr. Lucy Tse, PhD em Educação pela  University of Southern California . As Novas Tecnologias aplicadas a Educação
b) http://www.kfwb.com – Rádio AM de Los Angeles, EUA. Veicula notícias 24 horas, informações do trânsito, condições climáticas, eventos etc. As Novas Tecnologias aplicadas a Educação
c) http://www.esl-lab.com –  site  de  podcasts  similar ao  eslpod.com,  mas encontramos aqui uma classificação dos exercícios entre fácil, médio e difícil. As Novas Tecnologias aplicadas a Educação
d) http://www.abc.net.au/triplej/listen/ - Rádio FM Triple J – Queensland, Austrália. As Novas Tecnologias aplicadas a Educação
e) http://www.bbc.co.uk/worldservice/learningenglish/newsenglish/witn/index.shtml - Criado pela BBC de Londres, este  site  é voltado para o ensino do idioma inglês e contempla notícias diárias narradas pelos locutores da BBC, em  audiostreaming  fornecido pelo próprio  site . As Novas Tecnologias aplicadas a Educação
Sugestões de Sites Educativos : Neste link pode ver o comentário dos 33 sites mais usados e comentados por educadores neste endereço  - http://educarparacrescer.abril.com.br/comportamento/sites-educativos-504552.shtml .   http://www.omeninomaluquinho.educacional.com.br/ http://www.estadinho.com.br/ http://www.cidadedamalta.pt/html/parque/parque_mae.htm http://www.smartkids.com.br/cms/d/jogos/quiz/descobrimento-do-brasil.html http://www.cambito.com.br/jogos.htm http://www.e-net.com.br/historia/ http://www.aprendendoebrincando.com.br/home/index.asp http:/ www.nerisantos.com.br   E o  site do projeto tamar  http://www.souamigodomar.com.br/ As Novas Tecnologias aplicadas a Educação
Mais Sugestões de Sites Educativos : http://www.dustbunny.com/afk/ http://www.bitebyte.com.br/ http://www.nextweb.com.br/castelo/ http://www.contandohistoria.com/ http://www.terra.com.br/criancas/ http://www.ecokids.com.br/ http://www.educfinanceira.com.br/ http://www.mingaudigital.com.br/ http://www.pequenoartista.com.br/ http://www.1papacaio.com.br/ http://www.recreionline.com.br/ As Novas Tecnologias aplicadas a Educação
Mais Outras Sugestões de Sites Educativos : http://www.radarkids.com.br/ http://www.saudeanimal.com.br/ http://supermundo.abril.com.br/ http://www.somatematica.com.br/ http://senna.globo.com/senninha/index.asp http://guiadoscuriosos.ig.com.br/ http://www.livroclip.com.br/ http://www.pintoresfamosos.com.br/ http://www.ferryhalim.com/orisinal/ http://educarparacrescer.abril.com.br/comportamento/www.clubpenguin.com/ pt As Novas Tecnologias aplicadas a Educação
Estar on-line não significa estar incluído na cibercultura.  Internet na escola não é garantia da inserção crítica das novas gerações e dos professores na cibercultura.  O professor convida o aprendiz a um site, mas a aula continua sendo uma palestra para a absorção linear, passiva e individual, enquanto o professor permanece como o responsável pela produção e pela transmissão dos "conhecimentos". As Novas Tecnologias aplicadas a Educação
Professor e aprendizes experimentam a exploração navegando na Internet, mas o ambiente de aprendizagem não estimula fazer do hipertexto e da interatividade próprios da mídia on-line uma valiosa atitude de inclusão cidadã na cibercultura.  Assim, mesmo com a Internet na escola, a educação pode continuar a ser o que ela sempre foi: distribuição de conteúdos empacotados para assimilação e repetição. As Novas Tecnologias aplicadas a Educação
É preciso Perseverança para modificar a maneira de ensinar e acompanhar as transformações que os avanços tecnológicos impõem ao longo do tempo. As Novas Tecnologias aplicadas a Educação A Atividade 2 é: Ler o texto WEBQUEST: METODOLOGIA QUE ULTRAPASSA OS LIMITES DO CIBERESPAÇO da Profª GÍLIAN CRISTINA BARROS disponível em http://www.gilian.escolabr.com/textos/webquest_giliancris.pdf e produzir uma WebQuest com o tema direcionado a especialidade do professor.  Está no blog do Professor Walter: http://nteducacao.blogspot.com/
Contatos: Email:  [email_address] Tel.: 8814 – 0186 Site:  http://www.elfland.com.br/ Blog:  http://nteducacao.blogspot.com/ Twitter:  http://twitter.com/jws_filho Facebook:  http://www.facebook.com/profile.php?ref=name&id=100000176017444 Link para download da apresentação:  http://www.elfland.com.br/ufs/nte/AsNovasTecnologiasAplicadasEducacao. ppt As Novas Tecnologias aplicadas a Educação OBRIGADO!
Referências  http://www.vivenciapedagogica.com.br/softwares_autoria.html http://www.educacional.com.br http://objetoseducacionais2.mec.gov.br/handle/mec/11496 http://www.emack.com.br/bsb/webquest/webquest_bsb.php  - Galeria de Webquests http://comunidadepraxis.com.br/eduead/ http://www.techlearning.com/  Site Gwen Solomon AUSUBEL, D. P.  Educational psychology: A cognitive view . New York: Holt,  Rinehart & Winston. 1968. AUSUBEL, D. P. The Acquisition and Retention of Knowledge. New York: Kluwer Academic Publishers.  2000. AUSUBEL, D.P. ; NOVAK, J.D. e HANESIAN, H. (1980).  Psicologia educacional.  Rio de Janeiro, Interamericana. Tradução ao português, de Eva Nick et al., da segunda edição de  Educational psychology: a cognitive view .  623p . As Novas Tecnologias aplicadas a Educação
http://objetoseducacionais2.mec.gov.br/handle/mec/11496 http://portaldoprofessor.mec.gov.br/fichaTecnica.html?id=21500 http://www.novainter.net/blog/tag/twitter/  Blog sobre tecnologias educacionais. IEEE LTSC. Disponível em  http://ltsc.ieee.org/wg12/index.html . Acessado em 14/08/2007. JOHNSON, Steven.  A cultura da interface : como o computador transforma nossa maneira de criar e de comunicar. Trad. Maria L. Borges. Rio de Janeiro: Zahar, 2001. LEVY, Pierre.  Cibercultura . Trad. Carlos I. da Costa. São Paulo: Ed. 34, 1999. ________ .  Inteligência coletiva : por uma antropologia do ciberespaço. Trad. L. Rouanet. São Paulo: Loyola, 1998. MUZIO, J.; HEINS, T.; MUNDELL, R.  Experiences with Reusable eLearning Objects: From Theory to Practice . Victoria, Canadá. 2001. NOVAK, J.D, CAÑAS, A. J.  The Theory Underlying Concept Maps and How To Construct Them.  Florida, Institute for Human and Machine Cognition, 2006. SILVA, Marco.  Sala de aula interativa . Rio de Janeiro: Quartet, 2003. As Novas Tecnologias aplicadas a Educação

As Novas Tecnologias E Educação

  • 1.
    MC 10 – José Walter Santos Filho Mestrando em Educação/UFS X Jornada Pedagógica do Coesi Janeiro - 2010
  • 2.
    As Novas Tecnologiasaplicadas a Educação Agenda Apresentação Objetivos Diversidade Tecnológica Objetos de Aprendizagem Interfaces Web 2.0
  • 3.
  • 4.
    Profissional de Informáticacom 20 Anos de Experiência. Bacharel em Administração (UFS) Mestrando em Educação (UFS) Pesquisa sobre Jogos Eletrônicos Educacionais e Aprendizagem Significativa (David P. Ausubel). procura contribuir investigando as características necessárias ao desenvolvimento de um Jogo Eletrônico Educacional, sua aplicação e averiguação da sua potencialidade pedagógica como recurso para uma Aprendizagem Significativa. As Novas Tecnologias aplicadas a Educação
  • 5.
  • 6.
    Objetivos do Mini-CursoEstabelecer um panorama das tecnologias aplicadas a educação e sua aplicação na prática pedagógica. Apresentar conceitos relativos aos Objetos de Aprendizagem, sua utilização prática pedagógica e fontes de obtenção na Internet. Apresentar conceitos de Web 2.0 e sua aplicação na prática pedagógica no ensino apoiado pelas novas tecnologias. As Novas Tecnologias aplicadas a Educação
  • 7.
  • 8.
  • 9.
    O uso daInternet na escola é exigência da cibercultura, isto é, do novo ambiente comunicacional-cultural que surge com a interconexão mundial de computadores em forte expansão no início do século XXI. Novo espaço de sociabilidade, de organização, de informação, de conhecimento e de educação.(SILVA,2004) Assisitir Vídeo Cibercultura As Novas Tecnologias aplicadas a Educação
  • 10.
    A educação docidadão não pode estar alheia ao novo contexto socioeconômico-tecnológico, cuja característica geral não está mais na centralidade da produção fabril ou da mídia de massa, mas na informação digitalizada como nova infra-estrutura básica, como novo modo de produção. O computador e a Internet definem essa nova ambiência informacional e dão o tom da nova lógica comunicacional, que toma o lugar da distribuição em massa, própria da fábrica e da mídia clássica, até então símbolos societários. As Novas Tecnologias aplicadas a Educação
  • 11.
    Cibercultura quer dizermodos de vida e de comportamentos assimilados e transmitidos na vivência histórica e cotidiana marcada pelas tecnologias informáticas, mediando a comunicação e a informação via Internet. Na cibercultura, a lógica comunicacional supõe rede hipertextual, multiplicidade, interatividade, imaterialidade, virtualidade, tempo real, multissensorialidade e multidirecionalidade (Lemos, 2002; Levy, 1999). As Novas Tecnologias aplicadas a Educação
  • 12.
    A contribuição daeducação para a inclusão do aprendiz na cibercultura exige um aprendizado prévio por parte do professor. Uma vez que não basta convidar a um site para se promover inclusão na cibercultura, ele precisará se dar conta de pelo menos quatro exigências da cibercultura oportunamente favoráveis à educação cidadã. As Novas Tecnologias aplicadas a Educação
  • 13.
    1ª Exigência Oprofessor precisará se dar conta de que transitamos da mídia clássica para a mídia on-line. A mensagem pode ser manipulada. 2ª Exigência O professor precisará se dar conta do hipertexto próprio da tecnologia digital. No ambiente on-line, os sites hipertextuais supõem: a) intertextualidade: conexões com outros sites ou documentos; b) intratextualidade: conexões com o mesmo documento; c) multivocalidade: agregar multiplicidade de pontos de vistas; d) navegabilidade: ambiente simples e de fácil acesso e transparência nas informações; e) mixagem: integração de várias linguagens: sons, texto, imagens dinâmicas e estáticas, gráficos, mapas; f)multimídia: integração de vários suportes midiáticos (Santos, 2003, p. 225). As Novas Tecnologias aplicadas a Educação
  • 14.
    O professor estimulacada aluno a contribuir com novas informações e a criar e oferecer mais e melhores percursos, participando como co-autor do processo de comunicação e de aprendizagem. 3ª Exigência O professor precisará se dar conta da interatividade como mudança fundamental do esquema clássico da comunicação Interatividade é a modalidade comunicacional que ganha centralidade na cibercultura. O modo de comunicação interativa ameaça a lógica unívoca da mídia de massa. As Novas Tecnologias aplicadas a Educação
  • 15.
    Na cibercultura, ocorrea transição da lógica da distribuição (transmissão) para a lógica da comunicação (interatividade). Isso significa modificação radical no esquema clássico da informação baseado na ligação unilateral emissor – mensagem – receptor: a) o emissor não emite mais, no sentido que se entende habitualmente, uma mensagem fechada. b) a mensagem é um mundo aberto ao recepetor, é modificável na medida em que responde às solicitações daquele que a consulta; c) o receptor não está mais em posição de recepção clássica, é convidado à livre criação, e a mensagem ganha sentido sob sua intervenção. As Novas Tecnologias aplicadas a Educação
  • 16.
    Os fundamentos dainteratividade podem ser encontrados em sua complexidade nas disposições da mídia on-line. São três basicamente: a) participação – intervenção: participar não é apenas responder "sim" ou "não" ou escolher uma opção dada, significa modificar a mensagem; b) bidirecionalidade – hibridação: a comunicação é produção conjunta da emissão e da recepção, é co-criação, os dois pólos codificam e decodificam; c) permutabilidade – potencialidade: a comunicação supõe múltiplas redes articulatórias de conexões e liberdade de trocas, associações e significações (cf. Silva, 2003, p. 100-155). As Novas Tecnologias aplicadas a Educação
  • 17.
    4ª Exigência Oprofessor precisará se dar conta de que pode potencializar a comunicação e a aprendizagem utilizando interfaces da Internet. Inicialmente, o professor precisará distinguir "ferramenta" de "interface". A ferramenta realiza a extensão do músculo e da habilidade humanos na fabricação, na arte. Interface é um termo que na informática e na cibercultura ganha o sentido de dispositivo para encontro de duas ou mais faces em atitude comunicacional, dialógica ou polifônica. As Novas Tecnologias aplicadas a Educação
  • 18.
    A ferramenta operacom o objeto material e a interface é um objeto virtual. A ferramenta está para a sociedade industrial como instrumento de fabricação, de manufatura. A interface está para a cibercultura como espaço on-line de encontro e de comunicação entre duas ou mais faces. É mais do que um mediador de interação ou tradutor de sensibilidades entre as faces. Isso sim seria "ferramenta", termo inadequado para exprimir o sentido de "ambiente", de "espaço" no ciberespaço ou "universo paralelo de zeros e uns" (Johnson, 2001, p. 19). As Novas Tecnologias aplicadas a Educação
  • 19.
    A Internet comportadiversas interfaces. Cada interface reúne um conjunto de elementos de hardware e software destinados a possibilitar aos internautas trocas, intervenções, agregações, associações e significações como autoria e co-autoria. Panorama Diversidade Tecnológica aplicável à Educação. TV Digital, Dash Board, AVA – Ambiente Virtual de Aprendizagem (e-Learning, EaD) Objetos de Aprendizagem (Simulações, Jogos, Animações) Interfaces Web 2.0 (Chat, Blog, Fórum, Flog, email, WebQuest, Twitter, Orkut, Facebook, Podcast, Webinar) As Novas Tecnologias aplicadas a Educação
  • 20.
  • 21.
    Conceitos Objetos deAprendizagem Atualmente considera-se que não existe uma única definição para Objetos de Aprendizagem. Segundo Weller (2003), um Objeto da Aprendizagem é uma parte digital do material da aprendizagem que se dirige a um tópico claramente identificável ou resultado da aprendizagem e tem o potencial de reutilização em contextos diferentes. As Novas Tecnologias aplicadas a Educação
  • 22.
    Segundo Willey (2001Apud NUNES, 2003, p.1) objeto de aprendizagem é qualquer recurso digital que possa ser reutilizado e ajude na aprendizagem. Objeto de Aprendizagem, de acordo com o conceito de Muzio (2001), é um elemento de um novo tipo de instrução baseada em computador construído sobre um novo paradigma da ciência da computação. Permite aos designers instrucionar a construção de pequenos componentes instrucionais. Os quais podem ser reutilizados inúmeras vezes em diferentes contextos de aprendizagem. (Muzio, 2001, p.2). Segundo a IEEE, Objeto de Aprendizagem é "qualquer entidade, digital ou não digital, que possa ser utilizada, reutilizada ou referenciada durante o aprendizado suportado por tecnologias".(IEEE LTSC, 2007). As Novas Tecnologias aplicadas a Educação
  • 23.
    Existe um consensode que ele deve ter um propósito educacional bem definido, um elemento que estimule a reflexão do estudante e que sua aplicação não se restrinja a um único contexto (BETTIO, MARTINS, 2004). Contudo, o Ministério da Educação (MEC, 2006) orienta que os objetos de aprendizagem devem objetivar: o aprimoramento da educação presencial e/ou a distância, como forma de incentivar a pesquisa e a construção de novos conhecimentos na melhoria da qualidade, eqüidade e eficiência dos sistemas públicos de ensino por meio da incorporação didática das novas tecnologias de informação e comunicação (Monteiro, 2006).
  • 24.
  • 25.
    Utilizar a buscapara encontrar Objetos de Aprendizagem As Novas Tecnologias aplicadas a Educação
  • 26.
    As Novas Tecnologiasaplicadas a Educação
  • 27.
    As Novas Tecnologiasaplicadas a Educação OA Jogo Sorteio na Caixa
  • 28.
    As Novas Tecnologiasaplicadas a Educação OA – Jogo Roleta Matemática
  • 29.
    http://rived.mec.gov.br/site_objeto_lis. php AsNovas Tecnologias aplicadas a Educação
  • 30.
    As Novas Tecnologiasaplicadas a Educação Animação Interativa Lombriga encontrado na busca No RIVED, os objetos estão acompanhados do guia do professor, com sugestões e orientações de uso, nos quais o professor encontra as vantagens de uso que os desenvolvedores pretendiam inserir nesse OA. Todavia, cada professor tem plena liberdade de usar os OA sem depender de estruturas rígidas e estáticas. Dependendo do tamanho desse objeto, o professor está livre para utilizar todo, ou apenas uma parte em sua exploração; isso está atrelado à necessidade do professor e a que proposta de ensino ele quer focar.
  • 31.
    As Novas Tecnologiasaplicadas a Educação
  • 32.
  • 33.
    Objeto de AprendizagemJogo das Tartarugas. Desenvolvido por José Walter, Christiano Lima, Carla Nunes e Alessandra Alves e aplicado no Coesi em 2007. Desenvolve a educação ambiental, coordenação motora fina e a cidadania aplicando conceitos de aprendizagem significativa. Jogar o Tartarugas As Novas Tecnologias aplicadas a Educação http://www.elfland.com.br/jogos/tartarugas/index.html
  • 34.
    1ª Atividade noblog Professor Walter http://nteducacao.blogspot.com/ Pesquisar nos sites apresentados Objetos de Aprendizagem(OA) direcionados para a especialidade do professor, elaborar uma atividade com o OA a ser realizada pelos alunos, indicar sites de apoio, leituras, filmes ou outros recursos, bonificar as respostas e apresentar uma conclusão da prática realizada. As Novas Tecnologias aplicadas a Educação
  • 35.
  • 36.
    O que éWeb 2.0 O termo Web 2.0 foi criada pela O’Reilly Media em 2004 e se refere a uma segunda geração de serviços disponíveis na Web que propicia uma arquitetura de colaboração ente as pessoas e potencializa a formação de redes sociais digitais. Ao contrário da primeira geração, a Web 2.0 dá aos usuários uma experiência próxima a das aplicações desktop, com interfaces mais ricas, sem “refreshs” e com maior usabilidade. As aplicações Web 2.0 geralmente combinam a utilização de web services, Ajax e RSS. As Novas Tecnologias aplicadas a Educação
  • 37.
    A partir daíessas aplicações permitem uma participação massiva dos usuários. Exemplos rápidos desse conceito são os blogs, wikis e sites de relacionamento. Fazendo uma associação com versões, que é o formato comumente adotado pelos softwares e upgrades, o termo “Web 2.0” aponta uma versão melhorada da Web, sugerindo que tecnologias como Blogs, Sites de Relacionamento, Favoritos Social, Wikis, Podcasts, RSS feeds (e outras formas de publicação feitas por usuários), software social, APIs, Web standards e serviços on-line implicam em uma mudança significante na utilização da Web. As Novas Tecnologias aplicadas a Educação
  • 38.
    A Web 2.0é um fenômeno social que gera e distribui conteúdo na web por si só, caracterizada pela comunicação aberta, descentralização de autoridade, liberdade para compartilhar e reusar, e a conversação como marketing; Características da Web 2.0: Enquanto diversas partes interessadas continuam a debater a definição da aplicação da Web 2.0, um site Web 2.0 deve apresentar algumas características fundamentais, como: As Novas Tecnologias aplicadas a Educação
  • 39.
    Usar a Internetcomo Plataforma – entregar e permitir que os usuários usem aplicações através de um browser; Os usuários possuem os dados do site e exercitam o controle sob os mesmos; Desenvolver uma arquitetura de participação e democracia que encoraja os usuários adicionarem valor para as aplicações conforme as usam; Ter algum aspecto de rede social; As Novas Tecnologias aplicadas a Educação
  • 40.
    Estas Interfaces daWeb 2.0 também configuram-se como espaço de trabalho do professor na atualidade. De que maneira o professor pode utilizá-las. Combinar Blogs, Wikis, Twitter, Chat, WebQuest, Podcast, Listas de Discussão? Cada professor, com seus aprendizes, pode criar possibilidades, as mais interessantes e diversas. É tempo de criar e partilhar on-line soluções locais. É tempo, até mesmo, de reinventar a velha sala de aula presencial "infopobre" a partir da dinâmica hipertextual e interativa das interfaces on-line. As Novas Tecnologias aplicadas a Educação
  • 41.
    Uma das formasé inserir a Internet na escola. "As crianças e os adolescentes de hoje são nativos do computador e da internet. Já os adultos são imigrantes. São relações muito diferentes", afirma a Melina Veiga, especialista em Tecnologias Interativas Aplicadas à Educação e professora do Centro Universitário UniÍtalo e professora de Informática do Colégio Santa Marcelina, em São Paulo. Um dos principais símbolos dessa nova geração é justamente a internet. Seja ela via computador, seja via celular. A pesquisa Kids Expert 2008 , encomendada pelo canal infantil Cartoon Network , mostra que 60% das meninas entre 7 e 15 anos ficam entre 30 minutos e quatro horas por dia conectados. Entre os meninos, o percentual é de 55%. Mais de 6 500 crianças foram entrevistadas no ano passado. As Novas Tecnologias aplicadas a Educação
  • 42.
    E o queessas crianças e esses adolescentes fazem na rede? Essa mesma pesquisa mostrou que eles passam boa parte do tempo em programas de mensagens instantâneas e redes sociais, como Orkut e Facebook, conversando com amigos e visitando álbuns de fotos - passatempos que não necessariamente acrescentam algo à formação intelectual. O tempo passado na Internet pode ser voltado para o aprendizado e a aquisição de conhecimentos. Há diversos sites que incentivam o desenvolvimento saudável de crianças e adolescentes, ampliando o seu universo cultural. Combinando informação com diversão, eles são, também, um excelente passatempo, que podem entreter e divertir os jovens As Novas Tecnologias aplicadas a Educação
  • 43.
    Exemplos de siteseducativos: http://www.canalkids.com.br/portal/canal/index.htm As Novas Tecnologias aplicadas a Educação
  • 44.
    As Novas Tecnologiasaplicadas a Educação
  • 45.
    As Novas Tecnologiasaplicadas a Educação http://www.sitiodosmiudos.pt/sitio.asp
  • 46.
    As Novas Tecnologiasaplicadas a Educação http://www.sitiodosmiudos.pt/810/default.asp
  • 47.
    As Novas Tecnologiasaplicadas a Educação http://www.ibge.gov.br/7a12 /
  • 48.
    WebQuests é umametodologia que direciona o trabalho de pesquisa utilizando os recursos da Internet. Metodologia, estudada, desenvolvida e disponibilizada por Bernie Dodge, no Educational Technology, San Diego State Universit em 1995, e disseminada no Brasil por Jarbas Novelino Barato. São produzidas para disponibilização na Internet e podem ser editadas em programas como: Front Page, NVU, Dreamweaver, Mozilla Composer. As Novas Tecnologias aplicadas a Educação
  • 49.
    Elementos Estruturantes deuma Webquest Introdução - Uma preparação para a aventura,dando a compreensão aos de que está interessado como que eles estão (Internet) e que faz uma atividade diferente . Tarefas – É definição do que os alunos terão de fazer, e quanto mais corresponderem aos objetivos que irão aprender mais estes se verão participantes na construção do conhecimento. Processo – São as regras, a forma como devem cumprir as tarefas, devem ser poucas, claras e possíveis de cumprir. As Novas Tecnologias aplicadas a Educação
  • 50.
    Recursos - É o momento de apresentar as fontes de informações necessárias para que a tarefa possa ser cumprida. Os caminhos percorridos para responder a um determinado desafio passam pelos mesmos nós (links sugeridos), mas, na elaboração das respostas cada equipe de alunos elabora seus próprios caminhos, conclusões e respostas. Avaliação – Momento de reflexão e aprendizagem, onde são apresentados os critérios de mensuração da atividade, individual e do grupo. As Novas Tecnologias aplicadas a Educação
  • 51.
    Conclusão - Ligadaa avaliação, a conclusão nas WebQuests é uma forma de apresentar um resumo das aprendizagens, bem como, os pontos que poderão ser retomados em outros momentos. No uso de WebQuest, são considerados nos momentos de avaliação e conclusão os objetivos educacionais, que são baseados na Taxionomia de Bloom que analisa três domínios: o cognitivo, o afetivo e o psicomotor. As Novas Tecnologias aplicadas a Educação
  • 52.
    http://www.emack.com.br/bsb/webquest/webquest_bsb. php AsNovas Tecnologias aplicadas a Educação
  • 53.
  • 54.
    Experiência Menstrando ChristianLindenberg Twitter de Filosofia - http://twitter.com/filosofia_SE Blog do Professor Christian http://blig.ig.com.br/filosofia_sergipe Aponta a baixa utilização do twitter pelos estudantes, servindo apenas para dar recados e informes sobre as aulas de Filosofia. E mostra uma utilização maior do blog, com a criação de categoria especifica para a escola, onde os alunos tiveram maior propriedade para publicar seus escritos. Mesmo assim considerou boa a utilização dessas interfaces e pretende aprimorar no ano letivo seguinte. As Novas Tecnologias aplicadas a Educação Video – utilizando blogs
  • 55.
    Post interessante sobreTwitter e uso na Educação http://www.vooz.com.br/blogs/o-twitter-e-a-educacao-21728.html . Indaga a possibilidade de utilização educacional do Twitter. Recomenda o estudo lançado em 2008 pelas pesquisadoras Gabriela Grosseck e Carmen Holotescu. O estudo defende, por exemplo, a necessidade de se twittar dentro das salas de aulas, promovendo a rápida discussão de temas, e reforça a necessidade do Twitter ser utilizado como ferramenta educacional. Outras dicas interessantes: compartilhamento de vídeos de aprendizagem; reenvio de tweets interessantes e divulgação de mensagens com os links do site, blog ou podcast da instituição de ensino. ão esqueça: faça enquetes, abra discussões, troque experiências com os alunos e aproveite a oportunidade para despertar o senso crítico e o poder de síntese dos discentes – uma das competências mais privilegiadas hoje no mercado de trabalho. Mais importante do que divulgar informações é fazer com que a mensagem seja compreendida de forma clara, simples e sintética! As Novas Tecnologias aplicadas a Educação
  • 56.
    Dissertação Mestrado emEducação UFS (2008) de Artur Martinez - A Aquisição da Língua Inglesa usando as Novas Tecnologias da Informação e Comunicação a apropriação do conhecimento A investigação acerca da autonomia na aprendizagem do idioma foi feita através de interações dos alunos com ontologias de domínio encontradas em endereços eletrônicos específicos para o aprendizado de inglês. Para o desenvolvimento da compreensão escrita foram utilizados os sites contendo exercícios gramaticais, atividades de compreensão de texto e os websites de publicações semanais de países de língua inglesa como os EUA, Reino Unido e outros; e para a capacitação da compreensão oral do idioma foram usados sites de podcasts (arquivos de áudio) projetados para aulas de inglês e de estações de rádio AM e FM dos países mencionados. Video – utilizando podcasts As Novas Tecnologias aplicadas a Educação
  • 57.
    Sites utilizados napesquisa de Artur Martinez: a) http://www.eslpod.com – site de podcast s gerenciado pela Dr. Lucy Tse, PhD em Educação pela University of Southern California . As Novas Tecnologias aplicadas a Educação
  • 58.
    b) http://www.kfwb.com –Rádio AM de Los Angeles, EUA. Veicula notícias 24 horas, informações do trânsito, condições climáticas, eventos etc. As Novas Tecnologias aplicadas a Educação
  • 59.
    c) http://www.esl-lab.com – site de podcasts similar ao eslpod.com, mas encontramos aqui uma classificação dos exercícios entre fácil, médio e difícil. As Novas Tecnologias aplicadas a Educação
  • 60.
    d) http://www.abc.net.au/triplej/listen/ -Rádio FM Triple J – Queensland, Austrália. As Novas Tecnologias aplicadas a Educação
  • 61.
    e) http://www.bbc.co.uk/worldservice/learningenglish/newsenglish/witn/index.shtml -Criado pela BBC de Londres, este site é voltado para o ensino do idioma inglês e contempla notícias diárias narradas pelos locutores da BBC, em audiostreaming fornecido pelo próprio site . As Novas Tecnologias aplicadas a Educação
  • 62.
    Sugestões de SitesEducativos : Neste link pode ver o comentário dos 33 sites mais usados e comentados por educadores neste endereço - http://educarparacrescer.abril.com.br/comportamento/sites-educativos-504552.shtml . http://www.omeninomaluquinho.educacional.com.br/ http://www.estadinho.com.br/ http://www.cidadedamalta.pt/html/parque/parque_mae.htm http://www.smartkids.com.br/cms/d/jogos/quiz/descobrimento-do-brasil.html http://www.cambito.com.br/jogos.htm http://www.e-net.com.br/historia/ http://www.aprendendoebrincando.com.br/home/index.asp http:/ www.nerisantos.com.br E o  site do projeto tamar http://www.souamigodomar.com.br/ As Novas Tecnologias aplicadas a Educação
  • 63.
    Mais Sugestões deSites Educativos : http://www.dustbunny.com/afk/ http://www.bitebyte.com.br/ http://www.nextweb.com.br/castelo/ http://www.contandohistoria.com/ http://www.terra.com.br/criancas/ http://www.ecokids.com.br/ http://www.educfinanceira.com.br/ http://www.mingaudigital.com.br/ http://www.pequenoartista.com.br/ http://www.1papacaio.com.br/ http://www.recreionline.com.br/ As Novas Tecnologias aplicadas a Educação
  • 64.
    Mais Outras Sugestõesde Sites Educativos : http://www.radarkids.com.br/ http://www.saudeanimal.com.br/ http://supermundo.abril.com.br/ http://www.somatematica.com.br/ http://senna.globo.com/senninha/index.asp http://guiadoscuriosos.ig.com.br/ http://www.livroclip.com.br/ http://www.pintoresfamosos.com.br/ http://www.ferryhalim.com/orisinal/ http://educarparacrescer.abril.com.br/comportamento/www.clubpenguin.com/ pt As Novas Tecnologias aplicadas a Educação
  • 65.
    Estar on-line nãosignifica estar incluído na cibercultura. Internet na escola não é garantia da inserção crítica das novas gerações e dos professores na cibercultura. O professor convida o aprendiz a um site, mas a aula continua sendo uma palestra para a absorção linear, passiva e individual, enquanto o professor permanece como o responsável pela produção e pela transmissão dos "conhecimentos". As Novas Tecnologias aplicadas a Educação
  • 66.
    Professor e aprendizesexperimentam a exploração navegando na Internet, mas o ambiente de aprendizagem não estimula fazer do hipertexto e da interatividade próprios da mídia on-line uma valiosa atitude de inclusão cidadã na cibercultura. Assim, mesmo com a Internet na escola, a educação pode continuar a ser o que ela sempre foi: distribuição de conteúdos empacotados para assimilação e repetição. As Novas Tecnologias aplicadas a Educação
  • 67.
    É preciso Perseverançapara modificar a maneira de ensinar e acompanhar as transformações que os avanços tecnológicos impõem ao longo do tempo. As Novas Tecnologias aplicadas a Educação A Atividade 2 é: Ler o texto WEBQUEST: METODOLOGIA QUE ULTRAPASSA OS LIMITES DO CIBERESPAÇO da Profª GÍLIAN CRISTINA BARROS disponível em http://www.gilian.escolabr.com/textos/webquest_giliancris.pdf e produzir uma WebQuest com o tema direcionado a especialidade do professor. Está no blog do Professor Walter: http://nteducacao.blogspot.com/
  • 68.
    Contatos: Email: [email_address] Tel.: 8814 – 0186 Site: http://www.elfland.com.br/ Blog: http://nteducacao.blogspot.com/ Twitter: http://twitter.com/jws_filho Facebook: http://www.facebook.com/profile.php?ref=name&id=100000176017444 Link para download da apresentação: http://www.elfland.com.br/ufs/nte/AsNovasTecnologiasAplicadasEducacao. ppt As Novas Tecnologias aplicadas a Educação OBRIGADO!
  • 69.
    Referências http://www.vivenciapedagogica.com.br/softwares_autoria.htmlhttp://www.educacional.com.br http://objetoseducacionais2.mec.gov.br/handle/mec/11496 http://www.emack.com.br/bsb/webquest/webquest_bsb.php - Galeria de Webquests http://comunidadepraxis.com.br/eduead/ http://www.techlearning.com/ Site Gwen Solomon AUSUBEL, D. P. Educational psychology: A cognitive view . New York: Holt, Rinehart & Winston. 1968. AUSUBEL, D. P. The Acquisition and Retention of Knowledge. New York: Kluwer Academic Publishers. 2000. AUSUBEL, D.P. ; NOVAK, J.D. e HANESIAN, H. (1980). Psicologia educacional. Rio de Janeiro, Interamericana. Tradução ao português, de Eva Nick et al., da segunda edição de Educational psychology: a cognitive view . 623p . As Novas Tecnologias aplicadas a Educação
  • 70.
    http://objetoseducacionais2.mec.gov.br/handle/mec/11496 http://portaldoprofessor.mec.gov.br/fichaTecnica.html?id=21500 http://www.novainter.net/blog/tag/twitter/ Blog sobre tecnologias educacionais. IEEE LTSC. Disponível em http://ltsc.ieee.org/wg12/index.html . Acessado em 14/08/2007. JOHNSON, Steven. A cultura da interface : como o computador transforma nossa maneira de criar e de comunicar. Trad. Maria L. Borges. Rio de Janeiro: Zahar, 2001. LEVY, Pierre. Cibercultura . Trad. Carlos I. da Costa. São Paulo: Ed. 34, 1999. ________ . Inteligência coletiva : por uma antropologia do ciberespaço. Trad. L. Rouanet. São Paulo: Loyola, 1998. MUZIO, J.; HEINS, T.; MUNDELL, R. Experiences with Reusable eLearning Objects: From Theory to Practice . Victoria, Canadá. 2001. NOVAK, J.D, CAÑAS, A. J. The Theory Underlying Concept Maps and How To Construct Them. Florida, Institute for Human and Machine Cognition, 2006. SILVA, Marco. Sala de aula interativa . Rio de Janeiro: Quartet, 2003. As Novas Tecnologias aplicadas a Educação