Instituto de Ensino Superior da Grande Florianópolis 
Curso de Ciências Contábeis 
Disciplina: Auditoria 
Apostila de Auditoria 
Professor André Marquart 
andré@lider.trix.net
2 
AUDITORIA CONTÁBIL 
1. INTRODUÇÃO A AUDITORIA.........................................................................................................3 
1.1. Origem da Auditoria.............................................................................................................. 3 
1.2. Conceito e características da Auditoria Contábil ................................................................. 4 
2. OBJETIVO E O CAMPO DE APLICAÇÃO .....................................................................................4 
2.1. Objetivo da Auditoria ............................................................................................................ 4 
2.2. Campo de Aplicação............................................................................................................. 5 
3. AUDITORIA NA ÁREA EMPRESARIAL E NO SETOR PÚBLICO................................................5 
4. AUDITORIA INTERNA E AUDITORIA EXTERNA INDEPENDENTE ............................................6 
Quadro Comparativo - Auditoria Externa e Auditoria Interna ...............................................6 
5. O PERFIL DO PROFISSIONAL AUDITOR .....................................................................................7 
5.1. Habilidades ........................................................................................................................... 7 
5.2. Responsabilidades ............................................................................................................... 7 
6. O TRABALHO DE AUDITORIA.......................................................................................................7 
6.1. Etapas do trabalho de auditoria............................................................................................ 7 
6.2. Classificação da Auditoria .................................................................................................... 8 
7. PLANEJAMENTO E EXECUÇÃO DOS TRABALHOS ................................................................10 
8. PROCESSO DE AUDITORIA.........................................................................................................18 
9. PAPÉIS DE TRABALHO................................................................................................................19 
9.1 Finalidades:......................................................................................................................... 19 
9.3. Propriedade ........................................................................................................................ 20 
9.4. Guarda................................................................................................................................ 20 
9.2 Características:................................................................................................................... 20 
9.5. Modelos: ............................................................................................................................. 20 
9.6. Divisão e Arquivamento:..................................................................................................... 21 
9.7. Técnica de Elaboração de Papéis de Trabalho ................................................................. 22 
9.8. Organização........................................................................................................................ 24 
9.9. Codificação: ........................................................................................................................ 24 
9.10. Indicadores de Exame (Indicadores de Realização do Trabalho): .................................... 25 
9.11. Tipos de Papéis de Trabalho:............................................................................................. 25 
9.12. Revisão dos Papéis de Trabalho........................................................................................ 25 
10 O ESTUDO E AVALIAÇÃO DOS SISTEMAS DE CONTROLES INTERNOS.............................26 
11 EVIDÊNCIAS OU PROVAS DE AUDITORIA................................................................................29 
11.1 Risco (Risco de Irregularidades) ........................................................................................ 30 
11.2 Materialidade ...................................................................................................................... 30 
11.3 Custo................................................................................................................................... 30 
11.4 Classificação das Evidências quanto à Finalidade ............................................................ 31 
12 AMOSTRAGEM..............................................................................................................................33 
13 FRAUDE E ERRO ..........................................................................................................................36 
14 UTILIZAÇÃO DE TRABALHOS DE ESPECIALISTAS ................................................................39 
15 INDEPENDÊNCIA ..........................................................................................................................42 
16 CARTA DE RESPONSABILIDADE DA ADMINISTRAÇÃO.........................................................48 
17 TESTES DE OBSERVÂNCIA E TESTES SUBSTANTIVOS........................................................54 
18 OUTRAS TÉCNICAS CORRENTES..............................................................................................56 
19 PARECER DE AUDITORIA: REDAÇÃO, MODALIDADES E DESTINATÁRIOS .......................66 
20 OS TIPOS DE AUDITORIA NAS EMPRESAS PÚBLICAS E PRIVADAS...................................69 
21 AUDITORIA GOVERNAMENTAL OU AUDITORIA NO SETOR PÚBLICO ................................70 
21.1 Tipos de Auditoria Governamental..................................................................................... 70 
21.2 Controle Externo................................................................................................................. 71 
21.3 Controle Interno Governamental ........................................................................................ 73 
21.4 Auditoria independente no setor público............................................................................ 74 
21.5 Diferenças em relação à auditoria tradicional .................................................................... 74 
21.6 Fiscalização no setor público ............................................................................................. 75 
21.7 Relatório de auditoria.......................................................................................................... 75 
21.8 Parecer de auditoria ........................................................................................................... 75 
21.9 RESUMO SOBRE A AUDITORIA NO SETOR PÚBLICO................................................. 76 
22 REFERÊNCIAS ..............................................................................................................................78
3 
1. INTRODUÇÃO A AUDITORIA 
1.1. Origem da Auditoria 
Com o dinamismo do sistema capitalista, a expansão de mercado acabou por 
gerar o acirramento da concorrência, levando as empresas a ampliar suas instalações, 
fazer investimentos tecnológicos e aprimorar seus procedimentos a fim de tornar seus 
produtos mais atrativos. Surge então a necessidade de financiamento dos recursos, 
tanto com instituições financeiras, como com a abertura de seu capital. 
Os investidores então necessitavam conhecer a posição patrimonial e financeira 
das empresas, para que pudessem avaliar a segurança, liquidez e rentabilidade a ser 
alcançada. A melhor forma de obter estas informações sempre foi através das 
demonstrações contábeis. Como conseqüência, as demonstrações contábeis 
passaram a ter grande importância para os aplicadores de recursos, e, como medida 
de segurança, os investidores passaram a exigir que as demonstrações fossem 
examinadas por profissionais independentes da empresa e com capacidade técnica 
para tal, surge então a figura do auditor. 
Fatos Históricos: 
- Palavra Auditor – origina do verbo em inglês “to audit”, que significa examinar, 
ajustar, certificar; 
- Indícios: 1314 – criação do cargo de auditor do tesouro da Inglaterra; surgindo 
com enfoque fiscalizador na área pública; 
- Grande salto da auditoria ocorreu em 1929, após a quebra da bolsa, fazendo 
com que os EUA criassem o Comitê May, com o objetivo de estabelecer regras 
para empresas com ações cotadas em bolsa, tornando obrigatória a Auditoria 
Contábil Independente nos demonstrativos financeiros destas empresas; 
- Brasil: Instalação de multinacionais, CVM – Comissão de Valores Mobiliários e 
Lei 6.404/76 – Lei das Sociedades Anônimas. E através também do 
desenvolvimento econômico acelerado; intensificação do mercado financeiro e 
de capitais (bolsa de valores); criação de instituições, normas e leis para o 
exercício das atividades de auditoria; 
- Atualmente no Brasil as principais firmas de auditoria são filiais de outros países; 
- Em todos os países do mundo o desenvolvimento da auditoria foi conseqüência 
do desenvolvimento econômico, acompanhado pelo crescimento das sociedades 
anônimas e pela taxação de impostos.
4 
1.2. Conceito e características da Auditoria Contábil 
É o estudo e avaliação sistemáticos das demonstrações contábeis de uma 
entidade, além dos controles internos e procedimentos utilizados para sua 
elaboração, com o objetivo de verificar a veracidade e exatidão das informações 
e transações contábeis, observando as normas contábeis internas e externas 
vigentes, apresentando parecer. 
Para Sá (2002, pág. 25) “Auditoria é uma tecnologia contábil aplicada ao 
sistemático exame dos registros, demonstrações, e quaisquer informes ou 
elementos de consideração contábil, visando apresentar opiniões, conclusões, 
críticas e orientações sobre situações ou fenômenos patrimoniais da riqueza 
aziendal, pública ou privada, quer ocorridos, quer por ocorrer ou prospectados e 
diagnosticados”. 
2. OBJETIVO E O CAMPO DE APLICAÇÃO 
2.1. Objetivo da Auditoria 
A auditoria tem por objetivos: 
- Através da análise dos registros contábeis, demonstrações, informes e 
elementos de considerações contábeis, apresentar uma opinião, conclusões, 
críticas, orientações sobre as situações ou fenômenos patrimoniais. 
- Promover a eficiência e a eficácia da transação operacional e financeira da 
empresa, visando à melhoria do ambiente de controle da entidade. 
- É o processo pelo qual o auditor se certifica da veracidade das demonstrações 
financeiras preparadas pela entidade auditada. 
- Assegurar que as demonstrações financeiras representem adequadamente a 
posição patrimonial e financeira, o resultado de suas operações e as origens e 
aplicações de recursos correspondentes aos períodos em exame, de acordo 
com os princípios de contabilidade aplicados com uniformidade durante 
períodos.
- Assessorar a administração no desempenho eficiente e eficaz de suas funções, 
fornecendo-lhe análise, avaliações e recomendações sobre as atividades 
auditadas, determinando-se os controles internos contribuam efetivamente para 
o cumprimento dos objetivos da Entidade (Interna). 
5 
2.2. Campo de Aplicação 
(Almeida, 2003) O que leva uma empresa a contratar um auditor interno: 
• Obrigação Legal (cias abertas, fundos de pensão, seguradoras e quase todas 
entidades do sistema financeiro nacional); 
• Medida de controle interno por parte da administração; 
• Imposição de bancos para conceder empréstimos; 
• Imposição de fornecedores para financiar matéria prima; 
• Atender exigências estatutárias ou do contrato social; 
• Compra ou venda da empresa; 
• Incorporação, fusão ou cisão; 
• Consolidação de demonstrações contábeis – empresas com mais de 30% de 
seu patrimônio investido em controladas. 
Órgãos relacionados com auditores: 
- CVM – Comissão de Valores Mobiliários; 
- Instituto Brasileiro de Contadores – IBRACON; 
- CFC e Conselhos Regionais de Contabilidade (CRC); 
- Instituto dos Auditores Internos do Brasil – Audibra. 
3. AUDITORIA NA ÁREA EMPRESARIAL E NO SETOR PÚBLICO 
A auditoria empresarial consiste no exame de documentos, livros, registros, 
obtenção de informações diversas, com o objetivo de verificar se as demonstrações 
contábeis expressam a realidade das informações coletadas, de acordo com normas e 
princípios fundamentais da contabilidade.
A Auditoria no setor público, além da verificação dos dados acima citados, tem 
por objetivo examinar e apurar a regularidade da gestão de recursos públicos, da 
eficiência da gestão administrativa e os resultados alcançados, além de apresentar 
subsídios para o aperfeiçoamento dos procedimentos administrativos. 
6 
4. AUDITORIA INTERNA E AUDITORIA EXTERNA INDEPENDENTE 
A Auditoria pode ser dividida quanto à forma de intervenção em interna e 
externa. Crepaldi (2000) afirma que Auditoria Interna constitui o conjunto de 
procedimentos que tem por objetivo examinar a integridade, adequação e eficácia dos 
controles internos e das informações físicas, contábeis, financeiras e operacionais da 
entidade, enquanto Auditoria Externa constitui o conjunto de procedimentos técnicos 
que tem por objetivo a emissão do parecer sobre as demonstrações contábeis de uma 
determinada entidade. 
Entretanto as diferenças entre as duas formas de auditoria vão além de seus 
objetivos, alcançando diversos elementos demonstrados a seguir: 
Quadro Comparativo - Auditoria Externa e Auditoria Interna 
Elementos Auditoria Externa Auditoria Interna 
Sujeito Profissional independente 
Auditor Interno (Funcionário 
da empresa) 
Ação e objetivo 
Exame das demonstrações 
financeiras 
Exame dos controles 
operacionais 
Finalidade 
Opinar sobre as 
demonstrações financeiras 
Promover melhoria nos 
controles operacionais 
Relatório principal Parecer 
Recomendações de 
controle interno e eficiência 
administrativa 
Grau de independência Mais amplo Menos amplo 
Interessados no trabalho 
A empresa e o Público em 
geral 
A empresa 
Responsabilidade Profissional, civil e criminal Trabalhista 
Número de áreas cobertas 
pelo exame durante um 
Maior Menor 
período 
Intensidade dos trabalhos 
em cada área 
Menor Maior 
Continuidade do trabalho Periódico Contínuo 
(Crepaldi, 2000, p. 51)
7 
5. O PERFIL DO PROFISSIONAL AUDITOR 
5.1. Habilidades 
• Habilidade Conceitual – Conhecimento teórico da atividade de auditoria, em 
todas suas peculiaridades; 
• Habilidade Relacional – Comportamento adequado ao longo do processo de 
auditoria; 
• Habilidade Técnica – Conhecimento prático dos procedimentos a serem 
aplicados ao longo do processo de auditoria; 
5.2. Responsabilidades 
• Responsabilidade Ética – Integridade, Discrição, Confidencialidade, 
Competência, Independência, Imparcialidade, Qualidade nos Serviços, 
Honorários justos, Respeito ao código de Ética; 
• Responsabilidade legal – Não descoberta de fraude ou erro relevantes por 
negligência no planejamento e execução dos trabalhos e por prejuízos gerados 
a terceiros. 
6. O TRABALHO DE AUDITORIA 
6.1. Etapas do trabalho de auditoria 
As principais etapas da auditoria são consideradas um roteiro para a sua 
realização, abaixo estão as seguintes etapas: 
1º - Etapa Inicial, considerada como Pré-Auditoria: 
- Solicitação dos Serviços – solicita os serviços de auditoria pela entidade 
interessada. 
- Dimensiona o trabalho de auditoria
Seria a abrangência do trabalho, a sua extensão, estimativas de horas. O que 
está envolvido neste dimensionamento são: tipo e tamanho da entidade; o ramo de 
atividade (setor da economia) e produtos/serviços; quantidade de funcionários; 
unidades de negócios existentes e locais de armazenagem (estocagem); volume de 
faturamento e clientes existentes; estatuto social e organogramas; volume de 
lançamentos contábeis e das principais operações da entidade; sistema contábil 
existente (nível de informatização); principais aspectos dos controles internos mantidos 
– ambiente de controle. A reunião de informações através do dimensionamento serve 
para elaborar a carta-proposta. 
8 
- Elabora a carta-proposta da auditoria 
2º - Etapa de Execução dos trabalhos de auditoria: 
- O Planejamento de auditoria; 
- Estudo e avaliação dos controles internos, realizando uma análise mais 
detalhada. 
- Teste dos controles internos; 
- Elaborar os programas de auditoria, corresponde ao programa de trabalho do 
auditor, ou seja, um plano de ação voltado para orientar e controlar a execução 
dos exames; 
- Teste dos saldos contábeis. 
3º - Etapa de Conclusão dos trabalhos: 
- Avaliação das evidências obtidas; 
- Emissão do parecer de auditoria; 
- Elaboração dos relatórios de recomendações (ambiente de controle - controles 
internos e ambiente de negócios). 
6.2. Classificação da Auditoria 
A auditoria pode ser classificada da seguinte forma:
Quanto a EXTENSÃO do trabalho: 
Auditoria Geral – considerada mais extensa; examina todos os elementos 
9 
componentes do patrimônio, e operações efetuadas no exercício. 
Auditoria Parcial ou Específica – extensão média; é feita somente sobre algumas 
demonstrações contábeis, ou de livros ou de atos de gestão com objetivos especiais; e 
Revisão Limitada – menos extensa; é uma investigação voltada principalmente 
para assegurar-se da existência de violações evidentes dos princípios fundamentais de 
contabilidade. 
Quanto a PROFUNDIDADE do exame: 
Revisão Integral – é considerada uma revisão mais profunda, investiga uma 
população inteira; examina todos os registros contábeis, documentos e controles da 
entidade; 
Auditoria por Testes (amostras) – é realizado um cálculo estatístico (média). 
Calcula a amostra estatisticamente, e quanto menor for a amostra maior será o risco e 
vice-versa; exame de determinada porcentagem dos registros, documentos e controles 
suficientes para que faça juízo sobre a exatidão e legitimidade dos elementos 
examinados; 
Revisão Analítica – exame profundo e minucioso de todo fluxo dos controles 
internos (para verificar se são deficientes e se estão sendo rigorosamente obedecidos). 
Quanto a NATUREZA ( tempo/períodos): 
Auditoria Permanente - onde existe um padrão para a sua realização, sendo 
dividida em: auditoria continuada, está sempre em continuidade (auditoria interna) e 
auditoria periódica, com visitas específicas (auditoria externa); 
Auditoria Eventual ou Especial – não existe um padrão para a sua realização, 
não há condições de prever, é considerada aleatória, acontece eventualmente; é 
realizada com fim específico sem caráter permanete, podendo ser geral ou parcial, 
integral ou por testes. 
Quanto aos FINS específicos 
- Apurar erros e fraudes; 
- Apurar valores no Patrimônio Líquido nas empresas; 
- Concessão de créditos;
10 
- Acautelar interesses de acionistas e investidores; 
- Auditoria para controle administrativos; 
- Confirmar exatidão das Demonstrações Contábeis. 
Quanto a relação AUDITOR X ENTIDADE AUDITADA 
O auditor independente ou auditor externo não tem vínculo empregatício com a 
entidade auditada, apenas é contratado para realizar o serviço de auditoria; é 
independente da entidade; e pode emitir o parecer. 
O auditor interno tem relação à entidade auditada da seguinte forma: vínculo 
empregatício com a entidade, é uma relação (contrato) trabalhista; é subordinado, 
apesar de obter um certo grau de independência, não pode emitir o parecer. Tendo 
como foco central verificar o controle interno. 
7. PLANEJAMENTO E EXECUÇÃO DOS TRABALHOS 
No momento da realização do planejamento o auditor terá que fazer: 
1. Análise do Ambiente de Negócios (visão histórica/visão do futuro) – está é uma 
análise que requer do auditor um adequado nível de conhecimento sobre o setor ou 
ramo da atividade, dos negócios e práticas operacionais da entidade em exame. Nesta 
análise o auditor terá que fazer uma continuidade da entidade, indicadores, 
contingências (ativas e passivas); coligadas/controladas; auditor deverá obter uma 
carta de responsabilidade da administração; estimativas; provisões, verificar os 
principais eventos subseqüentes. 
* Visão Histórica: 
Revisão analítica, uma análise dos índices econômico-financeiros das demonstrações 
contábeis da entidade em exame, a fim de detectar situações anormais significativas. 
Índices Padrão, índices econômico-financeiros do setor no qual a entidade em exame 
desenvolve suas atividades operacionais, servindo como referencial de comparação 
com o objetivo de analisar se há anormalidades. 
* Visão do Futuro: 
Planejamento Estratégico, envolve a análise do ambiente externo (variáveis exógenas) 
e interno (variáveis endógenas) da entidade em exame (estratégias).
Orçamento Empresarial, considerado um instrumento de acompanhamento e controle 
da execução dos planos operacionais resultantes do planejamento estratégico 
(projeção dos resultados). 
Fluxo de Caixa Descontado, uma ferramenta de análise utilizada para a determinação 
da continuidade das entidades (projeção do caixa). Pois a auditoria tem capacidade de 
auxiliar se a entidade pode ou não continuar, não existindo garantia, mas sim uma 
perspectiva. 
2. Análise do Ambiente de Controle da Entidade – analisa os controles internos e 
sistema contábil/ de informações adotadas pela entidade. 
Controles Internos - Integram um sistema de controle de uma entidade que 
compreende ao plano de organização, atribuição de responsabilidades e o conjunto de 
métodos e medidas utilizadas para proteger seu patrimônio, verificar a exatidão e 
fidedignidade dos dados e informações contábeis, promover e avaliar a eficiência e 
eficácia operacional. 
Sistema Contábil – compreende o conjunto de tarefas e registros pelos quais as 
transações contábeis de uma entidade são processadas e armazenadas. Este sistema, 
portanto, identifica, agrupa, analisa, calcula, classifica, registra, resume e informa 
eventos ou transações contábeis. 
O método de avaliação do ambiente de controle pode ser dividido em três partes: 
1 – Documentação dos controles internos e sistemas contábeis. Onde o auditor irá 
conhecer e registrar o ambiente de controle através dos seguintes instrumentos: 
Descrição, realizada através da observação em loco e entrevistas informais; 
Questionário, onde são elaboradas questões abertas ou fechadas; e os Fluxogramas, 
que são representações gráficas de processos/tarefas. 
2 – Avaliação do ambiente de controle - emitir opinião sobre o ambiente de controle, 
avaliando-o do seguinte modo: se o ambiente de controle é adequado (segue os 
princípios/ características dos controles internos e saldos contábeis), se é adequado 
mas pode ser melhorado, se é adequado mas existem fraquezas, ou se é inadequado 
(não segue os princípios/ características dos controles internos e saldos contábeis). 
3 – Teste do ambiente de controle – realizar testes de observância do ambiente de 
controle. Através dos programas de auditoria, o auditor poderá testas diversas áreas da 
entidade auditada, normalmente são testadas as seguintes áreas:compras, vendas, 
recursos humanos, finanças, investimentos. 
11
3. Análise do Risco de Auditoria – analisa a possibilidade de falha em detectar 
12 
erros ou fraudes materiais. 
Risco Inerente ou Implícito - corresponde ao risco de erros ou irregularidades 
ocorridos nos registros ou nas demonstrações contábeis. 
Risco de Controle – não apontados pelos controles internos da entidade 
auditada (controles contábeis e administrativos). 
Risco de Detecção – não detectados pelos procedimentos de auditoria 
empregados em exames (programas de trabalho falho). 
Existem também níveis de riscos de auditoria: risco geral (apanhado geral) e o 
risco específico (analisa profundamente cada área). 
Por conseguinte, o auditor realiza a elaboração do Programa (Planejamento) 
de Auditoria (programas do trabalho do auditor) – corresponde a um plano de ação, 
que orienta e comprova os trabalhos de auditoria. Este plano tem como função 
executar os trabalhos de auditoria, sendo considerado um plano prático, um 
instrumento de metodologia para execução. E as vantagens seriam: formatação 
adequada para realização dos trabalhos; controle do tempo; e determinar a seqüência 
lógica de realização dos trabalhos. 
O instrumento utilizado para testar os controles internos e saldos contábeis é o 
programa de auditoria. Os tipos de programa de auditoria são: 
- o teste dos controles internos; e 
- os testes contábeis, que seria o teste dos saldos das demonstrações contábeis 
(testes substantivos). 
Nas palavras de Sá (2002, pág. 131) o conceito de plano de auditoria, programa 
de auditoria, e outras expressões utilizadas, “significam: tarefa preliminar traçada pelo 
auditor, que se caracteriza pela previsão dos trabalhos que devem ser executados em 
cada serviço, a fim de que este cumpra integralmente as suas finalidades dentro das 
normas científicas da contabilidade e da técnica de auditoria”. 
O plano envolve, na sua elaboração, tudo o que será realizado ou se imagina 
que o seja. Tem que ter disciplina mental e capacidade técnica apreciável, prática e 
cultura necessária. 
Se o prazo é curto, o plano geralmente abrange todo o período.
Se o prazo é longo, será conveniente traçar um plano geral, demasiadamente 
generalizado, sintético, fazendo outros planos menores para a cobertura precisa de 
diversos períodos. Aconselha-se a não elaborar planos superiores a um exercício (SÁ, 
2002). Pois poderá ocorrer grandes variações, podendo até mesmo mudar todo o curso 
de uma tarefa. Podendo ser alterado, a qualquer momento, pelo auditor durante o 
processo de auditoria. 
13 
Para ser considerado um bom plano, deve ter as seguintes características: 
a. Unidade (técnica) 
b. Continuidade 
c. Flexibilidade (por evolução) 
d. Precisão (no sentido de segurança) 
e. Especificidade 
f. Clareza 
g. Capacidade de distribuição 
h. Capacidade de síntese 
i. Segurança (prevenção de erros e fraudes) 
E Sá (2002) ainda comenta que plano deve ser um guia seguro, indicando o que 
deverá ser realizado, e que possibilite, por isto mesmo: 
1º a execução fiel de trabalhos de bom nível técnico-profissional, como guia; 
2º o acompanhamento do progresso de tal execução; 
3º a manutenção de uma linha certa que não permita omissões. 
O planejamento de auditoria, como foi visto, para diversos autores é considerado 
a mesma coisa que programa de auditoria ou plano de auditoria. Mas para a NBC T-11 
o programa de auditoria, o plano de auditoria, faz parte do planejamento de auditoria 
como será demonstrado a seguir. De acordo com as NBC T 11.4.1.2 até 11.4.1.11, o 
planejamento de auditoria se realiza da seguinte forma: 
O auditor deve planejar seu trabalho consoante as Normas Profissionais de 
Auditor Independente e esta norma, de acordo com os prazos e os demais 
compromissos contratualmente assumidos com a entidade.
O planejamento pressupõe adequado nível de conhecimento sobre as 
atividades, os fatores econômicos, a legislação aplicável e as práticas operacionais da 
entidade e o nível geral de competência de sua administração. 
O planejamento deve considerar todos os fatores relevantes na execução dos 
14 
trabalhos, especialmente os seguintes: 
a. O conhecimento detalhado das práticas contábeis adotadas pela entidade 
e as alterações procedidas em relação ao exercício anterior; 
b. O conhecimento detalhado do sistema contábil e de controles internos da 
entidade e seu grau de confiabilidade; 
c. Os riscos de auditoria e identificação das áreas importantes da entidade, 
quer pelo volume de transações, quer pela complexidade de suas 
atividades; 
d. A natureza, a oportunidade e a extensão dos procedimentos de auditoria 
a serem aplicados; 
e. A existência de entidades associadas, filiais e partes relacionadas; 
f. O uso dos trabalhos de outros auditores independentes, especialistas e 
auditores internos; 
g. a natureza, o conteúdo e a oportunidade dos pareceres, relatórios e 
outros informes a serem entregues a entidade; e 
h. a necessidade de atender a prazos estabelecidos por entidades 
reguladoras ou fiscalizadoras e para a entidade prestar informações aos 
demais usuários externos. 
O auditor deve documentar seu planejamento geral e preparar programas de 
trabalho por escrito, detalhando o que for necessário a compreensão dos 
procedimentos que serão aplicados, em termos de natureza, oportunidade e extensão. 
Os programas de auditoria devem ser detalhados de forma a servir como guia e 
meio de controle de sua execução. 
O planejamento de auditoria, quando incluir a designação de equipe técnica, 
deve prever a orientação e a supervisão do auditor, que assumirá total 
responsabilidade pelos trabalhos executados.
A utilização de equipe técnica deve ser prevista de maneira a fornecer razoável 
segurança de que o trabalho venha a ser executado por pessoa com capacitação 
profissional, independência e treinamentos requeridos nas circunstâncias. 
O planejamento e os programas de trabalho devem ser revisados e atualizados 
15 
sempre que novos fatos recomendarem. 
Quando for realizada uma auditoria, pela primeira vez, na entidade, ou quando 
as Demonstrações Contábeis do exercício anterior tenham sido examinadas por outro 
auditor, o planejamento deve contemplar, também, os seguintes procedimentos: 
a. obtenção de evidências suficientes de que os saldos de abertura do 
exercício não contenham representações errôneas ou inconsistentes que, 
de alguma maneira, distorçam as Demonstrações Contábeis do exercício 
atual. 
b. exame da adequação dos saldos de encerramento do exercício anterior 
com os saldos de abertura do exercício atual; 
c. verificação se as práticas contábeis adotadas no atual exercício são 
uniformes com as adotadas no exercício anterior; 
d. identificação de fatos relevantes que possam afetar as atividades da 
entidade e sua situação patrimonial e financeira; e 
e. identificação de relevantes eventos subseqüentes ao exercício anterior, 
revelados ou não-revelados. 
O Planejamento de Auditoria é a etapa do trabalho na qual o auditor 
independente estabelece a estratégia geral dos trabalhos a executar na entidade a ser 
auditada, elaborando-o a partir da contratação dos serviços, estabelecendo a natureza, 
a oportunidade e a extensão dos exames, de modo que possa desempenhar uma 
auditoria eficaz. 
O Planejamento de Auditoria é, muitas vezes, denominado Plano ou Programa 
de Auditoria, conceitos que, nesta norma, são considerados partes do Planejamento da 
Auditoria. 
Os principais objetivos do Planejamento de auditoria são (NBC T 11.4.2.1): 
a. obter conhecimento das atividades da entidade, para identificar eventos e 
transações relevantes que afetem as Demonstrações Contábeis;
b. propiciar o cumprimento dos serviços contratados com a entidade dentro 
16 
dos prazos e compromissos, previamente, estabelecidos; 
c. assegurar que as áreas importantes da entidade e os valores relevantes 
contidos em suas demonstrações contábeis recebam a atenção 
requerida; 
d. identificar os problemas potenciais da entidade; 
e. identificar a legislação aplicável a entidade; 
f. estabelecer a natureza, a oportunidade e a extensão dos exames a serem 
efetuados, em consonância com os termos constantes na sua proposta 
de serviços para a realização do trabalho; 
g. definir a forma de divisão das tarefas entre os membros da equipe de 
trabalho, quando houver; 
h. facilitar a supervisão dos serviços executados, especialmente quando 
forem realizados por uma equipe de profissionais; 
i. propiciar a coordenação do trabalho a ser efetuado por outros auditores 
independentes e especialistas; 
j. buscar a coordenação do trabalho a ser efetuado por auditores internos; 
k. identificar os prazos para a entrega de relatórios, pareceres e outros 
informes decorrentes do trabalho contratado com a entidade. 
Informações e Condições para Elaborar o Planejamento de Auditoria: 
a. Conhecimento das Atividades da Entidade 
b. Fatores Econômicos 
c. Legislação Aplicável 
d. Práticas Operacionais da Entidade 
e. Competência da Administração 
f. Práticas Contábeis Adotadas 
g. Sistema Contábil e Controle Interno 
h. Áreas Importantes da Entidade
i. Volume de Transações 
j. Complexidade das Transações 
k. Entidades Associadas, Filiais e Partes Relacionadas 
l. Trabalho de Outros Auditores Independentes, Especialistas e Auditores 
17 
Internos 
m. Natureza, Conteúdo e Oportunidade dos Pareceres e Relatórios 
n. Exigências e Prazos Estabelecidos por Órgãos Reguladores 
Conteúdo do Planejamento (NBC T 11.4.4) 
a. Cronograma 
b. Procedimentos de Auditoria 
c. Relevância e Planejamento 
d. Riscos de Auditoria 
e. Pessoal designado 
f. Épocas oportunas dos Trabalhos 
g. Supervisão e Revisão 
h. Indagações a Administração para Concluir o Planejamento 
i. Revisões e Atualizações no Planejamento e nos Programas de Auditoria 
No planejamento da primeira auditoria, o auditor independente deve avaliar a 
necessidade de revisão dos papéis de trabalho e dos relatórios emitidos pelo seu 
antecessor (NBC T 11.4.10.1).
18 
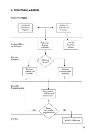
8. PROCESSO DE AUDITORIA 
Obter Informações 
Análise do 
Ambiente de 
Negócios 
Análise do 
Ambiente de 
Controle 
----------------------------------------------------------------------------------------------------------------- 
Avaliar o Risco 
de Auditoria 
Análise do 
Risco de 
Auditoria 
Teste dos 
Controles 
Internos 
----------------------------------------------------------------------------------------------------------------- 
Planejar 
Resposta 
Resposta 
Específica de 
Auditoria 
Resposta 
Padronizada de 
Auditoria 
----------------------------------------------------------------------------------------------------------------- 
Executar 
Procedimentos 
Programa de 
Trabalhos para 
testar saldos 
Sim Não 
----------------------------------------------------------------------------------------------------------------- 
Concluir 
Relatórios / Parecer 
O Risco é 
Elevado? 
Foram 
Encontradas 
Irregularidades?
19 
9. PAPÉIS DE TRABALHO 
Não existe uma forma definida de papéis de trabalho, apenas sugerida. Os 
Papéis de Trabalho são considerados o conjunto de documentos e apontamentos que 
contém dados e informações obtidos pelo auditor ao longo do processo de auditoria, 
sendo preparados de forma manual ou eletrônica que constituem a comprovação do 
trabalho executado e são fundamentos da opinião emitida pelo auditor. 
O auditor deve documentar, através de papéis de trabalho, todos os elementos 
significativos dos exames realizados e que evidenciam ter sido a auditoria executada 
de acordo com as normas aplicáveis. Os papéis de trabalho devem ser elaborados, 
organizados e arquivados de forma sistemática e racional. 
A denominação papéis de trabalho de auditoria, segundo Sá (2002), 
compreende todos os impressos utilizados desde a fase de pré-auditoria até as 
conclusões finais. 
Os papéis de trabalho destinam-se a: 
- ajudar, pela análise dos documentos de auditorias anteriores ou pelos coligidos 
quando da contratação de uma primeira auditoria, no planejamento e na execução da 
auditoria; 
- facilitar a revisão do trabalho de auditoria; e 
- registrar as evidências do trabalho executado, para fundamentar o parecer do 
auditor independente. 
9.1 Finalidades: 
- Organizar os exames de auditoria; 
- Fornecer dados e informações para fundamentar a opinião do auditor no parecer 
de auditoria; 
- Fornecer dados e informações que constarão do relatório de recomendações da 
auditoria; 
- Comprovar a execução dos trabalhos; 
- Evidência Legal; 
- Orientar auditorias subseqüentes.
20 
9.3. Propriedade 
Embora tenham procedência de documentos originais de propriedade da 
entidade auditada, os papéis de trabalho são de propriedade exclusiva do auditor, que 
é responsável por sua guarda e sigilo. 
9.4. Guarda 
O auditor, para fins de fiscalização do exercício profissional, deve conservar em 
boa guarda, pelo prazo de 5 (cinco) anos, a partir da data de emissão do seu parecer, 
seus papéis de trabalho. 
9.2 Características: 
- Integridade; 
- Objetividade; 
- Clareza; 
- Seqüência Lógica ( seqüência lógica de raciocínio); 
- Limpeza (compreensão); 
- Conciso (claro/sintético); 
- Simplicidade; 
- Criatividade. 
9.5. Modelos: 
- os modelos de papéis de trabalho podem variar de acordo com as circunstâncias 
e necessidades quanto a evidência de auditoria. Porém, eles devem ser 
estruturados dentro de uma estrutura de fácil composição e entendimento; 
- Os layouts (formatos) dos papéis de trabalho devem incluir, obrigatoriamente, 
espaço que determine: nome da entidade/unidade/departamento a que se 
refere, codificação do papel de trabalho, identificação dos auditores que 
executaram, aprovaram e revisaram os papéis de trabalho, e datas de cada 
atividade.
E de acordo com Sá (2002) cada papel de trabalho deve ter sua identificação de 
21 
forma bastante clara, incluindo: 
1. O título (por exemplo: Levantamento Físico do Numerário de Caixa 
Pequena). 
2. O item do programa da auditoria (exemplo: 2.4). 
3. A empresa na qual se fez o levantamento. 
4. A data e o horário de início e conclusão. 
5. O nome do funcionário ou profissional que efetivou o levantamento e seu 
visto. 
6. Quando for o caso, o “de acordo” do funcionário, do cliente que acompanhou 
o levantamento etc. 
7. O nome da empresa Auditoria ou do Contador Autônomo responsável. 
Desta forma, as identificações técnicas facilitam consideravelmente a montagem 
dos relatórios, a conferência da execução do plano e o arquivo de comprovação da 
tarefa realizada. 
9.6. Divisão e Arquivamento: 
Os papéis de trabalho normalmente são classificados em duas pastas: 
Pastas Permanentes (longo prazo): contém informações utilizáveis em bases 
permanentes, como estrutura jurídica da entidade, dados referentes a política contábil 
adotada, localização dos livros e registros. Nesta pasta possuem os papéis de trabalho 
com informações que não se alteram, exemplos: estatuto social ou contrato social; 
cópias de atas de reuniões (as decisões tomadas devem abranger mais de um 
exercício social); cópias de contratos bancários de financiamento a longo prazo; cópias 
de contratos de assistência técnica; cartões de assinaturas e rubricas das pessoas 
responsáveis pela aprovação das transações; manuais de procedimentos internos; 
legislações específicas aplicáveis a empresa auditada. 
Pastas Correntes ou em Curso (curto prazo): contém informações utilizáveis 
somente para o trabalho em curso, na maior parte, os registros originados do exame de 
determinado exercício. Nesta pasta os papéis de trabalho possuem informações que se 
alteram de uma auditoria para a outra. Exemplos: caixa e bancos; contas a receber;
estoques; aplicações financeiras; investimentos; imobilizado; diferido; contas a pagar; 
imposto de renda; resultado de exercícios futuros; patrimônio líquido; receitas e 
despesas; revisão analítica; demonstrações financeiras; questionário de controle 
interno. 
22 
9.7. Técnica de Elaboração de Papéis de Trabalho 
- Os papéis de trabalho devem ser escriturados a lápis (preto), sempre que 
possível, de modo a facilitar alterações durante a realização do trabalho. Mas 
atualmente a maioria dos auditores elaboram seus papéis de trabalho no 
computador; 
- Na parte superior do papel de trabalho devem constar o nome da empresa 
auditada, a data-base do exame e o título (caixa, bancos, teste de amortização, 
teste de depreciação, entre outros); 
- Não deve ser utilizado o verso da folha do papel de trabalho; 
- Os números e as informações devem constar na parte superior do papel de 
trabalho (logo após o título) e as explicações sobre o trabalho realizado na parte 
inferior; 
- Os tiques ou símbolos são apostos ao lado do número auditado e explicados na 
parte inferior do papel de trabalho, demonstrando assim, o serviço realizado. 
- O auditor não deve utilizar mais do que oito símbolos em uma mesma folha, 
dificultando consultas e revisões dos papéis de trabalho. Sendo necessário, o 
auditor deverá então utilizar letras ou números dentro de círculos, em vez de 
símbolos; 
- Os tiques ou as letras ou números dentro de círculos devem ser escriturados 
com lápis de cor (geralmente vermelho), identificando de forma clara o trabalho 
realizado e facilitando a revisão dos papéis de trabalho; 
- Poderá também o auditor utilizar o sistema de notas para dar explicações 
necessárias aos papéis de trabalho; 
- Os papéis de trabalho somente deverão ser elaborados os que têm um fim útil; 
- As informações contidas nos papéis de trabalho devem limitar-se aos dados 
necessários;
23 
- A redação deve ser clara e compreensível e os comentários sucintos; 
- A forma de apresentação e o conteúdo dos papéis de trabalho devem ser de 
modo a permitir que uma pessoa que não participou do serviço de auditoria 
possa compreendê-los de imediato; 
- As conclusões alcançadas devem ser indicadas nos papéis de trabalho. 
A forma e o conteúdo dos papéis de trabalho podem ser afetados por questões 
como: 
- natureza do trabalho; 
- natureza e complexidade da atividade da entidade; 
- natureza e condição dos sistemas contábeis e de controle interno da 
entidade; 
- direção, supervisão e revisão do trabalho executado pela equipe técnica; 
- metodologia e tecnologia utilizadas no curso dos trabalhos. 
Os papéis de trabalho devem constar: 
- informações sobre a estrutura organizacional e legal da entidade; 
- cópias excertos de documentos legais, contratos e atas; 
- informações sobre as atividades, ambiente econômico e legal em que a 
entidade atua; 
- evidências do processo de planejamento, e também as mudanças ocorridas 
no programas de auditoria; 
- evidências de avaliação dos riscos de auditoria; 
- evidências que o trabalho realizado pela equipe técnica foi revisado e 
supervisionado; 
- registro da natureza, oportunidade e extensão dos procedimentos de 
auditoria e seus resultados; 
- indicação de quem executou e revisou os procedimentos de auditoria e de 
quando o fez;
- cópias de comunicações com outros auditores, peritos, especialistas e 
24 
terceiros; 
- cartas de responsabilidade da administração; 
- cópias das demonstrações contábeis, assinadas pela administração da 
entidade e pelo contabilista responsável, e do parecer e dos relatórios do 
auditor; entre outros. 
9.8. Organização 
Distribuição do Trabalho: o auditor deve apresentar as evidências nos papéis de 
trabalho de maneira equilibrada, sem deixar dúvidas quanto à interpretação e 
entendimento. 
Codificação dos Papéis: é utilizada visando arquivar e resumir os trabalhos 
realizados pela auditoria, proporcionando ao conjunto de papéis uma estrutura 
interdependente e integrada. 
Indicação dos Procedimentos: todos os procedimentos realizados pelo auditor 
precisam ser indicados nos papéis de trabalho por meio de sinais ou pequenos textos 
auto-explicativos. 
9.9. Codificação: 
De maneira geral, os papéis de trabalho são codificados por meio de letras 
maiúsculas e números, que indicam as interdependências entre os papéis e o tipo de 
cédula utilizada. Seria o cruzamento de dados e informações (Amarração). 
Cédula Mestra: é um papel de trabalho sintético que, normalmente, corresponde 
aos grupos ou subgrupos de contas do Balanço Patrimonial e da Demonstração de 
Resultado; 
Cédula Subsidiária: é um papel de trabalho analítico que mostra os 
procedimentos aplicados, bem como as análises realizadas pela auditoria.
25 
9.10. Indicadores de Exame (Indicadores de Realização do Trabalho): 
Tiques Explicativos – são sinais específicos utilizados pelo auditor para indicar 
um exame executado. E não existe padronização, os auditores devem definir estes 
sinais através de legendas o significado de cada um. 
Letras Explicativas – são pequenos textos, indicados por letras minúsculas, 
utilizados para explicar alguns aspectos relevantes/específicos de um exame 
executado. Explicando de forma superficial o exame realizado. 
Notas Explicativas – são pequenos textos que possuem explicação de ordem 
geral a cerca do exame executado. Explica de maneira detalhada o exame realizado. 
9.11. Tipos de Papéis de Trabalho: 
- Lançamentos de Ajuste e/ou Reclassificação; 
- Pontos de Recomendação (controles internos e sistemas contábeis); 
- Memorando Descritivos (processos relevantes que ocorrem na entidade); 
- Balancetes de Trabalho (seguem os grupos do Balanço Patrimonial e das 
Demonstrações Contábeis); 
- Folhas de Análise e Conciliação (confrontam informações de duas fontes 
distintas, exemplo: Conciliação Bancária; 
- Programas de Auditoria. 
9.12. Revisão dos Papéis de Trabalho 
Os papéis de trabalho deverão ser revisados pelos auditores, com o objetivo de 
manter a qualidade dos serviços, eliminado falhas e/ou possíveis incoerências e 
garantir que o serviço foi realizado de acordo com as normas de auditoria geralmente 
aceitas. Avaliando se os trabalhos foram adequadamente documentados e os objetivos 
dos procedimentos técnicos alcançados. 
Nas palavras de Almeida (2003) a revisão dos papéis de trabalho é realizada em 
três fases: 
1º através sênior (que deverá ter de 4 a 8 anos de experiência), sendo uma 
revisão de caráter detalhista, abrangendo cada papel de trabalho.
2º através do gerente (de 8 a 12 anos de experiência), a revisão também é 
26 
considerada de caráter detalhista. 
3º através do sócio (acima de 12 anos de experiência), é considerada uma 
revisão mais genérica. 
A equipe de auditoria geralmente é composta por: auditores-assistentes (de 0 a 
2 anos de experiência), semi-sênior (de 2 a 4 anos de experiência), sênior, gerente e 
sócio. 
Alguns pontos deverão ser observados na revisão dos papéis de trabalho, de 
forma a verificar: 
- se todos os programas de auditoria foram completados e assinados; 
- se as falhas de controle interno foram consideradas no escopo do exame; 
- se as análises específicas foram corretamente preparadas, sendo definidas com 
clareza, natureza, extensão e datas dos procedimentos de auditoria, e 
identificam o nome da empresa auditada, a data-base do balanço e quem fez o 
papel de trabalho; 
- se todos os papéis de trabalho foram codificados e existe perfeita relação entre 
eles e as demonstrações financeiras; 
- se os desvios dos princípios de contabilidade geralmente aceitos foram 
considerados no parecer do auditor. 
A revisão dos papéis de trabalho é de grande importância, considerada um 
instrumento excelente para o treinamento e avaliação de auditores. 
10 O ESTUDO E AVALIAÇÃO DOS SISTEMAS DE CONTROLES INTERNOS 
Os controles internos, para a instituição, servem como instrumentos de 
precaução, inspeção e constatação utilizada pelos administradores a fim de exercer o 
controle sobre todos os atos praticados e fatos ocorridos na entidade. Permitindo 
antecipar, analisar, apontar e administrar os acontecimentos dentro da instituição, de 
forma a proteger seu patrimônio e promover a confiabilidade das informações. 
Para um melhor entendimento, controle interno significa conhecer a realidade de 
uma entidade, tomando conhecimento rápido de sua origem e de possíveis
divergências, a fim de poder corrigi-las e também evita-las. Um controle interno 
compatível proporciona que a entidade consiga identificar as suas fragilidades, de 
forma a minimizar os riscos ou até mesmo grandes prejuízos, protegendo seu 
patrimônio e integrando um sistema de controle onde se verifica a divisão das 
responsabilidades. 
E tanto a diretoria como todos os funcionários da entidade devem ter acesso ao 
controle interno, de modo a identificar a responsabilidade de cada um no processo e 
suas respectivas funções. Garantindo a qualidade de seus serviços, assegurando a 
obediência das políticas da administração e proporcionando o uso correto de seus 
procedimentos. 
Assim, o principal meio de controle de que dispõe uma administração é a 
Contabilidade. São considerados meios de controles internos todos os registros, livros, 
fichas, mapas, boletins, papéis, formulários, pedidos, notas, faturas, documentos, 
guias, impressos, ordens internas, regulamentos e demais instrumentos de 
organização administrativa. 
Os controles internos de uma instituição devem ser revisados periodicamente, a 
fim de atualizar os seus dados e suas informações, verificando a possibilidade de 
novos riscos e a necessidade de incorporar novas medidas. 
27 
Os objetivos do controle interno são considerados os seguintes: 
 Proteger o Patrimônio (controle interno contábil); 
 Obter a fidelidade dos dados e da informação contábil adequada (controle 
interno contábil); 
 Promover a eficiência e a eficácia operacional (controle interno 
administrativo); e 
 Estimular o respeito e a obediência às políticas da administração (controle 
interno administrativo). 
O Controle interno pode ser classificado da seguinte forma, como demonstra o 
quadro a seguir: 
Quadro 1 - NATUREZA DOS CONTROLES INTERNOS 
NATUREZAS PROPÓSITOS 
Verificações 
Internas 
Normas ou sistemas criados para guiar as operações internas, ou seja, identificar 
as formas de como se deve proceder no dia-a-dia, por exemplo, os pagamentos 
realizados frente à autorização da seção na qual solicitou tal recurso.
28 
Contábeis 
a) Patrimonial que visa identificar os erros incidental e involuntário bem com 
os erros premeditados e intencionais, como por exemplo, desvios de 
verbas do caixa. 
b) Eficiência operacional que objetiva comparar e analisar os atos e fatos 
com os padrões estabelecidos, como por exemplo, quantidade de 
produtos esperados ou efetivados (produzidos). 
c) Políticas e diretrizes que têm por propósito promover o incentivo a 
observância dos objetivos e metas estabelecidas pela direção, exemplo, 
este trimestre ter-se-á uma rentabilidade de X%. 
Gerenciais 
Preocupa-se em monitorar ou acompanhar o planejamento estratégico (missão, 
visão, valores, fatores críticos de sucesso, entre outros) da organização fazendo 
com que as pessoas não desviem do que a empresa está buscando. Um exemplo, 
ser a empresa líder de mercado em X anos. 
Operacionais 
Considera-se os ciclos de negócios, para tanto, estabelece metas visando seu 
acompanhamento. 
Sistemas 
Informatizados 
Para alguns autores, este está dentro dos operacionais, mas resolveu-se destacar 
dado que hoje a maioria das operações das organizações são realizadas por meio 
de equipamentos informatizados, necessitando, ser: justo, exato, completo, 
pontual, eficiente e eficaz. 
Fonte: Vieira (2004, p.42). 
Os controles internos realizados pelas entidades devem ser eficazes e 
adequados com a natureza, complexidade e com os riscos de suas operações, e isto 
não depende de seu porte. Como alicerce para definir a natureza, a oportunidade e a 
extensão da aplicação dos procedimentos de auditoria, o auditor deve considerar: 
- o tamanho e a complexidade das atividades da entidade; 
- os sistemas de informação contábil, para efeitos tanto internos quanto externos; 
- as áreas de risco da auditoria; 
- a natureza da documentação, em face dos sistemas de informatização adotados 
pela entidade; 
- o grau de envolvimento da auditoria interna, se existente. 
O sistema contábil e os controles internos, apesar de serem responsabilidade da 
administração da entidade, o auditor poderá realizar sugestões objetivas para o seu 
aprimoramento, decorrentes de constatações obtidas no percurso de seu trabalho. 
O auditor necessita realizar um estudo e uma avaliação dos controles internos 
da instituição do sistema contábil, estas avaliações devem considerar os seguintes 
aspectos: (a) O ambiente de controle existente na entidade; e (b) Os procedimentos de 
controle adotados pela administração da entidade. 
A avaliação do ambiente de controle existente deve considerar: 
a. a definição de funções de toda a administração;
b. o processo decisório adotado na entidade; 
c. a estrutura organizacional da entidade e os métodos de delegação de 
29 
autoridade e responsabilidade; 
d. as políticas de pessoal e a segregação de funções; e 
e. o sistema de controle da administração, incluindo as atribuições da auditoria 
interna, se existente. 
O estudo e avaliação dos controles internos e do sistema contábil compreendem 
o plano de organização e o conjunto integrado de métodos e procedimentos adotados 
pela entidade na proteção de seu patrimônio, promoção da confiabilidade e 
tempestividade dos seus registros e demonstrações contábeis, e de sua eficácia 
operacional (NBC T 11, Item – 11.2.5.1). 
A avaliação do sistema de controle interno compreende: 
- determinar erros ou irregularidades que poderiam ocorrer; 
- verificar se o sistema atual de controles detectaria de imediato esses erros ou 
irregularidades; 
- analisar as fraquezas ou falta de controle, que possibilitam a existência de erros 
ou irregularidades, a fim de determinar a natureza, data e extensão dos 
procedimentos de auditoria; 
- emitir relatório-comentário fornecendo sugestões para o aprimoramento do 
sistema de controle interno da empresa. 
Desta forma os controles internos que forem satisfatórios proporcionarão auto 
grau de confiabilidade e os que apresentarem deficiência não haverá exatidão nas 
informações contábeis, podendo causar riscos nas suas operações. Apesar dos 
controles internos serem de responsabilidade da administração da empresa, o auditor 
deve efetuar sugestões objetivas para seu aprimoramento, decorrentes de 
constatações feitas no decorrer do seu trabalho. 
11 EVIDÊNCIAS OU PROVAS DE AUDITORIA 
As evidências de auditoria compreendem um conjunto de informações e dados 
passíveis de verificação, que contribuem para fundamentar e comprovar a opinião do 
auditor sobre o ambiente de negócios e de controle da entidade auditada, bem como a
fidedignidade de suas demonstrações contábeis sob análise e julgamento. Estas 
evidências ou provas são consideradas comprovações obtidas ao longo do processo 
de auditoria. 
30 
As evidências podem ser: 
a. Qualitativo - tipo de evidência a ser obtida; 
b. Quantitativo – número/quantidade de evidências a serem obtidas (processo de 
amostragem). 
Obtenção de Evidências: o tipo e a quantidade de evidências que o auditor julgar 
necessário obter durante o processo de auditoria irá depender dos seguintes fatores de 
decisão: risco, materialidade e custo (limita a escolha de evidência). 
Os fatores de decisão quanto à obtenção de evidências, são os seguintes: 
11.1 Risco (Risco de Irregularidades) 
A possibilidade de irregularidades não se encontra apenas nos valores das 
demonstrações contábeis sob análise e julgamento, mas também na descrição de um 
item, por exemplo, ou mesmo nas observações e comentários de um funcionário da 
entidade auditada; a maior segurança que o auditor busca para itens que envolvam 
mais risco pode ser conseguida: 
a. reunindo-se maior quantidade de provas; ou 
b. por meio da obtenção de diferentes tipos de provas com graus de 
fidedignidade variáveis. 
11.2 Materialidade 
Considera-se uma informação material se sua inclusão ou exclusão num 
determinado grupo das demonstrações contábeis fizer diferença para o usuário da 
referida informação; de acordo com esta análise o auditor irá decidir pela busca ou não 
de evidências para comprovar determinadas informações. 
11.3 Custo 
O custo de obtenção das evidências se refere aos gastos incorridos para obtê-las; 
para decidir se a obtenção de determinado tipo de evidência compensa o seu 
custo, o auditor deve estudar as alternativas de evidências que dispõe para o que 
necessita comprovar. 
Sendo assim, o Risco, a Materialidade e o Custo são considerados limitações 
para a escolha de evidência.
31 
11.4 Classificação das Evidências quanto à Finalidade 
- Evidência sobre a Continuidade (ambiente de negócios): correspondem a 
comprovações de informações e dados que se relacionam ao ambiente de negócio em 
que a entidade opera; essas evidências se referem a fatos que no passado já tenham 
afetado ou que no futuro possam vir a afetar a situação econômica e financeira da 
entidade auditada, mas que não foram registradas ou divulgadas nas demonstrações 
contábeis. 
- Evidência sobre os Controles Internos e Sistema Contábil (ambiente de 
controle): são evidências que contribuem para a comprovação da qualidade (eficiência 
e eficácia) dos controles internos e sistema contábil adotados pela entidade auditada; 
essas evidências permitem ao auditor estabelecer a quantidade de transações/ eventos 
que julga necessário examinar para emitir sua opinião sobre o conjunto das 
demonstrações contábeis. 
- Evidência sobre as Transações Contábeis: são evidências que contribuem 
para a comprovação da veracidade das afirmações (saldos e notas explicativas) 
contidas nas demonstrações contábeis emitidas pela entidade auditada; essas 
evidências permitem ao auditor verificar se todas as transações realizadas foram, de 
fato, registradas de acordo com os Princípios Fundamentais de Contabilidade e se tais 
transações são legítimas, o que irá fundamentar sua opinião sobre o conjunto das 
demonstrações contábeis. 
Classificação das Evidências quanto à Natureza: 
- Existência Física: dentre as provas mais poderosas postas à disposição do 
auditor está a constatação da existência física dos bens (ao ver um equipamento, um 
prédio ou contar o numerário existente, o auditor adquire certeza de sua existência 
física); este tipo de evidência está limitada, naturalmente, aos bens tangíveis, e 
também não permite identificar claramente a propriedade do bem examinado. 
- Declarações de Terceiros: outra forma de evidência, consiste em obter 
declarações de terceiros escritas (formais) ou verbais (informais) acerca de certos fatos 
ou transações contábeis; normalmente, os terceiros consultados mantêm uma relação 
de interesse com a entidade auditada (podem ser Clientes, Fornecedores, Acionistas, 
Investidores, Governo, Bancos, etc.).
- Documentos Hábeis: a evidência documental é muito utilizada pelos auditores 
na busca da comprovação dos fatos e transações (a maioria das transações quase 
sempre estará acompanhada por um documento hábil que lhe explicará as origens, 
como por exemplo, cheques, notas fiscais, contratos, faturas, recibos, duplicatas, 
extratos, atas, etc.); quanto à credibilidade os documentos hábeis podem ser 
classificados em dois: (a) externos – preparados fora da entidade sob exame; e (b) 
internos – preparados dentro da entidade. 
- Declarações de Administradores e Empregados da Entidade: outra forma 
de evidência consiste em obter declarações de administradores e funcionários da 
entidade auditada escritas (formais) ou verbais (informais) acerca de certos fatos ou 
transações contábeis. 
- Cálculos e Conferências: esta evidência traz importante contribuição no 
sentido de identificar as várias possibilidades de erro que ocorrem nos cálculos 
aritméticos essenciais à contabilidade; além de conferir a exatidão de tais cálculos, o 
auditor deve refazer os mesmos cálculos, registrando-os adequadamente. 
- Procedimentos Satisfatórios de Controles Internos: outra forma importante 
de evidência consiste em obter a confirmação da qualidade dos controles internos e 
sistema contábil em uso pela entidade, pois essa é uma prova de que as informações 
das demonstrações contábeis merecem confiança. 
- Eventos Subseqüentes: com este tipo de evidência o auditor poderá 
acompanhar determinadas alterações da posição das demonstrações contábeis da 
entidade auditada referentes ao encerramento do exercício social, à luz dos 
acontecimentos posteriores relativos ao novo exercício social que se inicia; dessa 
maneira, o auditor tem a possibilidade de constatar ocorrência de certos fatos 
posteriores importantes, por exemplo, se certos créditos foram realizados, ou se o valor 
contabilizado de um dívida foi de fato aquele pago no seu vencimento. 
- Correlação (Cruzamento) dos Dados: esta evidência consiste da identificação 
pelo, auditor das inter-relações de dados existentes na contabilidade; o auditor 
deverá encontrar essas inter-relações para que o sistema contábil possa 
merecer sua confiança. 
32
33 
12 AMOSTRAGEM 
O auditor poderá aplicar a técnica de amostragem quando determinar o método 
de seleção de itens a serem testados ou a extensão de um teste de auditoria. De 
acordo com as NBC T 11.11.1.3 até 11.11.1.8, a amostragem pode ser definida da 
seguinte forma: 
Amostragem é a utilização de um processo para obtenção de dados aplicáveis a 
um conjunto, denominado universo ou população, por maio do exame de uma parte 
deste conjunto denominado amostra. 
Amostra estatística é aquela em que a amostra é selecionada cientificamente 
com a finalidade de que os resultados obtidos possam ser estendidos ao conjunto de 
acordo com a teoria da probabilidade ou as regras estatísticas. O emprego de 
amostragem estatística é recomendável quando os itens da população apresentam 
características homogêneas. 
Amostra não-estatística (por julgamento) é aquela em que a mostra é 
determinada pelo auditor utilizando sua experiência, critério e conhecimento da 
entidade. 
Quando utilizar os métodos de amostragem estatística ou não estatística (por 
julgamento), o auditor deve projetar e selecionar uma amostra de auditoria, aplicar a 
essa amostra procedimentos de auditoria e avaliar os resultados da amostra, de forma 
a proporcionar evidência de auditoria suficiente e apropriada. 
Amostragem de auditoria é a aplicação de procedimentos de auditoria sobre 
uma parte da totalidade dos itens que compõem o saldo de uma conta, ou classe de 
transações, para permitir que o auditor obtenha e avalie a evidência de auditoria sobre 
algumas características dos itens selecionados, para formar, ou ajudar a formar, uma 
conclusão sobre a população. 
É importante reconhecer que certos procedimentos de auditoria aplicados na 
base de testes não estão dentro da definição de amostragem. Os testes aplicados na 
totalidade da população não se qualificam como amostragem de auditoria. 
A amostra pode ser definida da seguinte maneira: avaliação e análise dos 
controles internos e sistemas contábeis e verificação da relevância (materialidade) das
operações (fatos contábeis/financeiros) – Valor. Na realização do cálculo da amostra 
tem que dar importância a relevância das operações realizadas. 
A amostra selecionada pelo auditor deve ter relação direta com o volume de 
transações realizadas pela entidade na área ou na transação objeto de exame, como 
também com os efeitos nas posições patrimonial e financeira da entidade e o resultado 
por ela obtido no período. (NBC T 11.11.2.1.1). 
Ao planejar e determinar a amostra de auditoria o auditor deve levar em 
34 
consideração os seguintes fatores: 
a. Objetivos da auditoria, o auditor deve considerar os objetivos específicos 
a serem atingidos e os procedimentos de auditoria que têm maior 
probabilidade de atingir esses objetivos; 
b. População objeto da amostra, a população é a totalidade dos dados do 
qual o auditor deseja tirar a amostra para chegar a uma conclusão; Os 
testes aplicados na totalidade da população não se qualificam como 
amostragem de auditoria. 
c. Estratificação da amostra, é considerada o processo de dividir uma 
população em subpopulações, cada qual contendo um grupo de unidades 
de amostragem com características homogêneas ou similares, a fim de 
auxiliar no planejamento eficiente e eficaz da amostra; 
d. Tamanho da amostra, ao determinar o tamanho da amostra, o auditor 
deve considerar o risco de amostragem, bem como os erros toleráveis e 
os esperados; e alguns casos como: avaliação de risco de controle, 
redução no risco de detecção devido a outros testes executados 
relacionados com as mesmas asserções, número de itens da população e 
valor envolvido, estes devem ser levados em consideração pelo auditor, 
pois afetam o tamanho da amostra; 
e. Risco da amostragem, surge da possibilidade de que a conclusão do 
auditor, com base em uma amostra, possa ser diferente da conclusão que 
seria alcançada se toda a população estivesse sujeita ao mesmo 
procedimento de auditoria; o auditor está sujeito ao risco de amostragem 
nos testes de observância: risco de subavaliação da confiabilidade e 
risco de superavaliação da confiabilidade e testes substântivos: risco de 
rejeição incorreta e risco e aceitação incorreta. O tamanho da amostra é
afetado pelo nível do risco de amostragem que o auditor está disposto a 
aceitar dos resultados da amostra. Quanto mais baixo o risco que o 
auditor estiver disposto a aceitar, maior deve ser o tamanho da amostra ; 
f. Erro tolerável, é o erro máximo na população que o auditor está disposto 
a aceitar e, ainda sim, concluir que o resultado da amostra atingiu o 
objetivo esperado. Quanto menor o erro tolerável, maior deve ser o 
tamanho da amostra; e 
g. Erro esperado, ao determinar o erro esperado o auditor deverá 
considerar: os níveis de erros identificados em auditorias anteriores, 
mudança nos procedimentos da entidade e evidência obtida na aplicação 
de outros procedimentos de auditoria. Se o auditor espera que a 
população contenha erro, é necessário examinar uma amostra maior do 
que quando não se espera erro, para concluir que o erro real da 
população não excede o erro tolerável planejado. Tamanhos menores de 
amostra justificam-se quando se espera que a população esteja isenta de 
erros. 
Com a finalidade de evidenciar os seus trabalhos, a seleção de amostra deve 
35 
ser documentada pelo auditor e considerar: 
a. O grau de confiança depositada sobre o sistema de controles internos das 
contas, classes de transações ou itens específicos; 
b. A base de seleção; 
c. A fonte de seleção; e 
d. O número de itens selecionados. 
Na seleção da amostra devem ser consideradas: 
a. Seleção Aleatória ou randômica, assegura que todos os itens da 
população ou do estrato fixado tenham idêntica possibilidade de serem 
escolhidos; 
b. Seleção Sistemática ou por intervalo, observando um intervalo constante 
entre as transações realizadas; 
c. Seleção Casual, a critério do auditor, baseada em sua experiência 
profisssional.
36 
Para a avaliação dos resultados da amostra, o auditor deve: 
a. Analisar qualquer erro detectado na amostra; 
b. Extrapolar os erros encontrados na amostra para a população; e 
c. Reavaliar o risco de amostragem. 
13 FRAUDE E ERRO 
De acordo com a NBC T 11 – IT (Interpretação Técnica) 3, este capítulo 
proporciona esclarecimentos sobre a responsabilidade do auditor nas fraudes e erros, 
nos trabalhos de auditoria. 
O termo FRAUDE refere-se a ato intencional de omissão ou manipulação de 
transações, adulteração de documentos, registros e demonstrações contábeis. A 
fraude pode ser caracterizada por: 
a) manipulação, falsificação ou alteração de registros ou documentos, de modo a 
modificar os registros de ativos, passivos e resultados; 
b) apropriação indébita de ativos; 
c) supressão ou omissão de transações nos registros contábeis; 
d) registro de transações sem comprovação; e 
e) aplicação de práticas contábeis indevidas. 
E já o termo ERRO refere-se a ato não-intencional na elaboração de registros e 
demonstrações contábeis, que resulte em incorreções deles, consistente em: 
a) erros aritméticos na escrituração contábil ou nas demonstrações contábeis; 
b) aplicação incorreta das normas contábeis; e 
c) interpretação errada das variações patrimoniais.
A responsabilidade primeira (primária) na prevenção e identificação de fraudes 
e/ou erros é da administração da entidade, mediante a manutenção de adequado 
sistema de controle interno, que, entretanto, não elimina o risco de sua ocorrência. 
O auditor não é responsável nem pode ser responsabilizado pela prevenção de 
fraudes ou erros. No entanto, deve planejar seu trabalho avaliando o risco de sua 
ocorrência, de maneira a ter grande probabilidade de detectar aqueles que impliquem 
efeitos relevantes nas demonstrações contábeis. 
Ao planejar a auditoria, o auditor deve indagar da administração da entidade 
37 
auditada sobre qualquer fraude e/ou erro que tenham sido detectados. 
Ao detectá-los, o auditor tem a obrigação de comunica-los à administração da 
entidade e sugerir medidas corretivas, informando sobre os possíveis efeitos no seu 
parecer, caso elas não sejam adotadas. 
Para detectar as fraudes e erros, a auditor deverá avaliar criticamente o sistema 
contábil, incluindo o controle interno, tanto em termos de concepção quanto de 
funcionamento efetivo, concedendo especial atenção às condições ou eventos que 
representem aumento de risco de fraude ou erro, que incluem: 
a) Estrutura ou atuação inadequada da administração da entidade auditada ou de 
algum dos seus membros, por exemplo: a alta administração é controlada por 
pessoas ou pequeno grupo, não existindo estrutura de supervisão eficaz; a 
reputação da administração é duvidosa; etc. 
b) Pressões internas e externas, exemplo: o setor econômico no qual a entidade 
se insere está em declínio, e as falências estão aumentando; há 
desentendimentos entre os acionistas, os quotistas e a administração; etc. 
c) Transações que pareçam anormais, exemplo: especialmente as que tenham 
efeitos significativos sobre os resultados, realizadas em datas próximas do fim 
do exercício; pagamentos que pareçam excessivos em relação aos serviços 
prestados; entre outros. 
d) Problemas internos no cumprimento dos trabalhos de auditoria, exemplo: 
registros inadequados, arquivos incompletos, ajustes excessivos nos livros e 
contas, transações não registradas de acordo com os procedimentos usuais e 
contas não conciliadas com os registros; mudanças inexplicáveis nos 
indicadores econômicos, financeiros e operacionais; experiência anterior com 
fraude e/ou erro; entre outros.
e) Fatores específicos no ambiente de sistemas de informação computadorizados, 
exemplo: incapacidade ou dificuldade para extrair informações dos arquivos de 
computador, devido à falta de documentação, ou à documentação 
desatualizada, de programas ou conteúdos de registros; grande quantidade de 
alterações nos programas, que não foram documentadas, aprovadas e 
testadas; e falta de conciliação geral entre as transações processadas em forma 
computadorizada e as bases de dados, de um lado; e os registros contábeis, de 
outro. 
Existe risco inevitável de que distorções relevantes resultantes de fraude e, em 
menor grau, de erro possam deixar de ser detectados, devido as limitações inerentes a 
auditoria. E se for descoberto, posteriormente, que durante o período coberto pelo 
parecer do auditor, exista distorção relevante não refletida ou não corrigida nas 
demonstrações contábeis, resultantes de fraude e/ou erro, isto não significa que o 
auditor deixou de cumprir as Normas de Auditoria Independente das Demonstrações 
Contábeis. Pois o que irá determinar o cumprimento dessas normas será a adequação 
dos procedimentos de auditoria adotados nas circunstâncias e do seu parecer com 
base nos resultados desses procedimentos. 
Existe maior chance de não detectar distorção relevante resultante de fraude do 
que não detectar distorção relevante resultante de erro, pois a fraude geralmente 
envolve atos planejados para oculta-la, exemplos: conluio, falsificação, apresentação 
de informações intencionalmente erradas ao auditor. 
Se o auditor concluir que a fraude e/ou erro têm efeito relevante sobre as 
demonstrações contábeis, e que isso não foi apropriadamente refletido ou corrigido, ele 
deve emitir seu parecer com ressalva ou com opinião adversa. E se não foi possível 
para o auditor determinar se houve fraude e/ou erro, devido a limitações impostas pelas 
circunstâncias, e não pela entidade, ele deve avaliar o tipo de parecer a emitir. 
As Comunicações de fraude e/ou erro realizadas pelo auditor: 
- Á Administração: o auditor deverá comunicar a administração da entidade 
auditada descobertas factuais envolvendo fraude, podendo ser de forma verbal ou 
escrita - dependendo da ocasião, tão cedo quanto possível, mesmo que o efeito 
potencial sobre as demonstrações contábeis seja irrelevante; 
38
- Á Terceiros: o sigilo profissional normalmente impede o auditor de comunicar 
fraude e/ou erro a terceiros. Mas em certas ocasiões, quando houver obrigação legal 
de fazê-lo, ao auditor poderá ser requerida a quebra de sigilo profissional. 
O auditor pode concluir que é necessário retirar-se do trabalho quando a 
entidade não tomar as medidas corretivas relacionadas com fraude, que ele considera 
necessárias as circunstâncias, mesmo quando a fraude for relevante para as 
demonstrações contábeis. 
39 
14 UTILIZAÇÃO DE TRABALHOS DE ESPECIALISTAS 
Através da NBC P 1.8, será demonstrado a utilização de especialistas, pelo 
auditor independente, como parte da evidência de seus trabalhos de auditoria das 
demonstrações contábeis. 
“Especialista” significa: indivíduo ou empresa que possua habilidades, 
conhecimento e experiência em determinadas áreas não relacionadas a auditoria ou a 
contabilidade. Podendo ser: 
a. Contratado pela entidade auditada; 
b. Contratado pelo auditor independente; 
c. Empregado pela entidade auditada; ou 
d. Empregado pelo auditor independente (e não auxiliar do processo de 
auditoria). 
O auditor independente ao utilizar de trabalhos realizados por outros 
especialistas, legalmente habilitados, deverá obter evidência suficiente de que tais 
trabalhos são adequados para fins de auditoria. Mas se este for seu empregado, não 
será necessário avaliar sua competência profissional a cada trabalho, mas haverá 
necessidade de supervisão. 
Apesar do auditor possuir um vasto conhecimento sobre os negócios em geral, 
isto não significa que o mesmo tenha que ter competência para agir em áreas opostas 
a sua competência profissional.
O auditor independente ao realizar seu trabalho de auditoria pode necessitar 
obter evidências para dar suporte as suas conclusões, podendo ser de forma 
independente ou em conjunto com a entidade auditada. Exemplos dessas evidências 
serão citados abaixo, na forma de relatórios, declarações ou opiniões de especialistas: 
a. Avaliação de certos tipos de ativos, exemplo: máquina e equipamentos, 
40 
terrenos e edificações, obras de arte e pedras preciosas; 
b. Condições físicas de ativo ou determinação de quantidades, exemplo: 
jazidas e reservas de petróleo, minerais estocados, vida útil 
remanescente de máquinas e equipamentos; 
c. Determinação de montantes que requeiram métodos ou técnicas 
especializadas, exemplo: avaliações atuariais; 
d. Medição do estágio de trabalhos completados ou a completar em 
contratos em andamento; 
e. Interpretações de estatutos, contratos, leis e outros regulamentos. 
Ao analisar a necessidade de obter trabalho de especialista, o auditor 
independente não poderá esquecer de considerar os seguintes fatos: 
- a relevância do item da demonstração contábil que está sendo analisada; 
- o risco de distorção ou erro levando em conta a natureza e a complexidade do 
assunto sendo analisado; 
- conhecimento da equipe de trabalho e a experiência prévia dos aspectos que 
estão sendo considerados; e 
- a quantidade e qualidade de outras evidências de auditoria disponíveis para 
sua análise. 
Ao planejar o uso do trabalho de um especialista, o auditor deverá avaliar: 
a. A Competência Profissional do Especialista, verificando: 
- se o especialista tem certificação profissional, licença ou registro no órgão de 
classe que se lhe aplica; e 
- a experiência e reputação no assunto em que o auditor busca evidência de 
auditoria. 
b. A Objetividade do Especialista, o risco de que está objetividade seja 
prejudicada aumenta quando:
- o especialista é empregado da entidade auditada; ou 
- o especialista é relacionado de alguma forma a entidade auditada (ser 
41 
dependente financeiramente ou detém investimento na mesma). 
E se auditor independente não sentir segurança na competência profissional ou 
na objetividade do especialista, o mesmo poderá buscar evidências através de outros 
especialistas de sua confiança ou aplicar procedimentos adicionais de auditoria, 
devendo discutir suas opiniões com administração da entidade auditada. 
Desta forma, o auditor independente deve avaliar a qualidade e suficiência do 
trabalho do especialista, verificando se a substância das conclusões do especialista 
fornece suporte adequado para as demonstrações contábeis ou se foi adequadamente 
refletida nas mesmas. Considerando assim, parte da evidência de auditoria relacionada 
ao item da demonstração contábil sob análise. 
Ao analisar se a fonte de dados utilizada pelo especialista é apropriada para 
determinadas circunstâncias, o auditor independente deve utilizar as seguinte medidas: 
- questionar ao especialista se os procedimentos aplicados são suficientes para 
garantir que a fonte de dados é relevante e confiável; e 
- testar ou revisar na extensão necessária a fonte de dados empregada pelo 
especialista. 
A responsabilidade do auditor fica restrita a sua competência profissional. 
Quando o auditor independente realizar um parecer sem ressalva, não poderá fazer 
referência do trabalho de especialista em seu parecer. Mas em casos onde o 
especialista legalmente habilitado, for contratado pela entidade (sem vínculo 
empregatício), para realizar serviços que tenham efeitos relevantes nas demonstrações 
contábeis, deverá ser divulgado nas demonstrações contábeis e o auditor ao emitir seu 
parecer poderá fazer referência ao trabalho do especialista.
42 
15 INDEPENDÊNCIA 
A independência é essencial para se realizar auditoria independente. Através da 
NBC P 1.2 a independência será explicada da seguinte forma: 
Conceito (NBC P 1.2.2) 
Independência é o estado no qual as obrigações ou os interesses da entidade 
de auditoria são, suficientemente, isentos dos interesses das entidades auditadas para 
permitir que os serviços sejam prestados com objetividade. Em resumo, podemos 
considerar como sendo a capacidade que a entidade de auditoria tem de julgar e atuar 
com integridade e objetividade, permitindo a emissão de relatórios ou pareceres 
imparciais em relação à entidade auditada, aos acionistas, aos sócios, aos quotistas, 
aos cooperados e a toda as demais partes que possam estar relacionadas com o seu 
trabalho. 
A independência determina: 
a. independência de pensamento; 
b. aparência de independência. 
Exemplos de como a independência pode ser afetada: 
a. por ameaças de interesse próprio; 
b. auto-revisão; 
c. defesa de interesses da entidade auditada; 
d. familiaridade, e 
e. intimidação. 
Quando as ameaças forem identificadas, excetos aquelas consideradas 
insignificantes, devem ser definidas e aplicadas salvaguardas adequadas para reduzir 
a ameaça em um nível aceitável ou eliminá-la. Essa decisão deve ser documentada.
Perda de Independência (NBC P 1.2.3) 
A perda de independência da entidade de auditoria em relação a entidade 
auditada são caracterizadas por determinadas situações. Sendo assim, será 
demonstrado abaixo alguns exemplos destas situações: 
1. interesses financeiros, estes podem ser: interesses financeiros diretos, 
43 
interesses financeiros indiretos 
2. se a entidade de auditoria, um membro da equipe de auditoria ou outros 
membros dentro da entidade de auditoria ou responsável técnico do 
trabalho de auditoria, em nível gerencial, que possam influenciar o 
resultado dos trabalhos, ou um membro imediato da família destas 
pessoas tiver um interesse financeiro direto ou indireto relevante na 
entidade auditada. 
3. As únicas ações disponíveis para eliminar a perda de independência são 
as seguintes: 
a. alienar o interesse financeiro direto antes de a pessoa física tornar-se 
membro da equipe de auditoria; 
b. alienar o interesse financeiro indireto relevante em sua totalidade 
ou alienar uma quantidade suficiente dele para que o interesse 
remanescente deixe de ser relevante antes de a pessoa tornar-se 
membro da equipe de auditoria; ou 
c. afastar o membro da equipe de auditoria do trabalho da empresa 
auditada. 
4. No caso de sócio da entidade de auditoria ou membro imediato de sua 
família, as ações de que tratam as alíneas “a” e “b” acima devem ser 
tomadas antes do início dos trabalhos. 
5. Violação inadvertida no tocante interesse financeiro em uma entidade 
auditada; 
6. A perda de independência ainda pode ocorrer através: 
a. operações de créditos e garantias com a entidade auditada; 
b. relacionamentos comerciais com a entidade auditada; 
c. relacionamentos familiares e pessoais com a entidade auditada;
44 
d. atuação como administrador ou diretor da entidade auditada. 
Operações de Créditos e Garantias (NBC P 1.2.4) 
A entidade de auditoria, sócios, membros da equipe e membros imediatos da 
família destas pessoas não podem ter operações relevantes de operações de créditos 
ou garantia de operações de créditos com instituições financeiras que sejam entidade 
auditada. As seguintes transações são permitidas se realizadas dentro dos requisitos e 
das condições oferecidos a terceiros: 
a. operações de créditos para aquisição de veículo; 
b. arrendamento de veículo; 
c. saldos em cartão de crédito que não superem 20 salários-mínimos; e 
d. operações de créditos para aquisição de imóveis, com garantia. 
Caso o empréstimo não seja feito em condições normais de crédito para 
quaisquer das partes, é necessário uma das seguintes ações para impedir a 
caracterização da perda de independência: 
a. liquidação total do empréstimo pela entidade de auditoria; 
b. liquidação total do empréstimo pelo sócio ou membro da equipe da 
entidade de auditoria; ou 
c. afastamento do sócio ou membro da equipe de trabalho de auditoria. 
Relacionamentos Comerciais com a Entidade Auditada (NBC P 1.2.5) 
As transações comerciais da entidade de auditoria, de sócios e membros da 
equipe de auditoria com uma entidade auditada devem ser realizadas dentro do curso 
normal de negócios e na mesma condição com terceiros. Apesar disso, essas 
operações não podem ser de tal dimensão que criem uma ameaça de interesse 
próprio. 
Quando afetar a independência do auditor, no caso de relacionamentos 
comerciais em condições diferenciadas, priviligiadas e relevantes com entidades 
auditadas, deve ser adotada uma das seguintes ações: 
a. terminar o relacionamento comercial;
45 
b. substituir o membro da equipe que tenha relacionamento comercial; ou 
c. recusar a realização do trabalho de auditoria. 
Relacionamentos Familiares e Pessoais (NBC P 1.2.6) 
A perda da independência pode ocorrer de várias maneiras, entre eles as 
responsabilidades do membro da equipe de auditoria no trabalho, a proximidade do 
relacionamento e o papel do membro da família ou de relacionamento pessoal na 
entidade auditada. 
As funções ocupadas por pessoas próximas ou familiares, que prejudicam a 
independência da entidade de auditoria, são aquelas que: 
a. exercem influência significativa sobre as políticas operacionais, financeiras ou 
contábeis. Exemplos: presidente, diretor, administrador, gerente geral de uma entidade 
auditada; 
b. exercem influência nas Demonstrações Contábeis da entidade auditada. 
Exemplos (funções críticas no ambiente contábil): controller, gerente da contabilidade, 
contador; e 
c. são consideradas sensíveis sob o ponto de vista da auditoria. Exemplos 
(cargos com monitoramento dos controles internos da entidade auditada): tesoureiro, 
auditor interno, gerente de compras/vendas, entre outros. 
Vínculos Empregatícios ou Similares por Administradores, Executivos ou 
Empregados da Entidade Auditada Mantidos, Anteriormente, com a entidade de 
Auditoria (NBC P 1.2.7) 
A independência da entidade de auditoria ou membro de sua equipe pode ser 
comprometida se um diretor ou um administrador ou empregado da entidade auditada, 
em condições de exercer influência direta e significativa sobre o objeto do trabalho de 
auditoria, tiver sido um membro da equipe de auditoria ou sócio da entidade de 
auditoria. Este comprometimento da independência ocorre dependendo dos seguintes 
fatores: 
a. influência do cargo da pessoa na entidade auditada; 
b. grau de envolvimento que a pessoa terá com a equipe de auditoria;
c. tempo decorrido desde que a pessoa foi membro da equipe de auditoria ou da 
46 
entidade de auditoria; e 
d. cargo que a pessoa tiver exercido na equipe ou na entidade de auditoria. 
Atuando como Administrador ou Diretor de Entidades Auditadas (NBC P 
1.2.8) 
Se um sócio ou um membro da entidade de auditoria atuar também como 
diretor, membro do conselho de administração, conselho fiscal ou executivo da 
entidade auditada, a ameaça criada à perda de independência é de tal magnitude que 
não existe salvaguarda ou ação a ser aplicada que possa impedir o conflito de 
interesse. E neste caso, a realização do trabalho deve ser recusada. 
Rotação dos Líderes de Equipe de Auditoria (NBC P 1.2.9) 
Visando possibilitar contínua renovação da objetividade e do ceticismo do 
auditor, necessários na auditoria, é requerida a rotação dos responsáveis técnicos 
pelos trabalhos na entidade auditada. 
Alguns fatores que possam influenciar a objetividade e o ceticismo do auditor: 
a. tempo que o profissional faz parte da equipe de auditoria; 
b. função do profissional na equipe de auditoria. 
A fim de impedir o risco de perda da objetividade e do ceticismo do auditor, é 
necessária a aplicação das seguintes ações: 
a. rotação do pessoal de liderança da equipe de auditoria a intervalos menores 
ou iguais a cinco anos consecutivos; e 
b. intervalo mínimo de três anos para o retorno do pessoal de liderança à equipe. 
Prestação de Outros Serviços (NBC P 1.2.10) 
As entidades de auditoria prestam, usualmente, outros serviços para as 
entidades auditadas, compatíveis com seu nível de conhecimento e capacitação. 
Na maioria das vezes, a prestação desses outros serviços, não de auditoria, 
proporcionam às equipes de auditoria desenvolvimento de conhecimentos relativos aos
negócios e operações da entidade auditada, que são proveitosos para o próprio 
trabalho de auditoria. Sendo que, a prestação desses outros serviços, não podem criar 
ameaças à independência da entidade de auditoria ou de membros da equipe de 
auditoria. 
Os princípios básicos que devem fundamentar qualquer regra de independência 
47 
do auditor são: 
a. o auditor não deve auditar o seu próprio trabalho; 
b. o auditor não deve exercer funções gerenciais na entidade auditada; e 
c. o auditor não deve promover interesses da entidade auditda. 
Entre outros, os serviços abaixo, também chamados de consultoria, podem 
caracterizar a perda de independência: 
a. serviços de avaliação de empresas e reavaliação de ativos; 
b. serviços de assistência tributária, fiscal e parafiscal; 
c. serviços de auditoria interna à entidade auditada; 
d. serviços de consultoria de sistema de informação computadorizado; 
e. serviços de apoio em litígios, perícia judicial ou extrajudicial; 
f. serviços de finanças corporativas e assemelhados; 
g. serviços de seleção de executivos; 
h. registro (escrituração) contábil. 
Presentes e Brindes (NBC P 1.2.11) 
Aceitar presentes, brindes ou outros benefícios de uma entidade auditada pode 
criar conflitos de interesse e, por conseguinte, perda de independência. Quando uma 
entidade de auditoria ou um membro de equipe aceitam presentes, brindes ou outros 
benefícios cujo o valor não seja claramente insignificante, a perda de independência é 
caracterizada, não sendo possível a aplicação de qualquer salvaguarda. 
Litígios em Curso ou Iminentes (NBC P 1.2.12) 
Quando há, ou é provável haver, um litígio entre a entidade de auditoria ou um 
membro da sua equipe e a entidade auditada, pode ser criado o conflito de interesse. O
relacionamento entre a administração da entidade auditada e os membros da equipe 
de auditoria precisa ser caracterizado por total franqueza e divulgação completa de 
todos os aspectos das operações de negócios da entidade auditada. 
Incompatibilidade ou Inconsistência do Valor dos Honorários(NBC P 1.2.13) 
Quando os honorários de auditoria forem de valor, substancialmente, inferior ao 
estabelecido para os outros serviços que a entidade de auditoria realize para a 
entidade auditada, pode se estabelecer o conflito de interesses, por razões de 
dependência financeira e, por conseguinte, a perda de independência. 
É necessário que o conjunto dos honorários de serviços prestados a entidade 
auditada, ou seja, os de auditoria e os demais, seja relevante dentro do total de 
honorários da entidade de auditoria. 
Considera-se como conjunto de honorários relevante aquele que represente 
25% (vinte e cinco por cento), ou mais, do total de honorários da entidade de auditoria. 
48 
* Lembrete Importante: 
O Auditor Independente: 
 Deve ser independente, não podendo deixar-se influenciar por fatores 
estranhos, por preconceitos ou quaisquer outros elementos materiais ou 
afetivos que resultem perda, efetiva ou aparente, de sua independência; 
 Deve recusar o trabalho ou renunciar a função na ocorrência de qualquer 
das hipóteses de conflitos de interesses. 
16 CARTA DE RESPONSABILIDADE DA ADMINISTRAÇÃO 
A carta de responsabilidade da Administração é o documento emitido pelos 
administradores da entidade auditada e endereçada ao auditor independente, 
confirmando as informações e dados fornecidos ao auditor, as bases de preparação, 
apresentação e divulgação das demonstrações contábeis submetidas a auditoria.
Sempre que o auditor independente executa um trabalho de auditoria, aplica 
procedimentos com a finalidade de obter evidências ou provas suficientes para 
fundamentar sua opinião sobre as Demonstrações Contábeis examinadas. 
Como nem todas as evidências podem ser obtidas através de documentos, mas 
também a partir de informações verbais da administração, das gerências e do 
responsável pela contabilidade, torna-se necessário confirma-las através da Carta de 
Responsabilidade da Administração. 
O auditor independente pode utilizar-se de inúmeras formas de confirmação da 
administração sobre os atos de gestão. As atas de reuniões do Conselho de 
Administração e da Diretoria são documentos importantes para atestar a aprovação 
dos órgãos de administração para determinados atos e fatos administrativos. Cópias de 
cartas ou memorandos podem ser documentos suficientes a comprovação de 
transações específicas. 
É comum o auditor elaborar pedidos, por escrito, a quem tenha poder de 
49 
decisão, como forma de esclarecer determinada transação. 
A carta, todavia, tem finalidade mais ampla, ou seja, de resumir no final de um 
período todas as informações relevantes que dizem respeito a uma das demonstrações 
contábeis. 
É possível que o auditor tenha evidências de fatos que contradigam os termos 
da Carta de Responsabilidade. Neste caso o auditor deve investigar as circunstâncias 
das contradições e, inclusive, questionar e investigar outras informações transmitidas 
pela administração da entidade. 
Quando o auditor não obtiver evidências, através da aplicação dos 
procedimentos de auditoria, sobre o fato substancial que tenha relevância na formação 
de sua opinião sobre as demonstrações contábeis do período examinado, isso 
constituirá uma limitação de amplitude de exame, independentemente da existência da 
Carta de Responsabilidade da Administração. 
Existindo fatos, decisões, projeções e contingências que não possam ser 
evidenciados pelo auditor, cabendo, no caso, a Carta de Responsabilidade da 
Administração como um elemento de suporte para o trabalho de auditoria. Isto não 
elide o auditor independente de avaliar os termos da informação e comprovação da 
administração, aceitando-a ou não, em face das circunstâncias por ele conhecidas.
A Carta de Responsabilidade ou qualquer outra informação dada por escrito pela 
administração da entidade auditada não elimina a necessidade do auditor de obter 
evidências sobre transações realizadas, pois não objetiva a eliminação de 
procedimentos de auditoria e nem substitui o trabalho do auditor independente. 
A Carta de Responsabilidade da Administração deve ser emitida no final de um 
período com a mesma data do parecer de auditoria sobre as demonstrações contábeis 
a que se refere. Esta carta constitui papel de trabalho do auditor, devendo ser 
arquivada junto aos demais papéis do exercício como uma das evidências do trabalho 
realizado. 
Os objetivos do auditor independente em obter a Carta de Responsabilidade da 
50 
Administração podem ser resumidos como segue: 
a. Atender as Normas de Auditoria Independente; 
b. Obter evidência auditorial por escrito; 
c. Delimitar as responsabilidades do auditor e da administração; 
d. Dar mais confiabilidade as informações verbais obtidas durante a 
auditoria; 
e. Dar garantias ao auditor independente quanto as responsabilidades 
posteriores a realização do trabalho, onde o nome do auditor esteja 
diretamente envolvido, tais como a apresentação das demonstrações aos 
sócios ou acionistas, a divulgação perante terceiros, e outros. 
f. Possibilitar esclarecimentos sobre pontos não constantes das 
demonstrações contábeis tais como contigências ou responsabilidades 
não divulgadas, possibilidades efetivas de realização de determinados 
ativos e também aspectos de continuidade operacional. 
O Conteúdo da Carta de Responsabilidade da Administração devem ser 
considerados os seguintes: 
- ter data igual aquela do parecer do auditor independente; 
- ser endereçada ao auditor independente; 
- fazer referência as demonstrações contábeis objeto da auditoria;
- mencionar que a administração cumpriu com as normas e regulamentos a que 
51 
a entidade está sujeita; 
- mencionar que o sistema contábil e os controles internos adotados pela 
entidade são de responsabilidade da administração e adequados ao su tipo de 
atividade e volume de transações; 
- confirmar que todas as transações efetuadas no período foram devidamente 
registradas no sistema contábil, de acordo com a legislação vigente; 
- confirmar que as estimativas contábeis foram efetuadas com base em dados 
consistentes; 
- confirmar que não há contigências ambientais, fiscais, trabalhistas, 
previdenciárias e legais que possam afetar substancialmente a situação financeira e 
patrimonial da entidade auditada além daquelas que foram divulgadas nas 
Demonstrações Contábeis; 
- confirmar que não há nenhum fato conhecido que possa impedir a continuidade 
normal das atividades da entidade; 
- confirmar que todos os livros e registros contábeis e documentos 
comprobatórios foram colocados a disposição dos auditores; e outros itens. 
Providências para situações de recusa da administração em fornecer a Carta de 
Responsabilidade: 
No caso da administração se recusar a fornecer a Carta de Responsabilidade ao 
auditor independente, isto constituirá uma limitação no escopo do seu exame. Se a 
administração transmitiu em informação verbal, mas se recusa a confirmá-la por 
escrito, isto constituirá uma limitação no escopo do exame do auditor. 
Exemplo de Carta de Responsabilidade da Administração (Modelo Padrão): 
(cidade) (dia) (mês) (ano) 
________________, ________ de ________ de ________ . 
À 
(nome do auditor) 
(endereço do escritório que vai emitir o parecer)
52 
Prezados Senhores: 
REFERENTE: Carta de 
Responsabilidade da 
Administração da (nome da 
entidade), referente às 
Demonstrações Contábeis 
levantadas em (data) 
_______________ . 
A presente refere-se aos exames procedidos por V. Sas. Nas demonstrações contábeis 
de nossa entidade, correspondentes ao exercício (ou período – quando se tratar de 
menos de 12 meses) findo em ________ de ________ de ________ e está sendo 
emitida em atendimento às exigências das Normas de Auditoria Independente, 
aprovadas pelo Conselho Federal de Contabilidade. 
Nesse sentido, estamos confirmando a V.Sas. as seguintes informações: 
01 – O sistema contábil e de controles internos adotados pela entidade no período são 
de nossa responsabilidade, sendo adequados ao tipo de atividade e volume de 
transações que tem nossa entidade. 
02 – Confirmamos que todas as transações efetuadas no período pela nossa entidade 
foram devidamente registradas na contabilidade de acordo com a legislação vigente. 
03 – A entidade tem cumprido toda as disposições de seus contratos que poderiam, 
em caso de Descumprimento, ter efeito relevante sobre as demonstrações contábeis. 
04 – Nossa administração cumpriu todas as normas e regulamentos a que a entidade 
está sujeita e não houve qualquer comunicação referente à inobservância de 
exigências de autoridades regulamentadoras com respeito a aspectos financeiros. 
05 – Foram adequadamente contabilizados e divulgados nas demonstrações contábeis: 
(a) Transações e saldos com “partes relacionadas”; 
(b) Prejuízos ou lucros decorrentes de compromissos de compra e venda; 
(c) Acordos para a recompra de ativos anteriormente vendidos; 
(d) Ativos dados em garantia. 
06 – Não temos planos ou intenções que possam afetar substancialmente o valor ou a 
classificação de ativos e passivos constantes das demonstrações contábeis. 
07 – Que todos os livros, registros contábeis, documentação comprobatória e todas as 
atas das reuniões dos Acionistas (ou Sócios, Associados e Diretores), foram colocados 
à sua disposição. 
08 – Não existem irregularidades pendentes envolvendo a administração ou 
empregados que possam ter efeito significativo sobre as demonstrações contábeis. 
09 – A entidade não tem ônus ou gravames sobre os seus ativos que não os 
mencionados na nota explicativa nº. _____ .
10 – As estimativas foram contabilizadas com base em dados consistentes confirmados 
por nossos assessores jurídicos (ou outros assessores), quando necessário. 
11 – Não há quaisquer contingências fiscais, trabalhistas, previdenciárias, comerciais e 
legais que possam afetar a situação financeira e patrimonial da entidade e influir 
significativamente na sua avaliação como empreendimento em continuidade. 
53 
OU 
As contingências fiscais, trabalhistas, previdenciárias, comerciais e legais, que 
reconhecemos existir nesta data são: 
a) 
b) 
c) 
O não reconhecimento destas contingências está fundamentada no parecer de nossos 
assessores jurídicos, cuja cópia já entregamos a V.Sas. 
12 - Não é de nosso conhecimento qualquer evento subseqüente à data do 
encerramento do exercício até a presente data, que possa afetar de forma relevante a 
posição patrimonial e financeira, bem como o resultado do período. 
13 – Não há nenhum fato conhecido que possa impedir a continuidade normal das 
atividades da entidade. 
14 – Julgamos que os seguros contratados foram efetuados em valores suficientes 
para cobrir eventuais sinistros que possam ocorrer, impedindo a continuidade normal 
dos negócios sociais. 
15 – Outros esclarecimentos (se houver). 
Atenciosamente, 
DIRETOR (ES) CONTABILISTA 
(NOME E CARGO) (NOME E Nº. DE REGISTRO NO CRC)
54 
17 TESTES DE OBSERVÂNCIA E TESTES SUBSTANTIVOS 
Os procedimentos de auditoria interna são o conjunto de procedimentos 
técnicos, incluindo testes de observância e testes substantivos, que permitem ao 
auditor interno obter evidências ou provas suficientes e adequadas para fundamentar 
suas conclusões e recomendações. Formando sua opinião por meio dos itens 
examinados, ou seja, seu parecer sobre as demonstrações contábeis auditadas. 
Sendo assim os procedimentos de auditoria são adotados: antes do 
encerramento do exercício; na data de seu término; após o encerramento do exercício 
e antes da elaboração das demonstrações; depois da elaboração das demonstrações 
contábeis. E estes procedimentos de auditoria são divididos em testes de observância 
e testes substantivos, sendo realizados devido à complexidade e ao volume das 
operações. 
Os testes de observância, também conhecidos como testes de aderência, visam 
a obtenção de uma possível segurança de que os controles internos estão funcionando 
de forma efetiva e de acordo como foi estabelecido pela administração, ou seja, verifica 
a existência, a efetividade e a continuidade dos controles internos, inclusive quanto ao 
seu cumprimento pelos funcionários da Entidade. 
Um exemplo a ser citado seria o teste de observância do sistema de controle 
interno, onde o auditor se certifica de que o sistema de controle interno levantado é o 
que realmente está sendo utilizado. Segundo Almeida (2003) muitas vezes ocorre o 
seguinte: a empresa possui um excelente sistema de controle interno descrito em seu 
manual interno, mas na prática a situação é inversa. E quando isto ocorrer, o auditor 
deve alterar as informações, de forma a ajustá-las a real situação existente na 
entidade. Sendo assim, o sistema de controle interno praticado, não pode ser diferente 
do descrito nos manuais de procedimentos. 
Os testes substantivos têm por finalidade a obtenção de evidências quanto à 
suficiência, exatidão e validade dos dados produzidos pelo sistema contábil da 
entidade. Estes testes dividem-se em testes de transações e saldos e procedimentos 
de revisão analítica. Na aplicação dos procedimentos de revisão analítica, o auditor 
deve considerar: 
a) o objetivo dos procedimentos e o grau de confiabilidade dos resultados 
alcançáveis;
b) a natureza da entidade e o conhecimento nas auditorias anteriores; e 
c) a disponibilidade de informações, sua relevância, confiabilidade e 
55 
comparabilidade. 
O auditor deve objetivar as seguintes conclusões, na aplicação dos testes 
substantivos: 
1. Existência: se o componente patrimonial existe em certa data; 
2. Direitos e Obrigações: se efetivamente existem em certa data; 
3. Ocorrência: se a transação de fato ocorreu; 
4. Abrangência: se todas as transações estão registradas; 
5. Mensuração, Apresentação e Divulgação: se os itens estão avaliados, 
divulgados, classificados e descritos de acordo com os Princípios 
Fundamentais de Contabilidade e as Normas Brasileiras de 
Contabilidade. 
Na aplicação dos testes de observância e substantivos, o auditor deve 
considerar os seguintes procedimentos técnicos básicos: 
1. Inspeção – exame de registros, documentos e de ativos tangíveis; 
2. Observação – acompanhamento de processo ou de procedimento quando 
de sua execução; 
3. Investigação (Averiguação) e Confirmação Externa – obtenção de 
informações junto a pessoas ou entidades conhecedoras da transação, 
dentro ou fora da entidade; 
4. Cálculo – conferência da exatidão aritmética de documentos 
comprobatórios, registros e demonstrações contábeis e outras 
circunstâncias; 
5. Revisão Analítica – verificação do comportamento de valores 
significativos, mediante índices, quocientes, quantidades absolutas ou 
outros meios, com vistas a identificação se situação ou tendências 
atípicas.
56 
18 OUTRAS TÉCNICAS CORRENTES 
Técnicas (Procedimentos) de Auditoria 
Após o auditor avaliar o controle interno, irá verificar a extensão de seu trabalho, 
os tipos de procedimentos que serão aplicados, a data e o período de sua aplicação e 
a combinação das técnicas que proporcionarão a prova mais eficiente com o melhor 
tempo adequado, sendo primordial para a elaboração do programa de auditoria. 
Segundo Crepaldi (2000), técnicas de auditoria ou procedimentos de auditoria, 
ambas são consideradas técnicas que adotadas em conjunto, permite ao auditor a 
formação fundamentada da opinião sobre o seu trabalho executado ou sobre as 
demonstrações financeiras. Tendo sempre atitude profissional e independência com 
relação às informações obtidas. E quando o auditor for escolher as técnicas de 
auditoria mais apropriadas para o seu trabalho, deverá ficar atento para: 
- Permanecer dentro do objetivo e limitações do trabalho contrato; 
- Alcançar as melhores provas razoavelmente possíveis; 
- Aplicar somente os testes e procedimentos que sejam úteis para obter os 
objetivos do exame em determinada situação; 
- Considerar todos os erros possíveis; 
- Coordenar os procedimentos a serem aplicados aos itens em questão. 
As técnicas de auditoria são consideradas métodos empregados pelo auditor 
para obter evidências de auditoria. As principais técnicas de auditoria de acordo com a 
maioria dos autores, são as seguintes: 
1. Inspeção e Contagem Física; 
2. Confirmação Externa (Circularização); 
3. Inspeção Documental; 
4. Conferência Aritmética (Recálculos); 
5. Observação e Averiguação; 
6. Correlação.
57 
E já de acordo com a NBC T 11, as técnicas de auditorias são: 
a. Inspeção; 
b. Observação; 
c. Investigação e Confirmação (Interna e Externa); 
d. Cálculo; 
e. Revisão Analítica . 
1. Inspeção e Contagem Física 
Através destas duas técnicas o auditor examina pessoalmente o bem, 
constatando sua existência (Inspeção); está técnica também permite auditor conferir 
quantidades declaradas (Contagem Física), assim como verificar o pleno uso e a 
qualidade dos bens auditados. 
A Contagem Física, ou o exame físico, é a verificação in loco, considerada uma 
técnica de auditoria utilizada para as contas do ativo, identificando de forma física o 
bem declarado nas demonstrações financeiras. Abaixo serão citados ativos que 
geralmente são submetidos ao exame físico pelo auditor, exemplos (ALMEIDA, 2003): 
- Dinheiro em caixa; 
- Estoques; 
- Títulos, como: ações, títulos de aplicações financeiras, entre outros; 
- Bens do ativo imobilizado. 
A técnica de contagem física proporciona ao auditor a formação de sua opinião 
quanto à existência física do objeto ou do item analisado. Está técnica quando for 
executada pelo auditor deve possuir as seguintes características segundo Attie (1998): 
- Identificação: comprovação, por meio do exame visual do item específico a ser 
examinado; 
- Existência Física: comprovação, através da constatação visual, do objeto ou 
item analisado realmente existe; 
- Autenticidade: ter a capacidade de identificar se o item ou o objeto analisado é 
verdadeiro;
- Quantidade: apuração das quantidades reais existentes fisicamente, ficando 
58 
satisfeito somente após a apuração adequada; 
- Qualidade: exame visual, verificando que o objeto examinado continua em bom 
estado de uso, podendo ser aproveitado, e não está sendo desperdiçado, merecendo 
fé. 
A Contagem física não existe sozinha, é considerada uma técnica complementar 
para o auditor poder se certificar de que existe uma correspondência contábil. 
Podendo, desta forma verificar que os registros contábeis e seus valores, estão todos 
corretos, em função da qualidade do item analisado. 
Aplicação: coleta de evidências sobre bens integrantes do ativo permanente, 
estoques, numerários em mãos, títulos negociáveis e outros valores mobiliários. 
2. Confirmação Externa ou Circularização 
Por meio desta técnica o auditor obtém uma declaração escrita junto a fontes 
externas (terceiros); consiste em fazer com que a entidade auditada prepare e 
despache cartas dirigidas a pessoas jurídicas ou físicas com as quais mantém relações 
de negócio, solicitando que confirmem, em carta dirigida diretamente ao auditor, qual a 
situação desses negócios, em data determinada. 
A Circularização ou confirmação externa, também chamada de confirmação com 
terceiros, para Almeida (2003) é uma técnica utilizada pelo auditor para confirmar, 
através de cartas, bens de propriedades da empresa em poder de terceiros, direitos a 
receber e obrigações, conforme exemplos citados abaixo: 
- dinheiro em conta corrente bancária; 
- contas a receber de clientes; 
- estoques e títulos em poder de terceiros; 
- contas a pagar a fornecedores; 
- empréstimos a pagar. 
Esta técnica de auditoria consiste em fazer com que a entidade auditada expeça 
cartas dirigidas a empresas ou a pessoas com as quais mantém relação de negócios, 
solicitando que confirmem, através de carta dirigida diretamente ao auditor, a situação 
desses negócios, em data determinada. Consiste na obtenção de declaração formal de
pessoas não ligadas a entidade auditada, de fatos relativos a operações realizadas 
pela entidade. O fato de as pessoas de quem as declarações são obtidas não serem 
ligadas, isto é, não terem interesses a proteger perante a entidade auditada, permite 
que as informações sejam fornecidas com isenção e possibilitem, portanto um maior 
grau de confiança. 
A circularização ou confirmação externa seria um pedido de confirmação, esta 
59 
confirmação pode ser: 
1. Positivo – (resposta obrigatória) sendo utilizado quando, por intermédio da 
entidade, o auditor solicita uma resposta a pessoa de quem deseja a confirmação de 
informações. Pode ser dividido da seguinte maneira: 
- Branco: quando não são indicados no pedido valores ou saldos a serem 
confirmados; 
- Preto: seria o inverso do branco, ou seja, quando indicados no pedido valores 
ou saldos, de um determinado período, a serem confirmados; 
2. Negativo – (a resposta não é obrigatória) na falta de confirmação da parte da 
pessoa consultada, fica subentendido que ela concorda com os valores ou saldos a 
serem confirmados. E quando não há resposta significa a confirmação dos valores ou 
saldos consultados. Geralmente o pedido negativo é usado como complemento do 
pedido positivo. A utilização da carta registrada garante que a pessoa de quem deseja 
obter confirmação recebeu o pedido. 
Aplicação: coleta de evidências sobre contas a pagar e receber, saldos 
bancários, saldos de empréstimos, estoques em poder de terceiros, passivos 
contingentes, coberturas de seguros e credores em geral. 
Modelo de carta para clientes:
60 
Modelo de carta para clientes: 
________________, _____, de ___________ de 20____. 
(Nome e endereço do 
Cliente ou fornecedor) 
Prezados Senhores: 
Para fins de simples conferência, é favor confirmar diretamente aos 
nossos auditores o saldo de nossa conta em ......... de ........................ 20........., 
no total de R$ ............ conforme abaixo especificado, utilizando-se para tanto o 
incluso envelope selado. 
Se algum valor relacionado tiver sido liquidado ou estiver em divergência 
com os registros de V. Sas., pedimos indicar na coluna “Observações” a data do 
pagamento ou a natureza da divergência. 
Antecipadamente gratos, subscrevemos-nos, 
atenciosamente, 
(Assinatura da empresa auditada) 
............................................................................................................................. 
A – (Nome e endereço do auditor) 
credor 
Confirmamos a exatidão do saldo -------- de R$ ...................................... 
devedor 
em nossa conta, nos livros da empresa: ............................................................ 
em .............. de ................................ de 20......... . 
Nº da duplicata / Vencimento / Importância / Data do pagamento ou 
Observações 
________________ , _____ de ____________ de 20 _____ . 
Assinatura e carimbo 
(do cliente)
3. Inspeção Documental 
Esta técnica é utilizada pelo auditor para examinar a comprovação documental 
das transações; compreende a verificação da legitimidade do documento, autorização 
cabível (geral ou específica) e correta contabilização da transação. Tendo como 
evidência os documentos hábeis. 
Para Crepaldi (2000) a técnica de inspeção documental tem como finalidade 
comprovar as transações legais, comerciais ou de controle, evidenciadas por 
documentos comprobatórios da efetividade destas transações. 
O auditor ao realizar o exame dos documentos originais, deverá verificar: 
- Autenticidade, se o documento é realmente verdadeiro e fidedigno; 
- Normalidade, se realmente refere-se à operação contabilizada e se a operação 
61 
corresponde com os objetivos da empresa; 
- Aprovação, se o documento está corretamente preenchido, até mesmo com 
data, destinatário, cálculos, entre outros dados. 
- Registro, comprovando que o registro das operações é adequado em função 
da documentação examinada e se esta refletida contabilmente em conta apropriadas. 
E se o documento examinado for oficial, contrato e escritura, o auditor deverá 
verificar se existe o registro em órgão competente, retirando a possibilidade de 
suspeita. 
De acordo com Almeida (2003) existem dois tipos de documentos: 
- Documentos Internos – são produzidos pela própria entidade, exemplos: 
relatório de despesas; boletim de caixa; requisição de compra; folha de 
pagamento; registro de empregados; livros sociais como: atas de reunião de 
acionistas, conselho de administração, diretoria e conselho fiscal; entre 
outros. 
- Documentos Externos - são fornecidos por terceiros à empresa, onde 
geralmente comprovam algum tipo de transação. E o auditor ao analisar os 
documentos externos tem o objetivo de verificar a veracidade dos valores 
registrados. Estes documentos representam os comprovantes hábeis que 
suportam os lançamentos contábeis nas contas de ativo, passivo, receita e 
despesa. Exemplos: notas fiscais, faturas e duplicatas de fornecedores;
contratos; certificados de propriedade de veículos; apólice de seguro; 
contratos. 
Aplicação: a inspeção documental se aplica a todos os documentos, registros e 
relatórios que chegam ao conhecimento do auditor; o contrato íntimo com a 
documentação da entidade auditada faz com que o auditor possa identificar 
rapidamente itens ou transações aparentemente não usuais e que merecem 
maior atenção e exame mais cuidadoso. 
4. Conferência Aritimética (Recálculos) 
Esta é uma técnica utilizada pelo auditor para fazer cálculos, quer na forma de 
soma, conferência ou alguma outra; os cálculos não precisam ser refeitos exatamente 
na forma original, podendo ser realizados de forma global. Recálculos globais, um 
exemplo a ser citado: depreciação; Recálculo detalhado: amortização de empréstimo. 
O contador realiza diversos cálculos para a elaboração das demonstrações 
financeiras, e quando comete um erro de cálculo, significa que as demonstrações terão 
informações errôneas. Desta forma, o auditor precisa conferir todos os itens, mesmo se 
este já foi conferido pela empresa. 
Através da técnica de recálculos, também chamada de técnica de conferência de 
cálculos, o mesmo tem capacidade para constatar a adequação das operações 
aritméticas e financeiras. Apesar de ser considerada a técnica mais simples e completa 
por si mesma, é a única que consegue constatar as diversas operações que envolvam 
somas e cálculos. 
Exemplos de transações onde o auditor necessita utilizar esta técnica de 
62 
auditoria - Recálculo ou Conferência de Cálculos, (ATTIE, 1998): 
- Cálculo de valorização de estoques; 
- Somas do razão/diário auxiliar de clientes/fornecedores; 
- Cálculo da equivalência patrimonial sobre os investimentos; 
- Cálculo dos dividendos a distribuir aos acionistas; 
- Cálculos de amortização de despesas antecipadas e diferidas; 
- Cálculos das depreciações dos bens do ativo imobilizado; 
- Cálculos de variação monetária e cambial sobre empréstimos;
- Cálculos dos juros provisionados. 
Todos estes cálculos e somas citados a cima, necessitam da conferência do 
auditor, sendo que provam somente a exatidão matemática, e para determinar a 
validade dos algarismos componentes é necessário realizar outros testes. 
Aplicação: aplica-se para refazer os cálculos realizados no sistema contábil, 
nos livros de contas e demonstrações financeiras. 
5. Observação e Averiguação 
Estas duas técnicas são complementares, visto que pela observação o auditor 
observa continuamente as atividades da entidade auditada, buscando possíveis 
desvios em relação às políticas, normas e procedimentos estabelecidos, enquanto que 
pela averiguação, o auditor faz perguntas aos administradores e funcionários da 
entidade auditada, visando obter esclarecimentos quanto a certas questões 
importantes. 
A observação consiste no acompanhamento de processo ou procedimento de 
63 
sua execução, podendo revelar erros, problemas ou deficiências. 
De acordo com Attie (1998, pág. 143) podemos citar alguns exemplos de 
procedimentos de auditoria de observação: 
- observação de despesas consideradas como disponível; 
- observação de itens de movimentação morosa ou obsoletos durante a 
contagem de estoques; 
- observação quanto a uniformidade de obediência aos princípios de 
contabilidade; 
- observação quanto a correta classificação contábil; 
- observação de passivos não registrados. 
Um exemplo prático a ser citado seria: ao avaliar a possibilidade de mercadorias 
saírem de um estabelecimento industrial sem a devida documentação, o auditor pode 
observar se os procedimentos de controle interno previstos estão sendo cumpridos, no 
sentido de se identificar a circulação de mercadorias, mediante a conferência das 
mercadorias e da documentação exigida, no momento da saída. Trata-se de um teste 
de observância flagrante.
Aplicação: são técnicas utilizadas ao longo de todo o processo de auditoria, 
64 
tanto para o teste controles internos quanto para o teste de saldos contábeis. 
6. Correlação (Cruzamento) 
É a técnica pela qual o auditor inicialmente se utiliza do método das 
partidas dobradas para o reconhecimento das transações, posteriormente 
compara os saldos das contas ou grupos de contas, das demonstrações 
contábeis em curso, com as contas e grupos de contas correspondentes de anos 
anteriores, pesquisando, assim, as variações ocorridas mais significativas. 
É considerada a técnica de correlação das informações obtidas, um 
relacionamento harmônico do sistema contábil de partidas dobradas. 
O auditor, no momento da realização do trabalho de auditoria, com certeza 
efetuará serviços que terão alguma relação com outras áreas do resultado do exercício 
ou do balanço. O auditor estará realizando a correlação das informações obtidas, 
quando for observado o relacionamento entre estas áreas. 
Podemos citar alguns exemplos de procedimentos de auditoria referente a 
correlação (ATTIE, 1998, pág. 142): 
- recebimentos de duplicatas a receber, que afetam as disponibilidades e contas 
a receber; 
- pagamentos a fornecedores, que afetam contas a pagar e o disponível; 
- constituição da provisão para crédito de liquidação duvidosa, que afeta o 
resultado e as contas a receber; 
- depreciação do imobilizado, que afeta o resultado e as depreciações 
acumuladas. 
Aplicação: esta técnica é empregada para fazer uma revisão analítica das 
contas e grupos de contas das demonstrações contábeis da entidade auditada. 
7. Revisão Analítica 
Segundo Almeida (2003) a revisão analítica tem como objetivo detectar e 
analisar situações anormais e significativas constadas nas demonstrações contábeis, 
mais precisamente nas contas do balanço patrimonial e nas da demonstração do
resultado do exercício. Auxiliando assim, a identificação de áreas com problemas ou 
prioritárias, onde o auditor terá que concentrar mais sua atenção. 
As situações anormais que mais geram preocupações para os auditores são: 
- registro de transação fora dos princípios de contabilidade geralmente aceitos; 
- mudança na aplicação de um princípio contábil (inconsistência); 
- erro; 
- irregularidade. 
O auditor necessita também estabelecer o inter-relacionamento entre as contas 
65 
e transações, exemplos: 
- vendas e contas a receber; 
- custo das vendas e estoques; 
- imposto sobre vendas (ICMS, IPI, ISS, PIS, etc) e vendas; 
- salários e encargos sociais (INSS e FGTS); entre outros exemplos. 
E se o auditor encontrar situações anormais significativas na empresa auditada, 
após a execução dos procedimentos citados acima, deverá analisar suas causas e 
determinar as influências nas demonstrações financeiras e em seu parecer. 
A revisão analítica deve ser realizada na visita preliminar e antes dos testes nas 
contas de ativo, passivo, receitas e despesas, ajudando o auditor no planejamento do 
serviço de auditoria e na determinação do volume, tipos e épocas de aplicação dos 
procedimentos de auditoria, e sendo complementada na visita final. 
O auditor deve calcular os índices econômico-financeiros como parte do serviço 
de revisão analítica. Esses índices quando são comparados com os de outras 
empresas, mas do mesmo ramo, ou com índices de anos anteriores da mesma 
empresa, gera uma sensibilidade ao auditor sobre tendências e flutuações incomuns. 
Para Almeida (2003) os principais índices utilizados pelos auditores são os seguintes: 
- Índices de Liquidez; 
- Índices de Capitalização; 
- Índices de Lucratividade; 
- Índices de Rotatividade; 
- Índices de Volume de Operações.
66 
19 PARECER DE AUDITORIA: REDAÇÃO, MODALIDADES E DESTINATÁRIOS 
Parecer de Auditoria (NBC T 11, Item – 11.3) 
O “Parecer do Auditor Independente”, é o documento mediante o qual o auditor 
expressa sua opinião, de forma clara e objetiva, sobre as demonstrações contábeis 
nele indicadas. O auditor assume, através do parecer, responsabilidade técnico-profissional 
definida, inclusive de ordem pública. O parecer representa a etapa final do 
trabalho do auditor. 
Os Parágrafos do Parecer são considerados os seguintes: 
Parágrafo Introdutório – estabelece o propósito do trabalho realizado, 
identificando as demonstrações contábeis auditadas, e define as responsabilidades da 
administração da entidade e dos auditores; 
Parágrafo de Extensão – determina a abrangência/extensão do trabalho de 
auditoria; 
Parágrafo de Opinião – expressa a opinião dos auditores sobre as 
demonstrações contábeis auditadas. 
Os Aspectos Observados na Emissão do Parecer: 
- Conteúdo e forma de apresentação das demonstrações contábeis; 
- Limitações impostas a extensão do trabalho; 
- Incertezas quanto a fatos/eventos relevantes; 
- Demonstrações contábeis que não foram auditadas. 
Para Sá (2002) A redação do parecer de auditoria pode ser considerada 
variável, naturalmente, está de acordo com o seu objetivo e as cautelas do auditor 
quanto as suas afirmativas. Por exemplo, a redação de um parecer sobre a verificação 
de estoques seria diferente da redação de outras análises. Para cada caso, deve 
constar na redação o que realmente interessa, não fugindo do assunto. 
Em condições normais, o parecer é dirigido aos acionistas, cotistas, ou sócios, 
ao conselho de administração ou a diretoria da entidade, ou outro órgão equivalente, 
segundo a natureza desta. Em circunstâncias próprias, o parecer é dirigido ao 
contratante dos serviços. 
O parecer deve identificar as demonstrações contábeis sobre as quais o auditor 
está expressando sua opinião, indicando, outrossim, o nome da entidade, as datas e
períodos a que correspondem, devendo constar no parecer a mesma data da 
conclusão do trabalho de auditoria. O parecer deve ser datado e assinado pelo 
contador responsável pelos trabalhos, e conter seu número de registro no Conselho 
Regional de Contabilidade. No caso de companhias abertas, o contador deverá ser 
registrado na CVM. 
O parecer de auditoria classifica-se em 4 tipos de pareceres, segundo a 
67 
natureza da opinião do auditor que contem, em: 
Parecer Sem Ressalva (NBC T 11, Item – 11.3.2) 
O parecer sem ressalvas também pode ser chamado de parecer limpo, ele é 
emitido quando as demonstrações contábeis examinadas representam adequadamente 
a posição patrimonial, financeira e de resultado da entidade, sendo elaboradas de 
acordo com as Normas e Princípios Fundamentais de Contabilidade, em todo os seus 
aspectos relevantes. 
O auditor não deve emitir parecer sem ressalva quando existir qualquer das 
circunstâncias seguintes, que, na sua opinião, tenham efeitos relevantes para as 
demonstrações contábeis: 
a. Discordância com a administração da entidade a respeito do conteúdo 
e/ou forma de apresentação das demonstrações contábeis; 
b. Limitação na extensão do seu trabalho 
Quando ocorrer incerteza em relação a fato relevante, cujo desfecho poderá 
afetar significativamente a posição patrimonial e financeira da entidade, bem como o 
resultado das suas operações, deve o auditor acionar um parágrafo de ênfase em seu 
parecer, após o parágrafo de opinião, fazendo referência a nota explicativa da 
administração, que deve descrever de forma mais extensa, a natureza e, quando 
possível, o efeito da incerteza. 
Na hipótese do emprego de parágrafo de ênfase, o parecer permanece na 
condição de parecer sem ressalva. 
Parecer Com Ressalva (NBC T 11, Item –11.3.4) 
O parecer com ressalva é emitido quando o auditor conclui que o efeito de 
alguma discordância com a administração quanto ao conteúdo ou forma de 
apresentação das demonstrações contábeis ou limitação na extensão de um certo
trabalho não é relevante o suficiente para emitir um parecer adverso ou com abstenção 
de opinião. 
O parecer com ressalva deve obedecer ao modelo do parecer sem ressalva, 
com a utilização das expressões “exceto por”, “exceto quanto” ou “com exceção de” 
referindo-se aos efeitos do assunto objeto da ressalva. 
Parecer Adverso (NBC T 11, Item – 11.3.5) 
O auditor deve emitir parecer adverso quando verificar que as demonstrações 
contábeis estão incorretas ou incompletas, em tal magnitude que impossibilite a 
emissão do parecer com ressalva. 
Parecer com Abstenção de Opinião (NBC T 11, Item – 11.3.5) 
É aquele quando o auditor não consegue obter as evidências/provas suficientes 
para fundamentar sua opinião sobre as demonstrações contábeis, em função de 
limitação excessiva na extensão do trabalho de auditoria. 
A abstenção de opinião em relação às demonstrações contábeis tomadas em 
conjunto não elimina a responsabilidade do auditor de mencionar, no parecer, qualquer 
desvio relevante que possa influenciar a decisão do usuário dessas demonstrações. 
Existem situações que levam o auditor a emitir parecer diferente desses quatro 
citados a cima, como é o caso do Parecer das Demonstrações Contábeis Consolidadas 
(NBC T 11, Item – 11.3.10), onde auditor poderá expressar opinião sobre as 
demonstrações contábeis apresentadas de forma condensada (ou consolidadas), 
desde que tenha emitido opinião sobre as demonstrações contábeis originais. 
68 
A entrega do parecer representa a conclusão do trabalho de auditoria.
69 
20 OS TIPOS DE AUDITORIA NAS EMPRESAS PÚBLICAS E PRIVADAS 
Tipos de Auditoria Governamental: 
Segundo Lima e Castro (2003) os tipos de auditoria governamental são: 
- Avaliação da Gestão: Objetiva emitir opinião com vista em certificar a 
regularidade das contas, verificar a execução de contratos, convênios, acordos e 
ajustes, a probidade na aplicação de recursos públicos e na guarda de 
administração de valores e outros bens da entidade ou a ela confiados. 
- Acompanhamento da Gestão: Tem como objetivo atuar em tempo real sobre os 
atos efetivos e os efeitos potenciais positivos e negativos de uma unidade ou 
entidade federal, evidenciando melhorias e economias existentes no processo 
ou prevenindo gargalos no desempenho de sua missão institucional. 
- Auditoria Contábil: Compreende o exame dos registros e documentos e a coleta 
de informações e confirmações mediante controle de uma unidade, entidade ou 
projeto. Objetiva obter elementos comprovatórios que permitam opinar se os 
registros contábeis foram efetuados de acordo com os Princípios Fundamentais 
da Contabilidade e se as demonstrações que deles se originaram refletem 
adequadamente a situação econômico-financeira do patrimônio. 
- Auditoria Operacional: Avalia as ações gerenciais e os procedimentos 
relacionados aos processos operacionais, das unidades da administração 
pública, programas de governo, projetos e atividades com o objetivo de emitir 
opinião fundamentada sobre a eficiência, eficácia e economicidade. É uma 
atividade de assessoramento ao gestor público. 
- Auditoria Especial: Tem por objetivo avaliar os fatos e situações considerados 
relevantes de natureza incomum ou extraordinária. Também é realizada para 
atender determinações expressas da autoridade competente.
70 
21 AUDITORIA GOVERNAMENTAL OU AUDITORIA NO SETOR PÚBLICO 
Conceito: Para Lima e Castro (2003) a auditoria no setor público é o conjunto 
de técnicas que visa avaliar a gestão pública pelos processos e resultados gerenciais e 
a aplicação de recursos públicos por entidades de direito público e privado, mediante 
confrontação de determinado critério técnico, operacional ou legal. É uma ferramenta 
de controle do estado para melhor aplicação de seus recursos, visando corrigir 
desperdício, improbidade, negligência e omissão. 
Objetivo: O objetivo da auditoria governamental é garantir os resultados 
operacionais da empresa pública, comprovando a legalidade e a legitimidade dos atos 
e fatos administrativos, bem como avaliar os resultados alcançados sob aspectos da 
eficiência, eficácia e economicidade da gestão orçamentária, financeira, patrimonial, 
operacional, contábil e finalística das unidades e entidades da administração pública, 
em todas as suas esferas de governo e níveis de poder, e ainda a aplicação de 
recursos públicos por entidades de direito privado. 
21.1 Tipos de Auditoria Governamental 
Segundo Lima e Castro (2003) os tipos de auditoria governamental são: 
- Avaliação da Gestão: Objetiva emitir opinião com vista em certificar a regularidade 
das contas, verificar a execução de contratos, convênios, acordos e ajustes, a 
probidade na aplicação de recursos públicos e na guarda de administração de valores 
e outros bens da entidade ou a ela confiados. 
- Acompanhamento da Gestão: Tem como objetivo atuar em tempo real sobre os atos 
efetivos e os efeitos potenciais positivos e negativos de uma unidade ou entidade 
federal, evidenciando melhorias e economias existentes no processo ou prevenindo 
gargalos no desempenho de sua missão institucional. 
- Auditoria Contábil: Compreende o exame dos registros e documentos e a coleta de 
informações e confirmações mediante controle de uma unidade, entidade ou projeto. 
Objetiva obter elementos comprovatórios que permitam opinar se os registros 
contábeis foram efetuados de acordo com os Princípios Fundamentais da
Contabilidade e se as demonstrações que deles se originaram refletem 
adequadamente a situação econômico-financeira do patrimônio. 
- Auditoria Operacional: Avalia as ações gerenciais e os procedimentos relacionados 
aos processos operacionais, das unidades da administração pública, programas de 
governo, projetos e atividades com o objetivo de emitir opinião fundamentada sobre a 
eficiência, eficácia e economicidade. É uma atividade de assessoramento ao gestor 
público. 
- Auditoria Especial: Tem por objetivo avaliar os fatos e situações considerados 
relevantes de natureza incomum ou extraordinária. Também é realizada para atender 
determinações expressas da autoridade competente. 
71 
21.2 Controle Externo 
A constituição Federal estabelece que a fiscalização será exercida pelo 
Congresso Nacional, com o auxílio do Tribunal de Contas da União, mediante controle 
externo, e pelo sistema de controle interno de cada poder. 
O procedimento ordinário de realização do controle externo dá-se pelos 
processos de tomada e prestação de contas, complementado basicamente por 
auditorias, inspeções e acompanhamento da execução das atividades realizadas pelos 
órgãos e entidades durante o exercício financeiro, em que os fiscalizados enviarão, 
anualmente, aos Tribunais de Contas, documentos de comprovação da gestão. 
Poder legislativo e Controle externo: 
A ação fiscalizadora do Congresso Nacional é uma atividade de caráter 
contínuo, uma vez que monitora a aplicação dos recursos do orçamento do exercício, e 
com base nos resultados do acompanhamento e das eventuais avaliações, propõe 
alterações para futuros planos e orçamentos. 
A Constituição Federal de 1988 garantiu aos parlamentos brasileiroso pleno 
exercício das funções de fiscalização e controle, bem como os meios para conhecer a 
realidade das contas públicas e o desempenho do governo federal. 
A atividade fiscalizadora do Congresso Nacional, especialmente no que se refere 
ao orçamento, pode assumir várias formas, entre as quais se destacam:
- avaliações de políticas de caráter macro, por exemplo: a dívida externa ou o 
72 
sistema de saúde; 
- estudos de alguns programas ou projetos específicos, a exemplo da merenda 
escolar ou da reforma agrária; 
- análise do desempenho de órgãos e programas governamentais; 
- acompanhamento, de forma sistemática, da execução orçamentária da receita 
e da despesa, por meio de sistemas informatizados; e 
- investigação de denúncias sobre ilegalidades ou má aplicação de recursos 
públicos. 
Tribunal de Contas da União e controle externo: 
Os agentes administradores atuam como representantes de terceiros, isto é, do 
povo, pois os poderes que exercem não são próprios, mas atuados por representação, 
já que todo poder emana do povo e em seu nome é exercido. Os governantes, 
portanto, são gestores de bens alheios. Assim, é necessária a existência de um órgão 
que possa controlar a conduta administrativa desgarrada dessa função que lhe cabe e 
que possa ainda defender a administração contra o próprio administrador. O Tribunal 
de Contas cumpre esse papel. 
O Tribunal de Contas da União é órgão colegiado e suas deliberações são 
tomadas no Plenário ou em suas duas câmaras, podendo ocorrer, esporadicamente, 
decisões por despacho singular, nos casos previstos no regimento interno. 
A função sancionadora do Tribunal de Contas da União configura-se na 
aplicação aos responsáveis, em caso de ilegalidade de despesa ou irregularidade de 
contas, das seguintes sanções, isolada ou cumulativamente: 
- recolhimento do débito eventualmente apurado; 
- aplicação de multa ao agente público proporcional ao valor de prejuízo causado 
ao erário; o montante do dano é o limite máximo da penalidade; 
- declaração de inidoneidade do responsável por fraude em licitação para 
participar, por até cinco anos, de certames licitatórios promovidos pela administração 
pública, entre outros.
73 
21.3 Controle Interno Governamental 
O controle interno é exercido por órgão da administração da entidade auditada 
ou por seus delegados. Será constituído por um plano de organização, de métodos e 
medidas para proteger seus ativos, verificar a exatidão e a fidedignidade dos dados 
contábeis, incrementar a eficiência operacional e promover a obediência às diretrizes 
administrativas estabelecidas pelo sistema de controle interno de cada poder. 
Atuação do controle interno: 
1) Tomada de contas: no caso dos ordenadores de despesa das unidades da 
administração direta federal; daqueles que arrecadem, gerenciem ou guardem 
dinheiro, valores e bens da união, ou que por ele respondam; e daqueles que 
derem causa a perda, subtração, extravio ou estrago de valores, bens materiais 
públicos pelos quais sejam responsáveis; 
2) Prestação de Contas: no caso de dirigentes das entidades supervisionadas da 
administração indireta federal; dos responsáveis por entidades ou organizações, 
de direito público ou privado, que utilizem contribuições para fins sociais, 
recebam subvenções ou transferências à conta do tesouro; e das pessoas 
físicas que recebam recursos governamentais, para atender necessidades 
previstas em lei. 
Princípios do Controle Interno Governamental: 
Lima e Castro(2003) destacam os princípios do controle interno governamental: 
• Relação custo benefício: o custo do controle não deve exceder os benefícios por 
ele proporcionados; 
• Qualificação adequada, treinamento e rodízio de funcionários: deve existir uma 
política de pessoal que faça a seleção e treinamento funcional de forma 
criteriosa e sistematizada, rodízio de funções com vista em reduzir e eliminar 
fraudes e funcionários gozem férias regularmente; 
• Delegação de poderes e determinação de responsabilidades: deverá ser 
indicada com precisão a autoridade delegante, a delegada e o objeto da 
delegação; 
• Segregação de funções: deverá haver separação entre as funções de 
autorização e da aprovação de operações, execução, controle e contabilidade;
• Instruções devidamente formalizadas: os procedimentos devem ser disciplinados 
e formalizados por meio de instrumentos eficazes de forma clara objetiva e 
legítima; 
• Controle sobre as transações: deverá haver acompanhamento de fatos 
contábeis, financeiros e operacionais, relacionando-os com a finalidade do 
órgão/entidade;e 
• Aderência às diretrizes e normas legais: deverá haver sistemas que assegurem 
a observância às diretrizes, aos planos, às normas aos regulamentos e aos 
procedimentos administrativos internos. 
74 
21.4 Auditoria independente no setor público 
As Secretarias de Controle poderão contratar serviços de empresas de auditoria 
independente quando houver caráter de emergência ou de excepcionalidade, 
observando o processo licitatório, para, sob sua coordenação, atuar em instituições 
organizadas sob a forma de sociedades de economia mista e empresas públicas. 
21.5 Diferenças em relação à auditoria tradicional 
Na fase de planejamento, a auditoria integrada identifica macroatividades, 
controles e sistemas e seleciona, entre eles, os julgados essenciais para o correto uso 
dos recursos dentro da organização. Os itens selecionados constituem o objeto da 
auditoria integrada, ou seja, a auditoria é conduzida em base seletiva, parte por parte, 
em determinado período de tempo. 
O plano de auditoria integrada deverá conter, no mínimo, as seguintes 
informações: 
- o nome da entidade ou programa auditado, com aspectos importantes de seu 
campo de atuação, missão e objetivos atuais; 
- a legislação e as normas aplicáveis; 
- os principais sistemas de controles internos, com seus pontos fortes e fracos, 
seus pontos críticos e o grau de confiança depositado; 
- o risco da auditoria;
75 
- os destinatários do relatório de auditoria; 
- o objetivo geral e os objetivos específicos; 
- o cronograma de execução dos trabalhos; 
- estimativa de custos, entre outros. 
21.6 Fiscalização no setor público 
A fiscalização é considerada uma técnica de controle que visa comprovar se o 
objeto dos programas de governo existe, se corresponde as especificações 
estabelecidas, se atende as necessidades para as quais foi definido, se guarda 
coerência com as condições e características pretendidas e se os mecanismos de 
controle administrativo são eficientes. 
A finalidade da fiscalização é avaliar a execução dos programas de governo 
relacionados ou não nos orçamentos da União e no plano plurianual. 
21.7 Relatório de auditoria 
O relatório de auditoria constitui-se na forma pela qual os resultados dos 
trabalhos realizados são levados ao conhecimento das autoridades competentes, 
como, por exemplo, o relatório de auditoria de gestão. 
21.8 Parecer de auditoria 
O parecer de auditoria tem por objeto consignar qualquer irregularidade ou 
ilegalidade constada, indicando as medidas adotadas para corrigir as falhas 
identificadas, bem como avaliar a eficiência e a eficácia da gestão, inclusive quanto a 
economia de recursos públicos, como, por exemplo, o parecer de auditoria contábil da 
administração indireta.
76 
21.9 RESUMO SOBRE A AUDITORIA NO SETOR PÚBLICO 
 A fiscalização será exercida pelo Congresso Nacional mediante controle externo 
e pelo sistema de controle interno de cada Poder. 
 O controle externo é aquele instittuído e exercido por órgão (Casa legislativa ou 
Comissão Permanente ou de Inquérito), membro do Poder Legislativo ou por 
órgão ou membro do Tribunal de Contas da União, dos Estados, dos Municípios 
ou do Distrito Federal. 
 O controle interno é exercido por órgão da administração da entidade auditada 
ou por seus delegados. 
 O controle interno divide-se em Controle Interno Contábil e Controle Interno 
Administrativo. 
 Para exercer o controle dos recursos públicos, o sistema de controle interno do 
Poder Executivo Federal utiliza-se das técnicas de auditoria e fiscalização. 
 São princípios de controle interno: relação custo/benefício; qualificação 
adequada, treinamento e rodízio de funcionários; delegação de poderes e 
determinação de responsabilidades; segregação de funções; instruções 
devidamente formalizadas; controle sobre as transações e aderência as 
diretrizes e normas legais. 
 A auditoria governamental é o conjunto de técnicas que visa avaliar a gestão 
pública, pelos processos e resultados gerenciais, e a aplicação de recursos 
públicos por entidades de direito público e privado, mediante a confrontação 
entre uma situação encontrada com determinado critério técnico, operacional ou 
legal. 
 O objetivo da auditoria governamental é garantir os resultados operacionais da 
coisa pública, comprovando a legalidade e a legitimidade dos atos e fatos 
administrativos, bem como avaliar os resultados alcançados sob aspectos da
eficiência, eficácia e economicidade da gestão orçamentária, financeira, 
patrimonial, operacional, contábil e finalística das unidades e entidades da 
administração pública, em todas as suas esferas de governo e níveis de poder, e 
ainda a aplicação de recursos públicos por entidades de direito privado. 
 Os tipos de auditoria governamental são auditoria de avaliação da gestão, 
auditoria de acompanhamento da gestão, auditoria contábil, auditoria 
operacional e auditoria especial. 
 A fiscalização é uma técnica de controle que visa comprovar se o objeto dos 
programas de governo existe, se corresponde as especificações estabelecidas, 
se atende as necessidades para as quais foi definido, se guarda coerência com 
as condições e características pretendidas e se os mecanismos de controle 
administrativo são eficientes. 
77
78 
22 REFERÊNCIAS 
ALMEIDA, Marcelo C. Auditoria: um curso moderno e completo. 6. ed. – São Paulo: 
Atlas, 2003. 
CFC. Princípios Fundamentais e normas brasileiras de contabilidade, de auditoria e 
perícia. Brasília: CFC, 2006. 
CREPALDI, Silvio Aparecido. Auditoria Contábil: Teoria e Prática. São Paulo: Atlas, 
2000. 
GIL, Antonio de Loureiro. Auditoria de Negócios: Auditoria Governamental – 
contingências versus qualidade. 2 ed. – São Paulo: Atlas, 2002. 
LIMA, Diana Vaz de  CASTRO, Róbison Gonçalves. Fundamentos da Auditoria 
Governamental e Empresarial. São Paulo: Atlas, 2003. 
MARTINELLI AUDITORES. Apostila curso evolução da auditoria. São Paulo: Unicamp, 
2002. 
SÁ, Antonio Lopes De. Curso de Auditoria. 9ª ed. – São Paulo: Atlas, 2000. 
VINAGRE, Maria de F. M. A importância da evidência em auditoria. Disponível em: 
http://www.biblioteca.sebrae.com.br/bds/BDS.nsf/C7AED7E6A6531D6D03256FDC00 
515A42/$File/NT000A6492.pdf Acesso em 15 jan 2007.

Apostila de auditoria

  • 1.
    Instituto de EnsinoSuperior da Grande Florianópolis Curso de Ciências Contábeis Disciplina: Auditoria Apostila de Auditoria Professor André Marquart andré@lider.trix.net
  • 2.
    2 AUDITORIA CONTÁBIL 1. INTRODUÇÃO A AUDITORIA.........................................................................................................3 1.1. Origem da Auditoria.............................................................................................................. 3 1.2. Conceito e características da Auditoria Contábil ................................................................. 4 2. OBJETIVO E O CAMPO DE APLICAÇÃO .....................................................................................4 2.1. Objetivo da Auditoria ............................................................................................................ 4 2.2. Campo de Aplicação............................................................................................................. 5 3. AUDITORIA NA ÁREA EMPRESARIAL E NO SETOR PÚBLICO................................................5 4. AUDITORIA INTERNA E AUDITORIA EXTERNA INDEPENDENTE ............................................6 Quadro Comparativo - Auditoria Externa e Auditoria Interna ...............................................6 5. O PERFIL DO PROFISSIONAL AUDITOR .....................................................................................7 5.1. Habilidades ........................................................................................................................... 7 5.2. Responsabilidades ............................................................................................................... 7 6. O TRABALHO DE AUDITORIA.......................................................................................................7 6.1. Etapas do trabalho de auditoria............................................................................................ 7 6.2. Classificação da Auditoria .................................................................................................... 8 7. PLANEJAMENTO E EXECUÇÃO DOS TRABALHOS ................................................................10 8. PROCESSO DE AUDITORIA.........................................................................................................18 9. PAPÉIS DE TRABALHO................................................................................................................19 9.1 Finalidades:......................................................................................................................... 19 9.3. Propriedade ........................................................................................................................ 20 9.4. Guarda................................................................................................................................ 20 9.2 Características:................................................................................................................... 20 9.5. Modelos: ............................................................................................................................. 20 9.6. Divisão e Arquivamento:..................................................................................................... 21 9.7. Técnica de Elaboração de Papéis de Trabalho ................................................................. 22 9.8. Organização........................................................................................................................ 24 9.9. Codificação: ........................................................................................................................ 24 9.10. Indicadores de Exame (Indicadores de Realização do Trabalho): .................................... 25 9.11. Tipos de Papéis de Trabalho:............................................................................................. 25 9.12. Revisão dos Papéis de Trabalho........................................................................................ 25 10 O ESTUDO E AVALIAÇÃO DOS SISTEMAS DE CONTROLES INTERNOS.............................26 11 EVIDÊNCIAS OU PROVAS DE AUDITORIA................................................................................29 11.1 Risco (Risco de Irregularidades) ........................................................................................ 30 11.2 Materialidade ...................................................................................................................... 30 11.3 Custo................................................................................................................................... 30 11.4 Classificação das Evidências quanto à Finalidade ............................................................ 31 12 AMOSTRAGEM..............................................................................................................................33 13 FRAUDE E ERRO ..........................................................................................................................36 14 UTILIZAÇÃO DE TRABALHOS DE ESPECIALISTAS ................................................................39 15 INDEPENDÊNCIA ..........................................................................................................................42 16 CARTA DE RESPONSABILIDADE DA ADMINISTRAÇÃO.........................................................48 17 TESTES DE OBSERVÂNCIA E TESTES SUBSTANTIVOS........................................................54 18 OUTRAS TÉCNICAS CORRENTES..............................................................................................56 19 PARECER DE AUDITORIA: REDAÇÃO, MODALIDADES E DESTINATÁRIOS .......................66 20 OS TIPOS DE AUDITORIA NAS EMPRESAS PÚBLICAS E PRIVADAS...................................69 21 AUDITORIA GOVERNAMENTAL OU AUDITORIA NO SETOR PÚBLICO ................................70 21.1 Tipos de Auditoria Governamental..................................................................................... 70 21.2 Controle Externo................................................................................................................. 71 21.3 Controle Interno Governamental ........................................................................................ 73 21.4 Auditoria independente no setor público............................................................................ 74 21.5 Diferenças em relação à auditoria tradicional .................................................................... 74 21.6 Fiscalização no setor público ............................................................................................. 75 21.7 Relatório de auditoria.......................................................................................................... 75 21.8 Parecer de auditoria ........................................................................................................... 75 21.9 RESUMO SOBRE A AUDITORIA NO SETOR PÚBLICO................................................. 76 22 REFERÊNCIAS ..............................................................................................................................78
  • 3.
    3 1. INTRODUÇÃOA AUDITORIA 1.1. Origem da Auditoria Com o dinamismo do sistema capitalista, a expansão de mercado acabou por gerar o acirramento da concorrência, levando as empresas a ampliar suas instalações, fazer investimentos tecnológicos e aprimorar seus procedimentos a fim de tornar seus produtos mais atrativos. Surge então a necessidade de financiamento dos recursos, tanto com instituições financeiras, como com a abertura de seu capital. Os investidores então necessitavam conhecer a posição patrimonial e financeira das empresas, para que pudessem avaliar a segurança, liquidez e rentabilidade a ser alcançada. A melhor forma de obter estas informações sempre foi através das demonstrações contábeis. Como conseqüência, as demonstrações contábeis passaram a ter grande importância para os aplicadores de recursos, e, como medida de segurança, os investidores passaram a exigir que as demonstrações fossem examinadas por profissionais independentes da empresa e com capacidade técnica para tal, surge então a figura do auditor. Fatos Históricos: - Palavra Auditor – origina do verbo em inglês “to audit”, que significa examinar, ajustar, certificar; - Indícios: 1314 – criação do cargo de auditor do tesouro da Inglaterra; surgindo com enfoque fiscalizador na área pública; - Grande salto da auditoria ocorreu em 1929, após a quebra da bolsa, fazendo com que os EUA criassem o Comitê May, com o objetivo de estabelecer regras para empresas com ações cotadas em bolsa, tornando obrigatória a Auditoria Contábil Independente nos demonstrativos financeiros destas empresas; - Brasil: Instalação de multinacionais, CVM – Comissão de Valores Mobiliários e Lei 6.404/76 – Lei das Sociedades Anônimas. E através também do desenvolvimento econômico acelerado; intensificação do mercado financeiro e de capitais (bolsa de valores); criação de instituições, normas e leis para o exercício das atividades de auditoria; - Atualmente no Brasil as principais firmas de auditoria são filiais de outros países; - Em todos os países do mundo o desenvolvimento da auditoria foi conseqüência do desenvolvimento econômico, acompanhado pelo crescimento das sociedades anônimas e pela taxação de impostos.
  • 4.
    4 1.2. Conceitoe características da Auditoria Contábil É o estudo e avaliação sistemáticos das demonstrações contábeis de uma entidade, além dos controles internos e procedimentos utilizados para sua elaboração, com o objetivo de verificar a veracidade e exatidão das informações e transações contábeis, observando as normas contábeis internas e externas vigentes, apresentando parecer. Para Sá (2002, pág. 25) “Auditoria é uma tecnologia contábil aplicada ao sistemático exame dos registros, demonstrações, e quaisquer informes ou elementos de consideração contábil, visando apresentar opiniões, conclusões, críticas e orientações sobre situações ou fenômenos patrimoniais da riqueza aziendal, pública ou privada, quer ocorridos, quer por ocorrer ou prospectados e diagnosticados”. 2. OBJETIVO E O CAMPO DE APLICAÇÃO 2.1. Objetivo da Auditoria A auditoria tem por objetivos: - Através da análise dos registros contábeis, demonstrações, informes e elementos de considerações contábeis, apresentar uma opinião, conclusões, críticas, orientações sobre as situações ou fenômenos patrimoniais. - Promover a eficiência e a eficácia da transação operacional e financeira da empresa, visando à melhoria do ambiente de controle da entidade. - É o processo pelo qual o auditor se certifica da veracidade das demonstrações financeiras preparadas pela entidade auditada. - Assegurar que as demonstrações financeiras representem adequadamente a posição patrimonial e financeira, o resultado de suas operações e as origens e aplicações de recursos correspondentes aos períodos em exame, de acordo com os princípios de contabilidade aplicados com uniformidade durante períodos.
  • 5.
    - Assessorar aadministração no desempenho eficiente e eficaz de suas funções, fornecendo-lhe análise, avaliações e recomendações sobre as atividades auditadas, determinando-se os controles internos contribuam efetivamente para o cumprimento dos objetivos da Entidade (Interna). 5 2.2. Campo de Aplicação (Almeida, 2003) O que leva uma empresa a contratar um auditor interno: • Obrigação Legal (cias abertas, fundos de pensão, seguradoras e quase todas entidades do sistema financeiro nacional); • Medida de controle interno por parte da administração; • Imposição de bancos para conceder empréstimos; • Imposição de fornecedores para financiar matéria prima; • Atender exigências estatutárias ou do contrato social; • Compra ou venda da empresa; • Incorporação, fusão ou cisão; • Consolidação de demonstrações contábeis – empresas com mais de 30% de seu patrimônio investido em controladas. Órgãos relacionados com auditores: - CVM – Comissão de Valores Mobiliários; - Instituto Brasileiro de Contadores – IBRACON; - CFC e Conselhos Regionais de Contabilidade (CRC); - Instituto dos Auditores Internos do Brasil – Audibra. 3. AUDITORIA NA ÁREA EMPRESARIAL E NO SETOR PÚBLICO A auditoria empresarial consiste no exame de documentos, livros, registros, obtenção de informações diversas, com o objetivo de verificar se as demonstrações contábeis expressam a realidade das informações coletadas, de acordo com normas e princípios fundamentais da contabilidade.
  • 6.
    A Auditoria nosetor público, além da verificação dos dados acima citados, tem por objetivo examinar e apurar a regularidade da gestão de recursos públicos, da eficiência da gestão administrativa e os resultados alcançados, além de apresentar subsídios para o aperfeiçoamento dos procedimentos administrativos. 6 4. AUDITORIA INTERNA E AUDITORIA EXTERNA INDEPENDENTE A Auditoria pode ser dividida quanto à forma de intervenção em interna e externa. Crepaldi (2000) afirma que Auditoria Interna constitui o conjunto de procedimentos que tem por objetivo examinar a integridade, adequação e eficácia dos controles internos e das informações físicas, contábeis, financeiras e operacionais da entidade, enquanto Auditoria Externa constitui o conjunto de procedimentos técnicos que tem por objetivo a emissão do parecer sobre as demonstrações contábeis de uma determinada entidade. Entretanto as diferenças entre as duas formas de auditoria vão além de seus objetivos, alcançando diversos elementos demonstrados a seguir: Quadro Comparativo - Auditoria Externa e Auditoria Interna Elementos Auditoria Externa Auditoria Interna Sujeito Profissional independente Auditor Interno (Funcionário da empresa) Ação e objetivo Exame das demonstrações financeiras Exame dos controles operacionais Finalidade Opinar sobre as demonstrações financeiras Promover melhoria nos controles operacionais Relatório principal Parecer Recomendações de controle interno e eficiência administrativa Grau de independência Mais amplo Menos amplo Interessados no trabalho A empresa e o Público em geral A empresa Responsabilidade Profissional, civil e criminal Trabalhista Número de áreas cobertas pelo exame durante um Maior Menor período Intensidade dos trabalhos em cada área Menor Maior Continuidade do trabalho Periódico Contínuo (Crepaldi, 2000, p. 51)
  • 7.
    7 5. OPERFIL DO PROFISSIONAL AUDITOR 5.1. Habilidades • Habilidade Conceitual – Conhecimento teórico da atividade de auditoria, em todas suas peculiaridades; • Habilidade Relacional – Comportamento adequado ao longo do processo de auditoria; • Habilidade Técnica – Conhecimento prático dos procedimentos a serem aplicados ao longo do processo de auditoria; 5.2. Responsabilidades • Responsabilidade Ética – Integridade, Discrição, Confidencialidade, Competência, Independência, Imparcialidade, Qualidade nos Serviços, Honorários justos, Respeito ao código de Ética; • Responsabilidade legal – Não descoberta de fraude ou erro relevantes por negligência no planejamento e execução dos trabalhos e por prejuízos gerados a terceiros. 6. O TRABALHO DE AUDITORIA 6.1. Etapas do trabalho de auditoria As principais etapas da auditoria são consideradas um roteiro para a sua realização, abaixo estão as seguintes etapas: 1º - Etapa Inicial, considerada como Pré-Auditoria: - Solicitação dos Serviços – solicita os serviços de auditoria pela entidade interessada. - Dimensiona o trabalho de auditoria
  • 8.
    Seria a abrangênciado trabalho, a sua extensão, estimativas de horas. O que está envolvido neste dimensionamento são: tipo e tamanho da entidade; o ramo de atividade (setor da economia) e produtos/serviços; quantidade de funcionários; unidades de negócios existentes e locais de armazenagem (estocagem); volume de faturamento e clientes existentes; estatuto social e organogramas; volume de lançamentos contábeis e das principais operações da entidade; sistema contábil existente (nível de informatização); principais aspectos dos controles internos mantidos – ambiente de controle. A reunião de informações através do dimensionamento serve para elaborar a carta-proposta. 8 - Elabora a carta-proposta da auditoria 2º - Etapa de Execução dos trabalhos de auditoria: - O Planejamento de auditoria; - Estudo e avaliação dos controles internos, realizando uma análise mais detalhada. - Teste dos controles internos; - Elaborar os programas de auditoria, corresponde ao programa de trabalho do auditor, ou seja, um plano de ação voltado para orientar e controlar a execução dos exames; - Teste dos saldos contábeis. 3º - Etapa de Conclusão dos trabalhos: - Avaliação das evidências obtidas; - Emissão do parecer de auditoria; - Elaboração dos relatórios de recomendações (ambiente de controle - controles internos e ambiente de negócios). 6.2. Classificação da Auditoria A auditoria pode ser classificada da seguinte forma:
  • 9.
    Quanto a EXTENSÃOdo trabalho: Auditoria Geral – considerada mais extensa; examina todos os elementos 9 componentes do patrimônio, e operações efetuadas no exercício. Auditoria Parcial ou Específica – extensão média; é feita somente sobre algumas demonstrações contábeis, ou de livros ou de atos de gestão com objetivos especiais; e Revisão Limitada – menos extensa; é uma investigação voltada principalmente para assegurar-se da existência de violações evidentes dos princípios fundamentais de contabilidade. Quanto a PROFUNDIDADE do exame: Revisão Integral – é considerada uma revisão mais profunda, investiga uma população inteira; examina todos os registros contábeis, documentos e controles da entidade; Auditoria por Testes (amostras) – é realizado um cálculo estatístico (média). Calcula a amostra estatisticamente, e quanto menor for a amostra maior será o risco e vice-versa; exame de determinada porcentagem dos registros, documentos e controles suficientes para que faça juízo sobre a exatidão e legitimidade dos elementos examinados; Revisão Analítica – exame profundo e minucioso de todo fluxo dos controles internos (para verificar se são deficientes e se estão sendo rigorosamente obedecidos). Quanto a NATUREZA ( tempo/períodos): Auditoria Permanente - onde existe um padrão para a sua realização, sendo dividida em: auditoria continuada, está sempre em continuidade (auditoria interna) e auditoria periódica, com visitas específicas (auditoria externa); Auditoria Eventual ou Especial – não existe um padrão para a sua realização, não há condições de prever, é considerada aleatória, acontece eventualmente; é realizada com fim específico sem caráter permanete, podendo ser geral ou parcial, integral ou por testes. Quanto aos FINS específicos - Apurar erros e fraudes; - Apurar valores no Patrimônio Líquido nas empresas; - Concessão de créditos;
  • 10.
    10 - Acautelarinteresses de acionistas e investidores; - Auditoria para controle administrativos; - Confirmar exatidão das Demonstrações Contábeis. Quanto a relação AUDITOR X ENTIDADE AUDITADA O auditor independente ou auditor externo não tem vínculo empregatício com a entidade auditada, apenas é contratado para realizar o serviço de auditoria; é independente da entidade; e pode emitir o parecer. O auditor interno tem relação à entidade auditada da seguinte forma: vínculo empregatício com a entidade, é uma relação (contrato) trabalhista; é subordinado, apesar de obter um certo grau de independência, não pode emitir o parecer. Tendo como foco central verificar o controle interno. 7. PLANEJAMENTO E EXECUÇÃO DOS TRABALHOS No momento da realização do planejamento o auditor terá que fazer: 1. Análise do Ambiente de Negócios (visão histórica/visão do futuro) – está é uma análise que requer do auditor um adequado nível de conhecimento sobre o setor ou ramo da atividade, dos negócios e práticas operacionais da entidade em exame. Nesta análise o auditor terá que fazer uma continuidade da entidade, indicadores, contingências (ativas e passivas); coligadas/controladas; auditor deverá obter uma carta de responsabilidade da administração; estimativas; provisões, verificar os principais eventos subseqüentes. * Visão Histórica: Revisão analítica, uma análise dos índices econômico-financeiros das demonstrações contábeis da entidade em exame, a fim de detectar situações anormais significativas. Índices Padrão, índices econômico-financeiros do setor no qual a entidade em exame desenvolve suas atividades operacionais, servindo como referencial de comparação com o objetivo de analisar se há anormalidades. * Visão do Futuro: Planejamento Estratégico, envolve a análise do ambiente externo (variáveis exógenas) e interno (variáveis endógenas) da entidade em exame (estratégias).
  • 11.
    Orçamento Empresarial, consideradoum instrumento de acompanhamento e controle da execução dos planos operacionais resultantes do planejamento estratégico (projeção dos resultados). Fluxo de Caixa Descontado, uma ferramenta de análise utilizada para a determinação da continuidade das entidades (projeção do caixa). Pois a auditoria tem capacidade de auxiliar se a entidade pode ou não continuar, não existindo garantia, mas sim uma perspectiva. 2. Análise do Ambiente de Controle da Entidade – analisa os controles internos e sistema contábil/ de informações adotadas pela entidade. Controles Internos - Integram um sistema de controle de uma entidade que compreende ao plano de organização, atribuição de responsabilidades e o conjunto de métodos e medidas utilizadas para proteger seu patrimônio, verificar a exatidão e fidedignidade dos dados e informações contábeis, promover e avaliar a eficiência e eficácia operacional. Sistema Contábil – compreende o conjunto de tarefas e registros pelos quais as transações contábeis de uma entidade são processadas e armazenadas. Este sistema, portanto, identifica, agrupa, analisa, calcula, classifica, registra, resume e informa eventos ou transações contábeis. O método de avaliação do ambiente de controle pode ser dividido em três partes: 1 – Documentação dos controles internos e sistemas contábeis. Onde o auditor irá conhecer e registrar o ambiente de controle através dos seguintes instrumentos: Descrição, realizada através da observação em loco e entrevistas informais; Questionário, onde são elaboradas questões abertas ou fechadas; e os Fluxogramas, que são representações gráficas de processos/tarefas. 2 – Avaliação do ambiente de controle - emitir opinião sobre o ambiente de controle, avaliando-o do seguinte modo: se o ambiente de controle é adequado (segue os princípios/ características dos controles internos e saldos contábeis), se é adequado mas pode ser melhorado, se é adequado mas existem fraquezas, ou se é inadequado (não segue os princípios/ características dos controles internos e saldos contábeis). 3 – Teste do ambiente de controle – realizar testes de observância do ambiente de controle. Através dos programas de auditoria, o auditor poderá testas diversas áreas da entidade auditada, normalmente são testadas as seguintes áreas:compras, vendas, recursos humanos, finanças, investimentos. 11
  • 12.
    3. Análise doRisco de Auditoria – analisa a possibilidade de falha em detectar 12 erros ou fraudes materiais. Risco Inerente ou Implícito - corresponde ao risco de erros ou irregularidades ocorridos nos registros ou nas demonstrações contábeis. Risco de Controle – não apontados pelos controles internos da entidade auditada (controles contábeis e administrativos). Risco de Detecção – não detectados pelos procedimentos de auditoria empregados em exames (programas de trabalho falho). Existem também níveis de riscos de auditoria: risco geral (apanhado geral) e o risco específico (analisa profundamente cada área). Por conseguinte, o auditor realiza a elaboração do Programa (Planejamento) de Auditoria (programas do trabalho do auditor) – corresponde a um plano de ação, que orienta e comprova os trabalhos de auditoria. Este plano tem como função executar os trabalhos de auditoria, sendo considerado um plano prático, um instrumento de metodologia para execução. E as vantagens seriam: formatação adequada para realização dos trabalhos; controle do tempo; e determinar a seqüência lógica de realização dos trabalhos. O instrumento utilizado para testar os controles internos e saldos contábeis é o programa de auditoria. Os tipos de programa de auditoria são: - o teste dos controles internos; e - os testes contábeis, que seria o teste dos saldos das demonstrações contábeis (testes substantivos). Nas palavras de Sá (2002, pág. 131) o conceito de plano de auditoria, programa de auditoria, e outras expressões utilizadas, “significam: tarefa preliminar traçada pelo auditor, que se caracteriza pela previsão dos trabalhos que devem ser executados em cada serviço, a fim de que este cumpra integralmente as suas finalidades dentro das normas científicas da contabilidade e da técnica de auditoria”. O plano envolve, na sua elaboração, tudo o que será realizado ou se imagina que o seja. Tem que ter disciplina mental e capacidade técnica apreciável, prática e cultura necessária. Se o prazo é curto, o plano geralmente abrange todo o período.
  • 13.
    Se o prazoé longo, será conveniente traçar um plano geral, demasiadamente generalizado, sintético, fazendo outros planos menores para a cobertura precisa de diversos períodos. Aconselha-se a não elaborar planos superiores a um exercício (SÁ, 2002). Pois poderá ocorrer grandes variações, podendo até mesmo mudar todo o curso de uma tarefa. Podendo ser alterado, a qualquer momento, pelo auditor durante o processo de auditoria. 13 Para ser considerado um bom plano, deve ter as seguintes características: a. Unidade (técnica) b. Continuidade c. Flexibilidade (por evolução) d. Precisão (no sentido de segurança) e. Especificidade f. Clareza g. Capacidade de distribuição h. Capacidade de síntese i. Segurança (prevenção de erros e fraudes) E Sá (2002) ainda comenta que plano deve ser um guia seguro, indicando o que deverá ser realizado, e que possibilite, por isto mesmo: 1º a execução fiel de trabalhos de bom nível técnico-profissional, como guia; 2º o acompanhamento do progresso de tal execução; 3º a manutenção de uma linha certa que não permita omissões. O planejamento de auditoria, como foi visto, para diversos autores é considerado a mesma coisa que programa de auditoria ou plano de auditoria. Mas para a NBC T-11 o programa de auditoria, o plano de auditoria, faz parte do planejamento de auditoria como será demonstrado a seguir. De acordo com as NBC T 11.4.1.2 até 11.4.1.11, o planejamento de auditoria se realiza da seguinte forma: O auditor deve planejar seu trabalho consoante as Normas Profissionais de Auditor Independente e esta norma, de acordo com os prazos e os demais compromissos contratualmente assumidos com a entidade.
  • 14.
    O planejamento pressupõeadequado nível de conhecimento sobre as atividades, os fatores econômicos, a legislação aplicável e as práticas operacionais da entidade e o nível geral de competência de sua administração. O planejamento deve considerar todos os fatores relevantes na execução dos 14 trabalhos, especialmente os seguintes: a. O conhecimento detalhado das práticas contábeis adotadas pela entidade e as alterações procedidas em relação ao exercício anterior; b. O conhecimento detalhado do sistema contábil e de controles internos da entidade e seu grau de confiabilidade; c. Os riscos de auditoria e identificação das áreas importantes da entidade, quer pelo volume de transações, quer pela complexidade de suas atividades; d. A natureza, a oportunidade e a extensão dos procedimentos de auditoria a serem aplicados; e. A existência de entidades associadas, filiais e partes relacionadas; f. O uso dos trabalhos de outros auditores independentes, especialistas e auditores internos; g. a natureza, o conteúdo e a oportunidade dos pareceres, relatórios e outros informes a serem entregues a entidade; e h. a necessidade de atender a prazos estabelecidos por entidades reguladoras ou fiscalizadoras e para a entidade prestar informações aos demais usuários externos. O auditor deve documentar seu planejamento geral e preparar programas de trabalho por escrito, detalhando o que for necessário a compreensão dos procedimentos que serão aplicados, em termos de natureza, oportunidade e extensão. Os programas de auditoria devem ser detalhados de forma a servir como guia e meio de controle de sua execução. O planejamento de auditoria, quando incluir a designação de equipe técnica, deve prever a orientação e a supervisão do auditor, que assumirá total responsabilidade pelos trabalhos executados.
  • 15.
    A utilização deequipe técnica deve ser prevista de maneira a fornecer razoável segurança de que o trabalho venha a ser executado por pessoa com capacitação profissional, independência e treinamentos requeridos nas circunstâncias. O planejamento e os programas de trabalho devem ser revisados e atualizados 15 sempre que novos fatos recomendarem. Quando for realizada uma auditoria, pela primeira vez, na entidade, ou quando as Demonstrações Contábeis do exercício anterior tenham sido examinadas por outro auditor, o planejamento deve contemplar, também, os seguintes procedimentos: a. obtenção de evidências suficientes de que os saldos de abertura do exercício não contenham representações errôneas ou inconsistentes que, de alguma maneira, distorçam as Demonstrações Contábeis do exercício atual. b. exame da adequação dos saldos de encerramento do exercício anterior com os saldos de abertura do exercício atual; c. verificação se as práticas contábeis adotadas no atual exercício são uniformes com as adotadas no exercício anterior; d. identificação de fatos relevantes que possam afetar as atividades da entidade e sua situação patrimonial e financeira; e e. identificação de relevantes eventos subseqüentes ao exercício anterior, revelados ou não-revelados. O Planejamento de Auditoria é a etapa do trabalho na qual o auditor independente estabelece a estratégia geral dos trabalhos a executar na entidade a ser auditada, elaborando-o a partir da contratação dos serviços, estabelecendo a natureza, a oportunidade e a extensão dos exames, de modo que possa desempenhar uma auditoria eficaz. O Planejamento de Auditoria é, muitas vezes, denominado Plano ou Programa de Auditoria, conceitos que, nesta norma, são considerados partes do Planejamento da Auditoria. Os principais objetivos do Planejamento de auditoria são (NBC T 11.4.2.1): a. obter conhecimento das atividades da entidade, para identificar eventos e transações relevantes que afetem as Demonstrações Contábeis;
  • 16.
    b. propiciar ocumprimento dos serviços contratados com a entidade dentro 16 dos prazos e compromissos, previamente, estabelecidos; c. assegurar que as áreas importantes da entidade e os valores relevantes contidos em suas demonstrações contábeis recebam a atenção requerida; d. identificar os problemas potenciais da entidade; e. identificar a legislação aplicável a entidade; f. estabelecer a natureza, a oportunidade e a extensão dos exames a serem efetuados, em consonância com os termos constantes na sua proposta de serviços para a realização do trabalho; g. definir a forma de divisão das tarefas entre os membros da equipe de trabalho, quando houver; h. facilitar a supervisão dos serviços executados, especialmente quando forem realizados por uma equipe de profissionais; i. propiciar a coordenação do trabalho a ser efetuado por outros auditores independentes e especialistas; j. buscar a coordenação do trabalho a ser efetuado por auditores internos; k. identificar os prazos para a entrega de relatórios, pareceres e outros informes decorrentes do trabalho contratado com a entidade. Informações e Condições para Elaborar o Planejamento de Auditoria: a. Conhecimento das Atividades da Entidade b. Fatores Econômicos c. Legislação Aplicável d. Práticas Operacionais da Entidade e. Competência da Administração f. Práticas Contábeis Adotadas g. Sistema Contábil e Controle Interno h. Áreas Importantes da Entidade
  • 17.
    i. Volume deTransações j. Complexidade das Transações k. Entidades Associadas, Filiais e Partes Relacionadas l. Trabalho de Outros Auditores Independentes, Especialistas e Auditores 17 Internos m. Natureza, Conteúdo e Oportunidade dos Pareceres e Relatórios n. Exigências e Prazos Estabelecidos por Órgãos Reguladores Conteúdo do Planejamento (NBC T 11.4.4) a. Cronograma b. Procedimentos de Auditoria c. Relevância e Planejamento d. Riscos de Auditoria e. Pessoal designado f. Épocas oportunas dos Trabalhos g. Supervisão e Revisão h. Indagações a Administração para Concluir o Planejamento i. Revisões e Atualizações no Planejamento e nos Programas de Auditoria No planejamento da primeira auditoria, o auditor independente deve avaliar a necessidade de revisão dos papéis de trabalho e dos relatórios emitidos pelo seu antecessor (NBC T 11.4.10.1).
  • 18.
    18 8. PROCESSODE AUDITORIA Obter Informações Análise do Ambiente de Negócios Análise do Ambiente de Controle ----------------------------------------------------------------------------------------------------------------- Avaliar o Risco de Auditoria Análise do Risco de Auditoria Teste dos Controles Internos ----------------------------------------------------------------------------------------------------------------- Planejar Resposta Resposta Específica de Auditoria Resposta Padronizada de Auditoria ----------------------------------------------------------------------------------------------------------------- Executar Procedimentos Programa de Trabalhos para testar saldos Sim Não ----------------------------------------------------------------------------------------------------------------- Concluir Relatórios / Parecer O Risco é Elevado? Foram Encontradas Irregularidades?
  • 19.
    19 9. PAPÉISDE TRABALHO Não existe uma forma definida de papéis de trabalho, apenas sugerida. Os Papéis de Trabalho são considerados o conjunto de documentos e apontamentos que contém dados e informações obtidos pelo auditor ao longo do processo de auditoria, sendo preparados de forma manual ou eletrônica que constituem a comprovação do trabalho executado e são fundamentos da opinião emitida pelo auditor. O auditor deve documentar, através de papéis de trabalho, todos os elementos significativos dos exames realizados e que evidenciam ter sido a auditoria executada de acordo com as normas aplicáveis. Os papéis de trabalho devem ser elaborados, organizados e arquivados de forma sistemática e racional. A denominação papéis de trabalho de auditoria, segundo Sá (2002), compreende todos os impressos utilizados desde a fase de pré-auditoria até as conclusões finais. Os papéis de trabalho destinam-se a: - ajudar, pela análise dos documentos de auditorias anteriores ou pelos coligidos quando da contratação de uma primeira auditoria, no planejamento e na execução da auditoria; - facilitar a revisão do trabalho de auditoria; e - registrar as evidências do trabalho executado, para fundamentar o parecer do auditor independente. 9.1 Finalidades: - Organizar os exames de auditoria; - Fornecer dados e informações para fundamentar a opinião do auditor no parecer de auditoria; - Fornecer dados e informações que constarão do relatório de recomendações da auditoria; - Comprovar a execução dos trabalhos; - Evidência Legal; - Orientar auditorias subseqüentes.
  • 20.
    20 9.3. Propriedade Embora tenham procedência de documentos originais de propriedade da entidade auditada, os papéis de trabalho são de propriedade exclusiva do auditor, que é responsável por sua guarda e sigilo. 9.4. Guarda O auditor, para fins de fiscalização do exercício profissional, deve conservar em boa guarda, pelo prazo de 5 (cinco) anos, a partir da data de emissão do seu parecer, seus papéis de trabalho. 9.2 Características: - Integridade; - Objetividade; - Clareza; - Seqüência Lógica ( seqüência lógica de raciocínio); - Limpeza (compreensão); - Conciso (claro/sintético); - Simplicidade; - Criatividade. 9.5. Modelos: - os modelos de papéis de trabalho podem variar de acordo com as circunstâncias e necessidades quanto a evidência de auditoria. Porém, eles devem ser estruturados dentro de uma estrutura de fácil composição e entendimento; - Os layouts (formatos) dos papéis de trabalho devem incluir, obrigatoriamente, espaço que determine: nome da entidade/unidade/departamento a que se refere, codificação do papel de trabalho, identificação dos auditores que executaram, aprovaram e revisaram os papéis de trabalho, e datas de cada atividade.
  • 21.
    E de acordocom Sá (2002) cada papel de trabalho deve ter sua identificação de 21 forma bastante clara, incluindo: 1. O título (por exemplo: Levantamento Físico do Numerário de Caixa Pequena). 2. O item do programa da auditoria (exemplo: 2.4). 3. A empresa na qual se fez o levantamento. 4. A data e o horário de início e conclusão. 5. O nome do funcionário ou profissional que efetivou o levantamento e seu visto. 6. Quando for o caso, o “de acordo” do funcionário, do cliente que acompanhou o levantamento etc. 7. O nome da empresa Auditoria ou do Contador Autônomo responsável. Desta forma, as identificações técnicas facilitam consideravelmente a montagem dos relatórios, a conferência da execução do plano e o arquivo de comprovação da tarefa realizada. 9.6. Divisão e Arquivamento: Os papéis de trabalho normalmente são classificados em duas pastas: Pastas Permanentes (longo prazo): contém informações utilizáveis em bases permanentes, como estrutura jurídica da entidade, dados referentes a política contábil adotada, localização dos livros e registros. Nesta pasta possuem os papéis de trabalho com informações que não se alteram, exemplos: estatuto social ou contrato social; cópias de atas de reuniões (as decisões tomadas devem abranger mais de um exercício social); cópias de contratos bancários de financiamento a longo prazo; cópias de contratos de assistência técnica; cartões de assinaturas e rubricas das pessoas responsáveis pela aprovação das transações; manuais de procedimentos internos; legislações específicas aplicáveis a empresa auditada. Pastas Correntes ou em Curso (curto prazo): contém informações utilizáveis somente para o trabalho em curso, na maior parte, os registros originados do exame de determinado exercício. Nesta pasta os papéis de trabalho possuem informações que se alteram de uma auditoria para a outra. Exemplos: caixa e bancos; contas a receber;
  • 22.
    estoques; aplicações financeiras;investimentos; imobilizado; diferido; contas a pagar; imposto de renda; resultado de exercícios futuros; patrimônio líquido; receitas e despesas; revisão analítica; demonstrações financeiras; questionário de controle interno. 22 9.7. Técnica de Elaboração de Papéis de Trabalho - Os papéis de trabalho devem ser escriturados a lápis (preto), sempre que possível, de modo a facilitar alterações durante a realização do trabalho. Mas atualmente a maioria dos auditores elaboram seus papéis de trabalho no computador; - Na parte superior do papel de trabalho devem constar o nome da empresa auditada, a data-base do exame e o título (caixa, bancos, teste de amortização, teste de depreciação, entre outros); - Não deve ser utilizado o verso da folha do papel de trabalho; - Os números e as informações devem constar na parte superior do papel de trabalho (logo após o título) e as explicações sobre o trabalho realizado na parte inferior; - Os tiques ou símbolos são apostos ao lado do número auditado e explicados na parte inferior do papel de trabalho, demonstrando assim, o serviço realizado. - O auditor não deve utilizar mais do que oito símbolos em uma mesma folha, dificultando consultas e revisões dos papéis de trabalho. Sendo necessário, o auditor deverá então utilizar letras ou números dentro de círculos, em vez de símbolos; - Os tiques ou as letras ou números dentro de círculos devem ser escriturados com lápis de cor (geralmente vermelho), identificando de forma clara o trabalho realizado e facilitando a revisão dos papéis de trabalho; - Poderá também o auditor utilizar o sistema de notas para dar explicações necessárias aos papéis de trabalho; - Os papéis de trabalho somente deverão ser elaborados os que têm um fim útil; - As informações contidas nos papéis de trabalho devem limitar-se aos dados necessários;
  • 23.
    23 - Aredação deve ser clara e compreensível e os comentários sucintos; - A forma de apresentação e o conteúdo dos papéis de trabalho devem ser de modo a permitir que uma pessoa que não participou do serviço de auditoria possa compreendê-los de imediato; - As conclusões alcançadas devem ser indicadas nos papéis de trabalho. A forma e o conteúdo dos papéis de trabalho podem ser afetados por questões como: - natureza do trabalho; - natureza e complexidade da atividade da entidade; - natureza e condição dos sistemas contábeis e de controle interno da entidade; - direção, supervisão e revisão do trabalho executado pela equipe técnica; - metodologia e tecnologia utilizadas no curso dos trabalhos. Os papéis de trabalho devem constar: - informações sobre a estrutura organizacional e legal da entidade; - cópias excertos de documentos legais, contratos e atas; - informações sobre as atividades, ambiente econômico e legal em que a entidade atua; - evidências do processo de planejamento, e também as mudanças ocorridas no programas de auditoria; - evidências de avaliação dos riscos de auditoria; - evidências que o trabalho realizado pela equipe técnica foi revisado e supervisionado; - registro da natureza, oportunidade e extensão dos procedimentos de auditoria e seus resultados; - indicação de quem executou e revisou os procedimentos de auditoria e de quando o fez;
  • 24.
    - cópias decomunicações com outros auditores, peritos, especialistas e 24 terceiros; - cartas de responsabilidade da administração; - cópias das demonstrações contábeis, assinadas pela administração da entidade e pelo contabilista responsável, e do parecer e dos relatórios do auditor; entre outros. 9.8. Organização Distribuição do Trabalho: o auditor deve apresentar as evidências nos papéis de trabalho de maneira equilibrada, sem deixar dúvidas quanto à interpretação e entendimento. Codificação dos Papéis: é utilizada visando arquivar e resumir os trabalhos realizados pela auditoria, proporcionando ao conjunto de papéis uma estrutura interdependente e integrada. Indicação dos Procedimentos: todos os procedimentos realizados pelo auditor precisam ser indicados nos papéis de trabalho por meio de sinais ou pequenos textos auto-explicativos. 9.9. Codificação: De maneira geral, os papéis de trabalho são codificados por meio de letras maiúsculas e números, que indicam as interdependências entre os papéis e o tipo de cédula utilizada. Seria o cruzamento de dados e informações (Amarração). Cédula Mestra: é um papel de trabalho sintético que, normalmente, corresponde aos grupos ou subgrupos de contas do Balanço Patrimonial e da Demonstração de Resultado; Cédula Subsidiária: é um papel de trabalho analítico que mostra os procedimentos aplicados, bem como as análises realizadas pela auditoria.
  • 25.
    25 9.10. Indicadoresde Exame (Indicadores de Realização do Trabalho): Tiques Explicativos – são sinais específicos utilizados pelo auditor para indicar um exame executado. E não existe padronização, os auditores devem definir estes sinais através de legendas o significado de cada um. Letras Explicativas – são pequenos textos, indicados por letras minúsculas, utilizados para explicar alguns aspectos relevantes/específicos de um exame executado. Explicando de forma superficial o exame realizado. Notas Explicativas – são pequenos textos que possuem explicação de ordem geral a cerca do exame executado. Explica de maneira detalhada o exame realizado. 9.11. Tipos de Papéis de Trabalho: - Lançamentos de Ajuste e/ou Reclassificação; - Pontos de Recomendação (controles internos e sistemas contábeis); - Memorando Descritivos (processos relevantes que ocorrem na entidade); - Balancetes de Trabalho (seguem os grupos do Balanço Patrimonial e das Demonstrações Contábeis); - Folhas de Análise e Conciliação (confrontam informações de duas fontes distintas, exemplo: Conciliação Bancária; - Programas de Auditoria. 9.12. Revisão dos Papéis de Trabalho Os papéis de trabalho deverão ser revisados pelos auditores, com o objetivo de manter a qualidade dos serviços, eliminado falhas e/ou possíveis incoerências e garantir que o serviço foi realizado de acordo com as normas de auditoria geralmente aceitas. Avaliando se os trabalhos foram adequadamente documentados e os objetivos dos procedimentos técnicos alcançados. Nas palavras de Almeida (2003) a revisão dos papéis de trabalho é realizada em três fases: 1º através sênior (que deverá ter de 4 a 8 anos de experiência), sendo uma revisão de caráter detalhista, abrangendo cada papel de trabalho.
  • 26.
    2º através dogerente (de 8 a 12 anos de experiência), a revisão também é 26 considerada de caráter detalhista. 3º através do sócio (acima de 12 anos de experiência), é considerada uma revisão mais genérica. A equipe de auditoria geralmente é composta por: auditores-assistentes (de 0 a 2 anos de experiência), semi-sênior (de 2 a 4 anos de experiência), sênior, gerente e sócio. Alguns pontos deverão ser observados na revisão dos papéis de trabalho, de forma a verificar: - se todos os programas de auditoria foram completados e assinados; - se as falhas de controle interno foram consideradas no escopo do exame; - se as análises específicas foram corretamente preparadas, sendo definidas com clareza, natureza, extensão e datas dos procedimentos de auditoria, e identificam o nome da empresa auditada, a data-base do balanço e quem fez o papel de trabalho; - se todos os papéis de trabalho foram codificados e existe perfeita relação entre eles e as demonstrações financeiras; - se os desvios dos princípios de contabilidade geralmente aceitos foram considerados no parecer do auditor. A revisão dos papéis de trabalho é de grande importância, considerada um instrumento excelente para o treinamento e avaliação de auditores. 10 O ESTUDO E AVALIAÇÃO DOS SISTEMAS DE CONTROLES INTERNOS Os controles internos, para a instituição, servem como instrumentos de precaução, inspeção e constatação utilizada pelos administradores a fim de exercer o controle sobre todos os atos praticados e fatos ocorridos na entidade. Permitindo antecipar, analisar, apontar e administrar os acontecimentos dentro da instituição, de forma a proteger seu patrimônio e promover a confiabilidade das informações. Para um melhor entendimento, controle interno significa conhecer a realidade de uma entidade, tomando conhecimento rápido de sua origem e de possíveis
  • 27.
    divergências, a fimde poder corrigi-las e também evita-las. Um controle interno compatível proporciona que a entidade consiga identificar as suas fragilidades, de forma a minimizar os riscos ou até mesmo grandes prejuízos, protegendo seu patrimônio e integrando um sistema de controle onde se verifica a divisão das responsabilidades. E tanto a diretoria como todos os funcionários da entidade devem ter acesso ao controle interno, de modo a identificar a responsabilidade de cada um no processo e suas respectivas funções. Garantindo a qualidade de seus serviços, assegurando a obediência das políticas da administração e proporcionando o uso correto de seus procedimentos. Assim, o principal meio de controle de que dispõe uma administração é a Contabilidade. São considerados meios de controles internos todos os registros, livros, fichas, mapas, boletins, papéis, formulários, pedidos, notas, faturas, documentos, guias, impressos, ordens internas, regulamentos e demais instrumentos de organização administrativa. Os controles internos de uma instituição devem ser revisados periodicamente, a fim de atualizar os seus dados e suas informações, verificando a possibilidade de novos riscos e a necessidade de incorporar novas medidas. 27 Os objetivos do controle interno são considerados os seguintes: Proteger o Patrimônio (controle interno contábil); Obter a fidelidade dos dados e da informação contábil adequada (controle interno contábil); Promover a eficiência e a eficácia operacional (controle interno administrativo); e Estimular o respeito e a obediência às políticas da administração (controle interno administrativo). O Controle interno pode ser classificado da seguinte forma, como demonstra o quadro a seguir: Quadro 1 - NATUREZA DOS CONTROLES INTERNOS NATUREZAS PROPÓSITOS Verificações Internas Normas ou sistemas criados para guiar as operações internas, ou seja, identificar as formas de como se deve proceder no dia-a-dia, por exemplo, os pagamentos realizados frente à autorização da seção na qual solicitou tal recurso.
  • 28.
    28 Contábeis a)Patrimonial que visa identificar os erros incidental e involuntário bem com os erros premeditados e intencionais, como por exemplo, desvios de verbas do caixa. b) Eficiência operacional que objetiva comparar e analisar os atos e fatos com os padrões estabelecidos, como por exemplo, quantidade de produtos esperados ou efetivados (produzidos). c) Políticas e diretrizes que têm por propósito promover o incentivo a observância dos objetivos e metas estabelecidas pela direção, exemplo, este trimestre ter-se-á uma rentabilidade de X%. Gerenciais Preocupa-se em monitorar ou acompanhar o planejamento estratégico (missão, visão, valores, fatores críticos de sucesso, entre outros) da organização fazendo com que as pessoas não desviem do que a empresa está buscando. Um exemplo, ser a empresa líder de mercado em X anos. Operacionais Considera-se os ciclos de negócios, para tanto, estabelece metas visando seu acompanhamento. Sistemas Informatizados Para alguns autores, este está dentro dos operacionais, mas resolveu-se destacar dado que hoje a maioria das operações das organizações são realizadas por meio de equipamentos informatizados, necessitando, ser: justo, exato, completo, pontual, eficiente e eficaz. Fonte: Vieira (2004, p.42). Os controles internos realizados pelas entidades devem ser eficazes e adequados com a natureza, complexidade e com os riscos de suas operações, e isto não depende de seu porte. Como alicerce para definir a natureza, a oportunidade e a extensão da aplicação dos procedimentos de auditoria, o auditor deve considerar: - o tamanho e a complexidade das atividades da entidade; - os sistemas de informação contábil, para efeitos tanto internos quanto externos; - as áreas de risco da auditoria; - a natureza da documentação, em face dos sistemas de informatização adotados pela entidade; - o grau de envolvimento da auditoria interna, se existente. O sistema contábil e os controles internos, apesar de serem responsabilidade da administração da entidade, o auditor poderá realizar sugestões objetivas para o seu aprimoramento, decorrentes de constatações obtidas no percurso de seu trabalho. O auditor necessita realizar um estudo e uma avaliação dos controles internos da instituição do sistema contábil, estas avaliações devem considerar os seguintes aspectos: (a) O ambiente de controle existente na entidade; e (b) Os procedimentos de controle adotados pela administração da entidade. A avaliação do ambiente de controle existente deve considerar: a. a definição de funções de toda a administração;
  • 29.
    b. o processodecisório adotado na entidade; c. a estrutura organizacional da entidade e os métodos de delegação de 29 autoridade e responsabilidade; d. as políticas de pessoal e a segregação de funções; e e. o sistema de controle da administração, incluindo as atribuições da auditoria interna, se existente. O estudo e avaliação dos controles internos e do sistema contábil compreendem o plano de organização e o conjunto integrado de métodos e procedimentos adotados pela entidade na proteção de seu patrimônio, promoção da confiabilidade e tempestividade dos seus registros e demonstrações contábeis, e de sua eficácia operacional (NBC T 11, Item – 11.2.5.1). A avaliação do sistema de controle interno compreende: - determinar erros ou irregularidades que poderiam ocorrer; - verificar se o sistema atual de controles detectaria de imediato esses erros ou irregularidades; - analisar as fraquezas ou falta de controle, que possibilitam a existência de erros ou irregularidades, a fim de determinar a natureza, data e extensão dos procedimentos de auditoria; - emitir relatório-comentário fornecendo sugestões para o aprimoramento do sistema de controle interno da empresa. Desta forma os controles internos que forem satisfatórios proporcionarão auto grau de confiabilidade e os que apresentarem deficiência não haverá exatidão nas informações contábeis, podendo causar riscos nas suas operações. Apesar dos controles internos serem de responsabilidade da administração da empresa, o auditor deve efetuar sugestões objetivas para seu aprimoramento, decorrentes de constatações feitas no decorrer do seu trabalho. 11 EVIDÊNCIAS OU PROVAS DE AUDITORIA As evidências de auditoria compreendem um conjunto de informações e dados passíveis de verificação, que contribuem para fundamentar e comprovar a opinião do auditor sobre o ambiente de negócios e de controle da entidade auditada, bem como a
  • 30.
    fidedignidade de suasdemonstrações contábeis sob análise e julgamento. Estas evidências ou provas são consideradas comprovações obtidas ao longo do processo de auditoria. 30 As evidências podem ser: a. Qualitativo - tipo de evidência a ser obtida; b. Quantitativo – número/quantidade de evidências a serem obtidas (processo de amostragem). Obtenção de Evidências: o tipo e a quantidade de evidências que o auditor julgar necessário obter durante o processo de auditoria irá depender dos seguintes fatores de decisão: risco, materialidade e custo (limita a escolha de evidência). Os fatores de decisão quanto à obtenção de evidências, são os seguintes: 11.1 Risco (Risco de Irregularidades) A possibilidade de irregularidades não se encontra apenas nos valores das demonstrações contábeis sob análise e julgamento, mas também na descrição de um item, por exemplo, ou mesmo nas observações e comentários de um funcionário da entidade auditada; a maior segurança que o auditor busca para itens que envolvam mais risco pode ser conseguida: a. reunindo-se maior quantidade de provas; ou b. por meio da obtenção de diferentes tipos de provas com graus de fidedignidade variáveis. 11.2 Materialidade Considera-se uma informação material se sua inclusão ou exclusão num determinado grupo das demonstrações contábeis fizer diferença para o usuário da referida informação; de acordo com esta análise o auditor irá decidir pela busca ou não de evidências para comprovar determinadas informações. 11.3 Custo O custo de obtenção das evidências se refere aos gastos incorridos para obtê-las; para decidir se a obtenção de determinado tipo de evidência compensa o seu custo, o auditor deve estudar as alternativas de evidências que dispõe para o que necessita comprovar. Sendo assim, o Risco, a Materialidade e o Custo são considerados limitações para a escolha de evidência.
  • 31.
    31 11.4 Classificaçãodas Evidências quanto à Finalidade - Evidência sobre a Continuidade (ambiente de negócios): correspondem a comprovações de informações e dados que se relacionam ao ambiente de negócio em que a entidade opera; essas evidências se referem a fatos que no passado já tenham afetado ou que no futuro possam vir a afetar a situação econômica e financeira da entidade auditada, mas que não foram registradas ou divulgadas nas demonstrações contábeis. - Evidência sobre os Controles Internos e Sistema Contábil (ambiente de controle): são evidências que contribuem para a comprovação da qualidade (eficiência e eficácia) dos controles internos e sistema contábil adotados pela entidade auditada; essas evidências permitem ao auditor estabelecer a quantidade de transações/ eventos que julga necessário examinar para emitir sua opinião sobre o conjunto das demonstrações contábeis. - Evidência sobre as Transações Contábeis: são evidências que contribuem para a comprovação da veracidade das afirmações (saldos e notas explicativas) contidas nas demonstrações contábeis emitidas pela entidade auditada; essas evidências permitem ao auditor verificar se todas as transações realizadas foram, de fato, registradas de acordo com os Princípios Fundamentais de Contabilidade e se tais transações são legítimas, o que irá fundamentar sua opinião sobre o conjunto das demonstrações contábeis. Classificação das Evidências quanto à Natureza: - Existência Física: dentre as provas mais poderosas postas à disposição do auditor está a constatação da existência física dos bens (ao ver um equipamento, um prédio ou contar o numerário existente, o auditor adquire certeza de sua existência física); este tipo de evidência está limitada, naturalmente, aos bens tangíveis, e também não permite identificar claramente a propriedade do bem examinado. - Declarações de Terceiros: outra forma de evidência, consiste em obter declarações de terceiros escritas (formais) ou verbais (informais) acerca de certos fatos ou transações contábeis; normalmente, os terceiros consultados mantêm uma relação de interesse com a entidade auditada (podem ser Clientes, Fornecedores, Acionistas, Investidores, Governo, Bancos, etc.).
  • 32.
    - Documentos Hábeis:a evidência documental é muito utilizada pelos auditores na busca da comprovação dos fatos e transações (a maioria das transações quase sempre estará acompanhada por um documento hábil que lhe explicará as origens, como por exemplo, cheques, notas fiscais, contratos, faturas, recibos, duplicatas, extratos, atas, etc.); quanto à credibilidade os documentos hábeis podem ser classificados em dois: (a) externos – preparados fora da entidade sob exame; e (b) internos – preparados dentro da entidade. - Declarações de Administradores e Empregados da Entidade: outra forma de evidência consiste em obter declarações de administradores e funcionários da entidade auditada escritas (formais) ou verbais (informais) acerca de certos fatos ou transações contábeis. - Cálculos e Conferências: esta evidência traz importante contribuição no sentido de identificar as várias possibilidades de erro que ocorrem nos cálculos aritméticos essenciais à contabilidade; além de conferir a exatidão de tais cálculos, o auditor deve refazer os mesmos cálculos, registrando-os adequadamente. - Procedimentos Satisfatórios de Controles Internos: outra forma importante de evidência consiste em obter a confirmação da qualidade dos controles internos e sistema contábil em uso pela entidade, pois essa é uma prova de que as informações das demonstrações contábeis merecem confiança. - Eventos Subseqüentes: com este tipo de evidência o auditor poderá acompanhar determinadas alterações da posição das demonstrações contábeis da entidade auditada referentes ao encerramento do exercício social, à luz dos acontecimentos posteriores relativos ao novo exercício social que se inicia; dessa maneira, o auditor tem a possibilidade de constatar ocorrência de certos fatos posteriores importantes, por exemplo, se certos créditos foram realizados, ou se o valor contabilizado de um dívida foi de fato aquele pago no seu vencimento. - Correlação (Cruzamento) dos Dados: esta evidência consiste da identificação pelo, auditor das inter-relações de dados existentes na contabilidade; o auditor deverá encontrar essas inter-relações para que o sistema contábil possa merecer sua confiança. 32
  • 33.
    33 12 AMOSTRAGEM O auditor poderá aplicar a técnica de amostragem quando determinar o método de seleção de itens a serem testados ou a extensão de um teste de auditoria. De acordo com as NBC T 11.11.1.3 até 11.11.1.8, a amostragem pode ser definida da seguinte forma: Amostragem é a utilização de um processo para obtenção de dados aplicáveis a um conjunto, denominado universo ou população, por maio do exame de uma parte deste conjunto denominado amostra. Amostra estatística é aquela em que a amostra é selecionada cientificamente com a finalidade de que os resultados obtidos possam ser estendidos ao conjunto de acordo com a teoria da probabilidade ou as regras estatísticas. O emprego de amostragem estatística é recomendável quando os itens da população apresentam características homogêneas. Amostra não-estatística (por julgamento) é aquela em que a mostra é determinada pelo auditor utilizando sua experiência, critério e conhecimento da entidade. Quando utilizar os métodos de amostragem estatística ou não estatística (por julgamento), o auditor deve projetar e selecionar uma amostra de auditoria, aplicar a essa amostra procedimentos de auditoria e avaliar os resultados da amostra, de forma a proporcionar evidência de auditoria suficiente e apropriada. Amostragem de auditoria é a aplicação de procedimentos de auditoria sobre uma parte da totalidade dos itens que compõem o saldo de uma conta, ou classe de transações, para permitir que o auditor obtenha e avalie a evidência de auditoria sobre algumas características dos itens selecionados, para formar, ou ajudar a formar, uma conclusão sobre a população. É importante reconhecer que certos procedimentos de auditoria aplicados na base de testes não estão dentro da definição de amostragem. Os testes aplicados na totalidade da população não se qualificam como amostragem de auditoria. A amostra pode ser definida da seguinte maneira: avaliação e análise dos controles internos e sistemas contábeis e verificação da relevância (materialidade) das
  • 34.
    operações (fatos contábeis/financeiros)– Valor. Na realização do cálculo da amostra tem que dar importância a relevância das operações realizadas. A amostra selecionada pelo auditor deve ter relação direta com o volume de transações realizadas pela entidade na área ou na transação objeto de exame, como também com os efeitos nas posições patrimonial e financeira da entidade e o resultado por ela obtido no período. (NBC T 11.11.2.1.1). Ao planejar e determinar a amostra de auditoria o auditor deve levar em 34 consideração os seguintes fatores: a. Objetivos da auditoria, o auditor deve considerar os objetivos específicos a serem atingidos e os procedimentos de auditoria que têm maior probabilidade de atingir esses objetivos; b. População objeto da amostra, a população é a totalidade dos dados do qual o auditor deseja tirar a amostra para chegar a uma conclusão; Os testes aplicados na totalidade da população não se qualificam como amostragem de auditoria. c. Estratificação da amostra, é considerada o processo de dividir uma população em subpopulações, cada qual contendo um grupo de unidades de amostragem com características homogêneas ou similares, a fim de auxiliar no planejamento eficiente e eficaz da amostra; d. Tamanho da amostra, ao determinar o tamanho da amostra, o auditor deve considerar o risco de amostragem, bem como os erros toleráveis e os esperados; e alguns casos como: avaliação de risco de controle, redução no risco de detecção devido a outros testes executados relacionados com as mesmas asserções, número de itens da população e valor envolvido, estes devem ser levados em consideração pelo auditor, pois afetam o tamanho da amostra; e. Risco da amostragem, surge da possibilidade de que a conclusão do auditor, com base em uma amostra, possa ser diferente da conclusão que seria alcançada se toda a população estivesse sujeita ao mesmo procedimento de auditoria; o auditor está sujeito ao risco de amostragem nos testes de observância: risco de subavaliação da confiabilidade e risco de superavaliação da confiabilidade e testes substântivos: risco de rejeição incorreta e risco e aceitação incorreta. O tamanho da amostra é
  • 35.
    afetado pelo níveldo risco de amostragem que o auditor está disposto a aceitar dos resultados da amostra. Quanto mais baixo o risco que o auditor estiver disposto a aceitar, maior deve ser o tamanho da amostra ; f. Erro tolerável, é o erro máximo na população que o auditor está disposto a aceitar e, ainda sim, concluir que o resultado da amostra atingiu o objetivo esperado. Quanto menor o erro tolerável, maior deve ser o tamanho da amostra; e g. Erro esperado, ao determinar o erro esperado o auditor deverá considerar: os níveis de erros identificados em auditorias anteriores, mudança nos procedimentos da entidade e evidência obtida na aplicação de outros procedimentos de auditoria. Se o auditor espera que a população contenha erro, é necessário examinar uma amostra maior do que quando não se espera erro, para concluir que o erro real da população não excede o erro tolerável planejado. Tamanhos menores de amostra justificam-se quando se espera que a população esteja isenta de erros. Com a finalidade de evidenciar os seus trabalhos, a seleção de amostra deve 35 ser documentada pelo auditor e considerar: a. O grau de confiança depositada sobre o sistema de controles internos das contas, classes de transações ou itens específicos; b. A base de seleção; c. A fonte de seleção; e d. O número de itens selecionados. Na seleção da amostra devem ser consideradas: a. Seleção Aleatória ou randômica, assegura que todos os itens da população ou do estrato fixado tenham idêntica possibilidade de serem escolhidos; b. Seleção Sistemática ou por intervalo, observando um intervalo constante entre as transações realizadas; c. Seleção Casual, a critério do auditor, baseada em sua experiência profisssional.
  • 36.
    36 Para aavaliação dos resultados da amostra, o auditor deve: a. Analisar qualquer erro detectado na amostra; b. Extrapolar os erros encontrados na amostra para a população; e c. Reavaliar o risco de amostragem. 13 FRAUDE E ERRO De acordo com a NBC T 11 – IT (Interpretação Técnica) 3, este capítulo proporciona esclarecimentos sobre a responsabilidade do auditor nas fraudes e erros, nos trabalhos de auditoria. O termo FRAUDE refere-se a ato intencional de omissão ou manipulação de transações, adulteração de documentos, registros e demonstrações contábeis. A fraude pode ser caracterizada por: a) manipulação, falsificação ou alteração de registros ou documentos, de modo a modificar os registros de ativos, passivos e resultados; b) apropriação indébita de ativos; c) supressão ou omissão de transações nos registros contábeis; d) registro de transações sem comprovação; e e) aplicação de práticas contábeis indevidas. E já o termo ERRO refere-se a ato não-intencional na elaboração de registros e demonstrações contábeis, que resulte em incorreções deles, consistente em: a) erros aritméticos na escrituração contábil ou nas demonstrações contábeis; b) aplicação incorreta das normas contábeis; e c) interpretação errada das variações patrimoniais.
  • 37.
    A responsabilidade primeira(primária) na prevenção e identificação de fraudes e/ou erros é da administração da entidade, mediante a manutenção de adequado sistema de controle interno, que, entretanto, não elimina o risco de sua ocorrência. O auditor não é responsável nem pode ser responsabilizado pela prevenção de fraudes ou erros. No entanto, deve planejar seu trabalho avaliando o risco de sua ocorrência, de maneira a ter grande probabilidade de detectar aqueles que impliquem efeitos relevantes nas demonstrações contábeis. Ao planejar a auditoria, o auditor deve indagar da administração da entidade 37 auditada sobre qualquer fraude e/ou erro que tenham sido detectados. Ao detectá-los, o auditor tem a obrigação de comunica-los à administração da entidade e sugerir medidas corretivas, informando sobre os possíveis efeitos no seu parecer, caso elas não sejam adotadas. Para detectar as fraudes e erros, a auditor deverá avaliar criticamente o sistema contábil, incluindo o controle interno, tanto em termos de concepção quanto de funcionamento efetivo, concedendo especial atenção às condições ou eventos que representem aumento de risco de fraude ou erro, que incluem: a) Estrutura ou atuação inadequada da administração da entidade auditada ou de algum dos seus membros, por exemplo: a alta administração é controlada por pessoas ou pequeno grupo, não existindo estrutura de supervisão eficaz; a reputação da administração é duvidosa; etc. b) Pressões internas e externas, exemplo: o setor econômico no qual a entidade se insere está em declínio, e as falências estão aumentando; há desentendimentos entre os acionistas, os quotistas e a administração; etc. c) Transações que pareçam anormais, exemplo: especialmente as que tenham efeitos significativos sobre os resultados, realizadas em datas próximas do fim do exercício; pagamentos que pareçam excessivos em relação aos serviços prestados; entre outros. d) Problemas internos no cumprimento dos trabalhos de auditoria, exemplo: registros inadequados, arquivos incompletos, ajustes excessivos nos livros e contas, transações não registradas de acordo com os procedimentos usuais e contas não conciliadas com os registros; mudanças inexplicáveis nos indicadores econômicos, financeiros e operacionais; experiência anterior com fraude e/ou erro; entre outros.
  • 38.
    e) Fatores específicosno ambiente de sistemas de informação computadorizados, exemplo: incapacidade ou dificuldade para extrair informações dos arquivos de computador, devido à falta de documentação, ou à documentação desatualizada, de programas ou conteúdos de registros; grande quantidade de alterações nos programas, que não foram documentadas, aprovadas e testadas; e falta de conciliação geral entre as transações processadas em forma computadorizada e as bases de dados, de um lado; e os registros contábeis, de outro. Existe risco inevitável de que distorções relevantes resultantes de fraude e, em menor grau, de erro possam deixar de ser detectados, devido as limitações inerentes a auditoria. E se for descoberto, posteriormente, que durante o período coberto pelo parecer do auditor, exista distorção relevante não refletida ou não corrigida nas demonstrações contábeis, resultantes de fraude e/ou erro, isto não significa que o auditor deixou de cumprir as Normas de Auditoria Independente das Demonstrações Contábeis. Pois o que irá determinar o cumprimento dessas normas será a adequação dos procedimentos de auditoria adotados nas circunstâncias e do seu parecer com base nos resultados desses procedimentos. Existe maior chance de não detectar distorção relevante resultante de fraude do que não detectar distorção relevante resultante de erro, pois a fraude geralmente envolve atos planejados para oculta-la, exemplos: conluio, falsificação, apresentação de informações intencionalmente erradas ao auditor. Se o auditor concluir que a fraude e/ou erro têm efeito relevante sobre as demonstrações contábeis, e que isso não foi apropriadamente refletido ou corrigido, ele deve emitir seu parecer com ressalva ou com opinião adversa. E se não foi possível para o auditor determinar se houve fraude e/ou erro, devido a limitações impostas pelas circunstâncias, e não pela entidade, ele deve avaliar o tipo de parecer a emitir. As Comunicações de fraude e/ou erro realizadas pelo auditor: - Á Administração: o auditor deverá comunicar a administração da entidade auditada descobertas factuais envolvendo fraude, podendo ser de forma verbal ou escrita - dependendo da ocasião, tão cedo quanto possível, mesmo que o efeito potencial sobre as demonstrações contábeis seja irrelevante; 38
  • 39.
    - Á Terceiros:o sigilo profissional normalmente impede o auditor de comunicar fraude e/ou erro a terceiros. Mas em certas ocasiões, quando houver obrigação legal de fazê-lo, ao auditor poderá ser requerida a quebra de sigilo profissional. O auditor pode concluir que é necessário retirar-se do trabalho quando a entidade não tomar as medidas corretivas relacionadas com fraude, que ele considera necessárias as circunstâncias, mesmo quando a fraude for relevante para as demonstrações contábeis. 39 14 UTILIZAÇÃO DE TRABALHOS DE ESPECIALISTAS Através da NBC P 1.8, será demonstrado a utilização de especialistas, pelo auditor independente, como parte da evidência de seus trabalhos de auditoria das demonstrações contábeis. “Especialista” significa: indivíduo ou empresa que possua habilidades, conhecimento e experiência em determinadas áreas não relacionadas a auditoria ou a contabilidade. Podendo ser: a. Contratado pela entidade auditada; b. Contratado pelo auditor independente; c. Empregado pela entidade auditada; ou d. Empregado pelo auditor independente (e não auxiliar do processo de auditoria). O auditor independente ao utilizar de trabalhos realizados por outros especialistas, legalmente habilitados, deverá obter evidência suficiente de que tais trabalhos são adequados para fins de auditoria. Mas se este for seu empregado, não será necessário avaliar sua competência profissional a cada trabalho, mas haverá necessidade de supervisão. Apesar do auditor possuir um vasto conhecimento sobre os negócios em geral, isto não significa que o mesmo tenha que ter competência para agir em áreas opostas a sua competência profissional.
  • 40.
    O auditor independenteao realizar seu trabalho de auditoria pode necessitar obter evidências para dar suporte as suas conclusões, podendo ser de forma independente ou em conjunto com a entidade auditada. Exemplos dessas evidências serão citados abaixo, na forma de relatórios, declarações ou opiniões de especialistas: a. Avaliação de certos tipos de ativos, exemplo: máquina e equipamentos, 40 terrenos e edificações, obras de arte e pedras preciosas; b. Condições físicas de ativo ou determinação de quantidades, exemplo: jazidas e reservas de petróleo, minerais estocados, vida útil remanescente de máquinas e equipamentos; c. Determinação de montantes que requeiram métodos ou técnicas especializadas, exemplo: avaliações atuariais; d. Medição do estágio de trabalhos completados ou a completar em contratos em andamento; e. Interpretações de estatutos, contratos, leis e outros regulamentos. Ao analisar a necessidade de obter trabalho de especialista, o auditor independente não poderá esquecer de considerar os seguintes fatos: - a relevância do item da demonstração contábil que está sendo analisada; - o risco de distorção ou erro levando em conta a natureza e a complexidade do assunto sendo analisado; - conhecimento da equipe de trabalho e a experiência prévia dos aspectos que estão sendo considerados; e - a quantidade e qualidade de outras evidências de auditoria disponíveis para sua análise. Ao planejar o uso do trabalho de um especialista, o auditor deverá avaliar: a. A Competência Profissional do Especialista, verificando: - se o especialista tem certificação profissional, licença ou registro no órgão de classe que se lhe aplica; e - a experiência e reputação no assunto em que o auditor busca evidência de auditoria. b. A Objetividade do Especialista, o risco de que está objetividade seja prejudicada aumenta quando:
  • 41.
    - o especialistaé empregado da entidade auditada; ou - o especialista é relacionado de alguma forma a entidade auditada (ser 41 dependente financeiramente ou detém investimento na mesma). E se auditor independente não sentir segurança na competência profissional ou na objetividade do especialista, o mesmo poderá buscar evidências através de outros especialistas de sua confiança ou aplicar procedimentos adicionais de auditoria, devendo discutir suas opiniões com administração da entidade auditada. Desta forma, o auditor independente deve avaliar a qualidade e suficiência do trabalho do especialista, verificando se a substância das conclusões do especialista fornece suporte adequado para as demonstrações contábeis ou se foi adequadamente refletida nas mesmas. Considerando assim, parte da evidência de auditoria relacionada ao item da demonstração contábil sob análise. Ao analisar se a fonte de dados utilizada pelo especialista é apropriada para determinadas circunstâncias, o auditor independente deve utilizar as seguinte medidas: - questionar ao especialista se os procedimentos aplicados são suficientes para garantir que a fonte de dados é relevante e confiável; e - testar ou revisar na extensão necessária a fonte de dados empregada pelo especialista. A responsabilidade do auditor fica restrita a sua competência profissional. Quando o auditor independente realizar um parecer sem ressalva, não poderá fazer referência do trabalho de especialista em seu parecer. Mas em casos onde o especialista legalmente habilitado, for contratado pela entidade (sem vínculo empregatício), para realizar serviços que tenham efeitos relevantes nas demonstrações contábeis, deverá ser divulgado nas demonstrações contábeis e o auditor ao emitir seu parecer poderá fazer referência ao trabalho do especialista.
  • 42.
    42 15 INDEPENDÊNCIA A independência é essencial para se realizar auditoria independente. Através da NBC P 1.2 a independência será explicada da seguinte forma: Conceito (NBC P 1.2.2) Independência é o estado no qual as obrigações ou os interesses da entidade de auditoria são, suficientemente, isentos dos interesses das entidades auditadas para permitir que os serviços sejam prestados com objetividade. Em resumo, podemos considerar como sendo a capacidade que a entidade de auditoria tem de julgar e atuar com integridade e objetividade, permitindo a emissão de relatórios ou pareceres imparciais em relação à entidade auditada, aos acionistas, aos sócios, aos quotistas, aos cooperados e a toda as demais partes que possam estar relacionadas com o seu trabalho. A independência determina: a. independência de pensamento; b. aparência de independência. Exemplos de como a independência pode ser afetada: a. por ameaças de interesse próprio; b. auto-revisão; c. defesa de interesses da entidade auditada; d. familiaridade, e e. intimidação. Quando as ameaças forem identificadas, excetos aquelas consideradas insignificantes, devem ser definidas e aplicadas salvaguardas adequadas para reduzir a ameaça em um nível aceitável ou eliminá-la. Essa decisão deve ser documentada.
  • 43.
    Perda de Independência(NBC P 1.2.3) A perda de independência da entidade de auditoria em relação a entidade auditada são caracterizadas por determinadas situações. Sendo assim, será demonstrado abaixo alguns exemplos destas situações: 1. interesses financeiros, estes podem ser: interesses financeiros diretos, 43 interesses financeiros indiretos 2. se a entidade de auditoria, um membro da equipe de auditoria ou outros membros dentro da entidade de auditoria ou responsável técnico do trabalho de auditoria, em nível gerencial, que possam influenciar o resultado dos trabalhos, ou um membro imediato da família destas pessoas tiver um interesse financeiro direto ou indireto relevante na entidade auditada. 3. As únicas ações disponíveis para eliminar a perda de independência são as seguintes: a. alienar o interesse financeiro direto antes de a pessoa física tornar-se membro da equipe de auditoria; b. alienar o interesse financeiro indireto relevante em sua totalidade ou alienar uma quantidade suficiente dele para que o interesse remanescente deixe de ser relevante antes de a pessoa tornar-se membro da equipe de auditoria; ou c. afastar o membro da equipe de auditoria do trabalho da empresa auditada. 4. No caso de sócio da entidade de auditoria ou membro imediato de sua família, as ações de que tratam as alíneas “a” e “b” acima devem ser tomadas antes do início dos trabalhos. 5. Violação inadvertida no tocante interesse financeiro em uma entidade auditada; 6. A perda de independência ainda pode ocorrer através: a. operações de créditos e garantias com a entidade auditada; b. relacionamentos comerciais com a entidade auditada; c. relacionamentos familiares e pessoais com a entidade auditada;
  • 44.
    44 d. atuaçãocomo administrador ou diretor da entidade auditada. Operações de Créditos e Garantias (NBC P 1.2.4) A entidade de auditoria, sócios, membros da equipe e membros imediatos da família destas pessoas não podem ter operações relevantes de operações de créditos ou garantia de operações de créditos com instituições financeiras que sejam entidade auditada. As seguintes transações são permitidas se realizadas dentro dos requisitos e das condições oferecidos a terceiros: a. operações de créditos para aquisição de veículo; b. arrendamento de veículo; c. saldos em cartão de crédito que não superem 20 salários-mínimos; e d. operações de créditos para aquisição de imóveis, com garantia. Caso o empréstimo não seja feito em condições normais de crédito para quaisquer das partes, é necessário uma das seguintes ações para impedir a caracterização da perda de independência: a. liquidação total do empréstimo pela entidade de auditoria; b. liquidação total do empréstimo pelo sócio ou membro da equipe da entidade de auditoria; ou c. afastamento do sócio ou membro da equipe de trabalho de auditoria. Relacionamentos Comerciais com a Entidade Auditada (NBC P 1.2.5) As transações comerciais da entidade de auditoria, de sócios e membros da equipe de auditoria com uma entidade auditada devem ser realizadas dentro do curso normal de negócios e na mesma condição com terceiros. Apesar disso, essas operações não podem ser de tal dimensão que criem uma ameaça de interesse próprio. Quando afetar a independência do auditor, no caso de relacionamentos comerciais em condições diferenciadas, priviligiadas e relevantes com entidades auditadas, deve ser adotada uma das seguintes ações: a. terminar o relacionamento comercial;
  • 45.
    45 b. substituiro membro da equipe que tenha relacionamento comercial; ou c. recusar a realização do trabalho de auditoria. Relacionamentos Familiares e Pessoais (NBC P 1.2.6) A perda da independência pode ocorrer de várias maneiras, entre eles as responsabilidades do membro da equipe de auditoria no trabalho, a proximidade do relacionamento e o papel do membro da família ou de relacionamento pessoal na entidade auditada. As funções ocupadas por pessoas próximas ou familiares, que prejudicam a independência da entidade de auditoria, são aquelas que: a. exercem influência significativa sobre as políticas operacionais, financeiras ou contábeis. Exemplos: presidente, diretor, administrador, gerente geral de uma entidade auditada; b. exercem influência nas Demonstrações Contábeis da entidade auditada. Exemplos (funções críticas no ambiente contábil): controller, gerente da contabilidade, contador; e c. são consideradas sensíveis sob o ponto de vista da auditoria. Exemplos (cargos com monitoramento dos controles internos da entidade auditada): tesoureiro, auditor interno, gerente de compras/vendas, entre outros. Vínculos Empregatícios ou Similares por Administradores, Executivos ou Empregados da Entidade Auditada Mantidos, Anteriormente, com a entidade de Auditoria (NBC P 1.2.7) A independência da entidade de auditoria ou membro de sua equipe pode ser comprometida se um diretor ou um administrador ou empregado da entidade auditada, em condições de exercer influência direta e significativa sobre o objeto do trabalho de auditoria, tiver sido um membro da equipe de auditoria ou sócio da entidade de auditoria. Este comprometimento da independência ocorre dependendo dos seguintes fatores: a. influência do cargo da pessoa na entidade auditada; b. grau de envolvimento que a pessoa terá com a equipe de auditoria;
  • 46.
    c. tempo decorridodesde que a pessoa foi membro da equipe de auditoria ou da 46 entidade de auditoria; e d. cargo que a pessoa tiver exercido na equipe ou na entidade de auditoria. Atuando como Administrador ou Diretor de Entidades Auditadas (NBC P 1.2.8) Se um sócio ou um membro da entidade de auditoria atuar também como diretor, membro do conselho de administração, conselho fiscal ou executivo da entidade auditada, a ameaça criada à perda de independência é de tal magnitude que não existe salvaguarda ou ação a ser aplicada que possa impedir o conflito de interesse. E neste caso, a realização do trabalho deve ser recusada. Rotação dos Líderes de Equipe de Auditoria (NBC P 1.2.9) Visando possibilitar contínua renovação da objetividade e do ceticismo do auditor, necessários na auditoria, é requerida a rotação dos responsáveis técnicos pelos trabalhos na entidade auditada. Alguns fatores que possam influenciar a objetividade e o ceticismo do auditor: a. tempo que o profissional faz parte da equipe de auditoria; b. função do profissional na equipe de auditoria. A fim de impedir o risco de perda da objetividade e do ceticismo do auditor, é necessária a aplicação das seguintes ações: a. rotação do pessoal de liderança da equipe de auditoria a intervalos menores ou iguais a cinco anos consecutivos; e b. intervalo mínimo de três anos para o retorno do pessoal de liderança à equipe. Prestação de Outros Serviços (NBC P 1.2.10) As entidades de auditoria prestam, usualmente, outros serviços para as entidades auditadas, compatíveis com seu nível de conhecimento e capacitação. Na maioria das vezes, a prestação desses outros serviços, não de auditoria, proporcionam às equipes de auditoria desenvolvimento de conhecimentos relativos aos
  • 47.
    negócios e operaçõesda entidade auditada, que são proveitosos para o próprio trabalho de auditoria. Sendo que, a prestação desses outros serviços, não podem criar ameaças à independência da entidade de auditoria ou de membros da equipe de auditoria. Os princípios básicos que devem fundamentar qualquer regra de independência 47 do auditor são: a. o auditor não deve auditar o seu próprio trabalho; b. o auditor não deve exercer funções gerenciais na entidade auditada; e c. o auditor não deve promover interesses da entidade auditda. Entre outros, os serviços abaixo, também chamados de consultoria, podem caracterizar a perda de independência: a. serviços de avaliação de empresas e reavaliação de ativos; b. serviços de assistência tributária, fiscal e parafiscal; c. serviços de auditoria interna à entidade auditada; d. serviços de consultoria de sistema de informação computadorizado; e. serviços de apoio em litígios, perícia judicial ou extrajudicial; f. serviços de finanças corporativas e assemelhados; g. serviços de seleção de executivos; h. registro (escrituração) contábil. Presentes e Brindes (NBC P 1.2.11) Aceitar presentes, brindes ou outros benefícios de uma entidade auditada pode criar conflitos de interesse e, por conseguinte, perda de independência. Quando uma entidade de auditoria ou um membro de equipe aceitam presentes, brindes ou outros benefícios cujo o valor não seja claramente insignificante, a perda de independência é caracterizada, não sendo possível a aplicação de qualquer salvaguarda. Litígios em Curso ou Iminentes (NBC P 1.2.12) Quando há, ou é provável haver, um litígio entre a entidade de auditoria ou um membro da sua equipe e a entidade auditada, pode ser criado o conflito de interesse. O
  • 48.
    relacionamento entre aadministração da entidade auditada e os membros da equipe de auditoria precisa ser caracterizado por total franqueza e divulgação completa de todos os aspectos das operações de negócios da entidade auditada. Incompatibilidade ou Inconsistência do Valor dos Honorários(NBC P 1.2.13) Quando os honorários de auditoria forem de valor, substancialmente, inferior ao estabelecido para os outros serviços que a entidade de auditoria realize para a entidade auditada, pode se estabelecer o conflito de interesses, por razões de dependência financeira e, por conseguinte, a perda de independência. É necessário que o conjunto dos honorários de serviços prestados a entidade auditada, ou seja, os de auditoria e os demais, seja relevante dentro do total de honorários da entidade de auditoria. Considera-se como conjunto de honorários relevante aquele que represente 25% (vinte e cinco por cento), ou mais, do total de honorários da entidade de auditoria. 48 * Lembrete Importante: O Auditor Independente: Deve ser independente, não podendo deixar-se influenciar por fatores estranhos, por preconceitos ou quaisquer outros elementos materiais ou afetivos que resultem perda, efetiva ou aparente, de sua independência; Deve recusar o trabalho ou renunciar a função na ocorrência de qualquer das hipóteses de conflitos de interesses. 16 CARTA DE RESPONSABILIDADE DA ADMINISTRAÇÃO A carta de responsabilidade da Administração é o documento emitido pelos administradores da entidade auditada e endereçada ao auditor independente, confirmando as informações e dados fornecidos ao auditor, as bases de preparação, apresentação e divulgação das demonstrações contábeis submetidas a auditoria.
  • 49.
    Sempre que oauditor independente executa um trabalho de auditoria, aplica procedimentos com a finalidade de obter evidências ou provas suficientes para fundamentar sua opinião sobre as Demonstrações Contábeis examinadas. Como nem todas as evidências podem ser obtidas através de documentos, mas também a partir de informações verbais da administração, das gerências e do responsável pela contabilidade, torna-se necessário confirma-las através da Carta de Responsabilidade da Administração. O auditor independente pode utilizar-se de inúmeras formas de confirmação da administração sobre os atos de gestão. As atas de reuniões do Conselho de Administração e da Diretoria são documentos importantes para atestar a aprovação dos órgãos de administração para determinados atos e fatos administrativos. Cópias de cartas ou memorandos podem ser documentos suficientes a comprovação de transações específicas. É comum o auditor elaborar pedidos, por escrito, a quem tenha poder de 49 decisão, como forma de esclarecer determinada transação. A carta, todavia, tem finalidade mais ampla, ou seja, de resumir no final de um período todas as informações relevantes que dizem respeito a uma das demonstrações contábeis. É possível que o auditor tenha evidências de fatos que contradigam os termos da Carta de Responsabilidade. Neste caso o auditor deve investigar as circunstâncias das contradições e, inclusive, questionar e investigar outras informações transmitidas pela administração da entidade. Quando o auditor não obtiver evidências, através da aplicação dos procedimentos de auditoria, sobre o fato substancial que tenha relevância na formação de sua opinião sobre as demonstrações contábeis do período examinado, isso constituirá uma limitação de amplitude de exame, independentemente da existência da Carta de Responsabilidade da Administração. Existindo fatos, decisões, projeções e contingências que não possam ser evidenciados pelo auditor, cabendo, no caso, a Carta de Responsabilidade da Administração como um elemento de suporte para o trabalho de auditoria. Isto não elide o auditor independente de avaliar os termos da informação e comprovação da administração, aceitando-a ou não, em face das circunstâncias por ele conhecidas.
  • 50.
    A Carta deResponsabilidade ou qualquer outra informação dada por escrito pela administração da entidade auditada não elimina a necessidade do auditor de obter evidências sobre transações realizadas, pois não objetiva a eliminação de procedimentos de auditoria e nem substitui o trabalho do auditor independente. A Carta de Responsabilidade da Administração deve ser emitida no final de um período com a mesma data do parecer de auditoria sobre as demonstrações contábeis a que se refere. Esta carta constitui papel de trabalho do auditor, devendo ser arquivada junto aos demais papéis do exercício como uma das evidências do trabalho realizado. Os objetivos do auditor independente em obter a Carta de Responsabilidade da 50 Administração podem ser resumidos como segue: a. Atender as Normas de Auditoria Independente; b. Obter evidência auditorial por escrito; c. Delimitar as responsabilidades do auditor e da administração; d. Dar mais confiabilidade as informações verbais obtidas durante a auditoria; e. Dar garantias ao auditor independente quanto as responsabilidades posteriores a realização do trabalho, onde o nome do auditor esteja diretamente envolvido, tais como a apresentação das demonstrações aos sócios ou acionistas, a divulgação perante terceiros, e outros. f. Possibilitar esclarecimentos sobre pontos não constantes das demonstrações contábeis tais como contigências ou responsabilidades não divulgadas, possibilidades efetivas de realização de determinados ativos e também aspectos de continuidade operacional. O Conteúdo da Carta de Responsabilidade da Administração devem ser considerados os seguintes: - ter data igual aquela do parecer do auditor independente; - ser endereçada ao auditor independente; - fazer referência as demonstrações contábeis objeto da auditoria;
  • 51.
    - mencionar quea administração cumpriu com as normas e regulamentos a que 51 a entidade está sujeita; - mencionar que o sistema contábil e os controles internos adotados pela entidade são de responsabilidade da administração e adequados ao su tipo de atividade e volume de transações; - confirmar que todas as transações efetuadas no período foram devidamente registradas no sistema contábil, de acordo com a legislação vigente; - confirmar que as estimativas contábeis foram efetuadas com base em dados consistentes; - confirmar que não há contigências ambientais, fiscais, trabalhistas, previdenciárias e legais que possam afetar substancialmente a situação financeira e patrimonial da entidade auditada além daquelas que foram divulgadas nas Demonstrações Contábeis; - confirmar que não há nenhum fato conhecido que possa impedir a continuidade normal das atividades da entidade; - confirmar que todos os livros e registros contábeis e documentos comprobatórios foram colocados a disposição dos auditores; e outros itens. Providências para situações de recusa da administração em fornecer a Carta de Responsabilidade: No caso da administração se recusar a fornecer a Carta de Responsabilidade ao auditor independente, isto constituirá uma limitação no escopo do seu exame. Se a administração transmitiu em informação verbal, mas se recusa a confirmá-la por escrito, isto constituirá uma limitação no escopo do exame do auditor. Exemplo de Carta de Responsabilidade da Administração (Modelo Padrão): (cidade) (dia) (mês) (ano) ________________, ________ de ________ de ________ . À (nome do auditor) (endereço do escritório que vai emitir o parecer)
  • 52.
    52 Prezados Senhores: REFERENTE: Carta de Responsabilidade da Administração da (nome da entidade), referente às Demonstrações Contábeis levantadas em (data) _______________ . A presente refere-se aos exames procedidos por V. Sas. Nas demonstrações contábeis de nossa entidade, correspondentes ao exercício (ou período – quando se tratar de menos de 12 meses) findo em ________ de ________ de ________ e está sendo emitida em atendimento às exigências das Normas de Auditoria Independente, aprovadas pelo Conselho Federal de Contabilidade. Nesse sentido, estamos confirmando a V.Sas. as seguintes informações: 01 – O sistema contábil e de controles internos adotados pela entidade no período são de nossa responsabilidade, sendo adequados ao tipo de atividade e volume de transações que tem nossa entidade. 02 – Confirmamos que todas as transações efetuadas no período pela nossa entidade foram devidamente registradas na contabilidade de acordo com a legislação vigente. 03 – A entidade tem cumprido toda as disposições de seus contratos que poderiam, em caso de Descumprimento, ter efeito relevante sobre as demonstrações contábeis. 04 – Nossa administração cumpriu todas as normas e regulamentos a que a entidade está sujeita e não houve qualquer comunicação referente à inobservância de exigências de autoridades regulamentadoras com respeito a aspectos financeiros. 05 – Foram adequadamente contabilizados e divulgados nas demonstrações contábeis: (a) Transações e saldos com “partes relacionadas”; (b) Prejuízos ou lucros decorrentes de compromissos de compra e venda; (c) Acordos para a recompra de ativos anteriormente vendidos; (d) Ativos dados em garantia. 06 – Não temos planos ou intenções que possam afetar substancialmente o valor ou a classificação de ativos e passivos constantes das demonstrações contábeis. 07 – Que todos os livros, registros contábeis, documentação comprobatória e todas as atas das reuniões dos Acionistas (ou Sócios, Associados e Diretores), foram colocados à sua disposição. 08 – Não existem irregularidades pendentes envolvendo a administração ou empregados que possam ter efeito significativo sobre as demonstrações contábeis. 09 – A entidade não tem ônus ou gravames sobre os seus ativos que não os mencionados na nota explicativa nº. _____ .
  • 53.
    10 – Asestimativas foram contabilizadas com base em dados consistentes confirmados por nossos assessores jurídicos (ou outros assessores), quando necessário. 11 – Não há quaisquer contingências fiscais, trabalhistas, previdenciárias, comerciais e legais que possam afetar a situação financeira e patrimonial da entidade e influir significativamente na sua avaliação como empreendimento em continuidade. 53 OU As contingências fiscais, trabalhistas, previdenciárias, comerciais e legais, que reconhecemos existir nesta data são: a) b) c) O não reconhecimento destas contingências está fundamentada no parecer de nossos assessores jurídicos, cuja cópia já entregamos a V.Sas. 12 - Não é de nosso conhecimento qualquer evento subseqüente à data do encerramento do exercício até a presente data, que possa afetar de forma relevante a posição patrimonial e financeira, bem como o resultado do período. 13 – Não há nenhum fato conhecido que possa impedir a continuidade normal das atividades da entidade. 14 – Julgamos que os seguros contratados foram efetuados em valores suficientes para cobrir eventuais sinistros que possam ocorrer, impedindo a continuidade normal dos negócios sociais. 15 – Outros esclarecimentos (se houver). Atenciosamente, DIRETOR (ES) CONTABILISTA (NOME E CARGO) (NOME E Nº. DE REGISTRO NO CRC)
  • 54.
    54 17 TESTESDE OBSERVÂNCIA E TESTES SUBSTANTIVOS Os procedimentos de auditoria interna são o conjunto de procedimentos técnicos, incluindo testes de observância e testes substantivos, que permitem ao auditor interno obter evidências ou provas suficientes e adequadas para fundamentar suas conclusões e recomendações. Formando sua opinião por meio dos itens examinados, ou seja, seu parecer sobre as demonstrações contábeis auditadas. Sendo assim os procedimentos de auditoria são adotados: antes do encerramento do exercício; na data de seu término; após o encerramento do exercício e antes da elaboração das demonstrações; depois da elaboração das demonstrações contábeis. E estes procedimentos de auditoria são divididos em testes de observância e testes substantivos, sendo realizados devido à complexidade e ao volume das operações. Os testes de observância, também conhecidos como testes de aderência, visam a obtenção de uma possível segurança de que os controles internos estão funcionando de forma efetiva e de acordo como foi estabelecido pela administração, ou seja, verifica a existência, a efetividade e a continuidade dos controles internos, inclusive quanto ao seu cumprimento pelos funcionários da Entidade. Um exemplo a ser citado seria o teste de observância do sistema de controle interno, onde o auditor se certifica de que o sistema de controle interno levantado é o que realmente está sendo utilizado. Segundo Almeida (2003) muitas vezes ocorre o seguinte: a empresa possui um excelente sistema de controle interno descrito em seu manual interno, mas na prática a situação é inversa. E quando isto ocorrer, o auditor deve alterar as informações, de forma a ajustá-las a real situação existente na entidade. Sendo assim, o sistema de controle interno praticado, não pode ser diferente do descrito nos manuais de procedimentos. Os testes substantivos têm por finalidade a obtenção de evidências quanto à suficiência, exatidão e validade dos dados produzidos pelo sistema contábil da entidade. Estes testes dividem-se em testes de transações e saldos e procedimentos de revisão analítica. Na aplicação dos procedimentos de revisão analítica, o auditor deve considerar: a) o objetivo dos procedimentos e o grau de confiabilidade dos resultados alcançáveis;
  • 55.
    b) a naturezada entidade e o conhecimento nas auditorias anteriores; e c) a disponibilidade de informações, sua relevância, confiabilidade e 55 comparabilidade. O auditor deve objetivar as seguintes conclusões, na aplicação dos testes substantivos: 1. Existência: se o componente patrimonial existe em certa data; 2. Direitos e Obrigações: se efetivamente existem em certa data; 3. Ocorrência: se a transação de fato ocorreu; 4. Abrangência: se todas as transações estão registradas; 5. Mensuração, Apresentação e Divulgação: se os itens estão avaliados, divulgados, classificados e descritos de acordo com os Princípios Fundamentais de Contabilidade e as Normas Brasileiras de Contabilidade. Na aplicação dos testes de observância e substantivos, o auditor deve considerar os seguintes procedimentos técnicos básicos: 1. Inspeção – exame de registros, documentos e de ativos tangíveis; 2. Observação – acompanhamento de processo ou de procedimento quando de sua execução; 3. Investigação (Averiguação) e Confirmação Externa – obtenção de informações junto a pessoas ou entidades conhecedoras da transação, dentro ou fora da entidade; 4. Cálculo – conferência da exatidão aritmética de documentos comprobatórios, registros e demonstrações contábeis e outras circunstâncias; 5. Revisão Analítica – verificação do comportamento de valores significativos, mediante índices, quocientes, quantidades absolutas ou outros meios, com vistas a identificação se situação ou tendências atípicas.
  • 56.
    56 18 OUTRASTÉCNICAS CORRENTES Técnicas (Procedimentos) de Auditoria Após o auditor avaliar o controle interno, irá verificar a extensão de seu trabalho, os tipos de procedimentos que serão aplicados, a data e o período de sua aplicação e a combinação das técnicas que proporcionarão a prova mais eficiente com o melhor tempo adequado, sendo primordial para a elaboração do programa de auditoria. Segundo Crepaldi (2000), técnicas de auditoria ou procedimentos de auditoria, ambas são consideradas técnicas que adotadas em conjunto, permite ao auditor a formação fundamentada da opinião sobre o seu trabalho executado ou sobre as demonstrações financeiras. Tendo sempre atitude profissional e independência com relação às informações obtidas. E quando o auditor for escolher as técnicas de auditoria mais apropriadas para o seu trabalho, deverá ficar atento para: - Permanecer dentro do objetivo e limitações do trabalho contrato; - Alcançar as melhores provas razoavelmente possíveis; - Aplicar somente os testes e procedimentos que sejam úteis para obter os objetivos do exame em determinada situação; - Considerar todos os erros possíveis; - Coordenar os procedimentos a serem aplicados aos itens em questão. As técnicas de auditoria são consideradas métodos empregados pelo auditor para obter evidências de auditoria. As principais técnicas de auditoria de acordo com a maioria dos autores, são as seguintes: 1. Inspeção e Contagem Física; 2. Confirmação Externa (Circularização); 3. Inspeção Documental; 4. Conferência Aritmética (Recálculos); 5. Observação e Averiguação; 6. Correlação.
  • 57.
    57 E jáde acordo com a NBC T 11, as técnicas de auditorias são: a. Inspeção; b. Observação; c. Investigação e Confirmação (Interna e Externa); d. Cálculo; e. Revisão Analítica . 1. Inspeção e Contagem Física Através destas duas técnicas o auditor examina pessoalmente o bem, constatando sua existência (Inspeção); está técnica também permite auditor conferir quantidades declaradas (Contagem Física), assim como verificar o pleno uso e a qualidade dos bens auditados. A Contagem Física, ou o exame físico, é a verificação in loco, considerada uma técnica de auditoria utilizada para as contas do ativo, identificando de forma física o bem declarado nas demonstrações financeiras. Abaixo serão citados ativos que geralmente são submetidos ao exame físico pelo auditor, exemplos (ALMEIDA, 2003): - Dinheiro em caixa; - Estoques; - Títulos, como: ações, títulos de aplicações financeiras, entre outros; - Bens do ativo imobilizado. A técnica de contagem física proporciona ao auditor a formação de sua opinião quanto à existência física do objeto ou do item analisado. Está técnica quando for executada pelo auditor deve possuir as seguintes características segundo Attie (1998): - Identificação: comprovação, por meio do exame visual do item específico a ser examinado; - Existência Física: comprovação, através da constatação visual, do objeto ou item analisado realmente existe; - Autenticidade: ter a capacidade de identificar se o item ou o objeto analisado é verdadeiro;
  • 58.
    - Quantidade: apuraçãodas quantidades reais existentes fisicamente, ficando 58 satisfeito somente após a apuração adequada; - Qualidade: exame visual, verificando que o objeto examinado continua em bom estado de uso, podendo ser aproveitado, e não está sendo desperdiçado, merecendo fé. A Contagem física não existe sozinha, é considerada uma técnica complementar para o auditor poder se certificar de que existe uma correspondência contábil. Podendo, desta forma verificar que os registros contábeis e seus valores, estão todos corretos, em função da qualidade do item analisado. Aplicação: coleta de evidências sobre bens integrantes do ativo permanente, estoques, numerários em mãos, títulos negociáveis e outros valores mobiliários. 2. Confirmação Externa ou Circularização Por meio desta técnica o auditor obtém uma declaração escrita junto a fontes externas (terceiros); consiste em fazer com que a entidade auditada prepare e despache cartas dirigidas a pessoas jurídicas ou físicas com as quais mantém relações de negócio, solicitando que confirmem, em carta dirigida diretamente ao auditor, qual a situação desses negócios, em data determinada. A Circularização ou confirmação externa, também chamada de confirmação com terceiros, para Almeida (2003) é uma técnica utilizada pelo auditor para confirmar, através de cartas, bens de propriedades da empresa em poder de terceiros, direitos a receber e obrigações, conforme exemplos citados abaixo: - dinheiro em conta corrente bancária; - contas a receber de clientes; - estoques e títulos em poder de terceiros; - contas a pagar a fornecedores; - empréstimos a pagar. Esta técnica de auditoria consiste em fazer com que a entidade auditada expeça cartas dirigidas a empresas ou a pessoas com as quais mantém relação de negócios, solicitando que confirmem, através de carta dirigida diretamente ao auditor, a situação desses negócios, em data determinada. Consiste na obtenção de declaração formal de
  • 59.
    pessoas não ligadasa entidade auditada, de fatos relativos a operações realizadas pela entidade. O fato de as pessoas de quem as declarações são obtidas não serem ligadas, isto é, não terem interesses a proteger perante a entidade auditada, permite que as informações sejam fornecidas com isenção e possibilitem, portanto um maior grau de confiança. A circularização ou confirmação externa seria um pedido de confirmação, esta 59 confirmação pode ser: 1. Positivo – (resposta obrigatória) sendo utilizado quando, por intermédio da entidade, o auditor solicita uma resposta a pessoa de quem deseja a confirmação de informações. Pode ser dividido da seguinte maneira: - Branco: quando não são indicados no pedido valores ou saldos a serem confirmados; - Preto: seria o inverso do branco, ou seja, quando indicados no pedido valores ou saldos, de um determinado período, a serem confirmados; 2. Negativo – (a resposta não é obrigatória) na falta de confirmação da parte da pessoa consultada, fica subentendido que ela concorda com os valores ou saldos a serem confirmados. E quando não há resposta significa a confirmação dos valores ou saldos consultados. Geralmente o pedido negativo é usado como complemento do pedido positivo. A utilização da carta registrada garante que a pessoa de quem deseja obter confirmação recebeu o pedido. Aplicação: coleta de evidências sobre contas a pagar e receber, saldos bancários, saldos de empréstimos, estoques em poder de terceiros, passivos contingentes, coberturas de seguros e credores em geral. Modelo de carta para clientes:
  • 60.
    60 Modelo decarta para clientes: ________________, _____, de ___________ de 20____. (Nome e endereço do Cliente ou fornecedor) Prezados Senhores: Para fins de simples conferência, é favor confirmar diretamente aos nossos auditores o saldo de nossa conta em ......... de ........................ 20........., no total de R$ ............ conforme abaixo especificado, utilizando-se para tanto o incluso envelope selado. Se algum valor relacionado tiver sido liquidado ou estiver em divergência com os registros de V. Sas., pedimos indicar na coluna “Observações” a data do pagamento ou a natureza da divergência. Antecipadamente gratos, subscrevemos-nos, atenciosamente, (Assinatura da empresa auditada) ............................................................................................................................. A – (Nome e endereço do auditor) credor Confirmamos a exatidão do saldo -------- de R$ ...................................... devedor em nossa conta, nos livros da empresa: ............................................................ em .............. de ................................ de 20......... . Nº da duplicata / Vencimento / Importância / Data do pagamento ou Observações ________________ , _____ de ____________ de 20 _____ . Assinatura e carimbo (do cliente)
  • 61.
    3. Inspeção Documental Esta técnica é utilizada pelo auditor para examinar a comprovação documental das transações; compreende a verificação da legitimidade do documento, autorização cabível (geral ou específica) e correta contabilização da transação. Tendo como evidência os documentos hábeis. Para Crepaldi (2000) a técnica de inspeção documental tem como finalidade comprovar as transações legais, comerciais ou de controle, evidenciadas por documentos comprobatórios da efetividade destas transações. O auditor ao realizar o exame dos documentos originais, deverá verificar: - Autenticidade, se o documento é realmente verdadeiro e fidedigno; - Normalidade, se realmente refere-se à operação contabilizada e se a operação 61 corresponde com os objetivos da empresa; - Aprovação, se o documento está corretamente preenchido, até mesmo com data, destinatário, cálculos, entre outros dados. - Registro, comprovando que o registro das operações é adequado em função da documentação examinada e se esta refletida contabilmente em conta apropriadas. E se o documento examinado for oficial, contrato e escritura, o auditor deverá verificar se existe o registro em órgão competente, retirando a possibilidade de suspeita. De acordo com Almeida (2003) existem dois tipos de documentos: - Documentos Internos – são produzidos pela própria entidade, exemplos: relatório de despesas; boletim de caixa; requisição de compra; folha de pagamento; registro de empregados; livros sociais como: atas de reunião de acionistas, conselho de administração, diretoria e conselho fiscal; entre outros. - Documentos Externos - são fornecidos por terceiros à empresa, onde geralmente comprovam algum tipo de transação. E o auditor ao analisar os documentos externos tem o objetivo de verificar a veracidade dos valores registrados. Estes documentos representam os comprovantes hábeis que suportam os lançamentos contábeis nas contas de ativo, passivo, receita e despesa. Exemplos: notas fiscais, faturas e duplicatas de fornecedores;
  • 62.
    contratos; certificados depropriedade de veículos; apólice de seguro; contratos. Aplicação: a inspeção documental se aplica a todos os documentos, registros e relatórios que chegam ao conhecimento do auditor; o contrato íntimo com a documentação da entidade auditada faz com que o auditor possa identificar rapidamente itens ou transações aparentemente não usuais e que merecem maior atenção e exame mais cuidadoso. 4. Conferência Aritimética (Recálculos) Esta é uma técnica utilizada pelo auditor para fazer cálculos, quer na forma de soma, conferência ou alguma outra; os cálculos não precisam ser refeitos exatamente na forma original, podendo ser realizados de forma global. Recálculos globais, um exemplo a ser citado: depreciação; Recálculo detalhado: amortização de empréstimo. O contador realiza diversos cálculos para a elaboração das demonstrações financeiras, e quando comete um erro de cálculo, significa que as demonstrações terão informações errôneas. Desta forma, o auditor precisa conferir todos os itens, mesmo se este já foi conferido pela empresa. Através da técnica de recálculos, também chamada de técnica de conferência de cálculos, o mesmo tem capacidade para constatar a adequação das operações aritméticas e financeiras. Apesar de ser considerada a técnica mais simples e completa por si mesma, é a única que consegue constatar as diversas operações que envolvam somas e cálculos. Exemplos de transações onde o auditor necessita utilizar esta técnica de 62 auditoria - Recálculo ou Conferência de Cálculos, (ATTIE, 1998): - Cálculo de valorização de estoques; - Somas do razão/diário auxiliar de clientes/fornecedores; - Cálculo da equivalência patrimonial sobre os investimentos; - Cálculo dos dividendos a distribuir aos acionistas; - Cálculos de amortização de despesas antecipadas e diferidas; - Cálculos das depreciações dos bens do ativo imobilizado; - Cálculos de variação monetária e cambial sobre empréstimos;
  • 63.
    - Cálculos dosjuros provisionados. Todos estes cálculos e somas citados a cima, necessitam da conferência do auditor, sendo que provam somente a exatidão matemática, e para determinar a validade dos algarismos componentes é necessário realizar outros testes. Aplicação: aplica-se para refazer os cálculos realizados no sistema contábil, nos livros de contas e demonstrações financeiras. 5. Observação e Averiguação Estas duas técnicas são complementares, visto que pela observação o auditor observa continuamente as atividades da entidade auditada, buscando possíveis desvios em relação às políticas, normas e procedimentos estabelecidos, enquanto que pela averiguação, o auditor faz perguntas aos administradores e funcionários da entidade auditada, visando obter esclarecimentos quanto a certas questões importantes. A observação consiste no acompanhamento de processo ou procedimento de 63 sua execução, podendo revelar erros, problemas ou deficiências. De acordo com Attie (1998, pág. 143) podemos citar alguns exemplos de procedimentos de auditoria de observação: - observação de despesas consideradas como disponível; - observação de itens de movimentação morosa ou obsoletos durante a contagem de estoques; - observação quanto a uniformidade de obediência aos princípios de contabilidade; - observação quanto a correta classificação contábil; - observação de passivos não registrados. Um exemplo prático a ser citado seria: ao avaliar a possibilidade de mercadorias saírem de um estabelecimento industrial sem a devida documentação, o auditor pode observar se os procedimentos de controle interno previstos estão sendo cumpridos, no sentido de se identificar a circulação de mercadorias, mediante a conferência das mercadorias e da documentação exigida, no momento da saída. Trata-se de um teste de observância flagrante.
  • 64.
    Aplicação: são técnicasutilizadas ao longo de todo o processo de auditoria, 64 tanto para o teste controles internos quanto para o teste de saldos contábeis. 6. Correlação (Cruzamento) É a técnica pela qual o auditor inicialmente se utiliza do método das partidas dobradas para o reconhecimento das transações, posteriormente compara os saldos das contas ou grupos de contas, das demonstrações contábeis em curso, com as contas e grupos de contas correspondentes de anos anteriores, pesquisando, assim, as variações ocorridas mais significativas. É considerada a técnica de correlação das informações obtidas, um relacionamento harmônico do sistema contábil de partidas dobradas. O auditor, no momento da realização do trabalho de auditoria, com certeza efetuará serviços que terão alguma relação com outras áreas do resultado do exercício ou do balanço. O auditor estará realizando a correlação das informações obtidas, quando for observado o relacionamento entre estas áreas. Podemos citar alguns exemplos de procedimentos de auditoria referente a correlação (ATTIE, 1998, pág. 142): - recebimentos de duplicatas a receber, que afetam as disponibilidades e contas a receber; - pagamentos a fornecedores, que afetam contas a pagar e o disponível; - constituição da provisão para crédito de liquidação duvidosa, que afeta o resultado e as contas a receber; - depreciação do imobilizado, que afeta o resultado e as depreciações acumuladas. Aplicação: esta técnica é empregada para fazer uma revisão analítica das contas e grupos de contas das demonstrações contábeis da entidade auditada. 7. Revisão Analítica Segundo Almeida (2003) a revisão analítica tem como objetivo detectar e analisar situações anormais e significativas constadas nas demonstrações contábeis, mais precisamente nas contas do balanço patrimonial e nas da demonstração do
  • 65.
    resultado do exercício.Auxiliando assim, a identificação de áreas com problemas ou prioritárias, onde o auditor terá que concentrar mais sua atenção. As situações anormais que mais geram preocupações para os auditores são: - registro de transação fora dos princípios de contabilidade geralmente aceitos; - mudança na aplicação de um princípio contábil (inconsistência); - erro; - irregularidade. O auditor necessita também estabelecer o inter-relacionamento entre as contas 65 e transações, exemplos: - vendas e contas a receber; - custo das vendas e estoques; - imposto sobre vendas (ICMS, IPI, ISS, PIS, etc) e vendas; - salários e encargos sociais (INSS e FGTS); entre outros exemplos. E se o auditor encontrar situações anormais significativas na empresa auditada, após a execução dos procedimentos citados acima, deverá analisar suas causas e determinar as influências nas demonstrações financeiras e em seu parecer. A revisão analítica deve ser realizada na visita preliminar e antes dos testes nas contas de ativo, passivo, receitas e despesas, ajudando o auditor no planejamento do serviço de auditoria e na determinação do volume, tipos e épocas de aplicação dos procedimentos de auditoria, e sendo complementada na visita final. O auditor deve calcular os índices econômico-financeiros como parte do serviço de revisão analítica. Esses índices quando são comparados com os de outras empresas, mas do mesmo ramo, ou com índices de anos anteriores da mesma empresa, gera uma sensibilidade ao auditor sobre tendências e flutuações incomuns. Para Almeida (2003) os principais índices utilizados pelos auditores são os seguintes: - Índices de Liquidez; - Índices de Capitalização; - Índices de Lucratividade; - Índices de Rotatividade; - Índices de Volume de Operações.
  • 66.
    66 19 PARECERDE AUDITORIA: REDAÇÃO, MODALIDADES E DESTINATÁRIOS Parecer de Auditoria (NBC T 11, Item – 11.3) O “Parecer do Auditor Independente”, é o documento mediante o qual o auditor expressa sua opinião, de forma clara e objetiva, sobre as demonstrações contábeis nele indicadas. O auditor assume, através do parecer, responsabilidade técnico-profissional definida, inclusive de ordem pública. O parecer representa a etapa final do trabalho do auditor. Os Parágrafos do Parecer são considerados os seguintes: Parágrafo Introdutório – estabelece o propósito do trabalho realizado, identificando as demonstrações contábeis auditadas, e define as responsabilidades da administração da entidade e dos auditores; Parágrafo de Extensão – determina a abrangência/extensão do trabalho de auditoria; Parágrafo de Opinião – expressa a opinião dos auditores sobre as demonstrações contábeis auditadas. Os Aspectos Observados na Emissão do Parecer: - Conteúdo e forma de apresentação das demonstrações contábeis; - Limitações impostas a extensão do trabalho; - Incertezas quanto a fatos/eventos relevantes; - Demonstrações contábeis que não foram auditadas. Para Sá (2002) A redação do parecer de auditoria pode ser considerada variável, naturalmente, está de acordo com o seu objetivo e as cautelas do auditor quanto as suas afirmativas. Por exemplo, a redação de um parecer sobre a verificação de estoques seria diferente da redação de outras análises. Para cada caso, deve constar na redação o que realmente interessa, não fugindo do assunto. Em condições normais, o parecer é dirigido aos acionistas, cotistas, ou sócios, ao conselho de administração ou a diretoria da entidade, ou outro órgão equivalente, segundo a natureza desta. Em circunstâncias próprias, o parecer é dirigido ao contratante dos serviços. O parecer deve identificar as demonstrações contábeis sobre as quais o auditor está expressando sua opinião, indicando, outrossim, o nome da entidade, as datas e
  • 67.
    períodos a quecorrespondem, devendo constar no parecer a mesma data da conclusão do trabalho de auditoria. O parecer deve ser datado e assinado pelo contador responsável pelos trabalhos, e conter seu número de registro no Conselho Regional de Contabilidade. No caso de companhias abertas, o contador deverá ser registrado na CVM. O parecer de auditoria classifica-se em 4 tipos de pareceres, segundo a 67 natureza da opinião do auditor que contem, em: Parecer Sem Ressalva (NBC T 11, Item – 11.3.2) O parecer sem ressalvas também pode ser chamado de parecer limpo, ele é emitido quando as demonstrações contábeis examinadas representam adequadamente a posição patrimonial, financeira e de resultado da entidade, sendo elaboradas de acordo com as Normas e Princípios Fundamentais de Contabilidade, em todo os seus aspectos relevantes. O auditor não deve emitir parecer sem ressalva quando existir qualquer das circunstâncias seguintes, que, na sua opinião, tenham efeitos relevantes para as demonstrações contábeis: a. Discordância com a administração da entidade a respeito do conteúdo e/ou forma de apresentação das demonstrações contábeis; b. Limitação na extensão do seu trabalho Quando ocorrer incerteza em relação a fato relevante, cujo desfecho poderá afetar significativamente a posição patrimonial e financeira da entidade, bem como o resultado das suas operações, deve o auditor acionar um parágrafo de ênfase em seu parecer, após o parágrafo de opinião, fazendo referência a nota explicativa da administração, que deve descrever de forma mais extensa, a natureza e, quando possível, o efeito da incerteza. Na hipótese do emprego de parágrafo de ênfase, o parecer permanece na condição de parecer sem ressalva. Parecer Com Ressalva (NBC T 11, Item –11.3.4) O parecer com ressalva é emitido quando o auditor conclui que o efeito de alguma discordância com a administração quanto ao conteúdo ou forma de apresentação das demonstrações contábeis ou limitação na extensão de um certo
  • 68.
    trabalho não érelevante o suficiente para emitir um parecer adverso ou com abstenção de opinião. O parecer com ressalva deve obedecer ao modelo do parecer sem ressalva, com a utilização das expressões “exceto por”, “exceto quanto” ou “com exceção de” referindo-se aos efeitos do assunto objeto da ressalva. Parecer Adverso (NBC T 11, Item – 11.3.5) O auditor deve emitir parecer adverso quando verificar que as demonstrações contábeis estão incorretas ou incompletas, em tal magnitude que impossibilite a emissão do parecer com ressalva. Parecer com Abstenção de Opinião (NBC T 11, Item – 11.3.5) É aquele quando o auditor não consegue obter as evidências/provas suficientes para fundamentar sua opinião sobre as demonstrações contábeis, em função de limitação excessiva na extensão do trabalho de auditoria. A abstenção de opinião em relação às demonstrações contábeis tomadas em conjunto não elimina a responsabilidade do auditor de mencionar, no parecer, qualquer desvio relevante que possa influenciar a decisão do usuário dessas demonstrações. Existem situações que levam o auditor a emitir parecer diferente desses quatro citados a cima, como é o caso do Parecer das Demonstrações Contábeis Consolidadas (NBC T 11, Item – 11.3.10), onde auditor poderá expressar opinião sobre as demonstrações contábeis apresentadas de forma condensada (ou consolidadas), desde que tenha emitido opinião sobre as demonstrações contábeis originais. 68 A entrega do parecer representa a conclusão do trabalho de auditoria.
  • 69.
    69 20 OSTIPOS DE AUDITORIA NAS EMPRESAS PÚBLICAS E PRIVADAS Tipos de Auditoria Governamental: Segundo Lima e Castro (2003) os tipos de auditoria governamental são: - Avaliação da Gestão: Objetiva emitir opinião com vista em certificar a regularidade das contas, verificar a execução de contratos, convênios, acordos e ajustes, a probidade na aplicação de recursos públicos e na guarda de administração de valores e outros bens da entidade ou a ela confiados. - Acompanhamento da Gestão: Tem como objetivo atuar em tempo real sobre os atos efetivos e os efeitos potenciais positivos e negativos de uma unidade ou entidade federal, evidenciando melhorias e economias existentes no processo ou prevenindo gargalos no desempenho de sua missão institucional. - Auditoria Contábil: Compreende o exame dos registros e documentos e a coleta de informações e confirmações mediante controle de uma unidade, entidade ou projeto. Objetiva obter elementos comprovatórios que permitam opinar se os registros contábeis foram efetuados de acordo com os Princípios Fundamentais da Contabilidade e se as demonstrações que deles se originaram refletem adequadamente a situação econômico-financeira do patrimônio. - Auditoria Operacional: Avalia as ações gerenciais e os procedimentos relacionados aos processos operacionais, das unidades da administração pública, programas de governo, projetos e atividades com o objetivo de emitir opinião fundamentada sobre a eficiência, eficácia e economicidade. É uma atividade de assessoramento ao gestor público. - Auditoria Especial: Tem por objetivo avaliar os fatos e situações considerados relevantes de natureza incomum ou extraordinária. Também é realizada para atender determinações expressas da autoridade competente.
  • 70.
    70 21 AUDITORIAGOVERNAMENTAL OU AUDITORIA NO SETOR PÚBLICO Conceito: Para Lima e Castro (2003) a auditoria no setor público é o conjunto de técnicas que visa avaliar a gestão pública pelos processos e resultados gerenciais e a aplicação de recursos públicos por entidades de direito público e privado, mediante confrontação de determinado critério técnico, operacional ou legal. É uma ferramenta de controle do estado para melhor aplicação de seus recursos, visando corrigir desperdício, improbidade, negligência e omissão. Objetivo: O objetivo da auditoria governamental é garantir os resultados operacionais da empresa pública, comprovando a legalidade e a legitimidade dos atos e fatos administrativos, bem como avaliar os resultados alcançados sob aspectos da eficiência, eficácia e economicidade da gestão orçamentária, financeira, patrimonial, operacional, contábil e finalística das unidades e entidades da administração pública, em todas as suas esferas de governo e níveis de poder, e ainda a aplicação de recursos públicos por entidades de direito privado. 21.1 Tipos de Auditoria Governamental Segundo Lima e Castro (2003) os tipos de auditoria governamental são: - Avaliação da Gestão: Objetiva emitir opinião com vista em certificar a regularidade das contas, verificar a execução de contratos, convênios, acordos e ajustes, a probidade na aplicação de recursos públicos e na guarda de administração de valores e outros bens da entidade ou a ela confiados. - Acompanhamento da Gestão: Tem como objetivo atuar em tempo real sobre os atos efetivos e os efeitos potenciais positivos e negativos de uma unidade ou entidade federal, evidenciando melhorias e economias existentes no processo ou prevenindo gargalos no desempenho de sua missão institucional. - Auditoria Contábil: Compreende o exame dos registros e documentos e a coleta de informações e confirmações mediante controle de uma unidade, entidade ou projeto. Objetiva obter elementos comprovatórios que permitam opinar se os registros contábeis foram efetuados de acordo com os Princípios Fundamentais da
  • 71.
    Contabilidade e seas demonstrações que deles se originaram refletem adequadamente a situação econômico-financeira do patrimônio. - Auditoria Operacional: Avalia as ações gerenciais e os procedimentos relacionados aos processos operacionais, das unidades da administração pública, programas de governo, projetos e atividades com o objetivo de emitir opinião fundamentada sobre a eficiência, eficácia e economicidade. É uma atividade de assessoramento ao gestor público. - Auditoria Especial: Tem por objetivo avaliar os fatos e situações considerados relevantes de natureza incomum ou extraordinária. Também é realizada para atender determinações expressas da autoridade competente. 71 21.2 Controle Externo A constituição Federal estabelece que a fiscalização será exercida pelo Congresso Nacional, com o auxílio do Tribunal de Contas da União, mediante controle externo, e pelo sistema de controle interno de cada poder. O procedimento ordinário de realização do controle externo dá-se pelos processos de tomada e prestação de contas, complementado basicamente por auditorias, inspeções e acompanhamento da execução das atividades realizadas pelos órgãos e entidades durante o exercício financeiro, em que os fiscalizados enviarão, anualmente, aos Tribunais de Contas, documentos de comprovação da gestão. Poder legislativo e Controle externo: A ação fiscalizadora do Congresso Nacional é uma atividade de caráter contínuo, uma vez que monitora a aplicação dos recursos do orçamento do exercício, e com base nos resultados do acompanhamento e das eventuais avaliações, propõe alterações para futuros planos e orçamentos. A Constituição Federal de 1988 garantiu aos parlamentos brasileiroso pleno exercício das funções de fiscalização e controle, bem como os meios para conhecer a realidade das contas públicas e o desempenho do governo federal. A atividade fiscalizadora do Congresso Nacional, especialmente no que se refere ao orçamento, pode assumir várias formas, entre as quais se destacam:
  • 72.
    - avaliações depolíticas de caráter macro, por exemplo: a dívida externa ou o 72 sistema de saúde; - estudos de alguns programas ou projetos específicos, a exemplo da merenda escolar ou da reforma agrária; - análise do desempenho de órgãos e programas governamentais; - acompanhamento, de forma sistemática, da execução orçamentária da receita e da despesa, por meio de sistemas informatizados; e - investigação de denúncias sobre ilegalidades ou má aplicação de recursos públicos. Tribunal de Contas da União e controle externo: Os agentes administradores atuam como representantes de terceiros, isto é, do povo, pois os poderes que exercem não são próprios, mas atuados por representação, já que todo poder emana do povo e em seu nome é exercido. Os governantes, portanto, são gestores de bens alheios. Assim, é necessária a existência de um órgão que possa controlar a conduta administrativa desgarrada dessa função que lhe cabe e que possa ainda defender a administração contra o próprio administrador. O Tribunal de Contas cumpre esse papel. O Tribunal de Contas da União é órgão colegiado e suas deliberações são tomadas no Plenário ou em suas duas câmaras, podendo ocorrer, esporadicamente, decisões por despacho singular, nos casos previstos no regimento interno. A função sancionadora do Tribunal de Contas da União configura-se na aplicação aos responsáveis, em caso de ilegalidade de despesa ou irregularidade de contas, das seguintes sanções, isolada ou cumulativamente: - recolhimento do débito eventualmente apurado; - aplicação de multa ao agente público proporcional ao valor de prejuízo causado ao erário; o montante do dano é o limite máximo da penalidade; - declaração de inidoneidade do responsável por fraude em licitação para participar, por até cinco anos, de certames licitatórios promovidos pela administração pública, entre outros.
  • 73.
    73 21.3 ControleInterno Governamental O controle interno é exercido por órgão da administração da entidade auditada ou por seus delegados. Será constituído por um plano de organização, de métodos e medidas para proteger seus ativos, verificar a exatidão e a fidedignidade dos dados contábeis, incrementar a eficiência operacional e promover a obediência às diretrizes administrativas estabelecidas pelo sistema de controle interno de cada poder. Atuação do controle interno: 1) Tomada de contas: no caso dos ordenadores de despesa das unidades da administração direta federal; daqueles que arrecadem, gerenciem ou guardem dinheiro, valores e bens da união, ou que por ele respondam; e daqueles que derem causa a perda, subtração, extravio ou estrago de valores, bens materiais públicos pelos quais sejam responsáveis; 2) Prestação de Contas: no caso de dirigentes das entidades supervisionadas da administração indireta federal; dos responsáveis por entidades ou organizações, de direito público ou privado, que utilizem contribuições para fins sociais, recebam subvenções ou transferências à conta do tesouro; e das pessoas físicas que recebam recursos governamentais, para atender necessidades previstas em lei. Princípios do Controle Interno Governamental: Lima e Castro(2003) destacam os princípios do controle interno governamental: • Relação custo benefício: o custo do controle não deve exceder os benefícios por ele proporcionados; • Qualificação adequada, treinamento e rodízio de funcionários: deve existir uma política de pessoal que faça a seleção e treinamento funcional de forma criteriosa e sistematizada, rodízio de funções com vista em reduzir e eliminar fraudes e funcionários gozem férias regularmente; • Delegação de poderes e determinação de responsabilidades: deverá ser indicada com precisão a autoridade delegante, a delegada e o objeto da delegação; • Segregação de funções: deverá haver separação entre as funções de autorização e da aprovação de operações, execução, controle e contabilidade;
  • 74.
    • Instruções devidamenteformalizadas: os procedimentos devem ser disciplinados e formalizados por meio de instrumentos eficazes de forma clara objetiva e legítima; • Controle sobre as transações: deverá haver acompanhamento de fatos contábeis, financeiros e operacionais, relacionando-os com a finalidade do órgão/entidade;e • Aderência às diretrizes e normas legais: deverá haver sistemas que assegurem a observância às diretrizes, aos planos, às normas aos regulamentos e aos procedimentos administrativos internos. 74 21.4 Auditoria independente no setor público As Secretarias de Controle poderão contratar serviços de empresas de auditoria independente quando houver caráter de emergência ou de excepcionalidade, observando o processo licitatório, para, sob sua coordenação, atuar em instituições organizadas sob a forma de sociedades de economia mista e empresas públicas. 21.5 Diferenças em relação à auditoria tradicional Na fase de planejamento, a auditoria integrada identifica macroatividades, controles e sistemas e seleciona, entre eles, os julgados essenciais para o correto uso dos recursos dentro da organização. Os itens selecionados constituem o objeto da auditoria integrada, ou seja, a auditoria é conduzida em base seletiva, parte por parte, em determinado período de tempo. O plano de auditoria integrada deverá conter, no mínimo, as seguintes informações: - o nome da entidade ou programa auditado, com aspectos importantes de seu campo de atuação, missão e objetivos atuais; - a legislação e as normas aplicáveis; - os principais sistemas de controles internos, com seus pontos fortes e fracos, seus pontos críticos e o grau de confiança depositado; - o risco da auditoria;
  • 75.
    75 - osdestinatários do relatório de auditoria; - o objetivo geral e os objetivos específicos; - o cronograma de execução dos trabalhos; - estimativa de custos, entre outros. 21.6 Fiscalização no setor público A fiscalização é considerada uma técnica de controle que visa comprovar se o objeto dos programas de governo existe, se corresponde as especificações estabelecidas, se atende as necessidades para as quais foi definido, se guarda coerência com as condições e características pretendidas e se os mecanismos de controle administrativo são eficientes. A finalidade da fiscalização é avaliar a execução dos programas de governo relacionados ou não nos orçamentos da União e no plano plurianual. 21.7 Relatório de auditoria O relatório de auditoria constitui-se na forma pela qual os resultados dos trabalhos realizados são levados ao conhecimento das autoridades competentes, como, por exemplo, o relatório de auditoria de gestão. 21.8 Parecer de auditoria O parecer de auditoria tem por objeto consignar qualquer irregularidade ou ilegalidade constada, indicando as medidas adotadas para corrigir as falhas identificadas, bem como avaliar a eficiência e a eficácia da gestão, inclusive quanto a economia de recursos públicos, como, por exemplo, o parecer de auditoria contábil da administração indireta.
  • 76.
    76 21.9 RESUMOSOBRE A AUDITORIA NO SETOR PÚBLICO A fiscalização será exercida pelo Congresso Nacional mediante controle externo e pelo sistema de controle interno de cada Poder. O controle externo é aquele instittuído e exercido por órgão (Casa legislativa ou Comissão Permanente ou de Inquérito), membro do Poder Legislativo ou por órgão ou membro do Tribunal de Contas da União, dos Estados, dos Municípios ou do Distrito Federal. O controle interno é exercido por órgão da administração da entidade auditada ou por seus delegados. O controle interno divide-se em Controle Interno Contábil e Controle Interno Administrativo. Para exercer o controle dos recursos públicos, o sistema de controle interno do Poder Executivo Federal utiliza-se das técnicas de auditoria e fiscalização. São princípios de controle interno: relação custo/benefício; qualificação adequada, treinamento e rodízio de funcionários; delegação de poderes e determinação de responsabilidades; segregação de funções; instruções devidamente formalizadas; controle sobre as transações e aderência as diretrizes e normas legais. A auditoria governamental é o conjunto de técnicas que visa avaliar a gestão pública, pelos processos e resultados gerenciais, e a aplicação de recursos públicos por entidades de direito público e privado, mediante a confrontação entre uma situação encontrada com determinado critério técnico, operacional ou legal. O objetivo da auditoria governamental é garantir os resultados operacionais da coisa pública, comprovando a legalidade e a legitimidade dos atos e fatos administrativos, bem como avaliar os resultados alcançados sob aspectos da
  • 77.
    eficiência, eficácia eeconomicidade da gestão orçamentária, financeira, patrimonial, operacional, contábil e finalística das unidades e entidades da administração pública, em todas as suas esferas de governo e níveis de poder, e ainda a aplicação de recursos públicos por entidades de direito privado. Os tipos de auditoria governamental são auditoria de avaliação da gestão, auditoria de acompanhamento da gestão, auditoria contábil, auditoria operacional e auditoria especial. A fiscalização é uma técnica de controle que visa comprovar se o objeto dos programas de governo existe, se corresponde as especificações estabelecidas, se atende as necessidades para as quais foi definido, se guarda coerência com as condições e características pretendidas e se os mecanismos de controle administrativo são eficientes. 77
  • 78.
    78 22 REFERÊNCIAS ALMEIDA, Marcelo C. Auditoria: um curso moderno e completo. 6. ed. – São Paulo: Atlas, 2003. CFC. Princípios Fundamentais e normas brasileiras de contabilidade, de auditoria e perícia. Brasília: CFC, 2006. CREPALDI, Silvio Aparecido. Auditoria Contábil: Teoria e Prática. São Paulo: Atlas, 2000. GIL, Antonio de Loureiro. Auditoria de Negócios: Auditoria Governamental – contingências versus qualidade. 2 ed. – São Paulo: Atlas, 2002. LIMA, Diana Vaz de CASTRO, Róbison Gonçalves. Fundamentos da Auditoria Governamental e Empresarial. São Paulo: Atlas, 2003. MARTINELLI AUDITORES. Apostila curso evolução da auditoria. São Paulo: Unicamp, 2002. SÁ, Antonio Lopes De. Curso de Auditoria. 9ª ed. – São Paulo: Atlas, 2000. VINAGRE, Maria de F. M. A importância da evidência em auditoria. Disponível em: http://www.biblioteca.sebrae.com.br/bds/BDS.nsf/C7AED7E6A6531D6D03256FDC00 515A42/$File/NT000A6492.pdf Acesso em 15 jan 2007.