Instituto de Ensino Superior da Grande Florianópolis
Curso de Ciências Contábeis
Disciplina: Auditoria
Apostila de Auditoria
Professor André Marquart
andré@lider.trix.net
2
AUDITORIA CONTÁBIL
1. INTRODUÇÃO A AUDITORIA.........................................................................................................3
1.1. Origem da Auditoria.............................................................................................................. 3
1.2. Conceito e características da Auditoria Contábil ................................................................. 4
2. OBJETIVO E O CAMPO DE APLICAÇÃO .....................................................................................4
2.1. Objetivo da Auditoria ............................................................................................................ 4
2.2. Campo de Aplicação............................................................................................................. 5
3. AUDITORIA NA ÁREA EMPRESARIAL E NO SETOR PÚBLICO ................................................5
4. AUDITORIA INTERNA E AUDITORIA EXTERNA INDEPENDENTE ............................................6
Quadro Comparativo - Auditoria Externa e Auditoria Interna ...............................................6
5. O PERFIL DO PROFISSIONAL AUDITOR .....................................................................................7
5.1. Habilidades ........................................................................................................................... 7
5.2. Responsabilidades ............................................................................................................... 7
6. O TRABALHO DE AUDITORIA.......................................................................................................7
6.1. Etapas do trabalho de auditoria............................................................................................ 7
6.2. Classificação da Auditoria .................................................................................................... 8
7. PLANEJAMENTO E EXECUÇÃO DOS TRABALHOS ................................................................10
8. PROCESSO DE AUDITORIA.........................................................................................................18
9. PAPÉIS DE TRABALHO................................................................................................................19
9.1 Finalidades:......................................................................................................................... 19
9.3. Propriedade ........................................................................................................................ 20
9.4. Guarda................................................................................................................................ 20
9.2 Características:................................................................................................................... 20
9.5. Modelos: ............................................................................................................................. 20
9.6. Divisão e Arquivamento:..................................................................................................... 21
9.7. Técnica de Elaboração de Papéis de Trabalho ................................................................. 22
9.8. Organização........................................................................................................................ 24
9.9. Codificação: ........................................................................................................................ 24
9.10. Indicadores de Exame (Indicadores de Realização do Trabalho):.................................... 25
9.11. Tipos de Papéis de Trabalho:............................................................................................. 25
9.12. Revisão dos Papéis de Trabalho........................................................................................ 25
10 O ESTUDO E AVALIAÇÃO DOS SISTEMAS DE CONTROLES INTERNOS.............................26
11 EVIDÊNCIAS OU PROVAS DE AUDITORIA................................................................................29
11.1 Risco (Risco de Irregularidades) ........................................................................................ 30
11.2 Materialidade ...................................................................................................................... 30
11.3 Custo................................................................................................................................... 30
11.4 Classificação das Evidências quanto à Finalidade ............................................................ 31
12 AMOSTRAGEM..............................................................................................................................33
13 FRAUDE E ERRO ..........................................................................................................................36
14 UTILIZAÇÃO DE TRABALHOS DE ESPECIALISTAS ................................................................39
15 INDEPENDÊNCIA ..........................................................................................................................42
16 CARTA DE RESPONSABILIDADE DA ADMINISTRAÇÃO.........................................................48
17 TESTES DE OBSERVÂNCIA E TESTES SUBSTANTIVOS ........................................................54
18 OUTRAS TÉCNICAS CORRENTES..............................................................................................56
19 PARECER DE AUDITORIA: REDAÇÃO, MODALIDADES E DESTINATÁRIOS .......................66
20 OS TIPOS DE AUDITORIA NAS EMPRESAS PÚBLICAS E PRIVADAS...................................69
21 AUDITORIA GOVERNAMENTAL OU AUDITORIA NO SETOR PÚBLICO ................................70
21.1 Tipos de Auditoria Governamental..................................................................................... 70
21.2 Controle Externo................................................................................................................. 71
21.3 Controle Interno Governamental ........................................................................................ 73
21.4 Auditoria independente no setor público............................................................................ 74
21.5 Diferenças em relação à auditoria tradicional .................................................................... 74
21.6 Fiscalização no setor público ............................................................................................. 75
21.7 Relatório de auditoria.......................................................................................................... 75
21.8 Parecer de auditoria ........................................................................................................... 75
21.9 RESUMO SOBRE A AUDITORIA NO SETOR PÚBLICO................................................. 76
22 REFERÊNCIAS ..............................................................................................................................78
3
1. INTRODUÇÃO A AUDITORIA
1.1.Origem da Auditoria
Com o dinamismo do sistema capitalista, a expansão de mercado acabou por
gerar o acirramento da concorrência, levando as empresas a ampliar suas instalações,
fazer investimentos tecnológicos e aprimorar seus procedimentos a fim de tornar seus
produtos mais atrativos. Surge então a necessidade de financiamento dos recursos,
tanto com instituições financeiras, como com a abertura de seu capital.
Os investidores então necessitavam conhecer a posição patrimonial e financeira
das empresas, para que pudessem avaliar a segurança, liquidez e rentabilidade a ser
alcançada. A melhor forma de obter estas informações sempre foi através das
demonstrações contábeis. Como conseqüência, as demonstrações contábeis
passaram a ter grande importância para os aplicadores de recursos, e, como medida
de segurança, os investidores passaram a exigir que as demonstrações fossem
examinadas por profissionais independentes da empresa e com capacidade técnica
para tal, surge então a figura do auditor.
Fatos Históricos:
- Palavra Auditor – origina do verbo em inglês “to audit”, que significa examinar,
ajustar, certificar;
- Indícios: 1314 – criação do cargo de auditor do tesouro da Inglaterra; surgindo
com enfoque fiscalizador na área pública;
- Grande salto da auditoria ocorreu em 1929, após a quebra da bolsa, fazendo
com que os EUA criassem o Comitê May, com o objetivo de estabelecer regras
para empresas com ações cotadas em bolsa, tornando obrigatória a Auditoria
Contábil Independente nos demonstrativos financeiros destas empresas;
- Brasil: Instalação de multinacionais, CVM – Comissão de Valores Mobiliários e
Lei 6.404/76 – Lei das Sociedades Anônimas. E através também do
desenvolvimento econômico acelerado; intensificação do mercado financeiro e
de capitais (bolsa de valores); criação de instituições, normas e leis para o
exercício das atividades de auditoria;
- Atualmente no Brasil as principais firmas de auditoria são filiais de outros países;
- Em todos os países do mundo o desenvolvimento da auditoria foi conseqüência
do desenvolvimento econômico, acompanhado pelo crescimento das sociedades
anônimas e pela taxação de impostos.
4
1.2.Conceito e características da Auditoria Contábil
É o estudo e avaliação sistemáticos das demonstrações contábeis de uma
entidade, além dos controles internos e procedimentos utilizados para sua
elaboração, com o objetivo de verificar a veracidade e exatidão das informações
e transações contábeis, observando as normas contábeis internas e externas
vigentes, apresentando parecer.
Para Sá (2002, pág. 25) “Auditoria é uma tecnologia contábil aplicada ao
sistemático exame dos registros, demonstrações, e quaisquer informes ou
elementos de consideração contábil, visando apresentar opiniões, conclusões,
críticas e orientações sobre situações ou fenômenos patrimoniais da riqueza
aziendal, pública ou privada, quer ocorridos, quer por ocorrer ou prospectados e
diagnosticados”.
2. OBJETIVO E O CAMPO DE APLICAÇÃO
2.1.Objetivo da Auditoria
A auditoria tem por objetivos:
- Através da análise dos registros contábeis, demonstrações, informes e
elementos de considerações contábeis, apresentar uma opinião, conclusões,
críticas, orientações sobre as situações ou fenômenos patrimoniais.
- Promover a eficiência e a eficácia da transação operacional e financeira da
empresa, visando à melhoria do ambiente de controle da entidade.
- É o processo pelo qual o auditor se certifica da veracidade das demonstrações
financeiras preparadas pela entidade auditada.
- Assegurar que as demonstrações financeiras representem adequadamente a
posição patrimonial e financeira, o resultado de suas operações e as origens e
aplicações de recursos correspondentes aos períodos em exame, de acordo
com os princípios de contabilidade aplicados com uniformidade durante
períodos.
5
- Assessorar a administração no desempenho eficiente e eficaz de suas funções,
fornecendo-lhe análise, avaliações e recomendações sobre as atividades
auditadas, determinando-se os controles internos contribuam efetivamente para
o cumprimento dos objetivos da Entidade (Interna).
2.2.Campo de Aplicação
(Almeida, 2003) O que leva uma empresa a contratar um auditor interno:
• Obrigação Legal (cias abertas, fundos de pensão, seguradoras e quase todas
entidades do sistema financeiro nacional);
• Medida de controle interno por parte da administração;
• Imposição de bancos para conceder empréstimos;
• Imposição de fornecedores para financiar matéria prima;
• Atender exigências estatutárias ou do contrato social;
• Compra ou venda da empresa;
• Incorporação, fusão ou cisão;
• Consolidação de demonstrações contábeis – empresas com mais de 30% de
seu patrimônio investido em controladas.
Órgãos relacionados com auditores:
- CVM – Comissão de Valores Mobiliários;
- Instituto Brasileiro de Contadores – IBRACON;
- CFC e Conselhos Regionais de Contabilidade (CRC);
- Instituto dos Auditores Internos do Brasil – Audibra.
3. AUDITORIA NA ÁREA EMPRESARIAL E NO SETOR PÚBLICO
A auditoria empresarial consiste no exame de documentos, livros, registros,
obtenção de informações diversas, com o objetivo de verificar se as demonstrações
contábeis expressam a realidade das informações coletadas, de acordo com normas e
princípios fundamentais da contabilidade.
6
A Auditoria no setor público, além da verificação dos dados acima citados, tem
por objetivo examinar e apurar a regularidade da gestão de recursos públicos, da
eficiência da gestão administrativa e os resultados alcançados, além de apresentar
subsídios para o aperfeiçoamento dos procedimentos administrativos.
4. AUDITORIA INTERNA E AUDITORIA EXTERNA INDEPENDENTE
A Auditoria pode ser dividida quanto à forma de intervenção em interna e
externa. Crepaldi (2000) afirma que Auditoria Interna constitui o conjunto de
procedimentos que tem por objetivo examinar a integridade, adequação e eficácia dos
controles internos e das informações físicas, contábeis, financeiras e operacionais da
entidade, enquanto Auditoria Externa constitui o conjunto de procedimentos técnicos
que tem por objetivo a emissão do parecer sobre as demonstrações contábeis de uma
determinada entidade.
Entretanto as diferenças entre as duas formas de auditoria vão além de seus
objetivos, alcançando diversos elementos demonstrados a seguir:
Quadro Comparativo - Auditoria Externa e Auditoria Interna
Elementos Auditoria Externa Auditoria Interna
Sujeito Profissional independente
Auditor Interno (Funcionário
da empresa)
Ação e objetivo
Exame das demonstrações
financeiras
Exame dos controles
operacionais
Finalidade
Opinar sobre as
demonstrações financeiras
Promover melhoria nos
controles operacionais
Relatório principal Parecer
Recomendações de
controle interno e eficiência
administrativa
Grau de independência Mais amplo Menos amplo
Interessados no trabalho
A empresa e o Público em
geral
A empresa
Responsabilidade Profissional, civil e criminal Trabalhista
Número de áreas cobertas
pelo exame durante um
período
Maior Menor
Intensidade dos trabalhos
em cada área
Menor Maior
Continuidade do trabalho Periódico Contínuo
(Crepaldi, 2000, p. 51)
7
5. O PERFIL DO PROFISSIONAL AUDITOR
5.1.Habilidades
• Habilidade Conceitual – Conhecimento teórico da atividade de auditoria, em
todas suas peculiaridades;
• Habilidade Relacional – Comportamento adequado ao longo do processo de
auditoria;
• Habilidade Técnica – Conhecimento prático dos procedimentos a serem
aplicados ao longo do processo de auditoria;
5.2.Responsabilidades
• Responsabilidade Ética – Integridade, Discrição, Confidencialidade,
Competência, Independência, Imparcialidade, Qualidade nos Serviços,
Honorários justos, Respeito ao código de Ética;
• Responsabilidade legal – Não descoberta de fraude ou erro relevantes por
negligência no planejamento e execução dos trabalhos e por prejuízos gerados
a terceiros.
6. O TRABALHO DE AUDITORIA
6.1.Etapas do trabalho de auditoria
As principais etapas da auditoria são consideradas um roteiro para a sua
realização, abaixo estão as seguintes etapas:
1º - Etapa Inicial, considerada como Pré-Auditoria:
- Solicitação dos Serviços – solicita os serviços de auditoria pela entidade
interessada.
- Dimensiona o trabalho de auditoria
8
Seria a abrangência do trabalho, a sua extensão, estimativas de horas. O que
está envolvido neste dimensionamento são: tipo e tamanho da entidade; o ramo de
atividade (setor da economia) e produtos/serviços; quantidade de funcionários;
unidades de negócios existentes e locais de armazenagem (estocagem); volume de
faturamento e clientes existentes; estatuto social e organogramas; volume de
lançamentos contábeis e das principais operações da entidade; sistema contábil
existente (nível de informatização); principais aspectos dos controles internos mantidos
– ambiente de controle. A reunião de informações através do dimensionamento serve
para elaborar a carta-proposta.
- Elabora a carta-proposta da auditoria
2º - Etapa de Execução dos trabalhos de auditoria:
- O Planejamento de auditoria;
- Estudo e avaliação dos controles internos, realizando uma análise mais
detalhada.
- Teste dos controles internos;
- Elaborar os programas de auditoria, corresponde ao programa de trabalho do
auditor, ou seja, um plano de ação voltado para orientar e controlar a execução
dos exames;
- Teste dos saldos contábeis.
3º - Etapa de Conclusão dos trabalhos:
- Avaliação das evidências obtidas;
- Emissão do parecer de auditoria;
- Elaboração dos relatórios de recomendações (ambiente de controle - controles
internos e ambiente de negócios).
6.2.Classificação da Auditoria
A auditoria pode ser classificada da seguinte forma:
9
Quanto a EXTENSÃO do trabalho:
Auditoria Geral – considerada mais extensa; examina todos os elementos
componentes do patrimônio, e operações efetuadas no exercício.
Auditoria Parcial ou Específica – extensão média; é feita somente sobre algumas
demonstrações contábeis, ou de livros ou de atos de gestão com objetivos especiais; e
Revisão Limitada – menos extensa; é uma investigação voltada principalmente
para assegurar-se da existência de violações evidentes dos princípios fundamentais de
contabilidade.
Quanto a PROFUNDIDADE do exame:
Revisão Integral – é considerada uma revisão mais profunda, investiga uma
população inteira; examina todos os registros contábeis, documentos e controles da
entidade;
Auditoria por Testes (amostras) – é realizado um cálculo estatístico (média).
Calcula a amostra estatisticamente, e quanto menor for a amostra maior será o risco e
vice-versa; exame de determinada porcentagem dos registros, documentos e controles
suficientes para que faça juízo sobre a exatidão e legitimidade dos elementos
examinados;
Revisão Analítica – exame profundo e minucioso de todo fluxo dos controles
internos (para verificar se são deficientes e se estão sendo rigorosamente obedecidos).
Quanto a NATUREZA ( tempo/períodos):
Auditoria Permanente - onde existe um padrão para a sua realização, sendo
dividida em: auditoria continuada, está sempre em continuidade (auditoria interna) e
auditoria periódica, com visitas específicas (auditoria externa);
Auditoria Eventual ou Especial – não existe um padrão para a sua realização,
não há condições de prever, é considerada aleatória, acontece eventualmente; é
realizada com fim específico sem caráter permanete, podendo ser geral ou parcial,
integral ou por testes.
Quanto aos FINS específicos
- Apurar erros e fraudes;
- Apurar valores no Patrimônio Líquido nas empresas;
- Concessão de créditos;
10
- Acautelar interesses de acionistas e investidores;
- Auditoria para controle administrativos;
- Confirmar exatidão das Demonstrações Contábeis.
Quanto a relação AUDITOR X ENTIDADE AUDITADA
O auditor independente ou auditor externo não tem vínculo empregatício com a
entidade auditada, apenas é contratado para realizar o serviço de auditoria; é
independente da entidade; e pode emitir o parecer.
O auditor interno tem relação à entidade auditada da seguinte forma: vínculo
empregatício com a entidade, é uma relação (contrato) trabalhista; é subordinado,
apesar de obter um certo grau de independência, não pode emitir o parecer. Tendo
como foco central verificar o controle interno.
7. PLANEJAMENTO E EXECUÇÃO DOS TRABALHOS
No momento da realização do planejamento o auditor terá que fazer:
1. Análise do Ambiente de Negócios (visão histórica/visão do futuro) – está é uma
análise que requer do auditor um adequado nível de conhecimento sobre o setor ou
ramo da atividade, dos negócios e práticas operacionais da entidade em exame. Nesta
análise o auditor terá que fazer uma continuidade da entidade, indicadores,
contingências (ativas e passivas); coligadas/controladas; auditor deverá obter uma
carta de responsabilidade da administração; estimativas; provisões, verificar os
principais eventos subseqüentes.
* Visão Histórica:
Revisão analítica, uma análise dos índices econômico-financeiros das demonstrações
contábeis da entidade em exame, a fim de detectar situações anormais significativas.
Índices Padrão, índices econômico-financeiros do setor no qual a entidade em exame
desenvolve suas atividades operacionais, servindo como referencial de comparação
com o objetivo de analisar se há anormalidades.
* Visão do Futuro:
Planejamento Estratégico, envolve a análise do ambiente externo (variáveis exógenas)
e interno (variáveis endógenas) da entidade em exame (estratégias).
11
Orçamento Empresarial, considerado um instrumento de acompanhamento e controle
da execução dos planos operacionais resultantes do planejamento estratégico
(projeção dos resultados).
Fluxo de Caixa Descontado, uma ferramenta de análise utilizada para a determinação
da continuidade das entidades (projeção do caixa). Pois a auditoria tem capacidade de
auxiliar se a entidade pode ou não continuar, não existindo garantia, mas sim uma
perspectiva.
2. Análise do Ambiente de Controle da Entidade – analisa os controles internos e
sistema contábil/ de informações adotadas pela entidade.
Controles Internos - Integram um sistema de controle de uma entidade que
compreende ao plano de organização, atribuição de responsabilidades e o conjunto de
métodos e medidas utilizadas para proteger seu patrimônio, verificar a exatidão e
fidedignidade dos dados e informações contábeis, promover e avaliar a eficiência e
eficácia operacional.
Sistema Contábil – compreende o conjunto de tarefas e registros pelos quais as
transações contábeis de uma entidade são processadas e armazenadas. Este sistema,
portanto, identifica, agrupa, analisa, calcula, classifica, registra, resume e informa
eventos ou transações contábeis.
O método de avaliação do ambiente de controle pode ser dividido em três partes:
1 – Documentação dos controles internos e sistemas contábeis. Onde o auditor irá
conhecer e registrar o ambiente de controle através dos seguintes instrumentos:
Descrição, realizada através da observação em loco e entrevistas informais;
Questionário, onde são elaboradas questões abertas ou fechadas; e os Fluxogramas,
que são representações gráficas de processos/tarefas.
2 – Avaliação do ambiente de controle - emitir opinião sobre o ambiente de controle,
avaliando-o do seguinte modo: se o ambiente de controle é adequado (segue os
princípios/ características dos controles internos e saldos contábeis), se é adequado
mas pode ser melhorado, se é adequado mas existem fraquezas, ou se é inadequado
(não segue os princípios/ características dos controles internos e saldos contábeis).
3 – Teste do ambiente de controle – realizar testes de observância do ambiente de
controle. Através dos programas de auditoria, o auditor poderá testas diversas áreas da
entidade auditada, normalmente são testadas as seguintes áreas:compras, vendas,
recursos humanos, finanças, investimentos.
12
3. Análise do Risco de Auditoria – analisa a possibilidade de falha em detectar
erros ou fraudes materiais.
Risco Inerente ou Implícito - corresponde ao risco de erros ou irregularidades
ocorridos nos registros ou nas demonstrações contábeis.
Risco de Controle – não apontados pelos controles internos da entidade
auditada (controles contábeis e administrativos).
Risco de Detecção – não detectados pelos procedimentos de auditoria
empregados em exames (programas de trabalho falho).
Existem também níveis de riscos de auditoria: risco geral (apanhado geral) e o
risco específico (analisa profundamente cada área).
Por conseguinte, o auditor realiza a elaboração do Programa (Planejamento)
de Auditoria (programas do trabalho do auditor) – corresponde a um plano de ação,
que orienta e comprova os trabalhos de auditoria. Este plano tem como função
executar os trabalhos de auditoria, sendo considerado um plano prático, um
instrumento de metodologia para execução. E as vantagens seriam: formatação
adequada para realização dos trabalhos; controle do tempo; e determinar a seqüência
lógica de realização dos trabalhos.
O instrumento utilizado para testar os controles internos e saldos contábeis é o
programa de auditoria. Os tipos de programa de auditoria são:
- o teste dos controles internos; e
- os testes contábeis, que seria o teste dos saldos das demonstrações contábeis
(testes substantivos).
Nas palavras de Sá (2002, pág. 131) o conceito de plano de auditoria, programa
de auditoria, e outras expressões utilizadas, “significam: tarefa preliminar traçada pelo
auditor, que se caracteriza pela previsão dos trabalhos que devem ser executados em
cada serviço, a fim de que este cumpra integralmente as suas finalidades dentro das
normas científicas da contabilidade e da técnica de auditoria”.
O plano envolve, na sua elaboração, tudo o que será realizado ou se imagina
que o seja. Tem que ter disciplina mental e capacidade técnica apreciável, prática e
cultura necessária.
Se o prazo é curto, o plano geralmente abrange todo o período.
13
Se o prazo é longo, será conveniente traçar um plano geral, demasiadamente
generalizado, sintético, fazendo outros planos menores para a cobertura precisa de
diversos períodos. Aconselha-se a não elaborar planos superiores a um exercício (SÁ,
2002). Pois poderá ocorrer grandes variações, podendo até mesmo mudar todo o curso
de uma tarefa. Podendo ser alterado, a qualquer momento, pelo auditor durante o
processo de auditoria.
Para ser considerado um bom plano, deve ter as seguintes características:
a. Unidade (técnica)
b. Continuidade
c. Flexibilidade (por evolução)
d. Precisão (no sentido de segurança)
e. Especificidade
f. Clareza
g. Capacidade de distribuição
h. Capacidade de síntese
i. Segurança (prevenção de erros e fraudes)
E Sá (2002) ainda comenta que plano deve ser um guia seguro, indicando o que
deverá ser realizado, e que possibilite, por isto mesmo:
1º a execução fiel de trabalhos de bom nível técnico-profissional, como guia;
2º o acompanhamento do progresso de tal execução;
3º a manutenção de uma linha certa que não permita omissões.
O planejamento de auditoria, como foi visto, para diversos autores é considerado
a mesma coisa que programa de auditoria ou plano de auditoria. Mas para a NBC T-11
o programa de auditoria, o plano de auditoria, faz parte do planejamento de auditoria
como será demonstrado a seguir. De acordo com as NBC T 11.4.1.2 até 11.4.1.11, o
planejamento de auditoria se realiza da seguinte forma:
O auditor deve planejar seu trabalho consoante as Normas Profissionais de
Auditor Independente e esta norma, de acordo com os prazos e os demais
compromissos contratualmente assumidos com a entidade.
14
O planejamento pressupõe adequado nível de conhecimento sobre as
atividades, os fatores econômicos, a legislação aplicável e as práticas operacionais da
entidade e o nível geral de competência de sua administração.
O planejamento deve considerar todos os fatores relevantes na execução dos
trabalhos, especialmente os seguintes:
a. O conhecimento detalhado das práticas contábeis adotadas pela entidade
e as alterações procedidas em relação ao exercício anterior;
b. O conhecimento detalhado do sistema contábil e de controles internos da
entidade e seu grau de confiabilidade;
c. Os riscos de auditoria e identificação das áreas importantes da entidade,
quer pelo volume de transações, quer pela complexidade de suas
atividades;
d. A natureza, a oportunidade e a extensão dos procedimentos de auditoria
a serem aplicados;
e. A existência de entidades associadas, filiais e partes relacionadas;
f. O uso dos trabalhos de outros auditores independentes, especialistas e
auditores internos;
g. a natureza, o conteúdo e a oportunidade dos pareceres, relatórios e
outros informes a serem entregues a entidade; e
h. a necessidade de atender a prazos estabelecidos por entidades
reguladoras ou fiscalizadoras e para a entidade prestar informações aos
demais usuários externos.
O auditor deve documentar seu planejamento geral e preparar programas de
trabalho por escrito, detalhando o que for necessário a compreensão dos
procedimentos que serão aplicados, em termos de natureza, oportunidade e extensão.
Os programas de auditoria devem ser detalhados de forma a servir como guia e
meio de controle de sua execução.
O planejamento de auditoria, quando incluir a designação de equipe técnica,
deve prever a orientação e a supervisão do auditor, que assumirá total
responsabilidade pelos trabalhos executados.
15
A utilização de equipe técnica deve ser prevista de maneira a fornecer razoável
segurança de que o trabalho venha a ser executado por pessoa com capacitação
profissional, independência e treinamentos requeridos nas circunstâncias.
O planejamento e os programas de trabalho devem ser revisados e atualizados
sempre que novos fatos recomendarem.
Quando for realizada uma auditoria, pela primeira vez, na entidade, ou quando
as Demonstrações Contábeis do exercício anterior tenham sido examinadas por outro
auditor, o planejamento deve contemplar, também, os seguintes procedimentos:
a. obtenção de evidências suficientes de que os saldos de abertura do
exercício não contenham representações errôneas ou inconsistentes que,
de alguma maneira, distorçam as Demonstrações Contábeis do exercício
atual.
b. exame da adequação dos saldos de encerramento do exercício anterior
com os saldos de abertura do exercício atual;
c. verificação se as práticas contábeis adotadas no atual exercício são
uniformes com as adotadas no exercício anterior;
d. identificação de fatos relevantes que possam afetar as atividades da
entidade e sua situação patrimonial e financeira; e
e. identificação de relevantes eventos subseqüentes ao exercício anterior,
revelados ou não-revelados.
O Planejamento de Auditoria é a etapa do trabalho na qual o auditor
independente estabelece a estratégia geral dos trabalhos a executar na entidade a ser
auditada, elaborando-o a partir da contratação dos serviços, estabelecendo a natureza,
a oportunidade e a extensão dos exames, de modo que possa desempenhar uma
auditoria eficaz.
O Planejamento de Auditoria é, muitas vezes, denominado Plano ou Programa
de Auditoria, conceitos que, nesta norma, são considerados partes do Planejamento da
Auditoria.
Os principais objetivos do Planejamento de auditoria são (NBC T 11.4.2.1):
a. obter conhecimento das atividades da entidade, para identificar eventos e
transações relevantes que afetem as Demonstrações Contábeis;
16
b. propiciar o cumprimento dos serviços contratados com a entidade dentro
dos prazos e compromissos, previamente, estabelecidos;
c. assegurar que as áreas importantes da entidade e os valores relevantes
contidos em suas demonstrações contábeis recebam a atenção
requerida;
d. identificar os problemas potenciais da entidade;
e. identificar a legislação aplicável a entidade;
f. estabelecer a natureza, a oportunidade e a extensão dos exames a serem
efetuados, em consonância com os termos constantes na sua proposta
de serviços para a realização do trabalho;
g. definir a forma de divisão das tarefas entre os membros da equipe de
trabalho, quando houver;
h. facilitar a supervisão dos serviços executados, especialmente quando
forem realizados por uma equipe de profissionais;
i. propiciar a coordenação do trabalho a ser efetuado por outros auditores
independentes e especialistas;
j. buscar a coordenação do trabalho a ser efetuado por auditores internos;
k. identificar os prazos para a entrega de relatórios, pareceres e outros
informes decorrentes do trabalho contratado com a entidade.
Informações e Condições para Elaborar o Planejamento de Auditoria:
a. Conhecimento das Atividades da Entidade
b. Fatores Econômicos
c. Legislação Aplicável
d. Práticas Operacionais da Entidade
e. Competência da Administração
f. Práticas Contábeis Adotadas
g. Sistema Contábil e Controle Interno
h. Áreas Importantes da Entidade
17
i. Volume de Transações
j. Complexidade das Transações
k. Entidades Associadas, Filiais e Partes Relacionadas
l. Trabalho de Outros Auditores Independentes, Especialistas e Auditores
Internos
m. Natureza, Conteúdo e Oportunidade dos Pareceres e Relatórios
n. Exigências e Prazos Estabelecidos por Órgãos Reguladores
Conteúdo do Planejamento (NBC T 11.4.4)
a. Cronograma
b. Procedimentos de Auditoria
c. Relevância e Planejamento
d. Riscos de Auditoria
e. Pessoal designado
f. Épocas oportunas dos Trabalhos
g. Supervisão e Revisão
h. Indagações a Administração para Concluir o Planejamento
i. Revisões e Atualizações no Planejamento e nos Programas de Auditoria
No planejamento da primeira auditoria, o auditor independente deve avaliar a
necessidade de revisão dos papéis de trabalho e dos relatórios emitidos pelo seu
antecessor (NBC T 11.4.10.1).
18
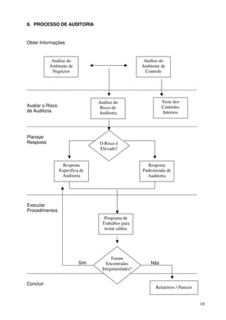
8. PROCESSO DE AUDITORIA
Obter Informações
-----------------------------------------------------------------------------------------------------------------
Avaliar o Risco
de Auditoria
-----------------------------------------------------------------------------------------------------------------
Planejar
Resposta
-----------------------------------------------------------------------------------------------------------------
Executar
Procedimentos
Sim Não
-----------------------------------------------------------------------------------------------------------------
Concluir
Análise do
Ambiente de
Negócios
Análise do
Ambiente de
Controle
Análise do
Risco de
Auditoria
Teste dos
Controles
Internos
Resposta
Específica de
Auditoria
Resposta
Padronizada de
Auditoria
Programa de
Trabalhos para
testar saldos
Relatórios / Parecer
O Risco é
Elevado?
Foram
Encontradas
Irregularidades?
19
9. PAPÉIS DE TRABALHO
Não existe uma forma definida de papéis de trabalho, apenas sugerida. Os
Papéis de Trabalho são considerados o conjunto de documentos e apontamentos que
contém dados e informações obtidos pelo auditor ao longo do processo de auditoria,
sendo preparados de forma manual ou eletrônica que constituem a comprovação do
trabalho executado e são fundamentos da opinião emitida pelo auditor.
O auditor deve documentar, através de papéis de trabalho, todos os elementos
significativos dos exames realizados e que evidenciam ter sido a auditoria executada
de acordo com as normas aplicáveis. Os papéis de trabalho devem ser elaborados,
organizados e arquivados de forma sistemática e racional.
A denominação papéis de trabalho de auditoria, segundo Sá (2002),
compreende todos os impressos utilizados desde a fase de pré-auditoria até as
conclusões finais.
Os papéis de trabalho destinam-se a:
- ajudar, pela análise dos documentos de auditorias anteriores ou pelos coligidos
quando da contratação de uma primeira auditoria, no planejamento e na execução da
auditoria;
- facilitar a revisão do trabalho de auditoria; e
- registrar as evidências do trabalho executado, para fundamentar o parecer do
auditor independente.
9.1Finalidades:
- Organizar os exames de auditoria;
- Fornecer dados e informações para fundamentar a opinião do auditor no parecer
de auditoria;
- Fornecer dados e informações que constarão do relatório de recomendações da
auditoria;
- Comprovar a execução dos trabalhos;
- Evidência Legal;
- Orientar auditorias subseqüentes.
20
9.3.Propriedade
Embora tenham procedência de documentos originais de propriedade da
entidade auditada, os papéis de trabalho são de propriedade exclusiva do auditor, que
é responsável por sua guarda e sigilo.
9.4.Guarda
O auditor, para fins de fiscalização do exercício profissional, deve conservar em
boa guarda, pelo prazo de 5 (cinco) anos, a partir da data de emissão do seu parecer,
seus papéis de trabalho.
9.2Características:
- Integridade;
- Objetividade;
- Clareza;
- Seqüência Lógica ( seqüência lógica de raciocínio);
- Limpeza (compreensão);
- Conciso (claro/sintético);
- Simplicidade;
- Criatividade.
9.5.Modelos:
- os modelos de papéis de trabalho podem variar de acordo com as circunstâncias
e necessidades quanto a evidência de auditoria. Porém, eles devem ser
estruturados dentro de uma estrutura de fácil composição e entendimento;
- Os layouts (formatos) dos papéis de trabalho devem incluir, obrigatoriamente,
espaço que determine: nome da entidade/unidade/departamento a que se
refere, codificação do papel de trabalho, identificação dos auditores que
executaram, aprovaram e revisaram os papéis de trabalho, e datas de cada
atividade.
21
E de acordo com Sá (2002) cada papel de trabalho deve ter sua identificação de
forma bastante clara, incluindo:
1. O título (por exemplo: Levantamento Físico do Numerário de Caixa
Pequena).
2. O item do programa da auditoria (exemplo: 2.4).
3. A empresa na qual se fez o levantamento.
4. A data e o horário de início e conclusão.
5. O nome do funcionário ou profissional que efetivou o levantamento e seu
visto.
6. Quando for o caso, o “de acordo” do funcionário, do cliente que acompanhou
o levantamento etc.
7. O nome da empresa Auditoria ou do Contador Autônomo responsável.
Desta forma, as identificações técnicas facilitam consideravelmente a montagem
dos relatórios, a conferência da execução do plano e o arquivo de comprovação da
tarefa realizada.
9.6.Divisão e Arquivamento:
Os papéis de trabalho normalmente são classificados em duas pastas:
Pastas Permanentes (longo prazo): contém informações utilizáveis em bases
permanentes, como estrutura jurídica da entidade, dados referentes a política contábil
adotada, localização dos livros e registros. Nesta pasta possuem os papéis de trabalho
com informações que não se alteram, exemplos: estatuto social ou contrato social;
cópias de atas de reuniões (as decisões tomadas devem abranger mais de um
exercício social); cópias de contratos bancários de financiamento a longo prazo; cópias
de contratos de assistência técnica; cartões de assinaturas e rubricas das pessoas
responsáveis pela aprovação das transações; manuais de procedimentos internos;
legislações específicas aplicáveis a empresa auditada.
Pastas Correntes ou em Curso (curto prazo): contém informações utilizáveis
somente para o trabalho em curso, na maior parte, os registros originados do exame de
determinado exercício. Nesta pasta os papéis de trabalho possuem informações que se
alteram de uma auditoria para a outra. Exemplos: caixa e bancos; contas a receber;
22
estoques; aplicações financeiras; investimentos; imobilizado; diferido; contas a pagar;
imposto de renda; resultado de exercícios futuros; patrimônio líquido; receitas e
despesas; revisão analítica; demonstrações financeiras; questionário de controle
interno.
9.7.Técnica de Elaboração de Papéis de Trabalho
- Os papéis de trabalho devem ser escriturados a lápis (preto), sempre que
possível, de modo a facilitar alterações durante a realização do trabalho. Mas
atualmente a maioria dos auditores elaboram seus papéis de trabalho no
computador;
- Na parte superior do papel de trabalho devem constar o nome da empresa
auditada, a data-base do exame e o título (caixa, bancos, teste de amortização,
teste de depreciação, entre outros);
- Não deve ser utilizado o verso da folha do papel de trabalho;
- Os números e as informações devem constar na parte superior do papel de
trabalho (logo após o título) e as explicações sobre o trabalho realizado na parte
inferior;
- Os tiques ou símbolos são apostos ao lado do número auditado e explicados na
parte inferior do papel de trabalho, demonstrando assim, o serviço realizado.
- O auditor não deve utilizar mais do que oito símbolos em uma mesma folha,
dificultando consultas e revisões dos papéis de trabalho. Sendo necessário, o
auditor deverá então utilizar letras ou números dentro de círculos, em vez de
símbolos;
- Os tiques ou as letras ou números dentro de círculos devem ser escriturados
com lápis de cor (geralmente vermelho), identificando de forma clara o trabalho
realizado e facilitando a revisão dos papéis de trabalho;
- Poderá também o auditor utilizar o sistema de notas para dar explicações
necessárias aos papéis de trabalho;
- Os papéis de trabalho somente deverão ser elaborados os que têm um fim útil;
- As informações contidas nos papéis de trabalho devem limitar-se aos dados
necessários;
23
- A redação deve ser clara e compreensível e os comentários sucintos;
- A forma de apresentação e o conteúdo dos papéis de trabalho devem ser de
modo a permitir que uma pessoa que não participou do serviço de auditoria
possa compreendê-los de imediato;
- As conclusões alcançadas devem ser indicadas nos papéis de trabalho.
A forma e o conteúdo dos papéis de trabalho podem ser afetados por questões
como:
- natureza do trabalho;
- natureza e complexidade da atividade da entidade;
- natureza e condição dos sistemas contábeis e de controle interno da
entidade;
- direção, supervisão e revisão do trabalho executado pela equipe técnica;
- metodologia e tecnologia utilizadas no curso dos trabalhos.
Os papéis de trabalho devem constar:
- informações sobre a estrutura organizacional e legal da entidade;
- cópias excertos de documentos legais, contratos e atas;
- informações sobre as atividades, ambiente econômico e legal em que a
entidade atua;
- evidências do processo de planejamento, e também as mudanças ocorridas
no programas de auditoria;
- evidências de avaliação dos riscos de auditoria;
- evidências que o trabalho realizado pela equipe técnica foi revisado e
supervisionado;
- registro da natureza, oportunidade e extensão dos procedimentos de
auditoria e seus resultados;
- indicação de quem executou e revisou os procedimentos de auditoria e de
quando o fez;
24
- cópias de comunicações com outros auditores, peritos, especialistas e
terceiros;
- cartas de responsabilidade da administração;
- cópias das demonstrações contábeis, assinadas pela administração da
entidade e pelo contabilista responsável, e do parecer e dos relatórios do
auditor; entre outros.
9.8.Organização
Distribuição do Trabalho: o auditor deve apresentar as evidências nos papéis de
trabalho de maneira equilibrada, sem deixar dúvidas quanto à interpretação e
entendimento.
Codificação dos Papéis: é utilizada visando arquivar e resumir os trabalhos
realizados pela auditoria, proporcionando ao conjunto de papéis uma estrutura
interdependente e integrada.
Indicação dos Procedimentos: todos os procedimentos realizados pelo auditor
precisam ser indicados nos papéis de trabalho por meio de sinais ou pequenos textos
auto-explicativos.
9.9.Codificação:
De maneira geral, os papéis de trabalho são codificados por meio de letras
maiúsculas e números, que indicam as interdependências entre os papéis e o tipo de
cédula utilizada. Seria o cruzamento de dados e informações (Amarração).
Cédula Mestra: é um papel de trabalho sintético que, normalmente, corresponde
aos grupos ou subgrupos de contas do Balanço Patrimonial e da Demonstração de
Resultado;
Cédula Subsidiária: é um papel de trabalho analítico que mostra os
procedimentos aplicados, bem como as análises realizadas pela auditoria.
25
9.10. Indicadores de Exame (Indicadores de Realização do Trabalho):
Tiques Explicativos – são sinais específicos utilizados pelo auditor para indicar
um exame executado. E não existe padronização, os auditores devem definir estes
sinais através de legendas o significado de cada um.
Letras Explicativas – são pequenos textos, indicados por letras minúsculas,
utilizados para explicar alguns aspectos relevantes/específicos de um exame
executado. Explicando de forma superficial o exame realizado.
Notas Explicativas – são pequenos textos que possuem explicação de ordem
geral a cerca do exame executado. Explica de maneira detalhada o exame realizado.
9.11. Tipos de Papéis de Trabalho:
- Lançamentos de Ajuste e/ou Reclassificação;
- Pontos de Recomendação (controles internos e sistemas contábeis);
- Memorando Descritivos (processos relevantes que ocorrem na entidade);
- Balancetes de Trabalho (seguem os grupos do Balanço Patrimonial e das
Demonstrações Contábeis);
- Folhas de Análise e Conciliação (confrontam informações de duas fontes
distintas, exemplo: Conciliação Bancária;
- Programas de Auditoria.
9.12. Revisão dos Papéis de Trabalho
Os papéis de trabalho deverão ser revisados pelos auditores, com o objetivo de
manter a qualidade dos serviços, eliminado falhas e/ou possíveis incoerências e
garantir que o serviço foi realizado de acordo com as normas de auditoria geralmente
aceitas. Avaliando se os trabalhos foram adequadamente documentados e os objetivos
dos procedimentos técnicos alcançados.
Nas palavras de Almeida (2003) a revisão dos papéis de trabalho é realizada em
três fases:
1º através sênior (que deverá ter de 4 a 8 anos de experiência), sendo uma
revisão de caráter detalhista, abrangendo cada papel de trabalho.
26
2º através do gerente (de 8 a 12 anos de experiência), a revisão também é
considerada de caráter detalhista.
3º através do sócio (acima de 12 anos de experiência), é considerada uma
revisão mais genérica.
A equipe de auditoria geralmente é composta por: auditores-assistentes (de 0 a
2 anos de experiência), semi-sênior (de 2 a 4 anos de experiência), sênior, gerente e
sócio.
Alguns pontos deverão ser observados na revisão dos papéis de trabalho, de
forma a verificar:
- se todos os programas de auditoria foram completados e assinados;
- se as falhas de controle interno foram consideradas no escopo do exame;
- se as análises específicas foram corretamente preparadas, sendo definidas com
clareza, natureza, extensão e datas dos procedimentos de auditoria, e
identificam o nome da empresa auditada, a data-base do balanço e quem fez o
papel de trabalho;
- se todos os papéis de trabalho foram codificados e existe perfeita relação entre
eles e as demonstrações financeiras;
- se os desvios dos princípios de contabilidade geralmente aceitos foram
considerados no parecer do auditor.
A revisão dos papéis de trabalho é de grande importância, considerada um
instrumento excelente para o treinamento e avaliação de auditores.
10 O ESTUDO E AVALIAÇÃO DOS SISTEMAS DE CONTROLES INTERNOS
Os controles internos, para a instituição, servem como instrumentos de
precaução, inspeção e constatação utilizada pelos administradores a fim de exercer o
controle sobre todos os atos praticados e fatos ocorridos na entidade. Permitindo
antecipar, analisar, apontar e administrar os acontecimentos dentro da instituição, de
forma a proteger seu patrimônio e promover a confiabilidade das informações.
Para um melhor entendimento, controle interno significa conhecer a realidade de
uma entidade, tomando conhecimento rápido de sua origem e de possíveis
27
divergências, a fim de poder corrigi-las e também evita-las. Um controle interno
compatível proporciona que a entidade consiga identificar as suas fragilidades, de
forma a minimizar os riscos ou até mesmo grandes prejuízos, protegendo seu
patrimônio e integrando um sistema de controle onde se verifica a divisão das
responsabilidades.
E tanto a diretoria como todos os funcionários da entidade devem ter acesso ao
controle interno, de modo a identificar a responsabilidade de cada um no processo e
suas respectivas funções. Garantindo a qualidade de seus serviços, assegurando a
obediência das políticas da administração e proporcionando o uso correto de seus
procedimentos.
Assim, o principal meio de controle de que dispõe uma administração é a
Contabilidade. São considerados meios de controles internos todos os registros, livros,
fichas, mapas, boletins, papéis, formulários, pedidos, notas, faturas, documentos,
guias, impressos, ordens internas, regulamentos e demais instrumentos de
organização administrativa.
Os controles internos de uma instituição devem ser revisados periodicamente, a
fim de atualizar os seus dados e suas informações, verificando a possibilidade de
novos riscos e a necessidade de incorporar novas medidas.
Os objetivos do controle interno são considerados os seguintes:
Proteger o Patrimônio (controle interno contábil);
Obter a fidelidade dos dados e da informação contábil adequada (controle
interno contábil);
Promover a eficiência e a eficácia operacional (controle interno
administrativo); e
Estimular o respeito e a obediência às políticas da administração (controle
interno administrativo).
O Controle interno pode ser classificado da seguinte forma, como demonstra o
quadro a seguir:
Quadro 1 - NATUREZA DOS CONTROLES INTERNOS
NATUREZAS PROPÓSITOS
Verificações
Internas
Normas ou sistemas criados para guiar as operações internas, ou seja, identificar
as formas de como se deve proceder no dia-a-dia, por exemplo, os pagamentos
realizados frente à autorização da seção na qual solicitou tal recurso.
28
Contábeis
a) Patrimonial que visa identificar os erros incidental e involuntário bem com
os erros premeditados e intencionais, como por exemplo, desvios de
verbas do caixa.
b) Eficiência operacional que objetiva comparar e analisar os atos e fatos
com os padrões estabelecidos, como por exemplo, quantidade de
produtos esperados ou efetivados (produzidos).
c) Políticas e diretrizes que têm por propósito promover o incentivo a
observância dos objetivos e metas estabelecidas pela direção, exemplo,
este trimestre ter-se-á uma rentabilidade de X%.
Gerenciais
Preocupa-se em monitorar ou acompanhar o planejamento estratégico (missão,
visão, valores, fatores críticos de sucesso, entre outros) da organização fazendo
com que as pessoas não desviem do que a empresa está buscando. Um exemplo,
ser a empresa líder de mercado em X anos.
Operacionais
Considera-se os ciclos de negócios, para tanto, estabelece metas visando seu
acompanhamento.
Sistemas
Informatizados
Para alguns autores, este está dentro dos operacionais, mas resolveu-se destacar
dado que hoje a maioria das operações das organizações são realizadas por meio
de equipamentos informatizados, necessitando, ser: justo, exato, completo,
pontual, eficiente e eficaz.
Fonte: Vieira (2004, p.42).
Os controles internos realizados pelas entidades devem ser eficazes e
adequados com a natureza, complexidade e com os riscos de suas operações, e isto
não depende de seu porte. Como alicerce para definir a natureza, a oportunidade e a
extensão da aplicação dos procedimentos de auditoria, o auditor deve considerar:
- o tamanho e a complexidade das atividades da entidade;
- os sistemas de informação contábil, para efeitos tanto internos quanto externos;
- as áreas de risco da auditoria;
- a natureza da documentação, em face dos sistemas de informatização adotados
pela entidade;
- o grau de envolvimento da auditoria interna, se existente.
O sistema contábil e os controles internos, apesar de serem responsabilidade da
administração da entidade, o auditor poderá realizar sugestões objetivas para o seu
aprimoramento, decorrentes de constatações obtidas no percurso de seu trabalho.
O auditor necessita realizar um estudo e uma avaliação dos controles internos
da instituição do sistema contábil, estas avaliações devem considerar os seguintes
aspectos: (a) O ambiente de controle existente na entidade; e (b) Os procedimentos de
controle adotados pela administração da entidade.
A avaliação do ambiente de controle existente deve considerar:
a. a definição de funções de toda a administração;
29
b. o processo decisório adotado na entidade;
c. a estrutura organizacional da entidade e os métodos de delegação de
autoridade e responsabilidade;
d. as políticas de pessoal e a segregação de funções; e
e. o sistema de controle da administração, incluindo as atribuições da auditoria
interna, se existente.
O estudo e avaliação dos controles internos e do sistema contábil compreendem
o plano de organização e o conjunto integrado de métodos e procedimentos adotados
pela entidade na proteção de seu patrimônio, promoção da confiabilidade e
tempestividade dos seus registros e demonstrações contábeis, e de sua eficácia
operacional (NBC T 11, Item – 11.2.5.1).
A avaliação do sistema de controle interno compreende:
- determinar erros ou irregularidades que poderiam ocorrer;
- verificar se o sistema atual de controles detectaria de imediato esses erros ou
irregularidades;
- analisar as fraquezas ou falta de controle, que possibilitam a existência de erros
ou irregularidades, a fim de determinar a natureza, data e extensão dos
procedimentos de auditoria;
- emitir relatório-comentário fornecendo sugestões para o aprimoramento do
sistema de controle interno da empresa.
Desta forma os controles internos que forem satisfatórios proporcionarão auto
grau de confiabilidade e os que apresentarem deficiência não haverá exatidão nas
informações contábeis, podendo causar riscos nas suas operações. Apesar dos
controles internos serem de responsabilidade da administração da empresa, o auditor
deve efetuar sugestões objetivas para seu aprimoramento, decorrentes de
constatações feitas no decorrer do seu trabalho.
11 EVIDÊNCIAS OU PROVAS DE AUDITORIA
As evidências de auditoria compreendem um conjunto de informações e dados
passíveis de verificação, que contribuem para fundamentar e comprovar a opinião do
auditor sobre o ambiente de negócios e de controle da entidade auditada, bem como a
30
fidedignidade de suas demonstrações contábeis sob análise e julgamento. Estas
evidências ou provas são consideradas comprovações obtidas ao longo do processo
de auditoria.
As evidências podem ser:
a. Qualitativo - tipo de evidência a ser obtida;
b. Quantitativo – número/quantidade de evidências a serem obtidas (processo de
amostragem).
Obtenção de Evidências: o tipo e a quantidade de evidências que o auditor julgar
necessário obter durante o processo de auditoria irá depender dos seguintes fatores de
decisão: risco, materialidade e custo (limita a escolha de evidência).
Os fatores de decisão quanto à obtenção de evidências, são os seguintes:
11.1 Risco (Risco de Irregularidades)
A possibilidade de irregularidades não se encontra apenas nos valores das
demonstrações contábeis sob análise e julgamento, mas também na descrição de um
item, por exemplo, ou mesmo nas observações e comentários de um funcionário da
entidade auditada; a maior segurança que o auditor busca para itens que envolvam
mais risco pode ser conseguida:
a. reunindo-se maior quantidade de provas; ou
b. por meio da obtenção de diferentes tipos de provas com graus de
fidedignidade variáveis.
11.2 Materialidade
Considera-se uma informação material se sua inclusão ou exclusão num
determinado grupo das demonstrações contábeis fizer diferença para o usuário da
referida informação; de acordo com esta análise o auditor irá decidir pela busca ou não
de evidências para comprovar determinadas informações.
11.3 Custo
O custo de obtenção das evidências se refere aos gastos incorridos para obtê-
las; para decidir se a obtenção de determinado tipo de evidência compensa o seu
custo, o auditor deve estudar as alternativas de evidências que dispõe para o que
necessita comprovar.
Sendo assim, o Risco, a Materialidade e o Custo são considerados limitações
para a escolha de evidência.
31
11.4 Classificação das Evidências quanto à Finalidade
- Evidência sobre a Continuidade (ambiente de negócios): correspondem a
comprovações de informações e dados que se relacionam ao ambiente de negócio em
que a entidade opera; essas evidências se referem a fatos que no passado já tenham
afetado ou que no futuro possam vir a afetar a situação econômica e financeira da
entidade auditada, mas que não foram registradas ou divulgadas nas demonstrações
contábeis.
- Evidência sobre os Controles Internos e Sistema Contábil (ambiente de
controle): são evidências que contribuem para a comprovação da qualidade (eficiência
e eficácia) dos controles internos e sistema contábil adotados pela entidade auditada;
essas evidências permitem ao auditor estabelecer a quantidade de transações/ eventos
que julga necessário examinar para emitir sua opinião sobre o conjunto das
demonstrações contábeis.
- Evidência sobre as Transações Contábeis: são evidências que contribuem
para a comprovação da veracidade das afirmações (saldos e notas explicativas)
contidas nas demonstrações contábeis emitidas pela entidade auditada; essas
evidências permitem ao auditor verificar se todas as transações realizadas foram, de
fato, registradas de acordo com os Princípios Fundamentais de Contabilidade e se tais
transações são legítimas, o que irá fundamentar sua opinião sobre o conjunto das
demonstrações contábeis.
Classificação das Evidências quanto à Natureza:
- Existência Física: dentre as provas mais poderosas postas à disposição do
auditor está a constatação da existência física dos bens (ao ver um equipamento, um
prédio ou contar o numerário existente, o auditor adquire certeza de sua existência
física); este tipo de evidência está limitada, naturalmente, aos bens tangíveis, e
também não permite identificar claramente a propriedade do bem examinado.
- Declarações de Terceiros: outra forma de evidência, consiste em obter
declarações de terceiros escritas (formais) ou verbais (informais) acerca de certos fatos
ou transações contábeis; normalmente, os terceiros consultados mantêm uma relação
de interesse com a entidade auditada (podem ser Clientes, Fornecedores, Acionistas,
Investidores, Governo, Bancos, etc.).
32
- Documentos Hábeis: a evidência documental é muito utilizada pelos auditores
na busca da comprovação dos fatos e transações (a maioria das transações quase
sempre estará acompanhada por um documento hábil que lhe explicará as origens,
como por exemplo, cheques, notas fiscais, contratos, faturas, recibos, duplicatas,
extratos, atas, etc.); quanto à credibilidade os documentos hábeis podem ser
classificados em dois: (a) externos – preparados fora da entidade sob exame; e (b)
internos – preparados dentro da entidade.
- Declarações de Administradores e Empregados da Entidade: outra forma
de evidência consiste em obter declarações de administradores e funcionários da
entidade auditada escritas (formais) ou verbais (informais) acerca de certos fatos ou
transações contábeis.
- Cálculos e Conferências: esta evidência traz importante contribuição no
sentido de identificar as várias possibilidades de erro que ocorrem nos cálculos
aritméticos essenciais à contabilidade; além de conferir a exatidão de tais cálculos, o
auditor deve refazer os mesmos cálculos, registrando-os adequadamente.
- Procedimentos Satisfatórios de Controles Internos: outra forma importante
de evidência consiste em obter a confirmação da qualidade dos controles internos e
sistema contábil em uso pela entidade, pois essa é uma prova de que as informações
das demonstrações contábeis merecem confiança.
- Eventos Subseqüentes: com este tipo de evidência o auditor poderá
acompanhar determinadas alterações da posição das demonstrações contábeis da
entidade auditada referentes ao encerramento do exercício social, à luz dos
acontecimentos posteriores relativos ao novo exercício social que se inicia; dessa
maneira, o auditor tem a possibilidade de constatar ocorrência de certos fatos
posteriores importantes, por exemplo, se certos créditos foram realizados, ou se o valor
contabilizado de um dívida foi de fato aquele pago no seu vencimento.
- Correlação (Cruzamento) dos Dados: esta evidência consiste da identificação
pelo, auditor das inter-relações de dados existentes na contabilidade; o auditor
deverá encontrar essas inter-relações para que o sistema contábil possa
merecer sua confiança.
33
12 AMOSTRAGEM
O auditor poderá aplicar a técnica de amostragem quando determinar o método
de seleção de itens a serem testados ou a extensão de um teste de auditoria. De
acordo com as NBC T 11.11.1.3 até 11.11.1.8, a amostragem pode ser definida da
seguinte forma:
Amostragem é a utilização de um processo para obtenção de dados aplicáveis a
um conjunto, denominado universo ou população, por maio do exame de uma parte
deste conjunto denominado amostra.
Amostra estatística é aquela em que a amostra é selecionada cientificamente
com a finalidade de que os resultados obtidos possam ser estendidos ao conjunto de
acordo com a teoria da probabilidade ou as regras estatísticas. O emprego de
amostragem estatística é recomendável quando os itens da população apresentam
características homogêneas.
Amostra não-estatística (por julgamento) é aquela em que a mostra é
determinada pelo auditor utilizando sua experiência, critério e conhecimento da
entidade.
Quando utilizar os métodos de amostragem estatística ou não estatística (por
julgamento), o auditor deve projetar e selecionar uma amostra de auditoria, aplicar a
essa amostra procedimentos de auditoria e avaliar os resultados da amostra, de forma
a proporcionar evidência de auditoria suficiente e apropriada.
Amostragem de auditoria é a aplicação de procedimentos de auditoria sobre
uma parte da totalidade dos itens que compõem o saldo de uma conta, ou classe de
transações, para permitir que o auditor obtenha e avalie a evidência de auditoria sobre
algumas características dos itens selecionados, para formar, ou ajudar a formar, uma
conclusão sobre a população.
É importante reconhecer que certos procedimentos de auditoria aplicados na
base de testes não estão dentro da definição de amostragem. Os testes aplicados na
totalidade da população não se qualificam como amostragem de auditoria.
A amostra pode ser definida da seguinte maneira: avaliação e análise dos
controles internos e sistemas contábeis e verificação da relevância (materialidade) das
34
operações (fatos contábeis/financeiros) – Valor. Na realização do cálculo da amostra
tem que dar importância a relevância das operações realizadas.
A amostra selecionada pelo auditor deve ter relação direta com o volume de
transações realizadas pela entidade na área ou na transação objeto de exame, como
também com os efeitos nas posições patrimonial e financeira da entidade e o resultado
por ela obtido no período. (NBC T 11.11.2.1.1).
Ao planejar e determinar a amostra de auditoria o auditor deve levar em
consideração os seguintes fatores:
a. Objetivos da auditoria, o auditor deve considerar os objetivos específicos
a serem atingidos e os procedimentos de auditoria que têm maior
probabilidade de atingir esses objetivos;
b. População objeto da amostra, a população é a totalidade dos dados do
qual o auditor deseja tirar a amostra para chegar a uma conclusão; Os
testes aplicados na totalidade da população não se qualificam como
amostragem de auditoria.
c. Estratificação da amostra, é considerada o processo de dividir uma
população em subpopulações, cada qual contendo um grupo de unidades
de amostragem com características homogêneas ou similares, a fim de
auxiliar no planejamento eficiente e eficaz da amostra;
d. Tamanho da amostra, ao determinar o tamanho da amostra, o auditor
deve considerar o risco de amostragem, bem como os erros toleráveis e
os esperados; e alguns casos como: avaliação de risco de controle,
redução no risco de detecção devido a outros testes executados
relacionados com as mesmas asserções, número de itens da população e
valor envolvido, estes devem ser levados em consideração pelo auditor,
pois afetam o tamanho da amostra;
e. Risco da amostragem, surge da possibilidade de que a conclusão do
auditor, com base em uma amostra, possa ser diferente da conclusão que
seria alcançada se toda a população estivesse sujeita ao mesmo
procedimento de auditoria; o auditor está sujeito ao risco de amostragem
nos testes de observância: risco de subavaliação da confiabilidade e
risco de superavaliação da confiabilidade e testes substântivos: risco de
rejeição incorreta e risco e aceitação incorreta. O tamanho da amostra é
35
afetado pelo nível do risco de amostragem que o auditor está disposto a
aceitar dos resultados da amostra. Quanto mais baixo o risco que o
auditor estiver disposto a aceitar, maior deve ser o tamanho da amostra ;
f. Erro tolerável, é o erro máximo na população que o auditor está disposto
a aceitar e, ainda sim, concluir que o resultado da amostra atingiu o
objetivo esperado. Quanto menor o erro tolerável, maior deve ser o
tamanho da amostra; e
g. Erro esperado, ao determinar o erro esperado o auditor deverá
considerar: os níveis de erros identificados em auditorias anteriores,
mudança nos procedimentos da entidade e evidência obtida na aplicação
de outros procedimentos de auditoria. Se o auditor espera que a
população contenha erro, é necessário examinar uma amostra maior do
que quando não se espera erro, para concluir que o erro real da
população não excede o erro tolerável planejado. Tamanhos menores de
amostra justificam-se quando se espera que a população esteja isenta de
erros.
Com a finalidade de evidenciar os seus trabalhos, a seleção de amostra deve
ser documentada pelo auditor e considerar:
a. O grau de confiança depositada sobre o sistema de controles internos das
contas, classes de transações ou itens específicos;
b. A base de seleção;
c. A fonte de seleção; e
d. O número de itens selecionados.
Na seleção da amostra devem ser consideradas:
a. Seleção Aleatória ou randômica, assegura que todos os itens da
população ou do estrato fixado tenham idêntica possibilidade de serem
escolhidos;
b. Seleção Sistemática ou por intervalo, observando um intervalo constante
entre as transações realizadas;
c. Seleção Casual, a critério do auditor, baseada em sua experiência
profisssional.
36
Para a avaliação dos resultados da amostra, o auditor deve:
a. Analisar qualquer erro detectado na amostra;
b. Extrapolar os erros encontrados na amostra para a população; e
c. Reavaliar o risco de amostragem.
13 FRAUDE E ERRO
De acordo com a NBC T 11 – IT (Interpretação Técnica) 3, este capítulo
proporciona esclarecimentos sobre a responsabilidade do auditor nas fraudes e erros,
nos trabalhos de auditoria.
O termo FRAUDE refere-se a ato intencional de omissão ou manipulação de
transações, adulteração de documentos, registros e demonstrações contábeis. A
fraude pode ser caracterizada por:
a) manipulação, falsificação ou alteração de registros ou documentos, de modo a
modificar os registros de ativos, passivos e resultados;
b) apropriação indébita de ativos;
c) supressão ou omissão de transações nos registros contábeis;
d) registro de transações sem comprovação; e
e) aplicação de práticas contábeis indevidas.
E já o termo ERRO refere-se a ato não-intencional na elaboração de registros e
demonstrações contábeis, que resulte em incorreções deles, consistente em:
a) erros aritméticos na escrituração contábil ou nas demonstrações contábeis;
b) aplicação incorreta das normas contábeis; e
c) interpretação errada das variações patrimoniais.
37
A responsabilidade primeira (primária) na prevenção e identificação de fraudes
e/ou erros é da administração da entidade, mediante a manutenção de adequado
sistema de controle interno, que, entretanto, não elimina o risco de sua ocorrência.
O auditor não é responsável nem pode ser responsabilizado pela prevenção de
fraudes ou erros. No entanto, deve planejar seu trabalho avaliando o risco de sua
ocorrência, de maneira a ter grande probabilidade de detectar aqueles que impliquem
efeitos relevantes nas demonstrações contábeis.
Ao planejar a auditoria, o auditor deve indagar da administração da entidade
auditada sobre qualquer fraude e/ou erro que tenham sido detectados.
Ao detectá-los, o auditor tem a obrigação de comunica-los à administração da
entidade e sugerir medidas corretivas, informando sobre os possíveis efeitos no seu
parecer, caso elas não sejam adotadas.
Para detectar as fraudes e erros, a auditor deverá avaliar criticamente o sistema
contábil, incluindo o controle interno, tanto em termos de concepção quanto de
funcionamento efetivo, concedendo especial atenção às condições ou eventos que
representem aumento de risco de fraude ou erro, que incluem:
a) Estrutura ou atuação inadequada da administração da entidade auditada ou de
algum dos seus membros, por exemplo: a alta administração é controlada por
pessoas ou pequeno grupo, não existindo estrutura de supervisão eficaz; a
reputação da administração é duvidosa; etc.
b) Pressões internas e externas, exemplo: o setor econômico no qual a entidade
se insere está em declínio, e as falências estão aumentando; há
desentendimentos entre os acionistas, os quotistas e a administração; etc.
c) Transações que pareçam anormais, exemplo: especialmente as que tenham
efeitos significativos sobre os resultados, realizadas em datas próximas do fim
do exercício; pagamentos que pareçam excessivos em relação aos serviços
prestados; entre outros.
d) Problemas internos no cumprimento dos trabalhos de auditoria, exemplo:
registros inadequados, arquivos incompletos, ajustes excessivos nos livros e
contas, transações não registradas de acordo com os procedimentos usuais e
contas não conciliadas com os registros; mudanças inexplicáveis nos
indicadores econômicos, financeiros e operacionais; experiência anterior com
fraude e/ou erro; entre outros.
38
e) Fatores específicos no ambiente de sistemas de informação computadorizados,
exemplo: incapacidade ou dificuldade para extrair informações dos arquivos de
computador, devido à falta de documentação, ou à documentação
desatualizada, de programas ou conteúdos de registros; grande quantidade de
alterações nos programas, que não foram documentadas, aprovadas e
testadas; e falta de conciliação geral entre as transações processadas em forma
computadorizada e as bases de dados, de um lado; e os registros contábeis, de
outro.
Existe risco inevitável de que distorções relevantes resultantes de fraude e, em
menor grau, de erro possam deixar de ser detectados, devido as limitações inerentes a
auditoria. E se for descoberto, posteriormente, que durante o período coberto pelo
parecer do auditor, exista distorção relevante não refletida ou não corrigida nas
demonstrações contábeis, resultantes de fraude e/ou erro, isto não significa que o
auditor deixou de cumprir as Normas de Auditoria Independente das Demonstrações
Contábeis. Pois o que irá determinar o cumprimento dessas normas será a adequação
dos procedimentos de auditoria adotados nas circunstâncias e do seu parecer com
base nos resultados desses procedimentos.
Existe maior chance de não detectar distorção relevante resultante de fraude do
que não detectar distorção relevante resultante de erro, pois a fraude geralmente
envolve atos planejados para oculta-la, exemplos: conluio, falsificação, apresentação
de informações intencionalmente erradas ao auditor.
Se o auditor concluir que a fraude e/ou erro têm efeito relevante sobre as
demonstrações contábeis, e que isso não foi apropriadamente refletido ou corrigido, ele
deve emitir seu parecer com ressalva ou com opinião adversa. E se não foi possível
para o auditor determinar se houve fraude e/ou erro, devido a limitações impostas pelas
circunstâncias, e não pela entidade, ele deve avaliar o tipo de parecer a emitir.
As Comunicações de fraude e/ou erro realizadas pelo auditor:
- Á Administração: o auditor deverá comunicar a administração da entidade
auditada descobertas factuais envolvendo fraude, podendo ser de forma verbal ou
escrita - dependendo da ocasião, tão cedo quanto possível, mesmo que o efeito
potencial sobre as demonstrações contábeis seja irrelevante;
39
- Á Terceiros: o sigilo profissional normalmente impede o auditor de comunicar
fraude e/ou erro a terceiros. Mas em certas ocasiões, quando houver obrigação legal
de fazê-lo, ao auditor poderá ser requerida a quebra de sigilo profissional.
O auditor pode concluir que é necessário retirar-se do trabalho quando a
entidade não tomar as medidas corretivas relacionadas com fraude, que ele considera
necessárias as circunstâncias, mesmo quando a fraude for relevante para as
demonstrações contábeis.
14 UTILIZAÇÃO DE TRABALHOS DE ESPECIALISTAS
Através da NBC P 1.8, será demonstrado a utilização de especialistas, pelo
auditor independente, como parte da evidência de seus trabalhos de auditoria das
demonstrações contábeis.
“Especialista” significa: indivíduo ou empresa que possua habilidades,
conhecimento e experiência em determinadas áreas não relacionadas a auditoria ou a
contabilidade. Podendo ser:
a. Contratado pela entidade auditada;
b. Contratado pelo auditor independente;
c. Empregado pela entidade auditada; ou
d. Empregado pelo auditor independente (e não auxiliar do processo de
auditoria).
O auditor independente ao utilizar de trabalhos realizados por outros
especialistas, legalmente habilitados, deverá obter evidência suficiente de que tais
trabalhos são adequados para fins de auditoria. Mas se este for seu empregado, não
será necessário avaliar sua competência profissional a cada trabalho, mas haverá
necessidade de supervisão.
Apesar do auditor possuir um vasto conhecimento sobre os negócios em geral,
isto não significa que o mesmo tenha que ter competência para agir em áreas opostas
a sua competência profissional.
40
O auditor independente ao realizar seu trabalho de auditoria pode necessitar
obter evidências para dar suporte as suas conclusões, podendo ser de forma
independente ou em conjunto com a entidade auditada. Exemplos dessas evidências
serão citados abaixo, na forma de relatórios, declarações ou opiniões de especialistas:
a. Avaliação de certos tipos de ativos, exemplo: máquina e equipamentos,
terrenos e edificações, obras de arte e pedras preciosas;
b. Condições físicas de ativo ou determinação de quantidades, exemplo:
jazidas e reservas de petróleo, minerais estocados, vida útil
remanescente de máquinas e equipamentos;
c. Determinação de montantes que requeiram métodos ou técnicas
especializadas, exemplo: avaliações atuariais;
d. Medição do estágio de trabalhos completados ou a completar em
contratos em andamento;
e. Interpretações de estatutos, contratos, leis e outros regulamentos.
Ao analisar a necessidade de obter trabalho de especialista, o auditor
independente não poderá esquecer de considerar os seguintes fatos:
- a relevância do item da demonstração contábil que está sendo analisada;
- o risco de distorção ou erro levando em conta a natureza e a complexidade do
assunto sendo analisado;
- conhecimento da equipe de trabalho e a experiência prévia dos aspectos que
estão sendo considerados; e
- a quantidade e qualidade de outras evidências de auditoria disponíveis para
sua análise.
Ao planejar o uso do trabalho de um especialista, o auditor deverá avaliar:
a. A Competência Profissional do Especialista, verificando:
- se o especialista tem certificação profissional, licença ou registro no órgão de
classe que se lhe aplica; e
- a experiência e reputação no assunto em que o auditor busca evidência de
auditoria.
b. A Objetividade do Especialista, o risco de que está objetividade seja
prejudicada aumenta quando:
41
- o especialista é empregado da entidade auditada; ou
- o especialista é relacionado de alguma forma a entidade auditada (ser
dependente financeiramente ou detém investimento na mesma).
E se auditor independente não sentir segurança na competência profissional ou
na objetividade do especialista, o mesmo poderá buscar evidências através de outros
especialistas de sua confiança ou aplicar procedimentos adicionais de auditoria,
devendo discutir suas opiniões com administração da entidade auditada.
Desta forma, o auditor independente deve avaliar a qualidade e suficiência do
trabalho do especialista, verificando se a substância das conclusões do especialista
fornece suporte adequado para as demonstrações contábeis ou se foi adequadamente
refletida nas mesmas. Considerando assim, parte da evidência de auditoria relacionada
ao item da demonstração contábil sob análise.
Ao analisar se a fonte de dados utilizada pelo especialista é apropriada para
determinadas circunstâncias, o auditor independente deve utilizar as seguinte medidas:
- questionar ao especialista se os procedimentos aplicados são suficientes para
garantir que a fonte de dados é relevante e confiável; e
- testar ou revisar na extensão necessária a fonte de dados empregada pelo
especialista.
A responsabilidade do auditor fica restrita a sua competência profissional.
Quando o auditor independente realizar um parecer sem ressalva, não poderá fazer
referência do trabalho de especialista em seu parecer. Mas em casos onde o
especialista legalmente habilitado, for contratado pela entidade (sem vínculo
empregatício), para realizar serviços que tenham efeitos relevantes nas demonstrações
contábeis, deverá ser divulgado nas demonstrações contábeis e o auditor ao emitir seu
parecer poderá fazer referência ao trabalho do especialista.
42
15 INDEPENDÊNCIA
A independência é essencial para se realizar auditoria independente. Através da
NBC P 1.2 a independência será explicada da seguinte forma:
Conceito (NBC P 1.2.2)
Independência é o estado no qual as obrigações ou os interesses da entidade
de auditoria são, suficientemente, isentos dos interesses das entidades auditadas para
permitir que os serviços sejam prestados com objetividade. Em resumo, podemos
considerar como sendo a capacidade que a entidade de auditoria tem de julgar e atuar
com integridade e objetividade, permitindo a emissão de relatórios ou pareceres
imparciais em relação à entidade auditada, aos acionistas, aos sócios, aos quotistas,
aos cooperados e a toda as demais partes que possam estar relacionadas com o seu
trabalho.
A independência determina:
a. independência de pensamento;
b. aparência de independência.
Exemplos de como a independência pode ser afetada:
a. por ameaças de interesse próprio;
b. auto-revisão;
c. defesa de interesses da entidade auditada;
d. familiaridade, e
e. intimidação.
Quando as ameaças forem identificadas, excetos aquelas consideradas
insignificantes, devem ser definidas e aplicadas salvaguardas adequadas para reduzir
a ameaça em um nível aceitável ou eliminá-la. Essa decisão deve ser documentada.
43
Perda de Independência (NBC P 1.2.3)
A perda de independência da entidade de auditoria em relação a entidade
auditada são caracterizadas por determinadas situações. Sendo assim, será
demonstrado abaixo alguns exemplos destas situações:
1. interesses financeiros, estes podem ser: interesses financeiros diretos,
interesses financeiros indiretos
2. se a entidade de auditoria, um membro da equipe de auditoria ou outros
membros dentro da entidade de auditoria ou responsável técnico do
trabalho de auditoria, em nível gerencial, que possam influenciar o
resultado dos trabalhos, ou um membro imediato da família destas
pessoas tiver um interesse financeiro direto ou indireto relevante na
entidade auditada.
3. As únicas ações disponíveis para eliminar a perda de independência são
as seguintes:
a. alienar o interesse financeiro direto antes de a pessoa física tornar-
se membro da equipe de auditoria;
b. alienar o interesse financeiro indireto relevante em sua totalidade
ou alienar uma quantidade suficiente dele para que o interesse
remanescente deixe de ser relevante antes de a pessoa tornar-se
membro da equipe de auditoria; ou
c. afastar o membro da equipe de auditoria do trabalho da empresa
auditada.
4. No caso de sócio da entidade de auditoria ou membro imediato de sua
família, as ações de que tratam as alíneas “a” e “b” acima devem ser
tomadas antes do início dos trabalhos.
5. Violação inadvertida no tocante interesse financeiro em uma entidade
auditada;
6. A perda de independência ainda pode ocorrer através:
a. operações de créditos e garantias com a entidade auditada;
b. relacionamentos comerciais com a entidade auditada;
c. relacionamentos familiares e pessoais com a entidade auditada;
44
d. atuação como administrador ou diretor da entidade auditada.
Operações de Créditos e Garantias (NBC P 1.2.4)
A entidade de auditoria, sócios, membros da equipe e membros imediatos da
família destas pessoas não podem ter operações relevantes de operações de créditos
ou garantia de operações de créditos com instituições financeiras que sejam entidade
auditada. As seguintes transações são permitidas se realizadas dentro dos requisitos e
das condições oferecidos a terceiros:
a. operações de créditos para aquisição de veículo;
b. arrendamento de veículo;
c. saldos em cartão de crédito que não superem 20 salários-mínimos; e
d. operações de créditos para aquisição de imóveis, com garantia.
Caso o empréstimo não seja feito em condições normais de crédito para
quaisquer das partes, é necessário uma das seguintes ações para impedir a
caracterização da perda de independência:
a. liquidação total do empréstimo pela entidade de auditoria;
b. liquidação total do empréstimo pelo sócio ou membro da equipe da
entidade de auditoria; ou
c. afastamento do sócio ou membro da equipe de trabalho de auditoria.
Relacionamentos Comerciais com a Entidade Auditada (NBC P 1.2.5)
As transações comerciais da entidade de auditoria, de sócios e membros da
equipe de auditoria com uma entidade auditada devem ser realizadas dentro do curso
normal de negócios e na mesma condição com terceiros. Apesar disso, essas
operações não podem ser de tal dimensão que criem uma ameaça de interesse
próprio.
Quando afetar a independência do auditor, no caso de relacionamentos
comerciais em condições diferenciadas, priviligiadas e relevantes com entidades
auditadas, deve ser adotada uma das seguintes ações:
a. terminar o relacionamento comercial;
45
b. substituir o membro da equipe que tenha relacionamento comercial; ou
c. recusar a realização do trabalho de auditoria.
Relacionamentos Familiares e Pessoais (NBC P 1.2.6)
A perda da independência pode ocorrer de várias maneiras, entre eles as
responsabilidades do membro da equipe de auditoria no trabalho, a proximidade do
relacionamento e o papel do membro da família ou de relacionamento pessoal na
entidade auditada.
As funções ocupadas por pessoas próximas ou familiares, que prejudicam a
independência da entidade de auditoria, são aquelas que:
a. exercem influência significativa sobre as políticas operacionais, financeiras ou
contábeis. Exemplos: presidente, diretor, administrador, gerente geral de uma entidade
auditada;
b. exercem influência nas Demonstrações Contábeis da entidade auditada.
Exemplos (funções críticas no ambiente contábil): controller, gerente da contabilidade,
contador; e
c. são consideradas sensíveis sob o ponto de vista da auditoria. Exemplos
(cargos com monitoramento dos controles internos da entidade auditada): tesoureiro,
auditor interno, gerente de compras/vendas, entre outros.
Vínculos Empregatícios ou Similares por Administradores, Executivos ou
Empregados da Entidade Auditada Mantidos, Anteriormente, com a entidade de
Auditoria (NBC P 1.2.7)
A independência da entidade de auditoria ou membro de sua equipe pode ser
comprometida se um diretor ou um administrador ou empregado da entidade auditada,
em condições de exercer influência direta e significativa sobre o objeto do trabalho de
auditoria, tiver sido um membro da equipe de auditoria ou sócio da entidade de
auditoria. Este comprometimento da independência ocorre dependendo dos seguintes
fatores:
a. influência do cargo da pessoa na entidade auditada;
b. grau de envolvimento que a pessoa terá com a equipe de auditoria;
46
c. tempo decorrido desde que a pessoa foi membro da equipe de auditoria ou da
entidade de auditoria; e
d. cargo que a pessoa tiver exercido na equipe ou na entidade de auditoria.
Atuando como Administrador ou Diretor de Entidades Auditadas (NBC P
1.2.8)
Se um sócio ou um membro da entidade de auditoria atuar também como
diretor, membro do conselho de administração, conselho fiscal ou executivo da
entidade auditada, a ameaça criada à perda de independência é de tal magnitude que
não existe salvaguarda ou ação a ser aplicada que possa impedir o conflito de
interesse. E neste caso, a realização do trabalho deve ser recusada.
Rotação dos Líderes de Equipe de Auditoria (NBC P 1.2.9)
Visando possibilitar contínua renovação da objetividade e do ceticismo do
auditor, necessários na auditoria, é requerida a rotação dos responsáveis técnicos
pelos trabalhos na entidade auditada.
Alguns fatores que possam influenciar a objetividade e o ceticismo do auditor:
a. tempo que o profissional faz parte da equipe de auditoria;
b. função do profissional na equipe de auditoria.
A fim de impedir o risco de perda da objetividade e do ceticismo do auditor, é
necessária a aplicação das seguintes ações:
a. rotação do pessoal de liderança da equipe de auditoria a intervalos menores
ou iguais a cinco anos consecutivos; e
b. intervalo mínimo de três anos para o retorno do pessoal de liderança à equipe.
Prestação de Outros Serviços (NBC P 1.2.10)
As entidades de auditoria prestam, usualmente, outros serviços para as
entidades auditadas, compatíveis com seu nível de conhecimento e capacitação.
Na maioria das vezes, a prestação desses outros serviços, não de auditoria,
proporcionam às equipes de auditoria desenvolvimento de conhecimentos relativos aos
47
negócios e operações da entidade auditada, que são proveitosos para o próprio
trabalho de auditoria. Sendo que, a prestação desses outros serviços, não podem criar
ameaças à independência da entidade de auditoria ou de membros da equipe de
auditoria.
Os princípios básicos que devem fundamentar qualquer regra de independência
do auditor são:
a. o auditor não deve auditar o seu próprio trabalho;
b. o auditor não deve exercer funções gerenciais na entidade auditada; e
c. o auditor não deve promover interesses da entidade auditda.
Entre outros, os serviços abaixo, também chamados de consultoria, podem
caracterizar a perda de independência:
a. serviços de avaliação de empresas e reavaliação de ativos;
b. serviços de assistência tributária, fiscal e parafiscal;
c. serviços de auditoria interna à entidade auditada;
d. serviços de consultoria de sistema de informação computadorizado;
e. serviços de apoio em litígios, perícia judicial ou extrajudicial;
f. serviços de finanças corporativas e assemelhados;
g. serviços de seleção de executivos;
h. registro (escrituração) contábil.
Presentes e Brindes (NBC P 1.2.11)
Aceitar presentes, brindes ou outros benefícios de uma entidade auditada pode
criar conflitos de interesse e, por conseguinte, perda de independência. Quando uma
entidade de auditoria ou um membro de equipe aceitam presentes, brindes ou outros
benefícios cujo o valor não seja claramente insignificante, a perda de independência é
caracterizada, não sendo possível a aplicação de qualquer salvaguarda.
Litígios em Curso ou Iminentes (NBC P 1.2.12)
Quando há, ou é provável haver, um litígio entre a entidade de auditoria ou um
membro da sua equipe e a entidade auditada, pode ser criado o conflito de interesse. O
48
relacionamento entre a administração da entidade auditada e os membros da equipe
de auditoria precisa ser caracterizado por total franqueza e divulgação completa de
todos os aspectos das operações de negócios da entidade auditada.
Incompatibilidade ou Inconsistência do Valor dos Honorários(NBC P 1.2.13)
Quando os honorários de auditoria forem de valor, substancialmente, inferior ao
estabelecido para os outros serviços que a entidade de auditoria realize para a
entidade auditada, pode se estabelecer o conflito de interesses, por razões de
dependência financeira e, por conseguinte, a perda de independência.
É necessário que o conjunto dos honorários de serviços prestados a entidade
auditada, ou seja, os de auditoria e os demais, seja relevante dentro do total de
honorários da entidade de auditoria.
Considera-se como conjunto de honorários relevante aquele que represente
25% (vinte e cinco por cento), ou mais, do total de honorários da entidade de auditoria.
* Lembrete Importante:
O Auditor Independente:
Deve ser independente, não podendo deixar-se influenciar por fatores
estranhos, por preconceitos ou quaisquer outros elementos materiais ou
afetivos que resultem perda, efetiva ou aparente, de sua independência;
Deve recusar o trabalho ou renunciar a função na ocorrência de qualquer
das hipóteses de conflitos de interesses.
16 CARTA DE RESPONSABILIDADE DA ADMINISTRAÇÃO
A carta de responsabilidade da Administração é o documento emitido pelos
administradores da entidade auditada e endereçada ao auditor independente,
confirmando as informações e dados fornecidos ao auditor, as bases de preparação,
apresentação e divulgação das demonstrações contábeis submetidas a auditoria.
49
Sempre que o auditor independente executa um trabalho de auditoria, aplica
procedimentos com a finalidade de obter evidências ou provas suficientes para
fundamentar sua opinião sobre as Demonstrações Contábeis examinadas.
Como nem todas as evidências podem ser obtidas através de documentos, mas
também a partir de informações verbais da administração, das gerências e do
responsável pela contabilidade, torna-se necessário confirma-las através da Carta de
Responsabilidade da Administração.
O auditor independente pode utilizar-se de inúmeras formas de confirmação da
administração sobre os atos de gestão. As atas de reuniões do Conselho de
Administração e da Diretoria são documentos importantes para atestar a aprovação
dos órgãos de administração para determinados atos e fatos administrativos. Cópias de
cartas ou memorandos podem ser documentos suficientes a comprovação de
transações específicas.
É comum o auditor elaborar pedidos, por escrito, a quem tenha poder de
decisão, como forma de esclarecer determinada transação.
A carta, todavia, tem finalidade mais ampla, ou seja, de resumir no final de um
período todas as informações relevantes que dizem respeito a uma das demonstrações
contábeis.
É possível que o auditor tenha evidências de fatos que contradigam os termos
da Carta de Responsabilidade. Neste caso o auditor deve investigar as circunstâncias
das contradições e, inclusive, questionar e investigar outras informações transmitidas
pela administração da entidade.
Quando o auditor não obtiver evidências, através da aplicação dos
procedimentos de auditoria, sobre o fato substancial que tenha relevância na formação
de sua opinião sobre as demonstrações contábeis do período examinado, isso
constituirá uma limitação de amplitude de exame, independentemente da existência da
Carta de Responsabilidade da Administração.
Existindo fatos, decisões, projeções e contingências que não possam ser
evidenciados pelo auditor, cabendo, no caso, a Carta de Responsabilidade da
Administração como um elemento de suporte para o trabalho de auditoria. Isto não
elide o auditor independente de avaliar os termos da informação e comprovação da
administração, aceitando-a ou não, em face das circunstâncias por ele conhecidas.
50
A Carta de Responsabilidade ou qualquer outra informação dada por escrito pela
administração da entidade auditada não elimina a necessidade do auditor de obter
evidências sobre transações realizadas, pois não objetiva a eliminação de
procedimentos de auditoria e nem substitui o trabalho do auditor independente.
A Carta de Responsabilidade da Administração deve ser emitida no final de um
período com a mesma data do parecer de auditoria sobre as demonstrações contábeis
a que se refere. Esta carta constitui papel de trabalho do auditor, devendo ser
arquivada junto aos demais papéis do exercício como uma das evidências do trabalho
realizado.
Os objetivos do auditor independente em obter a Carta de Responsabilidade da
Administração podem ser resumidos como segue:
a. Atender as Normas de Auditoria Independente;
b. Obter evidência auditorial por escrito;
c. Delimitar as responsabilidades do auditor e da administração;
d. Dar mais confiabilidade as informações verbais obtidas durante a
auditoria;
e. Dar garantias ao auditor independente quanto as responsabilidades
posteriores a realização do trabalho, onde o nome do auditor esteja
diretamente envolvido, tais como a apresentação das demonstrações aos
sócios ou acionistas, a divulgação perante terceiros, e outros.
f. Possibilitar esclarecimentos sobre pontos não constantes das
demonstrações contábeis tais como contigências ou responsabilidades
não divulgadas, possibilidades efetivas de realização de determinados
ativos e também aspectos de continuidade operacional.
O Conteúdo da Carta de Responsabilidade da Administração devem ser
considerados os seguintes:
- ter data igual aquela do parecer do auditor independente;
- ser endereçada ao auditor independente;
- fazer referência as demonstrações contábeis objeto da auditoria;
51
- mencionar que a administração cumpriu com as normas e regulamentos a que
a entidade está sujeita;
- mencionar que o sistema contábil e os controles internos adotados pela
entidade são de responsabilidade da administração e adequados ao su tipo de
atividade e volume de transações;
- confirmar que todas as transações efetuadas no período foram devidamente
registradas no sistema contábil, de acordo com a legislação vigente;
- confirmar que as estimativas contábeis foram efetuadas com base em dados
consistentes;
- confirmar que não há contigências ambientais, fiscais, trabalhistas,
previdenciárias e legais que possam afetar substancialmente a situação financeira e
patrimonial da entidade auditada além daquelas que foram divulgadas nas
Demonstrações Contábeis;
- confirmar que não há nenhum fato conhecido que possa impedir a continuidade
normal das atividades da entidade;
- confirmar que todos os livros e registros contábeis e documentos
comprobatórios foram colocados a disposição dos auditores; e outros itens.
Providências para situações de recusa da administração em fornecer a Carta de
Responsabilidade:
No caso da administração se recusar a fornecer a Carta de Responsabilidade ao
auditor independente, isto constituirá uma limitação no escopo do seu exame. Se a
administração transmitiu em informação verbal, mas se recusa a confirmá-la por
escrito, isto constituirá uma limitação no escopo do exame do auditor.
Exemplo de Carta de Responsabilidade da Administração (Modelo Padrão):
(cidade) (dia) (mês) (ano)
________________, ________ de ________ de ________ .
À
(nome do auditor)
(endereço do escritório que vai emitir o parecer)
52
Prezados Senhores:
REFERENTE: Carta de
Responsabilidade da
Administração da (nome da
entidade), referente às
Demonstrações Contábeis
levantadas em (data)
_______________ .
A presente refere-se aos exames procedidos por V. Sas. Nas demonstrações contábeis
de nossa entidade, correspondentes ao exercício (ou período – quando se tratar de
menos de 12 meses) findo em ________ de ________ de ________ e está sendo
emitida em atendimento às exigências das Normas de Auditoria Independente,
aprovadas pelo Conselho Federal de Contabilidade.
Nesse sentido, estamos confirmando a V.Sas. as seguintes informações:
01 – O sistema contábil e de controles internos adotados pela entidade no período são
de nossa responsabilidade, sendo adequados ao tipo de atividade e volume de
transações que tem nossa entidade.
02 – Confirmamos que todas as transações efetuadas no período pela nossa entidade
foram devidamente registradas na contabilidade de acordo com a legislação vigente.
03 – A entidade tem cumprido toda as disposições de seus contratos que poderiam,
em caso de Descumprimento, ter efeito relevante sobre as demonstrações contábeis.
04 – Nossa administração cumpriu todas as normas e regulamentos a que a entidade
está sujeita e não houve qualquer comunicação referente à inobservância de
exigências de autoridades regulamentadoras com respeito a aspectos financeiros.
05 – Foram adequadamente contabilizados e divulgados nas demonstrações contábeis:
(a) Transações e saldos com “partes relacionadas”;
(b) Prejuízos ou lucros decorrentes de compromissos de compra e venda;
(c) Acordos para a recompra de ativos anteriormente vendidos;
(d) Ativos dados em garantia.
06 – Não temos planos ou intenções que possam afetar substancialmente o valor ou a
classificação de ativos e passivos constantes das demonstrações contábeis.
07 – Que todos os livros, registros contábeis, documentação comprobatória e todas as
atas das reuniões dos Acionistas (ou Sócios, Associados e Diretores), foram colocados
à sua disposição.
08 – Não existem irregularidades pendentes envolvendo a administração ou
empregados que possam ter efeito significativo sobre as demonstrações contábeis.
09 – A entidade não tem ônus ou gravames sobre os seus ativos que não os
mencionados na nota explicativa nº. _____ .
53
10 – As estimativas foram contabilizadas com base em dados consistentes confirmados
por nossos assessores jurídicos (ou outros assessores), quando necessário.
11 – Não há quaisquer contingências fiscais, trabalhistas, previdenciárias, comerciais e
legais que possam afetar a situação financeira e patrimonial da entidade e influir
significativamente na sua avaliação como empreendimento em continuidade.
OU
As contingências fiscais, trabalhistas, previdenciárias, comerciais e legais, que
reconhecemos existir nesta data são:
a)
b)
c)
O não reconhecimento destas contingências está fundamentada no parecer de nossos
assessores jurídicos, cuja cópia já entregamos a V.Sas.
12 - Não é de nosso conhecimento qualquer evento subseqüente à data do
encerramento do exercício até a presente data, que possa afetar de forma relevante a
posição patrimonial e financeira, bem como o resultado do período.
13 – Não há nenhum fato conhecido que possa impedir a continuidade normal das
atividades da entidade.
14 – Julgamos que os seguros contratados foram efetuados em valores suficientes
para cobrir eventuais sinistros que possam ocorrer, impedindo a continuidade normal
dos negócios sociais.
15 – Outros esclarecimentos (se houver).
Atenciosamente,
DIRETOR (ES) CONTABILISTA
(NOME E CARGO) (NOME E Nº. DE REGISTRO NO CRC)
54
17 TESTES DE OBSERVÂNCIA E TESTES SUBSTANTIVOS
Os procedimentos de auditoria interna são o conjunto de procedimentos
técnicos, incluindo testes de observância e testes substantivos, que permitem ao
auditor interno obter evidências ou provas suficientes e adequadas para fundamentar
suas conclusões e recomendações. Formando sua opinião por meio dos itens
examinados, ou seja, seu parecer sobre as demonstrações contábeis auditadas.
Sendo assim os procedimentos de auditoria são adotados: antes do
encerramento do exercício; na data de seu término; após o encerramento do exercício
e antes da elaboração das demonstrações; depois da elaboração das demonstrações
contábeis. E estes procedimentos de auditoria são divididos em testes de observância
e testes substantivos, sendo realizados devido à complexidade e ao volume das
operações.
Os testes de observância, também conhecidos como testes de aderência, visam
a obtenção de uma possível segurança de que os controles internos estão funcionando
de forma efetiva e de acordo como foi estabelecido pela administração, ou seja, verifica
a existência, a efetividade e a continuidade dos controles internos, inclusive quanto ao
seu cumprimento pelos funcionários da Entidade.
Um exemplo a ser citado seria o teste de observância do sistema de controle
interno, onde o auditor se certifica de que o sistema de controle interno levantado é o
que realmente está sendo utilizado. Segundo Almeida (2003) muitas vezes ocorre o
seguinte: a empresa possui um excelente sistema de controle interno descrito em seu
manual interno, mas na prática a situação é inversa. E quando isto ocorrer, o auditor
deve alterar as informações, de forma a ajustá-las a real situação existente na
entidade. Sendo assim, o sistema de controle interno praticado, não pode ser diferente
do descrito nos manuais de procedimentos.
Os testes substantivos têm por finalidade a obtenção de evidências quanto à
suficiência, exatidão e validade dos dados produzidos pelo sistema contábil da
entidade. Estes testes dividem-se em testes de transações e saldos e procedimentos
de revisão analítica. Na aplicação dos procedimentos de revisão analítica, o auditor
deve considerar:
a) o objetivo dos procedimentos e o grau de confiabilidade dos resultados
alcançáveis;
55
b) a natureza da entidade e o conhecimento nas auditorias anteriores; e
c) a disponibilidade de informações, sua relevância, confiabilidade e
comparabilidade.
O auditor deve objetivar as seguintes conclusões, na aplicação dos testes
substantivos:
1. Existência: se o componente patrimonial existe em certa data;
2. Direitos e Obrigações: se efetivamente existem em certa data;
3. Ocorrência: se a transação de fato ocorreu;
4. Abrangência: se todas as transações estão registradas;
5. Mensuração, Apresentação e Divulgação: se os itens estão avaliados,
divulgados, classificados e descritos de acordo com os Princípios
Fundamentais de Contabilidade e as Normas Brasileiras de
Contabilidade.
Na aplicação dos testes de observância e substantivos, o auditor deve
considerar os seguintes procedimentos técnicos básicos:
1. Inspeção – exame de registros, documentos e de ativos tangíveis;
2. Observação – acompanhamento de processo ou de procedimento quando
de sua execução;
3. Investigação (Averiguação) e Confirmação Externa – obtenção de
informações junto a pessoas ou entidades conhecedoras da transação,
dentro ou fora da entidade;
4. Cálculo – conferência da exatidão aritmética de documentos
comprobatórios, registros e demonstrações contábeis e outras
circunstâncias;
5. Revisão Analítica – verificação do comportamento de valores
significativos, mediante índices, quocientes, quantidades absolutas ou
outros meios, com vistas a identificação se situação ou tendências
atípicas.
56
18 OUTRAS TÉCNICAS CORRENTES
Técnicas (Procedimentos) de Auditoria
Após o auditor avaliar o controle interno, irá verificar a extensão de seu trabalho,
os tipos de procedimentos que serão aplicados, a data e o período de sua aplicação e
a combinação das técnicas que proporcionarão a prova mais eficiente com o melhor
tempo adequado, sendo primordial para a elaboração do programa de auditoria.
Segundo Crepaldi (2000), técnicas de auditoria ou procedimentos de auditoria,
ambas são consideradas técnicas que adotadas em conjunto, permite ao auditor a
formação fundamentada da opinião sobre o seu trabalho executado ou sobre as
demonstrações financeiras. Tendo sempre atitude profissional e independência com
relação às informações obtidas. E quando o auditor for escolher as técnicas de
auditoria mais apropriadas para o seu trabalho, deverá ficar atento para:
- Permanecer dentro do objetivo e limitações do trabalho contrato;
- Alcançar as melhores provas razoavelmente possíveis;
- Aplicar somente os testes e procedimentos que sejam úteis para obter os
objetivos do exame em determinada situação;
- Considerar todos os erros possíveis;
- Coordenar os procedimentos a serem aplicados aos itens em questão.
As técnicas de auditoria são consideradas métodos empregados pelo auditor
para obter evidências de auditoria. As principais técnicas de auditoria de acordo com a
maioria dos autores, são as seguintes:
1. Inspeção e Contagem Física;
2. Confirmação Externa (Circularização);
3. Inspeção Documental;
4. Conferência Aritmética (Recálculos);
5. Observação e Averiguação;
6. Correlação.
57
E já de acordo com a NBC T 11, as técnicas de auditorias são:
a. Inspeção;
b. Observação;
c. Investigação e Confirmação (Interna e Externa);
d. Cálculo;
e. Revisão Analítica .
1. Inspeção e Contagem Física
Através destas duas técnicas o auditor examina pessoalmente o bem,
constatando sua existência (Inspeção); está técnica também permite auditor conferir
quantidades declaradas (Contagem Física), assim como verificar o pleno uso e a
qualidade dos bens auditados.
A Contagem Física, ou o exame físico, é a verificação in loco, considerada uma
técnica de auditoria utilizada para as contas do ativo, identificando de forma física o
bem declarado nas demonstrações financeiras. Abaixo serão citados ativos que
geralmente são submetidos ao exame físico pelo auditor, exemplos (ALMEIDA, 2003):
- Dinheiro em caixa;
- Estoques;
- Títulos, como: ações, títulos de aplicações financeiras, entre outros;
- Bens do ativo imobilizado.
A técnica de contagem física proporciona ao auditor a formação de sua opinião
quanto à existência física do objeto ou do item analisado. Está técnica quando for
executada pelo auditor deve possuir as seguintes características segundo Attie (1998):
- Identificação: comprovação, por meio do exame visual do item específico a ser
examinado;
- Existência Física: comprovação, através da constatação visual, do objeto ou
item analisado realmente existe;
- Autenticidade: ter a capacidade de identificar se o item ou o objeto analisado é
verdadeiro;
58
- Quantidade: apuração das quantidades reais existentes fisicamente, ficando
satisfeito somente após a apuração adequada;
- Qualidade: exame visual, verificando que o objeto examinado continua em bom
estado de uso, podendo ser aproveitado, e não está sendo desperdiçado, merecendo
fé.
A Contagem física não existe sozinha, é considerada uma técnica complementar
para o auditor poder se certificar de que existe uma correspondência contábil.
Podendo, desta forma verificar que os registros contábeis e seus valores, estão todos
corretos, em função da qualidade do item analisado.
Aplicação: coleta de evidências sobre bens integrantes do ativo permanente,
estoques, numerários em mãos, títulos negociáveis e outros valores mobiliários.
2. Confirmação Externa ou Circularização
Por meio desta técnica o auditor obtém uma declaração escrita junto a fontes
externas (terceiros); consiste em fazer com que a entidade auditada prepare e
despache cartas dirigidas a pessoas jurídicas ou físicas com as quais mantém relações
de negócio, solicitando que confirmem, em carta dirigida diretamente ao auditor, qual a
situação desses negócios, em data determinada.
A Circularização ou confirmação externa, também chamada de confirmação com
terceiros, para Almeida (2003) é uma técnica utilizada pelo auditor para confirmar,
através de cartas, bens de propriedades da empresa em poder de terceiros, direitos a
receber e obrigações, conforme exemplos citados abaixo:
- dinheiro em conta corrente bancária;
- contas a receber de clientes;
- estoques e títulos em poder de terceiros;
- contas a pagar a fornecedores;
- empréstimos a pagar.
Esta técnica de auditoria consiste em fazer com que a entidade auditada expeça
cartas dirigidas a empresas ou a pessoas com as quais mantém relação de negócios,
solicitando que confirmem, através de carta dirigida diretamente ao auditor, a situação
desses negócios, em data determinada. Consiste na obtenção de declaração formal de
59
pessoas não ligadas a entidade auditada, de fatos relativos a operações realizadas
pela entidade. O fato de as pessoas de quem as declarações são obtidas não serem
ligadas, isto é, não terem interesses a proteger perante a entidade auditada, permite
que as informações sejam fornecidas com isenção e possibilitem, portanto um maior
grau de confiança.
A circularização ou confirmação externa seria um pedido de confirmação, esta
confirmação pode ser:
1. Positivo – (resposta obrigatória) sendo utilizado quando, por intermédio da
entidade, o auditor solicita uma resposta a pessoa de quem deseja a confirmação de
informações. Pode ser dividido da seguinte maneira:
- Branco: quando não são indicados no pedido valores ou saldos a serem
confirmados;
- Preto: seria o inverso do branco, ou seja, quando indicados no pedido valores
ou saldos, de um determinado período, a serem confirmados;
2. Negativo – (a resposta não é obrigatória) na falta de confirmação da parte da
pessoa consultada, fica subentendido que ela concorda com os valores ou saldos a
serem confirmados. E quando não há resposta significa a confirmação dos valores ou
saldos consultados. Geralmente o pedido negativo é usado como complemento do
pedido positivo. A utilização da carta registrada garante que a pessoa de quem deseja
obter confirmação recebeu o pedido.
Aplicação: coleta de evidências sobre contas a pagar e receber, saldos
bancários, saldos de empréstimos, estoques em poder de terceiros, passivos
contingentes, coberturas de seguros e credores em geral.
Modelo de carta para clientes:
60
Modelo de carta para clientes:
________________, _____, de ___________ de 20____.
(Nome e endereço do
Cliente ou fornecedor)
Prezados Senhores:
Para fins de simples conferência, é favor confirmar diretamente aos
nossos auditores o saldo de nossa conta em ......... de ........................ 20.........,
no total de R$ ............ conforme abaixo especificado, utilizando-se para tanto o
incluso envelope selado.
Se algum valor relacionado tiver sido liquidado ou estiver em divergência
com os registros de V. Sas., pedimos indicar na coluna “Observações” a data do
pagamento ou a natureza da divergência.
Antecipadamente gratos, subscrevemos-nos,
atenciosamente,
(Assinatura da empresa auditada)
.............................................................................................................................
A – (Nome e endereço do auditor)
credor
Confirmamos a exatidão do saldo -------- de R$ ......................................
devedor
em nossa conta, nos livros da empresa: ............................................................
em .............. de ................................ de 20......... .
Nº da duplicata / Vencimento / Importância / Data do pagamento ou
Observações
________________ , _____ de ____________ de 20 _____ .
Assinatura e carimbo
(do cliente)
61
3. Inspeção Documental
Esta técnica é utilizada pelo auditor para examinar a comprovação documental
das transações; compreende a verificação da legitimidade do documento, autorização
cabível (geral ou específica) e correta contabilização da transação. Tendo como
evidência os documentos hábeis.
Para Crepaldi (2000) a técnica de inspeção documental tem como finalidade
comprovar as transações legais, comerciais ou de controle, evidenciadas por
documentos comprobatórios da efetividade destas transações.
O auditor ao realizar o exame dos documentos originais, deverá verificar:
- Autenticidade, se o documento é realmente verdadeiro e fidedigno;
- Normalidade, se realmente refere-se à operação contabilizada e se a operação
corresponde com os objetivos da empresa;
- Aprovação, se o documento está corretamente preenchido, até mesmo com
data, destinatário, cálculos, entre outros dados.
- Registro, comprovando que o registro das operações é adequado em função
da documentação examinada e se esta refletida contabilmente em conta apropriadas.
E se o documento examinado for oficial, contrato e escritura, o auditor deverá
verificar se existe o registro em órgão competente, retirando a possibilidade de
suspeita.
De acordo com Almeida (2003) existem dois tipos de documentos:
- Documentos Internos – são produzidos pela própria entidade, exemplos:
relatório de despesas; boletim de caixa; requisição de compra; folha de
pagamento; registro de empregados; livros sociais como: atas de reunião de
acionistas, conselho de administração, diretoria e conselho fiscal; entre
outros.
- Documentos Externos - são fornecidos por terceiros à empresa, onde
geralmente comprovam algum tipo de transação. E o auditor ao analisar os
documentos externos tem o objetivo de verificar a veracidade dos valores
registrados. Estes documentos representam os comprovantes hábeis que
suportam os lançamentos contábeis nas contas de ativo, passivo, receita e
despesa. Exemplos: notas fiscais, faturas e duplicatas de fornecedores;
62
contratos; certificados de propriedade de veículos; apólice de seguro;
contratos.
Aplicação: a inspeção documental se aplica a todos os documentos, registros e
relatórios que chegam ao conhecimento do auditor; o contrato íntimo com a
documentação da entidade auditada faz com que o auditor possa identificar
rapidamente itens ou transações aparentemente não usuais e que merecem
maior atenção e exame mais cuidadoso.
4. Conferência Aritimética (Recálculos)
Esta é uma técnica utilizada pelo auditor para fazer cálculos, quer na forma de
soma, conferência ou alguma outra; os cálculos não precisam ser refeitos exatamente
na forma original, podendo ser realizados de forma global. Recálculos globais, um
exemplo a ser citado: depreciação; Recálculo detalhado: amortização de empréstimo.
O contador realiza diversos cálculos para a elaboração das demonstrações
financeiras, e quando comete um erro de cálculo, significa que as demonstrações terão
informações errôneas. Desta forma, o auditor precisa conferir todos os itens, mesmo se
este já foi conferido pela empresa.
Através da técnica de recálculos, também chamada de técnica de conferência de
cálculos, o mesmo tem capacidade para constatar a adequação das operações
aritméticas e financeiras. Apesar de ser considerada a técnica mais simples e completa
por si mesma, é a única que consegue constatar as diversas operações que envolvam
somas e cálculos.
Exemplos de transações onde o auditor necessita utilizar esta técnica de
auditoria - Recálculo ou Conferência de Cálculos, (ATTIE, 1998):
- Cálculo de valorização de estoques;
- Somas do razão/diário auxiliar de clientes/fornecedores;
- Cálculo da equivalência patrimonial sobre os investimentos;
- Cálculo dos dividendos a distribuir aos acionistas;
- Cálculos de amortização de despesas antecipadas e diferidas;
- Cálculos das depreciações dos bens do ativo imobilizado;
- Cálculos de variação monetária e cambial sobre empréstimos;
63
- Cálculos dos juros provisionados.
Todos estes cálculos e somas citados a cima, necessitam da conferência do
auditor, sendo que provam somente a exatidão matemática, e para determinar a
validade dos algarismos componentes é necessário realizar outros testes.
Aplicação: aplica-se para refazer os cálculos realizados no sistema contábil,
nos livros de contas e demonstrações financeiras.
5. Observação e Averiguação
Estas duas técnicas são complementares, visto que pela observação o auditor
observa continuamente as atividades da entidade auditada, buscando possíveis
desvios em relação às políticas, normas e procedimentos estabelecidos, enquanto que
pela averiguação, o auditor faz perguntas aos administradores e funcionários da
entidade auditada, visando obter esclarecimentos quanto a certas questões
importantes.
A observação consiste no acompanhamento de processo ou procedimento de
sua execução, podendo revelar erros, problemas ou deficiências.
De acordo com Attie (1998, pág. 143) podemos citar alguns exemplos de
procedimentos de auditoria de observação:
- observação de despesas consideradas como disponível;
- observação de itens de movimentação morosa ou obsoletos durante a
contagem de estoques;
- observação quanto a uniformidade de obediência aos princípios de
contabilidade;
- observação quanto a correta classificação contábil;
- observação de passivos não registrados.
Um exemplo prático a ser citado seria: ao avaliar a possibilidade de mercadorias
saírem de um estabelecimento industrial sem a devida documentação, o auditor pode
observar se os procedimentos de controle interno previstos estão sendo cumpridos, no
sentido de se identificar a circulação de mercadorias, mediante a conferência das
mercadorias e da documentação exigida, no momento da saída. Trata-se de um teste
de observância flagrante.
64
Aplicação: são técnicas utilizadas ao longo de todo o processo de auditoria,
tanto para o teste controles internos quanto para o teste de saldos contábeis.
6. Correlação (Cruzamento)
É a técnica pela qual o auditor inicialmente se utiliza do método das
partidas dobradas para o reconhecimento das transações, posteriormente
compara os saldos das contas ou grupos de contas, das demonstrações
contábeis em curso, com as contas e grupos de contas correspondentes de anos
anteriores, pesquisando, assim, as variações ocorridas mais significativas.
É considerada a técnica de correlação das informações obtidas, um
relacionamento harmônico do sistema contábil de partidas dobradas.
O auditor, no momento da realização do trabalho de auditoria, com certeza
efetuará serviços que terão alguma relação com outras áreas do resultado do exercício
ou do balanço. O auditor estará realizando a correlação das informações obtidas,
quando for observado o relacionamento entre estas áreas.
Podemos citar alguns exemplos de procedimentos de auditoria referente a
correlação (ATTIE, 1998, pág. 142):
- recebimentos de duplicatas a receber, que afetam as disponibilidades e contas
a receber;
- pagamentos a fornecedores, que afetam contas a pagar e o disponível;
- constituição da provisão para crédito de liquidação duvidosa, que afeta o
resultado e as contas a receber;
- depreciação do imobilizado, que afeta o resultado e as depreciações
acumuladas.
Aplicação: esta técnica é empregada para fazer uma revisão analítica das
contas e grupos de contas das demonstrações contábeis da entidade auditada.
7. Revisão Analítica
Segundo Almeida (2003) a revisão analítica tem como objetivo detectar e
analisar situações anormais e significativas constadas nas demonstrações contábeis,
mais precisamente nas contas do balanço patrimonial e nas da demonstração do
65
resultado do exercício. Auxiliando assim, a identificação de áreas com problemas ou
prioritárias, onde o auditor terá que concentrar mais sua atenção.
As situações anormais que mais geram preocupações para os auditores são:
- registro de transação fora dos princípios de contabilidade geralmente aceitos;
- mudança na aplicação de um princípio contábil (inconsistência);
- erro;
- irregularidade.
O auditor necessita também estabelecer o inter-relacionamento entre as contas
e transações, exemplos:
- vendas e contas a receber;
- custo das vendas e estoques;
- imposto sobre vendas (ICMS, IPI, ISS, PIS, etc) e vendas;
- salários e encargos sociais (INSS e FGTS); entre outros exemplos.
E se o auditor encontrar situações anormais significativas na empresa auditada,
após a execução dos procedimentos citados acima, deverá analisar suas causas e
determinar as influências nas demonstrações financeiras e em seu parecer.
A revisão analítica deve ser realizada na visita preliminar e antes dos testes nas
contas de ativo, passivo, receitas e despesas, ajudando o auditor no planejamento do
serviço de auditoria e na determinação do volume, tipos e épocas de aplicação dos
procedimentos de auditoria, e sendo complementada na visita final.
O auditor deve calcular os índices econômico-financeiros como parte do serviço
de revisão analítica. Esses índices quando são comparados com os de outras
empresas, mas do mesmo ramo, ou com índices de anos anteriores da mesma
empresa, gera uma sensibilidade ao auditor sobre tendências e flutuações incomuns.
Para Almeida (2003) os principais índices utilizados pelos auditores são os seguintes:
- Índices de Liquidez;
- Índices de Capitalização;
- Índices de Lucratividade;
- Índices de Rotatividade;
- Índices de Volume de Operações.
66
19 PARECER DE AUDITORIA: REDAÇÃO, MODALIDADES E DESTINATÁRIOS
Parecer de Auditoria (NBC T 11, Item – 11.3)
O “Parecer do Auditor Independente”, é o documento mediante o qual o auditor
expressa sua opinião, de forma clara e objetiva, sobre as demonstrações contábeis
nele indicadas. O auditor assume, através do parecer, responsabilidade técnico-
profissional definida, inclusive de ordem pública. O parecer representa a etapa final do
trabalho do auditor.
Os Parágrafos do Parecer são considerados os seguintes:
Parágrafo Introdutório – estabelece o propósito do trabalho realizado,
identificando as demonstrações contábeis auditadas, e define as responsabilidades da
administração da entidade e dos auditores;
Parágrafo de Extensão – determina a abrangência/extensão do trabalho de
auditoria;
Parágrafo de Opinião – expressa a opinião dos auditores sobre as
demonstrações contábeis auditadas.
Os Aspectos Observados na Emissão do Parecer:
- Conteúdo e forma de apresentação das demonstrações contábeis;
- Limitações impostas a extensão do trabalho;
- Incertezas quanto a fatos/eventos relevantes;
- Demonstrações contábeis que não foram auditadas.
Para Sá (2002) A redação do parecer de auditoria pode ser considerada
variável, naturalmente, está de acordo com o seu objetivo e as cautelas do auditor
quanto as suas afirmativas. Por exemplo, a redação de um parecer sobre a verificação
de estoques seria diferente da redação de outras análises. Para cada caso, deve
constar na redação o que realmente interessa, não fugindo do assunto.
Em condições normais, o parecer é dirigido aos acionistas, cotistas, ou sócios,
ao conselho de administração ou a diretoria da entidade, ou outro órgão equivalente,
segundo a natureza desta. Em circunstâncias próprias, o parecer é dirigido ao
contratante dos serviços.
O parecer deve identificar as demonstrações contábeis sobre as quais o auditor
está expressando sua opinião, indicando, outrossim, o nome da entidade, as datas e
67
períodos a que correspondem, devendo constar no parecer a mesma data da
conclusão do trabalho de auditoria. O parecer deve ser datado e assinado pelo
contador responsável pelos trabalhos, e conter seu número de registro no Conselho
Regional de Contabilidade. No caso de companhias abertas, o contador deverá ser
registrado na CVM.
O parecer de auditoria classifica-se em 4 tipos de pareceres, segundo a
natureza da opinião do auditor que contem, em:
Parecer Sem Ressalva (NBC T 11, Item – 11.3.2)
O parecer sem ressalvas também pode ser chamado de parecer limpo, ele é
emitido quando as demonstrações contábeis examinadas representam adequadamente
a posição patrimonial, financeira e de resultado da entidade, sendo elaboradas de
acordo com as Normas e Princípios Fundamentais de Contabilidade, em todo os seus
aspectos relevantes.
O auditor não deve emitir parecer sem ressalva quando existir qualquer das
circunstâncias seguintes, que, na sua opinião, tenham efeitos relevantes para as
demonstrações contábeis:
a. Discordância com a administração da entidade a respeito do conteúdo
e/ou forma de apresentação das demonstrações contábeis;
b. Limitação na extensão do seu trabalho
Quando ocorrer incerteza em relação a fato relevante, cujo desfecho poderá
afetar significativamente a posição patrimonial e financeira da entidade, bem como o
resultado das suas operações, deve o auditor acionar um parágrafo de ênfase em seu
parecer, após o parágrafo de opinião, fazendo referência a nota explicativa da
administração, que deve descrever de forma mais extensa, a natureza e, quando
possível, o efeito da incerteza.
Na hipótese do emprego de parágrafo de ênfase, o parecer permanece na
condição de parecer sem ressalva.
Parecer Com Ressalva (NBC T 11, Item –11.3.4)
O parecer com ressalva é emitido quando o auditor conclui que o efeito de
alguma discordância com a administração quanto ao conteúdo ou forma de
apresentação das demonstrações contábeis ou limitação na extensão de um certo
68
trabalho não é relevante o suficiente para emitir um parecer adverso ou com abstenção
de opinião.
O parecer com ressalva deve obedecer ao modelo do parecer sem ressalva,
com a utilização das expressões “exceto por”, “exceto quanto” ou “com exceção de”
referindo-se aos efeitos do assunto objeto da ressalva.
Parecer Adverso (NBC T 11, Item – 11.3.5)
O auditor deve emitir parecer adverso quando verificar que as demonstrações
contábeis estão incorretas ou incompletas, em tal magnitude que impossibilite a
emissão do parecer com ressalva.
Parecer com Abstenção de Opinião (NBC T 11, Item – 11.3.5)
É aquele quando o auditor não consegue obter as evidências/provas suficientes
para fundamentar sua opinião sobre as demonstrações contábeis, em função de
limitação excessiva na extensão do trabalho de auditoria.
A abstenção de opinião em relação às demonstrações contábeis tomadas em
conjunto não elimina a responsabilidade do auditor de mencionar, no parecer, qualquer
desvio relevante que possa influenciar a decisão do usuário dessas demonstrações.
Existem situações que levam o auditor a emitir parecer diferente desses quatro
citados a cima, como é o caso do Parecer das Demonstrações Contábeis Consolidadas
(NBC T 11, Item – 11.3.10), onde auditor poderá expressar opinião sobre as
demonstrações contábeis apresentadas de forma condensada (ou consolidadas),
desde que tenha emitido opinião sobre as demonstrações contábeis originais.
A entrega do parecer representa a conclusão do trabalho de auditoria.
69
20 OS TIPOS DE AUDITORIA NAS EMPRESAS PÚBLICAS E PRIVADAS
Tipos de Auditoria Governamental:
Segundo Lima e Castro (2003) os tipos de auditoria governamental são:
- Avaliação da Gestão: Objetiva emitir opinião com vista em certificar a
regularidade das contas, verificar a execução de contratos, convênios, acordos e
ajustes, a probidade na aplicação de recursos públicos e na guarda de
administração de valores e outros bens da entidade ou a ela confiados.
- Acompanhamento da Gestão: Tem como objetivo atuar em tempo real sobre os
atos efetivos e os efeitos potenciais positivos e negativos de uma unidade ou
entidade federal, evidenciando melhorias e economias existentes no processo
ou prevenindo gargalos no desempenho de sua missão institucional.
- Auditoria Contábil: Compreende o exame dos registros e documentos e a coleta
de informações e confirmações mediante controle de uma unidade, entidade ou
projeto. Objetiva obter elementos comprovatórios que permitam opinar se os
registros contábeis foram efetuados de acordo com os Princípios Fundamentais
da Contabilidade e se as demonstrações que deles se originaram refletem
adequadamente a situação econômico-financeira do patrimônio.
- Auditoria Operacional: Avalia as ações gerenciais e os procedimentos
relacionados aos processos operacionais, das unidades da administração
pública, programas de governo, projetos e atividades com o objetivo de emitir
opinião fundamentada sobre a eficiência, eficácia e economicidade. É uma
atividade de assessoramento ao gestor público.
- Auditoria Especial: Tem por objetivo avaliar os fatos e situações considerados
relevantes de natureza incomum ou extraordinária. Também é realizada para
atender determinações expressas da autoridade competente.
70
21 AUDITORIA GOVERNAMENTAL OU AUDITORIA NO SETOR PÚBLICO
Conceito: Para Lima e Castro (2003) a auditoria no setor público é o conjunto
de técnicas que visa avaliar a gestão pública pelos processos e resultados gerenciais e
a aplicação de recursos públicos por entidades de direito público e privado, mediante
confrontação de determinado critério técnico, operacional ou legal. É uma ferramenta
de controle do estado para melhor aplicação de seus recursos, visando corrigir
desperdício, improbidade, negligência e omissão.
Objetivo: O objetivo da auditoria governamental é garantir os resultados
operacionais da empresa pública, comprovando a legalidade e a legitimidade dos atos
e fatos administrativos, bem como avaliar os resultados alcançados sob aspectos da
eficiência, eficácia e economicidade da gestão orçamentária, financeira, patrimonial,
operacional, contábil e finalística das unidades e entidades da administração pública,
em todas as suas esferas de governo e níveis de poder, e ainda a aplicação de
recursos públicos por entidades de direito privado.
21.1 Tipos de Auditoria Governamental
Segundo Lima e Castro (2003) os tipos de auditoria governamental são:
- Avaliação da Gestão: Objetiva emitir opinião com vista em certificar a regularidade
das contas, verificar a execução de contratos, convênios, acordos e ajustes, a
probidade na aplicação de recursos públicos e na guarda de administração de valores
e outros bens da entidade ou a ela confiados.
- Acompanhamento da Gestão: Tem como objetivo atuar em tempo real sobre os atos
efetivos e os efeitos potenciais positivos e negativos de uma unidade ou entidade
federal, evidenciando melhorias e economias existentes no processo ou prevenindo
gargalos no desempenho de sua missão institucional.
- Auditoria Contábil: Compreende o exame dos registros e documentos e a coleta de
informações e confirmações mediante controle de uma unidade, entidade ou projeto.
Objetiva obter elementos comprovatórios que permitam opinar se os registros
contábeis foram efetuados de acordo com os Princípios Fundamentais da
71
Contabilidade e se as demonstrações que deles se originaram refletem
adequadamente a situação econômico-financeira do patrimônio.
- Auditoria Operacional: Avalia as ações gerenciais e os procedimentos relacionados
aos processos operacionais, das unidades da administração pública, programas de
governo, projetos e atividades com o objetivo de emitir opinião fundamentada sobre a
eficiência, eficácia e economicidade. É uma atividade de assessoramento ao gestor
público.
- Auditoria Especial: Tem por objetivo avaliar os fatos e situações considerados
relevantes de natureza incomum ou extraordinária. Também é realizada para atender
determinações expressas da autoridade competente.
21.2 Controle Externo
A constituição Federal estabelece que a fiscalização será exercida pelo
Congresso Nacional, com o auxílio do Tribunal de Contas da União, mediante controle
externo, e pelo sistema de controle interno de cada poder.
O procedimento ordinário de realização do controle externo dá-se pelos
processos de tomada e prestação de contas, complementado basicamente por
auditorias, inspeções e acompanhamento da execução das atividades realizadas pelos
órgãos e entidades durante o exercício financeiro, em que os fiscalizados enviarão,
anualmente, aos Tribunais de Contas, documentos de comprovação da gestão.
Poder legislativo e Controle externo:
A ação fiscalizadora do Congresso Nacional é uma atividade de caráter
contínuo, uma vez que monitora a aplicação dos recursos do orçamento do exercício, e
com base nos resultados do acompanhamento e das eventuais avaliações, propõe
alterações para futuros planos e orçamentos.
A Constituição Federal de 1988 garantiu aos parlamentos brasileiroso pleno
exercício das funções de fiscalização e controle, bem como os meios para conhecer a
realidade das contas públicas e o desempenho do governo federal.
A atividade fiscalizadora do Congresso Nacional, especialmente no que se refere
ao orçamento, pode assumir várias formas, entre as quais se destacam:
72
- avaliações de políticas de caráter macro, por exemplo: a dívida externa ou o
sistema de saúde;
- estudos de alguns programas ou projetos específicos, a exemplo da merenda
escolar ou da reforma agrária;
- análise do desempenho de órgãos e programas governamentais;
- acompanhamento, de forma sistemática, da execução orçamentária da receita
e da despesa, por meio de sistemas informatizados; e
- investigação de denúncias sobre ilegalidades ou má aplicação de recursos
públicos.
Tribunal de Contas da União e controle externo:
Os agentes administradores atuam como representantes de terceiros, isto é, do
povo, pois os poderes que exercem não são próprios, mas atuados por representação,
já que todo poder emana do povo e em seu nome é exercido. Os governantes,
portanto, são gestores de bens alheios. Assim, é necessária a existência de um órgão
que possa controlar a conduta administrativa desgarrada dessa função que lhe cabe e
que possa ainda defender a administração contra o próprio administrador. O Tribunal
de Contas cumpre esse papel.
O Tribunal de Contas da União é órgão colegiado e suas deliberações são
tomadas no Plenário ou em suas duas câmaras, podendo ocorrer, esporadicamente,
decisões por despacho singular, nos casos previstos no regimento interno.
A função sancionadora do Tribunal de Contas da União configura-se na
aplicação aos responsáveis, em caso de ilegalidade de despesa ou irregularidade de
contas, das seguintes sanções, isolada ou cumulativamente:
- recolhimento do débito eventualmente apurado;
- aplicação de multa ao agente público proporcional ao valor de prejuízo causado
ao erário; o montante do dano é o limite máximo da penalidade;
- declaração de inidoneidade do responsável por fraude em licitação para
participar, por até cinco anos, de certames licitatórios promovidos pela administração
pública, entre outros.
73
21.3 Controle Interno Governamental
O controle interno é exercido por órgão da administração da entidade auditada
ou por seus delegados. Será constituído por um plano de organização, de métodos e
medidas para proteger seus ativos, verificar a exatidão e a fidedignidade dos dados
contábeis, incrementar a eficiência operacional e promover a obediência às diretrizes
administrativas estabelecidas pelo sistema de controle interno de cada poder.
Atuação do controle interno:
1) Tomada de contas: no caso dos ordenadores de despesa das unidades da
administração direta federal; daqueles que arrecadem, gerenciem ou guardem
dinheiro, valores e bens da união, ou que por ele respondam; e daqueles que
derem causa a perda, subtração, extravio ou estrago de valores, bens materiais
públicos pelos quais sejam responsáveis;
2) Prestação de Contas: no caso de dirigentes das entidades supervisionadas da
administração indireta federal; dos responsáveis por entidades ou organizações,
de direito público ou privado, que utilizem contribuições para fins sociais,
recebam subvenções ou transferências à conta do tesouro; e das pessoas
físicas que recebam recursos governamentais, para atender necessidades
previstas em lei.
Princípios do Controle Interno Governamental:
Lima e Castro(2003) destacam os princípios do controle interno governamental:
• Relação custo benefício: o custo do controle não deve exceder os benefícios por
ele proporcionados;
• Qualificação adequada, treinamento e rodízio de funcionários: deve existir uma
política de pessoal que faça a seleção e treinamento funcional de forma
criteriosa e sistematizada, rodízio de funções com vista em reduzir e eliminar
fraudes e funcionários gozem férias regularmente;
• Delegação de poderes e determinação de responsabilidades: deverá ser
indicada com precisão a autoridade delegante, a delegada e o objeto da
delegação;
• Segregação de funções: deverá haver separação entre as funções de
autorização e da aprovação de operações, execução, controle e contabilidade;
74
• Instruções devidamente formalizadas: os procedimentos devem ser disciplinados
e formalizados por meio de instrumentos eficazes de forma clara objetiva e
legítima;
• Controle sobre as transações: deverá haver acompanhamento de fatos
contábeis, financeiros e operacionais, relacionando-os com a finalidade do
órgão/entidade;e
• Aderência às diretrizes e normas legais: deverá haver sistemas que assegurem
a observância às diretrizes, aos planos, às normas aos regulamentos e aos
procedimentos administrativos internos.
21.4 Auditoria independente no setor público
As Secretarias de Controle poderão contratar serviços de empresas de auditoria
independente quando houver caráter de emergência ou de excepcionalidade,
observando o processo licitatório, para, sob sua coordenação, atuar em instituições
organizadas sob a forma de sociedades de economia mista e empresas públicas.
21.5 Diferenças em relação à auditoria tradicional
Na fase de planejamento, a auditoria integrada identifica macroatividades,
controles e sistemas e seleciona, entre eles, os julgados essenciais para o correto uso
dos recursos dentro da organização. Os itens selecionados constituem o objeto da
auditoria integrada, ou seja, a auditoria é conduzida em base seletiva, parte por parte,
em determinado período de tempo.
O plano de auditoria integrada deverá conter, no mínimo, as seguintes
informações:
- o nome da entidade ou programa auditado, com aspectos importantes de seu
campo de atuação, missão e objetivos atuais;
- a legislação e as normas aplicáveis;
- os principais sistemas de controles internos, com seus pontos fortes e fracos,
seus pontos críticos e o grau de confiança depositado;
- o risco da auditoria;
75
- os destinatários do relatório de auditoria;
- o objetivo geral e os objetivos específicos;
- o cronograma de execução dos trabalhos;
- estimativa de custos, entre outros.
21.6 Fiscalização no setor público
A fiscalização é considerada uma técnica de controle que visa comprovar se o
objeto dos programas de governo existe, se corresponde as especificações
estabelecidas, se atende as necessidades para as quais foi definido, se guarda
coerência com as condições e características pretendidas e se os mecanismos de
controle administrativo são eficientes.
A finalidade da fiscalização é avaliar a execução dos programas de governo
relacionados ou não nos orçamentos da União e no plano plurianual.
21.7 Relatório de auditoria
O relatório de auditoria constitui-se na forma pela qual os resultados dos
trabalhos realizados são levados ao conhecimento das autoridades competentes,
como, por exemplo, o relatório de auditoria de gestão.
21.8 Parecer de auditoria
O parecer de auditoria tem por objeto consignar qualquer irregularidade ou
ilegalidade constada, indicando as medidas adotadas para corrigir as falhas
identificadas, bem como avaliar a eficiência e a eficácia da gestão, inclusive quanto a
economia de recursos públicos, como, por exemplo, o parecer de auditoria contábil da
administração indireta.
76
21.9 RESUMO SOBRE A AUDITORIA NO SETOR PÚBLICO
A fiscalização será exercida pelo Congresso Nacional mediante controle externo
e pelo sistema de controle interno de cada Poder.
O controle externo é aquele instittuído e exercido por órgão (Casa legislativa ou
Comissão Permanente ou de Inquérito), membro do Poder Legislativo ou por
órgão ou membro do Tribunal de Contas da União, dos Estados, dos Municípios
ou do Distrito Federal.
O controle interno é exercido por órgão da administração da entidade auditada
ou por seus delegados.
O controle interno divide-se em Controle Interno Contábil e Controle Interno
Administrativo.
Para exercer o controle dos recursos públicos, o sistema de controle interno do
Poder Executivo Federal utiliza-se das técnicas de auditoria e fiscalização.
São princípios de controle interno: relação custo/benefício; qualificação
adequada, treinamento e rodízio de funcionários; delegação de poderes e
determinação de responsabilidades; segregação de funções; instruções
devidamente formalizadas; controle sobre as transações e aderência as
diretrizes e normas legais.
A auditoria governamental é o conjunto de técnicas que visa avaliar a gestão
pública, pelos processos e resultados gerenciais, e a aplicação de recursos
públicos por entidades de direito público e privado, mediante a confrontação
entre uma situação encontrada com determinado critério técnico, operacional ou
legal.
O objetivo da auditoria governamental é garantir os resultados operacionais da
coisa pública, comprovando a legalidade e a legitimidade dos atos e fatos
administrativos, bem como avaliar os resultados alcançados sob aspectos da
77
eficiência, eficácia e economicidade da gestão orçamentária, financeira,
patrimonial, operacional, contábil e finalística das unidades e entidades da
administração pública, em todas as suas esferas de governo e níveis de poder, e
ainda a aplicação de recursos públicos por entidades de direito privado.
Os tipos de auditoria governamental são auditoria de avaliação da gestão,
auditoria de acompanhamento da gestão, auditoria contábil, auditoria
operacional e auditoria especial.
A fiscalização é uma técnica de controle que visa comprovar se o objeto dos
programas de governo existe, se corresponde as especificações estabelecidas,
se atende as necessidades para as quais foi definido, se guarda coerência com
as condições e características pretendidas e se os mecanismos de controle
administrativo são eficientes.
78
22 REFERÊNCIAS
ALMEIDA, Marcelo C. Auditoria: um curso moderno e completo. 6. ed. – São Paulo:
Atlas, 2003.
CFC. Princípios Fundamentais e normas brasileiras de contabilidade, de auditoria e
perícia. Brasília: CFC, 2006.
CREPALDI, Silvio Aparecido. Auditoria Contábil: Teoria e Prática. São Paulo: Atlas,
2000.
GIL, Antonio de Loureiro. Auditoria de Negócios: Auditoria Governamental –
contingências versus qualidade. 2 ed. – São Paulo: Atlas, 2002.
LIMA, Diana Vaz de & CASTRO, Róbison Gonçalves. Fundamentos da Auditoria
Governamental e Empresarial. São Paulo: Atlas, 2003.
MARTINELLI AUDITORES. Apostila curso evolução da auditoria. São Paulo: Unicamp,
2002.
SÁ, Antonio Lopes De. Curso de Auditoria. 9ª ed. – São Paulo: Atlas, 2000.
VINAGRE, Maria de F. M. A importância da evidência em auditoria. Disponível em:
<http://www.biblioteca.sebrae.com.br/bds/BDS.nsf/C7AED7E6A6531D6D03256FDC00
515A42/$File/NT000A6492.pdf> Acesso em 15 jan 2007.

Apostila auditoria

  • 1.
    Instituto de EnsinoSuperior da Grande Florianópolis Curso de Ciências Contábeis Disciplina: Auditoria Apostila de Auditoria Professor André Marquart andré@lider.trix.net
  • 2.
    2 AUDITORIA CONTÁBIL 1. INTRODUÇÃOA AUDITORIA.........................................................................................................3 1.1. Origem da Auditoria.............................................................................................................. 3 1.2. Conceito e características da Auditoria Contábil ................................................................. 4 2. OBJETIVO E O CAMPO DE APLICAÇÃO .....................................................................................4 2.1. Objetivo da Auditoria ............................................................................................................ 4 2.2. Campo de Aplicação............................................................................................................. 5 3. AUDITORIA NA ÁREA EMPRESARIAL E NO SETOR PÚBLICO ................................................5 4. AUDITORIA INTERNA E AUDITORIA EXTERNA INDEPENDENTE ............................................6 Quadro Comparativo - Auditoria Externa e Auditoria Interna ...............................................6 5. O PERFIL DO PROFISSIONAL AUDITOR .....................................................................................7 5.1. Habilidades ........................................................................................................................... 7 5.2. Responsabilidades ............................................................................................................... 7 6. O TRABALHO DE AUDITORIA.......................................................................................................7 6.1. Etapas do trabalho de auditoria............................................................................................ 7 6.2. Classificação da Auditoria .................................................................................................... 8 7. PLANEJAMENTO E EXECUÇÃO DOS TRABALHOS ................................................................10 8. PROCESSO DE AUDITORIA.........................................................................................................18 9. PAPÉIS DE TRABALHO................................................................................................................19 9.1 Finalidades:......................................................................................................................... 19 9.3. Propriedade ........................................................................................................................ 20 9.4. Guarda................................................................................................................................ 20 9.2 Características:................................................................................................................... 20 9.5. Modelos: ............................................................................................................................. 20 9.6. Divisão e Arquivamento:..................................................................................................... 21 9.7. Técnica de Elaboração de Papéis de Trabalho ................................................................. 22 9.8. Organização........................................................................................................................ 24 9.9. Codificação: ........................................................................................................................ 24 9.10. Indicadores de Exame (Indicadores de Realização do Trabalho):.................................... 25 9.11. Tipos de Papéis de Trabalho:............................................................................................. 25 9.12. Revisão dos Papéis de Trabalho........................................................................................ 25 10 O ESTUDO E AVALIAÇÃO DOS SISTEMAS DE CONTROLES INTERNOS.............................26 11 EVIDÊNCIAS OU PROVAS DE AUDITORIA................................................................................29 11.1 Risco (Risco de Irregularidades) ........................................................................................ 30 11.2 Materialidade ...................................................................................................................... 30 11.3 Custo................................................................................................................................... 30 11.4 Classificação das Evidências quanto à Finalidade ............................................................ 31 12 AMOSTRAGEM..............................................................................................................................33 13 FRAUDE E ERRO ..........................................................................................................................36 14 UTILIZAÇÃO DE TRABALHOS DE ESPECIALISTAS ................................................................39 15 INDEPENDÊNCIA ..........................................................................................................................42 16 CARTA DE RESPONSABILIDADE DA ADMINISTRAÇÃO.........................................................48 17 TESTES DE OBSERVÂNCIA E TESTES SUBSTANTIVOS ........................................................54 18 OUTRAS TÉCNICAS CORRENTES..............................................................................................56 19 PARECER DE AUDITORIA: REDAÇÃO, MODALIDADES E DESTINATÁRIOS .......................66 20 OS TIPOS DE AUDITORIA NAS EMPRESAS PÚBLICAS E PRIVADAS...................................69 21 AUDITORIA GOVERNAMENTAL OU AUDITORIA NO SETOR PÚBLICO ................................70 21.1 Tipos de Auditoria Governamental..................................................................................... 70 21.2 Controle Externo................................................................................................................. 71 21.3 Controle Interno Governamental ........................................................................................ 73 21.4 Auditoria independente no setor público............................................................................ 74 21.5 Diferenças em relação à auditoria tradicional .................................................................... 74 21.6 Fiscalização no setor público ............................................................................................. 75 21.7 Relatório de auditoria.......................................................................................................... 75 21.8 Parecer de auditoria ........................................................................................................... 75 21.9 RESUMO SOBRE A AUDITORIA NO SETOR PÚBLICO................................................. 76 22 REFERÊNCIAS ..............................................................................................................................78
  • 3.
    3 1. INTRODUÇÃO AAUDITORIA 1.1.Origem da Auditoria Com o dinamismo do sistema capitalista, a expansão de mercado acabou por gerar o acirramento da concorrência, levando as empresas a ampliar suas instalações, fazer investimentos tecnológicos e aprimorar seus procedimentos a fim de tornar seus produtos mais atrativos. Surge então a necessidade de financiamento dos recursos, tanto com instituições financeiras, como com a abertura de seu capital. Os investidores então necessitavam conhecer a posição patrimonial e financeira das empresas, para que pudessem avaliar a segurança, liquidez e rentabilidade a ser alcançada. A melhor forma de obter estas informações sempre foi através das demonstrações contábeis. Como conseqüência, as demonstrações contábeis passaram a ter grande importância para os aplicadores de recursos, e, como medida de segurança, os investidores passaram a exigir que as demonstrações fossem examinadas por profissionais independentes da empresa e com capacidade técnica para tal, surge então a figura do auditor. Fatos Históricos: - Palavra Auditor – origina do verbo em inglês “to audit”, que significa examinar, ajustar, certificar; - Indícios: 1314 – criação do cargo de auditor do tesouro da Inglaterra; surgindo com enfoque fiscalizador na área pública; - Grande salto da auditoria ocorreu em 1929, após a quebra da bolsa, fazendo com que os EUA criassem o Comitê May, com o objetivo de estabelecer regras para empresas com ações cotadas em bolsa, tornando obrigatória a Auditoria Contábil Independente nos demonstrativos financeiros destas empresas; - Brasil: Instalação de multinacionais, CVM – Comissão de Valores Mobiliários e Lei 6.404/76 – Lei das Sociedades Anônimas. E através também do desenvolvimento econômico acelerado; intensificação do mercado financeiro e de capitais (bolsa de valores); criação de instituições, normas e leis para o exercício das atividades de auditoria; - Atualmente no Brasil as principais firmas de auditoria são filiais de outros países; - Em todos os países do mundo o desenvolvimento da auditoria foi conseqüência do desenvolvimento econômico, acompanhado pelo crescimento das sociedades anônimas e pela taxação de impostos.
  • 4.
    4 1.2.Conceito e característicasda Auditoria Contábil É o estudo e avaliação sistemáticos das demonstrações contábeis de uma entidade, além dos controles internos e procedimentos utilizados para sua elaboração, com o objetivo de verificar a veracidade e exatidão das informações e transações contábeis, observando as normas contábeis internas e externas vigentes, apresentando parecer. Para Sá (2002, pág. 25) “Auditoria é uma tecnologia contábil aplicada ao sistemático exame dos registros, demonstrações, e quaisquer informes ou elementos de consideração contábil, visando apresentar opiniões, conclusões, críticas e orientações sobre situações ou fenômenos patrimoniais da riqueza aziendal, pública ou privada, quer ocorridos, quer por ocorrer ou prospectados e diagnosticados”. 2. OBJETIVO E O CAMPO DE APLICAÇÃO 2.1.Objetivo da Auditoria A auditoria tem por objetivos: - Através da análise dos registros contábeis, demonstrações, informes e elementos de considerações contábeis, apresentar uma opinião, conclusões, críticas, orientações sobre as situações ou fenômenos patrimoniais. - Promover a eficiência e a eficácia da transação operacional e financeira da empresa, visando à melhoria do ambiente de controle da entidade. - É o processo pelo qual o auditor se certifica da veracidade das demonstrações financeiras preparadas pela entidade auditada. - Assegurar que as demonstrações financeiras representem adequadamente a posição patrimonial e financeira, o resultado de suas operações e as origens e aplicações de recursos correspondentes aos períodos em exame, de acordo com os princípios de contabilidade aplicados com uniformidade durante períodos.
  • 5.
    5 - Assessorar aadministração no desempenho eficiente e eficaz de suas funções, fornecendo-lhe análise, avaliações e recomendações sobre as atividades auditadas, determinando-se os controles internos contribuam efetivamente para o cumprimento dos objetivos da Entidade (Interna). 2.2.Campo de Aplicação (Almeida, 2003) O que leva uma empresa a contratar um auditor interno: • Obrigação Legal (cias abertas, fundos de pensão, seguradoras e quase todas entidades do sistema financeiro nacional); • Medida de controle interno por parte da administração; • Imposição de bancos para conceder empréstimos; • Imposição de fornecedores para financiar matéria prima; • Atender exigências estatutárias ou do contrato social; • Compra ou venda da empresa; • Incorporação, fusão ou cisão; • Consolidação de demonstrações contábeis – empresas com mais de 30% de seu patrimônio investido em controladas. Órgãos relacionados com auditores: - CVM – Comissão de Valores Mobiliários; - Instituto Brasileiro de Contadores – IBRACON; - CFC e Conselhos Regionais de Contabilidade (CRC); - Instituto dos Auditores Internos do Brasil – Audibra. 3. AUDITORIA NA ÁREA EMPRESARIAL E NO SETOR PÚBLICO A auditoria empresarial consiste no exame de documentos, livros, registros, obtenção de informações diversas, com o objetivo de verificar se as demonstrações contábeis expressam a realidade das informações coletadas, de acordo com normas e princípios fundamentais da contabilidade.
  • 6.
    6 A Auditoria nosetor público, além da verificação dos dados acima citados, tem por objetivo examinar e apurar a regularidade da gestão de recursos públicos, da eficiência da gestão administrativa e os resultados alcançados, além de apresentar subsídios para o aperfeiçoamento dos procedimentos administrativos. 4. AUDITORIA INTERNA E AUDITORIA EXTERNA INDEPENDENTE A Auditoria pode ser dividida quanto à forma de intervenção em interna e externa. Crepaldi (2000) afirma que Auditoria Interna constitui o conjunto de procedimentos que tem por objetivo examinar a integridade, adequação e eficácia dos controles internos e das informações físicas, contábeis, financeiras e operacionais da entidade, enquanto Auditoria Externa constitui o conjunto de procedimentos técnicos que tem por objetivo a emissão do parecer sobre as demonstrações contábeis de uma determinada entidade. Entretanto as diferenças entre as duas formas de auditoria vão além de seus objetivos, alcançando diversos elementos demonstrados a seguir: Quadro Comparativo - Auditoria Externa e Auditoria Interna Elementos Auditoria Externa Auditoria Interna Sujeito Profissional independente Auditor Interno (Funcionário da empresa) Ação e objetivo Exame das demonstrações financeiras Exame dos controles operacionais Finalidade Opinar sobre as demonstrações financeiras Promover melhoria nos controles operacionais Relatório principal Parecer Recomendações de controle interno e eficiência administrativa Grau de independência Mais amplo Menos amplo Interessados no trabalho A empresa e o Público em geral A empresa Responsabilidade Profissional, civil e criminal Trabalhista Número de áreas cobertas pelo exame durante um período Maior Menor Intensidade dos trabalhos em cada área Menor Maior Continuidade do trabalho Periódico Contínuo (Crepaldi, 2000, p. 51)
  • 7.
    7 5. O PERFILDO PROFISSIONAL AUDITOR 5.1.Habilidades • Habilidade Conceitual – Conhecimento teórico da atividade de auditoria, em todas suas peculiaridades; • Habilidade Relacional – Comportamento adequado ao longo do processo de auditoria; • Habilidade Técnica – Conhecimento prático dos procedimentos a serem aplicados ao longo do processo de auditoria; 5.2.Responsabilidades • Responsabilidade Ética – Integridade, Discrição, Confidencialidade, Competência, Independência, Imparcialidade, Qualidade nos Serviços, Honorários justos, Respeito ao código de Ética; • Responsabilidade legal – Não descoberta de fraude ou erro relevantes por negligência no planejamento e execução dos trabalhos e por prejuízos gerados a terceiros. 6. O TRABALHO DE AUDITORIA 6.1.Etapas do trabalho de auditoria As principais etapas da auditoria são consideradas um roteiro para a sua realização, abaixo estão as seguintes etapas: 1º - Etapa Inicial, considerada como Pré-Auditoria: - Solicitação dos Serviços – solicita os serviços de auditoria pela entidade interessada. - Dimensiona o trabalho de auditoria
  • 8.
    8 Seria a abrangênciado trabalho, a sua extensão, estimativas de horas. O que está envolvido neste dimensionamento são: tipo e tamanho da entidade; o ramo de atividade (setor da economia) e produtos/serviços; quantidade de funcionários; unidades de negócios existentes e locais de armazenagem (estocagem); volume de faturamento e clientes existentes; estatuto social e organogramas; volume de lançamentos contábeis e das principais operações da entidade; sistema contábil existente (nível de informatização); principais aspectos dos controles internos mantidos – ambiente de controle. A reunião de informações através do dimensionamento serve para elaborar a carta-proposta. - Elabora a carta-proposta da auditoria 2º - Etapa de Execução dos trabalhos de auditoria: - O Planejamento de auditoria; - Estudo e avaliação dos controles internos, realizando uma análise mais detalhada. - Teste dos controles internos; - Elaborar os programas de auditoria, corresponde ao programa de trabalho do auditor, ou seja, um plano de ação voltado para orientar e controlar a execução dos exames; - Teste dos saldos contábeis. 3º - Etapa de Conclusão dos trabalhos: - Avaliação das evidências obtidas; - Emissão do parecer de auditoria; - Elaboração dos relatórios de recomendações (ambiente de controle - controles internos e ambiente de negócios). 6.2.Classificação da Auditoria A auditoria pode ser classificada da seguinte forma:
  • 9.
    9 Quanto a EXTENSÃOdo trabalho: Auditoria Geral – considerada mais extensa; examina todos os elementos componentes do patrimônio, e operações efetuadas no exercício. Auditoria Parcial ou Específica – extensão média; é feita somente sobre algumas demonstrações contábeis, ou de livros ou de atos de gestão com objetivos especiais; e Revisão Limitada – menos extensa; é uma investigação voltada principalmente para assegurar-se da existência de violações evidentes dos princípios fundamentais de contabilidade. Quanto a PROFUNDIDADE do exame: Revisão Integral – é considerada uma revisão mais profunda, investiga uma população inteira; examina todos os registros contábeis, documentos e controles da entidade; Auditoria por Testes (amostras) – é realizado um cálculo estatístico (média). Calcula a amostra estatisticamente, e quanto menor for a amostra maior será o risco e vice-versa; exame de determinada porcentagem dos registros, documentos e controles suficientes para que faça juízo sobre a exatidão e legitimidade dos elementos examinados; Revisão Analítica – exame profundo e minucioso de todo fluxo dos controles internos (para verificar se são deficientes e se estão sendo rigorosamente obedecidos). Quanto a NATUREZA ( tempo/períodos): Auditoria Permanente - onde existe um padrão para a sua realização, sendo dividida em: auditoria continuada, está sempre em continuidade (auditoria interna) e auditoria periódica, com visitas específicas (auditoria externa); Auditoria Eventual ou Especial – não existe um padrão para a sua realização, não há condições de prever, é considerada aleatória, acontece eventualmente; é realizada com fim específico sem caráter permanete, podendo ser geral ou parcial, integral ou por testes. Quanto aos FINS específicos - Apurar erros e fraudes; - Apurar valores no Patrimônio Líquido nas empresas; - Concessão de créditos;
  • 10.
    10 - Acautelar interessesde acionistas e investidores; - Auditoria para controle administrativos; - Confirmar exatidão das Demonstrações Contábeis. Quanto a relação AUDITOR X ENTIDADE AUDITADA O auditor independente ou auditor externo não tem vínculo empregatício com a entidade auditada, apenas é contratado para realizar o serviço de auditoria; é independente da entidade; e pode emitir o parecer. O auditor interno tem relação à entidade auditada da seguinte forma: vínculo empregatício com a entidade, é uma relação (contrato) trabalhista; é subordinado, apesar de obter um certo grau de independência, não pode emitir o parecer. Tendo como foco central verificar o controle interno. 7. PLANEJAMENTO E EXECUÇÃO DOS TRABALHOS No momento da realização do planejamento o auditor terá que fazer: 1. Análise do Ambiente de Negócios (visão histórica/visão do futuro) – está é uma análise que requer do auditor um adequado nível de conhecimento sobre o setor ou ramo da atividade, dos negócios e práticas operacionais da entidade em exame. Nesta análise o auditor terá que fazer uma continuidade da entidade, indicadores, contingências (ativas e passivas); coligadas/controladas; auditor deverá obter uma carta de responsabilidade da administração; estimativas; provisões, verificar os principais eventos subseqüentes. * Visão Histórica: Revisão analítica, uma análise dos índices econômico-financeiros das demonstrações contábeis da entidade em exame, a fim de detectar situações anormais significativas. Índices Padrão, índices econômico-financeiros do setor no qual a entidade em exame desenvolve suas atividades operacionais, servindo como referencial de comparação com o objetivo de analisar se há anormalidades. * Visão do Futuro: Planejamento Estratégico, envolve a análise do ambiente externo (variáveis exógenas) e interno (variáveis endógenas) da entidade em exame (estratégias).
  • 11.
    11 Orçamento Empresarial, consideradoum instrumento de acompanhamento e controle da execução dos planos operacionais resultantes do planejamento estratégico (projeção dos resultados). Fluxo de Caixa Descontado, uma ferramenta de análise utilizada para a determinação da continuidade das entidades (projeção do caixa). Pois a auditoria tem capacidade de auxiliar se a entidade pode ou não continuar, não existindo garantia, mas sim uma perspectiva. 2. Análise do Ambiente de Controle da Entidade – analisa os controles internos e sistema contábil/ de informações adotadas pela entidade. Controles Internos - Integram um sistema de controle de uma entidade que compreende ao plano de organização, atribuição de responsabilidades e o conjunto de métodos e medidas utilizadas para proteger seu patrimônio, verificar a exatidão e fidedignidade dos dados e informações contábeis, promover e avaliar a eficiência e eficácia operacional. Sistema Contábil – compreende o conjunto de tarefas e registros pelos quais as transações contábeis de uma entidade são processadas e armazenadas. Este sistema, portanto, identifica, agrupa, analisa, calcula, classifica, registra, resume e informa eventos ou transações contábeis. O método de avaliação do ambiente de controle pode ser dividido em três partes: 1 – Documentação dos controles internos e sistemas contábeis. Onde o auditor irá conhecer e registrar o ambiente de controle através dos seguintes instrumentos: Descrição, realizada através da observação em loco e entrevistas informais; Questionário, onde são elaboradas questões abertas ou fechadas; e os Fluxogramas, que são representações gráficas de processos/tarefas. 2 – Avaliação do ambiente de controle - emitir opinião sobre o ambiente de controle, avaliando-o do seguinte modo: se o ambiente de controle é adequado (segue os princípios/ características dos controles internos e saldos contábeis), se é adequado mas pode ser melhorado, se é adequado mas existem fraquezas, ou se é inadequado (não segue os princípios/ características dos controles internos e saldos contábeis). 3 – Teste do ambiente de controle – realizar testes de observância do ambiente de controle. Através dos programas de auditoria, o auditor poderá testas diversas áreas da entidade auditada, normalmente são testadas as seguintes áreas:compras, vendas, recursos humanos, finanças, investimentos.
  • 12.
    12 3. Análise doRisco de Auditoria – analisa a possibilidade de falha em detectar erros ou fraudes materiais. Risco Inerente ou Implícito - corresponde ao risco de erros ou irregularidades ocorridos nos registros ou nas demonstrações contábeis. Risco de Controle – não apontados pelos controles internos da entidade auditada (controles contábeis e administrativos). Risco de Detecção – não detectados pelos procedimentos de auditoria empregados em exames (programas de trabalho falho). Existem também níveis de riscos de auditoria: risco geral (apanhado geral) e o risco específico (analisa profundamente cada área). Por conseguinte, o auditor realiza a elaboração do Programa (Planejamento) de Auditoria (programas do trabalho do auditor) – corresponde a um plano de ação, que orienta e comprova os trabalhos de auditoria. Este plano tem como função executar os trabalhos de auditoria, sendo considerado um plano prático, um instrumento de metodologia para execução. E as vantagens seriam: formatação adequada para realização dos trabalhos; controle do tempo; e determinar a seqüência lógica de realização dos trabalhos. O instrumento utilizado para testar os controles internos e saldos contábeis é o programa de auditoria. Os tipos de programa de auditoria são: - o teste dos controles internos; e - os testes contábeis, que seria o teste dos saldos das demonstrações contábeis (testes substantivos). Nas palavras de Sá (2002, pág. 131) o conceito de plano de auditoria, programa de auditoria, e outras expressões utilizadas, “significam: tarefa preliminar traçada pelo auditor, que se caracteriza pela previsão dos trabalhos que devem ser executados em cada serviço, a fim de que este cumpra integralmente as suas finalidades dentro das normas científicas da contabilidade e da técnica de auditoria”. O plano envolve, na sua elaboração, tudo o que será realizado ou se imagina que o seja. Tem que ter disciplina mental e capacidade técnica apreciável, prática e cultura necessária. Se o prazo é curto, o plano geralmente abrange todo o período.
  • 13.
    13 Se o prazoé longo, será conveniente traçar um plano geral, demasiadamente generalizado, sintético, fazendo outros planos menores para a cobertura precisa de diversos períodos. Aconselha-se a não elaborar planos superiores a um exercício (SÁ, 2002). Pois poderá ocorrer grandes variações, podendo até mesmo mudar todo o curso de uma tarefa. Podendo ser alterado, a qualquer momento, pelo auditor durante o processo de auditoria. Para ser considerado um bom plano, deve ter as seguintes características: a. Unidade (técnica) b. Continuidade c. Flexibilidade (por evolução) d. Precisão (no sentido de segurança) e. Especificidade f. Clareza g. Capacidade de distribuição h. Capacidade de síntese i. Segurança (prevenção de erros e fraudes) E Sá (2002) ainda comenta que plano deve ser um guia seguro, indicando o que deverá ser realizado, e que possibilite, por isto mesmo: 1º a execução fiel de trabalhos de bom nível técnico-profissional, como guia; 2º o acompanhamento do progresso de tal execução; 3º a manutenção de uma linha certa que não permita omissões. O planejamento de auditoria, como foi visto, para diversos autores é considerado a mesma coisa que programa de auditoria ou plano de auditoria. Mas para a NBC T-11 o programa de auditoria, o plano de auditoria, faz parte do planejamento de auditoria como será demonstrado a seguir. De acordo com as NBC T 11.4.1.2 até 11.4.1.11, o planejamento de auditoria se realiza da seguinte forma: O auditor deve planejar seu trabalho consoante as Normas Profissionais de Auditor Independente e esta norma, de acordo com os prazos e os demais compromissos contratualmente assumidos com a entidade.
  • 14.
    14 O planejamento pressupõeadequado nível de conhecimento sobre as atividades, os fatores econômicos, a legislação aplicável e as práticas operacionais da entidade e o nível geral de competência de sua administração. O planejamento deve considerar todos os fatores relevantes na execução dos trabalhos, especialmente os seguintes: a. O conhecimento detalhado das práticas contábeis adotadas pela entidade e as alterações procedidas em relação ao exercício anterior; b. O conhecimento detalhado do sistema contábil e de controles internos da entidade e seu grau de confiabilidade; c. Os riscos de auditoria e identificação das áreas importantes da entidade, quer pelo volume de transações, quer pela complexidade de suas atividades; d. A natureza, a oportunidade e a extensão dos procedimentos de auditoria a serem aplicados; e. A existência de entidades associadas, filiais e partes relacionadas; f. O uso dos trabalhos de outros auditores independentes, especialistas e auditores internos; g. a natureza, o conteúdo e a oportunidade dos pareceres, relatórios e outros informes a serem entregues a entidade; e h. a necessidade de atender a prazos estabelecidos por entidades reguladoras ou fiscalizadoras e para a entidade prestar informações aos demais usuários externos. O auditor deve documentar seu planejamento geral e preparar programas de trabalho por escrito, detalhando o que for necessário a compreensão dos procedimentos que serão aplicados, em termos de natureza, oportunidade e extensão. Os programas de auditoria devem ser detalhados de forma a servir como guia e meio de controle de sua execução. O planejamento de auditoria, quando incluir a designação de equipe técnica, deve prever a orientação e a supervisão do auditor, que assumirá total responsabilidade pelos trabalhos executados.
  • 15.
    15 A utilização deequipe técnica deve ser prevista de maneira a fornecer razoável segurança de que o trabalho venha a ser executado por pessoa com capacitação profissional, independência e treinamentos requeridos nas circunstâncias. O planejamento e os programas de trabalho devem ser revisados e atualizados sempre que novos fatos recomendarem. Quando for realizada uma auditoria, pela primeira vez, na entidade, ou quando as Demonstrações Contábeis do exercício anterior tenham sido examinadas por outro auditor, o planejamento deve contemplar, também, os seguintes procedimentos: a. obtenção de evidências suficientes de que os saldos de abertura do exercício não contenham representações errôneas ou inconsistentes que, de alguma maneira, distorçam as Demonstrações Contábeis do exercício atual. b. exame da adequação dos saldos de encerramento do exercício anterior com os saldos de abertura do exercício atual; c. verificação se as práticas contábeis adotadas no atual exercício são uniformes com as adotadas no exercício anterior; d. identificação de fatos relevantes que possam afetar as atividades da entidade e sua situação patrimonial e financeira; e e. identificação de relevantes eventos subseqüentes ao exercício anterior, revelados ou não-revelados. O Planejamento de Auditoria é a etapa do trabalho na qual o auditor independente estabelece a estratégia geral dos trabalhos a executar na entidade a ser auditada, elaborando-o a partir da contratação dos serviços, estabelecendo a natureza, a oportunidade e a extensão dos exames, de modo que possa desempenhar uma auditoria eficaz. O Planejamento de Auditoria é, muitas vezes, denominado Plano ou Programa de Auditoria, conceitos que, nesta norma, são considerados partes do Planejamento da Auditoria. Os principais objetivos do Planejamento de auditoria são (NBC T 11.4.2.1): a. obter conhecimento das atividades da entidade, para identificar eventos e transações relevantes que afetem as Demonstrações Contábeis;
  • 16.
    16 b. propiciar ocumprimento dos serviços contratados com a entidade dentro dos prazos e compromissos, previamente, estabelecidos; c. assegurar que as áreas importantes da entidade e os valores relevantes contidos em suas demonstrações contábeis recebam a atenção requerida; d. identificar os problemas potenciais da entidade; e. identificar a legislação aplicável a entidade; f. estabelecer a natureza, a oportunidade e a extensão dos exames a serem efetuados, em consonância com os termos constantes na sua proposta de serviços para a realização do trabalho; g. definir a forma de divisão das tarefas entre os membros da equipe de trabalho, quando houver; h. facilitar a supervisão dos serviços executados, especialmente quando forem realizados por uma equipe de profissionais; i. propiciar a coordenação do trabalho a ser efetuado por outros auditores independentes e especialistas; j. buscar a coordenação do trabalho a ser efetuado por auditores internos; k. identificar os prazos para a entrega de relatórios, pareceres e outros informes decorrentes do trabalho contratado com a entidade. Informações e Condições para Elaborar o Planejamento de Auditoria: a. Conhecimento das Atividades da Entidade b. Fatores Econômicos c. Legislação Aplicável d. Práticas Operacionais da Entidade e. Competência da Administração f. Práticas Contábeis Adotadas g. Sistema Contábil e Controle Interno h. Áreas Importantes da Entidade
  • 17.
    17 i. Volume deTransações j. Complexidade das Transações k. Entidades Associadas, Filiais e Partes Relacionadas l. Trabalho de Outros Auditores Independentes, Especialistas e Auditores Internos m. Natureza, Conteúdo e Oportunidade dos Pareceres e Relatórios n. Exigências e Prazos Estabelecidos por Órgãos Reguladores Conteúdo do Planejamento (NBC T 11.4.4) a. Cronograma b. Procedimentos de Auditoria c. Relevância e Planejamento d. Riscos de Auditoria e. Pessoal designado f. Épocas oportunas dos Trabalhos g. Supervisão e Revisão h. Indagações a Administração para Concluir o Planejamento i. Revisões e Atualizações no Planejamento e nos Programas de Auditoria No planejamento da primeira auditoria, o auditor independente deve avaliar a necessidade de revisão dos papéis de trabalho e dos relatórios emitidos pelo seu antecessor (NBC T 11.4.10.1).
  • 18.
    18 8. PROCESSO DEAUDITORIA Obter Informações ----------------------------------------------------------------------------------------------------------------- Avaliar o Risco de Auditoria ----------------------------------------------------------------------------------------------------------------- Planejar Resposta ----------------------------------------------------------------------------------------------------------------- Executar Procedimentos Sim Não ----------------------------------------------------------------------------------------------------------------- Concluir Análise do Ambiente de Negócios Análise do Ambiente de Controle Análise do Risco de Auditoria Teste dos Controles Internos Resposta Específica de Auditoria Resposta Padronizada de Auditoria Programa de Trabalhos para testar saldos Relatórios / Parecer O Risco é Elevado? Foram Encontradas Irregularidades?
  • 19.
    19 9. PAPÉIS DETRABALHO Não existe uma forma definida de papéis de trabalho, apenas sugerida. Os Papéis de Trabalho são considerados o conjunto de documentos e apontamentos que contém dados e informações obtidos pelo auditor ao longo do processo de auditoria, sendo preparados de forma manual ou eletrônica que constituem a comprovação do trabalho executado e são fundamentos da opinião emitida pelo auditor. O auditor deve documentar, através de papéis de trabalho, todos os elementos significativos dos exames realizados e que evidenciam ter sido a auditoria executada de acordo com as normas aplicáveis. Os papéis de trabalho devem ser elaborados, organizados e arquivados de forma sistemática e racional. A denominação papéis de trabalho de auditoria, segundo Sá (2002), compreende todos os impressos utilizados desde a fase de pré-auditoria até as conclusões finais. Os papéis de trabalho destinam-se a: - ajudar, pela análise dos documentos de auditorias anteriores ou pelos coligidos quando da contratação de uma primeira auditoria, no planejamento e na execução da auditoria; - facilitar a revisão do trabalho de auditoria; e - registrar as evidências do trabalho executado, para fundamentar o parecer do auditor independente. 9.1Finalidades: - Organizar os exames de auditoria; - Fornecer dados e informações para fundamentar a opinião do auditor no parecer de auditoria; - Fornecer dados e informações que constarão do relatório de recomendações da auditoria; - Comprovar a execução dos trabalhos; - Evidência Legal; - Orientar auditorias subseqüentes.
  • 20.
    20 9.3.Propriedade Embora tenham procedênciade documentos originais de propriedade da entidade auditada, os papéis de trabalho são de propriedade exclusiva do auditor, que é responsável por sua guarda e sigilo. 9.4.Guarda O auditor, para fins de fiscalização do exercício profissional, deve conservar em boa guarda, pelo prazo de 5 (cinco) anos, a partir da data de emissão do seu parecer, seus papéis de trabalho. 9.2Características: - Integridade; - Objetividade; - Clareza; - Seqüência Lógica ( seqüência lógica de raciocínio); - Limpeza (compreensão); - Conciso (claro/sintético); - Simplicidade; - Criatividade. 9.5.Modelos: - os modelos de papéis de trabalho podem variar de acordo com as circunstâncias e necessidades quanto a evidência de auditoria. Porém, eles devem ser estruturados dentro de uma estrutura de fácil composição e entendimento; - Os layouts (formatos) dos papéis de trabalho devem incluir, obrigatoriamente, espaço que determine: nome da entidade/unidade/departamento a que se refere, codificação do papel de trabalho, identificação dos auditores que executaram, aprovaram e revisaram os papéis de trabalho, e datas de cada atividade.
  • 21.
    21 E de acordocom Sá (2002) cada papel de trabalho deve ter sua identificação de forma bastante clara, incluindo: 1. O título (por exemplo: Levantamento Físico do Numerário de Caixa Pequena). 2. O item do programa da auditoria (exemplo: 2.4). 3. A empresa na qual se fez o levantamento. 4. A data e o horário de início e conclusão. 5. O nome do funcionário ou profissional que efetivou o levantamento e seu visto. 6. Quando for o caso, o “de acordo” do funcionário, do cliente que acompanhou o levantamento etc. 7. O nome da empresa Auditoria ou do Contador Autônomo responsável. Desta forma, as identificações técnicas facilitam consideravelmente a montagem dos relatórios, a conferência da execução do plano e o arquivo de comprovação da tarefa realizada. 9.6.Divisão e Arquivamento: Os papéis de trabalho normalmente são classificados em duas pastas: Pastas Permanentes (longo prazo): contém informações utilizáveis em bases permanentes, como estrutura jurídica da entidade, dados referentes a política contábil adotada, localização dos livros e registros. Nesta pasta possuem os papéis de trabalho com informações que não se alteram, exemplos: estatuto social ou contrato social; cópias de atas de reuniões (as decisões tomadas devem abranger mais de um exercício social); cópias de contratos bancários de financiamento a longo prazo; cópias de contratos de assistência técnica; cartões de assinaturas e rubricas das pessoas responsáveis pela aprovação das transações; manuais de procedimentos internos; legislações específicas aplicáveis a empresa auditada. Pastas Correntes ou em Curso (curto prazo): contém informações utilizáveis somente para o trabalho em curso, na maior parte, os registros originados do exame de determinado exercício. Nesta pasta os papéis de trabalho possuem informações que se alteram de uma auditoria para a outra. Exemplos: caixa e bancos; contas a receber;
  • 22.
    22 estoques; aplicações financeiras;investimentos; imobilizado; diferido; contas a pagar; imposto de renda; resultado de exercícios futuros; patrimônio líquido; receitas e despesas; revisão analítica; demonstrações financeiras; questionário de controle interno. 9.7.Técnica de Elaboração de Papéis de Trabalho - Os papéis de trabalho devem ser escriturados a lápis (preto), sempre que possível, de modo a facilitar alterações durante a realização do trabalho. Mas atualmente a maioria dos auditores elaboram seus papéis de trabalho no computador; - Na parte superior do papel de trabalho devem constar o nome da empresa auditada, a data-base do exame e o título (caixa, bancos, teste de amortização, teste de depreciação, entre outros); - Não deve ser utilizado o verso da folha do papel de trabalho; - Os números e as informações devem constar na parte superior do papel de trabalho (logo após o título) e as explicações sobre o trabalho realizado na parte inferior; - Os tiques ou símbolos são apostos ao lado do número auditado e explicados na parte inferior do papel de trabalho, demonstrando assim, o serviço realizado. - O auditor não deve utilizar mais do que oito símbolos em uma mesma folha, dificultando consultas e revisões dos papéis de trabalho. Sendo necessário, o auditor deverá então utilizar letras ou números dentro de círculos, em vez de símbolos; - Os tiques ou as letras ou números dentro de círculos devem ser escriturados com lápis de cor (geralmente vermelho), identificando de forma clara o trabalho realizado e facilitando a revisão dos papéis de trabalho; - Poderá também o auditor utilizar o sistema de notas para dar explicações necessárias aos papéis de trabalho; - Os papéis de trabalho somente deverão ser elaborados os que têm um fim útil; - As informações contidas nos papéis de trabalho devem limitar-se aos dados necessários;
  • 23.
    23 - A redaçãodeve ser clara e compreensível e os comentários sucintos; - A forma de apresentação e o conteúdo dos papéis de trabalho devem ser de modo a permitir que uma pessoa que não participou do serviço de auditoria possa compreendê-los de imediato; - As conclusões alcançadas devem ser indicadas nos papéis de trabalho. A forma e o conteúdo dos papéis de trabalho podem ser afetados por questões como: - natureza do trabalho; - natureza e complexidade da atividade da entidade; - natureza e condição dos sistemas contábeis e de controle interno da entidade; - direção, supervisão e revisão do trabalho executado pela equipe técnica; - metodologia e tecnologia utilizadas no curso dos trabalhos. Os papéis de trabalho devem constar: - informações sobre a estrutura organizacional e legal da entidade; - cópias excertos de documentos legais, contratos e atas; - informações sobre as atividades, ambiente econômico e legal em que a entidade atua; - evidências do processo de planejamento, e também as mudanças ocorridas no programas de auditoria; - evidências de avaliação dos riscos de auditoria; - evidências que o trabalho realizado pela equipe técnica foi revisado e supervisionado; - registro da natureza, oportunidade e extensão dos procedimentos de auditoria e seus resultados; - indicação de quem executou e revisou os procedimentos de auditoria e de quando o fez;
  • 24.
    24 - cópias decomunicações com outros auditores, peritos, especialistas e terceiros; - cartas de responsabilidade da administração; - cópias das demonstrações contábeis, assinadas pela administração da entidade e pelo contabilista responsável, e do parecer e dos relatórios do auditor; entre outros. 9.8.Organização Distribuição do Trabalho: o auditor deve apresentar as evidências nos papéis de trabalho de maneira equilibrada, sem deixar dúvidas quanto à interpretação e entendimento. Codificação dos Papéis: é utilizada visando arquivar e resumir os trabalhos realizados pela auditoria, proporcionando ao conjunto de papéis uma estrutura interdependente e integrada. Indicação dos Procedimentos: todos os procedimentos realizados pelo auditor precisam ser indicados nos papéis de trabalho por meio de sinais ou pequenos textos auto-explicativos. 9.9.Codificação: De maneira geral, os papéis de trabalho são codificados por meio de letras maiúsculas e números, que indicam as interdependências entre os papéis e o tipo de cédula utilizada. Seria o cruzamento de dados e informações (Amarração). Cédula Mestra: é um papel de trabalho sintético que, normalmente, corresponde aos grupos ou subgrupos de contas do Balanço Patrimonial e da Demonstração de Resultado; Cédula Subsidiária: é um papel de trabalho analítico que mostra os procedimentos aplicados, bem como as análises realizadas pela auditoria.
  • 25.
    25 9.10. Indicadores deExame (Indicadores de Realização do Trabalho): Tiques Explicativos – são sinais específicos utilizados pelo auditor para indicar um exame executado. E não existe padronização, os auditores devem definir estes sinais através de legendas o significado de cada um. Letras Explicativas – são pequenos textos, indicados por letras minúsculas, utilizados para explicar alguns aspectos relevantes/específicos de um exame executado. Explicando de forma superficial o exame realizado. Notas Explicativas – são pequenos textos que possuem explicação de ordem geral a cerca do exame executado. Explica de maneira detalhada o exame realizado. 9.11. Tipos de Papéis de Trabalho: - Lançamentos de Ajuste e/ou Reclassificação; - Pontos de Recomendação (controles internos e sistemas contábeis); - Memorando Descritivos (processos relevantes que ocorrem na entidade); - Balancetes de Trabalho (seguem os grupos do Balanço Patrimonial e das Demonstrações Contábeis); - Folhas de Análise e Conciliação (confrontam informações de duas fontes distintas, exemplo: Conciliação Bancária; - Programas de Auditoria. 9.12. Revisão dos Papéis de Trabalho Os papéis de trabalho deverão ser revisados pelos auditores, com o objetivo de manter a qualidade dos serviços, eliminado falhas e/ou possíveis incoerências e garantir que o serviço foi realizado de acordo com as normas de auditoria geralmente aceitas. Avaliando se os trabalhos foram adequadamente documentados e os objetivos dos procedimentos técnicos alcançados. Nas palavras de Almeida (2003) a revisão dos papéis de trabalho é realizada em três fases: 1º através sênior (que deverá ter de 4 a 8 anos de experiência), sendo uma revisão de caráter detalhista, abrangendo cada papel de trabalho.
  • 26.
    26 2º através dogerente (de 8 a 12 anos de experiência), a revisão também é considerada de caráter detalhista. 3º através do sócio (acima de 12 anos de experiência), é considerada uma revisão mais genérica. A equipe de auditoria geralmente é composta por: auditores-assistentes (de 0 a 2 anos de experiência), semi-sênior (de 2 a 4 anos de experiência), sênior, gerente e sócio. Alguns pontos deverão ser observados na revisão dos papéis de trabalho, de forma a verificar: - se todos os programas de auditoria foram completados e assinados; - se as falhas de controle interno foram consideradas no escopo do exame; - se as análises específicas foram corretamente preparadas, sendo definidas com clareza, natureza, extensão e datas dos procedimentos de auditoria, e identificam o nome da empresa auditada, a data-base do balanço e quem fez o papel de trabalho; - se todos os papéis de trabalho foram codificados e existe perfeita relação entre eles e as demonstrações financeiras; - se os desvios dos princípios de contabilidade geralmente aceitos foram considerados no parecer do auditor. A revisão dos papéis de trabalho é de grande importância, considerada um instrumento excelente para o treinamento e avaliação de auditores. 10 O ESTUDO E AVALIAÇÃO DOS SISTEMAS DE CONTROLES INTERNOS Os controles internos, para a instituição, servem como instrumentos de precaução, inspeção e constatação utilizada pelos administradores a fim de exercer o controle sobre todos os atos praticados e fatos ocorridos na entidade. Permitindo antecipar, analisar, apontar e administrar os acontecimentos dentro da instituição, de forma a proteger seu patrimônio e promover a confiabilidade das informações. Para um melhor entendimento, controle interno significa conhecer a realidade de uma entidade, tomando conhecimento rápido de sua origem e de possíveis
  • 27.
    27 divergências, a fimde poder corrigi-las e também evita-las. Um controle interno compatível proporciona que a entidade consiga identificar as suas fragilidades, de forma a minimizar os riscos ou até mesmo grandes prejuízos, protegendo seu patrimônio e integrando um sistema de controle onde se verifica a divisão das responsabilidades. E tanto a diretoria como todos os funcionários da entidade devem ter acesso ao controle interno, de modo a identificar a responsabilidade de cada um no processo e suas respectivas funções. Garantindo a qualidade de seus serviços, assegurando a obediência das políticas da administração e proporcionando o uso correto de seus procedimentos. Assim, o principal meio de controle de que dispõe uma administração é a Contabilidade. São considerados meios de controles internos todos os registros, livros, fichas, mapas, boletins, papéis, formulários, pedidos, notas, faturas, documentos, guias, impressos, ordens internas, regulamentos e demais instrumentos de organização administrativa. Os controles internos de uma instituição devem ser revisados periodicamente, a fim de atualizar os seus dados e suas informações, verificando a possibilidade de novos riscos e a necessidade de incorporar novas medidas. Os objetivos do controle interno são considerados os seguintes: Proteger o Patrimônio (controle interno contábil); Obter a fidelidade dos dados e da informação contábil adequada (controle interno contábil); Promover a eficiência e a eficácia operacional (controle interno administrativo); e Estimular o respeito e a obediência às políticas da administração (controle interno administrativo). O Controle interno pode ser classificado da seguinte forma, como demonstra o quadro a seguir: Quadro 1 - NATUREZA DOS CONTROLES INTERNOS NATUREZAS PROPÓSITOS Verificações Internas Normas ou sistemas criados para guiar as operações internas, ou seja, identificar as formas de como se deve proceder no dia-a-dia, por exemplo, os pagamentos realizados frente à autorização da seção na qual solicitou tal recurso.
  • 28.
    28 Contábeis a) Patrimonial quevisa identificar os erros incidental e involuntário bem com os erros premeditados e intencionais, como por exemplo, desvios de verbas do caixa. b) Eficiência operacional que objetiva comparar e analisar os atos e fatos com os padrões estabelecidos, como por exemplo, quantidade de produtos esperados ou efetivados (produzidos). c) Políticas e diretrizes que têm por propósito promover o incentivo a observância dos objetivos e metas estabelecidas pela direção, exemplo, este trimestre ter-se-á uma rentabilidade de X%. Gerenciais Preocupa-se em monitorar ou acompanhar o planejamento estratégico (missão, visão, valores, fatores críticos de sucesso, entre outros) da organização fazendo com que as pessoas não desviem do que a empresa está buscando. Um exemplo, ser a empresa líder de mercado em X anos. Operacionais Considera-se os ciclos de negócios, para tanto, estabelece metas visando seu acompanhamento. Sistemas Informatizados Para alguns autores, este está dentro dos operacionais, mas resolveu-se destacar dado que hoje a maioria das operações das organizações são realizadas por meio de equipamentos informatizados, necessitando, ser: justo, exato, completo, pontual, eficiente e eficaz. Fonte: Vieira (2004, p.42). Os controles internos realizados pelas entidades devem ser eficazes e adequados com a natureza, complexidade e com os riscos de suas operações, e isto não depende de seu porte. Como alicerce para definir a natureza, a oportunidade e a extensão da aplicação dos procedimentos de auditoria, o auditor deve considerar: - o tamanho e a complexidade das atividades da entidade; - os sistemas de informação contábil, para efeitos tanto internos quanto externos; - as áreas de risco da auditoria; - a natureza da documentação, em face dos sistemas de informatização adotados pela entidade; - o grau de envolvimento da auditoria interna, se existente. O sistema contábil e os controles internos, apesar de serem responsabilidade da administração da entidade, o auditor poderá realizar sugestões objetivas para o seu aprimoramento, decorrentes de constatações obtidas no percurso de seu trabalho. O auditor necessita realizar um estudo e uma avaliação dos controles internos da instituição do sistema contábil, estas avaliações devem considerar os seguintes aspectos: (a) O ambiente de controle existente na entidade; e (b) Os procedimentos de controle adotados pela administração da entidade. A avaliação do ambiente de controle existente deve considerar: a. a definição de funções de toda a administração;
  • 29.
    29 b. o processodecisório adotado na entidade; c. a estrutura organizacional da entidade e os métodos de delegação de autoridade e responsabilidade; d. as políticas de pessoal e a segregação de funções; e e. o sistema de controle da administração, incluindo as atribuições da auditoria interna, se existente. O estudo e avaliação dos controles internos e do sistema contábil compreendem o plano de organização e o conjunto integrado de métodos e procedimentos adotados pela entidade na proteção de seu patrimônio, promoção da confiabilidade e tempestividade dos seus registros e demonstrações contábeis, e de sua eficácia operacional (NBC T 11, Item – 11.2.5.1). A avaliação do sistema de controle interno compreende: - determinar erros ou irregularidades que poderiam ocorrer; - verificar se o sistema atual de controles detectaria de imediato esses erros ou irregularidades; - analisar as fraquezas ou falta de controle, que possibilitam a existência de erros ou irregularidades, a fim de determinar a natureza, data e extensão dos procedimentos de auditoria; - emitir relatório-comentário fornecendo sugestões para o aprimoramento do sistema de controle interno da empresa. Desta forma os controles internos que forem satisfatórios proporcionarão auto grau de confiabilidade e os que apresentarem deficiência não haverá exatidão nas informações contábeis, podendo causar riscos nas suas operações. Apesar dos controles internos serem de responsabilidade da administração da empresa, o auditor deve efetuar sugestões objetivas para seu aprimoramento, decorrentes de constatações feitas no decorrer do seu trabalho. 11 EVIDÊNCIAS OU PROVAS DE AUDITORIA As evidências de auditoria compreendem um conjunto de informações e dados passíveis de verificação, que contribuem para fundamentar e comprovar a opinião do auditor sobre o ambiente de negócios e de controle da entidade auditada, bem como a
  • 30.
    30 fidedignidade de suasdemonstrações contábeis sob análise e julgamento. Estas evidências ou provas são consideradas comprovações obtidas ao longo do processo de auditoria. As evidências podem ser: a. Qualitativo - tipo de evidência a ser obtida; b. Quantitativo – número/quantidade de evidências a serem obtidas (processo de amostragem). Obtenção de Evidências: o tipo e a quantidade de evidências que o auditor julgar necessário obter durante o processo de auditoria irá depender dos seguintes fatores de decisão: risco, materialidade e custo (limita a escolha de evidência). Os fatores de decisão quanto à obtenção de evidências, são os seguintes: 11.1 Risco (Risco de Irregularidades) A possibilidade de irregularidades não se encontra apenas nos valores das demonstrações contábeis sob análise e julgamento, mas também na descrição de um item, por exemplo, ou mesmo nas observações e comentários de um funcionário da entidade auditada; a maior segurança que o auditor busca para itens que envolvam mais risco pode ser conseguida: a. reunindo-se maior quantidade de provas; ou b. por meio da obtenção de diferentes tipos de provas com graus de fidedignidade variáveis. 11.2 Materialidade Considera-se uma informação material se sua inclusão ou exclusão num determinado grupo das demonstrações contábeis fizer diferença para o usuário da referida informação; de acordo com esta análise o auditor irá decidir pela busca ou não de evidências para comprovar determinadas informações. 11.3 Custo O custo de obtenção das evidências se refere aos gastos incorridos para obtê- las; para decidir se a obtenção de determinado tipo de evidência compensa o seu custo, o auditor deve estudar as alternativas de evidências que dispõe para o que necessita comprovar. Sendo assim, o Risco, a Materialidade e o Custo são considerados limitações para a escolha de evidência.
  • 31.
    31 11.4 Classificação dasEvidências quanto à Finalidade - Evidência sobre a Continuidade (ambiente de negócios): correspondem a comprovações de informações e dados que se relacionam ao ambiente de negócio em que a entidade opera; essas evidências se referem a fatos que no passado já tenham afetado ou que no futuro possam vir a afetar a situação econômica e financeira da entidade auditada, mas que não foram registradas ou divulgadas nas demonstrações contábeis. - Evidência sobre os Controles Internos e Sistema Contábil (ambiente de controle): são evidências que contribuem para a comprovação da qualidade (eficiência e eficácia) dos controles internos e sistema contábil adotados pela entidade auditada; essas evidências permitem ao auditor estabelecer a quantidade de transações/ eventos que julga necessário examinar para emitir sua opinião sobre o conjunto das demonstrações contábeis. - Evidência sobre as Transações Contábeis: são evidências que contribuem para a comprovação da veracidade das afirmações (saldos e notas explicativas) contidas nas demonstrações contábeis emitidas pela entidade auditada; essas evidências permitem ao auditor verificar se todas as transações realizadas foram, de fato, registradas de acordo com os Princípios Fundamentais de Contabilidade e se tais transações são legítimas, o que irá fundamentar sua opinião sobre o conjunto das demonstrações contábeis. Classificação das Evidências quanto à Natureza: - Existência Física: dentre as provas mais poderosas postas à disposição do auditor está a constatação da existência física dos bens (ao ver um equipamento, um prédio ou contar o numerário existente, o auditor adquire certeza de sua existência física); este tipo de evidência está limitada, naturalmente, aos bens tangíveis, e também não permite identificar claramente a propriedade do bem examinado. - Declarações de Terceiros: outra forma de evidência, consiste em obter declarações de terceiros escritas (formais) ou verbais (informais) acerca de certos fatos ou transações contábeis; normalmente, os terceiros consultados mantêm uma relação de interesse com a entidade auditada (podem ser Clientes, Fornecedores, Acionistas, Investidores, Governo, Bancos, etc.).
  • 32.
    32 - Documentos Hábeis:a evidência documental é muito utilizada pelos auditores na busca da comprovação dos fatos e transações (a maioria das transações quase sempre estará acompanhada por um documento hábil que lhe explicará as origens, como por exemplo, cheques, notas fiscais, contratos, faturas, recibos, duplicatas, extratos, atas, etc.); quanto à credibilidade os documentos hábeis podem ser classificados em dois: (a) externos – preparados fora da entidade sob exame; e (b) internos – preparados dentro da entidade. - Declarações de Administradores e Empregados da Entidade: outra forma de evidência consiste em obter declarações de administradores e funcionários da entidade auditada escritas (formais) ou verbais (informais) acerca de certos fatos ou transações contábeis. - Cálculos e Conferências: esta evidência traz importante contribuição no sentido de identificar as várias possibilidades de erro que ocorrem nos cálculos aritméticos essenciais à contabilidade; além de conferir a exatidão de tais cálculos, o auditor deve refazer os mesmos cálculos, registrando-os adequadamente. - Procedimentos Satisfatórios de Controles Internos: outra forma importante de evidência consiste em obter a confirmação da qualidade dos controles internos e sistema contábil em uso pela entidade, pois essa é uma prova de que as informações das demonstrações contábeis merecem confiança. - Eventos Subseqüentes: com este tipo de evidência o auditor poderá acompanhar determinadas alterações da posição das demonstrações contábeis da entidade auditada referentes ao encerramento do exercício social, à luz dos acontecimentos posteriores relativos ao novo exercício social que se inicia; dessa maneira, o auditor tem a possibilidade de constatar ocorrência de certos fatos posteriores importantes, por exemplo, se certos créditos foram realizados, ou se o valor contabilizado de um dívida foi de fato aquele pago no seu vencimento. - Correlação (Cruzamento) dos Dados: esta evidência consiste da identificação pelo, auditor das inter-relações de dados existentes na contabilidade; o auditor deverá encontrar essas inter-relações para que o sistema contábil possa merecer sua confiança.
  • 33.
    33 12 AMOSTRAGEM O auditorpoderá aplicar a técnica de amostragem quando determinar o método de seleção de itens a serem testados ou a extensão de um teste de auditoria. De acordo com as NBC T 11.11.1.3 até 11.11.1.8, a amostragem pode ser definida da seguinte forma: Amostragem é a utilização de um processo para obtenção de dados aplicáveis a um conjunto, denominado universo ou população, por maio do exame de uma parte deste conjunto denominado amostra. Amostra estatística é aquela em que a amostra é selecionada cientificamente com a finalidade de que os resultados obtidos possam ser estendidos ao conjunto de acordo com a teoria da probabilidade ou as regras estatísticas. O emprego de amostragem estatística é recomendável quando os itens da população apresentam características homogêneas. Amostra não-estatística (por julgamento) é aquela em que a mostra é determinada pelo auditor utilizando sua experiência, critério e conhecimento da entidade. Quando utilizar os métodos de amostragem estatística ou não estatística (por julgamento), o auditor deve projetar e selecionar uma amostra de auditoria, aplicar a essa amostra procedimentos de auditoria e avaliar os resultados da amostra, de forma a proporcionar evidência de auditoria suficiente e apropriada. Amostragem de auditoria é a aplicação de procedimentos de auditoria sobre uma parte da totalidade dos itens que compõem o saldo de uma conta, ou classe de transações, para permitir que o auditor obtenha e avalie a evidência de auditoria sobre algumas características dos itens selecionados, para formar, ou ajudar a formar, uma conclusão sobre a população. É importante reconhecer que certos procedimentos de auditoria aplicados na base de testes não estão dentro da definição de amostragem. Os testes aplicados na totalidade da população não se qualificam como amostragem de auditoria. A amostra pode ser definida da seguinte maneira: avaliação e análise dos controles internos e sistemas contábeis e verificação da relevância (materialidade) das
  • 34.
    34 operações (fatos contábeis/financeiros)– Valor. Na realização do cálculo da amostra tem que dar importância a relevância das operações realizadas. A amostra selecionada pelo auditor deve ter relação direta com o volume de transações realizadas pela entidade na área ou na transação objeto de exame, como também com os efeitos nas posições patrimonial e financeira da entidade e o resultado por ela obtido no período. (NBC T 11.11.2.1.1). Ao planejar e determinar a amostra de auditoria o auditor deve levar em consideração os seguintes fatores: a. Objetivos da auditoria, o auditor deve considerar os objetivos específicos a serem atingidos e os procedimentos de auditoria que têm maior probabilidade de atingir esses objetivos; b. População objeto da amostra, a população é a totalidade dos dados do qual o auditor deseja tirar a amostra para chegar a uma conclusão; Os testes aplicados na totalidade da população não se qualificam como amostragem de auditoria. c. Estratificação da amostra, é considerada o processo de dividir uma população em subpopulações, cada qual contendo um grupo de unidades de amostragem com características homogêneas ou similares, a fim de auxiliar no planejamento eficiente e eficaz da amostra; d. Tamanho da amostra, ao determinar o tamanho da amostra, o auditor deve considerar o risco de amostragem, bem como os erros toleráveis e os esperados; e alguns casos como: avaliação de risco de controle, redução no risco de detecção devido a outros testes executados relacionados com as mesmas asserções, número de itens da população e valor envolvido, estes devem ser levados em consideração pelo auditor, pois afetam o tamanho da amostra; e. Risco da amostragem, surge da possibilidade de que a conclusão do auditor, com base em uma amostra, possa ser diferente da conclusão que seria alcançada se toda a população estivesse sujeita ao mesmo procedimento de auditoria; o auditor está sujeito ao risco de amostragem nos testes de observância: risco de subavaliação da confiabilidade e risco de superavaliação da confiabilidade e testes substântivos: risco de rejeição incorreta e risco e aceitação incorreta. O tamanho da amostra é
  • 35.
    35 afetado pelo níveldo risco de amostragem que o auditor está disposto a aceitar dos resultados da amostra. Quanto mais baixo o risco que o auditor estiver disposto a aceitar, maior deve ser o tamanho da amostra ; f. Erro tolerável, é o erro máximo na população que o auditor está disposto a aceitar e, ainda sim, concluir que o resultado da amostra atingiu o objetivo esperado. Quanto menor o erro tolerável, maior deve ser o tamanho da amostra; e g. Erro esperado, ao determinar o erro esperado o auditor deverá considerar: os níveis de erros identificados em auditorias anteriores, mudança nos procedimentos da entidade e evidência obtida na aplicação de outros procedimentos de auditoria. Se o auditor espera que a população contenha erro, é necessário examinar uma amostra maior do que quando não se espera erro, para concluir que o erro real da população não excede o erro tolerável planejado. Tamanhos menores de amostra justificam-se quando se espera que a população esteja isenta de erros. Com a finalidade de evidenciar os seus trabalhos, a seleção de amostra deve ser documentada pelo auditor e considerar: a. O grau de confiança depositada sobre o sistema de controles internos das contas, classes de transações ou itens específicos; b. A base de seleção; c. A fonte de seleção; e d. O número de itens selecionados. Na seleção da amostra devem ser consideradas: a. Seleção Aleatória ou randômica, assegura que todos os itens da população ou do estrato fixado tenham idêntica possibilidade de serem escolhidos; b. Seleção Sistemática ou por intervalo, observando um intervalo constante entre as transações realizadas; c. Seleção Casual, a critério do auditor, baseada em sua experiência profisssional.
  • 36.
    36 Para a avaliaçãodos resultados da amostra, o auditor deve: a. Analisar qualquer erro detectado na amostra; b. Extrapolar os erros encontrados na amostra para a população; e c. Reavaliar o risco de amostragem. 13 FRAUDE E ERRO De acordo com a NBC T 11 – IT (Interpretação Técnica) 3, este capítulo proporciona esclarecimentos sobre a responsabilidade do auditor nas fraudes e erros, nos trabalhos de auditoria. O termo FRAUDE refere-se a ato intencional de omissão ou manipulação de transações, adulteração de documentos, registros e demonstrações contábeis. A fraude pode ser caracterizada por: a) manipulação, falsificação ou alteração de registros ou documentos, de modo a modificar os registros de ativos, passivos e resultados; b) apropriação indébita de ativos; c) supressão ou omissão de transações nos registros contábeis; d) registro de transações sem comprovação; e e) aplicação de práticas contábeis indevidas. E já o termo ERRO refere-se a ato não-intencional na elaboração de registros e demonstrações contábeis, que resulte em incorreções deles, consistente em: a) erros aritméticos na escrituração contábil ou nas demonstrações contábeis; b) aplicação incorreta das normas contábeis; e c) interpretação errada das variações patrimoniais.
  • 37.
    37 A responsabilidade primeira(primária) na prevenção e identificação de fraudes e/ou erros é da administração da entidade, mediante a manutenção de adequado sistema de controle interno, que, entretanto, não elimina o risco de sua ocorrência. O auditor não é responsável nem pode ser responsabilizado pela prevenção de fraudes ou erros. No entanto, deve planejar seu trabalho avaliando o risco de sua ocorrência, de maneira a ter grande probabilidade de detectar aqueles que impliquem efeitos relevantes nas demonstrações contábeis. Ao planejar a auditoria, o auditor deve indagar da administração da entidade auditada sobre qualquer fraude e/ou erro que tenham sido detectados. Ao detectá-los, o auditor tem a obrigação de comunica-los à administração da entidade e sugerir medidas corretivas, informando sobre os possíveis efeitos no seu parecer, caso elas não sejam adotadas. Para detectar as fraudes e erros, a auditor deverá avaliar criticamente o sistema contábil, incluindo o controle interno, tanto em termos de concepção quanto de funcionamento efetivo, concedendo especial atenção às condições ou eventos que representem aumento de risco de fraude ou erro, que incluem: a) Estrutura ou atuação inadequada da administração da entidade auditada ou de algum dos seus membros, por exemplo: a alta administração é controlada por pessoas ou pequeno grupo, não existindo estrutura de supervisão eficaz; a reputação da administração é duvidosa; etc. b) Pressões internas e externas, exemplo: o setor econômico no qual a entidade se insere está em declínio, e as falências estão aumentando; há desentendimentos entre os acionistas, os quotistas e a administração; etc. c) Transações que pareçam anormais, exemplo: especialmente as que tenham efeitos significativos sobre os resultados, realizadas em datas próximas do fim do exercício; pagamentos que pareçam excessivos em relação aos serviços prestados; entre outros. d) Problemas internos no cumprimento dos trabalhos de auditoria, exemplo: registros inadequados, arquivos incompletos, ajustes excessivos nos livros e contas, transações não registradas de acordo com os procedimentos usuais e contas não conciliadas com os registros; mudanças inexplicáveis nos indicadores econômicos, financeiros e operacionais; experiência anterior com fraude e/ou erro; entre outros.
  • 38.
    38 e) Fatores específicosno ambiente de sistemas de informação computadorizados, exemplo: incapacidade ou dificuldade para extrair informações dos arquivos de computador, devido à falta de documentação, ou à documentação desatualizada, de programas ou conteúdos de registros; grande quantidade de alterações nos programas, que não foram documentadas, aprovadas e testadas; e falta de conciliação geral entre as transações processadas em forma computadorizada e as bases de dados, de um lado; e os registros contábeis, de outro. Existe risco inevitável de que distorções relevantes resultantes de fraude e, em menor grau, de erro possam deixar de ser detectados, devido as limitações inerentes a auditoria. E se for descoberto, posteriormente, que durante o período coberto pelo parecer do auditor, exista distorção relevante não refletida ou não corrigida nas demonstrações contábeis, resultantes de fraude e/ou erro, isto não significa que o auditor deixou de cumprir as Normas de Auditoria Independente das Demonstrações Contábeis. Pois o que irá determinar o cumprimento dessas normas será a adequação dos procedimentos de auditoria adotados nas circunstâncias e do seu parecer com base nos resultados desses procedimentos. Existe maior chance de não detectar distorção relevante resultante de fraude do que não detectar distorção relevante resultante de erro, pois a fraude geralmente envolve atos planejados para oculta-la, exemplos: conluio, falsificação, apresentação de informações intencionalmente erradas ao auditor. Se o auditor concluir que a fraude e/ou erro têm efeito relevante sobre as demonstrações contábeis, e que isso não foi apropriadamente refletido ou corrigido, ele deve emitir seu parecer com ressalva ou com opinião adversa. E se não foi possível para o auditor determinar se houve fraude e/ou erro, devido a limitações impostas pelas circunstâncias, e não pela entidade, ele deve avaliar o tipo de parecer a emitir. As Comunicações de fraude e/ou erro realizadas pelo auditor: - Á Administração: o auditor deverá comunicar a administração da entidade auditada descobertas factuais envolvendo fraude, podendo ser de forma verbal ou escrita - dependendo da ocasião, tão cedo quanto possível, mesmo que o efeito potencial sobre as demonstrações contábeis seja irrelevante;
  • 39.
    39 - Á Terceiros:o sigilo profissional normalmente impede o auditor de comunicar fraude e/ou erro a terceiros. Mas em certas ocasiões, quando houver obrigação legal de fazê-lo, ao auditor poderá ser requerida a quebra de sigilo profissional. O auditor pode concluir que é necessário retirar-se do trabalho quando a entidade não tomar as medidas corretivas relacionadas com fraude, que ele considera necessárias as circunstâncias, mesmo quando a fraude for relevante para as demonstrações contábeis. 14 UTILIZAÇÃO DE TRABALHOS DE ESPECIALISTAS Através da NBC P 1.8, será demonstrado a utilização de especialistas, pelo auditor independente, como parte da evidência de seus trabalhos de auditoria das demonstrações contábeis. “Especialista” significa: indivíduo ou empresa que possua habilidades, conhecimento e experiência em determinadas áreas não relacionadas a auditoria ou a contabilidade. Podendo ser: a. Contratado pela entidade auditada; b. Contratado pelo auditor independente; c. Empregado pela entidade auditada; ou d. Empregado pelo auditor independente (e não auxiliar do processo de auditoria). O auditor independente ao utilizar de trabalhos realizados por outros especialistas, legalmente habilitados, deverá obter evidência suficiente de que tais trabalhos são adequados para fins de auditoria. Mas se este for seu empregado, não será necessário avaliar sua competência profissional a cada trabalho, mas haverá necessidade de supervisão. Apesar do auditor possuir um vasto conhecimento sobre os negócios em geral, isto não significa que o mesmo tenha que ter competência para agir em áreas opostas a sua competência profissional.
  • 40.
    40 O auditor independenteao realizar seu trabalho de auditoria pode necessitar obter evidências para dar suporte as suas conclusões, podendo ser de forma independente ou em conjunto com a entidade auditada. Exemplos dessas evidências serão citados abaixo, na forma de relatórios, declarações ou opiniões de especialistas: a. Avaliação de certos tipos de ativos, exemplo: máquina e equipamentos, terrenos e edificações, obras de arte e pedras preciosas; b. Condições físicas de ativo ou determinação de quantidades, exemplo: jazidas e reservas de petróleo, minerais estocados, vida útil remanescente de máquinas e equipamentos; c. Determinação de montantes que requeiram métodos ou técnicas especializadas, exemplo: avaliações atuariais; d. Medição do estágio de trabalhos completados ou a completar em contratos em andamento; e. Interpretações de estatutos, contratos, leis e outros regulamentos. Ao analisar a necessidade de obter trabalho de especialista, o auditor independente não poderá esquecer de considerar os seguintes fatos: - a relevância do item da demonstração contábil que está sendo analisada; - o risco de distorção ou erro levando em conta a natureza e a complexidade do assunto sendo analisado; - conhecimento da equipe de trabalho e a experiência prévia dos aspectos que estão sendo considerados; e - a quantidade e qualidade de outras evidências de auditoria disponíveis para sua análise. Ao planejar o uso do trabalho de um especialista, o auditor deverá avaliar: a. A Competência Profissional do Especialista, verificando: - se o especialista tem certificação profissional, licença ou registro no órgão de classe que se lhe aplica; e - a experiência e reputação no assunto em que o auditor busca evidência de auditoria. b. A Objetividade do Especialista, o risco de que está objetividade seja prejudicada aumenta quando:
  • 41.
    41 - o especialistaé empregado da entidade auditada; ou - o especialista é relacionado de alguma forma a entidade auditada (ser dependente financeiramente ou detém investimento na mesma). E se auditor independente não sentir segurança na competência profissional ou na objetividade do especialista, o mesmo poderá buscar evidências através de outros especialistas de sua confiança ou aplicar procedimentos adicionais de auditoria, devendo discutir suas opiniões com administração da entidade auditada. Desta forma, o auditor independente deve avaliar a qualidade e suficiência do trabalho do especialista, verificando se a substância das conclusões do especialista fornece suporte adequado para as demonstrações contábeis ou se foi adequadamente refletida nas mesmas. Considerando assim, parte da evidência de auditoria relacionada ao item da demonstração contábil sob análise. Ao analisar se a fonte de dados utilizada pelo especialista é apropriada para determinadas circunstâncias, o auditor independente deve utilizar as seguinte medidas: - questionar ao especialista se os procedimentos aplicados são suficientes para garantir que a fonte de dados é relevante e confiável; e - testar ou revisar na extensão necessária a fonte de dados empregada pelo especialista. A responsabilidade do auditor fica restrita a sua competência profissional. Quando o auditor independente realizar um parecer sem ressalva, não poderá fazer referência do trabalho de especialista em seu parecer. Mas em casos onde o especialista legalmente habilitado, for contratado pela entidade (sem vínculo empregatício), para realizar serviços que tenham efeitos relevantes nas demonstrações contábeis, deverá ser divulgado nas demonstrações contábeis e o auditor ao emitir seu parecer poderá fazer referência ao trabalho do especialista.
  • 42.
    42 15 INDEPENDÊNCIA A independênciaé essencial para se realizar auditoria independente. Através da NBC P 1.2 a independência será explicada da seguinte forma: Conceito (NBC P 1.2.2) Independência é o estado no qual as obrigações ou os interesses da entidade de auditoria são, suficientemente, isentos dos interesses das entidades auditadas para permitir que os serviços sejam prestados com objetividade. Em resumo, podemos considerar como sendo a capacidade que a entidade de auditoria tem de julgar e atuar com integridade e objetividade, permitindo a emissão de relatórios ou pareceres imparciais em relação à entidade auditada, aos acionistas, aos sócios, aos quotistas, aos cooperados e a toda as demais partes que possam estar relacionadas com o seu trabalho. A independência determina: a. independência de pensamento; b. aparência de independência. Exemplos de como a independência pode ser afetada: a. por ameaças de interesse próprio; b. auto-revisão; c. defesa de interesses da entidade auditada; d. familiaridade, e e. intimidação. Quando as ameaças forem identificadas, excetos aquelas consideradas insignificantes, devem ser definidas e aplicadas salvaguardas adequadas para reduzir a ameaça em um nível aceitável ou eliminá-la. Essa decisão deve ser documentada.
  • 43.
    43 Perda de Independência(NBC P 1.2.3) A perda de independência da entidade de auditoria em relação a entidade auditada são caracterizadas por determinadas situações. Sendo assim, será demonstrado abaixo alguns exemplos destas situações: 1. interesses financeiros, estes podem ser: interesses financeiros diretos, interesses financeiros indiretos 2. se a entidade de auditoria, um membro da equipe de auditoria ou outros membros dentro da entidade de auditoria ou responsável técnico do trabalho de auditoria, em nível gerencial, que possam influenciar o resultado dos trabalhos, ou um membro imediato da família destas pessoas tiver um interesse financeiro direto ou indireto relevante na entidade auditada. 3. As únicas ações disponíveis para eliminar a perda de independência são as seguintes: a. alienar o interesse financeiro direto antes de a pessoa física tornar- se membro da equipe de auditoria; b. alienar o interesse financeiro indireto relevante em sua totalidade ou alienar uma quantidade suficiente dele para que o interesse remanescente deixe de ser relevante antes de a pessoa tornar-se membro da equipe de auditoria; ou c. afastar o membro da equipe de auditoria do trabalho da empresa auditada. 4. No caso de sócio da entidade de auditoria ou membro imediato de sua família, as ações de que tratam as alíneas “a” e “b” acima devem ser tomadas antes do início dos trabalhos. 5. Violação inadvertida no tocante interesse financeiro em uma entidade auditada; 6. A perda de independência ainda pode ocorrer através: a. operações de créditos e garantias com a entidade auditada; b. relacionamentos comerciais com a entidade auditada; c. relacionamentos familiares e pessoais com a entidade auditada;
  • 44.
    44 d. atuação comoadministrador ou diretor da entidade auditada. Operações de Créditos e Garantias (NBC P 1.2.4) A entidade de auditoria, sócios, membros da equipe e membros imediatos da família destas pessoas não podem ter operações relevantes de operações de créditos ou garantia de operações de créditos com instituições financeiras que sejam entidade auditada. As seguintes transações são permitidas se realizadas dentro dos requisitos e das condições oferecidos a terceiros: a. operações de créditos para aquisição de veículo; b. arrendamento de veículo; c. saldos em cartão de crédito que não superem 20 salários-mínimos; e d. operações de créditos para aquisição de imóveis, com garantia. Caso o empréstimo não seja feito em condições normais de crédito para quaisquer das partes, é necessário uma das seguintes ações para impedir a caracterização da perda de independência: a. liquidação total do empréstimo pela entidade de auditoria; b. liquidação total do empréstimo pelo sócio ou membro da equipe da entidade de auditoria; ou c. afastamento do sócio ou membro da equipe de trabalho de auditoria. Relacionamentos Comerciais com a Entidade Auditada (NBC P 1.2.5) As transações comerciais da entidade de auditoria, de sócios e membros da equipe de auditoria com uma entidade auditada devem ser realizadas dentro do curso normal de negócios e na mesma condição com terceiros. Apesar disso, essas operações não podem ser de tal dimensão que criem uma ameaça de interesse próprio. Quando afetar a independência do auditor, no caso de relacionamentos comerciais em condições diferenciadas, priviligiadas e relevantes com entidades auditadas, deve ser adotada uma das seguintes ações: a. terminar o relacionamento comercial;
  • 45.
    45 b. substituir omembro da equipe que tenha relacionamento comercial; ou c. recusar a realização do trabalho de auditoria. Relacionamentos Familiares e Pessoais (NBC P 1.2.6) A perda da independência pode ocorrer de várias maneiras, entre eles as responsabilidades do membro da equipe de auditoria no trabalho, a proximidade do relacionamento e o papel do membro da família ou de relacionamento pessoal na entidade auditada. As funções ocupadas por pessoas próximas ou familiares, que prejudicam a independência da entidade de auditoria, são aquelas que: a. exercem influência significativa sobre as políticas operacionais, financeiras ou contábeis. Exemplos: presidente, diretor, administrador, gerente geral de uma entidade auditada; b. exercem influência nas Demonstrações Contábeis da entidade auditada. Exemplos (funções críticas no ambiente contábil): controller, gerente da contabilidade, contador; e c. são consideradas sensíveis sob o ponto de vista da auditoria. Exemplos (cargos com monitoramento dos controles internos da entidade auditada): tesoureiro, auditor interno, gerente de compras/vendas, entre outros. Vínculos Empregatícios ou Similares por Administradores, Executivos ou Empregados da Entidade Auditada Mantidos, Anteriormente, com a entidade de Auditoria (NBC P 1.2.7) A independência da entidade de auditoria ou membro de sua equipe pode ser comprometida se um diretor ou um administrador ou empregado da entidade auditada, em condições de exercer influência direta e significativa sobre o objeto do trabalho de auditoria, tiver sido um membro da equipe de auditoria ou sócio da entidade de auditoria. Este comprometimento da independência ocorre dependendo dos seguintes fatores: a. influência do cargo da pessoa na entidade auditada; b. grau de envolvimento que a pessoa terá com a equipe de auditoria;
  • 46.
    46 c. tempo decorridodesde que a pessoa foi membro da equipe de auditoria ou da entidade de auditoria; e d. cargo que a pessoa tiver exercido na equipe ou na entidade de auditoria. Atuando como Administrador ou Diretor de Entidades Auditadas (NBC P 1.2.8) Se um sócio ou um membro da entidade de auditoria atuar também como diretor, membro do conselho de administração, conselho fiscal ou executivo da entidade auditada, a ameaça criada à perda de independência é de tal magnitude que não existe salvaguarda ou ação a ser aplicada que possa impedir o conflito de interesse. E neste caso, a realização do trabalho deve ser recusada. Rotação dos Líderes de Equipe de Auditoria (NBC P 1.2.9) Visando possibilitar contínua renovação da objetividade e do ceticismo do auditor, necessários na auditoria, é requerida a rotação dos responsáveis técnicos pelos trabalhos na entidade auditada. Alguns fatores que possam influenciar a objetividade e o ceticismo do auditor: a. tempo que o profissional faz parte da equipe de auditoria; b. função do profissional na equipe de auditoria. A fim de impedir o risco de perda da objetividade e do ceticismo do auditor, é necessária a aplicação das seguintes ações: a. rotação do pessoal de liderança da equipe de auditoria a intervalos menores ou iguais a cinco anos consecutivos; e b. intervalo mínimo de três anos para o retorno do pessoal de liderança à equipe. Prestação de Outros Serviços (NBC P 1.2.10) As entidades de auditoria prestam, usualmente, outros serviços para as entidades auditadas, compatíveis com seu nível de conhecimento e capacitação. Na maioria das vezes, a prestação desses outros serviços, não de auditoria, proporcionam às equipes de auditoria desenvolvimento de conhecimentos relativos aos
  • 47.
    47 negócios e operaçõesda entidade auditada, que são proveitosos para o próprio trabalho de auditoria. Sendo que, a prestação desses outros serviços, não podem criar ameaças à independência da entidade de auditoria ou de membros da equipe de auditoria. Os princípios básicos que devem fundamentar qualquer regra de independência do auditor são: a. o auditor não deve auditar o seu próprio trabalho; b. o auditor não deve exercer funções gerenciais na entidade auditada; e c. o auditor não deve promover interesses da entidade auditda. Entre outros, os serviços abaixo, também chamados de consultoria, podem caracterizar a perda de independência: a. serviços de avaliação de empresas e reavaliação de ativos; b. serviços de assistência tributária, fiscal e parafiscal; c. serviços de auditoria interna à entidade auditada; d. serviços de consultoria de sistema de informação computadorizado; e. serviços de apoio em litígios, perícia judicial ou extrajudicial; f. serviços de finanças corporativas e assemelhados; g. serviços de seleção de executivos; h. registro (escrituração) contábil. Presentes e Brindes (NBC P 1.2.11) Aceitar presentes, brindes ou outros benefícios de uma entidade auditada pode criar conflitos de interesse e, por conseguinte, perda de independência. Quando uma entidade de auditoria ou um membro de equipe aceitam presentes, brindes ou outros benefícios cujo o valor não seja claramente insignificante, a perda de independência é caracterizada, não sendo possível a aplicação de qualquer salvaguarda. Litígios em Curso ou Iminentes (NBC P 1.2.12) Quando há, ou é provável haver, um litígio entre a entidade de auditoria ou um membro da sua equipe e a entidade auditada, pode ser criado o conflito de interesse. O
  • 48.
    48 relacionamento entre aadministração da entidade auditada e os membros da equipe de auditoria precisa ser caracterizado por total franqueza e divulgação completa de todos os aspectos das operações de negócios da entidade auditada. Incompatibilidade ou Inconsistência do Valor dos Honorários(NBC P 1.2.13) Quando os honorários de auditoria forem de valor, substancialmente, inferior ao estabelecido para os outros serviços que a entidade de auditoria realize para a entidade auditada, pode se estabelecer o conflito de interesses, por razões de dependência financeira e, por conseguinte, a perda de independência. É necessário que o conjunto dos honorários de serviços prestados a entidade auditada, ou seja, os de auditoria e os demais, seja relevante dentro do total de honorários da entidade de auditoria. Considera-se como conjunto de honorários relevante aquele que represente 25% (vinte e cinco por cento), ou mais, do total de honorários da entidade de auditoria. * Lembrete Importante: O Auditor Independente: Deve ser independente, não podendo deixar-se influenciar por fatores estranhos, por preconceitos ou quaisquer outros elementos materiais ou afetivos que resultem perda, efetiva ou aparente, de sua independência; Deve recusar o trabalho ou renunciar a função na ocorrência de qualquer das hipóteses de conflitos de interesses. 16 CARTA DE RESPONSABILIDADE DA ADMINISTRAÇÃO A carta de responsabilidade da Administração é o documento emitido pelos administradores da entidade auditada e endereçada ao auditor independente, confirmando as informações e dados fornecidos ao auditor, as bases de preparação, apresentação e divulgação das demonstrações contábeis submetidas a auditoria.
  • 49.
    49 Sempre que oauditor independente executa um trabalho de auditoria, aplica procedimentos com a finalidade de obter evidências ou provas suficientes para fundamentar sua opinião sobre as Demonstrações Contábeis examinadas. Como nem todas as evidências podem ser obtidas através de documentos, mas também a partir de informações verbais da administração, das gerências e do responsável pela contabilidade, torna-se necessário confirma-las através da Carta de Responsabilidade da Administração. O auditor independente pode utilizar-se de inúmeras formas de confirmação da administração sobre os atos de gestão. As atas de reuniões do Conselho de Administração e da Diretoria são documentos importantes para atestar a aprovação dos órgãos de administração para determinados atos e fatos administrativos. Cópias de cartas ou memorandos podem ser documentos suficientes a comprovação de transações específicas. É comum o auditor elaborar pedidos, por escrito, a quem tenha poder de decisão, como forma de esclarecer determinada transação. A carta, todavia, tem finalidade mais ampla, ou seja, de resumir no final de um período todas as informações relevantes que dizem respeito a uma das demonstrações contábeis. É possível que o auditor tenha evidências de fatos que contradigam os termos da Carta de Responsabilidade. Neste caso o auditor deve investigar as circunstâncias das contradições e, inclusive, questionar e investigar outras informações transmitidas pela administração da entidade. Quando o auditor não obtiver evidências, através da aplicação dos procedimentos de auditoria, sobre o fato substancial que tenha relevância na formação de sua opinião sobre as demonstrações contábeis do período examinado, isso constituirá uma limitação de amplitude de exame, independentemente da existência da Carta de Responsabilidade da Administração. Existindo fatos, decisões, projeções e contingências que não possam ser evidenciados pelo auditor, cabendo, no caso, a Carta de Responsabilidade da Administração como um elemento de suporte para o trabalho de auditoria. Isto não elide o auditor independente de avaliar os termos da informação e comprovação da administração, aceitando-a ou não, em face das circunstâncias por ele conhecidas.
  • 50.
    50 A Carta deResponsabilidade ou qualquer outra informação dada por escrito pela administração da entidade auditada não elimina a necessidade do auditor de obter evidências sobre transações realizadas, pois não objetiva a eliminação de procedimentos de auditoria e nem substitui o trabalho do auditor independente. A Carta de Responsabilidade da Administração deve ser emitida no final de um período com a mesma data do parecer de auditoria sobre as demonstrações contábeis a que se refere. Esta carta constitui papel de trabalho do auditor, devendo ser arquivada junto aos demais papéis do exercício como uma das evidências do trabalho realizado. Os objetivos do auditor independente em obter a Carta de Responsabilidade da Administração podem ser resumidos como segue: a. Atender as Normas de Auditoria Independente; b. Obter evidência auditorial por escrito; c. Delimitar as responsabilidades do auditor e da administração; d. Dar mais confiabilidade as informações verbais obtidas durante a auditoria; e. Dar garantias ao auditor independente quanto as responsabilidades posteriores a realização do trabalho, onde o nome do auditor esteja diretamente envolvido, tais como a apresentação das demonstrações aos sócios ou acionistas, a divulgação perante terceiros, e outros. f. Possibilitar esclarecimentos sobre pontos não constantes das demonstrações contábeis tais como contigências ou responsabilidades não divulgadas, possibilidades efetivas de realização de determinados ativos e também aspectos de continuidade operacional. O Conteúdo da Carta de Responsabilidade da Administração devem ser considerados os seguintes: - ter data igual aquela do parecer do auditor independente; - ser endereçada ao auditor independente; - fazer referência as demonstrações contábeis objeto da auditoria;
  • 51.
    51 - mencionar quea administração cumpriu com as normas e regulamentos a que a entidade está sujeita; - mencionar que o sistema contábil e os controles internos adotados pela entidade são de responsabilidade da administração e adequados ao su tipo de atividade e volume de transações; - confirmar que todas as transações efetuadas no período foram devidamente registradas no sistema contábil, de acordo com a legislação vigente; - confirmar que as estimativas contábeis foram efetuadas com base em dados consistentes; - confirmar que não há contigências ambientais, fiscais, trabalhistas, previdenciárias e legais que possam afetar substancialmente a situação financeira e patrimonial da entidade auditada além daquelas que foram divulgadas nas Demonstrações Contábeis; - confirmar que não há nenhum fato conhecido que possa impedir a continuidade normal das atividades da entidade; - confirmar que todos os livros e registros contábeis e documentos comprobatórios foram colocados a disposição dos auditores; e outros itens. Providências para situações de recusa da administração em fornecer a Carta de Responsabilidade: No caso da administração se recusar a fornecer a Carta de Responsabilidade ao auditor independente, isto constituirá uma limitação no escopo do seu exame. Se a administração transmitiu em informação verbal, mas se recusa a confirmá-la por escrito, isto constituirá uma limitação no escopo do exame do auditor. Exemplo de Carta de Responsabilidade da Administração (Modelo Padrão): (cidade) (dia) (mês) (ano) ________________, ________ de ________ de ________ . À (nome do auditor) (endereço do escritório que vai emitir o parecer)
  • 52.
    52 Prezados Senhores: REFERENTE: Cartade Responsabilidade da Administração da (nome da entidade), referente às Demonstrações Contábeis levantadas em (data) _______________ . A presente refere-se aos exames procedidos por V. Sas. Nas demonstrações contábeis de nossa entidade, correspondentes ao exercício (ou período – quando se tratar de menos de 12 meses) findo em ________ de ________ de ________ e está sendo emitida em atendimento às exigências das Normas de Auditoria Independente, aprovadas pelo Conselho Federal de Contabilidade. Nesse sentido, estamos confirmando a V.Sas. as seguintes informações: 01 – O sistema contábil e de controles internos adotados pela entidade no período são de nossa responsabilidade, sendo adequados ao tipo de atividade e volume de transações que tem nossa entidade. 02 – Confirmamos que todas as transações efetuadas no período pela nossa entidade foram devidamente registradas na contabilidade de acordo com a legislação vigente. 03 – A entidade tem cumprido toda as disposições de seus contratos que poderiam, em caso de Descumprimento, ter efeito relevante sobre as demonstrações contábeis. 04 – Nossa administração cumpriu todas as normas e regulamentos a que a entidade está sujeita e não houve qualquer comunicação referente à inobservância de exigências de autoridades regulamentadoras com respeito a aspectos financeiros. 05 – Foram adequadamente contabilizados e divulgados nas demonstrações contábeis: (a) Transações e saldos com “partes relacionadas”; (b) Prejuízos ou lucros decorrentes de compromissos de compra e venda; (c) Acordos para a recompra de ativos anteriormente vendidos; (d) Ativos dados em garantia. 06 – Não temos planos ou intenções que possam afetar substancialmente o valor ou a classificação de ativos e passivos constantes das demonstrações contábeis. 07 – Que todos os livros, registros contábeis, documentação comprobatória e todas as atas das reuniões dos Acionistas (ou Sócios, Associados e Diretores), foram colocados à sua disposição. 08 – Não existem irregularidades pendentes envolvendo a administração ou empregados que possam ter efeito significativo sobre as demonstrações contábeis. 09 – A entidade não tem ônus ou gravames sobre os seus ativos que não os mencionados na nota explicativa nº. _____ .
  • 53.
    53 10 – Asestimativas foram contabilizadas com base em dados consistentes confirmados por nossos assessores jurídicos (ou outros assessores), quando necessário. 11 – Não há quaisquer contingências fiscais, trabalhistas, previdenciárias, comerciais e legais que possam afetar a situação financeira e patrimonial da entidade e influir significativamente na sua avaliação como empreendimento em continuidade. OU As contingências fiscais, trabalhistas, previdenciárias, comerciais e legais, que reconhecemos existir nesta data são: a) b) c) O não reconhecimento destas contingências está fundamentada no parecer de nossos assessores jurídicos, cuja cópia já entregamos a V.Sas. 12 - Não é de nosso conhecimento qualquer evento subseqüente à data do encerramento do exercício até a presente data, que possa afetar de forma relevante a posição patrimonial e financeira, bem como o resultado do período. 13 – Não há nenhum fato conhecido que possa impedir a continuidade normal das atividades da entidade. 14 – Julgamos que os seguros contratados foram efetuados em valores suficientes para cobrir eventuais sinistros que possam ocorrer, impedindo a continuidade normal dos negócios sociais. 15 – Outros esclarecimentos (se houver). Atenciosamente, DIRETOR (ES) CONTABILISTA (NOME E CARGO) (NOME E Nº. DE REGISTRO NO CRC)
  • 54.
    54 17 TESTES DEOBSERVÂNCIA E TESTES SUBSTANTIVOS Os procedimentos de auditoria interna são o conjunto de procedimentos técnicos, incluindo testes de observância e testes substantivos, que permitem ao auditor interno obter evidências ou provas suficientes e adequadas para fundamentar suas conclusões e recomendações. Formando sua opinião por meio dos itens examinados, ou seja, seu parecer sobre as demonstrações contábeis auditadas. Sendo assim os procedimentos de auditoria são adotados: antes do encerramento do exercício; na data de seu término; após o encerramento do exercício e antes da elaboração das demonstrações; depois da elaboração das demonstrações contábeis. E estes procedimentos de auditoria são divididos em testes de observância e testes substantivos, sendo realizados devido à complexidade e ao volume das operações. Os testes de observância, também conhecidos como testes de aderência, visam a obtenção de uma possível segurança de que os controles internos estão funcionando de forma efetiva e de acordo como foi estabelecido pela administração, ou seja, verifica a existência, a efetividade e a continuidade dos controles internos, inclusive quanto ao seu cumprimento pelos funcionários da Entidade. Um exemplo a ser citado seria o teste de observância do sistema de controle interno, onde o auditor se certifica de que o sistema de controle interno levantado é o que realmente está sendo utilizado. Segundo Almeida (2003) muitas vezes ocorre o seguinte: a empresa possui um excelente sistema de controle interno descrito em seu manual interno, mas na prática a situação é inversa. E quando isto ocorrer, o auditor deve alterar as informações, de forma a ajustá-las a real situação existente na entidade. Sendo assim, o sistema de controle interno praticado, não pode ser diferente do descrito nos manuais de procedimentos. Os testes substantivos têm por finalidade a obtenção de evidências quanto à suficiência, exatidão e validade dos dados produzidos pelo sistema contábil da entidade. Estes testes dividem-se em testes de transações e saldos e procedimentos de revisão analítica. Na aplicação dos procedimentos de revisão analítica, o auditor deve considerar: a) o objetivo dos procedimentos e o grau de confiabilidade dos resultados alcançáveis;
  • 55.
    55 b) a naturezada entidade e o conhecimento nas auditorias anteriores; e c) a disponibilidade de informações, sua relevância, confiabilidade e comparabilidade. O auditor deve objetivar as seguintes conclusões, na aplicação dos testes substantivos: 1. Existência: se o componente patrimonial existe em certa data; 2. Direitos e Obrigações: se efetivamente existem em certa data; 3. Ocorrência: se a transação de fato ocorreu; 4. Abrangência: se todas as transações estão registradas; 5. Mensuração, Apresentação e Divulgação: se os itens estão avaliados, divulgados, classificados e descritos de acordo com os Princípios Fundamentais de Contabilidade e as Normas Brasileiras de Contabilidade. Na aplicação dos testes de observância e substantivos, o auditor deve considerar os seguintes procedimentos técnicos básicos: 1. Inspeção – exame de registros, documentos e de ativos tangíveis; 2. Observação – acompanhamento de processo ou de procedimento quando de sua execução; 3. Investigação (Averiguação) e Confirmação Externa – obtenção de informações junto a pessoas ou entidades conhecedoras da transação, dentro ou fora da entidade; 4. Cálculo – conferência da exatidão aritmética de documentos comprobatórios, registros e demonstrações contábeis e outras circunstâncias; 5. Revisão Analítica – verificação do comportamento de valores significativos, mediante índices, quocientes, quantidades absolutas ou outros meios, com vistas a identificação se situação ou tendências atípicas.
  • 56.
    56 18 OUTRAS TÉCNICASCORRENTES Técnicas (Procedimentos) de Auditoria Após o auditor avaliar o controle interno, irá verificar a extensão de seu trabalho, os tipos de procedimentos que serão aplicados, a data e o período de sua aplicação e a combinação das técnicas que proporcionarão a prova mais eficiente com o melhor tempo adequado, sendo primordial para a elaboração do programa de auditoria. Segundo Crepaldi (2000), técnicas de auditoria ou procedimentos de auditoria, ambas são consideradas técnicas que adotadas em conjunto, permite ao auditor a formação fundamentada da opinião sobre o seu trabalho executado ou sobre as demonstrações financeiras. Tendo sempre atitude profissional e independência com relação às informações obtidas. E quando o auditor for escolher as técnicas de auditoria mais apropriadas para o seu trabalho, deverá ficar atento para: - Permanecer dentro do objetivo e limitações do trabalho contrato; - Alcançar as melhores provas razoavelmente possíveis; - Aplicar somente os testes e procedimentos que sejam úteis para obter os objetivos do exame em determinada situação; - Considerar todos os erros possíveis; - Coordenar os procedimentos a serem aplicados aos itens em questão. As técnicas de auditoria são consideradas métodos empregados pelo auditor para obter evidências de auditoria. As principais técnicas de auditoria de acordo com a maioria dos autores, são as seguintes: 1. Inspeção e Contagem Física; 2. Confirmação Externa (Circularização); 3. Inspeção Documental; 4. Conferência Aritmética (Recálculos); 5. Observação e Averiguação; 6. Correlação.
  • 57.
    57 E já deacordo com a NBC T 11, as técnicas de auditorias são: a. Inspeção; b. Observação; c. Investigação e Confirmação (Interna e Externa); d. Cálculo; e. Revisão Analítica . 1. Inspeção e Contagem Física Através destas duas técnicas o auditor examina pessoalmente o bem, constatando sua existência (Inspeção); está técnica também permite auditor conferir quantidades declaradas (Contagem Física), assim como verificar o pleno uso e a qualidade dos bens auditados. A Contagem Física, ou o exame físico, é a verificação in loco, considerada uma técnica de auditoria utilizada para as contas do ativo, identificando de forma física o bem declarado nas demonstrações financeiras. Abaixo serão citados ativos que geralmente são submetidos ao exame físico pelo auditor, exemplos (ALMEIDA, 2003): - Dinheiro em caixa; - Estoques; - Títulos, como: ações, títulos de aplicações financeiras, entre outros; - Bens do ativo imobilizado. A técnica de contagem física proporciona ao auditor a formação de sua opinião quanto à existência física do objeto ou do item analisado. Está técnica quando for executada pelo auditor deve possuir as seguintes características segundo Attie (1998): - Identificação: comprovação, por meio do exame visual do item específico a ser examinado; - Existência Física: comprovação, através da constatação visual, do objeto ou item analisado realmente existe; - Autenticidade: ter a capacidade de identificar se o item ou o objeto analisado é verdadeiro;
  • 58.
    58 - Quantidade: apuraçãodas quantidades reais existentes fisicamente, ficando satisfeito somente após a apuração adequada; - Qualidade: exame visual, verificando que o objeto examinado continua em bom estado de uso, podendo ser aproveitado, e não está sendo desperdiçado, merecendo fé. A Contagem física não existe sozinha, é considerada uma técnica complementar para o auditor poder se certificar de que existe uma correspondência contábil. Podendo, desta forma verificar que os registros contábeis e seus valores, estão todos corretos, em função da qualidade do item analisado. Aplicação: coleta de evidências sobre bens integrantes do ativo permanente, estoques, numerários em mãos, títulos negociáveis e outros valores mobiliários. 2. Confirmação Externa ou Circularização Por meio desta técnica o auditor obtém uma declaração escrita junto a fontes externas (terceiros); consiste em fazer com que a entidade auditada prepare e despache cartas dirigidas a pessoas jurídicas ou físicas com as quais mantém relações de negócio, solicitando que confirmem, em carta dirigida diretamente ao auditor, qual a situação desses negócios, em data determinada. A Circularização ou confirmação externa, também chamada de confirmação com terceiros, para Almeida (2003) é uma técnica utilizada pelo auditor para confirmar, através de cartas, bens de propriedades da empresa em poder de terceiros, direitos a receber e obrigações, conforme exemplos citados abaixo: - dinheiro em conta corrente bancária; - contas a receber de clientes; - estoques e títulos em poder de terceiros; - contas a pagar a fornecedores; - empréstimos a pagar. Esta técnica de auditoria consiste em fazer com que a entidade auditada expeça cartas dirigidas a empresas ou a pessoas com as quais mantém relação de negócios, solicitando que confirmem, através de carta dirigida diretamente ao auditor, a situação desses negócios, em data determinada. Consiste na obtenção de declaração formal de
  • 59.
    59 pessoas não ligadasa entidade auditada, de fatos relativos a operações realizadas pela entidade. O fato de as pessoas de quem as declarações são obtidas não serem ligadas, isto é, não terem interesses a proteger perante a entidade auditada, permite que as informações sejam fornecidas com isenção e possibilitem, portanto um maior grau de confiança. A circularização ou confirmação externa seria um pedido de confirmação, esta confirmação pode ser: 1. Positivo – (resposta obrigatória) sendo utilizado quando, por intermédio da entidade, o auditor solicita uma resposta a pessoa de quem deseja a confirmação de informações. Pode ser dividido da seguinte maneira: - Branco: quando não são indicados no pedido valores ou saldos a serem confirmados; - Preto: seria o inverso do branco, ou seja, quando indicados no pedido valores ou saldos, de um determinado período, a serem confirmados; 2. Negativo – (a resposta não é obrigatória) na falta de confirmação da parte da pessoa consultada, fica subentendido que ela concorda com os valores ou saldos a serem confirmados. E quando não há resposta significa a confirmação dos valores ou saldos consultados. Geralmente o pedido negativo é usado como complemento do pedido positivo. A utilização da carta registrada garante que a pessoa de quem deseja obter confirmação recebeu o pedido. Aplicação: coleta de evidências sobre contas a pagar e receber, saldos bancários, saldos de empréstimos, estoques em poder de terceiros, passivos contingentes, coberturas de seguros e credores em geral. Modelo de carta para clientes:
  • 60.
    60 Modelo de cartapara clientes: ________________, _____, de ___________ de 20____. (Nome e endereço do Cliente ou fornecedor) Prezados Senhores: Para fins de simples conferência, é favor confirmar diretamente aos nossos auditores o saldo de nossa conta em ......... de ........................ 20........., no total de R$ ............ conforme abaixo especificado, utilizando-se para tanto o incluso envelope selado. Se algum valor relacionado tiver sido liquidado ou estiver em divergência com os registros de V. Sas., pedimos indicar na coluna “Observações” a data do pagamento ou a natureza da divergência. Antecipadamente gratos, subscrevemos-nos, atenciosamente, (Assinatura da empresa auditada) ............................................................................................................................. A – (Nome e endereço do auditor) credor Confirmamos a exatidão do saldo -------- de R$ ...................................... devedor em nossa conta, nos livros da empresa: ............................................................ em .............. de ................................ de 20......... . Nº da duplicata / Vencimento / Importância / Data do pagamento ou Observações ________________ , _____ de ____________ de 20 _____ . Assinatura e carimbo (do cliente)
  • 61.
    61 3. Inspeção Documental Estatécnica é utilizada pelo auditor para examinar a comprovação documental das transações; compreende a verificação da legitimidade do documento, autorização cabível (geral ou específica) e correta contabilização da transação. Tendo como evidência os documentos hábeis. Para Crepaldi (2000) a técnica de inspeção documental tem como finalidade comprovar as transações legais, comerciais ou de controle, evidenciadas por documentos comprobatórios da efetividade destas transações. O auditor ao realizar o exame dos documentos originais, deverá verificar: - Autenticidade, se o documento é realmente verdadeiro e fidedigno; - Normalidade, se realmente refere-se à operação contabilizada e se a operação corresponde com os objetivos da empresa; - Aprovação, se o documento está corretamente preenchido, até mesmo com data, destinatário, cálculos, entre outros dados. - Registro, comprovando que o registro das operações é adequado em função da documentação examinada e se esta refletida contabilmente em conta apropriadas. E se o documento examinado for oficial, contrato e escritura, o auditor deverá verificar se existe o registro em órgão competente, retirando a possibilidade de suspeita. De acordo com Almeida (2003) existem dois tipos de documentos: - Documentos Internos – são produzidos pela própria entidade, exemplos: relatório de despesas; boletim de caixa; requisição de compra; folha de pagamento; registro de empregados; livros sociais como: atas de reunião de acionistas, conselho de administração, diretoria e conselho fiscal; entre outros. - Documentos Externos - são fornecidos por terceiros à empresa, onde geralmente comprovam algum tipo de transação. E o auditor ao analisar os documentos externos tem o objetivo de verificar a veracidade dos valores registrados. Estes documentos representam os comprovantes hábeis que suportam os lançamentos contábeis nas contas de ativo, passivo, receita e despesa. Exemplos: notas fiscais, faturas e duplicatas de fornecedores;
  • 62.
    62 contratos; certificados depropriedade de veículos; apólice de seguro; contratos. Aplicação: a inspeção documental se aplica a todos os documentos, registros e relatórios que chegam ao conhecimento do auditor; o contrato íntimo com a documentação da entidade auditada faz com que o auditor possa identificar rapidamente itens ou transações aparentemente não usuais e que merecem maior atenção e exame mais cuidadoso. 4. Conferência Aritimética (Recálculos) Esta é uma técnica utilizada pelo auditor para fazer cálculos, quer na forma de soma, conferência ou alguma outra; os cálculos não precisam ser refeitos exatamente na forma original, podendo ser realizados de forma global. Recálculos globais, um exemplo a ser citado: depreciação; Recálculo detalhado: amortização de empréstimo. O contador realiza diversos cálculos para a elaboração das demonstrações financeiras, e quando comete um erro de cálculo, significa que as demonstrações terão informações errôneas. Desta forma, o auditor precisa conferir todos os itens, mesmo se este já foi conferido pela empresa. Através da técnica de recálculos, também chamada de técnica de conferência de cálculos, o mesmo tem capacidade para constatar a adequação das operações aritméticas e financeiras. Apesar de ser considerada a técnica mais simples e completa por si mesma, é a única que consegue constatar as diversas operações que envolvam somas e cálculos. Exemplos de transações onde o auditor necessita utilizar esta técnica de auditoria - Recálculo ou Conferência de Cálculos, (ATTIE, 1998): - Cálculo de valorização de estoques; - Somas do razão/diário auxiliar de clientes/fornecedores; - Cálculo da equivalência patrimonial sobre os investimentos; - Cálculo dos dividendos a distribuir aos acionistas; - Cálculos de amortização de despesas antecipadas e diferidas; - Cálculos das depreciações dos bens do ativo imobilizado; - Cálculos de variação monetária e cambial sobre empréstimos;
  • 63.
    63 - Cálculos dosjuros provisionados. Todos estes cálculos e somas citados a cima, necessitam da conferência do auditor, sendo que provam somente a exatidão matemática, e para determinar a validade dos algarismos componentes é necessário realizar outros testes. Aplicação: aplica-se para refazer os cálculos realizados no sistema contábil, nos livros de contas e demonstrações financeiras. 5. Observação e Averiguação Estas duas técnicas são complementares, visto que pela observação o auditor observa continuamente as atividades da entidade auditada, buscando possíveis desvios em relação às políticas, normas e procedimentos estabelecidos, enquanto que pela averiguação, o auditor faz perguntas aos administradores e funcionários da entidade auditada, visando obter esclarecimentos quanto a certas questões importantes. A observação consiste no acompanhamento de processo ou procedimento de sua execução, podendo revelar erros, problemas ou deficiências. De acordo com Attie (1998, pág. 143) podemos citar alguns exemplos de procedimentos de auditoria de observação: - observação de despesas consideradas como disponível; - observação de itens de movimentação morosa ou obsoletos durante a contagem de estoques; - observação quanto a uniformidade de obediência aos princípios de contabilidade; - observação quanto a correta classificação contábil; - observação de passivos não registrados. Um exemplo prático a ser citado seria: ao avaliar a possibilidade de mercadorias saírem de um estabelecimento industrial sem a devida documentação, o auditor pode observar se os procedimentos de controle interno previstos estão sendo cumpridos, no sentido de se identificar a circulação de mercadorias, mediante a conferência das mercadorias e da documentação exigida, no momento da saída. Trata-se de um teste de observância flagrante.
  • 64.
    64 Aplicação: são técnicasutilizadas ao longo de todo o processo de auditoria, tanto para o teste controles internos quanto para o teste de saldos contábeis. 6. Correlação (Cruzamento) É a técnica pela qual o auditor inicialmente se utiliza do método das partidas dobradas para o reconhecimento das transações, posteriormente compara os saldos das contas ou grupos de contas, das demonstrações contábeis em curso, com as contas e grupos de contas correspondentes de anos anteriores, pesquisando, assim, as variações ocorridas mais significativas. É considerada a técnica de correlação das informações obtidas, um relacionamento harmônico do sistema contábil de partidas dobradas. O auditor, no momento da realização do trabalho de auditoria, com certeza efetuará serviços que terão alguma relação com outras áreas do resultado do exercício ou do balanço. O auditor estará realizando a correlação das informações obtidas, quando for observado o relacionamento entre estas áreas. Podemos citar alguns exemplos de procedimentos de auditoria referente a correlação (ATTIE, 1998, pág. 142): - recebimentos de duplicatas a receber, que afetam as disponibilidades e contas a receber; - pagamentos a fornecedores, que afetam contas a pagar e o disponível; - constituição da provisão para crédito de liquidação duvidosa, que afeta o resultado e as contas a receber; - depreciação do imobilizado, que afeta o resultado e as depreciações acumuladas. Aplicação: esta técnica é empregada para fazer uma revisão analítica das contas e grupos de contas das demonstrações contábeis da entidade auditada. 7. Revisão Analítica Segundo Almeida (2003) a revisão analítica tem como objetivo detectar e analisar situações anormais e significativas constadas nas demonstrações contábeis, mais precisamente nas contas do balanço patrimonial e nas da demonstração do
  • 65.
    65 resultado do exercício.Auxiliando assim, a identificação de áreas com problemas ou prioritárias, onde o auditor terá que concentrar mais sua atenção. As situações anormais que mais geram preocupações para os auditores são: - registro de transação fora dos princípios de contabilidade geralmente aceitos; - mudança na aplicação de um princípio contábil (inconsistência); - erro; - irregularidade. O auditor necessita também estabelecer o inter-relacionamento entre as contas e transações, exemplos: - vendas e contas a receber; - custo das vendas e estoques; - imposto sobre vendas (ICMS, IPI, ISS, PIS, etc) e vendas; - salários e encargos sociais (INSS e FGTS); entre outros exemplos. E se o auditor encontrar situações anormais significativas na empresa auditada, após a execução dos procedimentos citados acima, deverá analisar suas causas e determinar as influências nas demonstrações financeiras e em seu parecer. A revisão analítica deve ser realizada na visita preliminar e antes dos testes nas contas de ativo, passivo, receitas e despesas, ajudando o auditor no planejamento do serviço de auditoria e na determinação do volume, tipos e épocas de aplicação dos procedimentos de auditoria, e sendo complementada na visita final. O auditor deve calcular os índices econômico-financeiros como parte do serviço de revisão analítica. Esses índices quando são comparados com os de outras empresas, mas do mesmo ramo, ou com índices de anos anteriores da mesma empresa, gera uma sensibilidade ao auditor sobre tendências e flutuações incomuns. Para Almeida (2003) os principais índices utilizados pelos auditores são os seguintes: - Índices de Liquidez; - Índices de Capitalização; - Índices de Lucratividade; - Índices de Rotatividade; - Índices de Volume de Operações.
  • 66.
    66 19 PARECER DEAUDITORIA: REDAÇÃO, MODALIDADES E DESTINATÁRIOS Parecer de Auditoria (NBC T 11, Item – 11.3) O “Parecer do Auditor Independente”, é o documento mediante o qual o auditor expressa sua opinião, de forma clara e objetiva, sobre as demonstrações contábeis nele indicadas. O auditor assume, através do parecer, responsabilidade técnico- profissional definida, inclusive de ordem pública. O parecer representa a etapa final do trabalho do auditor. Os Parágrafos do Parecer são considerados os seguintes: Parágrafo Introdutório – estabelece o propósito do trabalho realizado, identificando as demonstrações contábeis auditadas, e define as responsabilidades da administração da entidade e dos auditores; Parágrafo de Extensão – determina a abrangência/extensão do trabalho de auditoria; Parágrafo de Opinião – expressa a opinião dos auditores sobre as demonstrações contábeis auditadas. Os Aspectos Observados na Emissão do Parecer: - Conteúdo e forma de apresentação das demonstrações contábeis; - Limitações impostas a extensão do trabalho; - Incertezas quanto a fatos/eventos relevantes; - Demonstrações contábeis que não foram auditadas. Para Sá (2002) A redação do parecer de auditoria pode ser considerada variável, naturalmente, está de acordo com o seu objetivo e as cautelas do auditor quanto as suas afirmativas. Por exemplo, a redação de um parecer sobre a verificação de estoques seria diferente da redação de outras análises. Para cada caso, deve constar na redação o que realmente interessa, não fugindo do assunto. Em condições normais, o parecer é dirigido aos acionistas, cotistas, ou sócios, ao conselho de administração ou a diretoria da entidade, ou outro órgão equivalente, segundo a natureza desta. Em circunstâncias próprias, o parecer é dirigido ao contratante dos serviços. O parecer deve identificar as demonstrações contábeis sobre as quais o auditor está expressando sua opinião, indicando, outrossim, o nome da entidade, as datas e
  • 67.
    67 períodos a quecorrespondem, devendo constar no parecer a mesma data da conclusão do trabalho de auditoria. O parecer deve ser datado e assinado pelo contador responsável pelos trabalhos, e conter seu número de registro no Conselho Regional de Contabilidade. No caso de companhias abertas, o contador deverá ser registrado na CVM. O parecer de auditoria classifica-se em 4 tipos de pareceres, segundo a natureza da opinião do auditor que contem, em: Parecer Sem Ressalva (NBC T 11, Item – 11.3.2) O parecer sem ressalvas também pode ser chamado de parecer limpo, ele é emitido quando as demonstrações contábeis examinadas representam adequadamente a posição patrimonial, financeira e de resultado da entidade, sendo elaboradas de acordo com as Normas e Princípios Fundamentais de Contabilidade, em todo os seus aspectos relevantes. O auditor não deve emitir parecer sem ressalva quando existir qualquer das circunstâncias seguintes, que, na sua opinião, tenham efeitos relevantes para as demonstrações contábeis: a. Discordância com a administração da entidade a respeito do conteúdo e/ou forma de apresentação das demonstrações contábeis; b. Limitação na extensão do seu trabalho Quando ocorrer incerteza em relação a fato relevante, cujo desfecho poderá afetar significativamente a posição patrimonial e financeira da entidade, bem como o resultado das suas operações, deve o auditor acionar um parágrafo de ênfase em seu parecer, após o parágrafo de opinião, fazendo referência a nota explicativa da administração, que deve descrever de forma mais extensa, a natureza e, quando possível, o efeito da incerteza. Na hipótese do emprego de parágrafo de ênfase, o parecer permanece na condição de parecer sem ressalva. Parecer Com Ressalva (NBC T 11, Item –11.3.4) O parecer com ressalva é emitido quando o auditor conclui que o efeito de alguma discordância com a administração quanto ao conteúdo ou forma de apresentação das demonstrações contábeis ou limitação na extensão de um certo
  • 68.
    68 trabalho não érelevante o suficiente para emitir um parecer adverso ou com abstenção de opinião. O parecer com ressalva deve obedecer ao modelo do parecer sem ressalva, com a utilização das expressões “exceto por”, “exceto quanto” ou “com exceção de” referindo-se aos efeitos do assunto objeto da ressalva. Parecer Adverso (NBC T 11, Item – 11.3.5) O auditor deve emitir parecer adverso quando verificar que as demonstrações contábeis estão incorretas ou incompletas, em tal magnitude que impossibilite a emissão do parecer com ressalva. Parecer com Abstenção de Opinião (NBC T 11, Item – 11.3.5) É aquele quando o auditor não consegue obter as evidências/provas suficientes para fundamentar sua opinião sobre as demonstrações contábeis, em função de limitação excessiva na extensão do trabalho de auditoria. A abstenção de opinião em relação às demonstrações contábeis tomadas em conjunto não elimina a responsabilidade do auditor de mencionar, no parecer, qualquer desvio relevante que possa influenciar a decisão do usuário dessas demonstrações. Existem situações que levam o auditor a emitir parecer diferente desses quatro citados a cima, como é o caso do Parecer das Demonstrações Contábeis Consolidadas (NBC T 11, Item – 11.3.10), onde auditor poderá expressar opinião sobre as demonstrações contábeis apresentadas de forma condensada (ou consolidadas), desde que tenha emitido opinião sobre as demonstrações contábeis originais. A entrega do parecer representa a conclusão do trabalho de auditoria.
  • 69.
    69 20 OS TIPOSDE AUDITORIA NAS EMPRESAS PÚBLICAS E PRIVADAS Tipos de Auditoria Governamental: Segundo Lima e Castro (2003) os tipos de auditoria governamental são: - Avaliação da Gestão: Objetiva emitir opinião com vista em certificar a regularidade das contas, verificar a execução de contratos, convênios, acordos e ajustes, a probidade na aplicação de recursos públicos e na guarda de administração de valores e outros bens da entidade ou a ela confiados. - Acompanhamento da Gestão: Tem como objetivo atuar em tempo real sobre os atos efetivos e os efeitos potenciais positivos e negativos de uma unidade ou entidade federal, evidenciando melhorias e economias existentes no processo ou prevenindo gargalos no desempenho de sua missão institucional. - Auditoria Contábil: Compreende o exame dos registros e documentos e a coleta de informações e confirmações mediante controle de uma unidade, entidade ou projeto. Objetiva obter elementos comprovatórios que permitam opinar se os registros contábeis foram efetuados de acordo com os Princípios Fundamentais da Contabilidade e se as demonstrações que deles se originaram refletem adequadamente a situação econômico-financeira do patrimônio. - Auditoria Operacional: Avalia as ações gerenciais e os procedimentos relacionados aos processos operacionais, das unidades da administração pública, programas de governo, projetos e atividades com o objetivo de emitir opinião fundamentada sobre a eficiência, eficácia e economicidade. É uma atividade de assessoramento ao gestor público. - Auditoria Especial: Tem por objetivo avaliar os fatos e situações considerados relevantes de natureza incomum ou extraordinária. Também é realizada para atender determinações expressas da autoridade competente.
  • 70.
    70 21 AUDITORIA GOVERNAMENTALOU AUDITORIA NO SETOR PÚBLICO Conceito: Para Lima e Castro (2003) a auditoria no setor público é o conjunto de técnicas que visa avaliar a gestão pública pelos processos e resultados gerenciais e a aplicação de recursos públicos por entidades de direito público e privado, mediante confrontação de determinado critério técnico, operacional ou legal. É uma ferramenta de controle do estado para melhor aplicação de seus recursos, visando corrigir desperdício, improbidade, negligência e omissão. Objetivo: O objetivo da auditoria governamental é garantir os resultados operacionais da empresa pública, comprovando a legalidade e a legitimidade dos atos e fatos administrativos, bem como avaliar os resultados alcançados sob aspectos da eficiência, eficácia e economicidade da gestão orçamentária, financeira, patrimonial, operacional, contábil e finalística das unidades e entidades da administração pública, em todas as suas esferas de governo e níveis de poder, e ainda a aplicação de recursos públicos por entidades de direito privado. 21.1 Tipos de Auditoria Governamental Segundo Lima e Castro (2003) os tipos de auditoria governamental são: - Avaliação da Gestão: Objetiva emitir opinião com vista em certificar a regularidade das contas, verificar a execução de contratos, convênios, acordos e ajustes, a probidade na aplicação de recursos públicos e na guarda de administração de valores e outros bens da entidade ou a ela confiados. - Acompanhamento da Gestão: Tem como objetivo atuar em tempo real sobre os atos efetivos e os efeitos potenciais positivos e negativos de uma unidade ou entidade federal, evidenciando melhorias e economias existentes no processo ou prevenindo gargalos no desempenho de sua missão institucional. - Auditoria Contábil: Compreende o exame dos registros e documentos e a coleta de informações e confirmações mediante controle de uma unidade, entidade ou projeto. Objetiva obter elementos comprovatórios que permitam opinar se os registros contábeis foram efetuados de acordo com os Princípios Fundamentais da
  • 71.
    71 Contabilidade e seas demonstrações que deles se originaram refletem adequadamente a situação econômico-financeira do patrimônio. - Auditoria Operacional: Avalia as ações gerenciais e os procedimentos relacionados aos processos operacionais, das unidades da administração pública, programas de governo, projetos e atividades com o objetivo de emitir opinião fundamentada sobre a eficiência, eficácia e economicidade. É uma atividade de assessoramento ao gestor público. - Auditoria Especial: Tem por objetivo avaliar os fatos e situações considerados relevantes de natureza incomum ou extraordinária. Também é realizada para atender determinações expressas da autoridade competente. 21.2 Controle Externo A constituição Federal estabelece que a fiscalização será exercida pelo Congresso Nacional, com o auxílio do Tribunal de Contas da União, mediante controle externo, e pelo sistema de controle interno de cada poder. O procedimento ordinário de realização do controle externo dá-se pelos processos de tomada e prestação de contas, complementado basicamente por auditorias, inspeções e acompanhamento da execução das atividades realizadas pelos órgãos e entidades durante o exercício financeiro, em que os fiscalizados enviarão, anualmente, aos Tribunais de Contas, documentos de comprovação da gestão. Poder legislativo e Controle externo: A ação fiscalizadora do Congresso Nacional é uma atividade de caráter contínuo, uma vez que monitora a aplicação dos recursos do orçamento do exercício, e com base nos resultados do acompanhamento e das eventuais avaliações, propõe alterações para futuros planos e orçamentos. A Constituição Federal de 1988 garantiu aos parlamentos brasileiroso pleno exercício das funções de fiscalização e controle, bem como os meios para conhecer a realidade das contas públicas e o desempenho do governo federal. A atividade fiscalizadora do Congresso Nacional, especialmente no que se refere ao orçamento, pode assumir várias formas, entre as quais se destacam:
  • 72.
    72 - avaliações depolíticas de caráter macro, por exemplo: a dívida externa ou o sistema de saúde; - estudos de alguns programas ou projetos específicos, a exemplo da merenda escolar ou da reforma agrária; - análise do desempenho de órgãos e programas governamentais; - acompanhamento, de forma sistemática, da execução orçamentária da receita e da despesa, por meio de sistemas informatizados; e - investigação de denúncias sobre ilegalidades ou má aplicação de recursos públicos. Tribunal de Contas da União e controle externo: Os agentes administradores atuam como representantes de terceiros, isto é, do povo, pois os poderes que exercem não são próprios, mas atuados por representação, já que todo poder emana do povo e em seu nome é exercido. Os governantes, portanto, são gestores de bens alheios. Assim, é necessária a existência de um órgão que possa controlar a conduta administrativa desgarrada dessa função que lhe cabe e que possa ainda defender a administração contra o próprio administrador. O Tribunal de Contas cumpre esse papel. O Tribunal de Contas da União é órgão colegiado e suas deliberações são tomadas no Plenário ou em suas duas câmaras, podendo ocorrer, esporadicamente, decisões por despacho singular, nos casos previstos no regimento interno. A função sancionadora do Tribunal de Contas da União configura-se na aplicação aos responsáveis, em caso de ilegalidade de despesa ou irregularidade de contas, das seguintes sanções, isolada ou cumulativamente: - recolhimento do débito eventualmente apurado; - aplicação de multa ao agente público proporcional ao valor de prejuízo causado ao erário; o montante do dano é o limite máximo da penalidade; - declaração de inidoneidade do responsável por fraude em licitação para participar, por até cinco anos, de certames licitatórios promovidos pela administração pública, entre outros.
  • 73.
    73 21.3 Controle InternoGovernamental O controle interno é exercido por órgão da administração da entidade auditada ou por seus delegados. Será constituído por um plano de organização, de métodos e medidas para proteger seus ativos, verificar a exatidão e a fidedignidade dos dados contábeis, incrementar a eficiência operacional e promover a obediência às diretrizes administrativas estabelecidas pelo sistema de controle interno de cada poder. Atuação do controle interno: 1) Tomada de contas: no caso dos ordenadores de despesa das unidades da administração direta federal; daqueles que arrecadem, gerenciem ou guardem dinheiro, valores e bens da união, ou que por ele respondam; e daqueles que derem causa a perda, subtração, extravio ou estrago de valores, bens materiais públicos pelos quais sejam responsáveis; 2) Prestação de Contas: no caso de dirigentes das entidades supervisionadas da administração indireta federal; dos responsáveis por entidades ou organizações, de direito público ou privado, que utilizem contribuições para fins sociais, recebam subvenções ou transferências à conta do tesouro; e das pessoas físicas que recebam recursos governamentais, para atender necessidades previstas em lei. Princípios do Controle Interno Governamental: Lima e Castro(2003) destacam os princípios do controle interno governamental: • Relação custo benefício: o custo do controle não deve exceder os benefícios por ele proporcionados; • Qualificação adequada, treinamento e rodízio de funcionários: deve existir uma política de pessoal que faça a seleção e treinamento funcional de forma criteriosa e sistematizada, rodízio de funções com vista em reduzir e eliminar fraudes e funcionários gozem férias regularmente; • Delegação de poderes e determinação de responsabilidades: deverá ser indicada com precisão a autoridade delegante, a delegada e o objeto da delegação; • Segregação de funções: deverá haver separação entre as funções de autorização e da aprovação de operações, execução, controle e contabilidade;
  • 74.
    74 • Instruções devidamenteformalizadas: os procedimentos devem ser disciplinados e formalizados por meio de instrumentos eficazes de forma clara objetiva e legítima; • Controle sobre as transações: deverá haver acompanhamento de fatos contábeis, financeiros e operacionais, relacionando-os com a finalidade do órgão/entidade;e • Aderência às diretrizes e normas legais: deverá haver sistemas que assegurem a observância às diretrizes, aos planos, às normas aos regulamentos e aos procedimentos administrativos internos. 21.4 Auditoria independente no setor público As Secretarias de Controle poderão contratar serviços de empresas de auditoria independente quando houver caráter de emergência ou de excepcionalidade, observando o processo licitatório, para, sob sua coordenação, atuar em instituições organizadas sob a forma de sociedades de economia mista e empresas públicas. 21.5 Diferenças em relação à auditoria tradicional Na fase de planejamento, a auditoria integrada identifica macroatividades, controles e sistemas e seleciona, entre eles, os julgados essenciais para o correto uso dos recursos dentro da organização. Os itens selecionados constituem o objeto da auditoria integrada, ou seja, a auditoria é conduzida em base seletiva, parte por parte, em determinado período de tempo. O plano de auditoria integrada deverá conter, no mínimo, as seguintes informações: - o nome da entidade ou programa auditado, com aspectos importantes de seu campo de atuação, missão e objetivos atuais; - a legislação e as normas aplicáveis; - os principais sistemas de controles internos, com seus pontos fortes e fracos, seus pontos críticos e o grau de confiança depositado; - o risco da auditoria;
  • 75.
    75 - os destinatáriosdo relatório de auditoria; - o objetivo geral e os objetivos específicos; - o cronograma de execução dos trabalhos; - estimativa de custos, entre outros. 21.6 Fiscalização no setor público A fiscalização é considerada uma técnica de controle que visa comprovar se o objeto dos programas de governo existe, se corresponde as especificações estabelecidas, se atende as necessidades para as quais foi definido, se guarda coerência com as condições e características pretendidas e se os mecanismos de controle administrativo são eficientes. A finalidade da fiscalização é avaliar a execução dos programas de governo relacionados ou não nos orçamentos da União e no plano plurianual. 21.7 Relatório de auditoria O relatório de auditoria constitui-se na forma pela qual os resultados dos trabalhos realizados são levados ao conhecimento das autoridades competentes, como, por exemplo, o relatório de auditoria de gestão. 21.8 Parecer de auditoria O parecer de auditoria tem por objeto consignar qualquer irregularidade ou ilegalidade constada, indicando as medidas adotadas para corrigir as falhas identificadas, bem como avaliar a eficiência e a eficácia da gestão, inclusive quanto a economia de recursos públicos, como, por exemplo, o parecer de auditoria contábil da administração indireta.
  • 76.
    76 21.9 RESUMO SOBREA AUDITORIA NO SETOR PÚBLICO A fiscalização será exercida pelo Congresso Nacional mediante controle externo e pelo sistema de controle interno de cada Poder. O controle externo é aquele instittuído e exercido por órgão (Casa legislativa ou Comissão Permanente ou de Inquérito), membro do Poder Legislativo ou por órgão ou membro do Tribunal de Contas da União, dos Estados, dos Municípios ou do Distrito Federal. O controle interno é exercido por órgão da administração da entidade auditada ou por seus delegados. O controle interno divide-se em Controle Interno Contábil e Controle Interno Administrativo. Para exercer o controle dos recursos públicos, o sistema de controle interno do Poder Executivo Federal utiliza-se das técnicas de auditoria e fiscalização. São princípios de controle interno: relação custo/benefício; qualificação adequada, treinamento e rodízio de funcionários; delegação de poderes e determinação de responsabilidades; segregação de funções; instruções devidamente formalizadas; controle sobre as transações e aderência as diretrizes e normas legais. A auditoria governamental é o conjunto de técnicas que visa avaliar a gestão pública, pelos processos e resultados gerenciais, e a aplicação de recursos públicos por entidades de direito público e privado, mediante a confrontação entre uma situação encontrada com determinado critério técnico, operacional ou legal. O objetivo da auditoria governamental é garantir os resultados operacionais da coisa pública, comprovando a legalidade e a legitimidade dos atos e fatos administrativos, bem como avaliar os resultados alcançados sob aspectos da
  • 77.
    77 eficiência, eficácia eeconomicidade da gestão orçamentária, financeira, patrimonial, operacional, contábil e finalística das unidades e entidades da administração pública, em todas as suas esferas de governo e níveis de poder, e ainda a aplicação de recursos públicos por entidades de direito privado. Os tipos de auditoria governamental são auditoria de avaliação da gestão, auditoria de acompanhamento da gestão, auditoria contábil, auditoria operacional e auditoria especial. A fiscalização é uma técnica de controle que visa comprovar se o objeto dos programas de governo existe, se corresponde as especificações estabelecidas, se atende as necessidades para as quais foi definido, se guarda coerência com as condições e características pretendidas e se os mecanismos de controle administrativo são eficientes.
  • 78.
    78 22 REFERÊNCIAS ALMEIDA, MarceloC. Auditoria: um curso moderno e completo. 6. ed. – São Paulo: Atlas, 2003. CFC. Princípios Fundamentais e normas brasileiras de contabilidade, de auditoria e perícia. Brasília: CFC, 2006. CREPALDI, Silvio Aparecido. Auditoria Contábil: Teoria e Prática. São Paulo: Atlas, 2000. GIL, Antonio de Loureiro. Auditoria de Negócios: Auditoria Governamental – contingências versus qualidade. 2 ed. – São Paulo: Atlas, 2002. LIMA, Diana Vaz de & CASTRO, Róbison Gonçalves. Fundamentos da Auditoria Governamental e Empresarial. São Paulo: Atlas, 2003. MARTINELLI AUDITORES. Apostila curso evolução da auditoria. São Paulo: Unicamp, 2002. SÁ, Antonio Lopes De. Curso de Auditoria. 9ª ed. – São Paulo: Atlas, 2000. VINAGRE, Maria de F. M. A importância da evidência em auditoria. Disponível em: <http://www.biblioteca.sebrae.com.br/bds/BDS.nsf/C7AED7E6A6531D6D03256FDC00 515A42/$File/NT000A6492.pdf> Acesso em 15 jan 2007.