Arquivo – Organização e Manutenção
UFCD 0653
346035
Técnicos Administrativos
UFCD 0653
UFCD 0653
Arquivo – Organização e Manutenção
346035 Técnicos Administrativos
Página 2 de 45
Objectivos
INTRODUÇÃO
No final desta unidade temática, os formandos deverão estar habilitados a:
Identificar e aplicar as regras de funcionamento do arquivo, de acordo com as técnicas de
tratamento de informação documental.
.
Conteúdos programáticos
Arquivo – conceitos fundamentais
Conceito, funções e características do arquivo
Tipologia da documentação interna e externa (processos registos, coleções e dossiers temáticos)
As unidades arquivísticas: constituição. Ordenação e tipos.
Transferência/Incorporação de documentos
Arquivo como sistema de informação
Operações com arquivo (recolha, separação, recepção, registo, análise, tratamento,
registo/descrição, despacho/difusão, expedição e arquivo)
Técnicas e métodos de arquivo
Sistemas de classificação dos documentos / codificação
Formas de recuperação e controlo dos registos
Actualização do arquivo
Prazos de conservação de documentos (utilidade histórica e historicidades)
Equipamentos de arquivo
Plano de arquivo
Novas tecnologias em arquivo
Sistemas magnéticos, ópticos e micrográficos
Utilidade da micro-informática na gestão da documentação
UFCD 0653
Arquivo – Organização e Manutenção
346035 Técnicos Administrativos
Página 3 de 45
ÍNDICE
Origem do arquivo..............................................................................................................................................4
O documento na empresa..................................................................................................................................5
Arquivo conceitos fundamentais........................................................................................................................6
O que é o arquivo? .............................................................................................................................................6
Microfilmagem ...................................................................................................................................................7
Legislação aplicável ......................................................................................................................................... 11
Organização e manutenção............................................................................................................................. 12
Tipos de classificação de arquivo .................................................................................................................... 15
Ordenação alfabética ...................................................................................................................................... 16
Regras da ordenação alfabética ...................................................................................................................... 17
Ordenação numérica....................................................................................................................................... 20
Classificação geográfica................................................................................................................................... 21
Classificação cronológica................................................................................................................................. 22
Classificação ideológica ................................................................................................................................... 23
Ordenação decimal.......................................................................................................................................... 23
Sistemas magnéticos, opticos e micográficos ................................................................................................. 23
Sistemas de ordenação.................................................................................................................................... 25
Características dos arquivos............................................................................................................................ 26
Equipamentos de arquivo................................................................................................................................ 31
Prazo de conservação de documentos............................................................................................................ 33
Plano de arquivo.............................................................................................................................................. 35
Arquivologia e Arquivistas............................................................................................................................... 38
Anexos ............................................................................................................................................................. 40
Regras para a utilização do sistema alfabético................................................................................................ 40
Atividades............................................................................................................ Erro! Marcador não definido.
Circuito da Correspondência ........................................................................................................................... 44
Bibliografia e Netgrafia.................................................................................................................................... 45
UFCD 0653
Arquivo – Organização e Manutenção
Página 4 de 45
Origem do Arquivo
Etimologicamente, o vocábulo “arquivo” provém do grego “archeion” que seria composto
de dois elementos: ARKHAIOS, antigo e EPO, dispor, ter cuidado, e deu origem em latim
“archivum”.
Arquivo, significaria, portanto, a arrumação de coisas antigas.
Os arquivos, como instituição, tiveram a sua origem na antiga civilização grega.
Nos séculos IV e V e a.C. Os atenienses guardavam no Metroon, templo da
mãe dos deuses, os tratados, leis, minutas da assembleia popular e outros
documentos oficias.
Entre os documentos encontrava-se o discurso que Sócrates escrevera em
sua defesa pessoal, peças de ésquilo, sófocles e eurípedes, etc. Esses
documentos foram conservados através dos tempos de tal forma que ainda hoje se
encontram preservados, já não em arquivos, mas em instituições específicas
(museus).
Em Portugal os arquivos não foram designados sempre da mesma forma:
• Monarquia: carteiras ou cartórios -
locais onde se guardavam as cartas,
títulos, escritas, bulas pontifícias e
outros documentos de vital
importância para o reino,
posteriormente denominados pelo
nome de Tombos.
346035 Técnicos Administrativos
UFCD 0653
Arquivo – Organização e Manutenção
346035 Técnicos Administrativos
Página 5 de 45
O Arquivo Real Português, fundado por D. Fernando I, ficou conhecido por Torre do
Tombo por ter sido instalado numa torre nas muralhas do forte onde vivia o referido
monarca.
O documento na empresa
O documento é um registo que reproduz ou representa, uma coisa ou uma pessoa,
podendo servir de meio de prova ou de confirmação de um acontecimento, situação ou
ocorrência.
A empresa apresenta através de documentos os factos relativos à sua
actividade.
Os documentos constituem a memória da empresa.
Habitualmente o documento é escrito, este pode também ter outro suporte material além
Do papel, registo em DVD, CD, pendrive, microfilme, etc.
UFCD 0653
Arquivo – Organização e Manutenção
346035 Técnicos Administrativos
Página 6 de 45
Arquivo conceitos fundamentais
As empresas lidam, diariamente, com uma grande quantidade de documentos que chegam e
partem da empresa. Por imposições legais, muita desta documentação deve ser arquivada
É, igualmente, fundamental que a empresa possua uma gestão racional e eficaz desta informação,
no sentido de evitar:
Perda de tempo na pesquisa da informação
Que informação útil não caia no esquecimento ou que nunca seja utilizada
Extravios de documentação
A desorganização dos serviços, o que vai influenciar o funcionamento de toda a
empresa e, consequentemente a produtividade
O que é o arquivo?
Conjunto de documentos, qualquer que seja a sua data, forma, o seu suporte material,
elaborados ou recebidos por um organismo público ou privado em função da sua
actividade e conservado para efeitos administrativos.
Um local destinado á conservação e guarda de documentos devidamente classificados
e ordenados
OU AINDA
Uma unidade de serviço administrativo especializado cuja missão consiste em receber,
classificar, guardar e emprestar documentos. Neste sentido o arquivo funciona como a
memória organizada da instituição que serve
Sabemos também que a informação, antes de ser arquivada, sofre um tratamento – classificação e
ordenação
Assim sendo, por arquivo entende-se:
“O local onde é, guardada toda a informação de interesse, depois de ter sido
devidamente tratada, ou seja, classificada e ordenada”
UFCD 0653
Arquivo – Organização e Manutenção
346035 Técnicos Administrativos
Página 7 de 45
Microfilmagem
A microfilmagem é um sistema de gestão e preservação de informação, mediante a
captação das imagens de documentos por processo fotográfico. O microfilme reduz
drasticamente o volume dos arquivos, sendo um meio de armazenamento mais racional e
prático, proporcionando acesso eficiente, rápido, limpo e seguro às informações
arquivadas, e a baixo custo.
Portugal possui legislação específica, que autoriza as actividades de microfilmagem no
país, estabelecendo que o microfilme reproduz os mesmos efeitos legais dos documentos
originais, podendo estes serem eliminados após a microfilmagem.
O microfilme cópia destina-se ao manuseio diário. Enquanto, que o original tem por
finalidade garantir a integridade e preservação das informações, podendo ser mantido em
arquivos de segurança.
A microfilmagem é um processo frequentemente usado em organismos oficiais, grandes
empresas comerciais ou industriais, bancos, seguros, (….).
Fases a seguir na microfilmagem:
1. Selecção e ordenação dos documentos;
2. Utilização de máquinas próprias;
3. Revelação do filme;
4. Utilizar uma leitura de micro fichas.
RAPIDEZ DE ACESSO À INFORMAÇÃO
É evidente que localizar um documento em microfilme, é incomparavelmente mais rápido,
do que em arquivos convencionais ou quilométricos corredores com caixas de
documentos. É possível seleccionar um documento entre milhões em apenas alguns
segundos (em alguns casos fracções de segundos), sem ser necessário sair da cadeira.
UFCD 0653
Arquivo – Organização e Manutenção
346035 Técnicos Administrativos
Página 8 de 45
REDUÇÃO DE ESPAÇO
A típica redução de espaço proporcionada pelo microfilme, é de 98% ou mesmo superior.
Toda a documentação de um normal arquivo de aço com 4 gavetas, poderá estar contida
em tão somente 2 rolos de microfilme, que cabem em uma única mão.
FÁCIL MANUSEIO DA INFORMAÇÃO
Um dos mais acentuados problemas dos que manuseiam pequenas ou grandes
quantidades de documentos, é a imensa variedade de formatos, tamanhos e formas
desses papéis. O microfilme é um agente uniformizador. Esta é uma das suas mais
expressivas vantagens. Não importa o tamanho ou padrão original, em microfilme ele
estará dentro de um único formato. Dessa forma, o manuseamento da informação será
muito mais prático.
BAIXO CUSTO
Os custos totais de implementação do microfilme, variam de aplicação para aplicação e
até mesmo de empresa para empresa. Falando genericamente, o custo em alguns casos
é muito inferior ao simples custo de armazenamento do papel convencional. Um indicador
seguro de que um processo de arquivo micrográfico é económico, é o facto de os bancos
serem os principais utilizadores.
SEGURANÇA
Não existe nenhuma outra forma mais prática, económica e segura, contra sinistros
naturais ou provocados, de que o microfilme. São inúmeros os exemplos de empresas e
organismos que salvaram os seus documentos de desastres, graças ao microfilme
INTEGRIDADE DO ARQUIVO
Com a utilização do microfilme fica assegurado o arquivo correto de qualquer documentoe
a função de rearquivar um microfilme, é simplesmente rebobinar uma bobina. Não existem
caixas, caixotes, pacotes e funcionários exaustos. No microfilme, os documentos estão
sempre na ordem correta.
UFCD 0653
Arquivo – Organização e Manutenção
346035 Técnicos Administrativos
Página 9 de 45
BAIXOS CUSTOS DE MANUTENÇÃO
Considerando o grande aproveitamento de espaço proporcionado pelo microfilme,
resultando de uma grande concentração de informações, o baixo custo de manutenção é
uma consequência quase imediata.
FÁCIL E RÁPIDA REPRODUÇÃO
Todo um arquivo de microfilme pode ser fácil, rápida e economicamente duplicado.
FÁCIL DISSEMINAÇÃO DA INFORMAÇÃO
Inúmeras empresas em todo o mundo, implementaram o microfilme pelo baixo custo e
facilidade na disseminação da informação.
AUMENTO DE CAPACIDADE DE MEMÓRIA
Com o microfilme e seus sistemas, a capacidade de memória não tem limites.
Informações que hoje não são localizadas, estarão à sua disposição em microfilme, em
tempos curtíssimos.
FACILIDADE DE ACESSO A DOCUMENTAÇÃO "RARA" OU "ÚNICA"
Documentos históricos, em arquivos de outros países, estão hoje em Portugal graças ao
microfilme.
MELHORES CONDIÇÕES DE TRABALHO
Os sistemas de microfilmagem proporcionam melhores condições de trabalhos a quem
tem que manusear documentação em todas as áreas. Consequentemente a empresa
ganhará em produtividade e eficácia.
DURABILIDADE
O microfilme, é um produto dos mais duráveis, a durabilidade do microfilme é
praticamente ilimitada.
MINIMIZAÇÃO NOS CUSTOS DE TRANSPORTE
Os custos com fretes e portes pelo correio são minimizados com a implementação de
programas de microfilmagem.
UFCD 0653
Arquivo – Organização e Manutenção
346035 Técnicos Administrativos
Página 10 de 45
PRESERVAÇÃO DA NATUREZA
A maioria das empresas gasta muito mais papel e impressos do que necessitaria
consumir. Os centros de microfilmagem, podem pagar o material de consumo com a
venda de papel para reciclagem.
INTERLIGAÇÃO COM OUTRO SISTEMA
O microfilme é um dos mais versáteis sistemas de tratamento de informação. Ele
possibilita plena compatibilidade com outros sistemas existentes, tais como Sistemas
informáticos/digitalização.
INFORMAÇÃO PARA TODOS
Livros e publicações de alto custo, antes disponíveis apenas para uma faixa de alto poder
arquivístico, estão hoje ao alcance de todos. Foi por isso, que muitas escolas e
universidades implantaram programas específicos de microfilmagem.
Alto custo dos materiais e equipamentos, na maioria importados.
É difícil comparar duas imagens de um mesmo microfilme.
O documento perde o seu valor intrínseco, por exemplo, não permite que se veja a
pressão exercida ao escrever.
Nem sempre é possível termos uma imagem bem legível de documentos que se
encontram em mau estado, pois a microfilmagem não ressuscita a imagem do
documento original.
UFCD 0653
Arquivo – Organização e Manutenção
346035 Técnicos Administrativos
Página 11 de 45
Legislação aplicável
A Portaria 118/90, de 15 de Fevereiro, estabelece as condições a que deve obedecer a
microfilmagem de documentos, que tenham importância fiscal.
O Código do Imposto sobre o Rendimento das Pessoas Coletivas possibilita
a substituição, para efeitos fiscais, dos documentos de suporte dos livros
e registos contabilísticos que não sejam documentos autênticos ou
autenticados, por microfilmes que constituam sua reprodução fiel.
1º - Os documentos de suporte dos livros e registos contabilísticos que não
sejam documentos autênticos ou autenticados pode, decorridos três
exercícios após aquele a que se reportam e obtida autorização prévia do
Diretor-geral das Contribuições e Impostos, ser substituídos, para efeitos
fiscais, por microfilmes que constituam sua reprodução fiel e obedeçam às
condições estabelecidas nos números seguintes.
2º - 1. A microfilmagem será executada com o rigor técnico necessário à
obtenção da imagem perfeita dos documentos originais sobre microformas
devidamente classificadas e registadas, de forma a garantir a sua consulta e
reprodução em papel durante o período de sete anos, contando a partir do
prazo estabelecido no número anterior. 4. Todas as operações de
microfilmagem e a classificação dos suportes e das imagens obtidas serão
registadas em livro próprio, a conservar pelo prazo de sete anos, contando
nos termos do nº 1.
UFCD 0653
Arquivo – Organização e Manutenção
346035 Técnicos Administrativos
Página 12 de 45
Organização e manutenção
Principais funções:
Recolher e Ordenar a documentação: mediante a recolha, registo e
classificação dos documentos;
Fornece os documentos solicitados com rapidez para os diversos serviços;
Controlar os atos administrativos;
Conservação da documentação: não só mediante a utilização de equipamento
adequado (armários, ficheiros, etc.), como também, proporcionando condições
ambientais ideais de modo a não se danificarem os suportes (sob a acção da
humidade, calor e frio, entre outros).
Tipos de Arquivo
Tendo em conta as entidades que lhes dão origem, os arquivos podem ser:
Públicos: estatais, municipais;
Institucionais: escolas, igrejas, clubes, associações;
Comerciais: empresas;
Pessoais: cartas, originais de trabalhos, entre outros.
UFCD 0653
Arquivo – Organização e Manutenção
346035 Técnicos Administrativos
Página 13 de 45
Localização do Arquivo
O local de instalação do arquivo deve ter em conta:
Localização: deve ser acessível e com capacidade para se expandir;
Iluminação: ampla, repartida e sem incidência direta do sol;
Ventilado: ventilação natural, constante e regulável;
Higienização: limpo, bem cuidado, com desinfestação periódica;
Disposição: fácil consulta e conservação, espaço livre para deslocação.
Segurança: contra incêndio, roubo, infiltrações, entre outros.
Para organizar um arquivo é necessário:
Identificar a actividade da instituição ou empresa e da área onde trabalha;
Relacionar e organizar os diferentes documentos;
Identificar os documentos que são criados no decorrer da actividade da
empresa.
Ter em conta o custo de manutenção do arquivo;
Dimensão da empresa;
Recursos humanos e financeiros;
Frequência de consulta;
Local de arquivo;
Quantidade de documentos a arquivar.
UFCD 0653
Arquivo – Organização e Manutenção
346035 Técnicos Administrativos
Página 14 de 45
Antes de guardar os documentos nas pastas, dossiês e armários correspondentes, é
necessário cumprir algumas etapas.
Etapas a cumprir
1) Inspeção: consiste na verificação de cada documento no que diz respeito ao seu
destino, pois este pode ser para:
Arquivar;
Solicitar informação;
Verificar a existência de antecedentes (ser anexado a outro).
2) Leitura: todos os documentos devem ser lidos cuidadosamente, para que se
analise o seu conteúdo e se perceba onde vai ser arquivado. (Se já existe pasta ou
se é necessário criar uma).
3) Seleção: selecionar o material que vai ser arquivado daquele que já não tem
qualquer utilidade para a empresa ou instituição (cópias, comunicados sem
importância).
4) Marcar a hora e a data de entrada de um documento, para que não haja dúvidas
acerca da chegada desse documento.
5) Classificar: determinar como será arquivado o documento, de acordo com o
método e classificação adotados pela organização.
6) Ordenação: é a organização dos documentos dentro das pastas e destas dentro
dos arquivos. A escolha da forma de ordenação depende da natureza dos
documentos.
UFCD 0653
Arquivo – Organização e Manutenção
346035 Técnicos Administrativos
Página 15 de 45
Tipos de classificação de arquivo
❑ Classificação alfabética
❑ Classificação numérica
❑ Classificação alfanumérica
❑ Classificação cronológica
❑ Classificação geográfica
❑ Classificação ideológica
❑ Classificação decimal universal (CDU)
A classificação de documentos consiste em agrupá-los de acordo com as suas
características, estabelecendo uma ordem lógica que permita uma fácil localização
Existem diversos sistemas de classificação de documentos. A opção por um ou outro
sistema deve ser efetuada de acordo com os seguintes critérios:
Conhecimento das vantagens e inconvenientes dos diferentes sistemas
Definição dos objetivos a atingir com o arquivo
Conhecimento do tipo de documentos a arquivar
Entende-se por classificação, o processo pelo qual se torna possível dispor de uma forma
ordenada, um determinado conjunto de elementos, de modo a facilitar a sua posterior
identificação, localização e consulta.
UFCD 0653
Arquivo – Organização e Manutenção
346035 Técnicos Administrativos
Página 16 de 45
Ordenação alfabética
Quando falamos em arquivo alfabético, muitas pessoas desconhecem o fato de que há
dois critérios para a ordenação alfabética (letra por letra ou palavra por palavra), e que
ambos estão corretos.
Dispõe os documentos ou pastas de acordo com a sequência das letras do alfabeto. É um
método fácil, lógico e prático.
Podemos utilizar a ordenação com base no apelido ou numa palavra - chave (escolas
secundárias, particulares, preparatórias e universitárias).
Características
A ordenação é determinada pela sucessão das letras do
alfabeto
Vantagens
 Sistema aberto, uma vez que é sempre possível
intercalar novas fichas/documentos – novos nomes
sem existir necessidade de proceder a alterações.
 Sistema familiar, dado que a ordenação pelo alfabeto é
conhecida por todos
 Sistema complementar, pois permite a combinação com
outros sistemas
Desvantagens
 Sistema em que podem ser aplicados critérios distintos,
o que, na mesma empresa pode ocasionar transtornos
 Sistema de difícil aplicação quando o número de
documentos é muito elevado
 Sistema em que é difícil detetar extravio de
documentos
UFCD 0653
Arquivo – Organização e Manutenção
346035 Técnicos Administrativos
Página 17 de 45
Regras da ordenação alfabética
Regra 1 - Quando ao nome próprio se sucedem vários apelidos, deve-se classificar pelo
último apelido.
Nomes:
João Silva Almeida Costa
Maria Luísa Ferreira Sousa Dias
Regra 2 - Quando um nome é procedido de um título académico, de nobreza ou de
graduação, apenas se tem em conta o nome.
Nomes
Engenheiro Manuel Lopes
General Afonso Paiva
Regra 3 - As abreviações não são consideradas para efeitos de ordenação alfabética.
Nome
Luís Manuel Santos Jr.
Regra 4 - Quando um nome é precedido das abreviaturas S.,St.º, Stos, St.as, estas devem
ser consideradas para efeitos de ordenação alfabética.
Nome
S. Gabriel
Regra 5 – As conjunções e as preposições, como «e», «de» e outras ligando os nomes,
não devem ser consideradas para efeitos de ordenação alfabética.
Nome
José Lopes dos Santos
Classificar
José Lopes Santos
Classificar
São Gabriel
Classificar
Luís Manuel Santos
Classificar
Manuel Lopes (engenheiro)
Afonso Paiva (General)
Classificar
Costa, João Silva Almeida
Dias, Maria Luísa Ferreira Sousa
UFCD 0653
Arquivo – Organização e Manutenção
346035 Técnicos Administrativos
Página 18 de 45
Regra 6 – os nomes ligados por apóstrofos ou por «hífen» são considerados como se
fossem um único nome, para efeitos de classificação.
Regra 7 – os nomes que começam por uma inicial precedem, para efeitos de ordenação,
os nomes que comecem pela mesma inicial mas que não estejam abreviados.
Nomes
António Mendes
A. Mendes
Regra 8 – quando as firmas usam títulos dá-se preferência aos títulos, na classificação.
Nome
Metalúrgica Almeida
Regra 9 — As abreviaturas e os algarismos devem ser considerados por extenso.
Nome
6.° Bairro Fiscal
Regra 10 — Os artigos que precedem o nome das firmas não são considerados para
efeitos de classificação.
Nome
O Salão Primavera
Regra 11 — Os documentos provenientes de um Serviço ou Departamento de uma
Organização devem ser ordenados pelo nome da Organização ou da firma e não pelo
nome do Serviço/Departamento.
Classificar
Salão Primavera (O)
Classificar
Sexto Bairro Fiscal
Classificar
Metalúrgica Almeida
Classificar
Mendes, A.
UFCD 0653
Arquivo – Organização e Manutenção
346035 Técnicos Administrativos
Página 19 de 45
Regra 12 — Os nomes geográficos compostos mantêm-se para efeitos de classificação.
Nome
Ponte de Lima
Vila Nogueira de Azeitão
Regra 13 — No caso de uma organização estar localizada em várias cidades ou ruas,
segue-se a ordem alfabética das localidades.
Nomes
Caixa Geral de Depósitos, Lisboa
Caixa Geral de Depósitos, Funchal
Caixa Geral de Depósitos, Porto
Regra 14 — Quando há coincidência entre o nome da firma e o nome do proprietário, a
classificação é feita pelo apelido.
Nome
Manuel Lima
Classificar
Lima, Manuel
Classificar
Caixa Geral de Depósitos, Funchal
Caixa Geral de Depósitos, Lisboa
Caixa geral de Depósitos, Porto
Classificar
Ponte de Lima
Vila Nogueira de Azeitão
UFCD 0653
Arquivo – Organização e Manutenção
346035 Técnicos Administrativos
Página 20 de 45
Ordenação numérica
Utiliza a numeração dos documentos conforme a ordem de entrada. Muito utilizado para a
ordenação de revistas, impressos, aos quais se atribui um número de entrada.
Ordenação Numérica
Características
A ordenação dos documentos é determinada pela atribuição de
um número, quer em relação aos documentos provenientes do
exterior, quer em relação à documentação expedida.
Tendo como base a numeração atribuída, procede-se à
ordenação dos originais recebidos e das cópias dos documentos
expedidos.
As notas de encomenda, recibos, faturas, guias de remessa são
alguns exemplos de documentos em que a ordenação é
efetuada por este processo.
Vantagens
Os números atribuídos são de leitura mais fácil que as letras
O extravio da documentação é detetado com alguma facilidade
A aplicação é fácil, não dando origem a critérios distintos
Desvantagens
Sistema fechado, já que não há a possibilidade de intercalar no
meio de uma ordenação novos documentos.
Dificuldade em encontrar um documento se só for conhecido o
número de ordem que lhe foi atribuído.
UFCD 0653
Arquivo – Organização e Manutenção
346035 Técnicos Administrativos
Página 21 de 45
Classificação geográfica
A documentação é arquivada tendo em conta a origem ou destino geográfico (países,
regiões, distritos, concelhos, cidades, vilas, aldeias, freguesias, ruas).
Ex: Arquivo de vendas para a Angola.
Ordenação Geográfica
Características
Este sistema é útil em empresas com filiais ou com um
grande número de clientes espalhados por diferentes locais
geográficos.
Neste sistema de classificação, inicialmente, é realizada uma
seleção geográfica dos documentos, por exemplo, por
países, distritos, concelhos, localidades.
Depois procede-se à ordenação alfabética dos documentos
de acordo com a seleção geográfica efetuada.
Vantagens
É um sistema aberto, possibilitando a introdução de novos
documentos, sem ser necessário efetuar alterações
A documentação a ordenar é desdobrada por grupos, com
características bem definidas
Desvantagens
Sistema em que podem ser aplicados critérios distintos, o
que, na mesma empresa, pode ocasionar transtornos
Sistema de difícil aplicação quando o número de documentos
é muito elevado.
Quando existe um desdobramento a diversas escalas, é fácil
conduzir um documento a um enquadramento geográfico
indevido
Sistema em que é difícil detetar extravio de documentos
UFCD 0653
Arquivo – Organização e Manutenção
346035 Técnicos Administrativos
Página 22 de 45
Classificação cronológica
Dispõe os documentos ou pastas de acordo com a sucessão temporal (anos, meses, dias,
semanas, horas). Com base na data de emissão e de receção
Exemplo: arquivo de correspondência, letras a receber, cheques.
Ordenação Cronológica
Características
Neste sistema os documentos são ordenados, por exemplo,
tendo como base a data de emissão, receção, aquisição ou
vencimento.
Este sistema é utilizado na ordenação de documentos
relativos a pagamentos a efetuar – faturas, letras,
contribuições.
O arquivo cronológico de documentos a pagar é realizado de
modo que o pagamento mais imediato seja o primeiro a ser
visto.
Vantagens
Localização rápida do documento quando é conhecida a data
do mesmo.
Simplicidade de execução.
Desvantagens
Mistura de documentos sem se atender aos assuntos.
A localização de um determinado documento só é simples
caso se conheça a data.
UFCD 0653
Arquivo – Organização e Manutenção
346035 Técnicos Administrativos
Página 23 de 45
Classificação ideológica
Na classificação ideológica, os documentos são classificados por assuntos. Os
funcionários responsáveis por este tipo de arquivo têm de conhecer profundamente a
empresa e a sua organização, bem como possuir uma grande capacidade de análise.
Este sistema é frequentemente utilizado nas bibliotecas.
Esta classificação é também designada como ideográfica, metódica ou analítica baseia-
se, fundamentalmente, na divisão de assuntos, ideias, conceitos e outras divisões, sendo
os documentos referentes a um mesmo assunto ou objeto de conhecimento, ordenados
segundo um conceito chave ou ideia de agrupamento, colocando-se a seguir, de forma
alfabética.
Ordenação decimal
Exemplo de ordenação decimal:
26 Outros devedores e credores
❑ 26.1 – Fornecedores de imobilizado
26.1.1 – Fornecedores de imobilizado, c/c
26.1.2 – Fornecedores de imobilizado - títulos a pagar
❑ 26.2 - Pessoal
27 – Acréscimos e diferendos
Sistemas magnéticos, óticos e
micográficos
UFCD 0653
Arquivo – Organização e Manutenção
346035 Técnicos Administrativos
Página 24 de 45
Sistema de ficheiros ou sistema de arquivos ou gestão de ficheiros é a forma de
organização de dados em algum meio de armazenamento de dados em massa.
Como é atualmente feita a gestão de ficheiros?
Sistemas magnéticos: O arquivo é feito em discos magnéticos.
Sabendo interpretar o sistema de arquivos de um determinado disco, o sistema
operacional pode descodificar os dados armazenados e lê-los ou gravá-los.
A Utilidade da microinformática na gestão da documentação
A micro–informática também conhecida como o microcomputador, ou PC
(Personal Computer).
Máquinas pequenas, capazes de desenvolver os mais sofisticados
trabalhos, e que se aperfeiçoam cada vez mais.
Qual a utilidade da microinformática na gestão da
documentação?
• Redução do espaço;
• Facilidade no acesso aos documentos;
• Maior segurança.
Sistemas óticos: os documentos são filmados ou fotografados
UFCD 0653
Arquivo – Organização e Manutenção
346035 Técnicos Administrativos
Página 25 de 45
Sistemas de ordenação
Sistemas
de
Ordenação
Principais
Alfabéticos
Segue a sequência alfabética. Ordenação por apelidos,
palavra a palavra ou letra por letra
Numéricos Segue a sequência da ordem natural dos números
Ideológicos Segue a ordenação de acordo com o conteúdo / assunto.
Derivados
Alfanuméricos
Segue a ordenação de grupos primários de ordem
alfabética e secundários de ordem numérica
Cronológicos
Segue a ordenação em função da data de emissão ou de
receção
Geográficos
Segue a ordenação de acordo com a região onde são
emitidos (regiões, distritos, concelhos…)
Decimais
Segue a ordenação que tem por base a divisão das
matérias em classes, que por sua vez se subdividem em
subclasses.
UFCD 0653
Arquivo – Organização e Manutenção
346035 Técnicos Administrativos
Página 26 de 45
Caraterísticas dos arquivos
Quanto à organização podem ser:
Centralizados – Encontram-se num único sector. Abrange toda uma empresa.
Caracteriza-se pela existência de um sector especializado que classifica todos
os documentos; recebe; distribui e expede pelo correio.
Descentralizados – Cada sector tem arquivo próprio. Caracteriza-se pela
existência em cada sector ou serviço de uma classificação de arquivo próprio
sem obediência ao plano geral. Neste caso os documentos encontram-se
sempre nas mãos do utilizador.
Vantagens do arquivo centralizado
Eficiência
É necessário manter um arquivista o que melhora a eficiência e a
rapidez do trabalho em todas as suas etapas
Responsabilidade
O cuidado e a proteção do documento melhora muito, pois a
responsabilidade encontra-se nas mãos de um especialista
Economia
É grande a economia de equipamento, pessoal, tempo gosto no
arquivo, na localização.
Concentração
Os documentos são concentrados por assunto, oferendo ao
consultante uma visão global.
UFCD 0653
Arquivo – Organização e Manutenção
346035 Técnicos Administrativos
Página 27 de 45
Desvantagens do arquivo centralizado
Consulta dificultada – necessidade de locomoção até ao centro dos
arquivos
Perda de tempo – muito tempo perdido na locomoção até ao arquivo
centrar e na espera para poder iniciar a consulta.
Quanto à posição podem ser:
Arquivo Vertical - é aquele que, como o próprio nome indica, coloca os documentos
(pastas, fichas, livros e outros), dispostos verticalmente, uns após os outros, como
acontece nas bibliotecas.
❑ Vantagens:
Baixo custo
Fácil de ser operado
Fácil de ser conservado e atualizado
Permite a consulta de um documento sem consultar os demais
❑ Desvantagens:
Necessidade de retirar o documento ou ficha para proceder a anotações
adicionais.
UFCD 0653
Arquivo – Organização e Manutenção
346035 Técnicos Administrativos
Página 28 de 45
Arquivo horizontal - O sistema horizontal é constituído, geralmente, por armários ou
estantes com divisões, onde se colocam os documentos uns sobre os outros. Este
arquivo não é prático. É necessário deslocar todos os documentos para retirar aquele que
se deseja.
❑ Vantagens:
Iluminação direta sobre as fichas e documentos;
Permite anotações no próprio local;
Não implica grandes despesas com mobiliário;
❑ Desvantagens:
Acessibilidade difícil;
É necessário criar muitas intercalações, o que ocupa muito espaço;
Necessidade de se deslocarem documentos que estiverem sobre o documento
procurado.
Arquivo Rotativo - O sistema rotativo é aquele em que os processos, dossiers, fichas
e outros documentos se encontram apoiados e presos a um eixo vertical rotativo que
permite o acesso aos documentos que tenham necessidade de consultar.
❑ Vantagens
Facilidade de leitura;
Acessibilidade;
Necessidade de pouco espaço.
Grande versatilidade
Grande capacidade
Rapidez nas consultas
❑ Desvantagens
UFCD 0653
Arquivo – Organização e Manutenção
346035 Técnicos Administrativos
Página 29 de 45
Custo elevado
Exige pessoal especializado
Despesas adicionais com pastas suspensas
Arquivo Suspenso - documentação colocada em pastas
ou bolsas de papel kraft (uma qualidade de papel), dobrado
em forma de fole, suspensas pela parte superior em
classificadores que deslizam numa estrutura metálica. As
pastas podem apresentar visibilidade superior ou lateral, ou
encontrarem-se guardadas em gavetas (arquivos de
processos)
Quanto à consulta podem ser:
A distinção entre arquivos ativos, semiativos e inativos está no facto de dentro de uma
determinada organização alguns arquivos (os ativos) serem consultados com muita
frequência. Enquanto, que nos arquivos semi-ativos e inativos, a sua frequência de
consulta é muito baixa
Ativos - Documentos recentes, assuntos em curso. Esta fase, corresponde à
primeira idade do ciclo de vida dos documentos, este é utilizado frequentemente
pela entidade, para fins administrativos, fiscais e legais.
Semi-ativos - Documentos de consulta periódica. Na fase semi-ativa, a segunda
idade deste ciclo, os documentos são consultados e utilizados com menos
frequência, pela entidade.
Inativos - Documentos conservados por imposição legal, jurídica e histórica. Na,
fase inativa terceira e última fase do ciclo de vida, os documentos deixaram de ser
utilizados. Devem, por isso, ser eliminados, a menos que possuam valor
secundário que justifique a sua conservação permanente.
UFCD 0653
Arquivo – Organização e Manutenção
346035 Técnicos Administrativos
Página 30 de 45
Deve permanecer no arquivo ativo ou corrente toda documentação enquanto necessária
para a sua consulta diária. Devendo ser transferida para o arquivo intermédio (ou semi-
ativo) e para o arquivo definitivo (ou inativo) logo que deixem de ser consultados com
frequência.
CLASSIFICAÇÃO DOS DOCUMENTOS
Fundamentais
Documentos vitais para
todas as atividades da
empresa. Deverão estar
sempre disponíveis
 Escritura da empresa
 Contratos com
fornecedores
 Ficheiros de clientes
 Outros
Importantes Documentos necessários
para as atividades do dia a
dia
Base de dados de
fornecedores ou clientes
 Outros
Úteis
Documentos com
informações necessárias
durante um curto período de
tempo
 E-mail
 Faturas
 Outro
Inúteis
Documentos que podem ser
destruídos assim que
tenham cumprido o seu
objetivo
 Convocatórias
 Memorandos
 Outros
UFCD 0653
Arquivo – Organização e Manutenção
346035 Técnicos Administrativos
Página 31 de 45
Equipamentos de arquivo
O equipamento a adquirir deve ter em conta as necessidades específicas do arquivo,
tamanho dos documentos a arquivar, permitir fácil acesso e ainda considerar outras
condições a fim de:
Economizar espaço;
Rendibilizar os serviços;
Assegurar a invulnerabilidade dos documentos arquivados, evitando o seu extravio
ou perda;
Ter um aspeto decorativo;
A escolha do equipamento deve ter em conta as recomendações acima mencionadas e
ainda, as características físicas do arquivo:
Estrutura;
Tipo de fechadura;
Acabamentos;
Pintura.
A escolha dos diversos tipos de acessórios para o arquivo depende do método a utilizar e
do tipo de arquivo a adotar.
Pastas: guarda os documentos que serão arquivados. Podem ser suspensas sobre
suportes especiais das gavetas.
Guias: acessórios usados em arquivos de tipo vertical e facilitam a localização
rápida dos documentos. São cartões do mesmo
tamanho das pastas ou fichas arquivadas. Devem
utilizar-se guias com proteção de metal ou plástico
para evitar o seu desgaste. Promove a rapidez na
consulta.
UFCD 0653
Arquivo – Organização e Manutenção
346035 Técnicos Administrativos
Página 32 de 45
Móvel de arquivo deslizante
Depósito de microfilmes
Armário de arquivo
UFCD 0653
Arquivo – Organização e Manutenção
346035 Técnicos Administrativos
Página 33 de 45
Prazo de conservação de documentos
O prazo de arquivo e conservação de livros, registo e documentos de suporte, está
previsto no Decreto-Lei nº 102/2008 de 20-06-2008, no seu artigo 52.
(1) - Os sujeitos passivos são obrigados a arquivar e conservar em boa ordem
durante os 10 anos civis subsequentes todos os livros, registos e respetivos
documentos de suporte, incluindo, quando a contabilidade é estabelecida por
meios informáticos, os relativos à análise, programação e execução dos
tratamentos.
(3) - Os sujeitos passivos com sede, estabelecimento estável ou domicílio em
território nacional são obrigados a manter os livros, registos e demais documentos
referidos no n.º 1 em estabelecimento ou instalação situado em território nacional,
salvo se o arquivamento for efetuado por meios eletrónicos.
(4) - É permitido o arquivo em suporte eletrónico das faturas ou documentos
equivalentes emitidos por via eletrónica desde que se encontre garantido o acesso
completo e em linha aos dados e assegurada a integridade da origem e do seu
conteúdo.
(5) - Os sujeitos passivos com sede, estabelecimento estável ou domicílio em
território nacional que pretendam proceder ao arquivamento em suporte eletrónico
dos documentos referidos no número anterior fora do território da Comunidade
devem solicitar autorização prévia à Direcção-Geral dos Impostos, a qual pode fixar
condições específicas para a sua efetivação.
(6) - Os sujeitos passivos que não disponham de sede, estabelecimento estável ou
domicílio em território nacional que pretendam manter o arquivo dos livros, registos
e demais documentos, incluindo os referidos no n.º 4, fora do território da
Comunidade, devem solicitar autorização prévia à Direcção-Geral dos Impostos, a
qual pode fixar condições específicas para a sua efetivação.
UFCD 0653
Arquivo – Organização e Manutenção
346035 Técnicos Administrativos
Página 34 de 45
(7) - É ainda permitido o arquivo em suporte electrónico das faturas ou documentos
equivalentes, dos talões de venda ou de quaisquer outros documentos com
relevância fiscal desde que processados por computador, nos termos definidos por
portaria do Ministro das Finanças.
No que diz respeito aos restantes documentos, produzidos no decorrer da
actividade da empresa, o seu prazo de conservação é definido pela empresa e
tendo em conta a importância dos documentos.
UFCD 0653
Arquivo – Organização e Manutenção
346035 Técnicos Administrativos
Página 35 de 45
Plano de arquivo
É um plano onde se identificam as formas de organização de um arquivo, para a sua
organização ou realização de um arquivo, se põem as 5 clássicas perguntas:
1. O quê? Porquê?
2. Quem?
3. Onde?
4. Quando?
5. Como?
O que é que vamos classificar e guardar?
Porquê? Qual a necessidade?
Quem é que vai classificar e arquivar?
Para que uma classificação tenha o máximo de eficácia, deve ter
apenas um responsável. È a ele que devem ser pedidos os
“dossiês” e é ele que arquivará os documentos nas respectivas
pastas.
Onde se vão arquivar os documentos?
Depende do que se vai classificar e de quem classifica. Pode
haver um arquivo geral centralizado e pode haver necessidade de
descentralizações, depende das necessidades de cada empresa
Quando é necessário classificar?
Um arquivo deve estar sempre em dia. Há documentos que
devem ser arquivados á medida que chagam, para estes reserva-
se um período do dia. Para grandes empresas por vezes é o dia
inteiro.
UFCD 0653
Arquivo – Organização e Manutenção
346035 Técnicos Administrativos
Página 36 de 45
Após a resposta a estas perguntas, para continuarmos com a elaboração do plano de
arquivo, temos de pensar, como o vamos organizar, qual tipo de arquivo que vamos
adotar, qual a atividade da empresa, como identificamos e relacionamos os documentos
existentes na empresa (os que vêm de fora e os que são criados no decorrer da atividade
da empresa), as principais etapas são:
1. Escolha de uma classificação
2. Escolha do modo de arquivo
3. Preparação dos documentos
E temos de ter em conta;
A forma do arquivo:
Arquivo horizontal;
Arquivo vertical;
Arquivo rotativo
A frequência de consulta dos documentos:
Arquivos ativos;
Arquivos semi-ativos;
Arquivos inativos
A atualidade dos documentos:
Arquivos correntes (contém informações relacionadas com as
atividades do dia-a-dia);
Arquivos intermédios (contém informações do arquivo corrente com
alguma antiguidade, mas que ainda são utilizados);
Arquivos históricos (possuem informações relativas a factos
passados, são consultados de vez em quando).
UFCD 0653
Arquivo – Organização e Manutenção
346035 Técnicos Administrativos
Página 37 de 45
Toda e qualquer empresa deve estudar um plano próprio de arquivo, começando por
apreciar os seguintes elementos:
❑ Tipos de material a arquivar
❑ Quantidade de material a arquivar
❑ Pessoal de que dispõe
❑ Aparelhagem disponível
❑ Onde se efetua o arquivo
❑ Desenvolvimentos futuros previstos
❑ O grau de economia de soluções possíveis
Características de um plano de arquivo:
Facilitar quanto possível os trabalhos que se seguem á classificação
Permite realizar o trabalho de arquivo com a máxima simplicidade e rapidez
exigindo o menor grau possível de treino do pessoal
Determinar os critérios das categorias particulares ou classes e a ordem de
classificação dentro de cada categoria, evitando, tanto quanto possível,
dúvidas e interpretações subjetivas
Indicar quais são as categorias ou classes em que deve ser dividido o
material
Ter em conta as exigências futuras e um grau adequado de flexibilidade
UFCD 0653
Arquivo – Organização e Manutenção
346035 Técnicos Administrativos
Página 38 de 45
Arquivologia e Arquivistas
Arquivologia
Conjunto metódico e organizado de práticas destinadas a classificar, ordenar e conservar
todos os documentos relevantes para a atividade de uma organização.
As finalidades básicas do arquivo são: a escolha adequada de suportes materiais de
comunicação (livros, filmes, discos, jornais, etc.) e de documentos contendo registos de
dados ou informações, a sua conservação e segurança e a sua disponibilização para
consulta.
As principais funções de um arquivista são:
❑ Registar os documentos
❑ Classificar e ordenar segundo critérios estabelecidos
❑ Manter em local seguro e acessível
❑ Conservar e evitar a sua deterioração
❑ Actualizar o arquivo
Perfil do arquivista
Espírito metódico e ordenado
Boa capacidade de atenção
Bom poder de análise e síntese
Boa educação e civismo
Calma e bom senso
UFCD 0653
Arquivo – Organização e Manutenção
346035 Técnicos Administrativos
Página 39 de 45
Atributos morais:
Ética
Descrição
Delicadeza
Diplomacia
UFCD 0653
Arquivo – Organização e Manutenção
346035 Técnicos Administrativos
Página 40 de 45
Anexos
Regras para a utilização do sistema
alfabético
Regras
Exemplo
Nome Considera-se
Os artigos definidos e indefinidos, assim como as
partículas “da”, ”de”, ”das”, ”dos” não devem ser
tomados em consideração para efeitos de ordenação.
Carolina da Silva Carolina Silva
Os apelidos ligados por hífen devem ser considerados
como se fossem uma só palavra
Maria de São-Vicente Maria Sãovicente
Os títulos que antecedem os nomes – académicos,
graduação, nobreza ou outros, devem ser desprezados.
Dr. João Morais
Eng. Raimundo Vaz
João Morais (Dr.)
Raimundo Vaz
(Eng.)
As abreviaturas (S., Stª., Stº., …) são consideradas, para
efeito de ordenação, por extenso.
Stª Catarina
S. João
Santa Catarina
São João
Denominações
de empresas
Não ordenar pela palavra que
identifica o ramo de atividade, mas sim
pela que identifica a empresa
Papelaria Caravela Caravela, Papelaria
O & não é considerado Silva & Irmãos Silva, Irmãos
Quando existirem números em
algarismos, ao nível da ordenação,
devem ser considerados como se
estivessem por extenso
Agência 3RH Três RH, Agência
O nome da empresa, designada por
denominação social ou firma, quando
contem o nome de um ou mais sócios,
em termos de ordenação não pode ser
alterado
Saraiva & Silva
Laboratórios CliPorto, Lda.
Saraiva e Silva
Laboratórios
CliPorto, Lda.
No caso das empresas com filiais, uma
vez que o nome coincide, recorre-se à
BCP, Lisboa BCP, Aveiro
UFCD 0653
Arquivo – Organização e Manutenção
346035 Técnicos Administrativos
Página 41 de 45
ordenação alfabética (por exemplo, da
localidade) para a ordenação
BCP, Aveiro
BCP, Porto
BCP, Coimbra
BCP, Coimbra
BCP, Lisboa
BCP, Porto
Adaptado de: Santos,J.e Lemos,M.(1989),p.340
UFCD 0653
Arquivo – Organização e Manutenção
346035 Técnicos Administrativos
Página 42 de 45
Atividades
1 - Elabore uma ordenação alfabética por palavra a palavra.
Domingues Borges Cavadas
M. Oliveira Hugo
Jorge Silva Félix
Juventina Neves Rocha
Maria do Carmo Meireles
Maria Alice A. Sousa
Dr. José Afonso
Carla Osório Castro
Ezequiel Conceição Fonseca
Coinfecções Hugotex
Carlos Alvim Castro
Maria José Rodrigues Aguiar
Jorge Bush
Maria Alice de Sousa
Luísa Maria Fonseca
António José Gil de Almeida
Dr. Augusto Leite Faria
Paulo Martins Lima
José Vieira Airoso
Evaristo Gomes Côrte-real
António Sousa Cavadinhas
Joaquim Nunes Rocha
Maria Adelaide Meireles
Metalúrgica Santa Comba, SA
Alexandra Maria de Castro
Sónia Milhazes Cadaval
Sónia Nunes Cambeiro
Inês de Castro Silva
José Américo Santos
José Nunes Alves
Fábrica J. Manuel Gonçalves
RESOLUÇÃO:
Alexandra Maria de Castro
António José Gil de Almeida
António Sousa Cavadinhas
Augusto Leite Faria, Dr.
Carla Osório Castro
Carlos Alvim Castro
Domingos Borges Cavadas
Evaristo Gomes Côrte-real
Ezequiel Conceição Fonseca
Hugotex, Coinfecções
Inês de Castro Silva
J. Manuel Gonçalves, Fábrica
Joaquim Nunes Rocha
Jorge Bush
Jorge Silva Félix
José Afonso, Dr.
José Américo Santos
José Nunes Alves
José Vieira Airoso
Juventina Neves Rocha
Luísa Maria Fonseca
M. Oliveira Hugo
Maria Adelaide Meireles
Maria Alice A. Sousa
Maria Alice de Sousa
Maria do Carmo Meireles
Maria José Rodrigues Aguiar
Paulo Martins Lima
Santa Comba, SA, Metalúrgica
Sónia Milhazes Cavada
Sónia Nunes Cambeiro
UFCD 0653
Arquivo – Organização e Manutenção
346035 Técnicos Administrativos
Página 43 de 45
2 - Coloque por ordenação geográfica as farmácias do distrito do Porto
Farmácia Sousa – Gaia
Farmácia Moderna – Custóias
Farmácia da Lapa – Porto
Farmácia Campos – Porto
Farmácia Álvaro Agante – Maia
Farmácia Cardoso – Gaia
Farmácia Sousa Oliveira – Custóias
Farmácia Carneiro Barbosa – Porto
Farmácia do Padrão – Porto
Farmácia Antunes – Porto
Farmácia Central de Gondomar – Gondomar
Farmácia do Mosteiro - Maia
RESOLUÇÃO
Custóias – Farmácia Moderna
Custóias – Farmácia Sousa Oliveira
Gaia – Farmácia Cardoso
Gaia – Farmácia Sousa
Gondomar – Farmácia Central de
Gondomar
Maia – Farmácia Álvaro Agante
Maia – Farmácia do Mosteiro
Porto – Farmácia Antunes
Porto – Farmácia Campos
Porto – Farmácia Carneiro Barbosa
Porto – Farmácia Garantia
Porto – Farmácia da Lapa
Porto – Farmácia do Padrão
3 - Ordene geograficamente
Angola
Espanha
Cabo Verde
França
Guiné
Inglaterra
Marrocos
Itália
Moçambique
Portugal
RESOLUÇÃO
África
Angola
Cabo Verde
Guiné
Marrocos
Moçambique
Europa
Espanha
França
Inglaterra
Itália
Portugal
UFCD 0653
Arquivo – Organização e Manutenção
346035 Técnicos Administrativos
Página 44 de 45
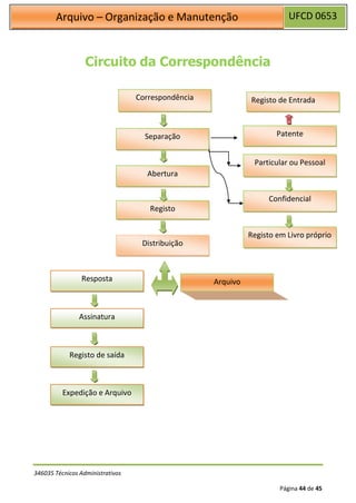
Distribuição
Registo
Confidencial
Abertura
Particular ou Pessoal
Separação
Correspondência
Assinatura
Resposta Arquivo
Expedição e Arquivo
Registo de saída
Circuito da Correspondência
Patente
Registo de Entrada
Registo em Livro próprio
UFCD 0653
Arquivo – Organização e Manutenção
346035 Técnicos Administrativos
Página 45 de 45
Bibliografia e Netgrafia
www.forma-te.com
http://pt.wikipedia.org/wiki/Arquiv%C3%ADstica
http://pt.wikipedia.org/wiki/Arquivo
http://www.slideshare.net/profissionalizando/tecnicas-de-arquivamento
http://omundodosecretariado.blogspot.com/
www.wikepedia.com
http://www.asp-secretarias.pt
http://www.dgarq.gov.pt/
Haweel, Claude, Organização dos Serviços Administrativos Publicações Paris
Curso Tecnológico de Serviços Comerciais – Trabalhos de Aplicação; Ferraz,
Maria de Lurdes, Porto Editora

ufcd-0653-omarquivo-manual.pdf

  • 1.
    Arquivo – Organizaçãoe Manutenção UFCD 0653 346035 Técnicos Administrativos UFCD 0653
  • 2.
    UFCD 0653 Arquivo –Organização e Manutenção 346035 Técnicos Administrativos Página 2 de 45 Objectivos INTRODUÇÃO No final desta unidade temática, os formandos deverão estar habilitados a: Identificar e aplicar as regras de funcionamento do arquivo, de acordo com as técnicas de tratamento de informação documental. . Conteúdos programáticos Arquivo – conceitos fundamentais Conceito, funções e características do arquivo Tipologia da documentação interna e externa (processos registos, coleções e dossiers temáticos) As unidades arquivísticas: constituição. Ordenação e tipos. Transferência/Incorporação de documentos Arquivo como sistema de informação Operações com arquivo (recolha, separação, recepção, registo, análise, tratamento, registo/descrição, despacho/difusão, expedição e arquivo) Técnicas e métodos de arquivo Sistemas de classificação dos documentos / codificação Formas de recuperação e controlo dos registos Actualização do arquivo Prazos de conservação de documentos (utilidade histórica e historicidades) Equipamentos de arquivo Plano de arquivo Novas tecnologias em arquivo Sistemas magnéticos, ópticos e micrográficos Utilidade da micro-informática na gestão da documentação
  • 3.
    UFCD 0653 Arquivo –Organização e Manutenção 346035 Técnicos Administrativos Página 3 de 45 ÍNDICE Origem do arquivo..............................................................................................................................................4 O documento na empresa..................................................................................................................................5 Arquivo conceitos fundamentais........................................................................................................................6 O que é o arquivo? .............................................................................................................................................6 Microfilmagem ...................................................................................................................................................7 Legislação aplicável ......................................................................................................................................... 11 Organização e manutenção............................................................................................................................. 12 Tipos de classificação de arquivo .................................................................................................................... 15 Ordenação alfabética ...................................................................................................................................... 16 Regras da ordenação alfabética ...................................................................................................................... 17 Ordenação numérica....................................................................................................................................... 20 Classificação geográfica................................................................................................................................... 21 Classificação cronológica................................................................................................................................. 22 Classificação ideológica ................................................................................................................................... 23 Ordenação decimal.......................................................................................................................................... 23 Sistemas magnéticos, opticos e micográficos ................................................................................................. 23 Sistemas de ordenação.................................................................................................................................... 25 Características dos arquivos............................................................................................................................ 26 Equipamentos de arquivo................................................................................................................................ 31 Prazo de conservação de documentos............................................................................................................ 33 Plano de arquivo.............................................................................................................................................. 35 Arquivologia e Arquivistas............................................................................................................................... 38 Anexos ............................................................................................................................................................. 40 Regras para a utilização do sistema alfabético................................................................................................ 40 Atividades............................................................................................................ Erro! Marcador não definido. Circuito da Correspondência ........................................................................................................................... 44 Bibliografia e Netgrafia.................................................................................................................................... 45
  • 4.
    UFCD 0653 Arquivo –Organização e Manutenção Página 4 de 45 Origem do Arquivo Etimologicamente, o vocábulo “arquivo” provém do grego “archeion” que seria composto de dois elementos: ARKHAIOS, antigo e EPO, dispor, ter cuidado, e deu origem em latim “archivum”. Arquivo, significaria, portanto, a arrumação de coisas antigas. Os arquivos, como instituição, tiveram a sua origem na antiga civilização grega. Nos séculos IV e V e a.C. Os atenienses guardavam no Metroon, templo da mãe dos deuses, os tratados, leis, minutas da assembleia popular e outros documentos oficias. Entre os documentos encontrava-se o discurso que Sócrates escrevera em sua defesa pessoal, peças de ésquilo, sófocles e eurípedes, etc. Esses documentos foram conservados através dos tempos de tal forma que ainda hoje se encontram preservados, já não em arquivos, mas em instituições específicas (museus). Em Portugal os arquivos não foram designados sempre da mesma forma: • Monarquia: carteiras ou cartórios - locais onde se guardavam as cartas, títulos, escritas, bulas pontifícias e outros documentos de vital importância para o reino, posteriormente denominados pelo nome de Tombos. 346035 Técnicos Administrativos
  • 5.
    UFCD 0653 Arquivo –Organização e Manutenção 346035 Técnicos Administrativos Página 5 de 45 O Arquivo Real Português, fundado por D. Fernando I, ficou conhecido por Torre do Tombo por ter sido instalado numa torre nas muralhas do forte onde vivia o referido monarca. O documento na empresa O documento é um registo que reproduz ou representa, uma coisa ou uma pessoa, podendo servir de meio de prova ou de confirmação de um acontecimento, situação ou ocorrência. A empresa apresenta através de documentos os factos relativos à sua actividade. Os documentos constituem a memória da empresa. Habitualmente o documento é escrito, este pode também ter outro suporte material além Do papel, registo em DVD, CD, pendrive, microfilme, etc.
  • 6.
    UFCD 0653 Arquivo –Organização e Manutenção 346035 Técnicos Administrativos Página 6 de 45 Arquivo conceitos fundamentais As empresas lidam, diariamente, com uma grande quantidade de documentos que chegam e partem da empresa. Por imposições legais, muita desta documentação deve ser arquivada É, igualmente, fundamental que a empresa possua uma gestão racional e eficaz desta informação, no sentido de evitar: Perda de tempo na pesquisa da informação Que informação útil não caia no esquecimento ou que nunca seja utilizada Extravios de documentação A desorganização dos serviços, o que vai influenciar o funcionamento de toda a empresa e, consequentemente a produtividade O que é o arquivo? Conjunto de documentos, qualquer que seja a sua data, forma, o seu suporte material, elaborados ou recebidos por um organismo público ou privado em função da sua actividade e conservado para efeitos administrativos. Um local destinado á conservação e guarda de documentos devidamente classificados e ordenados OU AINDA Uma unidade de serviço administrativo especializado cuja missão consiste em receber, classificar, guardar e emprestar documentos. Neste sentido o arquivo funciona como a memória organizada da instituição que serve Sabemos também que a informação, antes de ser arquivada, sofre um tratamento – classificação e ordenação Assim sendo, por arquivo entende-se: “O local onde é, guardada toda a informação de interesse, depois de ter sido devidamente tratada, ou seja, classificada e ordenada”
  • 7.
    UFCD 0653 Arquivo –Organização e Manutenção 346035 Técnicos Administrativos Página 7 de 45 Microfilmagem A microfilmagem é um sistema de gestão e preservação de informação, mediante a captação das imagens de documentos por processo fotográfico. O microfilme reduz drasticamente o volume dos arquivos, sendo um meio de armazenamento mais racional e prático, proporcionando acesso eficiente, rápido, limpo e seguro às informações arquivadas, e a baixo custo. Portugal possui legislação específica, que autoriza as actividades de microfilmagem no país, estabelecendo que o microfilme reproduz os mesmos efeitos legais dos documentos originais, podendo estes serem eliminados após a microfilmagem. O microfilme cópia destina-se ao manuseio diário. Enquanto, que o original tem por finalidade garantir a integridade e preservação das informações, podendo ser mantido em arquivos de segurança. A microfilmagem é um processo frequentemente usado em organismos oficiais, grandes empresas comerciais ou industriais, bancos, seguros, (….). Fases a seguir na microfilmagem: 1. Selecção e ordenação dos documentos; 2. Utilização de máquinas próprias; 3. Revelação do filme; 4. Utilizar uma leitura de micro fichas. RAPIDEZ DE ACESSO À INFORMAÇÃO É evidente que localizar um documento em microfilme, é incomparavelmente mais rápido, do que em arquivos convencionais ou quilométricos corredores com caixas de documentos. É possível seleccionar um documento entre milhões em apenas alguns segundos (em alguns casos fracções de segundos), sem ser necessário sair da cadeira.
  • 8.
    UFCD 0653 Arquivo –Organização e Manutenção 346035 Técnicos Administrativos Página 8 de 45 REDUÇÃO DE ESPAÇO A típica redução de espaço proporcionada pelo microfilme, é de 98% ou mesmo superior. Toda a documentação de um normal arquivo de aço com 4 gavetas, poderá estar contida em tão somente 2 rolos de microfilme, que cabem em uma única mão. FÁCIL MANUSEIO DA INFORMAÇÃO Um dos mais acentuados problemas dos que manuseiam pequenas ou grandes quantidades de documentos, é a imensa variedade de formatos, tamanhos e formas desses papéis. O microfilme é um agente uniformizador. Esta é uma das suas mais expressivas vantagens. Não importa o tamanho ou padrão original, em microfilme ele estará dentro de um único formato. Dessa forma, o manuseamento da informação será muito mais prático. BAIXO CUSTO Os custos totais de implementação do microfilme, variam de aplicação para aplicação e até mesmo de empresa para empresa. Falando genericamente, o custo em alguns casos é muito inferior ao simples custo de armazenamento do papel convencional. Um indicador seguro de que um processo de arquivo micrográfico é económico, é o facto de os bancos serem os principais utilizadores. SEGURANÇA Não existe nenhuma outra forma mais prática, económica e segura, contra sinistros naturais ou provocados, de que o microfilme. São inúmeros os exemplos de empresas e organismos que salvaram os seus documentos de desastres, graças ao microfilme INTEGRIDADE DO ARQUIVO Com a utilização do microfilme fica assegurado o arquivo correto de qualquer documentoe a função de rearquivar um microfilme, é simplesmente rebobinar uma bobina. Não existem caixas, caixotes, pacotes e funcionários exaustos. No microfilme, os documentos estão sempre na ordem correta.
  • 9.
    UFCD 0653 Arquivo –Organização e Manutenção 346035 Técnicos Administrativos Página 9 de 45 BAIXOS CUSTOS DE MANUTENÇÃO Considerando o grande aproveitamento de espaço proporcionado pelo microfilme, resultando de uma grande concentração de informações, o baixo custo de manutenção é uma consequência quase imediata. FÁCIL E RÁPIDA REPRODUÇÃO Todo um arquivo de microfilme pode ser fácil, rápida e economicamente duplicado. FÁCIL DISSEMINAÇÃO DA INFORMAÇÃO Inúmeras empresas em todo o mundo, implementaram o microfilme pelo baixo custo e facilidade na disseminação da informação. AUMENTO DE CAPACIDADE DE MEMÓRIA Com o microfilme e seus sistemas, a capacidade de memória não tem limites. Informações que hoje não são localizadas, estarão à sua disposição em microfilme, em tempos curtíssimos. FACILIDADE DE ACESSO A DOCUMENTAÇÃO "RARA" OU "ÚNICA" Documentos históricos, em arquivos de outros países, estão hoje em Portugal graças ao microfilme. MELHORES CONDIÇÕES DE TRABALHO Os sistemas de microfilmagem proporcionam melhores condições de trabalhos a quem tem que manusear documentação em todas as áreas. Consequentemente a empresa ganhará em produtividade e eficácia. DURABILIDADE O microfilme, é um produto dos mais duráveis, a durabilidade do microfilme é praticamente ilimitada. MINIMIZAÇÃO NOS CUSTOS DE TRANSPORTE Os custos com fretes e portes pelo correio são minimizados com a implementação de programas de microfilmagem.
  • 10.
    UFCD 0653 Arquivo –Organização e Manutenção 346035 Técnicos Administrativos Página 10 de 45 PRESERVAÇÃO DA NATUREZA A maioria das empresas gasta muito mais papel e impressos do que necessitaria consumir. Os centros de microfilmagem, podem pagar o material de consumo com a venda de papel para reciclagem. INTERLIGAÇÃO COM OUTRO SISTEMA O microfilme é um dos mais versáteis sistemas de tratamento de informação. Ele possibilita plena compatibilidade com outros sistemas existentes, tais como Sistemas informáticos/digitalização. INFORMAÇÃO PARA TODOS Livros e publicações de alto custo, antes disponíveis apenas para uma faixa de alto poder arquivístico, estão hoje ao alcance de todos. Foi por isso, que muitas escolas e universidades implantaram programas específicos de microfilmagem. Alto custo dos materiais e equipamentos, na maioria importados. É difícil comparar duas imagens de um mesmo microfilme. O documento perde o seu valor intrínseco, por exemplo, não permite que se veja a pressão exercida ao escrever. Nem sempre é possível termos uma imagem bem legível de documentos que se encontram em mau estado, pois a microfilmagem não ressuscita a imagem do documento original.
  • 11.
    UFCD 0653 Arquivo –Organização e Manutenção 346035 Técnicos Administrativos Página 11 de 45 Legislação aplicável A Portaria 118/90, de 15 de Fevereiro, estabelece as condições a que deve obedecer a microfilmagem de documentos, que tenham importância fiscal. O Código do Imposto sobre o Rendimento das Pessoas Coletivas possibilita a substituição, para efeitos fiscais, dos documentos de suporte dos livros e registos contabilísticos que não sejam documentos autênticos ou autenticados, por microfilmes que constituam sua reprodução fiel. 1º - Os documentos de suporte dos livros e registos contabilísticos que não sejam documentos autênticos ou autenticados pode, decorridos três exercícios após aquele a que se reportam e obtida autorização prévia do Diretor-geral das Contribuições e Impostos, ser substituídos, para efeitos fiscais, por microfilmes que constituam sua reprodução fiel e obedeçam às condições estabelecidas nos números seguintes. 2º - 1. A microfilmagem será executada com o rigor técnico necessário à obtenção da imagem perfeita dos documentos originais sobre microformas devidamente classificadas e registadas, de forma a garantir a sua consulta e reprodução em papel durante o período de sete anos, contando a partir do prazo estabelecido no número anterior. 4. Todas as operações de microfilmagem e a classificação dos suportes e das imagens obtidas serão registadas em livro próprio, a conservar pelo prazo de sete anos, contando nos termos do nº 1.
  • 12.
    UFCD 0653 Arquivo –Organização e Manutenção 346035 Técnicos Administrativos Página 12 de 45 Organização e manutenção Principais funções: Recolher e Ordenar a documentação: mediante a recolha, registo e classificação dos documentos; Fornece os documentos solicitados com rapidez para os diversos serviços; Controlar os atos administrativos; Conservação da documentação: não só mediante a utilização de equipamento adequado (armários, ficheiros, etc.), como também, proporcionando condições ambientais ideais de modo a não se danificarem os suportes (sob a acção da humidade, calor e frio, entre outros). Tipos de Arquivo Tendo em conta as entidades que lhes dão origem, os arquivos podem ser: Públicos: estatais, municipais; Institucionais: escolas, igrejas, clubes, associações; Comerciais: empresas; Pessoais: cartas, originais de trabalhos, entre outros.
  • 13.
    UFCD 0653 Arquivo –Organização e Manutenção 346035 Técnicos Administrativos Página 13 de 45 Localização do Arquivo O local de instalação do arquivo deve ter em conta: Localização: deve ser acessível e com capacidade para se expandir; Iluminação: ampla, repartida e sem incidência direta do sol; Ventilado: ventilação natural, constante e regulável; Higienização: limpo, bem cuidado, com desinfestação periódica; Disposição: fácil consulta e conservação, espaço livre para deslocação. Segurança: contra incêndio, roubo, infiltrações, entre outros. Para organizar um arquivo é necessário: Identificar a actividade da instituição ou empresa e da área onde trabalha; Relacionar e organizar os diferentes documentos; Identificar os documentos que são criados no decorrer da actividade da empresa. Ter em conta o custo de manutenção do arquivo; Dimensão da empresa; Recursos humanos e financeiros; Frequência de consulta; Local de arquivo; Quantidade de documentos a arquivar.
  • 14.
    UFCD 0653 Arquivo –Organização e Manutenção 346035 Técnicos Administrativos Página 14 de 45 Antes de guardar os documentos nas pastas, dossiês e armários correspondentes, é necessário cumprir algumas etapas. Etapas a cumprir 1) Inspeção: consiste na verificação de cada documento no que diz respeito ao seu destino, pois este pode ser para: Arquivar; Solicitar informação; Verificar a existência de antecedentes (ser anexado a outro). 2) Leitura: todos os documentos devem ser lidos cuidadosamente, para que se analise o seu conteúdo e se perceba onde vai ser arquivado. (Se já existe pasta ou se é necessário criar uma). 3) Seleção: selecionar o material que vai ser arquivado daquele que já não tem qualquer utilidade para a empresa ou instituição (cópias, comunicados sem importância). 4) Marcar a hora e a data de entrada de um documento, para que não haja dúvidas acerca da chegada desse documento. 5) Classificar: determinar como será arquivado o documento, de acordo com o método e classificação adotados pela organização. 6) Ordenação: é a organização dos documentos dentro das pastas e destas dentro dos arquivos. A escolha da forma de ordenação depende da natureza dos documentos.
  • 15.
    UFCD 0653 Arquivo –Organização e Manutenção 346035 Técnicos Administrativos Página 15 de 45 Tipos de classificação de arquivo ❑ Classificação alfabética ❑ Classificação numérica ❑ Classificação alfanumérica ❑ Classificação cronológica ❑ Classificação geográfica ❑ Classificação ideológica ❑ Classificação decimal universal (CDU) A classificação de documentos consiste em agrupá-los de acordo com as suas características, estabelecendo uma ordem lógica que permita uma fácil localização Existem diversos sistemas de classificação de documentos. A opção por um ou outro sistema deve ser efetuada de acordo com os seguintes critérios: Conhecimento das vantagens e inconvenientes dos diferentes sistemas Definição dos objetivos a atingir com o arquivo Conhecimento do tipo de documentos a arquivar Entende-se por classificação, o processo pelo qual se torna possível dispor de uma forma ordenada, um determinado conjunto de elementos, de modo a facilitar a sua posterior identificação, localização e consulta.
  • 16.
    UFCD 0653 Arquivo –Organização e Manutenção 346035 Técnicos Administrativos Página 16 de 45 Ordenação alfabética Quando falamos em arquivo alfabético, muitas pessoas desconhecem o fato de que há dois critérios para a ordenação alfabética (letra por letra ou palavra por palavra), e que ambos estão corretos. Dispõe os documentos ou pastas de acordo com a sequência das letras do alfabeto. É um método fácil, lógico e prático. Podemos utilizar a ordenação com base no apelido ou numa palavra - chave (escolas secundárias, particulares, preparatórias e universitárias). Características A ordenação é determinada pela sucessão das letras do alfabeto Vantagens  Sistema aberto, uma vez que é sempre possível intercalar novas fichas/documentos – novos nomes sem existir necessidade de proceder a alterações.  Sistema familiar, dado que a ordenação pelo alfabeto é conhecida por todos  Sistema complementar, pois permite a combinação com outros sistemas Desvantagens  Sistema em que podem ser aplicados critérios distintos, o que, na mesma empresa pode ocasionar transtornos  Sistema de difícil aplicação quando o número de documentos é muito elevado  Sistema em que é difícil detetar extravio de documentos
  • 17.
    UFCD 0653 Arquivo –Organização e Manutenção 346035 Técnicos Administrativos Página 17 de 45 Regras da ordenação alfabética Regra 1 - Quando ao nome próprio se sucedem vários apelidos, deve-se classificar pelo último apelido. Nomes: João Silva Almeida Costa Maria Luísa Ferreira Sousa Dias Regra 2 - Quando um nome é procedido de um título académico, de nobreza ou de graduação, apenas se tem em conta o nome. Nomes Engenheiro Manuel Lopes General Afonso Paiva Regra 3 - As abreviações não são consideradas para efeitos de ordenação alfabética. Nome Luís Manuel Santos Jr. Regra 4 - Quando um nome é precedido das abreviaturas S.,St.º, Stos, St.as, estas devem ser consideradas para efeitos de ordenação alfabética. Nome S. Gabriel Regra 5 – As conjunções e as preposições, como «e», «de» e outras ligando os nomes, não devem ser consideradas para efeitos de ordenação alfabética. Nome José Lopes dos Santos Classificar José Lopes Santos Classificar São Gabriel Classificar Luís Manuel Santos Classificar Manuel Lopes (engenheiro) Afonso Paiva (General) Classificar Costa, João Silva Almeida Dias, Maria Luísa Ferreira Sousa
  • 18.
    UFCD 0653 Arquivo –Organização e Manutenção 346035 Técnicos Administrativos Página 18 de 45 Regra 6 – os nomes ligados por apóstrofos ou por «hífen» são considerados como se fossem um único nome, para efeitos de classificação. Regra 7 – os nomes que começam por uma inicial precedem, para efeitos de ordenação, os nomes que comecem pela mesma inicial mas que não estejam abreviados. Nomes António Mendes A. Mendes Regra 8 – quando as firmas usam títulos dá-se preferência aos títulos, na classificação. Nome Metalúrgica Almeida Regra 9 — As abreviaturas e os algarismos devem ser considerados por extenso. Nome 6.° Bairro Fiscal Regra 10 — Os artigos que precedem o nome das firmas não são considerados para efeitos de classificação. Nome O Salão Primavera Regra 11 — Os documentos provenientes de um Serviço ou Departamento de uma Organização devem ser ordenados pelo nome da Organização ou da firma e não pelo nome do Serviço/Departamento. Classificar Salão Primavera (O) Classificar Sexto Bairro Fiscal Classificar Metalúrgica Almeida Classificar Mendes, A.
  • 19.
    UFCD 0653 Arquivo –Organização e Manutenção 346035 Técnicos Administrativos Página 19 de 45 Regra 12 — Os nomes geográficos compostos mantêm-se para efeitos de classificação. Nome Ponte de Lima Vila Nogueira de Azeitão Regra 13 — No caso de uma organização estar localizada em várias cidades ou ruas, segue-se a ordem alfabética das localidades. Nomes Caixa Geral de Depósitos, Lisboa Caixa Geral de Depósitos, Funchal Caixa Geral de Depósitos, Porto Regra 14 — Quando há coincidência entre o nome da firma e o nome do proprietário, a classificação é feita pelo apelido. Nome Manuel Lima Classificar Lima, Manuel Classificar Caixa Geral de Depósitos, Funchal Caixa Geral de Depósitos, Lisboa Caixa geral de Depósitos, Porto Classificar Ponte de Lima Vila Nogueira de Azeitão
  • 20.
    UFCD 0653 Arquivo –Organização e Manutenção 346035 Técnicos Administrativos Página 20 de 45 Ordenação numérica Utiliza a numeração dos documentos conforme a ordem de entrada. Muito utilizado para a ordenação de revistas, impressos, aos quais se atribui um número de entrada. Ordenação Numérica Características A ordenação dos documentos é determinada pela atribuição de um número, quer em relação aos documentos provenientes do exterior, quer em relação à documentação expedida. Tendo como base a numeração atribuída, procede-se à ordenação dos originais recebidos e das cópias dos documentos expedidos. As notas de encomenda, recibos, faturas, guias de remessa são alguns exemplos de documentos em que a ordenação é efetuada por este processo. Vantagens Os números atribuídos são de leitura mais fácil que as letras O extravio da documentação é detetado com alguma facilidade A aplicação é fácil, não dando origem a critérios distintos Desvantagens Sistema fechado, já que não há a possibilidade de intercalar no meio de uma ordenação novos documentos. Dificuldade em encontrar um documento se só for conhecido o número de ordem que lhe foi atribuído.
  • 21.
    UFCD 0653 Arquivo –Organização e Manutenção 346035 Técnicos Administrativos Página 21 de 45 Classificação geográfica A documentação é arquivada tendo em conta a origem ou destino geográfico (países, regiões, distritos, concelhos, cidades, vilas, aldeias, freguesias, ruas). Ex: Arquivo de vendas para a Angola. Ordenação Geográfica Características Este sistema é útil em empresas com filiais ou com um grande número de clientes espalhados por diferentes locais geográficos. Neste sistema de classificação, inicialmente, é realizada uma seleção geográfica dos documentos, por exemplo, por países, distritos, concelhos, localidades. Depois procede-se à ordenação alfabética dos documentos de acordo com a seleção geográfica efetuada. Vantagens É um sistema aberto, possibilitando a introdução de novos documentos, sem ser necessário efetuar alterações A documentação a ordenar é desdobrada por grupos, com características bem definidas Desvantagens Sistema em que podem ser aplicados critérios distintos, o que, na mesma empresa, pode ocasionar transtornos Sistema de difícil aplicação quando o número de documentos é muito elevado. Quando existe um desdobramento a diversas escalas, é fácil conduzir um documento a um enquadramento geográfico indevido Sistema em que é difícil detetar extravio de documentos
  • 22.
    UFCD 0653 Arquivo –Organização e Manutenção 346035 Técnicos Administrativos Página 22 de 45 Classificação cronológica Dispõe os documentos ou pastas de acordo com a sucessão temporal (anos, meses, dias, semanas, horas). Com base na data de emissão e de receção Exemplo: arquivo de correspondência, letras a receber, cheques. Ordenação Cronológica Características Neste sistema os documentos são ordenados, por exemplo, tendo como base a data de emissão, receção, aquisição ou vencimento. Este sistema é utilizado na ordenação de documentos relativos a pagamentos a efetuar – faturas, letras, contribuições. O arquivo cronológico de documentos a pagar é realizado de modo que o pagamento mais imediato seja o primeiro a ser visto. Vantagens Localização rápida do documento quando é conhecida a data do mesmo. Simplicidade de execução. Desvantagens Mistura de documentos sem se atender aos assuntos. A localização de um determinado documento só é simples caso se conheça a data.
  • 23.
    UFCD 0653 Arquivo –Organização e Manutenção 346035 Técnicos Administrativos Página 23 de 45 Classificação ideológica Na classificação ideológica, os documentos são classificados por assuntos. Os funcionários responsáveis por este tipo de arquivo têm de conhecer profundamente a empresa e a sua organização, bem como possuir uma grande capacidade de análise. Este sistema é frequentemente utilizado nas bibliotecas. Esta classificação é também designada como ideográfica, metódica ou analítica baseia- se, fundamentalmente, na divisão de assuntos, ideias, conceitos e outras divisões, sendo os documentos referentes a um mesmo assunto ou objeto de conhecimento, ordenados segundo um conceito chave ou ideia de agrupamento, colocando-se a seguir, de forma alfabética. Ordenação decimal Exemplo de ordenação decimal: 26 Outros devedores e credores ❑ 26.1 – Fornecedores de imobilizado 26.1.1 – Fornecedores de imobilizado, c/c 26.1.2 – Fornecedores de imobilizado - títulos a pagar ❑ 26.2 - Pessoal 27 – Acréscimos e diferendos Sistemas magnéticos, óticos e micográficos
  • 24.
    UFCD 0653 Arquivo –Organização e Manutenção 346035 Técnicos Administrativos Página 24 de 45 Sistema de ficheiros ou sistema de arquivos ou gestão de ficheiros é a forma de organização de dados em algum meio de armazenamento de dados em massa. Como é atualmente feita a gestão de ficheiros? Sistemas magnéticos: O arquivo é feito em discos magnéticos. Sabendo interpretar o sistema de arquivos de um determinado disco, o sistema operacional pode descodificar os dados armazenados e lê-los ou gravá-los. A Utilidade da microinformática na gestão da documentação A micro–informática também conhecida como o microcomputador, ou PC (Personal Computer). Máquinas pequenas, capazes de desenvolver os mais sofisticados trabalhos, e que se aperfeiçoam cada vez mais. Qual a utilidade da microinformática na gestão da documentação? • Redução do espaço; • Facilidade no acesso aos documentos; • Maior segurança. Sistemas óticos: os documentos são filmados ou fotografados
  • 25.
    UFCD 0653 Arquivo –Organização e Manutenção 346035 Técnicos Administrativos Página 25 de 45 Sistemas de ordenação Sistemas de Ordenação Principais Alfabéticos Segue a sequência alfabética. Ordenação por apelidos, palavra a palavra ou letra por letra Numéricos Segue a sequência da ordem natural dos números Ideológicos Segue a ordenação de acordo com o conteúdo / assunto. Derivados Alfanuméricos Segue a ordenação de grupos primários de ordem alfabética e secundários de ordem numérica Cronológicos Segue a ordenação em função da data de emissão ou de receção Geográficos Segue a ordenação de acordo com a região onde são emitidos (regiões, distritos, concelhos…) Decimais Segue a ordenação que tem por base a divisão das matérias em classes, que por sua vez se subdividem em subclasses.
  • 26.
    UFCD 0653 Arquivo –Organização e Manutenção 346035 Técnicos Administrativos Página 26 de 45 Caraterísticas dos arquivos Quanto à organização podem ser: Centralizados – Encontram-se num único sector. Abrange toda uma empresa. Caracteriza-se pela existência de um sector especializado que classifica todos os documentos; recebe; distribui e expede pelo correio. Descentralizados – Cada sector tem arquivo próprio. Caracteriza-se pela existência em cada sector ou serviço de uma classificação de arquivo próprio sem obediência ao plano geral. Neste caso os documentos encontram-se sempre nas mãos do utilizador. Vantagens do arquivo centralizado Eficiência É necessário manter um arquivista o que melhora a eficiência e a rapidez do trabalho em todas as suas etapas Responsabilidade O cuidado e a proteção do documento melhora muito, pois a responsabilidade encontra-se nas mãos de um especialista Economia É grande a economia de equipamento, pessoal, tempo gosto no arquivo, na localização. Concentração Os documentos são concentrados por assunto, oferendo ao consultante uma visão global.
  • 27.
    UFCD 0653 Arquivo –Organização e Manutenção 346035 Técnicos Administrativos Página 27 de 45 Desvantagens do arquivo centralizado Consulta dificultada – necessidade de locomoção até ao centro dos arquivos Perda de tempo – muito tempo perdido na locomoção até ao arquivo centrar e na espera para poder iniciar a consulta. Quanto à posição podem ser: Arquivo Vertical - é aquele que, como o próprio nome indica, coloca os documentos (pastas, fichas, livros e outros), dispostos verticalmente, uns após os outros, como acontece nas bibliotecas. ❑ Vantagens: Baixo custo Fácil de ser operado Fácil de ser conservado e atualizado Permite a consulta de um documento sem consultar os demais ❑ Desvantagens: Necessidade de retirar o documento ou ficha para proceder a anotações adicionais.
  • 28.
    UFCD 0653 Arquivo –Organização e Manutenção 346035 Técnicos Administrativos Página 28 de 45 Arquivo horizontal - O sistema horizontal é constituído, geralmente, por armários ou estantes com divisões, onde se colocam os documentos uns sobre os outros. Este arquivo não é prático. É necessário deslocar todos os documentos para retirar aquele que se deseja. ❑ Vantagens: Iluminação direta sobre as fichas e documentos; Permite anotações no próprio local; Não implica grandes despesas com mobiliário; ❑ Desvantagens: Acessibilidade difícil; É necessário criar muitas intercalações, o que ocupa muito espaço; Necessidade de se deslocarem documentos que estiverem sobre o documento procurado. Arquivo Rotativo - O sistema rotativo é aquele em que os processos, dossiers, fichas e outros documentos se encontram apoiados e presos a um eixo vertical rotativo que permite o acesso aos documentos que tenham necessidade de consultar. ❑ Vantagens Facilidade de leitura; Acessibilidade; Necessidade de pouco espaço. Grande versatilidade Grande capacidade Rapidez nas consultas ❑ Desvantagens
  • 29.
    UFCD 0653 Arquivo –Organização e Manutenção 346035 Técnicos Administrativos Página 29 de 45 Custo elevado Exige pessoal especializado Despesas adicionais com pastas suspensas Arquivo Suspenso - documentação colocada em pastas ou bolsas de papel kraft (uma qualidade de papel), dobrado em forma de fole, suspensas pela parte superior em classificadores que deslizam numa estrutura metálica. As pastas podem apresentar visibilidade superior ou lateral, ou encontrarem-se guardadas em gavetas (arquivos de processos) Quanto à consulta podem ser: A distinção entre arquivos ativos, semiativos e inativos está no facto de dentro de uma determinada organização alguns arquivos (os ativos) serem consultados com muita frequência. Enquanto, que nos arquivos semi-ativos e inativos, a sua frequência de consulta é muito baixa Ativos - Documentos recentes, assuntos em curso. Esta fase, corresponde à primeira idade do ciclo de vida dos documentos, este é utilizado frequentemente pela entidade, para fins administrativos, fiscais e legais. Semi-ativos - Documentos de consulta periódica. Na fase semi-ativa, a segunda idade deste ciclo, os documentos são consultados e utilizados com menos frequência, pela entidade. Inativos - Documentos conservados por imposição legal, jurídica e histórica. Na, fase inativa terceira e última fase do ciclo de vida, os documentos deixaram de ser utilizados. Devem, por isso, ser eliminados, a menos que possuam valor secundário que justifique a sua conservação permanente.
  • 30.
    UFCD 0653 Arquivo –Organização e Manutenção 346035 Técnicos Administrativos Página 30 de 45 Deve permanecer no arquivo ativo ou corrente toda documentação enquanto necessária para a sua consulta diária. Devendo ser transferida para o arquivo intermédio (ou semi- ativo) e para o arquivo definitivo (ou inativo) logo que deixem de ser consultados com frequência. CLASSIFICAÇÃO DOS DOCUMENTOS Fundamentais Documentos vitais para todas as atividades da empresa. Deverão estar sempre disponíveis  Escritura da empresa  Contratos com fornecedores  Ficheiros de clientes  Outros Importantes Documentos necessários para as atividades do dia a dia Base de dados de fornecedores ou clientes  Outros Úteis Documentos com informações necessárias durante um curto período de tempo  E-mail  Faturas  Outro Inúteis Documentos que podem ser destruídos assim que tenham cumprido o seu objetivo  Convocatórias  Memorandos  Outros
  • 31.
    UFCD 0653 Arquivo –Organização e Manutenção 346035 Técnicos Administrativos Página 31 de 45 Equipamentos de arquivo O equipamento a adquirir deve ter em conta as necessidades específicas do arquivo, tamanho dos documentos a arquivar, permitir fácil acesso e ainda considerar outras condições a fim de: Economizar espaço; Rendibilizar os serviços; Assegurar a invulnerabilidade dos documentos arquivados, evitando o seu extravio ou perda; Ter um aspeto decorativo; A escolha do equipamento deve ter em conta as recomendações acima mencionadas e ainda, as características físicas do arquivo: Estrutura; Tipo de fechadura; Acabamentos; Pintura. A escolha dos diversos tipos de acessórios para o arquivo depende do método a utilizar e do tipo de arquivo a adotar. Pastas: guarda os documentos que serão arquivados. Podem ser suspensas sobre suportes especiais das gavetas. Guias: acessórios usados em arquivos de tipo vertical e facilitam a localização rápida dos documentos. São cartões do mesmo tamanho das pastas ou fichas arquivadas. Devem utilizar-se guias com proteção de metal ou plástico para evitar o seu desgaste. Promove a rapidez na consulta.
  • 32.
    UFCD 0653 Arquivo –Organização e Manutenção 346035 Técnicos Administrativos Página 32 de 45 Móvel de arquivo deslizante Depósito de microfilmes Armário de arquivo
  • 33.
    UFCD 0653 Arquivo –Organização e Manutenção 346035 Técnicos Administrativos Página 33 de 45 Prazo de conservação de documentos O prazo de arquivo e conservação de livros, registo e documentos de suporte, está previsto no Decreto-Lei nº 102/2008 de 20-06-2008, no seu artigo 52. (1) - Os sujeitos passivos são obrigados a arquivar e conservar em boa ordem durante os 10 anos civis subsequentes todos os livros, registos e respetivos documentos de suporte, incluindo, quando a contabilidade é estabelecida por meios informáticos, os relativos à análise, programação e execução dos tratamentos. (3) - Os sujeitos passivos com sede, estabelecimento estável ou domicílio em território nacional são obrigados a manter os livros, registos e demais documentos referidos no n.º 1 em estabelecimento ou instalação situado em território nacional, salvo se o arquivamento for efetuado por meios eletrónicos. (4) - É permitido o arquivo em suporte eletrónico das faturas ou documentos equivalentes emitidos por via eletrónica desde que se encontre garantido o acesso completo e em linha aos dados e assegurada a integridade da origem e do seu conteúdo. (5) - Os sujeitos passivos com sede, estabelecimento estável ou domicílio em território nacional que pretendam proceder ao arquivamento em suporte eletrónico dos documentos referidos no número anterior fora do território da Comunidade devem solicitar autorização prévia à Direcção-Geral dos Impostos, a qual pode fixar condições específicas para a sua efetivação. (6) - Os sujeitos passivos que não disponham de sede, estabelecimento estável ou domicílio em território nacional que pretendam manter o arquivo dos livros, registos e demais documentos, incluindo os referidos no n.º 4, fora do território da Comunidade, devem solicitar autorização prévia à Direcção-Geral dos Impostos, a qual pode fixar condições específicas para a sua efetivação.
  • 34.
    UFCD 0653 Arquivo –Organização e Manutenção 346035 Técnicos Administrativos Página 34 de 45 (7) - É ainda permitido o arquivo em suporte electrónico das faturas ou documentos equivalentes, dos talões de venda ou de quaisquer outros documentos com relevância fiscal desde que processados por computador, nos termos definidos por portaria do Ministro das Finanças. No que diz respeito aos restantes documentos, produzidos no decorrer da actividade da empresa, o seu prazo de conservação é definido pela empresa e tendo em conta a importância dos documentos.
  • 35.
    UFCD 0653 Arquivo –Organização e Manutenção 346035 Técnicos Administrativos Página 35 de 45 Plano de arquivo É um plano onde se identificam as formas de organização de um arquivo, para a sua organização ou realização de um arquivo, se põem as 5 clássicas perguntas: 1. O quê? Porquê? 2. Quem? 3. Onde? 4. Quando? 5. Como? O que é que vamos classificar e guardar? Porquê? Qual a necessidade? Quem é que vai classificar e arquivar? Para que uma classificação tenha o máximo de eficácia, deve ter apenas um responsável. È a ele que devem ser pedidos os “dossiês” e é ele que arquivará os documentos nas respectivas pastas. Onde se vão arquivar os documentos? Depende do que se vai classificar e de quem classifica. Pode haver um arquivo geral centralizado e pode haver necessidade de descentralizações, depende das necessidades de cada empresa Quando é necessário classificar? Um arquivo deve estar sempre em dia. Há documentos que devem ser arquivados á medida que chagam, para estes reserva- se um período do dia. Para grandes empresas por vezes é o dia inteiro.
  • 36.
    UFCD 0653 Arquivo –Organização e Manutenção 346035 Técnicos Administrativos Página 36 de 45 Após a resposta a estas perguntas, para continuarmos com a elaboração do plano de arquivo, temos de pensar, como o vamos organizar, qual tipo de arquivo que vamos adotar, qual a atividade da empresa, como identificamos e relacionamos os documentos existentes na empresa (os que vêm de fora e os que são criados no decorrer da atividade da empresa), as principais etapas são: 1. Escolha de uma classificação 2. Escolha do modo de arquivo 3. Preparação dos documentos E temos de ter em conta; A forma do arquivo: Arquivo horizontal; Arquivo vertical; Arquivo rotativo A frequência de consulta dos documentos: Arquivos ativos; Arquivos semi-ativos; Arquivos inativos A atualidade dos documentos: Arquivos correntes (contém informações relacionadas com as atividades do dia-a-dia); Arquivos intermédios (contém informações do arquivo corrente com alguma antiguidade, mas que ainda são utilizados); Arquivos históricos (possuem informações relativas a factos passados, são consultados de vez em quando).
  • 37.
    UFCD 0653 Arquivo –Organização e Manutenção 346035 Técnicos Administrativos Página 37 de 45 Toda e qualquer empresa deve estudar um plano próprio de arquivo, começando por apreciar os seguintes elementos: ❑ Tipos de material a arquivar ❑ Quantidade de material a arquivar ❑ Pessoal de que dispõe ❑ Aparelhagem disponível ❑ Onde se efetua o arquivo ❑ Desenvolvimentos futuros previstos ❑ O grau de economia de soluções possíveis Características de um plano de arquivo: Facilitar quanto possível os trabalhos que se seguem á classificação Permite realizar o trabalho de arquivo com a máxima simplicidade e rapidez exigindo o menor grau possível de treino do pessoal Determinar os critérios das categorias particulares ou classes e a ordem de classificação dentro de cada categoria, evitando, tanto quanto possível, dúvidas e interpretações subjetivas Indicar quais são as categorias ou classes em que deve ser dividido o material Ter em conta as exigências futuras e um grau adequado de flexibilidade
  • 38.
    UFCD 0653 Arquivo –Organização e Manutenção 346035 Técnicos Administrativos Página 38 de 45 Arquivologia e Arquivistas Arquivologia Conjunto metódico e organizado de práticas destinadas a classificar, ordenar e conservar todos os documentos relevantes para a atividade de uma organização. As finalidades básicas do arquivo são: a escolha adequada de suportes materiais de comunicação (livros, filmes, discos, jornais, etc.) e de documentos contendo registos de dados ou informações, a sua conservação e segurança e a sua disponibilização para consulta. As principais funções de um arquivista são: ❑ Registar os documentos ❑ Classificar e ordenar segundo critérios estabelecidos ❑ Manter em local seguro e acessível ❑ Conservar e evitar a sua deterioração ❑ Actualizar o arquivo Perfil do arquivista Espírito metódico e ordenado Boa capacidade de atenção Bom poder de análise e síntese Boa educação e civismo Calma e bom senso
  • 39.
    UFCD 0653 Arquivo –Organização e Manutenção 346035 Técnicos Administrativos Página 39 de 45 Atributos morais: Ética Descrição Delicadeza Diplomacia
  • 40.
    UFCD 0653 Arquivo –Organização e Manutenção 346035 Técnicos Administrativos Página 40 de 45 Anexos Regras para a utilização do sistema alfabético Regras Exemplo Nome Considera-se Os artigos definidos e indefinidos, assim como as partículas “da”, ”de”, ”das”, ”dos” não devem ser tomados em consideração para efeitos de ordenação. Carolina da Silva Carolina Silva Os apelidos ligados por hífen devem ser considerados como se fossem uma só palavra Maria de São-Vicente Maria Sãovicente Os títulos que antecedem os nomes – académicos, graduação, nobreza ou outros, devem ser desprezados. Dr. João Morais Eng. Raimundo Vaz João Morais (Dr.) Raimundo Vaz (Eng.) As abreviaturas (S., Stª., Stº., …) são consideradas, para efeito de ordenação, por extenso. Stª Catarina S. João Santa Catarina São João Denominações de empresas Não ordenar pela palavra que identifica o ramo de atividade, mas sim pela que identifica a empresa Papelaria Caravela Caravela, Papelaria O & não é considerado Silva & Irmãos Silva, Irmãos Quando existirem números em algarismos, ao nível da ordenação, devem ser considerados como se estivessem por extenso Agência 3RH Três RH, Agência O nome da empresa, designada por denominação social ou firma, quando contem o nome de um ou mais sócios, em termos de ordenação não pode ser alterado Saraiva & Silva Laboratórios CliPorto, Lda. Saraiva e Silva Laboratórios CliPorto, Lda. No caso das empresas com filiais, uma vez que o nome coincide, recorre-se à BCP, Lisboa BCP, Aveiro
  • 41.
    UFCD 0653 Arquivo –Organização e Manutenção 346035 Técnicos Administrativos Página 41 de 45 ordenação alfabética (por exemplo, da localidade) para a ordenação BCP, Aveiro BCP, Porto BCP, Coimbra BCP, Coimbra BCP, Lisboa BCP, Porto Adaptado de: Santos,J.e Lemos,M.(1989),p.340
  • 42.
    UFCD 0653 Arquivo –Organização e Manutenção 346035 Técnicos Administrativos Página 42 de 45 Atividades 1 - Elabore uma ordenação alfabética por palavra a palavra. Domingues Borges Cavadas M. Oliveira Hugo Jorge Silva Félix Juventina Neves Rocha Maria do Carmo Meireles Maria Alice A. Sousa Dr. José Afonso Carla Osório Castro Ezequiel Conceição Fonseca Coinfecções Hugotex Carlos Alvim Castro Maria José Rodrigues Aguiar Jorge Bush Maria Alice de Sousa Luísa Maria Fonseca António José Gil de Almeida Dr. Augusto Leite Faria Paulo Martins Lima José Vieira Airoso Evaristo Gomes Côrte-real António Sousa Cavadinhas Joaquim Nunes Rocha Maria Adelaide Meireles Metalúrgica Santa Comba, SA Alexandra Maria de Castro Sónia Milhazes Cadaval Sónia Nunes Cambeiro Inês de Castro Silva José Américo Santos José Nunes Alves Fábrica J. Manuel Gonçalves RESOLUÇÃO: Alexandra Maria de Castro António José Gil de Almeida António Sousa Cavadinhas Augusto Leite Faria, Dr. Carla Osório Castro Carlos Alvim Castro Domingos Borges Cavadas Evaristo Gomes Côrte-real Ezequiel Conceição Fonseca Hugotex, Coinfecções Inês de Castro Silva J. Manuel Gonçalves, Fábrica Joaquim Nunes Rocha Jorge Bush Jorge Silva Félix José Afonso, Dr. José Américo Santos José Nunes Alves José Vieira Airoso Juventina Neves Rocha Luísa Maria Fonseca M. Oliveira Hugo Maria Adelaide Meireles Maria Alice A. Sousa Maria Alice de Sousa Maria do Carmo Meireles Maria José Rodrigues Aguiar Paulo Martins Lima Santa Comba, SA, Metalúrgica Sónia Milhazes Cavada Sónia Nunes Cambeiro
  • 43.
    UFCD 0653 Arquivo –Organização e Manutenção 346035 Técnicos Administrativos Página 43 de 45 2 - Coloque por ordenação geográfica as farmácias do distrito do Porto Farmácia Sousa – Gaia Farmácia Moderna – Custóias Farmácia da Lapa – Porto Farmácia Campos – Porto Farmácia Álvaro Agante – Maia Farmácia Cardoso – Gaia Farmácia Sousa Oliveira – Custóias Farmácia Carneiro Barbosa – Porto Farmácia do Padrão – Porto Farmácia Antunes – Porto Farmácia Central de Gondomar – Gondomar Farmácia do Mosteiro - Maia RESOLUÇÃO Custóias – Farmácia Moderna Custóias – Farmácia Sousa Oliveira Gaia – Farmácia Cardoso Gaia – Farmácia Sousa Gondomar – Farmácia Central de Gondomar Maia – Farmácia Álvaro Agante Maia – Farmácia do Mosteiro Porto – Farmácia Antunes Porto – Farmácia Campos Porto – Farmácia Carneiro Barbosa Porto – Farmácia Garantia Porto – Farmácia da Lapa Porto – Farmácia do Padrão 3 - Ordene geograficamente Angola Espanha Cabo Verde França Guiné Inglaterra Marrocos Itália Moçambique Portugal RESOLUÇÃO África Angola Cabo Verde Guiné Marrocos Moçambique Europa Espanha França Inglaterra Itália Portugal
  • 44.
    UFCD 0653 Arquivo –Organização e Manutenção 346035 Técnicos Administrativos Página 44 de 45 Distribuição Registo Confidencial Abertura Particular ou Pessoal Separação Correspondência Assinatura Resposta Arquivo Expedição e Arquivo Registo de saída Circuito da Correspondência Patente Registo de Entrada Registo em Livro próprio
  • 45.
    UFCD 0653 Arquivo –Organização e Manutenção 346035 Técnicos Administrativos Página 45 de 45 Bibliografia e Netgrafia www.forma-te.com http://pt.wikipedia.org/wiki/Arquiv%C3%ADstica http://pt.wikipedia.org/wiki/Arquivo http://www.slideshare.net/profissionalizando/tecnicas-de-arquivamento http://omundodosecretariado.blogspot.com/ www.wikepedia.com http://www.asp-secretarias.pt http://www.dgarq.gov.pt/ Haweel, Claude, Organização dos Serviços Administrativos Publicações Paris Curso Tecnológico de Serviços Comerciais – Trabalhos de Aplicação; Ferraz, Maria de Lurdes, Porto Editora