PROINFO INTEGRADO
       NTE – NÚCLEO DE TECNOLOGIA EDUCACIONAL
CURSO TECNOLOGIA NA EDUCAÇÃO: ENSINANDO E APRENDENDO
                         COM AS TICS
            (Tecnologia da Informação e Comunicação)
   SECRETERIA MUNICIPAL DE EDUCAÇÃO – DONA INÊS/PB
                      TURMA: 100 HORAS
                     ID DA TURMA: 19.834
    PROFISSIONAIS CURSISTAS: 1ª e 2ª FASES DO ENS. FUND.



              BIANCA CRISTINA DA SILVA
           CARLA PRISCILA ALVES DA SILVA
            DERIVALDA FELIPE DE ARAÚJO
            IVONALDO MATIAS DE ARAÚJO
                PAULA ALVES DA SILVA




   A IMPORTÂNCIA DA TECNOLOGIA NA EDUCAÇÃO




                       Dona Inês/PB
                       Julho de 2011.
BIANCA CRISTINA DA SILVA
     CARLA PRISCILA ALVES DA SILVA
      DERIVALDA FELIPE DE ARAÚJO
      IVONALDO MATIAS DE ARAÚJO
          PAULA ALVES DA SILVA




A IMPORTÂCIA DA TECNOLOGIA NA EDUCAÇÃO




               Trabalho de Conclusão de Curso – TCC
               apresentado ao Curso Tecnologia na Educação:
               Ensinando e aprendendo com as TIC’s (Tecnologia
               da Informação e Comunicação), apresentado pelos
               alunos Carla Priscila Alves da Silva, Derivalda
               Felipe de Araújo, Ivonaldo Matias de Araújo e
               Paula Alves da Silva, da Secretaria Municipal de
               Dona Inês/PB, como requisito de obtenção de nota
               da Unidade IV e consolidação de todas as
               atividades postadas na Plataforma do Eproinfo
               (www.eproinfo.mec.gov.br)    em     seu   anexo
               portfólio, tendo como tutora a Professora Izabel
               Cristina Costa de Araújo Rodrigues graduada em
               Geografia pela UEPB.




               Dona Inês/PB
               Julho de 2011
AGRADECIMENTO




       Agradecemos ao nosso bom Deus por ter nos dado forças para prosseguirmos até
o final do curso, aos nossos familiares que nos apoioram e aos nossos colegas de curso
que certamente, nos ajudaram tirando dúvidas e nos motivando para não desistirmos.
RESUMO



       O curso do eproinfo de 100 horas trouxe a todos os educadores inúmeras
mudanças à vida profissional e também pessoal, pois reforçou nossos conhecimentos
referentes às tecnologias de informação como também facilitou a comunicação e o
lúdico em sala de aula.


       As mídias e TIC’S (tecnologias de informação e comunicação) devem fazer parte
do dia a dia do educador, pois na atualidade o desenvolvimento tecnológico vem
facilitando a vida e tornando-se cada vez mais presente no cotidiano da sociedade,
desta forma torna-se impossível fechar os olhos a esses avanços. E nós como
profissionais da educação temos que demostrar certa dominância a respeito das
tecnologias, pois elas englobadas a dedicação e entusiasmo do educador, tornam a
aprendizagem mais criativa e saborosa.


              Nesse espaço vamos expor toda a nossa batalha, com conquistas,
dificuldades que dia a dia conseguimos vencer. Aprendemos muito no decorrer de todo
curso, o mesmo se tornou um incentivo para nós sempre buscarmos o aperfeiçoamento e
não nos abalarmos com as dificuldades que ainda possam surgir em nossa carreira, pois
muitos desafios foram superados durante o mesmo, e derrubados com o empenho, união
e cooperação entre os colegas, enfim conseguimos.
Sumário


Introdução--------------------------------------------------------------------
Capítulo I---------------------------------------------------------------------
1. Apresentação conhecendo a turma-------------------------------------
1.1 Reflexões iniciais-------------------------------------------------------
1.2 Quem sou como professor e aprendiz.--------------------------------
1.3 Tecnologias na sociedade na vida e na escola----------------------
1.4- Mídias e sua ação na educação.----------------------------------------
1.5 Avaliação do 1° Módulo------------------------------------------------
1.6 Projeto de aprendizagem com uso de vários recursos
tecnológicos.------------------------------------------------------------------
1.7. Educação e tecnologia--------------------------------------------------
1.8 A educação diante do panorama desenhado
pelas novas tecnologias.-----------------------------------------------------
1.9. Refletindo sobre a identidade do professor
e sua aprendizagem.----------------------------------------------------------
1.10 Observar as tecnologias existentes nas escolas,
e como são utilizadas.-------------------------------------------------------
1.11 Mapa conceitual--------------------------------------------------------
Capítulo II--------------------------------------------------------------------
2. Atividade Especial Subtema: Slide--------------------------------------
2.1 Experiência de navegar livremente no ambiente do e-proinfo---
2.2 Atividade 2.2: Navegação em hipertexto sobre
hipertexto: Coisas importantes e significativas--------------------------
2.3 Atividade 2.3: O que é hipertexto? Impressões sobre
Experiência de navegação---------------------------------------------------
2.4 Atividade 2.4: Conhecendo e comentando trabalhos dos colegas:
Visão crítica construtiva-----------------------------------------------------
2.5 Atividade 2.5: Criando um portfólio em hipertexto----------------
2.6 Atividade 2.6: Planejando atividades com hipertexto-------------
2.7 Atividade- 2.7: Execução da atividade planejada------------------
2.8 Atividade-2.8: O registro digital das experiência------------------
2.9 Atividades 2.9: O pôster-----------------------------------------------
2.10 Atividade 2.10: Vagueando pela Wikipédia-----------------------
2.11 Atividade 2.11: Navegando pelo Wikitionáry=dicionário-----
2.12 Atividade: Avaliação da Unidade 1--------------------------------
2.13 Atividade: Contextualização do Tema:
Internet, Hipertexto e Hipermídia----------------------------------------
Capítulo III-----------------------------------------------------------------
3. Currículos, Projetos e Tecnologias-----------------------------------
3.1 Contextualizando a mudança: teoria à prática---------------------
3.2 Relato dos desafios pessoal e profissional
na Era da Tecnologia-------------------------------------------------------
Capítulo IV-----------------------------------------------------------------
4. Práticas Pedagógicas e Mídias Digitais. -----------------------------
4.1 Meu vídeo--------------------------------------------------------------
4.2 Portal do Professor----------------------------------------------------
4.3 Reflexão e discussão sobre mídia na educação------------------
4.4 Produção do TCC----------------------------------------------------
4.5 Apresentações multimídia do TCC---------------------------------
Considerações Finais---------------------------------------------------
Referências:- -------------------------------------------------------------

Anexos:----------------------------------------------------------------------
INTRODUÇÃO




        O presente trabalho está sendo desenvolvido minuciosamente no intuito de
relatarmos nossas percepções, dificuldades, ações e atividades produzidas postadas no
Curso Tecnologia na Educação: Ensinando e Aprendendo com as TIC’s (Tecnologia da
Informação e Comunicação). Durante todo o curso tudo nos parecia desafiador, porém,
com muito estudo, pesquisa, ajuda de alguns colegas, trabalhos em grupo, conseguimos
vencer todos os obstáculos que de certa forma nos desmotivava.

        No curso em questão tivemos como Tutora a Professora Izabel Cristina Costa de
Araújo Rodrigues, a mesma sempre se encontrava a nossa disposição, sempre nos
apoiando, tirando nossas dúvidas nos instigando ao novo e dando-nos a oportunidade de
conhecer o mundo digitalizado. Certamente, o Curso a cima citado nos deu o caminho
para seguirmos em frente, fazendo das tecnologias ferramentas necessárias e de
fundamental importância em nossa prática podagógica, com a ajuda das tecnologias
teremos mais facilidade de instruir seres humanos capazes de construir sua própria
história.

        Como afirma Jean Piaget:



                                          "A principal meta da educação é criar homens que
                                          sejam capazes de fazer coisas novas, não
                                          simplesmente repetir o que outras gerações já
                                          fizeram. Homens que sejam criadores, inventores,
                                          descobridores. A segunda meta da educação é
                                          formar mentes que estejam em condições de criticar,
                                          verificar e não aceitar tudo que a elas se propõe."




        Ao longo do curso cumprimos o cronocrama de oito encontros presenciais pré
planejados, e assistindo a mais um Encontro Presencial Extraordinário como podemos
visualizar no calendário a seguir:
CURSO: TECNOLOGIA NA EDUCAÇÃO - ENSINANDO E APRENDENDO COM AS TICS


                                     ID DA TURMA: 19.834


          TUTORA/E-MAIL: Izabel Cristina Costa de Araújo Rodrigues/ izacris10@gmail.com


             DIA DA SEMANA DOS ENCONTROS PRESENCIAIS: SEGUNDA-FEIRA.


                                  TURNO: MANHÃ E TARDE.


                      CARGA HORÁRIA PESENCIAL: 40 HORAS CURSO.


                     CARGA HORÁRIA À DISTÂNCIA: 60 HORAS CURSO.


                                     ANO LETIVOS: 2011


    LOCAL DOS ENCONTROS: CEMCAP – Centro Municipal de Capacitação para Professores
                                  – Dona Inês/PB.
   DIA/MÊS   11/04  02/05   16/05      30/05      13/06  04/07     18/07     01/08
                         CALENDÁRIO 1ª TURMA: abril – agosto/2011.
      OBSERVAÇÃO: Encontro Presencial Extra de Reforço a Aprendizagem: 06/06/2011.




       Com o referido Curso conhecemos realmente como lidar com as mídias na
educação, para isso usamos várias ferramentas ao desenrolar do mesmo, efetuando
assim as atividades cronometradas, como também, na didática consolidada em nossa
prática docente e nas nossas vidas como um todo.
CAPÍTULO I




     TECNOLOGIA NA SOCIEDADE, NA VIDA E NA ESCOLA

       O referido Módulo Tecnologia na Sociedade, na Vida e na Escola, nos
possibilitou um vasto conhecimento com relação ao novo desafio que nós professores
temos que enfrentar para ser professor da atualidade, tornando assim o trabalho do
professor mais complexo do que foi no passado, porém sabemos que a profissão de
professor nunca foi fácil e a cada dia a sociedade exige mais do mesmo. Atualmente o
professor tem que estar preparado para lidar não só com saberes científicos, como era
no passado, mas também com as tecnologias e os aspectos socais da sociedade onde
estar enserido. Certamente, quando deparamos com um meio social encontramos seres
humanos com realidades diferentes em seus aspectos: social, étnico e racial.

             Durante este módulo realizamos um vasto número de atividades que de
     certa forma nos ajudou a entender melhor o módulo em questão. As atividades
     propostas foram:

             No primeiro momento teríamos que nos apresentar para a turma fazendo
     um breve relato sobre nós mesmos, esta primeira atividade seria postada no
     fórum, a mesma foi de extrema importância, pois tivemos a oportunidade de
     conhecer nossos colegas do curso.

             Na segunda atividade também postada no fórum tivemos a oportunidade
     de assistir um vídeo de LADISLAU DOWBOR que se referia a Educação e
     Tecnologia, neste vídeo o mesmo faz uma pequena introdução, focalizando como
     a escola se coloca diante da necessidade de implantar as novas tecnologias.

     Como afima Ladislau Dowbor:




                                    “A visão geral, é que precisamos de uma escola um
                                    pouco menos lecionadora, e mais organizadora dos
                                    diversos espaços de conhecimento que hoje se
                                    multiplicam, com televisão, internet...”
O mesmo que dizer com esta afirmativa que nós professores temos que
buscar nas novas tecnologias ferramentas que facilitem a aprendizagem discente,
deixando assim de ministrar aulas sem nenhum sentido na vida dos educandos.

       A atividade 1.1 foi realizada em dupla na mesma teríamos que fazer uma
reflexão inicial, nesta atividade buscamos salientar o que pretendíamos que nossos
alunos fossem no futuro e qual o caminho que deveremos seguir diante das novas
tecnologias. É importante salientar que nós devemos instruir nossos alunos para
que no futuro sejam cidadãos críticos capazes de construir sua própria história não
sendo um reles leitor de textos prontos. Diante das novas tecnologias devemos
tentar acompanhá-las para não sermos passados para trás.

       Na atividadeb 1.2 relatamos o que somos como professor e aprendiz esta
atividade seria postada na biblioteca, na mesma avaliamos nós mesmos, chegando
a uma conclusão de que papel representamos para a sociedade, se estamos
realmente prestando um bom serviço como profissional da educação que lidam
com mentalidades diferentes que não pensam na maioria das vezes como você,
tendo que respeitar as diferentes ideologias. Nós professores temos que ter em
mente que somos eternos aprendizes que aprendemos até mesmo com os nossos
alunos, ser consciente de que não sabemos tudo e ser humilde o suficiente para
reconhecer nossos erros.

       Com a atividade 1.3 que seria postada na biblioteca nos aprofundamos em:
qual seria a postura da escola e da educação diante do panorama desenhado pela
nova tecnologia, na referida atividade discutimos se a escola realmente estava
preparada para lhe dar com as novas tecnologia, se a mesma tem condições de
enquadrar as tecnologias nas salas de aulas. Foi focalizado também se os
professores estão capacitados para enfrentar este novo desafio que a cada dia que
passa está aumentando.

       A atividade 1.4 fizemos um relato das tecnologias existentes em nossas
escolas onde atuamos como educadores, citando as mesmas e como elas são
utilizadas. No final desta atividade percebemos que a maioria das escolas têm um
número muito pequeno de equipamentos tecnológicos e os poucos recursos que
tem estão sendo bem utilizados pelos professores.

           Certamente, a atividade 1.5 foi de extrema importância neste módulo, pois,
fizemos um mapa conceitual partindo de nossa relação com as tecnologias:
passado, presente e futuro, a mesma nos porcibilitou relembrar nossa tragetória
como educador, nos dando a oportunidade de colocar em um mapa a deficiência
que tíamos com relação as tecnologia, como estamos hoje e qual será nossa
relação no futuro.

           Antes de falar com relação a atividade 1.6 que se refere a criação de um
projeto é importante ressaltar que a própria metodologia de projetos está
contemplada nos PCNs, dando ênfase as habilidades e competências dos alunos.
Na atividade em questão tivemos a oportunidade de elaborar um projeto que
poderia ser trabalhado em nossa sala de aula. Com o projeto elaborado tíamos em
mãos uma ferramenta que nos auxiliou em nossas aulas, fazendo que as mesmas
tivessem toda uma atividade didática planejada em uma seguência lógica
facilitando assim nosso trabalho.

           Na última atividade do módulo que seria postada no fórum fizemos uma
avaliação do módulo onde ralatamos nossas perspectivas com relação ao mesmo,
dificuldades, avanços e opiniões sobre o primeiro momento do curso. Esta
atividade foi excelente, pois tivemos a oportunidades de falar tudo que estávamos
sentindo com relação ao módulo, destacando quais as dificuldades que de certa
forma sempre apareciam, porém, sempre eram sanadas com a ajuda dos colegas e
da tutora Isabel.

           As atividades acima citadas encontram-se em anexos.

           Portanto, o primeiro módulo foi muito significativo apesar das
dificuldades, pois estávamos introduzindo o curso e muitas coisas eram novidades
para todos nós. Sabemos que o novo sempre nos põe medo, temos medo de não
conseguir, mas o legal disso é que no final tudo acaba bem. No final do primeiro
módulo, logo nos veio a mente como seria o segundo, seria mais fácil ou mais
difícil?
CAPÍTULO II



               INTERNET, HIPERTEXTO E HIPERMÍDIA

       Vivemos hoje em um mundo globalizado aonde a tecnologia e a informática
vêm se expandindo e se popularizando de forma crescente e com ela o acesso rápido e
fácil da Internet. Sendo assim, não poderia ser diferente a educação ficar de fora dessas
transformações desde a alfabetização até a universidade, processo natural, já que as
crianças chegam desde cedo com saberes e formas de aprender diferenciado do que se
tinha até pouco tempo. Já não imaginamos hoje um processo de ensino e aprendizagem
sem o uso de materiais eletrônicos, havendo assim uma parceria entre o antigo e o novo.

        Durante vários séculos a tecnologia da escrita foi o livro impresso que dominou
os coletivos sociais instituindo a forma linear e sequencial de leitura e aprendizado. O
século XX marcado pelas inovações oportunizou o surgimento de vários inventos,
teorias, descobertas revolucionárias, recursos tecnológicos, dentre eles, o computador.
Este possibilitou a criação de uma nova tecnologia da escrita: o Hipertexto. Termo que
já em 1960 era definido como “escrita não sequencial que permite ao leitor escolher
múltiplos caminhos e acessar informações em cadeia através da tela do computador em
tempo real” (SNYDER apud PEREIRA, 2000:69). Para os professores hipertextos se
constituem como recursos importantes para organizar material de diferentes disciplinas
ministradas simultaneamente ou em ocasião anterior e mesmo para recompor
colaborações preciosas entre diferentes turmas de alunos.

       A internet, vista como hipermídia, é vista como o principal aliado da
comunicação de professores e alunos, pois através dela é possível, com um custo mais
barato e privilegiado, unir a escrita, a fala e a imagem com rapidez, flexibilidade e
interação, o que há pouco tempo era praticamente impossível.

       Entendemos, porém, que, muito mais do que uma enumeração de vantagens e
problemas, o uso desses novos recursos tecnológicos levará a escola e todos os que a
compõem a aprender a lidar e enfrentar os desafios impostos a cada dia, levantando
questões sobre quem são os alunos, quem são professores e o que e de que forma
compete à escola ensinar.

       Com relação às atividades propostas desse módulo foram realizadas um amplo
número de atividades, sendo elas realizadas por todos os alunos do curso, uma parte a
distância e outra presencial, assim fazendo com que o aumentasse o nosso entendimento
perante a unidade.

       Atividade 1 - Avaliação da unidade 1, onde tivemos que dar nossa contribuição
no fórum para o de bate e discussão entre os educandos.


       Atividade 2 – Nessa atividade nós cursistas produzimos dois slides, o primeiro
onde apresentávamos as mídias existentes na escola em que trabalhamos e como a
utilizamos em nossas práticas pedagógicas e o segundo onde mostrávamos nosso
projeto e sua execução. Essa atividade foi postada na biblioteca e apresentada no
encontro presencial.

       Atividade 3 – Tivemos que fazer uma contextualização do tema: Internet,
Hipertexto e Hipermídia, depois postar no diário de bordo.

       Atividade 2.1 – Nessa atividade pudemos navegar livremente pela internet, onde
conhecemos o que era hipertextos e hipermídias, depois postamos um breve relato de
nossa experiência no fórum.

       Atividade 2. 2 - Nessa atividade tivemos que navegar no hipertexto sobre
hipertextos e buscar a página da Wikipédia a fim de saber o conceito de hipertexto.
Depois tivemos que postar na biblioteca um pequeno texto onde relatamos nossas
impressões sobre as coisas importantes e significativas.

       Atividade 2.3 – Essa atividade foi onde tivemos que postar na biblioteca o
conceito de hipertexto.

       Atividade 2.4 – Nessa atividade tivemos que fazer o downloader das atividades
dos colegas ler, refletir e comenta-los, depois fazer um trabalho onde iriamos expor
nossa opinião referente aos trabalhos dos colegas. Essa atividade foi feita em equipe de
quatro componentes e foi postada uma contribuição na biblioteca.
Atividade 2.5 – Nessa atividade o grupo composto por quatro componentes teve
que criar um portfolio em hipertexto, onde colocasse nele todas as nossas atividades
concluídas até então, sendo que seria feito em forma de links. Também nessa atividade
criamos um Blog: bidjpeproinfo.blogspot.com, onde todos do grupo postaria suas
contribuições e os sucessos adquiridos através do curso. Mandamos o link do blog pelo
Webmail para tutora e todos os cursistas.

       Atividade 2.6 – Nessa atividade tivemos que criar um plano de aula para ser
executado na sala de aula da escola em que trabalhamos usando a internet e as mídias
existentes na escola. Essa atividade foi postada uma contribuição no fórum.

       Enfim, concluímos o segundo módulo com êxito, pois conseguimos dar conta de
todas as atividades propostas seguindo o cronograma estabelecido. Tivemos muitas
dificuldades, mas todas superadas, alcançado metas e vencendo desafios o que nos
motivou a seguir em frente sem medo de conhecer ainda mais o que curso tinha para nos
oferecer nos próximos módulos. Acreditamos ainda que por mais desafiador que tenha
sido esse módulo, buscamos dar o melhor e sempre procuramos corresponder às
expectativas esperadas pelo o que o curso nos oferece.

       As atividades acima citadas se encontram em anexo.




                                      CAPÍTULO III




                 CURRÍCULO, PROJETOS E TECNOLOGIAS

       Durante o módulo III, Currículo, Projetos e Tecnologias, tivemos a oportunidade
de conhecer o que é currículo e projetos implantados as novas tecnologias. Sabemos que
a idéia de um projeto é envolver e antecipar algo desejável que ainda não foi realizado,
traz igualmente a idéia de pensar uma realidade que ainda não aconteceu, pois é também
uma construção própria do ser humano, que se concretiza a partir de uma descrição
inicial de um conjunto de atividades.

       Durante o desenvolvimento do projeto, o aluno tem a oportunidade de
recontextualizar conceitos e estratégias, como analisar as necessidades conceituais que
possibilitem no aprendizado do aluno.

       Sabe-se que, currículo não é apenas uma lista de conteúdos prontos a serem
transmitidos aos alunos, que não se limita apenas ao conhecimento do cotidiano.

       Como afirma Cesar Coll em seu livro “Psicologia e currículo”:




                              (...) entedemos o currículo como um projeto que preside as
                              atividades, educativas escolares, define suas intenções e
                              proporciona guias de ação adequadas e úteis para os professores
                              que são diretamente responsáveis pela sua execução. Para isto,
                              o currículo proporciona informações concretas sobre o que
                              ensinar, quando ensinar, como ensinar e quando, como e o que
                              avaliar. (...)




       Passamos agora relatar o desenvolvimento das atividades ao longo do referido
módulo, na atividade 3.1 foi desenvolvida uma prática dialógica com nossos alunos,
ouvindo suas idéias, dúvidas e curiosidades, a partir daí iríamos focalizar no fórum,
quais foram as estratégias que utilizamos e/ou consideradas úteis para estabelecermos
um ambiente de livre expressão que favorecesse diálogo, destacando as tecnologias que
nos auxiliaram neste prática dialógica.

       Na atividade 3.2 foi feito um relato do desenvolvimento e desafios no pessoal,
profissional e intelectual que nós passamos nos últimos tempos, em relação às
tecnologias e exigências profissionais.

       As atividades acima citadas encontram-se em anexos.

       Contudo, no módulo em questão vivenciamos importantes características do
currículo construído por meio de projetos com o uso das tecnologias. Ao executar as
atividades, pudemos perceber a importância do diálogo entre professor e aluno,
existindo assim um ambiente agradável para ambos os lados.




                                   CAPÍTULO IV



             PRATICA PEDAGÓGICA E MÍDIAS DIGITAIS

       A 4ª Unidade teve como tema central a pratica pedagógica e mídias digitais, essa
é uma temática muito relevante a todos nós educadores pois é no dia a dia de nossa
profissão que iremos colocar em prática tudo que aprendemos no curso do Eproinfo 100
horas. Essa unidade trouxe para nós cursistas experiências e saberes diversos. Essa
unidade nos mostrou algumas formas de exploração das mídias digitais, como também
as várias práticas que essas podem trazer ao cotidiano pedagógico. A unidade 4 teve
como principais objetivos: Explorar mídias digitais; Conhecer as possibilidades que
essas mídias trazem a nossa profissão; Enxergar o Portal do professor como um
ambiente onde pode-se encontrar sugestões do uso das mídias; Favorecer a autoria e
criação de suas próprias mídias, entre outros.


       No início dessa unidade a tutora Do curso Izabel Cristina apresentou o resumo
da unidade e expôs e explicou as atividades propostas ao módulo IV. A primeira
atividade foi a 4.1, essa atividade pede a produção de um vídeo com duração mínima de
um minuto onde conteria sons, imagens, artes, desenhos, etc. Depois iríamos postar no
blog do grupo e na biblioteca o vídeo produzido. Nosso grupo definiu como temática
Sons da Natureza e dentro dela definimos como assunto central a chuva, o titulo do
nosso vídeo foi: Dia de Chuva, o vídeo foi produzido com imagens e sons da internet,
depois foi feita a apresentação do vídeo no encontro presencial, essa apresentação nos
propiciou um imensa troca de experiência entre os grupos que puderam avaliar a arte e
criatividade dos colegas. Tivemos também a atividade 4.2, essa atividade propôs uma
reflexão crítica a cerca da exploração no Portal do Professor, depois deveria-se relatar
aos colegas nossa opinião sobre a importância do Portal e o que nele encontramos que
irá se tornar um subsídio para nós como educadores, esses relatos foram publicados na
biblioteca do Eproinfo, essa atividade foi muito importante a todos os cursistas pois os
mesmos agora veem o portal como um instrumento facilitador da prática. Na atividade
4.3 foi proposta uma discussão sobre Mídias X Educação, nessa reflexão poderíamos
comentar sobre alguma experiência de mídia e educação já vivenciada por nós do grupo,
como o vídeo produzido, slides para aulas, entre outros. Depois da reflexão postamos no
blog as nossas vivências nessa atividade e também em no diário de bordo.


       Para finalizar a unidade e também o curso do eproinfo vem a parte final da
unidade 4 que é a construção e a apresentação do nosso TCC, onde deve conter os
elementos principais do curso do eproinfo 100 horas, ou seja vamos fazer um relato
geral daquilo que foi mais relevante a todos nós, relato esse que deve conter nossas
experiências, opiniões, saberes adquiridos, entre muitos outros, depois de estruturar
todo o trabalho será produzido pelo grupo um slide para apresentação e fundamentação
do término do curso.


       Portanto, resta-nos dizer que a 4ª unidade foi muitíssimo significativa a todos
nós do grupo, todos os objetivos foram alcançados com o esforço e a dedicação de cada
um de nós.
CONSIDERAÇÕES FINAIS



       Levando-se em conta os momentos vivenciados por todos os que acreditaram e
conseguiram vencer suas expectativas, somos levados a acreditar que o curso do
Eproinfo de 100 horas foi muito mais do que esperávamos, deixando para toda nossa
vida um grande aprendizado, tanto com as TIC’s, como também o de trabalharmos em
grupo, aprender a dividir, compartilhar e multiplicar, pois mais importante do que você
aprender é poder repassar, ajudando seu próximo quando preciso. Esse curso foi muito
importante, fruto de um trabalho que exigia de nós muita atenção e compromisso
perante as atividades propostas. Enfim, foi um curso muito interessante e instrutivo, o
qual deixará apenas coisas boas, no qual muitos perderam o medo e enfrentaram aquilo
que acreditavam ser um bicho de sete cabeças (computador e internet), tornando-se
agora conhecedor e transmissor das novas tecnologias.
REFERÊNCIAS BIBLIOGRÁFICAS



Artigo “A sociedade da aprendizagem e o desafio de converter informação em
conhecimento”, de Juan Ignacio Pozo.
http://www.diretoriabarretos.pro.br/patio_online2.htm.

Entrevista de Maria Elizabeth B. de Almeida sobre o tema “Tecnologias trazem o
mundo para a escola, 2008”.
http://portaldoprofessor.mec.gov.br/journalContent.action?editionId=2&categoryId=8&
contentId=37

MONTEIRO, Aneridis A. Interfaces digitais para a organização e representação do
conhecimento. São Paulo: Pontifícia Universidade Católica, Programa de Pós-
Graduação em Educação: Currículo, 2008.
http://www.eproinfo.mec.gov.br/upload/ReposProf/Tur97045/img_upload/Interfaces_di
gitas_Aneridis.doc

“Formação de Professores: um grande desafio” de Maria Umbelina Caiafa Salgado.
http://www.tvebrasil.com.br/salto BOLETINS 2003.

“Aprendizagem continuada ao longo da vida”, de José Armando Valente.
http://www.redadultosmayores.com.ar/docsPDF/Regiones/Mercosur/Brasil/Aprendizag
emcontinuado.pdf

Artigo de Blikstein e Zuffo (2001).
http://www.blikstein.com/paulo/documents/books/BliksteinZuffo-MermaidsOfE-
Teaching-OnlineEducation.pdf

Escola e tecnologia: uma conversa” de Alberto Tornaghi.
http://www.tvebrasil.com.br/salto/boletins2004/eft/tetxt1.htm

“Tecnologia na escola: criação de redes de conhecimento” de Maria Elizabeth B. de
Almeida.
http://portaldoprofessor.mec.gov.br/link.linkFilter.action?ufId=RJ&categoryId=6&start
=0&limit=12

(Almeida, 2005).
http://www.tvebrasil.com.br/salto/boletins2005/itlr/index.htm

Plano de aula – disponível no Portal do Professor, do projeto FUTURARTE:
http://portaldoprofessor.mec.gov.br/fichaTecnicaAula.html?aula=11808

Plano de aula – disponível no Portal do Professor, do Projeto Escola Viva - meio
ambiente:
http://portaldoprofessor.mec.gov.br/fichaTecnicaAula.html?aula=14095
Site do Projeto AMORA, o qual visa à reestruturação curricular a partir de projetos de
aprendizagem e integração das tecnologias de informação e comunicação ao currículo
escolar. O projeto atualmente envolve alunos de 5ª e 6ª séries do Ensino Fundamental
do Colégio de Aplicação da UFRGS:
http://amora.cap.ufrgs.br/oquee.php

Planila de referência de pesquisa na escola

www.eproinfo.mec.gov.br

http://www.suapesquisa.com/piaget/

http://dowbor.org/tecnconhec.asp

Livro “Psicologia e Currículo”, por Cesar Coll.

http://www.espacoacademico.com.br/037/37pc_amaral.html

www.unicamp.br/~hans/mh/educ.html
ANEXOS
1 – CRONOGRAMAS DO CURSO




                               PROINFO INTEGRADO


                    NTE – NÚCLEO DE TECNOLOGIA EDUCACIONAL


      CURSO TECNOLOGIA NA EDUCAÇÃO: ENSINANDO E APRENDENDO COM AS TICS


                      (Tecnologia da Informação e Comunicação)


                SECRETERIA MUNICIPAL DE EDUCAÇÃO – DONA INÊS/PB


     TURMA: 100 HORAS.    PROFISSIONAIS CURSISTAS: 1ª e 2ª FASES DO ENS. FUND.
TUTORA/EMAIL: IZABEL CRISTINA COSTA DE ARAÚJO RODRIGUES/ izabel.eproinfo@gmail.com
    ID DA TURMA: 19.834.          PERÍODO DO CURSO: 08/04/2011 ATÉ 08/08/2011.




             CRONOGRAMA DAS ATIVIDADES

                        INÍCIO: 14/04/2011

                        FINAL: 28/04/2011


                  ATIVIDADES Á DISTÂNCIA

CRONOGRAMA
               ATIVIDADES              ESTRATÉGIAS               RECURSOS   AVALIAÇÃO
1.   Contextualização      Leitura da entrevista de          Computador        A avaliação
                                         do tema:              Maria Elizabeth sobre o           Internet          do      curso
                                         Tecnologia na         tema: Tecnologias trazem o        Portal     do     será feita de
                                         sociedade, na vida    mundo      para    a    escola    Professor         forma
                                         e na escola.          Responder questionamentos:                          contínua
                                                               Como a escola se coloca           eproinfo          presencial e
                                                               diante deste novo panorama da     Editor de texto   online,
14 a 16/04/2011




                                    2.   Atividade 1.1-        sociedade? O que mudou na                           observando
                                         Relatar: Quem sou     escola na última década, no                         a interação,
                                                                                                 CD
                                         como professor e      sentido de atender às novas                         participação
                                         aprendiz?             demandas?                                           ,
                                                                                                 Textos            colaboração,
                                                                                                                   realização
                                                                                                                   das
                                                                                                                   atividades, o
                                                               Em dupla responder a
                                                                                                                   desempenho
                                                               atividade 1.1 Postar sua
                                                               contribuição na Biblioteca                          individual
                                                               Material/Aluno                                      ou em grupo
                                                                                                                   do cursista.
                                                               Tema: Atividade1. 1

                                                               Subtema: Quem sou?
                                         Atividade 1.2 -       Leitura e reflexão de textos e
1ª SEMANA



                  21/04/2011




                                         Refletir sobre a      entrevistas    (indicar   sites
                                         identidade do         citados no guia do formador)
                     16 a




                                         professor e sobre a
                                         própria               Postar suas reflexões       no
                                         aprendizagem          Diário de Bordo


                                         Atividade 1.3 –       Leitura   e   reflexão da
                                                               entrevista de DOWBOR-
                                    Refletir sobre a postura   Educação e Tecnologia.
                                    da    escola     e    da
                                    Educação diante do         Postar sua contribuição no
                                    panorama desenhado         Fórum - Tema: Educação e
                                    pelas novas tecnologias    Tecnologia
                  21 a 28/04/2011
2ª SEMANA




                                    Atividade 1.4-

                                    Observar as tecnologias    Postar sua contribuição na
                                    existentes na escola e a   Biblioteca Material/Aluno
                                    forma      como      são
                                    utilizadas                 Tema: Atividade1. 4

                                                               Subtema:          “Tecnologias
                                                               existentes na escola”
OBSERVAÇÃO: Todo material qual você vai agora utilizar vai ser através de cliques, no
seguinte roteiro:
   1. Módulo,
   2. Conteúdo do módulo,
   3. Acesso ao conteúdo do Módulo,
   4. Leia a apresentação e clique à direita em unidades,
   5. Clica no primeiro ícone (que é a 1ª unidade): TECNOLOGIA NA SOCIEDADE, NA
        VIDA E NA ESCOLA;
   6. Iniciar;
   7. Leia todo o conteúdo passando as páginas e desenvolva as criações de texto
        propostas baseadas nas leituras indicadas e poste na biblioteca.
PROINFO INTEGRADO


                          NTE – NÚCLEO DE TECNOLOGIA EDUCACIONAL


          CURSO TECNOLOGIA NA EDUCAÇÃO: ENSINANDO E APRENDENDO COM AS TICS


                            (Tecnologia da Informação e Comunicação)


                     SECRETERIA MUNICIPAL DE EDUCAÇÃO – DONA INÊS/PB


     TURMA: 100 HORAS.    PROFISSIONAIS CURSISTAS: 1ª e 2ª FASES DO ENS. FUND.
TUTORA/EMAIL: IZABEL CRISTINA COSTA DE ARAÚJO RODRIGUES/ izabel.eproinfo@gmail.com
    ID DA TURMA: 19.834.          PERÍODO DO CURSO: 08/04/2011 ATÉ 08/08/2011.




                CRONOGRAMA DAS ATIVIDADES

                                          (integrado)

                                    INÍCIO: 02/05/2011

                                     FINAL: 16/05/2011


                       ATIVIDADES Á DISTÂNCIA

   DURAÇÃO
CRONOMETRADA          ATIVIDADES                 ESTRATÉGIAS             RECURSOS       AVALIAÇÃO
                3.   Sua apresentação      Se baseando nos objetivos    Computador     A avaliação
                     no 1º Fórum:          do Fórum, junto com os       Internet       do curso será
                     APRESENTAÇÃO          exemplos coerentes a estes   Portal    do   feita de forma
                     E CONHECENDO          objetivos dos cursistas e    Professor      contínua
                     A TURMA               tutora, produza um texto                    presencial e
11/04      a
06/05/2011                                 resumido sobre você.         eproinfo       online,
                                                                        Editor   de    observando a
                4.   Assistir ao vídeo                                  texto          interação,
                     de DOWBOR e                                                       participação,
(ultima              postar sua                                                        colaboração,
                                            Reflexão da entrevista de   CD
chance)              contribuição no 2º                                                realização das
                                           DOWBOR-Educação          e
                     Fórum.                                                            atividades, o
                                           Tecnologia. Postar sua       Textos;
                                           contribuição no Fórum -                     desempenho
                                                                                       individual ou
                                           Tema:      Educação      e
                                                                        Vídeos;        em grupo do
                                           Tecnologia
1.1 – Produza uma         Leitura e reflexão do texto     cursista.
                 sintetize.            citado pelo módulo e postar
 02/05 a                               suas reflexões na biblioteca
                 (atividade em
06/05/2011                             na atividade 1.1;
                 dupla);
             1.2 Produza um texto      Faça toda a leitura orientada
                 reflexivo com         e poste a sua atividade na
 11/04 a         tema: “Quem sou       Biblioteca.
07/05/2011       como professor e
                 Aprendiz?




             1.3 Refletir sobre a      Postar sua contribuição na
                 postura da escola e   Biblioteca Material/Aluno
 11/04 a         da Educação
09/05/2011       diante do             Tema: Atividade 1.3
                 panorama
                 desenhado pelas
                                       Subtema:        “Tecnologias
                 novas tecnologias;
                                       existentes na escola”




             1.4 Observar as           Postar na biblioteca. Lembre
                 tecnologias           que esta atividade também
 02/05 a         existentes na         pode ser feita PowerPoint
10/05/2011       escola e a forma      em 2 a 3 slides, pois a
                 como são              mesma será apresentada no
                 utilizadas            3º Encontro Presencial.
             1.5 Construção do         Produza um mapa conceitual
                 seu mapa              partindo da sua relação com
 02/05 a         conceitual.           as tecnologias: passado,
12/05/2011                             presente e futuro.

             1.6 - Projeto de          Elabore um projeto de
             aprendizagem      com     aprendizagem executável; já
 02/05 a     vários        recursos    para os professores que estão
14/05/2011   tecnológicos.             em sala de aula promova
                                       esta execução dentro da sua
                                       área de atuação.

 14/05 a     Fórum        de           Relacione suas perspectivas,
16/05/2011   AVALIAÇÃO do 1º           dificuldades, avanços e
             módulo.                   opiniões sobre o 1º momento
                                       do Curso.
OBSERVAÇÕES:
  Lembre-se o caminho para o estudo:
  8. Módulo
  9. Conteúdo do módulo,
  10. Acesso ao conteúdo do Módulo,
  11. Leia a apresentação e clique à direita em unidades,
  12. Clica no primeiro ícone (que é a 1ª unidade): TECNOLOGIA NA SOCIEDADE, NA
      VIDA E NA ESCOLA;
  13. Iniciar;
  14. Leia todo o conteúdo passando as páginas e desenvolva as criações de texto
      propostas baseadas nas leituras indicadas e poste na biblioteca.
  15. Pesquisa no CD e na Internet à vontade, porém, com etiqueta, responsabilidade e
      veracidade de sua produção pessoal, além de citar suas referências.




   Cada atividade tem o seu tempo para ser executada, portanto, cumpra-as em seu
   tempo pré-determinado para não se atrasar e nem atrapalhar o andamento do curso,
   dos cursista e da tutora.


   Importante saber: No vencimento de cada atividade, a mesma sairá de ativa à meia
   noite, pois é uma questão de Ordem na Plataforma, portanto, faça sua atividade no
   tempo cronometrado determinado.


   O Curso tem várias flexibilidades, porém não abuse e use de bom senso; se atrasar
   por alguma razão comunique, justifique que eu ativarei a atividade que precisas
   postar no momento, isto significa lembrar que deverá está dentro do prazo do
   cronograma. Já casos especiais (doença) haverá outra negociação possível.
PROINFO INTEGRADO


                                 NTE – NÚCLEO DE TECNOLOGIA EDUCACIONAL


                  CURSO TECNOLOGIA NA EDUCAÇÃO: ENSINANDO E APRENDENDO COM AS TICS


                                   (Tecnologia da Informação e Comunicação)


                             SECRETERIA MUNICIPAL DE EDUCAÇÃO – DONA INÊS/PB


                TURMA: 100 HORAS.    PROFISSIONAIS CURSISTAS: 1ª e 2ª FASES DO ENS. FUND.
           TUTORA/EMAIL: IZABEL CRISTINA COSTA DE ARAÚJO RODRIGUES/ izabel.eproinfo@gmail.com
               ID DA TURMA: 19.834.          PERÍODO DO CURSO: 08/04/2011 ATÉ 08/08/2011.




                          CRONOGRAMA DAS ATIVIDADES

                                             (integrado)

                                           INÍCIO: 16/05/2011

                                           FINAL: 29/05/2011

                          Leitura da Unidade II – páginas: 01 até 05.


                               ATIVIDADES Á DISTÂNCIA

   DURAÇÃO
CRONOMETRADA                ATIVIDADES                        ESTRATÉGIAS               RECURSOS       AVALIAÇÃO
               1ª ATIVIDADE: Avaliação da Unidade 1   Sua contribuição para debate e   Computador;     A avaliação
ANA
SEM


16/0

22/0
5/20
5A




                                                      discussão     no    Fórum   de   Internet;       do      curso
 11
 1º




                                                      Avaliação      -   1º   Módulo   Portal     do   será feita de
  :




                                                      (atividade individual)           Professor;      forma
                                                                                                       contínua
2ª ATIVIDADE: Partilha e avaliação do           Construir uma Apresentação em                        presencial e
                                 que foram produzidas nos encontros              slides e postá-la na biblioteca      E-proinfo;      online,
                                 presenciais e virtuais da unidade 1, em         (equipe de dois ou três cursistas)   Editor     de   observando
                                 especial as mídias presente na sua escola e o                                        texto;          a interação,
                                 projeto de aprendizagem (vão por e-mail         Tema:     atividade     especial;                    participação,
                                 dois modelos de slide como exemplo).            Subtema: slide.                                      colaboração,
                                                                                                                      Editor    de
                                                                                                                                      realização
                                                                                                                      slide;
                                                                                                                                      das
                                 3ª ATIVIDADE: Contextualização do               Postar este pequeno texto no
                                                                                                                                      atividades, o
                                 Tema: Internet, Hipertexto e Hipermídia.        diário de bordo (atividade           CD;             desempenho
                                                                                 individual)
                                                                                                                                      individual
                                                                                                                      Textos;         ou em grupo
                                 ATIVIDADE 2.1 - Navegação em                    Em      dupla   navegar    em                        do cursista.
                                 hipertexto, discussão sobre a experiência de    hipertextos. Postar conclusões       Vídeos.
                                 navegar livremente. Ler e analisar o texto:     da dupla da experiência vivida
                                 Leituras sobre hipertexto: trilhas para o       no Fórum: Tema- Experiência
                                 pesquisador- Ana Elisa Ribeiro (CD ou           de navegar livremente no
                                 internet)                                       ambiente do e-proinfo.

                                 ATIVIDADE 2.2 - Navegando em                    Elaborar um pequeno texto
                                 hipertexto sobre hipertexto. Navegar na         relatando suas impressões.
                                 página da Wikipédia que trata de hipertexto.    Postar sua contribuição na
                                                                                 Biblioteca       Material/Aluno.
                                                                                 Tema: Atividade 2.2. Subtema:
                                                                                 Coisas        importantes      e
                                                                                 significativas.

                                 ATIVIDADE 2.3 - O que é hipertexto?             Postar sua contribuição na
                                                                                 Biblioteca      Material/Aluno
                                                                                 Tema: Atividade 2.3
2º SEMANA: 23/05 A 29/05/2011.




                                                                                 Subtema: Impressões sobre
                                                                                 experiência de navegação.
                                 ATIVIDADE 2.4 - Conhecendo e                    Faça o download dos trabalhos
                                 comentando trabalhos dos colegas Ler,           dos colegas escolhidos para
                                 refletir e comentar alguns trabalhos dos        citação em seu trabalho;
                                 colegas postados na biblioteca.                 organize seu trabalho em: capa,
                                                                                 sumario,            apresentação,
                                                                                 introdução,     desenvolvimento
                                                                                 (suas: citações, opiniões, ideias,
                                                                                 contextualização      sobre    os
                                                                                 trabalhos estudados e escolhidos
                                                                                 por você) conclusão, referencias
                                                                                 e anexos (os trabalhos dos
                                                                                 colegas) – Trabalho em equipe:
                                                                                 4 componentes.

                                                                                 Postar sua contribuição na
                                                                                 Biblioteca      Material/Aluno
                                                                                 Tema: Atividade 2.4

                                                                                 Subtema:       Visão       critica
                                                                                 construtiva.

                                 ATIVIDADE 2.5 - Criando um portfólio            Registrar suas produções ao
                                 em hipertexto.                                  longo do curso em um blog
                                                                                 criado pelo grupo. (atividade em
                                                                                 equipe de cinco componentes).
                                                                                 Mandar endereço do blog ou
link para a tutora e colegas pelo
                                                          webmail.



           ATIVIDADE 2.6 - Planejando             uma     Postar a atividade elaborada
           atividade com hipertexto ou Internet           na Biblioteca Material/Aluno
                                                          Tema: Atividade 2.6
           Em dupla ou trio, elaborar uma atividade
           para ser desenvolvida em sala de aula          Subtema: Planejando atividades
           utilizando alguns recursos aprendidos e que    com hipertexto.
           esteja disponível na escola. Sugestão: plano
           de aula, seminário ou atividade didática
           pedagógica.
                                                          Como também, postar sua
                                                          contribuição no Fórum tema:
                                                          Análise dos trabalhos dos
                                                          colegas.



OBSERVAÇÕES IMPORTANTÍSSIMAS:



  1. Lembre-se o caminho para o estudo:
  2. Módulo
  3. Conteúdo do módulo,
  4. Acesso ao conteúdo do Módulo,
  5. Clique à direita em unidades,
  6. Clique no segundo ícone (que é a 2ª unidade): Internet, Hipertexto e Hipermídia.
  7. Iniciar;
  8. Leia todo o conteúdo passando as páginas e desenvolva as criações de texto propostas baseadas
     nas leituras indicadas e poste no lugar sugerido pelo cronograma.
  9. Pesquisa no CD e na Internet à vontade, porém, com etiqueta, responsabilidade e veracidade de
     sua produção pessoal, além de citar suas referências.




DERETRIZES DO CURSO:


  1. Cada atividade tem o seu tempo para ser executada, portanto, cumpra-as em seu tempo pré-
     determinado para não se atrasar e nem atrapalhar o andamento do curso, dos cursista e da
     tutora.


  2. O Curso tem várias flexibilidades, porém não abuse e use de bom senso; se atrasar por alguma
     razão comunique, justifique que eu ativarei a atividade que precisas postar no momento, isto
     significa lembrar que deverá está dentro do prazo do cronograma. Já casos especiais (doença do
     cursista, filho ou filha, compromisso profissional inadiável) haverá outra negociação possível.



  3. O cursista não pode faltar ao Encontro Presencial, salvo por atestado ou justificativo junto a
     Secretaria de Educação e em especial a tutora, pois é dia letivo, por isso, pode custar ônus
negativo para você.



4. Os Encontros Presenciais são pré-agendados, aonde vem facilitar sua vida pessoal e profissional,
   assim se organize e cumpra a carga horária obrigatória do Curso.



5. Falta do cursista no Encontro Presencial sem aviso prévio, mensagem, e-mail ou telefonema direto
   a tutora, acarretará falta no Curso. Recapitulando os contatos:
          Celular: (83)8116-6760
          E-mail: izabel.eproinfo@gmail.com



6. O Curso é composto de quatro módulos; carga horário de 100 horas; nota para aprovação mínima:
   6,0; presença efetiva em Encontro presencial: 80%.




                                       PROINFO INTEGRADO


                            NTE – NÚCLEO DE TECNOLOGIA EDUCACIONAL


            CURSO TECNOLOGIA NA EDUCAÇÃO: ENSINANDO E APRENDENDO COM AS TICS


                              (Tecnologia da Informação e Comunicação)


                         SECRETERIA MUNICIPAL DE EDUCAÇÃO – DONA INÊS/PB


          TURMA: 100 HORAS.    PROFISSIONAIS CURSISTAS: 1ª e 2ª FASES DO ENS. FUND.
     TUTORA/EMAIL: IZABEL CRISTINA COSTA DE ARAÚJO RODRIGUES/ izabel.eproinfo@gmail.com
         ID DA TURMA: 19.834.          PERÍODO DO CURSO: 08/04/2011 ATÉ 08/08/2011.




                         CRONOGRAMA DAS ATIVIDADES – Final do 2ª Unidade
INÍCIO: 06/06/2011

                                                                  FINAL: 13/06/2011

                                            Leitura da Unidade II – páginas: 06 até 11.


                                                  ATIVIDADES Á DISTÂNCIA

   DURAÇÃO
CRONOMETRADA                                   ATIVIDADES                                   ESTRATÉGIAS                   RECURSOS       AVALIAÇÃO
                              1ª ATIVIDADE 2.7: Execução da atividade             Sua contribuição será um Registro      Computador;     A avaliação
                              planejada                                           no Diário de Bordo, descrevendo o      Internet;       do curso será
                                                                                  desenvolvimento      da    atividade   Portal     do   feita de forma
                                                                                  planejada, pontuando o que deve        Professor;      contínua
                                                                                  ser observado, analisado e avaliado.                   presencial e
                                                                                  (a mesma equipe do planejamento)       E-proinfo;      online,
                                                                                                                         Editor     de   observando a
DURAÇÃO: 06/06 A 13/06/2011




                              2ª ATIVIDADE 2.8: - O registro digital da           Fazer relato do desenvolvimento da     texto;          interação,
                              experiência.                                        atividade.                                             participação,
                                                                                                                                         colaboração,
                                                                                                                         Editor    de    realização das
                              Fazer um link o registro da atividade planejada     Postar no Fórum – Tema: Atividade      slide;          atividades, o
                              junto às produções dos alunos.                      com Hipertexto                                         desempenho
                                                                                                                         CD;             individual ou
                              3ª ATIVIDADE 2.9: - O Pôster.                       Postar na Biblioteca Material/Aluno                    em grupo do
                                                                                                                         Textos;         cursista.
                              Elaborar um pôster constando resumo do trabalho     Tema: Atividade 2.8
                              realizado junto aos alunos (registro, reflexão).                                           Vídeos.
                                                                                  Subtema: Hipertexto

                                                                                  Elaboração do Pôster.

                              4ª ATIVIDADE 2.10 - - Vagueando pela                Realizar cadastro para ser membro
                              Wikipédia.      Navegar pelo     site               da comunidade.
                              HTTP://pt.Wikipedia.org


                              5ª ATIVIDADE 2.11           -   Vagueando    pelo   Conhecer o site.
                              Wikcionário = dicionário.
                                                                                  Leitura e discussão do texto.
                              Navegar pelo site HTTP://pt.Wiktionary.org
                                                                                  Postagem no Fórum:
                              Ler e analisar o texto: “Num mundo wiki, uma
                              escola idem- Parte I”- Jaime Balbino.               Tema: Navegação pelo            site
                                                                                  HTTP://pt.Wiktionary.org,       sua
                                                                                  opinião.




OBSERVAÇÕES IMPORTANTÍSSIMAS:



                   10. Lembre-se o caminho para o estudo:
11. Módulo
  12. Conteúdo do módulo,
  13. Acesso ao conteúdo do Módulo,
  14. Clique à direita em unidades,
  15. Clique no segundo ícone (que é a 2ª unidade): Internet, Hipertexto e Hipermídia.
  16. Iniciar;
  17. Leia todo o conteúdo passando as páginas e desenvolva as criações de texto propostas baseadas
      nas leituras indicadas e poste no lugar sugerido pelo cronograma.
  18. Pesquisa na Internet à vontade, porém, com etiqueta, responsabilidade e veracidade de sua
      produção pessoal, além de citar as referências visitadas.




DERETRIZES DO CURSO:


  7. Cada atividade tem o seu tempo para ser executada, portanto, cumpra-as em seu tempo pré-
     determinado para não se atrasar e nem atrapalhar o andamento do curso, dos cursista e da
     tutora.


  8. O Curso tem várias flexibilidades, porém não abuse e use de bom senso; se atrasar por alguma
     razão comunique, justifique que eu ativarei a atividade que precisas postar no momento, isto
     significa lembrar que deverá está dentro do prazo do cronograma. Já casos especiais (doença do
     cursista, filho ou filha, compromisso profissional inadiável) haverá outra negociação possível.


  9. O cursista não pode faltar ao Encontro Presencial, salvo por atestado ou justificativo junto a
     Secretaria de Educação e em especial a tutora, pois é dia letivo, por isso, pode custar ônus
     negativo para você.


  10. Os Encontros Presenciais são pré-agendados, aonde vem facilitar sua vida pessoal e profissional,
      assim se organize e cumpra a carga horária obrigatória do Curso.


  11. Falta do cursista no Encontro Presencial sem aviso prévio, mensagem, e-mail ou telefonema direto
      a tutora, acarretará falta no Curso. Recapitulando os contatos:
             Celular: (83)8116-6760
             E-mail: izabel.eproinfo@gmail.com


  12. O Curso é composto de quatro módulos; carga horário de 100 horas; nota para aprovação mínima:
      6,0; presença efetiva em Encontro presencial: 80%.
PROINFO INTEGRADO


                                 NTE – NÚCLEO DE TECNOLOGIA EDUCACIONAL


                  CURSO TECNOLOGIA NA EDUCAÇÃO: ENSINANDO E APRENDENDO COM AS TICS


                                   (Tecnologia da Informação e Comunicação)


                             SECRETERIA MUNICIPAL DE EDUCAÇÃO – DONA INÊS/PB


                TURMA: 100 HORAS.    PROFISSIONAIS CURSISTAS: 1ª e 2ª FASES DO ENS. FUND.
           TUTORA/EMAIL: IZABEL CRISTINA COSTA DE ARAÚJO RODRIGUES/ izabel.eproinfo@gmail.com
               ID DA TURMA: 19.834.          PERÍODO DO CURSO: 08/04/2011 ATÉ 08/08/2011.




                                 CRONOGRAMA DAS ATIVIDADES – 3ª Unidade

                                          INÍCIO: 13/07/2011

                                           FINAL: 17/07/2011

                    (RESUMO PARA OBTENÇÃO DAS NOTAS DA III UNIDADE)



                               ATIVIDADES Á DISTÂNCIA

   DURAÇÃO
CRONOMETRADA               ATIVIDADES                        ESTRATÉGIAS              RECURSOS         AVALIAÇÃO
               1ª ATIVIDADE 3.1: Contextualizando    Sua contribuição deverá ser    Computador;        A avaliação
DURAÇÃO:




               a   mudança:       grupo, reflexão,   postada no Diário de Bordo e   Internet;          do curso será
17/07/2011




               presencial e a distância.             no       Fórum     3.1     –   Portal      do     feita de forma
 13/07 A




                                                                                    Professor;         contínua
                                                     Contextualizando a mudança:
                                                                                                       presencial e
               Pontos      para     reflexão     e   teoria à prática                                  online,
                                                                                    E-proinfo;
               desenvolvimento textual:                                             Editor de texto;   observando a
                  1. Desenvolvo uma prática                                                            interação,
                      dialógica com meus alunos?                                                       participação,
                                                                                    Editor de slide;   colaboração,
                      Ouço suas ideias, dúvidas,
                      curiosidades?                                                                    realização das
                                                                                    CD;                atividades, o
                  2. Quais são as estratégias que
utilizo e/ou considero que                                                 desempenho
          podemos ser úteis para                                           Textos;   individual ou
          estabelecer um ambiente de                                                 em grupo do
                                                                                     cursista.
          livre expressão que favoreça                                     Vídeos.
          o diálogo? De que forma as
          tecnologias podem auxiliar
          nisso?
  2ª ATIVIDADE 3.2-Contextualizando        Fazer      um      relato  do
  a mudança - da teoria à prática:         desenvolvimento e desafios no
  individual/grupo a distância, nível de   pessoal,     profissional   e
  intervenção na prática – execução.       intelectual que você vem
                                           passando nos últimos tempos
                                           em relação às tecnologias e
                                           exigências profissionais.

                                           Postar no Fórum – Tema:
                                           Relato dos desafios pessoal e
                                           profissional  na    Era   da
                                           Tecnologia.




                                   PROINFO INTEGRADO


                      NTE – NÚCLEO DE TECNOLOGIA EDUCACIONAL


     CURSO TECNOLOGIA NA EDUCAÇÃO: ENSINANDO E APRENDENDO COM AS TICS


                        (Tecnologia da Informação e Comunicação)


                 SECRETERIA MUNICIPAL DE EDUCAÇÃO – DONA INÊS/PB


     TURMA: 100 HORAS.    PROFISSIONAIS CURSISTAS: 1ª e 2ª FASES DO ENS. FUND.
TUTORA/EMAIL: IZABEL CRISTINA COSTA DE ARAÚJO RODRIGUES/ izabel.eproinfo@gmail.com
    ID DA TURMA: 19.834.          PERÍODO DO CURSO: 08/04/2011 ATÉ 08/08/2011.




                    CRONOGRAMA DAS ATIVIDADES – 4ª UNIDADE

                                INÍCIO: 04/07/2011
FINAL: 16/07/2011

                              Leitura da Unidade IV – páginas: 01 até 06 – 1ª etapa da 4ª
                                                       Unidade.


                                                   ATIVIDADES Á DISTÂNCIA

   DURAÇÃO
CRONOMETRADA                        ATIVIDADES                                   ESTRATÉGIAS                               RECURSOS       AVALIAÇÃO
                              1ª    ATIVIDADE      4.1:     Leia tudo sobre a atividade 4.1 no módulo 4ª, debata com      Computador;     A avaliação
                              conhecendo objetos em         os colegas, responda aos questionamentos apresentados,        Internet;       do curso será
                              multimídia; em grupo;         assista aos vídeos propostos, pesquise outros na rede.        Portal     do   feita de forma
                              presencial; instrumental;         Produza um mine vídeo de sua autoria de no mínimo        Professor;      contínua
                              conceitual.                        1 minuto, seguindo as ideias apresentadas e outras                       presencial e
                                                                 pesquisas      pedidas      feitas,   coerentes      à   E-proinfo;      online,
                                                                                                                          Editor     de   observando a
                                                                 instrumentalização de sons, artes, desenhos, visual,
DURAÇÃO: 04/07 A 16/07/2011




                                                                                                                          texto;          interação,
                                                                 áudio, seres, entre outros; usando as mídias
                                                                                                                                          participação,
                                                                 necessárias.                                                             colaboração,
                                                                Postar no blog do grupo e na biblioteca:                 Editor    de    realização das
                                                                Título: (pessoal e coerente a sua montagem)              slide;          atividades, o
                                                                Tema: meu vídeo;                                                         desempenho
                                                                Tipo de documento: vídeo.                                CD;             individual ou
                                                                Subtema: minha contribuição.                                             em grupo do
                              2ª     ATIVIDADE       4.2:   Leia tudo sobre a atividade 4.2 no módulo 4ª, siga o roteio   Textos;         cursista.
                              navegando por vídeos e        de exigência do mesmo, como exemplos:
                              outras             mídias:        Faça visita no Portal do Professor;                      Vídeos.
                              “individual”;                     Comente algumas aulas ou outro tipo de mídia
                              instrumentação; reflexão.          visitado e explorado por sua pesquisa no Portal do
                              (vale reunir-se em grupo           professor;
                              para executar a atividade)        Faça links de pontos de sua pesquisa qual comentou
                                                                 no seu blog, tendo como critério estritamente e
                              Postar sua produção na             relevante a sua exigência pessoal.
                              biblioteca na atividade           Produza um texto descritivo descrevendo o Portal do
                              4.2                                Professor, partindo do Título: “Portal do Professor”
                                                                 até o seu significado como ferramenta na sua visão
                              Tema:      Portal       do         de pesquisador, aluno, docente, cursista do E-proinfo.
                              Professor.

                              SUBTEMA:           texto
                              reflexivo.
                              3ª UNIDADE 4.3: leitura,         Agora, faça o relato de uma experiência do uso da
                              reflexão e discussão              mídia na educação (exemplo o vídeo produzido por
                              sobre mídia-educação: à           sua equipe), vá até o seu blogger, e poste uma breve
                              distância, em grupos, de          análise desta experiência.
                              reflexão.                        Poste este mesmo texto também no diário de bordo.
ATIVIDADES DO CURSISTAS
PAULA ALVES DA SILVA




                                PROINFO INTEGRADO


                      NTE – NÚCLEO DE TECNOLOGIA EDUCACIONAL


         CURSO TECNOLOGIA NA EDUCAÇÃO: ENSINANDO E APRENDENDO COM AS TICS


                       (Tecnologia da Informação e Comunicação)


                  SECRETERIA MUNICIPAL DE EDUCAÇÃO – DONA INÊS/PB


     TURMA: 100 HORAS.     PROFISSIONAIS CURSISTAS: 1ª e 2ª FASES DO ENS. FUND.
 TUTORA/EMAIL: IZABEL CRISTINA COSTA DE ARAÚJO RODRIGUES/ izabel.eproinfo@gmail.com
           ID DA TURMA: 19.834.      PERÍODO: 08/04/2011 ATÉ 08/08/2011.


                           CURSISTA: PAULA ALVES DA SILVA
                         DATA: 17/04/2011   ATIVIDADE Nº: 1.1
           TEMA: REFLEXÕES INICIAIS – TECNOLOGIA NA SOCIEDADE, NA VIDA E NA
                                       EDUCAÇÃO.


        O mundo atual vem apresentando mudanças que afetam todos os setores da
sociedade, principalmente na educação. Estamos vivendo agora uma nova era, que é
da digitalização, informatização. Exigindo assim desafios para nós educadores em um
reduzido espaço de tempo, onde devemos nos adaptar as novas situações, revendo
nossos métodos de ensinar e aprender.

        A escola hoje tem urgência em se adaptar as novas mudanças, fazendo com
que haja uma relação prazerosa entre o conhecimento e o saber, levando o educando
a integração na sociedade.

       No entanto, o papel da escola passa a ser de fundamental importância para a
transformação desse novo cidadão, capaz de viver nesse novo mundo que nós como
educadores precisamos ajudar a formar.

Referências:
DOWBOR, Ladislau. Vídeo Educação e Tecnologia. Entrevista ao Canal de Televisão Rede Vida, maio de 2004.

ELIZABETH, Maria. Texto: Tecnologia na Sociedade, na Vida e na Escola.




                                         PROINFO INTEGRADO

                        NTE – NÚCLEO DE TECNOLOGIA EDUCACIONAL

   CURSO TECNOLOGIA NA EDUCAÇÃO: ENSINANDO E APRENDENDO COM AS TICS

                           (Tecnologia da Informação e Comunicação)

                  SECRETERIA MUNICIPAL DE EDUCAÇÃO – DONA INÊS/PB

 TURMA: 100 HORAS.    PROFISSIONAIS CURSISTAS: 1ª e 2ª FASES DO ENS. FUND.
       TUTORA/EMAIL: IZABEL CRISTINA COSTA DE ARAÚJO RODRIGUES/
                          izabel.eproinfo@gmail.com
          ID DA TURMA: 19.834. PERÍODO: 08/04/2011 ATÉ 08/08/2011.

         CURSISTA: PAULA ALVES DA SILVA.
         DATA: 14/04/2011  ATIVIDADE Nº: 1.2




         TEMA: Quem Sou Como Professor e Aprendiz?




         Ser professor hoje é uma tarefa difícil, um novo desafio a cada dia.

        Nosso papel hoje é o de levar conhecimentos tecnológicos para nossa sala
     de aula. Para isso acontecer precisamos nos adequar a essa informatização, e
     nos esforçar para que ocorra essa promoção, tornando-nos assim aprendizes,
     com relação às mídias. Pois a escola se caminha para melhoria, inovação e
     aperfeiçoamento das mídias e nada mais justo que também busquemos
     aprendizado e nos sintamos seguros diante delas, para que possamos repassar
     nossos conhecimentos adquiridos aos educandos. Podendo assim também
     fazer com que eles se sintam seguros do que está aprendendo, que o uso das
     novas tecnologias tanto pode servir pra o mal, quanto pra fazer o bem e cabe
     anos educadores mostrarem a eles o caminho certo e seus benefícios.

       Portanto, eu como professora irei desenvolver meu papel de repassar o bom
     ensinamento aos meus alunos, assim como também estarei apta a aprender
com eles, já que estamos caminhando para o papel de mediadores. Tanto posso
              ensinar, como também estar aprendendo com eles.




          Referência:



          MAIA. Marta de Campos. Pesquisadora do CIA – Centro de Tecnologia Aplicada da FGV-EAESP - Escola
          de Administração de Empresas de São Paulo da Fundação Getúlio Vargas. Doutora em Administração de
          Empresas pela FGV-EAESP. Atuou como Coordenadora de Educação a Distância da FGV-EAESP. É autora
          de capítulos de livros e de dezenas de artigos, sobre TICs e Educação a Distância.

          Disponível na internet: http/ www.acorn-redecom.org/papers/Maia_Souza.doc




07-2011




          Diário de bordo




          (25/07/2011)
          Anotação aluno: Usando esses novos recursos pude perceber o quanto é possível enriquecer nossas aulas e
          também levar os alunos a viajarem no conhecimento dessas novas descobertas. Também pude aprender
          bastante com uso delas, pois sempre ao assistir a um vídeo no youtube ou em qualquer outro site ficava
sempre imaginado o quanto era difícil produzir, editar, postar, enfim todo o seu processo até chegar lá na
nossa tela, mas aí com o conhecimento agente vê que não é nenhum bicho de sete cabeças e derrepente eu vi
meu vídeo ali no Youtube. Sinceramente, essas mídias só nos fortalece. Paula Alves!
Alterar
Listar
comentários(0)




FÓRUM:
                                             Olá caros amigos cursistas!

Meu nome é Paula Alves, no momento estou atuando como diretora das escolas municipais Antônio Mariz e Professora
                             Luquinha. Tenho o magistério e estou cursando pedagogia.

Sinto-me muito feliz de está aprendendo juntamente com meus colegas de trabalho e descobrindo com eles novos recursos
e novos aprendizados, que vamos adquirir ao longo desse percurso, que irá enriquecer não só o nosso profissional, como
                                          também para nossa vida pessoal.

          Vamos lá! Vamos ter força, garra e coragem! Vamos juntos alcançar nossos objetivos com as TICs!

                                           Desejo a todos um ótimo curso!
SLIDE: TECNOLOGIAS       EXISTENTES   NA
ESCOLA.


   Tecnologias existentes na
   minha escola.
   Escolas:Governador
    Antônio Mariz e Professora
    Luquinha.
Computador:

Muito utilizado em
nossas práticas
pedagógicas.
Incentivam e ajudam no
desenvolvimento das
atividades para os
alunos.
Enviada em Apr 19 2011 12:08:53:000AM
Quem sou eu? Como professor e aprendiz?

          Ser professor hoje é uma tarefa difícil, um novo desafio a cada dia. Nosso papel hoje é o de levar
conhecimentos tecnológicos para nossa sala de aula. E para isso acontecer precisamos nos adequar a essa
informatização, tornado-nos assim aprendizes, com relação as mídias. Pois a escola se caminha para melhoria,
inovação e aperfeiçoamento das mídias e nada mais justo que também busquemos aprendizado e nos sintamos
seguros diante delas, para que possamos repassar nossos conhecimentos adquiridos aos educandos.




Enviada em Jun 13 2011 09:17:45:000PM




Vagueando pelo site da Wikipédia e do Wikitionary pude descobrir
muitas informações e ao mesmo tempo saber que não é só um
dicionário comum, mas que cada um de nós pode contribuir,
fazendo com que palavras regionais usadas em nosso cotidiano
sejam mostradas para todo o mundo com seu significado.
Tornando-se assim um entretenimento e ao mesmo tempo uma
forma de interagir com o mundo globalizado.




                                             PROINFO INTEGRADO

                           NTE – NÚCLEO DE TECNOLOGIA EDUCACIONAL

   CURSO TECNOLOGIA NA EDUCAÇÃO: ENSINANDO E APRENDENDO COM AS TICS

                              (Tecnologia da Informação e Comunicação)

                    SECRETERIA MUNICIPAL DE EDUCAÇÃO – DONA INÊS/PB

 TURMA: 100 HORAS.                      PROFISSIONAIS CURSISTAS: 1ª e 2ª FASES DO ENS. FUND.
TUTORA/EMAIL: IZABEL CRISTINA COSTA DE ARAÚJO RODRIGUES/
                               izabel.eproinfo@gmail.com
               ID DA TURMA: 19.834. PERÍODO: 08/04/2011 ATÉ 08/08/2011.

          CURSISTA: PAULA ALVES DA SILVA.
          DATA: 10/05/2011  ATIVIDADE Nº: 1.3
          SUBTEMA: TECNOLOGIAS EXISTENTES NA ESCOLA




       O ambiente escolar vem se transformando e sentindo dificuldades diante das
novas tecnologias apresentadas, as quais vêm exigindo uma nova postura com relação
às demandas do ensino e aprendizagem, assim fazendo com que a escola repense no seu
papel perante a essa nova realidade a que estar sendo imposta.

       Hoje, talvez seja o maior desfio já enfrentado pela escola e por aqueles que a
compõem. Acredito que vem se adaptando com êxito, pois está sendo possível trabalhar
com os aparelhos tecnológicos sempre que se faz necessário em sala de aula, sem que o
professor deixe de lado o seu papel de educador. Por isso é tão importante que o
professor se ponha no papel de pesquisador e aprendiz.

       Segundo Dowbor, o professor hoje precisa repensar no seu papel na educação.
Pois novas formas de repensar, agir e comunicar-se são introduzidas como hábitos
corriqueiros. Cabem a nós corrermos em busca deles.



Referências:

DOWBOR, Ladislau. Vídeo Educação e Tecnologia. Entrevista ao Canal de Televisão Rede Vida, maio de 2004.


ELIZABETH, Maria. Texto: Tecnologia na Sociedade, na Vida e na Escola.
PROINFO INTEGRADO

                NTE – NÚCLEO DE TECNOLOGIA EDUCACIONAL

 CURSO TECNOLOGIA NA EDUCAÇÃO: ENSINANDO E APRENDENDO COM AS TICS

                    (Tecnologia da Informação e Comunicação)

             SECRETERIA MUNICIPAL DE EDUCAÇÃO – DONA INÊS/PB

 TURMA: 100 HORAS.     PROFISSIONAIS CURSISTAS: 1ª e 2ª FASES DO ENS. FUND.
    TUTORA/EMAIL: IZABEL CRISTINA COSTA DE ARAÚJO RODRIGUES/
                      izabel.eproinfo@gmail.com
        ID DA TURMA: 19.834.PERÍODO: 08/04/2011 ATÉ 08/08/2011.

                         CURSISTA: PAULA ALVES DA SILVA.
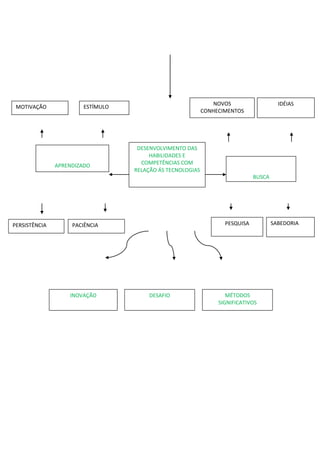
                        DATA: 14/05/2011. ATIVIDADE Nº: 1.5


                                  MAPA CONCEITUAL




                                 MEDIADOR E
                                 ORIENTADOR

                                                                        INOVADOR
                 DESPREPARADO
                                                    TRANSFORMADOR
REPRODUTOR



                                                                        OBSERVADOR
RELAÇÕES COM AS
                          PASSADO                                                       PRESENTE
TRANSMISSOR                                       TECNOLOGIAS DO:




                                                                                                        QUESTIONADOR


                                CONTROLADOR                              CONHECEDOR
      MEMORIZADOR]




     COSTRUÇÃO               AUTONOMIA                 SUPORTE              ASSIMILADOR                FACILITADOR


                                                   REFERÊNCIAS:

      ELIZABETH, Maria Bianconcini de Almeida e ELISABETTE, Maria Brisola Brito Prado. Tecnologias de Informação e
           Comunicação na Educação.




                                             PROJETO:


                                               PROINFO INTEGRADO
NTE – NÚCLEO DE TECNOLOGIA EDUCACIONAL

      CURSO TECNOLOGIA NA EDUCAÇÃO: ENSINANDO E APRENDENDO COM AS TICS

                      (Tecnologia da Informação e Comunicação)

                SECRETERIA MUNICIPAL DE EDUCAÇÃO – DONA INÊS/PB

     TURMA: 100 HORAS.     PROFISSIONAIS CURSISTAS: 1ª e 2ª FASES DO ENS. FUND.

TUTORA/EMAIL: IZABEL CRISTINA COSTA DE ARAÚJO RODRIGUES/ izabel.eproinfo@gmail.com
          ID DA TURMA: 19.834.      PERÍODO: 08/04/2011 ATÉ 08/08/2011

      CURSISTAS: IVONALDO MATIAS DE ARAÚJO, DERIVALDA FELIPE DE ARAÚJO, PAULA
      ALVES DA SILVA E CARLA PRISCILA ALVES DA SILVA
      DATA: 16/05/2011 ATIVIDADE Nº: 1.6


      TEMA: PROJETO DE APRENDIZAGEM



TURMA: 1º e 2º ano do Ensino Fundamental

ANO: 2011

ÁREA DE TRABALHO: História



CONTEÚDO: A História do Município de Dona Inês/PB



OBJETIVO GERAL: Contribuir para a valorização da história do município,
estabelecendo uma relação com o passado e o presente, levando os
alunos a compreender a evolução histórica do seu município de convívio.



OBJETIVOS ESPECÍFICOS:



- Instruir alunos para que sejam capazes de contar a história de seu
município;
- Preparar alunos para o resgate dos valores históricos do município;

- Capacitar alunos para a divulgação da história do município;

- Criar possibilidades para que os alunos participem das festas tradicionais
do município.

- Levar alunos para conhecer o ponto onde começou toda história.




METODOLOGIA:



  É importante salientar que a própria metodologia de projetos está
contemplada nos PCNs, dando ênfase as competências e habilidades dos
alunos.

Metodologias que iremos utilizar:

- Diálogo informal;

- Aula expositiva;

- Exposição de vídeo que relate a história do município;

- Construção de maquete do município;

- Visitar o local onde aconteceu o enredo da história do município;

- Confeccionar panfletos para que os alunos divulguem a história do
município;

- Desenvolver uma aula onde os alunos relatem o que aprendeu da
história do município para toda a comunidade escolar, utilizando
microfone, caixa amplificada, TV e aparelho de DVD;
- Exposição de imagens da cidade e seus respectivos lugares históricos.



MÍDIAS UTILIZADAS:



- Vídeos;

- Maquete;

- Microfone;

- Caixa amplificada;

- TV e aparelho de DVD;

- Impressora;

- Internet;

- Atividades impressas.



AVALIAÇÃO:



 Através da observação do comportamento discente irei avaliar se o
mesmo desenvolveu as competências e habilidades, descobrindo assim o
quanto cada um alcançou dos objetivos de aprendizagem a que propôs
naquele determinado período.




                          CONSIDERAÇÕES FINAIS
Contudo, com a metodologia de projeto implantado nas escolas, a
educação deixa de ser centrada em conteúdos disciplinares e passa a ser
centrada no desenvolvimento de competências e habilidades discentes,
possibilitando uma educação não centrada no ensino e sim centrada na
aprendizagem. A educação deixa de ser centrada no professor e passa a
ser centrada no aluno, deixando de ser algo passivo para o aluno e passa a
ser algo que ele ativamente participa.




                                      REFERÊNCIAS:



Parâmetros Curriculares Nacionais: 3º e 4º ciclos: temas transversais/Secretária de
Educação Fundamental. Brasília: MEC/SEF, 2001.



http://www.escola2000.org.br/comunique/entrevistas/ver_ent.aspx?id=10



http://eproinfo.mec.gov.br



http://portaldoprofessor.mec.gov.br




FÓRUM:
Enviada em Jul 18 2011 10:12:50:000AM




Na realidade atual ser professor não é somente
lidar com o conhecimento, mas com a tecnologia e
com a complexidade social. Cabe a nós
conhecermos melhor o universo dos nossos alunos,
debatendo e incentivando o dialogo, é preciso
inovar em nossas aulas trazendo para elas o uso de
recursos tecnológicos (livros digitais, CDs, DVDs,
jogos educativos dos diversos, etc.) atividade
lúdicas, jogos educativos etc, essas estratégias
juntamente com o diálogo motivam a
aprendizagem, além de faze com que haja a
participação ativa do aluno nas atividades
desenvolvidas em sala.
Carla Priscila e Paula Alves




As dificuldades são inúmeras, tanto no profissional quanto
no pessoal precisamos estar aptos a lidar com as mudanças
    tecnológicas de nosso tempo, sempre buscando o
 aprimoramento e vencendo as dificuldades encontradas.
                                 Paula Alves e Carla Priscila
PROINFO INTEGRADO


                    NTE – NÚCLEO DE TECNOLOGIA EDUCACIONAL


     CURSO TECNOLOGIA NA EDUCAÇÃO: ENSINANDO E APRENDENDO COM AS TICS


                      (Tecnologia da Informação e Comunicação)


                SECRETERIA MUNICIPAL DE EDUCAÇÃO – DONA INÊS/PB


    TURMA: 100 HORAS.     PROFISSIONAIS CURSISTAS: 1ª e 2ª FASES DO ENS. FUND.

TUTORA/EMAIL: IZABEL CRISTINA COSTA DE ARAÚJO RODRIGUES/ izabel.eproinfo@gmail.com
          ID DA TURMA: 19.834.      PERÍODO: 08/04/2011 ATÉ 08/08/2011.


                DATA: 31 de maio de 2011.            ATIVIDADE: 2.3

                         CURSISTA: PAULA ALVES DA SILVA




                                Atividade 2.3
Hipertexto é uma ferramenta que vem nos auxiliar e
facilitar nossas vidas, tendo como característica principal o texto
não linear, formando um conjunto de outros textos e
informações nele contidas, através de links, onde podemos clicar
e abrir outros conteúdos interligados ao mesmo tema, podendo
ser através de textos, palavras, sons ou imagens. Hipertexto nos
possibilita acesso rápido facilitando o entendimento e
esclarecimento dos que buscam informações precisas.




                                     WEBGRAFIA



                        http://pt.wikipedia.org/wiki/Hipertexto




                                 PROINFO INTEGRADO


                    NTE – NÚCLEO DE TECNOLOGIA EDUCACIONAL


     CURSO TECNOLOGIA NA EDUCAÇÃO: ENSINANDO E APRENDENDO COM AS TICS


                      (Tecnologia da Informação e Comunicação)


                SECRETERIA MUNICIPAL DE EDUCAÇÃO – DONA INÊS/PB


    TURMA: 100 HORAS.      PROFISSIONAIS CURSISTAS: 1ª e 2ª FASES DO ENS. FUND.

TUTORA/EMAIL: IZABEL CRISTINA COSTA DE ARAÚJO RODRIGUES/ izabel.eproinfo@gmail.com
          ID DA TURMA: 19.834.      PERÍODO: 08/04/2011 ATÉ 08/08/2011.


                DATA: 15/06/2011                        ATIVIDADE: 2.4

                        CURSISTAS: Carla Priscila Alves da Silva

                                     Paula Alves da Silva
ATIVIDADE 2.4
Dona Inês/PB

                                      Maio 2011




                                 PROINFO INTEGRADO


                    NTE – NÚCLEO DE TECNOLOGIA EDUCACIONAL


     CURSO TECNOLOGIA NA EDUCAÇÃO: ENSINANDO E APRENDENDO COM AS TICS


                      (Tecnologia da Informação e Comunicação)


                SECRETERIA MUNICIPAL DE EDUCAÇÃO – DONA INÊS/PB


    TURMA: 100 HORAS.      PROFISSIONAIS CURSISTAS: 1ª e 2ª FASES DO ENS. FUND.

TUTORA/EMAIL: IZABEL CRISTINA COSTA DE ARAÚJO RODRIGUES/ izabel.eproinfo@gmail.com
          ID DA TURMA: 19.834.      PERÍODO: 08/04/2011 ATÉ 08/08/2011.


                DATA: 15/06/2011                        ATIVIDADE: 2.4

                        CURSISTAS: Carla Priscila Alves da Silva

                                     Paula Alves da Silva
ATIVIDADE 2.4




  Trabalho apresentado pelas alunas Carla Priscila Alves da
  Silva e Paula Alves da Silva a tutora Isabel Cristina Costa de
  Araújo Rodrigues do Curso Eproinfo como requisito para
  obtenção dos critérios do referido curso.




   Dona Inês/PB

    Maio 2011
SUMÁRIO




1. Introdução
2. Tecnologias existentes e como são utilizadas
3. Escola Municipal Professora Luquinha
4. Escola Municipal de Ensino Fundamental Senador Humberto Lucena
5. Considerações Finais
6. Referências
7. Anexos
1 - INTRODUÇÃO




 O presente trabalho está sendo desenvolvido com a finalidade de
conhecermos melhor os trabalhos e opiniões de alguns colegas postados na
biblioteca do eproinfo.

  É de total importância lembrar-nos que as tecnologias são fundamentais para
que possamos tornar nossas praticas mais significativas. E através deste
trabalho iremos conhece as tecnologias existentes nas Escolas a seguir: Escola
Municipal Professora Luquinha e Escola Municipal do Ensino Fundamental
Senador Humberto Lucena.
2- TECNOLOGIAS EXISTENTES E COMO SÃO UTILIZADAS



  Iremos citar adiante as tecnologias que cada escola possui e como são
utilizadas no dia-dia escolar.




3-Escola Municipal Professora Luquinha
Na escola segundo a professora Maria da Paz Texeira as Tecnologias
existentes na mesma são: TV, DVD, microssistem, caixa amplificada, note book,
computador, data show, impressora, câmera digital, mimeógrafo, microfone e
jogos educativos, segundo os referidos recursos são utilizados com a finalidade
de enriquecer e deixar lúdico o processo ensino- aprendizagem, também são
utilizados nas apresentações, festejos de datas comemorativas e reuniões de
pais e mestres . Sendo assim percebe-se que a possui vários meios e recursos
para que se possa crescer e transformar o ensino em uma forma de
aprendizagem prazerosa.




4-Escola Municipal do Ensino Fundamental Senador Humberto Lucena




  De acordo com Joseane Araújo Silva Azevedo professora da escola, a escola
possui um acervo tecnológico considerável muito bom, pois a mesma é
composta por laboratório de informática, data show, kit de TV e DVD, acesso a
internet banda larga, aparelho de som, microfone, caixas amplificadas, rádio
escolar, entre outros, segundo ela esses materiais são utilizados por todos
trabalham na escola e precisam, utilizando em aulas, eventos, etc. Diante do
exposto vale lembrar que cabe ao professor se adaptar e utilizar esses recursos,
para assim melhorar no ensino.

  6- CONSIDERAÇÕES FINAIS
Ao refletir sobre a análise dos trabalhos pesquisados, percebemos que as
escolas expostas possuem um numero muito significativo de recursos tecnológicos, tornando-
as capazes de fazer com que o processo de ensino aprendizagem seja prazeroso e divertido,
cabe agora a cada equipe escolar valorizar e utilizar esses recursos para que cada vez mais
nossas escolas estejam aptas a atuar em meio a esse novo mundo.




7- REFERÊNCIAS

AZEVEDO, Joseane Araújo Silva. Tecnologias existentes nas escolas. Curso do Proinfo
Integrado.

TEIXEIRA, Maria da Paz. Tecnologias existentes nas escolas. Curso do Proinfo Integrado.

http://wwweproinfo.mec.gov.br.
8- ANEXOS




                           PROINFO INTEGRADO

              NTE – NÚCLEO DE TECNOLOGIA EDUCACIONAL

 CURSO TECNOLOGIA NA EDUCAÇÃO: ENSINANDO E APRENDENDO COM AS TICS

                (Tecnologia da Informação e Comunicação)

          SECRETERIA MUNICIPAL DE EDUCAÇÃO – DONA INÊS/PB

TURMA: 100 HORAS.     PROFISSIONAIS CURSISTAS: 1ª e 2ª FASES DO ENS. FUND.

      TUTORA/EMAIL: IZABEL CRISTINA COSTA DE ARAÚJO RODRIGUES/
                        izabel.eproinfo@gmail.com
        ID DA TURMA: 19.834. PERÍODO: 08/04/2011 ATÉ 08/08/2011.

                    CURSISTA: JOSEANE ARAÚJO SILVA AZEVEDO.
                       DATA: 18/04/2011  ATIVIDADE Nº: 1.4
TEMA: tecnologias existentes na escola



        Atividade 1.4_joseane
                      Recursos tecnologicos existentes na Escola




A escola da qual faço parte, possui um acervo tecnológico considerável, tendo em vista que
disponibiliza de laboratório de informática, Datashow, kit de TV e DVD, acesso a internet
banda larga, aparelhos de som, microfone, caixas amplificadas, rádio escolar. Todo esse
material é utilizado por todos que ali trabalham, utilizando em aulas, eventos, e quando se
tem a necessidade de usá-los.




Referências bibliográficas:

Escola Municipal de Ensino Fundamental Senador Humberto Lucena, Dona Inês/PB, maio de
2011.

“Tecnologia na escola: criação de redes de conhecimento” de Maria Elizabeth B. de Almeida.
http://portaldoprofessor.mec.gov.br/link.linkFilter.action?ufId=RJ&categoryId=6&start=0&limi
t=12




                                   PROINFO INTEGRADO

                     NTE – NÚCLEO DE TECNOLOGIA EDUCACIONAL

  CURSO TECNOLOGIA NA EDUCAÇÃO: ENSINANDO E APRENDENDO COM AS TICS

                        (Tecnologia da Informação e Comunicação)

                SECRETERIA MUNICIPAL DE EDUCAÇÃO – DONA INÊS/PB

 TURMA: 100 HORAS.            PROFISSIONAIS CURSISTAS: 1ª e 2ª FASES DO ENS. FUND.

          TUTORA/EMAIL: IZABEL CRISTINA COSTA DE ARAÚJO RODRIGUES/
                           izabel.eproinfo@gmail.com
ID DA TURMA: 19.834.   PERÍODO: 08/04/2011 ATÉ 08/08/2011.

                       CURSISTA: Maria da Paz Teixeira
                     DATA: 09/05/2011  ATIVIDADE Nº: 1.4
         TEMA: TECNOLOGIAS EXISTENTES NA ESCOLA E A FORMA COMO AS
                           MESMAS SÃO UTILIZADAS




     A Escola Municipal Professora Luquinha, situada à
Zona urbana, no município de Dona Inês – PB,
precisamente na Rua José Tomaz de Aquino, funciona em
dois turnos (manhã e tarde), com 06 (seis) professores,
atendendo uma clientela de 4º e 5º anos do Ensino
Fundamental.

      Observemos na tabela abaixo as tics presentes na
referida escola:
TV                      DVD                         MICROSSYSTEM

CAIXA AMPLIFICADA       NOTE BOOK                   COMPUTADOR

DATA SHOW               IMPRESSORA                  CÂMERA DIGITAL
                        MULTIFUNCIONAL

MIMEÓGRAFO              MICROFONE                   JOGOS EDUCATIVOS




     Esses recursos tecnológicos são utilizados no intuito
de enriquecer o processo de ensino-aprendizagem, nas
aulas, bem como nos encontros e apresentações com a
comunidade escolar, entre outros momentos planejados
pela escola. Porém, eu, particularmente, ainda não utilizo
todos com a mesma eficiência, pois ainda estou me
familiarizando com alguns deles. No entanto, estou
buscando me aperfeiçoar nessa prática para poder melhor
atender as expectativas do alunado e me sentir mais
inserida nesse mundo tecnológico.




REFERÊNCIAS:

Escola Municipal Professora Luquinha.




      SLIDE DO PROJETO:
BLOG:
Em Busca do Conhecimento...
quarta-feira, 27 de julho de 2011

Relato de uma experiência do uso de mídia na educação



A experiência que tive com as mídias em sala de aula, posso dizer
que foi de grande importância, deixando a aula mais interativa e
atrativa com a exibição de vídeo, expondo as atividades feitas
por eles. Servindo assim de motivação, fazendo com que os
mesmos se dediquem nas próximas atividades propostas. Sendo
assim, trabalhar com as mídias tudo se torna mais fácil na nossa
prática como profissional da educação.

Postado por Bidjp às 19:02 0 comentários
Enviar por e-mail BlogThis! Compartilhar no Twitter Compartilhar no
Facebook Compartilhar no orkut Compartilhar no Google Buzz
segunda-feira, 25 de julho de 2011

Relato de Uma Experiência do Uso de Mídia na Educação

Usando esses novos recursos pude perceber o quanto é
possível enriquecer nossas aulas e também levar os
alunos    a    viajarem no     conhecimento       dessas
novas descobertas. Também pude aprender bastante
com uso delas, pois sempre ao assistir a um vídeo no
youtube ou em qualquer outro site ficava sempre
imaginado o quanto era difícil produzir, editar, postar,
enfim todo o seu processo até chegar lá na nossa tela,
mas aí com o conhecimento agente vê que não é
nenhum bicho de sete cabeças e derrepente eu vi meu
vídeo ali no Youtube. Sinceramente, essas mídias só
nos                                           fortalece.

Paula Alves!
Postado por Bidjp às 14:22 0 comentários

Enviar por e-mail BlogThis! Compartilhar no Twitter Compartilhar no
Facebook Compartilhar no orkut Compartilhar no Google Buzz

Marcadores: Paula Alves

Comentário da Aula

Título: Era uma vez.... caixas de histórias que cantam e encantam!

A aula da Professora Maria José Campos Ferreira nos
mostra um meio de contar histórias de uma forma
divertida, onde ela faz com que o educando participe da
história contada e interaja produzindo a sua
própria história e também confeccionando as caixas de
histórias.


     Paula Alves da Silva.




Postado por Bidjp às 13:46 0 comentários

Enviar por e-mail BlogThis! Compartilhar no Twitter Compartilhar no
Facebook Compartilhar no orkut Compartilhar no Google Buzz

Marcadores: Paula Alves
quarta-feira, 20 de julho de 2011

Comentário da aula de Simone Alencastre

Simone de Alencastre Rodrigues, a aula tem como conteúdo leitura com
textos bem escritos



A aula elaborada por Simone Alencastre motiva o aluno a ler e escrever
melhor, encaminhando o mesmo a ser leitor e escritor logo em sua face
inicial, e também é uma aula motivadora despertando no alunado o
interesse de reescrever textos respeitando as características do gênero e
do autor.



                                    Derivalda Felipe

Postado por Bidjp às 18:23 0 comentários

Enviar por e-mail BlogThis! Compartilhar no Twitter Compartilhar no
Facebook Compartilhar no orkut Compartilhar no Google Buzz

Relato de uma experiência do uso da mídia na educação
Ao relatar esta experiência que tive com a mídia em sala de aula posso
focalizar que foi extremamente relevante e significativa, pois, pude notar
durante a mesma a curiosidade discente, antes de começar a exposição os
mesmos me perguntavam o que seria mostrado nos slides, na maneira
que eles iam vendo os slides com imagens de sua cidade iam lembrando
que já esteve naquele lugar, dispertando assim a valorização de seu
ambiente de convívio. Sendo assim, trabalhar com mídias é muito
importante na prática docente.




                                                                                Ivonaldo

Postado por Bidjp às 14:04 0 comentários

Enviar por e-mail BlogThis! Compartilhar no Twitter Compartilhar no
Facebook Compartilhar no orkut Compartilhar no Google Buzz

comentário de uma aula do portal do professor

de: Ivonaldo
No Portal do Professor comentei uma aula de:




Simone de Alencastre Rodrigues , a referida aula era sobre RECICLAGEM – UM TEMA
MULTIDISCIPLINAR

O plano de aula da Simone é bem coerente, pois, busca dispertar nos discentes a importância
da reciclagem, a mesma antes de introduzir uma atividade valoriza antes o conhecimento
prévio discente algo de extrema importância em qualquer conteúdo ministrado.

Postado por Bidjp às 13:49 0 comentários

Enviar por e-mail BlogThis! Compartilhar no Twitter Compartilhar no
Facebook Compartilhar no orkut Compartilhar no Google Buzz
segunda-feira, 18 de julho de 2011
Postado por Bidjp às 05:17 0 comentários

Enviar por e-mail BlogThis! Compartilhar no Twitter Compartilhar no
Facebook Compartilhar no orkut Compartilhar no Google Buzz

                  Postagens mais antigas Início
Assinar: Postagens (Atom)
Seguidores




Arquivo do blog

       Julho (7)
       Junho (2)

Quem sou eu




Bidjp

        Somos Professores que buscamos conhecimentos para levar aos
        nossos educandos melhor desenvolvimento em suas atividades
        em sala e no seu e nosso cotidiano.Acreditamos em um futuro
        melhor e inovador!
Visualizar meu perfil completo




                          PROINFO INTEGRADO

               NTE – NÚCLEO DE TECNOLOGIA EDUCACIONAL

 CURSO TECNOLOGIA NA EDUCAÇÃO: ENSINANDO E APRENDENDO COM AS TICS

                 (Tecnologia da Informação e Comunicação)

           SECRETERIA MUNICIPAL DE EDUCAÇÃO – DONA INÊS/PB

TURMA: 100 HORAS.    PROFISSIONAIS CURSISTAS: 1ª e 2ª FASES DO ENS. FUND.
      TUTORA/EMAIL: IZABEL CRISTINA COSTA DE ARAÚJO RODRIGUES/
                         izabel.eproinfo@gmail.com
         ID DA TURMA: 19.834. PERÍODO: 08/04/2011 ATÉ 08/08/2011.

     EQUIPE: CARLA PRISCILA ALVES DA SILVA
      PAULA ALVES DA SILVA
     DATA: 02/06/2011. ATIVIDADE Nº: 2.6


             TEMA: Planejando uma atividade com hipertexto ou Internet


     Plano de Aula


     Objetivo:

                  Enriquecer o conhecimento dos alunos com relação as
                  festas e costumes juninos.

     Conteúdos:

           Leituras de textos e apresentação de slide.




    Procedimentos Didáticos:
Apresentação de slide mostrando o significado das festas
           juninas;
           Perguntar aos educandos o que eles entendem quando se fala
           de festa junina;
           Quais os costumes praticados por sua família no período junino;
           Pedir para que realizem uma pesquisa através da internet,
           buscando assim mais conhecimento;
           Ler e interpretar o texto: Por causa de um balão.



    Recursos:


           Textos e imagens impressas;
           Papel ofício;
           Internet;
           Impressora;
           Hipertexto;
           Datashow;
           Hiperlink.




   Avaliação:



     Será feita através do desempenho, participação e execução das
     atividades propostas.

                            Referências:



http://vida-vivendocomarte.blogspot.com/2010/05/texto-e-
interpretacao-juninos-2.html

http://www.e-proinfo.mec.gov.br
PROINFO INTEGRADO


                    NTE – NÚCLEO DE TECNOLOGIA EDUCACIONAL


     CURSO TECNOLOGIA NA EDUCAÇÃO: ENSINANDO E APRENDENDO COM AS TICS


                      (Tecnologia da Informação e Comunicação)


                SECRETERIA MUNICIPAL DE EDUCAÇÃO – DONA INÊS/PB


    TURMA: 100 HORAS.     PROFISSIONAIS CURSISTAS: 1ª e 2ª FASES DO ENS. FUND.

TUTORA/EMAIL: IZABEL CRISTINA COSTA DE ARAÚJO RODRIGUES/ izabel.eproinfo@gmail.com
          ID DA TURMA: 19.834.      PERÍODO: 08/04/2011 ATÉ 08/08/2011.


                DATA: 25/07/2011                      ATIVIDADE: 4.1

                     CURSISTAS: CARLA PRISCILA ALVES DA SILVA

                               IVONALDO MATIAS DE RAÚJO

                              DERIVALDA FELIPE DE ARAÚJO

                               PAULA ALVES DA SILVA

                        MEU VÍDEO –Atividade 4.1



                                 Dia de chuva




     http://www.youtube.com/watch?v=t8zJ1qOxqCs
CARLA PRISCILA ALVES DA SILVA




                              PROINFO INTEGRADO

                NTE – NÚCLEO DE TECNOLOGIA EDUCACIONAL

CURSO TECNOLOGIA NA EDUCAÇÃO: ENSINANDO E APRENDENDO COM AS
                           TICS

                  (Tecnologia da Informação e Comunicação)

           SECRETARIA MUNICIPAL DE EDUCAÇÃO – DONA INÊS/PB

 TURMA: 100 HORAS         PROFISSIONAIS CURSISTAS: 1ª e 2ª FASES DO ENS.
                                   FUND.

     TUTORA/EMAIL: IZABEL CRISTINA COSTA DE ARAÚJO RODRIGUES/
                      izabel.eproinfo@gmail.com

          ID DA TURMA: 19.834.PERÍODO: 08/04/2011 ATÉ 08/08/2011
                      CURSISTA: Carla Priscila Alves da Silva
                       DATA: 03/07/2011 ATIVIDADE Nº: 1.4
                Tema: Tecnologia na sociedade, na vida e na escola.




    Tecnologias existentes nas escolas da 1ª fase do ensino
  fundamental da Zona Urbana do município de Dona Inês-PB


             CRECHE E PRÉ-ESCOLA MUNICIPAL MARIA EUNICE

As mídias existentes na creche atualmente são: (tv, dvd, microfone, caixa amplificada,
mídias impressas, impressora, máquina fotográfica e computador).
ESCOLA MUNICIPAL DE ENSINO FUNDAMENTAL GOVERNADOR ANTONIO
                            MARIZ

Existe atualmente na escola: mimeógrafo, textos impressos, caixa amplificada,
microfone, um computador, vídeos diversos e livros didáticos.



          ESCOLA MUNICIPAL MUNDO ENCANTADO DA CRIANÇA

Na Escola Municipal Mundo Encantado da Criança atualmente existe: Televisor;
aparelho de DVD; caixa amplificada; microfone; computador; internet; quadro branco;
impressora; mimeógrafo.



                ESCOLA MUNICIPAL PROFESSORA LUQUINHA



Na escola existe hoje: tv, dvd, microssystem, caixa amplificada, note  book,
computador, data show, impressora multifuncional, câmera digital, mimeógrafo,
microfone, jogos , educativos.




Em todas essas escolas as tecnologias são utilizadas no cotidiano escolar, na
organização de eventos, na pratica pedagógica, entre outros.



REFERÊNCIAS:



Tecnologias existentes na minha escola/Miriam do Espirito Santo;

Tecnologias existentes na minha escola/Ângela Maria Golveia;

Tecnologias existentes na minha escola/Eliane Rodrigues de Sena;

Tecnologias existentes na minha escola/Maria Dapaz Teixeira.
PROINFO INTEGRADO

               NTE – NÚCLEO DE TECNOLOGIA EDUCACIONAL

CURSO TECNOLOGIA NA EDUCAÇÃO: ENSINANDO E APRENDENDO COM AS
                           TICS

                (Tecnologia da Informação e Comunicação)

          SECRETARIA MUNICIPAL DE EDUCAÇÃO – DONA INÊS/PB

 TURMA: 100 HORAS     PROFISSIONAIS CURSISTAS: 1ª e 2ª FASES DO ENS.
                               FUND.

     TUTORA/EMAIL: IZABEL CRISTINA COSTA DE ARAÚJO RODRIGUES/
                      izabel.eproinfo@gmail.com

         ID DA TURMA: 19.834.PERÍODO: 08/04/2011 ATÉ 08/08/2011
                    CURSISTA: Carla Priscila Alves da Silva
                     DATA: 12/05/2011 ATIVIDADE Nº: 1.5

                            TEMA: Mapa conceitual




REFERÊNCIAS:
Disponivel em: http://proavirtualpr.pbworks.com/w/page/18679462/Grupo-11, acesso as
12:03 em 16/05;2011.
PROINFO INTEGRADO


                    NTE – NÚCLEO DE TECNOLOGIA EDUCACIONAL


     CURSO TECNOLOGIA NA EDUCAÇÃO: ENSINANDO E APRENDENDO COM AS TICS


                      (Tecnologia da Informação e Comunicação)


                SECRETERIA MUNICIPAL DE EDUCAÇÃO – DONA INÊS/PB


    TURMA: 100 HORAS.      PROFISSIONAIS CURSISTAS: 1ª e 2ª FASES DO ENS. FUND.

TUTORA/EMAIL: IZABEL CRISTINA COSTA DE ARAÚJO RODRIGUES/ izabel.eproinfo@gmail.com
          ID DA TURMA: 19.834.      PERÍODO: 08/04/2011 ATÉ 08/08/2011.


                DATA: 15/06/2011                        ATIVIDADE: 2.4

                        CURSISTAS: Carla Priscila Alves da Silva

                                     Paula Alves da Silva


                           ATIVIDADE 2.4




                                     Dona Inês/PB

                                      Maio 2011
PROINFO INTEGRADO


                    NTE – NÚCLEO DE TECNOLOGIA EDUCACIONAL


     CURSO TECNOLOGIA NA EDUCAÇÃO: ENSINANDO E APRENDENDO COM AS TICS


                      (Tecnologia da Informação e Comunicação)


                SECRETERIA MUNICIPAL DE EDUCAÇÃO – DONA INÊS/PB


    TURMA: 100 HORAS.      PROFISSIONAIS CURSISTAS: 1ª e 2ª FASES DO ENS. FUND.

TUTORA/EMAIL: IZABEL CRISTINA COSTA DE ARAÚJO RODRIGUES/ izabel.eproinfo@gmail.com
          ID DA TURMA: 19.834.      PERÍODO: 08/04/2011 ATÉ 08/08/2011.


                DATA: 15/06/2011                        ATIVIDADE: 2.4

                        CURSISTAS: Carla Priscila Alves da Silva

                                     Paula Alves da Silva




                               ATIVIDADE 2.4
ATIVIDADE 2.4




   Trabalho apresentado pelas alunas Carla Priscila Alves da
   Silva e Paula Alves da Silva a tutora Isabel Cristina Costa de
   Araújo Rodrigues do Curso E-proinfo como requisito para
   obtenção dos critérios do referido curso.




    Dona Inês/PB

     Maio 2011
SUMÁRIO


1. Introdução
2. Tecnologias existentes e como são utilizadas
3. Escola Municipal Professora Luquinha
4. Escola Municipal de Ensino Fundamental Senador Humberto Lucena
5. Considerações Finais
6. Referências
7. Anexos
1 - INTRODUÇÃO




  O presente trabalho está sendo desenvolvido com a finalidade de
conhecermos melhor os trabalhos e opiniões de alguns colegas postados na
biblioteca do eproinfo.

  É de total importância lembrar-nos que as tecnologias são fundamentais para
que possamos tornar nossas praticas mais significativas. E através deste
trabalho iremos conhece as tecnologias existentes nas Escolas a seguir: Escola
Municipal Professora Luquinha e Escola Municipal do Ensino Fundamental
Senador Humberto Lucena.
2- TECNOLOGIAS EXISTENTES E COMO SÃO UTILIZADAS



  Iremos citar adiante as tecnologias que cada escola e ser exposta possui e
como são utilizadas no dia-dia escolar.




3-Escola Municipal Professora Luquinha



  Na escola segundo a professora Maria da Paz Texeira as Tecnologias
existentes na mesma são: TV, DVD, microssistem, caixa amplificada, note book,
computador, data show, impressora, câmera digital, mimeógrafo, microfone e
jogos educativos, segundo os referidos recursos são utilizados com a finalidade
de enriquecer e deixar lúdico o processo ensino- aprendizagem, também são
utilizados nas apresentações, festejos de datas comemorativas e reuniões de
pais e mestres . Sendo assim percebe-se que a possui vários meios e recursos
para que se possa crescer e transformar o ensino em uma forma de
aprendizagem prazerosa.




4-Escola Municipal do Ensino Fundamental Senador Humberto Lucena
De acordo com Joseane Araújo Silva Azevedo professora da escola, a escola
possui um acervo tecnológico considerável muito bom, pois a mesma é
composta por laboratório de informática, data show, kit de TV e DVD, acesso a
internet banda larga, aparelho de som, microfone, caixas amplificadas, rádio
escolar, entre outros, segundo ela esses materiais são utilizados por todos
trabalham na escola e precisam, utilizando em aulas, eventos, etc. Diante do
exposto vale lembrar que cabe ao professor se adaptar e utilizar esses recursos,
para assim melhorar no ensino.




                                6- CONSIDERAÇÕES FINAIS



                 Ao refletir sobre a análise dos trabalhos pesquisados, percebemos que as
escolas expostas possuem um numero muito significativo de recursos tecnológicos, tornando-
as capazes de fazer com que o processo de ensino aprendizagem seja prazeroso e divertido,
cabe agora a cada equipe escolar valorizar e utilizar esses recursos para que cada vez mais
nossas escolas estejam aptas a atuar em meio a esse novo mundo.
7- REFERÊNCIAS

AZEVEDO, Joseane Araújo Silva. Tecnologias existentes nas escolas. Curso do Proinfo
Integrado.


TEIXEIRA, Maria da Paz. Tecnologias existentes nas escolas. Curso do Proinfo Integrado.


http://wwweproinfo.mec.gov.br.
8- ANEXOS
PROINFO INTEGRADO

                     NTE – NÚCLEO DE TECNOLOGIA EDUCACIONAL

  CURSO TECNOLOGIA NA EDUCAÇÃO: ENSINANDO E APRENDENDO COM AS TICS

                        (Tecnologia da Informação e Comunicação)

                SECRETERIA MUNICIPAL DE EDUCAÇÃO – DONA INÊS/PB

 TURMA: 100 HORAS.            PROFISSIONAIS CURSISTAS: 1ª e 2ª FASES DO ENS. FUND.

          TUTORA/EMAIL: IZABEL CRISTINA COSTA DE ARAÚJO RODRIGUES/
                            izabel.eproinfo@gmail.com
            ID DA TURMA: 19.834. PERÍODO: 08/04/2011 ATÉ 08/08/2011.

                         CURSISTA: JOSEANE ARAÚJO SILVA AZEVEDO.
                            DATA: 18/04/2011    ATIVIDADE Nº: 1.4
                            TEMA: tecnologias existentes na escola



        Atividade 1.4_joseane
                      Recursos tecnologicos existentes na Escola




A escola da qual faço parte, possui um acervo tecnológico considerável, tendo em vista que
disponibiliza de laboratório de informática, Datashow, kit de TV e DVD, acesso a internet
banda larga, aparelhos de som, microfone, caixas amplificadas, rádio escolar. Todo esse
material é utilizado por todos que ali trabalham, utilizando em aulas, eventos, e quando se
tem a necessidade de usá-los.




Referências bibliográficas:

Escola Municipal de Ensino Fundamental Senador Humberto Lucena, Dona Inês/PB, maio de
2011.

“Tecnologia na escola: criação de redes de conhecimento” de Maria Elizabeth B. de Almeida.
http://portaldoprofessor.mec.gov.br/link.linkFilter.action?ufId=RJ&categoryId=6&start=0&limi
t=12
PROINFO INTEGRADO

               NTE – NÚCLEO DE TECNOLOGIA EDUCACIONAL

 CURSO TECNOLOGIA NA EDUCAÇÃO: ENSINANDO E APRENDENDO COM AS TICS

                 (Tecnologia da Informação e Comunicação)

           SECRETERIA MUNICIPAL DE EDUCAÇÃO – DONA INÊS/PB

TURMA: 100 HORAS.    PROFISSIONAIS CURSISTAS: 1ª e 2ª FASES DO ENS. FUND.

       TUTORA/EMAIL: IZABEL CRISTINA COSTA DE ARAÚJO RODRIGUES/
                         izabel.eproinfo@gmail.com
         ID DA TURMA: 19.834. PERÍODO: 08/04/2011 ATÉ 08/08/2011.

                       CURSISTA: Maria da Paz Teixeira
                     DATA: 09/05/2011  ATIVIDADE Nº: 1.4
         TEMA: TECNOLOGIAS EXISTENTES NA ESCOLA E A FORMA COMO AS
                           MESMAS SÃO UTILIZADAS




     A Escola Municipal Professora Luquinha, situada à
Zona urbana, no município de Dona Inês – PB,
precisamente na Rua José Tomaz de Aquino, funciona em
dois turnos (manhã e tarde), com 06 (seis) professores,
atendendo uma clientela de 4º e 5º anos do Ensino
Fundamental.

      Observemos na tabela abaixo as tics presentes na
referida escola:
TV                      DVD                        MICROSSYSTEM

CAIXA AMPLIFICADA       NOTE BOOK                  COMPUTADOR
DATA SHOW          IMPRESSORA           CÂMERA DIGITAL
                   MULTIFUNCIONAL

MIMEÓGRAFO         MICROFONE            JOGOS EDUCATIVOS




     Esses recursos tecnológicos são utilizados no intuito
de enriquecer o processo de ensino-aprendizagem, nas
aulas, bem como nos encontros e apresentações com a
comunidade escolar, entre outros momentos planejados
pela escola. Porém, eu, particularmente, ainda não utilizo
todos com a mesma eficiência, pois ainda estou me
familiarizando com alguns deles. No entanto, estou
buscando me aperfeiçoar nessa prática para poder melhor
atender as expectativas do alunado e me sentir mais
inserida nesse mundo tecnológico.




REFERÊNCIAS:

Escola Municipal Professora Luquinha.
PROINFO INTEGRADO


                    NTE – NÚCLEO DE TECNOLOGIA EDUCACIONAL


     CURSO TECNOLOGIA NA EDUCAÇÃO: ENSINANDO E APRENDENDO COM AS TICS


                      (Tecnologia da Informação e Comunicação)


                SECRETERIA MUNICIPAL DE EDUCAÇÃO – DONA INÊS/PB


    TURMA: 100 HORAS.     PROFISSIONAIS CURSISTAS: 1ª e 2ª FASES DO ENS. FUND.
TUTORA/EMAIL: IZABEL CRISTINA COSTA DE ARAÚJO RODRIGUES/ izabel.eproinfo@gmail.com
          ID DA TURMA: 19.834.      PERÍODO: 08/04/2011 ATÉ 08/08/2011.


              ATIVIDADE: 4.2                   DATA: 27/07/2011

                CURSISTA: CARLA PRISCILA ALVES DA SILVA




                          PORTAL DO PROFESSOR



      Sabe-se que o portal do professor é um espaço de muitíssima
importância á todos nós professores, pois nele encontramos conteúdos de
extrema relevância para o processo de aprendizagem, o portal nos traz
inúmeras experiências, onde podemos compartilhar com colegas das áreas
em comum e partilhar conhecimentos.

       O portal é uma ferramenta de pesquisa e estudo que nos auxilia na
pratica pedagógica do cotidiano escolar, encontramos lá modelos de plano
de aula, sugestões de como trabalhar melhor um tema, etc. assim o portal
torna-se ao educador uma base de consulta que irá sempre estar presente
no dia a dia de nossa profissão.




                               REFERÊNCIAS
          http://portaldoprofessor.mec.gov.br/espacoDaAula.htm
PROINFO INTEGRADO
                NTE – NÚCLEO DE TECNOLOGIA EDUCACIONAL
   CURSO TECNOLOGIA NA EDUCAÇÃO: ENSINANDO E APRENDENDO COM AS TICS
                 (Tecnologia da Informação e Comunicação)
            SECRETERIA MUNICIPAL DE EDUCAÇÃO – DONA INÊS/PB
  TURMA: 100 HORAS.    PROFISSIONAIS CURSISTAS: 1ª e 2ª FASES DO ENS. FUND.
        TUTORA/EMAIL: IZABEL CRISTINA COSTA DE ARAÚJO RODRIGUES/
                            izabel.eproinfo@gmail.com
           ID DA TURMA: 19.834. PERÍODO: 08/04/2011 ATÉ 08/08/2011.
                    CURSISTA: CARLA PISCILA ALVES DA SILVA
                     DATA: 27/07/2011     ATIVIDADE Nº: 2.3
                         TEMA: “O QUE É HIPERTEXTO?”




NAVEGANDO EM BUSCA DO CONCEITO DE HIPERTEXTO

O QUE É HIPERTEXTO?

De acordo com pesquisas realizadas sobre o tema hipertexto é um texto em formato
digital, no qual são agregados a um texto, imagens, sons cujo o acesso se dar por
hyperlinks que se encontram dentro do próprio texto, ou seja é um texto que nos dá
a possibilidade de alcançar novos conhecimentos através dos links que ele possui,
e se expande na medida em que vamos clicando sobre os links e descobrindo
novos caminhos que tornam o texto mais interessante, pois podem estar em
formato tanto de gráficos, vídeos e áudios, como também de outros textos.

REFERÊNCIAS:
http://pt.wikipedia.org/wiki/Hipertexto
http://www.nahipermidia.com/blog/?p=42
PROINFO INTEGRADO

               NTE – NÚCLEO DE TECNOLOGIA EDUCACIONAL

  CURSO TECNOLOGIA NA EDUCAÇÃO: ENSINANDO E APRENDENDO
                       COM AS TICS

                     (Tecnologia da Informação e Comunicação)

          SECRETERIA MUNICIPAL DE EDUCAÇÃO – DONA INÊS/PB

  TURMA: 100 HORAS.   PROFISSIONAIS CURSISTAS: 1ª e 2ª FASES DO
                            ENS. FUND.
  TUTORA/EMAIL: IZABEL CRISTINA COSTA DE ARAÚJO RODRIGUES/
                    izabel.eproinfo@gmail.com
      ID DA TURMA: 19.834.PERÍODO: 08/04/2011 ATÉ 08/08/2011.

                   Cursista: CARLA PRISCILA AlVES DA SILVA



                QUEM SOU EU COMO PROFESSOR E APRENDIZ



         Sou Carla Priscila Alves da Silva, sempre trabalhei como professora, mas
atualmente estou na supervisão escolar, gosto muito do âmbito educacional, pois
lidamos com pessoas e pensamentos diferentes a todo instante, por isso adquirimos
experiências bastante diversificadas. A escola de Hoje não detém mais o conhecimento
ela apenas o incentiva e orienta fazendo com que cada educando construa o seu próprio
saber.

         Acredito ser eu uma professora aprendiz no momento em que busco passar o que
sei e valorizo cada saber dos meus alunos, retirando pra vida profissional as
experiências adquiridas no convivo escolar. Ser aprendiz é sempre buscar mais e mais,é
não se deter aos conhecimentos que se possui, é trocar experiências, aprendizados,
buscar sempre se reciclar e ter a consciência de que se pode crescer e melhorar.
Referencias:

       Ana    Rita    Martins    e   Anderson      Moço,     O    novo    perfil    do
professor,pg.47.Revista Nova Escola-Ano:XV. N° 236. Outubro de 2010.

Foruns



Educação e tecnologia


Diante do exposto pelo Professor Dr. Ladislau Dowbor vejo que o papel da escola deve
ser repensado no sentido de produção de conhecimento,pois em grande parte das escolas
as tecnologias digitais sao utilizadas como meios banais de aulas, e não são explorados
como realmente devem. todos não podemos esquecer que as TICs trazem a ampliação
das possibilidades de produzir o saber, divulgá-lo e compartilhá-lo. Inserir-se em um
mundo de informação não quer dizer apenas ter acesso às informatizações, mas
principalmente saber utilizar essa tecnologia para a busca e a seleção de informações
que permitam a cada ser resolver os problemas do cotidiano, compreender o mundo e
atuar na transformação de seu contexto.




Wikidicionario



   Através da navegação no wikidicionario pude vivenciar uma experiência
importantíssima adquiri pra mim inúmeros conhecimentos. Pude também perceber que
por ser um Dicionário de conteúdo aberto onde qualquer pessoa pode contribuir, nele
encontramos diversas culturas e conhecimentos variados sobre as várias partes do
mundo.




Contextualizando a mudança: teoria a pratica
Na realidade atual ser professor não é somente lidar com o conhecimento, mas com a
tecnologia e com a complexidade social. Cabe a nós conhecermos melhor o
universo dos nossos alunos, debatendo e incentivando o dialogo, é preciso inovar em
nossas aulas trazendo para elas o uso de recursos tecnológicos (livros digitais, CDs,
DVDs, jogos educativos dos diversos, etc.) atividade lúdicas, jogos educativos etc, essas
estratégias juntamente com o diálogo motivam a aprendizagem, além de faze com que
haja a participação ativa do aluno nas atividades desenvolvidas em sala.

Carla Priscila e Paula Alves
DERIVALDA FELIPE DE ARAUJO

         ATIVIDADES DA BIBLIOTECA DERIVALDA




                                  PROINFO INTEGRADO


                      NTE – NÚCLEO DE TECNOLOGIA EDUCACIONAL


       CURSO TECNOLOGIA NA EDUCAÇÃO: ENSINANDO E APRENDENDO COM AS TICS


                        (Tecnologia da Informação e Comunicação)


                  SECRETERIA MUNICIPAL DE EDUCAÇÃO – DONA INÊS/PB


    TURMA: 100 HORAS.     PROFISSIONAIS CURSISTAS: 1ª e 2ª FASES DO ENS. FUND.
TUTORA/EMAIL: IZABEL CRISTINA COSTA DE ARAÚJO RODRIGUES/ izabel.eproinfo@gmail.com
          ID DA TURMA: 19.834.      PERÍODO: 08/04/2011 ATÉ 08/08/2011.




Atividade1.1_IvonaldoMatias_DerivaldaFelipe

REFLEXÕES INICIAIS

Nós educadores devemos preparar nossos alunos para serem cidadãos críticos capazes de
construir sua própria história. Em hipótese alguma devemos fazer de nossos alunos cidadãos
passivos incapazes de enxergar além das verdades prontas, os mesmos têm que ter a
curiosidade e autonomia de correr atrás das informações sabendo selecioná-las.

Com as mudanças tecnológicas e científicas que estamos presenciando, não podemos imaginar
quais os conhecimentos específicos que os nossos alunos precisam possuir para enfrentar os
desafios que irão presenciar ao longo de sua vida. Entretanto, podemos sim fazer de nossos
alunos futuros cidadãos: flexíveis e autônomos, se tornando assim pessoas capazes de
submeter às novas demandas de aprendizagem. Devemos levar em consideração para que isso
aconteça às competências: para aquisição de informação, para interpretação de informação,
para análise de informação, para a compreensão da informação e para a comunicação da
informação.
Portanto, se queremos reformular a maneira de aprender dos alunos, nós professores temos
também de mudar nossas metodologias de ensino, sendo necessário um novo perfil de aluno e
de professor.

Referências Bibliográficas

MONERO, C.; POZO, J. I. Em qué siglo vive La escuela?: El reto de La nueva cultura educativa.
Cuadernos de Pedagogía, n.298, p.50-55, 2001.




                                      PROINFO INTEGRADO


                        NTE – NÚCLEO DE TECNOLOGIA EDUCACIONAL


       CURSO TECNOLOGIA NA EDUCAÇÃO: ENSINANDO E APRENDENDO COM AS TICS


                             (Tecnologia da Informação e Comunicação)


                   SECRETERIA MUNICIPAL DE EDUCAÇÃO – DONA INÊS/PB


      TURMA: 100 HORAS.          PROFISSIONAIS CURSISTAS: 1ª e 2ª FASES DO ENS. FUND.

 TUTORA/EMAIL: IZABEL CRISTINA COSTA DE ARAÚJO RODRIGUES/ izabel.eproinfo@gmail.com
           ID DA TURMA: 19.834.      PERÍODO: 08/04/2011 ATÉ 08/08/2011.


                    DATA: 15/05/2011                        ATIVIDADE: 1.5

                             CURSISTA: DERIVALDA FELIPE DE ARAÚJO



                                       MAPA CONCEITUAL


                                            EDUCADOR EM
                                             PROCESSO DE
                                            APRENDIZAGEM
NOVOS                   IDÉIAS
 MOTIVAÇÃO             ESTÍMULO
                                                           CONHECIMENTOS




                                   DESENVOLVIMENTO DAS
                                       HABILIDADES E
               APRENDIZADO          COMPETÊNCIAS COM
                                  RELAÇÃO ÁS TECNOLOGIAS
                                                                             BUSCA




PERSISTÊNCIA        PACIÊNCIA                                     PESQUISA           SABEDORIA




                   INOVAÇÃO            DESAFIO                     MÉTODOS
                                                                SIGNIFICATIVOS
WEBGRAFIA

                    http://www.proinfo.mec.gov.br




                               PROINFO INTEGRADO

                    NTE – NÚCLEO DE TECNOLOGIA EDUCACIONAL

      CURSO TECNOLOGIA NA EDUCAÇÃO: ENSINANDO E APRENDENDO COM AS TICS

                      (Tecnologia da Informação e Comunicação)

                SECRETERIA MUNICIPAL DE EDUCAÇÃO – DONA INÊS/PB

     TURMA: 100 HORAS.     PROFISSIONAIS CURSISTAS: 1ª e 2ª FASES DO ENS. FUND.

TUTORA/EMAIL: IZABEL CRISTINA COSTA DE ARAÚJO RODRIGUES/ izabel.eproinfo@gmail.com
          ID DA TURMA: 19.834.      PERÍODO: 08/04/2011 ATÉ 08/08/2011

        CURSISTAS: IVONALDO MATIAS DE ARAÚJO, DERIVALDA FELIPE DE ARAÚJO, PAULA
                      ALVES DA SILVA E CARLA PRISCILA ALVES DA SILVA
                           DATA: 16/05/2011 ATIVIDADE Nº: 1.6


                         TEMA: PROJETO DE APRENDIZAGEM
TURMA: 1º e 2º ano do Ensino Fundamental

ANO: 2011

ÁREA DE TRABALHO: História



CONTEÚDO: A História do Município de Dona Inês/PB



OBJETIVO GERAL: Contribuir para a valorização da história do município,
estabelecendo uma relação com o passado e o presente, levando os
alunos a compreender a evolução histórica do seu município de convívio.



OBJETIVOS ESPECÍFICOS:



- Instruir alunos para que sejam capazes de contar a história de seu
município;

- Preparar alunos para o resgate dos valores históricos do município;

- Capacitar alunos para a divulgação da história do município;

- Criar possibilidades para que os alunos participem das festas tradicionais
do município.

- Levar alunos para conhecer o ponto onde começou toda história.




METODOLOGIA:
É importante salientar que a própria metodologia de projetos está
contemplada nos PCNs, dando ênfase as competências e habilidades dos
alunos.

Metodologias que iremos utilizar:

- Diálogo informal;

- Aula expositiva;

- Exposição de vídeo que relate a história do município;

- Construção de maquete do município;

- Visitar o local onde aconteceu o enredo da história do município;

- Confeccionar panfletos para que os alunos divulguem a história do
município;

- Desenvolver uma aula onde os alunos relatem o que aprendeu da
história do município para toda a comunidade escolar, utilizando
microfone, caixa amplificada, TV e aparelho de DVD;

- Exposição de imagens da cidade e seus respectivos lugares históricos.



MÍDIAS UTILIZADAS:



- Vídeos;

- Maquete;

- Microfone;

- Caixa amplificada;

- TV e aparelho de DVD;

- Impressora;
- Internet;

- Atividades impressas.



AVALIAÇÃO:



 Através da observação do comportamento discente irei avaliar se o
mesmo desenvolveu as competências e habilidades, descobrindo assim o
quanto cada um alcançou dos objetivos de aprendizagem a que propôs
naquele determinado período.




                            CONSIDERAÇÕES FINAIS



  Contudo, com a metodologia de projeto implantado nas escolas, a
educação deixa de ser centrada em conteúdos disciplinares e passa a ser
centrada no desenvolvimento de competências e habilidades discentes,
possibilitando uma educação não centrada no ensino e sim centrada na
aprendizagem. A educação deixa de ser centrada no professor e passa a
ser centrada no aluno, deixando de ser algo passivo para o aluno e passa a
ser algo que ele ativamente participa.




                                     REFERÊNCIAS:



Parâmetros Curriculares Nacionais: 3º e 4º ciclos: temas transversais/Secretária de
Educação Fundamental. Brasília: MEC/SEF, 2001.
http://www.escola2000.org.br/comunique/entrevistas/ver_ent.aspx?id=10



http://eproinfo.mec.gov.br



http://portaldoprofessor.mec.gov.br




                                      PROINFO INTEGRADO


                       NTE – NÚCLEO DE TECNOLOGIA EDUCACIONAL


       CURSO TECNOLOGIA NA EDUCAÇÃO: ENSINANDO E APRENDENDO COM AS TICS


                         (Tecnologia da Informação e Comunicação)


                  SECRETERIA MUNICIPAL DE EDUCAÇÃO – DONA INÊS/PB


    TURMA: 100 HORAS.     PROFISSIONAIS CURSISTAS: 1ª e 2ª FASES DO ENS. FUND.
TUTORA/EMAIL: IZABEL CRISTINA COSTA DE ARAÚJO RODRIGUES/ izabel.eproinfo@gmail.com
          ID DA TURMA: 19.834.      PERÍODO: 08/04/2011 ATÉ 08/08/2011.




Atividade1.2_IvonaldoMatias
“Quem sou como professor e aprendiz?”

Nos dias de hoje nós professores temos que se adequar as novas realidades sociais e tentar se
inserir no contexto das novas tecnologias para que com isso possamos transmitir para nossos
alunos o que mais necessitam na área do conhecimento.

Ser professor hoje é respeitar o conhecimento prévio dos discentes, pois, os mesmos já trazem
consigo o que aprendeu no seu convívio social. Como professor e aprendiz busco me adequar
as necessidades dos meus alunos, levando-os a ter um pensamento crítico às temáticas
ministradas, evidentemente respeitando o ritmo próprio de cada um, pois, sempre existe
aqueles que pegam mais rápido as explicações e outros precisam de mais explanação do
conteúdo.

Contudo, devemos nos conscientizar e fazer de nossas aulas algo prazeroso para nossos
alunos, motivando-os sempre a querer aprender para que possam futuramente ter um vida
digna.




http://portaldoprofessor.mec.gov.br/noticias.html?idEdicao=2&idCategoria=8




                               PROINFO INTEGRADO

              NTE – NÚCLEO DE TECNOLOGIA EDUCACIONAL

 CURSO TECNOLOGIA NA EDUCAÇÃO: ENSINANDO E APRENDENDO
                      COM AS TICS

           (TECNOLOGIA DA INFORMAÇÃO E COMUNICAÇÃO)

        SECRETERIA MUNICIPAL DE EDUCAÇÃO – DONA INÊS/PB
TURMA: 100 HORAS.    PROFISSIONAIS CURSISTAS: 1ª E 2ª FASES
                       DO ENS. FUND.
TUTORA/EMAIL: IZABEL CRISTINA COSTA DE ARAÚJO RODRIGUES/
               IZABEL.EPROINFO@GMAIL.COM
   ID DA TURMA: 19.834.PERÍODO: 08/04/2011 ATÉ 08/2011

            CURSISTA: DERIVALDA FELIPE DE ARAÚJO

            ATIVIDADE: 2.2                    DATA: 03/06/2011




             COISAS IMPORTANTES E SIGNIFICATIVAS




   Ao me deparar na página da Wikipédia, pude perceber o vasto
número de hipertexto espalhado por toda página, nos facilitando o
acesso às informações, enriquecendo nossos conhecimentos sobre
hipertexto. Descobrindo como o mesmo surgiu e como está sendo
utilizado na área da educação, sendo um facilitador para uma melhor
aprendizagem.

O hipertexto nos dar a oportunidade de descobrirmos através de
cliques um número considerável de informações.



Portanto, a Wikipédia nos fornece muitas informações em forma de
hiperlinks, resumido em poucas páginas uma grande quantidade de
textos.
REFERÊNCIAS
                http://pt.wikipedia.org/wiki/Hipertexto




                     PROINFO INTEGRADO

         NTE – NÚCLEO DE TECNOLOGIA EDUCACIONAL

CURSO TECNOLOGIA NA EDUCAÇÃO: ENSINANDO E APRENDENDO
                     COM AS TICS

       (TECNOLOGIA DA INFORMAÇÃO E COMUNICAÇÃO)

    SECRETERIA MUNICIPAL DE EDUCAÇÃO – DONA INÊS/PB

TURMA: 100 HORAS.     PROFISSIONAIS CURSISTAS: 1ª E 2ª FASES
                       DO ENS. FUND.
TUTORA/EMAIL: IZABEL CRISTINA COSTA DE ARAÚJO RODRIGUES/
               IZABEL.EPROINFO@GMAIL.COM
   ID DA TURMA: 19.834.PERÍODO: 08/04/2011 ATÉ 08/2011

           CURSISTA: DERIVALDA FELIPE DE ARAÚJO

              ATIVDADE: 2.3 DATA: 29/05/2011




                     O que é hipertexto?
O hipertexto está relacionado aos avanços tecnológicos, sendo usado
para indicar um texto em forma digital, formados por blocos de
informações palavras, imagens, sons, que acessamos através de
referências específicas denominadas hiperlinks ou links, que ocorrem de
forma de termos destacado em um texto principal, ícones, gráficos,
também tem a função de interconectar vários conjuntos de informações.



    Contudo, o hipertexto é um gênero digital que tem nova forma de
construção no sentido de uma visão geral, facilitando o acesso de
informações rápidas.




                               Referências
                          http://eproinfo.mec.gov.br/

                          http://www.google.com.br/




                             PROINFO INTEGRADO


                  NTE – NÚCLEO DE TECNOLOGIA EDUCACIONAL


     CURSO TECNOLOGIA NA EDUCAÇÃO: ENSINANDO E APRENDENDO COM AS TICS


                    (Tecnologia da Informação e Comunicação)


              SECRETERIA MUNICIPAL DE EDUCAÇÃO – DONA INÊS/PB


    TURMA: 100 HORAS.   PROFISSIONAIS CURSISTAS: 1ª e 2ª FASES DO ENS. FUND.
TUTORA/EMAIL: IZABEL CRISTINA COSTA DE ARAÚJO RODRIGUES/ izabel.eproinfo@gmail.com
          ID DA TURMA: 19.834.      PERÍODO: 08/04/2011 ATÉ 08/08/2011.


                DATA: 30/05/2011                     ATIVIDADE: 2.4

                      CURSISTAS: IVONALDO MATIAS DE RAÚJO

                                   DERIVALDA FELIPE DE ARAÚJO

                                   FRANCIVALDA ACELINO ARAÚJO

                                   PAULA FRACINETE DA COSTA MOREIRA




                          ATIVIDADE 2.4



                                    Dona Inês/PB

                                     Maio 2011




                               PROINFO INTEGRADO


                    NTE – NÚCLEO DE TECNOLOGIA EDUCACIONAL


     CURSO TECNOLOGIA NA EDUCAÇÃO: ENSINANDO E APRENDENDO COM AS TICS


                      (Tecnologia da Informação e Comunicação)


                SECRETERIA MUNICIPAL DE EDUCAÇÃO – DONA INÊS/PB
TURMA: 100 HORAS.     PROFISSIONAIS CURSISTAS: 1ª e 2ª FASES DO ENS. FUND.

TUTORA/EMAIL: IZABEL CRISTINA COSTA DE ARAÚJO RODRIGUES/ izabel.eproinfo@gmail.com
          ID DA TURMA: 19.834.      PERÍODO: 08/04/2011 ATÉ 08/08/2011.


                DATA: 30/05/2011                       ATIVIDADE: 2.4

                      CURSISTAS: IVONALDO MATIAS DE RAÚJO

                              DERIVALDA FELIPE DE ARAÚJO

                                    FRANCIVALDA ACELINO ARAÚJO

                                   PAULA FRACINETE DA COSTA MOREIRA


                              ATIVIDADE 2.4


                                   Trabalho apresentado pelos alunos Ivonaldo Matias de
                                   Araújo, Derivalda Felipe de Araújo, Francivalda Acelino
                                   Araújo e Paula Fracinete de Costa Moreira ao tutor (a) Isabel
                                   Cristina Costa de Araújo Rodrigues do Curso E-proinfo como
                                   requisito para obtenção dos critérios do referido curso.




                                    Dona Inês/PB

                                     Maio 2011


                                SUMÁRIO


1. Introdução
2. Tecnologias existentes e como são utilizadas
3. Escola Municipal Professora Luquinha
4. Escola Municipal Professora Ana Lúcia da Silva Fernandes
5. Escola Municipal de Ensino Fundamental Senador Humberto Lucena
6. Considerações Finais
7. Referências
8. Anexos
1 - INTRODUÇÃO




  O presente trabalho está sendo desenvolvido minuciosamente no intuito de
conhecermos e comentarmos alguns trabalhos postados na biblioteca pelos
colegas de turma.

  É importante salientar que as tecnologias são de fundamental importância
para fazermos de nossas aulas mais significativas, visando isso ficamos curiosos
em saber quais são as tecnologias existentes nas outras escolas e como as
mesmas são utilizadas.

 No referido trabalho iremos conhecer as tecnologias existentes e como são
utilizadas das escolas: Escola Municipal Professora Luquinha, Escola Municipal
Professora Ana Lúcia da Silva Fernandes e da Escola Municipal do Ensino
Fundamental Senador Humberto Lucena.
2- TECNOLOGIAS EXISTENTES E COMO SÃO UTILIZADAS




  Estamos vivendo em uma realidade que cada vez mais nos coloca diante de
um novo desafio o qual temos que enfrentar para não ficarmos para trás e
acompanharmos os avanços tecnológicos que de certa forma estão sendo
necessários para uma boa atuação na área da educação.

Será que as escolas já têm os recursos tecnológicos necessários para uma
educação de qualidade?

  Foi visando esta temática que tivemos a curiosidade de investigarmos alguns
trabalhos dos colegas para sabermos a realidade de cada uma, com relação as
novas tecnologias e como as mesmas estão sendo utilizadas.




3-Escola Municipal Professora Luquinha



  Na referida escola segundo Maria da Paz Texeira as TICS presentes na mesma
são: TV, DVD, microssistem, caixa amplificada, note book, computador, data
show, impressora, câmera digital, mimeógrafo, microfone e jogos educativos,
acrescenta ainda que esses recursos tecnológicos são utilizados no intuito de
enriquecer o processo de ensino- aprendizagem nas aulas, bem como nos
encontros e apresentações com a comunidade escolar entre outros momentos
planejados pela escola.
Percebemos que a referida escola está bem equipada com relação às novas
tecnologias, estando com todas as ferramentas para crescer no ensino-
aprendizagem.
4 -Escola Municipal Professora Ana Lúcia de silva Fernandes




  A escola segundo a professora Joelma Ferreira dos Santos disponibiliza destas
tecnologias: laboratório de informática, impressora, microfone, fantoches,
livros paradidáticos, dicionários e álbum de cartazes, enfatiza ainda que esses
recursos são utilizados de acordo com a aula a ser ministrada com base em um
planejamento objeto coerente com o conteúdo a ser trabalhado.

  Ao analisarmos os recursos presentes na referida escola percebemos que a
mesma está um pouco escassa com relação aos recursos tecnológicos fazendo-
se necessários mais alguns como por exemplo: microfone, caixa amplificada,
TV, aparelho de DVD e etc. Apesar de tudo os recursos que fazem parte da
escola estão sendo bem utilizados pela professora.




5-Escola Municipal do Ensino Fundamental Senador Humberto Lucena




  A professora da referida escola Joseane Araújo Silva Azevedo afirma que a
escola possui um acervo tecnológico considerável, tendo em vista que
disponibiliza de laboratório de informática, data show, kit de TV e DVD, acesso a
internet banda larga, aparelho de som, microfone, caixas amplificadas, rádio
escolar, afirma ainda que todo esse material é utilizado por todos que ali
trabalham, utilizando em aulas, eventos, e quando se tem a necessidade de usá-
los.

   É importante salientar que a referida escola está realmente com um acervo
tecnológico considerável como afirma a professora Joseane Araújo. Esta escola
tem tudo para desenvolver um excelente trabalho dependendo assim de
professores que realmente saibam lidar com todos esses recursos tecnológicos.




                          6- CONSIDERAÇÕES FINAIS


 Ao depararmos com a realidade de algumas escolas podemos perceber que as
mesmas têm um número considerável de recursos tecnológicos, podendo assim
oferecer uma educação de qualidade.
 Contudo, as escolas de hoje tem em mãos ferramentas tecnológicas que
podem fazer de sua aula algo prazeroso para seus discentes, resgatando dos
mesmos a vontade de aprender, os motivando com aulas dinâmicas
oferecendo-lhes oportunidades de fazer suas indagações e fazer seus
comentários sobre um determinado conteúdo.
7- REFERÊNCIAS
        http://portaldoprofessor.mec.gov.br/link.linkFilter.action?ufId=RJ&
        categoryId=6&start=0&limit=12

        CARRAHER, T. N. Na vida dez, na escola zero. São Paulo: Cortez,
1988.
        Retirado do site: www.eventosufrpe.com.br.



            http://wwweproinfo.mec.gov.br.
PROINFO INTEGRADO


                    NTE – NÚCLEO DE TECNOLOGIA EDUCACIONAL


     CURSO TECNOLOGIA NA EDUCAÇÃO: ENSINANDO E APRENDENDO COM AS TICS


                      (Tecnologia da Informação e Comunicação)


                SECRETERIA MUNICIPAL DE EDUCAÇÃO – DONA INÊS/PB


    TURMA: 100 HORAS.     PROFISSIONAIS CURSISTAS: 1ª e 2ª FASES DO ENS. FUND.

TUTORA/EMAIL: IZABEL CRISTINA COSTA DE ARAÚJO RODRIGUES/ izabel.eproinfo@gmail.com
          ID DA TURMA: 19.834.      PERÍODO: 08/04/2011 ATÉ 08/08/2011.


                DATA: 29/05/2011                     ATIVIDADE: 2.6

                     CURSISTA: IVONALDO MATIAS DE ARAÚJO

                             DERIVALDA FELIPE DE ARAÚJO




                                 ATIVIDADE 2.6



                                PLANO DE AULA



Objetivo:

Desenvolver a capacidade do senso crítico na leitura de textos
diversificados e imagens.
Conteúdo:

Leitura de textos diversificados e imagens.



Procedimentos didáticos:

- Leitura prévia dos referidos textos pelo professor, valorizando o
conhecimento prévio de cada discente sobre os textos em questão;

- Entrega dos textos impressos para cada aluno;

- Leitura do texto individual;

- Exposição dos alunos com relação ao texto lido;

- Leitura coletiva de imagens através de hiperlinks;

- Pedir para que os alunos elaborem um pequeno texto através das
imagens mostradas por hiperlinks.

Recursos:

- Textos e imagens impressas;

- Papel ofício;

- Internet;

- Impressora;

- hiperlink;

- Data show.




Avaliação:
Desempenho nas atividades e participação.




                             Referências



http://www.e-proinfo.mec.gov.br

http://portaldoprofessor.mec.gov.br/noticias.html?idEdicao=2&i
dCategoria=8
PROINFO INTEGRADO


                    NTE – NÚCLEO DE TECNOLOGIA EDUCACIONAL


     CURSO TECNOLOGIA NA EDUCAÇÃO: ENSINANDO E APRENDENDO COM AS TICS


                      (Tecnologia da Informação e Comunicação)


                SECRETERIA MUNICIPAL DE EDUCAÇÃO – DONA INÊS/PB


    TURMA: 100 HORAS.     PROFISSIONAIS CURSISTAS: 1ª e 2ª FASES DO ENS. FUND.

TUTORA/EMAIL: IZABEL CRISTINA COSTA DE ARAÚJO RODRIGUES/ izabel.eproinfo@gmail.com
          ID DA TURMA: 19.834.      PERÍODO: 08/04/2011 ATÉ 08/08/2011.


                DATA: 30/05/2011                     ATIVIDADE: 2.4

                      CURSISTAS: IVONALDO MATIAS DE RAÚJO

                                   DERIVALDA FELIPE DE ARAÚJO

                                   FRANCIVALDA ACELINO ARAÚJO

                                   PAULA FRACINETE DA COSTA MOREIRA
ATIVIDADE 2.4




                                   Dona Inês/PB

                                    Maio 2011




                               PROINFO INTEGRADO


                    NTE – NÚCLEO DE TECNOLOGIA EDUCACIONAL


     CURSO TECNOLOGIA NA EDUCAÇÃO: ENSINANDO E APRENDENDO COM AS TICS


                      (Tecnologia da Informação e Comunicação)


                SECRETERIA MUNICIPAL DE EDUCAÇÃO – DONA INÊS/PB


    TURMA: 100 HORAS.     PROFISSIONAIS CURSISTAS: 1ª e 2ª FASES DO ENS. FUND.

TUTORA/EMAIL: IZABEL CRISTINA COSTA DE ARAÚJO RODRIGUES/ izabel.eproinfo@gmail.com
          ID DA TURMA: 19.834.      PERÍODO: 08/04/2011 ATÉ 08/08/2011.


                DATA: 30/05/2011                     ATIVIDADE: 2.4

                      CURSISTAS: IVONALDO MATIAS DE RAÚJO

                              DERIVALDA FELIPE DE ARAÚJO

                                   FRANCIVALDA ACELINO ARAÚJO

                                   PAULA FRACINETE DA COSTA MOREIRA


                              ATIVIDADE 2.4
Trabalho apresentado pelos alunos Ivonaldo Matias de
                              Araújo, Derivalda Felipe de Araújo, Francivalda Acelino
                              Araújo e Paula Fracinete de Costa Moreira ao tutor (a) Isabel
                              Cristina Costa de Araújo Rodrigues do Curso E-proinfo como
                              requisito para obtenção dos critérios do referido curso.




                               Dona Inês/PB

                                Maio 2011


                             SUMÁRIO


1. Introdução
2. Tecnologias existentes e como são utilizadas
3. Escola Municipal Professora Luquinha
4. Escola Municipal Professora Ana Lúcia da Silva Fernandes
5. Escola Municipal de Ensino Fundamental Senador Humberto Lucena
6. Considerações Finais
7. Referências
8. Anexos
1 - INTRODUÇÃO




  O presente trabalho está sendo desenvolvido minuciosamente no intuito de
conhecermos e comentarmos alguns trabalhos postados na biblioteca pelos
colegas de turma.

  É importante salientar que as tecnologias são de fundamental importância
para fazermos de nossas aulas mais significativas, visando isso ficamos curiosos
em saber quais são as tecnologias existentes nas outras escolas e como as
mesmas são utilizadas.

 No referido trabalho iremos conhecer as tecnologias existentes e como são
utilizadas das escolas: Escola Municipal Professora Luquinha, Escola Municipal
Professora Ana Lúcia da Silva Fernandes e da Escola Municipal do Ensino
Fundamental Senador Humberto Lucena.




2- TECNOLOGIAS EXISTENTES E COMO SÃO UTILIZADAS




  Estamos vivendo em uma realidade que cada vez mais nos coloca diante de
um novo desafio o qual temos que enfrentar para não ficarmos para trás e
acompanharmos os avanços tecnológicos que de certa forma estão sendo
necessários para uma boa atuação na área da educação.

Será que as escolas já têm os recursos tecnológicos necessários para uma
educação de qualidade?

  Foi visando esta temática que tivemos a curiosidade de investigarmos alguns
trabalhos dos colegas para sabermos a realidade de cada uma, com relação as
novas tecnologias e como as mesmas estão sendo utilizadas.




3-Escola Municipal Professora Luquinha



  Na referida escola segundo Maria da Paz Texeira as TICS presentes na mesma
são: TV, DVD, microssistem, caixa amplificada, note book, computador, data
show, impressora, câmera digital, mimeógrafo, microfone e jogos educativos,
acrescenta ainda que esses recursos tecnológicos são utilizados no intuito de
enriquecer o processo de ensino- aprendizagem nas aulas, bem como nos
encontros e apresentações com a comunidade escolar entre outros momentos
planejados pela escola.
  Percebemos que a referida escola está bem equipada com relação às novas
tecnologias, estando com todas as ferramentas para crescer no ensino-
aprendizagem.

4 -Escola Municipal Professora Ana Lúcia de silva Fernandes
A escola segundo a professora Joelma Ferreira dos Santos disponibiliza destas
tecnologias: laboratório de informática, impressora, microfone, fantoches,
livros paradidáticos, dicionários e álbum de cartazes, enfatiza ainda que esses
recursos são utilizados de acordo com a aula a ser ministrada com base em um
planejamento objeto coerente com o conteúdo a ser trabalhado.

  Ao analisarmos os recursos presentes na referida escola percebemos que a
mesma está um pouco escassa com relação aos recursos tecnológicos fazendo-
se necessários mais alguns como por exemplo: microfone, caixa amplificada,
TV, aparelho de DVD e etc. Apesar de tudo os recursos que fazem parte da
escola estão sendo bem utilizados pela professora.




5-Escola Municipal do Ensino Fundamental Senador Humberto Lucena




  A professora da referida escola Joseane Araújo Silva Azevedo afirma que a
escola possui um acervo tecnológico considerável, tendo em vista que
disponibiliza de laboratório de informática, data show, kit de TV e DVD, acesso a
internet banda larga, aparelho de som, microfone, caixas amplificadas, rádio
escolar, afirma ainda que todo esse material é utilizado por todos que ali
trabalham, utilizando em aulas, eventos, e quando se tem a necessidade de usá-
los.

   É importante salientar que a referida escola está realmente com um acervo
tecnológico considerável como afirma a professora Joseane Araújo. Esta escola
tem tudo para desenvolver um excelente trabalho dependendo assim de
professores que realmente saibam lidar com todos esses recursos tecnológicos.
6- CONSIDERAÇÕES FINAIS


 Ao depararmos com a realidade de algumas escolas podemos perceber que as
mesmas têm um número considerável de recursos tecnológicos, podendo assim
oferecer uma educação de qualidade.
 Contudo, as escolas de hoje tem em mãos ferramentas tecnológicas que
podem fazer de sua aula algo prazeroso para seus discentes, resgatando dos
mesmos a vontade de aprender, os motivando com aulas dinâmicas
oferecendo-lhes oportunidades de fazer suas indagações e fazer seus
comentários sobre um determinado conteúdo.




                              7- REFERÊNCIAS
http://portaldoprofessor.mec.gov.br/link.linkFilter.action?ufId=RJ&
        categoryId=6&start=0&limit=12

        CARRAHER, T. N. Na vida dez, na escola zero. São Paulo: Cortez,
1988.
        Retirado do site: www.eventosufrpe.com.br.



            http://wwweproinfo.mec.gov.br.




                           8- ANEXOS
PROINFO INTEGRADO

                    NTE – NÚCLEO DE TECNOLOGIA EDUCACIONAL

  CURSO TECNOLOGIA NA EDUCAÇÃO: ENSINANDO E APRENDENDO COM AS TICS

                       (Tecnologia da Informação e Comunicação)

               SECRETERIA MUNICIPAL DE EDUCAÇÃO – DONA INÊS/PB

 TURMA: 100 HORAS.          PROFISSIONAIS CURSISTAS: 1ª e 2ª FASES DO ENS. FUND.

         TUTORA/EMAIL: IZABEL CRISTINA COSTA DE ARAÚJO RODRIGUES/
                           izabel.eproinfo@gmail.com
           ID DA TURMA: 19.834. PERÍODO: 08/04/2011 ATÉ 08/08/2011.

                            CURSISTA: Joelma Ferreira dos Santos.
                           DATA: 14/04/2011  ATIVIDADE Nº: __1.4__




Em meio a tantas trocas de experiências, buscas por uma aula mais dinâmica ,coerente e
objetiva nós educadores estamos a cada dia realizando uma busca incansável pelo
conhecimento didático pedagógico onde planejamos aulas cada da mais utilizando recursos
que possa nos auxiliar em termo de praticidade e criatividade que é a utilização das TICs em
sala de aula. Sabemos que nosso maior desafio é o “tempo” que de certa forma é muito
reduzido pela nossa carga horária ser tão preenchidas. Mas sempre encontramos formas
coerentes e muito criativa que nos ajudam a dar suporte as nossas aulas.

Trabalho na Escola Municipal Profª Ana Lúcia da Silva Fernandes a qual sua situação atual é a
seguinte:



      LABORATÓRIO DE INFORMATICA COMPONDO 5 COMPUTADORES E IMPRESSORA;
      MIMIÓGRAFO
      TEXTOS IMPRESSOS;
      FANTOCHE;
      ACERVO DE LIVROS PARADIDÁTICOS;
      DICIONARIOS;
   ALBUM DE CARTAZES;



Todos esses recursos são utilizado de acordo com a aula a ser ministrada com base em um
planejamento objetivo e coerente com o conteúdo a ser trabalhado.




REFERENCIAS:

CARRAHER, T. N. Na vida dez, na             escola   zero.   São   Paulo:   Cortez,   1988.
Retirado do site: www.eventosufrpe.com.br




                                PROINFO INTEGRADO

                   NTE – NÚCLEO DE TECNOLOGIA EDUCACIONAL

  CURSO TECNOLOGIA NA EDUCAÇÃO: ENSINANDO E APRENDENDO COM AS TICS

                     (Tecnologia da Informação e Comunicação)
SECRETERIA MUNICIPAL DE EDUCAÇÃO – DONA INÊS/PB

 TURMA: 100 HORAS.            PROFISSIONAIS CURSISTAS: 1ª e 2ª FASES DO ENS. FUND.

          TUTORA/EMAIL: IZABEL CRISTINA COSTA DE ARAÚJO RODRIGUES/
                            izabel.eproinfo@gmail.com
            ID DA TURMA: 19.834. PERÍODO: 08/04/2011 ATÉ 08/08/2011.

                         CURSISTA: JOSEANE ARAÚJO SILVA AZEVEDO.
                            DATA: 18/04/2011    ATIVIDADE Nº: 1.4
                            TEMA: tecnologias existentes na escola



        Atividade 1.4_joseane
                      Recursos tecnologicos existentes na Escola




A escola da qual faço parte, possui um acervo tecnológico considerável, tendo em vista que
disponibiliza de laboratório de informática, Datashow, kit de TV e DVD, acesso a internet
banda larga, aparelhos de som, microfone, caixas amplificadas, rádio escolar. Todo esse
material é utilizado por todos que ali trabalham, utilizando em aulas, eventos, e quando se
tem a necessidade de usá-los.




Referências bibliográficas:

Escola Municipal de Ensino Fundamental Senador Humberto Lucena, Dona Inês/PB, maio de
2011.

“Tecnologia na escola: criação de redes de conhecimento” de Maria Elizabeth B. de Almeida.
http://portaldoprofessor.mec.gov.br/link.linkFilter.action?ufId=RJ&categoryId=6&start=0&limi
t=12




                                   PROINFO INTEGRADO

                     NTE – NÚCLEO DE TECNOLOGIA EDUCACIONAL

  CURSO TECNOLOGIA NA EDUCAÇÃO: ENSINANDO E APRENDENDO COM AS TICS

                        (Tecnologia da Informação e Comunicação)
SECRETERIA MUNICIPAL DE EDUCAÇÃO – DONA INÊS/PB

TURMA: 100 HORAS.    PROFISSIONAIS CURSISTAS: 1ª e 2ª FASES DO ENS. FUND.

       TUTORA/EMAIL: IZABEL CRISTINA COSTA DE ARAÚJO RODRIGUES/
                         izabel.eproinfo@gmail.com
         ID DA TURMA: 19.834. PERÍODO: 08/04/2011 ATÉ 08/08/2011.

                       CURSISTA: Maria da Paz Teixeira
                     DATA: 09/05/2011  ATIVIDADE Nº: 1.4
         TEMA: TECNOLOGIAS EXISTENTES NA ESCOLA E A FORMA COMO AS
                           MESMAS SÃO UTILIZADAS




     A Escola Municipal Professora Luquinha, situada à
Zona urbana, no município de Dona Inês – PB,
precisamente na Rua José Tomaz de Aquino, funciona em
dois turnos (manhã e tarde), com 06 (seis) professores,
atendendo uma clientela de 4º e 5º anos do Ensino
Fundamental.

      Observemos na tabela abaixo as tics presentes na
referida escola:
TV                      DVD                      MICROSSYSTEM

CAIXA AMPLIFICADA       NOTE BOOK                COMPUTADOR

DATA SHOW               IMPRESSORA               CÂMERA DIGITAL
                        MULTIFUNCIONAL

MIMEÓGRAFO              MICROFONE                JOGOS EDUCATIVOS




    Esses recursos tecnológicos são utilizados no intuito
de enriquecer o processo de ensino-aprendizagem, nas
aulas, bem como nos encontros e apresentações com a
comunidade escolar, entre outros momentos planejados
pela escola. Porém, eu, particularmente, ainda não utilizo
todos com a mesma eficiência, pois ainda estou me
familiarizando com alguns deles. No entanto, estou
buscando me aperfeiçoar nessa prática para poder melhor
atender as expectativas do alunado e me sentir mais
inserida nesse mundo tecnológico.




REFERÊNCIAS:

Escola Municipal Professora Luquinha.




                           PROINFO INTEGRADO

                 NTE – NÚCLEO DE TECNOLOGIA EDUCACIONAL

    CURSO TECNOLOGIA NA EDUCAÇÃO: ENSINANDO E APRENDENDO COM AS TICS

                  (Tecnologia da Informação e Comunicação)
SECRETERIA MUNICIPAL DE EDUCAÇÃO – DONA INÊS/PB

      TURMA: 100 HORAS.     PROFISSIONAIS CURSISTAS: 1ª e 2ª FASES DO ENS. FUND.
TUTORA/EMAIL: IZABEL CRISTINA COSTA DE ARAÚJO RODRIGUES/ izabel.eproinfo@gmail.com
            ID DA TURMA: 19.834.     PERÍODO: 08/04/2011 ATÉ 08/08/2011
  ATIVIDADE: 2.9 DATA:20/07/2011CURSISTAS: IVONALDO MATIAS DE ARAÚJO, DERIVALDA
                                  FELIPE DE ARAÚJO




                                  O PÔSTER

O presente pôster está sendo desenvolvido levando em
consireração as atividades realizadas no projeto de
aprendizagema, pois a realização deste projeto de aprendizagem
se fez necessário para que os alunos conheçam a verdadeira
história de seu município, o projeto em questão visa
desenvolvimento das competências e habilidades discentes.
                          ATIVIDADES EM LINkS

 Nesta atividade os alunos conheceram os pontos mais bonitos de
sua cidade de origem, enfatizando se já os conhecem ou não.

FOTOS DA CIDADE DE DONA INÊS Fotos de Dona Inês -
Portal Férias

 Nesta atividade conheceram os lugares de Dona Inês onde eles
certamente já foram.

VIDEOS DA CIDADE DE DONA INÊS FOTOS DONA INÊS
PB ,HOMENAGEM AURELIO PAN GRAVA OES - YouTube

Nesta atividade conheceram um resumo da história de sua cidade,
relatada pelo professor ministrante, descobrindo assim como tudo
começou na referida cidade.

RESUMO DA HISTÓRIA DE DONA INÊS Dona Inês - PB |
Informações



             FOTOS DA CIDADE DE DONA INÊS/PB
REFERÊNCIAS
http://www.youtube.com/watch?v=UTHN_yOSkyc&feature=related

http://www.ferias.tur.br/fotos/4937/dona-ines-pb.html

http://www.ferias.tur.br/informacoes/4937/dona-ines-pb.html




                                 PROINFO INTEGRADO
NTE – NÚCLEO DE TECNOLOGIA EDUCACIONAL


     CURSO TECNOLOGIA NA EDUCAÇÃO: ENSINANDO E APRENDENDO COM AS TICS


                      (Tecnologia da Informação e Comunicação)


                SECRETERIA MUNICIPAL DE EDUCAÇÃO – DONA INÊS/PB


    TURMA: 100 HORAS.     PROFISSIONAIS CURSISTAS: 1ª e 2ª FASES DO ENS. FUND.

TUTORA/EMAIL: IZABEL CRISTINA COSTA DE ARAÚJO RODRIGUES/ izabel.eproinfo@gmail.com
          ID DA TURMA: 19.834.      PERÍODO: 08/04/2011 ATÉ 08/08/2011.


                DATA: 25/07/2011                     ATIVIDADE: 4.1

                    CURSISTAS: CARLA PRISCILA ALVES DA SILVA

                              IVONALDO MATIAS DE RAÚJO

                               DERIVALDA FELIPE DE ARAÚJO

                              PAULA ALVES DA SILVA




                        MEU VÍDEO –Atividade 4.1



                                 Dia de chuva




     http://www.youtube.com/watch?v=t8zJ1qOxqCs
Atividades do forúm



Derivalda Felipe de Araújo


Enviada em Apr 17 2011 06:09:37:000PM




Olá colegas!



  Sou Derivalda Felipe Diretora da Creche e Pré-escola Municipal Maria
Eunice, Dona Inês /PB.

Estou muito feliz em poder participar do e-proinfo com todos vocês. Sei que
iremos encontrar muitos obstáculos, porém, temos que ter força de vontade
para superar as dificuldades, encontradas no decorrer do curso.



Sabemos que a tecnologia estar cada vez mais avançada no mundo. Nós
professores precisamos nos reciclar diante desse novo fato. buscando a nova
tecnologia para dentro da nossa escola, para o aprimoramento do nosso
conhecimento como docente.

Portanto, com esse avanço tecnológico, nós professores teremos a
oportunidade de interagir com mais segurança com nossos alunos, buscando
novas ferramentas no desenvolvimento no ensino- aprendizagem.

Boa tarde colegas!
No início do módulo I, tive muitas dificuldades, encontrei muitos
obstáculos e desafios. Era tudo novo, pois eu não tinha muita
experiência na área de informática, mas com muita força de
vontade e ajuda de colegas estou conseguindo superar os
obstáculos e desafios.

Contudo, com o referido módulo pude perceber a necessidade de
implantar as novas tecnologias em nossas práticas pedagógicas,
contribuindo assim para uma boa aprendizagem.



                                                      Um forte
abraço. Derivalda Felipe




                           Olá colegas!




    Ao navegarmos livremente no ambiente do e-proinfo
descobrimos coisas que não imaginávamos que iríamos encontrar,
fomos clicando nos hipertextos e descobrindo referências que nos
levaram para outros documentos, ou seja, outros textos,
facilitando-nos o acesso a outras informações contidas em um
único hiperlink.

    Sendo assim, podemos perceber que através da navegação
livre, há a possibilidade de encontrarmos ferramentas que podem
nos levar a novas descobertas, que certamente será de grande
importância para nosso desenvolvimento cognitivo.



                                  Abraços. Ivonaldo e Derivalda
Análise dos trabalhos dos colegas


  Ao fazer a análise dos trabalhos dos colegas pude perceber a
                  importância de cada um deles,
 pois, cada um utilizou métodos próprios no desenvolvimento da
               atividade. iremos caminhar juntos
   só assim continuaremos desempenhando um bom trabalho.


                    Um abraço! Derivalda

Prezados Colegas!

Ao realizarmos a atividade com hipertexto pudemos notar durante
a mesma a curiosidade de cada discente, pois, em cada clique ia
aparecendo algo que chamava a atenção do alunado. A primeira
atividade proposta foi através de links, com imagens
diversificadas, a cada clique aparecia uma nova imagem, na
maneira que iria aparacendo as imagens os alunos focalizavam o
que entendiam de cada uma, cada um fazia sua leitura de acordo
com que eles entendiam. Logo após, foi pedido aos alunos que
escolhessem uma das imagens e elaborasse um pequeno texto,
relacionando a imagem com o meio que estão inseridos, em
seguida iriam apresentar o texto aos demais colegas.

Um abraço, Ivonaldo e Derivalda

Olá colegas!

Nós professores ao nos deparar em uma sala de aula, deveremos
fazer um diagnóstico da turma, assim tornará mais fácil no
desenvolvimento do ensino aprendizagem. Sabendo a realidade
em que se encontram os alunos buscaremos a melhor metodologia
que esteja de acordo com o nível de aprendizagem de cada
educando.
Minhas aulas são ministradas através de conversas informais
sobre determinado assunto resgatando o conhecimento prévio dos
alunos, atividades diversificadas visando melhorar desempenho
dos discentes,e também utilizo algumas das mídias existentes na
escola para facilitar durante o desenvolvimento das aulas e nas
exposições de algumas atividades.



Derivalda Felipe

Caros colegas!

Diante dos avanços das tecnologias, só depende da cada um de
nós irmos á busca de novos conhecimentos tecnológicos, e esses
conhecimentos servem de melhoramento na nossa prática
profissional como educador. Com o conhecimento das novas
tecnologias podemos interagir com mais segurança diante de
nossos alunos. Com relação às tecnologias os desafios foram
muitos, não sendo nada fácil lidar com as mesmas, pois, era tudo
novo para mim, mas com persistência estou conseguindo superar
os obstáculos e os desafios.

Um forte abraço, Derivalda Felipe.



Caros colegas!

Ao navegar no site do wiktionary, pude ter muitas informações
importantíssimas, que nos facilita ter em mãos as definições,
conceitos de palavras e a tradução de vários idiomas com
definições e descrições. Com a leitura do texto de Jaime Balbino,
pude ter mais esclarecimento sobre a Wikipédia e o wiktionary e
como devemos utilizar cada ferramenta.



                                                 Até      breve,
Derivalda!!!
Atividades no diário de bordo
(03/07/2011)
Anotação aluno: Olá Prezada Tutora Izabel! Em uma
atividade planejada devemos observar primeiramente os
objetivos que pretendemos alcançar no final da atividade
proposta, buscando uma metodologia que se adegue a
realidade discente, para que no final da atividade possamos
fazer uma boa avaliação, observando se realmente
alcançamos os objetivos traçados. Segundo Libâneo (1994,
p.221). O planejamento escolar é uma tarefa docente que
inclui tanto a previsão das atividades didática em termos de
sua atuação e coordenação em face dos objetivos
propostos, quanto a sua revisão e adequação no decorrer
do processo de ensino. Ivonaldo e Derivalda




           (29/05/2011)
Anotação aluno: 3ª atividade, contextualização do tema:
internet, hipertexto e hipermídia Sabemos que internet,
hipertexto e hipermídia estão inteiramente ligados sendo
que a internet é uma forma de comunicação acessível ao
usuário colaborando com as publicações de informações
para o mundo globalizado. Podemos dizer que o hipertexto
é como uma forma de apresentação não linear do
conhecimento criando possibilidade de uso do mesmo em
situações reais na escola. A hipermídia organiza e torna
possível o acesso através da internet que permite o acesso
simultâneo a textos, imagens e sons de modo interativo.



(27/07/2011)
Anotação aluno: Olá tutora Isabel a experiência que tive com as mídias em sala de
aula, posso dizer que foi de grande importância, deixando a aula mais interativa e
atrativa com a exibição de vídeo, expondo as atividades feitas por eles. Servindo assim
de motivação, fazendo com que os mesmos se dediquem nas próximas atividades
propostas. Sendo assim, trabalhar com as mídias tudo se torna mais fácil na nossa
prática como profissional da educação.




                   IVONALDO MATIAS DE ARAÚJO




                ATIVIDADES DA BIBLIOTECA IVONALDO MATIAS




                               PROINFO INTEGRADO


                    NTE – NÚCLEO DE TECNOLOGIA EDUCACIONAL


      CURSO TECNOLOGIA NA EDUCAÇÃO: ENSINANDO E APRENDENDO COM AS TICS


                      (Tecnologia da Informação e Comunicação)


                SECRETERIA MUNICIPAL DE EDUCAÇÃO – DONA INÊS/PB


    TURMA: 100 HORAS.     PROFISSIONAIS CURSISTAS: 1ª e 2ª FASES DO ENS. FUND.
TUTORA/EMAIL: IZABEL CRISTINA COSTA DE ARAÚJO RODRIGUES/ izabel.eproinfo@gmail.com
          ID DA TURMA: 19.834.      PERÍODO: 08/04/2011 ATÉ 08/08/2011.


                   Cursistas: Ivonaldo Matias e Derivalda Felipe

                              REFLEXÕES INICIAIS
Nós educadores devemos preparar nossos alunos para serem cidadãos
críticos capazes de construir sua própria história. Em hipótese alguma
devemos fazer de nossos alunos cidadãos passivos incapazes de enxergar
além das verdades prontas, os mesmos têm que ter a curiosidade e
autonomia de correr atrás das informações sabendo selecioná-las.

Com as mudanças tecnológicas e científicas que estamos presenciando, não
podemos imaginar quais os conhecimentos específicos que os nossos
alunos precisam possuir para enfrentar os desafios que irão presenciar ao
longo de sua vida. Entretanto, podemos sim fazer de nossos alunos futuros
cidadãos: flexíveis e autônomos, se tornando assim pessoas capazes de
submeter às novas demandas de aprendizagem. Devemos levar em
consideração para que isso aconteça às competências: para aquisição de
informação, para interpretação de informação, para análise de informação,
para a compreensão da informação e para a comunicação da informação.

Portanto, se queremos reformular a maneira de aprender dos alunos, nós
professores temos também de mudar nossas metodologias de ensino, sendo
necessário um novo perfil de aluno e de professor.

Referências Bibliográficas

Juan Ignacio Pozo é especialista em Psicologia da Aprendizagem
e catedrático de Psicologia Básica na UniversidadeAutônoma de
Madri (Espanha).E-mail: nacho.pozo@uam.es
PROINFO INTEGRADO


                       NTE – NÚCLEO DE TECNOLOGIA EDUCACIONAL


       CURSO TECNOLOGIA NA EDUCAÇÃO: ENSINANDO E APRENDENDO COM AS TICS


                         (Tecnologia da Informação e Comunicação)


                   SECRETERIA MUNICIPAL DE EDUCAÇÃO – DONA INÊS/PB


    TURMA: 100 HORAS.     PROFISSIONAIS CURSISTAS: 1ª e 2ª FASES DO ENS. FUND.
TUTORA/EMAIL: IZABEL CRISTINA COSTA DE ARAÚJO RODRIGUES/ izabel.eproinfo@gmail.com
          ID DA TURMA: 19.834.      PERÍODO: 08/04/2011 ATÉ 08/08/2011.




                                                                   Ivonaldo Matias de Araújo



“Quem sou como professor e aprendiz?”

Nos dias de hoje nós professores temos que se adequar as novas realidades sociais e tentar se
inserir no contexto das novas tecnologias para que com isso possamos transmitir para nossos
alunos o que mais necessitam na área do conhecimento.

Ser professor hoje é respeitar o conhecimento prévio dos discentes, pois, os mesmos já trazem
consigo o que aprenderam em seu meio social. Nós professores devemos caminhar para a
melhoria de nossos métodos colocando as novas tecnologias para nos auxiliar em sala de aula.

Portanto, ser professor hoje é saber ministrar as aulas com conteúdos que realmente nossos
alunos necessitam em aprender e, que essa aprendizagem lhe sirva como ferramenta para sua
adequação no contexto social.




       : http://portaldoprofessor.mec.gov.br/noticias.html?idEdicao=2&idCategoria=8
PROINFO INTEGRADO


                    NTE – NÚCLEO DE TECNOLOGIA EDUCACIONAL


     CURSO TECNOLOGIA NA EDUCAÇÃO: ENSINANDO E APRENDENDO COM AS TICS


                      (Tecnologia da Informação e Comunicação)


                SECRETERIA MUNICIPAL DE EDUCAÇÃO – DONA INÊS/PB


    TURMA: 100 HORAS.     PROFISSIONAIS CURSISTAS: 1ª e 2ª FASES DO ENS. FUND.
TUTORA/EMAIL: IZABEL CRISTINA COSTA DE ARAÚJO RODRIGUES/ izabel.eproinfo@gmail.com
          ID DA TURMA: 19.834.      PERÍODO: 08/04/2011 ATÉ 08/08/2011.


                 CURSISTA: IVONALDO MATIAS DE ARAÚJO




                             “minha escola”
A escola que leciono é a Escola Municipal Governador Antonio Mariz,
situada na cidade de Dona Inês/PB. As tecnologias utilizadas por nós
decentes desta escola são: atividades impressas e mimeografadas, textos
impressos, caixa amplificada, microfone, vídeos, livros didáticos e
apresentação de multimídia.

Nós professores da escola em questão procuramos usar essas tecnologias
citadas acima de forma que satisfaça as expectativas discentes.
Viabilizando a aprendizagem dos mesmos. Através das tecnologias
encontradas na escola sempre buscamos tirar nossos alunos das coisas
repetitivas no dia a dia em sala de aula.

Contudo, podemos perceber que as tecnologias nos proporcionam
momentos de dinamismo, nos tirando da mesmice que de certa forma
desmotivas nossos alunos.



                                 WEBGRAFIA

                    http://www.proinfo.mec.gov.br




                               PROINFO INTEGRADO


                    NTE – NÚCLEO DE TECNOLOGIA EDUCACIONAL


     CURSO TECNOLOGIA NA EDUCAÇÃO: ENSINANDO E APRENDENDO COM AS TICS


                      (Tecnologia da Informação e Comunicação)


                SECRETERIA MUNICIPAL DE EDUCAÇÃO – DONA INÊS/PB


    TURMA: 100 HORAS.     PROFISSIONAIS CURSISTAS: 1ª e 2ª FASES DO ENS. FUND.

TUTORA/EMAIL: IZABEL CRISTINA COSTA DE ARAÚJO RODRIGUES/ izabel.eproinfo@gmail.com
          ID DA TURMA: 19.834.      PERÍODO: 08/04/2011 ATÉ 08/08/2011.


                DATA: 12/05/2011                     ATIVIDADE: 1.5

                     CURSISTA: IVONALDO MATIAS DE ARAÚJO



                                MAPA CONCEITUAL


                                       RELAÇÃO DE
                                   APRENDIZAGEM COM
                                     AS TECNOLOGIAS
VONTADE DE                FOME DE
  CURIOSIDADE           PESQUISA
                                                       VENCER               CONHECIMENTO



                                                         DE             DE APRENDIZAGENS
                                                    APRENDIZAGENS
        ASSIMILAÇÃO DE NOVOS
           CONHECIMENTOS


                                    APRENDIZAGEM                    ESTÍMULO

                                    SIGNIFICATIVA




 INQUIETAÇÃO     PERSISTÊNCIA                             MOTIVAÇÃO             INOVAÇÃO




     DE                                                      DE
APRENDIZAGENS                                           APRENDIZAGENS
                                                                                   DE
                                                                              APRENDIZAGEN
                     MATERIAIS DE                      IDÉIAS E CONCEITOS           S
                    APRENDIZAGEM                         SIGNIFICATIVOS
                    ORGANIZADOS




                  PLANEJAMENTO
                                                       CONHECIMENTO PRÉVIO
WEBGRAFIA

                    http://www.proinfo.mec.gov.br




                               PROINFO INTEGRADO

                    NTE – NÚCLEO DE TECNOLOGIA EDUCACIONAL

      CURSO TECNOLOGIA NA EDUCAÇÃO: ENSINANDO E APRENDENDO COM AS TICS

                      (Tecnologia da Informação e Comunicação)

                SECRETERIA MUNICIPAL DE EDUCAÇÃO – DONA INÊS/PB

     TURMA: 100 HORAS.     PROFISSIONAIS CURSISTAS: 1ª e 2ª FASES DO ENS. FUND.

TUTORA/EMAIL: IZABEL CRISTINA COSTA DE ARAÚJO RODRIGUES/ izabel.eproinfo@gmail.com
          ID DA TURMA: 19.834.      PERÍODO: 08/04/2011 ATÉ 08/08/2011

        CURSISTAS: IVONALDO MATIAS DE ARAÚJO, DERIVALDA FELIPE DE ARAÚJO, PAULA
                      ALVES DA SILVA E CARLA PRISCILA ALVES DA SILVA
                           DATA: 16/05/2011 ATIVIDADE Nº: 1.6
TEMA: PROJETO DE APRENDIZAGEM



TURMA: 1º e 2º ano do Ensino Fundamental

ANO: 2011

ÁREA DE TRABALHO: História



CONTEÚDO: A História do Município de Dona Inês/PB



OBJETIVO GERAL: Contribuir para a valorização da história do município,
estabelecendo uma relação com o passado e o presente, levando os
alunos a compreender a evolução histórica do seu município de convívio.



OBJETIVOS ESPECÍFICOS:



- Instruir alunos para que sejam capazes de contar a história de seu
município;

- Preparar alunos para o resgate dos valores históricos do município;

- Capacitar alunos para a divulgação da história do município;

- Criar possibilidades para que os alunos participem das festas tradicionais
do município.

- Levar alunos para conhecer o ponto onde começou toda história.
METODOLOGIA:



  É importante salientar que a própria metodologia de projetos está
contemplada nos PCNs, dando ênfase as competências e habilidades dos
alunos.

Metodologias que iremos utilizar:

- Diálogo informal;

- Aula expositiva;

- Exposição de vídeo que relate a história do município;

- Construção de maquete do município;

- Visitar o local onde aconteceu o enredo da história do município;

- Confeccionar panfletos para que os alunos divulguem a história do
município;

- Desenvolver uma aula onde os alunos relatem o que aprendeu da
história do município para toda a comunidade escolar, utilizando
microfone, caixa amplificada, TV e aparelho de DVD;

- Exposição de imagens da cidade e seus respectivos lugares históricos.



MÍDIAS UTILIZADAS:



- Vídeos;

- Maquete;

- Microfone;

- Caixa amplificada;
- TV e aparelho de DVD;

- Impressora;

- Internet;

- Atividades impressas.



AVALIAÇÃO:



 Através da observação do comportamento discente irei avaliar se o
mesmo desenvolveu as competências e habilidades, descobrindo assim o
quanto cada um alcançou dos objetivos de aprendizagem a que propôs
naquele determinado período.




CONSIDERAÇÕES FINAIS



  Contudo, com a metodologia de projeto implantado nas escolas, a
educação deixa de ser centrada em conteúdos disciplinares e passa a ser
centrada no desenvolvimento de competências e habilidades discentes,
possibilitando uma educação não centrada no ensino e sim centrada na
aprendizagem. A educação deixa de ser centrada no professor e passa a
ser centrada no aluno, deixando de ser algo passivo para o aluno e passa a
ser algo que ele ativamente participa.




                                 REFERÊNCIAS:
Parâmetros Curriculares Nacionais: 3º e 4º ciclos: temas transversais/Secretária de
Educação Fundamental. Brasília: MEC/SEF, 2001.



http://www.escola2000.org.br/comunique/entrevistas/ver_ent.aspx?id=10



http://eproinfo.mec.gov.br



http://portaldoprofessor.mec.gov.br




                                      PROINFO INTEGRADO


                       NTE – NÚCLEO DE TECNOLOGIA EDUCACIONAL


       CURSO TECNOLOGIA NA EDUCAÇÃO: ENSINANDO E APRENDENDO COM AS TICS


                         (Tecnologia da Informação e Comunicação)


                  SECRETERIA MUNICIPAL DE EDUCAÇÃO – DONA INÊS/PB


      TURMA: 100 HORAS.      PROFISSIONAIS CURSISTAS: 1ª e 2ª FASES DO ENS. FUND.

TUTORA/EMAIL: IZABEL CRISTINA COSTA DE ARAÚJO RODRIGUES/ izabel.eproinfo@gmail.com
          ID DA TURMA: 19.834.      PERÍODO: 08/04/2011 ATÉ 08/08/2011.


                  DATA: 24/05/2011                        ATIVIDADE: 2.2

                         CURSISTA: IVONALDO MATIAS DE RAÚJO
Atividade 2.2


   Ao navegar na página da Wikipédia que trata de
hipertexto tive algumas impressões que me deixaram de
certa forma, curioso, eram tantas ferramentas, ou seja,
eram tantos hipertextos que me vi navegando em
hipertexto sobre hipertexto. Percebi que eu tinha em
apenas algumas páginas informações que daria para
compor um livro de mais de 200 páginas.
  Certamente, na página em gestão podemos encontrar
tudo que se trata de hipertexto, desde sua origem até a
sua atuação nos dias atuais, fiquei realmente
impressionado com tanta informação ao meu poder,
dependendo da minha curiosidade para serem
exploradas. Os hipertextos nos facilitam muito em nossas
pesquisas, pois, os mesmos nos dão a oportunidade de
termos várias informações em um único link.
   Contudo, sem dúvida alguma esta ferramenta é
extremamente      importante     para    organizarmos
informações em um único lugar, bastando só cliques para
termos as informações que precisamos.


                          WEBGRAFIA

             http://www.e-proinfo.mec.gov.br

             http://es.wikipedia.org/wiki/Hipertexto
PROINFO INTEGRADO


                    NTE – NÚCLEO DE TECNOLOGIA EDUCACIONAL


     CURSO TECNOLOGIA NA EDUCAÇÃO: ENSINANDO E APRENDENDO COM AS TICS


                      (Tecnologia da Informação e Comunicação)


                SECRETERIA MUNICIPAL DE EDUCAÇÃO – DONA INÊS/PB


    TURMA: 100 HORAS.     PROFISSIONAIS CURSISTAS: 1ª e 2ª FASES DO ENS. FUND.

TUTORA/EMAIL: IZABEL CRISTINA COSTA DE ARAÚJO RODRIGUES/ izabel.eproinfo@gmail.com
          ID DA TURMA: 19.834.      PERÍODO: 08/04/2011 ATÉ 08/08/2011.


                DATA: 30/05/2011                     ATIVIDADE: 2.4

                      CURSISTAS: IVONALDO MATIAS DE RAÚJO

                                   DERIVALDA FELIPE DE ARAÚJO
FRANCIVALDA ACELINO ARAÚJO

                                   PAULA FRACINETE DA COSTA MOREIRA




                          ATIVIDADE 2.4



                                    Dona Inês/PB

                                     Maio 2011




                               PROINFO INTEGRADO


                    NTE – NÚCLEO DE TECNOLOGIA EDUCACIONAL


     CURSO TECNOLOGIA NA EDUCAÇÃO: ENSINANDO E APRENDENDO COM AS TICS


                      (Tecnologia da Informação e Comunicação)


                SECRETERIA MUNICIPAL DE EDUCAÇÃO – DONA INÊS/PB


    TURMA: 100 HORAS.     PROFISSIONAIS CURSISTAS: 1ª e 2ª FASES DO ENS. FUND.

TUTORA/EMAIL: IZABEL CRISTINA COSTA DE ARAÚJO RODRIGUES/ izabel.eproinfo@gmail.com
          ID DA TURMA: 19.834.      PERÍODO: 08/04/2011 ATÉ 08/08/2011.


                DATA: 30/05/2011                     ATIVIDADE: 2.4

                      CURSISTAS: IVONALDO MATIAS DE RAÚJO

                              DERIVALDA FELIPE DE ARAÚJO
FRANCIVALDA ACELINO ARAÚJO

                              PAULA FRACINETE DA COSTA MOREIRA


                          ATIVIDADE 2.4


                              Trabalho apresentado pelos alunos Ivonaldo Matias de
                              Araújo, Derivalda Felipe de Araújo, Francivalda Acelino
                              Araújo e Paula Fracinete de Costa Moreira ao tutor (a) Isabel
                              Cristina Costa de Araújo Rodrigues do Curso E-proinfo como
                              requisito para obtenção dos critérios do referido curso.




                          Dona Inês/PB Maio 2011




                             SUMÁRIO


1. Introdução
2. Tecnologias existentes e como são utilizadas
3. Escola Municipal Professora Luquinha
4. Escola Municipal Professora Ana Lúcia da Silva Fernandes
5. Escola Municipal de Ensino Fundamental Senador Humberto Lucena
6. Considerações Finais
 7. Referências
 8. Anexos




1 - INTRODUÇÃO




  O presente trabalho está sendo desenvolvido minuciosamente no intuito de
conhecermos e comentarmos alguns trabalhos postados na biblioteca pelos
colegas de turma.

  É importante salientar que as tecnologias são de fundamental importância
para fazermos de nossas aulas mais significativas, visando isso ficamos curiosos
em saber quais são as tecnologias existentes nas outras escolas e como as
mesmas são utilizadas.

 No referido trabalho iremos conhecer as tecnologias existentes e como são
utilizadas das escolas: Escola Municipal Professora Luquinha, Escola Municipal
Professora Ana Lúcia da Silva Fernandes e da Escola Municipal do Ensino
Fundamental Senador Humberto Lucena.




2- TECNOLOGIAS EXISTENTES E COMO SÃO UTILIZADAS




  Estamos vivendo em uma realidade que cada vez mais nos coloca diante de
um novo desafio o qual temos que enfrentar para não ficarmos para trás e
acompanharmos os avanços tecnológicos que de certa forma estão sendo
necessários para uma boa atuação na área da educação.

Será que as escolas já têm os recursos tecnológicos necessários para uma
educação de qualidade?

  Foi visando esta temática que tivemos a curiosidade de investigarmos alguns
trabalhos dos colegas para sabermos a realidade de cada uma, com relação as
novas tecnologias e como as mesmas estão sendo utilizadas.




3-Escola Municipal Professora Luquinha



  Na referida escola segundo Maria da Paz Texeira as TICS presentes na mesma
são: TV, DVD, microssistem, caixa amplificada, note book, computador, data
show, impressora, câmera digital, mimeógrafo, microfone e jogos educativos,
acrescenta ainda que esses recursos tecnológicos são utilizados no intuito de
enriquecer o processo de ensino- aprendizagem nas aulas, bem como nos
encontros e apresentações com a comunidade escolar entre outros momentos
planejados pela escola.
  Percebemos que a referida escola está bem equipada com relação às novas
tecnologias, estando com todas as ferramentas para crescer no ensino-
aprendizagem.

4 -Escola Municipal Professora Ana Lúcia de silva Fernandes
A escola segundo a professora Joelma Ferreira dos Santos disponibiliza destas
tecnologias: laboratório de informática, impressora, microfone, fantoches,
livros paradidáticos, dicionários e álbum de cartazes, enfatiza ainda que esses
recursos são utilizados de acordo com a aula a ser ministrada com base em um
planejamento objeto coerente com o conteúdo a ser trabalhado.

  Ao analisarmos os recursos presentes na referida escola percebemos que a
mesma está um pouco escassa com relação aos recursos tecnológicos fazendo-
se necessários mais alguns como por exemplo: microfone, caixa amplificada,
TV, aparelho de DVD e etc. Apesar de tudo os recursos que fazem parte da
escola estão sendo bem utilizados pela professora.




5-Escola Municipal do Ensino Fundamental Senador Humberto Lucena




  A professora da referida escola Joseane Araújo Silva Azevedo afirma que a
escola possui um acervo tecnológico considerável, tendo em vista que
disponibiliza de laboratório de informática, data show, kit de TV e DVD, acesso a
internet banda larga, aparelho de som, microfone, caixas amplificadas, rádio
escolar, afirma ainda que todo esse material é utilizado por todos que ali
trabalham, utilizando em aulas, eventos, e quando se tem a necessidade de usá-
los.

 É importante salientar que a referida escola está realmente com um acervo
tecnológico considerável como afirma a professora Joseane Araújo. Esta escola
tem tudo para desenvolver um excelente trabalho dependendo assim de
professores que realmente saibam lidar com todos esses recursos tecnológicos.
6- CONSIDERAÇÕES FINAIS
Ao depararmos com a realidade de algumas escolas podemos perceber que as
mesmas têm um número considerável de recursos tecnológicos, podendo assim
oferecer uma educação de qualidade.
 Contudo, as escolas de hoje tem em mãos ferramentas tecnológicas que
podem fazer de sua aula algo prazeroso para seus discentes, resgatando dos
mesmos a vontade de aprender, os motivando com aulas dinâmicas
oferecendo-lhes oportunidades de fazer suas indagações e fazer seus
comentários sobre um determinado conteúdo.




      7- REFERÊNCIAS
http://portaldoprofessor.mec.gov.br/link.linkFilter.action?ufId=RJ&
        categoryId=6&start=0&limit=12

        CARRAHER, T. N. Na vida dez, na escola zero. São Paulo: Cortez,
1988.
        Retirado do site: www.eventosufrpe.com.br.



            http://wwweproinfo.mec.gov.br.
PROINFO INTEGRADO


                    NTE – NÚCLEO DE TECNOLOGIA EDUCACIONAL


     CURSO TECNOLOGIA NA EDUCAÇÃO: ENSINANDO E APRENDENDO COM AS TICS


                      (Tecnologia da Informação e Comunicação)


                SECRETERIA MUNICIPAL DE EDUCAÇÃO – DONA INÊS/PB


    TURMA: 100 HORAS.     PROFISSIONAIS CURSISTAS: 1ª e 2ª FASES DO ENS. FUND.

TUTORA/EMAIL: IZABEL CRISTINA COSTA DE ARAÚJO RODRIGUES/ izabel.eproinfo@gmail.com
          ID DA TURMA: 19.834.      PERÍODO: 08/04/2011 ATÉ 08/08/2011.


                DATA: 29/05/2011                     ATIVIDADE: 2.6

                     CURSISTA: IVONALDO MATIAS DE ARAÚJO

                             DERIVALDA FELIPE DE ARAÚJO




                                 ATIVIDADE 2.6



                                PLANO DE AULA



Objetivo:

Desenvolver a capacidade do senso crítico na leitura de textos
diversificados e imagens.



Conteúdo:
Leitura de textos diversificados e imagens.



Procedimentos didáticos:

- Leitura prévia dos referidos textos pelo professor, valorizando o
conhecimento prévio de cada discente sobre os textos em questão;

- Entrega dos textos impressos para cada aluno;

- Leitura do texto individual;

- Exposição dos alunos com relação ao texto lido;

- Leitura coletiva de imagens através de hiperlinks;

- Pedir para que os alunos elaborem um pequeno texto através das
imagens mostradas por hiperlinks.

Recursos:

- Textos e imagens impressas;

- Papel ofício;

- Internet;

- Impressora;

- hiperlink;

- Data show.




Avaliação:

Desempenho nas atividades e participação.
Referências



http://www.e-proinfo.mec.gov.br

http://portaldoprofessor.mec.gov.br/noticias.html?idEdicao=2&i
dCategoria=8
PROINFO INTEGRADO


                    NTE – NÚCLEO DE TECNOLOGIA EDUCACIONAL


     CURSO TECNOLOGIA NA EDUCAÇÃO: ENSINANDO E APRENDENDO COM AS TICS


                      (Tecnologia da Informação e Comunicação)


                SECRETERIA MUNICIPAL DE EDUCAÇÃO – DONA INÊS/PB


    TURMA: 100 HORAS.     PROFISSIONAIS CURSISTAS: 1ª e 2ª FASES DO ENS. FUND.
TUTORA/EMAIL: IZABEL CRISTINA COSTA DE ARAÚJO RODRIGUES/ izabel.eproinfo@gmail.com
          ID DA TURMA: 19.834.      PERÍODO: 08/04/2011 ATÉ 08/08/2011.


              ATIVIDADE: 4.2                   DATA: 20/07/2011

                 CURSISTA: IVONALDO MATIAS DE ARAÚJO




                          PORTAL DO PROFESSOR



       Sabemos que, o Portal do Professor é sem dúvida alguma,
um lugar onde encontramos trocas de experiências profissionais
de professores educadores que buscam educar para vida, no
mesmo podemos encontrar ferramentas que de certa forma nos
facilitam em nossas práticas docentes fazendo com que tornemos
nossas aulas mais significativas.

      No Portal do Professor encontramos vários recursos como:
jornal do professor, conteúdos multimídias, cursos e materiais.
Certamente, os professores curiosos irão planejar suas aulas com
mais facilidade, é só entrar no portal em questão que terão muitas
ferramentas que de certa forma os ajudará. Neste mesmo portal
também podemos ver sugestões de aulas, criar nossas aulas, ter
acesso às aulas criadas por nós mesmos entre outras ferramentas.

     Portando, sempre que tivermos alguma dúvida com relação
ao planejamento de aulas poderemos nos socorrer ao Portal do
Professor, pois o mesmo nos dará o melhor caminho nos
possibilitando ferramentas necessárias. No entanto, não devemos
nos prender apenas ao Portal do Professor devemos ser
verdadeiros pesquisadores.



                         REFERÊNCIAS
        http://portaldoprofessor.mec.gov.br/espacoDaAula.htm
PROINFO INTEGRADO


                      NTE – NÚCLEO DE TECNOLOGIA EDUCACIONAL


       CURSO TECNOLOGIA NA EDUCAÇÃO: ENSINANDO E APRENDENDO COM AS TICS


                        (Tecnologia da Informação e Comunicação)


                  SECRETERIA MUNICIPAL DE EDUCAÇÃO – DONA INÊS/PB


     TURMA: 100 HORAS.     PROFISSIONAIS CURSISTAS: 1ª e 2ª FASES DO ENS. FUND.
 TUTORA/EMAIL: IZABEL CRISTINA COSTA DE ARAÚJO RODRIGUES/ izabel.eproinfo@gmail.com
           ID DA TURMA: 19.834.      PERÍODO: 08/04/2011 ATÉ 08/08/2011.




                                                                   Ivonaldo Matias de Araújo



                   TECNOLOGIAS TRAZEM O MUNDO PARA A ESCOLA (entrevista de Maria
Elizabeth)

Responda:

Como a escola se coloca diante desse novo panorama da sociedade?

O que mudou na escola na última década, no sentido de atender as novas demandas?
A escola pretende se adequar as novas tecnologias, trazendo-as para o cotidiano escolar,
porém, para que isso aconteça é preciso que haja uma formação de educadores para que os
mesmos familiarizem-se com essa novidade em sala de aula, devendo assim romper com
alguns métodos tradicionais.

Como sabemos vivemos em uma sociedade informatizada e com o passar dos anos este fato
vem crescendo cada vez mais, sendo assim, devemos buscar utilizar as tecnologias de
informação e comunicação de forma adequada:

_ Repensar os métodos diante das novas demandas;

_ Refazer em parte o currículo escolar adequando-o as realidades tecnológicas.

Com as novas tecnologias nossos alunos devem buscara as informações que lhes sejam úteis,
desenvolvendo assim a criatividade e despertando seu senso crítico as temáticas abordadas no
âmbito escolar.

Referências

: http://portaldoprofessor.mec.gov.br/noticias.html?idEdicao=2&idCategoria=8




                                    PROINFO INTEGRADO


                       NTE – NÚCLEO DE TECNOLOGIA EDUCACIONAL


       CURSO TECNOLOGIA NA EDUCAÇÃO: ENSINANDO E APRENDENDO COM AS TICS


                         (Tecnologia da Informação e Comunicação)


                   SECRETERIA MUNICIPAL DE EDUCAÇÃO – DONA INÊS/PB


      TURMA: 100 HORAS.       PROFISSIONAIS CURSISTAS: 1ª e 2ª FASES DO ENS. FUND.

TUTORA/EMAIL: IZABEL CRISTINA COSTA DE ARAÚJO RODRIGUES/ izabel.eproinfo@gmail.com
          ID DA TURMA: 19.834.      PERÍODO: 08/04/2011 ATÉ 08/08/2011.


                   DATA: 25/07/2011                       ATIVIDADE: 4.1

                        CURSISTAS: CARLA PRISCILA ALVES DA SILVA

                                   IVONALDO MATIAS DE RAÚJO
DERIVALDA FELIPE DE ARAÚJO

                              PAULA ALVES DA SILVA




                      MEU VÍDEO –Atividade 4.1



                                 Dia de chuva




http://www.youtube.com/watch?v=t8zJ1qOxqCs




                           PROINFO INTEGRADO
              NTE – NÚCLEO DE TECNOLOGIA EDUCACIONAL
CURSO TECNOLOGIA NA EDUCAÇÃO: ENSINANDO E APRENDENDO COM AS TICS
                   (Tecnologia da Informação e Comunicação)
          SECRETERIA MUNICIPAL DE EDUCAÇÃO – DONA INÊS/PB
TURMA: 100 HORAS.     PROFISSIONAIS CURSISTAS: 1ª e 2ª FASES DO ENS. FUND.
     TUTORA/EMAIL: IZABEL CRISTINA COSTA DE ARAÚJO RODRIGUES/
                          izabel.eproinfo@gmail.com
       ID DA TURMA: 19.834.          PERÍODO: 08/04/2011 ATÉ 08/08/2011.
                     DATA: 25/05/2011 ATIVIDADE: 2ª
                CURSISTA: DERIVALDA FELIPE DE ARAÚJO
                            IVONALDO MATIAS DE ARAÚJO




             ATIVIDADE ESPECIAL
                                DONA INÊS/PB
                                 MAIO 2011
PARTILHA E AVALIAÇÃO DO
 QUE FORAM PRODUZIDAS
    NOS ENCONTROS
 PRESENCIAIS E VIRTUAIS
      DA UNIDADE I




               AVALIAÇÃO
   Ao avaliarmos a produção da unidade I, podemos
dizer que foi muito proveitosa e significativa, pois,
aprendemos a fazer coisas que não imaginávamos
que iríamos conseguir. Certamente, o E-proinfo veio
para nos dar a oportunidade de crescermos como
profissionais da educação, possibilitando-nos
ferramentas importantíssimas para nossa prática
pedagógica.
PARTILHA DAS MÍDIAS
PRESENTE NA ESCOLA E
     PROJETO DE
   APRENDIZAGEM




MÍDIAS PRESENTES NA MINHA
         ESCOLA
               MICRO SYSTEM
              O MESMO É MUITO
                  UTILIZADO
                 QUANDO NÓS
                 PROFESSORES
                  QUEREMOS
                  DINAMIZAR
                NOSSAS AULAS
                COM MÚSICAS.
COMPUTADOR
  ESTÁ MÍDIA É
MUITO ÚTIL NAS
   HORAS QUE
 NECESSITAMOS
   PESQUISAR
ATIVIDADES QUE
   FACILITE A
APRENDIZAGEM
   DISCENTE.




MICROFONE, APARELHO
DE DVD E CAIXA
AMPLIFICADA
 A FINALIDADE DESTES
APARELHOS É FACILITAR
AS APRESENTAÇÕES QUE
ACONTECEM NA ESCOLA,
   COM POR EXEMPLO:
   REUNIÕES DE PAIS E
MESTRES E EM ESPECIAL
 A COMEMORAÇÃO DAS
DATAS COMEMORATIVAS
  E ALGUMAS VEZES É
  UTILIZADO EM NOSSA
 PRÁTICA PEDOGÓGICA.
LIVROS DIDÁTICOS,
    MIMEÓGRAFO,
    IMPRESSORA E
ATIVIDADES IMPRESSAS
E/OU MIMEOGRAFADAS

    SÃO MÍDIAS QUE
UTILIZAMOS EM NOSSAS
   PRÁTICAS DIÁRIAS,
 POSSIBILITANDO AOS
  ALUNOS ATIVIDADES
     DIVERSIFICAS,
 COLABORANDO ASSIM
       PARA UMA
  APRENDIZAGEM DE
      QUALIDADE.




     PROJETO DE
    APRENDIZAGEM

HISTÓRIA DO MUNICÍPIO DE
DONA INÊS/PB.

       JUSTIFICATIVA
    A REALIZAÇÃO DESTE
PROJETO DE APRENDIZAGEM
  SE FAZ NECESSÁRIO PARA
QUE OS ALUNOS CONHEÇAM
A VERDADEIRA HISTÓRIA DE
 SEU MUNICÍPIO, O PROJETO
      EM QUESTÃO VISA
  DESENVOLVIMENTO DAS
      COMPETÊNCIAS E
  HABILIDADES DISCENTES.
OBJETIVOS


GERAL:
 - Contribuir para a
valorização da história do
município, estabelecendo
uma relação com          o
passado e o presente,
levando os alunos a
compreender a evolução
histórica do seu município
de convívio.




  ESPECÍFICO:
  - Instruir alunos para que
  sejam capazes de contar a
  história de seu município;
  - Preparar alunos para o
  resgate dos valores históricos
  do município;
  - Capacitar alunos para a
  divulgação da história do
  município;
  - Criar possibilidades para que
  os alunos participem das festas
  tradicionais do município.
  - Levar alunos para conhecer o
  ponto onde começou toda
  história.
METODOLOGIAS:
É importante salientar que a própria
metodologia de projetos está contemplada
nos PCNs, dando ênfase as competências e
habilidades dos alunos.
Metodologias que iremos utilizar:
- Aula expositiva;
- Exposição de vídeo que relate a história do
município;
- Construção de maquete do município;
- Visitar o local onde aconteceu o enredo da
história do município;
- Confeccionar panfletos para que os alunos
divulguem a história do município;
- Desenvolver uma aula onde os alunos
relatem o que aprendeu da história do
município para toda a comunidade escolar,
utilizando microfone, caixa amplificada, TV
e aparelho de DVD;
- Exposição de imagens da cidade e seus
respectivos lugares históricos.




      MÍDIAS UTILIZADAS


      - Vídeos;
      - Maquete;
      - Microfone;
      - Caixa amplificada;
      - TV e aparelho de DVD;
      - Impressora;
      - Internet;
      - Atividades impressas.
AVALIAÇÃO
   Através da observação do comportamento discente iremos
avaliar se o mesmo desenvolveu as competências e
habilidades, descobrindo assim o quanto cada um alcançou
dos objetivos de aprendizagem a que propôs naquele
determinado período.




     CONSIDERAÇÕES FINAIS
  Contudo, com a metodologia de projeto implantado nas
escolas, a educação deixa de ser centrada em conteúdos
disciplinares e passa a ser centrada no desenvolvimento de
competências e habilidades discentes, possibilitando uma
educação não centrada no ensino e sim centrada na
aprendizagem. A educação deixa de ser centrada no professor
e passa a ser centrada no aluno, deixando de ser algo passivo
para o aluno e passa a ser algo que ele ativamente participa.
REFERÊNCIAS
       Parâmetros Curriculares Nacionais: 3º e 4º ciclos: temas
      transversais/Secretária de Educação Fundamental. Brasília:
      MEC/SEF, 2001.
      http://www.escola2000.org.br/comunique/entrevistas/ver_ent.a
      spx?id=10
       http://eproinfo.mec.gov.br
       http://portaldoprofessor.mec.gov.br




                               PROINFO INTEGRADO

                    NTE – NÚCLEO DE TECNOLOGIA EDUCACIONAL

      CURSO TECNOLOGIA NA EDUCAÇÃO: ENSINANDO E APRENDENDO COM AS TICS

                      (Tecnologia da Informação e Comunicação)

                SECRETERIA MUNICIPAL DE EDUCAÇÃO – DONA INÊS/PB

    TURMA: 100 HORAS.      PROFISSIONAIS CURSISTAS: 1ª e 2ª FASES DO ENS. FUND.
TUTORA/EMAIL: IZABEL CRISTINA COSTA DE ARAÚJO RODRIGUES/ izabel.eproinfo@gmail.com
          ID DA TURMA: 19.834.      PERÍODO: 08/04/2011 ATÉ 08/08/2011
ATIVIDADE: 2.9 DATA:20/07/2011CURSISTAS: IVONALDO MATIAS DE ARAÚJO, DERIVALDA
                                FELIPE DE ARAÚJO




                                O PÔSTER

O presente pôster está sendo desenvolvido levando em
consireração as atividades realizadas no projeto de
aprendizagema, pois a realização deste projeto de aprendizagem
se fez necessário para que os alunos conheçam a verdadeira
história de seu município, o projeto em questão visa
desenvolvimento das competências e habilidades discentes.
                         ATIVIDADES EM LINkS

 Nesta atividade os alunos conheceram os pontos mais bonitos de
sua cidade de origem, enfatizando se já os conhecem ou não.

FOTOS DA CIDADE DE DONA INÊS Fotos de Dona Inês -
Portal Férias

 Nesta atividade conheceram os lugares de Dona Inês onde eles
certamente já foram.

VIDEOS DA CIDADE DE DONA INÊS FOTOS DONA INÊS
PB ,HOMENAGEM AURELIO PAN GRAVA OES - YouTube

Nesta atividade conheceram um resumo da história de sua cidade,
relatada pelo professor ministrante, descobrindo assim como tudo
começou na referida cidade.

RESUMO DA HISTÓRIA DE DONA INÊS Dona Inês - PB |
Informações



            FOTOS DA CIDADE DE DONA INÊS/PB
REFERÊNCIAS
http://www.youtube.com/watch?v=UTHN_yOSkyc&feature=related

http://www.ferias.tur.br/fotos/4937/dona-ines-pb.html

http://www.ferias.tur.br/informacoes/4937/dona-ines-pb.html

ATIVIDADES DO FÓRUM



Ivonaldo Matias de Araujo
Olá! Colegas professores, é um prazer enorme poder está fazendo parte desta turma,
vamos juntos vencer nossas dificuldades, pois, estamos em uma caminhada que nos
renderá muitos frutos.

  De: Ivonaldo Matias, que acredita no poder de superação do ser humano.




   É importante salientar que nossas escolas em sua maioria não estão buscando nas
novas tecnologias a possibilidade de se expandir no espaço do conhecimento, estão
sempre ministrando as mesmas coisas e esquecendo que podemos buscar nas novas
tecnologias novos métodos que satisfaçam a necessidade de conhecimentos de nossos
alunos.

Como diz Ladislau Dowbor:

  “A visão geral, é que precisamos de uma escola um pouco menos lecionadora, e mais
organizadora dos diversos espaços de conhecimento que hoje se multiplicam, com
televisão, internet...”

  Sabemos que existe um vasto volume de informação, cabe a nós professores saber
organizar essas informações e ministrar para nossos alunos as mais significativas.
Sendo assim, temos que enfrentar nossas dificuldades na busca de novos
conhecimentos, para que possamos transmitir para nossos alunos coisas que realmente
tenham sentido na vida dos mesmos.

                                 Olá caras colegas!



   Estou muito feliz com a realização das atividades do módulo I, sei que não foram
fáceis, porém, consegui superar as dificuldades que me fizeram refletir, conseguindo
assim saná-las.

  Certamente, aprendi muito neste módulo, aprendi coisas que irão me servir durante
toda a minha prática pedagógica. Pude perceber a importância das tecnologias na
educação. Para que tenhamos sucesso como profissional nesta área devemos fazer uso
das mesmas.
Portanto, a vida não teria sentido se tudo fosse fácil, temos que viver momentos
desafiadores para que esses desafios nos tire da acomodação. Vamos continuar
persistindo só assim conseguiremos vencer.




                                                         Um abraço a todos.    Ivonaldo



Olá prezados colegas!

Ao avaliar suas atividades pude notar seus desempenhos e vontade de fazer algo que
realmente                               tenha                              sentido.
 Continuemos persistindo só assim conseguiremos vencer esse desafio.



                                     Olá colegas!




   Ao navegarmos livremente no ambiente do e-proinfo descobrimos coisas que não
imaginávamos que iríamos encontrar, fomos clicando nos hipertextos e descobrindo
referências que nos levaram para outros documentos, ou seja, outros textos, facilitando-
nos o acesso a outras informações contidas em um único hiperlink.

   Sendo assim, podemos perceber que através da navegação livre, há a possibilidade de
encontrarmos ferramentas que podem nos levar a novas descobertas, que certamente
será de grande importância para nosso desenvolvimento cognitivo.



                                                        Abraços. Ivonaldo e Derivalda



Prezados Colegas!

Ao realizarmos a atividade com hipertexto pudemos notar durante a mesma a
curiosidade de cada discente, pois, em cada clique ia aparecendo algo que chamava a
atenção do alunado. A primeira atividade proposta foi através de links, com imagens
diversificadas, a cada clique aparecia uma nova imagem, na maneira que iria
aparecendo as imagens os alunos focalizavam o que entendiam de cada uma, cada um
fazia sua leitura de acordo com que eles entendiam. Logo após, foi pedido aos alunos
que escolhessem uma das imagens e elaborasse um pequeno texto, relacionando a
imagem com o meio que estão inseridos, em seguida iriam apresentar o texto aos
demais colegas.

Um abraço, Ivonaldo e Derivalda



Olá caros colegas!

Ao me deparar com a página do Wiktionary fiquei impressionado com tamanha
comodidade, pois, podemos ter em instantes definições de qualquer palavra,
descobrindo a que classe de palavra pertence, sua tradução, etimologia e etc. Com
relação a leitura do texto de Jaime Balbino “Num mundo wiki, uma escola idem- parte
I”, pude observar seu esclarecimento relacionado a wikipédia e o wiktionary, nos
possibilitando a aprendizagem de como utilizar cada ferramenta neles existentes.



                                   Ivonaldo Matias



Caros Colegas,

Nós profissionais da educação temos por obrigação ao ministrar uma aula valorizar o
conhecimento prévio discente.

Particularmente, sempre que ministro uma aula sobre determinado conteúdo busco saber
o que os alunos já sabem, respeitando assim suas idéias, tirando suas dúvidas e
despertando-os sempre para um pensamento crítico.

As estratégias que utilizo são: o diálogo entre professor e aluno, evidentemente, grupo
de estudo, leitura coletiva , debates, histórias diversas onde o aluno expõe o que
entendeu e etc. Para que estas estratégias funcionem precisamos utilizar ferramentas,
que são as tecnologias voltadas para uma ótima aprendizagem como: internet, histórias,
livros didáticos, revistas, dvd, mídias impressas entre outras.

Um forte abraço, Ivonaldo.



Olá                                 prezados                                  colegas!

Nós profissionais da educação temos que estar sempre acompanhando os avanços
das tecnologias para não sermos passados para trás. Sabemos que lhe dar com o
novo não é fácil, porém, temos que enfrentar e vencer os obstáculos que sempre
encontramos em nossa vida pessoal, profissional e intelectual. As exigências são
muitas e se não estamos preparados para cumpri-la seremos rotulados como um
profissional desqualificado, por isso, vamos seguir em frente só assim cumpriremos
com as necessidades que temos como profissionais da educação e seremos
professores do mundo contemporâneo preparado para lhe dar com qualquer
tecnologia                         do                           futuro.


vamos seguir em frente, Ivonaldo.




ATIVIDADES DO DIÁRIO DE BORDO IVONALDO




              (30/05/2011)
Anotação aluno: 3ª ATIVIDADE Contextualização do tema: Internet, Hipertexto e
Hipermídia É importante ressalta que os três elementos: internet, hipertexto e
hipermídia estão interligados, evidentemente, pois, a internet sendo um conglomerado
de redes em escala mundial de milhões de computadores interligados, que permite o
acesso a informações de todo tipo de transferências de dados carrega consigo o
hipertexto que é uma ferramenta que remete um texto em forma digital, no qual se
agregam outros conjuntos de informações na forma de blocos de textos, palavras
imagens ou sons, podemos dizer então que a hipermídia é uma expansão do conceito de
hipertexto que contempla outras mídias, ou seja, a mesma é capaz de combinar texto,
gráfico, animação, vídeo, som e qualquer outra mídia que venha a ser desenvolvida
usando os “links”.



(22/06/2011)
Anotação aluno: Olá Prezada Tutora Izabel! Em uma atividade planejada devemos
observar primeiramente os objetivos que pretendemos alcançar no final da atividade
proposta, buscando uma metodologia que se adapte a realidade discente, para que no
final da atividade possamos fazer uma boa avaliação, observando se realmente
alcançamos os objetivos traçados. Segundo Libâneo (1994, p.221). O planejamento
escolar é uma tarefa docente que inclui tanto a previsão das atividades didática em
termos de sua atuação e coordenação em face dos objetivos propostos, quanto a sua
revisão e adequação no decorrer do processo de ensino. Ivonaldo e Derivalda

(20/07/2011)
Anotação aluno: Olá Izabel! Ao relatar esta experiência que tive com a mídia em
sala de aula posso focalizar que foi extremamente relevante e significativa, pois,
pude notar durante a mesma a curiosidade discente, antes de começar a exposição
os mesmos me perguntavam o que seria mostrado nos slides, na maneira que eles
iam vendo os slides com imagens de sua cidade iam lembrando que já esteve
naquele lugar, despertando assim a valorização de seu ambiente de convívio. Sendo
assim trabalhar com mídias é muito importante na prática docente.

Tccbiancapriscilaivonaldoderivaldapaula

  • 1.
    PROINFO INTEGRADO NTE – NÚCLEO DE TECNOLOGIA EDUCACIONAL CURSO TECNOLOGIA NA EDUCAÇÃO: ENSINANDO E APRENDENDO COM AS TICS (Tecnologia da Informação e Comunicação) SECRETERIA MUNICIPAL DE EDUCAÇÃO – DONA INÊS/PB TURMA: 100 HORAS ID DA TURMA: 19.834 PROFISSIONAIS CURSISTAS: 1ª e 2ª FASES DO ENS. FUND. BIANCA CRISTINA DA SILVA CARLA PRISCILA ALVES DA SILVA DERIVALDA FELIPE DE ARAÚJO IVONALDO MATIAS DE ARAÚJO PAULA ALVES DA SILVA A IMPORTÂNCIA DA TECNOLOGIA NA EDUCAÇÃO Dona Inês/PB Julho de 2011.
  • 2.
    BIANCA CRISTINA DASILVA CARLA PRISCILA ALVES DA SILVA DERIVALDA FELIPE DE ARAÚJO IVONALDO MATIAS DE ARAÚJO PAULA ALVES DA SILVA A IMPORTÂCIA DA TECNOLOGIA NA EDUCAÇÃO Trabalho de Conclusão de Curso – TCC apresentado ao Curso Tecnologia na Educação: Ensinando e aprendendo com as TIC’s (Tecnologia da Informação e Comunicação), apresentado pelos alunos Carla Priscila Alves da Silva, Derivalda Felipe de Araújo, Ivonaldo Matias de Araújo e Paula Alves da Silva, da Secretaria Municipal de Dona Inês/PB, como requisito de obtenção de nota da Unidade IV e consolidação de todas as atividades postadas na Plataforma do Eproinfo (www.eproinfo.mec.gov.br) em seu anexo portfólio, tendo como tutora a Professora Izabel Cristina Costa de Araújo Rodrigues graduada em Geografia pela UEPB. Dona Inês/PB Julho de 2011
  • 3.
    AGRADECIMENTO Agradecemos ao nosso bom Deus por ter nos dado forças para prosseguirmos até o final do curso, aos nossos familiares que nos apoioram e aos nossos colegas de curso que certamente, nos ajudaram tirando dúvidas e nos motivando para não desistirmos.
  • 4.
    RESUMO O curso do eproinfo de 100 horas trouxe a todos os educadores inúmeras mudanças à vida profissional e também pessoal, pois reforçou nossos conhecimentos referentes às tecnologias de informação como também facilitou a comunicação e o lúdico em sala de aula. As mídias e TIC’S (tecnologias de informação e comunicação) devem fazer parte do dia a dia do educador, pois na atualidade o desenvolvimento tecnológico vem facilitando a vida e tornando-se cada vez mais presente no cotidiano da sociedade, desta forma torna-se impossível fechar os olhos a esses avanços. E nós como profissionais da educação temos que demostrar certa dominância a respeito das tecnologias, pois elas englobadas a dedicação e entusiasmo do educador, tornam a aprendizagem mais criativa e saborosa. Nesse espaço vamos expor toda a nossa batalha, com conquistas, dificuldades que dia a dia conseguimos vencer. Aprendemos muito no decorrer de todo curso, o mesmo se tornou um incentivo para nós sempre buscarmos o aperfeiçoamento e não nos abalarmos com as dificuldades que ainda possam surgir em nossa carreira, pois muitos desafios foram superados durante o mesmo, e derrubados com o empenho, união e cooperação entre os colegas, enfim conseguimos.
  • 5.
    Sumário Introdução-------------------------------------------------------------------- Capítulo I--------------------------------------------------------------------- 1. Apresentaçãoconhecendo a turma------------------------------------- 1.1 Reflexões iniciais------------------------------------------------------- 1.2 Quem sou como professor e aprendiz.-------------------------------- 1.3 Tecnologias na sociedade na vida e na escola---------------------- 1.4- Mídias e sua ação na educação.---------------------------------------- 1.5 Avaliação do 1° Módulo------------------------------------------------ 1.6 Projeto de aprendizagem com uso de vários recursos tecnológicos.------------------------------------------------------------------ 1.7. Educação e tecnologia-------------------------------------------------- 1.8 A educação diante do panorama desenhado
  • 6.
    pelas novas tecnologias.----------------------------------------------------- 1.9.Refletindo sobre a identidade do professor e sua aprendizagem.---------------------------------------------------------- 1.10 Observar as tecnologias existentes nas escolas, e como são utilizadas.------------------------------------------------------- 1.11 Mapa conceitual-------------------------------------------------------- Capítulo II-------------------------------------------------------------------- 2. Atividade Especial Subtema: Slide-------------------------------------- 2.1 Experiência de navegar livremente no ambiente do e-proinfo--- 2.2 Atividade 2.2: Navegação em hipertexto sobre hipertexto: Coisas importantes e significativas-------------------------- 2.3 Atividade 2.3: O que é hipertexto? Impressões sobre Experiência de navegação--------------------------------------------------- 2.4 Atividade 2.4: Conhecendo e comentando trabalhos dos colegas: Visão crítica construtiva----------------------------------------------------- 2.5 Atividade 2.5: Criando um portfólio em hipertexto---------------- 2.6 Atividade 2.6: Planejando atividades com hipertexto-------------
  • 7.
    2.7 Atividade- 2.7:Execução da atividade planejada------------------ 2.8 Atividade-2.8: O registro digital das experiência------------------ 2.9 Atividades 2.9: O pôster----------------------------------------------- 2.10 Atividade 2.10: Vagueando pela Wikipédia----------------------- 2.11 Atividade 2.11: Navegando pelo Wikitionáry=dicionário----- 2.12 Atividade: Avaliação da Unidade 1-------------------------------- 2.13 Atividade: Contextualização do Tema: Internet, Hipertexto e Hipermídia---------------------------------------- Capítulo III----------------------------------------------------------------- 3. Currículos, Projetos e Tecnologias----------------------------------- 3.1 Contextualizando a mudança: teoria à prática--------------------- 3.2 Relato dos desafios pessoal e profissional na Era da Tecnologia------------------------------------------------------- Capítulo IV-----------------------------------------------------------------
  • 8.
    4. Práticas Pedagógicase Mídias Digitais. ----------------------------- 4.1 Meu vídeo-------------------------------------------------------------- 4.2 Portal do Professor---------------------------------------------------- 4.3 Reflexão e discussão sobre mídia na educação------------------ 4.4 Produção do TCC---------------------------------------------------- 4.5 Apresentações multimídia do TCC--------------------------------- Considerações Finais--------------------------------------------------- Referências:- ------------------------------------------------------------- Anexos:----------------------------------------------------------------------
  • 9.
    INTRODUÇÃO O presente trabalho está sendo desenvolvido minuciosamente no intuito de relatarmos nossas percepções, dificuldades, ações e atividades produzidas postadas no Curso Tecnologia na Educação: Ensinando e Aprendendo com as TIC’s (Tecnologia da Informação e Comunicação). Durante todo o curso tudo nos parecia desafiador, porém, com muito estudo, pesquisa, ajuda de alguns colegas, trabalhos em grupo, conseguimos vencer todos os obstáculos que de certa forma nos desmotivava. No curso em questão tivemos como Tutora a Professora Izabel Cristina Costa de Araújo Rodrigues, a mesma sempre se encontrava a nossa disposição, sempre nos apoiando, tirando nossas dúvidas nos instigando ao novo e dando-nos a oportunidade de conhecer o mundo digitalizado. Certamente, o Curso a cima citado nos deu o caminho para seguirmos em frente, fazendo das tecnologias ferramentas necessárias e de fundamental importância em nossa prática podagógica, com a ajuda das tecnologias teremos mais facilidade de instruir seres humanos capazes de construir sua própria história. Como afirma Jean Piaget: "A principal meta da educação é criar homens que sejam capazes de fazer coisas novas, não simplesmente repetir o que outras gerações já fizeram. Homens que sejam criadores, inventores, descobridores. A segunda meta da educação é formar mentes que estejam em condições de criticar, verificar e não aceitar tudo que a elas se propõe." Ao longo do curso cumprimos o cronocrama de oito encontros presenciais pré planejados, e assistindo a mais um Encontro Presencial Extraordinário como podemos visualizar no calendário a seguir:
  • 10.
    CURSO: TECNOLOGIA NAEDUCAÇÃO - ENSINANDO E APRENDENDO COM AS TICS ID DA TURMA: 19.834 TUTORA/E-MAIL: Izabel Cristina Costa de Araújo Rodrigues/ izacris10@gmail.com DIA DA SEMANA DOS ENCONTROS PRESENCIAIS: SEGUNDA-FEIRA. TURNO: MANHÃ E TARDE. CARGA HORÁRIA PESENCIAL: 40 HORAS CURSO. CARGA HORÁRIA À DISTÂNCIA: 60 HORAS CURSO. ANO LETIVOS: 2011 LOCAL DOS ENCONTROS: CEMCAP – Centro Municipal de Capacitação para Professores – Dona Inês/PB. DIA/MÊS 11/04 02/05 16/05 30/05 13/06 04/07 18/07 01/08 CALENDÁRIO 1ª TURMA: abril – agosto/2011. OBSERVAÇÃO: Encontro Presencial Extra de Reforço a Aprendizagem: 06/06/2011. Com o referido Curso conhecemos realmente como lidar com as mídias na educação, para isso usamos várias ferramentas ao desenrolar do mesmo, efetuando assim as atividades cronometradas, como também, na didática consolidada em nossa prática docente e nas nossas vidas como um todo.
  • 11.
    CAPÍTULO I TECNOLOGIA NA SOCIEDADE, NA VIDA E NA ESCOLA O referido Módulo Tecnologia na Sociedade, na Vida e na Escola, nos possibilitou um vasto conhecimento com relação ao novo desafio que nós professores temos que enfrentar para ser professor da atualidade, tornando assim o trabalho do professor mais complexo do que foi no passado, porém sabemos que a profissão de professor nunca foi fácil e a cada dia a sociedade exige mais do mesmo. Atualmente o professor tem que estar preparado para lidar não só com saberes científicos, como era no passado, mas também com as tecnologias e os aspectos socais da sociedade onde estar enserido. Certamente, quando deparamos com um meio social encontramos seres humanos com realidades diferentes em seus aspectos: social, étnico e racial. Durante este módulo realizamos um vasto número de atividades que de certa forma nos ajudou a entender melhor o módulo em questão. As atividades propostas foram: No primeiro momento teríamos que nos apresentar para a turma fazendo um breve relato sobre nós mesmos, esta primeira atividade seria postada no fórum, a mesma foi de extrema importância, pois tivemos a oportunidade de conhecer nossos colegas do curso. Na segunda atividade também postada no fórum tivemos a oportunidade de assistir um vídeo de LADISLAU DOWBOR que se referia a Educação e Tecnologia, neste vídeo o mesmo faz uma pequena introdução, focalizando como a escola se coloca diante da necessidade de implantar as novas tecnologias. Como afima Ladislau Dowbor: “A visão geral, é que precisamos de uma escola um pouco menos lecionadora, e mais organizadora dos diversos espaços de conhecimento que hoje se multiplicam, com televisão, internet...”
  • 12.
    O mesmo quedizer com esta afirmativa que nós professores temos que buscar nas novas tecnologias ferramentas que facilitem a aprendizagem discente, deixando assim de ministrar aulas sem nenhum sentido na vida dos educandos. A atividade 1.1 foi realizada em dupla na mesma teríamos que fazer uma reflexão inicial, nesta atividade buscamos salientar o que pretendíamos que nossos alunos fossem no futuro e qual o caminho que deveremos seguir diante das novas tecnologias. É importante salientar que nós devemos instruir nossos alunos para que no futuro sejam cidadãos críticos capazes de construir sua própria história não sendo um reles leitor de textos prontos. Diante das novas tecnologias devemos tentar acompanhá-las para não sermos passados para trás. Na atividadeb 1.2 relatamos o que somos como professor e aprendiz esta atividade seria postada na biblioteca, na mesma avaliamos nós mesmos, chegando a uma conclusão de que papel representamos para a sociedade, se estamos realmente prestando um bom serviço como profissional da educação que lidam com mentalidades diferentes que não pensam na maioria das vezes como você, tendo que respeitar as diferentes ideologias. Nós professores temos que ter em mente que somos eternos aprendizes que aprendemos até mesmo com os nossos alunos, ser consciente de que não sabemos tudo e ser humilde o suficiente para reconhecer nossos erros. Com a atividade 1.3 que seria postada na biblioteca nos aprofundamos em: qual seria a postura da escola e da educação diante do panorama desenhado pela nova tecnologia, na referida atividade discutimos se a escola realmente estava preparada para lhe dar com as novas tecnologia, se a mesma tem condições de enquadrar as tecnologias nas salas de aulas. Foi focalizado também se os professores estão capacitados para enfrentar este novo desafio que a cada dia que passa está aumentando. A atividade 1.4 fizemos um relato das tecnologias existentes em nossas escolas onde atuamos como educadores, citando as mesmas e como elas são utilizadas. No final desta atividade percebemos que a maioria das escolas têm um
  • 13.
    número muito pequenode equipamentos tecnológicos e os poucos recursos que tem estão sendo bem utilizados pelos professores. Certamente, a atividade 1.5 foi de extrema importância neste módulo, pois, fizemos um mapa conceitual partindo de nossa relação com as tecnologias: passado, presente e futuro, a mesma nos porcibilitou relembrar nossa tragetória como educador, nos dando a oportunidade de colocar em um mapa a deficiência que tíamos com relação as tecnologia, como estamos hoje e qual será nossa relação no futuro. Antes de falar com relação a atividade 1.6 que se refere a criação de um projeto é importante ressaltar que a própria metodologia de projetos está contemplada nos PCNs, dando ênfase as habilidades e competências dos alunos. Na atividade em questão tivemos a oportunidade de elaborar um projeto que poderia ser trabalhado em nossa sala de aula. Com o projeto elaborado tíamos em mãos uma ferramenta que nos auxiliou em nossas aulas, fazendo que as mesmas tivessem toda uma atividade didática planejada em uma seguência lógica facilitando assim nosso trabalho. Na última atividade do módulo que seria postada no fórum fizemos uma avaliação do módulo onde ralatamos nossas perspectivas com relação ao mesmo, dificuldades, avanços e opiniões sobre o primeiro momento do curso. Esta atividade foi excelente, pois tivemos a oportunidades de falar tudo que estávamos sentindo com relação ao módulo, destacando quais as dificuldades que de certa forma sempre apareciam, porém, sempre eram sanadas com a ajuda dos colegas e da tutora Isabel. As atividades acima citadas encontram-se em anexos. Portanto, o primeiro módulo foi muito significativo apesar das dificuldades, pois estávamos introduzindo o curso e muitas coisas eram novidades para todos nós. Sabemos que o novo sempre nos põe medo, temos medo de não conseguir, mas o legal disso é que no final tudo acaba bem. No final do primeiro módulo, logo nos veio a mente como seria o segundo, seria mais fácil ou mais difícil?
  • 14.
    CAPÍTULO II INTERNET, HIPERTEXTO E HIPERMÍDIA Vivemos hoje em um mundo globalizado aonde a tecnologia e a informática vêm se expandindo e se popularizando de forma crescente e com ela o acesso rápido e fácil da Internet. Sendo assim, não poderia ser diferente a educação ficar de fora dessas transformações desde a alfabetização até a universidade, processo natural, já que as crianças chegam desde cedo com saberes e formas de aprender diferenciado do que se tinha até pouco tempo. Já não imaginamos hoje um processo de ensino e aprendizagem sem o uso de materiais eletrônicos, havendo assim uma parceria entre o antigo e o novo. Durante vários séculos a tecnologia da escrita foi o livro impresso que dominou os coletivos sociais instituindo a forma linear e sequencial de leitura e aprendizado. O século XX marcado pelas inovações oportunizou o surgimento de vários inventos, teorias, descobertas revolucionárias, recursos tecnológicos, dentre eles, o computador. Este possibilitou a criação de uma nova tecnologia da escrita: o Hipertexto. Termo que já em 1960 era definido como “escrita não sequencial que permite ao leitor escolher múltiplos caminhos e acessar informações em cadeia através da tela do computador em tempo real” (SNYDER apud PEREIRA, 2000:69). Para os professores hipertextos se constituem como recursos importantes para organizar material de diferentes disciplinas ministradas simultaneamente ou em ocasião anterior e mesmo para recompor colaborações preciosas entre diferentes turmas de alunos. A internet, vista como hipermídia, é vista como o principal aliado da comunicação de professores e alunos, pois através dela é possível, com um custo mais barato e privilegiado, unir a escrita, a fala e a imagem com rapidez, flexibilidade e interação, o que há pouco tempo era praticamente impossível. Entendemos, porém, que, muito mais do que uma enumeração de vantagens e problemas, o uso desses novos recursos tecnológicos levará a escola e todos os que a compõem a aprender a lidar e enfrentar os desafios impostos a cada dia, levantando
  • 15.
    questões sobre quemsão os alunos, quem são professores e o que e de que forma compete à escola ensinar. Com relação às atividades propostas desse módulo foram realizadas um amplo número de atividades, sendo elas realizadas por todos os alunos do curso, uma parte a distância e outra presencial, assim fazendo com que o aumentasse o nosso entendimento perante a unidade. Atividade 1 - Avaliação da unidade 1, onde tivemos que dar nossa contribuição no fórum para o de bate e discussão entre os educandos. Atividade 2 – Nessa atividade nós cursistas produzimos dois slides, o primeiro onde apresentávamos as mídias existentes na escola em que trabalhamos e como a utilizamos em nossas práticas pedagógicas e o segundo onde mostrávamos nosso projeto e sua execução. Essa atividade foi postada na biblioteca e apresentada no encontro presencial. Atividade 3 – Tivemos que fazer uma contextualização do tema: Internet, Hipertexto e Hipermídia, depois postar no diário de bordo. Atividade 2.1 – Nessa atividade pudemos navegar livremente pela internet, onde conhecemos o que era hipertextos e hipermídias, depois postamos um breve relato de nossa experiência no fórum. Atividade 2. 2 - Nessa atividade tivemos que navegar no hipertexto sobre hipertextos e buscar a página da Wikipédia a fim de saber o conceito de hipertexto. Depois tivemos que postar na biblioteca um pequeno texto onde relatamos nossas impressões sobre as coisas importantes e significativas. Atividade 2.3 – Essa atividade foi onde tivemos que postar na biblioteca o conceito de hipertexto. Atividade 2.4 – Nessa atividade tivemos que fazer o downloader das atividades dos colegas ler, refletir e comenta-los, depois fazer um trabalho onde iriamos expor nossa opinião referente aos trabalhos dos colegas. Essa atividade foi feita em equipe de quatro componentes e foi postada uma contribuição na biblioteca.
  • 16.
    Atividade 2.5 –Nessa atividade o grupo composto por quatro componentes teve que criar um portfolio em hipertexto, onde colocasse nele todas as nossas atividades concluídas até então, sendo que seria feito em forma de links. Também nessa atividade criamos um Blog: bidjpeproinfo.blogspot.com, onde todos do grupo postaria suas contribuições e os sucessos adquiridos através do curso. Mandamos o link do blog pelo Webmail para tutora e todos os cursistas. Atividade 2.6 – Nessa atividade tivemos que criar um plano de aula para ser executado na sala de aula da escola em que trabalhamos usando a internet e as mídias existentes na escola. Essa atividade foi postada uma contribuição no fórum. Enfim, concluímos o segundo módulo com êxito, pois conseguimos dar conta de todas as atividades propostas seguindo o cronograma estabelecido. Tivemos muitas dificuldades, mas todas superadas, alcançado metas e vencendo desafios o que nos motivou a seguir em frente sem medo de conhecer ainda mais o que curso tinha para nos oferecer nos próximos módulos. Acreditamos ainda que por mais desafiador que tenha sido esse módulo, buscamos dar o melhor e sempre procuramos corresponder às expectativas esperadas pelo o que o curso nos oferece. As atividades acima citadas se encontram em anexo. CAPÍTULO III CURRÍCULO, PROJETOS E TECNOLOGIAS Durante o módulo III, Currículo, Projetos e Tecnologias, tivemos a oportunidade de conhecer o que é currículo e projetos implantados as novas tecnologias. Sabemos que a idéia de um projeto é envolver e antecipar algo desejável que ainda não foi realizado, traz igualmente a idéia de pensar uma realidade que ainda não aconteceu, pois é também
  • 17.
    uma construção própriado ser humano, que se concretiza a partir de uma descrição inicial de um conjunto de atividades. Durante o desenvolvimento do projeto, o aluno tem a oportunidade de recontextualizar conceitos e estratégias, como analisar as necessidades conceituais que possibilitem no aprendizado do aluno. Sabe-se que, currículo não é apenas uma lista de conteúdos prontos a serem transmitidos aos alunos, que não se limita apenas ao conhecimento do cotidiano. Como afirma Cesar Coll em seu livro “Psicologia e currículo”: (...) entedemos o currículo como um projeto que preside as atividades, educativas escolares, define suas intenções e proporciona guias de ação adequadas e úteis para os professores que são diretamente responsáveis pela sua execução. Para isto, o currículo proporciona informações concretas sobre o que ensinar, quando ensinar, como ensinar e quando, como e o que avaliar. (...) Passamos agora relatar o desenvolvimento das atividades ao longo do referido módulo, na atividade 3.1 foi desenvolvida uma prática dialógica com nossos alunos, ouvindo suas idéias, dúvidas e curiosidades, a partir daí iríamos focalizar no fórum, quais foram as estratégias que utilizamos e/ou consideradas úteis para estabelecermos um ambiente de livre expressão que favorecesse diálogo, destacando as tecnologias que nos auxiliaram neste prática dialógica. Na atividade 3.2 foi feito um relato do desenvolvimento e desafios no pessoal, profissional e intelectual que nós passamos nos últimos tempos, em relação às tecnologias e exigências profissionais. As atividades acima citadas encontram-se em anexos. Contudo, no módulo em questão vivenciamos importantes características do currículo construído por meio de projetos com o uso das tecnologias. Ao executar as
  • 18.
    atividades, pudemos percebera importância do diálogo entre professor e aluno, existindo assim um ambiente agradável para ambos os lados. CAPÍTULO IV PRATICA PEDAGÓGICA E MÍDIAS DIGITAIS A 4ª Unidade teve como tema central a pratica pedagógica e mídias digitais, essa é uma temática muito relevante a todos nós educadores pois é no dia a dia de nossa profissão que iremos colocar em prática tudo que aprendemos no curso do Eproinfo 100 horas. Essa unidade trouxe para nós cursistas experiências e saberes diversos. Essa unidade nos mostrou algumas formas de exploração das mídias digitais, como também as várias práticas que essas podem trazer ao cotidiano pedagógico. A unidade 4 teve como principais objetivos: Explorar mídias digitais; Conhecer as possibilidades que essas mídias trazem a nossa profissão; Enxergar o Portal do professor como um ambiente onde pode-se encontrar sugestões do uso das mídias; Favorecer a autoria e criação de suas próprias mídias, entre outros. No início dessa unidade a tutora Do curso Izabel Cristina apresentou o resumo da unidade e expôs e explicou as atividades propostas ao módulo IV. A primeira atividade foi a 4.1, essa atividade pede a produção de um vídeo com duração mínima de um minuto onde conteria sons, imagens, artes, desenhos, etc. Depois iríamos postar no blog do grupo e na biblioteca o vídeo produzido. Nosso grupo definiu como temática Sons da Natureza e dentro dela definimos como assunto central a chuva, o titulo do nosso vídeo foi: Dia de Chuva, o vídeo foi produzido com imagens e sons da internet, depois foi feita a apresentação do vídeo no encontro presencial, essa apresentação nos propiciou um imensa troca de experiência entre os grupos que puderam avaliar a arte e criatividade dos colegas. Tivemos também a atividade 4.2, essa atividade propôs uma reflexão crítica a cerca da exploração no Portal do Professor, depois deveria-se relatar aos colegas nossa opinião sobre a importância do Portal e o que nele encontramos que irá se tornar um subsídio para nós como educadores, esses relatos foram publicados na
  • 19.
    biblioteca do Eproinfo,essa atividade foi muito importante a todos os cursistas pois os mesmos agora veem o portal como um instrumento facilitador da prática. Na atividade 4.3 foi proposta uma discussão sobre Mídias X Educação, nessa reflexão poderíamos comentar sobre alguma experiência de mídia e educação já vivenciada por nós do grupo, como o vídeo produzido, slides para aulas, entre outros. Depois da reflexão postamos no blog as nossas vivências nessa atividade e também em no diário de bordo. Para finalizar a unidade e também o curso do eproinfo vem a parte final da unidade 4 que é a construção e a apresentação do nosso TCC, onde deve conter os elementos principais do curso do eproinfo 100 horas, ou seja vamos fazer um relato geral daquilo que foi mais relevante a todos nós, relato esse que deve conter nossas experiências, opiniões, saberes adquiridos, entre muitos outros, depois de estruturar todo o trabalho será produzido pelo grupo um slide para apresentação e fundamentação do término do curso. Portanto, resta-nos dizer que a 4ª unidade foi muitíssimo significativa a todos nós do grupo, todos os objetivos foram alcançados com o esforço e a dedicação de cada um de nós.
  • 20.
    CONSIDERAÇÕES FINAIS Levando-se em conta os momentos vivenciados por todos os que acreditaram e conseguiram vencer suas expectativas, somos levados a acreditar que o curso do Eproinfo de 100 horas foi muito mais do que esperávamos, deixando para toda nossa vida um grande aprendizado, tanto com as TIC’s, como também o de trabalharmos em grupo, aprender a dividir, compartilhar e multiplicar, pois mais importante do que você aprender é poder repassar, ajudando seu próximo quando preciso. Esse curso foi muito importante, fruto de um trabalho que exigia de nós muita atenção e compromisso perante as atividades propostas. Enfim, foi um curso muito interessante e instrutivo, o qual deixará apenas coisas boas, no qual muitos perderam o medo e enfrentaram aquilo que acreditavam ser um bicho de sete cabeças (computador e internet), tornando-se agora conhecedor e transmissor das novas tecnologias.
  • 21.
    REFERÊNCIAS BIBLIOGRÁFICAS Artigo “Asociedade da aprendizagem e o desafio de converter informação em conhecimento”, de Juan Ignacio Pozo. http://www.diretoriabarretos.pro.br/patio_online2.htm. Entrevista de Maria Elizabeth B. de Almeida sobre o tema “Tecnologias trazem o mundo para a escola, 2008”. http://portaldoprofessor.mec.gov.br/journalContent.action?editionId=2&categoryId=8& contentId=37 MONTEIRO, Aneridis A. Interfaces digitais para a organização e representação do conhecimento. São Paulo: Pontifícia Universidade Católica, Programa de Pós- Graduação em Educação: Currículo, 2008. http://www.eproinfo.mec.gov.br/upload/ReposProf/Tur97045/img_upload/Interfaces_di gitas_Aneridis.doc “Formação de Professores: um grande desafio” de Maria Umbelina Caiafa Salgado. http://www.tvebrasil.com.br/salto BOLETINS 2003. “Aprendizagem continuada ao longo da vida”, de José Armando Valente. http://www.redadultosmayores.com.ar/docsPDF/Regiones/Mercosur/Brasil/Aprendizag emcontinuado.pdf Artigo de Blikstein e Zuffo (2001). http://www.blikstein.com/paulo/documents/books/BliksteinZuffo-MermaidsOfE- Teaching-OnlineEducation.pdf Escola e tecnologia: uma conversa” de Alberto Tornaghi. http://www.tvebrasil.com.br/salto/boletins2004/eft/tetxt1.htm “Tecnologia na escola: criação de redes de conhecimento” de Maria Elizabeth B. de Almeida. http://portaldoprofessor.mec.gov.br/link.linkFilter.action?ufId=RJ&categoryId=6&start =0&limit=12 (Almeida, 2005). http://www.tvebrasil.com.br/salto/boletins2005/itlr/index.htm Plano de aula – disponível no Portal do Professor, do projeto FUTURARTE: http://portaldoprofessor.mec.gov.br/fichaTecnicaAula.html?aula=11808 Plano de aula – disponível no Portal do Professor, do Projeto Escola Viva - meio ambiente: http://portaldoprofessor.mec.gov.br/fichaTecnicaAula.html?aula=14095
  • 22.
    Site do ProjetoAMORA, o qual visa à reestruturação curricular a partir de projetos de aprendizagem e integração das tecnologias de informação e comunicação ao currículo escolar. O projeto atualmente envolve alunos de 5ª e 6ª séries do Ensino Fundamental do Colégio de Aplicação da UFRGS: http://amora.cap.ufrgs.br/oquee.php Planila de referência de pesquisa na escola www.eproinfo.mec.gov.br http://www.suapesquisa.com/piaget/ http://dowbor.org/tecnconhec.asp Livro “Psicologia e Currículo”, por Cesar Coll. http://www.espacoacademico.com.br/037/37pc_amaral.html www.unicamp.br/~hans/mh/educ.html
  • 23.
  • 24.
    1 – CRONOGRAMASDO CURSO PROINFO INTEGRADO NTE – NÚCLEO DE TECNOLOGIA EDUCACIONAL CURSO TECNOLOGIA NA EDUCAÇÃO: ENSINANDO E APRENDENDO COM AS TICS (Tecnologia da Informação e Comunicação) SECRETERIA MUNICIPAL DE EDUCAÇÃO – DONA INÊS/PB TURMA: 100 HORAS. PROFISSIONAIS CURSISTAS: 1ª e 2ª FASES DO ENS. FUND. TUTORA/EMAIL: IZABEL CRISTINA COSTA DE ARAÚJO RODRIGUES/ izabel.eproinfo@gmail.com ID DA TURMA: 19.834. PERÍODO DO CURSO: 08/04/2011 ATÉ 08/08/2011. CRONOGRAMA DAS ATIVIDADES INÍCIO: 14/04/2011 FINAL: 28/04/2011 ATIVIDADES Á DISTÂNCIA CRONOGRAMA ATIVIDADES ESTRATÉGIAS RECURSOS AVALIAÇÃO
  • 25.
    1. Contextualização Leitura da entrevista de Computador A avaliação do tema: Maria Elizabeth sobre o Internet do curso Tecnologia na tema: Tecnologias trazem o Portal do será feita de sociedade, na vida mundo para a escola Professor forma e na escola. Responder questionamentos: contínua Como a escola se coloca eproinfo presencial e diante deste novo panorama da Editor de texto online, 14 a 16/04/2011 2. Atividade 1.1- sociedade? O que mudou na observando Relatar: Quem sou escola na última década, no a interação, CD como professor e sentido de atender às novas participação aprendiz? demandas? , Textos colaboração, realização das atividades, o Em dupla responder a desempenho atividade 1.1 Postar sua contribuição na Biblioteca individual Material/Aluno ou em grupo do cursista. Tema: Atividade1. 1 Subtema: Quem sou? Atividade 1.2 - Leitura e reflexão de textos e 1ª SEMANA 21/04/2011 Refletir sobre a entrevistas (indicar sites identidade do citados no guia do formador) 16 a professor e sobre a própria Postar suas reflexões no aprendizagem Diário de Bordo Atividade 1.3 – Leitura e reflexão da entrevista de DOWBOR- Refletir sobre a postura Educação e Tecnologia. da escola e da Educação diante do Postar sua contribuição no panorama desenhado Fórum - Tema: Educação e pelas novas tecnologias Tecnologia 21 a 28/04/2011 2ª SEMANA Atividade 1.4- Observar as tecnologias Postar sua contribuição na existentes na escola e a Biblioteca Material/Aluno forma como são utilizadas Tema: Atividade1. 4 Subtema: “Tecnologias existentes na escola”
  • 26.
    OBSERVAÇÃO: Todo materialqual você vai agora utilizar vai ser através de cliques, no seguinte roteiro: 1. Módulo, 2. Conteúdo do módulo, 3. Acesso ao conteúdo do Módulo, 4. Leia a apresentação e clique à direita em unidades, 5. Clica no primeiro ícone (que é a 1ª unidade): TECNOLOGIA NA SOCIEDADE, NA VIDA E NA ESCOLA; 6. Iniciar; 7. Leia todo o conteúdo passando as páginas e desenvolva as criações de texto propostas baseadas nas leituras indicadas e poste na biblioteca.
  • 27.
    PROINFO INTEGRADO NTE – NÚCLEO DE TECNOLOGIA EDUCACIONAL CURSO TECNOLOGIA NA EDUCAÇÃO: ENSINANDO E APRENDENDO COM AS TICS (Tecnologia da Informação e Comunicação) SECRETERIA MUNICIPAL DE EDUCAÇÃO – DONA INÊS/PB TURMA: 100 HORAS. PROFISSIONAIS CURSISTAS: 1ª e 2ª FASES DO ENS. FUND. TUTORA/EMAIL: IZABEL CRISTINA COSTA DE ARAÚJO RODRIGUES/ izabel.eproinfo@gmail.com ID DA TURMA: 19.834. PERÍODO DO CURSO: 08/04/2011 ATÉ 08/08/2011. CRONOGRAMA DAS ATIVIDADES (integrado) INÍCIO: 02/05/2011 FINAL: 16/05/2011 ATIVIDADES Á DISTÂNCIA DURAÇÃO CRONOMETRADA ATIVIDADES ESTRATÉGIAS RECURSOS AVALIAÇÃO 3. Sua apresentação Se baseando nos objetivos Computador A avaliação no 1º Fórum: do Fórum, junto com os Internet do curso será APRESENTAÇÃO exemplos coerentes a estes Portal do feita de forma E CONHECENDO objetivos dos cursistas e Professor contínua A TURMA tutora, produza um texto presencial e 11/04 a 06/05/2011 resumido sobre você. eproinfo online, Editor de observando a 4. Assistir ao vídeo texto interação, de DOWBOR e participação, (ultima postar sua colaboração, Reflexão da entrevista de CD chance) contribuição no 2º realização das DOWBOR-Educação e Fórum. atividades, o Tecnologia. Postar sua Textos; contribuição no Fórum - desempenho individual ou Tema: Educação e Vídeos; em grupo do Tecnologia
  • 28.
    1.1 – Produzauma Leitura e reflexão do texto cursista. sintetize. citado pelo módulo e postar 02/05 a suas reflexões na biblioteca (atividade em 06/05/2011 na atividade 1.1; dupla); 1.2 Produza um texto Faça toda a leitura orientada reflexivo com e poste a sua atividade na 11/04 a tema: “Quem sou Biblioteca. 07/05/2011 como professor e Aprendiz? 1.3 Refletir sobre a Postar sua contribuição na postura da escola e Biblioteca Material/Aluno 11/04 a da Educação 09/05/2011 diante do Tema: Atividade 1.3 panorama desenhado pelas Subtema: “Tecnologias novas tecnologias; existentes na escola” 1.4 Observar as Postar na biblioteca. Lembre tecnologias que esta atividade também 02/05 a existentes na pode ser feita PowerPoint 10/05/2011 escola e a forma em 2 a 3 slides, pois a como são mesma será apresentada no utilizadas 3º Encontro Presencial. 1.5 Construção do Produza um mapa conceitual seu mapa partindo da sua relação com 02/05 a conceitual. as tecnologias: passado, 12/05/2011 presente e futuro. 1.6 - Projeto de Elabore um projeto de aprendizagem com aprendizagem executável; já 02/05 a vários recursos para os professores que estão 14/05/2011 tecnológicos. em sala de aula promova esta execução dentro da sua área de atuação. 14/05 a Fórum de Relacione suas perspectivas, 16/05/2011 AVALIAÇÃO do 1º dificuldades, avanços e módulo. opiniões sobre o 1º momento do Curso.
  • 29.
    OBSERVAÇÕES: Lembre-seo caminho para o estudo: 8. Módulo 9. Conteúdo do módulo, 10. Acesso ao conteúdo do Módulo, 11. Leia a apresentação e clique à direita em unidades, 12. Clica no primeiro ícone (que é a 1ª unidade): TECNOLOGIA NA SOCIEDADE, NA VIDA E NA ESCOLA; 13. Iniciar; 14. Leia todo o conteúdo passando as páginas e desenvolva as criações de texto propostas baseadas nas leituras indicadas e poste na biblioteca. 15. Pesquisa no CD e na Internet à vontade, porém, com etiqueta, responsabilidade e veracidade de sua produção pessoal, além de citar suas referências. Cada atividade tem o seu tempo para ser executada, portanto, cumpra-as em seu tempo pré-determinado para não se atrasar e nem atrapalhar o andamento do curso, dos cursista e da tutora. Importante saber: No vencimento de cada atividade, a mesma sairá de ativa à meia noite, pois é uma questão de Ordem na Plataforma, portanto, faça sua atividade no tempo cronometrado determinado. O Curso tem várias flexibilidades, porém não abuse e use de bom senso; se atrasar por alguma razão comunique, justifique que eu ativarei a atividade que precisas postar no momento, isto significa lembrar que deverá está dentro do prazo do cronograma. Já casos especiais (doença) haverá outra negociação possível.
  • 30.
    PROINFO INTEGRADO NTE – NÚCLEO DE TECNOLOGIA EDUCACIONAL CURSO TECNOLOGIA NA EDUCAÇÃO: ENSINANDO E APRENDENDO COM AS TICS (Tecnologia da Informação e Comunicação) SECRETERIA MUNICIPAL DE EDUCAÇÃO – DONA INÊS/PB TURMA: 100 HORAS. PROFISSIONAIS CURSISTAS: 1ª e 2ª FASES DO ENS. FUND. TUTORA/EMAIL: IZABEL CRISTINA COSTA DE ARAÚJO RODRIGUES/ izabel.eproinfo@gmail.com ID DA TURMA: 19.834. PERÍODO DO CURSO: 08/04/2011 ATÉ 08/08/2011. CRONOGRAMA DAS ATIVIDADES (integrado) INÍCIO: 16/05/2011 FINAL: 29/05/2011 Leitura da Unidade II – páginas: 01 até 05. ATIVIDADES Á DISTÂNCIA DURAÇÃO CRONOMETRADA ATIVIDADES ESTRATÉGIAS RECURSOS AVALIAÇÃO 1ª ATIVIDADE: Avaliação da Unidade 1 Sua contribuição para debate e Computador; A avaliação ANA SEM 16/0 22/0 5/20 5A discussão no Fórum de Internet; do curso 11 1º Avaliação - 1º Módulo Portal do será feita de : (atividade individual) Professor; forma contínua
  • 31.
    2ª ATIVIDADE: Partilhae avaliação do Construir uma Apresentação em presencial e que foram produzidas nos encontros slides e postá-la na biblioteca E-proinfo; online, presenciais e virtuais da unidade 1, em (equipe de dois ou três cursistas) Editor de observando especial as mídias presente na sua escola e o texto; a interação, projeto de aprendizagem (vão por e-mail Tema: atividade especial; participação, dois modelos de slide como exemplo). Subtema: slide. colaboração, Editor de realização slide; das 3ª ATIVIDADE: Contextualização do Postar este pequeno texto no atividades, o Tema: Internet, Hipertexto e Hipermídia. diário de bordo (atividade CD; desempenho individual) individual Textos; ou em grupo ATIVIDADE 2.1 - Navegação em Em dupla navegar em do cursista. hipertexto, discussão sobre a experiência de hipertextos. Postar conclusões Vídeos. navegar livremente. Ler e analisar o texto: da dupla da experiência vivida Leituras sobre hipertexto: trilhas para o no Fórum: Tema- Experiência pesquisador- Ana Elisa Ribeiro (CD ou de navegar livremente no internet) ambiente do e-proinfo. ATIVIDADE 2.2 - Navegando em Elaborar um pequeno texto hipertexto sobre hipertexto. Navegar na relatando suas impressões. página da Wikipédia que trata de hipertexto. Postar sua contribuição na Biblioteca Material/Aluno. Tema: Atividade 2.2. Subtema: Coisas importantes e significativas. ATIVIDADE 2.3 - O que é hipertexto? Postar sua contribuição na Biblioteca Material/Aluno Tema: Atividade 2.3 2º SEMANA: 23/05 A 29/05/2011. Subtema: Impressões sobre experiência de navegação. ATIVIDADE 2.4 - Conhecendo e Faça o download dos trabalhos comentando trabalhos dos colegas Ler, dos colegas escolhidos para refletir e comentar alguns trabalhos dos citação em seu trabalho; colegas postados na biblioteca. organize seu trabalho em: capa, sumario, apresentação, introdução, desenvolvimento (suas: citações, opiniões, ideias, contextualização sobre os trabalhos estudados e escolhidos por você) conclusão, referencias e anexos (os trabalhos dos colegas) – Trabalho em equipe: 4 componentes. Postar sua contribuição na Biblioteca Material/Aluno Tema: Atividade 2.4 Subtema: Visão critica construtiva. ATIVIDADE 2.5 - Criando um portfólio Registrar suas produções ao em hipertexto. longo do curso em um blog criado pelo grupo. (atividade em equipe de cinco componentes). Mandar endereço do blog ou
  • 32.
    link para atutora e colegas pelo webmail. ATIVIDADE 2.6 - Planejando uma Postar a atividade elaborada atividade com hipertexto ou Internet na Biblioteca Material/Aluno Tema: Atividade 2.6 Em dupla ou trio, elaborar uma atividade para ser desenvolvida em sala de aula Subtema: Planejando atividades utilizando alguns recursos aprendidos e que com hipertexto. esteja disponível na escola. Sugestão: plano de aula, seminário ou atividade didática pedagógica. Como também, postar sua contribuição no Fórum tema: Análise dos trabalhos dos colegas. OBSERVAÇÕES IMPORTANTÍSSIMAS: 1. Lembre-se o caminho para o estudo: 2. Módulo 3. Conteúdo do módulo, 4. Acesso ao conteúdo do Módulo, 5. Clique à direita em unidades, 6. Clique no segundo ícone (que é a 2ª unidade): Internet, Hipertexto e Hipermídia. 7. Iniciar; 8. Leia todo o conteúdo passando as páginas e desenvolva as criações de texto propostas baseadas nas leituras indicadas e poste no lugar sugerido pelo cronograma. 9. Pesquisa no CD e na Internet à vontade, porém, com etiqueta, responsabilidade e veracidade de sua produção pessoal, além de citar suas referências. DERETRIZES DO CURSO: 1. Cada atividade tem o seu tempo para ser executada, portanto, cumpra-as em seu tempo pré- determinado para não se atrasar e nem atrapalhar o andamento do curso, dos cursista e da tutora. 2. O Curso tem várias flexibilidades, porém não abuse e use de bom senso; se atrasar por alguma razão comunique, justifique que eu ativarei a atividade que precisas postar no momento, isto significa lembrar que deverá está dentro do prazo do cronograma. Já casos especiais (doença do cursista, filho ou filha, compromisso profissional inadiável) haverá outra negociação possível. 3. O cursista não pode faltar ao Encontro Presencial, salvo por atestado ou justificativo junto a Secretaria de Educação e em especial a tutora, pois é dia letivo, por isso, pode custar ônus
  • 33.
    negativo para você. 4.Os Encontros Presenciais são pré-agendados, aonde vem facilitar sua vida pessoal e profissional, assim se organize e cumpra a carga horária obrigatória do Curso. 5. Falta do cursista no Encontro Presencial sem aviso prévio, mensagem, e-mail ou telefonema direto a tutora, acarretará falta no Curso. Recapitulando os contatos: Celular: (83)8116-6760 E-mail: izabel.eproinfo@gmail.com 6. O Curso é composto de quatro módulos; carga horário de 100 horas; nota para aprovação mínima: 6,0; presença efetiva em Encontro presencial: 80%. PROINFO INTEGRADO NTE – NÚCLEO DE TECNOLOGIA EDUCACIONAL CURSO TECNOLOGIA NA EDUCAÇÃO: ENSINANDO E APRENDENDO COM AS TICS (Tecnologia da Informação e Comunicação) SECRETERIA MUNICIPAL DE EDUCAÇÃO – DONA INÊS/PB TURMA: 100 HORAS. PROFISSIONAIS CURSISTAS: 1ª e 2ª FASES DO ENS. FUND. TUTORA/EMAIL: IZABEL CRISTINA COSTA DE ARAÚJO RODRIGUES/ izabel.eproinfo@gmail.com ID DA TURMA: 19.834. PERÍODO DO CURSO: 08/04/2011 ATÉ 08/08/2011. CRONOGRAMA DAS ATIVIDADES – Final do 2ª Unidade
  • 34.
    INÍCIO: 06/06/2011 FINAL: 13/06/2011 Leitura da Unidade II – páginas: 06 até 11. ATIVIDADES Á DISTÂNCIA DURAÇÃO CRONOMETRADA ATIVIDADES ESTRATÉGIAS RECURSOS AVALIAÇÃO 1ª ATIVIDADE 2.7: Execução da atividade Sua contribuição será um Registro Computador; A avaliação planejada no Diário de Bordo, descrevendo o Internet; do curso será desenvolvimento da atividade Portal do feita de forma planejada, pontuando o que deve Professor; contínua ser observado, analisado e avaliado. presencial e (a mesma equipe do planejamento) E-proinfo; online, Editor de observando a DURAÇÃO: 06/06 A 13/06/2011 2ª ATIVIDADE 2.8: - O registro digital da Fazer relato do desenvolvimento da texto; interação, experiência. atividade. participação, colaboração, Editor de realização das Fazer um link o registro da atividade planejada Postar no Fórum – Tema: Atividade slide; atividades, o junto às produções dos alunos. com Hipertexto desempenho CD; individual ou 3ª ATIVIDADE 2.9: - O Pôster. Postar na Biblioteca Material/Aluno em grupo do Textos; cursista. Elaborar um pôster constando resumo do trabalho Tema: Atividade 2.8 realizado junto aos alunos (registro, reflexão). Vídeos. Subtema: Hipertexto Elaboração do Pôster. 4ª ATIVIDADE 2.10 - - Vagueando pela Realizar cadastro para ser membro Wikipédia. Navegar pelo site da comunidade. HTTP://pt.Wikipedia.org 5ª ATIVIDADE 2.11 - Vagueando pelo Conhecer o site. Wikcionário = dicionário. Leitura e discussão do texto. Navegar pelo site HTTP://pt.Wiktionary.org Postagem no Fórum: Ler e analisar o texto: “Num mundo wiki, uma escola idem- Parte I”- Jaime Balbino. Tema: Navegação pelo site HTTP://pt.Wiktionary.org, sua opinião. OBSERVAÇÕES IMPORTANTÍSSIMAS: 10. Lembre-se o caminho para o estudo:
  • 35.
    11. Módulo 12. Conteúdo do módulo, 13. Acesso ao conteúdo do Módulo, 14. Clique à direita em unidades, 15. Clique no segundo ícone (que é a 2ª unidade): Internet, Hipertexto e Hipermídia. 16. Iniciar; 17. Leia todo o conteúdo passando as páginas e desenvolva as criações de texto propostas baseadas nas leituras indicadas e poste no lugar sugerido pelo cronograma. 18. Pesquisa na Internet à vontade, porém, com etiqueta, responsabilidade e veracidade de sua produção pessoal, além de citar as referências visitadas. DERETRIZES DO CURSO: 7. Cada atividade tem o seu tempo para ser executada, portanto, cumpra-as em seu tempo pré- determinado para não se atrasar e nem atrapalhar o andamento do curso, dos cursista e da tutora. 8. O Curso tem várias flexibilidades, porém não abuse e use de bom senso; se atrasar por alguma razão comunique, justifique que eu ativarei a atividade que precisas postar no momento, isto significa lembrar que deverá está dentro do prazo do cronograma. Já casos especiais (doença do cursista, filho ou filha, compromisso profissional inadiável) haverá outra negociação possível. 9. O cursista não pode faltar ao Encontro Presencial, salvo por atestado ou justificativo junto a Secretaria de Educação e em especial a tutora, pois é dia letivo, por isso, pode custar ônus negativo para você. 10. Os Encontros Presenciais são pré-agendados, aonde vem facilitar sua vida pessoal e profissional, assim se organize e cumpra a carga horária obrigatória do Curso. 11. Falta do cursista no Encontro Presencial sem aviso prévio, mensagem, e-mail ou telefonema direto a tutora, acarretará falta no Curso. Recapitulando os contatos: Celular: (83)8116-6760 E-mail: izabel.eproinfo@gmail.com 12. O Curso é composto de quatro módulos; carga horário de 100 horas; nota para aprovação mínima: 6,0; presença efetiva em Encontro presencial: 80%.
  • 36.
    PROINFO INTEGRADO NTE – NÚCLEO DE TECNOLOGIA EDUCACIONAL CURSO TECNOLOGIA NA EDUCAÇÃO: ENSINANDO E APRENDENDO COM AS TICS (Tecnologia da Informação e Comunicação) SECRETERIA MUNICIPAL DE EDUCAÇÃO – DONA INÊS/PB TURMA: 100 HORAS. PROFISSIONAIS CURSISTAS: 1ª e 2ª FASES DO ENS. FUND. TUTORA/EMAIL: IZABEL CRISTINA COSTA DE ARAÚJO RODRIGUES/ izabel.eproinfo@gmail.com ID DA TURMA: 19.834. PERÍODO DO CURSO: 08/04/2011 ATÉ 08/08/2011. CRONOGRAMA DAS ATIVIDADES – 3ª Unidade INÍCIO: 13/07/2011 FINAL: 17/07/2011 (RESUMO PARA OBTENÇÃO DAS NOTAS DA III UNIDADE) ATIVIDADES Á DISTÂNCIA DURAÇÃO CRONOMETRADA ATIVIDADES ESTRATÉGIAS RECURSOS AVALIAÇÃO 1ª ATIVIDADE 3.1: Contextualizando Sua contribuição deverá ser Computador; A avaliação DURAÇÃO: a mudança: grupo, reflexão, postada no Diário de Bordo e Internet; do curso será 17/07/2011 presencial e a distância. no Fórum 3.1 – Portal do feita de forma 13/07 A Professor; contínua Contextualizando a mudança: presencial e Pontos para reflexão e teoria à prática online, E-proinfo; desenvolvimento textual: Editor de texto; observando a 1. Desenvolvo uma prática interação, dialógica com meus alunos? participação, Editor de slide; colaboração, Ouço suas ideias, dúvidas, curiosidades? realização das CD; atividades, o 2. Quais são as estratégias que
  • 37.
    utilizo e/ou consideroque desempenho podemos ser úteis para Textos; individual ou estabelecer um ambiente de em grupo do cursista. livre expressão que favoreça Vídeos. o diálogo? De que forma as tecnologias podem auxiliar nisso? 2ª ATIVIDADE 3.2-Contextualizando Fazer um relato do a mudança - da teoria à prática: desenvolvimento e desafios no individual/grupo a distância, nível de pessoal, profissional e intervenção na prática – execução. intelectual que você vem passando nos últimos tempos em relação às tecnologias e exigências profissionais. Postar no Fórum – Tema: Relato dos desafios pessoal e profissional na Era da Tecnologia. PROINFO INTEGRADO NTE – NÚCLEO DE TECNOLOGIA EDUCACIONAL CURSO TECNOLOGIA NA EDUCAÇÃO: ENSINANDO E APRENDENDO COM AS TICS (Tecnologia da Informação e Comunicação) SECRETERIA MUNICIPAL DE EDUCAÇÃO – DONA INÊS/PB TURMA: 100 HORAS. PROFISSIONAIS CURSISTAS: 1ª e 2ª FASES DO ENS. FUND. TUTORA/EMAIL: IZABEL CRISTINA COSTA DE ARAÚJO RODRIGUES/ izabel.eproinfo@gmail.com ID DA TURMA: 19.834. PERÍODO DO CURSO: 08/04/2011 ATÉ 08/08/2011. CRONOGRAMA DAS ATIVIDADES – 4ª UNIDADE INÍCIO: 04/07/2011
  • 38.
    FINAL: 16/07/2011 Leitura da Unidade IV – páginas: 01 até 06 – 1ª etapa da 4ª Unidade. ATIVIDADES Á DISTÂNCIA DURAÇÃO CRONOMETRADA ATIVIDADES ESTRATÉGIAS RECURSOS AVALIAÇÃO 1ª ATIVIDADE 4.1: Leia tudo sobre a atividade 4.1 no módulo 4ª, debata com Computador; A avaliação conhecendo objetos em os colegas, responda aos questionamentos apresentados, Internet; do curso será multimídia; em grupo; assista aos vídeos propostos, pesquise outros na rede. Portal do feita de forma presencial; instrumental;  Produza um mine vídeo de sua autoria de no mínimo Professor; contínua conceitual. 1 minuto, seguindo as ideias apresentadas e outras presencial e pesquisas pedidas feitas, coerentes à E-proinfo; online, Editor de observando a instrumentalização de sons, artes, desenhos, visual, DURAÇÃO: 04/07 A 16/07/2011 texto; interação, áudio, seres, entre outros; usando as mídias participação, necessárias. colaboração,  Postar no blog do grupo e na biblioteca: Editor de realização das  Título: (pessoal e coerente a sua montagem) slide; atividades, o  Tema: meu vídeo; desempenho  Tipo de documento: vídeo. CD; individual ou  Subtema: minha contribuição. em grupo do 2ª ATIVIDADE 4.2: Leia tudo sobre a atividade 4.2 no módulo 4ª, siga o roteio Textos; cursista. navegando por vídeos e de exigência do mesmo, como exemplos: outras mídias:  Faça visita no Portal do Professor; Vídeos. “individual”;  Comente algumas aulas ou outro tipo de mídia instrumentação; reflexão. visitado e explorado por sua pesquisa no Portal do (vale reunir-se em grupo professor; para executar a atividade)  Faça links de pontos de sua pesquisa qual comentou no seu blog, tendo como critério estritamente e Postar sua produção na relevante a sua exigência pessoal. biblioteca na atividade  Produza um texto descritivo descrevendo o Portal do 4.2 Professor, partindo do Título: “Portal do Professor” até o seu significado como ferramenta na sua visão Tema: Portal do de pesquisador, aluno, docente, cursista do E-proinfo. Professor. SUBTEMA: texto reflexivo. 3ª UNIDADE 4.3: leitura,  Agora, faça o relato de uma experiência do uso da reflexão e discussão mídia na educação (exemplo o vídeo produzido por sobre mídia-educação: à sua equipe), vá até o seu blogger, e poste uma breve distância, em grupos, de análise desta experiência. reflexão.  Poste este mesmo texto também no diário de bordo.
  • 39.
  • 40.
    PAULA ALVES DASILVA PROINFO INTEGRADO NTE – NÚCLEO DE TECNOLOGIA EDUCACIONAL CURSO TECNOLOGIA NA EDUCAÇÃO: ENSINANDO E APRENDENDO COM AS TICS (Tecnologia da Informação e Comunicação) SECRETERIA MUNICIPAL DE EDUCAÇÃO – DONA INÊS/PB TURMA: 100 HORAS. PROFISSIONAIS CURSISTAS: 1ª e 2ª FASES DO ENS. FUND. TUTORA/EMAIL: IZABEL CRISTINA COSTA DE ARAÚJO RODRIGUES/ izabel.eproinfo@gmail.com ID DA TURMA: 19.834. PERÍODO: 08/04/2011 ATÉ 08/08/2011. CURSISTA: PAULA ALVES DA SILVA DATA: 17/04/2011 ATIVIDADE Nº: 1.1 TEMA: REFLEXÕES INICIAIS – TECNOLOGIA NA SOCIEDADE, NA VIDA E NA EDUCAÇÃO. O mundo atual vem apresentando mudanças que afetam todos os setores da sociedade, principalmente na educação. Estamos vivendo agora uma nova era, que é da digitalização, informatização. Exigindo assim desafios para nós educadores em um reduzido espaço de tempo, onde devemos nos adaptar as novas situações, revendo nossos métodos de ensinar e aprender. A escola hoje tem urgência em se adaptar as novas mudanças, fazendo com que haja uma relação prazerosa entre o conhecimento e o saber, levando o educando a integração na sociedade. No entanto, o papel da escola passa a ser de fundamental importância para a transformação desse novo cidadão, capaz de viver nesse novo mundo que nós como educadores precisamos ajudar a formar. Referências:
  • 41.
    DOWBOR, Ladislau. VídeoEducação e Tecnologia. Entrevista ao Canal de Televisão Rede Vida, maio de 2004. ELIZABETH, Maria. Texto: Tecnologia na Sociedade, na Vida e na Escola. PROINFO INTEGRADO NTE – NÚCLEO DE TECNOLOGIA EDUCACIONAL CURSO TECNOLOGIA NA EDUCAÇÃO: ENSINANDO E APRENDENDO COM AS TICS (Tecnologia da Informação e Comunicação) SECRETERIA MUNICIPAL DE EDUCAÇÃO – DONA INÊS/PB TURMA: 100 HORAS. PROFISSIONAIS CURSISTAS: 1ª e 2ª FASES DO ENS. FUND. TUTORA/EMAIL: IZABEL CRISTINA COSTA DE ARAÚJO RODRIGUES/ izabel.eproinfo@gmail.com ID DA TURMA: 19.834. PERÍODO: 08/04/2011 ATÉ 08/08/2011. CURSISTA: PAULA ALVES DA SILVA. DATA: 14/04/2011 ATIVIDADE Nº: 1.2 TEMA: Quem Sou Como Professor e Aprendiz? Ser professor hoje é uma tarefa difícil, um novo desafio a cada dia. Nosso papel hoje é o de levar conhecimentos tecnológicos para nossa sala de aula. Para isso acontecer precisamos nos adequar a essa informatização, e nos esforçar para que ocorra essa promoção, tornando-nos assim aprendizes, com relação às mídias. Pois a escola se caminha para melhoria, inovação e aperfeiçoamento das mídias e nada mais justo que também busquemos aprendizado e nos sintamos seguros diante delas, para que possamos repassar nossos conhecimentos adquiridos aos educandos. Podendo assim também fazer com que eles se sintam seguros do que está aprendendo, que o uso das novas tecnologias tanto pode servir pra o mal, quanto pra fazer o bem e cabe anos educadores mostrarem a eles o caminho certo e seus benefícios. Portanto, eu como professora irei desenvolver meu papel de repassar o bom ensinamento aos meus alunos, assim como também estarei apta a aprender
  • 42.
    com eles, jáque estamos caminhando para o papel de mediadores. Tanto posso ensinar, como também estar aprendendo com eles. Referência: MAIA. Marta de Campos. Pesquisadora do CIA – Centro de Tecnologia Aplicada da FGV-EAESP - Escola de Administração de Empresas de São Paulo da Fundação Getúlio Vargas. Doutora em Administração de Empresas pela FGV-EAESP. Atuou como Coordenadora de Educação a Distância da FGV-EAESP. É autora de capítulos de livros e de dezenas de artigos, sobre TICs e Educação a Distância. Disponível na internet: http/ www.acorn-redecom.org/papers/Maia_Souza.doc 07-2011 Diário de bordo (25/07/2011) Anotação aluno: Usando esses novos recursos pude perceber o quanto é possível enriquecer nossas aulas e também levar os alunos a viajarem no conhecimento dessas novas descobertas. Também pude aprender bastante com uso delas, pois sempre ao assistir a um vídeo no youtube ou em qualquer outro site ficava
  • 43.
    sempre imaginado oquanto era difícil produzir, editar, postar, enfim todo o seu processo até chegar lá na nossa tela, mas aí com o conhecimento agente vê que não é nenhum bicho de sete cabeças e derrepente eu vi meu vídeo ali no Youtube. Sinceramente, essas mídias só nos fortalece. Paula Alves! Alterar Listar comentários(0) FÓRUM: Olá caros amigos cursistas! Meu nome é Paula Alves, no momento estou atuando como diretora das escolas municipais Antônio Mariz e Professora Luquinha. Tenho o magistério e estou cursando pedagogia. Sinto-me muito feliz de está aprendendo juntamente com meus colegas de trabalho e descobrindo com eles novos recursos e novos aprendizados, que vamos adquirir ao longo desse percurso, que irá enriquecer não só o nosso profissional, como também para nossa vida pessoal. Vamos lá! Vamos ter força, garra e coragem! Vamos juntos alcançar nossos objetivos com as TICs! Desejo a todos um ótimo curso!
  • 44.
    SLIDE: TECNOLOGIAS EXISTENTES NA ESCOLA. Tecnologias existentes na minha escola. Escolas:Governador Antônio Mariz e Professora Luquinha.
  • 45.
    Computador: Muito utilizado em nossaspráticas pedagógicas. Incentivam e ajudam no desenvolvimento das atividades para os alunos.
  • 46.
    Enviada em Apr19 2011 12:08:53:000AM
  • 47.
    Quem sou eu?Como professor e aprendiz? Ser professor hoje é uma tarefa difícil, um novo desafio a cada dia. Nosso papel hoje é o de levar conhecimentos tecnológicos para nossa sala de aula. E para isso acontecer precisamos nos adequar a essa informatização, tornado-nos assim aprendizes, com relação as mídias. Pois a escola se caminha para melhoria, inovação e aperfeiçoamento das mídias e nada mais justo que também busquemos aprendizado e nos sintamos seguros diante delas, para que possamos repassar nossos conhecimentos adquiridos aos educandos. Enviada em Jun 13 2011 09:17:45:000PM Vagueando pelo site da Wikipédia e do Wikitionary pude descobrir muitas informações e ao mesmo tempo saber que não é só um dicionário comum, mas que cada um de nós pode contribuir, fazendo com que palavras regionais usadas em nosso cotidiano sejam mostradas para todo o mundo com seu significado. Tornando-se assim um entretenimento e ao mesmo tempo uma forma de interagir com o mundo globalizado. PROINFO INTEGRADO NTE – NÚCLEO DE TECNOLOGIA EDUCACIONAL CURSO TECNOLOGIA NA EDUCAÇÃO: ENSINANDO E APRENDENDO COM AS TICS (Tecnologia da Informação e Comunicação) SECRETERIA MUNICIPAL DE EDUCAÇÃO – DONA INÊS/PB TURMA: 100 HORAS. PROFISSIONAIS CURSISTAS: 1ª e 2ª FASES DO ENS. FUND.
  • 48.
    TUTORA/EMAIL: IZABEL CRISTINACOSTA DE ARAÚJO RODRIGUES/ izabel.eproinfo@gmail.com ID DA TURMA: 19.834. PERÍODO: 08/04/2011 ATÉ 08/08/2011. CURSISTA: PAULA ALVES DA SILVA. DATA: 10/05/2011 ATIVIDADE Nº: 1.3 SUBTEMA: TECNOLOGIAS EXISTENTES NA ESCOLA O ambiente escolar vem se transformando e sentindo dificuldades diante das novas tecnologias apresentadas, as quais vêm exigindo uma nova postura com relação às demandas do ensino e aprendizagem, assim fazendo com que a escola repense no seu papel perante a essa nova realidade a que estar sendo imposta. Hoje, talvez seja o maior desfio já enfrentado pela escola e por aqueles que a compõem. Acredito que vem se adaptando com êxito, pois está sendo possível trabalhar com os aparelhos tecnológicos sempre que se faz necessário em sala de aula, sem que o professor deixe de lado o seu papel de educador. Por isso é tão importante que o professor se ponha no papel de pesquisador e aprendiz. Segundo Dowbor, o professor hoje precisa repensar no seu papel na educação. Pois novas formas de repensar, agir e comunicar-se são introduzidas como hábitos corriqueiros. Cabem a nós corrermos em busca deles. Referências: DOWBOR, Ladislau. Vídeo Educação e Tecnologia. Entrevista ao Canal de Televisão Rede Vida, maio de 2004. ELIZABETH, Maria. Texto: Tecnologia na Sociedade, na Vida e na Escola.
  • 49.
    PROINFO INTEGRADO NTE – NÚCLEO DE TECNOLOGIA EDUCACIONAL CURSO TECNOLOGIA NA EDUCAÇÃO: ENSINANDO E APRENDENDO COM AS TICS (Tecnologia da Informação e Comunicação) SECRETERIA MUNICIPAL DE EDUCAÇÃO – DONA INÊS/PB TURMA: 100 HORAS. PROFISSIONAIS CURSISTAS: 1ª e 2ª FASES DO ENS. FUND. TUTORA/EMAIL: IZABEL CRISTINA COSTA DE ARAÚJO RODRIGUES/ izabel.eproinfo@gmail.com ID DA TURMA: 19.834.PERÍODO: 08/04/2011 ATÉ 08/08/2011. CURSISTA: PAULA ALVES DA SILVA. DATA: 14/05/2011. ATIVIDADE Nº: 1.5 MAPA CONCEITUAL MEDIADOR E ORIENTADOR INOVADOR DESPREPARADO TRANSFORMADOR REPRODUTOR OBSERVADOR
  • 50.
    RELAÇÕES COM AS PASSADO PRESENTE TRANSMISSOR TECNOLOGIAS DO: QUESTIONADOR CONTROLADOR CONHECEDOR MEMORIZADOR] COSTRUÇÃO AUTONOMIA SUPORTE ASSIMILADOR FACILITADOR REFERÊNCIAS: ELIZABETH, Maria Bianconcini de Almeida e ELISABETTE, Maria Brisola Brito Prado. Tecnologias de Informação e Comunicação na Educação. PROJETO: PROINFO INTEGRADO
  • 51.
    NTE – NÚCLEODE TECNOLOGIA EDUCACIONAL CURSO TECNOLOGIA NA EDUCAÇÃO: ENSINANDO E APRENDENDO COM AS TICS (Tecnologia da Informação e Comunicação) SECRETERIA MUNICIPAL DE EDUCAÇÃO – DONA INÊS/PB TURMA: 100 HORAS. PROFISSIONAIS CURSISTAS: 1ª e 2ª FASES DO ENS. FUND. TUTORA/EMAIL: IZABEL CRISTINA COSTA DE ARAÚJO RODRIGUES/ izabel.eproinfo@gmail.com ID DA TURMA: 19.834. PERÍODO: 08/04/2011 ATÉ 08/08/2011 CURSISTAS: IVONALDO MATIAS DE ARAÚJO, DERIVALDA FELIPE DE ARAÚJO, PAULA ALVES DA SILVA E CARLA PRISCILA ALVES DA SILVA DATA: 16/05/2011 ATIVIDADE Nº: 1.6 TEMA: PROJETO DE APRENDIZAGEM TURMA: 1º e 2º ano do Ensino Fundamental ANO: 2011 ÁREA DE TRABALHO: História CONTEÚDO: A História do Município de Dona Inês/PB OBJETIVO GERAL: Contribuir para a valorização da história do município, estabelecendo uma relação com o passado e o presente, levando os alunos a compreender a evolução histórica do seu município de convívio. OBJETIVOS ESPECÍFICOS: - Instruir alunos para que sejam capazes de contar a história de seu município;
  • 52.
    - Preparar alunospara o resgate dos valores históricos do município; - Capacitar alunos para a divulgação da história do município; - Criar possibilidades para que os alunos participem das festas tradicionais do município. - Levar alunos para conhecer o ponto onde começou toda história. METODOLOGIA: É importante salientar que a própria metodologia de projetos está contemplada nos PCNs, dando ênfase as competências e habilidades dos alunos. Metodologias que iremos utilizar: - Diálogo informal; - Aula expositiva; - Exposição de vídeo que relate a história do município; - Construção de maquete do município; - Visitar o local onde aconteceu o enredo da história do município; - Confeccionar panfletos para que os alunos divulguem a história do município; - Desenvolver uma aula onde os alunos relatem o que aprendeu da história do município para toda a comunidade escolar, utilizando microfone, caixa amplificada, TV e aparelho de DVD;
  • 53.
    - Exposição deimagens da cidade e seus respectivos lugares históricos. MÍDIAS UTILIZADAS: - Vídeos; - Maquete; - Microfone; - Caixa amplificada; - TV e aparelho de DVD; - Impressora; - Internet; - Atividades impressas. AVALIAÇÃO: Através da observação do comportamento discente irei avaliar se o mesmo desenvolveu as competências e habilidades, descobrindo assim o quanto cada um alcançou dos objetivos de aprendizagem a que propôs naquele determinado período. CONSIDERAÇÕES FINAIS
  • 54.
    Contudo, com ametodologia de projeto implantado nas escolas, a educação deixa de ser centrada em conteúdos disciplinares e passa a ser centrada no desenvolvimento de competências e habilidades discentes, possibilitando uma educação não centrada no ensino e sim centrada na aprendizagem. A educação deixa de ser centrada no professor e passa a ser centrada no aluno, deixando de ser algo passivo para o aluno e passa a ser algo que ele ativamente participa. REFERÊNCIAS: Parâmetros Curriculares Nacionais: 3º e 4º ciclos: temas transversais/Secretária de Educação Fundamental. Brasília: MEC/SEF, 2001. http://www.escola2000.org.br/comunique/entrevistas/ver_ent.aspx?id=10 http://eproinfo.mec.gov.br http://portaldoprofessor.mec.gov.br FÓRUM:
  • 55.
    Enviada em Jul18 2011 10:12:50:000AM Na realidade atual ser professor não é somente lidar com o conhecimento, mas com a tecnologia e com a complexidade social. Cabe a nós conhecermos melhor o universo dos nossos alunos, debatendo e incentivando o dialogo, é preciso inovar em nossas aulas trazendo para elas o uso de recursos tecnológicos (livros digitais, CDs, DVDs, jogos educativos dos diversos, etc.) atividade lúdicas, jogos educativos etc, essas estratégias juntamente com o diálogo motivam a aprendizagem, além de faze com que haja a participação ativa do aluno nas atividades desenvolvidas em sala. Carla Priscila e Paula Alves As dificuldades são inúmeras, tanto no profissional quanto no pessoal precisamos estar aptos a lidar com as mudanças tecnológicas de nosso tempo, sempre buscando o aprimoramento e vencendo as dificuldades encontradas. Paula Alves e Carla Priscila
  • 56.
    PROINFO INTEGRADO NTE – NÚCLEO DE TECNOLOGIA EDUCACIONAL CURSO TECNOLOGIA NA EDUCAÇÃO: ENSINANDO E APRENDENDO COM AS TICS (Tecnologia da Informação e Comunicação) SECRETERIA MUNICIPAL DE EDUCAÇÃO – DONA INÊS/PB TURMA: 100 HORAS. PROFISSIONAIS CURSISTAS: 1ª e 2ª FASES DO ENS. FUND. TUTORA/EMAIL: IZABEL CRISTINA COSTA DE ARAÚJO RODRIGUES/ izabel.eproinfo@gmail.com ID DA TURMA: 19.834. PERÍODO: 08/04/2011 ATÉ 08/08/2011. DATA: 31 de maio de 2011. ATIVIDADE: 2.3 CURSISTA: PAULA ALVES DA SILVA Atividade 2.3
  • 57.
    Hipertexto é umaferramenta que vem nos auxiliar e facilitar nossas vidas, tendo como característica principal o texto não linear, formando um conjunto de outros textos e informações nele contidas, através de links, onde podemos clicar e abrir outros conteúdos interligados ao mesmo tema, podendo ser através de textos, palavras, sons ou imagens. Hipertexto nos possibilita acesso rápido facilitando o entendimento e esclarecimento dos que buscam informações precisas. WEBGRAFIA http://pt.wikipedia.org/wiki/Hipertexto PROINFO INTEGRADO NTE – NÚCLEO DE TECNOLOGIA EDUCACIONAL CURSO TECNOLOGIA NA EDUCAÇÃO: ENSINANDO E APRENDENDO COM AS TICS (Tecnologia da Informação e Comunicação) SECRETERIA MUNICIPAL DE EDUCAÇÃO – DONA INÊS/PB TURMA: 100 HORAS. PROFISSIONAIS CURSISTAS: 1ª e 2ª FASES DO ENS. FUND. TUTORA/EMAIL: IZABEL CRISTINA COSTA DE ARAÚJO RODRIGUES/ izabel.eproinfo@gmail.com ID DA TURMA: 19.834. PERÍODO: 08/04/2011 ATÉ 08/08/2011. DATA: 15/06/2011 ATIVIDADE: 2.4 CURSISTAS: Carla Priscila Alves da Silva Paula Alves da Silva
  • 58.
  • 59.
    Dona Inês/PB Maio 2011 PROINFO INTEGRADO NTE – NÚCLEO DE TECNOLOGIA EDUCACIONAL CURSO TECNOLOGIA NA EDUCAÇÃO: ENSINANDO E APRENDENDO COM AS TICS (Tecnologia da Informação e Comunicação) SECRETERIA MUNICIPAL DE EDUCAÇÃO – DONA INÊS/PB TURMA: 100 HORAS. PROFISSIONAIS CURSISTAS: 1ª e 2ª FASES DO ENS. FUND. TUTORA/EMAIL: IZABEL CRISTINA COSTA DE ARAÚJO RODRIGUES/ izabel.eproinfo@gmail.com ID DA TURMA: 19.834. PERÍODO: 08/04/2011 ATÉ 08/08/2011. DATA: 15/06/2011 ATIVIDADE: 2.4 CURSISTAS: Carla Priscila Alves da Silva Paula Alves da Silva
  • 60.
    ATIVIDADE 2.4 Trabalho apresentado pelas alunas Carla Priscila Alves da Silva e Paula Alves da Silva a tutora Isabel Cristina Costa de Araújo Rodrigues do Curso Eproinfo como requisito para obtenção dos critérios do referido curso. Dona Inês/PB Maio 2011
  • 61.
    SUMÁRIO 1. Introdução 2. Tecnologiasexistentes e como são utilizadas 3. Escola Municipal Professora Luquinha 4. Escola Municipal de Ensino Fundamental Senador Humberto Lucena 5. Considerações Finais 6. Referências 7. Anexos
  • 62.
    1 - INTRODUÇÃO O presente trabalho está sendo desenvolvido com a finalidade de conhecermos melhor os trabalhos e opiniões de alguns colegas postados na biblioteca do eproinfo. É de total importância lembrar-nos que as tecnologias são fundamentais para que possamos tornar nossas praticas mais significativas. E através deste trabalho iremos conhece as tecnologias existentes nas Escolas a seguir: Escola Municipal Professora Luquinha e Escola Municipal do Ensino Fundamental Senador Humberto Lucena.
  • 63.
    2- TECNOLOGIAS EXISTENTESE COMO SÃO UTILIZADAS Iremos citar adiante as tecnologias que cada escola possui e como são utilizadas no dia-dia escolar. 3-Escola Municipal Professora Luquinha
  • 64.
    Na escola segundoa professora Maria da Paz Texeira as Tecnologias existentes na mesma são: TV, DVD, microssistem, caixa amplificada, note book, computador, data show, impressora, câmera digital, mimeógrafo, microfone e jogos educativos, segundo os referidos recursos são utilizados com a finalidade de enriquecer e deixar lúdico o processo ensino- aprendizagem, também são utilizados nas apresentações, festejos de datas comemorativas e reuniões de pais e mestres . Sendo assim percebe-se que a possui vários meios e recursos para que se possa crescer e transformar o ensino em uma forma de aprendizagem prazerosa. 4-Escola Municipal do Ensino Fundamental Senador Humberto Lucena De acordo com Joseane Araújo Silva Azevedo professora da escola, a escola possui um acervo tecnológico considerável muito bom, pois a mesma é composta por laboratório de informática, data show, kit de TV e DVD, acesso a internet banda larga, aparelho de som, microfone, caixas amplificadas, rádio escolar, entre outros, segundo ela esses materiais são utilizados por todos trabalham na escola e precisam, utilizando em aulas, eventos, etc. Diante do exposto vale lembrar que cabe ao professor se adaptar e utilizar esses recursos, para assim melhorar no ensino. 6- CONSIDERAÇÕES FINAIS
  • 65.
    Ao refletir sobrea análise dos trabalhos pesquisados, percebemos que as escolas expostas possuem um numero muito significativo de recursos tecnológicos, tornando- as capazes de fazer com que o processo de ensino aprendizagem seja prazeroso e divertido, cabe agora a cada equipe escolar valorizar e utilizar esses recursos para que cada vez mais nossas escolas estejam aptas a atuar em meio a esse novo mundo. 7- REFERÊNCIAS AZEVEDO, Joseane Araújo Silva. Tecnologias existentes nas escolas. Curso do Proinfo Integrado. TEIXEIRA, Maria da Paz. Tecnologias existentes nas escolas. Curso do Proinfo Integrado. http://wwweproinfo.mec.gov.br.
  • 66.
    8- ANEXOS PROINFO INTEGRADO NTE – NÚCLEO DE TECNOLOGIA EDUCACIONAL CURSO TECNOLOGIA NA EDUCAÇÃO: ENSINANDO E APRENDENDO COM AS TICS (Tecnologia da Informação e Comunicação) SECRETERIA MUNICIPAL DE EDUCAÇÃO – DONA INÊS/PB TURMA: 100 HORAS. PROFISSIONAIS CURSISTAS: 1ª e 2ª FASES DO ENS. FUND. TUTORA/EMAIL: IZABEL CRISTINA COSTA DE ARAÚJO RODRIGUES/ izabel.eproinfo@gmail.com ID DA TURMA: 19.834. PERÍODO: 08/04/2011 ATÉ 08/08/2011. CURSISTA: JOSEANE ARAÚJO SILVA AZEVEDO. DATA: 18/04/2011 ATIVIDADE Nº: 1.4
  • 67.
    TEMA: tecnologias existentesna escola Atividade 1.4_joseane Recursos tecnologicos existentes na Escola A escola da qual faço parte, possui um acervo tecnológico considerável, tendo em vista que disponibiliza de laboratório de informática, Datashow, kit de TV e DVD, acesso a internet banda larga, aparelhos de som, microfone, caixas amplificadas, rádio escolar. Todo esse material é utilizado por todos que ali trabalham, utilizando em aulas, eventos, e quando se tem a necessidade de usá-los. Referências bibliográficas: Escola Municipal de Ensino Fundamental Senador Humberto Lucena, Dona Inês/PB, maio de 2011. “Tecnologia na escola: criação de redes de conhecimento” de Maria Elizabeth B. de Almeida. http://portaldoprofessor.mec.gov.br/link.linkFilter.action?ufId=RJ&categoryId=6&start=0&limi t=12 PROINFO INTEGRADO NTE – NÚCLEO DE TECNOLOGIA EDUCACIONAL CURSO TECNOLOGIA NA EDUCAÇÃO: ENSINANDO E APRENDENDO COM AS TICS (Tecnologia da Informação e Comunicação) SECRETERIA MUNICIPAL DE EDUCAÇÃO – DONA INÊS/PB TURMA: 100 HORAS. PROFISSIONAIS CURSISTAS: 1ª e 2ª FASES DO ENS. FUND. TUTORA/EMAIL: IZABEL CRISTINA COSTA DE ARAÚJO RODRIGUES/ izabel.eproinfo@gmail.com
  • 68.
    ID DA TURMA:19.834. PERÍODO: 08/04/2011 ATÉ 08/08/2011. CURSISTA: Maria da Paz Teixeira DATA: 09/05/2011 ATIVIDADE Nº: 1.4 TEMA: TECNOLOGIAS EXISTENTES NA ESCOLA E A FORMA COMO AS MESMAS SÃO UTILIZADAS A Escola Municipal Professora Luquinha, situada à Zona urbana, no município de Dona Inês – PB, precisamente na Rua José Tomaz de Aquino, funciona em dois turnos (manhã e tarde), com 06 (seis) professores, atendendo uma clientela de 4º e 5º anos do Ensino Fundamental. Observemos na tabela abaixo as tics presentes na referida escola: TV DVD MICROSSYSTEM CAIXA AMPLIFICADA NOTE BOOK COMPUTADOR DATA SHOW IMPRESSORA CÂMERA DIGITAL MULTIFUNCIONAL MIMEÓGRAFO MICROFONE JOGOS EDUCATIVOS Esses recursos tecnológicos são utilizados no intuito de enriquecer o processo de ensino-aprendizagem, nas aulas, bem como nos encontros e apresentações com a comunidade escolar, entre outros momentos planejados pela escola. Porém, eu, particularmente, ainda não utilizo todos com a mesma eficiência, pois ainda estou me
  • 69.
    familiarizando com algunsdeles. No entanto, estou buscando me aperfeiçoar nessa prática para poder melhor atender as expectativas do alunado e me sentir mais inserida nesse mundo tecnológico. REFERÊNCIAS: Escola Municipal Professora Luquinha. SLIDE DO PROJETO:
  • 73.
    BLOG: Em Busca doConhecimento... quarta-feira, 27 de julho de 2011 Relato de uma experiência do uso de mídia na educação A experiência que tive com as mídias em sala de aula, posso dizer que foi de grande importância, deixando a aula mais interativa e atrativa com a exibição de vídeo, expondo as atividades feitas por eles. Servindo assim de motivação, fazendo com que os mesmos se dediquem nas próximas atividades propostas. Sendo assim, trabalhar com as mídias tudo se torna mais fácil na nossa prática como profissional da educação. Postado por Bidjp às 19:02 0 comentários
  • 74.
    Enviar por e-mailBlogThis! Compartilhar no Twitter Compartilhar no Facebook Compartilhar no orkut Compartilhar no Google Buzz segunda-feira, 25 de julho de 2011 Relato de Uma Experiência do Uso de Mídia na Educação Usando esses novos recursos pude perceber o quanto é possível enriquecer nossas aulas e também levar os alunos a viajarem no conhecimento dessas novas descobertas. Também pude aprender bastante com uso delas, pois sempre ao assistir a um vídeo no youtube ou em qualquer outro site ficava sempre imaginado o quanto era difícil produzir, editar, postar, enfim todo o seu processo até chegar lá na nossa tela, mas aí com o conhecimento agente vê que não é nenhum bicho de sete cabeças e derrepente eu vi meu vídeo ali no Youtube. Sinceramente, essas mídias só nos fortalece. Paula Alves! Postado por Bidjp às 14:22 0 comentários Enviar por e-mail BlogThis! Compartilhar no Twitter Compartilhar no Facebook Compartilhar no orkut Compartilhar no Google Buzz Marcadores: Paula Alves Comentário da Aula Título: Era uma vez.... caixas de histórias que cantam e encantam! A aula da Professora Maria José Campos Ferreira nos mostra um meio de contar histórias de uma forma divertida, onde ela faz com que o educando participe da história contada e interaja produzindo a sua
  • 75.
    própria história etambém confeccionando as caixas de histórias. Paula Alves da Silva. Postado por Bidjp às 13:46 0 comentários Enviar por e-mail BlogThis! Compartilhar no Twitter Compartilhar no Facebook Compartilhar no orkut Compartilhar no Google Buzz Marcadores: Paula Alves quarta-feira, 20 de julho de 2011 Comentário da aula de Simone Alencastre Simone de Alencastre Rodrigues, a aula tem como conteúdo leitura com textos bem escritos A aula elaborada por Simone Alencastre motiva o aluno a ler e escrever melhor, encaminhando o mesmo a ser leitor e escritor logo em sua face inicial, e também é uma aula motivadora despertando no alunado o interesse de reescrever textos respeitando as características do gênero e do autor. Derivalda Felipe Postado por Bidjp às 18:23 0 comentários Enviar por e-mail BlogThis! Compartilhar no Twitter Compartilhar no Facebook Compartilhar no orkut Compartilhar no Google Buzz Relato de uma experiência do uso da mídia na educação
  • 76.
    Ao relatar estaexperiência que tive com a mídia em sala de aula posso focalizar que foi extremamente relevante e significativa, pois, pude notar durante a mesma a curiosidade discente, antes de começar a exposição os mesmos me perguntavam o que seria mostrado nos slides, na maneira que eles iam vendo os slides com imagens de sua cidade iam lembrando que já esteve naquele lugar, dispertando assim a valorização de seu ambiente de convívio. Sendo assim, trabalhar com mídias é muito importante na prática docente. Ivonaldo Postado por Bidjp às 14:04 0 comentários Enviar por e-mail BlogThis! Compartilhar no Twitter Compartilhar no Facebook Compartilhar no orkut Compartilhar no Google Buzz comentário de uma aula do portal do professor de: Ivonaldo No Portal do Professor comentei uma aula de: Simone de Alencastre Rodrigues , a referida aula era sobre RECICLAGEM – UM TEMA MULTIDISCIPLINAR O plano de aula da Simone é bem coerente, pois, busca dispertar nos discentes a importância da reciclagem, a mesma antes de introduzir uma atividade valoriza antes o conhecimento prévio discente algo de extrema importância em qualquer conteúdo ministrado. Postado por Bidjp às 13:49 0 comentários Enviar por e-mail BlogThis! Compartilhar no Twitter Compartilhar no Facebook Compartilhar no orkut Compartilhar no Google Buzz segunda-feira, 18 de julho de 2011
  • 77.
    Postado por Bidjpàs 05:17 0 comentários Enviar por e-mail BlogThis! Compartilhar no Twitter Compartilhar no Facebook Compartilhar no orkut Compartilhar no Google Buzz Postagens mais antigas Início Assinar: Postagens (Atom) Seguidores Arquivo do blog  Julho (7)  Junho (2) Quem sou eu Bidjp Somos Professores que buscamos conhecimentos para levar aos nossos educandos melhor desenvolvimento em suas atividades em sala e no seu e nosso cotidiano.Acreditamos em um futuro melhor e inovador!
  • 78.
    Visualizar meu perfilcompleto PROINFO INTEGRADO NTE – NÚCLEO DE TECNOLOGIA EDUCACIONAL CURSO TECNOLOGIA NA EDUCAÇÃO: ENSINANDO E APRENDENDO COM AS TICS (Tecnologia da Informação e Comunicação) SECRETERIA MUNICIPAL DE EDUCAÇÃO – DONA INÊS/PB TURMA: 100 HORAS. PROFISSIONAIS CURSISTAS: 1ª e 2ª FASES DO ENS. FUND. TUTORA/EMAIL: IZABEL CRISTINA COSTA DE ARAÚJO RODRIGUES/ izabel.eproinfo@gmail.com ID DA TURMA: 19.834. PERÍODO: 08/04/2011 ATÉ 08/08/2011. EQUIPE: CARLA PRISCILA ALVES DA SILVA PAULA ALVES DA SILVA DATA: 02/06/2011. ATIVIDADE Nº: 2.6 TEMA: Planejando uma atividade com hipertexto ou Internet Plano de Aula Objetivo: Enriquecer o conhecimento dos alunos com relação as festas e costumes juninos. Conteúdos: Leituras de textos e apresentação de slide. Procedimentos Didáticos:
  • 79.
    Apresentação de slidemostrando o significado das festas juninas; Perguntar aos educandos o que eles entendem quando se fala de festa junina; Quais os costumes praticados por sua família no período junino; Pedir para que realizem uma pesquisa através da internet, buscando assim mais conhecimento; Ler e interpretar o texto: Por causa de um balão. Recursos: Textos e imagens impressas; Papel ofício; Internet; Impressora; Hipertexto; Datashow; Hiperlink. Avaliação: Será feita através do desempenho, participação e execução das atividades propostas. Referências: http://vida-vivendocomarte.blogspot.com/2010/05/texto-e- interpretacao-juninos-2.html http://www.e-proinfo.mec.gov.br
  • 80.
    PROINFO INTEGRADO NTE – NÚCLEO DE TECNOLOGIA EDUCACIONAL CURSO TECNOLOGIA NA EDUCAÇÃO: ENSINANDO E APRENDENDO COM AS TICS (Tecnologia da Informação e Comunicação) SECRETERIA MUNICIPAL DE EDUCAÇÃO – DONA INÊS/PB TURMA: 100 HORAS. PROFISSIONAIS CURSISTAS: 1ª e 2ª FASES DO ENS. FUND. TUTORA/EMAIL: IZABEL CRISTINA COSTA DE ARAÚJO RODRIGUES/ izabel.eproinfo@gmail.com ID DA TURMA: 19.834. PERÍODO: 08/04/2011 ATÉ 08/08/2011. DATA: 25/07/2011 ATIVIDADE: 4.1 CURSISTAS: CARLA PRISCILA ALVES DA SILVA IVONALDO MATIAS DE RAÚJO DERIVALDA FELIPE DE ARAÚJO PAULA ALVES DA SILVA MEU VÍDEO –Atividade 4.1 Dia de chuva http://www.youtube.com/watch?v=t8zJ1qOxqCs
  • 81.
    CARLA PRISCILA ALVESDA SILVA PROINFO INTEGRADO NTE – NÚCLEO DE TECNOLOGIA EDUCACIONAL CURSO TECNOLOGIA NA EDUCAÇÃO: ENSINANDO E APRENDENDO COM AS TICS (Tecnologia da Informação e Comunicação) SECRETARIA MUNICIPAL DE EDUCAÇÃO – DONA INÊS/PB TURMA: 100 HORAS PROFISSIONAIS CURSISTAS: 1ª e 2ª FASES DO ENS. FUND. TUTORA/EMAIL: IZABEL CRISTINA COSTA DE ARAÚJO RODRIGUES/ izabel.eproinfo@gmail.com ID DA TURMA: 19.834.PERÍODO: 08/04/2011 ATÉ 08/08/2011 CURSISTA: Carla Priscila Alves da Silva DATA: 03/07/2011 ATIVIDADE Nº: 1.4 Tema: Tecnologia na sociedade, na vida e na escola. Tecnologias existentes nas escolas da 1ª fase do ensino fundamental da Zona Urbana do município de Dona Inês-PB CRECHE E PRÉ-ESCOLA MUNICIPAL MARIA EUNICE As mídias existentes na creche atualmente são: (tv, dvd, microfone, caixa amplificada, mídias impressas, impressora, máquina fotográfica e computador).
  • 82.
    ESCOLA MUNICIPAL DEENSINO FUNDAMENTAL GOVERNADOR ANTONIO MARIZ Existe atualmente na escola: mimeógrafo, textos impressos, caixa amplificada, microfone, um computador, vídeos diversos e livros didáticos. ESCOLA MUNICIPAL MUNDO ENCANTADO DA CRIANÇA Na Escola Municipal Mundo Encantado da Criança atualmente existe: Televisor; aparelho de DVD; caixa amplificada; microfone; computador; internet; quadro branco; impressora; mimeógrafo. ESCOLA MUNICIPAL PROFESSORA LUQUINHA Na escola existe hoje: tv, dvd, microssystem, caixa amplificada, note book, computador, data show, impressora multifuncional, câmera digital, mimeógrafo, microfone, jogos , educativos. Em todas essas escolas as tecnologias são utilizadas no cotidiano escolar, na organização de eventos, na pratica pedagógica, entre outros. REFERÊNCIAS: Tecnologias existentes na minha escola/Miriam do Espirito Santo; Tecnologias existentes na minha escola/Ângela Maria Golveia; Tecnologias existentes na minha escola/Eliane Rodrigues de Sena; Tecnologias existentes na minha escola/Maria Dapaz Teixeira.
  • 83.
    PROINFO INTEGRADO NTE – NÚCLEO DE TECNOLOGIA EDUCACIONAL CURSO TECNOLOGIA NA EDUCAÇÃO: ENSINANDO E APRENDENDO COM AS TICS (Tecnologia da Informação e Comunicação) SECRETARIA MUNICIPAL DE EDUCAÇÃO – DONA INÊS/PB TURMA: 100 HORAS PROFISSIONAIS CURSISTAS: 1ª e 2ª FASES DO ENS. FUND. TUTORA/EMAIL: IZABEL CRISTINA COSTA DE ARAÚJO RODRIGUES/ izabel.eproinfo@gmail.com ID DA TURMA: 19.834.PERÍODO: 08/04/2011 ATÉ 08/08/2011 CURSISTA: Carla Priscila Alves da Silva DATA: 12/05/2011 ATIVIDADE Nº: 1.5 TEMA: Mapa conceitual REFERÊNCIAS:
  • 84.
  • 85.
    PROINFO INTEGRADO NTE – NÚCLEO DE TECNOLOGIA EDUCACIONAL CURSO TECNOLOGIA NA EDUCAÇÃO: ENSINANDO E APRENDENDO COM AS TICS (Tecnologia da Informação e Comunicação) SECRETERIA MUNICIPAL DE EDUCAÇÃO – DONA INÊS/PB TURMA: 100 HORAS. PROFISSIONAIS CURSISTAS: 1ª e 2ª FASES DO ENS. FUND. TUTORA/EMAIL: IZABEL CRISTINA COSTA DE ARAÚJO RODRIGUES/ izabel.eproinfo@gmail.com ID DA TURMA: 19.834. PERÍODO: 08/04/2011 ATÉ 08/08/2011. DATA: 15/06/2011 ATIVIDADE: 2.4 CURSISTAS: Carla Priscila Alves da Silva Paula Alves da Silva ATIVIDADE 2.4 Dona Inês/PB Maio 2011
  • 86.
    PROINFO INTEGRADO NTE – NÚCLEO DE TECNOLOGIA EDUCACIONAL CURSO TECNOLOGIA NA EDUCAÇÃO: ENSINANDO E APRENDENDO COM AS TICS (Tecnologia da Informação e Comunicação) SECRETERIA MUNICIPAL DE EDUCAÇÃO – DONA INÊS/PB TURMA: 100 HORAS. PROFISSIONAIS CURSISTAS: 1ª e 2ª FASES DO ENS. FUND. TUTORA/EMAIL: IZABEL CRISTINA COSTA DE ARAÚJO RODRIGUES/ izabel.eproinfo@gmail.com ID DA TURMA: 19.834. PERÍODO: 08/04/2011 ATÉ 08/08/2011. DATA: 15/06/2011 ATIVIDADE: 2.4 CURSISTAS: Carla Priscila Alves da Silva Paula Alves da Silva ATIVIDADE 2.4
  • 87.
    ATIVIDADE 2.4 Trabalho apresentado pelas alunas Carla Priscila Alves da Silva e Paula Alves da Silva a tutora Isabel Cristina Costa de Araújo Rodrigues do Curso E-proinfo como requisito para obtenção dos critérios do referido curso. Dona Inês/PB Maio 2011
  • 88.
    SUMÁRIO 1. Introdução 2. Tecnologiasexistentes e como são utilizadas 3. Escola Municipal Professora Luquinha 4. Escola Municipal de Ensino Fundamental Senador Humberto Lucena 5. Considerações Finais 6. Referências 7. Anexos
  • 89.
    1 - INTRODUÇÃO O presente trabalho está sendo desenvolvido com a finalidade de conhecermos melhor os trabalhos e opiniões de alguns colegas postados na biblioteca do eproinfo. É de total importância lembrar-nos que as tecnologias são fundamentais para que possamos tornar nossas praticas mais significativas. E através deste trabalho iremos conhece as tecnologias existentes nas Escolas a seguir: Escola Municipal Professora Luquinha e Escola Municipal do Ensino Fundamental Senador Humberto Lucena.
  • 90.
    2- TECNOLOGIAS EXISTENTESE COMO SÃO UTILIZADAS Iremos citar adiante as tecnologias que cada escola e ser exposta possui e como são utilizadas no dia-dia escolar. 3-Escola Municipal Professora Luquinha Na escola segundo a professora Maria da Paz Texeira as Tecnologias existentes na mesma são: TV, DVD, microssistem, caixa amplificada, note book, computador, data show, impressora, câmera digital, mimeógrafo, microfone e jogos educativos, segundo os referidos recursos são utilizados com a finalidade de enriquecer e deixar lúdico o processo ensino- aprendizagem, também são utilizados nas apresentações, festejos de datas comemorativas e reuniões de pais e mestres . Sendo assim percebe-se que a possui vários meios e recursos para que se possa crescer e transformar o ensino em uma forma de aprendizagem prazerosa. 4-Escola Municipal do Ensino Fundamental Senador Humberto Lucena
  • 91.
    De acordo comJoseane Araújo Silva Azevedo professora da escola, a escola possui um acervo tecnológico considerável muito bom, pois a mesma é composta por laboratório de informática, data show, kit de TV e DVD, acesso a internet banda larga, aparelho de som, microfone, caixas amplificadas, rádio escolar, entre outros, segundo ela esses materiais são utilizados por todos trabalham na escola e precisam, utilizando em aulas, eventos, etc. Diante do exposto vale lembrar que cabe ao professor se adaptar e utilizar esses recursos, para assim melhorar no ensino. 6- CONSIDERAÇÕES FINAIS Ao refletir sobre a análise dos trabalhos pesquisados, percebemos que as escolas expostas possuem um numero muito significativo de recursos tecnológicos, tornando- as capazes de fazer com que o processo de ensino aprendizagem seja prazeroso e divertido, cabe agora a cada equipe escolar valorizar e utilizar esses recursos para que cada vez mais nossas escolas estejam aptas a atuar em meio a esse novo mundo.
  • 92.
    7- REFERÊNCIAS AZEVEDO, JoseaneAraújo Silva. Tecnologias existentes nas escolas. Curso do Proinfo Integrado. TEIXEIRA, Maria da Paz. Tecnologias existentes nas escolas. Curso do Proinfo Integrado. http://wwweproinfo.mec.gov.br.
  • 93.
  • 94.
    PROINFO INTEGRADO NTE – NÚCLEO DE TECNOLOGIA EDUCACIONAL CURSO TECNOLOGIA NA EDUCAÇÃO: ENSINANDO E APRENDENDO COM AS TICS (Tecnologia da Informação e Comunicação) SECRETERIA MUNICIPAL DE EDUCAÇÃO – DONA INÊS/PB TURMA: 100 HORAS. PROFISSIONAIS CURSISTAS: 1ª e 2ª FASES DO ENS. FUND. TUTORA/EMAIL: IZABEL CRISTINA COSTA DE ARAÚJO RODRIGUES/ izabel.eproinfo@gmail.com ID DA TURMA: 19.834. PERÍODO: 08/04/2011 ATÉ 08/08/2011. CURSISTA: JOSEANE ARAÚJO SILVA AZEVEDO. DATA: 18/04/2011 ATIVIDADE Nº: 1.4 TEMA: tecnologias existentes na escola Atividade 1.4_joseane Recursos tecnologicos existentes na Escola A escola da qual faço parte, possui um acervo tecnológico considerável, tendo em vista que disponibiliza de laboratório de informática, Datashow, kit de TV e DVD, acesso a internet banda larga, aparelhos de som, microfone, caixas amplificadas, rádio escolar. Todo esse material é utilizado por todos que ali trabalham, utilizando em aulas, eventos, e quando se tem a necessidade de usá-los. Referências bibliográficas: Escola Municipal de Ensino Fundamental Senador Humberto Lucena, Dona Inês/PB, maio de 2011. “Tecnologia na escola: criação de redes de conhecimento” de Maria Elizabeth B. de Almeida. http://portaldoprofessor.mec.gov.br/link.linkFilter.action?ufId=RJ&categoryId=6&start=0&limi t=12
  • 95.
    PROINFO INTEGRADO NTE – NÚCLEO DE TECNOLOGIA EDUCACIONAL CURSO TECNOLOGIA NA EDUCAÇÃO: ENSINANDO E APRENDENDO COM AS TICS (Tecnologia da Informação e Comunicação) SECRETERIA MUNICIPAL DE EDUCAÇÃO – DONA INÊS/PB TURMA: 100 HORAS. PROFISSIONAIS CURSISTAS: 1ª e 2ª FASES DO ENS. FUND. TUTORA/EMAIL: IZABEL CRISTINA COSTA DE ARAÚJO RODRIGUES/ izabel.eproinfo@gmail.com ID DA TURMA: 19.834. PERÍODO: 08/04/2011 ATÉ 08/08/2011. CURSISTA: Maria da Paz Teixeira DATA: 09/05/2011 ATIVIDADE Nº: 1.4 TEMA: TECNOLOGIAS EXISTENTES NA ESCOLA E A FORMA COMO AS MESMAS SÃO UTILIZADAS A Escola Municipal Professora Luquinha, situada à Zona urbana, no município de Dona Inês – PB, precisamente na Rua José Tomaz de Aquino, funciona em dois turnos (manhã e tarde), com 06 (seis) professores, atendendo uma clientela de 4º e 5º anos do Ensino Fundamental. Observemos na tabela abaixo as tics presentes na referida escola: TV DVD MICROSSYSTEM CAIXA AMPLIFICADA NOTE BOOK COMPUTADOR
  • 96.
    DATA SHOW IMPRESSORA CÂMERA DIGITAL MULTIFUNCIONAL MIMEÓGRAFO MICROFONE JOGOS EDUCATIVOS Esses recursos tecnológicos são utilizados no intuito de enriquecer o processo de ensino-aprendizagem, nas aulas, bem como nos encontros e apresentações com a comunidade escolar, entre outros momentos planejados pela escola. Porém, eu, particularmente, ainda não utilizo todos com a mesma eficiência, pois ainda estou me familiarizando com alguns deles. No entanto, estou buscando me aperfeiçoar nessa prática para poder melhor atender as expectativas do alunado e me sentir mais inserida nesse mundo tecnológico. REFERÊNCIAS: Escola Municipal Professora Luquinha.
  • 97.
    PROINFO INTEGRADO NTE – NÚCLEO DE TECNOLOGIA EDUCACIONAL CURSO TECNOLOGIA NA EDUCAÇÃO: ENSINANDO E APRENDENDO COM AS TICS (Tecnologia da Informação e Comunicação) SECRETERIA MUNICIPAL DE EDUCAÇÃO – DONA INÊS/PB TURMA: 100 HORAS. PROFISSIONAIS CURSISTAS: 1ª e 2ª FASES DO ENS. FUND. TUTORA/EMAIL: IZABEL CRISTINA COSTA DE ARAÚJO RODRIGUES/ izabel.eproinfo@gmail.com ID DA TURMA: 19.834. PERÍODO: 08/04/2011 ATÉ 08/08/2011. ATIVIDADE: 4.2 DATA: 27/07/2011 CURSISTA: CARLA PRISCILA ALVES DA SILVA PORTAL DO PROFESSOR Sabe-se que o portal do professor é um espaço de muitíssima importância á todos nós professores, pois nele encontramos conteúdos de extrema relevância para o processo de aprendizagem, o portal nos traz inúmeras experiências, onde podemos compartilhar com colegas das áreas em comum e partilhar conhecimentos. O portal é uma ferramenta de pesquisa e estudo que nos auxilia na pratica pedagógica do cotidiano escolar, encontramos lá modelos de plano de aula, sugestões de como trabalhar melhor um tema, etc. assim o portal torna-se ao educador uma base de consulta que irá sempre estar presente no dia a dia de nossa profissão. REFERÊNCIAS http://portaldoprofessor.mec.gov.br/espacoDaAula.htm
  • 98.
    PROINFO INTEGRADO NTE – NÚCLEO DE TECNOLOGIA EDUCACIONAL CURSO TECNOLOGIA NA EDUCAÇÃO: ENSINANDO E APRENDENDO COM AS TICS (Tecnologia da Informação e Comunicação) SECRETERIA MUNICIPAL DE EDUCAÇÃO – DONA INÊS/PB TURMA: 100 HORAS. PROFISSIONAIS CURSISTAS: 1ª e 2ª FASES DO ENS. FUND. TUTORA/EMAIL: IZABEL CRISTINA COSTA DE ARAÚJO RODRIGUES/ izabel.eproinfo@gmail.com ID DA TURMA: 19.834. PERÍODO: 08/04/2011 ATÉ 08/08/2011. CURSISTA: CARLA PISCILA ALVES DA SILVA DATA: 27/07/2011 ATIVIDADE Nº: 2.3 TEMA: “O QUE É HIPERTEXTO?” NAVEGANDO EM BUSCA DO CONCEITO DE HIPERTEXTO O QUE É HIPERTEXTO? De acordo com pesquisas realizadas sobre o tema hipertexto é um texto em formato digital, no qual são agregados a um texto, imagens, sons cujo o acesso se dar por hyperlinks que se encontram dentro do próprio texto, ou seja é um texto que nos dá a possibilidade de alcançar novos conhecimentos através dos links que ele possui, e se expande na medida em que vamos clicando sobre os links e descobrindo novos caminhos que tornam o texto mais interessante, pois podem estar em formato tanto de gráficos, vídeos e áudios, como também de outros textos. REFERÊNCIAS: http://pt.wikipedia.org/wiki/Hipertexto http://www.nahipermidia.com/blog/?p=42
  • 99.
    PROINFO INTEGRADO NTE – NÚCLEO DE TECNOLOGIA EDUCACIONAL CURSO TECNOLOGIA NA EDUCAÇÃO: ENSINANDO E APRENDENDO COM AS TICS (Tecnologia da Informação e Comunicação) SECRETERIA MUNICIPAL DE EDUCAÇÃO – DONA INÊS/PB TURMA: 100 HORAS. PROFISSIONAIS CURSISTAS: 1ª e 2ª FASES DO ENS. FUND. TUTORA/EMAIL: IZABEL CRISTINA COSTA DE ARAÚJO RODRIGUES/ izabel.eproinfo@gmail.com ID DA TURMA: 19.834.PERÍODO: 08/04/2011 ATÉ 08/08/2011. Cursista: CARLA PRISCILA AlVES DA SILVA QUEM SOU EU COMO PROFESSOR E APRENDIZ Sou Carla Priscila Alves da Silva, sempre trabalhei como professora, mas atualmente estou na supervisão escolar, gosto muito do âmbito educacional, pois lidamos com pessoas e pensamentos diferentes a todo instante, por isso adquirimos experiências bastante diversificadas. A escola de Hoje não detém mais o conhecimento ela apenas o incentiva e orienta fazendo com que cada educando construa o seu próprio saber. Acredito ser eu uma professora aprendiz no momento em que busco passar o que sei e valorizo cada saber dos meus alunos, retirando pra vida profissional as experiências adquiridas no convivo escolar. Ser aprendiz é sempre buscar mais e mais,é não se deter aos conhecimentos que se possui, é trocar experiências, aprendizados, buscar sempre se reciclar e ter a consciência de que se pode crescer e melhorar.
  • 100.
    Referencias: Ana Rita Martins e Anderson Moço, O novo perfil do professor,pg.47.Revista Nova Escola-Ano:XV. N° 236. Outubro de 2010. Foruns Educação e tecnologia Diante do exposto pelo Professor Dr. Ladislau Dowbor vejo que o papel da escola deve ser repensado no sentido de produção de conhecimento,pois em grande parte das escolas as tecnologias digitais sao utilizadas como meios banais de aulas, e não são explorados como realmente devem. todos não podemos esquecer que as TICs trazem a ampliação das possibilidades de produzir o saber, divulgá-lo e compartilhá-lo. Inserir-se em um mundo de informação não quer dizer apenas ter acesso às informatizações, mas principalmente saber utilizar essa tecnologia para a busca e a seleção de informações que permitam a cada ser resolver os problemas do cotidiano, compreender o mundo e atuar na transformação de seu contexto. Wikidicionario Através da navegação no wikidicionario pude vivenciar uma experiência importantíssima adquiri pra mim inúmeros conhecimentos. Pude também perceber que por ser um Dicionário de conteúdo aberto onde qualquer pessoa pode contribuir, nele encontramos diversas culturas e conhecimentos variados sobre as várias partes do mundo. Contextualizando a mudança: teoria a pratica
  • 101.
    Na realidade atualser professor não é somente lidar com o conhecimento, mas com a tecnologia e com a complexidade social. Cabe a nós conhecermos melhor o universo dos nossos alunos, debatendo e incentivando o dialogo, é preciso inovar em nossas aulas trazendo para elas o uso de recursos tecnológicos (livros digitais, CDs, DVDs, jogos educativos dos diversos, etc.) atividade lúdicas, jogos educativos etc, essas estratégias juntamente com o diálogo motivam a aprendizagem, além de faze com que haja a participação ativa do aluno nas atividades desenvolvidas em sala. Carla Priscila e Paula Alves
  • 102.
    DERIVALDA FELIPE DEARAUJO ATIVIDADES DA BIBLIOTECA DERIVALDA PROINFO INTEGRADO NTE – NÚCLEO DE TECNOLOGIA EDUCACIONAL CURSO TECNOLOGIA NA EDUCAÇÃO: ENSINANDO E APRENDENDO COM AS TICS (Tecnologia da Informação e Comunicação) SECRETERIA MUNICIPAL DE EDUCAÇÃO – DONA INÊS/PB TURMA: 100 HORAS. PROFISSIONAIS CURSISTAS: 1ª e 2ª FASES DO ENS. FUND. TUTORA/EMAIL: IZABEL CRISTINA COSTA DE ARAÚJO RODRIGUES/ izabel.eproinfo@gmail.com ID DA TURMA: 19.834. PERÍODO: 08/04/2011 ATÉ 08/08/2011. Atividade1.1_IvonaldoMatias_DerivaldaFelipe REFLEXÕES INICIAIS Nós educadores devemos preparar nossos alunos para serem cidadãos críticos capazes de construir sua própria história. Em hipótese alguma devemos fazer de nossos alunos cidadãos passivos incapazes de enxergar além das verdades prontas, os mesmos têm que ter a curiosidade e autonomia de correr atrás das informações sabendo selecioná-las. Com as mudanças tecnológicas e científicas que estamos presenciando, não podemos imaginar quais os conhecimentos específicos que os nossos alunos precisam possuir para enfrentar os desafios que irão presenciar ao longo de sua vida. Entretanto, podemos sim fazer de nossos alunos futuros cidadãos: flexíveis e autônomos, se tornando assim pessoas capazes de submeter às novas demandas de aprendizagem. Devemos levar em consideração para que isso aconteça às competências: para aquisição de informação, para interpretação de informação, para análise de informação, para a compreensão da informação e para a comunicação da informação.
  • 103.
    Portanto, se queremosreformular a maneira de aprender dos alunos, nós professores temos também de mudar nossas metodologias de ensino, sendo necessário um novo perfil de aluno e de professor. Referências Bibliográficas MONERO, C.; POZO, J. I. Em qué siglo vive La escuela?: El reto de La nueva cultura educativa. Cuadernos de Pedagogía, n.298, p.50-55, 2001. PROINFO INTEGRADO NTE – NÚCLEO DE TECNOLOGIA EDUCACIONAL CURSO TECNOLOGIA NA EDUCAÇÃO: ENSINANDO E APRENDENDO COM AS TICS (Tecnologia da Informação e Comunicação) SECRETERIA MUNICIPAL DE EDUCAÇÃO – DONA INÊS/PB TURMA: 100 HORAS. PROFISSIONAIS CURSISTAS: 1ª e 2ª FASES DO ENS. FUND. TUTORA/EMAIL: IZABEL CRISTINA COSTA DE ARAÚJO RODRIGUES/ izabel.eproinfo@gmail.com ID DA TURMA: 19.834. PERÍODO: 08/04/2011 ATÉ 08/08/2011. DATA: 15/05/2011 ATIVIDADE: 1.5 CURSISTA: DERIVALDA FELIPE DE ARAÚJO MAPA CONCEITUAL EDUCADOR EM PROCESSO DE APRENDIZAGEM
  • 104.
    NOVOS IDÉIAS MOTIVAÇÃO ESTÍMULO CONHECIMENTOS DESENVOLVIMENTO DAS HABILIDADES E APRENDIZADO COMPETÊNCIAS COM RELAÇÃO ÁS TECNOLOGIAS BUSCA PERSISTÊNCIA PACIÊNCIA PESQUISA SABEDORIA INOVAÇÃO DESAFIO MÉTODOS SIGNIFICATIVOS
  • 105.
    WEBGRAFIA http://www.proinfo.mec.gov.br PROINFO INTEGRADO NTE – NÚCLEO DE TECNOLOGIA EDUCACIONAL CURSO TECNOLOGIA NA EDUCAÇÃO: ENSINANDO E APRENDENDO COM AS TICS (Tecnologia da Informação e Comunicação) SECRETERIA MUNICIPAL DE EDUCAÇÃO – DONA INÊS/PB TURMA: 100 HORAS. PROFISSIONAIS CURSISTAS: 1ª e 2ª FASES DO ENS. FUND. TUTORA/EMAIL: IZABEL CRISTINA COSTA DE ARAÚJO RODRIGUES/ izabel.eproinfo@gmail.com ID DA TURMA: 19.834. PERÍODO: 08/04/2011 ATÉ 08/08/2011 CURSISTAS: IVONALDO MATIAS DE ARAÚJO, DERIVALDA FELIPE DE ARAÚJO, PAULA ALVES DA SILVA E CARLA PRISCILA ALVES DA SILVA DATA: 16/05/2011 ATIVIDADE Nº: 1.6 TEMA: PROJETO DE APRENDIZAGEM
  • 106.
    TURMA: 1º e2º ano do Ensino Fundamental ANO: 2011 ÁREA DE TRABALHO: História CONTEÚDO: A História do Município de Dona Inês/PB OBJETIVO GERAL: Contribuir para a valorização da história do município, estabelecendo uma relação com o passado e o presente, levando os alunos a compreender a evolução histórica do seu município de convívio. OBJETIVOS ESPECÍFICOS: - Instruir alunos para que sejam capazes de contar a história de seu município; - Preparar alunos para o resgate dos valores históricos do município; - Capacitar alunos para a divulgação da história do município; - Criar possibilidades para que os alunos participem das festas tradicionais do município. - Levar alunos para conhecer o ponto onde começou toda história. METODOLOGIA:
  • 107.
    É importante salientarque a própria metodologia de projetos está contemplada nos PCNs, dando ênfase as competências e habilidades dos alunos. Metodologias que iremos utilizar: - Diálogo informal; - Aula expositiva; - Exposição de vídeo que relate a história do município; - Construção de maquete do município; - Visitar o local onde aconteceu o enredo da história do município; - Confeccionar panfletos para que os alunos divulguem a história do município; - Desenvolver uma aula onde os alunos relatem o que aprendeu da história do município para toda a comunidade escolar, utilizando microfone, caixa amplificada, TV e aparelho de DVD; - Exposição de imagens da cidade e seus respectivos lugares históricos. MÍDIAS UTILIZADAS: - Vídeos; - Maquete; - Microfone; - Caixa amplificada; - TV e aparelho de DVD; - Impressora;
  • 108.
    - Internet; - Atividadesimpressas. AVALIAÇÃO: Através da observação do comportamento discente irei avaliar se o mesmo desenvolveu as competências e habilidades, descobrindo assim o quanto cada um alcançou dos objetivos de aprendizagem a que propôs naquele determinado período. CONSIDERAÇÕES FINAIS Contudo, com a metodologia de projeto implantado nas escolas, a educação deixa de ser centrada em conteúdos disciplinares e passa a ser centrada no desenvolvimento de competências e habilidades discentes, possibilitando uma educação não centrada no ensino e sim centrada na aprendizagem. A educação deixa de ser centrada no professor e passa a ser centrada no aluno, deixando de ser algo passivo para o aluno e passa a ser algo que ele ativamente participa. REFERÊNCIAS: Parâmetros Curriculares Nacionais: 3º e 4º ciclos: temas transversais/Secretária de Educação Fundamental. Brasília: MEC/SEF, 2001.
  • 109.
    http://www.escola2000.org.br/comunique/entrevistas/ver_ent.aspx?id=10 http://eproinfo.mec.gov.br http://portaldoprofessor.mec.gov.br PROINFO INTEGRADO NTE – NÚCLEO DE TECNOLOGIA EDUCACIONAL CURSO TECNOLOGIA NA EDUCAÇÃO: ENSINANDO E APRENDENDO COM AS TICS (Tecnologia da Informação e Comunicação) SECRETERIA MUNICIPAL DE EDUCAÇÃO – DONA INÊS/PB TURMA: 100 HORAS. PROFISSIONAIS CURSISTAS: 1ª e 2ª FASES DO ENS. FUND. TUTORA/EMAIL: IZABEL CRISTINA COSTA DE ARAÚJO RODRIGUES/ izabel.eproinfo@gmail.com ID DA TURMA: 19.834. PERÍODO: 08/04/2011 ATÉ 08/08/2011. Atividade1.2_IvonaldoMatias
  • 110.
    “Quem sou comoprofessor e aprendiz?” Nos dias de hoje nós professores temos que se adequar as novas realidades sociais e tentar se inserir no contexto das novas tecnologias para que com isso possamos transmitir para nossos alunos o que mais necessitam na área do conhecimento. Ser professor hoje é respeitar o conhecimento prévio dos discentes, pois, os mesmos já trazem consigo o que aprendeu no seu convívio social. Como professor e aprendiz busco me adequar as necessidades dos meus alunos, levando-os a ter um pensamento crítico às temáticas ministradas, evidentemente respeitando o ritmo próprio de cada um, pois, sempre existe aqueles que pegam mais rápido as explicações e outros precisam de mais explanação do conteúdo. Contudo, devemos nos conscientizar e fazer de nossas aulas algo prazeroso para nossos alunos, motivando-os sempre a querer aprender para que possam futuramente ter um vida digna. http://portaldoprofessor.mec.gov.br/noticias.html?idEdicao=2&idCategoria=8 PROINFO INTEGRADO NTE – NÚCLEO DE TECNOLOGIA EDUCACIONAL CURSO TECNOLOGIA NA EDUCAÇÃO: ENSINANDO E APRENDENDO COM AS TICS (TECNOLOGIA DA INFORMAÇÃO E COMUNICAÇÃO) SECRETERIA MUNICIPAL DE EDUCAÇÃO – DONA INÊS/PB
  • 111.
    TURMA: 100 HORAS. PROFISSIONAIS CURSISTAS: 1ª E 2ª FASES DO ENS. FUND. TUTORA/EMAIL: IZABEL CRISTINA COSTA DE ARAÚJO RODRIGUES/ IZABEL.EPROINFO@GMAIL.COM ID DA TURMA: 19.834.PERÍODO: 08/04/2011 ATÉ 08/2011 CURSISTA: DERIVALDA FELIPE DE ARAÚJO ATIVIDADE: 2.2 DATA: 03/06/2011 COISAS IMPORTANTES E SIGNIFICATIVAS Ao me deparar na página da Wikipédia, pude perceber o vasto número de hipertexto espalhado por toda página, nos facilitando o acesso às informações, enriquecendo nossos conhecimentos sobre hipertexto. Descobrindo como o mesmo surgiu e como está sendo utilizado na área da educação, sendo um facilitador para uma melhor aprendizagem. O hipertexto nos dar a oportunidade de descobrirmos através de cliques um número considerável de informações. Portanto, a Wikipédia nos fornece muitas informações em forma de hiperlinks, resumido em poucas páginas uma grande quantidade de textos.
  • 112.
    REFERÊNCIAS http://pt.wikipedia.org/wiki/Hipertexto PROINFO INTEGRADO NTE – NÚCLEO DE TECNOLOGIA EDUCACIONAL CURSO TECNOLOGIA NA EDUCAÇÃO: ENSINANDO E APRENDENDO COM AS TICS (TECNOLOGIA DA INFORMAÇÃO E COMUNICAÇÃO) SECRETERIA MUNICIPAL DE EDUCAÇÃO – DONA INÊS/PB TURMA: 100 HORAS. PROFISSIONAIS CURSISTAS: 1ª E 2ª FASES DO ENS. FUND. TUTORA/EMAIL: IZABEL CRISTINA COSTA DE ARAÚJO RODRIGUES/ IZABEL.EPROINFO@GMAIL.COM ID DA TURMA: 19.834.PERÍODO: 08/04/2011 ATÉ 08/2011 CURSISTA: DERIVALDA FELIPE DE ARAÚJO ATIVDADE: 2.3 DATA: 29/05/2011 O que é hipertexto?
  • 113.
    O hipertexto estárelacionado aos avanços tecnológicos, sendo usado para indicar um texto em forma digital, formados por blocos de informações palavras, imagens, sons, que acessamos através de referências específicas denominadas hiperlinks ou links, que ocorrem de forma de termos destacado em um texto principal, ícones, gráficos, também tem a função de interconectar vários conjuntos de informações. Contudo, o hipertexto é um gênero digital que tem nova forma de construção no sentido de uma visão geral, facilitando o acesso de informações rápidas. Referências http://eproinfo.mec.gov.br/ http://www.google.com.br/ PROINFO INTEGRADO NTE – NÚCLEO DE TECNOLOGIA EDUCACIONAL CURSO TECNOLOGIA NA EDUCAÇÃO: ENSINANDO E APRENDENDO COM AS TICS (Tecnologia da Informação e Comunicação) SECRETERIA MUNICIPAL DE EDUCAÇÃO – DONA INÊS/PB TURMA: 100 HORAS. PROFISSIONAIS CURSISTAS: 1ª e 2ª FASES DO ENS. FUND.
  • 114.
    TUTORA/EMAIL: IZABEL CRISTINACOSTA DE ARAÚJO RODRIGUES/ izabel.eproinfo@gmail.com ID DA TURMA: 19.834. PERÍODO: 08/04/2011 ATÉ 08/08/2011. DATA: 30/05/2011 ATIVIDADE: 2.4 CURSISTAS: IVONALDO MATIAS DE RAÚJO DERIVALDA FELIPE DE ARAÚJO FRANCIVALDA ACELINO ARAÚJO PAULA FRACINETE DA COSTA MOREIRA ATIVIDADE 2.4 Dona Inês/PB Maio 2011 PROINFO INTEGRADO NTE – NÚCLEO DE TECNOLOGIA EDUCACIONAL CURSO TECNOLOGIA NA EDUCAÇÃO: ENSINANDO E APRENDENDO COM AS TICS (Tecnologia da Informação e Comunicação) SECRETERIA MUNICIPAL DE EDUCAÇÃO – DONA INÊS/PB
  • 115.
    TURMA: 100 HORAS. PROFISSIONAIS CURSISTAS: 1ª e 2ª FASES DO ENS. FUND. TUTORA/EMAIL: IZABEL CRISTINA COSTA DE ARAÚJO RODRIGUES/ izabel.eproinfo@gmail.com ID DA TURMA: 19.834. PERÍODO: 08/04/2011 ATÉ 08/08/2011. DATA: 30/05/2011 ATIVIDADE: 2.4 CURSISTAS: IVONALDO MATIAS DE RAÚJO DERIVALDA FELIPE DE ARAÚJO FRANCIVALDA ACELINO ARAÚJO PAULA FRACINETE DA COSTA MOREIRA ATIVIDADE 2.4 Trabalho apresentado pelos alunos Ivonaldo Matias de Araújo, Derivalda Felipe de Araújo, Francivalda Acelino Araújo e Paula Fracinete de Costa Moreira ao tutor (a) Isabel Cristina Costa de Araújo Rodrigues do Curso E-proinfo como requisito para obtenção dos critérios do referido curso. Dona Inês/PB Maio 2011 SUMÁRIO 1. Introdução 2. Tecnologias existentes e como são utilizadas 3. Escola Municipal Professora Luquinha
  • 116.
    4. Escola MunicipalProfessora Ana Lúcia da Silva Fernandes 5. Escola Municipal de Ensino Fundamental Senador Humberto Lucena 6. Considerações Finais 7. Referências 8. Anexos
  • 117.
    1 - INTRODUÇÃO O presente trabalho está sendo desenvolvido minuciosamente no intuito de conhecermos e comentarmos alguns trabalhos postados na biblioteca pelos colegas de turma. É importante salientar que as tecnologias são de fundamental importância para fazermos de nossas aulas mais significativas, visando isso ficamos curiosos em saber quais são as tecnologias existentes nas outras escolas e como as mesmas são utilizadas. No referido trabalho iremos conhecer as tecnologias existentes e como são utilizadas das escolas: Escola Municipal Professora Luquinha, Escola Municipal Professora Ana Lúcia da Silva Fernandes e da Escola Municipal do Ensino Fundamental Senador Humberto Lucena.
  • 118.
    2- TECNOLOGIAS EXISTENTESE COMO SÃO UTILIZADAS Estamos vivendo em uma realidade que cada vez mais nos coloca diante de um novo desafio o qual temos que enfrentar para não ficarmos para trás e acompanharmos os avanços tecnológicos que de certa forma estão sendo necessários para uma boa atuação na área da educação. Será que as escolas já têm os recursos tecnológicos necessários para uma educação de qualidade? Foi visando esta temática que tivemos a curiosidade de investigarmos alguns trabalhos dos colegas para sabermos a realidade de cada uma, com relação as novas tecnologias e como as mesmas estão sendo utilizadas. 3-Escola Municipal Professora Luquinha Na referida escola segundo Maria da Paz Texeira as TICS presentes na mesma são: TV, DVD, microssistem, caixa amplificada, note book, computador, data show, impressora, câmera digital, mimeógrafo, microfone e jogos educativos, acrescenta ainda que esses recursos tecnológicos são utilizados no intuito de enriquecer o processo de ensino- aprendizagem nas aulas, bem como nos encontros e apresentações com a comunidade escolar entre outros momentos planejados pela escola.
  • 119.
    Percebemos que areferida escola está bem equipada com relação às novas tecnologias, estando com todas as ferramentas para crescer no ensino- aprendizagem. 4 -Escola Municipal Professora Ana Lúcia de silva Fernandes A escola segundo a professora Joelma Ferreira dos Santos disponibiliza destas tecnologias: laboratório de informática, impressora, microfone, fantoches, livros paradidáticos, dicionários e álbum de cartazes, enfatiza ainda que esses recursos são utilizados de acordo com a aula a ser ministrada com base em um planejamento objeto coerente com o conteúdo a ser trabalhado. Ao analisarmos os recursos presentes na referida escola percebemos que a mesma está um pouco escassa com relação aos recursos tecnológicos fazendo- se necessários mais alguns como por exemplo: microfone, caixa amplificada, TV, aparelho de DVD e etc. Apesar de tudo os recursos que fazem parte da escola estão sendo bem utilizados pela professora. 5-Escola Municipal do Ensino Fundamental Senador Humberto Lucena A professora da referida escola Joseane Araújo Silva Azevedo afirma que a escola possui um acervo tecnológico considerável, tendo em vista que disponibiliza de laboratório de informática, data show, kit de TV e DVD, acesso a internet banda larga, aparelho de som, microfone, caixas amplificadas, rádio escolar, afirma ainda que todo esse material é utilizado por todos que ali
  • 120.
    trabalham, utilizando emaulas, eventos, e quando se tem a necessidade de usá- los. É importante salientar que a referida escola está realmente com um acervo tecnológico considerável como afirma a professora Joseane Araújo. Esta escola tem tudo para desenvolver um excelente trabalho dependendo assim de professores que realmente saibam lidar com todos esses recursos tecnológicos. 6- CONSIDERAÇÕES FINAIS Ao depararmos com a realidade de algumas escolas podemos perceber que as mesmas têm um número considerável de recursos tecnológicos, podendo assim oferecer uma educação de qualidade. Contudo, as escolas de hoje tem em mãos ferramentas tecnológicas que podem fazer de sua aula algo prazeroso para seus discentes, resgatando dos mesmos a vontade de aprender, os motivando com aulas dinâmicas oferecendo-lhes oportunidades de fazer suas indagações e fazer seus comentários sobre um determinado conteúdo.
  • 121.
    7- REFERÊNCIAS http://portaldoprofessor.mec.gov.br/link.linkFilter.action?ufId=RJ& categoryId=6&start=0&limit=12 CARRAHER, T. N. Na vida dez, na escola zero. São Paulo: Cortez, 1988. Retirado do site: www.eventosufrpe.com.br. http://wwweproinfo.mec.gov.br.
  • 122.
    PROINFO INTEGRADO NTE – NÚCLEO DE TECNOLOGIA EDUCACIONAL CURSO TECNOLOGIA NA EDUCAÇÃO: ENSINANDO E APRENDENDO COM AS TICS (Tecnologia da Informação e Comunicação) SECRETERIA MUNICIPAL DE EDUCAÇÃO – DONA INÊS/PB TURMA: 100 HORAS. PROFISSIONAIS CURSISTAS: 1ª e 2ª FASES DO ENS. FUND. TUTORA/EMAIL: IZABEL CRISTINA COSTA DE ARAÚJO RODRIGUES/ izabel.eproinfo@gmail.com ID DA TURMA: 19.834. PERÍODO: 08/04/2011 ATÉ 08/08/2011. DATA: 29/05/2011 ATIVIDADE: 2.6 CURSISTA: IVONALDO MATIAS DE ARAÚJO DERIVALDA FELIPE DE ARAÚJO ATIVIDADE 2.6 PLANO DE AULA Objetivo: Desenvolver a capacidade do senso crítico na leitura de textos diversificados e imagens.
  • 123.
    Conteúdo: Leitura de textosdiversificados e imagens. Procedimentos didáticos: - Leitura prévia dos referidos textos pelo professor, valorizando o conhecimento prévio de cada discente sobre os textos em questão; - Entrega dos textos impressos para cada aluno; - Leitura do texto individual; - Exposição dos alunos com relação ao texto lido; - Leitura coletiva de imagens através de hiperlinks; - Pedir para que os alunos elaborem um pequeno texto através das imagens mostradas por hiperlinks. Recursos: - Textos e imagens impressas; - Papel ofício; - Internet; - Impressora; - hiperlink; - Data show. Avaliação:
  • 124.
    Desempenho nas atividadese participação. Referências http://www.e-proinfo.mec.gov.br http://portaldoprofessor.mec.gov.br/noticias.html?idEdicao=2&i dCategoria=8
  • 125.
    PROINFO INTEGRADO NTE – NÚCLEO DE TECNOLOGIA EDUCACIONAL CURSO TECNOLOGIA NA EDUCAÇÃO: ENSINANDO E APRENDENDO COM AS TICS (Tecnologia da Informação e Comunicação) SECRETERIA MUNICIPAL DE EDUCAÇÃO – DONA INÊS/PB TURMA: 100 HORAS. PROFISSIONAIS CURSISTAS: 1ª e 2ª FASES DO ENS. FUND. TUTORA/EMAIL: IZABEL CRISTINA COSTA DE ARAÚJO RODRIGUES/ izabel.eproinfo@gmail.com ID DA TURMA: 19.834. PERÍODO: 08/04/2011 ATÉ 08/08/2011. DATA: 30/05/2011 ATIVIDADE: 2.4 CURSISTAS: IVONALDO MATIAS DE RAÚJO DERIVALDA FELIPE DE ARAÚJO FRANCIVALDA ACELINO ARAÚJO PAULA FRACINETE DA COSTA MOREIRA
  • 126.
    ATIVIDADE 2.4 Dona Inês/PB Maio 2011 PROINFO INTEGRADO NTE – NÚCLEO DE TECNOLOGIA EDUCACIONAL CURSO TECNOLOGIA NA EDUCAÇÃO: ENSINANDO E APRENDENDO COM AS TICS (Tecnologia da Informação e Comunicação) SECRETERIA MUNICIPAL DE EDUCAÇÃO – DONA INÊS/PB TURMA: 100 HORAS. PROFISSIONAIS CURSISTAS: 1ª e 2ª FASES DO ENS. FUND. TUTORA/EMAIL: IZABEL CRISTINA COSTA DE ARAÚJO RODRIGUES/ izabel.eproinfo@gmail.com ID DA TURMA: 19.834. PERÍODO: 08/04/2011 ATÉ 08/08/2011. DATA: 30/05/2011 ATIVIDADE: 2.4 CURSISTAS: IVONALDO MATIAS DE RAÚJO DERIVALDA FELIPE DE ARAÚJO FRANCIVALDA ACELINO ARAÚJO PAULA FRACINETE DA COSTA MOREIRA ATIVIDADE 2.4
  • 127.
    Trabalho apresentado pelosalunos Ivonaldo Matias de Araújo, Derivalda Felipe de Araújo, Francivalda Acelino Araújo e Paula Fracinete de Costa Moreira ao tutor (a) Isabel Cristina Costa de Araújo Rodrigues do Curso E-proinfo como requisito para obtenção dos critérios do referido curso. Dona Inês/PB Maio 2011 SUMÁRIO 1. Introdução 2. Tecnologias existentes e como são utilizadas 3. Escola Municipal Professora Luquinha 4. Escola Municipal Professora Ana Lúcia da Silva Fernandes 5. Escola Municipal de Ensino Fundamental Senador Humberto Lucena 6. Considerações Finais 7. Referências 8. Anexos
  • 128.
    1 - INTRODUÇÃO O presente trabalho está sendo desenvolvido minuciosamente no intuito de conhecermos e comentarmos alguns trabalhos postados na biblioteca pelos colegas de turma. É importante salientar que as tecnologias são de fundamental importância para fazermos de nossas aulas mais significativas, visando isso ficamos curiosos em saber quais são as tecnologias existentes nas outras escolas e como as mesmas são utilizadas. No referido trabalho iremos conhecer as tecnologias existentes e como são utilizadas das escolas: Escola Municipal Professora Luquinha, Escola Municipal Professora Ana Lúcia da Silva Fernandes e da Escola Municipal do Ensino Fundamental Senador Humberto Lucena. 2- TECNOLOGIAS EXISTENTES E COMO SÃO UTILIZADAS Estamos vivendo em uma realidade que cada vez mais nos coloca diante de um novo desafio o qual temos que enfrentar para não ficarmos para trás e
  • 129.
    acompanharmos os avançostecnológicos que de certa forma estão sendo necessários para uma boa atuação na área da educação. Será que as escolas já têm os recursos tecnológicos necessários para uma educação de qualidade? Foi visando esta temática que tivemos a curiosidade de investigarmos alguns trabalhos dos colegas para sabermos a realidade de cada uma, com relação as novas tecnologias e como as mesmas estão sendo utilizadas. 3-Escola Municipal Professora Luquinha Na referida escola segundo Maria da Paz Texeira as TICS presentes na mesma são: TV, DVD, microssistem, caixa amplificada, note book, computador, data show, impressora, câmera digital, mimeógrafo, microfone e jogos educativos, acrescenta ainda que esses recursos tecnológicos são utilizados no intuito de enriquecer o processo de ensino- aprendizagem nas aulas, bem como nos encontros e apresentações com a comunidade escolar entre outros momentos planejados pela escola. Percebemos que a referida escola está bem equipada com relação às novas tecnologias, estando com todas as ferramentas para crescer no ensino- aprendizagem. 4 -Escola Municipal Professora Ana Lúcia de silva Fernandes
  • 130.
    A escola segundoa professora Joelma Ferreira dos Santos disponibiliza destas tecnologias: laboratório de informática, impressora, microfone, fantoches, livros paradidáticos, dicionários e álbum de cartazes, enfatiza ainda que esses recursos são utilizados de acordo com a aula a ser ministrada com base em um planejamento objeto coerente com o conteúdo a ser trabalhado. Ao analisarmos os recursos presentes na referida escola percebemos que a mesma está um pouco escassa com relação aos recursos tecnológicos fazendo- se necessários mais alguns como por exemplo: microfone, caixa amplificada, TV, aparelho de DVD e etc. Apesar de tudo os recursos que fazem parte da escola estão sendo bem utilizados pela professora. 5-Escola Municipal do Ensino Fundamental Senador Humberto Lucena A professora da referida escola Joseane Araújo Silva Azevedo afirma que a escola possui um acervo tecnológico considerável, tendo em vista que disponibiliza de laboratório de informática, data show, kit de TV e DVD, acesso a internet banda larga, aparelho de som, microfone, caixas amplificadas, rádio escolar, afirma ainda que todo esse material é utilizado por todos que ali trabalham, utilizando em aulas, eventos, e quando se tem a necessidade de usá- los. É importante salientar que a referida escola está realmente com um acervo tecnológico considerável como afirma a professora Joseane Araújo. Esta escola tem tudo para desenvolver um excelente trabalho dependendo assim de professores que realmente saibam lidar com todos esses recursos tecnológicos.
  • 131.
    6- CONSIDERAÇÕES FINAIS Ao depararmos com a realidade de algumas escolas podemos perceber que as mesmas têm um número considerável de recursos tecnológicos, podendo assim oferecer uma educação de qualidade. Contudo, as escolas de hoje tem em mãos ferramentas tecnológicas que podem fazer de sua aula algo prazeroso para seus discentes, resgatando dos mesmos a vontade de aprender, os motivando com aulas dinâmicas oferecendo-lhes oportunidades de fazer suas indagações e fazer seus comentários sobre um determinado conteúdo. 7- REFERÊNCIAS
  • 132.
    http://portaldoprofessor.mec.gov.br/link.linkFilter.action?ufId=RJ& categoryId=6&start=0&limit=12 CARRAHER, T. N. Na vida dez, na escola zero. São Paulo: Cortez, 1988. Retirado do site: www.eventosufrpe.com.br. http://wwweproinfo.mec.gov.br. 8- ANEXOS
  • 133.
    PROINFO INTEGRADO NTE – NÚCLEO DE TECNOLOGIA EDUCACIONAL CURSO TECNOLOGIA NA EDUCAÇÃO: ENSINANDO E APRENDENDO COM AS TICS (Tecnologia da Informação e Comunicação) SECRETERIA MUNICIPAL DE EDUCAÇÃO – DONA INÊS/PB TURMA: 100 HORAS. PROFISSIONAIS CURSISTAS: 1ª e 2ª FASES DO ENS. FUND. TUTORA/EMAIL: IZABEL CRISTINA COSTA DE ARAÚJO RODRIGUES/ izabel.eproinfo@gmail.com ID DA TURMA: 19.834. PERÍODO: 08/04/2011 ATÉ 08/08/2011. CURSISTA: Joelma Ferreira dos Santos. DATA: 14/04/2011 ATIVIDADE Nº: __1.4__ Em meio a tantas trocas de experiências, buscas por uma aula mais dinâmica ,coerente e objetiva nós educadores estamos a cada dia realizando uma busca incansável pelo conhecimento didático pedagógico onde planejamos aulas cada da mais utilizando recursos que possa nos auxiliar em termo de praticidade e criatividade que é a utilização das TICs em sala de aula. Sabemos que nosso maior desafio é o “tempo” que de certa forma é muito reduzido pela nossa carga horária ser tão preenchidas. Mas sempre encontramos formas coerentes e muito criativa que nos ajudam a dar suporte as nossas aulas. Trabalho na Escola Municipal Profª Ana Lúcia da Silva Fernandes a qual sua situação atual é a seguinte:  LABORATÓRIO DE INFORMATICA COMPONDO 5 COMPUTADORES E IMPRESSORA;  MIMIÓGRAFO  TEXTOS IMPRESSOS;  FANTOCHE;  ACERVO DE LIVROS PARADIDÁTICOS;  DICIONARIOS;
  • 134.
    ALBUM DE CARTAZES; Todos esses recursos são utilizado de acordo com a aula a ser ministrada com base em um planejamento objetivo e coerente com o conteúdo a ser trabalhado. REFERENCIAS: CARRAHER, T. N. Na vida dez, na escola zero. São Paulo: Cortez, 1988. Retirado do site: www.eventosufrpe.com.br PROINFO INTEGRADO NTE – NÚCLEO DE TECNOLOGIA EDUCACIONAL CURSO TECNOLOGIA NA EDUCAÇÃO: ENSINANDO E APRENDENDO COM AS TICS (Tecnologia da Informação e Comunicação)
  • 135.
    SECRETERIA MUNICIPAL DEEDUCAÇÃO – DONA INÊS/PB TURMA: 100 HORAS. PROFISSIONAIS CURSISTAS: 1ª e 2ª FASES DO ENS. FUND. TUTORA/EMAIL: IZABEL CRISTINA COSTA DE ARAÚJO RODRIGUES/ izabel.eproinfo@gmail.com ID DA TURMA: 19.834. PERÍODO: 08/04/2011 ATÉ 08/08/2011. CURSISTA: JOSEANE ARAÚJO SILVA AZEVEDO. DATA: 18/04/2011 ATIVIDADE Nº: 1.4 TEMA: tecnologias existentes na escola Atividade 1.4_joseane Recursos tecnologicos existentes na Escola A escola da qual faço parte, possui um acervo tecnológico considerável, tendo em vista que disponibiliza de laboratório de informática, Datashow, kit de TV e DVD, acesso a internet banda larga, aparelhos de som, microfone, caixas amplificadas, rádio escolar. Todo esse material é utilizado por todos que ali trabalham, utilizando em aulas, eventos, e quando se tem a necessidade de usá-los. Referências bibliográficas: Escola Municipal de Ensino Fundamental Senador Humberto Lucena, Dona Inês/PB, maio de 2011. “Tecnologia na escola: criação de redes de conhecimento” de Maria Elizabeth B. de Almeida. http://portaldoprofessor.mec.gov.br/link.linkFilter.action?ufId=RJ&categoryId=6&start=0&limi t=12 PROINFO INTEGRADO NTE – NÚCLEO DE TECNOLOGIA EDUCACIONAL CURSO TECNOLOGIA NA EDUCAÇÃO: ENSINANDO E APRENDENDO COM AS TICS (Tecnologia da Informação e Comunicação)
  • 136.
    SECRETERIA MUNICIPAL DEEDUCAÇÃO – DONA INÊS/PB TURMA: 100 HORAS. PROFISSIONAIS CURSISTAS: 1ª e 2ª FASES DO ENS. FUND. TUTORA/EMAIL: IZABEL CRISTINA COSTA DE ARAÚJO RODRIGUES/ izabel.eproinfo@gmail.com ID DA TURMA: 19.834. PERÍODO: 08/04/2011 ATÉ 08/08/2011. CURSISTA: Maria da Paz Teixeira DATA: 09/05/2011 ATIVIDADE Nº: 1.4 TEMA: TECNOLOGIAS EXISTENTES NA ESCOLA E A FORMA COMO AS MESMAS SÃO UTILIZADAS A Escola Municipal Professora Luquinha, situada à Zona urbana, no município de Dona Inês – PB, precisamente na Rua José Tomaz de Aquino, funciona em dois turnos (manhã e tarde), com 06 (seis) professores, atendendo uma clientela de 4º e 5º anos do Ensino Fundamental. Observemos na tabela abaixo as tics presentes na referida escola: TV DVD MICROSSYSTEM CAIXA AMPLIFICADA NOTE BOOK COMPUTADOR DATA SHOW IMPRESSORA CÂMERA DIGITAL MULTIFUNCIONAL MIMEÓGRAFO MICROFONE JOGOS EDUCATIVOS Esses recursos tecnológicos são utilizados no intuito de enriquecer o processo de ensino-aprendizagem, nas
  • 137.
    aulas, bem comonos encontros e apresentações com a comunidade escolar, entre outros momentos planejados pela escola. Porém, eu, particularmente, ainda não utilizo todos com a mesma eficiência, pois ainda estou me familiarizando com alguns deles. No entanto, estou buscando me aperfeiçoar nessa prática para poder melhor atender as expectativas do alunado e me sentir mais inserida nesse mundo tecnológico. REFERÊNCIAS: Escola Municipal Professora Luquinha. PROINFO INTEGRADO NTE – NÚCLEO DE TECNOLOGIA EDUCACIONAL CURSO TECNOLOGIA NA EDUCAÇÃO: ENSINANDO E APRENDENDO COM AS TICS (Tecnologia da Informação e Comunicação)
  • 138.
    SECRETERIA MUNICIPAL DEEDUCAÇÃO – DONA INÊS/PB TURMA: 100 HORAS. PROFISSIONAIS CURSISTAS: 1ª e 2ª FASES DO ENS. FUND. TUTORA/EMAIL: IZABEL CRISTINA COSTA DE ARAÚJO RODRIGUES/ izabel.eproinfo@gmail.com ID DA TURMA: 19.834. PERÍODO: 08/04/2011 ATÉ 08/08/2011 ATIVIDADE: 2.9 DATA:20/07/2011CURSISTAS: IVONALDO MATIAS DE ARAÚJO, DERIVALDA FELIPE DE ARAÚJO O PÔSTER O presente pôster está sendo desenvolvido levando em consireração as atividades realizadas no projeto de aprendizagema, pois a realização deste projeto de aprendizagem se fez necessário para que os alunos conheçam a verdadeira história de seu município, o projeto em questão visa desenvolvimento das competências e habilidades discentes. ATIVIDADES EM LINkS Nesta atividade os alunos conheceram os pontos mais bonitos de sua cidade de origem, enfatizando se já os conhecem ou não. FOTOS DA CIDADE DE DONA INÊS Fotos de Dona Inês - Portal Férias Nesta atividade conheceram os lugares de Dona Inês onde eles certamente já foram. VIDEOS DA CIDADE DE DONA INÊS FOTOS DONA INÊS PB ,HOMENAGEM AURELIO PAN GRAVA OES - YouTube Nesta atividade conheceram um resumo da história de sua cidade, relatada pelo professor ministrante, descobrindo assim como tudo começou na referida cidade. RESUMO DA HISTÓRIA DE DONA INÊS Dona Inês - PB | Informações FOTOS DA CIDADE DE DONA INÊS/PB
  • 139.
  • 140.
    NTE – NÚCLEODE TECNOLOGIA EDUCACIONAL CURSO TECNOLOGIA NA EDUCAÇÃO: ENSINANDO E APRENDENDO COM AS TICS (Tecnologia da Informação e Comunicação) SECRETERIA MUNICIPAL DE EDUCAÇÃO – DONA INÊS/PB TURMA: 100 HORAS. PROFISSIONAIS CURSISTAS: 1ª e 2ª FASES DO ENS. FUND. TUTORA/EMAIL: IZABEL CRISTINA COSTA DE ARAÚJO RODRIGUES/ izabel.eproinfo@gmail.com ID DA TURMA: 19.834. PERÍODO: 08/04/2011 ATÉ 08/08/2011. DATA: 25/07/2011 ATIVIDADE: 4.1 CURSISTAS: CARLA PRISCILA ALVES DA SILVA IVONALDO MATIAS DE RAÚJO DERIVALDA FELIPE DE ARAÚJO PAULA ALVES DA SILVA MEU VÍDEO –Atividade 4.1 Dia de chuva http://www.youtube.com/watch?v=t8zJ1qOxqCs
  • 141.
    Atividades do forúm DerivaldaFelipe de Araújo Enviada em Apr 17 2011 06:09:37:000PM Olá colegas! Sou Derivalda Felipe Diretora da Creche e Pré-escola Municipal Maria Eunice, Dona Inês /PB. Estou muito feliz em poder participar do e-proinfo com todos vocês. Sei que iremos encontrar muitos obstáculos, porém, temos que ter força de vontade para superar as dificuldades, encontradas no decorrer do curso. Sabemos que a tecnologia estar cada vez mais avançada no mundo. Nós professores precisamos nos reciclar diante desse novo fato. buscando a nova tecnologia para dentro da nossa escola, para o aprimoramento do nosso conhecimento como docente. Portanto, com esse avanço tecnológico, nós professores teremos a oportunidade de interagir com mais segurança com nossos alunos, buscando novas ferramentas no desenvolvimento no ensino- aprendizagem. Boa tarde colegas!
  • 142.
    No início domódulo I, tive muitas dificuldades, encontrei muitos obstáculos e desafios. Era tudo novo, pois eu não tinha muita experiência na área de informática, mas com muita força de vontade e ajuda de colegas estou conseguindo superar os obstáculos e desafios. Contudo, com o referido módulo pude perceber a necessidade de implantar as novas tecnologias em nossas práticas pedagógicas, contribuindo assim para uma boa aprendizagem. Um forte abraço. Derivalda Felipe Olá colegas! Ao navegarmos livremente no ambiente do e-proinfo descobrimos coisas que não imaginávamos que iríamos encontrar, fomos clicando nos hipertextos e descobrindo referências que nos levaram para outros documentos, ou seja, outros textos, facilitando-nos o acesso a outras informações contidas em um único hiperlink. Sendo assim, podemos perceber que através da navegação livre, há a possibilidade de encontrarmos ferramentas que podem nos levar a novas descobertas, que certamente será de grande importância para nosso desenvolvimento cognitivo. Abraços. Ivonaldo e Derivalda
  • 143.
    Análise dos trabalhosdos colegas Ao fazer a análise dos trabalhos dos colegas pude perceber a importância de cada um deles, pois, cada um utilizou métodos próprios no desenvolvimento da atividade. iremos caminhar juntos só assim continuaremos desempenhando um bom trabalho. Um abraço! Derivalda Prezados Colegas! Ao realizarmos a atividade com hipertexto pudemos notar durante a mesma a curiosidade de cada discente, pois, em cada clique ia aparecendo algo que chamava a atenção do alunado. A primeira atividade proposta foi através de links, com imagens diversificadas, a cada clique aparecia uma nova imagem, na maneira que iria aparacendo as imagens os alunos focalizavam o que entendiam de cada uma, cada um fazia sua leitura de acordo com que eles entendiam. Logo após, foi pedido aos alunos que escolhessem uma das imagens e elaborasse um pequeno texto, relacionando a imagem com o meio que estão inseridos, em seguida iriam apresentar o texto aos demais colegas. Um abraço, Ivonaldo e Derivalda Olá colegas! Nós professores ao nos deparar em uma sala de aula, deveremos fazer um diagnóstico da turma, assim tornará mais fácil no desenvolvimento do ensino aprendizagem. Sabendo a realidade em que se encontram os alunos buscaremos a melhor metodologia que esteja de acordo com o nível de aprendizagem de cada educando.
  • 144.
    Minhas aulas sãoministradas através de conversas informais sobre determinado assunto resgatando o conhecimento prévio dos alunos, atividades diversificadas visando melhorar desempenho dos discentes,e também utilizo algumas das mídias existentes na escola para facilitar durante o desenvolvimento das aulas e nas exposições de algumas atividades. Derivalda Felipe Caros colegas! Diante dos avanços das tecnologias, só depende da cada um de nós irmos á busca de novos conhecimentos tecnológicos, e esses conhecimentos servem de melhoramento na nossa prática profissional como educador. Com o conhecimento das novas tecnologias podemos interagir com mais segurança diante de nossos alunos. Com relação às tecnologias os desafios foram muitos, não sendo nada fácil lidar com as mesmas, pois, era tudo novo para mim, mas com persistência estou conseguindo superar os obstáculos e os desafios. Um forte abraço, Derivalda Felipe. Caros colegas! Ao navegar no site do wiktionary, pude ter muitas informações importantíssimas, que nos facilita ter em mãos as definições, conceitos de palavras e a tradução de vários idiomas com definições e descrições. Com a leitura do texto de Jaime Balbino, pude ter mais esclarecimento sobre a Wikipédia e o wiktionary e como devemos utilizar cada ferramenta. Até breve, Derivalda!!!
  • 145.
    Atividades no diáriode bordo (03/07/2011) Anotação aluno: Olá Prezada Tutora Izabel! Em uma atividade planejada devemos observar primeiramente os objetivos que pretendemos alcançar no final da atividade proposta, buscando uma metodologia que se adegue a realidade discente, para que no final da atividade possamos fazer uma boa avaliação, observando se realmente alcançamos os objetivos traçados. Segundo Libâneo (1994, p.221). O planejamento escolar é uma tarefa docente que inclui tanto a previsão das atividades didática em termos de sua atuação e coordenação em face dos objetivos propostos, quanto a sua revisão e adequação no decorrer do processo de ensino. Ivonaldo e Derivalda (29/05/2011) Anotação aluno: 3ª atividade, contextualização do tema: internet, hipertexto e hipermídia Sabemos que internet, hipertexto e hipermídia estão inteiramente ligados sendo que a internet é uma forma de comunicação acessível ao usuário colaborando com as publicações de informações para o mundo globalizado. Podemos dizer que o hipertexto é como uma forma de apresentação não linear do conhecimento criando possibilidade de uso do mesmo em situações reais na escola. A hipermídia organiza e torna possível o acesso através da internet que permite o acesso simultâneo a textos, imagens e sons de modo interativo. (27/07/2011) Anotação aluno: Olá tutora Isabel a experiência que tive com as mídias em sala de aula, posso dizer que foi de grande importância, deixando a aula mais interativa e atrativa com a exibição de vídeo, expondo as atividades feitas por eles. Servindo assim de motivação, fazendo com que os mesmos se dediquem nas próximas atividades
  • 146.
    propostas. Sendo assim,trabalhar com as mídias tudo se torna mais fácil na nossa prática como profissional da educação. IVONALDO MATIAS DE ARAÚJO ATIVIDADES DA BIBLIOTECA IVONALDO MATIAS PROINFO INTEGRADO NTE – NÚCLEO DE TECNOLOGIA EDUCACIONAL CURSO TECNOLOGIA NA EDUCAÇÃO: ENSINANDO E APRENDENDO COM AS TICS (Tecnologia da Informação e Comunicação) SECRETERIA MUNICIPAL DE EDUCAÇÃO – DONA INÊS/PB TURMA: 100 HORAS. PROFISSIONAIS CURSISTAS: 1ª e 2ª FASES DO ENS. FUND. TUTORA/EMAIL: IZABEL CRISTINA COSTA DE ARAÚJO RODRIGUES/ izabel.eproinfo@gmail.com ID DA TURMA: 19.834. PERÍODO: 08/04/2011 ATÉ 08/08/2011. Cursistas: Ivonaldo Matias e Derivalda Felipe REFLEXÕES INICIAIS
  • 147.
    Nós educadores devemospreparar nossos alunos para serem cidadãos críticos capazes de construir sua própria história. Em hipótese alguma devemos fazer de nossos alunos cidadãos passivos incapazes de enxergar além das verdades prontas, os mesmos têm que ter a curiosidade e autonomia de correr atrás das informações sabendo selecioná-las. Com as mudanças tecnológicas e científicas que estamos presenciando, não podemos imaginar quais os conhecimentos específicos que os nossos alunos precisam possuir para enfrentar os desafios que irão presenciar ao longo de sua vida. Entretanto, podemos sim fazer de nossos alunos futuros cidadãos: flexíveis e autônomos, se tornando assim pessoas capazes de submeter às novas demandas de aprendizagem. Devemos levar em consideração para que isso aconteça às competências: para aquisição de informação, para interpretação de informação, para análise de informação, para a compreensão da informação e para a comunicação da informação. Portanto, se queremos reformular a maneira de aprender dos alunos, nós professores temos também de mudar nossas metodologias de ensino, sendo necessário um novo perfil de aluno e de professor. Referências Bibliográficas Juan Ignacio Pozo é especialista em Psicologia da Aprendizagem e catedrático de Psicologia Básica na UniversidadeAutônoma de Madri (Espanha).E-mail: nacho.pozo@uam.es
  • 149.
    PROINFO INTEGRADO NTE – NÚCLEO DE TECNOLOGIA EDUCACIONAL CURSO TECNOLOGIA NA EDUCAÇÃO: ENSINANDO E APRENDENDO COM AS TICS (Tecnologia da Informação e Comunicação) SECRETERIA MUNICIPAL DE EDUCAÇÃO – DONA INÊS/PB TURMA: 100 HORAS. PROFISSIONAIS CURSISTAS: 1ª e 2ª FASES DO ENS. FUND. TUTORA/EMAIL: IZABEL CRISTINA COSTA DE ARAÚJO RODRIGUES/ izabel.eproinfo@gmail.com ID DA TURMA: 19.834. PERÍODO: 08/04/2011 ATÉ 08/08/2011. Ivonaldo Matias de Araújo “Quem sou como professor e aprendiz?” Nos dias de hoje nós professores temos que se adequar as novas realidades sociais e tentar se inserir no contexto das novas tecnologias para que com isso possamos transmitir para nossos alunos o que mais necessitam na área do conhecimento. Ser professor hoje é respeitar o conhecimento prévio dos discentes, pois, os mesmos já trazem consigo o que aprenderam em seu meio social. Nós professores devemos caminhar para a melhoria de nossos métodos colocando as novas tecnologias para nos auxiliar em sala de aula. Portanto, ser professor hoje é saber ministrar as aulas com conteúdos que realmente nossos alunos necessitam em aprender e, que essa aprendizagem lhe sirva como ferramenta para sua adequação no contexto social. : http://portaldoprofessor.mec.gov.br/noticias.html?idEdicao=2&idCategoria=8
  • 150.
    PROINFO INTEGRADO NTE – NÚCLEO DE TECNOLOGIA EDUCACIONAL CURSO TECNOLOGIA NA EDUCAÇÃO: ENSINANDO E APRENDENDO COM AS TICS (Tecnologia da Informação e Comunicação) SECRETERIA MUNICIPAL DE EDUCAÇÃO – DONA INÊS/PB TURMA: 100 HORAS. PROFISSIONAIS CURSISTAS: 1ª e 2ª FASES DO ENS. FUND. TUTORA/EMAIL: IZABEL CRISTINA COSTA DE ARAÚJO RODRIGUES/ izabel.eproinfo@gmail.com ID DA TURMA: 19.834. PERÍODO: 08/04/2011 ATÉ 08/08/2011. CURSISTA: IVONALDO MATIAS DE ARAÚJO “minha escola” A escola que leciono é a Escola Municipal Governador Antonio Mariz, situada na cidade de Dona Inês/PB. As tecnologias utilizadas por nós decentes desta escola são: atividades impressas e mimeografadas, textos impressos, caixa amplificada, microfone, vídeos, livros didáticos e apresentação de multimídia. Nós professores da escola em questão procuramos usar essas tecnologias citadas acima de forma que satisfaça as expectativas discentes. Viabilizando a aprendizagem dos mesmos. Através das tecnologias
  • 151.
    encontradas na escolasempre buscamos tirar nossos alunos das coisas repetitivas no dia a dia em sala de aula. Contudo, podemos perceber que as tecnologias nos proporcionam momentos de dinamismo, nos tirando da mesmice que de certa forma desmotivas nossos alunos. WEBGRAFIA http://www.proinfo.mec.gov.br PROINFO INTEGRADO NTE – NÚCLEO DE TECNOLOGIA EDUCACIONAL CURSO TECNOLOGIA NA EDUCAÇÃO: ENSINANDO E APRENDENDO COM AS TICS (Tecnologia da Informação e Comunicação) SECRETERIA MUNICIPAL DE EDUCAÇÃO – DONA INÊS/PB TURMA: 100 HORAS. PROFISSIONAIS CURSISTAS: 1ª e 2ª FASES DO ENS. FUND. TUTORA/EMAIL: IZABEL CRISTINA COSTA DE ARAÚJO RODRIGUES/ izabel.eproinfo@gmail.com ID DA TURMA: 19.834. PERÍODO: 08/04/2011 ATÉ 08/08/2011. DATA: 12/05/2011 ATIVIDADE: 1.5 CURSISTA: IVONALDO MATIAS DE ARAÚJO MAPA CONCEITUAL RELAÇÃO DE APRENDIZAGEM COM AS TECNOLOGIAS
  • 152.
    VONTADE DE FOME DE CURIOSIDADE PESQUISA VENCER CONHECIMENTO DE DE APRENDIZAGENS APRENDIZAGENS ASSIMILAÇÃO DE NOVOS CONHECIMENTOS APRENDIZAGEM ESTÍMULO SIGNIFICATIVA INQUIETAÇÃO PERSISTÊNCIA MOTIVAÇÃO INOVAÇÃO DE DE APRENDIZAGENS APRENDIZAGENS DE APRENDIZAGEN MATERIAIS DE IDÉIAS E CONCEITOS S APRENDIZAGEM SIGNIFICATIVOS ORGANIZADOS PLANEJAMENTO CONHECIMENTO PRÉVIO
  • 153.
    WEBGRAFIA http://www.proinfo.mec.gov.br PROINFO INTEGRADO NTE – NÚCLEO DE TECNOLOGIA EDUCACIONAL CURSO TECNOLOGIA NA EDUCAÇÃO: ENSINANDO E APRENDENDO COM AS TICS (Tecnologia da Informação e Comunicação) SECRETERIA MUNICIPAL DE EDUCAÇÃO – DONA INÊS/PB TURMA: 100 HORAS. PROFISSIONAIS CURSISTAS: 1ª e 2ª FASES DO ENS. FUND. TUTORA/EMAIL: IZABEL CRISTINA COSTA DE ARAÚJO RODRIGUES/ izabel.eproinfo@gmail.com ID DA TURMA: 19.834. PERÍODO: 08/04/2011 ATÉ 08/08/2011 CURSISTAS: IVONALDO MATIAS DE ARAÚJO, DERIVALDA FELIPE DE ARAÚJO, PAULA ALVES DA SILVA E CARLA PRISCILA ALVES DA SILVA DATA: 16/05/2011 ATIVIDADE Nº: 1.6
  • 154.
    TEMA: PROJETO DEAPRENDIZAGEM TURMA: 1º e 2º ano do Ensino Fundamental ANO: 2011 ÁREA DE TRABALHO: História CONTEÚDO: A História do Município de Dona Inês/PB OBJETIVO GERAL: Contribuir para a valorização da história do município, estabelecendo uma relação com o passado e o presente, levando os alunos a compreender a evolução histórica do seu município de convívio. OBJETIVOS ESPECÍFICOS: - Instruir alunos para que sejam capazes de contar a história de seu município; - Preparar alunos para o resgate dos valores históricos do município; - Capacitar alunos para a divulgação da história do município; - Criar possibilidades para que os alunos participem das festas tradicionais do município. - Levar alunos para conhecer o ponto onde começou toda história.
  • 155.
    METODOLOGIA: Éimportante salientar que a própria metodologia de projetos está contemplada nos PCNs, dando ênfase as competências e habilidades dos alunos. Metodologias que iremos utilizar: - Diálogo informal; - Aula expositiva; - Exposição de vídeo que relate a história do município; - Construção de maquete do município; - Visitar o local onde aconteceu o enredo da história do município; - Confeccionar panfletos para que os alunos divulguem a história do município; - Desenvolver uma aula onde os alunos relatem o que aprendeu da história do município para toda a comunidade escolar, utilizando microfone, caixa amplificada, TV e aparelho de DVD; - Exposição de imagens da cidade e seus respectivos lugares históricos. MÍDIAS UTILIZADAS: - Vídeos; - Maquete; - Microfone; - Caixa amplificada;
  • 156.
    - TV eaparelho de DVD; - Impressora; - Internet; - Atividades impressas. AVALIAÇÃO: Através da observação do comportamento discente irei avaliar se o mesmo desenvolveu as competências e habilidades, descobrindo assim o quanto cada um alcançou dos objetivos de aprendizagem a que propôs naquele determinado período. CONSIDERAÇÕES FINAIS Contudo, com a metodologia de projeto implantado nas escolas, a educação deixa de ser centrada em conteúdos disciplinares e passa a ser centrada no desenvolvimento de competências e habilidades discentes, possibilitando uma educação não centrada no ensino e sim centrada na aprendizagem. A educação deixa de ser centrada no professor e passa a ser centrada no aluno, deixando de ser algo passivo para o aluno e passa a ser algo que ele ativamente participa. REFERÊNCIAS:
  • 157.
    Parâmetros Curriculares Nacionais:3º e 4º ciclos: temas transversais/Secretária de Educação Fundamental. Brasília: MEC/SEF, 2001. http://www.escola2000.org.br/comunique/entrevistas/ver_ent.aspx?id=10 http://eproinfo.mec.gov.br http://portaldoprofessor.mec.gov.br PROINFO INTEGRADO NTE – NÚCLEO DE TECNOLOGIA EDUCACIONAL CURSO TECNOLOGIA NA EDUCAÇÃO: ENSINANDO E APRENDENDO COM AS TICS (Tecnologia da Informação e Comunicação) SECRETERIA MUNICIPAL DE EDUCAÇÃO – DONA INÊS/PB TURMA: 100 HORAS. PROFISSIONAIS CURSISTAS: 1ª e 2ª FASES DO ENS. FUND. TUTORA/EMAIL: IZABEL CRISTINA COSTA DE ARAÚJO RODRIGUES/ izabel.eproinfo@gmail.com ID DA TURMA: 19.834. PERÍODO: 08/04/2011 ATÉ 08/08/2011. DATA: 24/05/2011 ATIVIDADE: 2.2 CURSISTA: IVONALDO MATIAS DE RAÚJO
  • 158.
    Atividade 2.2 Ao navegar na página da Wikipédia que trata de hipertexto tive algumas impressões que me deixaram de certa forma, curioso, eram tantas ferramentas, ou seja, eram tantos hipertextos que me vi navegando em hipertexto sobre hipertexto. Percebi que eu tinha em apenas algumas páginas informações que daria para compor um livro de mais de 200 páginas. Certamente, na página em gestão podemos encontrar tudo que se trata de hipertexto, desde sua origem até a sua atuação nos dias atuais, fiquei realmente impressionado com tanta informação ao meu poder, dependendo da minha curiosidade para serem exploradas. Os hipertextos nos facilitam muito em nossas pesquisas, pois, os mesmos nos dão a oportunidade de termos várias informações em um único link. Contudo, sem dúvida alguma esta ferramenta é extremamente importante para organizarmos informações em um único lugar, bastando só cliques para termos as informações que precisamos. WEBGRAFIA http://www.e-proinfo.mec.gov.br http://es.wikipedia.org/wiki/Hipertexto
  • 159.
    PROINFO INTEGRADO NTE – NÚCLEO DE TECNOLOGIA EDUCACIONAL CURSO TECNOLOGIA NA EDUCAÇÃO: ENSINANDO E APRENDENDO COM AS TICS (Tecnologia da Informação e Comunicação) SECRETERIA MUNICIPAL DE EDUCAÇÃO – DONA INÊS/PB TURMA: 100 HORAS. PROFISSIONAIS CURSISTAS: 1ª e 2ª FASES DO ENS. FUND. TUTORA/EMAIL: IZABEL CRISTINA COSTA DE ARAÚJO RODRIGUES/ izabel.eproinfo@gmail.com ID DA TURMA: 19.834. PERÍODO: 08/04/2011 ATÉ 08/08/2011. DATA: 30/05/2011 ATIVIDADE: 2.4 CURSISTAS: IVONALDO MATIAS DE RAÚJO DERIVALDA FELIPE DE ARAÚJO
  • 160.
    FRANCIVALDA ACELINO ARAÚJO PAULA FRACINETE DA COSTA MOREIRA ATIVIDADE 2.4 Dona Inês/PB Maio 2011 PROINFO INTEGRADO NTE – NÚCLEO DE TECNOLOGIA EDUCACIONAL CURSO TECNOLOGIA NA EDUCAÇÃO: ENSINANDO E APRENDENDO COM AS TICS (Tecnologia da Informação e Comunicação) SECRETERIA MUNICIPAL DE EDUCAÇÃO – DONA INÊS/PB TURMA: 100 HORAS. PROFISSIONAIS CURSISTAS: 1ª e 2ª FASES DO ENS. FUND. TUTORA/EMAIL: IZABEL CRISTINA COSTA DE ARAÚJO RODRIGUES/ izabel.eproinfo@gmail.com ID DA TURMA: 19.834. PERÍODO: 08/04/2011 ATÉ 08/08/2011. DATA: 30/05/2011 ATIVIDADE: 2.4 CURSISTAS: IVONALDO MATIAS DE RAÚJO DERIVALDA FELIPE DE ARAÚJO
  • 161.
    FRANCIVALDA ACELINO ARAÚJO PAULA FRACINETE DA COSTA MOREIRA ATIVIDADE 2.4 Trabalho apresentado pelos alunos Ivonaldo Matias de Araújo, Derivalda Felipe de Araújo, Francivalda Acelino Araújo e Paula Fracinete de Costa Moreira ao tutor (a) Isabel Cristina Costa de Araújo Rodrigues do Curso E-proinfo como requisito para obtenção dos critérios do referido curso. Dona Inês/PB Maio 2011 SUMÁRIO 1. Introdução 2. Tecnologias existentes e como são utilizadas 3. Escola Municipal Professora Luquinha 4. Escola Municipal Professora Ana Lúcia da Silva Fernandes 5. Escola Municipal de Ensino Fundamental Senador Humberto Lucena
  • 162.
    6. Considerações Finais 7. Referências 8. Anexos 1 - INTRODUÇÃO O presente trabalho está sendo desenvolvido minuciosamente no intuito de conhecermos e comentarmos alguns trabalhos postados na biblioteca pelos colegas de turma. É importante salientar que as tecnologias são de fundamental importância para fazermos de nossas aulas mais significativas, visando isso ficamos curiosos
  • 163.
    em saber quaissão as tecnologias existentes nas outras escolas e como as mesmas são utilizadas. No referido trabalho iremos conhecer as tecnologias existentes e como são utilizadas das escolas: Escola Municipal Professora Luquinha, Escola Municipal Professora Ana Lúcia da Silva Fernandes e da Escola Municipal do Ensino Fundamental Senador Humberto Lucena. 2- TECNOLOGIAS EXISTENTES E COMO SÃO UTILIZADAS Estamos vivendo em uma realidade que cada vez mais nos coloca diante de um novo desafio o qual temos que enfrentar para não ficarmos para trás e
  • 164.
    acompanharmos os avançostecnológicos que de certa forma estão sendo necessários para uma boa atuação na área da educação. Será que as escolas já têm os recursos tecnológicos necessários para uma educação de qualidade? Foi visando esta temática que tivemos a curiosidade de investigarmos alguns trabalhos dos colegas para sabermos a realidade de cada uma, com relação as novas tecnologias e como as mesmas estão sendo utilizadas. 3-Escola Municipal Professora Luquinha Na referida escola segundo Maria da Paz Texeira as TICS presentes na mesma são: TV, DVD, microssistem, caixa amplificada, note book, computador, data show, impressora, câmera digital, mimeógrafo, microfone e jogos educativos, acrescenta ainda que esses recursos tecnológicos são utilizados no intuito de enriquecer o processo de ensino- aprendizagem nas aulas, bem como nos encontros e apresentações com a comunidade escolar entre outros momentos planejados pela escola. Percebemos que a referida escola está bem equipada com relação às novas tecnologias, estando com todas as ferramentas para crescer no ensino- aprendizagem. 4 -Escola Municipal Professora Ana Lúcia de silva Fernandes
  • 165.
    A escola segundoa professora Joelma Ferreira dos Santos disponibiliza destas tecnologias: laboratório de informática, impressora, microfone, fantoches, livros paradidáticos, dicionários e álbum de cartazes, enfatiza ainda que esses recursos são utilizados de acordo com a aula a ser ministrada com base em um planejamento objeto coerente com o conteúdo a ser trabalhado. Ao analisarmos os recursos presentes na referida escola percebemos que a mesma está um pouco escassa com relação aos recursos tecnológicos fazendo- se necessários mais alguns como por exemplo: microfone, caixa amplificada, TV, aparelho de DVD e etc. Apesar de tudo os recursos que fazem parte da escola estão sendo bem utilizados pela professora. 5-Escola Municipal do Ensino Fundamental Senador Humberto Lucena A professora da referida escola Joseane Araújo Silva Azevedo afirma que a escola possui um acervo tecnológico considerável, tendo em vista que disponibiliza de laboratório de informática, data show, kit de TV e DVD, acesso a internet banda larga, aparelho de som, microfone, caixas amplificadas, rádio escolar, afirma ainda que todo esse material é utilizado por todos que ali trabalham, utilizando em aulas, eventos, e quando se tem a necessidade de usá- los. É importante salientar que a referida escola está realmente com um acervo tecnológico considerável como afirma a professora Joseane Araújo. Esta escola tem tudo para desenvolver um excelente trabalho dependendo assim de professores que realmente saibam lidar com todos esses recursos tecnológicos.
  • 166.
  • 167.
    Ao depararmos coma realidade de algumas escolas podemos perceber que as mesmas têm um número considerável de recursos tecnológicos, podendo assim oferecer uma educação de qualidade. Contudo, as escolas de hoje tem em mãos ferramentas tecnológicas que podem fazer de sua aula algo prazeroso para seus discentes, resgatando dos mesmos a vontade de aprender, os motivando com aulas dinâmicas oferecendo-lhes oportunidades de fazer suas indagações e fazer seus comentários sobre um determinado conteúdo. 7- REFERÊNCIAS
  • 168.
    http://portaldoprofessor.mec.gov.br/link.linkFilter.action?ufId=RJ& categoryId=6&start=0&limit=12 CARRAHER, T. N. Na vida dez, na escola zero. São Paulo: Cortez, 1988. Retirado do site: www.eventosufrpe.com.br. http://wwweproinfo.mec.gov.br.
  • 169.
    PROINFO INTEGRADO NTE – NÚCLEO DE TECNOLOGIA EDUCACIONAL CURSO TECNOLOGIA NA EDUCAÇÃO: ENSINANDO E APRENDENDO COM AS TICS (Tecnologia da Informação e Comunicação) SECRETERIA MUNICIPAL DE EDUCAÇÃO – DONA INÊS/PB TURMA: 100 HORAS. PROFISSIONAIS CURSISTAS: 1ª e 2ª FASES DO ENS. FUND. TUTORA/EMAIL: IZABEL CRISTINA COSTA DE ARAÚJO RODRIGUES/ izabel.eproinfo@gmail.com ID DA TURMA: 19.834. PERÍODO: 08/04/2011 ATÉ 08/08/2011. DATA: 29/05/2011 ATIVIDADE: 2.6 CURSISTA: IVONALDO MATIAS DE ARAÚJO DERIVALDA FELIPE DE ARAÚJO ATIVIDADE 2.6 PLANO DE AULA Objetivo: Desenvolver a capacidade do senso crítico na leitura de textos diversificados e imagens. Conteúdo:
  • 170.
    Leitura de textosdiversificados e imagens. Procedimentos didáticos: - Leitura prévia dos referidos textos pelo professor, valorizando o conhecimento prévio de cada discente sobre os textos em questão; - Entrega dos textos impressos para cada aluno; - Leitura do texto individual; - Exposição dos alunos com relação ao texto lido; - Leitura coletiva de imagens através de hiperlinks; - Pedir para que os alunos elaborem um pequeno texto através das imagens mostradas por hiperlinks. Recursos: - Textos e imagens impressas; - Papel ofício; - Internet; - Impressora; - hiperlink; - Data show. Avaliação: Desempenho nas atividades e participação.
  • 171.
  • 172.
    PROINFO INTEGRADO NTE – NÚCLEO DE TECNOLOGIA EDUCACIONAL CURSO TECNOLOGIA NA EDUCAÇÃO: ENSINANDO E APRENDENDO COM AS TICS (Tecnologia da Informação e Comunicação) SECRETERIA MUNICIPAL DE EDUCAÇÃO – DONA INÊS/PB TURMA: 100 HORAS. PROFISSIONAIS CURSISTAS: 1ª e 2ª FASES DO ENS. FUND. TUTORA/EMAIL: IZABEL CRISTINA COSTA DE ARAÚJO RODRIGUES/ izabel.eproinfo@gmail.com ID DA TURMA: 19.834. PERÍODO: 08/04/2011 ATÉ 08/08/2011. ATIVIDADE: 4.2 DATA: 20/07/2011 CURSISTA: IVONALDO MATIAS DE ARAÚJO PORTAL DO PROFESSOR Sabemos que, o Portal do Professor é sem dúvida alguma, um lugar onde encontramos trocas de experiências profissionais de professores educadores que buscam educar para vida, no mesmo podemos encontrar ferramentas que de certa forma nos facilitam em nossas práticas docentes fazendo com que tornemos nossas aulas mais significativas. No Portal do Professor encontramos vários recursos como: jornal do professor, conteúdos multimídias, cursos e materiais.
  • 173.
    Certamente, os professorescuriosos irão planejar suas aulas com mais facilidade, é só entrar no portal em questão que terão muitas ferramentas que de certa forma os ajudará. Neste mesmo portal também podemos ver sugestões de aulas, criar nossas aulas, ter acesso às aulas criadas por nós mesmos entre outras ferramentas. Portando, sempre que tivermos alguma dúvida com relação ao planejamento de aulas poderemos nos socorrer ao Portal do Professor, pois o mesmo nos dará o melhor caminho nos possibilitando ferramentas necessárias. No entanto, não devemos nos prender apenas ao Portal do Professor devemos ser verdadeiros pesquisadores. REFERÊNCIAS http://portaldoprofessor.mec.gov.br/espacoDaAula.htm
  • 174.
    PROINFO INTEGRADO NTE – NÚCLEO DE TECNOLOGIA EDUCACIONAL CURSO TECNOLOGIA NA EDUCAÇÃO: ENSINANDO E APRENDENDO COM AS TICS (Tecnologia da Informação e Comunicação) SECRETERIA MUNICIPAL DE EDUCAÇÃO – DONA INÊS/PB TURMA: 100 HORAS. PROFISSIONAIS CURSISTAS: 1ª e 2ª FASES DO ENS. FUND. TUTORA/EMAIL: IZABEL CRISTINA COSTA DE ARAÚJO RODRIGUES/ izabel.eproinfo@gmail.com ID DA TURMA: 19.834. PERÍODO: 08/04/2011 ATÉ 08/08/2011. Ivonaldo Matias de Araújo TECNOLOGIAS TRAZEM O MUNDO PARA A ESCOLA (entrevista de Maria Elizabeth) Responda: Como a escola se coloca diante desse novo panorama da sociedade? O que mudou na escola na última década, no sentido de atender as novas demandas?
  • 175.
    A escola pretendese adequar as novas tecnologias, trazendo-as para o cotidiano escolar, porém, para que isso aconteça é preciso que haja uma formação de educadores para que os mesmos familiarizem-se com essa novidade em sala de aula, devendo assim romper com alguns métodos tradicionais. Como sabemos vivemos em uma sociedade informatizada e com o passar dos anos este fato vem crescendo cada vez mais, sendo assim, devemos buscar utilizar as tecnologias de informação e comunicação de forma adequada: _ Repensar os métodos diante das novas demandas; _ Refazer em parte o currículo escolar adequando-o as realidades tecnológicas. Com as novas tecnologias nossos alunos devem buscara as informações que lhes sejam úteis, desenvolvendo assim a criatividade e despertando seu senso crítico as temáticas abordadas no âmbito escolar. Referências : http://portaldoprofessor.mec.gov.br/noticias.html?idEdicao=2&idCategoria=8 PROINFO INTEGRADO NTE – NÚCLEO DE TECNOLOGIA EDUCACIONAL CURSO TECNOLOGIA NA EDUCAÇÃO: ENSINANDO E APRENDENDO COM AS TICS (Tecnologia da Informação e Comunicação) SECRETERIA MUNICIPAL DE EDUCAÇÃO – DONA INÊS/PB TURMA: 100 HORAS. PROFISSIONAIS CURSISTAS: 1ª e 2ª FASES DO ENS. FUND. TUTORA/EMAIL: IZABEL CRISTINA COSTA DE ARAÚJO RODRIGUES/ izabel.eproinfo@gmail.com ID DA TURMA: 19.834. PERÍODO: 08/04/2011 ATÉ 08/08/2011. DATA: 25/07/2011 ATIVIDADE: 4.1 CURSISTAS: CARLA PRISCILA ALVES DA SILVA IVONALDO MATIAS DE RAÚJO
  • 176.
    DERIVALDA FELIPE DEARAÚJO PAULA ALVES DA SILVA MEU VÍDEO –Atividade 4.1 Dia de chuva http://www.youtube.com/watch?v=t8zJ1qOxqCs PROINFO INTEGRADO NTE – NÚCLEO DE TECNOLOGIA EDUCACIONAL CURSO TECNOLOGIA NA EDUCAÇÃO: ENSINANDO E APRENDENDO COM AS TICS (Tecnologia da Informação e Comunicação) SECRETERIA MUNICIPAL DE EDUCAÇÃO – DONA INÊS/PB TURMA: 100 HORAS. PROFISSIONAIS CURSISTAS: 1ª e 2ª FASES DO ENS. FUND. TUTORA/EMAIL: IZABEL CRISTINA COSTA DE ARAÚJO RODRIGUES/ izabel.eproinfo@gmail.com ID DA TURMA: 19.834. PERÍODO: 08/04/2011 ATÉ 08/08/2011. DATA: 25/05/2011 ATIVIDADE: 2ª CURSISTA: DERIVALDA FELIPE DE ARAÚJO IVONALDO MATIAS DE ARAÚJO ATIVIDADE ESPECIAL DONA INÊS/PB MAIO 2011
  • 177.
    PARTILHA E AVALIAÇÃODO QUE FORAM PRODUZIDAS NOS ENCONTROS PRESENCIAIS E VIRTUAIS DA UNIDADE I AVALIAÇÃO Ao avaliarmos a produção da unidade I, podemos dizer que foi muito proveitosa e significativa, pois, aprendemos a fazer coisas que não imaginávamos que iríamos conseguir. Certamente, o E-proinfo veio para nos dar a oportunidade de crescermos como profissionais da educação, possibilitando-nos ferramentas importantíssimas para nossa prática pedagógica.
  • 178.
    PARTILHA DAS MÍDIAS PRESENTENA ESCOLA E PROJETO DE APRENDIZAGEM MÍDIAS PRESENTES NA MINHA ESCOLA MICRO SYSTEM O MESMO É MUITO UTILIZADO QUANDO NÓS PROFESSORES QUEREMOS DINAMIZAR NOSSAS AULAS COM MÚSICAS.
  • 179.
    COMPUTADOR ESTÁMÍDIA É MUITO ÚTIL NAS HORAS QUE NECESSITAMOS PESQUISAR ATIVIDADES QUE FACILITE A APRENDIZAGEM DISCENTE. MICROFONE, APARELHO DE DVD E CAIXA AMPLIFICADA A FINALIDADE DESTES APARELHOS É FACILITAR AS APRESENTAÇÕES QUE ACONTECEM NA ESCOLA, COM POR EXEMPLO: REUNIÕES DE PAIS E MESTRES E EM ESPECIAL A COMEMORAÇÃO DAS DATAS COMEMORATIVAS E ALGUMAS VEZES É UTILIZADO EM NOSSA PRÁTICA PEDOGÓGICA.
  • 180.
    LIVROS DIDÁTICOS, MIMEÓGRAFO, IMPRESSORA E ATIVIDADES IMPRESSAS E/OU MIMEOGRAFADAS SÃO MÍDIAS QUE UTILIZAMOS EM NOSSAS PRÁTICAS DIÁRIAS, POSSIBILITANDO AOS ALUNOS ATIVIDADES DIVERSIFICAS, COLABORANDO ASSIM PARA UMA APRENDIZAGEM DE QUALIDADE. PROJETO DE APRENDIZAGEM HISTÓRIA DO MUNICÍPIO DE DONA INÊS/PB. JUSTIFICATIVA A REALIZAÇÃO DESTE PROJETO DE APRENDIZAGEM SE FAZ NECESSÁRIO PARA QUE OS ALUNOS CONHEÇAM A VERDADEIRA HISTÓRIA DE SEU MUNICÍPIO, O PROJETO EM QUESTÃO VISA DESENVOLVIMENTO DAS COMPETÊNCIAS E HABILIDADES DISCENTES.
  • 181.
    OBJETIVOS GERAL: - Contribuirpara a valorização da história do município, estabelecendo uma relação com o passado e o presente, levando os alunos a compreender a evolução histórica do seu município de convívio. ESPECÍFICO: - Instruir alunos para que sejam capazes de contar a história de seu município; - Preparar alunos para o resgate dos valores históricos do município; - Capacitar alunos para a divulgação da história do município; - Criar possibilidades para que os alunos participem das festas tradicionais do município. - Levar alunos para conhecer o ponto onde começou toda história.
  • 182.
    METODOLOGIAS: É importante salientarque a própria metodologia de projetos está contemplada nos PCNs, dando ênfase as competências e habilidades dos alunos. Metodologias que iremos utilizar: - Aula expositiva; - Exposição de vídeo que relate a história do município; - Construção de maquete do município; - Visitar o local onde aconteceu o enredo da história do município; - Confeccionar panfletos para que os alunos divulguem a história do município; - Desenvolver uma aula onde os alunos relatem o que aprendeu da história do município para toda a comunidade escolar, utilizando microfone, caixa amplificada, TV e aparelho de DVD; - Exposição de imagens da cidade e seus respectivos lugares históricos. MÍDIAS UTILIZADAS - Vídeos; - Maquete; - Microfone; - Caixa amplificada; - TV e aparelho de DVD; - Impressora; - Internet; - Atividades impressas.
  • 183.
    AVALIAÇÃO Através da observação do comportamento discente iremos avaliar se o mesmo desenvolveu as competências e habilidades, descobrindo assim o quanto cada um alcançou dos objetivos de aprendizagem a que propôs naquele determinado período. CONSIDERAÇÕES FINAIS Contudo, com a metodologia de projeto implantado nas escolas, a educação deixa de ser centrada em conteúdos disciplinares e passa a ser centrada no desenvolvimento de competências e habilidades discentes, possibilitando uma educação não centrada no ensino e sim centrada na aprendizagem. A educação deixa de ser centrada no professor e passa a ser centrada no aluno, deixando de ser algo passivo para o aluno e passa a ser algo que ele ativamente participa.
  • 184.
    REFERÊNCIAS Parâmetros Curriculares Nacionais: 3º e 4º ciclos: temas transversais/Secretária de Educação Fundamental. Brasília: MEC/SEF, 2001. http://www.escola2000.org.br/comunique/entrevistas/ver_ent.a spx?id=10 http://eproinfo.mec.gov.br http://portaldoprofessor.mec.gov.br PROINFO INTEGRADO NTE – NÚCLEO DE TECNOLOGIA EDUCACIONAL CURSO TECNOLOGIA NA EDUCAÇÃO: ENSINANDO E APRENDENDO COM AS TICS (Tecnologia da Informação e Comunicação) SECRETERIA MUNICIPAL DE EDUCAÇÃO – DONA INÊS/PB TURMA: 100 HORAS. PROFISSIONAIS CURSISTAS: 1ª e 2ª FASES DO ENS. FUND. TUTORA/EMAIL: IZABEL CRISTINA COSTA DE ARAÚJO RODRIGUES/ izabel.eproinfo@gmail.com ID DA TURMA: 19.834. PERÍODO: 08/04/2011 ATÉ 08/08/2011
  • 185.
    ATIVIDADE: 2.9 DATA:20/07/2011CURSISTAS:IVONALDO MATIAS DE ARAÚJO, DERIVALDA FELIPE DE ARAÚJO O PÔSTER O presente pôster está sendo desenvolvido levando em consireração as atividades realizadas no projeto de aprendizagema, pois a realização deste projeto de aprendizagem se fez necessário para que os alunos conheçam a verdadeira história de seu município, o projeto em questão visa desenvolvimento das competências e habilidades discentes. ATIVIDADES EM LINkS Nesta atividade os alunos conheceram os pontos mais bonitos de sua cidade de origem, enfatizando se já os conhecem ou não. FOTOS DA CIDADE DE DONA INÊS Fotos de Dona Inês - Portal Férias Nesta atividade conheceram os lugares de Dona Inês onde eles certamente já foram. VIDEOS DA CIDADE DE DONA INÊS FOTOS DONA INÊS PB ,HOMENAGEM AURELIO PAN GRAVA OES - YouTube Nesta atividade conheceram um resumo da história de sua cidade, relatada pelo professor ministrante, descobrindo assim como tudo começou na referida cidade. RESUMO DA HISTÓRIA DE DONA INÊS Dona Inês - PB | Informações FOTOS DA CIDADE DE DONA INÊS/PB
  • 186.
  • 187.
    Olá! Colegas professores,é um prazer enorme poder está fazendo parte desta turma, vamos juntos vencer nossas dificuldades, pois, estamos em uma caminhada que nos renderá muitos frutos. De: Ivonaldo Matias, que acredita no poder de superação do ser humano. É importante salientar que nossas escolas em sua maioria não estão buscando nas novas tecnologias a possibilidade de se expandir no espaço do conhecimento, estão sempre ministrando as mesmas coisas e esquecendo que podemos buscar nas novas tecnologias novos métodos que satisfaçam a necessidade de conhecimentos de nossos alunos. Como diz Ladislau Dowbor: “A visão geral, é que precisamos de uma escola um pouco menos lecionadora, e mais organizadora dos diversos espaços de conhecimento que hoje se multiplicam, com televisão, internet...” Sabemos que existe um vasto volume de informação, cabe a nós professores saber organizar essas informações e ministrar para nossos alunos as mais significativas. Sendo assim, temos que enfrentar nossas dificuldades na busca de novos conhecimentos, para que possamos transmitir para nossos alunos coisas que realmente tenham sentido na vida dos mesmos. Olá caras colegas! Estou muito feliz com a realização das atividades do módulo I, sei que não foram fáceis, porém, consegui superar as dificuldades que me fizeram refletir, conseguindo assim saná-las. Certamente, aprendi muito neste módulo, aprendi coisas que irão me servir durante toda a minha prática pedagógica. Pude perceber a importância das tecnologias na educação. Para que tenhamos sucesso como profissional nesta área devemos fazer uso das mesmas.
  • 188.
    Portanto, a vidanão teria sentido se tudo fosse fácil, temos que viver momentos desafiadores para que esses desafios nos tire da acomodação. Vamos continuar persistindo só assim conseguiremos vencer. Um abraço a todos. Ivonaldo Olá prezados colegas! Ao avaliar suas atividades pude notar seus desempenhos e vontade de fazer algo que realmente tenha sentido. Continuemos persistindo só assim conseguiremos vencer esse desafio. Olá colegas! Ao navegarmos livremente no ambiente do e-proinfo descobrimos coisas que não imaginávamos que iríamos encontrar, fomos clicando nos hipertextos e descobrindo referências que nos levaram para outros documentos, ou seja, outros textos, facilitando- nos o acesso a outras informações contidas em um único hiperlink. Sendo assim, podemos perceber que através da navegação livre, há a possibilidade de encontrarmos ferramentas que podem nos levar a novas descobertas, que certamente será de grande importância para nosso desenvolvimento cognitivo. Abraços. Ivonaldo e Derivalda Prezados Colegas! Ao realizarmos a atividade com hipertexto pudemos notar durante a mesma a curiosidade de cada discente, pois, em cada clique ia aparecendo algo que chamava a atenção do alunado. A primeira atividade proposta foi através de links, com imagens diversificadas, a cada clique aparecia uma nova imagem, na maneira que iria aparecendo as imagens os alunos focalizavam o que entendiam de cada uma, cada um fazia sua leitura de acordo com que eles entendiam. Logo após, foi pedido aos alunos que escolhessem uma das imagens e elaborasse um pequeno texto, relacionando a
  • 189.
    imagem com omeio que estão inseridos, em seguida iriam apresentar o texto aos demais colegas. Um abraço, Ivonaldo e Derivalda Olá caros colegas! Ao me deparar com a página do Wiktionary fiquei impressionado com tamanha comodidade, pois, podemos ter em instantes definições de qualquer palavra, descobrindo a que classe de palavra pertence, sua tradução, etimologia e etc. Com relação a leitura do texto de Jaime Balbino “Num mundo wiki, uma escola idem- parte I”, pude observar seu esclarecimento relacionado a wikipédia e o wiktionary, nos possibilitando a aprendizagem de como utilizar cada ferramenta neles existentes. Ivonaldo Matias Caros Colegas, Nós profissionais da educação temos por obrigação ao ministrar uma aula valorizar o conhecimento prévio discente. Particularmente, sempre que ministro uma aula sobre determinado conteúdo busco saber o que os alunos já sabem, respeitando assim suas idéias, tirando suas dúvidas e despertando-os sempre para um pensamento crítico. As estratégias que utilizo são: o diálogo entre professor e aluno, evidentemente, grupo de estudo, leitura coletiva , debates, histórias diversas onde o aluno expõe o que entendeu e etc. Para que estas estratégias funcionem precisamos utilizar ferramentas, que são as tecnologias voltadas para uma ótima aprendizagem como: internet, histórias, livros didáticos, revistas, dvd, mídias impressas entre outras. Um forte abraço, Ivonaldo. Olá prezados colegas! Nós profissionais da educação temos que estar sempre acompanhando os avanços das tecnologias para não sermos passados para trás. Sabemos que lhe dar com o novo não é fácil, porém, temos que enfrentar e vencer os obstáculos que sempre encontramos em nossa vida pessoal, profissional e intelectual. As exigências são muitas e se não estamos preparados para cumpri-la seremos rotulados como um profissional desqualificado, por isso, vamos seguir em frente só assim cumpriremos com as necessidades que temos como profissionais da educação e seremos
  • 190.
    professores do mundocontemporâneo preparado para lhe dar com qualquer tecnologia do futuro. vamos seguir em frente, Ivonaldo. ATIVIDADES DO DIÁRIO DE BORDO IVONALDO (30/05/2011) Anotação aluno: 3ª ATIVIDADE Contextualização do tema: Internet, Hipertexto e Hipermídia É importante ressalta que os três elementos: internet, hipertexto e hipermídia estão interligados, evidentemente, pois, a internet sendo um conglomerado de redes em escala mundial de milhões de computadores interligados, que permite o acesso a informações de todo tipo de transferências de dados carrega consigo o hipertexto que é uma ferramenta que remete um texto em forma digital, no qual se agregam outros conjuntos de informações na forma de blocos de textos, palavras imagens ou sons, podemos dizer então que a hipermídia é uma expansão do conceito de hipertexto que contempla outras mídias, ou seja, a mesma é capaz de combinar texto, gráfico, animação, vídeo, som e qualquer outra mídia que venha a ser desenvolvida usando os “links”. (22/06/2011) Anotação aluno: Olá Prezada Tutora Izabel! Em uma atividade planejada devemos observar primeiramente os objetivos que pretendemos alcançar no final da atividade proposta, buscando uma metodologia que se adapte a realidade discente, para que no final da atividade possamos fazer uma boa avaliação, observando se realmente alcançamos os objetivos traçados. Segundo Libâneo (1994, p.221). O planejamento escolar é uma tarefa docente que inclui tanto a previsão das atividades didática em termos de sua atuação e coordenação em face dos objetivos propostos, quanto a sua revisão e adequação no decorrer do processo de ensino. Ivonaldo e Derivalda (20/07/2011) Anotação aluno: Olá Izabel! Ao relatar esta experiência que tive com a mídia em sala de aula posso focalizar que foi extremamente relevante e significativa, pois, pude notar durante a mesma a curiosidade discente, antes de começar a exposição os mesmos me perguntavam o que seria mostrado nos slides, na maneira que eles iam vendo os slides com imagens de sua cidade iam lembrando que já esteve naquele lugar, despertando assim a valorização de seu ambiente de convívio. Sendo assim trabalhar com mídias é muito importante na prática docente.