Tanatologia Forense
Prof. Esp. David Hélio Borges
davidanatomia@gmail.com
Tire suas dúvidas:
!
A oração ao cadáver desconhecido
"Ao curvar-te com a lâmina rija de teu bisturi sobre o cadáver desconhecido, lembra-te
que este corpo nasceu do amor de duas almas;
cresceu embalado pela fé e esperança daquela que em seu seio o agasalhou,
sorriu e sonhou os mesmos sonhos das crianças e dos jovens;
por certo amou e foi amado e sentiu saudades dos outros que partiram,
acalentou uma manhã feliz e agora jaz na fria lousa,
sem que por ele tivesse derramado uma lágrima sequer, sem que tivesse uma só prece.
Seu nome só Deus o sabe; mas o destino inexorável deu-lhe o poder e a grandeza de
servir a humanidade que por ela passou indiferente”.
Karel Rokitansky (1876)
Ao cadáver, respeito e agradecimento
 Avaliação
 Será realizada 1 (uma) avaliação teórica – AT1 + Estudo dirigido. Far-se-á a média
entre as notas obtidas.
 Será aprovado o aluno que alcançar média igual ou superior a 6 (seis).
 Os alunos cuja média aritmética ao final da disciplina for < 6,0 (seis) deverão ser
submetidos à avaliação de todo conteúdo da disciplina (Recuperação (R)) sendo
aprovados se a nota final for ≥ 7,0 (sete).
Aprovado
 No final do curso serão levadas em consideração a assiduidade e a participação do
aluno em sala de aula.
Recuperação Reprovado
 Noções de Medicina Legal
 Ciência social.
 Disciplina jurídica.
 É a resposta ou a solução da Medicina aos problemas do Direito.
 É o conjunto de conhecimentos médicos e paramédicos destinados a servir ao
Direito, cooperando na elaboração, auxiliando na interpretação e colaborando
na execução dos dispositivos legais, no seu campo de ação de medicina aplicada.
(FRANÇA, 1990).
 Noções de Medicina Legal
É a ciência e a arte extrajudiciária auxiliar alicerçada em um conjunto de
conhecimentos médicos, paramédicos e biológicos destinados a defender os
direitos e os interesses dos homens e da sociedade.
 Sinonímia
 Medicina Legal Forense.
 Medicina Judiciária.
 Medicina Forense.
 Medicina Criminal.
 Biologia Forense.
 Biologia Legal.
 Ramos da Medicina Legal
 Antropologia - Identidade e Identificação.
 Traumatologia - Lesões corporais.
 Sexologia - Questões ligadas ao sexo.
 Asfixiologia - Asfixias em geral e suas modalidades.
 Tanatologia - Todas as questões ligadas à morte.
 Toxicologia - Venenos, intoxicações, álcool, outros.
 Psiquiatria - Transtornos e doenças mentais.
 Psicologia - Avaliação de idosos e crianças.
 Infortunística - Acidentes de trabalho e profissionais.
 Vitimologia – Trata da vítima.
 Tanatologia
É o ramo da Medicina Legal que estuda
os fenômenos cadavéricos que ocorrem com o
advento da morte e as consequências jurídicas
inerentes a ela.
Estuda a morte e as repercussões na
esfera jurídica.
 Etimologia
Grego: tanathos (morte)
logia (estudo)
 O que é a Morte?
 CFM n° 1480/97: morte é definida quando da parada total e irreversível das atividades
encefálicas (morte encefálica).
 Substitui o termo morte circulatória, tida como a parada definitiva das atividades do
coração.
 A morte não é um instante e sim um processo.
 Aquela que compromete de forma irreversível a vida de relação e a coordenação da
vida vegetativa.
Morte encefálica
 NÃO confundir com morte cortical!!
 Morte cortical (cerebral) – compromete apenas a vida de relação, mas o tronco
cerebral continua a regular os outros processos vitais (respiração e circulação).
 Provas irrefutáveis e irreversíveis de morte
 Interrupção da circulação cerebral comprovada por angiografia e ausência de reação à
atropina.
 Injeção intracárdica de adrenalina (permanência de um traçado nulo, sem nenhuma
oscilação).
 Midríase bilateral fixa.
 Ausência total de reflexos.
 Falta de respiração espontânea por mais de cinco (5) minutos.
 EEG plano.
 PA = O.
 Provas irrefutáveis e irreversíveis de morte
 Abolição total de toda a atividade do SNC.
 Pupilas dilatadas e sem respostas a fortes estímulos luminosos.
 Ausência de movimentos oculares.
 Ausência de reação à estímulos auditivos com água gelada.
 Ausência de reflexos corneais e escleróticos.
 Ausência de reflexos osteotendinosos.
 Diagnóstico da morte
 Morte: Cessação dos fenômenos vitais, pela parada das funções encefálicas,
respiratórias e cardíacas.
 O momento da morte não pode ser objeto de diagnóstico porque ele não é evidente,
nem avaliável.
 A morte não é um momento ou um instante, mas um processo gradativo que não se
sabe quando se inicia e quando termina.
 Do exame clínico
Reflexo pupilar: resposta a uma fonte luminosa de boa intensidade.
 Reflexo corneal: fenômeno de Bell – utilização de mechas de algodão na
córnea.
 Reflexo oculocefalógiro: realizam-se movimentos rápidos de rotação da
cabeça. Observa-se um deslocamento ocular no sentido contrário aos
movimentos realizados.
 Reflexos oculovestibular: aplica-se lentamente 50 ml de água gelada (4° C) sobre a
membrana timpânica, observando-se se há desvio ocular.
 Eletroencefalograma (EEG).
 Angiografia.
 Tipos de morte
 Morte aparente: suspensão aparente de algumas funções.
 Morte relativa: abolição efetiva e duradoura de algumas funções vitais, sendo
possível recuperá-las.
 Morte intermediária: suspensão de algumas atividades vitais, não sendo possível
recuperá-las.
 Morte absoluta: suspensão total e definitiva de todas as atividades vitais.
 Atestado de óbito
Documento público, preenchido geralmente por um médico.
Declaração de óbito é o termo mais adequado.
Três vias: uma branca, uma amarela e uma rosa.
Documento gratuito.
Conferir exemplar.
 Causa jurídica da morte
Mecanismo:
•esganadura (homicídio?) x enforcamento (suicídio?).
 Local da morte (não utilizar local de crime, pois pode-se se tratar de um acidente) –
Perinecroscopia.
• suicídio por PAF (zona de tatuagem, direção do tiro para cima e para trás).
• esgorjamento homicida x esgorjamento suicida (características das lesões).
 Fenômenos cadavéricos
 Fenômenos abióticos/avitais/vitais negativos imediatos
 Perda da consciência: EEC isoelétrico.
• Receptores de Krause = Frio.
• Receptores de Ruffini = Calor.
• Discos de Merkel = Tato e pressão.
• Receptores de Vater-Pacini = Pressão.
• Receptores de Meissner = Tato.
• Terminações nervosas livres =
Principalmente dor.
 Perda da sensibilidade: Sensibilidade tátil (corpúsculos sensitivos).
 Fenômenos abióticos/avitais/vitais negativos imediatos
 Abolição da motilidade/tono muscular:
• Sinal de REBOUILLAT: injetar 1 ml de éter e ácido pícrico no músculo vasto lateral. Em
caso de morte o éter é expelido pelo orifício produzido pela agulha.
• Mão: 4 dedos juntos, flexionados, recobrindo o polegar que está dirigido para o oco da
mão.
• Dilatação pupilar: relaxamento do esfíncter pupilar.
• Face hipocrática/máscara da morte: expressão
de sofrimento, de dor.
• Abertura das pálpebras, dilatação do ânus, abertura da boca, presença de esperma e/ou
urina no canal uretral.
 Fenômenos abióticos/avitais/vitais negativos imediatos
 Cessação da respiração: a abolição da respiração pode ser evidenciada pela ausculta
pulmonar com a ausência dos murmúrios vesiculares.
• Prova de WINSLOW: Teste da vela acesa.
• Prova de OTT: consiste em colocar uma vela acesa na pele. Se houver vida, haverá
flictena serosa ou sanguinolenta. Se houver morte, haverá a formação de uma ampola
contendo gás, que se romperá com um estalido.
 Cessação da circulação:
• Sinal de HALLUIN: consiste em pingar uma gota de éter no olho. Se houver irritação, há
vida.
 Fenômenos abióticos/avitais/vitais negativos mediatos
 Desidratação cadavérica: a temperatura, a umidade, a ventilação e a causa da morte
influenciam muito.
• Decréscimo de peso: 8 g/kg/dia. Exemplo: 80 kg. 8g x 80 kg = 640 g/dia. Pode chegar a 18
g/kg/dia, ou seja, 18g x 80 kg = 1440 g/dia.
Obs: na criança/recém nascido é mais rápido.
• Pergaminhamento da pele: dessecamento da pele, endurecimento. Torna-se sonora
à
percussão. Tonalidade pardacenta/amarelada, com estrias decorrentes de arborizações
vasculares que se desenham na pele (início na bolsa testicular).
• Dessecamento das mucosas dos lábios.
 Fenômenos abióticos/avitais/vitais negativos mediatos
 Modificações dos globos oculares:
• Sinal de LOUIS: diminuição e perda da tensão do globo ocular.
• Sinal de BOUCHUT: enrugamento da córnea.
• Sinal de SOMMER e LARCHER: mancha da esclerótica.
Sinal de Stenon-Louis
Sinal de SOMMER e LARCHER
Sinal de SOMMER e LARCHER
 Fenômenos abióticos/avitais/vitais negativos mediatos
 Esfriamento do cadáver (algor mortis):
• Fatores que influenciam: renovação do ar, umidade, ventilação, roupas do cadáver,
panículo adiposo, causa da morte.
• 1,5 °C por hora.
• Lento nas 3 primeiras horas (0,5° C).
• Rápido nas 6 próximas horas (1° C ou mais).
Temperatura
corporal
Tempo
Temperatura
ambiente
Temperatura
da hora da morte
 Resfriamento corporal
 Fenômenos abióticos/avitais/vitais negativos mediatos
 Manchas de hipostase cutâneas (livor mortis): os livores cadavéricos se caracterizam
pela tonalidade azul-púrpura percebidas na superfície corporal. Com a parada da
circulação, o sangue, pela lei da gravidade, vai se acumulando nas partes baixas, deixando
de aparecer nas superfícies de contato que o cadáver sofre por compressão sob o plano
resistente.
• Violáceas: mortes em geral.
• Vermelho-róseas: asfixias por monóxido do carbono.
• Marrom-escuras: envenenamento.
 Fenômenos abióticos/avitais/vitais negativos mediatos
• Aparecem em torno de 2 a 3 horas após a morte. Mudam até 12 horas se o corpo for
trocado de posição. Depois de 12 horas, os livores se fixam.
 Qual a diferença entre os livores e as equimoses?
• Existe hipostase visceral (fígado, pulmões, rins, baço, encéfalo) e nos dentes (pink
teeth).
 Fenômenos abióticos/avitais/vitais negativos mediatos
 Rigidez cadavérica (rigor mortis): resultante de muitos fatores, todos eles decorrentes da
supressão da ATP. É um fenômeno físico-químico em um estado de contratura muscular.
Varia de acordo com a idade, a constituição individual e a causa da morte.
 O que justifica esse fenômeno?
 Desidratação?
 Fatores enzimáticos?
 Fatores químicos?
 Todos?
 Fenômenos abióticos/avitais/vitais negativos mediatos
 Rigidez cadavérica (rigor mortis): resultante de muitos fatores, todos eles decorrentes da
supressão da ATP. É um fenômeno físico-químico em um estado de contratura muscular.
Varia de acordo com a idade, a constituição individual e a causa da morte.
• Ordem: Face (1 a 2 hrs), mandíbula (1 a 2 hrs), pescoço (1 a 2 hrs), MMSS (2 a 4 hrs),
tronco (6 a 8 hrs), MMII (8 a 10 hrs).
• Tempo: início entre 1 e 2 horas após a morte, pode se estender até 8 horas para
começar e desaparece com o início da putrefação depois de 24 horas (pela mesma
ordem, devido a quebra do sistema coloidal).
 Importância: Não se restringe apenas ao diagnóstico de morte, mas também na
determinação do tempo aproximado de morte.
Rigor mortis ou rigidez cadavérica
 Fenômenos transformativos destrutivos
 Autólise: é a destruição celular – fenômenos fermentativos anaeróbicos.
• 1° fase: Citoplasma – Fase latente.
• 2° fase: Núcleo celular – Fase necrótica.
• Obs: as células mais afetadas são as que mais possuem enzimas: mucosa gástrica e
intestino.
O meio celular se torna ácido. Verifica-se essa acidez pelo exame dos líquidos
corporais, tais como sangue, líquido cefalorraquidiano, humor vítreo, humor aquoso.
Observam-se alterações em nível do sódio, potássio, glicose, cloro, uréia e creatina.
 Putrefação: é a decomposição fermentativa da matéria orgânica por ação de diversos
germes e alguns fenômenos daí decorrentes.
• O intestino é o ponto de partida da putrefação (mancha verde abdominal), com exceção
dos recém-nascidos e dos fetos.
Mancha verde abdominal
Mancha verde abdominal
 Fenômenos transformativos destrutivos
• A putrefação é mais rápida em recém-nascidos e em crianças do que em adultos, sendo
que esta se inicia nas vias aéreas superiores (devido à esterilidade dos intestinos).
• Quanto mais obeso o indivíduo for, mais rápida é a putrefação.
• A causa da morte influencia muito. Exemplos:
- Acelerada: Infecções e mutilações.
- Retardada: Antibióticos.
• Abaixo de 0° C, esta fase não se inicia (congelação).
 Fenômenos transformativos destrutivos - Putrefação
 Marcha da putrefação:
1)Período cromático ou de coloração: o seu início se dá com a mancha verde abdominal.
Segue a seguinte ordem: abdome, tórax, cabeça e membros (superiores e inferiores).
Obs: Tonalidade verde-escura se deve à formação de hidrogênio sulfurado, combinado
com a hemoglobina (sulfumetemoglobina).
Obs: nos afogados, o período de coloração começa pela cabeça e porção superior do
tórax. O início se dá nas vias aéreas superiores.
2) Período gasoso ou enfisematoso: do interior do corpo vão surgindo gases da
putrefação (enfisema putrefativo). Aparecem bolhas na epiderme, com conteúdo líquido
hemoglobínico.
 Fenômenos transformativos destrutivos - Putrefação
• Aspecto gigantesco do cadáver: Atitude em epistótomo ou posição de lutador.
• Projeção dos olhos e língua.
• Face, abdome e bolsa testicular “gigantes”.
Período gasoso ou enfizematoso
 Fenômenos transformativos destrutivos - Putrefação
• Gases da putrefação:
- 1° dia: gás não inflamável – Atividade das bactérias aeróbicas, produtoras de gás
carbônico.
- 2° ao 4° dia: gases inflamáveis – Hidrocarbonetos, metano e hidrogênio produzido pelas
bactérias aeróbicas.
*Obs: 28 % de concentração de metano em contato com o ar atmosférico pode justificar a
combustão espontânea do cadáver.
- 5° dia em diante: gases não inflamáveis, tais como azoto e amônia.
Circulação póstuma de Brouardel: os gases fazem pressão sobre o sangue que foge para
a periferia e devido ao destacamento da epiderme esboça na derme um desenho
vascular.
 Fenômenos transformativos destrutivos - Putrefação
 Marcha da putrefação:
3) Período coliquativo ou de liquefação:
•Dissolução pútrida do cadáver.
• Podem-se evidenciar ações violentas de instrumentos em geral.
• Diminuição da área e da massa cadavérica.
• Surge um grande número de larvas e insetos.
• O esqueleto fica recoberto por uma massa de putrilagem.
• O corpo perde sua forma, a epiderme se desprega da derme.
 Fenômenos transformativos destrutivos - Putrefação
 Marcha da putrefação:
4) Período de esqueletização:
•O cadáver se apresenta com os ossos quase livres, presos unicamente por ligamentos.
Este processo pode se estender por anos (3 a 5 anos).
• Os ossos se tornam cada vez mais leves.
• A tendência é que o esqueleto se desarticule.
Período de esqueletização.
 Fenômenos transformativos destrutivos - Putrefação
** 5) Maceração:
• Feto no útero materno (6° a 9° semana de gestação).
• Perda da configuração da coluna vertebral: sinal de HARTLEY.
• Assimetria craniana: sinal de Horrer.
• Achatamento da abóboda craniana: sinal de SPANGLER.
• Os ossos se livram dos tecidos, como se estivessem soltos.
• O ventre se achata.
• O corpo perde a sua consistência inicial.
• Destacamento de amplos retalhos de tegumentos cutâneos (luvas).
 Fenômenos transformativos destrutivos - Putrefação
** 5) Maceração: Evolução
•1° grau: 1° semana de morte fetal: presença de flictenas na epiderme com conteúdo
serosanguinolento.
• 3° grau: 3° semana de morte fetal: deformação craniana, infiltração hemoglobínica das
vísceras e córion (membrana que forma a placenta e envolve os anexos do feto) friável
de tonalidade marron escura.
• 2° grau: 2° semana de morte fetal: rotura dos flictenas, líquido amniótico sanguinolento
e epiderme arroxeada.
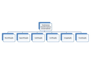
 Fenômenos transformativos conservadores
 Mumificação:
• Meio artificial: embalsamamentos.
• Natural: ar seco e muito calor (desidratação rápida).
• O cadáver fica com o peso reduzido.
• A pele fica seca, enrugada e enegrecida.
• A cabeça fica diminuída de tamanho.
• Dentes e as unhas ficam conservados.
• Inviabilidade da ação bacteriana.
• Mais provável de acontecer: recém nascidos, pessoas magras, vítimas de grandes
hemorragias.
 Fenômenos transformativos conservadores
 Adipocera ou saponificação:
• Transformação do cadáver em uma substância de consistência untuosa, mole,
quebradiça, de tonalidade amarelo escura.
Vantagens: Conserva melhor as lesões em casos de vítimas de enforcamento, arma branca
e P.A.Fs. Além do mais, se faz possível a realização de exames toxicológicos e
histopatológicos dada a conservação das vísceras em geral.
• Raríssimo em indivíduos magros e caquéticos.
• A obesidade contribui muito.
• Locais propícios: Água estagnada, pouco corrente e solo argiloso, úmido (de difícil
acesso atmosférico).
• Geralmente acontece na 6° semana de morte.
• Aparência de cera ou sabão.
 Fenômenos transformativos conservadores
 Calcificação:
• Mais frequente em fetos mortos, retidos na cavidade uterina
• Litopédios (crianças de pedra).
 Fenômenos transformativos conservadores
 Corificação:
• Cadáver que foi enterrado em uma urna de zinco, hermeticamente fechada – conservado
em face da inibição dos fatores transformativos.
• Músculos preservados.
• Órgãos amolecidos.
• Abdome achatado e
deprimido.
• Pele de aspecto de couro curtido.
 Fenômenos transformativos conservadores
 Congelação:
• Cadáveres submetidos à abaixíssimas temperaturas por tempo prolongado.
• - 40 °C – conserva-se integralmente o corpo, inclusive os espermatozóides.
 Fenômenos transformativos conservadores
 Fossilização:
• Mantém a forma do cadáver, mas não conserva qualquer componente de sua estrutura
orgânica.
 Cronotanatognose = estimativa do tempo de morte
• Esfriamento do corpo: 1 a 3 horas – 0,5 °C.
4 horas em diante – 1°C a 1,5°C.
• Flacidez muscular: 36 a 48 horas após o óbito, pela mesma ordem*.
0
• Rigidez cadavérica: 1° e 2° hora após a morte – nuca.
2° a 4° hora após a morte – MMSS.
4° a 6° hora após a morte – Tórax e abdome.
6° a 8 hora após a morte – MMII.
• Livores de hipóstase: 2 a 3 horas após a morte.
Fixam-se entorno de 12 horas post mortem.
Fixação na face e pescoço – 8 horas.
 Cronotanatognose
• Gases da putrefação: 1° dia – Gás carbônico.
2° ao 4° dia – Hidrocarbonetos e hidrogênio.
5° em diante – Azoto e amônia.
• Conteúdo estomacal: 1 e 2 horas após a última refeição – os alimentos são
plenamente reconhecíveis. De 4 a 7 horas – Fase final da digestão. 7 horas ou mais, o
estômago se encontra vazio. Obs: Depende muito do que a pessoa ingeriu.
• Crescimento de pelos: 0,021 mm/h.
• Cristais no sangue putrefeito: após o 3° dia, formam-se lâminas cristalóides,
fragmentadas e incolores.
• Mancha verde abdominal: 24 e 36 horas após a morte. Às vezes pode aparecer antes,
quando o clima for quente (18 horas). De 3 a 5 dias, se estende para todo o corpo.
 Calendário da morte
• Menos de 2 horas: Corpo flácido, quente e sem livores.
• + de 2 anos: Esqueletização completa.
• 5 dias em diante: aparecimento de moscas e insetos + degradação da matéria corporal.
• De 72 a 96 horas: Fundo de olho irreconhecível.
• De 48 a 72 horas: Extensão da mancha verde abdominal para o tórax e resto do corpo.
• De 24 a 48 horas: Início da flacidez, presença da mancha verde abdominal.
• De 16 a 24 horas: Mancha verde abdominal e desaparecimento das artérias do fundo
do olho.
• De 8 a 16 horas: Rigidez generalizada e hispotase.
• De 4 a 6 horas: Rigidez da nuca, mandíbula, MMSS, livores relativamente acentuados
• De 2 a 4 horas: Rigidez cadavérica na nuca, mandíbula e início dos livores.
 Destino do cadáver
Imumação simples; Antônimo: exumação
Inumação com necrópsia;
Imersão; não se faz mais.
Destruição (abutres, fogo, etc...) – Motivos religiosos;
Cremação;
 Peças de amputação ou de esquartejamento: não precisam de declaração de óbito.
Precisa OBRIGATORIAMENTE de identificação.

Tanatologia ls

  • 1.
    Tanatologia Forense Prof. Esp.David Hélio Borges
  • 2.
  • 3.
    A oração aocadáver desconhecido "Ao curvar-te com a lâmina rija de teu bisturi sobre o cadáver desconhecido, lembra-te que este corpo nasceu do amor de duas almas; cresceu embalado pela fé e esperança daquela que em seu seio o agasalhou, sorriu e sonhou os mesmos sonhos das crianças e dos jovens; por certo amou e foi amado e sentiu saudades dos outros que partiram, acalentou uma manhã feliz e agora jaz na fria lousa, sem que por ele tivesse derramado uma lágrima sequer, sem que tivesse uma só prece. Seu nome só Deus o sabe; mas o destino inexorável deu-lhe o poder e a grandeza de servir a humanidade que por ela passou indiferente”. Karel Rokitansky (1876) Ao cadáver, respeito e agradecimento
  • 4.
     Avaliação  Serárealizada 1 (uma) avaliação teórica – AT1 + Estudo dirigido. Far-se-á a média entre as notas obtidas.  Será aprovado o aluno que alcançar média igual ou superior a 6 (seis).  Os alunos cuja média aritmética ao final da disciplina for < 6,0 (seis) deverão ser submetidos à avaliação de todo conteúdo da disciplina (Recuperação (R)) sendo aprovados se a nota final for ≥ 7,0 (sete). Aprovado  No final do curso serão levadas em consideração a assiduidade e a participação do aluno em sala de aula. Recuperação Reprovado
  • 5.
     Noções deMedicina Legal  Ciência social.  Disciplina jurídica.  É a resposta ou a solução da Medicina aos problemas do Direito.  É o conjunto de conhecimentos médicos e paramédicos destinados a servir ao Direito, cooperando na elaboração, auxiliando na interpretação e colaborando na execução dos dispositivos legais, no seu campo de ação de medicina aplicada. (FRANÇA, 1990).
  • 6.
     Noções deMedicina Legal É a ciência e a arte extrajudiciária auxiliar alicerçada em um conjunto de conhecimentos médicos, paramédicos e biológicos destinados a defender os direitos e os interesses dos homens e da sociedade.  Sinonímia  Medicina Legal Forense.  Medicina Judiciária.  Medicina Forense.  Medicina Criminal.  Biologia Forense.  Biologia Legal.
  • 7.
     Ramos daMedicina Legal  Antropologia - Identidade e Identificação.  Traumatologia - Lesões corporais.  Sexologia - Questões ligadas ao sexo.  Asfixiologia - Asfixias em geral e suas modalidades.  Tanatologia - Todas as questões ligadas à morte.  Toxicologia - Venenos, intoxicações, álcool, outros.  Psiquiatria - Transtornos e doenças mentais.  Psicologia - Avaliação de idosos e crianças.  Infortunística - Acidentes de trabalho e profissionais.  Vitimologia – Trata da vítima.
  • 8.
     Tanatologia É oramo da Medicina Legal que estuda os fenômenos cadavéricos que ocorrem com o advento da morte e as consequências jurídicas inerentes a ela. Estuda a morte e as repercussões na esfera jurídica.  Etimologia Grego: tanathos (morte) logia (estudo)
  • 9.
     O queé a Morte?  CFM n° 1480/97: morte é definida quando da parada total e irreversível das atividades encefálicas (morte encefálica).  Substitui o termo morte circulatória, tida como a parada definitiva das atividades do coração.  A morte não é um instante e sim um processo.
  • 10.
     Aquela quecompromete de forma irreversível a vida de relação e a coordenação da vida vegetativa. Morte encefálica  NÃO confundir com morte cortical!!  Morte cortical (cerebral) – compromete apenas a vida de relação, mas o tronco cerebral continua a regular os outros processos vitais (respiração e circulação).
  • 11.
     Provas irrefutáveise irreversíveis de morte  Interrupção da circulação cerebral comprovada por angiografia e ausência de reação à atropina.  Injeção intracárdica de adrenalina (permanência de um traçado nulo, sem nenhuma oscilação).  Midríase bilateral fixa.  Ausência total de reflexos.  Falta de respiração espontânea por mais de cinco (5) minutos.  EEG plano.  PA = O.
  • 12.
     Provas irrefutáveise irreversíveis de morte  Abolição total de toda a atividade do SNC.  Pupilas dilatadas e sem respostas a fortes estímulos luminosos.  Ausência de movimentos oculares.  Ausência de reação à estímulos auditivos com água gelada.  Ausência de reflexos corneais e escleróticos.  Ausência de reflexos osteotendinosos.
  • 13.
     Diagnóstico damorte  Morte: Cessação dos fenômenos vitais, pela parada das funções encefálicas, respiratórias e cardíacas.  O momento da morte não pode ser objeto de diagnóstico porque ele não é evidente, nem avaliável.  A morte não é um momento ou um instante, mas um processo gradativo que não se sabe quando se inicia e quando termina.
  • 14.
     Do exameclínico Reflexo pupilar: resposta a uma fonte luminosa de boa intensidade.  Reflexo corneal: fenômeno de Bell – utilização de mechas de algodão na córnea.  Reflexo oculocefalógiro: realizam-se movimentos rápidos de rotação da cabeça. Observa-se um deslocamento ocular no sentido contrário aos movimentos realizados.  Reflexos oculovestibular: aplica-se lentamente 50 ml de água gelada (4° C) sobre a membrana timpânica, observando-se se há desvio ocular.  Eletroencefalograma (EEG).  Angiografia.
  • 15.
     Tipos demorte  Morte aparente: suspensão aparente de algumas funções.  Morte relativa: abolição efetiva e duradoura de algumas funções vitais, sendo possível recuperá-las.  Morte intermediária: suspensão de algumas atividades vitais, não sendo possível recuperá-las.  Morte absoluta: suspensão total e definitiva de todas as atividades vitais.
  • 16.
     Atestado deóbito Documento público, preenchido geralmente por um médico. Declaração de óbito é o termo mais adequado. Três vias: uma branca, uma amarela e uma rosa. Documento gratuito. Conferir exemplar.
  • 17.
     Causa jurídicada morte Mecanismo: •esganadura (homicídio?) x enforcamento (suicídio?).  Local da morte (não utilizar local de crime, pois pode-se se tratar de um acidente) – Perinecroscopia. • suicídio por PAF (zona de tatuagem, direção do tiro para cima e para trás). • esgorjamento homicida x esgorjamento suicida (características das lesões).
  • 18.
  • 23.
     Fenômenos abióticos/avitais/vitaisnegativos imediatos  Perda da consciência: EEC isoelétrico. • Receptores de Krause = Frio. • Receptores de Ruffini = Calor. • Discos de Merkel = Tato e pressão. • Receptores de Vater-Pacini = Pressão. • Receptores de Meissner = Tato. • Terminações nervosas livres = Principalmente dor.  Perda da sensibilidade: Sensibilidade tátil (corpúsculos sensitivos).
  • 24.
     Fenômenos abióticos/avitais/vitaisnegativos imediatos  Abolição da motilidade/tono muscular: • Sinal de REBOUILLAT: injetar 1 ml de éter e ácido pícrico no músculo vasto lateral. Em caso de morte o éter é expelido pelo orifício produzido pela agulha.
  • 25.
    • Mão: 4dedos juntos, flexionados, recobrindo o polegar que está dirigido para o oco da mão.
  • 26.
    • Dilatação pupilar:relaxamento do esfíncter pupilar.
  • 28.
    • Face hipocrática/máscarada morte: expressão de sofrimento, de dor.
  • 29.
    • Abertura daspálpebras, dilatação do ânus, abertura da boca, presença de esperma e/ou urina no canal uretral.
  • 31.
     Fenômenos abióticos/avitais/vitaisnegativos imediatos  Cessação da respiração: a abolição da respiração pode ser evidenciada pela ausculta pulmonar com a ausência dos murmúrios vesiculares. • Prova de WINSLOW: Teste da vela acesa. • Prova de OTT: consiste em colocar uma vela acesa na pele. Se houver vida, haverá flictena serosa ou sanguinolenta. Se houver morte, haverá a formação de uma ampola contendo gás, que se romperá com um estalido.  Cessação da circulação: • Sinal de HALLUIN: consiste em pingar uma gota de éter no olho. Se houver irritação, há vida.
  • 32.
     Fenômenos abióticos/avitais/vitaisnegativos mediatos  Desidratação cadavérica: a temperatura, a umidade, a ventilação e a causa da morte influenciam muito. • Decréscimo de peso: 8 g/kg/dia. Exemplo: 80 kg. 8g x 80 kg = 640 g/dia. Pode chegar a 18 g/kg/dia, ou seja, 18g x 80 kg = 1440 g/dia. Obs: na criança/recém nascido é mais rápido. • Pergaminhamento da pele: dessecamento da pele, endurecimento. Torna-se sonora à percussão. Tonalidade pardacenta/amarelada, com estrias decorrentes de arborizações vasculares que se desenham na pele (início na bolsa testicular). • Dessecamento das mucosas dos lábios.
  • 33.
     Fenômenos abióticos/avitais/vitaisnegativos mediatos  Modificações dos globos oculares: • Sinal de LOUIS: diminuição e perda da tensão do globo ocular. • Sinal de BOUCHUT: enrugamento da córnea. • Sinal de SOMMER e LARCHER: mancha da esclerótica.
  • 34.
  • 36.
    Sinal de SOMMERe LARCHER
  • 37.
    Sinal de SOMMERe LARCHER
  • 38.
     Fenômenos abióticos/avitais/vitaisnegativos mediatos  Esfriamento do cadáver (algor mortis): • Fatores que influenciam: renovação do ar, umidade, ventilação, roupas do cadáver, panículo adiposo, causa da morte. • 1,5 °C por hora. • Lento nas 3 primeiras horas (0,5° C). • Rápido nas 6 próximas horas (1° C ou mais).
  • 39.
  • 40.
     Fenômenos abióticos/avitais/vitaisnegativos mediatos  Manchas de hipostase cutâneas (livor mortis): os livores cadavéricos se caracterizam pela tonalidade azul-púrpura percebidas na superfície corporal. Com a parada da circulação, o sangue, pela lei da gravidade, vai se acumulando nas partes baixas, deixando de aparecer nas superfícies de contato que o cadáver sofre por compressão sob o plano resistente. • Violáceas: mortes em geral. • Vermelho-róseas: asfixias por monóxido do carbono. • Marrom-escuras: envenenamento.
  • 46.
     Fenômenos abióticos/avitais/vitaisnegativos mediatos • Aparecem em torno de 2 a 3 horas após a morte. Mudam até 12 horas se o corpo for trocado de posição. Depois de 12 horas, os livores se fixam.  Qual a diferença entre os livores e as equimoses? • Existe hipostase visceral (fígado, pulmões, rins, baço, encéfalo) e nos dentes (pink teeth).
  • 47.
     Fenômenos abióticos/avitais/vitaisnegativos mediatos  Rigidez cadavérica (rigor mortis): resultante de muitos fatores, todos eles decorrentes da supressão da ATP. É um fenômeno físico-químico em um estado de contratura muscular. Varia de acordo com a idade, a constituição individual e a causa da morte.  O que justifica esse fenômeno?  Desidratação?  Fatores enzimáticos?  Fatores químicos?  Todos?
  • 48.
     Fenômenos abióticos/avitais/vitaisnegativos mediatos  Rigidez cadavérica (rigor mortis): resultante de muitos fatores, todos eles decorrentes da supressão da ATP. É um fenômeno físico-químico em um estado de contratura muscular. Varia de acordo com a idade, a constituição individual e a causa da morte. • Ordem: Face (1 a 2 hrs), mandíbula (1 a 2 hrs), pescoço (1 a 2 hrs), MMSS (2 a 4 hrs), tronco (6 a 8 hrs), MMII (8 a 10 hrs). • Tempo: início entre 1 e 2 horas após a morte, pode se estender até 8 horas para começar e desaparece com o início da putrefação depois de 24 horas (pela mesma ordem, devido a quebra do sistema coloidal).  Importância: Não se restringe apenas ao diagnóstico de morte, mas também na determinação do tempo aproximado de morte.
  • 49.
    Rigor mortis ourigidez cadavérica
  • 52.
     Fenômenos transformativosdestrutivos  Autólise: é a destruição celular – fenômenos fermentativos anaeróbicos. • 1° fase: Citoplasma – Fase latente. • 2° fase: Núcleo celular – Fase necrótica. • Obs: as células mais afetadas são as que mais possuem enzimas: mucosa gástrica e intestino. O meio celular se torna ácido. Verifica-se essa acidez pelo exame dos líquidos corporais, tais como sangue, líquido cefalorraquidiano, humor vítreo, humor aquoso. Observam-se alterações em nível do sódio, potássio, glicose, cloro, uréia e creatina.  Putrefação: é a decomposição fermentativa da matéria orgânica por ação de diversos germes e alguns fenômenos daí decorrentes. • O intestino é o ponto de partida da putrefação (mancha verde abdominal), com exceção dos recém-nascidos e dos fetos.
  • 53.
  • 54.
  • 55.
     Fenômenos transformativosdestrutivos • A putrefação é mais rápida em recém-nascidos e em crianças do que em adultos, sendo que esta se inicia nas vias aéreas superiores (devido à esterilidade dos intestinos). • Quanto mais obeso o indivíduo for, mais rápida é a putrefação. • A causa da morte influencia muito. Exemplos: - Acelerada: Infecções e mutilações. - Retardada: Antibióticos. • Abaixo de 0° C, esta fase não se inicia (congelação).
  • 56.
     Fenômenos transformativosdestrutivos - Putrefação  Marcha da putrefação: 1)Período cromático ou de coloração: o seu início se dá com a mancha verde abdominal. Segue a seguinte ordem: abdome, tórax, cabeça e membros (superiores e inferiores). Obs: Tonalidade verde-escura se deve à formação de hidrogênio sulfurado, combinado com a hemoglobina (sulfumetemoglobina). Obs: nos afogados, o período de coloração começa pela cabeça e porção superior do tórax. O início se dá nas vias aéreas superiores. 2) Período gasoso ou enfisematoso: do interior do corpo vão surgindo gases da putrefação (enfisema putrefativo). Aparecem bolhas na epiderme, com conteúdo líquido hemoglobínico.
  • 57.
     Fenômenos transformativosdestrutivos - Putrefação • Aspecto gigantesco do cadáver: Atitude em epistótomo ou posição de lutador. • Projeção dos olhos e língua. • Face, abdome e bolsa testicular “gigantes”.
  • 60.
    Período gasoso ouenfizematoso
  • 63.
     Fenômenos transformativosdestrutivos - Putrefação • Gases da putrefação: - 1° dia: gás não inflamável – Atividade das bactérias aeróbicas, produtoras de gás carbônico. - 2° ao 4° dia: gases inflamáveis – Hidrocarbonetos, metano e hidrogênio produzido pelas bactérias aeróbicas. *Obs: 28 % de concentração de metano em contato com o ar atmosférico pode justificar a combustão espontânea do cadáver. - 5° dia em diante: gases não inflamáveis, tais como azoto e amônia. Circulação póstuma de Brouardel: os gases fazem pressão sobre o sangue que foge para a periferia e devido ao destacamento da epiderme esboça na derme um desenho vascular.
  • 66.
     Fenômenos transformativosdestrutivos - Putrefação  Marcha da putrefação: 3) Período coliquativo ou de liquefação: •Dissolução pútrida do cadáver. • Podem-se evidenciar ações violentas de instrumentos em geral. • Diminuição da área e da massa cadavérica. • Surge um grande número de larvas e insetos. • O esqueleto fica recoberto por uma massa de putrilagem. • O corpo perde sua forma, a epiderme se desprega da derme.
  • 68.
     Fenômenos transformativosdestrutivos - Putrefação  Marcha da putrefação: 4) Período de esqueletização: •O cadáver se apresenta com os ossos quase livres, presos unicamente por ligamentos. Este processo pode se estender por anos (3 a 5 anos). • Os ossos se tornam cada vez mais leves. • A tendência é que o esqueleto se desarticule.
  • 69.
  • 71.
     Fenômenos transformativosdestrutivos - Putrefação ** 5) Maceração: • Feto no útero materno (6° a 9° semana de gestação). • Perda da configuração da coluna vertebral: sinal de HARTLEY. • Assimetria craniana: sinal de Horrer. • Achatamento da abóboda craniana: sinal de SPANGLER. • Os ossos se livram dos tecidos, como se estivessem soltos. • O ventre se achata. • O corpo perde a sua consistência inicial. • Destacamento de amplos retalhos de tegumentos cutâneos (luvas).
  • 72.
     Fenômenos transformativosdestrutivos - Putrefação ** 5) Maceração: Evolução •1° grau: 1° semana de morte fetal: presença de flictenas na epiderme com conteúdo serosanguinolento. • 3° grau: 3° semana de morte fetal: deformação craniana, infiltração hemoglobínica das vísceras e córion (membrana que forma a placenta e envolve os anexos do feto) friável de tonalidade marron escura. • 2° grau: 2° semana de morte fetal: rotura dos flictenas, líquido amniótico sanguinolento e epiderme arroxeada.
  • 74.
     Fenômenos transformativosconservadores  Mumificação: • Meio artificial: embalsamamentos. • Natural: ar seco e muito calor (desidratação rápida). • O cadáver fica com o peso reduzido. • A pele fica seca, enrugada e enegrecida. • A cabeça fica diminuída de tamanho. • Dentes e as unhas ficam conservados. • Inviabilidade da ação bacteriana. • Mais provável de acontecer: recém nascidos, pessoas magras, vítimas de grandes hemorragias.
  • 76.
     Fenômenos transformativosconservadores  Adipocera ou saponificação: • Transformação do cadáver em uma substância de consistência untuosa, mole, quebradiça, de tonalidade amarelo escura. Vantagens: Conserva melhor as lesões em casos de vítimas de enforcamento, arma branca e P.A.Fs. Além do mais, se faz possível a realização de exames toxicológicos e histopatológicos dada a conservação das vísceras em geral. • Raríssimo em indivíduos magros e caquéticos. • A obesidade contribui muito. • Locais propícios: Água estagnada, pouco corrente e solo argiloso, úmido (de difícil acesso atmosférico). • Geralmente acontece na 6° semana de morte. • Aparência de cera ou sabão.
  • 77.
     Fenômenos transformativosconservadores  Calcificação: • Mais frequente em fetos mortos, retidos na cavidade uterina • Litopédios (crianças de pedra).
  • 78.
     Fenômenos transformativosconservadores  Corificação: • Cadáver que foi enterrado em uma urna de zinco, hermeticamente fechada – conservado em face da inibição dos fatores transformativos. • Músculos preservados. • Órgãos amolecidos. • Abdome achatado e deprimido. • Pele de aspecto de couro curtido.
  • 79.
     Fenômenos transformativosconservadores  Congelação: • Cadáveres submetidos à abaixíssimas temperaturas por tempo prolongado. • - 40 °C – conserva-se integralmente o corpo, inclusive os espermatozóides.
  • 80.
     Fenômenos transformativosconservadores  Fossilização: • Mantém a forma do cadáver, mas não conserva qualquer componente de sua estrutura orgânica.
  • 81.
     Cronotanatognose =estimativa do tempo de morte • Esfriamento do corpo: 1 a 3 horas – 0,5 °C. 4 horas em diante – 1°C a 1,5°C. • Flacidez muscular: 36 a 48 horas após o óbito, pela mesma ordem*. 0 • Rigidez cadavérica: 1° e 2° hora após a morte – nuca. 2° a 4° hora após a morte – MMSS. 4° a 6° hora após a morte – Tórax e abdome. 6° a 8 hora após a morte – MMII. • Livores de hipóstase: 2 a 3 horas após a morte. Fixam-se entorno de 12 horas post mortem. Fixação na face e pescoço – 8 horas.
  • 82.
     Cronotanatognose • Gasesda putrefação: 1° dia – Gás carbônico. 2° ao 4° dia – Hidrocarbonetos e hidrogênio. 5° em diante – Azoto e amônia. • Conteúdo estomacal: 1 e 2 horas após a última refeição – os alimentos são plenamente reconhecíveis. De 4 a 7 horas – Fase final da digestão. 7 horas ou mais, o estômago se encontra vazio. Obs: Depende muito do que a pessoa ingeriu. • Crescimento de pelos: 0,021 mm/h. • Cristais no sangue putrefeito: após o 3° dia, formam-se lâminas cristalóides, fragmentadas e incolores. • Mancha verde abdominal: 24 e 36 horas após a morte. Às vezes pode aparecer antes, quando o clima for quente (18 horas). De 3 a 5 dias, se estende para todo o corpo.
  • 83.
     Calendário damorte • Menos de 2 horas: Corpo flácido, quente e sem livores. • + de 2 anos: Esqueletização completa. • 5 dias em diante: aparecimento de moscas e insetos + degradação da matéria corporal. • De 72 a 96 horas: Fundo de olho irreconhecível. • De 48 a 72 horas: Extensão da mancha verde abdominal para o tórax e resto do corpo. • De 24 a 48 horas: Início da flacidez, presença da mancha verde abdominal. • De 16 a 24 horas: Mancha verde abdominal e desaparecimento das artérias do fundo do olho. • De 8 a 16 horas: Rigidez generalizada e hispotase. • De 4 a 6 horas: Rigidez da nuca, mandíbula, MMSS, livores relativamente acentuados • De 2 a 4 horas: Rigidez cadavérica na nuca, mandíbula e início dos livores.
  • 84.
     Destino docadáver Imumação simples; Antônimo: exumação Inumação com necrópsia; Imersão; não se faz mais. Destruição (abutres, fogo, etc...) – Motivos religiosos; Cremação;  Peças de amputação ou de esquartejamento: não precisam de declaração de óbito. Precisa OBRIGATORIAMENTE de identificação.