SISTEMA NERVOSO
Células do Sistema Nervoso: Glia Oligodendrócitos Bainha isolante  (Bainha de mielina) das fibras nervosas no SNC Células de Schwann Bainha isolante  (Bainha de mielina) das fibras nervosas no SNP Astrócitos Associado aos capilares Suporte nutricional e físico aos neurônios
ESTRUTURA BÁSICA DO NEURÔNIO CORPO CELULAR Núcleo DENDRITOS AXÔNIO Bainha de mielina Célula de Schwann Axônio Bainha de mielina Nódulo de Ranvier
TIPOS DE NEURÔNIOS DENDRITOS CORPO CELULAR CORPO CELULAR CORPO CELULAR DENDRITOS Direção da condução AXÔNIO AXÔNIO AXÔNIO NEURÔNIO SENSORIAL NEURÔNIO ASSOCIATIVO NEURÔNIO MOTOR
- - - - - - + + +  + + - - - - - - + + +  + + - - - - - - + + +  + + PROPAGAÇÃO DO IMPULSO NERVOSO Potencial de repouso : diferença de potencial entre a superfície externa e interna, mantida pela Bomba Na/K Potencial de ação : inversão (despolarização) do potencial de repouso, ocasionado pela mudança temporária de permeabilidade aos íons Na/K + + + + + + + + + + + +  + + + + + + + + +  + + + + + +  + + ++ + + + + + + + + + + + + + + _ _ _ _ _ _ _ _ _ _ _ _ _ _ _ _ _ _ _ _ _ _ _ _ _ _  _ _ _ _ _ _ _ _ _ _ _ _ _
O POTENCIAL DE MEMBRANA NO IMPULSO NERVOSO Potencial de ação Limiar Tudo ou nada
CONDUÇÃO SALTATÓRIA Potencial de Ação Condução saltatória Mielina Axônio
Sinapse: local de comunicação entre neurônios ou entre neurônios e outras células (músculos, por ex.) MIOFIBRILA MITOCÔNDRIAS Neurotransmissores Fenda Sináptica Vesículas Sinápticas Potencial de Ação Axônio Proteínas receptoras Remoção dos neurotransmissores (enzimas) 2. Agentes que impedem esta remoção SINAPSE QUÍMICA   Neurotransmissores: Acetilcolina, adrenalina Dopamina, serotonina
Sinapse inibitória Dificultam o potencial de  ação Sinapse excitatória “ facilitam” o potencial de  ação Transferindo informações dos neurônios para outras células
DEPENDÊNCIA DE DROGAS E A SINAPSE 1.NEUROTRANSMISSORES SÃO REABSORVIDOS NAS SINAPSES NORMAIS 2.AS MOLÉCULAS DA DROGA IMPEDEM A REABSORÇÃO E PROVOCAM  A SUPERESTIMULAÇÃO DA MEMBRANA PÓS-SINÁPTICA 3.O NÚMERO DE RECEPTORES DIMINUE 4.A SINAPSE É MENOS SENSÍVEL APÓS A RETIRADA DA DROGA Vesícula Sináptica Receptor Droga Transportador
EVOLUÇÃO DO SISTEMA NERVOSO S.N.Central Anelídeos Platelmintos Moluscos S.N. difuso Cnidários gânglios periféricos  Cordão nervoso ventral  gânglios cerebrais Cordões  nervosos Cérebro  Axônio gigante
EVOLUÇÃO DO SISTEMA NERVOSO 2 Equinodermos Artrópodes Cérebro Cordão nervoso ventral Nervos radiais Anel Nervoso Nervos  Femoral Ciático Tibial Lombar Torácico Cervical Cérebro Cerebelo Medula
LOBOS CEREBRAIS LOBO FRONTAL: Pensamento, emoções ÁREA DE BROCA Parte motora da fala Área motora voluntária SULCO CENTRAL Tato e outras áreas sensoriais LOBO PARIETAL Área de interpretação L OBO OCCIPTAL Visão CEREBELO Equilíbrio PONTE e BULBO respiração e batimentos cardíacos LOBO TEMPORAL Audição
CÉREBRO- Corte Sagital CORPO CALOSO HIPÓFISE HIPOTÁLAMO TÁLAMO PONTE MEDULA CEREBELO Em coordenação regulam várias atividades do corpo O hipotálamo detecta alterações no corpo, libera neurotransmissores que atuam na hipófise que produz hormônios
As três meninges Dura-máter (externa) Aracnóide (meio) Pia-máter (interna)
PROTEÇÃO DO S. N. C.   O encéfalo e a medula estão protegidos pelos elementos ósseos (crânio e vértebras),  por membranas finas chamadas meninges e pelo líquido cefalorraquidiano (cerebroespinal)  Existem três meninges: - A  dura–máter , a camada mais externa, é espessa, dura e fibrosa, e protege o tecido nervoso do ponto de vista mecânico. - A  aracnóide , a camada intermédia, é mais fina, sendo responsável pela produção do  líquido cefalorraquidiano .  - A  pia-máter , a camada mais interna, é muito fina e é a única membrana vascularizada.
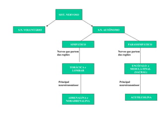
SIST. NERVOSO S.N. VOLUNTÁRIO S.N. AUTÔNOMO SIMPÁTICO PARASSIMPÁTICO TORÁCICA e  LOMBAR ENCÉFALO  e MEDULA FINAL (SACRAL) ADRENALINA e NORADRENALINA  ACETILCOLINA Nervos que partem das regiões Nervos que partem das regiões Principal neurotransmissor Principal neurotransmissor
DILATA CONTRAE (-) SECREÇÃO (+) SECREÇÃO DILATA BRONQUÍOLOS CONTRAE BRONQUÍOLOS AUMENTA BATIMENTOS DIMINUE BATIMENTOS SECRETA  ADRENALINA DIMINUE  SECREÇÃO AUMENTA  SECREÇÃO DIMINUE  MOTILIDADE AUMENTA MOTILIDADE RETÉM CONTEÚ- DO CÓLON ESVAZIA O CÓLON RETARDA O ESVAZIAMENTO ESVAZIA A BEXIGA S I M P Á T I C O P A R A S I M P Á T I C O
ARCO REFLEXO DORSAL VENTRAL Substância branca Substância cinzenta MEDULA corpo celular localizado no gânglio interneurô nio neurônio sensitivo neurônio motor ESTÍMULO Receptor Corpúsculo de Paccini Músculo efetor
PRINCIPAIS DISTÚRBIOS DO SIST. NERVOSO Esclerose múltipla:  uma doença auto-imune. Destruição da bainha de mielina.  problemas visuais, dist ú rbios da linguagem, da marcha, do equil í brio, da for ç a.
PRINCIPAIS DISTÚRBIOS DO SIST. NERVOSO Alzheimer: Formação defeituosa de uma proteína (tau) que participa dos microtúbulos com conseqüente destruição dos neurônios. Afeta a memória,  aprendizado e a fala.
PRINCIPAIS DISTÚRBIOS DO SIST. NERVOSO Parkinson: acentuada redução de dopamina nos centros motores, causando tremores, lentidão e dificuldade de locomoção
PRINCIPAIS DISTÚRBIOS DO SIST. NERVOSO AVC: obstrução de uma artéria. Lesão irreversível. Fatores de risco: pressão arterial elevada, alto colesterol, obesidade.
SISTEMA ENDÓCRINO
Glândulas do corpo humano
Neuro-hipófise Adeno-hipófise Adeno-hipófise Neuro-hipófise
(FSH e LH)
GH (crescimento dos ossos)
Nanismo  (falta de GH)
Gigantismo  (excesso de GH)
Acromegalia  (excesso de GH) Carel Struycken
Tireóide Tireóide: tiroxina (T4) triiodotironina (T3) Paratireóides: paratormônio Bócio -  Iodo
Comunidade na Tanzânia
Hipertireoidismo  Hipotireoidismo Cretinismo
Pâncreas inibe inibe
Ação da insulina
Diabetes tipo 1
Diabetes tipo 2
DNA recombinante
Adrenais ou supra-renais Rim Adrenal Medula  Córtex Adrenalina
Ovários Estrógeno Progesterona
Ciclo menstrual
Testículos testosterona Testosterona Saco escrotal
 
O gráfico mostra os níveis de glicose medidos no sangue de duas pessoas, sendo uma saudável e outra com diabetes melito, imediatamente após uma refeição e nas cinco horas seguintes. a) Identifique a curva correspondente às medidas da pessoa diabética, justificando sua resposta. b) Como se explicam os níveis estáveis de glicose na curva B, após 3 horas da refeição?
A radiação está ao nosso redor e existe desde o início do nosso planeta. Ela torna-se um problema quando ocorre em altas doses e tempo de exposição curto. O efeito biológico de radionuclídeos depositados internamente depende, em grande parte, da sua atividade e distribuição no organismo, além da taxa de remoção dessa substância que, por sua vez, depende da sua forma química. O iodo radiativo é um produto comum da fissão nuclear; era o componente principal da radiação liberada pelo desastre de Chernobyl (na antiga União Soviética, em 1986), o que levou a muitos casos pediátricos de câncer da glândula tireoidea. (WHO,  Fact Sheet 303, 2006. Adaptado) De acordo com o texto, ocorreu câncer da glândula tireoidea, após a liberação de iodo radiativo no desastre de Chernobyl, porque (A) houve aumento na quantidade de iodo disponível, com excesso de produção dos hormônios tiroxina e triiodotironina. (B) a radiatividade danificou parte do DNA da glândula, levando a mutações carcinogênicas. (C) a remoção do iodo do corpo através da glândula tireoidea, que foi afetada pela radiação, causou hipertireoidismo e, como consequência, o câncer. (D) mecanismos de reparação celular, com substituição da fita danificada do DNA na glândula tireoidea, resultaram em câncer. (E) o iodo radiativo foi absorvido pelas células germinativas dos adultos, gerando crianças com problemas na glândula tireoidea.
Observe a figura. (Fernando Gonsales, Fliti. Modificado.) Alguns inseticidas contêm organofosforados e carbamatos, que inibem no organismo a ação da acetilcolinesterase, enzima que degrada a acetilcolina. Aplicado na forma de aerossóis, o produto se espalha melhor, atingindo um maior número de indivíduos. Levado pelas traquéias ou absorvido pela superfície corporal dos insetos, o princípio ativo do inseticida chega aos tecidos, onde exerce sua ação. Que tecido ou sistema fisiológico é alvo da ação do inseticida e por que esse sistema entra em colapso, provocando a morte do inseto?
O gráfico abaixo mostra a variação na concentração de dois hormônios ovarianos, durante o ciclo menstrual em mulheres, que ocorre aproximadamente a cada 28 dias. a) Identifique os hormônios correspondentes às curvas A e B e explique o que acontece com os níveis desses hormônios se ocorrer fecundação e implantação do ovo no endométrio. b) Qual a função do endométrio? E da musculatura lisa do miométrio?
Maria ia iniciar sua vida sexual. Como não queria engravidar, consultou a sua ginecologista, que indicou o uso de pílulas anticoncepcionais. A ginecologista deu informações a Maria sobre o funcionamento da pílula. Como Maria ainda continuava com dúvidas, fez algumas perguntas à ginecologista. Faça o papel da ginecologista e tire as dúvidas de Maria. a) "Como a pílula impede a gravidez?" b) "Mesmo tomando a pílula, continuarei menstruando? Por quê?"
O locutor, ao narrar uma partida de futebol, faz com que o torcedor se alegre ou se desaponte com as informações que recebe sobre os gols feitos ou perdidos na partida. As reações que o torcedor apresenta ao ouvir as jogadas são geradas pela integração dos sistemas nervoso e endócrino. a) A vibração do torcedor ao ouvir um gol é resultado da chegada dessa informação no cérebro através da interação entre os neurônios. Como se transmite a informação através de dois neurônios? b) A raiva do torcedor, quando o time adversário marca um gol, muitas vezes é acompanhada por uma alteração do sistema cardiovascular resultante de respostas endócrinas e nervosas. Qual é a alteração cardiovascular mais comum nesse caso? Que fator endócrino é o responsável por essa alteração?
Uma conquista recente no campo da biotecnologia é o uso de bactérias para a produção de proteína animal de interesse comercial. Por exemplo, hoje já estão sendo comercializadas insulina e somatotrofina (ou somatropina) humanas produzidas por bactérias. a) Em que locais do corpo humano são produzidas essas proteínas e qual é a principal função de cada uma delas no organismo? b) Explique sucintamente o processo por meio do qual se modificam bactérias para que elas passem a produzir proteínas humanas.
Para a propagação do impulso nervoso, é necessário um estímulo que gera uma resposta. O esquema acima representa um arco-reflexo, no qual o calor da chama de uma vela provoca a retração do braço e o afastamento da mão da fonte de calor. Responda: a) Qual a conseqüência da secção da raiz dorsal do nervo representada como corte A? b) Qual a conseqüência da secção da raiz ventral do nervo representada como corte B?
  Observando o esquema anterior, que representa um   neurônio   em repouso, podemos afirmar que, nestas condi ç ões:                                                                            a) se a membrana do   neurônio   for atingida por um est í mulo, as quantidades de  í ons Na +   e K +   dentro e fora da membrana se igualam. b) devido  à  diferen ç a de cargas entre as faces externa e interna, o neurônio est á  polarizado. c) a ocorrência do impulso nervoso depende de est í mulos de natureza el é trica. d) a quantidade de  í ons K +  é  menor na parte interna do neurônio devido  à  sua sa í da por osmose. e) as concentra ç ões dos  í ons Na +   e K +   se fazem sem gasto de energia, sendo exemplo de transporte ativo.
Alguns anestésicos locais agem impedindo a despolarização da membrana plasmática dos  neurônios . A sensação de dor é, então, eliminada em função da: a)modificação da fenda sináptica. b) ruptura da bainha de mielina dos neurônios. c) diminuição do número de sinapses. d) inibição da secreção do neurotransmissor. e) inversão no sentido do impulso nervoso.
Observe o esquema da célula nervosa representada. Assinale a afirmativa  INCORRETA . a) Nas partes 1 e 4, podem ocorrer sinapses químicas, dependentes de moléculas neurotransmissoras como a acetilcolina. b) Moléculas produzidas em 2 podem ser transportadas até 4 através do citoesqueleto. c) Em 3, observa-se um envoltório membranoso chamado de bainha de mielina, presente apenas em axônios dos neurônios do sistema nervoso central. d) A parte 5 é responsável pela condução do impulso nervoso, que é unidirecional e dependente dos íons sódio e potássio.

Sistema nervoso e endócrino aprof.

  • 1.
  • 2.
    Células do SistemaNervoso: Glia Oligodendrócitos Bainha isolante (Bainha de mielina) das fibras nervosas no SNC Células de Schwann Bainha isolante (Bainha de mielina) das fibras nervosas no SNP Astrócitos Associado aos capilares Suporte nutricional e físico aos neurônios
  • 3.
    ESTRUTURA BÁSICA DONEURÔNIO CORPO CELULAR Núcleo DENDRITOS AXÔNIO Bainha de mielina Célula de Schwann Axônio Bainha de mielina Nódulo de Ranvier
  • 4.
    TIPOS DE NEURÔNIOSDENDRITOS CORPO CELULAR CORPO CELULAR CORPO CELULAR DENDRITOS Direção da condução AXÔNIO AXÔNIO AXÔNIO NEURÔNIO SENSORIAL NEURÔNIO ASSOCIATIVO NEURÔNIO MOTOR
  • 5.
    - - -- - - + + + + + - - - - - - + + + + + - - - - - - + + + + + PROPAGAÇÃO DO IMPULSO NERVOSO Potencial de repouso : diferença de potencial entre a superfície externa e interna, mantida pela Bomba Na/K Potencial de ação : inversão (despolarização) do potencial de repouso, ocasionado pela mudança temporária de permeabilidade aos íons Na/K + + + + + + + + + + + + + + + + + + + + + + + + + + + + + ++ + + + + + + + + + + + + + + _ _ _ _ _ _ _ _ _ _ _ _ _ _ _ _ _ _ _ _ _ _ _ _ _ _ _ _ _ _ _ _ _ _ _ _ _ _ _
  • 6.
    O POTENCIAL DEMEMBRANA NO IMPULSO NERVOSO Potencial de ação Limiar Tudo ou nada
  • 7.
    CONDUÇÃO SALTATÓRIA Potencialde Ação Condução saltatória Mielina Axônio
  • 8.
    Sinapse: local decomunicação entre neurônios ou entre neurônios e outras células (músculos, por ex.) MIOFIBRILA MITOCÔNDRIAS Neurotransmissores Fenda Sináptica Vesículas Sinápticas Potencial de Ação Axônio Proteínas receptoras Remoção dos neurotransmissores (enzimas) 2. Agentes que impedem esta remoção SINAPSE QUÍMICA  Neurotransmissores: Acetilcolina, adrenalina Dopamina, serotonina
  • 9.
    Sinapse inibitória Dificultamo potencial de ação Sinapse excitatória “ facilitam” o potencial de ação Transferindo informações dos neurônios para outras células
  • 10.
    DEPENDÊNCIA DE DROGASE A SINAPSE 1.NEUROTRANSMISSORES SÃO REABSORVIDOS NAS SINAPSES NORMAIS 2.AS MOLÉCULAS DA DROGA IMPEDEM A REABSORÇÃO E PROVOCAM A SUPERESTIMULAÇÃO DA MEMBRANA PÓS-SINÁPTICA 3.O NÚMERO DE RECEPTORES DIMINUE 4.A SINAPSE É MENOS SENSÍVEL APÓS A RETIRADA DA DROGA Vesícula Sináptica Receptor Droga Transportador
  • 11.
    EVOLUÇÃO DO SISTEMANERVOSO S.N.Central Anelídeos Platelmintos Moluscos S.N. difuso Cnidários gânglios periféricos Cordão nervoso ventral gânglios cerebrais Cordões nervosos Cérebro Axônio gigante
  • 12.
    EVOLUÇÃO DO SISTEMANERVOSO 2 Equinodermos Artrópodes Cérebro Cordão nervoso ventral Nervos radiais Anel Nervoso Nervos Femoral Ciático Tibial Lombar Torácico Cervical Cérebro Cerebelo Medula
  • 13.
    LOBOS CEREBRAIS LOBOFRONTAL: Pensamento, emoções ÁREA DE BROCA Parte motora da fala Área motora voluntária SULCO CENTRAL Tato e outras áreas sensoriais LOBO PARIETAL Área de interpretação L OBO OCCIPTAL Visão CEREBELO Equilíbrio PONTE e BULBO respiração e batimentos cardíacos LOBO TEMPORAL Audição
  • 14.
    CÉREBRO- Corte SagitalCORPO CALOSO HIPÓFISE HIPOTÁLAMO TÁLAMO PONTE MEDULA CEREBELO Em coordenação regulam várias atividades do corpo O hipotálamo detecta alterações no corpo, libera neurotransmissores que atuam na hipófise que produz hormônios
  • 15.
    As três meningesDura-máter (externa) Aracnóide (meio) Pia-máter (interna)
  • 16.
    PROTEÇÃO DO S.N. C. O encéfalo e a medula estão protegidos pelos elementos ósseos (crânio e vértebras), por membranas finas chamadas meninges e pelo líquido cefalorraquidiano (cerebroespinal) Existem três meninges: - A dura–máter , a camada mais externa, é espessa, dura e fibrosa, e protege o tecido nervoso do ponto de vista mecânico. - A aracnóide , a camada intermédia, é mais fina, sendo responsável pela produção do líquido cefalorraquidiano . - A pia-máter , a camada mais interna, é muito fina e é a única membrana vascularizada.
  • 17.
    SIST. NERVOSO S.N.VOLUNTÁRIO S.N. AUTÔNOMO SIMPÁTICO PARASSIMPÁTICO TORÁCICA e LOMBAR ENCÉFALO e MEDULA FINAL (SACRAL) ADRENALINA e NORADRENALINA ACETILCOLINA Nervos que partem das regiões Nervos que partem das regiões Principal neurotransmissor Principal neurotransmissor
  • 18.
    DILATA CONTRAE (-)SECREÇÃO (+) SECREÇÃO DILATA BRONQUÍOLOS CONTRAE BRONQUÍOLOS AUMENTA BATIMENTOS DIMINUE BATIMENTOS SECRETA ADRENALINA DIMINUE SECREÇÃO AUMENTA SECREÇÃO DIMINUE MOTILIDADE AUMENTA MOTILIDADE RETÉM CONTEÚ- DO CÓLON ESVAZIA O CÓLON RETARDA O ESVAZIAMENTO ESVAZIA A BEXIGA S I M P Á T I C O P A R A S I M P Á T I C O
  • 19.
    ARCO REFLEXO DORSALVENTRAL Substância branca Substância cinzenta MEDULA corpo celular localizado no gânglio interneurô nio neurônio sensitivo neurônio motor ESTÍMULO Receptor Corpúsculo de Paccini Músculo efetor
  • 20.
    PRINCIPAIS DISTÚRBIOS DOSIST. NERVOSO Esclerose múltipla: uma doença auto-imune. Destruição da bainha de mielina. problemas visuais, dist ú rbios da linguagem, da marcha, do equil í brio, da for ç a.
  • 21.
    PRINCIPAIS DISTÚRBIOS DOSIST. NERVOSO Alzheimer: Formação defeituosa de uma proteína (tau) que participa dos microtúbulos com conseqüente destruição dos neurônios. Afeta a memória, aprendizado e a fala.
  • 22.
    PRINCIPAIS DISTÚRBIOS DOSIST. NERVOSO Parkinson: acentuada redução de dopamina nos centros motores, causando tremores, lentidão e dificuldade de locomoção
  • 23.
    PRINCIPAIS DISTÚRBIOS DOSIST. NERVOSO AVC: obstrução de uma artéria. Lesão irreversível. Fatores de risco: pressão arterial elevada, alto colesterol, obesidade.
  • 24.
  • 25.
  • 26.
  • 27.
  • 28.
  • 29.
  • 30.
  • 31.
    Acromegalia (excessode GH) Carel Struycken
  • 32.
    Tireóide Tireóide: tiroxina(T4) triiodotironina (T3) Paratireóides: paratormônio Bócio - Iodo
  • 33.
  • 34.
  • 35.
  • 36.
  • 37.
  • 38.
  • 39.
  • 40.
    Adrenais ou supra-renaisRim Adrenal Medula Córtex Adrenalina
  • 41.
  • 42.
  • 43.
  • 44.
  • 45.
    O gráfico mostraos níveis de glicose medidos no sangue de duas pessoas, sendo uma saudável e outra com diabetes melito, imediatamente após uma refeição e nas cinco horas seguintes. a) Identifique a curva correspondente às medidas da pessoa diabética, justificando sua resposta. b) Como se explicam os níveis estáveis de glicose na curva B, após 3 horas da refeição?
  • 46.
    A radiação estáao nosso redor e existe desde o início do nosso planeta. Ela torna-se um problema quando ocorre em altas doses e tempo de exposição curto. O efeito biológico de radionuclídeos depositados internamente depende, em grande parte, da sua atividade e distribuição no organismo, além da taxa de remoção dessa substância que, por sua vez, depende da sua forma química. O iodo radiativo é um produto comum da fissão nuclear; era o componente principal da radiação liberada pelo desastre de Chernobyl (na antiga União Soviética, em 1986), o que levou a muitos casos pediátricos de câncer da glândula tireoidea. (WHO, Fact Sheet 303, 2006. Adaptado) De acordo com o texto, ocorreu câncer da glândula tireoidea, após a liberação de iodo radiativo no desastre de Chernobyl, porque (A) houve aumento na quantidade de iodo disponível, com excesso de produção dos hormônios tiroxina e triiodotironina. (B) a radiatividade danificou parte do DNA da glândula, levando a mutações carcinogênicas. (C) a remoção do iodo do corpo através da glândula tireoidea, que foi afetada pela radiação, causou hipertireoidismo e, como consequência, o câncer. (D) mecanismos de reparação celular, com substituição da fita danificada do DNA na glândula tireoidea, resultaram em câncer. (E) o iodo radiativo foi absorvido pelas células germinativas dos adultos, gerando crianças com problemas na glândula tireoidea.
  • 47.
    Observe a figura.(Fernando Gonsales, Fliti. Modificado.) Alguns inseticidas contêm organofosforados e carbamatos, que inibem no organismo a ação da acetilcolinesterase, enzima que degrada a acetilcolina. Aplicado na forma de aerossóis, o produto se espalha melhor, atingindo um maior número de indivíduos. Levado pelas traquéias ou absorvido pela superfície corporal dos insetos, o princípio ativo do inseticida chega aos tecidos, onde exerce sua ação. Que tecido ou sistema fisiológico é alvo da ação do inseticida e por que esse sistema entra em colapso, provocando a morte do inseto?
  • 48.
    O gráfico abaixomostra a variação na concentração de dois hormônios ovarianos, durante o ciclo menstrual em mulheres, que ocorre aproximadamente a cada 28 dias. a) Identifique os hormônios correspondentes às curvas A e B e explique o que acontece com os níveis desses hormônios se ocorrer fecundação e implantação do ovo no endométrio. b) Qual a função do endométrio? E da musculatura lisa do miométrio?
  • 49.
    Maria ia iniciarsua vida sexual. Como não queria engravidar, consultou a sua ginecologista, que indicou o uso de pílulas anticoncepcionais. A ginecologista deu informações a Maria sobre o funcionamento da pílula. Como Maria ainda continuava com dúvidas, fez algumas perguntas à ginecologista. Faça o papel da ginecologista e tire as dúvidas de Maria. a) "Como a pílula impede a gravidez?" b) "Mesmo tomando a pílula, continuarei menstruando? Por quê?"
  • 50.
    O locutor, aonarrar uma partida de futebol, faz com que o torcedor se alegre ou se desaponte com as informações que recebe sobre os gols feitos ou perdidos na partida. As reações que o torcedor apresenta ao ouvir as jogadas são geradas pela integração dos sistemas nervoso e endócrino. a) A vibração do torcedor ao ouvir um gol é resultado da chegada dessa informação no cérebro através da interação entre os neurônios. Como se transmite a informação através de dois neurônios? b) A raiva do torcedor, quando o time adversário marca um gol, muitas vezes é acompanhada por uma alteração do sistema cardiovascular resultante de respostas endócrinas e nervosas. Qual é a alteração cardiovascular mais comum nesse caso? Que fator endócrino é o responsável por essa alteração?
  • 51.
    Uma conquista recenteno campo da biotecnologia é o uso de bactérias para a produção de proteína animal de interesse comercial. Por exemplo, hoje já estão sendo comercializadas insulina e somatotrofina (ou somatropina) humanas produzidas por bactérias. a) Em que locais do corpo humano são produzidas essas proteínas e qual é a principal função de cada uma delas no organismo? b) Explique sucintamente o processo por meio do qual se modificam bactérias para que elas passem a produzir proteínas humanas.
  • 52.
    Para a propagaçãodo impulso nervoso, é necessário um estímulo que gera uma resposta. O esquema acima representa um arco-reflexo, no qual o calor da chama de uma vela provoca a retração do braço e o afastamento da mão da fonte de calor. Responda: a) Qual a conseqüência da secção da raiz dorsal do nervo representada como corte A? b) Qual a conseqüência da secção da raiz ventral do nervo representada como corte B?
  • 53.
      Observando oesquema anterior, que representa um   neurônio   em repouso, podemos afirmar que, nestas condi ç ões:                                                                            a) se a membrana do   neurônio   for atingida por um est í mulo, as quantidades de í ons Na +   e K +   dentro e fora da membrana se igualam. b) devido à diferen ç a de cargas entre as faces externa e interna, o neurônio est á polarizado. c) a ocorrência do impulso nervoso depende de est í mulos de natureza el é trica. d) a quantidade de í ons K +  é menor na parte interna do neurônio devido à sua sa í da por osmose. e) as concentra ç ões dos í ons Na +   e K +   se fazem sem gasto de energia, sendo exemplo de transporte ativo.
  • 54.
    Alguns anestésicos locaisagem impedindo a despolarização da membrana plasmática dos neurônios . A sensação de dor é, então, eliminada em função da: a)modificação da fenda sináptica. b) ruptura da bainha de mielina dos neurônios. c) diminuição do número de sinapses. d) inibição da secreção do neurotransmissor. e) inversão no sentido do impulso nervoso.
  • 55.
    Observe o esquemada célula nervosa representada. Assinale a afirmativa  INCORRETA . a) Nas partes 1 e 4, podem ocorrer sinapses químicas, dependentes de moléculas neurotransmissoras como a acetilcolina. b) Moléculas produzidas em 2 podem ser transportadas até 4 através do citoesqueleto. c) Em 3, observa-se um envoltório membranoso chamado de bainha de mielina, presente apenas em axônios dos neurônios do sistema nervoso central. d) A parte 5 é responsável pela condução do impulso nervoso, que é unidirecional e dependente dos íons sódio e potássio.