Biotecnologia
Melhoramento Genético


O conhecimento sobre hereditariedade tem gerado tecnologias de
grande utilidade para a humanidade.

O melhoramento consiste em selecionar e aprimorar as qualidades
das espécies tendo em vista sua utilidade pelos seres humanos
Propagação das variedades úteis

Além de obter determinado fenótipo desejado, é necessário propagar o genótipo
que o condiciona.
A segregação e a recombinação gênica produzem, a cada geração, novas misturas
de alelos, o que torna difícil a propagação.
Este problema pode ser solucionado por técnica como enxertia, cultura de
tecidos, entre outras




  Problemas decorrentes do melhoramento

  -Surgimento de linhagens com pouca variabilidade genética, o que reduz a
  capacidade dos indivíduos da população de se adaptar eficientemente a
  alterações ambientais
Aconselhamento genético

O estudo dos genótipos de um casal e de seus parentes permite,
em certos casos, estimar a chance de uma criança ser afetada por
uma doença já manifestada em alguns membros da família.

Diagnóstico pré-natal

É possível diagnosticar algumas doenças genéticas ainda na vida
intra-uterina através da técnica de amniocentese
Identificação de pessoas pelo DNA

-Detecção de fragmentos específicos de DNA
• Hibridização molecular
As sequências de DNA utilizadas na identificação de pessoas

Os testes de DNA utilizam sondas capazes de detectar trechos
do DNA humano que variam muito entre as pessoas de uma
população
Determinação de paternidade
Células-Tronco
Clonagem
Projeto Genoma

Em 1990, surgiu o Projeto Genoma Humano que tinha a finalidade de
identificar no prazo de até o ano de 2005 cada um dos genes através de um
processo chamado mapeamento genético humano.
Esse mapeamento consiste em registrar cada um dos genes do
cromossomo, determinar a ordem dos nucleotídios e sua função. As
vantagens desse trabalho estão no fato da identificação da cura e da causa
de muitas doenças como a obesidade, o diabetes e o hipertensão.
Terapia Gênica
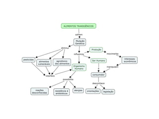
Transgênicos
Animais Transgênicos???
1. (Unesp 2008) Uma das preocupações dos ambientalistas com as plantas transgênicas é a
possibilidade de que os grãos de pólen dessas plantas venham a fertilizar plantas normais e,
com isso, "contaminá-las". Em maio de 2007, pesquisadores da Universidade de Nebraska,
EUA, anunciaram um novo tipo de planta geneticamente modificada, resistente a um
herbicida chamado Dicamba. Um dos méritos do trabalho foi ter conseguido inserir o gene da
resistência no cloroplasto das plantas modificadas. Essa nova forma de obtenção de plantas
transgênicas poderia tranquilizar os ambientalistas quanto a possibilidade de os grãos de
pólen dessas plantas virem a fertilizar plantas normais? Justifique.

2. (Ufop 2008) Pesquisadores da Universidade da Geórgia, em Atenas (Grécia), inseriram
dois genes bacterianos na 'Arabidopsis thaliana', uma espécie de agrião, e criaram uma
planta que não tolera solos contaminados.
          (Texto adaptado da pesquisa publicada na revista "Nature Biotechnology")

Com relação ao texto, é correto afirmar:
a) Os pesquisadores fizeram um melhoramento genético, e, além da qualidade desejada,
qualidades indesejáveis não foram transferidas porque, invariavelmente, a planta resultante é
forçada a trabalhar com a informação genética herdada.
b) Os pesquisadores criaram essa planta por cruzamento natural, onde o próprio ar ou os
insetos realizam a troca do pólen contido nas flores das plantas.
c) Os pesquisadores fizeram um cruzamento entre duas plantas para obter uma terceira,
com características desejadas para a resistência ao arsênio.
d) Os pesquisadores fizeram uma transformação genética e, como não houve cruzamento
entre duas plantas, apenas o gene de interesse foi transferido, resultando em uma planta
transgênica.
3. (Ufes 2006) A utilização de células-tronco nos estudos biológicos, apesar das discussões
éticas, já é uma realidade. No entanto, uma das limitações dessa tecnologia é o
conhecimento preciso acerca dos mecanismos de diferenciação celular.
a) Estabeleça a diferença entre o genoma de uma célula indiferenciada e o genoma de uma
célula diferenciada e diga em qual fase do desenvolvimento humano a diferenciação celular
ocorre com maior intensidade.
b) Explique o que acontece com uma célula que perde o controle sobre o seu processo de
diferenciação celular e diga por que células da medula óssea e do cordão umbilical podem
ser utilizadas para o tratamento com células-tronco.

4. (Ufscar 2007) ... Assim como uma receita de bolo é composta de diversas instruções, o
genoma também é composto de milhares de comandos, que chamamos genes. Aliás, cada
ser vivo tem sua própria receita, seu próprio GENOMA.... Cada um de nossos genes,
composto por uma sequência específica de DNA, é uma instrução dessa receita. Entretanto,
podem existir "versões" diferentes para cada gene, formas diferentes de uma mesma
instrução...
           (Lygia da Veiga Pereira, "Sequenciaram o genoma humano...E agora?" 2001.
Adaptado)

a) Através de qual processo se originam as "versões" diferentes de cada gene a que se
refere a autora?
b) No texto, a palavra destacada GENOMA poderia ser substituída por código genético?
Justifique.
5. (Enem 2008) Define-se genoma como o conjunto de todo o material genético
de uma espécie, que, na maioria dos casos, são as moléculas de DNA. Durante
muito tempo, especulou-se sobre a possível relação entre o tamanho do genoma -
medido pelo número de pares de bases (pb) -, o número de proteínas produzidas
e a complexidade do organismo. As primeiras respostas começam a aparecer e já
deixam claro que essa relação não existe, como mostra a tabela a seguir.




De acordo com as informações do texto,
a) o conjunto de genes de um organismo define o seu DNA.
b) a produção de proteínas não está vinculada à molécula de DNA.
c) o tamanho do genoma não é diretamente proporcional ao número de proteínas
produzidas pelo organismo.
d) quanto mais complexo o organismo, maior o tamanho de seu genoma.
e) genomas com mais de um bilhão de pares de bases são encontrados apenas
nos seres vertebrados.
6. (Uel 2009) Com base nos conhecimentos sobre biotecnologia, considere as afirmativas.
I - Na biotecnologia aplicada, os organismos transgênicos, como, por exemplo, bactérias,
fungos, plantas e animais geneticamente melhorados, podem funcionar para a produção
de proteínas ou para propósitos industriais.
II - Organismos transgênicos caracterizam-se pela capacidade de produzir em grandes
quantidades a proteína desejada, sem comprometer o funcionamento normal de suas
células, e de transferir essa capacidade para a geração seguinte.
III - O melhoramento genético clássico consiste na transferência do material genético de
um organismo para outro, permitindo que as alterações no genoma sejam previsíveis; já a
engenharia genética mistura todo o conjunto de genes em combinações aleatórias por
meio de cruzamentos.
IV - A engenharia genética compreende a manipulação direta do material genético das
células, sendo que o gene de qualquer organismo pode ser isolado e transferido para o
genoma de qualquer ser vivo, por mais divergentes que estes seres estejam na escala
evolutiva.

Assinale a alternativa CORRETA.
a) Somente as afirmativas I e II são corretas.
b) Somente as afirmativas I e III são corretas.
c) Somente as afirmativas III e IV são corretas.
d) Somente as afirmativas I, II e IV são corretas.
e) Somente as afirmativas II, III e IV são corretas.
7. (Unicamp 2009) Testes de paternidade comparando o DNA presente em
amostras biológicas são cada vez mais comuns e são considerados
praticamente infalíveis, já que apresentam 99,99% de acerto. Nesses testes
podem ser comparados fragmentos do DNA do pai e da mãe com o do filho.
Um teste de DNA foi solicitado por uma mulher que queria confirmar a
paternidade dos filhos. Ela levou ao laboratório amostras de cabelos dela, do
marido, dos dois filhos e de um outro homem que poderia ser o pai. Os
resultados obtidos estão mostrados na figura a seguir.




a) Que resultado a análise mostrou em relação à paternidade do Filho 1? E do
Filho 2? Justifique.
b) Num teste de paternidade, poderia ser utilizado apenas o DNA mitocondrial?
Por quê?
8. (Enem 2009) Um novo método para produzir insulina artificial que utiliza
tecnologia de DNA recombinante foi desenvolvido por pesquisadores do
Departamento de Biologia Celular da Universidade de Brasília (UnB) em parceria
com a iniciativa privada. Os pesquisadores modificaram geneticamente a bactéria
Escherichia coli para torná-la capaz de sintetizar o hormônio. O processo permitiu
fabricar insulina em maior quantidade e em apenas 30 dias, um terço do tempo
necessário para obtê-la pelo método tradicional, que consiste na extração do
hormônio a partir do pâncreas de animais abatidos.
 
Ciência Hoje, 24 abr. 2001. Disponível em: http://cienciahoje.uol.com.br
(adaptado).

A produção de insulina pela técnica do DNA recombinante tem, como
consequência,
a) o aperfeiçoamento do processo de extração de insulina a partir do pâncreas
suíno.
b) a seleção de microrganismos resistentes a antibióticos.
c) o progresso na técnica da síntese química de hormônios.
d) impacto favorável na saúde de indivíduos diabéticos.
e) a criação de animais transgênicos.
9. (Ufg 2010) Leia a reportagem a seguir.

Cientistas conseguem criar espermatozoide humano em laboratório a partir de
células-tronco embrionárias humanas.
As células foram incubadas em solução química e temperatura semelhante à do
interior dos testículos. Os espermatozoides são idênticos aos criados
naturalmente e são capazes de ativar um óvulo durante a fertilização.

VEJA, São Paulo, 15 jul. 2009, p. 138. [Adaptado].

As informações apresentadas na reportagem permitem a seguinte conclusão:
a) o material que deu origem aos espermatozoides foi retirado dos eritrócitos.
b) os espermatozoides foram originados a partir de células germinativas.
c) a fertilização do óvulo pelo espermatozoide originado formará um zigoto
transgênico.
d) o sêmen foi o meio de cultivo utilizado para a incubação das células-tronco.
e) as células-tronco embrionárias têm elevada capacidade de diferenciação.
10. (Ueg 2010) As técnicas de engenharia genética podem ser consideradas
ferramentas que possibilitam a identificação de pessoas com base na análise do
DNA, além de propiciar aconselhamentos genéticos e resolver casos de
paternidade desconhecida e problemas criminais. Sobre essas técnicas e sua
importância, é CORRETO afirmar:
a) o aconselhamento genético é indicado para casais normais e consanguíneos,
em que um dos cônjuges recebeu irradiação ionizante ou fez ingestão de drogas
mutagênicas.
b) a terapia gênica, também conhecida como geneterapia, consiste em introduzir
genes anormais e recombinantes em pessoas que tenham o alelo que causa
uma determinada doença.
c) a identificação de pessoas com base na análise do DNA possibilita um nível
de certeza similar ao utilizado nas impressões digitais, ambas as técnicas são
conhecidas como DNA fingerprint.
d) a engenharia genética permite alterar a composição gênica dos indivíduos
num intervalo de tempo maior, visto que a reprodução seletiva não permite a
manipulação de genes.
11. (Uemg 2010) Leia o trecho, a seguir.

“As mais versáteis são as células-tronco embrionárias (TE), isoladas pela primeira
vez em camundongos há mais de 20 anos. As células TE vêm da região de um
embrião muito jovem que, no desenvolvimento normal, forma as três camadas
germinativas distintas de um embrião mais maduro e, em última análise, todos os
diferentes tecidos do corpo.”

“Scientific American Brasil”, julho de 2004.

Com as informações contidas nesse texto, juntamente com outros conhecimentos
que você possui sobre o assunto, só é possível afirmar CORRETAMENTE que
a) as células-tronco embrionárias (TE), anteriores ao embrioblasto, são
totipotentes, isto é, capazes de se diferenciarem em qualquer uma das células
somáticas do indivíduo.
b) a legislação brasileira proíbe qualquer tipo de pesquisa com células-tronco
embrionárias, porque a constituição brasileira considera que o zigoto já é um novo
indivíduo e tem que ser protegido.
c) as três camadas germinativas distintas a que o texto se refere são os folhetos
embrionários epiderme, derme e hipoderme.
d) entre os tecidos do corpo, o tecido nervoso se origina a partir do folheto
germinativo ectoderma, enquanto o tecido muscular se origina do endoderma.
12. (Ufu 2010) Dentre as aplicações atuais da genética molecular, temos os
testes de identificação de pessoas por meio do DNA.
Essa técnica, que pode ser usada para identificar suspeitos em investigações
policiais, consiste em detectar e comparar sequências repetitivas ao longo de
trechos da molécula de DNA, regiões conhecidas como VNTR (número variável
de repetições em sequência).
A figura a seguir ilustra os padrões de VNTRs de quatro pessoas envolvidas
( uma vítima (V) e 3 suspeitos (S1, S2 e S3) em uma investigação policial e de
uma prova (P) coletada no local do crime:




Considerando as afirmações e a figura acima apresentada, responda:
a) A qual dos suspeitos (S1, S2 ou S3) pertence a prova (P)? Justifique a sua
resposta.
b) Que tipo de material pode ser coletado e servir de prova em um caso como
esse?
c) Por que os resultados desse tipo de análise têm alto grau de confiabilidade?
13. (Unifesp 2010) Em abril de 2005, a revista Pesquisa FAPESP reforçava a
importância da aprovação da Lei de Biossegurança para as pesquisas brasileiras
com células-tronco e, ao mesmo tempo, ponderava:

Nos últimos anos, enquanto os trabalhos com células-tronco embrionárias de
origem humana permaneciam vetados, os cientistas brasileiros não ficaram
parados. Fizeram o que a legislação permitia: desenvolveram linhas de pesquisa
com células-tronco de animais e células-tronco humanas retiradas de tecidos
adultos, em geral de medula óssea e do sangue de cordão umbilical.
(...) Não há evidências irrefutáveis de que as células-tronco adultas possam exibir
a mesma plasticidade das embrionárias. (...)
Menos versáteis que as embrionárias, as células-tronco adultas têm uma
vantagem: parecem ser mais seguras. Nas terapias experimentais são injetadas
nos pacientes células-tronco extraídas, em geral, deles mesmos.

Marcos Pivetta
(www.revistapesquisa.fapesp.br Adaptado.)

Considerando o texto da revista, responda:
a) O que se quer dizer ao se afirmar que as células-tronco adultas são “menos
versáteis que as embrionárias”?
b) Qual a vantagem de se injetar nos pacientes células-tronco extraídas deles
mesmos?
14. (Ufop 2010) Um avião da companhia Air France que havia decolado na
noite do domingo, 30 de maio de 2009, do Rio em direção a Paris, desapareceu
com 228 pessoas a bordo - 216 passageiros e 12 tripulantes. Segundo boletim
mais recente, divulgado pela secretaria, foram identificados 43 dos 50 corpos,
entre brasileiros e estrangeiros. A pedido dos familiares, as identidades das
vítimas foram mantidas em sigilo. Peritos do IML e representantes da
Secretaria de Defesa Social de Pernambuco informaram que a identificação
dos corpos restantes será feita a partir de exames de DNA.

(Texto adaptado de matérias do jornal Folha de São Paulo, de 01/06 e
10/06/2009.)

Com base no texto, responda às questões propostas.
a) Por que é possível a identificação de corpos utilizando-se a molécula de
DNA?
b) Seria necessário incluir amostras de parentes das vítimas (pai, mãe, irmãos)
durante as análises para a identificação dos corpos? Por quê?

Biotecnologia

  • 1.
  • 2.
    Melhoramento Genético O conhecimentosobre hereditariedade tem gerado tecnologias de grande utilidade para a humanidade. O melhoramento consiste em selecionar e aprimorar as qualidades das espécies tendo em vista sua utilidade pelos seres humanos
  • 3.
    Propagação das variedadesúteis Além de obter determinado fenótipo desejado, é necessário propagar o genótipo que o condiciona. A segregação e a recombinação gênica produzem, a cada geração, novas misturas de alelos, o que torna difícil a propagação. Este problema pode ser solucionado por técnica como enxertia, cultura de tecidos, entre outras Problemas decorrentes do melhoramento -Surgimento de linhagens com pouca variabilidade genética, o que reduz a capacidade dos indivíduos da população de se adaptar eficientemente a alterações ambientais
  • 4.
    Aconselhamento genético O estudodos genótipos de um casal e de seus parentes permite, em certos casos, estimar a chance de uma criança ser afetada por uma doença já manifestada em alguns membros da família. Diagnóstico pré-natal É possível diagnosticar algumas doenças genéticas ainda na vida intra-uterina através da técnica de amniocentese
  • 5.
    Identificação de pessoaspelo DNA -Detecção de fragmentos específicos de DNA • Hibridização molecular
  • 6.
    As sequências deDNA utilizadas na identificação de pessoas Os testes de DNA utilizam sondas capazes de detectar trechos do DNA humano que variam muito entre as pessoas de uma população
  • 7.
  • 8.
  • 11.
  • 15.
    Projeto Genoma Em 1990,surgiu o Projeto Genoma Humano que tinha a finalidade de identificar no prazo de até o ano de 2005 cada um dos genes através de um processo chamado mapeamento genético humano. Esse mapeamento consiste em registrar cada um dos genes do cromossomo, determinar a ordem dos nucleotídios e sua função. As vantagens desse trabalho estão no fato da identificação da cura e da causa de muitas doenças como a obesidade, o diabetes e o hipertensão.
  • 16.
  • 17.
  • 20.
  • 21.
    1. (Unesp 2008)Uma das preocupações dos ambientalistas com as plantas transgênicas é a possibilidade de que os grãos de pólen dessas plantas venham a fertilizar plantas normais e, com isso, "contaminá-las". Em maio de 2007, pesquisadores da Universidade de Nebraska, EUA, anunciaram um novo tipo de planta geneticamente modificada, resistente a um herbicida chamado Dicamba. Um dos méritos do trabalho foi ter conseguido inserir o gene da resistência no cloroplasto das plantas modificadas. Essa nova forma de obtenção de plantas transgênicas poderia tranquilizar os ambientalistas quanto a possibilidade de os grãos de pólen dessas plantas virem a fertilizar plantas normais? Justifique. 2. (Ufop 2008) Pesquisadores da Universidade da Geórgia, em Atenas (Grécia), inseriram dois genes bacterianos na 'Arabidopsis thaliana', uma espécie de agrião, e criaram uma planta que não tolera solos contaminados. (Texto adaptado da pesquisa publicada na revista "Nature Biotechnology") Com relação ao texto, é correto afirmar: a) Os pesquisadores fizeram um melhoramento genético, e, além da qualidade desejada, qualidades indesejáveis não foram transferidas porque, invariavelmente, a planta resultante é forçada a trabalhar com a informação genética herdada. b) Os pesquisadores criaram essa planta por cruzamento natural, onde o próprio ar ou os insetos realizam a troca do pólen contido nas flores das plantas. c) Os pesquisadores fizeram um cruzamento entre duas plantas para obter uma terceira, com características desejadas para a resistência ao arsênio. d) Os pesquisadores fizeram uma transformação genética e, como não houve cruzamento entre duas plantas, apenas o gene de interesse foi transferido, resultando em uma planta transgênica.
  • 22.
    3. (Ufes 2006)A utilização de células-tronco nos estudos biológicos, apesar das discussões éticas, já é uma realidade. No entanto, uma das limitações dessa tecnologia é o conhecimento preciso acerca dos mecanismos de diferenciação celular. a) Estabeleça a diferença entre o genoma de uma célula indiferenciada e o genoma de uma célula diferenciada e diga em qual fase do desenvolvimento humano a diferenciação celular ocorre com maior intensidade. b) Explique o que acontece com uma célula que perde o controle sobre o seu processo de diferenciação celular e diga por que células da medula óssea e do cordão umbilical podem ser utilizadas para o tratamento com células-tronco. 4. (Ufscar 2007) ... Assim como uma receita de bolo é composta de diversas instruções, o genoma também é composto de milhares de comandos, que chamamos genes. Aliás, cada ser vivo tem sua própria receita, seu próprio GENOMA.... Cada um de nossos genes, composto por uma sequência específica de DNA, é uma instrução dessa receita. Entretanto, podem existir "versões" diferentes para cada gene, formas diferentes de uma mesma instrução... (Lygia da Veiga Pereira, "Sequenciaram o genoma humano...E agora?" 2001. Adaptado) a) Através de qual processo se originam as "versões" diferentes de cada gene a que se refere a autora? b) No texto, a palavra destacada GENOMA poderia ser substituída por código genético? Justifique.
  • 23.
    5. (Enem 2008)Define-se genoma como o conjunto de todo o material genético de uma espécie, que, na maioria dos casos, são as moléculas de DNA. Durante muito tempo, especulou-se sobre a possível relação entre o tamanho do genoma - medido pelo número de pares de bases (pb) -, o número de proteínas produzidas e a complexidade do organismo. As primeiras respostas começam a aparecer e já deixam claro que essa relação não existe, como mostra a tabela a seguir. De acordo com as informações do texto, a) o conjunto de genes de um organismo define o seu DNA. b) a produção de proteínas não está vinculada à molécula de DNA. c) o tamanho do genoma não é diretamente proporcional ao número de proteínas produzidas pelo organismo. d) quanto mais complexo o organismo, maior o tamanho de seu genoma. e) genomas com mais de um bilhão de pares de bases são encontrados apenas nos seres vertebrados.
  • 24.
    6. (Uel 2009)Com base nos conhecimentos sobre biotecnologia, considere as afirmativas. I - Na biotecnologia aplicada, os organismos transgênicos, como, por exemplo, bactérias, fungos, plantas e animais geneticamente melhorados, podem funcionar para a produção de proteínas ou para propósitos industriais. II - Organismos transgênicos caracterizam-se pela capacidade de produzir em grandes quantidades a proteína desejada, sem comprometer o funcionamento normal de suas células, e de transferir essa capacidade para a geração seguinte. III - O melhoramento genético clássico consiste na transferência do material genético de um organismo para outro, permitindo que as alterações no genoma sejam previsíveis; já a engenharia genética mistura todo o conjunto de genes em combinações aleatórias por meio de cruzamentos. IV - A engenharia genética compreende a manipulação direta do material genético das células, sendo que o gene de qualquer organismo pode ser isolado e transferido para o genoma de qualquer ser vivo, por mais divergentes que estes seres estejam na escala evolutiva. Assinale a alternativa CORRETA. a) Somente as afirmativas I e II são corretas. b) Somente as afirmativas I e III são corretas. c) Somente as afirmativas III e IV são corretas. d) Somente as afirmativas I, II e IV são corretas. e) Somente as afirmativas II, III e IV são corretas.
  • 25.
    7. (Unicamp 2009)Testes de paternidade comparando o DNA presente em amostras biológicas são cada vez mais comuns e são considerados praticamente infalíveis, já que apresentam 99,99% de acerto. Nesses testes podem ser comparados fragmentos do DNA do pai e da mãe com o do filho. Um teste de DNA foi solicitado por uma mulher que queria confirmar a paternidade dos filhos. Ela levou ao laboratório amostras de cabelos dela, do marido, dos dois filhos e de um outro homem que poderia ser o pai. Os resultados obtidos estão mostrados na figura a seguir. a) Que resultado a análise mostrou em relação à paternidade do Filho 1? E do Filho 2? Justifique. b) Num teste de paternidade, poderia ser utilizado apenas o DNA mitocondrial? Por quê?
  • 26.
    8. (Enem 2009)Um novo método para produzir insulina artificial que utiliza tecnologia de DNA recombinante foi desenvolvido por pesquisadores do Departamento de Biologia Celular da Universidade de Brasília (UnB) em parceria com a iniciativa privada. Os pesquisadores modificaram geneticamente a bactéria Escherichia coli para torná-la capaz de sintetizar o hormônio. O processo permitiu fabricar insulina em maior quantidade e em apenas 30 dias, um terço do tempo necessário para obtê-la pelo método tradicional, que consiste na extração do hormônio a partir do pâncreas de animais abatidos.   Ciência Hoje, 24 abr. 2001. Disponível em: http://cienciahoje.uol.com.br (adaptado). A produção de insulina pela técnica do DNA recombinante tem, como consequência, a) o aperfeiçoamento do processo de extração de insulina a partir do pâncreas suíno. b) a seleção de microrganismos resistentes a antibióticos. c) o progresso na técnica da síntese química de hormônios. d) impacto favorável na saúde de indivíduos diabéticos. e) a criação de animais transgênicos.
  • 27.
    9. (Ufg 2010)Leia a reportagem a seguir. Cientistas conseguem criar espermatozoide humano em laboratório a partir de células-tronco embrionárias humanas. As células foram incubadas em solução química e temperatura semelhante à do interior dos testículos. Os espermatozoides são idênticos aos criados naturalmente e são capazes de ativar um óvulo durante a fertilização. VEJA, São Paulo, 15 jul. 2009, p. 138. [Adaptado]. As informações apresentadas na reportagem permitem a seguinte conclusão: a) o material que deu origem aos espermatozoides foi retirado dos eritrócitos. b) os espermatozoides foram originados a partir de células germinativas. c) a fertilização do óvulo pelo espermatozoide originado formará um zigoto transgênico. d) o sêmen foi o meio de cultivo utilizado para a incubação das células-tronco. e) as células-tronco embrionárias têm elevada capacidade de diferenciação.
  • 28.
    10. (Ueg 2010)As técnicas de engenharia genética podem ser consideradas ferramentas que possibilitam a identificação de pessoas com base na análise do DNA, além de propiciar aconselhamentos genéticos e resolver casos de paternidade desconhecida e problemas criminais. Sobre essas técnicas e sua importância, é CORRETO afirmar: a) o aconselhamento genético é indicado para casais normais e consanguíneos, em que um dos cônjuges recebeu irradiação ionizante ou fez ingestão de drogas mutagênicas. b) a terapia gênica, também conhecida como geneterapia, consiste em introduzir genes anormais e recombinantes em pessoas que tenham o alelo que causa uma determinada doença. c) a identificação de pessoas com base na análise do DNA possibilita um nível de certeza similar ao utilizado nas impressões digitais, ambas as técnicas são conhecidas como DNA fingerprint. d) a engenharia genética permite alterar a composição gênica dos indivíduos num intervalo de tempo maior, visto que a reprodução seletiva não permite a manipulação de genes.
  • 29.
    11. (Uemg 2010)Leia o trecho, a seguir. “As mais versáteis são as células-tronco embrionárias (TE), isoladas pela primeira vez em camundongos há mais de 20 anos. As células TE vêm da região de um embrião muito jovem que, no desenvolvimento normal, forma as três camadas germinativas distintas de um embrião mais maduro e, em última análise, todos os diferentes tecidos do corpo.” “Scientific American Brasil”, julho de 2004. Com as informações contidas nesse texto, juntamente com outros conhecimentos que você possui sobre o assunto, só é possível afirmar CORRETAMENTE que a) as células-tronco embrionárias (TE), anteriores ao embrioblasto, são totipotentes, isto é, capazes de se diferenciarem em qualquer uma das células somáticas do indivíduo. b) a legislação brasileira proíbe qualquer tipo de pesquisa com células-tronco embrionárias, porque a constituição brasileira considera que o zigoto já é um novo indivíduo e tem que ser protegido. c) as três camadas germinativas distintas a que o texto se refere são os folhetos embrionários epiderme, derme e hipoderme. d) entre os tecidos do corpo, o tecido nervoso se origina a partir do folheto germinativo ectoderma, enquanto o tecido muscular se origina do endoderma.
  • 30.
    12. (Ufu 2010)Dentre as aplicações atuais da genética molecular, temos os testes de identificação de pessoas por meio do DNA. Essa técnica, que pode ser usada para identificar suspeitos em investigações policiais, consiste em detectar e comparar sequências repetitivas ao longo de trechos da molécula de DNA, regiões conhecidas como VNTR (número variável de repetições em sequência). A figura a seguir ilustra os padrões de VNTRs de quatro pessoas envolvidas ( uma vítima (V) e 3 suspeitos (S1, S2 e S3) em uma investigação policial e de uma prova (P) coletada no local do crime: Considerando as afirmações e a figura acima apresentada, responda: a) A qual dos suspeitos (S1, S2 ou S3) pertence a prova (P)? Justifique a sua resposta. b) Que tipo de material pode ser coletado e servir de prova em um caso como esse? c) Por que os resultados desse tipo de análise têm alto grau de confiabilidade?
  • 31.
    13. (Unifesp 2010)Em abril de 2005, a revista Pesquisa FAPESP reforçava a importância da aprovação da Lei de Biossegurança para as pesquisas brasileiras com células-tronco e, ao mesmo tempo, ponderava: Nos últimos anos, enquanto os trabalhos com células-tronco embrionárias de origem humana permaneciam vetados, os cientistas brasileiros não ficaram parados. Fizeram o que a legislação permitia: desenvolveram linhas de pesquisa com células-tronco de animais e células-tronco humanas retiradas de tecidos adultos, em geral de medula óssea e do sangue de cordão umbilical. (...) Não há evidências irrefutáveis de que as células-tronco adultas possam exibir a mesma plasticidade das embrionárias. (...) Menos versáteis que as embrionárias, as células-tronco adultas têm uma vantagem: parecem ser mais seguras. Nas terapias experimentais são injetadas nos pacientes células-tronco extraídas, em geral, deles mesmos. Marcos Pivetta (www.revistapesquisa.fapesp.br Adaptado.) Considerando o texto da revista, responda: a) O que se quer dizer ao se afirmar que as células-tronco adultas são “menos versáteis que as embrionárias”? b) Qual a vantagem de se injetar nos pacientes células-tronco extraídas deles mesmos?
  • 32.
    14. (Ufop 2010)Um avião da companhia Air France que havia decolado na noite do domingo, 30 de maio de 2009, do Rio em direção a Paris, desapareceu com 228 pessoas a bordo - 216 passageiros e 12 tripulantes. Segundo boletim mais recente, divulgado pela secretaria, foram identificados 43 dos 50 corpos, entre brasileiros e estrangeiros. A pedido dos familiares, as identidades das vítimas foram mantidas em sigilo. Peritos do IML e representantes da Secretaria de Defesa Social de Pernambuco informaram que a identificação dos corpos restantes será feita a partir de exames de DNA. (Texto adaptado de matérias do jornal Folha de São Paulo, de 01/06 e 10/06/2009.) Com base no texto, responda às questões propostas. a) Por que é possível a identificação de corpos utilizando-se a molécula de DNA? b) Seria necessário incluir amostras de parentes das vítimas (pai, mãe, irmãos) durante as análises para a identificação dos corpos? Por quê?