SISTEMAS DE ATIVIDADES: ENGESTRÖM, 1999

                                        FERRAMENTAS CULTURAIS
                                                                                     OUTROS SISTEMAS
                                                                                      DE ATIVIDADES




                                               PRODUÇÃO

                       SUJEITO                                          OBJETO


                                                CONSUMO
                                                                                 RESULTADO
                                   TROCA                     DISTRIBUIÇÃO

          REGRAS                                                                      DIVISÃO DO
                                            COMUNIDADE                                TRABALHO




Atividade: conjunto de ações
ações: relação indireta com o motivo da atividade, é mediatizada
significado da ação: relaciona-se ao conteúdo da ação
sentido da ação: razões, motivos do indivíduo
ARTIGO

Objeto de estudo: processo de formação de tutores para conduzir a aprendizagem de docentes
universitários para atuarem em educação a distância

Hipótese: formação de tutores por um processo dialógico pode levar a realização de atividades
(organização de ensino, intervenções pedagógicas) mais significativa, promovendo nos cursistas maior
interesse em se engajar no curso e ampliar a problematização

Problema:
Como o processo influencia na condução de uma aprendizagem mais adequada para o tutor?
Formação de docentes em serviço requer o engajamento voluntário. Inúmeras razões levam à evasão:
uma delas é o desinteresse pelo curso devido a tutorias focadas no tecnicismo, sem competência para o
diálogo.
Tensão entre tecnofobia e tecnofilia

Desenvolvimento

    1. Introdução
            a. Apresentar “motivo da atividade”, hipótese de trabalho, probematização, justificativa
            b. ???
    2. Descrição do processo:
            a. Contexto do PACC, UAB/UFABC: editais, organização da equipe, histórico
            b. Aprendizagem dialógica: fundamentos teórico-metodológicos para a formação de
               tutores (Vigotski, Bakhtin, Dotta)
            c. ???
    3. Aporte teórico
            a. Teoria da atividade: Vigotski, Leontiev, Engeström, Duarte etc
            b. ???
    4. Metodologia
            a. Organização dos sistemas de atividade (vide abaixo): foco na Atividade 2.
            b. Descrição dos Webinários (artigo publicado Dotta e Jorge, 2011
            c. Descrição do desenvolvimento do curso de Webconf
            d. Descrição de algumas Webconfs
            e. Descrição do processo de avaliação e reformulação do curso
            f. Aplicar questionários?
            g. ???
    5. Discussão e análise dos resultados
            a. Houve engajamento dos tutores no processo? É possível categorizar esse
               engajamento?
            b. Os tutores estão capacitados para a condução das aulas do curso de webconf?
            c. Há diferenças de apropriação das ferramentas, métodos e abordagens pedagógicas?
            d. ????
    6. Considerações finais
            a. Responder às hipóteses
            b. Descrever achados
            c. Propor novas questões
            d. ????

APORTE TEÓRICO

SISTEMA DE ATIVIDADES.

ATIVIDADE 1: Capacitar docentes para atuar em cursos a distância
motivo: implementar educação a distância de alta qualidade na UFABC

AÇÕES: criar equipe de capacitação, capacitar equipe, criar cursos, ofertar cursos
OPERAÇÕES: tutoria em cursos existentes, orientações para atendimento, avaliação dos cursos,
   reuniões, debates, diálogos, treinamentos técnicos, webinários sobre conceitos de EaD, pesquisas
   bibliográficas.




Ambiente virtual de Aprendizagem,             FERRAMENTAS CULTURAIS
Webconferência, Estúdio de vídeo,                                                                OUTROS SISTEMAS
Objetos de aprendizagem                                                                           DE ATIVIDADES
Teorias de aprendizagem
Abordagens de EaD: comunicação e
interação                                                                Como capacitar
                                                                         docentes para atuar em
                                                     PRODUÇÃO            cursos a distância.

                               SUJEITO                                          OBJETO             Docentes aptos a
                                                                                                   criar e professorar
                                                                                                   cursos a distância.
           Tutores, PPs, PCs                          CONSUMO
                                                                                         RESULTADO
                                         TROCA                     DISTRIBUIÇÃO

                REGRAS                                                                          DIVISÃO DO
                                                  COMUNIDADE                                    TRABALHO
 LDB Ensino Superior
 CAPES/MEC                                 Coordenação UAB/UFABC                    Gestão administrativa
 Abordagem pedagógica:                     Coordenação PACC                         Gestão técnica
 aprendizagem dialógica                    Tutores, PPs, PCs                        Implementar equipe (contratar
                                           Docentes UFABC                           tutores, PPs, PCs)
                                           Equipe técnica (NTI,                     Capacitar tutores, PPs, PCs
                                           desenvolvedores etc.)                    Criar e ofertar cursos a distância
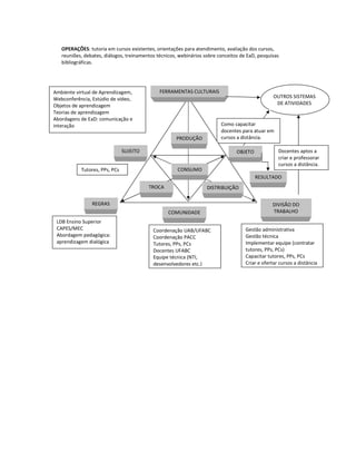
SISTEMA DE ATIVIDADES.

   ATIVIDADE 2: Curso de capacitação de docentes para uso da webconf
   motivo: capacitar docentes para uso de webconf em atividades a distância

Ambiente virtual de Aprendizagem,
Webconferência, Estúdio de vídeo,            FERRAMENTAS CULTURAIS
Objetos de aprendizagem                                                                          OUTROS SISTEMAS
Teorias de aprendizagem                                                                           DE ATIVIDADES
Abordagens de EaD: comunicação e
interação
Estratégias pedagógicas para aulas                                      Criar materiais e
síncronas                                                               atividades para formar
Bases de dados                                       PRODUÇÃO           professores
                                                                                                  Curso de webconf:
                             SUJEITO                                          OBJETO              criação e oferta >>
                                                                                                  estratégias p aulas
                                                                                                  síncronas
           Coordenador                               CONSUMO
           PACC, Tutores,                                                              RESULTADO
           PPs, PCs
                                         TROCA                    DISTRIBUIÇÃO

                REGRAS                                                                           DIVISÃO DO
                                                 COMUNIDADE                                      TRABALHO
 PACC/UAB/UFABC
 Abordagem pedagógica:                    Coordenação PACC                        Gestão administrativa
 aprendizagem dialógica                   Tutores, PPs, PCs                       Gestão técnica
                                          Docentes UFABC                          Pesquisa bibliográfica
                                          Equipe técnica (NTI,                    Elaboração de textos
                                          desenvolvedores etc.)                   Elaboração de OAs (gravação e
                                          Webdesigner                             edição de vídeos)
                                          Produtores de vídeo?                    Elaboração de site
                                                                                  Organização do AVA
                                                                                  Inscrição cursistas
                                                                                  Oferta do curso
                                                                                  Avaliação e reformulação

Sistema atividades pacc

  • 1.
    SISTEMAS DE ATIVIDADES:ENGESTRÖM, 1999 FERRAMENTAS CULTURAIS OUTROS SISTEMAS DE ATIVIDADES PRODUÇÃO SUJEITO OBJETO CONSUMO RESULTADO TROCA DISTRIBUIÇÃO REGRAS DIVISÃO DO COMUNIDADE TRABALHO Atividade: conjunto de ações ações: relação indireta com o motivo da atividade, é mediatizada significado da ação: relaciona-se ao conteúdo da ação sentido da ação: razões, motivos do indivíduo
  • 2.
    ARTIGO Objeto de estudo:processo de formação de tutores para conduzir a aprendizagem de docentes universitários para atuarem em educação a distância Hipótese: formação de tutores por um processo dialógico pode levar a realização de atividades (organização de ensino, intervenções pedagógicas) mais significativa, promovendo nos cursistas maior interesse em se engajar no curso e ampliar a problematização Problema: Como o processo influencia na condução de uma aprendizagem mais adequada para o tutor? Formação de docentes em serviço requer o engajamento voluntário. Inúmeras razões levam à evasão: uma delas é o desinteresse pelo curso devido a tutorias focadas no tecnicismo, sem competência para o diálogo. Tensão entre tecnofobia e tecnofilia Desenvolvimento 1. Introdução a. Apresentar “motivo da atividade”, hipótese de trabalho, probematização, justificativa b. ??? 2. Descrição do processo: a. Contexto do PACC, UAB/UFABC: editais, organização da equipe, histórico b. Aprendizagem dialógica: fundamentos teórico-metodológicos para a formação de tutores (Vigotski, Bakhtin, Dotta) c. ??? 3. Aporte teórico a. Teoria da atividade: Vigotski, Leontiev, Engeström, Duarte etc b. ??? 4. Metodologia a. Organização dos sistemas de atividade (vide abaixo): foco na Atividade 2. b. Descrição dos Webinários (artigo publicado Dotta e Jorge, 2011 c. Descrição do desenvolvimento do curso de Webconf d. Descrição de algumas Webconfs e. Descrição do processo de avaliação e reformulação do curso f. Aplicar questionários? g. ??? 5. Discussão e análise dos resultados a. Houve engajamento dos tutores no processo? É possível categorizar esse engajamento? b. Os tutores estão capacitados para a condução das aulas do curso de webconf? c. Há diferenças de apropriação das ferramentas, métodos e abordagens pedagógicas? d. ???? 6. Considerações finais a. Responder às hipóteses b. Descrever achados c. Propor novas questões d. ???? APORTE TEÓRICO SISTEMA DE ATIVIDADES. ATIVIDADE 1: Capacitar docentes para atuar em cursos a distância motivo: implementar educação a distância de alta qualidade na UFABC AÇÕES: criar equipe de capacitação, capacitar equipe, criar cursos, ofertar cursos
  • 3.
    OPERAÇÕES: tutoria emcursos existentes, orientações para atendimento, avaliação dos cursos, reuniões, debates, diálogos, treinamentos técnicos, webinários sobre conceitos de EaD, pesquisas bibliográficas. Ambiente virtual de Aprendizagem, FERRAMENTAS CULTURAIS Webconferência, Estúdio de vídeo, OUTROS SISTEMAS Objetos de aprendizagem DE ATIVIDADES Teorias de aprendizagem Abordagens de EaD: comunicação e interação Como capacitar docentes para atuar em PRODUÇÃO cursos a distância. SUJEITO OBJETO Docentes aptos a criar e professorar cursos a distância. Tutores, PPs, PCs CONSUMO RESULTADO TROCA DISTRIBUIÇÃO REGRAS DIVISÃO DO COMUNIDADE TRABALHO LDB Ensino Superior CAPES/MEC Coordenação UAB/UFABC Gestão administrativa Abordagem pedagógica: Coordenação PACC Gestão técnica aprendizagem dialógica Tutores, PPs, PCs Implementar equipe (contratar Docentes UFABC tutores, PPs, PCs) Equipe técnica (NTI, Capacitar tutores, PPs, PCs desenvolvedores etc.) Criar e ofertar cursos a distância
  • 4.
    SISTEMA DE ATIVIDADES. ATIVIDADE 2: Curso de capacitação de docentes para uso da webconf motivo: capacitar docentes para uso de webconf em atividades a distância Ambiente virtual de Aprendizagem, Webconferência, Estúdio de vídeo, FERRAMENTAS CULTURAIS Objetos de aprendizagem OUTROS SISTEMAS Teorias de aprendizagem DE ATIVIDADES Abordagens de EaD: comunicação e interação Estratégias pedagógicas para aulas Criar materiais e síncronas atividades para formar Bases de dados PRODUÇÃO professores Curso de webconf: SUJEITO OBJETO criação e oferta >> estratégias p aulas síncronas Coordenador CONSUMO PACC, Tutores, RESULTADO PPs, PCs TROCA DISTRIBUIÇÃO REGRAS DIVISÃO DO COMUNIDADE TRABALHO PACC/UAB/UFABC Abordagem pedagógica: Coordenação PACC Gestão administrativa aprendizagem dialógica Tutores, PPs, PCs Gestão técnica Docentes UFABC Pesquisa bibliográfica Equipe técnica (NTI, Elaboração de textos desenvolvedores etc.) Elaboração de OAs (gravação e Webdesigner edição de vídeos) Produtores de vídeo? Elaboração de site Organização do AVA Inscrição cursistas Oferta do curso Avaliação e reformulação