Reinaldo Mayer
Atividade 01: Organizando nossas ideias...com apoio do nosso material que está
disponível no link:
http://www.uab.ufmt.br/uab/images/livros_download/material_didatico_para_ead_processo_de_producao.pdf
“ o professor deverá considerar que, na EAD, como a interlocução não ocorre
necessariamente num mesmo tempo e/ou espaço, o processo de ensino-aprendizagem
deve ser precedido de rigoroso planejamento e a elaboração do material didático tem
funções importantes, tais como:
- Abrir o diálogo permanente entre professor/aluno;
- Orientar o aluno em seu percurso de estudo;
- Motivar o aluno para ampliar seu conhecimento com leituras complementares e Instigar
o aluno para a pesquisa em outras fontes, além do material distribuído;
- Ensejar a compreensão crítica do conteúdo selecionado;
- Possibilitar o acompanhamento e avaliação de todo o processo;
VAMOS FAZER UM ESBOÇO VISUAL INICIAL!!
INSTRUMENTOS DE GESTÃO COM IMAGENS
As mídias passam a ampliar sua possibilidade de expressão,
constituindo interfaces atuais para interagir com o mundo.
Neste tutorial, vamos explorar os conceitos gráficos ao extremo, e precisamos nos integrar, mostrar que é
possível, sim, usar ferramentas que proporcionam facilidades e recursos excelentes para construir um
conhecimento...Então, mãos a obra!!
COPIE E COLE O DOCUMENTO QUE ESTÁ NA SEÇÃO “ROTEIRO DE ESTUDO” DA UNIDADE 1. Em seguida, vamos
destacar algumas “verdades” que podem ser representadas graficamente...
Para a autora, a Educação a Distância só pode se desenvolver se não houver “distância” entre os sujeitos
da prática educativa. Essa “não distância” diz respeito ao processo de interlocução, diálogo permanente,
que deve ocorrer entre os envolvidos na prática educativa, mesmo que não ocupem o mesmo espaço
físico em um tempo real. Ela nos fornece interessantes caminhos, destacando que A EAD, conforme a
citação de Belloni (1999), usa a tecnologia como forma de mediatizar o processo de ensino e de
aprendizagem.
Deste modo, a EaD pode contribuir significativamente não só para a transformação dos métodos de
ensino e da organização do trabalho pedagógico, mas também para a utilização adequada das
tecnologias de mediatização da educação, implicando, nesse caso, uma redefinição da comunicação nos
processos educacionais.
Embora todo processo educativo seja mediatizado, a autora argumenta que a EaD tem que potencializar
as virtudes comunicacionais do meio técnico a ser utilizado,
no sentido de abrir oportunidade ao estudante para realizar sua aprendizagem de modo autônomo e
independente.
Ainda afirma que o professor, numa modalidade comunicacional redimensionada, tem que considerar a
participação (a coautoria) nos processos de significação que são instaurados no espaço escolar. Ele deixa
de ser simplesmente um transmissor de conhecimento para ser um organizador de situações de
aprendizagem, alguém que busca disponibilizar múltiplas situações que permitam a intervenção do
interlocutor.
O importante, para a autora, é que tenhamos claro que, em qualquer proposta de ensino, devemos sempre
refletir sobre a produção de material didático adequado, considerando sempre trabalhar com uma
pluralidade de textos, cujos objetivos e perspectivas diferenciadas devem estar associados à natureza das
linguagens utilizadas e as mídias de que dispomos para veiculá-los.
COMO ORGANIZAR IDEIAS PARA EXPLORAR
UM ASSUNTO VISUALMENTE?
Porque escolhi este APLICATIVO?
Pelas dicas do PROFESSOR RENÊ, em https://www.youtube.com/watch?v=9W_lo8-TszI
VOCÊ PODE BAIXAR O APLICATIVO AQUI, mas não precisa fazer isto!!
Este trabalho eu já fiz e disponibilizei O APLICATIVO na minha BIBLIOTECA PESSOAL, NESTE ENDEREÇO:
https://drive.google.com/file/d/0B9SAYsIO5yz0TktwVFFVZkdFVUE/edit?usp=sharing
Clique ali e faça o DOWNLOAD para a sua área de trabalho...CLICANDO NA ÁREA AZUL...
COMO INSTALAR ELE EM SEU COMPUTADOR??
VEJA COMO EU INSTALEI O MEU...
1. Escolhi EXECUTAR..
Ele foi preparando a instalação...
FUI ESCOLHENDO SEMPRE A PÁGINA SEGUINTE, EM next....
E aceitei as condições da licença..
Escolhendo a configuração típica... e está instalando...
Completando a instalação... escolha PORTUGUÊS DE PORTUGAL... E DONE para terminar!
Eis nosso aplicativo na área de trabalho!!
ENTRANDO NO CmapTools...
Na primeira vez, ele pede uma identificação para “guardar” seus trabalhos e compartilhar depois!
E assim temos a tela inicial para o trabalho!!
COMO USAR O CmapTolls? Brincando um pouco com ele....Se quiser saber mais, achei um excelente material!
É UM ÓTIMO MANUAL. Ele também está disponível neste endereço!
https://drive.google.com/file/d/0B9SAYsIO5yz0VGFoc3IxTTdjMm8/edit?usp=sharing
OU ENTÃO ASSISTA AS DICAS DO PROFESSOR RENÊ... em https://www.youtube.com/watch?v=9W_lo8-TszI
VEJAMOS AGORA ALGUMAS ORIENTAÇÕES:
Como criar um MC?
Com o software aberto em sua tela clique em “arquivo” e depois em “novo Cmap”. Ao criar seu primeiro mapa,
aparecerá uma tela pedindo seus dados pessoais como seu nome e e-mail, serão importantes ao longo de suas
atividades com este software. Quando você utilizar os recursos referentes à caixa de diálogo “comentar”, os
dados sobre o autor do mapa de conceitos aparecerão automaticamente.
Como incluir conceitos no mapa?
ELE CHAMA DE CONCEITO UM OBJETO. Ele vai também abrir a caixa de ESTILO. Clique duas vezes rapidamente
em qualquer ponto da tela do mapa, esta ação vai gerar uma caixa de conceito.
Agora, digite o conceito dentro da caixa! E CLIQUE EM OBJETO para definir o nosso
primeiro Conceito, que é EAD! Note também que em estilos, eu cliquei em Objeto,
já tem um FORMATO, escolhi uma COR e uma SOMBRA... faça isso também!!
Então cliquei neste objeto e já estou saindo para o meu segundo conceito:
Observe o meu PRIMEIRO texto “sublinhado”...
Essa “não distância” diz respeito ao processo de interlocução, diálogo permanente, que deve
ocorrer entre os envolvidos na prática educativa, mesmo que não ocupem o mesmo espaço físico
em um tempo real.
Note que naquela sequencia de interrogação
É PARA NÓS COLOCARMOS um VERBO explicando o MAPA!!
Vamos garimpar as idéias contidas no segundo texto “sublinhado”...
A EAD, conforme a citação de Belloni (1999), usa a tecnologia como forma de mediatizar o
processo de ensino e de aprendizagem.
Como incluir frases de ligação entre conceitos?
Clique em cima do primeiro conceito que se quer ligar a outro. Você vai observar que esta ação vai criar uma nova
caixa de acesso NO MEIO, entre os dois conceitos. Então explique com as suas palavras algo que complete a ideia
entre os conceitos, que são os OBJETOS de nossa construção gráfica.
SE ALGO DER ERRADO,
um CTRL + Z retomar o
caminho anterior, ou
dá para apagar com a
tecla DELETE um
CONCEITO!!
Vamos para a nossa terceira ideia contida no texto sublinhado...
Deste modo, a EaD pode contribuir significativamente não só para a transformação dos métodos
de ensino e da organização do trabalho pedagógico,
Então confira como está ficando o nosso “planejamento” gráfico!!
VAMOS PARA MAIS UMA “MENSAGEM” PRESENTE NO TEXTO...
...implicando, nesse caso, uma redefinição da comunicação nos processos educacionais.
Note que estou fazendo
Outros “pequenos
acertos”, mexendo
nos textos e nos
objetos..
Há uma pequena inserção final que posso fazer sobre estas afirmações..
que o professor, numa modalidade comunicacional redimensionada, tem que considerar a
participação (a coautoria) nos processos de significação que são instaurados no espaço escolar. Ele
deixa de ser simplesmente um transmissor de conhecimento para ser um organizador de situações
de aprendizagem
refletir sobre a produção de material didático adequado, considerando sempre trabalhar com uma
pluralidade de textos, cujos objetivos e perspectivas diferenciadas devem estar associados à natureza
das linguagens utilizadas e as mídias de que dispomos para veiculá-los.
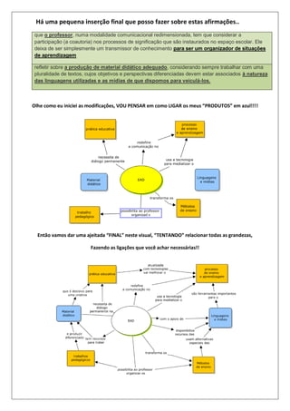
Olhe como eu iniciei as modificações, VOU PENSAR em como LIGAR os meus “PRODUTOS” em azul!!!!
Então vamos dar uma ajeitada “FINAL” neste visual, “TENTANDO” relacionar todas as grandezas,
Fazendo as ligações que você achar necessárias!!
VOU DAR APENAS duas dicas sobre o meu trabalho...
Se faltar os lados, ou eu precisar de mais espaço, como faço?
E a cor do fundo, como vou aplicar?
OLHE A PRIMEIRA DICA!
NO MENU EDITAR, se eu escolher SELECIONAR TUDO,
posso mover todo o desenho como quiser na tela...
E A SEGUNDA DICA...
PARA COLOCAR A COR DO FUNDO...
Escolhi, em estilos, a opção CMAP e posso colocar uma
cor para o FUNDO. Acima, o fundo VERDE CLARO!!
Vou fazer um final diferente, com uma imagem no OBJETO principal e outra no FUNDO!!
(abri a imagem em uma outra janela e arrastei para a janela da minha produção...)
DEPOIS USEI O MENU FORMATAR, PLANO DE FUNDO, REPOSICIONAR, para aumentar e movimentar...
E aí está a nossa ideia final!!
Agora podemos continuar nosso
desenho... FAÇA ISSO!
E agora, depois que terminarmos o trabalho, o que devemos fazer?
Escolher Arquivo, Salvar Como, dar um nome como neste meu exemplo,
clicando em salvar!
Agora, volte no menu arquivo, salve este trabalho como PDF NA ÁREA DE TRABALHO.
... E ANEXE no FÓRUM DA TAREFA!
POIS É, VOCÊ CONSEGUIU,
PODECOMEMORAR!
Uma Tarefa OPTATIVA...Se você já conhece o CMAP_TOOLS...
SEU TRABALHO PODE SER FEITO NO MESMO APLICATIVO OU NO SEU SIMILAR DENOMINADO EXAMTIME...
Ele está disponível ONLINE neste endereço!!
https://www.examtime.com/pt-BR/
ou ainda neste endereço...
https://www.goconqr.com/pt-BR/users/sign_in
Veja como fiz este MAPA com o APLICATIVO ONLINE!!
Mais dicas para aprender este recurso :
Disponível em : https://s3-eu-west-1.amazonaws.com/examtime-guides/Guia-del-Profesor-2014-2015-ExamTime.pdf

Reinaldo mayer aulainterativa_mapaconceitual

  • 1.
    Reinaldo Mayer Atividade 01:Organizando nossas ideias...com apoio do nosso material que está disponível no link: http://www.uab.ufmt.br/uab/images/livros_download/material_didatico_para_ead_processo_de_producao.pdf “ o professor deverá considerar que, na EAD, como a interlocução não ocorre necessariamente num mesmo tempo e/ou espaço, o processo de ensino-aprendizagem deve ser precedido de rigoroso planejamento e a elaboração do material didático tem funções importantes, tais como: - Abrir o diálogo permanente entre professor/aluno; - Orientar o aluno em seu percurso de estudo; - Motivar o aluno para ampliar seu conhecimento com leituras complementares e Instigar o aluno para a pesquisa em outras fontes, além do material distribuído; - Ensejar a compreensão crítica do conteúdo selecionado; - Possibilitar o acompanhamento e avaliação de todo o processo; VAMOS FAZER UM ESBOÇO VISUAL INICIAL!!
  • 2.
    INSTRUMENTOS DE GESTÃOCOM IMAGENS As mídias passam a ampliar sua possibilidade de expressão, constituindo interfaces atuais para interagir com o mundo. Neste tutorial, vamos explorar os conceitos gráficos ao extremo, e precisamos nos integrar, mostrar que é possível, sim, usar ferramentas que proporcionam facilidades e recursos excelentes para construir um conhecimento...Então, mãos a obra!! COPIE E COLE O DOCUMENTO QUE ESTÁ NA SEÇÃO “ROTEIRO DE ESTUDO” DA UNIDADE 1. Em seguida, vamos destacar algumas “verdades” que podem ser representadas graficamente... Para a autora, a Educação a Distância só pode se desenvolver se não houver “distância” entre os sujeitos da prática educativa. Essa “não distância” diz respeito ao processo de interlocução, diálogo permanente, que deve ocorrer entre os envolvidos na prática educativa, mesmo que não ocupem o mesmo espaço físico em um tempo real. Ela nos fornece interessantes caminhos, destacando que A EAD, conforme a citação de Belloni (1999), usa a tecnologia como forma de mediatizar o processo de ensino e de aprendizagem. Deste modo, a EaD pode contribuir significativamente não só para a transformação dos métodos de ensino e da organização do trabalho pedagógico, mas também para a utilização adequada das tecnologias de mediatização da educação, implicando, nesse caso, uma redefinição da comunicação nos processos educacionais. Embora todo processo educativo seja mediatizado, a autora argumenta que a EaD tem que potencializar as virtudes comunicacionais do meio técnico a ser utilizado, no sentido de abrir oportunidade ao estudante para realizar sua aprendizagem de modo autônomo e independente. Ainda afirma que o professor, numa modalidade comunicacional redimensionada, tem que considerar a participação (a coautoria) nos processos de significação que são instaurados no espaço escolar. Ele deixa de ser simplesmente um transmissor de conhecimento para ser um organizador de situações de aprendizagem, alguém que busca disponibilizar múltiplas situações que permitam a intervenção do interlocutor. O importante, para a autora, é que tenhamos claro que, em qualquer proposta de ensino, devemos sempre refletir sobre a produção de material didático adequado, considerando sempre trabalhar com uma pluralidade de textos, cujos objetivos e perspectivas diferenciadas devem estar associados à natureza das linguagens utilizadas e as mídias de que dispomos para veiculá-los.
  • 3.
    COMO ORGANIZAR IDEIASPARA EXPLORAR UM ASSUNTO VISUALMENTE?
  • 4.
    Porque escolhi esteAPLICATIVO? Pelas dicas do PROFESSOR RENÊ, em https://www.youtube.com/watch?v=9W_lo8-TszI VOCÊ PODE BAIXAR O APLICATIVO AQUI, mas não precisa fazer isto!! Este trabalho eu já fiz e disponibilizei O APLICATIVO na minha BIBLIOTECA PESSOAL, NESTE ENDEREÇO: https://drive.google.com/file/d/0B9SAYsIO5yz0TktwVFFVZkdFVUE/edit?usp=sharing Clique ali e faça o DOWNLOAD para a sua área de trabalho...CLICANDO NA ÁREA AZUL...
  • 5.
    COMO INSTALAR ELEEM SEU COMPUTADOR?? VEJA COMO EU INSTALEI O MEU... 1. Escolhi EXECUTAR.. Ele foi preparando a instalação... FUI ESCOLHENDO SEMPRE A PÁGINA SEGUINTE, EM next....
  • 6.
    E aceitei ascondições da licença.. Escolhendo a configuração típica... e está instalando... Completando a instalação... escolha PORTUGUÊS DE PORTUGAL... E DONE para terminar! Eis nosso aplicativo na área de trabalho!!
  • 7.
    ENTRANDO NO CmapTools... Naprimeira vez, ele pede uma identificação para “guardar” seus trabalhos e compartilhar depois! E assim temos a tela inicial para o trabalho!!
  • 8.
    COMO USAR OCmapTolls? Brincando um pouco com ele....Se quiser saber mais, achei um excelente material! É UM ÓTIMO MANUAL. Ele também está disponível neste endereço! https://drive.google.com/file/d/0B9SAYsIO5yz0VGFoc3IxTTdjMm8/edit?usp=sharing OU ENTÃO ASSISTA AS DICAS DO PROFESSOR RENÊ... em https://www.youtube.com/watch?v=9W_lo8-TszI VEJAMOS AGORA ALGUMAS ORIENTAÇÕES: Como criar um MC? Com o software aberto em sua tela clique em “arquivo” e depois em “novo Cmap”. Ao criar seu primeiro mapa, aparecerá uma tela pedindo seus dados pessoais como seu nome e e-mail, serão importantes ao longo de suas atividades com este software. Quando você utilizar os recursos referentes à caixa de diálogo “comentar”, os dados sobre o autor do mapa de conceitos aparecerão automaticamente. Como incluir conceitos no mapa? ELE CHAMA DE CONCEITO UM OBJETO. Ele vai também abrir a caixa de ESTILO. Clique duas vezes rapidamente em qualquer ponto da tela do mapa, esta ação vai gerar uma caixa de conceito. Agora, digite o conceito dentro da caixa! E CLIQUE EM OBJETO para definir o nosso primeiro Conceito, que é EAD! Note também que em estilos, eu cliquei em Objeto, já tem um FORMATO, escolhi uma COR e uma SOMBRA... faça isso também!!
  • 9.
    Então cliquei nesteobjeto e já estou saindo para o meu segundo conceito: Observe o meu PRIMEIRO texto “sublinhado”... Essa “não distância” diz respeito ao processo de interlocução, diálogo permanente, que deve ocorrer entre os envolvidos na prática educativa, mesmo que não ocupem o mesmo espaço físico em um tempo real. Note que naquela sequencia de interrogação É PARA NÓS COLOCARMOS um VERBO explicando o MAPA!! Vamos garimpar as idéias contidas no segundo texto “sublinhado”... A EAD, conforme a citação de Belloni (1999), usa a tecnologia como forma de mediatizar o processo de ensino e de aprendizagem. Como incluir frases de ligação entre conceitos? Clique em cima do primeiro conceito que se quer ligar a outro. Você vai observar que esta ação vai criar uma nova caixa de acesso NO MEIO, entre os dois conceitos. Então explique com as suas palavras algo que complete a ideia entre os conceitos, que são os OBJETOS de nossa construção gráfica. SE ALGO DER ERRADO, um CTRL + Z retomar o caminho anterior, ou dá para apagar com a tecla DELETE um CONCEITO!!
  • 10.
    Vamos para anossa terceira ideia contida no texto sublinhado... Deste modo, a EaD pode contribuir significativamente não só para a transformação dos métodos de ensino e da organização do trabalho pedagógico, Então confira como está ficando o nosso “planejamento” gráfico!! VAMOS PARA MAIS UMA “MENSAGEM” PRESENTE NO TEXTO... ...implicando, nesse caso, uma redefinição da comunicação nos processos educacionais. Note que estou fazendo Outros “pequenos acertos”, mexendo nos textos e nos objetos..
  • 11.
    Há uma pequenainserção final que posso fazer sobre estas afirmações.. que o professor, numa modalidade comunicacional redimensionada, tem que considerar a participação (a coautoria) nos processos de significação que são instaurados no espaço escolar. Ele deixa de ser simplesmente um transmissor de conhecimento para ser um organizador de situações de aprendizagem refletir sobre a produção de material didático adequado, considerando sempre trabalhar com uma pluralidade de textos, cujos objetivos e perspectivas diferenciadas devem estar associados à natureza das linguagens utilizadas e as mídias de que dispomos para veiculá-los. Olhe como eu iniciei as modificações, VOU PENSAR em como LIGAR os meus “PRODUTOS” em azul!!!! Então vamos dar uma ajeitada “FINAL” neste visual, “TENTANDO” relacionar todas as grandezas, Fazendo as ligações que você achar necessárias!!
  • 12.
    VOU DAR APENASduas dicas sobre o meu trabalho... Se faltar os lados, ou eu precisar de mais espaço, como faço? E a cor do fundo, como vou aplicar? OLHE A PRIMEIRA DICA! NO MENU EDITAR, se eu escolher SELECIONAR TUDO, posso mover todo o desenho como quiser na tela... E A SEGUNDA DICA... PARA COLOCAR A COR DO FUNDO... Escolhi, em estilos, a opção CMAP e posso colocar uma cor para o FUNDO. Acima, o fundo VERDE CLARO!! Vou fazer um final diferente, com uma imagem no OBJETO principal e outra no FUNDO!! (abri a imagem em uma outra janela e arrastei para a janela da minha produção...) DEPOIS USEI O MENU FORMATAR, PLANO DE FUNDO, REPOSICIONAR, para aumentar e movimentar...
  • 13.
    E aí estáa nossa ideia final!! Agora podemos continuar nosso desenho... FAÇA ISSO! E agora, depois que terminarmos o trabalho, o que devemos fazer? Escolher Arquivo, Salvar Como, dar um nome como neste meu exemplo, clicando em salvar! Agora, volte no menu arquivo, salve este trabalho como PDF NA ÁREA DE TRABALHO. ... E ANEXE no FÓRUM DA TAREFA! POIS É, VOCÊ CONSEGUIU, PODECOMEMORAR!
  • 14.
    Uma Tarefa OPTATIVA...Sevocê já conhece o CMAP_TOOLS... SEU TRABALHO PODE SER FEITO NO MESMO APLICATIVO OU NO SEU SIMILAR DENOMINADO EXAMTIME... Ele está disponível ONLINE neste endereço!! https://www.examtime.com/pt-BR/ ou ainda neste endereço... https://www.goconqr.com/pt-BR/users/sign_in Veja como fiz este MAPA com o APLICATIVO ONLINE!! Mais dicas para aprender este recurso : Disponível em : https://s3-eu-west-1.amazonaws.com/examtime-guides/Guia-del-Profesor-2014-2015-ExamTime.pdf