PLANEJAMENTO SISTÊMICO DO CDI
         Reunião 6


            Apoio:
Grupo Consultivo

André Bordignon         Laysa


                        Márcia
Marcos Assano


                         Luiz Mendes
 Débora



 Sueli                  Vanessa Dias



 Celso                   Maicon
Grupo Executivo

       Marcia      Giancarlo Stefanuto



       Patrícia     Paula Drummond



       Priscila     Helena Whyte


       Cristiane
Agenda

8:15 hs    Abertura e informes
8:30 hs    Apresentação de resultados Modelos Mentais
8:50 hs    Conteúdo – Cenários
9:10 hs    Exercício de Cenários de Futuro para o CDI
10:30 hs   Intervalo
10:45 hs   Exercício de Cenários de Futuro para o CDI
11h45 hs   Aprendizagem para Auto-Organização
12:00 hs   Encerramento
Cronograma
Reunião          Grupo             Semana                      Atividade
                                            Nivelamento metodológico, consenso do desafio,
   1      Consultivo e Executivo     1
                                            histórias e descrição dos eventos.
                                            Definição das variáveis e organização da coleta
  1a            Executivo            1
                                            de dados
   2      Consultivo e Executivo     2      Aprendizagem com padrões de comportamento

  2a            Executivo            2               Correlações entre as variáveis
                                             Construção do Mapa Sistêmico e aprendizagens
   3      Consultivo e Executivo     3
                                             com Mapa Sistêmico
                                            Finalização do Mapa Sistêmico e preparação dos
   4      Consultivo e Executivo     3
                                            Modelos Mentais
   5      Consultivo e Executivo     4                      Modelos Mentais
                                             Finalização dos Modelos Mentais e preparação
  5a            Executivo            4
                                             para os Cenários
   6      Consultivo e Executivo     5                          Cenários

  6a            Executivo            5         Preparação dos Modelos Computacionais

   7      Consultivo e Executivo     6                   Simulação de cenários
                                               Finalização dos modelos computacionais e
  7a            Executivo            6         preparação para a visão de futuro e
                                               sustentabilidade
                                              Direcionadores Estratégicos, Planejar Ações e
   8      Consultivo e Executivo     7
                                              Reprojetar o Sistema
  8a            Executivo            7        Fechamento do projeto e próximas rodadas
Método Sistêmico
1) Definir uma Situação de Interesse
2) Apresentar a História Através de Eventos
3) Identificar os Fatores Chave
4) Traçar os Padrões de Comportamento
5) Desenhar a Estrutura Sistêmica
6) Identificar Modelos Mentais
7) Planejar Cenários
8) Modelar em Computador
9) Definir Direcionadores Estratégicos, Planejar
   Ações e Reprojetar o Sistema
Modelo Mentais - Resultados
Imediatismo
                                            Novas tecnologias e
Compartilhamento
                                               redes sociais
 de saberes e de
    vivências                                                               Despreparo dos
                                                           R4
                Alinhamento                                                  educadores
               interno do CDI
                  Campinas                                                           Demanda da sociedade
                                                                                       em geral por mais
                          Qualidade da                                                 vagas e mais EIC                                         B1
                    _    equipe CDI Cps                                                                             Democratização e
                                                       Capacitação da
                                                                                                                   amadurecimento da
                                                       equipe da EIC e
                                                                                                                       sociedade
                                                         do CDI Cps                        R5
                                                                                                                                            _
                          Tamanho da
                                                                                                    Conscienti-
                           equipe CDI                                                                                                          N. de
                                                                                                zação dos cidadãos
                              Cps                                                                                                           desemprega
                                                                                                                                                dos

 Importância                                                             Otimização da EIC
                                                  R1                                                                                             _
da marca CDI                                                                e do CDI Cps
                                                                                                                          Capacitação dos
                                                                                                                             cidadãos

                                                                                      R3

                           Recursos
                                                                                                            No. Projetos de
                                                                                                          mobilização social da
                                                                                                           EIC e do CDI Cps
                                                                                                     R2
                                                                   Conhecimento das tendências
                                        Parcerias
                                                                    da Responsabilidade Social
                                          com
                                                                   das empresas (“bola da vez”)
                                        empresas



                                        _                                           Impacto
  Fazer parte de outra rede                             Imagem CDI
                                                                                     social
 reconhecida (apoio externo)                             Campinas
    (parceria institucional)
Quero viver em uma
                                                                                                Imediatismo
Compartilhamento
                                            Novas tecnologias e                                          comunidade com menos
                                               redes sociais
 de saberes e de                                                                                          problemas, quero que o
    vivências                                                               Despreparo dos
                Alinhamento
                                                           R4
                                                                             educadores                  governo olhe mais para o
               interno do CDI                                                                         meu bairro, que alguém faça
                  Campinas                                                       Quero aprender a
                                                                                    Demanda da sociedade       alguma coisa
                                                                                usar o computador
                                                                                       em geral por mais
                          Qualidade da                                                                                                  B1
                         equipe CDI Cps
                                                                                 para vagas e mais EIC
                                                                                        arrumar um
                    _                                                                                           Democratização e
                                                       Capacitação da                 emprego                  amadurecimento da
                                                       equipe da EIC e
                                                                                                                    sociedade
                                                         do CDI Cps                    R5
                                                                                                                                    _
                          Tamanho da
                                                                                                   Conscienti-
                           equipe CDI                                                                                                  N. de
                                                                                               zação dos cidadãos
                              Cps                                                                                                   desemprega
                                                                                                                                        dos
                                                                                                                     Comunidade
 Importância                                                             Otimização da EIC
da marca CDI
                                                  R1                              Precisamos
                                                                            e do CDI Cps   capacitar o                                    _
                                                                               maior número de jovens         educandos
                                                                                                                  Capacitação dos
                                                                               em informática através                cidadãos
                                                                              de ONGs, minimizando os
                                                                                    R3
                                                                                 custos operacionais
                           Recursos                                           diretos, independente da
                                                                                  proposta político No. Projetos de
                                                                                     pedagógica mobilização social da
                                                                                                    EIC e do CDI Cps
                                                                                                    R2
                                                                   Conhecimento das tendências
                                        Parcerias                                                                                    Governo
                                                                    da Responsabilidade Social
                                          com                                                                                        Municipal
                                                                   das empresas (“bola da vez”)
                                        empresas



                                        _                                          Impacto
  Fazer parte de outra rede                             Imagem CDI
                                                                                    social
 reconhecida (apoio externo)                             Campinas
    (parceria institucional)
Imediatismo
                                            Novas tecnologias e
Compartilhamento
                                               redes sociais
 de saberes e de
    vivências                                                               Despreparo dos
                                                           R4
                Alinhamento                                                  educadores
         Captar recursos para
               interno do CDI
                  Campinas                                                       Tornar os produtos
         realizar a missão do                                                       Demanda da sociedade
         CDI, através de uma da
                        Qualidade
                                                                                    do CDI mais mais
                                                                                      em geral por
                                                                                                                                               B1
                                                                                       vagas e mais EIC
            visão e prática
                  _    equipe CDI Cps                                              atrativos para                  Democratização e
                                                       Capacitação da
             empresariais                              equipe da EIC e
                                                                                    aumentar a                    amadurecimento da
                                                         do CDI Cps                 captação de
                                                                                        R5
                                                                                                                      sociedade
                                                                                                                                           _
                                                                                      recursos
                          Tamanho da
                                                                                                   Conscienti-
                           equipe CDI                                                                                                         N. de
                              Cps                                                               Que a sociedade
                                                                                                zação dos cidadãos
                                                                                                                                           desemprega
                                                                                              perceba a relação de                             dos

 Importância                                    Desenvolvime             Otimização da EIC     nossa marca com a
                                                    R1nto                                                                                       _
da marca CDI                                                                e do CDI Cps        responsabilidade
                                                 Institucional
                                                                                                      social             Capacitação dos
                                                                                                                            cidadãos

                        Diretoria de Recursos                                         R3

                           Recursos
                                                                                                           No. Projetos de
                                                                                                         mobilização social da
                                                                                                          EIC e do CDI Cps
                                                     Empresário
                                                                                                    R2
                                                                   Conhecimento das tendências
                                        Parcerias
                                                                    da Responsabilidade Social
                                          com
                                                                   das empresas (“bola da vez”)
                                        empresas



                                        _                                           Impacto
  Fazer parte de outra rede                             Imagem CDI
                                                                                     social
 reconhecida (apoio externo)                             Campinas
    (parceria institucional)
Imediatismo
                                            Novas tecnologias e
Compartilhamento
 de saberes e de projeto se
        Que o                                  redes sociais
         desenvolva, dê
    vivências                                              R4
                                                                            Despreparo dos
                Alinhamento                                                  educadores
           visibilidade CDI
               interno do e
          retorno para o
                  Campinas                                                           Demanda da sociedade
           trabalho que                                                                em geral por mais
                        Qualidade da                                                   vagas e mais EIC                                         B1
              realizo. equipe CDI Cps
                    _                                                                                               Democratização e
                                                       Capacitação da
                                                                                                                   amadurecimento da
                                                       equipe da EIC e
                                                                                                                       sociedade
                                                         do CDI Cps                        R5
                                                                                                                                            _
                          Tamanho da
                                                                                                    Conscienti-
                           equipe CDI                                                                                                          N. de
                                                                                                zação dos cidadãos
                              Cps                                                                                                           desemprega
                                                                                                                                                dos

 Importância                                                             Otimização da EIC
                                                  R1                                                                                             _
da marca CDI                                                                e do CDI Cps
                                                Instituição
                                                                                                                          Capacitação dos
                                                                                                                             cidadãos
                                Coordenador                                           R3
                                   de EIC
                           Recursos
                                                                                                            No. Projetos de
                                                                                                          mobilização social da
                                                                                                           EIC e do CDI Cps
                                                                                                     R2
                                                                   Conhecimento das tendências
                                        Parcerias
                                                                    da Responsabilidade Social
                                          com
                                                                   das empresas (“bola da vez”)
                                        empresas



                                        _                                           Impacto
  Fazer parte de outra rede                             Imagem CDI
                                                                                     social
 reconhecida (apoio externo)                             Campinas
    (parceria institucional)
Imediatismo
                                    Novas tecnologias e
Compartilhamento
                                       redes sociais                                                            Mais do que
 de saberes e de
    vivências Dou a aula do jeito que                                      Despreparo dos                      computadores,
                                                    R4
              der e tento fazer tudo
                Alinhamento                                                 educadores
                                                                                                             conhecimento que
               interno do CDI
               que o pessoal da EIC
                  Campinas                                                                                 transforma. É preciso
                                                                                    Demanda da sociedade
               pedir, preciso garantir                                                em geral por mais       sempre focar na
                  meu emprego. da
                         Qualidade                                                    vagas e mais EIC
                                                                                                         qualidade, para podermos
                                                                                                                                  B1
                    _    equipe CDI Cps                                                                       Democratização e
                                                      Capacitação da                                     realmente conseguir uma
                                                                                                             amadurecimento da
                                                      equipe da EIC e
                                                        do CDI Cps                                           mobilização social.
                                                                                                                 sociedade
                                                                                          R5
                                                                                                                                       _
                          Tamanho da
                                                                                                   Conscienti-
                           equipe CDI                                                                                                     N. de
                              Cps
                                                                           educadores          zação dos cidadãos
                                                                                                                                       desemprega
                               Diretoria Pedagógica
                                                                                                                                           dos

 Importância                                                            Otimização da EIC
da marca CDI
                                               R1
                                                                           e do CDI Cps                             Quero que a             _
                                                                                                                    missão seja dos
                                                                                                                         Capacitação
                                                                                                                cumprida, através
                                                                                                                            cidadãos

            Quer que a PPP seja                                                      R3                           de mobilização
            efetivada com visão                                                                                    social. Busco
                                                               Gestor de EIC
                        Recursos
            de novos projetos, e                                                                                 alternativas para
              de acordo com a                                                                              No. Projetos de aconteça
                                                                                                                que isso
                                                                                                         mobilização social da
           realidade atual do CDI                                                                         EIC e do CDI Cps
                 Campinas.                                        Conhecimento das tendências
                                                                                                    R2
                                      Parcerias
                                                                   da Responsabilidade Social
                                        com
                                                                  das empresas (“bola da vez”)
                                      empresas



                                       _                                           Impacto
  Fazer parte de outra rede                            Imagem CDI
                                                                                    social
 reconhecida (apoio externo)                            Campinas
    (parceria institucional)
Imediatismo
                                             Novas tecnologias e
Compartilhamento
                                                redes sociais
 de saberes e de
    vivências                                                                 Despreparo dos
                                                            R4
                Alinhamento                                                    educadores
               interno do CDI
                  Campinas                                         Técnicos           Demanda da sociedade
                                                                                        em geral por mais
                          Qualidade da                                                  vagas e mais EIC                               B1
                    _    equipe CDI Cps                                                                             Democratização e
                                                        Capacitação da
                                                                                                                   amadurecimento da
                                                        equipe da EIC e                           A qualidade    no atendimento
                                                                                                                       sociedade
                                                          do CDI Cps                        R5     tecnológico não tem como         _
                          Tamanho da                                                              acompanhar a demanda das
                                                                                                      Conscienti-
  CDI matriz               equipe CDI                                                             EICs edos cidadãos
                                                                                                  zação do CDI Campinas, com
                                                                                                                                      N. de
                              Cps                                                                                                  desemprega
                                                                                                 uma equipe tão pequena, com           dos
                                                                                                     computadores de baixa
 Importância                                                              Otimização da EIC
                                                   R1                                                  configuração e sem                 _
da marca CDI                                                                 e do CDI Cps
                                                                                                 conscientização e apropriação dos
                                                                                                                       Capacitação
                                                                                                   da máquina pelos usuários.
                                                                                                                          cidadãos

                                                                                       R3

                               A Rede
                           Recursos        CDI precisa é escala,
                                  alcançar a base da pirâmide,                                               No. Projetos de
                                     para podermos ter ativos                                              mobilização social da
                                 diferenciados para aumentar a                                              EIC e do CDI Cps
                                                                                                      R2
                                 captação de recursos. A PPP já
                                         Parcerias
                                                                Conhecimento das tendências
                                   não é mais o foco pois está das Responsabilidadeda vez”)
                                           com
                                                                 da
                                                                    empresas (“bola
                                                                                    Social
                                         empresas
                                    resolvida, agora o foco é a
                                ampliação de nossos resultados.
                                         _                                           Impacto
  Fazer parte de outra rede                              Imagem CDI
                                                                                      social
 reconhecida (apoio externo)                              Campinas
    (parceria institucional)
Cenários
Como será a R6 - Cenários
1. O grupo se tele-transportará para futuros
   PLAUSÍVEIS, independente da
   PROBABILIDADE                               Diário de bordo
                                                 data estelar
2. Capitão Kirk os ajudará a aprender e         25.890... Que
   desafiar os próprios modelos mentais         baita reunião
                                                   esta de
3. Buzz Light Year vai estimulá-los a            Cenários!!!

   soltar as amarras e o cinto de segurança
   para voar em direção ao infinito... e além!
4. Cenários é para aprender, construir
   estratégias robustas... E NÃO prever o
   futuro.
O que são cenários?
• Cenários são narrativas de ambientes
  hipotéticos alternativos
   – Hipóteses sobre diferentes futuros projetados para
     trazer à tona oportunidades e riscos

• Planejamento de cenários é uma metodologia
  para visualizar o futuro de maneira desafiadora
  e criativa
• Trata de visualizar “n” possíveis cenários
   – independente da probabilidade de ocorrência
   – o objetivo não é prever o futuro e sim...
   – desafiar nossos modelos mentais do presente
     durante o processo de visualização
Planing as Learning


Utiliza a capacidade
humana não só de
imaginar o futuro,
mas de aprender a
                         Pretende criar
partir do imaginar o
                         imagens a partir de
futuro
                         uma série de
                         diferentes possíveis
  Melhora a
                         futuros, todos
  capacidade de
                         plausíveis
  aprender e agir
Método do Planejamento de Cenários


1. Identificar as forças     4. Selecionar os
   motrizes fundamentais        indicadores e
   no ambiente local e          sinalizadores principais
   global                    5. Identificar
2. Distinguir tendências        estratégias robustas
   predeterminadas de
   incertezas críticas e
   classificá-las
3. Selecionar e presenciar
   as lógicas dos cenários
   (pensamento de ficção
   científica)
Conceitos

• Forças Motrizes: forças que atuam estruturalmente na realidade e
  que são importantes para (e impactam sobre) as nossas decisões
    – em geral, são forças “externas”


• Forças motrizes podem ser:
    – Tendências predeterminadas forças sobre as quais tem-se uma visão
       clara de como elas se desdobrarão no futuro; aquilo que podemos
       prever com razoável certeza porque já vimos seus primeiros estágios
       na atualidade, ou por que estão determinadas estruturalmente.
    ou
    – Incertezas críticas: forças sobre as quais não temos idéia muito clara
      de seus desdobramentos no futuro
Por que
pensar sistemicamente e
  planejar os cenários
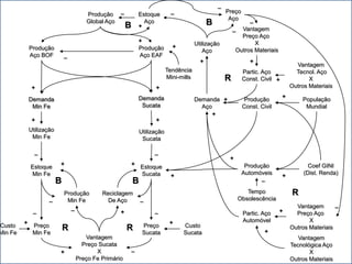
   do ferro e do aço?
_
                                                  _                          _                        Preço
                                     Produção                 Estoque
                                                                                                       Aço        _
                                     Global Aço
                                                      B       +
                                                                Aço                           B
                                                                                                          _  Vantagem
                                                                                                             Preço Aço
                                                              +                                                   X
                                                                                        Utilização
             Produção                                         Produção       +
                                                                                           Aço             Outros Materiais
             Aço BOF          _                               Aço EAF
                                                                                          +                       +
                                                                                                                                      Vantagem
                                                                           Tendência                           Partic. Aço            Tecnol. Aço
                                                                           Mini-mills                 R        Const. Civil +              X
              +                                                     +                                                               Outros Materiais

                                                              Demanda                                                           +
             Demanda                                                                    Demanda +               Produção                População
              Min Fe                                           Sucata                     Aço                  Const. Civil              Mundial
                                                                                              +
              +                                                     +
             Utilização                                       Utilização
              Min Fe                                           Sucata

               _                                                    _
                                                                                                       +
                          +                               + Estoque                                             Produção                   Coef GINI
             Estoque
             Min Fe                                         Sucata           +                                 Automóveis       +        (Dist. Renda)
                          B                               B                                                           _

                              Produção     Reciclagem                                                            Tempo              R
                     _         Min Fe        De Aço           _                                               Obsolescência
                                                                                                                                      Vantagem       _
              _                 _                                   _                                                         +
                                                  +                                                            Partic. Aço            Preço Aço
         +                                                                  +                                  Automóvel                   X
Custo         Preço           R                       R        Preço             Custo                                              Outros Materiais
Min Fe        Min Fe                                           Sucata            Sucata                                 +
                                     Vantagem                                                                                          Vantagem
                                    Preço Sucata                                                                                    Tecnológica Aço
                                         X                _
                          +                                                                                                                X
                                  Preço Fe Primário                                                                                 Outros Materiais
1. Identificar as forças motrizes fundamentais no
              ambiente local e global
• Crescimento mercado    • Longevidade
• Surgimento produtos    • Disponibilidade ou
  substitutos              renovabilidade recursos
• Surgimento entrantes   • Globalização
• Pressões ambientais    • Protecionismo
• Pressões sociais       • Padrão de consumo
• Surgimento novas       • Câmbio
  economias              • Concentração mercado
• Demografia
2. Distinguir tendências predeterminadas de
         incertezas críticas e classificá-las
1. Crescimento do mercado (IC)          •   Surgimento de energias alternativas
2. Predomínio ou substituição do            ao petróleo (TP)
   produto (IC)                         •   Surgimento entrantes de menor
3. Surgimento novas economias mundo         custo com o advento de abertura de
   islâmico (IC)                            mercado (TP)
4. Câmbio (IC)                          •   Pressões ambientais (TP)
5. Guerras (IC)                         •   Pressões sociais (TP)
6. Capacidade tecnológica para prover
   disponibilidade ou renovabilidade
   recursos (IC)
7. Sustentabilidade do processo de
   globalização (IC)
8. Protecionismo (IC)
9. Concentração mercado (IC)
Predomínio
                 Aço




Recessão                       Crescimento




                 Uso
           Mat. Alternativos
Caracterizando os cenários

                                   Incerteza Crítica 1
  4. Quais são as estratégias                              1. Que nome melhor
                                       Nível Superior
criativas, uma vez configurado                             identifica o cenário?
           o cenário?

                                 Cenário 1          Cenário 2
     Incerteza Crítica 2
             Nível Inferior                                       Nível Superior


                                 Cenário 3          Cenário 4
                                                                         2. Uma vez
 3. Quais as conseqüências                                         concretizado, quais são
    para nossa entidade?                                           as suas características?
                                        Nível Inferior               Que mundo é este?
3. Selecionar e presenciar as lógicas dos
  cenários (pensamento de ficção científica)

1) Que nome melhor identifica o cenário? Dê um nome criativo, bem-
    humorado.
2) Uma vez concretizado, quais são as suas características? Que mundo é
    este?
    A construção do enredo é a concretização do cenário. Imagine-se neste
       mundo. Você está presente nele. O que você vê?
3) Quais as conseqüências para nossa entidade? Bem, agora imagine você e
   sua organização neste mundo. Como ela está? O que está fazendo? O
   que aconteceu com ela?
4) Quais são as estratégias condicionais, só tomadas uma vez que o cenário
   se configurou?
Pancadão                            Predomínio                Pressão verde
 •Perda de mercado                      Aço •Aumento das pressoes
 •Práticas protecionistas                    ambientais
 •Redução das margens                        •Oportunidade de crescimento
 •Busca por redução                          por receita
 custos/eficiência                           •Necessidade de investimentos
 •Megafusões/downstream                      (expansão)
 •Aplicações alternativas do aço             •Surgimento de novas empresas
 •Pressão por novas tecnologias de           •Foco em produtividade
 produção                                    •Oportunidade de verticalizacao

Recessão                                                               Crescimento
 •Falências                                  •   Alto Investimento em P&D
 •Uso reservas alto teor                     •   Diversificação e descentralização
 •Pressão redução custos                     •   Redução da margem
 •Perda de mercado                           •   Busca de parcerias estratégicas
 •Práticas protecionistas                    •   Pesquisas para novos usos do aço
 •Redução das margens
 •Busca de novos negócios
 •Aplicações alternativas do aço
 •Ex.: negócio do carvão
 •Redução de produção/cartelização
Torres gêmeas                        Uso                                 Rebolation
                               Mat. Alternativos
No que a realidade se
   transformará?
                        Somatório
                        dos

        ++
       ++
                        Cenários




           Combinação
           dos
           Cenários
Exercício – Cenários
1. Cada participante será tele-transportado para 2020:
   •   Como é o Brasil neste momento? O que vc vê?
   •   Quais são as forças motrizes que conduzem o país neste
       momento (2020)? Liste 5 principais.
2. Construir a lista das forças motrizes
3. Identificação de tendências pré-determinadas e
   incertezas críticas
4. Escolher 2 incertezas críticas
5. Construir 4 cenários – variação das incertezas
6. Lista das estratégias criativas
Forças Motrizes – 10 anos
• Democratização da sociedade      • Crise ambiental
• Maior proatividade empresarial   • Crise do modelo de grandes
  para o desenvolvimento social      cidades
• Aumento do acesso à tecnologia   • Transparência e eficiência
  e crescente facilidade de uso      governamental
• Ampliação do papel das redes     • Maior incidência de doenças
  sociais na consciência social      epidêmicas ( a la gripe suína, etc)
• Combate ao uso de drogas e       • Ampliação das doenças da
  empregabilidade como eixo          modernidade (depressão, etc)
  crítico do des. social           • Trabalho em casa
• Emergência de novos modelos de   • Mudança do enfoque e novo tipo
  produção mais sustentáveis         de ação para redução da a
• Produção de conteúdo digital       violência
  pelo cidadão comum
Alta mobilização social
          •Cenário 1                               •Cenário 2




Desigualdade social                                     Igualdade social
           •Cenário 3                               Cenário 4




                        Baixa mobilização social
Aprendizados e Auto-organização

• O que aprendemos de estratégico hoje?
Grato

R6 -cenários - cdi -12abr2010

  • 1.
    PLANEJAMENTO SISTÊMICO DOCDI Reunião 6 Apoio:
  • 2.
    Grupo Consultivo André Bordignon Laysa Márcia Marcos Assano Luiz Mendes Débora Sueli Vanessa Dias Celso Maicon
  • 3.
    Grupo Executivo Marcia Giancarlo Stefanuto Patrícia Paula Drummond Priscila Helena Whyte Cristiane
  • 4.
    Agenda 8:15 hs Abertura e informes 8:30 hs Apresentação de resultados Modelos Mentais 8:50 hs Conteúdo – Cenários 9:10 hs Exercício de Cenários de Futuro para o CDI 10:30 hs Intervalo 10:45 hs Exercício de Cenários de Futuro para o CDI 11h45 hs Aprendizagem para Auto-Organização 12:00 hs Encerramento
  • 5.
    Cronograma Reunião Grupo Semana Atividade Nivelamento metodológico, consenso do desafio, 1 Consultivo e Executivo 1 histórias e descrição dos eventos. Definição das variáveis e organização da coleta 1a Executivo 1 de dados 2 Consultivo e Executivo 2 Aprendizagem com padrões de comportamento 2a Executivo 2 Correlações entre as variáveis Construção do Mapa Sistêmico e aprendizagens 3 Consultivo e Executivo 3 com Mapa Sistêmico Finalização do Mapa Sistêmico e preparação dos 4 Consultivo e Executivo 3 Modelos Mentais 5 Consultivo e Executivo 4 Modelos Mentais Finalização dos Modelos Mentais e preparação 5a Executivo 4 para os Cenários 6 Consultivo e Executivo 5 Cenários 6a Executivo 5 Preparação dos Modelos Computacionais 7 Consultivo e Executivo 6 Simulação de cenários Finalização dos modelos computacionais e 7a Executivo 6 preparação para a visão de futuro e sustentabilidade Direcionadores Estratégicos, Planejar Ações e 8 Consultivo e Executivo 7 Reprojetar o Sistema 8a Executivo 7 Fechamento do projeto e próximas rodadas
  • 6.
    Método Sistêmico 1) Definiruma Situação de Interesse 2) Apresentar a História Através de Eventos 3) Identificar os Fatores Chave 4) Traçar os Padrões de Comportamento 5) Desenhar a Estrutura Sistêmica 6) Identificar Modelos Mentais 7) Planejar Cenários 8) Modelar em Computador 9) Definir Direcionadores Estratégicos, Planejar Ações e Reprojetar o Sistema
  • 7.
    Modelo Mentais -Resultados
  • 8.
    Imediatismo Novas tecnologias e Compartilhamento redes sociais de saberes e de vivências Despreparo dos R4 Alinhamento educadores interno do CDI Campinas Demanda da sociedade em geral por mais Qualidade da vagas e mais EIC B1 _ equipe CDI Cps Democratização e Capacitação da amadurecimento da equipe da EIC e sociedade do CDI Cps R5 _ Tamanho da Conscienti- equipe CDI N. de zação dos cidadãos Cps desemprega dos Importância Otimização da EIC R1 _ da marca CDI e do CDI Cps Capacitação dos cidadãos R3 Recursos No. Projetos de mobilização social da EIC e do CDI Cps R2 Conhecimento das tendências Parcerias da Responsabilidade Social com das empresas (“bola da vez”) empresas _ Impacto Fazer parte de outra rede Imagem CDI social reconhecida (apoio externo) Campinas (parceria institucional)
  • 9.
    Quero viver emuma Imediatismo Compartilhamento Novas tecnologias e comunidade com menos redes sociais de saberes e de problemas, quero que o vivências Despreparo dos Alinhamento R4 educadores governo olhe mais para o interno do CDI meu bairro, que alguém faça Campinas Quero aprender a Demanda da sociedade alguma coisa usar o computador em geral por mais Qualidade da B1 equipe CDI Cps para vagas e mais EIC arrumar um _ Democratização e Capacitação da emprego amadurecimento da equipe da EIC e sociedade do CDI Cps R5 _ Tamanho da Conscienti- equipe CDI N. de zação dos cidadãos Cps desemprega dos Comunidade Importância Otimização da EIC da marca CDI R1 Precisamos e do CDI Cps capacitar o _ maior número de jovens educandos Capacitação dos em informática através cidadãos de ONGs, minimizando os R3 custos operacionais Recursos diretos, independente da proposta político No. Projetos de pedagógica mobilização social da EIC e do CDI Cps R2 Conhecimento das tendências Parcerias Governo da Responsabilidade Social com Municipal das empresas (“bola da vez”) empresas _ Impacto Fazer parte de outra rede Imagem CDI social reconhecida (apoio externo) Campinas (parceria institucional)
  • 10.
    Imediatismo Novas tecnologias e Compartilhamento redes sociais de saberes e de vivências Despreparo dos R4 Alinhamento educadores Captar recursos para interno do CDI Campinas Tornar os produtos realizar a missão do Demanda da sociedade CDI, através de uma da Qualidade do CDI mais mais em geral por B1 vagas e mais EIC visão e prática _ equipe CDI Cps atrativos para Democratização e Capacitação da empresariais equipe da EIC e aumentar a amadurecimento da do CDI Cps captação de R5 sociedade _ recursos Tamanho da Conscienti- equipe CDI N. de Cps Que a sociedade zação dos cidadãos desemprega perceba a relação de dos Importância Desenvolvime Otimização da EIC nossa marca com a R1nto _ da marca CDI e do CDI Cps responsabilidade Institucional social Capacitação dos cidadãos Diretoria de Recursos R3 Recursos No. Projetos de mobilização social da EIC e do CDI Cps Empresário R2 Conhecimento das tendências Parcerias da Responsabilidade Social com das empresas (“bola da vez”) empresas _ Impacto Fazer parte de outra rede Imagem CDI social reconhecida (apoio externo) Campinas (parceria institucional)
  • 11.
    Imediatismo Novas tecnologias e Compartilhamento de saberes e de projeto se Que o redes sociais desenvolva, dê vivências R4 Despreparo dos Alinhamento educadores visibilidade CDI interno do e retorno para o Campinas Demanda da sociedade trabalho que em geral por mais Qualidade da vagas e mais EIC B1 realizo. equipe CDI Cps _ Democratização e Capacitação da amadurecimento da equipe da EIC e sociedade do CDI Cps R5 _ Tamanho da Conscienti- equipe CDI N. de zação dos cidadãos Cps desemprega dos Importância Otimização da EIC R1 _ da marca CDI e do CDI Cps Instituição Capacitação dos cidadãos Coordenador R3 de EIC Recursos No. Projetos de mobilização social da EIC e do CDI Cps R2 Conhecimento das tendências Parcerias da Responsabilidade Social com das empresas (“bola da vez”) empresas _ Impacto Fazer parte de outra rede Imagem CDI social reconhecida (apoio externo) Campinas (parceria institucional)
  • 12.
    Imediatismo Novas tecnologias e Compartilhamento redes sociais Mais do que de saberes e de vivências Dou a aula do jeito que Despreparo dos computadores, R4 der e tento fazer tudo Alinhamento educadores conhecimento que interno do CDI que o pessoal da EIC Campinas transforma. É preciso Demanda da sociedade pedir, preciso garantir em geral por mais sempre focar na meu emprego. da Qualidade vagas e mais EIC qualidade, para podermos B1 _ equipe CDI Cps Democratização e Capacitação da realmente conseguir uma amadurecimento da equipe da EIC e do CDI Cps mobilização social. sociedade R5 _ Tamanho da Conscienti- equipe CDI N. de Cps educadores zação dos cidadãos desemprega Diretoria Pedagógica dos Importância Otimização da EIC da marca CDI R1 e do CDI Cps Quero que a _ missão seja dos Capacitação cumprida, através cidadãos Quer que a PPP seja R3 de mobilização efetivada com visão social. Busco Gestor de EIC Recursos de novos projetos, e alternativas para de acordo com a No. Projetos de aconteça que isso mobilização social da realidade atual do CDI EIC e do CDI Cps Campinas. Conhecimento das tendências R2 Parcerias da Responsabilidade Social com das empresas (“bola da vez”) empresas _ Impacto Fazer parte de outra rede Imagem CDI social reconhecida (apoio externo) Campinas (parceria institucional)
  • 13.
    Imediatismo Novas tecnologias e Compartilhamento redes sociais de saberes e de vivências Despreparo dos R4 Alinhamento educadores interno do CDI Campinas Técnicos Demanda da sociedade em geral por mais Qualidade da vagas e mais EIC B1 _ equipe CDI Cps Democratização e Capacitação da amadurecimento da equipe da EIC e A qualidade no atendimento sociedade do CDI Cps R5 tecnológico não tem como _ Tamanho da acompanhar a demanda das Conscienti- CDI matriz equipe CDI EICs edos cidadãos zação do CDI Campinas, com N. de Cps desemprega uma equipe tão pequena, com dos computadores de baixa Importância Otimização da EIC R1 configuração e sem _ da marca CDI e do CDI Cps conscientização e apropriação dos Capacitação da máquina pelos usuários. cidadãos R3 A Rede Recursos CDI precisa é escala, alcançar a base da pirâmide, No. Projetos de para podermos ter ativos mobilização social da diferenciados para aumentar a EIC e do CDI Cps R2 captação de recursos. A PPP já Parcerias Conhecimento das tendências não é mais o foco pois está das Responsabilidadeda vez”) com da empresas (“bola Social empresas resolvida, agora o foco é a ampliação de nossos resultados. _ Impacto Fazer parte de outra rede Imagem CDI social reconhecida (apoio externo) Campinas (parceria institucional)
  • 14.
  • 15.
    Como será aR6 - Cenários 1. O grupo se tele-transportará para futuros PLAUSÍVEIS, independente da PROBABILIDADE Diário de bordo data estelar 2. Capitão Kirk os ajudará a aprender e 25.890... Que desafiar os próprios modelos mentais baita reunião esta de 3. Buzz Light Year vai estimulá-los a Cenários!!! soltar as amarras e o cinto de segurança para voar em direção ao infinito... e além! 4. Cenários é para aprender, construir estratégias robustas... E NÃO prever o futuro.
  • 16.
    O que sãocenários? • Cenários são narrativas de ambientes hipotéticos alternativos – Hipóteses sobre diferentes futuros projetados para trazer à tona oportunidades e riscos • Planejamento de cenários é uma metodologia para visualizar o futuro de maneira desafiadora e criativa • Trata de visualizar “n” possíveis cenários – independente da probabilidade de ocorrência – o objetivo não é prever o futuro e sim... – desafiar nossos modelos mentais do presente durante o processo de visualização
  • 17.
    Planing as Learning Utilizaa capacidade humana não só de imaginar o futuro, mas de aprender a Pretende criar partir do imaginar o imagens a partir de futuro uma série de diferentes possíveis Melhora a futuros, todos capacidade de plausíveis aprender e agir
  • 18.
    Método do Planejamentode Cenários 1. Identificar as forças 4. Selecionar os motrizes fundamentais indicadores e no ambiente local e sinalizadores principais global 5. Identificar 2. Distinguir tendências estratégias robustas predeterminadas de incertezas críticas e classificá-las 3. Selecionar e presenciar as lógicas dos cenários (pensamento de ficção científica)
  • 19.
    Conceitos • Forças Motrizes:forças que atuam estruturalmente na realidade e que são importantes para (e impactam sobre) as nossas decisões – em geral, são forças “externas” • Forças motrizes podem ser: – Tendências predeterminadas forças sobre as quais tem-se uma visão clara de como elas se desdobrarão no futuro; aquilo que podemos prever com razoável certeza porque já vimos seus primeiros estágios na atualidade, ou por que estão determinadas estruturalmente. ou – Incertezas críticas: forças sobre as quais não temos idéia muito clara de seus desdobramentos no futuro
  • 20.
    Por que pensar sistemicamentee planejar os cenários do ferro e do aço?
  • 21.
    _ _ _ Preço Produção Estoque Aço _ Global Aço B + Aço B _ Vantagem Preço Aço + X Utilização Produção Produção + Aço Outros Materiais Aço BOF _ Aço EAF + + Vantagem Tendência Partic. Aço Tecnol. Aço Mini-mills R Const. Civil + X + + Outros Materiais Demanda + Demanda Demanda + Produção População Min Fe Sucata Aço Const. Civil Mundial + + + Utilização Utilização Min Fe Sucata _ _ + + + Estoque Produção Coef GINI Estoque Min Fe Sucata + Automóveis + (Dist. Renda) B B _ Produção Reciclagem Tempo R _ Min Fe De Aço _ Obsolescência Vantagem _ _ _ _ + + Partic. Aço Preço Aço + + Automóvel X Custo Preço R R Preço Custo Outros Materiais Min Fe Min Fe Sucata Sucata + Vantagem Vantagem Preço Sucata Tecnológica Aço X _ + X Preço Fe Primário Outros Materiais
  • 22.
    1. Identificar asforças motrizes fundamentais no ambiente local e global • Crescimento mercado • Longevidade • Surgimento produtos • Disponibilidade ou substitutos renovabilidade recursos • Surgimento entrantes • Globalização • Pressões ambientais • Protecionismo • Pressões sociais • Padrão de consumo • Surgimento novas • Câmbio economias • Concentração mercado • Demografia
  • 23.
    2. Distinguir tendênciaspredeterminadas de incertezas críticas e classificá-las 1. Crescimento do mercado (IC) • Surgimento de energias alternativas 2. Predomínio ou substituição do ao petróleo (TP) produto (IC) • Surgimento entrantes de menor 3. Surgimento novas economias mundo custo com o advento de abertura de islâmico (IC) mercado (TP) 4. Câmbio (IC) • Pressões ambientais (TP) 5. Guerras (IC) • Pressões sociais (TP) 6. Capacidade tecnológica para prover disponibilidade ou renovabilidade recursos (IC) 7. Sustentabilidade do processo de globalização (IC) 8. Protecionismo (IC) 9. Concentração mercado (IC)
  • 24.
    Predomínio Aço Recessão Crescimento Uso Mat. Alternativos
  • 25.
    Caracterizando os cenários Incerteza Crítica 1 4. Quais são as estratégias 1. Que nome melhor Nível Superior criativas, uma vez configurado identifica o cenário? o cenário? Cenário 1 Cenário 2 Incerteza Crítica 2 Nível Inferior Nível Superior Cenário 3 Cenário 4 2. Uma vez 3. Quais as conseqüências concretizado, quais são para nossa entidade? as suas características? Nível Inferior Que mundo é este?
  • 26.
    3. Selecionar epresenciar as lógicas dos cenários (pensamento de ficção científica) 1) Que nome melhor identifica o cenário? Dê um nome criativo, bem- humorado. 2) Uma vez concretizado, quais são as suas características? Que mundo é este? A construção do enredo é a concretização do cenário. Imagine-se neste mundo. Você está presente nele. O que você vê? 3) Quais as conseqüências para nossa entidade? Bem, agora imagine você e sua organização neste mundo. Como ela está? O que está fazendo? O que aconteceu com ela? 4) Quais são as estratégias condicionais, só tomadas uma vez que o cenário se configurou?
  • 27.
    Pancadão Predomínio Pressão verde •Perda de mercado Aço •Aumento das pressoes •Práticas protecionistas ambientais •Redução das margens •Oportunidade de crescimento •Busca por redução por receita custos/eficiência •Necessidade de investimentos •Megafusões/downstream (expansão) •Aplicações alternativas do aço •Surgimento de novas empresas •Pressão por novas tecnologias de •Foco em produtividade produção •Oportunidade de verticalizacao Recessão Crescimento •Falências • Alto Investimento em P&D •Uso reservas alto teor • Diversificação e descentralização •Pressão redução custos • Redução da margem •Perda de mercado • Busca de parcerias estratégicas •Práticas protecionistas • Pesquisas para novos usos do aço •Redução das margens •Busca de novos negócios •Aplicações alternativas do aço •Ex.: negócio do carvão •Redução de produção/cartelização Torres gêmeas Uso Rebolation Mat. Alternativos
  • 28.
    No que arealidade se transformará? Somatório dos ++ ++ Cenários Combinação dos Cenários
  • 29.
    Exercício – Cenários 1.Cada participante será tele-transportado para 2020: • Como é o Brasil neste momento? O que vc vê? • Quais são as forças motrizes que conduzem o país neste momento (2020)? Liste 5 principais. 2. Construir a lista das forças motrizes 3. Identificação de tendências pré-determinadas e incertezas críticas 4. Escolher 2 incertezas críticas 5. Construir 4 cenários – variação das incertezas 6. Lista das estratégias criativas
  • 30.
    Forças Motrizes –10 anos • Democratização da sociedade • Crise ambiental • Maior proatividade empresarial • Crise do modelo de grandes para o desenvolvimento social cidades • Aumento do acesso à tecnologia • Transparência e eficiência e crescente facilidade de uso governamental • Ampliação do papel das redes • Maior incidência de doenças sociais na consciência social epidêmicas ( a la gripe suína, etc) • Combate ao uso de drogas e • Ampliação das doenças da empregabilidade como eixo modernidade (depressão, etc) crítico do des. social • Trabalho em casa • Emergência de novos modelos de • Mudança do enfoque e novo tipo produção mais sustentáveis de ação para redução da a • Produção de conteúdo digital violência pelo cidadão comum
  • 31.
    Alta mobilização social •Cenário 1 •Cenário 2 Desigualdade social Igualdade social •Cenário 3 Cenário 4 Baixa mobilização social
  • 32.
    Aprendizados e Auto-organização •O que aprendemos de estratégico hoje?
  • 33.