GOVERNO DO DISTRITO FEDERAL
SECRETARIA DE EDUCAÇÃO
COORDENAÇÃO REGIONAL DE ENSINO
ESCOLA CLASSE 102 DO RECANTO DAS EMAS

PROJETO POLÍTICO-PEDAGÓGICO

DIRETOR: EURÍPEDES BATISTA SANTOS.
VICE-DIRETORA: MÔNICA PINHEIRO TRINDADE.

2013
GOVERNO DO DISTRITO FEDERAL
SECRETARIA DE EDUCAÇÃO
COORDENAÇÃO REGIONAL DE ENSINO
ESCOLA CLASSE 102 DO RECANTO DAS EMAS

PROJETO POLÍTICO-PEDAGÓGICO
UM LUGAR PRAZEROSO PARA ESTUDAR

DIRETOR: EURÍPEDES BATISTA SANTOS.
VICE-DIRETORA: MÔNICA PINHEIRO TRINDADE.

2013
2
Sumário

Apresentação....................................................................05
Introdução.........................................................................06
Dados de Identificação....................................................07
Missão................................................................................0
9
Visão..................................................................................10
Crenças..............................................................................10
Valores.............................................................................. 10
Histórico da Instituição Educacional..............................11

3
Diagnóstico.......................................................................13
Objetivo Geral.................................................................14
Objetivos Específicos......................................................15
Princípios Norteadores....................................................16
Organização Administrativa............................................19
Organização Curricular....................................................22
Plano de Ação...................................................................24
Recursos Humanos..........................................................40
Recursos Materiais...........................................................40
Avaliação...........................................................................41
Bibliografia.......................................................................41
Anexos.............................................................................43
4
Apresentação

O Projeto Político-Pedagógico da Escola Classe 102 do Recanto das
Emas, é fruto das discussões envolvendo todos os segmentos da Comunidade
Escolar, inspiradas no PPP Carlos Mota e fundamentadas em pesquisas
realizadas pelos profissionais de educação e alunos. Vem apresentar caminhos
que propiciem a educação com a qualidade almejada pelos atores envolvidos
no processo ensino aprendizagem buscando contribuir para a formação plena
de seus educandos.
Acreditando nas ideias de Rubem Alves de que “não se ensina o voo aos
pássaros, pois o voo já nasce dentro dos pássaros”, propõe-se uma práxis
pedagógica voltada para o lúdico, pois a aprendizagem, observada por esse
prisma, nada mais é que o despertar do caráter científico que o indivíduo
possui, mas que precisa ser incentivado a desenvolver.
Nesse contexto torna-se fundamental criar um ambiente agradável para
as relações de trabalho e ensino aprendizagem, onde o aluno seja sujeito de
sua própria história e a Escola um lugar prazeroso para estudar. Os
profissionais de educação sintam-se partícipes de um processo de construção
de uma nova sociedade e como tal aumente o nível de comprometimento com
fazer pedagógico e com a prática de ações marcadas pela vontade coletiva
expressa pela conduta democrática.

5
O Projeto Político-Pedagógico da Escola Classe 102 do Recanto das
Emas torna-se um instrumento de observância de princípios democráticos,
didático-pedagógicos, epistemológicos e respeito à diversidade. Onde a
aprendizagem acontecerá sem qualquer trauma, pois a proposta é fazer da
Escola Um Lugar Prazeroso para Estudar.
“A revolução social deve buscar sua poesia no futuro”.

Carlos Mota.

Introdução

A escola é o espaço de excelência onde as relações de ensino e
aprendizagem acontecem e permitem a sistematização de conhecimentos
adquiridos ou a produção de novos conhecimentos significativos. Esse conceito
de escola que surgiu na discussão do coletivo da Escola Classe 102 do
Recanto das Emas durante o movimento de releitura de seu Projeto PolíticoPedagógico, pois não partiu do zero, pelo contrário, toda a história da Instituição
foi considerada: seus projetos, sucessos, insucessos e experiências, o que
confirmou que por sua própria essência, a Escola visa contribuir para a
formação plena do cidadão e, o aluno deixa de ser o personagem na ”trama
educacional” para tornar-se sujeito de sua própria história, numa perspectiva de
busca de meios que propiciem a orientação e construção de novas concepções
no cotidiano escolar, conduzindo a uma Escola comprometida com a
transformação social.
A gestão democrática torna-se elemento fundamental na reelaboração
de um contexto histórico educacional onde todos os segmentos da comunidade
escolar devem estar envolvidos de maneira consciente e comprometida,
buscando uma escola que prima pela qualidade e que visa aperfeiçoar suas
relações e tomadas de decisões pela coletividade.

6
A organização dos tempos e espaços para a prática educacional na
Escola Classe 102 do Recanto das Emas deverá ser privilegiado pelas relações
agradáveis propiciando prazer para todos os sujeitos. A garantia de cidadania
para os alunos da Escola, com reflexo positivo de transformação da
comunidade e da sociedade passa pelos eixos de igualdade, liberdade e
sustentabilidade humana, pois além do acesso devem ser propiciadas
condições de aprendizagem que garantam a permanência eliminando
definitivamente a evasão escolar das estatísticas escolares.
O PPP da Escola Classe 102 será avaliado periodicamente pela
Comunidade Escolar para sofrer os ajustes necessários para que atenda aos
seus reais interesses respeitadas as diversidades e singularidades tendo em
vista garantir o direito de aprender assegurados na Lei nº 9.346/96, Lei de
Diretrizes e Bases da Educação.

“Não há mudança sem sonho como não há sonho sem esperança... A
compreensão da história como possibilidade e não determinismo seria ininteligível sem o
sonho, assim como a concepção determinista se sente incompatível com ele e, por isso, o
nega.”
Paulo Freire

Dados de identificação

1. Dados da Instituição Educacional
Nome da Instituição

Escola Classe 102 do Recanto das Emas

Educacional

7
Endereço completo

Quadra 102 Conjunto 3A lote 01

Telefone/ Fax/ e-mail

3901-3351

Localização

Zona Urbana

Data da criação da Escola

07/10/97 – Processo 082 017473/93

Turno de funcionamento

Matutino e vespertino

Nível de ensino ofertado

Educação Básica
Ensino Fundamental:

Etapas, ciclos, fases e modalidades de II Ciclo
ensino/
específicos

programas
da

e

Educação

projetos BIA – Bloco Inicial de Alfabetização.
Básica Bloco II – 4º e 5º anos.

propostos pela Escola.
Programa Educação Integral:
Iniciação Esportiva.
Canto e Coral.
Teatro.
Inclusão Digital.
Horta e Jardinagem.

8
Xadrez.
Outros Projetos e Programas:
Projeto UCA – Um Computador por Aluno.
Projeto Um Lugar Prazeroso para Estudar.
Projeto Prazer de Ler.
Projeto Interventivo no II Ciclo:
Plantão Pedagógico.
Reagrupamento nos Blocos.
Reforço escolar.
Projeto de Apoio à Aprendizagem.
Serviço de Orientação Educacional.

Missão

Oferecer condições didático-metodológicas, democráticas e pedagógicas
que possibilite o desenvolvimento integral de seus alunos, observados os
aspectos da formação do indivíduo crítico, criativo, capaz de exercer sua
cidadania através do resgate de valores essenciais como: respeito, dignidade,
responsabilidade,

humildade

e

honestidade,

dentre

outros,

autoconstrução da identidade pautada por princípios morais e éticos.

9

para

a
Visão
Ser reconhecida em médio prazo pela excelência em qualidade de
educação desenvolvida na Cidade, no Distrito Federal e no Brasil, propiciando a
transformação da sociedade segundo os eixos de igualdade, solidariedade e
sustentabilidade humana.

Crenças
Por acreditar na escola que oferece um ambiente agradável, pautado
pelas relações harmônicas e democráticas e que a aprendizagem efetiva e sem
traumas acontece na interação entre sujeito e objeto de ensino, que a Escola
Classe 102 do Recanto das Emas promove uma educação focada no estímulo,
nas relações lúdicas e na interação, buscando construir cotidianamente um
lugar prazeroso para estudar.
“Só aprende quem tem fome e por isso é preciso despertar a fome de saber.”
Rubem Alves.

Valores

10
A criança é um ser social carente de base sólida para uma educação
efetiva e integral. Esta definição que surgiu nas discussões “a escola que temos
e a escola que queremos” levou a Escola a se preocupar em cultivar e
preservar um ambiente propício para desenvolver valores como: compartilhar,
socializar e respeitar, pressupostos que conduzem ao convívio social com
liberdade, autonomia e responsabilidade.

Histórico da Instituição Educacional

A Escola Classe 102 do Recanto das Emas é reconhecida por meio do
parecer 253/94, publicado no DODF 195, página 23 de 07/10/97 referente ao
processo 082.017473/93 e Resolução 4352-SEDF, de 16/12/93. Está localizada
à Quadra 102 Conjunto 3A Lote 01, Fone: 3901-3351. Sua inauguração foi no
dia 02 de agosto de 1993, em estrutura de zinco e, em 1996, foi demolida e
reconstruída em estrutura de alvenaria, sendo reinaugurada em julho 1998.
Foi a primeira Escola do Recanto das Emas. Criada para atender a
clientela de séries iniciais, devido à demanda, atendeu por alguns anos à
Educação Infantil, quando deixou de atender ao “famigerado turno da fome”,
pois no primeiro ano chegou a funcionar em quatro turnos diurnos, a demanda
era bem superior a oferta.
A professora Margareth Nasser Khouri, convidada para assumir o desafio
de dirigir a Instituição apesar de todas as dificuldades que encontraria, convidou
o professor Eurípedes Batista Santos para acompanhá-la como apoio
pedagógico-administrativo. Assim os dois tornaram-se pioneiros na educação
do Recanto das Emas.
Em 1996, enquanto era reconstruída, a Escola Classe Recanto das
Emas, foi esse o primeiro nome que recebeu, funcionou em caráter provisório

11
em galpões pré-moldados montados para esse fim no terreno do Centro de
Ensino Fundamental 104 do Recanto das Emas. A distância considerável que
ficou para a maioria dos alunos, serviu para alimentar o sonho de “voltar para
casa”.
Em 1997, o Centro de Ensino Fundamental 101 do Recanto das Emas foi
inaugurado, mas como não tinha equipe gestora nem docente, funcionou como
sede da Escola Classe 102 até julho do ano seguinte, a partir do segundo
semestre de 1998 a “saga 102” chegava ao fim, estava em casa.
A Escola sempre participou dos eventos promovidos pela Regional de
Ensino, dentre esses a participação em desfiles estudantis em comemoração
ao aniversário da Cidade trazia uma motivação maior, pois a proximidade entre
o aniversário da Escola e do Recanto das Emas levou a elaboração de
memoráveis desfiles com temas como: “Recanto Amado Recanto a E C 102
Debuta Com Você”, ao completar quinze anos e “EC 102 e Recanto Declaram
Maioridade”, ao completar dezoito, além de apresentar ao longo de sua história
diversos temas com a marca de seu Projeto Polítco-Pedagógico, ou com
enfoque histórico ou político.
Em 2007, a Escola sugeriu ao NUDEIC, núcleo responsável pela
organização dos eventos esportivos, a incorporação de uma nova categoria aos
Jogos Estudantis do Recanto das Emas, JEREM, a categoria mirim, que
possibilitaria a participação das escolas classes nos jogos. Como a sugestão foi
acatada a Escola Classe 102 participou e sagrou-se campeã geral da categoria
no mesmo ano, repetindo o feito em 2008, 2009, 2010, 2011 e 2012.
Em 2010, a Escola que conseguira seu primeiro computador participando
de uma campanha de reciclagem e preservação ambiental denominada “Vá
Catar Latas”, em seu terceiro ano de existência, recebeu o Projeto UCA, Um
Computador por Aluno, do Ministério da Educação, o que representa um novo
marco em sua trajetória.
Sua política de integração escola-comunidade reflete-se positivamente
na realização de festas comemorativas alusivas à família e no sucesso que se
tornou sua já tradicional Festa Junina.
12
Diagnóstico

A Escola Classe 102 do Recanto das Emas oferece educação básica nos
anos iniciais com organização em ciclos sendo em 2013 seis turmas do BIA,
Bloco Inicial de Alfabetização e dez do Bloco II, quartos e quintos anos.
Trabalha com educação inclusiva, razão pela qual algumas turmas são
reduzidas e outras se caracterizam por integração inversa.
A estratégia de matricula foi atingida para este ano letivo, o que garantiu
um número de alunos compatível com a proposta da Rede Pública por sala de
aula.
A percepção empírica de que a Escola atende a uma comunidade
carente conduziu os profissionais de ensino e estudantes da Instituição a
realização de uma pesquisa com amostragem bastante significativa, pois foram
aplicados questionários para quase metade da Comunidade Escolar e os
resultados obtidos foram surpreendentes: A comunidade atendida pela Escola,
até então entendida como carente, evidenciou que metade das famílias não
paga aluguel, metade possui pelo menos um veículo automotivo, a maioria das
famílias são constituídas por até quatro pessoas, a maioria das famílias tem
pelo menos dois provedores com emprego fixo, em dois terços das famílias o
responsável tem no mínimo o ensino médio completo, pelo menos dois terços
tem acesso à internet, dos quais noventa por cento acessa de casa, menos de
um terço das famílias possui algum benefício do Estado. A carência existente,
portanto, vai além dos aspectos econômicos, o que aumenta a responsabilidade
da Escola com relação à qualidade dos serviços ao cumprir seu papel social.
A equipe gestora eleita para um mandato de um ano e meio, que se
encerra ao final de 2013, desenvolve uma gestão próxima do ideal de Gestão

13
Democrática, pois procura envolver a todos os segmentos da Comunidade
Escolar através de reuniões ordinárias e extraordinárias do Conselho Escolar
ou nas Assembleias Gerais ou por segmento, no intuito de dar transparência a
seus atos.
A estrutura física do prédio escolar está conservada, apesar da falta de
espaço que dificulta a implementação de projetos como da Educação Integral,
de Reforço Escolar, de Apoio a Aprendizagem, de Iniciação Esportiva, dentre
outros.
Existe consenso entre os representantes do Conselho Escolar de que a
Cobertura da Quadra de Esportes poderá representar um importante passo
para a minimização da maioria dos problemas detectados.
Apesar da latente falta de espaço, o comprometimento do Corpo
Docente, da Equipe de Apoio a Aprendizagem, do Serviço de Orientação
Educacional, da Coordenação Pedagógica e dos demais profissionais
envolvidos tem buscado sempre soluções criativas para as demandas
educacionais, pois segundo Paulo Freire “ensinar é um ato de amor”.

Objetivo Geral

Promover ensino público de qualidade que garanta o acesso e
permanência do aluno favorecendo a socialização para, priorizar a formação e
o desenvolvimento das potencialidades e habilidades, necessárias para o
exercício consciente da cidadania.

14
Objetivos Específicos

•

Desenvolver a criticidade e capacidade de aprendizagem, tendo em vista a
aquisição de conhecimento, habilidades e a formação de hábitos e valores .

•

Estimular a criatividade e a autoconfiança do educando na realização de
atividades em busca de seus talentos.

•

Oportunizar a participação de todos os segmentos da escola nos eventos
culturais propostos e desenvolvidos pela Unidade de Ensino com o intuito de
fortalecer o relacionamento entre os segmentos da Comunidade Escolar.

•

Incentivar o gosto e hábito pela leitura a partir do vivenciar textos literários e
experiências cotidianas.

•

Implementar a Gestão Democrática, com ênfase nas relações com o
Conselho Escolar, para garantir participação de todos os segmentos nas
decisões garantindo transparência nos atos e na aplicação dos recursos
públicos.

•

Oferecer atividades lúdicas e recreativas com o intuito de tornar
agradáveis/prazerosos os momentos de escolarização.

•

Oportunizar atividades diversificadas no contra turno para viabilizar a
Educação Integral.

•

Desenvolver postura ecológica de respeito e preservação ao meio ambiente
visando melhor qualidade de vida.

•

Propiciar a inclusão dos alunos com necessidades especiais garantindo o
acesso e a permanência num ambiente lúdico e acolhedor.

15
•

Proporcionar aos professores e demais profissionais da educação
envolvidos tempo e espaço de discussão e estudos para garantir o processo
de formação continuada.

Princípios Norteadores

Epistemológicos
O Projeto Político-Pedagógico da Escola Classe 102 do Recanto das
Emas está baseado nos princípios norteadores de igualdade, qualidade, gestão
democrática, liberdade, participação da família e valorização do magistério.
(SEDUC 2005, Apud Veiga, 1995).
Segundo a Constituição Federal (1988) no Art. 5º: “Todos são iguais
perante a lei, sem distinção de qualquer natureza”. Entendendo a igualdade, o
acesso e a permanência do aluno na escola, como um direito a educação para
todos (LDB 9394/96).
A Escola Classe 102 é Inclusiva e Integral que segundo o PPP/SEEDF,
fundamenta-sena multidimensionalidade do ser na sua “integralidade afetiva,
cognitiva, física, social, histórica, ética, estética, considerando sempre a
perspectiva das relações humanas” (p.49 e 500). Para Ropoli (2010), A educação
inclusiva concebe a como um espaço de todos, no qual os alunos constroem o conhecimento
segundo suas capacidades, expressam suas ideias livremente, participam ativamente das
tarefas de ensino e se desenvolvem como cidadãos, nas suas diferenças.

Faz-se necessário ainda promover a utilização de tecnologias modernas:
televisão, DVD, computador/internet, para contribuir pedagogicamente no
sucesso escolar. Também, divulgar e incentivar a participação das famílias nas
rotinas, atividades e projetos desenvolvidas pela equipe e gestão escolar para

16
que possam acompanhar e contribuir cotidianamente com o processo de ensino
aprendizagem de seus filhos.
A Escola, na perspectiva de construção da cidadania, assume a
valorização da pluralidade cultural em sua própria comunidade, vencendo
limitações e proporcionando aos alunos pertencentes aos diferentes grupos
sociais, o acesso ao saber.

Didático-pedagógicos
A prática pedagógica é baseada na utilização dos diversos métodos de
ensino (piagetiano, humanista, sociointeracionista) onde o aluno torna-se
construtor do seu próprio aprendizado, sendo ele o centro do processo. O
professor cria situações favoráveis e significativas de aprendizagem, tornandose mediador e mantendo uma relação interativa entre o aluno e os
conhecimentos piagetianos (ser ativo, pensamento concreto, respeito ao
interesse infantil, autonomia, moral) que compreende a inteligência infantil
diferente do adulto, erro como expressão e oportunidade de aprendizagem, a
interação

pertencente

ao

processo

de

desenvolvimento

das

relações

interpessoais e da cooperação e escola como ponte entre os conhecimentos
sistematizados e experimentados.
Para a diagnose, acompanhamento e intervenção são utilizados os
testes da psicogênese da leitura e escrita individual dos alunos da Unidade de
Ensino, baseada na orientação construtivista de alfabetização de Emília
Ferreiro.
As

intervenções

são

feitas

coletivamente

e

individualmente.

Coletivamente as orientações e intervenções realizadas pelo SOE (Serviço de
Orientação Educacional) e EEAA (Equipe Especializada de Apoio a
Aprendizagem) são direcionadas ao corpo docente que implementa, se

17
necessário, são estendidas as famílias. Na persistência das dificuldades de
aprendizagem são feitas intervenções junto ao aluno e se necessário os
encaminhamentos complementares.
Individualmente, são realizadas ações como plantão pedagógico –
atendimento individual trabalhando as dificuldades pedagógicas do aluno,os
reagrupamentos intra e interclasses, e interventivo, ser uma escola organizada
em ciclos.
A Escola prioriza a gestão verdadeiramente democrática e comprometida
com a educação de qualidade. Entende que o espaço escolar deve propiciar o
prazer de aprender, fundamentada nas ideias de Rubem Alves que diz:
“precisamos de dois tipos de ferramentas: dos conhecimentos necessários à sobrevivência, que
aprendemos para chegar a algum lugar, e dos conhecimentos que apenas nos dão prazer,
como armar quebra-cabeças ou jogar xadrez, que não existem para levar a coisa alguma e que
aprendemos por puro prazer”.

Desta forma, torna-se necessário que no processo ensino aprendizagem
sejam desenvolvidas capacidades de ordem cognitiva, física, afetiva, de relação
interpessoal e inserção social, ética e estética, mediante ao objetivo de
contribuir para a formação plena do indivíduo, capacitando-o ao exercício da
cidadania.

“Só aprende quem tem fome e por isso é preciso despertar a fome de saber.
Ensinar o voo não é tarefa que se possa fazer. Porque o voo já nasce dentro dos pássaros. O
voo não pode ser ensinado. Só encorajado”.

(Rubem Alves)

18
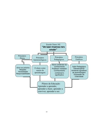
Escola Classe 102
“Um lugar prazeroso para
estudar”
Princípios
Éticos

Amor ao próximo
Respeito
Honestidade
Responsabilidade

Princípios
Epistemológicos

Princípios
Pedagógicos

O aluno como
sujeito da
aprendizagem

Aluno construtor do
conhecimento
Professor mediador
Conhecimento
contextual e
significativo

Pilares da Educação:
Aprender a aprender,
aprender a fazer, aprender a
conviver, aprender a ser.

19

Princípios
Estéticos

Ação Pedagógica
Interdisciplinar
Ambiente agradável
de aprendizagem
Expressão da
criatividade
Organização Administrativa
A Escola Classe 102 é composta por 53 profissionais da educação entre
eles efetivos, terceirizados e contratados. Assim compostos:
Servidor

Função

Atribuições

Regime de
trabalho

Eurípedes Batista Santos

Professor

Diretor

Estatutário

Mônica Pinheiro Trindade

Professor

Vice-diretor

Estatutário

Lucilene de Oliveira

Professor

Sup. Pedag.

Estatutário

Analice Oliveira de Jesus

Professor

Coord. Local EF.

Estatutário

Edivânia Ferreira Lima

Coord. ED. Int.

Estatutário

Mª Cristina Sant’ana Cardoso

Professor
Professor

Apoio a direção

Estatutário

Terezinha Lino de Jesus Inácio

Professor

Sala de leitura

Estatutário

Rosemarie Brito do Nascimento

Professor

Regente

Estatutário

Renata Faria Lamas

Professor

Regente

Estatutário

Lucilene de Oliveira

Professor

Regente

Estatutário

Maria Helena Andrade Leal

Regente Temp.

Lilian Karla R. Nascimento

Professor
Professor

Regente

Estatutário

Maria Dolores S. do Matosinho

Professor

Regente

Estatutário

Gercina Almeida dos Santos

Professor

Regente

Estatutário

Sheila Ribeiro de Lima

Professor

Regente Temp.

CLT

Sâmara Maria dos Santos

Professor

Regente Temp.

CLT

Francisca Maria Nunes Martins

Regente

Estatutário

Marlucy Rosa Bernardes

Professor
Professor

Regente

Estatutário

Analice Oliveira de Jesus

Professor

Regente

Estatutário

Maria do Bonfin C. do Amaral

Regente

Estatutário

Jocineide da Silva C. Xavier

Professor
Professor

Regente

Estatutário

Ana Maria de Lima

Professor

Regente temp.

Waldirene de Oliveira Cruz Silva

Professor

Regente

20

CLT

CLT
Estatutário
Edivania Ferreira Lima

Professor

Regente

Claudionor Noleto Oliveira Junior

Professor

Regente temp.

Estatutário
CLT

Àquila Cristina Camacho Pereira

Professora

Psicóloga EEAA

Estatutário

Edneide Mª de Oliveira Nogueira

Professora

Pedagoga EEA

Estatutário

Heliana Dias Oliveira

Esp. de E.B.

Orientadora Educ.

Estatutário

Miraneide de Deus Costa

Gestor Adm

Serviços gerais

Estatutário

Maria de Fátima Gomes Monteiro

Gestor Adm.

Chefe de Secretária

Estatutário

Mª Suely Oliveira Silva

Gestor Adm.

Secretária

Estatutário

Jacioneide Rodrigues de Souza

Gestor Adm

Apoio a secretaria

Estatutário

Rosineide Assis de S. Rocha

Gestor Adm.

Apoio a Direção

Estatutário

Eduardo Silva do Rosário

Gestor Adm

Portaria

Estatutário

Sônia Costa de Lima da Silva

Gestor Adm.

Portaria

Estatutário

Jane de Sousa Vieira

Gestor Adm

Sala de Leitura

Estatutário

José Pereira Caixeta

Gestor Adm.

Vigia

Estatutário

Gilmário Valentim Martins

Gestor Adm

Vigia

Estatutário

Juarez Lima de Oliveira

Gestor Adm.

Vigia

Estatutário

Roseval Pereira da Costa

Gestor Adm

Vigia

Estatutário

Francisca das Chagas dos Santos

Gestor Adm.

Vigia

Estatutário

Pedro Antonio Veloso Neto

Gestor Adm

Vigia

Estatutário

Vera Lúcia M. Nogueira

cozinheira

Cantineira

Terceirizado

Maria Ribeiro de Souza

cozinheira

Cantineira

Terceirizado

Kelle Pereira Marques

cozinheira

Cantineira

Terceirizado

Marilene Marcelino Ferreira

Limpeza

Aux. Serv. gerias

Terceirizado

Maria Elivoneide R. Carvalho

Limpeza

Aux. Serv. gerais

Terceirizado

José Humberto R. Cordeiro

Limpeza

Aux. Serv. gerais

Terceirizado

Benedita Rodrigues de Oliveira

Limpeza

Aux. Serv. gerais

Terceirizado

Servino Ferreira Vaz

Aux de limp.

21

Vigia

Belacap
Organograma institucional:

Direção
Equipe
Especializada de
Apoio a
Aprendizagem

ViceDireção

Serviços
Gerais

Escola
Classe 102

Secretaria

Corpo
Discente

Supervisão
Pedagógica

Supervisão
Administrativa

Orientação
Educacional

Corpo
Docente

22
Organização Curricular

A organização curricular da Escola Classe 102 do Recanto das Emas é
norteada pelo Currículo Em Movimento da Educação Básica do DF, PCN’s e
pela LDB, partindo do princípio do respeito ao educando, e ressaltando o
protagonismo

do

mesmo

como

partícipe

do

processo

de

ensino

e

aprendizagem. Sendo um ser ativo, construtor de seu presente e futuro, na
perspectiva do desenvolvimento integral de suas potencialidades e no exercício
de sua cidadania. É fundamentado teoricamente nas concepções pedagógicas
pós-estruturalistas (Silva, 2010), visando a superação dos modelos de ensino
tradicionais e tecnicistas.
Em 2013, a Escola ampliou sua organização em cíclica, pois além do
BIA, Bloco Inicial de Alfabetização, que já estava funcionando há alguns anos,
aderiu à proposta de organização dos anos iniciais em ciclos, os quartos e
quintos anos agora estão reunidos no II Bloco do II Ciclo.
Contudo, para o sucesso da aplicação do currículo garantindo ensino de
qualidade torna-se essencial a participação da comunidade no processo
educacional. Essa interação com as famílias realimenta a função social, pois
por meio desta descobre-se novas parcerias, ideias, projetos e conceitos. Para
que de fato a interação comunidade/escola ocorra.

23
A interdisciplinaridade e a contextualização estarão presentes na
organização do plano de ensino. Nessa proposta, os projetos interdisciplinares
visarão à formação plena do ser humano, sendo desenvolvidos temas como
resgate de valores morais e cívicos, autoestima, conhecimento do próprio
corpo, hábito de leitura, relaxamento, sexualidade, dentre outros.
O currículo deve contemplar a inclusão em diversos aspectos, dar voz às
minorias. Ser multicultural tendo em vista a superação de preconceitos.
Portanto deve ter caráter maleável, dadas as especificidades de seu
tempo, pautando sua compatibilidade com a revolução tecnológica. Ser
instrumento acessível e passivo de crítica e modificação por parte da
comunidade escolar a que pertence, por isso denomina-se currículo em
movimento.
Os alunos com maiores dificuldades para realizar as atividades propostas
serão atendidos com trabalhos diversificados em sala de aula e no contra turno
em momentos de reforço escolar, plantões pedagógicos, projetos interventivos
e reagrupamentos. Além de atendimento especializado com a equipe de apoio
a aprendizagem
O conselho de classe é realizado bimestralmente com a participação da
direção, professores e coordenadores. Visando reorientar o planejamento da
ação docente e encaminhar providências para garantir o êxito da ação
educativa, de forma que a responsabilidade e compromisso de todos fiquem
assegurados.
Neste contexto, a temática UM LUGAR PRAZEROSO PARA
ESTUDAR, que norteia este PPP, possibilitará o resgate do prazer de estudar,
o respeito pela instituição educacional através de atividades lúdicas criativas e
inovadoras, possibilitando ao educando construir seu conhecimento com
autonomia, onde o educador exerce o papel de mediador no processo.

Plano de Ação

24
Meta 1: Reduzir em até 50% o índice de repetência no 4° e 5º ano do Ensino Fundamental desta UPE
até 2014.
Ação

Responsável

Prazo

Local

Justificativa

Procedimento

Realização de
projetos

Visando

interventivos

melhorar o

como o plantão

índice de

pedagógico
dentre outros

Professores,

voltados para a

coordenador.

Durante o
biênio
2013/2014

Espaços
disponíveis.

recuperação da

aproveitamento
através de
projetos
contextualizado

aprendizagem

se

ao longo do

significativos.

processo.

Elaborar/desen
volver/coordena
r projetos e
subprojetos
capazes de
atender as
necessidades
do educando
na busca do
conhecimento.

Realizar
Capacitação e

palestras,

aperfeiçoament

seminários e

o de

Qualificar o

professores do

EAPE, UNB,

4° e 5° ano,

Escola, CRE,

através de

dentre outros.

Espaços
disponíveis.

.

cursos,

professor para

e média

melhorar o

duração a partir

desempenho

das

pedagógico.

Durante o
biênio
2013/2014

cursos de curta

necessidades

palestras e

detectadas ao

seminários.

longo do
processo.
25
Buscar ações
práticas

interventivos
visando corrigir
a distorção
idade/série.

contextualizada

bimestre de

Direção,

s e prazerosas

2013, o nível de

professores,

para reduzir, no

aprendizagem

biênio

para promover

e equipes de

2013/2014, as

a intervenção

apoio.

distorções

necessária que

caracterizadas

evitará a
defasagem

idade/série.

projetos

primeiro

no tocante à

Elaboração de

Avaliar, após o

futura.

coordenadores

Maio de 2013.

Escola.

Realização de
A leitura tornase significativa
quando

Direção,
Prazer de ler

professores,

para atingir o

coordenadores

letramento.

, equipe de

Durante o
biênio
2013/2014

Sala de aula,

realizada por

Sala de Leitura

prazer. O seu

e outros

hábito conduz à

espaços.

descoberta e

.

apoio.

construção de
novos
conhecimentos.

atividades
como a “hora
do conto”,
produção
teatral, rotina
diária de leitura
envolvendo
todos os
segmentos da
escola pelo
menos uma vez
por semana.

Desenvolver

Professores,

atividades

coordenadores

recreativas,

, direção e

socioculturais e

Espaços

monitores.

acadêmica se

desenvolver

torna plena à

atividades no

comunidade.

26

Elaborar e

escola e da

.

A formação

diversos da

Biênio
2013/2014

medida que o

contraturno que
educando
aproveita as
oportunidades
que lhes são
oferecidas.
Logo, a

pedagógicas, no

Educação

extra-

histórica das

Integral.

competências

correção

Educação

habilidades e

paliativo para a

Programa de

aprendizado de

como um

os alunos no

possibilitem o

Integral surge

contraturno para

curriculares.

carências de
oportunidades
nas
comunidades
menos
favorecidas.
Meta 2: Propiciar qualidade no ensino dos anos iniciais, garantindo a até 80% dos alunos matriculados
na UPE a aquisição de habilidades e competências compatíveis com a etapa de estudo, até 2014.
Ação

Responsável

Prazo

Local

Justificativa

Procedimento

Para que sejam
elaboradas

to do nível de

Professores,

evolução da

coordenadores

a novembro

escrita dos

.

2014

Sala de aula.

alunos da IE.

da Psicogênese

necessárias ao

para todos os

bom andamento

alunos da IE,

do processo

Março de 2013

Aplicar o Teste

ações

Acompanhamen

mensalmente.

ensinoaprendizagem
27
Realizar
palestras,
seminários e
Capacitação e
aperfeiçoament

EAPE, UNB,

o dos

Escola, DRE,

professores do

dentre outros.

Durante o
biênio
2013/2014

Espaços
disponíveis
oferecidos pela

.

SEE/DF

BIA.

Qualificar o

cursos de curta

professor para

e média

melhorar o

duração a partir

desempenho

das

pedagógico.

necessidades
detectadas ao
longo do
processo.
Nos encontros
de
coordenação

O projeto

necessidades

Professores,

acadêmicas dos

coordenação

Bloco do II
Ciclo.

reflexão para
elaborar ações
práticas e

educando.

III do BIA e II

momentos de

adequação do

alunos da Etapa

realizarão

perfeita

Escola.

defasagem de
propiciando a

maio de 2014.

coordenadores

aprendizagem

Maio de 2013 e

EEAA/SOE e

correção da

corrigir as

direção,

antecipar a

interventivo para

professores,

buscará

projeto

coletiva,

interventivo

Elaboração de

capazes de
intervir nas
dificuldades de
aprendizagem.

28
Realização de
A leitura tornase significativa
quando
Prazer de ler
para atingir o
letramento.

Direção,
professores,
coordenadores
.

Sala de aula,

Durante o
biênio
2013/2014

realizada por

Sala de Leitura

prazer e seu

e outros

hábito conduz à

espaços.

descoberta e
construção de
novos
conhecimentos.

atividades
como a “hora
do conto”,
produção
teatral, rotina
diária de leitura
envolvendo
todos os
segmentos da
escola pelo
menos uma vez
por semana.

Meta 3: Garantir a 100% dos ..... alunos da UPE, matriculados em 2013, “um lugar prazeroso para
estudar.”
Ação

Responsável

Prazo

Local

Justificativa

Procedimento
Aquisição de
jogos e
brinquedos

Propiciar
Direção,
Recreio

professores,

monitorado.

coordenadores
e alunos.

momentos de

Durante o
biênio
2013/2014

Pátio interno e
área de lazer.

.

entretenimento
e resgate de
valores sócioculturais.

pedagógicos
para
adequação dos
espaços de
lazer
garantindo
melhor
interação social
e afetiva entre
os educandos.

29
Realização de
A leitura tornase significativa
quando

Direção,
Prazer de ler

professores,

para atingir o

coordenadores

letramento.

, equipe de

Durante o
biênio
2013/2014

Sala de aula,

realizada por

Sala de Leitura

prazer e seu

e outros

hábito conduz à

espaços.

descoberta e

.

apoio.

construção de
novos
conhecimentos.

atividades
como a “hora
do conto”,
produção
teatral, rotina
diária de leitura
envolvendo
todos os
segmentos da
escola pelo
menos uma vez
por semana.
Apropriação

As aulas
interdisciplinares
tornam-se
Planejamento

significativas

de aulas

quando se tem

interdisciplinare
s
contextualizada
se

Professores,
coordenadores
e supervisor
pedagógico.

Durante o

Sala de

biênio

Coordenação.

2013/2014

recursos
materiais para
que o
conhecimento

significativas.

ocorra como
descoberta e
não apenas
transmissão.

dos recursos
materiais
disponíveis na
IE, bem como
buscar outros
para elaborar
aulas
contextualizadas
e significativas

que contribuam
para
transformá-la
em “um lugar
prazeroso para
estudar”.

30
Preparar,
juntamente com
parceiros, o
terreno para
desenvolver o
projeto.
Adquirir
sementes,
insumos e
Nos espaços
disponíveis no

Cultivar significa

necessários.

interior do

renovar a vida,

Promover

estabeleciment

preservar o

palestras de

o e no

ambiente e

sensibilização

perímetro

garantir vida

quanto à

externo ao

saudável.

necessidade de

Professores,
Desenvolver

monitores,

projeto de horta

direção,

e jardim.

coordenadores

ferramentas

Durante o
biênio
2013/2014

e alunos.

muro.

preservação
ambiental e da
importância de
alimentação
saudável, bem
como elaborar
e desenvolver
aulas práticas
de hortaliças e
jardinagem.

Realizar horas

Direção,

cívicas

coordenadores

periódicas, com

e professores.

Pátio interno.

31

Planejamento
antecipado das

do amor à

.

Cidadania se
constrói a partir

Biênio
2013/2014

ações a serem
Pátria, do
ênfase nas

conhecimento

datas

da história de

comemorativas

seu País e do

e no resgate de

respeito aos

valores.

valores éticos e
morais.

desenvolvidas
em cada hora
cívica,
envolvendo
todos os
segmentos.

Apropriação
dos recursos
tecnológicos
Na sociedade
moderna, o
Professores,

(lap tops
educacionais)

indivíduo que se disponibilizados

coordenadores

apropria dos

para a IE pelo

, e o Núcleo de

recursos

Programa l Um

Propiciar a

Tecnologias

tecnológicos e

Computador

inclusão digital

Educacionais

Sala de aula e

os coloca como

por Aluno –

para todos os

da

laboratório de

ferramenta para

UCA e

educandos.

Coordenação

informática.

produzir

laboratório

Regional de

conhecimentos

disponibilizado

Ensino do

novos,

pelo PROINFO-

Recanto das

acompanha a

MEC, bem

Emas.

velocidade dos

como a

acontecimentos

utilização dos

históricos.

acessórios e

Durante o
biênio
2013/2014
.

planejamentos
inerentes ao
Programa.
A formação
Desenvolver

Professores,

Espaços

Biênio

32

acadêmica se

Elaborar e
atividades
recreativas,

torna plena à

socioculturais e

coordenadores

pedagógicas no

, direção e

contra turno

monitores.

para os alunos

.

diversos da

2013/2014

escola e da

.

comunidade.

medida que o
educando
aproveita as
oportunidades

no Programa de

que lhes são

Educação

oferecidas.

Integral.

desenvolver
atividades no
contraturno que
possibilitem o
aprendizado de
habilidades e
competências
extracurricular.

Meta 4: Promover até 2014, ações que viabilizem a integração e efetiva participação de pelo menos
70% da Comunidade nos eventos e planejamento da Escola, conforme propõe a Lei de Gestão
Democrática.

Ação

Responsável

Prazo

Local

33

Justificativa

Procedimento
Diagnosticar
através de
questionário
elaborado para
esse fim, os
Promover

A Escola precisa

oficinas e

definir seu papel

encontros que
atendam aos
interesses da
Comunidade

Professores,
coordenadores
, EEAA/SOE e

Espaços

No biênio

disponíveis.

2013/2014.

direção.

de formadora e
transformadora da
realidade no
contexto social.

Escolar.

reais interesses
e necessidades
da comunidade
no intuito de
elaborar
palestras e
oficinas.
Identificar
recursos
humanos
voluntários para
desenvolver a
ação proposta.

34
Dada a grande
diversidade
cultural que forma
o povo brasileiro
e, em especial, os
Realizar

Todos os

eventos

segmentos da

socioculturais.

brasilienses, faz-

comunidade.

No biênio
2013/2014.

Na escola.

se necessário a
realização de
encontros
periódicos para
resgatar as raízes
culturais das
diversas regiões
brasileiras.

35

Planejar e
realizar, pelo
menos uma vez
por semestre,
eventos
socioculturais
que promovam
a integração e
participação de
todos os
segmentos da
Comunidade
Escolar.
Elaborar e

Equipe

Espaços

A indisciplina na

Após

desenvolver

Especializada

disponíveis da

sala de aula e o

diagnóstico da

projeto

de Apoio

Escola.

lidar com

realidade,

psicopedagó-

Aprendizagem

dificuldades de

promover

gico para

e Serviço de

um modo geral

entrevistas com

administrar

Orientação

muitas vezes

os pais no

conflitos

Educacional.

deixam os

intuito de

professores

formar grupos,

impotentes. É

bem como

essencial saber a

encontro com

origem dos

professores,

conflitos, mas a

além de

tarefa de

palestras e

superação é de

oficinas.

Durante o
biênio
2013/2014

escolares.

responsabilidade
da escola, da
família e da
comunidade como
um todo.

Realizar reuniões
Direção da IE e
ordinárias e
Conselho
extraordinárias do
Escolar
Conselho Escolar,
bem como
Assembleias por
segmento.

Nos espaços
Durante o

O fortalecimento

Garantir

disponíveis da

do Conselho

agenda de

Escola.

Escolar é

reuniões do

fundamental para

Conselho

a implantação de

Escolar

uma política real

conforme o

Biênio
2013/2014

36
de Gestão

Regimento

Democrática.

Interno.

Meta 5: Promover até 2014, a gestão dos recursos oriundos do PDAF e PDDE, melhorando em até
70% a eficiência na aplicação dos mesmos.

37
Ação

Responsável

Prazo

Local

Justificativa

Procedimento
Convocar os
segmentos da
Comunidade
Escolar para
reuniões de

É necessário

esclarecimento

renovar a diretoria e sensibilização
da Instituição,
haja vista que o

Democrática e, a
mesma irá gerir os

PDAF e PDDE.

Instituição de
Ensino/Comuni

recursos do PDAF

dade Escolar.

Fevereiro de
2013

Escola

beneficiar a
Instituição de

e do PDDE nos

Ensino, bem
como das
instituições que

vigor.

oriundos do

Direção da

visam

legislação em

públicos

das ações que

moldes da

recursos

e execuções

a Lei de Gestão

para gerir os

planejamentos

gestora conforme

Caixa Escolar

cada um nos

eleição da equipe

diretoria do

participação de

encerra-se com a

eleições da

importância da

mandato da atual

Realizar

quanto à

colaboram com
a gestão da
Escola e
realizar a
eleição do
Caixa escolar.

Dotar a Unidade

Direção da IE

De janeiro a

Escola

A Uex precisa

Registrar a Ata

Executora de

março de

estar devidamente

de Eleição da

condições para

2013

registrada e

diretoria do

38
apresentar
regularidade fiscal
antes de solicitar
os recursos do

executar os

PDAF e do PDDE,

recursos do

que representam

PDAF e do

os recursos

PDDE, segundo

financeiros para

a legislação em

financiamento do

vigor.

desenvolvimento
do Projeto
Políticopedagógico.

Caixa Escolar e
seu Estatuto
modificado
conforme
exigência da
legislação.
Providenciar as
certidões
negativas que
comprovam a
regularidade
fiscal da Uex.

A eficiência e
eficácia desejadas
para a aplicação
Elaborar o plano
de aplicação
dos recursos do
PDAF e PDDE.

dos recursos
Direção da IE e

1º semestre

Conselho

de 2013 e

Escolar

dependem de um

2014.

Escola

planejamento
coletivo e
centrado nas reais
necessidades da
Escola.

39

Elencar as
necessidades.
Definir as
prioridades.
Elaborar Plano
de Aplicação.
Recursos Humanos

O presente Projeto Político-Pedagógico, elaborado de forma plural, é
fruto do desejo de todos os segmentos da comunidade e, portanto, requer a
participação efetiva de todos os profissionais da Escola, além de outros
voluntários.

Recursos Materiais

A Escola precisa adequar seus espaços para a realização de atividades
recreativas normais e nos contra turnos, adquirir com recursos
materiais

esportivos,

pedagógicos

e

equipamentos

públicos,

necessários

ao

desenvolvimento de cada ação/projeto elencados neste PPP, à medida que se
fizerem necessários.

Avaliação

40
A avaliação ocorrerá de forma interna em momentos pré-determinados
no Calendário Escolar e destinados semestralmente à Avaliação Institucional,
reunindo todos os segmentos da Comunidade Escolar, que poderá utilizar os
instrumentos externos que buscam aferir os índices de aproveitamento como o
IDEB, a Prova Brasil e o pdeinterativo, que estabelecem parâmetros
comparativos de desempenho a níveis de Escola, Município, Estado e Brasil,
além dos registros e observações arquivados na Instituição e dos questionários
elaborados e aplicados para esse fim.
A avaliação do Projeto Político-pedagógico da Escola Classe 102 do
Recanto das Emas, subsidiará as alterações que se fizerem necessárias, pois o
Projeto é passível de emendas quando verificada a necessidade.

Bibliografia

BRASIL, Lei de Diretrizes e Bases n.º 9.394/96.
, Ministério da Educação. Secretaria de Educação. Currículo da Educação
Básica das Escolas Públicas do DF, Ensino Fundamental 1ª a 4ª série, 2000.
Ministério da Educação e do Desporto. Parâmetros Curriculares Nacionais,
v. 2, 3,4,5,6,8 e 9, 2001.
Secretaria de Estado de Educação do Distrito Federal. Orientações Escolares
- fazendo a diferença 2010.
ROPOLI, Edilene Aparecida. A Educação Especial na Perspectiva da Educação
Escolar: a escola como inclusiva/Edilene Aparecida Ropoli... [ET.ali]. - Brasília:
Ministério da Educação Especial; [Fortaleza]: Universidade Federal do Ceará,
2010.

41
SEDUC. VIEIRA Sofia Lerche e Vidal Eloisa Maia. A gestão pedagógica e o
desempenho escolar/Secretaria da Educação Básica do Ceará. A gestão
pedagógica e o desempenho escolar (Coleção Gestão Escolar) Fortaleza, 2005.
HTTP://portal.mec.gov.br/arquivos/pdf/Idb.pdf (Acessado em 17/04/2013)
HTTP://www.se.df.gov.br/wp-content/uploads/ppp.PDF

(Acessado

em

24/

04/2013)
HTTP://www.planalto.gov.br/ccivil 03/constituição/constituição.htm (Acessado
em 17/04/2013)

HTTP://www.padreovidio.com.br/cpo/leitura/maio/oprazerdeaprender.pdf
(Acessado em 24/04/2013)

SILVA, Tomaz Tadeu da (org)
Alienígenas na sala de aula, 7 ed. – Petrópolis, RJ: Vozes, 2008
SILVA, Tomaz Tadeu da (org)
O Currículo como Fetiche: A poética e a política do texto curricular 1 ed. – Belo
Horizonte, MG: Autêntica, 2010.
VILLAS BOAS, Benigna M. de F.
Portfólio, avaliação e trabalho pedagógico, 2ª edição, Campinas, SP: Papirus,
2004.

42
ANEXOS

43

Proposta pedagógica ec 102, 2011

  • 1.
    GOVERNO DO DISTRITOFEDERAL SECRETARIA DE EDUCAÇÃO COORDENAÇÃO REGIONAL DE ENSINO ESCOLA CLASSE 102 DO RECANTO DAS EMAS PROJETO POLÍTICO-PEDAGÓGICO DIRETOR: EURÍPEDES BATISTA SANTOS. VICE-DIRETORA: MÔNICA PINHEIRO TRINDADE. 2013
  • 2.
    GOVERNO DO DISTRITOFEDERAL SECRETARIA DE EDUCAÇÃO COORDENAÇÃO REGIONAL DE ENSINO ESCOLA CLASSE 102 DO RECANTO DAS EMAS PROJETO POLÍTICO-PEDAGÓGICO UM LUGAR PRAZEROSO PARA ESTUDAR DIRETOR: EURÍPEDES BATISTA SANTOS. VICE-DIRETORA: MÔNICA PINHEIRO TRINDADE. 2013 2
  • 3.
  • 4.
    Diagnóstico.......................................................................13 Objetivo Geral.................................................................14 Objetivos Específicos......................................................15 PrincípiosNorteadores....................................................16 Organização Administrativa............................................19 Organização Curricular....................................................22 Plano de Ação...................................................................24 Recursos Humanos..........................................................40 Recursos Materiais...........................................................40 Avaliação...........................................................................41 Bibliografia.......................................................................41 Anexos.............................................................................43 4
  • 5.
    Apresentação O Projeto Político-Pedagógicoda Escola Classe 102 do Recanto das Emas, é fruto das discussões envolvendo todos os segmentos da Comunidade Escolar, inspiradas no PPP Carlos Mota e fundamentadas em pesquisas realizadas pelos profissionais de educação e alunos. Vem apresentar caminhos que propiciem a educação com a qualidade almejada pelos atores envolvidos no processo ensino aprendizagem buscando contribuir para a formação plena de seus educandos. Acreditando nas ideias de Rubem Alves de que “não se ensina o voo aos pássaros, pois o voo já nasce dentro dos pássaros”, propõe-se uma práxis pedagógica voltada para o lúdico, pois a aprendizagem, observada por esse prisma, nada mais é que o despertar do caráter científico que o indivíduo possui, mas que precisa ser incentivado a desenvolver. Nesse contexto torna-se fundamental criar um ambiente agradável para as relações de trabalho e ensino aprendizagem, onde o aluno seja sujeito de sua própria história e a Escola um lugar prazeroso para estudar. Os profissionais de educação sintam-se partícipes de um processo de construção de uma nova sociedade e como tal aumente o nível de comprometimento com fazer pedagógico e com a prática de ações marcadas pela vontade coletiva expressa pela conduta democrática. 5
  • 6.
    O Projeto Político-Pedagógicoda Escola Classe 102 do Recanto das Emas torna-se um instrumento de observância de princípios democráticos, didático-pedagógicos, epistemológicos e respeito à diversidade. Onde a aprendizagem acontecerá sem qualquer trauma, pois a proposta é fazer da Escola Um Lugar Prazeroso para Estudar. “A revolução social deve buscar sua poesia no futuro”. Carlos Mota. Introdução A escola é o espaço de excelência onde as relações de ensino e aprendizagem acontecem e permitem a sistematização de conhecimentos adquiridos ou a produção de novos conhecimentos significativos. Esse conceito de escola que surgiu na discussão do coletivo da Escola Classe 102 do Recanto das Emas durante o movimento de releitura de seu Projeto PolíticoPedagógico, pois não partiu do zero, pelo contrário, toda a história da Instituição foi considerada: seus projetos, sucessos, insucessos e experiências, o que confirmou que por sua própria essência, a Escola visa contribuir para a formação plena do cidadão e, o aluno deixa de ser o personagem na ”trama educacional” para tornar-se sujeito de sua própria história, numa perspectiva de busca de meios que propiciem a orientação e construção de novas concepções no cotidiano escolar, conduzindo a uma Escola comprometida com a transformação social. A gestão democrática torna-se elemento fundamental na reelaboração de um contexto histórico educacional onde todos os segmentos da comunidade escolar devem estar envolvidos de maneira consciente e comprometida, buscando uma escola que prima pela qualidade e que visa aperfeiçoar suas relações e tomadas de decisões pela coletividade. 6
  • 7.
    A organização dostempos e espaços para a prática educacional na Escola Classe 102 do Recanto das Emas deverá ser privilegiado pelas relações agradáveis propiciando prazer para todos os sujeitos. A garantia de cidadania para os alunos da Escola, com reflexo positivo de transformação da comunidade e da sociedade passa pelos eixos de igualdade, liberdade e sustentabilidade humana, pois além do acesso devem ser propiciadas condições de aprendizagem que garantam a permanência eliminando definitivamente a evasão escolar das estatísticas escolares. O PPP da Escola Classe 102 será avaliado periodicamente pela Comunidade Escolar para sofrer os ajustes necessários para que atenda aos seus reais interesses respeitadas as diversidades e singularidades tendo em vista garantir o direito de aprender assegurados na Lei nº 9.346/96, Lei de Diretrizes e Bases da Educação. “Não há mudança sem sonho como não há sonho sem esperança... A compreensão da história como possibilidade e não determinismo seria ininteligível sem o sonho, assim como a concepção determinista se sente incompatível com ele e, por isso, o nega.” Paulo Freire Dados de identificação 1. Dados da Instituição Educacional Nome da Instituição Escola Classe 102 do Recanto das Emas Educacional 7
  • 8.
    Endereço completo Quadra 102Conjunto 3A lote 01 Telefone/ Fax/ e-mail 3901-3351 Localização Zona Urbana Data da criação da Escola 07/10/97 – Processo 082 017473/93 Turno de funcionamento Matutino e vespertino Nível de ensino ofertado Educação Básica Ensino Fundamental: Etapas, ciclos, fases e modalidades de II Ciclo ensino/ específicos programas da e Educação projetos BIA – Bloco Inicial de Alfabetização. Básica Bloco II – 4º e 5º anos. propostos pela Escola. Programa Educação Integral: Iniciação Esportiva. Canto e Coral. Teatro. Inclusão Digital. Horta e Jardinagem. 8
  • 9.
    Xadrez. Outros Projetos eProgramas: Projeto UCA – Um Computador por Aluno. Projeto Um Lugar Prazeroso para Estudar. Projeto Prazer de Ler. Projeto Interventivo no II Ciclo: Plantão Pedagógico. Reagrupamento nos Blocos. Reforço escolar. Projeto de Apoio à Aprendizagem. Serviço de Orientação Educacional. Missão Oferecer condições didático-metodológicas, democráticas e pedagógicas que possibilite o desenvolvimento integral de seus alunos, observados os aspectos da formação do indivíduo crítico, criativo, capaz de exercer sua cidadania através do resgate de valores essenciais como: respeito, dignidade, responsabilidade, humildade e honestidade, dentre outros, autoconstrução da identidade pautada por princípios morais e éticos. 9 para a
  • 10.
    Visão Ser reconhecida emmédio prazo pela excelência em qualidade de educação desenvolvida na Cidade, no Distrito Federal e no Brasil, propiciando a transformação da sociedade segundo os eixos de igualdade, solidariedade e sustentabilidade humana. Crenças Por acreditar na escola que oferece um ambiente agradável, pautado pelas relações harmônicas e democráticas e que a aprendizagem efetiva e sem traumas acontece na interação entre sujeito e objeto de ensino, que a Escola Classe 102 do Recanto das Emas promove uma educação focada no estímulo, nas relações lúdicas e na interação, buscando construir cotidianamente um lugar prazeroso para estudar. “Só aprende quem tem fome e por isso é preciso despertar a fome de saber.” Rubem Alves. Valores 10
  • 11.
    A criança éum ser social carente de base sólida para uma educação efetiva e integral. Esta definição que surgiu nas discussões “a escola que temos e a escola que queremos” levou a Escola a se preocupar em cultivar e preservar um ambiente propício para desenvolver valores como: compartilhar, socializar e respeitar, pressupostos que conduzem ao convívio social com liberdade, autonomia e responsabilidade. Histórico da Instituição Educacional A Escola Classe 102 do Recanto das Emas é reconhecida por meio do parecer 253/94, publicado no DODF 195, página 23 de 07/10/97 referente ao processo 082.017473/93 e Resolução 4352-SEDF, de 16/12/93. Está localizada à Quadra 102 Conjunto 3A Lote 01, Fone: 3901-3351. Sua inauguração foi no dia 02 de agosto de 1993, em estrutura de zinco e, em 1996, foi demolida e reconstruída em estrutura de alvenaria, sendo reinaugurada em julho 1998. Foi a primeira Escola do Recanto das Emas. Criada para atender a clientela de séries iniciais, devido à demanda, atendeu por alguns anos à Educação Infantil, quando deixou de atender ao “famigerado turno da fome”, pois no primeiro ano chegou a funcionar em quatro turnos diurnos, a demanda era bem superior a oferta. A professora Margareth Nasser Khouri, convidada para assumir o desafio de dirigir a Instituição apesar de todas as dificuldades que encontraria, convidou o professor Eurípedes Batista Santos para acompanhá-la como apoio pedagógico-administrativo. Assim os dois tornaram-se pioneiros na educação do Recanto das Emas. Em 1996, enquanto era reconstruída, a Escola Classe Recanto das Emas, foi esse o primeiro nome que recebeu, funcionou em caráter provisório 11
  • 12.
    em galpões pré-moldadosmontados para esse fim no terreno do Centro de Ensino Fundamental 104 do Recanto das Emas. A distância considerável que ficou para a maioria dos alunos, serviu para alimentar o sonho de “voltar para casa”. Em 1997, o Centro de Ensino Fundamental 101 do Recanto das Emas foi inaugurado, mas como não tinha equipe gestora nem docente, funcionou como sede da Escola Classe 102 até julho do ano seguinte, a partir do segundo semestre de 1998 a “saga 102” chegava ao fim, estava em casa. A Escola sempre participou dos eventos promovidos pela Regional de Ensino, dentre esses a participação em desfiles estudantis em comemoração ao aniversário da Cidade trazia uma motivação maior, pois a proximidade entre o aniversário da Escola e do Recanto das Emas levou a elaboração de memoráveis desfiles com temas como: “Recanto Amado Recanto a E C 102 Debuta Com Você”, ao completar quinze anos e “EC 102 e Recanto Declaram Maioridade”, ao completar dezoito, além de apresentar ao longo de sua história diversos temas com a marca de seu Projeto Polítco-Pedagógico, ou com enfoque histórico ou político. Em 2007, a Escola sugeriu ao NUDEIC, núcleo responsável pela organização dos eventos esportivos, a incorporação de uma nova categoria aos Jogos Estudantis do Recanto das Emas, JEREM, a categoria mirim, que possibilitaria a participação das escolas classes nos jogos. Como a sugestão foi acatada a Escola Classe 102 participou e sagrou-se campeã geral da categoria no mesmo ano, repetindo o feito em 2008, 2009, 2010, 2011 e 2012. Em 2010, a Escola que conseguira seu primeiro computador participando de uma campanha de reciclagem e preservação ambiental denominada “Vá Catar Latas”, em seu terceiro ano de existência, recebeu o Projeto UCA, Um Computador por Aluno, do Ministério da Educação, o que representa um novo marco em sua trajetória. Sua política de integração escola-comunidade reflete-se positivamente na realização de festas comemorativas alusivas à família e no sucesso que se tornou sua já tradicional Festa Junina. 12
  • 13.
    Diagnóstico A Escola Classe102 do Recanto das Emas oferece educação básica nos anos iniciais com organização em ciclos sendo em 2013 seis turmas do BIA, Bloco Inicial de Alfabetização e dez do Bloco II, quartos e quintos anos. Trabalha com educação inclusiva, razão pela qual algumas turmas são reduzidas e outras se caracterizam por integração inversa. A estratégia de matricula foi atingida para este ano letivo, o que garantiu um número de alunos compatível com a proposta da Rede Pública por sala de aula. A percepção empírica de que a Escola atende a uma comunidade carente conduziu os profissionais de ensino e estudantes da Instituição a realização de uma pesquisa com amostragem bastante significativa, pois foram aplicados questionários para quase metade da Comunidade Escolar e os resultados obtidos foram surpreendentes: A comunidade atendida pela Escola, até então entendida como carente, evidenciou que metade das famílias não paga aluguel, metade possui pelo menos um veículo automotivo, a maioria das famílias são constituídas por até quatro pessoas, a maioria das famílias tem pelo menos dois provedores com emprego fixo, em dois terços das famílias o responsável tem no mínimo o ensino médio completo, pelo menos dois terços tem acesso à internet, dos quais noventa por cento acessa de casa, menos de um terço das famílias possui algum benefício do Estado. A carência existente, portanto, vai além dos aspectos econômicos, o que aumenta a responsabilidade da Escola com relação à qualidade dos serviços ao cumprir seu papel social. A equipe gestora eleita para um mandato de um ano e meio, que se encerra ao final de 2013, desenvolve uma gestão próxima do ideal de Gestão 13
  • 14.
    Democrática, pois procuraenvolver a todos os segmentos da Comunidade Escolar através de reuniões ordinárias e extraordinárias do Conselho Escolar ou nas Assembleias Gerais ou por segmento, no intuito de dar transparência a seus atos. A estrutura física do prédio escolar está conservada, apesar da falta de espaço que dificulta a implementação de projetos como da Educação Integral, de Reforço Escolar, de Apoio a Aprendizagem, de Iniciação Esportiva, dentre outros. Existe consenso entre os representantes do Conselho Escolar de que a Cobertura da Quadra de Esportes poderá representar um importante passo para a minimização da maioria dos problemas detectados. Apesar da latente falta de espaço, o comprometimento do Corpo Docente, da Equipe de Apoio a Aprendizagem, do Serviço de Orientação Educacional, da Coordenação Pedagógica e dos demais profissionais envolvidos tem buscado sempre soluções criativas para as demandas educacionais, pois segundo Paulo Freire “ensinar é um ato de amor”. Objetivo Geral Promover ensino público de qualidade que garanta o acesso e permanência do aluno favorecendo a socialização para, priorizar a formação e o desenvolvimento das potencialidades e habilidades, necessárias para o exercício consciente da cidadania. 14
  • 15.
    Objetivos Específicos • Desenvolver acriticidade e capacidade de aprendizagem, tendo em vista a aquisição de conhecimento, habilidades e a formação de hábitos e valores . • Estimular a criatividade e a autoconfiança do educando na realização de atividades em busca de seus talentos. • Oportunizar a participação de todos os segmentos da escola nos eventos culturais propostos e desenvolvidos pela Unidade de Ensino com o intuito de fortalecer o relacionamento entre os segmentos da Comunidade Escolar. • Incentivar o gosto e hábito pela leitura a partir do vivenciar textos literários e experiências cotidianas. • Implementar a Gestão Democrática, com ênfase nas relações com o Conselho Escolar, para garantir participação de todos os segmentos nas decisões garantindo transparência nos atos e na aplicação dos recursos públicos. • Oferecer atividades lúdicas e recreativas com o intuito de tornar agradáveis/prazerosos os momentos de escolarização. • Oportunizar atividades diversificadas no contra turno para viabilizar a Educação Integral. • Desenvolver postura ecológica de respeito e preservação ao meio ambiente visando melhor qualidade de vida. • Propiciar a inclusão dos alunos com necessidades especiais garantindo o acesso e a permanência num ambiente lúdico e acolhedor. 15
  • 16.
    • Proporcionar aos professorese demais profissionais da educação envolvidos tempo e espaço de discussão e estudos para garantir o processo de formação continuada. Princípios Norteadores Epistemológicos O Projeto Político-Pedagógico da Escola Classe 102 do Recanto das Emas está baseado nos princípios norteadores de igualdade, qualidade, gestão democrática, liberdade, participação da família e valorização do magistério. (SEDUC 2005, Apud Veiga, 1995). Segundo a Constituição Federal (1988) no Art. 5º: “Todos são iguais perante a lei, sem distinção de qualquer natureza”. Entendendo a igualdade, o acesso e a permanência do aluno na escola, como um direito a educação para todos (LDB 9394/96). A Escola Classe 102 é Inclusiva e Integral que segundo o PPP/SEEDF, fundamenta-sena multidimensionalidade do ser na sua “integralidade afetiva, cognitiva, física, social, histórica, ética, estética, considerando sempre a perspectiva das relações humanas” (p.49 e 500). Para Ropoli (2010), A educação inclusiva concebe a como um espaço de todos, no qual os alunos constroem o conhecimento segundo suas capacidades, expressam suas ideias livremente, participam ativamente das tarefas de ensino e se desenvolvem como cidadãos, nas suas diferenças. Faz-se necessário ainda promover a utilização de tecnologias modernas: televisão, DVD, computador/internet, para contribuir pedagogicamente no sucesso escolar. Também, divulgar e incentivar a participação das famílias nas rotinas, atividades e projetos desenvolvidas pela equipe e gestão escolar para 16
  • 17.
    que possam acompanhare contribuir cotidianamente com o processo de ensino aprendizagem de seus filhos. A Escola, na perspectiva de construção da cidadania, assume a valorização da pluralidade cultural em sua própria comunidade, vencendo limitações e proporcionando aos alunos pertencentes aos diferentes grupos sociais, o acesso ao saber. Didático-pedagógicos A prática pedagógica é baseada na utilização dos diversos métodos de ensino (piagetiano, humanista, sociointeracionista) onde o aluno torna-se construtor do seu próprio aprendizado, sendo ele o centro do processo. O professor cria situações favoráveis e significativas de aprendizagem, tornandose mediador e mantendo uma relação interativa entre o aluno e os conhecimentos piagetianos (ser ativo, pensamento concreto, respeito ao interesse infantil, autonomia, moral) que compreende a inteligência infantil diferente do adulto, erro como expressão e oportunidade de aprendizagem, a interação pertencente ao processo de desenvolvimento das relações interpessoais e da cooperação e escola como ponte entre os conhecimentos sistematizados e experimentados. Para a diagnose, acompanhamento e intervenção são utilizados os testes da psicogênese da leitura e escrita individual dos alunos da Unidade de Ensino, baseada na orientação construtivista de alfabetização de Emília Ferreiro. As intervenções são feitas coletivamente e individualmente. Coletivamente as orientações e intervenções realizadas pelo SOE (Serviço de Orientação Educacional) e EEAA (Equipe Especializada de Apoio a Aprendizagem) são direcionadas ao corpo docente que implementa, se 17
  • 18.
    necessário, são estendidasas famílias. Na persistência das dificuldades de aprendizagem são feitas intervenções junto ao aluno e se necessário os encaminhamentos complementares. Individualmente, são realizadas ações como plantão pedagógico – atendimento individual trabalhando as dificuldades pedagógicas do aluno,os reagrupamentos intra e interclasses, e interventivo, ser uma escola organizada em ciclos. A Escola prioriza a gestão verdadeiramente democrática e comprometida com a educação de qualidade. Entende que o espaço escolar deve propiciar o prazer de aprender, fundamentada nas ideias de Rubem Alves que diz: “precisamos de dois tipos de ferramentas: dos conhecimentos necessários à sobrevivência, que aprendemos para chegar a algum lugar, e dos conhecimentos que apenas nos dão prazer, como armar quebra-cabeças ou jogar xadrez, que não existem para levar a coisa alguma e que aprendemos por puro prazer”. Desta forma, torna-se necessário que no processo ensino aprendizagem sejam desenvolvidas capacidades de ordem cognitiva, física, afetiva, de relação interpessoal e inserção social, ética e estética, mediante ao objetivo de contribuir para a formação plena do indivíduo, capacitando-o ao exercício da cidadania. “Só aprende quem tem fome e por isso é preciso despertar a fome de saber. Ensinar o voo não é tarefa que se possa fazer. Porque o voo já nasce dentro dos pássaros. O voo não pode ser ensinado. Só encorajado”. (Rubem Alves) 18
  • 19.
    Escola Classe 102 “Umlugar prazeroso para estudar” Princípios Éticos Amor ao próximo Respeito Honestidade Responsabilidade Princípios Epistemológicos Princípios Pedagógicos O aluno como sujeito da aprendizagem Aluno construtor do conhecimento Professor mediador Conhecimento contextual e significativo Pilares da Educação: Aprender a aprender, aprender a fazer, aprender a conviver, aprender a ser. 19 Princípios Estéticos Ação Pedagógica Interdisciplinar Ambiente agradável de aprendizagem Expressão da criatividade
  • 20.
    Organização Administrativa A EscolaClasse 102 é composta por 53 profissionais da educação entre eles efetivos, terceirizados e contratados. Assim compostos: Servidor Função Atribuições Regime de trabalho Eurípedes Batista Santos Professor Diretor Estatutário Mônica Pinheiro Trindade Professor Vice-diretor Estatutário Lucilene de Oliveira Professor Sup. Pedag. Estatutário Analice Oliveira de Jesus Professor Coord. Local EF. Estatutário Edivânia Ferreira Lima Coord. ED. Int. Estatutário Mª Cristina Sant’ana Cardoso Professor Professor Apoio a direção Estatutário Terezinha Lino de Jesus Inácio Professor Sala de leitura Estatutário Rosemarie Brito do Nascimento Professor Regente Estatutário Renata Faria Lamas Professor Regente Estatutário Lucilene de Oliveira Professor Regente Estatutário Maria Helena Andrade Leal Regente Temp. Lilian Karla R. Nascimento Professor Professor Regente Estatutário Maria Dolores S. do Matosinho Professor Regente Estatutário Gercina Almeida dos Santos Professor Regente Estatutário Sheila Ribeiro de Lima Professor Regente Temp. CLT Sâmara Maria dos Santos Professor Regente Temp. CLT Francisca Maria Nunes Martins Regente Estatutário Marlucy Rosa Bernardes Professor Professor Regente Estatutário Analice Oliveira de Jesus Professor Regente Estatutário Maria do Bonfin C. do Amaral Regente Estatutário Jocineide da Silva C. Xavier Professor Professor Regente Estatutário Ana Maria de Lima Professor Regente temp. Waldirene de Oliveira Cruz Silva Professor Regente 20 CLT CLT Estatutário
  • 21.
    Edivania Ferreira Lima Professor Regente ClaudionorNoleto Oliveira Junior Professor Regente temp. Estatutário CLT Àquila Cristina Camacho Pereira Professora Psicóloga EEAA Estatutário Edneide Mª de Oliveira Nogueira Professora Pedagoga EEA Estatutário Heliana Dias Oliveira Esp. de E.B. Orientadora Educ. Estatutário Miraneide de Deus Costa Gestor Adm Serviços gerais Estatutário Maria de Fátima Gomes Monteiro Gestor Adm. Chefe de Secretária Estatutário Mª Suely Oliveira Silva Gestor Adm. Secretária Estatutário Jacioneide Rodrigues de Souza Gestor Adm Apoio a secretaria Estatutário Rosineide Assis de S. Rocha Gestor Adm. Apoio a Direção Estatutário Eduardo Silva do Rosário Gestor Adm Portaria Estatutário Sônia Costa de Lima da Silva Gestor Adm. Portaria Estatutário Jane de Sousa Vieira Gestor Adm Sala de Leitura Estatutário José Pereira Caixeta Gestor Adm. Vigia Estatutário Gilmário Valentim Martins Gestor Adm Vigia Estatutário Juarez Lima de Oliveira Gestor Adm. Vigia Estatutário Roseval Pereira da Costa Gestor Adm Vigia Estatutário Francisca das Chagas dos Santos Gestor Adm. Vigia Estatutário Pedro Antonio Veloso Neto Gestor Adm Vigia Estatutário Vera Lúcia M. Nogueira cozinheira Cantineira Terceirizado Maria Ribeiro de Souza cozinheira Cantineira Terceirizado Kelle Pereira Marques cozinheira Cantineira Terceirizado Marilene Marcelino Ferreira Limpeza Aux. Serv. gerias Terceirizado Maria Elivoneide R. Carvalho Limpeza Aux. Serv. gerais Terceirizado José Humberto R. Cordeiro Limpeza Aux. Serv. gerais Terceirizado Benedita Rodrigues de Oliveira Limpeza Aux. Serv. gerais Terceirizado Servino Ferreira Vaz Aux de limp. 21 Vigia Belacap
  • 22.
    Organograma institucional: Direção Equipe Especializada de Apoioa Aprendizagem ViceDireção Serviços Gerais Escola Classe 102 Secretaria Corpo Discente Supervisão Pedagógica Supervisão Administrativa Orientação Educacional Corpo Docente 22
  • 23.
    Organização Curricular A organizaçãocurricular da Escola Classe 102 do Recanto das Emas é norteada pelo Currículo Em Movimento da Educação Básica do DF, PCN’s e pela LDB, partindo do princípio do respeito ao educando, e ressaltando o protagonismo do mesmo como partícipe do processo de ensino e aprendizagem. Sendo um ser ativo, construtor de seu presente e futuro, na perspectiva do desenvolvimento integral de suas potencialidades e no exercício de sua cidadania. É fundamentado teoricamente nas concepções pedagógicas pós-estruturalistas (Silva, 2010), visando a superação dos modelos de ensino tradicionais e tecnicistas. Em 2013, a Escola ampliou sua organização em cíclica, pois além do BIA, Bloco Inicial de Alfabetização, que já estava funcionando há alguns anos, aderiu à proposta de organização dos anos iniciais em ciclos, os quartos e quintos anos agora estão reunidos no II Bloco do II Ciclo. Contudo, para o sucesso da aplicação do currículo garantindo ensino de qualidade torna-se essencial a participação da comunidade no processo educacional. Essa interação com as famílias realimenta a função social, pois por meio desta descobre-se novas parcerias, ideias, projetos e conceitos. Para que de fato a interação comunidade/escola ocorra. 23
  • 24.
    A interdisciplinaridade ea contextualização estarão presentes na organização do plano de ensino. Nessa proposta, os projetos interdisciplinares visarão à formação plena do ser humano, sendo desenvolvidos temas como resgate de valores morais e cívicos, autoestima, conhecimento do próprio corpo, hábito de leitura, relaxamento, sexualidade, dentre outros. O currículo deve contemplar a inclusão em diversos aspectos, dar voz às minorias. Ser multicultural tendo em vista a superação de preconceitos. Portanto deve ter caráter maleável, dadas as especificidades de seu tempo, pautando sua compatibilidade com a revolução tecnológica. Ser instrumento acessível e passivo de crítica e modificação por parte da comunidade escolar a que pertence, por isso denomina-se currículo em movimento. Os alunos com maiores dificuldades para realizar as atividades propostas serão atendidos com trabalhos diversificados em sala de aula e no contra turno em momentos de reforço escolar, plantões pedagógicos, projetos interventivos e reagrupamentos. Além de atendimento especializado com a equipe de apoio a aprendizagem O conselho de classe é realizado bimestralmente com a participação da direção, professores e coordenadores. Visando reorientar o planejamento da ação docente e encaminhar providências para garantir o êxito da ação educativa, de forma que a responsabilidade e compromisso de todos fiquem assegurados. Neste contexto, a temática UM LUGAR PRAZEROSO PARA ESTUDAR, que norteia este PPP, possibilitará o resgate do prazer de estudar, o respeito pela instituição educacional através de atividades lúdicas criativas e inovadoras, possibilitando ao educando construir seu conhecimento com autonomia, onde o educador exerce o papel de mediador no processo. Plano de Ação 24
  • 25.
    Meta 1: Reduzirem até 50% o índice de repetência no 4° e 5º ano do Ensino Fundamental desta UPE até 2014. Ação Responsável Prazo Local Justificativa Procedimento Realização de projetos Visando interventivos melhorar o como o plantão índice de pedagógico dentre outros Professores, voltados para a coordenador. Durante o biênio 2013/2014 Espaços disponíveis. recuperação da aproveitamento através de projetos contextualizado aprendizagem se ao longo do significativos. processo. Elaborar/desen volver/coordena r projetos e subprojetos capazes de atender as necessidades do educando na busca do conhecimento. Realizar Capacitação e palestras, aperfeiçoament seminários e o de Qualificar o professores do EAPE, UNB, 4° e 5° ano, Escola, CRE, através de dentre outros. Espaços disponíveis. . cursos, professor para e média melhorar o duração a partir desempenho das pedagógico. Durante o biênio 2013/2014 cursos de curta necessidades palestras e detectadas ao seminários. longo do processo. 25
  • 26.
    Buscar ações práticas interventivos visando corrigir adistorção idade/série. contextualizada bimestre de Direção, s e prazerosas 2013, o nível de professores, para reduzir, no aprendizagem biênio para promover e equipes de 2013/2014, as a intervenção apoio. distorções necessária que caracterizadas evitará a defasagem idade/série. projetos primeiro no tocante à Elaboração de Avaliar, após o futura. coordenadores Maio de 2013. Escola. Realização de A leitura tornase significativa quando Direção, Prazer de ler professores, para atingir o coordenadores letramento. , equipe de Durante o biênio 2013/2014 Sala de aula, realizada por Sala de Leitura prazer. O seu e outros hábito conduz à espaços. descoberta e . apoio. construção de novos conhecimentos. atividades como a “hora do conto”, produção teatral, rotina diária de leitura envolvendo todos os segmentos da escola pelo menos uma vez por semana. Desenvolver Professores, atividades coordenadores recreativas, , direção e socioculturais e Espaços monitores. acadêmica se desenvolver torna plena à atividades no comunidade. 26 Elaborar e escola e da . A formação diversos da Biênio 2013/2014 medida que o contraturno que
  • 27.
    educando aproveita as oportunidades que lhessão oferecidas. Logo, a pedagógicas, no Educação extra- histórica das Integral. competências correção Educação habilidades e paliativo para a Programa de aprendizado de como um os alunos no possibilitem o Integral surge contraturno para curriculares. carências de oportunidades nas comunidades menos favorecidas. Meta 2: Propiciar qualidade no ensino dos anos iniciais, garantindo a até 80% dos alunos matriculados na UPE a aquisição de habilidades e competências compatíveis com a etapa de estudo, até 2014. Ação Responsável Prazo Local Justificativa Procedimento Para que sejam elaboradas to do nível de Professores, evolução da coordenadores a novembro escrita dos . 2014 Sala de aula. alunos da IE. da Psicogênese necessárias ao para todos os bom andamento alunos da IE, do processo Março de 2013 Aplicar o Teste ações Acompanhamen mensalmente. ensinoaprendizagem 27
  • 28.
    Realizar palestras, seminários e Capacitação e aperfeiçoament EAPE,UNB, o dos Escola, DRE, professores do dentre outros. Durante o biênio 2013/2014 Espaços disponíveis oferecidos pela . SEE/DF BIA. Qualificar o cursos de curta professor para e média melhorar o duração a partir desempenho das pedagógico. necessidades detectadas ao longo do processo. Nos encontros de coordenação O projeto necessidades Professores, acadêmicas dos coordenação Bloco do II Ciclo. reflexão para elaborar ações práticas e educando. III do BIA e II momentos de adequação do alunos da Etapa realizarão perfeita Escola. defasagem de propiciando a maio de 2014. coordenadores aprendizagem Maio de 2013 e EEAA/SOE e correção da corrigir as direção, antecipar a interventivo para professores, buscará projeto coletiva, interventivo Elaboração de capazes de intervir nas dificuldades de aprendizagem. 28
  • 29.
    Realização de A leituratornase significativa quando Prazer de ler para atingir o letramento. Direção, professores, coordenadores . Sala de aula, Durante o biênio 2013/2014 realizada por Sala de Leitura prazer e seu e outros hábito conduz à espaços. descoberta e construção de novos conhecimentos. atividades como a “hora do conto”, produção teatral, rotina diária de leitura envolvendo todos os segmentos da escola pelo menos uma vez por semana. Meta 3: Garantir a 100% dos ..... alunos da UPE, matriculados em 2013, “um lugar prazeroso para estudar.” Ação Responsável Prazo Local Justificativa Procedimento Aquisição de jogos e brinquedos Propiciar Direção, Recreio professores, monitorado. coordenadores e alunos. momentos de Durante o biênio 2013/2014 Pátio interno e área de lazer. . entretenimento e resgate de valores sócioculturais. pedagógicos para adequação dos espaços de lazer garantindo melhor interação social e afetiva entre os educandos. 29
  • 30.
    Realização de A leituratornase significativa quando Direção, Prazer de ler professores, para atingir o coordenadores letramento. , equipe de Durante o biênio 2013/2014 Sala de aula, realizada por Sala de Leitura prazer e seu e outros hábito conduz à espaços. descoberta e . apoio. construção de novos conhecimentos. atividades como a “hora do conto”, produção teatral, rotina diária de leitura envolvendo todos os segmentos da escola pelo menos uma vez por semana. Apropriação As aulas interdisciplinares tornam-se Planejamento significativas de aulas quando se tem interdisciplinare s contextualizada se Professores, coordenadores e supervisor pedagógico. Durante o Sala de biênio Coordenação. 2013/2014 recursos materiais para que o conhecimento significativas. ocorra como descoberta e não apenas transmissão. dos recursos materiais disponíveis na IE, bem como buscar outros para elaborar aulas contextualizadas e significativas que contribuam para transformá-la em “um lugar prazeroso para estudar”. 30
  • 31.
    Preparar, juntamente com parceiros, o terrenopara desenvolver o projeto. Adquirir sementes, insumos e Nos espaços disponíveis no Cultivar significa necessários. interior do renovar a vida, Promover estabeleciment preservar o palestras de o e no ambiente e sensibilização perímetro garantir vida quanto à externo ao saudável. necessidade de Professores, Desenvolver monitores, projeto de horta direção, e jardim. coordenadores ferramentas Durante o biênio 2013/2014 e alunos. muro. preservação ambiental e da importância de alimentação saudável, bem como elaborar e desenvolver aulas práticas de hortaliças e jardinagem. Realizar horas Direção, cívicas coordenadores periódicas, com e professores. Pátio interno. 31 Planejamento antecipado das do amor à . Cidadania se constrói a partir Biênio 2013/2014 ações a serem
  • 32.
    Pátria, do ênfase nas conhecimento datas dahistória de comemorativas seu País e do e no resgate de respeito aos valores. valores éticos e morais. desenvolvidas em cada hora cívica, envolvendo todos os segmentos. Apropriação dos recursos tecnológicos Na sociedade moderna, o Professores, (lap tops educacionais) indivíduo que se disponibilizados coordenadores apropria dos para a IE pelo , e o Núcleo de recursos Programa l Um Propiciar a Tecnologias tecnológicos e Computador inclusão digital Educacionais Sala de aula e os coloca como por Aluno – para todos os da laboratório de ferramenta para UCA e educandos. Coordenação informática. produzir laboratório Regional de conhecimentos disponibilizado Ensino do novos, pelo PROINFO- Recanto das acompanha a MEC, bem Emas. velocidade dos como a acontecimentos utilização dos históricos. acessórios e Durante o biênio 2013/2014 . planejamentos inerentes ao Programa. A formação Desenvolver Professores, Espaços Biênio 32 acadêmica se Elaborar e
  • 33.
    atividades recreativas, torna plena à socioculturaise coordenadores pedagógicas no , direção e contra turno monitores. para os alunos . diversos da 2013/2014 escola e da . comunidade. medida que o educando aproveita as oportunidades no Programa de que lhes são Educação oferecidas. Integral. desenvolver atividades no contraturno que possibilitem o aprendizado de habilidades e competências extracurricular. Meta 4: Promover até 2014, ações que viabilizem a integração e efetiva participação de pelo menos 70% da Comunidade nos eventos e planejamento da Escola, conforme propõe a Lei de Gestão Democrática. Ação Responsável Prazo Local 33 Justificativa Procedimento
  • 34.
    Diagnosticar através de questionário elaborado para essefim, os Promover A Escola precisa oficinas e definir seu papel encontros que atendam aos interesses da Comunidade Professores, coordenadores , EEAA/SOE e Espaços No biênio disponíveis. 2013/2014. direção. de formadora e transformadora da realidade no contexto social. Escolar. reais interesses e necessidades da comunidade no intuito de elaborar palestras e oficinas. Identificar recursos humanos voluntários para desenvolver a ação proposta. 34
  • 35.
    Dada a grande diversidade culturalque forma o povo brasileiro e, em especial, os Realizar Todos os eventos segmentos da socioculturais. brasilienses, faz- comunidade. No biênio 2013/2014. Na escola. se necessário a realização de encontros periódicos para resgatar as raízes culturais das diversas regiões brasileiras. 35 Planejar e realizar, pelo menos uma vez por semestre, eventos socioculturais que promovam a integração e participação de todos os segmentos da Comunidade Escolar.
  • 36.
    Elaborar e Equipe Espaços A indisciplinana Após desenvolver Especializada disponíveis da sala de aula e o diagnóstico da projeto de Apoio Escola. lidar com realidade, psicopedagó- Aprendizagem dificuldades de promover gico para e Serviço de um modo geral entrevistas com administrar Orientação muitas vezes os pais no conflitos Educacional. deixam os intuito de professores formar grupos, impotentes. É bem como essencial saber a encontro com origem dos professores, conflitos, mas a além de tarefa de palestras e superação é de oficinas. Durante o biênio 2013/2014 escolares. responsabilidade da escola, da família e da comunidade como um todo. Realizar reuniões Direção da IE e ordinárias e Conselho extraordinárias do Escolar Conselho Escolar, bem como Assembleias por segmento. Nos espaços Durante o O fortalecimento Garantir disponíveis da do Conselho agenda de Escola. Escolar é reuniões do fundamental para Conselho a implantação de Escolar uma política real conforme o Biênio 2013/2014 36
  • 37.
    de Gestão Regimento Democrática. Interno. Meta 5:Promover até 2014, a gestão dos recursos oriundos do PDAF e PDDE, melhorando em até 70% a eficiência na aplicação dos mesmos. 37
  • 38.
    Ação Responsável Prazo Local Justificativa Procedimento Convocar os segmentos da Comunidade Escolarpara reuniões de É necessário esclarecimento renovar a diretoria e sensibilização da Instituição, haja vista que o Democrática e, a mesma irá gerir os PDAF e PDDE. Instituição de Ensino/Comuni recursos do PDAF dade Escolar. Fevereiro de 2013 Escola beneficiar a Instituição de e do PDDE nos Ensino, bem como das instituições que vigor. oriundos do Direção da visam legislação em públicos das ações que moldes da recursos e execuções a Lei de Gestão para gerir os planejamentos gestora conforme Caixa Escolar cada um nos eleição da equipe diretoria do participação de encerra-se com a eleições da importância da mandato da atual Realizar quanto à colaboram com a gestão da Escola e realizar a eleição do Caixa escolar. Dotar a Unidade Direção da IE De janeiro a Escola A Uex precisa Registrar a Ata Executora de março de estar devidamente de Eleição da condições para 2013 registrada e diretoria do 38
  • 39.
    apresentar regularidade fiscal antes desolicitar os recursos do executar os PDAF e do PDDE, recursos do que representam PDAF e do os recursos PDDE, segundo financeiros para a legislação em financiamento do vigor. desenvolvimento do Projeto Políticopedagógico. Caixa Escolar e seu Estatuto modificado conforme exigência da legislação. Providenciar as certidões negativas que comprovam a regularidade fiscal da Uex. A eficiência e eficácia desejadas para a aplicação Elaborar o plano de aplicação dos recursos do PDAF e PDDE. dos recursos Direção da IE e 1º semestre Conselho de 2013 e Escolar dependem de um 2014. Escola planejamento coletivo e centrado nas reais necessidades da Escola. 39 Elencar as necessidades. Definir as prioridades. Elaborar Plano de Aplicação.
  • 40.
    Recursos Humanos O presenteProjeto Político-Pedagógico, elaborado de forma plural, é fruto do desejo de todos os segmentos da comunidade e, portanto, requer a participação efetiva de todos os profissionais da Escola, além de outros voluntários. Recursos Materiais A Escola precisa adequar seus espaços para a realização de atividades recreativas normais e nos contra turnos, adquirir com recursos materiais esportivos, pedagógicos e equipamentos públicos, necessários ao desenvolvimento de cada ação/projeto elencados neste PPP, à medida que se fizerem necessários. Avaliação 40
  • 41.
    A avaliação ocorreráde forma interna em momentos pré-determinados no Calendário Escolar e destinados semestralmente à Avaliação Institucional, reunindo todos os segmentos da Comunidade Escolar, que poderá utilizar os instrumentos externos que buscam aferir os índices de aproveitamento como o IDEB, a Prova Brasil e o pdeinterativo, que estabelecem parâmetros comparativos de desempenho a níveis de Escola, Município, Estado e Brasil, além dos registros e observações arquivados na Instituição e dos questionários elaborados e aplicados para esse fim. A avaliação do Projeto Político-pedagógico da Escola Classe 102 do Recanto das Emas, subsidiará as alterações que se fizerem necessárias, pois o Projeto é passível de emendas quando verificada a necessidade. Bibliografia BRASIL, Lei de Diretrizes e Bases n.º 9.394/96. , Ministério da Educação. Secretaria de Educação. Currículo da Educação Básica das Escolas Públicas do DF, Ensino Fundamental 1ª a 4ª série, 2000. Ministério da Educação e do Desporto. Parâmetros Curriculares Nacionais, v. 2, 3,4,5,6,8 e 9, 2001. Secretaria de Estado de Educação do Distrito Federal. Orientações Escolares - fazendo a diferença 2010. ROPOLI, Edilene Aparecida. A Educação Especial na Perspectiva da Educação Escolar: a escola como inclusiva/Edilene Aparecida Ropoli... [ET.ali]. - Brasília: Ministério da Educação Especial; [Fortaleza]: Universidade Federal do Ceará, 2010. 41
  • 42.
    SEDUC. VIEIRA SofiaLerche e Vidal Eloisa Maia. A gestão pedagógica e o desempenho escolar/Secretaria da Educação Básica do Ceará. A gestão pedagógica e o desempenho escolar (Coleção Gestão Escolar) Fortaleza, 2005. HTTP://portal.mec.gov.br/arquivos/pdf/Idb.pdf (Acessado em 17/04/2013) HTTP://www.se.df.gov.br/wp-content/uploads/ppp.PDF (Acessado em 24/ 04/2013) HTTP://www.planalto.gov.br/ccivil 03/constituição/constituição.htm (Acessado em 17/04/2013) HTTP://www.padreovidio.com.br/cpo/leitura/maio/oprazerdeaprender.pdf (Acessado em 24/04/2013) SILVA, Tomaz Tadeu da (org) Alienígenas na sala de aula, 7 ed. – Petrópolis, RJ: Vozes, 2008 SILVA, Tomaz Tadeu da (org) O Currículo como Fetiche: A poética e a política do texto curricular 1 ed. – Belo Horizonte, MG: Autêntica, 2010. VILLAS BOAS, Benigna M. de F. Portfólio, avaliação e trabalho pedagógico, 2ª edição, Campinas, SP: Papirus, 2004. 42
  • 43.