Agrupamento de Escolas de Alcácer do Sal




“Uma Escola para a Cidadania”




                2009/2013
Agrupamento de Escolas de Alcácer do Sal




“A principal meta da educação é criar homens que sejam capazes de
fazer coisas novas, não simplesmente repetir o que as outras gerações já
fizeram, Homens que sejam criadores, inventores, descobridores.

A segunda meta da educação é formar mentes que estejam em condições
de criticar, verificar e não aceitar tudo o que a elas se propõe.”

                                                      Jean Piaget




                              Quadriénio 2009/2013
                                                                    -2-
Agrupamento de Escolas de Alcácer do Sal


                                                          Índice
Introdução................................................................................................................ 4

1. Princípios orientadores do Projecto Educativo.................................................... 6
        1.1. Objectivos/ Finalidades......................................................................... 7

2. Modelo Organizativo do Agrupamento de
   Escolas de Alcácer do Sal.................................................................................... 8

3. Modelo de Administração e Gestão....................................................................                     9
      3.1. Conselho Geral.....................................................................................              9
      3.2. Direcção Executiva..............................................................................                 9
      3.3. Conselho Pedagógico..........................................................................                    10
      3.4. Conselho Administrativo......................................................................                    10
      3.5. Organograma........................................................................................              11

4. Agrupamento de Escolas, Contexto e Caracterização..........................................                              12
       4.1. Caracterização.......................................................................................           12
              4.1.1. Alunos.....................................................................................            15
              4.1.2. Agregado familiar dos alunos.................................................                          20
              4.1.3. Pessoal docente......................................................................                  22
              4.1.4. Pessoal não docente................................................................                    22

5. Constituição de Turmas………………………………………………………… 23
     5.1 Critérios para a Constituição de Turmas na Educação Pré- escolar
     5.2 Critérios para a Constituição de Turmas no 1.º Ciclo do Ensino Básico
     5.3 Critérios para a Constituição de Turmas no 2.º e 3.º Ciclos
     5.4 Critérios para a Constituição de Turmas que integram alunos com NEE

6. Problemática do Agrupamento............................................................................. 26

7. Resolução............................................................................................................    28
       7.1. Plano e Estrutura de Acção...................................................................                   44
               7.1.1. Projectos.................................................................................            44
               7.1.2. Plano Anual de Actividades...................................................                         44
               7.1.3. Parcerias.................................................................................            45
               7.1.4. Gestão Curricular e Ofertas Educativas.................................                               45
               7.1.5. Plano de Formação.................................................................                    47

8. Avaliação.............................................................................................................   48
       8.1. Avaliação do Processos.........................................................................                 48
       8.2. Avaliação dos Intervenientes................................................................                    49
                8.2.1. Avaliação do Pessoal Docente...............................................                          49
                8.2.2. Avaliação do Pessoal não Docente........................................                             50
       8.3. Avaliação dos Destinatários..................................................................                   51




                                                   Quadriénio 2009/2013
                                                                                                                               -3-
Agrupamento de Escolas de Alcácer do Sal




Introdução


       O Projecto Educativo é um dos instrumentos de gestão e administração das
escolas não superiores estabelecido pela legislação em vigor. Trata-se de um documento
que visa consagrar a orientação educativa da Escola, elaborado e aprovado pelos órgãos
de gestão e administração para um horizonte temporal de quatro anos, no qual se
explicitam os princípios, os valores, as metas e as estratégias para que a instituição em
causa cumpra a sua função.

A Lei de Bases do Sistema Educativo, orientada pelos princípios consagrados na
Constituição da República Portuguesa, estipula que a acção educativa deverá promover
o desenvolvimento da personalidade do aluno; a aquisição de hábitos intelectuais e
técnicas de trabalho; o conhecimento científico, técnico, humanista, histórico e estético;
a habilitação para o exercício de actividades profissionais; a formação para o respeito
pela pluralidade linguística e cultural de todos os povos; a preparação para participar
activamente na vida social e cultural da comunidade; a formação para a paz, a
cooperação e a solidariedade entre os povos e, finalmente, respeitar os direitos e
liberdades fundamentais no exercício da tolerância e no respeito pelos princípios
democráticos.

A Escola hoje em dia é concebida como uma instância educativa que complementa a
acção educativa da família, contribuindo para o pleno desenvolvimento da
personalidade, promovendo a formação integral de todos os cidadãos.

É nesta perspectiva que o Projecto Educativo do Agrupamento de Escolas de Alcácer do
Sal se assume como um instrumento que projecta a acção educativa no sentido de
favorecer o desenvolvimento e enriquecimento das dimensões bio-psíquicas, sociais,
culturais e éticas dos alunos. Deverá ainda capacitá-los para a leitura e interpretação da
realidade, com atitudes críticas e criativas e formá-los para que, com a sua acção pessoal
e solidária, sejam capazes de colaborar na transformação da sociedade e na construção
de um mundo mais humano.

Naturalmente que se torna necessário quebrar com rotinas e hábitos instalados e,
perspectivar o futuro na base de conhecimentos adquiridos, deixando, no entanto,




                                   Quadriénio 2009/2013
                                                                                     -4-
Agrupamento de Escolas de Alcácer do Sal


espaço e plasticidade suficiente para uma concretização e uma adaptação aos novos
desafios que diariamente aparecem.

Este Projecto Educativo pretende ser um documento orientador, vivido e vivenciado,
que identifique as grandes linhas orientadoras e que defina o caminho consubstanciado
no Plano Anual de Actividades, no Plano Curricular de Agrupamento, no Regulamento
Interno e expressas na proposta de candidatura do director, em 23 de Abril de 2009.




                                  Quadriénio 2009/2013
                                                                                      -5-
Agrupamento de Escolas de Alcácer do Sal


1. Princípios orientadores do Projecto Educativo


       A Escola, hoje, assume-se como um espaço privilegiado de Educação para a
cidadania, desenvolvendo a sua prática no sentido da formação integral do ser humano,
através do pleno desenvolvimento da personalidade, da formação do carácter, da
construção reflexiva dos valores espirituais, estéticos, morais e humanos. É ainda sua
função assegurar que esta formação inter-relacione saberes, valorize de igual forma o
saber fazer e o saber ser, e onde a teoria e a prática se complementem na promoção do
sucesso educativo de cada indivíduo.

Devem orientar este projecto os seguintes aspectos:

- O enquadramento legal para que este projecto esteja em consonância com as
políticas educativas actuais numa concepção ecológica e sistémica de educação;

- A procura de estratégias diferenciadas de ensino de modo a favorecer as
aprendizagens e a aquisição de competências;

- A promoção e desenvolvimento de processos de interacção e negociação onde serão
definidas metas, conteúdos e estratégias;

- A criação de climas relacionais que permitam veicular a comunicação e informação
promovendo o debate de ideias;

- A promoção da participação, da mobilização e articulação entre os diferentes
intervenientes;

- A coerência e articulação constante entre a educação Pré-Escolar e os 1º, 2º e 3º
Ciclos do Ensino Básico;

- A gestão reflectida e reflexiva dos saberes, das culturas e das experiências de forma
a serem uma mais valia em todo o processo pedagógico;

- A avaliação de forma sistemática para que se constitua activamente como um
instrumento de trabalho.




                                    Quadriénio 2009/2013
                                                                                  -6-
Agrupamento de Escolas de Alcácer do Sal


1.1. Objectivos/Finalidades
          No sentido de orientar a operacionalização dos princípios orientadores do
Projecto Educativo, definiram-se os seguintes objectivos:


- Proporcionar oportunidades de formação diversificadas, com vista à formação global
dos jovens, complementando aprendizagens curriculares;
- Proporcionar os meios para que todas as crianças/jovens tenham um desenvolvimento
global e um crescimento harmonioso num espaço de liberdade;
- Adoptar medidas de reforço educativo para todos os alunos que delas necessitem;
- Responsabilizar toda a Escola, individual e colectivamente, pelo respeito de normas e
regulamentos democraticamente definidos, garantindo o seu cumprimento;
- Desenvolver e promover a relação escola/meio através da dinamização de projectos
que envolvam a participação dos vários intervenientes no processo educativo;
- Disponibilizar recursos pedagógicos visando a minoração de desigualdades de origem
social;
- Privilegiar o diálogo e a participação de todos os membros da comunidade educativa,
mantendo conjuntamente um clima de responsabilidade que motive para o trabalho;
- Promover uma liderança de proximidade motivando o pessoal docente e não docente;
- Promover a circulação de informação dentro da Escola e desta para o exterior;
- Fomentar a qualidade de vida na Escola através do incremento das relações inter-
pessoais e da dinamização do trabalho em equipa;
- Promover valores de cidadania numa perspectiva da formação integral dos alunos;
- Rentabilizar espaços físicos e equipamentos (biblioteca, laboratórios e salas de
informática), melhorando-os e mantendo-os actualizados;
- Promover o gosto pela prática regular de actividades físicas;
- Promover hábitos de leitura;
- Promover hábitos de saúde e estilos de vida saudável;
- Promover a formação contínua do pessoal docente e não docente;
- Promover o gosto pela Matemática.




                                   Quadriénio 2009/2013
                                                                                    -7-
Agrupamento de Escolas de Alcácer do Sal




2. Modelo organizativo do Agrupamento de Escolas de Alcácer do Sal


       Fazer parte de uma comunidade educativa implica colaboração harmoniosa para
que realizemos em comum as acções educativas para as quais nos propusemos. Com a
participação efectiva de todos, pretendemos que haja um enriquecimento do trabalho de
cada um, através do reconhecimento das diferenças, da disponibilização das
competências e das mestrias de todos. Pretende-se ainda que as mais-valias que advêm
do trabalho realizado em grupo, a assunção das responsabilidades e a participação activa
nos diferentes órgãos, aceitando uma posição de aprendizagem e crescimento
permanente, possam contribuir para que o processo educativo seja construído de forma
responsabilizada e coerente.

O modelo organizativo do Agrupamento de Escolas de Alcácer do Sal definido a partir
dos normativos em vigor e em função do estabelecido no Projecto Educativo, Projecto
Curricular, Regulamento Interno do mesmo e na proposta de candidatura do director,
coloca nos seus órgãos e estruturas pedagógicas: Conselho Pedagógico, Departamentos
Curriculares, Conselhos de Docentes, Coordenação de Ano e Ciclo e Coordenação de
Projectos, a responsabilidade pela definição, continuidade e avaliação dos princípios,
dos critérios e das práticas a seguir na acção educativa nas Escolas e Jardins-de-infância
que o compõem.

Cada uma das Estruturas de Orientação Educativa acima referidas define os modos de
funcionamento, as competências da estrutura e do seu coordenador através de
Regimentos Internos, os quais respeitam uma matriz comum, no propósito de
uniformizar procedimentos regimentais no interior do Agrupamento.




                                   Quadriénio 2009/2013
                                                                                     -8-
Agrupamento de Escolas de Alcácer do Sal


3. Modelo de Administração e Gestão
       De acordo com os princípios de autonomia e gestão escolar, a Escola como
centro das políticas educativas de uma comunidade tem que se organizar de forma a
constituir-se como uma mais-valia para a resolução dos problemas, dotando os
indivíduos de competências que lhes permitam enfrentar os desafios do dia a dia.

O modelo de Administração e Gestão deste Agrupamento foi organizado em
conformidade com os normativos em vigor.

São órgãos de Administração e Gestão do Agrupamento os seguintes:

3.1. Conselho Geral, órgão de participação e representação da comunidade educativa,
na qual, se afigura como relevante a representação na área da saúde e do emprego e
formação, por serem vectores com relevo no Projecto Educativo do Agrupamento;

Composição do Conselho Geral

- Director do Agrupamento;
- Presidente do Conselho Geral;
- Representantes do Pessoal Docente (oito);
- Representantes do Pessoal Não Docente (dois);
- Representantes do Município (três);
- Representantes dos Pais e Encarregados de Educação (seis);
- Representantes das Actividades de Carácter Cultural, Artístico, Científico,
Ambiental e Económico (dois membros cooptados).


3.2. Direcção Executiva, é o órgão de administração e gestão do Agrupamento nas
áreas pedagógica, cultural, administrativa e financeira, assegurada por uma equipa
executiva, constituída por um Director, um subdirector, dois adjuntos e uma assessoria
técnico - pedagógica, criando desta forma condições que permitam a representatividade
e a articulação entre os vários ciclos.

Composição da Direcção Executiva
- Director;
- Subdirector (um)
- Adjuntos (dois)
- Assessoria Técnico – pedagógica (um)



                                    Quadriénio 2009/2013
                                                                                   -9-
Agrupamento de Escolas de Alcácer do Sal


3.3. Conselho Pedagógico, órgão de coordenação e orientação educativa, privilegia a
representatividade e diversidade disciplinar, o que lhe confere maior eficácia no
desempenho das suas competências, facilitando a articulação curricular e o maior rigor
científico às opções tomadas.


Composição do Conselho Pedagógico:

- Coordenador do Pré-Escolar;
- Coordenador do 1º Ciclo;
- Coordenador dos Directores de Turma (2º e 3º ciclos);
- Coordenador do Departamento de Línguas;
- Coordenador do Departamento de Ciências Sociais e Humanas;
- Coordenador do Departamento de Matemática e Ciências Experimentais;
- Coordenador do Departamento de Expressões;
- Coordenador da Biblioteca / Centro de Recursos;
- Coordenador dos Projectos Desenvolvimento na Escola;
- Representante da Associação de Pais e Encarregados de Educação (dois);
- Representante do Pessoal Não Docente;
- Representante do Município;
- Representante dos Serviços especializados de Apoio Educativo;
- Director do Agrupamento.

3.4. Conselho Administrativo, delibera em matéria administrativa/financeira da escola
assegurando as respostas às necessidades da forma equitativa, permitindo a execução de
todos os projectos em desenvolvimento no Agrupamento que concorrem para obtenção
das metas definidas no Projecto Educativo, dentro dos limites orçamentais previamente
estabelecidos.

Composição do Conselho administrativo

- Director do Agrupamento, que preside
- Subdirector ou adjunto
- Chefe de Serviços de Administração Escolar, ou alguém que o substitua.

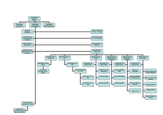
As estruturas de orientação educativa, foram definidas tendo em conta as
particularidades e especificidades da comunidade educativa, a dispersão geográfica dos
estabelecimentos que fazem parte do Agrupamento e ainda de modo a permitir uma
melhor articulação com a Direcção Executiva e com o Conselho Pedagógico. A
estruturação de Administração e Gestão está de acordo com o organograma que se
segue:

                                  Quadriénio 2009/2013
                                                                                - 10 -
Conselho
                                 Geral


   Direcção                      Conselho              Conselho
   Executiva                    Pedagógico           Administrativo


                    Director/                                                                                                         Rep. dos Pais e EE
                   Presidente                                                                                                         ( Pré e 1.º Ciclo)




                 Coordenador da                                                                                                       Rep. dos Pais e EE
                Oferta Educativa/                                                                                                      ( 2.º e 3.º Ciclo)
                    Projectos


                Representante do                                                                                                       Representante do
                  Pessoal Não                                                                                                             Município




                Coordenadora da                                                                                                         Departamentos
              Biblioteca/ Centro de                                                                                                      Curriculares
                    Recursos


                                                          Departamento do   Departamento do 1.º                                      Departamento de             Departamento de            Departamento de                Departamento de
                                                            Pré-Escolar            Ciclo                                                 Línguas                 Ciências Sociais            Matemática e                    Expressões
                                                                                                                                                                    e Humanas                  Ciências


                                           Coordenador do Pré-                            Coordenador do 1.º           Coordenador do               Coordenador do             Coordenador do            Coordenador do
                                                Escolar                                         Ciclo                   Departamento                 Departamento               Departamento              Departamento




                                              Conselho de                                              Conselho de Docentes                         Grupo de Língua           Grupo de História                Grupo de
                                            Docentes do Pré-                                                do1.º Ciclo                               Portuguesa                   /HGP                       Matemática              Grupo de Educação
                                                Escolar                                                                                                                                                                                Física e Desporto


                                                                                                                      Grupo dos 1.º e 2.º           Grupo de Inglês          Grupo de Geografia         Grupo de Ciências
                                                                                                                            anos                                                                         Físico-Químicas              Grupo de Educação
                                                                                                                                                                                                                                           Musical


                                                                                                                      Grupo dos 3.º e 4.º          Grupo de Francês            Grupo de EMRC            Grupo de Ciências
                                                                                                                            anos                                                                            Naturais                    Grupo de EVT



                                                                                                                                                                                                                                        Grupo de EV
                                                                                                                                                                                                          Grupo de TIC




                                                                                                                                                                                                                                      Grupo de Educação
                                                                                                                                                                                                                                           Especial




                 Coordenador dos
               Directores de Turma




    Conselho de
Directores de Turma
 dos 2.º e 3.º Ciclos
Agrupamento de Escolas de Alcácer do Sal



4. Agrupamento de Escolas, Contexto e Caracterização

       4.1 Caracterização

       O Agrupamento de Escolas de Alcácer do Sal localiza-se no concelho de
Alcácer do Sal que faz parte do distrito de Setúbal, inclui-se na área da Direcção
Regional de Educação do Alentejo, sedeada em Évora, na sub-região do Alentejo
Litoral e integra todos os estabelecimentos de ensino básico do Concelho de Alcácer do
Sal, exceptuando os estabelecimentos da freguesia do Torrão. Do Agrupamento de
Escolas de Alcácer do Sal fazem parte: os Jardins-de-infância da rede pública; os Pólos
de Educação Pré-Escolar Itinerante; as Escolas do 1º Ciclo com Jardins-de-infância; as
Escolas de 1º Ciclo e a Escola de 2º e 3º Ciclos.

Alcácer do Sal é o segundo concelho mais extenso do país (1479,94Km2) e divide-se em
seis freguesias: Santa Maria do Castelo, Santiago, Santa Susana, Comporta, São
Martinho e Torrão (ver Mapa 1). Tomando como referência os Censos 2001, dos seus
14 287 habitantes, 12,9% são jovens (com menos de 15 anos), 65,1% são adultos e 22%
são idosos (mais de 65 anos). A densidade populacional concelhia é muito reduzida,
aproximadamente de 10 habitantes/Km2, valor inferior ao do Alentejo (19
habitantes/Km2) e ao de Portugal (107 habitantes/Km2). Cerca de 60% dos habitantes
residem na sede concelhia – Alcácer do Sal, a única cidade existente no concelho.

           Mapa 1 – Mapa do Concelho de Alcácer do Sal, por Freguesias




                                   Quadriénio 2009/2013
                                                                                    - 12 -
Agrupamento de Escolas de Alcácer do Sal


          Embora Alcácer do Sal se inclua no litoral alentejano, paradoxalmente,
apresenta características de interioridade, como por exemplo, a fraca densidade
populacional, o envelhecimento da população, a polarização da sede concelhia e o
predomínio de actividades económicas do sector primário (agricultura e pecuária). A
posição geográfica do Concelho, próxima do litoral, a pouco mais de 30 Km e a 90 Km
do centro da Área Metropolitana de Lisboa, confere-lhe no entanto um grande potencial
de desenvolvimento, com destaque para os sectores turístico e industrial, é pois, um
concelho rico em recursos de cariz cultural, histórico, patrimonial, paisagístico e social.

De acordo com os dados fornecidos pela Câmara Municipal de Alcácer do Sal, na
população activa do concelho de Alcácer do Sal o grupo denominado por Trabalhadores
Não Qualificados é aquele que apresenta uma percentagem mais elevada, cerca de 26%.
Segue-se o grupo de Operários e Artífices e Trabalhadores Similares, integrando 18%
da população activa. O grupo do Pessoal dos Serviços e Vendedores detém 15% dos
indivíduos. Na totalidade, estes 3 grupos, representam cerca de 59% da população
activa.

Representando 32% da população activa do Concelho, encontram-se os grupos:
Quadros Superiores da Administração Pública, Dirigentes e Quadros Superiores de
Empresas, Pessoal Administrativo e Similares, Agricultores e Trabalhadores
Qualificados da Agricultura e Pescas e Operadores de Instalações e Máquinas e
Trabalhadores da Montagem.

Na análise dos dados que se apresentam no Quadro 1 – C o mp a r a ç ã o d o s n í v e i s d e
e ns i n o d a p o p u l a ç ã o e m 2 0 0 1 poder-se-á referir que a população analfabeta e
sem qualificação académica, no concelho de Alcácer do Sal com valores percentuais de
22,6%, apresenta níveis mais reduzidos em comparação com a média Nacional, a qual
se situa em 26,3%, ou mesmo a do Alentejo com 31,9%. Relativamente ao número de
indivíduos que completaram os diferentes níveis do ensino básico, verificamos que se
regista um valor muito elevado ao nível do 1º ciclo (39,1%) comparativamente aos
níveis de 2º e 3º ciclo (com 10,7% e 9,7% respectivamente). Ao nível do ensino
secundário a taxa do Concelho (12,5%) é superior à taxa Nacional (11%) e do Alentejo
(9,4%). A percentagem de indivíduos que detém a habilitação académica de Ensino
Médio e Superior (5,4%) é inferior às taxas Nacionais (7,2%), mas superior às taxas do
Alentejo (4,9%).

                                    Quadriénio 2009/2013
                                                                                       - 13 -
Agrupamento de Escolas de Alcácer do Sal


           Quadro 1 – Comparação dos níveis de ensino da população em 2001

                                            Taxa                           Taxa     Alentejo           Taxa          Alcácer     Taxa
                               Portugal                  Alentejo
                                             (%)                            (%)      Litoral            (%)          do Sal       (%)
           Analfabetos          1184207      11.4             90731         20,2         10406         22,8           2674       18,7
           Sem
           Qualificação         1548047      14.9            157230         11,7         22804         10,4            562        3,9
           Académica
           1º Ciclo             2882955      27,8            221173         28,5         28760         28,8           5589       39,1
           2º Ciclo             1430146      13,8             98170         12,6         12510         12,5           1528       10,7
           3º Ciclo             1426255      13,8             98265         12,7         12990          13            1390        9,7
           Ensino
                                1143448         11            73013         9,4           8669          8,7           1780       12,5
           Secundário
           Ensino
                                 66965          0,6           3332          0,4            307          0,3            35         0,3
           Médio
           Ensino
                                 674094         6,6           34671         4,5           3530          3,5            729        5,1
           Superior
           Total               10356117      100             776585         100          99976         100            14287      100
           Fonte: INE – Indicadores Demográficos 1991 e 2001 – Câmara Municipal de Alcácer do Sal


           Observando o Quadro – 2 sobre os dados de 2004, que retrata a distribuição da
           população do Concelho de Alcácer do Sal, segundo a Qualificação Académica por
           Freguesias, podemos constatar os níveis muito elevados de Analfabetos e indivíduos
           sem Qualificação Académica nas Freguesias de Comporta (19,1% e 16,1%), S.
           Martinho (30,4% e 12,8%) e Stª Susana (26,2% e 16,4%). É de referir ainda que o nível
           de escolaridade básica, nestas freguesias, regista valores elevados ao nível do 1º ciclo
           (Comporta - 33,5%; S. Martinho - 32,2%; e, Stª Susana - 37%).

           Quadro 2 – Distribuição da população do Concelho de Alcácer do Sal segundo a
                          Qualificação Académica
                 Santa
                 Maria             Santa                                                       São
                           %                %         Santiago        %    Torrão    %                         %      Comporta    %       Total    %
                  do              Susana                                                     Martinho
                Castelo
Analfabetos       680     16        131    26,2         830       17,1      604     21,9         171          30,4       258     19,1     2674    18,7

Sem
qualificação      767     17,9      82     16,4         705       14,5      458     16,6         72           12,8       217     16,1     2301    16
Académica
1º Ciclo         1288     30,2      186    37          1522       31,4      874     32           181          32,2       451     33,5     4502    31
2º Ciclo          593     13,9      36     7,2          508       10,5      344     12,5         75           13,4       186      14      1742    12,9
3º Ciclo          527     12,3      30      6           631           13    294     10,7         45            8         161      12      1688    11,8
Ensino
                  300      7        28     5,6          452          9,3    144      5           15           2,7           57    4       996     6,9
Secundário

Ensino Médio       7      0,2        0      0           17           0,4     2      0,1          1            0,2           3     0,2      30     0,2

Ensino
                  106     2,5        8     1,6          185          3,8     38     1,4          2            0,3           15    1,1     354     2,5
Superior
Total            4268     100       501    100         4850          100   2758     100          562          100       1348     100      14287   100
           Fonte: O País em Número, 2004 – Câmara Municipal de Alcácer do Sal

                                                         Quadriénio 2009/2013
                                                                                                                                 - 14 -
Agrupamento de Escolas de Alcácer do Sal


       Das três Freguesias referidas anteriormente, importa realçar que a população da
       Freguesia de Comporta é a que regista menor número de população idosa, pelo que os
       níveis de baixa escolaridade atingem a faixa da população adulta em idade activa. (ver
       Quadro 3)

       Quadro 3 – População Residente em 2001 por Freguesia

         População residente em                                          População residente em 2001 –                                      População residente em
       2001 – Freguesia Comporta                                            Freguesia S. Martinho                                         2001 – Freguesia Stª Susana


                                                       Idosos                                                            Ido so s                                                Idosos




                                                       Adultos                                                           Adulto s                                                Adultos




                                                       Jovens                                                            Jovens                                                  Jovens



6 00    4 00   200     0   0      200     4 00   600             200   150     100   50   0   0   50   100   150   200              150     100   50   0   0    50   100   150




         Homens                Mulheres                                      Homens               Mulheres                                 Homens              Mulheres

       Fonte: Câmara Municipal de Alcácer do Sal



       Pela análise dos dados acima referidos, poder-se-á inferir que, a população escolar que
       frequenta as escolas constituintes do Agrupamento é oriunda, maioritariamente, de
       meios sócio-familiares de baixo património académico, onde o saber fazer profissional,
       como forma primordial de sustento, surge com maior acuidade em detrimento do saber
       escolástico, provocando, por consequência a desvalorização da escola e da sua função,
       bem como a desmotivação, absentismo, abandono escolar, insucesso escolar nos alunos,
       entre outros fenómenos, como a seguir se irão referir.




       4.1.Caracterização
       4.1.1.Os alunos

       Pré-escolar
                     A cobertura do concelho ao nível da Educação Pré – escolar é quase total, sendo
       assegurada não só pelo Agrupamento mas também por Instituições Particulares de
       Solidariedade Social e pela Segurança Social.

       A cidade de Alcácer do Sal dispõe de cinco (5) salas de Educação Pré-escolar, cuja
       capacidade máxima é de cento e vinte e cinco (125) crianças.



                                                                               Quadriénio 2009/2013
                                                                                                                                                                     - 15 -
Agrupamento de Escolas de Alcácer do Sal


A E.B1/JI de Alcácer do Sal também possui três (3) salas de Jardim-de-Infância, no
edifício do Morgadinho, e trabalha de forma integrada com a valência de 1º Ciclo. A
sua capacidade máxima é de vinte e cinco (25) crianças por sala, encontrando-se as
turmas constituídas com crianças entre os três e os cinco anos de idade. Estes Jardins-
de-Infância dispõem de espaços de sala de aula adequados, bem equipados, usufruindo
ainda, de um espaço de biblioteca, um pequeno ginásio e espaço exterior bem arranjado
e equipado. As crianças que o frequentam não são só provenientes da cidade de Alcácer
do Sal, mas também de outras zonas do Concelho, cujos pais tem aqui o seu local de
trabalho.

A E.B1/JI de Carrasqueira situada na localidade Carrasqueira, a cerca de 25 Km da sede
do Concelho, ocupando um edifício novo, adaptado para a função educativa, possui uma
sala para Jardim-de-Infância, com capacidade para vinte e cinco (25) alunos entre os
três e os cinco anos, dando resposta, até ao momento, às necessidades locais.

O CEPE da Palma (Centro Educativo Pré-Escolar) é a resposta existente na aldeia de
Palma, ao nível da Educação Pré-Escolar. Funciona a tempo inteiro numa sala devoluta
da escola do 1º Ciclo, e responde de forma adequada às necessidades da Comunidade.

O Pólo de Educação Pré-escolar Itinerante (EPEI) denominado, Arêz /Albergaria dá
resposta às crianças das localidades supracitadas funcionando apenas na localidade de
Albergaria (as crianças de localidade de Arêz são transportadas para Albergaria). A
valência funciona num espaço adaptado, sem muitas condições, mas com equipamento
adequado.

O Pólo de Educação Pré-escolar Itinerante denominado, EPEI de Stª Susana/Montevil
dá resposta às crianças das duas localidades supracitadas, também esta resposta é a
tempo parcial, pois só uma educadora exerce nos dois locais. Funcionam em salas de
aula das antigas escolas do 1º Ciclo, em edifícios de Plano Centenário, com o
equipamento adequado, mas com espaço exterior sem qualquer arranjo ou equipamento,
no caso específico de Santa Susana. As crianças são provenientes de Stª
Susana/Montevil e de montes limítrofes.




                                  Quadriénio 2009/2013
                                                                                 - 16 -
Agrupamento de Escolas de Alcácer do Sal


1.º Ciclo
       Relativamente ao 1º ciclo verifica-se actualmente o fenómeno da deslocação dos
alunos, originado pelo recente encerramento das escolas com reduzido número de
discentes. Nos estabelecimentos ainda em funcionamento verificam-se grandes
assimetrias ao nível das condições, do número de alunos e dos recursos existentes; uma
escola de grandes dimensões, uma escola de média dimensão e as restantes de pequena
dimensão.

A EB1 nº1 de Alcácer do Sal, situada na sede do Concelho, é a maior escola do 1º
Ciclo. A tipologia é de Plano Centenário, com três edifícios, 12 salas, sendo 9 salas de
aula do primeiro ciclo, duas salas para a Educação Pré – escolar e uma Biblioteca
Escolar. Dispõe ainda de um edifício onde funciona a cantina escolar, um polidesportivo
descoberto e um espaço exterior ajardinado, com equipamento em mau estado de
conservação. Foram recuperados dois espaços, nos pátios traseiros aos edifícios, para
funcionamento da sala de Professores e atelier de expressões.

Nesta escola funcionam 9 turmas, do 1º ao 4º ano de escolaridade. Os alunos que a
frequentam são residentes na cidade, em bairros limítrofes (11%) e ainda, alunos
provenientes das localidades distantes da sede do concelho (13%), onde se verificaram
encerramento dos edifícios escolares. A sua população escolar é da ordem das duas
centenas e abrange uma grande diversidade de situações específicas, as quais exigem
respostas diferenciadas. Grande parte dos alunos (80%) utiliza a cantina escolar
(almoços comparticipados pela Autarquia).

Existe outra escola de 1º Ciclo situada na sede do concelho, a EB1/JI de Alcácer do Sal.
Este estabelecimento de educação e ensino está dividido em dois edifícios, situados em
bairros diferentes: no bairro dos Açougues, que funciona num edifício Plano
Centenário, com 2 salas de aula e uma Biblioteca Escolar, instalada num espaço
adaptado – um dos pátios cobertos; no bairro do Morgadinho, edifício tipologia P3, com
três salas de Jardim-de-infância, duas salas de 1º Ciclo, uma Biblioteca Escolar, um
ginásio e uma sala de informática. O espaço exterior está devidamente equipado.

Nesta escola funcionam 4 turmas do 1º ao 4º ano do 1º Ciclo do Ensino Básico
frequentadas por cerca de 100 crianças residentes nesta cidade. Os alunos deste
estabelecimento frequentam o refeitório da escola sede do Agrupamento ao abrigo do
programa de generalização de fornecimento de refeições escolares.


                                  Quadriénio 2009/2013
                                                                                  - 17 -
Agrupamento de Escolas de Alcácer do Sal


Num dos bairros limítrofes da cidade, Bº de S. João, funciona a EB1 de Olival
Queimado. Este estabelecimento de tipologia Plano Centenário adaptado possui três
salas de aula, uma Biblioteca, uma sala de professores e um gabinete de terapia. O
espaço exterior é ajardinado mas sem equipamento.

Esta escola acolhe os alunos de dois bairros com características muito específicas onde
o nível socio-económico e cultural das famílias é baixo, sendo evidente, em alguns
agregados familiares, problemas a vários níveis (relacionamentos conflituosos,
problemas de alcoolismo, toxicodependência, desemprego…). Algumas das famílias
com graves carências económicas são beneficiárias do Rendimento Social de
Reinserção.

No ano lectivo 2007/2008 esta escola foi receptora dos alunos provenientes das
localidades de Arez e Vale de Guizo cuja escola encerrou pelo reduzido número de
alunos.

Na EB1 de Olival Queimado funcionam 3 turmas com alunos do 1º ao 4º ano de
escolaridade, num total aproximado de 60 alunos sendo alguns transportados de outras
localidades. Os alunos utilizam o refeitório da escola sede do Agrupamento e são
acompanhados diariamente nesta deslocação.

A 32 km de Alcácer situa-se a localidade de Comporta caracterizando-se por ser um
centro piscatório, em que as famílias organizam a vida de acordo com os
condicionalismos desta actividade. É um meio socio-económico e cultural pobre, onde
se regista presentemente um desenvolvimento ao nível turístico.

Nesta localidade funciona a EB1 de Comporta, instalada num edifício adaptado ao
ensino, com 2 salas de aula, 1 sala de biblioteca, uma sala de expressões e informática e
uma cantina escolar. O espaço exterior é ajardinado com algum equipamento lúdico.

Esta escola recebe alunos de localidades próximas: Possanco, Torre e Cambado, que
utilizam transporte da Junta de Freguesia da Comporta, um total de 23%. Todos os
alunos almoçam na cantina escolar.

A E.B1/JI de Carrasqueira situada na localidade Carrasqueira, a 25Km da sede do
concelho, ocupando um edifício novo, adaptado para a função educativa. Como já foi
referido anteriormente a escola possui para além de uma sala para Jardim-de-infância,
duas salas de 1º Ciclo. Este estabelecimento dispõe ainda de uma sala de Biblioteca,



                                  Quadriénio 2009/2013
                                                                                   - 18 -
Agrupamento de Escolas de Alcácer do Sal


uma sala de professores e uma cantina escolar. O espaço exterior está equipado com
algum material lúdico. Todos os alunos almoçam na cantina escolar.

Em Palma, localidade situada a 15km de Alcácer do Sal, fica a EB1 de Palma, escola de
tipologia Plano Centenário, com 2 salas de aula. Numa sala funciona o 1º ciclo e na
outra o CEPE de Palma. Nesta escola foi adaptado um espaço para cantina escolar.

O espaço exterior possui algum equipamento lúdico. Frequentam este estabelecimento
as crianças residentes em Palma e as que habitam em Monte Novo, Monte Novo
Estação e Quinta do Ouvidor. Numa só turma estão integrados todos os alunos dos
diferentes anos de escolaridade do 1º Ciclo do Ensino Básico.

Na Aldeia de Casebres a 20 Km de Alcácer do Sal, funciona a EB1 de Casebres num
edifício Plano Centenário. Nesta escola funciona actualmente uma só turma composta
por cerca de 16 alunos, onde estão integrados alunos dos diferentes anos de escolaridade
do 1º Ciclo do Ensino Básico. Os alunos são provenientes da aldeia e de montes
limítrofes, deslocando-se diariamente por meios próprios. De uma forma geral as
familiares possuem fracos rendimentos económicos, baixo nível académico e cultural.
Grande parte dos alunos é abrangida pelo escalão A B dos Auxílios Económicos; todos
os alunos utilizam o refeitório da Associação de Creche, Jardim-de-Infância e Centro de
Dia de Casebres.



2.º e 3.º Ciclos

       A escola EB2,3 Pedro Nunes, serve uma população estudantil de cerca de 540
alunos, oriundos da cidade de Alcácer do Sal e das várias povoações e freguesias do
concelho e até de concelhos limítrofes. O facto de ser a escola que recebe os alunos
deste nível de ensino, da maioria das freguesias do Concelho, obriga a que 50% dos
estudantes percorram distâncias da ordem das dezenas de quilómetros (encontrando-se
as localidades mais distantes, Comporta a 32 Km, Barrancão a 30Km e Casebres a
20Km) para poderem frequentar as aulas, ocupando diariamente um tempo considerável
nas deslocações, facto que, muitas vezes se reflecte no seu aproveitamento escolar.

As alterações do ritmo de vida a que estão sujeitas as crianças que se deslocam, trazem
consigo novos processos de socialização, nomeadamente: (i) uma integração num outro
meio ambiente e consequentemente a adaptação a novas organizações escolares; (ii)
grandes períodos de tempo afastados da família, relacionando-se com outros

                                  Quadriénio 2009/2013
                                                                                      - 19 -
Agrupamento de Escolas de Alcácer do Sal


parceiros/grupos; estes são factores que, por vezes, contribuem para as dificuldades de
adaptação ao novo ambiente escolar, resultando em absentismo, desinteresse e
desmotivação, factos que interferem no rendimento escolar destes alunos.

Esta escola lecciona o 2º Ciclo a aproximadamente 215 alunos, distribuídos por 10
turmas de currículo normal, o 3º Ciclo com cerca de 325 alunos distribuídos por 13
turmas de currículo normal, três turmas de Curso de Educação Formação (CEF) e uma
turma PIEF – Programa Integrado de Educação Formação, de 2.º e 3.º ciclos. Os alunos
transportados de outras localidades são cerca de 50%; almoçam diariamente na cantina
escolar 36%; são abrangidos pelos Auxílios Económicos 23% no escalão A e 4 % no
escalão B.


4.1.2. Agregado Familiar dos Alunos


           Relativamente aos agregados familiares dos alunos matriculados e registados no
Programa de Alunos (fonte desta informação), poder-se-á dizer que o nível de
habilitação académica dos pais, (leia-se sexo masculino) em valores percentuais de
cerca de 60% possui a escolaridade até ao 2º Ciclo, contra os 51% das mães; enquanto
estas têm níveis de escolaridade superiores aos primeiros (44%), entre o 3º Ciclo e a
licenciatura, tendo eles a mesma habilitação, apenas 30%.

                                                                     Gráfico - 1

                               Habilitações académicas dos pais dos alunos do
                                                Agrupamento

    35,0%
                                           30%
                                             30%
                               29%
    30,0%

    25,0%
                                   21%
    20,0%                                                         17%        17%                                                                          pais
    15,0%                                                 12%            12%                                                                              mães
                                                                                                                 10%                         10%
    10,0%
                                                                                                       5%                                            5%
     5,0%
                  0,7%
                     0,5%                                                             1%0%                                 0%0%
     0,0%

                     ad
                       e          lo          lo            cl
                                                              o             io          el                  ra               do                 do
                                ic          ic            ci             ár          ar                tu                  ra                ci
                 ri d         ºC          ºC          º                nd          ch                ia                t
                                                                                                                                          he
              la           1.          2.          3.                cu          Ba               nc                es                   n
            co                                                     Se                           ce                 M                   co
          es                                                                                 Li                                   es
      m                                                                                                                       D
    Se


Fonte – Gráfico adaptado do programa de Gestão de Alunos JPM

                                                             Quadriénio 2009/2013
                                                                                                                                                           - 20 -
Agrupamento de Escolas de Alcácer do Sal




Ao ser analisado o tipo de profissões ou mesmo os níveis de empregabilidade dos pais e
encarregados de educação (PEE), poder-se-á dizer que a maior taxa de emprego é dos
pais com 85%, contra os 68% das mães, e que apenas 3% dos pais estão em situação de
desemprego, contra 15% das mães que estão desempregadas e 12% que são domésticas.


                                                                Gráfico – 2

                              Situação profissional dos pais dos alunos do
                                             Agrupamento

  90%         85%

  80%
                      68%
  70%
  60%
  50%                                                                                                                                             pais
  40%                                                                                                                                             mães
  30%
  20%                                            15%                           12%                                                  12%
  10%                                    3%                                                                                                  5%
                                                                  0%                              0%       0%
   0%
                  o                          o                            as                                                             a
                ad                         ad                          ic                             os                               id
              eg                         eg                        t                               ád                               ec
            pr                        pr                        és                                m                               nh
                                                              om                               or                               co
           m                        em                                                      ef
         -E                    es
                                                          D                             R                                     es
        1                                              3-                            4-                                   D
                             -d                                                                                       o
                            2                                                                                      çã
                                                                                                             t   ua
                                                                                                          Si
                                                                                                       5-

Fonte – Gráfico adaptado do programa de Gestão de Alunos JPM



Quanto às profissões dir-se-á que para os homens, por ordem decrescente, têm uma
actividade profissional em áreas como a construção civil, agricultura, condutores,
indústria e mecânica; ocupando cerca de 55% destes indivíduos; se se acrescentar ao
valor anterior 13% de indivíduos que não têm profissão ou têm uma profissão
desconhecida, resta-nos apenas pouco mais um quarto (1/4) com outras profissões.

Também neste indicador social o fenómeno tem um registo diferente para as mulheres.
Assim, as principais actividades profissionais são, por ordem decrescente:
vendedoras/comércio/restauração, técnicas administrativas/contabilidade, trabalhadoras
agriculturas, trabalhadoras dos serviços de limpeza e pessoal auxiliar da educação,
representando um número aproximado de 56,5%. Se a este valor for acrescentado o
número de mulheres que não têm uma profissão definida (22%) ou se desconhece a

                                                       Quadriénio 2009/2013
                                                                                                                                                   - 21 -
Agrupamento de Escolas de Alcácer do Sal


          mesma (6%) o valor total situa-se nos 84,5%; sendo aqui o espaço para outras
          profissões ainda menor.

                                                                                                                                                                     Gráfico - 3

                                                                                                                           Profissões dos Pais do Agrupamento

             25%


             20%


             15%


             10%


               5%                                                                                                                                                                                                                                                                                                                          Pai
                                                                                                                                                                                                                                                                                                                                           Mãe
               0%
                                s                                                                    l                                   os                                                                       e                                                                     s
                             io               ai
                                                s             as                es                 vi             iro
                                                                                                                      s                                   ão                 za                ça               ad            úd
                                                                                                                                                                                                                                 e
                                                                                                                                                                                                                                                te
                                                                                                                                                                                                                                                   s
                                                                                                                                                                                                                                                                 çã
                                                                                                                                                                                                                                                                    o
                                                                                                                                                                                                                                                                                     re                s
                                                                                                                                                                                                                                                                                                                       sã
                                                                                                                                                                                                                                                                                                                          o            a
                          ár                st             sc                 or                ci                                    ic
                                                                                                                                                       aç               pe                 an              li d                                                                   ta                do                              id
                       es                re                                ut               ão                 he                 ân                 ur                                 ur              bi                 sa               en                ca             i li                ga              of
                                                                                                                                                                                                                                                                                                                    is            ec
                                                         pe                                                 en                 ec                                    lim                                                                 oc                du                                                                   nh
                     pr              /flo              s                nd                uç                                                      ta               s                 eg               ta                de                               e               - M                  vo             Pr               o
                   m              as                da                o                 tr              ng                 s/
                                                                                                                              m
                                                                                                                                              re
                                                                                                                                                s                o                 S                on                s             -D                 a              15                   A
                                                                                                                                                                                                                                                                                             d
                                                                                                                                                                                                                                                                                                                            sc
               -E               ul                s               -C               ns               r/ e                 ai                o/              rv
                                                                                                                                                              iç
                                                                                                                                                                                os               /c                co             13                rd                                  s,               em              de
            1                íc                re              4                co                io                tr i                ci              se                   iç                os                ni                             lia                                 ze               -S                o
                        a gr               do                               da               p er                us                 er                s                   rv               tiv               éc                              xi                                   ui              17                sã
                                        ha                              es                 su
                                                                                                               d                 om                do                  Se                ra             -T                                 u                                -J                                   is
                     es               al                              or
                                                                                                             in               /c                                    s                ist             12                               al
                                                                                                                                                                                                                                         A
                                                                                                                                                                                                                                                                        16                                    of
                   or              ab
                                                                                         s
                                                                                                        re
                                                                                                           s
                                                                                                                            es                re
                                                                                                                                                 s
                                                                                                                                                                do                 m                                                                                                                       pr
                ad              Tr                                 ad                co                                  or                                  al                 ad                                                 so                                                                   8-
             lh                                                 lh                ni                do                                    do                                                                                    es                                                                    1
          ba              3
                              -
                                                             ba              Té
                                                                                 c
                                                                                                ha                 ed                ha                   so                os                                               -P
       ra                                                 ra                                  al                nd                 al                  es                ic
                                                                         6-                ab                Ve                 ab                 -P                 cn                                                  14
    -T                                                 -T                                Tr                                   Tr                                  Té
  2                                                  5                                                   8-                                    10
                                                                                   7
                                                                                      -                                   9-                                 11




Fonte – Gráfico adaptado do programa de Gestão de Alunos JPM




          4.1.3. Pessoal Docente
                                     No Agrupamento de Escolas de Alcácer do Sal exercem funções cerca de 105
          Docentes. Saliente-se que a maior parte do corpo docente entrou em funções no
          Agrupamento no presente ano lectivo (2009/2010).

          É ainda de salientar que o número de docentes contratados, em comparação com os
          anteriores anos lectivos, é muito significativo registando-se ainda que a maioria é
          residente em localidades distantes do concelho de Alcácer do Sal, o que obriga a
          deslocações diárias.



          4.1.4. Pessoal não Docente

                                     O Pessoal não Docente em exercício de funções em todo o Agrupamento
          caracteriza-se por ser, na sua maioria, do sexo feminino (90%), pertencerem ao quadro
          do Agrupamento (72,5%), com idades compreendidas entre os 41 e 50 anos (37%) e
          entre os 51 e 60 anos (33%).

                                                                                                                                          Quadriénio 2009/2013
                                                                                                                                                                                                                                                                                                                              - 22 -
Agrupamento de Escolas de Alcácer do Sal


Existe, por isso, um corpo não docente estável que permanece há mais de 11 anos no
mesmo local de trabalho, na categoria profissional que desempenha actualmente.

De uma forma geral são funcionários dedicados e cumpridores das suas funções que se
esforçam por desempenhá-las correctamente. Há que referir, no entanto, que as
exigências que hoje são colocadas, diariamente aos funcionários no que respeita ao
acompanhamento dos alunos e ao apoio à actividade lectiva, são demasiado exigentes
para pessoas que não dispõem de uma formação profissional específica. Também o
facto de alguns elementos já se encontrarem numa idade em que os problemas de saúde
se manifestam com frequência, não permite uma disponibilidade a cem por cento.


5. CONSTITUIÇÃO DE TURMAS


    A organização das turmas será feita sempre por um grupo de trabalho constituído
para o efeito e nomeado pelo Director, depois de concluídas as matrículas que
decorrerão durante a última reunião com os encarregados de educação.
    Neste processo participarão professores dos três ciclos do Ensino Básico e
professores dos Serviços Especializados de Apoio Educativo do Agrupamento que terão
em consideração as directrizes aprovadas pelo Conselho Pedagógico.


       5.1 Critérios para a Constituição das Turmas na Educação Pré-escolar


       Na Educação Pré-escolar o grupo proporciona o contexto imediato de interacção
social que constitui a base do processo educativo. Assim a composição etária do grupo
deve depender de uma opção pedagógica, tendo em conta os benefícios que podem
advir de um grupo com idades próximas ou diversas.
       Salienta-se a importância da interacção entre crianças em diferentes etapas de
desenvolvimento e com saberes diversos, como facilitadora do desenvolvimento e das
aprendizagens.
       Devem ser tidas em conta, também, as condições do Jardim de Infância, no que
respeita à existência de uma ou mais salas no mesmo estabelecimento.




                                 Quadriénio 2009/2013
                                                                                 - 23 -
Agrupamento de Escolas de Alcácer do Sal


       5.2 Critérios para a Constituição das Turmas no 1.º Ciclo do Ensino Básico
       A constituição de turmas rege-se pelo disposto no Despacho nº 14026/2007
sendo de salientar que:
   - É obrigatória a matrícula no 1º ciclo para os alunos que completem 6 anos de
   idade, até 16 de Setembro.
   - No acto da matrícula ou renovação da mesma o Encarregado de Educação deverá
   indicar por ordem de preferência 5 Estabelecimentos de Ensino, tendo em conta:
           a. a proximidade da área de residência;
           b. a proximidade do local onde os Pais/Encarregados de Educação exercem
               a actividade profissional dos;
           c. o percurso sequencial do aluno;
           d. as vagas existentes em cada escola.


   - Os alunos que completem os 6 anos de idade entre 16 de Setembro e 31 de
   Dezembro, são autorizados a efectuar o pedido de matrícula com requerimento dos
   Encarregados de Educação;
   - As turmas do 1º Ciclo são constituídas por 24 alunos, não podendo ultrapassar esse
   número limite;
   - Nas Escolas de lugar único, com mais de 2 anos de escolaridade, as turmas são
   constituídas por 18 alunos;
   - Nas Escolas com mais de 1 lugar, que incluam alunos de mais de 2 anos de
   escolaridade, são constituídas por 22 alunos;
   - Não poderão ser constituídas turmas apenas com alunos em situação de retenção;
   - A título excepcional, as turmas com número inferior ou superior ao estabelecido
   anteriormente carecem de autorização de autorização especial por parte do órgão
   com competência para o efeito.

5.3 Critérios para a Constituição das Turmas nos 2.º e 3.º Ciclos do Ensino Básico


   - A constituição das turmas reger-se-á, em todos os anos de escolaridade, por um
   critério de heterogeneidade, ou seja, distribuição equitativa pelos dois sexos, sempre
   que possível;
   - O máximo de alunos por turma não deverá ultrapassar 28 e o mínimo de 24,
   exceptuando-se o caso das que integram alunos com Necessidades Educativas

                                   Quadriénio 2009/2013
                                                                                   - 24 -
Agrupamento de Escolas de Alcácer do Sal


   Especiais – NEE -, num máximo de 2 alunos por turma, em que o total de alunos
   não poderá ultrapassar os 20;
   - Se nada houver registado em contrário, será assegurada a continuidade da turma no
   mesmo Ciclo;
   - No 5.º ano de escolaridade devem manter-se os grupos/turmas, respeitando-se as
   indicações dos professores titulares de turma do 4.º ano;
   - Integrar nas mesmas turmas os alunos condicionados por questões de transporte,
   respeitando-se a origem dos mesmos;
   - Considerar o definido em Conselho de Turma, e devidamente registado nas actas
   elaboradas no final do ano lectivo, quanto à possibilidade de “mobilidade” de
   alunos;
   - Considerar as solicitações formuladas pelos pais e encarregados de educação, em
   tempo útil, desde que devidamente fundamentadas, em função dos critérios
   definidos pelo Conselho Pedagógico.


   5.4. Critérios para a Constituição de Turmas que integram Alunos com NEE


       A constituição de turmas com alunos com NEE deverá ter em consideração o
número de alunos definido no Decreto-Lei n.º3/2008, de 7 de Janeiro. As turmas
constituídas não poderão comportar mais do que dois alunos nestas condições.
       Os alunos incluídos na mesma turma, deverão apresentar características
semelhantes sendo que os seus processos deverão ser analisados pelos Serviços
Especializados de Apoio Educativo do Agrupamento que definirão, segundo as suas
características, a turma em que os mesmos deverão ser incluídos.
       Para os alunos do 5º ano de escolaridade, o grupo responsável pela constituição
de turmas deverá ter em consideração toda a informação proveniente do 1º ciclo do
ensino básico, uma vez que o grupo turma já vem constituído e, salvo orientações em
contrário, deverá ser mantido.




                                   Quadriénio 2009/2013
                                                                                - 25 -
Agrupamento de Escolas de Alcácer do Sal




6. Problemática do Agrupamento


       Com base na análise de alguns documentos de âmbito interno e externo,
nomeadamente: a Auto-Avaliação Interna da Escola; Provas de Aferição; Exames
Nacionais; Avaliação Externa feita pela Inspecção-Geral da Educação; Contributo para
a construção do Projecto Educativo; O envolvimento parental no processo ensino-
aprendizagem; e, tendo em conta ainda o contexto socio-económico em que a Escola se
insere, foram eleitos um conjunto de problemas, os quais constituem, por si, um desafio
à cooperação, à partilha e à união de esforços entre todos os componentes da
comunidade educativa, no propósito da atenuação ou mesmo da anulação dos mesmos,
a saber:
   - Insucesso escolar;
   - Absentismo/assiduidade e abandono escolar;
   - (In) Disciplina;
   - Envolvimento da comunidade educativa;
   - Saúde alimentar, física, ambiental e emocional.


Relativamente ao Insucesso Escolar poder-se-á dizer que o fenómeno tem expressão
diferente nos diferentes ciclos, tomando como referência os últimos dois anos lectivos
(2007-2008 e 2008-2009). Assim, e quanto ao 1º ciclo, as taxas de insucesso baixaram
em 5,4%, situando-se no ano transacto (2008/09) em 2,2%.
Relativamente ao 2º Ciclo, as taxas de insucesso têm vindo igualmente a baixar,
situando-se em 6,2%, no ano 2008-2009.
Quanto ao 3º ciclo, verificou-se a maior taxa de insucesso comparativamente aos 1º e 2º
ciclos, tendo baixado apenas de 13,1% para 13,0%.


O absentismo e o abandono escolar constituem igualmente um problema para a
comunidade educativa; porquanto, os níveis de faltas injustificadas às aulas, com
reflexo na avaliação final de ano, é elevado, indiciando a pouca motivação, interesse e
responsabilidade por parte dos alunos.

O abandono escolar verifica-se nos alunos com idade inferior a 16 anos e integrados na
escolaridade obrigatória, os quais não são impedidos da frequência às aulas, mesmo que
tenham ultrapassado o limite máximo de faltas, e por isso, optam por abandonar a
                                   Quadriénio 2009/2013
                                                                                 - 26 -
Agrupamento de Escolas de Alcácer do Sal


escola. No ano lectivo de 2008/2009 não se registou qualquer abandono da escolaridade
obrigatória uma vez que muitos alunos em risco de abandono foram sendo
encaminhados para as diferentes ofertas educativas.
A exclusão por faltas abrange os alunos com idade superior a 16 anos e que
ultrapassaram o limite de faltas, numa ou em várias disciplinas, ficando impedidos de
frequentar a escola. No ano lectivo 2008/2009 foram excluídos por faltas quatro (4)
alunos e seis (6) anularam matrícula.


Relativamente à problemática de (In) Disciplina poder-se-á dizer que a mesma, merece
a preocupação e intervenção da comunidade educativa, porquanto se verificam
frequentemente comportamentos incorrectos, por parte dos alunos, nas mais diversas
situações, e com diferentes intervenientes. Não podemos ainda falar de “Violência” mas
as ocorrências registadas indiciam que existem casos pontuais de comportamentos
graves de indisciplina; no entanto o maior número de ocorrências registadas revelam o
falta do cumprimento das regras estabelecidas. Estas situações levam a que sejam
aplicadas as medidas disciplinares previstas no estatuto do aluno.


Outra das problemáticas diagnosticadas foi o pouco Envolvimento da Comunidade
Educativa, particularmente ao nível dos Pais e Encarregados de Educação (PEE) dos
alunos do 2º e 3º Ciclos. Os PEE do Pré-escolar e 1º Ciclo, participam mais
assiduamente em reuniões de pais e/ou de turma e no atendimento individualizado.
Contudo a sua participação, nas estruturas representativas dos Pais e Encarregados de
Educação (Associação de Pais), é pouco significativa.


Saúde alimentar, física, ambiental e emocional – O facto de registarmos na nossa
comunidade educativa problemas de estrutura física e comportamentos desajustados ao
nível da alimentação, postura corporal e estados emocionais, foi razão para elegermos
esta temática como prioritária e ser pilar para o projecto integrador das práticas
educativas, intitulado “Estilos de Vida Saudável”. Há a salientar que tem sido aplicado
o Programa Fitnessgram o que nos tem permitido detectar alunos que se encontrem fora
da zona saudável e que prontamente são observados.




                                   Quadriénio 2009/2013
                                                                                   - 27 -
Agrupamento de Escolas de Alcácer do Sal


7. Resolução


       A identificação dos problemas referidos orienta-nos para a definição de
objectivos que se pretendem atingir, de modo a que cada um destes desafios possa ser
ultrapassado; mas também nos direcciona para a definição da respectiva
operacionalização, isto é, medidas a tomar para prevenir ou resolver os problemas
detectados e, por último, para a inventariação dos recursos que serão necessários
afectar.




                                 Quadriénio 2009/2013
                                                                              - 28 -
Agrupamento de Escolas de Alcácer do Sal




                                                                                                        Problemática: Insucesso Escolar


                  Objectivos                                         Formas de Operacionalização                                   Recursos

                                                       Destinatários: Alunos do Agrupamento


   Baixar a taxa de insucesso escolar ao nível do     - Construção e implementação de Projectos Curriculares de Turma       - Sala de estudo;
    Agrupamento em dois pontos percentuais, por ano    que contemplem estratégias diversas, de acordo com os
    lectivo;                                           diagnósticos efectuados, orientados para a consecução das             - Biblioteca escolar;
                                                       aprendizagens dos alunos e para o seu sucesso educativo;
                                                                                                                             - Plataforma Moodle;
   Reduzir os factores de insucesso;                  - Criação de equipas multidisciplinares para a elaboração e           - Conselhos de Turma,
                                                       aplicação, com maior rigor, dos planos de recuperação,                de         Ano       e
                                                       acompanhamento e desenvolvimento;                                     Departamentos
   Valorizar os factores de sucesso;                                                                                        Curriculares;
                                                       - Acompanhamento de forma personalizada, do tipo tutoria, alguns
                                                       alunos sinalizados.                                                   - Centro de Recursos;
   Melhorar a integração e participação dos alunos;
                                                       - Colocação, à disposição dos alunos, de materiais, espaços e         - Clubes;
                                                       orientações que lhes permitam superar as suas dificuldades;
   Aplicar os princípios da “Escola Inclusiva” para
    alunos com Necessidades Educativas Especiais;      - Criação de espaços físicos e temporais para a articulação entre o
                                                       professor titular de turma/director de turma, o professor e outros
                                                       técnicos de educação especial/apoio educativo, no sentido de uma
   Manter atitudes que contribuam para a construção   intervenção precoce relativamente ao diagnóstico e ao
    da auto-estima e das expectativas dos alunos;      encaminhamento das situações problemáticas detectadas;




                                                                Quadriénio 2009/2013
                                                                                                                                                      - 29 -
Agrupamento de Escolas de Alcácer do Sal




                                                               Problemática: Insucesso Escolar


Objectivos                 Formas de Operacionalização                                    Recursos

             - Promoção da articulação entre ciclos tendo em vista a
             uniformização de critérios na definição das aprendizagens essenciais
             e na harmonização dos currículos e a planificação das actividades;
                                                                                    - Ateliers;

             - Promoção de actividades que incrementem as relações escola-          - Reprografia;
             meio;
                                                                                    - Laboratórios;
             - Reflexão sistemática acerca dos problemas existentes no
             Agrupamento, no sentido de contribuir para a (re) construção do        -            Instalações
             sucesso educativo;                                                     Desportivas;

             - Responsabilização dos Encarregados de Educação pelo                  -         Equipamentos
             acompanhamento e participação no processo de aprendizagem dos          informáticos;
             seus educandos, nomeadamente, através da comunicação
             estabelecida com o director/titular de turma e da sua participação     - Equipamento áudio,
             nos respectivos órgãos de decisão do Agrupamento;                      visual e multimédia.

             - Desenvolvimento de ofertas educativas diversificadas e
             alternativas, tendo em conta a população escolar (Cursos de
             Educação e Formação, Programa Integrado de Educação e
             Formação e Percursos Curriculares Alternativos);

             - Aconselhamento e indicação destes alunos para participação em
             actividades de apoio ao estudo;

             - Promoção da distinção do mérito escolar e desportivo, tentando
             parcerias que sustentem a atribuição de prémios;



                      Quadriénio 2009/2013
                                                                                                               - 30 -
Agrupamento de Escolas de Alcácer do Sal




                                                             Problemática: Insucesso Escolar


Objectivos                 Formas de Operacionalização                            Recursos

             - Promoção de exposições temáticas e de divulgação dos trabalhos
             realizados por alunos;

             - Desenvolvimento e participação em projectos do interesse dos
             alunos para que se sintam mais motivados para as aprendizagens e
             ao mesmo tempo, que contactem com outras culturas e aumentem
             o seu património cultural;

             - Continuação do funcionamento da Unidade de Multideficiência e
             melhoramento do serviço prestado;

             - Promoção de acções de formação/workshop no âmbito da
             diferenciação pedagógica;

             - Dinamização das bibliotecas escolares;

             - Rentabilização dos recursos humanos e utilizar as horas de CNL –
             Componente não Lectiva, RCL – Redução da Componente Lectiva e
             Desp. no apoio aos alunos.




                      Quadriénio 2009/2013
                                                                                               - 31 -
Agrupamento de Escolas de Alcácer do Sal




                                                                      Problemática: Absentismo/Assiduidade e Abandono Escolar


                 Objectivos                                          Formas de Operacionalização                                       Recursos

                                                      Destinatários: Alunos do Agrupamento

   Diminuir as taxas de absentismo e aumentar a      - Promoção de momentos de análise e apropriação das normas
    assiduidade e cinco pontos percentuais, em cada   estabelecidas no Estatuto do aluno do Ensino Básico e Secundário, no       -     Director        de
    ano lectivo;                                      sentido da sua aplicação e cumprimento;                                    turma/professor titular;

   Diminuir a taxa de abandono escolar;              - Fornecimento, aos alunos, de informação actualizada sobre oferta
                                                      educativa e consequente orientação profissional;                           - Conselho de turma;
   Garantir aos alunos, em qualquer situação, os
    princípios da equidade e justiça;                 - Motivação dos alunos para a frequência dos diferentes clubes,
                                                      bibliotecas e actividades no âmbito do desporto escolar;                   - Família;
   Promover a segurança e bem-estar de toda a
    comunidade educativa;                             - Promoção de actividades curriculares e extra – curriculares
                                                      motivadoras, significativas, socializadoras e integradoras de interesses   - Clubes, projectos;
                                                      e saberes dos alunos;

                                                      - Orientação das actividades educativas no sentido da aquisição e          - Biblioteca, ateliers;
                                                      desenvolvimento de conhecimentos, capacidades e competências,
                                                      atendendo às características individuais dos alunos;
                                                                                                                                 - Plataforma Moodle
                                                      - Informação sistemática e de forma mais célere, aos pais e
                                                      encarregados de educação, sobre a assiduidade, aproveitamento e
                                                      comportamento dos alunos;

                                                      - Criação de planos de intervenção junto das famílias para a sua
                                                      motivação e implicação no processo de prosseguimento de estudos;




                                                                 Quadriénio 2009/2013
                                                                                                                                                            - 32 -
Agrupamento de Escolas de Alcácer do Sal




                           Problemática: Absentismo/Assiduidade e Abandono Escolar


Objectivos                 Formas de Operacionalização                                     Recursos


             - Estabelecimento de novas formas de comunicação entre a Escola e        - Centro de Recursos;
             a família, de modo a articular de forma célere e eficaz as estratégias
             definidas;
                                                                                      - Reprografia;
             - Intervenção junto das entidades competentes para o
             estabelecimento de parcerias de modo a que a oferta educativa seja
             o mais diversificada possível;                                           - Laboratórios;

             - Promoção e divulgação dos cursos EFA pelas Juntas de Freguesia
             do Agrupamento;                                                          -Instalações
                                                                                      Desportivas;
             - Responsabilização de toda a comunidade educativa pelo percurso
             dos alunos, através de protocolos.
                                                                                      -Equipamentos
                                                                                      informáticos;


                                                                                      - Equipamento áudio,
                                                                                      visual e multimédia




                      Quadriénio 2009/2013
                                                                                                              - 33 -
Agrupamento de Escolas de Alcácer do Sal




                                                                                                                     Problemática: (In) Disciplina


                      Objectivos                                             Formas de Operacionalização                                  Recursos

                                                               Destinatários: Alunos do Agrupamento; Pais e Encarregados
                                                                                                                                             -       Corpo
                                                               de Educação
                                                                                                                                     docente
   Promover a apropriação consciente das regras de            - Promoção de debates temáticos, para os alunos, sobre
    convivência e respeito social, nos diferentes contextos;   comportamentos desajustados que ocorrem com maior frequência                  -     Pessoal
                                                               privilegiando a área curricular não disciplinar de Formação Cívica
                                                                                                                                     não docente
                                                               para o trabalho de consciencialização de regras e normas de
   Fazer cumprir as normas de funcionamento                   funcionamento;
                                                                                                                                             -       Corpo
    estabelecidas no Regulamento Interno;
                                                               - Dinamização de Assembleias de Turma a realizar periodicamente       discente
                                                               com o objectivo de debater as questões da indisciplina em contexto
   Melhorar o ambiente de trabalho na sala de aula;           de sala de aula e restante espaço escolar;
                                                                                                                                      -     Serviços       de
                                                               - Definição clara das normas e regras de convivência bem como na      Psicologia e Orientação
   Diminuir os factores de indisciplina fora da sala de       definição de mecanismos de actuação. Estas devem ser resumidas
    aula;                                                      numa folha fornecida aos alunos, funcionários e docentes e afixada
                                                               em vários locais. Estas normas devem abranger vários pontos,
                                                               desde as entradas e saídas da escola e da sala de aula, ao
                                                                                                                                             -   Gabinete
                                                               comportamento em intervalos, corredores, sanitários e refeitório;
                                                                                                                                     do aluno
                                                               - Criação do GID – Gabinete de intervenção disciplinar:
                                                               resolução de problemas disciplinares em sala de aula (no caso do
                                                               aluno estar a causar distúrbios na sala de aula será enviado a este
                                                               gabinete onde encontrará um docente que intervém na situação           -    Observatório   da
                                                               ficando o aluno neste gabinete até ao final da aula desenvolvendo     disciplina
                                                               uma actividade inerente à mesma);




                                                                        Quadriénio 2009/2013
                                                                                                                                                                - 34 -
Agrupamento de Escolas de Alcácer do Sal




                                                                                                              Problemática: (In) Disciplina


                 Objectivos                                           Formas de Operacionalização                                  Recursos
                                                        - Criação de uma equipa interna - Observatório da Disciplina –
                                                        para análise e acompanhamento das ocorrências de carácter
                                                        disciplinar e planeamento das acções a desenvolver;                   - CAFAP
                                                        - Criação de Programas de tutoria por forma a haver um
                                                        acompanhamento dos alunos com maiores problemas de
                                                        indisciplina;
                                                        - Envolvimento da equipa do Gabinete do Aluno na orientação e
                                                        acompanhamento de casos de indisciplina;

                                                        - Dinamização de actividades organizadas durante os tempos de
                                                        intervalo alargado, como forma de canalizar a energia que os alunos
   Responsabilizar toda a Comunidade Educativa pelo    precisam de despender e de promover um divertimento e um inter-
    desenvolvimento de regras de conduta correctas      relacionamento saudável entre eles (ex: jogos tradicionais);
    por parte dos alunos;
                                                        - Disponibilização atempada de informação relevante para os
                                                        Encarregados de Educação (por exemplo: objectivos e actividades
                                                        da escola ou problemas disciplinares dos alunos) através de vários
   Promover a participação efectiva dos Encarregados   mecanismos de comunicação.
    de Educação na vida escolar.
                                                        - Promoção de uma articulação cooperada entre a escola e as
                                                        entidades de Segurança – Escola Segura, na promoção de iniciativas
                                                        e no desenvolvimento de estratégias de acompanhamento aos
                                                        alunos;

                                                        - Promoção de debates/encontros, para a Comunidade Educativa,
                                                        com técnicos especializados, sobre a temática da (in) disciplina.




                                                                 Quadriénio 2009/2013
                                                                                                                                              - 35 -
Agrupamento de Escolas de Alcácer do Sal




                                                                                  Problemática: Envolvimento da Comunidade Educativa


                      Objectivos                                           Formas de Operacionalização                                   Recursos

                                                             Destinatários:

                                                             Alunos
                                                                                                                                    - Alunos
   Potenciar os níveis de participação dos alunos nas
    actividades promovidas pelo Agrupamento através da       - Realização regular de mostras culturais, artísticas e desportivas;   - Famílias
    implementação de uma nova cultura de “Escola”;
                                                                                                                                    - Professor Titular de
   Promover actividades curriculares e extra-curriculares   - Dinamização de clubes temáticos, ateliers e projectos em horários    Turma/ Director de
    significativas, socializadoras e integradoras dos        que permitam aumentar os índices de frequência dos alunos;             Turma
    interesses e saberes dos alunos;

                                                             - Promoção de debates regulares com todos os Delegados e Sub-
   Envolver os alunos na definição de algumas regras e      delegados de Turma para a sensibilização dos alunos no que             - Pessoal Docente e
    normas de conduta e convivência;                         respeita o cumprimento de normas e regras de convivência;              Não Docente

                                                             - Criação de novas ofertas educativas.

   Dinamizar acções conducentes ao desenvolvimento do                                                                              - Outros técnicos
    empreendedorismo através da valorização dos seus
    saberes e competências.




                                                                      Quadriénio 2009/2013
                                                                                                                                                             - 36 -
Agrupamento de Escolas de Alcácer do Sal




                                                                                  Problemática: Envolvimento da Comunidade Educativa


                     Objectivos                                           Formas de Operacionalização                               Recursos

                                                            Destinatários:

                                                            Pais e Encarregados                                                - Famílias

   Divulgar junto dos pais e Encarregados de Educação as
    grandes    linhas orientadoras     do Agrupamento       - Realização de uma sessão de abertura do ano lectivo dirigida a   -   Alunos,    Pessoal
    constantes nos Regulamentos Internos, Projecto          toda a comunidade escolar e educativa;                             Docente e Não Docente
    Educativo de Agrupamento e Projecto Curricular de
    Agrupamento;                                                                                                               - Gabinete de Imprensa
                                                                                                                               da Autarquia
                                                            - Implementação de um conjunto de medida para a melhoria dos
   Melhorar os níveis de participação dos pais e           processos de divulgação das iniciativas levadas a cabo no          -     Órgãos            de
    Encarregados de Educação nas actividades promovidas     Agrupamento através da criação de uma equipa de trabalho           comunicação locais
    pelo Agrupamento;                                       responsável para o efeito;

                                                                                                                               - Associações de Pais
                                                            - Dinamização de exposições temáticas para a divulgação dos
                                                            trabalhos realizados pelos alunos;
   Aumentar o número de presenças nas reuniões de pais                                                                        - Directores de Turma,
    e Encarregados de Educação promovidas pelos             - Realização de reuniões regulares em horários ajustados que       SPO
    professores Titulares de Turma/ Directores de Turma;    permitam a participação do maior número possível de pais e
                                                            Encarregados de Educação;




                                                                     Quadriénio 2009/2013
                                                                                                                                                            - 37 -
Agrupamento de Escolas de Alcácer do Sal




                                                                                  Problemática: Envolvimento da Comunidade Educativa


                      Objectivos                                            Formas de Operacionalização                                 Recursos

   Melhorar os níveis de participação dos pais e EE’ s nas   - Promoção de um conjunto de pelo menos 3 acções por ano lectivo     - Famílias
    Associações de Pais, órgãos de gestão e administração     conducentes à sensibilização dos pais e Encarregados de Educação
    e estruturas educativas envolvendo-os nas tomadas de      para a necessidade da produção de comportamentos positivos,
    decisão;                                                  numa perspectiva assertiva e interventiva;                           -   Alunos,    Pessoal
                                                                                                                                   Docente e Não Docente
                                                                     (Educação Ambiental, Prevenção do tabagismo, alcoolismo e
                                                              Toxicodependência, Educação sexual e Sida, Segurança e violência,
                                                                                                                                   - Gabinete de Imprensa
                                                              Alimentação e saúde, Civilidade e boas maneiras, Prevenção           da Autarquia
                                                              rodoviária e utilização de transportes públicos, Cuidados a ter na
                                                                                                                                   -     Órgãos            de
   Consciencializar os pais e Encarregados de Educação       organização da actividade extra-curricular do educando).             comunicação locais
    para a necessidade de cumprir e fazer cumprir os
    princípios enunciados no Estatuto do Aluno e
    Regulamento Interno do Agrupamento;
                                                              - Utilização de mecanismos mais céleres de comunicação de forma a
                                                                                                                                   - Associações de Pais
                                                              tornar os processos comunicacionais mais céleres e eficazes
                                                              (Agenda do Aluno, Correio Electrónico, SMS, entre outros);
   Envolver os pais e Encarregados de Educação na
    orientação e no aconselhamento para a oferta
    educativa de nível secundário;
                                                              - Formalização do processo de orientação e aconselhamento dos
                                                              alunos através da elaboração de um cronograma anual das acções a
                                                              concretizar;




                                                                       Quadriénio 2009/2013
                                                                                                                                                                - 38 -
Agrupamento de Escolas de Alcácer do Sal




                                                                                Problemática: Envolvimento da Comunidade Educativa


                     Objectivos                                           Formas de Operacionalização                                  Recursos

                                                            Destinatários:

                                                            Pessoal Docente


   Contribuir para o nível de actualização científica e                                                                          Pessoal Docente
    pedagógica dos docentes;                                - Promoção de pelo menos 3 acções de formação interna, por ano
                                                            lectivo, para reflexão e partilha de experiências entre os docentes
                                                            do Agrupamento;                                                       Órgãos e Estruturas de
                                                                                                                                  Administração e Gestão
                                                            - Elaborar anualmente um plano de formação interna de acordo com
   Potencializar o trabalho de equipa e o espírito         as necessidades referidas pelos aos docentes do Agrupamento ou de
    cooperativo;                                            com as áreas prioritárias de intervenção;                             Conselho Executivo


                                                                                                                                  Outras Entidades
   Modernizar e simplificar alguns procedimentos           - Formatação de documentos;
    burocráticos, através da normalização de documentos e
    da utilização das TIC;
                                                            - Utilização ainda mais frequente dos novos recursos tecnológicos;




                                                                     Quadriénio 2009/2013
                                                                                                                                                           - 39 -
Agrupamento de Escolas de Alcácer do Sal




                                                                               Problemática: Envolvimento da Comunidade Educativa


                       Objectivos                                        Formas de Operacionalização                                  Recursos

                                                           Destinatários:


                                                           Pessoal Não Docente

   Melhorar os níveis de participação do pessoal não
    docente    nas    actividades    promovidas   pelo     - Envolvimento do pessoal não docente no planeamento,
    Agrupamento;                                           concretização e avaliação de algumas das actividades levadas a        - Pessoal Não Docente
                                                           cabo;
                                                                                                                                 - Pessoa Docente
   Melhorar os níveis de participação do Pessoal Não
    Docente nos órgãos de gestão e administração e         - Criação de equipas de trabalho;                                     - Órgãos e Estruturas
    estruturas educativas envolvendo-os nas tomadas de                                                                           de Administração e
    decisão;                                               - Optimização da distribuição de funções;                             Gestão

                                                                                                                                 - Conselho Executivo
   Organizar a formação inicial, contínua e específica;   - Actualização dos dados referentes à caracterização do pessoal não
                                                           docente relativamente à sua formação académica e profissional;        - Outras Entidades

                                                           - Elaborar anualmente um plano de formação interno dirigido ao
                                                           pessoal não docente do Agrupamento de acordo com as
                                                           necessidades detectadas;




                                                                    Quadriénio 2009/2013
                                                                                                                                                         - 40 -
Agrupamento de Escolas de Alcácer do Sal




                                                                                 Problemática: Envolvimento da Comunidade Educativa


                      Objectivos                                           Formas de Operacionalização                                Recursos

                                                             Destinatários:

                                                             Comunidade em Geral
                                                                                                                                 - Escolas Profissionais
   Responsabilizar toda a comunidade educativa pelo         - Calendarização anual de um conjunto de reuniões de trabalho com   do Distrito
    percurso escolar dos alunos através do estabelecimento   as entidades parceiras do Agrupamento;
    de protocolos e parcerias;                                                                                                   - Autarquias

                                                             - Estabelecimento de parcerias com diversas instituições locais,    -Associações
                                                             entidades e serviços públicos e privados mediante a cooperação      económicas,
                                                             interinstitucional;                                                 empresariais   e    de
                                                                                                                                 desenvolvimento local

                                                                                                                                 -Instituições
   Melhorar os níveis de participação nas iniciativas e     - Dinamização de actividades lúdicas e educativas para o            prestadoras de serviços
    projectos propostos pelas diferentes entidades locais    desenvolvimento do conhecimento e respeito pelo património local;
    de interesse para o Agrupamento;                                                                                             - Serviços Centrais e
                                                                                                                                 Regionais do Ministério
                                                                                                                                 da Educação

                                                                                                                                 - IPSS

                                                                                                                                 - IEFP




                                                                      Quadriénio 2009/2013
                                                                                                                                                           - 41 -
Agrupamento de Escolas de Alcácer do Sal




                                                                   Problemática: Saúde alimentar, física, ambiental e emocional


                 Objectivos                                           Formas de Operacionalização                                     Recursos

                                                        Destinatários: Alunos do Agrupamento
                                                                                                                                - Corpo Docente;
                                                        - Concretização do projecto aglutinador” Estilos de Vida Saudável”,
                                                        através de actividades de promoção da saúde;                            - Alunos;
   Promover o gosto pela prática regular de
    actividades físicas e assegurar a promoção da sua   - Aplicação do Regulamento Interno como um documento dinâmico           - Pessoal não docente;
    importância;                                        e de cumprimento regulador de comportamentos;
                                                                                                                                -Programa
                                                        - Organização de acções e actividades sobre temáticas diversas tais     Fitnessgram;
                                                        como a sexualidade, a alimentação e distúrbios alimentares, o
   Proporcionar  aos   alunos   condições     para     consumo de substâncias lícitas e ilícitas, o desporto e actividade      -Técnicos do serviço de
    desenvolverem   comportamentos    e    atitudes     física, entre outras, nos projectos da disciplina Área de Projecto e    saúde;
    saudáveis;                                          em debates a realizar;
                                                                                                                                - Técnicos de nutrição;
                                                        - Diagnóstico precoce de carências alimentares nos alunos (através
                                                        do professor titular de turma/director de turma) e agir no sentido de   -     Técnicos       da
   Aumentar o número de alunos que se situam           as colmatar;                                                            Autarquia;
    dentro do índice de massa corporal na zona
    saudável.                                           - Aplicação junto de todos os alunos, do programa Fitnessgram;          - Serviços de Psicologia
                                                                                                                                e Orientação;

                                                        - Dinamização do gabinete do aluno criando um grupo de trabalho         - Núcleo de Projectos;
                                                        estratégico para a gestão de conflitos e promoção de afectos, e
                                                        ainda, desenvolver actividades de promoção da saúde, através dos        - Família;
                                                        sub-projectos: Enfermeira na Escola, Educação Alimentar e
                                                        Formação Interna;




                                                                 Quadriénio 2009/2013
                                                                                                                                                           - 42 -
Agrupamento de Escolas de Alcácer do Sal




                        Problemática: Saúde alimentar, física, ambiental e emocional



Objectivos                 Formas de Operacionalização                                   Recursos


             - Promoção da distinção do mérito escolar e desportivo, tentando
             parcerias que sustentem a atribuição de prémios;                       - Empresas;

             - Reorganização dos espaços dedicados aos alunos, de forma a           - Grupos e Associações;
             torná-los mais agradáveis e dinâmicos;
                                                                                    - Clubes; Instalações
             - Melhoramento dos equipamentos educativos e das condições dos         Desportivas;
             espaços interiores, em articulação com a autarquia;
                                                                                    - Plataforma Moodle;
             - Implementação (ou continuação) de projectos/programas
             nacionais, regionais ou locais de real interesse, para o Agrupamento   -               Serviços
             de Escolas de Alcácer do Sal;                                          Administrativos;

             - Estabelecimento de protocolos de cooperação e intervenção            -     Viaturas     para
             responsável entre a escola e a família dos alunos com necessidades     transporte           de
             de acompanhamento e controlo alimentar e de saúde física;              materiais;

             - Organização de acções para a comunidade educativa com técnicos       -     Viaturas     para
             internos e exteriores à escola;                                        transporte de alunos;
             - Estabelecimento de parcerias ou protocolos com serviços ou
             associações no âmbito da saúde, do planeamento familiar, da            -            Diversos
             alimentação, entre outros.                                             equipamentos




                      Quadriénio 2009/2013
                                                                                                               - 43 -
Agrupamento de Escolas de Alcácer do Sal


7.1. Plano e estrutura de acção
7.1.1. Projectos


       A escola, hoje, não é a detentora exclusiva do saber, não é por si só a garantia do
futuro, mas é garantidamente o seu núcleo forte, o que implica assumir um papel de
referência inalienável, criticável, mas selectivo.

A resposta educativa aos problemas enunciados deve ser encontrada de forma endógena,
por via dos projectos de iniciativa do Agrupamento e exógena, através dos Programas
de âmbito Nacional.

Assim, estão definidas como prioridades oriundas do Ministério da Educação: o Plano
da Matemática II, o Plano Nacional de Leitura, o Plano Tecnológico e os Planos
Nacionais de Formação do Ensino da Matemática, Ensino Experimental das Ciências e
Ensino do Português.

É portanto opção deste Agrupamento assumir e transformar a Área Curricular não
Disciplinar de Área de Projecto num projecto aglutinador, com um papel primordial nas
aprendizagens de um saber em construção e que permita um saber criativo, um saber
fazer, não descorando as orientações emanadas pelo Ministério da Educação para esta
Área Curricular.

Esta opção, também ela estratégica, implica maior envolvimento, tal como capacidade
criativa e dinamismo por parte de todos os agentes de ensino, onde todos deveremos
estar à altura do desafio, sejamos nós Docentes, Alunos, Auxiliares de Acção Educativa,
Pessoal Administrativo, Pais, Encarregados de Educação ou mesmo estruturas de
controlo e aferição do Ministério da Educação.

Uma escola que opte por esta concepção de educação é naturalmente mais vulnerável,
criticável, discutível e polémica mas também reflexiva, consciente e adaptável ao
mundo actual.


7.1.2. Plano Anual de Actividades


       Cabendo ao Conselho Pedagógico do Agrupamento definir a aprendizagem dos
saberes transversais ou universais em consonância, complementaridade e por vezes, em
conflito pontual de exequibilidade, com os saberes curriculares e institucionais da escola

                                    Quadriénio 2009/2013
                                                                                    - 44 -
Agrupamento de Escolas de Alcácer do Sal


clássica, deve este órgão decidir em consciência quais as melhores opções, através da
elaboração e aprovação de instrumentos orientadores capazes de operacionalizar as
estratégias definidas para a resolução dos problemas, entre eles o Plano Anual de
Actividades.
O Plano Anual de Actividades é pois o instrumento estruturante e organizador do
conjunto de actividades que concorrem para a consecução dos objectivos, para a
viabilização das estratégias, e por consequência para o debelar dos problemas
diagnosticados.


7.1.3. Parcerias

       A escola tem hoje meios técnicos e recursos humanos que devem ser
potencializados numa perspectiva de afirmação, que lhe permitam criar uma imagem e
uma prática potenciadora de parcerias em pé de igualdade com outras estruturas,
instituições e empresas.

É neste sentido que faz parte integrante deste Projecto Educativo a opção do
Agrupamento de aprofundar o conceito de autonomia, conforme a legislação em vigor,
não se esgotando no entanto, nesta negociação, esta opção.

É claramente estratégico promover parcerias, construções conjuntas, protocolos de
funcionamento, ou outras formas de cooperação com instituições, estruturas e empresas
locais de forma a poder responder melhor às necessidades da sociedade de que faz parte,
mas também como uma forma de captar outros recursos que permitam fazer mais para
além das respostas a que está obrigada pelas orientações do Ministério da Educação e
com recursos que este lhe fornece para as concretizar.

É nesta área que o Agrupamento pode fomentar a sua própria identidade, a sua diferença
e responder aos novos desafios que lhe são postos.



7.1.4. Gestão Curricular e Oferta Educativa

       Não pode nem deve a escola deixar de ter como âncora a sua função mais
clássica – a aprendizagem de saberes, através da sua organização curricular, baseada em
disciplinas, áreas curriculares disciplinares e não disciplinares e departamentos
curriculares.



                                    Quadriénio 2009/2013
                                                                                 - 45 -
Agrupamento de Escolas de Alcácer do Sal


Quer isto dizer que, se é verdade que os saberes se apreendem hoje de uma forma muito
diversificada e transversal e que novos valores e conceitos se tornam fundamentais na
sociedade actual como cidadania, educação sexual, educação ambiental ou emprego e
formação profissional, não é menos verdade que os saberes organizados em torno da sua
estruturação curricular têm um papel cada vez mais importante.

É neste cenário que a escola tem que encontrar os seus equilíbrios, não abdicando do
ensino programático, mas não inviabilizando as alternativas de aprendizagem realizadas
por outras vias. Nomeadamente as actividades de enriquecimento curricular, actividades
de apoio à família, actividade extra-curriculares e projectos.

Sendo uma escola que pretende ter espaço para todos, e partindo do conceito de
escolaridade obrigatória, impõe-se a vivência de uma filosofia de igualdade de
oportunidades. Sabendo ainda que as condições, apetências, motivações e capacidades
são tão diferenciadas, que torna cada aluno uma individualidade, é necessário que a
escola encontre soluções, também elas, diferenciadas em termos curriculares. Num
contexto mais amplo, há ainda a possibilidade da criação de protocolos conjuntos com
entidades   e   instituições   numa    perspectiva     de   criar    em   paralelo   ou     em
complementaridade, a formação profissional virada para as necessidades específicas, e
que permitam reais saídas profissionais para os alunos.

Não pode nem deve inferir-se desta concepção um conceito de facilitismo. O futuro
perspectiva o aumento dos níveis de exigência diferenciada, conforme as capacidades de
cada um e onde as soluções possíveis sejam aplicadas criteriosamente em função da
análise alargada, concreta e objectiva de cada caso.

É primordial que a Escola de hoje e de amanhã promova várias ofertas educativas que
proporcionam o saber e que visam desenvolver capacidades nos alunos através de
diferentes metodologias. Neste contexto, é prioridade do Agrupamento ir de encontro às
expectativas dos alunos e encontrar e desenvolver várias vias para atingir os seus
propósitos; nesse âmbito, a oferta educativa passa pela implementação de: Cursos de
Educação e Formação (CEF) – via profissionalizante destinada a alunos fora da
escolaridade obrigatória que não concluíram o Ensino Básico; Programa Individual de
Educação e Formação (PIEF) – dirigido a alunos em idade escolar, mas em risco de
abandono ou sujeitos à exploração de trabalho infantil; Educação e Formação de



                                   Quadriénio 2009/2013
                                                                                          - 46 -
Agrupamento de Escolas de Alcácer do Sal


Adultos (EFA) – programa de educação ao longo da vida para jovens com mais de 18
anos e para adultos que queiram completar a sua formação escolar.

Deverá constituir ainda uma oferta educativa extra-curricular: as Actividades de
Prolongamento de Horário para a Educação Pré-escolar; as Actividades de
Enriquecimento Curricular para o 1º Ciclo; e Actividades de Complemento Curricular
para os 2º e 3º Ciclos.



7.1.5. Plano de Formação

       Um corpo docente e não docente, estável e profissional, com dedicação
exclusiva, que se identifique com o Projecto Educativo constituirão uma dimensão de
grande equilíbrio para o funcionamento da Escola.

Devem pois, reunir-se as condições de trabalho essenciais para fomentar o trabalho de
equipa, a troca de saberes, a tolerância e a inter-ajuda, no sentido da criação de um
ambiente de trabalho onde as relações interpessoais sejam valorizadas. O espírito de
diálogo e o incentivo ao envolvimento activo e crítico terão implicações vantajosas nos
processos de planeamento, execução e avaliação de todo o processo educativo.

Os professores, enquanto modelos de identificação e de referência para os seus alunos,
deverão desenvolver uma prática pedagógica coerente, estável e segura, não só para os
alunos mas também para os pais e encarregados de educação.

Visa este Agrupamento criar condições que permitam apoiar compensatoriamente
carências individualizadas e detectar e estimular aptidões específicas, pondo em prática
um Programa de Formação Interna e estimulando a participação formativa do corpo
docente e não docente em acções de formação externa. Neste sentido, colocam-se como
áreas prioritárias as temáticas das “Relações Inter-pessoais” da (in)Disciplina, da
“Educação para a Saúde” e da “Formação Profissional” do pessoal não docente.

No âmbito da política Educativa do Ministério de Educação, no que concerne à
Formação Externa, dar-se-á cumprimento aos Planos de Formação.




                                   Quadriénio 2009/2013
                                                                                  - 47 -
Agrupamento de Escolas de Alcácer do Sal


 8. Avaliação

         O Projecto Educativo de Escola, como documento regulador de procedimentos
 deverá igualmente enunciar todos os mecanismos de aferição e de avaliação dos
 processos, dos intervenientes e dos destinatários, de modo a torná-lo dinâmico e
 ajustado à realidade e aos objectivos a que se propõe.

 A avaliação deverá fornecer os dados necessários para intervir no sentido de corrigir a
 coerência (relação entre o projecto e o problema), a eficácia (gestão e administração dos
 recursos e meios) e eficiência (relação entre a acção e os resultados).

 Neste propósito dever-se-á privilegiar dois sistemas avaliativos, a saber: (i) A Auto –
 Avaliação - de responsabilidade e iniciativa do Agrupamento; (ii) A Avaliação Externa
 – da responsabilidade e iniciativa do Ministério da Educação, por via das diversas
 estruturas instituídas. Entendam-se estes dois sistemas como complementares e
 concorrentes para a organização, gestão e monitorização procedimental dos vectores a
 avaliar; deste modo deverão ser correlacionados e analisados sem preconceitos e
 ajustados com o objectivo primordial de os aproximar e de os considerar, como tal,
 como referencial de condutas.


 8.1 Avaliação dos processos


Entenda-se como Processos todas as formas organizativas e todas as dinâmicas instituídas
pelos diversos órgãos, estruturas, departamentos, grupos disciplinares e demais figuras de
gestão, de administração e educativas que venham a ser criadas no Agrupamento.

Objectivos: Avaliar o desempenho dos diversos órgãos e estruturas de orientação
educativa, quanto às suas práticas desenvolvidas no âmbito dos Regimentos e Planos de
Actividades, do Regulamento Interno do Agrupamento e do Plano Anual de Actividades, no
respeito total pelo cumprimento dos princípios e metas estabelecidas no Projecto Educativo
e pelas directrizes emanadas através da legislação em vigor.

Modalidades: Deverão constituir modalidades de avaliação dos processos a auto-avaliação
e a hetero-avaliação, segundo prescrição normativa.
Dimensões: Serão três as dimensões consideradas para a avaliação dos processos, a saber:
Concepção – A capacidade inovadora, criadora e oportuna de promover dinâmicas


                                    Quadriénio 2009/2013
                                                                                     - 48 -
Agrupamento de Escolas de Alcácer do Sal


coerentes com as necessidades e problemáticas diagnosticadas;

Implementação – A adequação das estratégias e das metodologias face aos objectivos e
metas que foram definidas. Esta dimensão integra ainda a envolvência de intervenientes,
destinatários e estruturas, serviços ou instituições parceiras; e, o impacto da sua
implementação.
Produções – Os produtos, documentos, ou outros, resultantes das dinâmicas criadas; e, as
articulações e dinâmicas que provocaram no (s) contexto (s) envolvente (s).

Procedimentos: O processo de avaliação será realizado de acordo com as normas e
recomendações expressas em documentos de Avaliação Interna e Externa e definidas nos
normativos em vigor e nos regimentos internos das estruturas educativas.

Instrumentos – Constituirão instrumentos de avaliação os documentos organizativos, os
criados e aprovados nos órgãos competentes, os registos instituídos e todos os outros que
estejam indicados nos normativos.


 8.2. Avaliação dos intervenientes

 8.2.1. Avaliação do Pessoal Docente

Objectivos: Avaliar o desempenho das funções desenvolvidas por cada docente, tendo
como referências as metas definidas no projecto educativo, os princípios nele consagrados e
as directrizes emanadas da legislação em vigor.

Modalidades: Deverão constituir modalidades de avaliação dos docentes a auto-avaliação e
a hetero-avaliação levada a cabo por diversos avaliadores, segundo prescrição normativa.

Dimensões: Serão duas as dimensões consideradas para a avaliação dos docentes, a saber:
Pessoal – A capacidade avaliativa e operativa de auto-promover um processo formativo e
reflexivo das suas práticas, condutas e procedimentos;
Profissional – A adequação das estratégias e das metodologias face aos objectivos e metas
que definiu e os resultados que obteve. Esta dimensão integra a sua valorização
profissional, as suas aptidões didáctico-pedagógicas para o exercício e os seus contributos,
quer para a partilha de saberes, quer ainda para o seu envolvimento na dinâmica do
Agrupamento.


                                    Quadriénio 2009/2013
                                                                                    - 49 -
Agrupamento de Escolas de Alcácer do Sal


Procedimentos: O processo de avaliação dos docentes será realizado de acordo com as
normas e nas datas definidas nos normativos em vigor e nos regimentos internos das
estruturas educativas.

Instrumentos – Constituirão instrumentos de avaliação os documentos organizativos e os
registos da prática pedagógica, os relatórios críticos e todos os outros que estejam indicados
nos normativos.



 8.2.2. Avaliação do Pessoal Não Docente


Objectivo: Avaliar o desempenho das funções e tarefas que lhe estão distribuídas, de
acordo com a legislação em vigor, e tendo como base o plano da avaliação definido por
cada funcionário.
Anualmente, serão definidos objectivos específicos para cada uma das categorias de
funcionários, de acordo com a especificidade das funções, e no intuito de os ajustar às
necessidades e de melhorar as respostas.


Modalidades: Deverão constituir modalidades de avaliação do pessoal não docente a auto-
avaliação e a hetero-avaliação levada a cabo por diversos avaliadores, segundo prescrição
normativa.

Dimensões: Serão duas as dimensões consideradas para a avaliação do pessoal não docente,
a saber:
Dimensão Pessoal – Realizada através da auto-avaliação num processo reflexivo, sobre a
sua conduta e procedimentos;
Dimensão Profissional – É avaliado o cumprimento das tarefas que lhe estão atribuídas e o
seu contributo face aos objectivos e metas definidas na Projecto Educativo.
Esta dimensão integra ainda, a sua valorização profissional e os seus contributos para a
partilha de saberes e para o bom funcionamento dos estabelecimentos de educação e ensino.
Parâmetros: Serão dois os parâmetros considerados, as Competências e os Resultados.

Procedimentos: Serão aplicados, todos os procedimentos determinados nos normativos em
vigor, tendo em conta a especificidade dos contextos em que cada funcionário exerce as
suas funções.


                                     Quadriénio 2009/2013
                                                                                      - 50 -
Agrupamento de Escolas de Alcácer do Sal


Instrumentos: Constituirão instrumentos de avaliação os aprovados nas instâncias oficiais
e os instrumentos internos construídos e aceites pelos órgãos competentes, para apoio ao
registo das observações realizadas ao longo do ano.




 8.3. Avaliação dos Destinatários – Alunos

Objectivo: Regular as aprendizagens e certificar as competências, conduzindo de forma
consciente, o processo de ensino aprendizagem.

Procedimentos: A condução deste processo realizar-se-á de acordo com os normativos em
vigor, harmonizados com os critérios e ponderações definidas e aprovadas nas estruturas
internas competentes.

Momentos: A avaliação no Ensino Básico é contínua, ocorrendo ao longo de todo o
processo de ensino/aprendizagem e contribuindo para ele, todos os indicadores definidos no
início do processo.

Modalidades: O processo de avaliação dos alunos contempla momentos de diagnóstico –
Avaliação Diagnóstico, de construção dos saberes - Avaliação Formativa e momentos de
aferição de conhecimentos – Avaliação Sumativa (Testes e Exames) - Avaliação Externa –
(Testes Intermédios de Matemática, Exames nacionais de Língua Portuguesa e Matemática)
e Avaliação Aferida.

Instrumentos: O registo dos diferentes indicadores de avaliação serão inscritos em
instrumentos próprios (alguns dos quais, comuns para todos os alunos do ensino básico), no
propósito de tornar este processo, tanto quanto possível, objectivo, sequencial, claro e
funcional.

Intervenientes: Integram este processo: os docentes que interagem com o aluno; o aluno
no processo de Auto-avaliação; os colegas no processo de Hetero-avaliação; e os técnicos
especializados.




                                    Quadriénio 2009/2013
                                                                                  - 51 -
Agrupamento de Escolas de Alcácer do Sal




“Os   escaladores     tal     co mo   os   professores     e   os   estudant es   estão
constant ement e a receber ajudas para at ingir em os seus objectivos; t al
co mo a corda d e segura nça liga os vá rios escala dores, os laços de
aceita ção e co mp reensão unem os pro fesso res aos s eus alunos. O
excitant e,   o   divertido    é   que     a   aventura   nu nca    pára;   muda ndo,
insisti ndo, d esafi and o à medida que cada passo é dado, tal co mo
aco ntece na sala de aula. Cada etapa da escalad a é uma mini a ventura
e u m d esafio, requ erendo difer ent es t écnica s, diferent es co mp etênci as
e int erajudas”

                                                                            Fields




                                   Quadriénio 2009/2013
                                                                                  - 52 -

Projecto educativo 2009--_2013[1]

  • 1.
    Agrupamento de Escolasde Alcácer do Sal “Uma Escola para a Cidadania” 2009/2013
  • 2.
    Agrupamento de Escolasde Alcácer do Sal “A principal meta da educação é criar homens que sejam capazes de fazer coisas novas, não simplesmente repetir o que as outras gerações já fizeram, Homens que sejam criadores, inventores, descobridores. A segunda meta da educação é formar mentes que estejam em condições de criticar, verificar e não aceitar tudo o que a elas se propõe.” Jean Piaget Quadriénio 2009/2013 -2-
  • 3.
    Agrupamento de Escolasde Alcácer do Sal Índice Introdução................................................................................................................ 4 1. Princípios orientadores do Projecto Educativo.................................................... 6 1.1. Objectivos/ Finalidades......................................................................... 7 2. Modelo Organizativo do Agrupamento de Escolas de Alcácer do Sal.................................................................................... 8 3. Modelo de Administração e Gestão.................................................................... 9 3.1. Conselho Geral..................................................................................... 9 3.2. Direcção Executiva.............................................................................. 9 3.3. Conselho Pedagógico.......................................................................... 10 3.4. Conselho Administrativo...................................................................... 10 3.5. Organograma........................................................................................ 11 4. Agrupamento de Escolas, Contexto e Caracterização.......................................... 12 4.1. Caracterização....................................................................................... 12 4.1.1. Alunos..................................................................................... 15 4.1.2. Agregado familiar dos alunos................................................. 20 4.1.3. Pessoal docente...................................................................... 22 4.1.4. Pessoal não docente................................................................ 22 5. Constituição de Turmas………………………………………………………… 23 5.1 Critérios para a Constituição de Turmas na Educação Pré- escolar 5.2 Critérios para a Constituição de Turmas no 1.º Ciclo do Ensino Básico 5.3 Critérios para a Constituição de Turmas no 2.º e 3.º Ciclos 5.4 Critérios para a Constituição de Turmas que integram alunos com NEE 6. Problemática do Agrupamento............................................................................. 26 7. Resolução............................................................................................................ 28 7.1. Plano e Estrutura de Acção................................................................... 44 7.1.1. Projectos................................................................................. 44 7.1.2. Plano Anual de Actividades................................................... 44 7.1.3. Parcerias................................................................................. 45 7.1.4. Gestão Curricular e Ofertas Educativas................................. 45 7.1.5. Plano de Formação................................................................. 47 8. Avaliação............................................................................................................. 48 8.1. Avaliação do Processos......................................................................... 48 8.2. Avaliação dos Intervenientes................................................................ 49 8.2.1. Avaliação do Pessoal Docente............................................... 49 8.2.2. Avaliação do Pessoal não Docente........................................ 50 8.3. Avaliação dos Destinatários.................................................................. 51 Quadriénio 2009/2013 -3-
  • 4.
    Agrupamento de Escolasde Alcácer do Sal Introdução O Projecto Educativo é um dos instrumentos de gestão e administração das escolas não superiores estabelecido pela legislação em vigor. Trata-se de um documento que visa consagrar a orientação educativa da Escola, elaborado e aprovado pelos órgãos de gestão e administração para um horizonte temporal de quatro anos, no qual se explicitam os princípios, os valores, as metas e as estratégias para que a instituição em causa cumpra a sua função. A Lei de Bases do Sistema Educativo, orientada pelos princípios consagrados na Constituição da República Portuguesa, estipula que a acção educativa deverá promover o desenvolvimento da personalidade do aluno; a aquisição de hábitos intelectuais e técnicas de trabalho; o conhecimento científico, técnico, humanista, histórico e estético; a habilitação para o exercício de actividades profissionais; a formação para o respeito pela pluralidade linguística e cultural de todos os povos; a preparação para participar activamente na vida social e cultural da comunidade; a formação para a paz, a cooperação e a solidariedade entre os povos e, finalmente, respeitar os direitos e liberdades fundamentais no exercício da tolerância e no respeito pelos princípios democráticos. A Escola hoje em dia é concebida como uma instância educativa que complementa a acção educativa da família, contribuindo para o pleno desenvolvimento da personalidade, promovendo a formação integral de todos os cidadãos. É nesta perspectiva que o Projecto Educativo do Agrupamento de Escolas de Alcácer do Sal se assume como um instrumento que projecta a acção educativa no sentido de favorecer o desenvolvimento e enriquecimento das dimensões bio-psíquicas, sociais, culturais e éticas dos alunos. Deverá ainda capacitá-los para a leitura e interpretação da realidade, com atitudes críticas e criativas e formá-los para que, com a sua acção pessoal e solidária, sejam capazes de colaborar na transformação da sociedade e na construção de um mundo mais humano. Naturalmente que se torna necessário quebrar com rotinas e hábitos instalados e, perspectivar o futuro na base de conhecimentos adquiridos, deixando, no entanto, Quadriénio 2009/2013 -4-
  • 5.
    Agrupamento de Escolasde Alcácer do Sal espaço e plasticidade suficiente para uma concretização e uma adaptação aos novos desafios que diariamente aparecem. Este Projecto Educativo pretende ser um documento orientador, vivido e vivenciado, que identifique as grandes linhas orientadoras e que defina o caminho consubstanciado no Plano Anual de Actividades, no Plano Curricular de Agrupamento, no Regulamento Interno e expressas na proposta de candidatura do director, em 23 de Abril de 2009. Quadriénio 2009/2013 -5-
  • 6.
    Agrupamento de Escolasde Alcácer do Sal 1. Princípios orientadores do Projecto Educativo A Escola, hoje, assume-se como um espaço privilegiado de Educação para a cidadania, desenvolvendo a sua prática no sentido da formação integral do ser humano, através do pleno desenvolvimento da personalidade, da formação do carácter, da construção reflexiva dos valores espirituais, estéticos, morais e humanos. É ainda sua função assegurar que esta formação inter-relacione saberes, valorize de igual forma o saber fazer e o saber ser, e onde a teoria e a prática se complementem na promoção do sucesso educativo de cada indivíduo. Devem orientar este projecto os seguintes aspectos: - O enquadramento legal para que este projecto esteja em consonância com as políticas educativas actuais numa concepção ecológica e sistémica de educação; - A procura de estratégias diferenciadas de ensino de modo a favorecer as aprendizagens e a aquisição de competências; - A promoção e desenvolvimento de processos de interacção e negociação onde serão definidas metas, conteúdos e estratégias; - A criação de climas relacionais que permitam veicular a comunicação e informação promovendo o debate de ideias; - A promoção da participação, da mobilização e articulação entre os diferentes intervenientes; - A coerência e articulação constante entre a educação Pré-Escolar e os 1º, 2º e 3º Ciclos do Ensino Básico; - A gestão reflectida e reflexiva dos saberes, das culturas e das experiências de forma a serem uma mais valia em todo o processo pedagógico; - A avaliação de forma sistemática para que se constitua activamente como um instrumento de trabalho. Quadriénio 2009/2013 -6-
  • 7.
    Agrupamento de Escolasde Alcácer do Sal 1.1. Objectivos/Finalidades No sentido de orientar a operacionalização dos princípios orientadores do Projecto Educativo, definiram-se os seguintes objectivos: - Proporcionar oportunidades de formação diversificadas, com vista à formação global dos jovens, complementando aprendizagens curriculares; - Proporcionar os meios para que todas as crianças/jovens tenham um desenvolvimento global e um crescimento harmonioso num espaço de liberdade; - Adoptar medidas de reforço educativo para todos os alunos que delas necessitem; - Responsabilizar toda a Escola, individual e colectivamente, pelo respeito de normas e regulamentos democraticamente definidos, garantindo o seu cumprimento; - Desenvolver e promover a relação escola/meio através da dinamização de projectos que envolvam a participação dos vários intervenientes no processo educativo; - Disponibilizar recursos pedagógicos visando a minoração de desigualdades de origem social; - Privilegiar o diálogo e a participação de todos os membros da comunidade educativa, mantendo conjuntamente um clima de responsabilidade que motive para o trabalho; - Promover uma liderança de proximidade motivando o pessoal docente e não docente; - Promover a circulação de informação dentro da Escola e desta para o exterior; - Fomentar a qualidade de vida na Escola através do incremento das relações inter- pessoais e da dinamização do trabalho em equipa; - Promover valores de cidadania numa perspectiva da formação integral dos alunos; - Rentabilizar espaços físicos e equipamentos (biblioteca, laboratórios e salas de informática), melhorando-os e mantendo-os actualizados; - Promover o gosto pela prática regular de actividades físicas; - Promover hábitos de leitura; - Promover hábitos de saúde e estilos de vida saudável; - Promover a formação contínua do pessoal docente e não docente; - Promover o gosto pela Matemática. Quadriénio 2009/2013 -7-
  • 8.
    Agrupamento de Escolasde Alcácer do Sal 2. Modelo organizativo do Agrupamento de Escolas de Alcácer do Sal Fazer parte de uma comunidade educativa implica colaboração harmoniosa para que realizemos em comum as acções educativas para as quais nos propusemos. Com a participação efectiva de todos, pretendemos que haja um enriquecimento do trabalho de cada um, através do reconhecimento das diferenças, da disponibilização das competências e das mestrias de todos. Pretende-se ainda que as mais-valias que advêm do trabalho realizado em grupo, a assunção das responsabilidades e a participação activa nos diferentes órgãos, aceitando uma posição de aprendizagem e crescimento permanente, possam contribuir para que o processo educativo seja construído de forma responsabilizada e coerente. O modelo organizativo do Agrupamento de Escolas de Alcácer do Sal definido a partir dos normativos em vigor e em função do estabelecido no Projecto Educativo, Projecto Curricular, Regulamento Interno do mesmo e na proposta de candidatura do director, coloca nos seus órgãos e estruturas pedagógicas: Conselho Pedagógico, Departamentos Curriculares, Conselhos de Docentes, Coordenação de Ano e Ciclo e Coordenação de Projectos, a responsabilidade pela definição, continuidade e avaliação dos princípios, dos critérios e das práticas a seguir na acção educativa nas Escolas e Jardins-de-infância que o compõem. Cada uma das Estruturas de Orientação Educativa acima referidas define os modos de funcionamento, as competências da estrutura e do seu coordenador através de Regimentos Internos, os quais respeitam uma matriz comum, no propósito de uniformizar procedimentos regimentais no interior do Agrupamento. Quadriénio 2009/2013 -8-
  • 9.
    Agrupamento de Escolasde Alcácer do Sal 3. Modelo de Administração e Gestão De acordo com os princípios de autonomia e gestão escolar, a Escola como centro das políticas educativas de uma comunidade tem que se organizar de forma a constituir-se como uma mais-valia para a resolução dos problemas, dotando os indivíduos de competências que lhes permitam enfrentar os desafios do dia a dia. O modelo de Administração e Gestão deste Agrupamento foi organizado em conformidade com os normativos em vigor. São órgãos de Administração e Gestão do Agrupamento os seguintes: 3.1. Conselho Geral, órgão de participação e representação da comunidade educativa, na qual, se afigura como relevante a representação na área da saúde e do emprego e formação, por serem vectores com relevo no Projecto Educativo do Agrupamento; Composição do Conselho Geral - Director do Agrupamento; - Presidente do Conselho Geral; - Representantes do Pessoal Docente (oito); - Representantes do Pessoal Não Docente (dois); - Representantes do Município (três); - Representantes dos Pais e Encarregados de Educação (seis); - Representantes das Actividades de Carácter Cultural, Artístico, Científico, Ambiental e Económico (dois membros cooptados). 3.2. Direcção Executiva, é o órgão de administração e gestão do Agrupamento nas áreas pedagógica, cultural, administrativa e financeira, assegurada por uma equipa executiva, constituída por um Director, um subdirector, dois adjuntos e uma assessoria técnico - pedagógica, criando desta forma condições que permitam a representatividade e a articulação entre os vários ciclos. Composição da Direcção Executiva - Director; - Subdirector (um) - Adjuntos (dois) - Assessoria Técnico – pedagógica (um) Quadriénio 2009/2013 -9-
  • 10.
    Agrupamento de Escolasde Alcácer do Sal 3.3. Conselho Pedagógico, órgão de coordenação e orientação educativa, privilegia a representatividade e diversidade disciplinar, o que lhe confere maior eficácia no desempenho das suas competências, facilitando a articulação curricular e o maior rigor científico às opções tomadas. Composição do Conselho Pedagógico: - Coordenador do Pré-Escolar; - Coordenador do 1º Ciclo; - Coordenador dos Directores de Turma (2º e 3º ciclos); - Coordenador do Departamento de Línguas; - Coordenador do Departamento de Ciências Sociais e Humanas; - Coordenador do Departamento de Matemática e Ciências Experimentais; - Coordenador do Departamento de Expressões; - Coordenador da Biblioteca / Centro de Recursos; - Coordenador dos Projectos Desenvolvimento na Escola; - Representante da Associação de Pais e Encarregados de Educação (dois); - Representante do Pessoal Não Docente; - Representante do Município; - Representante dos Serviços especializados de Apoio Educativo; - Director do Agrupamento. 3.4. Conselho Administrativo, delibera em matéria administrativa/financeira da escola assegurando as respostas às necessidades da forma equitativa, permitindo a execução de todos os projectos em desenvolvimento no Agrupamento que concorrem para obtenção das metas definidas no Projecto Educativo, dentro dos limites orçamentais previamente estabelecidos. Composição do Conselho administrativo - Director do Agrupamento, que preside - Subdirector ou adjunto - Chefe de Serviços de Administração Escolar, ou alguém que o substitua. As estruturas de orientação educativa, foram definidas tendo em conta as particularidades e especificidades da comunidade educativa, a dispersão geográfica dos estabelecimentos que fazem parte do Agrupamento e ainda de modo a permitir uma melhor articulação com a Direcção Executiva e com o Conselho Pedagógico. A estruturação de Administração e Gestão está de acordo com o organograma que se segue: Quadriénio 2009/2013 - 10 -
  • 11.
    Conselho Geral Direcção Conselho Conselho Executiva Pedagógico Administrativo Director/ Rep. dos Pais e EE Presidente ( Pré e 1.º Ciclo) Coordenador da Rep. dos Pais e EE Oferta Educativa/ ( 2.º e 3.º Ciclo) Projectos Representante do Representante do Pessoal Não Município Coordenadora da Departamentos Biblioteca/ Centro de Curriculares Recursos Departamento do Departamento do 1.º Departamento de Departamento de Departamento de Departamento de Pré-Escolar Ciclo Línguas Ciências Sociais Matemática e Expressões e Humanas Ciências Coordenador do Pré- Coordenador do 1.º Coordenador do Coordenador do Coordenador do Coordenador do Escolar Ciclo Departamento Departamento Departamento Departamento Conselho de Conselho de Docentes Grupo de Língua Grupo de História Grupo de Docentes do Pré- do1.º Ciclo Portuguesa /HGP Matemática Grupo de Educação Escolar Física e Desporto Grupo dos 1.º e 2.º Grupo de Inglês Grupo de Geografia Grupo de Ciências anos Físico-Químicas Grupo de Educação Musical Grupo dos 3.º e 4.º Grupo de Francês Grupo de EMRC Grupo de Ciências anos Naturais Grupo de EVT Grupo de EV Grupo de TIC Grupo de Educação Especial Coordenador dos Directores de Turma Conselho de Directores de Turma dos 2.º e 3.º Ciclos
  • 12.
    Agrupamento de Escolasde Alcácer do Sal 4. Agrupamento de Escolas, Contexto e Caracterização 4.1 Caracterização O Agrupamento de Escolas de Alcácer do Sal localiza-se no concelho de Alcácer do Sal que faz parte do distrito de Setúbal, inclui-se na área da Direcção Regional de Educação do Alentejo, sedeada em Évora, na sub-região do Alentejo Litoral e integra todos os estabelecimentos de ensino básico do Concelho de Alcácer do Sal, exceptuando os estabelecimentos da freguesia do Torrão. Do Agrupamento de Escolas de Alcácer do Sal fazem parte: os Jardins-de-infância da rede pública; os Pólos de Educação Pré-Escolar Itinerante; as Escolas do 1º Ciclo com Jardins-de-infância; as Escolas de 1º Ciclo e a Escola de 2º e 3º Ciclos. Alcácer do Sal é o segundo concelho mais extenso do país (1479,94Km2) e divide-se em seis freguesias: Santa Maria do Castelo, Santiago, Santa Susana, Comporta, São Martinho e Torrão (ver Mapa 1). Tomando como referência os Censos 2001, dos seus 14 287 habitantes, 12,9% são jovens (com menos de 15 anos), 65,1% são adultos e 22% são idosos (mais de 65 anos). A densidade populacional concelhia é muito reduzida, aproximadamente de 10 habitantes/Km2, valor inferior ao do Alentejo (19 habitantes/Km2) e ao de Portugal (107 habitantes/Km2). Cerca de 60% dos habitantes residem na sede concelhia – Alcácer do Sal, a única cidade existente no concelho. Mapa 1 – Mapa do Concelho de Alcácer do Sal, por Freguesias Quadriénio 2009/2013 - 12 -
  • 13.
    Agrupamento de Escolasde Alcácer do Sal Embora Alcácer do Sal se inclua no litoral alentejano, paradoxalmente, apresenta características de interioridade, como por exemplo, a fraca densidade populacional, o envelhecimento da população, a polarização da sede concelhia e o predomínio de actividades económicas do sector primário (agricultura e pecuária). A posição geográfica do Concelho, próxima do litoral, a pouco mais de 30 Km e a 90 Km do centro da Área Metropolitana de Lisboa, confere-lhe no entanto um grande potencial de desenvolvimento, com destaque para os sectores turístico e industrial, é pois, um concelho rico em recursos de cariz cultural, histórico, patrimonial, paisagístico e social. De acordo com os dados fornecidos pela Câmara Municipal de Alcácer do Sal, na população activa do concelho de Alcácer do Sal o grupo denominado por Trabalhadores Não Qualificados é aquele que apresenta uma percentagem mais elevada, cerca de 26%. Segue-se o grupo de Operários e Artífices e Trabalhadores Similares, integrando 18% da população activa. O grupo do Pessoal dos Serviços e Vendedores detém 15% dos indivíduos. Na totalidade, estes 3 grupos, representam cerca de 59% da população activa. Representando 32% da população activa do Concelho, encontram-se os grupos: Quadros Superiores da Administração Pública, Dirigentes e Quadros Superiores de Empresas, Pessoal Administrativo e Similares, Agricultores e Trabalhadores Qualificados da Agricultura e Pescas e Operadores de Instalações e Máquinas e Trabalhadores da Montagem. Na análise dos dados que se apresentam no Quadro 1 – C o mp a r a ç ã o d o s n í v e i s d e e ns i n o d a p o p u l a ç ã o e m 2 0 0 1 poder-se-á referir que a população analfabeta e sem qualificação académica, no concelho de Alcácer do Sal com valores percentuais de 22,6%, apresenta níveis mais reduzidos em comparação com a média Nacional, a qual se situa em 26,3%, ou mesmo a do Alentejo com 31,9%. Relativamente ao número de indivíduos que completaram os diferentes níveis do ensino básico, verificamos que se regista um valor muito elevado ao nível do 1º ciclo (39,1%) comparativamente aos níveis de 2º e 3º ciclo (com 10,7% e 9,7% respectivamente). Ao nível do ensino secundário a taxa do Concelho (12,5%) é superior à taxa Nacional (11%) e do Alentejo (9,4%). A percentagem de indivíduos que detém a habilitação académica de Ensino Médio e Superior (5,4%) é inferior às taxas Nacionais (7,2%), mas superior às taxas do Alentejo (4,9%). Quadriénio 2009/2013 - 13 -
  • 14.
    Agrupamento de Escolasde Alcácer do Sal Quadro 1 – Comparação dos níveis de ensino da população em 2001 Taxa Taxa Alentejo Taxa Alcácer Taxa Portugal Alentejo (%) (%) Litoral (%) do Sal (%) Analfabetos 1184207 11.4 90731 20,2 10406 22,8 2674 18,7 Sem Qualificação 1548047 14.9 157230 11,7 22804 10,4 562 3,9 Académica 1º Ciclo 2882955 27,8 221173 28,5 28760 28,8 5589 39,1 2º Ciclo 1430146 13,8 98170 12,6 12510 12,5 1528 10,7 3º Ciclo 1426255 13,8 98265 12,7 12990 13 1390 9,7 Ensino 1143448 11 73013 9,4 8669 8,7 1780 12,5 Secundário Ensino 66965 0,6 3332 0,4 307 0,3 35 0,3 Médio Ensino 674094 6,6 34671 4,5 3530 3,5 729 5,1 Superior Total 10356117 100 776585 100 99976 100 14287 100 Fonte: INE – Indicadores Demográficos 1991 e 2001 – Câmara Municipal de Alcácer do Sal Observando o Quadro – 2 sobre os dados de 2004, que retrata a distribuição da população do Concelho de Alcácer do Sal, segundo a Qualificação Académica por Freguesias, podemos constatar os níveis muito elevados de Analfabetos e indivíduos sem Qualificação Académica nas Freguesias de Comporta (19,1% e 16,1%), S. Martinho (30,4% e 12,8%) e Stª Susana (26,2% e 16,4%). É de referir ainda que o nível de escolaridade básica, nestas freguesias, regista valores elevados ao nível do 1º ciclo (Comporta - 33,5%; S. Martinho - 32,2%; e, Stª Susana - 37%). Quadro 2 – Distribuição da população do Concelho de Alcácer do Sal segundo a Qualificação Académica Santa Maria Santa São % % Santiago % Torrão % % Comporta % Total % do Susana Martinho Castelo Analfabetos 680 16 131 26,2 830 17,1 604 21,9 171 30,4 258 19,1 2674 18,7 Sem qualificação 767 17,9 82 16,4 705 14,5 458 16,6 72 12,8 217 16,1 2301 16 Académica 1º Ciclo 1288 30,2 186 37 1522 31,4 874 32 181 32,2 451 33,5 4502 31 2º Ciclo 593 13,9 36 7,2 508 10,5 344 12,5 75 13,4 186 14 1742 12,9 3º Ciclo 527 12,3 30 6 631 13 294 10,7 45 8 161 12 1688 11,8 Ensino 300 7 28 5,6 452 9,3 144 5 15 2,7 57 4 996 6,9 Secundário Ensino Médio 7 0,2 0 0 17 0,4 2 0,1 1 0,2 3 0,2 30 0,2 Ensino 106 2,5 8 1,6 185 3,8 38 1,4 2 0,3 15 1,1 354 2,5 Superior Total 4268 100 501 100 4850 100 2758 100 562 100 1348 100 14287 100 Fonte: O País em Número, 2004 – Câmara Municipal de Alcácer do Sal Quadriénio 2009/2013 - 14 -
  • 15.
    Agrupamento de Escolasde Alcácer do Sal Das três Freguesias referidas anteriormente, importa realçar que a população da Freguesia de Comporta é a que regista menor número de população idosa, pelo que os níveis de baixa escolaridade atingem a faixa da população adulta em idade activa. (ver Quadro 3) Quadro 3 – População Residente em 2001 por Freguesia População residente em População residente em 2001 – População residente em 2001 – Freguesia Comporta Freguesia S. Martinho 2001 – Freguesia Stª Susana Idosos Ido so s Idosos Adultos Adulto s Adultos Jovens Jovens Jovens 6 00 4 00 200 0 0 200 4 00 600 200 150 100 50 0 0 50 100 150 200 150 100 50 0 0 50 100 150 Homens Mulheres Homens Mulheres Homens Mulheres Fonte: Câmara Municipal de Alcácer do Sal Pela análise dos dados acima referidos, poder-se-á inferir que, a população escolar que frequenta as escolas constituintes do Agrupamento é oriunda, maioritariamente, de meios sócio-familiares de baixo património académico, onde o saber fazer profissional, como forma primordial de sustento, surge com maior acuidade em detrimento do saber escolástico, provocando, por consequência a desvalorização da escola e da sua função, bem como a desmotivação, absentismo, abandono escolar, insucesso escolar nos alunos, entre outros fenómenos, como a seguir se irão referir. 4.1.Caracterização 4.1.1.Os alunos Pré-escolar A cobertura do concelho ao nível da Educação Pré – escolar é quase total, sendo assegurada não só pelo Agrupamento mas também por Instituições Particulares de Solidariedade Social e pela Segurança Social. A cidade de Alcácer do Sal dispõe de cinco (5) salas de Educação Pré-escolar, cuja capacidade máxima é de cento e vinte e cinco (125) crianças. Quadriénio 2009/2013 - 15 -
  • 16.
    Agrupamento de Escolasde Alcácer do Sal A E.B1/JI de Alcácer do Sal também possui três (3) salas de Jardim-de-Infância, no edifício do Morgadinho, e trabalha de forma integrada com a valência de 1º Ciclo. A sua capacidade máxima é de vinte e cinco (25) crianças por sala, encontrando-se as turmas constituídas com crianças entre os três e os cinco anos de idade. Estes Jardins- de-Infância dispõem de espaços de sala de aula adequados, bem equipados, usufruindo ainda, de um espaço de biblioteca, um pequeno ginásio e espaço exterior bem arranjado e equipado. As crianças que o frequentam não são só provenientes da cidade de Alcácer do Sal, mas também de outras zonas do Concelho, cujos pais tem aqui o seu local de trabalho. A E.B1/JI de Carrasqueira situada na localidade Carrasqueira, a cerca de 25 Km da sede do Concelho, ocupando um edifício novo, adaptado para a função educativa, possui uma sala para Jardim-de-Infância, com capacidade para vinte e cinco (25) alunos entre os três e os cinco anos, dando resposta, até ao momento, às necessidades locais. O CEPE da Palma (Centro Educativo Pré-Escolar) é a resposta existente na aldeia de Palma, ao nível da Educação Pré-Escolar. Funciona a tempo inteiro numa sala devoluta da escola do 1º Ciclo, e responde de forma adequada às necessidades da Comunidade. O Pólo de Educação Pré-escolar Itinerante (EPEI) denominado, Arêz /Albergaria dá resposta às crianças das localidades supracitadas funcionando apenas na localidade de Albergaria (as crianças de localidade de Arêz são transportadas para Albergaria). A valência funciona num espaço adaptado, sem muitas condições, mas com equipamento adequado. O Pólo de Educação Pré-escolar Itinerante denominado, EPEI de Stª Susana/Montevil dá resposta às crianças das duas localidades supracitadas, também esta resposta é a tempo parcial, pois só uma educadora exerce nos dois locais. Funcionam em salas de aula das antigas escolas do 1º Ciclo, em edifícios de Plano Centenário, com o equipamento adequado, mas com espaço exterior sem qualquer arranjo ou equipamento, no caso específico de Santa Susana. As crianças são provenientes de Stª Susana/Montevil e de montes limítrofes. Quadriénio 2009/2013 - 16 -
  • 17.
    Agrupamento de Escolasde Alcácer do Sal 1.º Ciclo Relativamente ao 1º ciclo verifica-se actualmente o fenómeno da deslocação dos alunos, originado pelo recente encerramento das escolas com reduzido número de discentes. Nos estabelecimentos ainda em funcionamento verificam-se grandes assimetrias ao nível das condições, do número de alunos e dos recursos existentes; uma escola de grandes dimensões, uma escola de média dimensão e as restantes de pequena dimensão. A EB1 nº1 de Alcácer do Sal, situada na sede do Concelho, é a maior escola do 1º Ciclo. A tipologia é de Plano Centenário, com três edifícios, 12 salas, sendo 9 salas de aula do primeiro ciclo, duas salas para a Educação Pré – escolar e uma Biblioteca Escolar. Dispõe ainda de um edifício onde funciona a cantina escolar, um polidesportivo descoberto e um espaço exterior ajardinado, com equipamento em mau estado de conservação. Foram recuperados dois espaços, nos pátios traseiros aos edifícios, para funcionamento da sala de Professores e atelier de expressões. Nesta escola funcionam 9 turmas, do 1º ao 4º ano de escolaridade. Os alunos que a frequentam são residentes na cidade, em bairros limítrofes (11%) e ainda, alunos provenientes das localidades distantes da sede do concelho (13%), onde se verificaram encerramento dos edifícios escolares. A sua população escolar é da ordem das duas centenas e abrange uma grande diversidade de situações específicas, as quais exigem respostas diferenciadas. Grande parte dos alunos (80%) utiliza a cantina escolar (almoços comparticipados pela Autarquia). Existe outra escola de 1º Ciclo situada na sede do concelho, a EB1/JI de Alcácer do Sal. Este estabelecimento de educação e ensino está dividido em dois edifícios, situados em bairros diferentes: no bairro dos Açougues, que funciona num edifício Plano Centenário, com 2 salas de aula e uma Biblioteca Escolar, instalada num espaço adaptado – um dos pátios cobertos; no bairro do Morgadinho, edifício tipologia P3, com três salas de Jardim-de-infância, duas salas de 1º Ciclo, uma Biblioteca Escolar, um ginásio e uma sala de informática. O espaço exterior está devidamente equipado. Nesta escola funcionam 4 turmas do 1º ao 4º ano do 1º Ciclo do Ensino Básico frequentadas por cerca de 100 crianças residentes nesta cidade. Os alunos deste estabelecimento frequentam o refeitório da escola sede do Agrupamento ao abrigo do programa de generalização de fornecimento de refeições escolares. Quadriénio 2009/2013 - 17 -
  • 18.
    Agrupamento de Escolasde Alcácer do Sal Num dos bairros limítrofes da cidade, Bº de S. João, funciona a EB1 de Olival Queimado. Este estabelecimento de tipologia Plano Centenário adaptado possui três salas de aula, uma Biblioteca, uma sala de professores e um gabinete de terapia. O espaço exterior é ajardinado mas sem equipamento. Esta escola acolhe os alunos de dois bairros com características muito específicas onde o nível socio-económico e cultural das famílias é baixo, sendo evidente, em alguns agregados familiares, problemas a vários níveis (relacionamentos conflituosos, problemas de alcoolismo, toxicodependência, desemprego…). Algumas das famílias com graves carências económicas são beneficiárias do Rendimento Social de Reinserção. No ano lectivo 2007/2008 esta escola foi receptora dos alunos provenientes das localidades de Arez e Vale de Guizo cuja escola encerrou pelo reduzido número de alunos. Na EB1 de Olival Queimado funcionam 3 turmas com alunos do 1º ao 4º ano de escolaridade, num total aproximado de 60 alunos sendo alguns transportados de outras localidades. Os alunos utilizam o refeitório da escola sede do Agrupamento e são acompanhados diariamente nesta deslocação. A 32 km de Alcácer situa-se a localidade de Comporta caracterizando-se por ser um centro piscatório, em que as famílias organizam a vida de acordo com os condicionalismos desta actividade. É um meio socio-económico e cultural pobre, onde se regista presentemente um desenvolvimento ao nível turístico. Nesta localidade funciona a EB1 de Comporta, instalada num edifício adaptado ao ensino, com 2 salas de aula, 1 sala de biblioteca, uma sala de expressões e informática e uma cantina escolar. O espaço exterior é ajardinado com algum equipamento lúdico. Esta escola recebe alunos de localidades próximas: Possanco, Torre e Cambado, que utilizam transporte da Junta de Freguesia da Comporta, um total de 23%. Todos os alunos almoçam na cantina escolar. A E.B1/JI de Carrasqueira situada na localidade Carrasqueira, a 25Km da sede do concelho, ocupando um edifício novo, adaptado para a função educativa. Como já foi referido anteriormente a escola possui para além de uma sala para Jardim-de-infância, duas salas de 1º Ciclo. Este estabelecimento dispõe ainda de uma sala de Biblioteca, Quadriénio 2009/2013 - 18 -
  • 19.
    Agrupamento de Escolasde Alcácer do Sal uma sala de professores e uma cantina escolar. O espaço exterior está equipado com algum material lúdico. Todos os alunos almoçam na cantina escolar. Em Palma, localidade situada a 15km de Alcácer do Sal, fica a EB1 de Palma, escola de tipologia Plano Centenário, com 2 salas de aula. Numa sala funciona o 1º ciclo e na outra o CEPE de Palma. Nesta escola foi adaptado um espaço para cantina escolar. O espaço exterior possui algum equipamento lúdico. Frequentam este estabelecimento as crianças residentes em Palma e as que habitam em Monte Novo, Monte Novo Estação e Quinta do Ouvidor. Numa só turma estão integrados todos os alunos dos diferentes anos de escolaridade do 1º Ciclo do Ensino Básico. Na Aldeia de Casebres a 20 Km de Alcácer do Sal, funciona a EB1 de Casebres num edifício Plano Centenário. Nesta escola funciona actualmente uma só turma composta por cerca de 16 alunos, onde estão integrados alunos dos diferentes anos de escolaridade do 1º Ciclo do Ensino Básico. Os alunos são provenientes da aldeia e de montes limítrofes, deslocando-se diariamente por meios próprios. De uma forma geral as familiares possuem fracos rendimentos económicos, baixo nível académico e cultural. Grande parte dos alunos é abrangida pelo escalão A B dos Auxílios Económicos; todos os alunos utilizam o refeitório da Associação de Creche, Jardim-de-Infância e Centro de Dia de Casebres. 2.º e 3.º Ciclos A escola EB2,3 Pedro Nunes, serve uma população estudantil de cerca de 540 alunos, oriundos da cidade de Alcácer do Sal e das várias povoações e freguesias do concelho e até de concelhos limítrofes. O facto de ser a escola que recebe os alunos deste nível de ensino, da maioria das freguesias do Concelho, obriga a que 50% dos estudantes percorram distâncias da ordem das dezenas de quilómetros (encontrando-se as localidades mais distantes, Comporta a 32 Km, Barrancão a 30Km e Casebres a 20Km) para poderem frequentar as aulas, ocupando diariamente um tempo considerável nas deslocações, facto que, muitas vezes se reflecte no seu aproveitamento escolar. As alterações do ritmo de vida a que estão sujeitas as crianças que se deslocam, trazem consigo novos processos de socialização, nomeadamente: (i) uma integração num outro meio ambiente e consequentemente a adaptação a novas organizações escolares; (ii) grandes períodos de tempo afastados da família, relacionando-se com outros Quadriénio 2009/2013 - 19 -
  • 20.
    Agrupamento de Escolasde Alcácer do Sal parceiros/grupos; estes são factores que, por vezes, contribuem para as dificuldades de adaptação ao novo ambiente escolar, resultando em absentismo, desinteresse e desmotivação, factos que interferem no rendimento escolar destes alunos. Esta escola lecciona o 2º Ciclo a aproximadamente 215 alunos, distribuídos por 10 turmas de currículo normal, o 3º Ciclo com cerca de 325 alunos distribuídos por 13 turmas de currículo normal, três turmas de Curso de Educação Formação (CEF) e uma turma PIEF – Programa Integrado de Educação Formação, de 2.º e 3.º ciclos. Os alunos transportados de outras localidades são cerca de 50%; almoçam diariamente na cantina escolar 36%; são abrangidos pelos Auxílios Económicos 23% no escalão A e 4 % no escalão B. 4.1.2. Agregado Familiar dos Alunos Relativamente aos agregados familiares dos alunos matriculados e registados no Programa de Alunos (fonte desta informação), poder-se-á dizer que o nível de habilitação académica dos pais, (leia-se sexo masculino) em valores percentuais de cerca de 60% possui a escolaridade até ao 2º Ciclo, contra os 51% das mães; enquanto estas têm níveis de escolaridade superiores aos primeiros (44%), entre o 3º Ciclo e a licenciatura, tendo eles a mesma habilitação, apenas 30%. Gráfico - 1 Habilitações académicas dos pais dos alunos do Agrupamento 35,0% 30% 30% 29% 30,0% 25,0% 21% 20,0% 17% 17% pais 15,0% 12% 12% mães 10% 10% 10,0% 5% 5% 5,0% 0,7% 0,5% 1%0% 0%0% 0,0% ad e lo lo cl o io el ra do do ic ic ci ár ar tu ra ci ri d ºC ºC º nd ch ia t he la 1. 2. 3. cu Ba nc es n co Se ce M co es Li es m D Se Fonte – Gráfico adaptado do programa de Gestão de Alunos JPM Quadriénio 2009/2013 - 20 -
  • 21.
    Agrupamento de Escolasde Alcácer do Sal Ao ser analisado o tipo de profissões ou mesmo os níveis de empregabilidade dos pais e encarregados de educação (PEE), poder-se-á dizer que a maior taxa de emprego é dos pais com 85%, contra os 68% das mães, e que apenas 3% dos pais estão em situação de desemprego, contra 15% das mães que estão desempregadas e 12% que são domésticas. Gráfico – 2 Situação profissional dos pais dos alunos do Agrupamento 90% 85% 80% 68% 70% 60% 50% pais 40% mães 30% 20% 15% 12% 12% 10% 3% 5% 0% 0% 0% 0% o o as a ad ad ic os id eg eg t ád ec pr pr és m nh om or co m em ef -E es D R es 1 3- 4- D -d o 2 çã t ua Si 5- Fonte – Gráfico adaptado do programa de Gestão de Alunos JPM Quanto às profissões dir-se-á que para os homens, por ordem decrescente, têm uma actividade profissional em áreas como a construção civil, agricultura, condutores, indústria e mecânica; ocupando cerca de 55% destes indivíduos; se se acrescentar ao valor anterior 13% de indivíduos que não têm profissão ou têm uma profissão desconhecida, resta-nos apenas pouco mais um quarto (1/4) com outras profissões. Também neste indicador social o fenómeno tem um registo diferente para as mulheres. Assim, as principais actividades profissionais são, por ordem decrescente: vendedoras/comércio/restauração, técnicas administrativas/contabilidade, trabalhadoras agriculturas, trabalhadoras dos serviços de limpeza e pessoal auxiliar da educação, representando um número aproximado de 56,5%. Se a este valor for acrescentado o número de mulheres que não têm uma profissão definida (22%) ou se desconhece a Quadriénio 2009/2013 - 21 -
  • 22.
    Agrupamento de Escolasde Alcácer do Sal mesma (6%) o valor total situa-se nos 84,5%; sendo aqui o espaço para outras profissões ainda menor. Gráfico - 3 Profissões dos Pais do Agrupamento 25% 20% 15% 10% 5% Pai Mãe 0% s l os e s io ai s as es vi iro s ão za ça ad úd e te s çã o re s sã o a ár st sc or ci ic aç pe an li d ta do id es re ut ão he ân ur ur bi sa en ca i li ga of is ec pe en ec lim oc du nh pr /flo s nd uç ta s eg ta de e - M vo Pr o m as da o tr ng s/ m re s o S on s -D a 15 A d sc -E ul s -C ns r/ e ai o/ rv iç os /c co 13 rd s, em de 1 íc re 4 co io tr i ci se iç os ni lia ze -S o a gr do da p er us er s rv tiv éc xi ui 17 sã ha es su d om do Se ra -T u -J is es al or in /c s ist 12 al A 16 of or ab s re s es re s do m pr ad Tr ad co or al ad so 8- lh lh ni do do es 1 ba 3 - ba Té c ha ed ha so os -P ra ra al nd al es ic 6- ab Ve ab -P cn 14 -T -T Tr Tr Té 2 5 8- 10 7 - 9- 11 Fonte – Gráfico adaptado do programa de Gestão de Alunos JPM 4.1.3. Pessoal Docente No Agrupamento de Escolas de Alcácer do Sal exercem funções cerca de 105 Docentes. Saliente-se que a maior parte do corpo docente entrou em funções no Agrupamento no presente ano lectivo (2009/2010). É ainda de salientar que o número de docentes contratados, em comparação com os anteriores anos lectivos, é muito significativo registando-se ainda que a maioria é residente em localidades distantes do concelho de Alcácer do Sal, o que obriga a deslocações diárias. 4.1.4. Pessoal não Docente O Pessoal não Docente em exercício de funções em todo o Agrupamento caracteriza-se por ser, na sua maioria, do sexo feminino (90%), pertencerem ao quadro do Agrupamento (72,5%), com idades compreendidas entre os 41 e 50 anos (37%) e entre os 51 e 60 anos (33%). Quadriénio 2009/2013 - 22 -
  • 23.
    Agrupamento de Escolasde Alcácer do Sal Existe, por isso, um corpo não docente estável que permanece há mais de 11 anos no mesmo local de trabalho, na categoria profissional que desempenha actualmente. De uma forma geral são funcionários dedicados e cumpridores das suas funções que se esforçam por desempenhá-las correctamente. Há que referir, no entanto, que as exigências que hoje são colocadas, diariamente aos funcionários no que respeita ao acompanhamento dos alunos e ao apoio à actividade lectiva, são demasiado exigentes para pessoas que não dispõem de uma formação profissional específica. Também o facto de alguns elementos já se encontrarem numa idade em que os problemas de saúde se manifestam com frequência, não permite uma disponibilidade a cem por cento. 5. CONSTITUIÇÃO DE TURMAS A organização das turmas será feita sempre por um grupo de trabalho constituído para o efeito e nomeado pelo Director, depois de concluídas as matrículas que decorrerão durante a última reunião com os encarregados de educação. Neste processo participarão professores dos três ciclos do Ensino Básico e professores dos Serviços Especializados de Apoio Educativo do Agrupamento que terão em consideração as directrizes aprovadas pelo Conselho Pedagógico. 5.1 Critérios para a Constituição das Turmas na Educação Pré-escolar Na Educação Pré-escolar o grupo proporciona o contexto imediato de interacção social que constitui a base do processo educativo. Assim a composição etária do grupo deve depender de uma opção pedagógica, tendo em conta os benefícios que podem advir de um grupo com idades próximas ou diversas. Salienta-se a importância da interacção entre crianças em diferentes etapas de desenvolvimento e com saberes diversos, como facilitadora do desenvolvimento e das aprendizagens. Devem ser tidas em conta, também, as condições do Jardim de Infância, no que respeita à existência de uma ou mais salas no mesmo estabelecimento. Quadriénio 2009/2013 - 23 -
  • 24.
    Agrupamento de Escolasde Alcácer do Sal 5.2 Critérios para a Constituição das Turmas no 1.º Ciclo do Ensino Básico A constituição de turmas rege-se pelo disposto no Despacho nº 14026/2007 sendo de salientar que: - É obrigatória a matrícula no 1º ciclo para os alunos que completem 6 anos de idade, até 16 de Setembro. - No acto da matrícula ou renovação da mesma o Encarregado de Educação deverá indicar por ordem de preferência 5 Estabelecimentos de Ensino, tendo em conta: a. a proximidade da área de residência; b. a proximidade do local onde os Pais/Encarregados de Educação exercem a actividade profissional dos; c. o percurso sequencial do aluno; d. as vagas existentes em cada escola. - Os alunos que completem os 6 anos de idade entre 16 de Setembro e 31 de Dezembro, são autorizados a efectuar o pedido de matrícula com requerimento dos Encarregados de Educação; - As turmas do 1º Ciclo são constituídas por 24 alunos, não podendo ultrapassar esse número limite; - Nas Escolas de lugar único, com mais de 2 anos de escolaridade, as turmas são constituídas por 18 alunos; - Nas Escolas com mais de 1 lugar, que incluam alunos de mais de 2 anos de escolaridade, são constituídas por 22 alunos; - Não poderão ser constituídas turmas apenas com alunos em situação de retenção; - A título excepcional, as turmas com número inferior ou superior ao estabelecido anteriormente carecem de autorização de autorização especial por parte do órgão com competência para o efeito. 5.3 Critérios para a Constituição das Turmas nos 2.º e 3.º Ciclos do Ensino Básico - A constituição das turmas reger-se-á, em todos os anos de escolaridade, por um critério de heterogeneidade, ou seja, distribuição equitativa pelos dois sexos, sempre que possível; - O máximo de alunos por turma não deverá ultrapassar 28 e o mínimo de 24, exceptuando-se o caso das que integram alunos com Necessidades Educativas Quadriénio 2009/2013 - 24 -
  • 25.
    Agrupamento de Escolasde Alcácer do Sal Especiais – NEE -, num máximo de 2 alunos por turma, em que o total de alunos não poderá ultrapassar os 20; - Se nada houver registado em contrário, será assegurada a continuidade da turma no mesmo Ciclo; - No 5.º ano de escolaridade devem manter-se os grupos/turmas, respeitando-se as indicações dos professores titulares de turma do 4.º ano; - Integrar nas mesmas turmas os alunos condicionados por questões de transporte, respeitando-se a origem dos mesmos; - Considerar o definido em Conselho de Turma, e devidamente registado nas actas elaboradas no final do ano lectivo, quanto à possibilidade de “mobilidade” de alunos; - Considerar as solicitações formuladas pelos pais e encarregados de educação, em tempo útil, desde que devidamente fundamentadas, em função dos critérios definidos pelo Conselho Pedagógico. 5.4. Critérios para a Constituição de Turmas que integram Alunos com NEE A constituição de turmas com alunos com NEE deverá ter em consideração o número de alunos definido no Decreto-Lei n.º3/2008, de 7 de Janeiro. As turmas constituídas não poderão comportar mais do que dois alunos nestas condições. Os alunos incluídos na mesma turma, deverão apresentar características semelhantes sendo que os seus processos deverão ser analisados pelos Serviços Especializados de Apoio Educativo do Agrupamento que definirão, segundo as suas características, a turma em que os mesmos deverão ser incluídos. Para os alunos do 5º ano de escolaridade, o grupo responsável pela constituição de turmas deverá ter em consideração toda a informação proveniente do 1º ciclo do ensino básico, uma vez que o grupo turma já vem constituído e, salvo orientações em contrário, deverá ser mantido. Quadriénio 2009/2013 - 25 -
  • 26.
    Agrupamento de Escolasde Alcácer do Sal 6. Problemática do Agrupamento Com base na análise de alguns documentos de âmbito interno e externo, nomeadamente: a Auto-Avaliação Interna da Escola; Provas de Aferição; Exames Nacionais; Avaliação Externa feita pela Inspecção-Geral da Educação; Contributo para a construção do Projecto Educativo; O envolvimento parental no processo ensino- aprendizagem; e, tendo em conta ainda o contexto socio-económico em que a Escola se insere, foram eleitos um conjunto de problemas, os quais constituem, por si, um desafio à cooperação, à partilha e à união de esforços entre todos os componentes da comunidade educativa, no propósito da atenuação ou mesmo da anulação dos mesmos, a saber: - Insucesso escolar; - Absentismo/assiduidade e abandono escolar; - (In) Disciplina; - Envolvimento da comunidade educativa; - Saúde alimentar, física, ambiental e emocional. Relativamente ao Insucesso Escolar poder-se-á dizer que o fenómeno tem expressão diferente nos diferentes ciclos, tomando como referência os últimos dois anos lectivos (2007-2008 e 2008-2009). Assim, e quanto ao 1º ciclo, as taxas de insucesso baixaram em 5,4%, situando-se no ano transacto (2008/09) em 2,2%. Relativamente ao 2º Ciclo, as taxas de insucesso têm vindo igualmente a baixar, situando-se em 6,2%, no ano 2008-2009. Quanto ao 3º ciclo, verificou-se a maior taxa de insucesso comparativamente aos 1º e 2º ciclos, tendo baixado apenas de 13,1% para 13,0%. O absentismo e o abandono escolar constituem igualmente um problema para a comunidade educativa; porquanto, os níveis de faltas injustificadas às aulas, com reflexo na avaliação final de ano, é elevado, indiciando a pouca motivação, interesse e responsabilidade por parte dos alunos. O abandono escolar verifica-se nos alunos com idade inferior a 16 anos e integrados na escolaridade obrigatória, os quais não são impedidos da frequência às aulas, mesmo que tenham ultrapassado o limite máximo de faltas, e por isso, optam por abandonar a Quadriénio 2009/2013 - 26 -
  • 27.
    Agrupamento de Escolasde Alcácer do Sal escola. No ano lectivo de 2008/2009 não se registou qualquer abandono da escolaridade obrigatória uma vez que muitos alunos em risco de abandono foram sendo encaminhados para as diferentes ofertas educativas. A exclusão por faltas abrange os alunos com idade superior a 16 anos e que ultrapassaram o limite de faltas, numa ou em várias disciplinas, ficando impedidos de frequentar a escola. No ano lectivo 2008/2009 foram excluídos por faltas quatro (4) alunos e seis (6) anularam matrícula. Relativamente à problemática de (In) Disciplina poder-se-á dizer que a mesma, merece a preocupação e intervenção da comunidade educativa, porquanto se verificam frequentemente comportamentos incorrectos, por parte dos alunos, nas mais diversas situações, e com diferentes intervenientes. Não podemos ainda falar de “Violência” mas as ocorrências registadas indiciam que existem casos pontuais de comportamentos graves de indisciplina; no entanto o maior número de ocorrências registadas revelam o falta do cumprimento das regras estabelecidas. Estas situações levam a que sejam aplicadas as medidas disciplinares previstas no estatuto do aluno. Outra das problemáticas diagnosticadas foi o pouco Envolvimento da Comunidade Educativa, particularmente ao nível dos Pais e Encarregados de Educação (PEE) dos alunos do 2º e 3º Ciclos. Os PEE do Pré-escolar e 1º Ciclo, participam mais assiduamente em reuniões de pais e/ou de turma e no atendimento individualizado. Contudo a sua participação, nas estruturas representativas dos Pais e Encarregados de Educação (Associação de Pais), é pouco significativa. Saúde alimentar, física, ambiental e emocional – O facto de registarmos na nossa comunidade educativa problemas de estrutura física e comportamentos desajustados ao nível da alimentação, postura corporal e estados emocionais, foi razão para elegermos esta temática como prioritária e ser pilar para o projecto integrador das práticas educativas, intitulado “Estilos de Vida Saudável”. Há a salientar que tem sido aplicado o Programa Fitnessgram o que nos tem permitido detectar alunos que se encontrem fora da zona saudável e que prontamente são observados. Quadriénio 2009/2013 - 27 -
  • 28.
    Agrupamento de Escolasde Alcácer do Sal 7. Resolução A identificação dos problemas referidos orienta-nos para a definição de objectivos que se pretendem atingir, de modo a que cada um destes desafios possa ser ultrapassado; mas também nos direcciona para a definição da respectiva operacionalização, isto é, medidas a tomar para prevenir ou resolver os problemas detectados e, por último, para a inventariação dos recursos que serão necessários afectar. Quadriénio 2009/2013 - 28 -
  • 29.
    Agrupamento de Escolasde Alcácer do Sal Problemática: Insucesso Escolar Objectivos Formas de Operacionalização Recursos Destinatários: Alunos do Agrupamento  Baixar a taxa de insucesso escolar ao nível do - Construção e implementação de Projectos Curriculares de Turma - Sala de estudo; Agrupamento em dois pontos percentuais, por ano que contemplem estratégias diversas, de acordo com os lectivo; diagnósticos efectuados, orientados para a consecução das - Biblioteca escolar; aprendizagens dos alunos e para o seu sucesso educativo; - Plataforma Moodle;  Reduzir os factores de insucesso; - Criação de equipas multidisciplinares para a elaboração e - Conselhos de Turma, aplicação, com maior rigor, dos planos de recuperação, de Ano e acompanhamento e desenvolvimento; Departamentos  Valorizar os factores de sucesso; Curriculares; - Acompanhamento de forma personalizada, do tipo tutoria, alguns alunos sinalizados. - Centro de Recursos;  Melhorar a integração e participação dos alunos; - Colocação, à disposição dos alunos, de materiais, espaços e - Clubes; orientações que lhes permitam superar as suas dificuldades;  Aplicar os princípios da “Escola Inclusiva” para alunos com Necessidades Educativas Especiais; - Criação de espaços físicos e temporais para a articulação entre o professor titular de turma/director de turma, o professor e outros técnicos de educação especial/apoio educativo, no sentido de uma  Manter atitudes que contribuam para a construção intervenção precoce relativamente ao diagnóstico e ao da auto-estima e das expectativas dos alunos; encaminhamento das situações problemáticas detectadas; Quadriénio 2009/2013 - 29 -
  • 30.
    Agrupamento de Escolasde Alcácer do Sal Problemática: Insucesso Escolar Objectivos Formas de Operacionalização Recursos - Promoção da articulação entre ciclos tendo em vista a uniformização de critérios na definição das aprendizagens essenciais e na harmonização dos currículos e a planificação das actividades; - Ateliers; - Promoção de actividades que incrementem as relações escola- - Reprografia; meio; - Laboratórios; - Reflexão sistemática acerca dos problemas existentes no Agrupamento, no sentido de contribuir para a (re) construção do - Instalações sucesso educativo; Desportivas; - Responsabilização dos Encarregados de Educação pelo - Equipamentos acompanhamento e participação no processo de aprendizagem dos informáticos; seus educandos, nomeadamente, através da comunicação estabelecida com o director/titular de turma e da sua participação - Equipamento áudio, nos respectivos órgãos de decisão do Agrupamento; visual e multimédia. - Desenvolvimento de ofertas educativas diversificadas e alternativas, tendo em conta a população escolar (Cursos de Educação e Formação, Programa Integrado de Educação e Formação e Percursos Curriculares Alternativos); - Aconselhamento e indicação destes alunos para participação em actividades de apoio ao estudo; - Promoção da distinção do mérito escolar e desportivo, tentando parcerias que sustentem a atribuição de prémios; Quadriénio 2009/2013 - 30 -
  • 31.
    Agrupamento de Escolasde Alcácer do Sal Problemática: Insucesso Escolar Objectivos Formas de Operacionalização Recursos - Promoção de exposições temáticas e de divulgação dos trabalhos realizados por alunos; - Desenvolvimento e participação em projectos do interesse dos alunos para que se sintam mais motivados para as aprendizagens e ao mesmo tempo, que contactem com outras culturas e aumentem o seu património cultural; - Continuação do funcionamento da Unidade de Multideficiência e melhoramento do serviço prestado; - Promoção de acções de formação/workshop no âmbito da diferenciação pedagógica; - Dinamização das bibliotecas escolares; - Rentabilização dos recursos humanos e utilizar as horas de CNL – Componente não Lectiva, RCL – Redução da Componente Lectiva e Desp. no apoio aos alunos. Quadriénio 2009/2013 - 31 -
  • 32.
    Agrupamento de Escolasde Alcácer do Sal Problemática: Absentismo/Assiduidade e Abandono Escolar Objectivos Formas de Operacionalização Recursos Destinatários: Alunos do Agrupamento  Diminuir as taxas de absentismo e aumentar a - Promoção de momentos de análise e apropriação das normas assiduidade e cinco pontos percentuais, em cada estabelecidas no Estatuto do aluno do Ensino Básico e Secundário, no - Director de ano lectivo; sentido da sua aplicação e cumprimento; turma/professor titular;  Diminuir a taxa de abandono escolar; - Fornecimento, aos alunos, de informação actualizada sobre oferta educativa e consequente orientação profissional; - Conselho de turma;  Garantir aos alunos, em qualquer situação, os princípios da equidade e justiça; - Motivação dos alunos para a frequência dos diferentes clubes, bibliotecas e actividades no âmbito do desporto escolar; - Família;  Promover a segurança e bem-estar de toda a comunidade educativa; - Promoção de actividades curriculares e extra – curriculares motivadoras, significativas, socializadoras e integradoras de interesses - Clubes, projectos; e saberes dos alunos; - Orientação das actividades educativas no sentido da aquisição e - Biblioteca, ateliers; desenvolvimento de conhecimentos, capacidades e competências, atendendo às características individuais dos alunos; - Plataforma Moodle - Informação sistemática e de forma mais célere, aos pais e encarregados de educação, sobre a assiduidade, aproveitamento e comportamento dos alunos; - Criação de planos de intervenção junto das famílias para a sua motivação e implicação no processo de prosseguimento de estudos; Quadriénio 2009/2013 - 32 -
  • 33.
    Agrupamento de Escolasde Alcácer do Sal Problemática: Absentismo/Assiduidade e Abandono Escolar Objectivos Formas de Operacionalização Recursos - Estabelecimento de novas formas de comunicação entre a Escola e - Centro de Recursos; a família, de modo a articular de forma célere e eficaz as estratégias definidas; - Reprografia; - Intervenção junto das entidades competentes para o estabelecimento de parcerias de modo a que a oferta educativa seja o mais diversificada possível; - Laboratórios; - Promoção e divulgação dos cursos EFA pelas Juntas de Freguesia do Agrupamento; -Instalações Desportivas; - Responsabilização de toda a comunidade educativa pelo percurso dos alunos, através de protocolos. -Equipamentos informáticos; - Equipamento áudio, visual e multimédia Quadriénio 2009/2013 - 33 -
  • 34.
    Agrupamento de Escolasde Alcácer do Sal Problemática: (In) Disciplina Objectivos Formas de Operacionalização Recursos Destinatários: Alunos do Agrupamento; Pais e Encarregados - Corpo de Educação docente  Promover a apropriação consciente das regras de - Promoção de debates temáticos, para os alunos, sobre convivência e respeito social, nos diferentes contextos; comportamentos desajustados que ocorrem com maior frequência - Pessoal privilegiando a área curricular não disciplinar de Formação Cívica não docente para o trabalho de consciencialização de regras e normas de  Fazer cumprir as normas de funcionamento funcionamento; - Corpo estabelecidas no Regulamento Interno; - Dinamização de Assembleias de Turma a realizar periodicamente discente com o objectivo de debater as questões da indisciplina em contexto  Melhorar o ambiente de trabalho na sala de aula; de sala de aula e restante espaço escolar; - Serviços de - Definição clara das normas e regras de convivência bem como na Psicologia e Orientação  Diminuir os factores de indisciplina fora da sala de definição de mecanismos de actuação. Estas devem ser resumidas aula; numa folha fornecida aos alunos, funcionários e docentes e afixada em vários locais. Estas normas devem abranger vários pontos, desde as entradas e saídas da escola e da sala de aula, ao - Gabinete comportamento em intervalos, corredores, sanitários e refeitório; do aluno - Criação do GID – Gabinete de intervenção disciplinar: resolução de problemas disciplinares em sala de aula (no caso do aluno estar a causar distúrbios na sala de aula será enviado a este gabinete onde encontrará um docente que intervém na situação - Observatório da ficando o aluno neste gabinete até ao final da aula desenvolvendo disciplina uma actividade inerente à mesma); Quadriénio 2009/2013 - 34 -
  • 35.
    Agrupamento de Escolasde Alcácer do Sal Problemática: (In) Disciplina Objectivos Formas de Operacionalização Recursos - Criação de uma equipa interna - Observatório da Disciplina – para análise e acompanhamento das ocorrências de carácter disciplinar e planeamento das acções a desenvolver; - CAFAP - Criação de Programas de tutoria por forma a haver um acompanhamento dos alunos com maiores problemas de indisciplina; - Envolvimento da equipa do Gabinete do Aluno na orientação e acompanhamento de casos de indisciplina; - Dinamização de actividades organizadas durante os tempos de intervalo alargado, como forma de canalizar a energia que os alunos  Responsabilizar toda a Comunidade Educativa pelo precisam de despender e de promover um divertimento e um inter- desenvolvimento de regras de conduta correctas relacionamento saudável entre eles (ex: jogos tradicionais); por parte dos alunos; - Disponibilização atempada de informação relevante para os Encarregados de Educação (por exemplo: objectivos e actividades da escola ou problemas disciplinares dos alunos) através de vários  Promover a participação efectiva dos Encarregados mecanismos de comunicação. de Educação na vida escolar. - Promoção de uma articulação cooperada entre a escola e as entidades de Segurança – Escola Segura, na promoção de iniciativas e no desenvolvimento de estratégias de acompanhamento aos alunos; - Promoção de debates/encontros, para a Comunidade Educativa, com técnicos especializados, sobre a temática da (in) disciplina. Quadriénio 2009/2013 - 35 -
  • 36.
    Agrupamento de Escolasde Alcácer do Sal Problemática: Envolvimento da Comunidade Educativa Objectivos Formas de Operacionalização Recursos Destinatários: Alunos - Alunos  Potenciar os níveis de participação dos alunos nas actividades promovidas pelo Agrupamento através da - Realização regular de mostras culturais, artísticas e desportivas; - Famílias implementação de uma nova cultura de “Escola”; - Professor Titular de  Promover actividades curriculares e extra-curriculares - Dinamização de clubes temáticos, ateliers e projectos em horários Turma/ Director de significativas, socializadoras e integradoras dos que permitam aumentar os índices de frequência dos alunos; Turma interesses e saberes dos alunos; - Promoção de debates regulares com todos os Delegados e Sub-  Envolver os alunos na definição de algumas regras e delegados de Turma para a sensibilização dos alunos no que - Pessoal Docente e normas de conduta e convivência; respeita o cumprimento de normas e regras de convivência; Não Docente - Criação de novas ofertas educativas.  Dinamizar acções conducentes ao desenvolvimento do - Outros técnicos empreendedorismo através da valorização dos seus saberes e competências. Quadriénio 2009/2013 - 36 -
  • 37.
    Agrupamento de Escolasde Alcácer do Sal Problemática: Envolvimento da Comunidade Educativa Objectivos Formas de Operacionalização Recursos Destinatários: Pais e Encarregados - Famílias  Divulgar junto dos pais e Encarregados de Educação as grandes linhas orientadoras do Agrupamento - Realização de uma sessão de abertura do ano lectivo dirigida a - Alunos, Pessoal constantes nos Regulamentos Internos, Projecto toda a comunidade escolar e educativa; Docente e Não Docente Educativo de Agrupamento e Projecto Curricular de Agrupamento; - Gabinete de Imprensa da Autarquia - Implementação de um conjunto de medida para a melhoria dos  Melhorar os níveis de participação dos pais e processos de divulgação das iniciativas levadas a cabo no - Órgãos de Encarregados de Educação nas actividades promovidas Agrupamento através da criação de uma equipa de trabalho comunicação locais pelo Agrupamento; responsável para o efeito; - Associações de Pais - Dinamização de exposições temáticas para a divulgação dos trabalhos realizados pelos alunos;  Aumentar o número de presenças nas reuniões de pais - Directores de Turma, e Encarregados de Educação promovidas pelos - Realização de reuniões regulares em horários ajustados que SPO professores Titulares de Turma/ Directores de Turma; permitam a participação do maior número possível de pais e Encarregados de Educação; Quadriénio 2009/2013 - 37 -
  • 38.
    Agrupamento de Escolasde Alcácer do Sal Problemática: Envolvimento da Comunidade Educativa Objectivos Formas de Operacionalização Recursos  Melhorar os níveis de participação dos pais e EE’ s nas - Promoção de um conjunto de pelo menos 3 acções por ano lectivo - Famílias Associações de Pais, órgãos de gestão e administração conducentes à sensibilização dos pais e Encarregados de Educação e estruturas educativas envolvendo-os nas tomadas de para a necessidade da produção de comportamentos positivos, decisão; numa perspectiva assertiva e interventiva; - Alunos, Pessoal Docente e Não Docente (Educação Ambiental, Prevenção do tabagismo, alcoolismo e Toxicodependência, Educação sexual e Sida, Segurança e violência, - Gabinete de Imprensa Alimentação e saúde, Civilidade e boas maneiras, Prevenção da Autarquia rodoviária e utilização de transportes públicos, Cuidados a ter na - Órgãos de  Consciencializar os pais e Encarregados de Educação organização da actividade extra-curricular do educando). comunicação locais para a necessidade de cumprir e fazer cumprir os princípios enunciados no Estatuto do Aluno e Regulamento Interno do Agrupamento; - Utilização de mecanismos mais céleres de comunicação de forma a - Associações de Pais tornar os processos comunicacionais mais céleres e eficazes (Agenda do Aluno, Correio Electrónico, SMS, entre outros);  Envolver os pais e Encarregados de Educação na orientação e no aconselhamento para a oferta educativa de nível secundário; - Formalização do processo de orientação e aconselhamento dos alunos através da elaboração de um cronograma anual das acções a concretizar; Quadriénio 2009/2013 - 38 -
  • 39.
    Agrupamento de Escolasde Alcácer do Sal Problemática: Envolvimento da Comunidade Educativa Objectivos Formas de Operacionalização Recursos Destinatários: Pessoal Docente  Contribuir para o nível de actualização científica e Pessoal Docente pedagógica dos docentes; - Promoção de pelo menos 3 acções de formação interna, por ano lectivo, para reflexão e partilha de experiências entre os docentes do Agrupamento; Órgãos e Estruturas de Administração e Gestão - Elaborar anualmente um plano de formação interna de acordo com  Potencializar o trabalho de equipa e o espírito as necessidades referidas pelos aos docentes do Agrupamento ou de cooperativo; com as áreas prioritárias de intervenção; Conselho Executivo Outras Entidades  Modernizar e simplificar alguns procedimentos - Formatação de documentos; burocráticos, através da normalização de documentos e da utilização das TIC; - Utilização ainda mais frequente dos novos recursos tecnológicos; Quadriénio 2009/2013 - 39 -
  • 40.
    Agrupamento de Escolasde Alcácer do Sal Problemática: Envolvimento da Comunidade Educativa Objectivos Formas de Operacionalização Recursos Destinatários: Pessoal Não Docente  Melhorar os níveis de participação do pessoal não docente nas actividades promovidas pelo - Envolvimento do pessoal não docente no planeamento, Agrupamento; concretização e avaliação de algumas das actividades levadas a - Pessoal Não Docente cabo; - Pessoa Docente  Melhorar os níveis de participação do Pessoal Não Docente nos órgãos de gestão e administração e - Criação de equipas de trabalho; - Órgãos e Estruturas estruturas educativas envolvendo-os nas tomadas de de Administração e decisão; - Optimização da distribuição de funções; Gestão - Conselho Executivo  Organizar a formação inicial, contínua e específica; - Actualização dos dados referentes à caracterização do pessoal não docente relativamente à sua formação académica e profissional; - Outras Entidades - Elaborar anualmente um plano de formação interno dirigido ao pessoal não docente do Agrupamento de acordo com as necessidades detectadas; Quadriénio 2009/2013 - 40 -
  • 41.
    Agrupamento de Escolasde Alcácer do Sal Problemática: Envolvimento da Comunidade Educativa Objectivos Formas de Operacionalização Recursos Destinatários: Comunidade em Geral - Escolas Profissionais  Responsabilizar toda a comunidade educativa pelo - Calendarização anual de um conjunto de reuniões de trabalho com do Distrito percurso escolar dos alunos através do estabelecimento as entidades parceiras do Agrupamento; de protocolos e parcerias; - Autarquias - Estabelecimento de parcerias com diversas instituições locais, -Associações entidades e serviços públicos e privados mediante a cooperação económicas, interinstitucional; empresariais e de desenvolvimento local -Instituições  Melhorar os níveis de participação nas iniciativas e - Dinamização de actividades lúdicas e educativas para o prestadoras de serviços projectos propostos pelas diferentes entidades locais desenvolvimento do conhecimento e respeito pelo património local; de interesse para o Agrupamento; - Serviços Centrais e Regionais do Ministério da Educação - IPSS - IEFP Quadriénio 2009/2013 - 41 -
  • 42.
    Agrupamento de Escolasde Alcácer do Sal Problemática: Saúde alimentar, física, ambiental e emocional Objectivos Formas de Operacionalização Recursos Destinatários: Alunos do Agrupamento - Corpo Docente; - Concretização do projecto aglutinador” Estilos de Vida Saudável”, através de actividades de promoção da saúde; - Alunos;  Promover o gosto pela prática regular de actividades físicas e assegurar a promoção da sua - Aplicação do Regulamento Interno como um documento dinâmico - Pessoal não docente; importância; e de cumprimento regulador de comportamentos; -Programa - Organização de acções e actividades sobre temáticas diversas tais Fitnessgram; como a sexualidade, a alimentação e distúrbios alimentares, o  Proporcionar aos alunos condições para consumo de substâncias lícitas e ilícitas, o desporto e actividade -Técnicos do serviço de desenvolverem comportamentos e atitudes física, entre outras, nos projectos da disciplina Área de Projecto e saúde; saudáveis; em debates a realizar; - Técnicos de nutrição; - Diagnóstico precoce de carências alimentares nos alunos (através do professor titular de turma/director de turma) e agir no sentido de - Técnicos da  Aumentar o número de alunos que se situam as colmatar; Autarquia; dentro do índice de massa corporal na zona saudável. - Aplicação junto de todos os alunos, do programa Fitnessgram; - Serviços de Psicologia e Orientação; - Dinamização do gabinete do aluno criando um grupo de trabalho - Núcleo de Projectos; estratégico para a gestão de conflitos e promoção de afectos, e ainda, desenvolver actividades de promoção da saúde, através dos - Família; sub-projectos: Enfermeira na Escola, Educação Alimentar e Formação Interna; Quadriénio 2009/2013 - 42 -
  • 43.
    Agrupamento de Escolasde Alcácer do Sal Problemática: Saúde alimentar, física, ambiental e emocional Objectivos Formas de Operacionalização Recursos - Promoção da distinção do mérito escolar e desportivo, tentando parcerias que sustentem a atribuição de prémios; - Empresas; - Reorganização dos espaços dedicados aos alunos, de forma a - Grupos e Associações; torná-los mais agradáveis e dinâmicos; - Clubes; Instalações - Melhoramento dos equipamentos educativos e das condições dos Desportivas; espaços interiores, em articulação com a autarquia; - Plataforma Moodle; - Implementação (ou continuação) de projectos/programas nacionais, regionais ou locais de real interesse, para o Agrupamento - Serviços de Escolas de Alcácer do Sal; Administrativos; - Estabelecimento de protocolos de cooperação e intervenção - Viaturas para responsável entre a escola e a família dos alunos com necessidades transporte de de acompanhamento e controlo alimentar e de saúde física; materiais; - Organização de acções para a comunidade educativa com técnicos - Viaturas para internos e exteriores à escola; transporte de alunos; - Estabelecimento de parcerias ou protocolos com serviços ou associações no âmbito da saúde, do planeamento familiar, da - Diversos alimentação, entre outros. equipamentos Quadriénio 2009/2013 - 43 -
  • 44.
    Agrupamento de Escolasde Alcácer do Sal 7.1. Plano e estrutura de acção 7.1.1. Projectos A escola, hoje, não é a detentora exclusiva do saber, não é por si só a garantia do futuro, mas é garantidamente o seu núcleo forte, o que implica assumir um papel de referência inalienável, criticável, mas selectivo. A resposta educativa aos problemas enunciados deve ser encontrada de forma endógena, por via dos projectos de iniciativa do Agrupamento e exógena, através dos Programas de âmbito Nacional. Assim, estão definidas como prioridades oriundas do Ministério da Educação: o Plano da Matemática II, o Plano Nacional de Leitura, o Plano Tecnológico e os Planos Nacionais de Formação do Ensino da Matemática, Ensino Experimental das Ciências e Ensino do Português. É portanto opção deste Agrupamento assumir e transformar a Área Curricular não Disciplinar de Área de Projecto num projecto aglutinador, com um papel primordial nas aprendizagens de um saber em construção e que permita um saber criativo, um saber fazer, não descorando as orientações emanadas pelo Ministério da Educação para esta Área Curricular. Esta opção, também ela estratégica, implica maior envolvimento, tal como capacidade criativa e dinamismo por parte de todos os agentes de ensino, onde todos deveremos estar à altura do desafio, sejamos nós Docentes, Alunos, Auxiliares de Acção Educativa, Pessoal Administrativo, Pais, Encarregados de Educação ou mesmo estruturas de controlo e aferição do Ministério da Educação. Uma escola que opte por esta concepção de educação é naturalmente mais vulnerável, criticável, discutível e polémica mas também reflexiva, consciente e adaptável ao mundo actual. 7.1.2. Plano Anual de Actividades Cabendo ao Conselho Pedagógico do Agrupamento definir a aprendizagem dos saberes transversais ou universais em consonância, complementaridade e por vezes, em conflito pontual de exequibilidade, com os saberes curriculares e institucionais da escola Quadriénio 2009/2013 - 44 -
  • 45.
    Agrupamento de Escolasde Alcácer do Sal clássica, deve este órgão decidir em consciência quais as melhores opções, através da elaboração e aprovação de instrumentos orientadores capazes de operacionalizar as estratégias definidas para a resolução dos problemas, entre eles o Plano Anual de Actividades. O Plano Anual de Actividades é pois o instrumento estruturante e organizador do conjunto de actividades que concorrem para a consecução dos objectivos, para a viabilização das estratégias, e por consequência para o debelar dos problemas diagnosticados. 7.1.3. Parcerias A escola tem hoje meios técnicos e recursos humanos que devem ser potencializados numa perspectiva de afirmação, que lhe permitam criar uma imagem e uma prática potenciadora de parcerias em pé de igualdade com outras estruturas, instituições e empresas. É neste sentido que faz parte integrante deste Projecto Educativo a opção do Agrupamento de aprofundar o conceito de autonomia, conforme a legislação em vigor, não se esgotando no entanto, nesta negociação, esta opção. É claramente estratégico promover parcerias, construções conjuntas, protocolos de funcionamento, ou outras formas de cooperação com instituições, estruturas e empresas locais de forma a poder responder melhor às necessidades da sociedade de que faz parte, mas também como uma forma de captar outros recursos que permitam fazer mais para além das respostas a que está obrigada pelas orientações do Ministério da Educação e com recursos que este lhe fornece para as concretizar. É nesta área que o Agrupamento pode fomentar a sua própria identidade, a sua diferença e responder aos novos desafios que lhe são postos. 7.1.4. Gestão Curricular e Oferta Educativa Não pode nem deve a escola deixar de ter como âncora a sua função mais clássica – a aprendizagem de saberes, através da sua organização curricular, baseada em disciplinas, áreas curriculares disciplinares e não disciplinares e departamentos curriculares. Quadriénio 2009/2013 - 45 -
  • 46.
    Agrupamento de Escolasde Alcácer do Sal Quer isto dizer que, se é verdade que os saberes se apreendem hoje de uma forma muito diversificada e transversal e que novos valores e conceitos se tornam fundamentais na sociedade actual como cidadania, educação sexual, educação ambiental ou emprego e formação profissional, não é menos verdade que os saberes organizados em torno da sua estruturação curricular têm um papel cada vez mais importante. É neste cenário que a escola tem que encontrar os seus equilíbrios, não abdicando do ensino programático, mas não inviabilizando as alternativas de aprendizagem realizadas por outras vias. Nomeadamente as actividades de enriquecimento curricular, actividades de apoio à família, actividade extra-curriculares e projectos. Sendo uma escola que pretende ter espaço para todos, e partindo do conceito de escolaridade obrigatória, impõe-se a vivência de uma filosofia de igualdade de oportunidades. Sabendo ainda que as condições, apetências, motivações e capacidades são tão diferenciadas, que torna cada aluno uma individualidade, é necessário que a escola encontre soluções, também elas, diferenciadas em termos curriculares. Num contexto mais amplo, há ainda a possibilidade da criação de protocolos conjuntos com entidades e instituições numa perspectiva de criar em paralelo ou em complementaridade, a formação profissional virada para as necessidades específicas, e que permitam reais saídas profissionais para os alunos. Não pode nem deve inferir-se desta concepção um conceito de facilitismo. O futuro perspectiva o aumento dos níveis de exigência diferenciada, conforme as capacidades de cada um e onde as soluções possíveis sejam aplicadas criteriosamente em função da análise alargada, concreta e objectiva de cada caso. É primordial que a Escola de hoje e de amanhã promova várias ofertas educativas que proporcionam o saber e que visam desenvolver capacidades nos alunos através de diferentes metodologias. Neste contexto, é prioridade do Agrupamento ir de encontro às expectativas dos alunos e encontrar e desenvolver várias vias para atingir os seus propósitos; nesse âmbito, a oferta educativa passa pela implementação de: Cursos de Educação e Formação (CEF) – via profissionalizante destinada a alunos fora da escolaridade obrigatória que não concluíram o Ensino Básico; Programa Individual de Educação e Formação (PIEF) – dirigido a alunos em idade escolar, mas em risco de abandono ou sujeitos à exploração de trabalho infantil; Educação e Formação de Quadriénio 2009/2013 - 46 -
  • 47.
    Agrupamento de Escolasde Alcácer do Sal Adultos (EFA) – programa de educação ao longo da vida para jovens com mais de 18 anos e para adultos que queiram completar a sua formação escolar. Deverá constituir ainda uma oferta educativa extra-curricular: as Actividades de Prolongamento de Horário para a Educação Pré-escolar; as Actividades de Enriquecimento Curricular para o 1º Ciclo; e Actividades de Complemento Curricular para os 2º e 3º Ciclos. 7.1.5. Plano de Formação Um corpo docente e não docente, estável e profissional, com dedicação exclusiva, que se identifique com o Projecto Educativo constituirão uma dimensão de grande equilíbrio para o funcionamento da Escola. Devem pois, reunir-se as condições de trabalho essenciais para fomentar o trabalho de equipa, a troca de saberes, a tolerância e a inter-ajuda, no sentido da criação de um ambiente de trabalho onde as relações interpessoais sejam valorizadas. O espírito de diálogo e o incentivo ao envolvimento activo e crítico terão implicações vantajosas nos processos de planeamento, execução e avaliação de todo o processo educativo. Os professores, enquanto modelos de identificação e de referência para os seus alunos, deverão desenvolver uma prática pedagógica coerente, estável e segura, não só para os alunos mas também para os pais e encarregados de educação. Visa este Agrupamento criar condições que permitam apoiar compensatoriamente carências individualizadas e detectar e estimular aptidões específicas, pondo em prática um Programa de Formação Interna e estimulando a participação formativa do corpo docente e não docente em acções de formação externa. Neste sentido, colocam-se como áreas prioritárias as temáticas das “Relações Inter-pessoais” da (in)Disciplina, da “Educação para a Saúde” e da “Formação Profissional” do pessoal não docente. No âmbito da política Educativa do Ministério de Educação, no que concerne à Formação Externa, dar-se-á cumprimento aos Planos de Formação. Quadriénio 2009/2013 - 47 -
  • 48.
    Agrupamento de Escolasde Alcácer do Sal 8. Avaliação O Projecto Educativo de Escola, como documento regulador de procedimentos deverá igualmente enunciar todos os mecanismos de aferição e de avaliação dos processos, dos intervenientes e dos destinatários, de modo a torná-lo dinâmico e ajustado à realidade e aos objectivos a que se propõe. A avaliação deverá fornecer os dados necessários para intervir no sentido de corrigir a coerência (relação entre o projecto e o problema), a eficácia (gestão e administração dos recursos e meios) e eficiência (relação entre a acção e os resultados). Neste propósito dever-se-á privilegiar dois sistemas avaliativos, a saber: (i) A Auto – Avaliação - de responsabilidade e iniciativa do Agrupamento; (ii) A Avaliação Externa – da responsabilidade e iniciativa do Ministério da Educação, por via das diversas estruturas instituídas. Entendam-se estes dois sistemas como complementares e concorrentes para a organização, gestão e monitorização procedimental dos vectores a avaliar; deste modo deverão ser correlacionados e analisados sem preconceitos e ajustados com o objectivo primordial de os aproximar e de os considerar, como tal, como referencial de condutas. 8.1 Avaliação dos processos Entenda-se como Processos todas as formas organizativas e todas as dinâmicas instituídas pelos diversos órgãos, estruturas, departamentos, grupos disciplinares e demais figuras de gestão, de administração e educativas que venham a ser criadas no Agrupamento. Objectivos: Avaliar o desempenho dos diversos órgãos e estruturas de orientação educativa, quanto às suas práticas desenvolvidas no âmbito dos Regimentos e Planos de Actividades, do Regulamento Interno do Agrupamento e do Plano Anual de Actividades, no respeito total pelo cumprimento dos princípios e metas estabelecidas no Projecto Educativo e pelas directrizes emanadas através da legislação em vigor. Modalidades: Deverão constituir modalidades de avaliação dos processos a auto-avaliação e a hetero-avaliação, segundo prescrição normativa. Dimensões: Serão três as dimensões consideradas para a avaliação dos processos, a saber: Concepção – A capacidade inovadora, criadora e oportuna de promover dinâmicas Quadriénio 2009/2013 - 48 -
  • 49.
    Agrupamento de Escolasde Alcácer do Sal coerentes com as necessidades e problemáticas diagnosticadas; Implementação – A adequação das estratégias e das metodologias face aos objectivos e metas que foram definidas. Esta dimensão integra ainda a envolvência de intervenientes, destinatários e estruturas, serviços ou instituições parceiras; e, o impacto da sua implementação. Produções – Os produtos, documentos, ou outros, resultantes das dinâmicas criadas; e, as articulações e dinâmicas que provocaram no (s) contexto (s) envolvente (s). Procedimentos: O processo de avaliação será realizado de acordo com as normas e recomendações expressas em documentos de Avaliação Interna e Externa e definidas nos normativos em vigor e nos regimentos internos das estruturas educativas. Instrumentos – Constituirão instrumentos de avaliação os documentos organizativos, os criados e aprovados nos órgãos competentes, os registos instituídos e todos os outros que estejam indicados nos normativos. 8.2. Avaliação dos intervenientes 8.2.1. Avaliação do Pessoal Docente Objectivos: Avaliar o desempenho das funções desenvolvidas por cada docente, tendo como referências as metas definidas no projecto educativo, os princípios nele consagrados e as directrizes emanadas da legislação em vigor. Modalidades: Deverão constituir modalidades de avaliação dos docentes a auto-avaliação e a hetero-avaliação levada a cabo por diversos avaliadores, segundo prescrição normativa. Dimensões: Serão duas as dimensões consideradas para a avaliação dos docentes, a saber: Pessoal – A capacidade avaliativa e operativa de auto-promover um processo formativo e reflexivo das suas práticas, condutas e procedimentos; Profissional – A adequação das estratégias e das metodologias face aos objectivos e metas que definiu e os resultados que obteve. Esta dimensão integra a sua valorização profissional, as suas aptidões didáctico-pedagógicas para o exercício e os seus contributos, quer para a partilha de saberes, quer ainda para o seu envolvimento na dinâmica do Agrupamento. Quadriénio 2009/2013 - 49 -
  • 50.
    Agrupamento de Escolasde Alcácer do Sal Procedimentos: O processo de avaliação dos docentes será realizado de acordo com as normas e nas datas definidas nos normativos em vigor e nos regimentos internos das estruturas educativas. Instrumentos – Constituirão instrumentos de avaliação os documentos organizativos e os registos da prática pedagógica, os relatórios críticos e todos os outros que estejam indicados nos normativos. 8.2.2. Avaliação do Pessoal Não Docente Objectivo: Avaliar o desempenho das funções e tarefas que lhe estão distribuídas, de acordo com a legislação em vigor, e tendo como base o plano da avaliação definido por cada funcionário. Anualmente, serão definidos objectivos específicos para cada uma das categorias de funcionários, de acordo com a especificidade das funções, e no intuito de os ajustar às necessidades e de melhorar as respostas. Modalidades: Deverão constituir modalidades de avaliação do pessoal não docente a auto- avaliação e a hetero-avaliação levada a cabo por diversos avaliadores, segundo prescrição normativa. Dimensões: Serão duas as dimensões consideradas para a avaliação do pessoal não docente, a saber: Dimensão Pessoal – Realizada através da auto-avaliação num processo reflexivo, sobre a sua conduta e procedimentos; Dimensão Profissional – É avaliado o cumprimento das tarefas que lhe estão atribuídas e o seu contributo face aos objectivos e metas definidas na Projecto Educativo. Esta dimensão integra ainda, a sua valorização profissional e os seus contributos para a partilha de saberes e para o bom funcionamento dos estabelecimentos de educação e ensino. Parâmetros: Serão dois os parâmetros considerados, as Competências e os Resultados. Procedimentos: Serão aplicados, todos os procedimentos determinados nos normativos em vigor, tendo em conta a especificidade dos contextos em que cada funcionário exerce as suas funções. Quadriénio 2009/2013 - 50 -
  • 51.
    Agrupamento de Escolasde Alcácer do Sal Instrumentos: Constituirão instrumentos de avaliação os aprovados nas instâncias oficiais e os instrumentos internos construídos e aceites pelos órgãos competentes, para apoio ao registo das observações realizadas ao longo do ano. 8.3. Avaliação dos Destinatários – Alunos Objectivo: Regular as aprendizagens e certificar as competências, conduzindo de forma consciente, o processo de ensino aprendizagem. Procedimentos: A condução deste processo realizar-se-á de acordo com os normativos em vigor, harmonizados com os critérios e ponderações definidas e aprovadas nas estruturas internas competentes. Momentos: A avaliação no Ensino Básico é contínua, ocorrendo ao longo de todo o processo de ensino/aprendizagem e contribuindo para ele, todos os indicadores definidos no início do processo. Modalidades: O processo de avaliação dos alunos contempla momentos de diagnóstico – Avaliação Diagnóstico, de construção dos saberes - Avaliação Formativa e momentos de aferição de conhecimentos – Avaliação Sumativa (Testes e Exames) - Avaliação Externa – (Testes Intermédios de Matemática, Exames nacionais de Língua Portuguesa e Matemática) e Avaliação Aferida. Instrumentos: O registo dos diferentes indicadores de avaliação serão inscritos em instrumentos próprios (alguns dos quais, comuns para todos os alunos do ensino básico), no propósito de tornar este processo, tanto quanto possível, objectivo, sequencial, claro e funcional. Intervenientes: Integram este processo: os docentes que interagem com o aluno; o aluno no processo de Auto-avaliação; os colegas no processo de Hetero-avaliação; e os técnicos especializados. Quadriénio 2009/2013 - 51 -
  • 52.
    Agrupamento de Escolasde Alcácer do Sal “Os escaladores tal co mo os professores e os estudant es estão constant ement e a receber ajudas para at ingir em os seus objectivos; t al co mo a corda d e segura nça liga os vá rios escala dores, os laços de aceita ção e co mp reensão unem os pro fesso res aos s eus alunos. O excitant e, o divertido é que a aventura nu nca pára; muda ndo, insisti ndo, d esafi and o à medida que cada passo é dado, tal co mo aco ntece na sala de aula. Cada etapa da escalad a é uma mini a ventura e u m d esafio, requ erendo difer ent es t écnica s, diferent es co mp etênci as e int erajudas” Fields Quadriénio 2009/2013 - 52 -