UNIVERSIDADE FEDERAL DA BAHIA
          FACULDADE DE EDUCAÇÃO
    PROGRAMA DE PÓS-GRADUAÇÃO EM EDUCAÇÃO
   ESPECIALIZAÇÃO LATO SENSU EM GESTÃO ESCOLAR




         ADILSON CORREIA SOUZA




O PROJETO POLÍTICO PEDAGÓGICO (PPP): UM
INSTRUMENTO DE GESTÃO DEMOCRÁTICA E
               PARTICIPATIVA




                  Eunápolis - BA
                      2010
ADILSON CORREIA SOUZA




O PROJETO POLÍTICO PEDAGÓGICO (PPP): UM
INSTRUMENTO DE GESTÃO DEMOCRÁTICA E
    PARTICIPATIVA (amplo) delimitar local



             Projeto de Intervenção apresentado à Universidade Federal da Bahia,
             como requisito parcial à obtenção do grau de Especialista em Gestão
             Escolar.

             Orientador (a): Profa Msc. Reginaldo Júnior Suely Bahia Alves




                 Eunápolis - BA
                     2010
SUMÁRIO


                1. INTRODUÇÃO......................................................................................................... 3

                 INCLUIR UMA VISÃO GERAL DO PROJETO, CONTEMPLANDO:
INTRODUÇÃO SOBRE A TEMÁTICA A SER DISCUTIDA NO PROJETO DE
INTERVENÇÃO, DELIMITAÇÃO DO PROBLEMA A SER INVESTIGADO,
JUSTIFICATIVA SUCINTA PARA INVESTIGAR O PROBLEMA RELATADO,
OBJETIVO GERAL, E OPÇÃO POR METODOLOGIA DE PESQUISA, TAMBÉM DE
FORMA SUCINTA..........................................................................................................................3

                2. CARACTERIZAÇÃO DA ESCOLA......................................................................4

                   2.1. ESTRUTURA ORGANIZACIONAL DA ESCOLA ......................................................................5
                    DESCREVER AS CARACTERÍSTICAS DA ATUAL GESTÃO, INCLUINDO TEMPO DE ATUAÇÃO...............7
                   2.2.   ESTRUTURA FÍSICA DA ESCOLA.................................................................................... 7

                   2.3.   PERFIL DOS ESTUDANTES............................................................................................ 8

                   2.4. PERFIL DA COMUNIDADE DE ENTORNO.......................................................................... 9
                   2.5. CONSELHO ESCOLAR...................................................................................................9
                   2.6. PPP..........................................................................................................................9
                       2.6.1. Missão.........................................................................................................10
                       2.6.2. Visão........................................................................................................... 10
                       2.6.3. Valores........................................................................................................ 10
                       2.6.4. Objetivos e metas........................................................................................10
                   2.7. A ESCOLA HOJE.....................................................................................................11

                 SUGESTÃO: REVER TEXTO: POIS MUITAS INFORMAÇÕES PODEM
SER REMANEJADAS PARA OUTRAS ETAPAS SOLICITADAS E NÃO PREENCHIDAS
ANTERIORMENTE......................................................................................................................12

                3. DADOS NORTEADORES DA PESQUISA......................................................... 13

                   3.1. SITUAÇÃO PROBLEMA............................................................................................. 13
3.2. OBJETIVO DA INTERVENÇÃO.....................................................................................13
               3.2.1. Objetivo geral............................................................................................. 13
               3.2.2. Objetivos específicos...................................................................................14
            3.3. JUSTIFICATIVA....................................................................................................... 14
            3.4. FUNDAMENTAÇÃO TEÓRICA......................................................................................15
            3.5. METODOLOGIA DE TRABALHO.................................................................................. 17
            CONCLUIR....................................................................................................................18
            SUGESTÃO: NA METODOLOGIA FALAR QUE TERÁ COMO BASE A PESQUISA AÇÃO, CITAR QUEM FALA
DA PESQUISA AÇÃO, QUE INSTRUMENTOS DE PESQUISA SERÁ UTILIZADO, COMO SERÁ FEITA A INTERVENÇÃO....                                     .18
            3.6. REFERÊNCIAS......................................................................................................... 19
3



1. INTRODUÇÃO



       A presente proposta busca fomentar o interesse por construir uma gestão ?capaz de
produzir mudanças positiva nos indivíduos e sistema organizacional, composto por uma liderança
cujo comportamento seja guiado por imperativos éticos e morais cuja atuação deve ser exercida
com concorrência simultânea de conhecimento técnico, habilidades e atitudes apropriadas. Para
tanto, reconhecemos a necessidade de fundamentar a liderança num processo democrático em que
o lideres compartilhem de* decisões com professores, alunos pais e comunidade, visando atingir
um nível superior de desempenho na escola, o qual se dá ao desenvolver relações interpessoais
que conduzem a atitudes e expectativas positiva em relação aos alunos colocados como foco de
suas preocupações; buscando dispor de recursos humanos com formação e motivação adequadas e
condições adequadas de funcionamento. E ainda, buscando construir um clima escolar que
favoreça o processo de ensino aprendizagem definindo e organizando os processos que conduzam
ao alcance dos objetivos propostos.
           Sugestão: pode-se identificar vários problemas enfrentados pela escola mas definir
qual problema será foco da intervenção.


Incluir uma visão geral do projeto, contemplando: introdução sobre a temática a ser
discutida no projeto de intervenção, delimitação do problema a ser investigado, justificativa
sucinta para investigar o problema relatado, objetivo geral, e opção por metodologia de
pesquisa, também de forma sucinta.
4



2. CARACTERIZAÇÃO DA ESCOLA

       Bem localizada, inserida no perímetro urbano, de fácil acesso e próxima de postos de saú-
de, prefeitura, igrejas e demais serviços públicos.
       Escola inserida na parte nobre da cidade, cujo os moradores são detentores de situação so-
cioeconômica e cultural privilegiada em relação as demais comunidades, porém sua clientela é de
periferia com situação socioeconômica regular e deficiente. Em geral a procura é menor do que a
oferta, ficando salas ociosas (porque a demanda é pequena? Os pais preferem escolas particulares?
Poucas crianças na localidade?). Diante de tal situação estamos propondo que a escola ofereça o
ensino fundamental desde a primeira série, uma vez que a procura dessa modalidade de ensino tem
sido considerável, alem do que, com a implantação da nova modalidade de ensino baseada em
ano, a escola do município que fica mais próxima a nossa não tem condições de oferecer a 3ª e 4 ª
série, o qual temos intenção de oferecer. ( e a escola oferece qual modalidade de ensino? Qual o
porte da escola?
   Sugestão: Iniciar com o histórico de criação da escola (entre 10 e 20 linhas), relatando os prin-
cipais fatos ocorridos desde sua fundação.


                             Quadro 1 – Dados cadastrais da unidade escolar

Unidade escolar                  Escola Municipal Humberto de Campos
Endereço                         Rua: Tamoios s/n – Bairro; Dr. Gusmão
Telefones                        (73) 3281 - 7121
E-mail                           Não tem
Home-page                        Não tem
Cadastro no MEC/Inep             29318270
Autorização                 de
                                 Aut. Ou Rec. Por. No 095/99 D.O08/04/99
funcionamento
Classificação IDEB               2009: 2,9
Modalidades de ensino            Ensino Fundamental II e Educação de Jovens e Adultos
Quantitativo de alunos           589
5




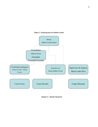
2.1.    ESTRUTURA ORGANIZACIONAL DA ESCOLA


            A* possui um diretor, um vice-diretor, duas coordenadora pedagógica, uma secretária,
três auxiliares de secretaria, trinta professores, quatro vigilantes, 5 auxilares de serviços gerais, 3
cozinheiras. ( informações já contidas no texto);




       Modalidade de Ensino: Ensino Fundamental (1a a 8a ) e EJA (Estágio II, III, IV, e V)
       Classificação da escola: Porte Médio.
       Diretor Atual: Adilson Correia Souza
       Vice Diretora: Gilberto Pereira Fernandes
       Coordenadoras Pedagógicas: Silvana de Oliveira Pinto - Noélia Ernesto da Silva
       Corpo Administrativo: 08 funcionários (formação e disciplina - ver anexo)
       Corpo Docente: Ensino Fundamental - 22 professores (ver anexo) EJA – 8 professores
       Auxiliar de Serviços Gerais: 06
       Merendeira: 02
       Vigilante: 04
       Nº de alunos: 609
       Nº de salas: 08
       Nº de turmas : Possíveis: 24 turmas. Em funcionamento : 21 turmas.
6




                                     Figura 1: Organograma da unidade escolar



                                                          Diretor
                                                   Adilson Correia Souza



                                Vice-diretor
                                Gilberto Pereira

                                 Fernandes
                             FernandesFernandes


Coordenadora pedagógica
                                                                Secretário (a)     Supervisor de limpeza
 Silvana O. Pinto – Noelia
                                                            Deusa Dalfior Piveta     Maria Laide Silva
         Ernesto




    Corpo Docente                        Corpo Docente                               Corpo Discente




                                                   Quadro 2 – Quadro funcional
7




                                            Formação                                Carga      Turno de
          Nome                  Cargo                    Especialização(ões)                                 Vínculo
                                             básica                                 horária    trabalho
                                                            •   Educação       de
                                                                Jovens e Adultos.                            Efetivo
Adilson Correia Souza          Diretor      Pedagógica      •   Educação             360 h    Mat/vesp/not
                                                                Matemática
                                                          Educação de Jovens e
Gilberto Pereira Fernandes   Vice-diretor     Letras           Adultos.              360 h     Mat/vesp      Efetivo

                                                                                                             Efetivo
Silvana de Oliveira          Coordenadora   Pedagogia              x                  x        Mat/vesp

                                                                                                             Efetivo
Noélia Ernesto da Silva      Coordenadora   Pedagogia    Epistemologia Genética      360 h     Noturno

                                                                                                             Efetivo
Deusa Dalfior Piveta          Secretaria    Magistério             X                  X        Mat/vesp


Descrever as características da atual gestão, incluindo tempo de atuação.




2.2.      ESTRUTURA FÍSICA DA ESCOLA




              <Relatar sobre número e características das salas de aula, laboratórios, área de lazer,
cantina, sala dos professores, entre outros itens considerados relevantes. Incluir foto da fachada da
unidade escolar>


                                   Quadro 3 – Recursos da unidade escolar

 Tipo do recurso                                Descrição                                       Quantidade
Equipamentos     Projetor de Slides                                                                01
                 Retroprojetor                                                                     01
                 Televisão                                                                         01
                 Aparelho de DVD                                                                   01
8



                  Aparelho de Som                                                      02
                  Computadores                                                         12
                  Impressoras                                                          03
                  Projetor de Slides                                                   08
                  Retroprojetor                                                        01
                  Aparelho de som                                                      01
Material didático
                  Aparelho DVD                                                         01
                  Computares                                                           10
                  Impressora                                                           01
                  Armários de aço                                                      06
                  Armários arquivo                                                     08
                  Instantes                                                            05
Mobiliário
                  Armários Comeia                                                      02




           Sugestão: Suprimir linhas não utilizadas, suprimir 0 antes de número, relatar as
características dos ambientes.




2.3.     PERFIL DOS ESTUDANTES


           <Comentar sobre o padrão de moradia, condições financeiras, estrutura familiar,
anseios, disciplina, religião, preferências por esportes, lazer e cultura, principais dificuldades
apresentadas no processo de ensino e aprendizagem, e/ou outros aspectos considerados
relevantes.>
           Nonononononon nononononono nononono onononon nonono Nonononononon
nononononono nononono onononon nonono.Nonononononon nononononono onon nonono.
9




2.4.    PERFIL DA COMUNIDADE DE ENTORNO


           <Comentar sobre o padrão de moradia, condições financeiras da população, padrão do
comércio local, infra-estrutura disponível para a população (transporte, saneamento básico,
segurança, acesso a educação e saúde, entre outros), e/ou outros aspectos considerados
relevantes.>
           Nonononononon nononononono onononon nonono nonononononon nononononono
nononono onononon nonono nonononononon nononononono nononono onononon nonono.




2.5.    CONSELHO ESCOLAR


           <Descrever a estrutura do conselho escolar, caso exista, e comentar sobre a dinâmica
de participação dos membros do conselho na gestão da escola, freqüência e dinâmica de reuniões,
freqüência de eleições, bem como percepção da comunidade escolar a respeito da atuação deste
conselho. – entre 10 e 20 linhas>
           Nonononononon nononononono onono nonononononon nononononono nononono
onononon nonono nononono onononon nonono.
2.6.    PPP


           <Síntese do PPP atual / Comentar sobre as principais ações estabelecidas no PPP ou
outro documentos similar existente na escola / Comentar sobre o processo de (re)contrução do
PPP – entre 10 e 20 linhas>
           Nonononononono           nononono   onononon   nonono    nonononononon      nonono
nonononononon.
10



       2.6.1. Missão


           Educar crianças, jovens e adultos na sua totalidade, respeitando sua individualidade e
ampliando seu potencial interpessoal, através de uma pedagogia humanista e solidaria
contribuindo para a formação de cidadãos éticos e solidários, capazes de construir conhecimento e
responder criativamente aos novos desafios do mundo globalizado.




       2.6.2. Visão


           Ser um espaço de formação integral, privilegiando exercício da ética, solidariedade, do
cooperativismo e humanização, ensino e cultura que integre toda a comunidade escolar, busque o
crescimento e contribua para a educação integral de crianças, jovens e adultos, através de uma
pedagogia humanista que enfatize as competências relacionadas à leitura e à escrita em todas as
áreas do conhecimento, contribuindo na formação de lideranças capazes de cooperar na formação
de uma sociedade justa e fraterna.


       2.6.3. Valores


           A comunidade escolar tem como valores:
               a) Valor 1; Formação Integral;
               b) Valor 2; Comprometimento
               c) Valor 3; Humanização;
               d) Valor 4; Solidariedade;
               e) Valor 5; Cooperativismo




       2.6.4. Objetivos e metas
11



            Os objetivos estabelecidos no PPP atual tiveram como base ... Não consta no PPP
atual

               Quadro 4 – Objetivos e metas da unidade escolar (estabelecidas no PPP atual)
       Objetivo             Meta(s)          Prazo                   Responsável (is)         Status
Reduzir do índice de Redução do índice de 2 anos                 Escola e Comunidade
violência no espaço violência no espaço                          escolar
escolar.             escolar.




Se não consta no PPP atual da escola as metas e objetivos, ver se a escola possui um
outro instrumento norteador, colocar uma síntese das ações do PPP, ou processo de
reformulação do PPP.




2.7.     A ESCOLA HOJE



        A Escola Municipal Humberto de Campos, encontra-se localizada na rua Tamoios, s/n, no
Bairro Dr. Gusmão , região nobre da cidade de Eunápolis. Funcionando nos turnos matutino,
vespertino e noturno, com o Ensino Fundamental distribuídos de 5ª à 8ª série, possui 08 (oito)
salas de aula, cozinha, uma secretaria, sala de professores, 02 (dois) banheiros masculinos e 02
(dois) femininos, um depósito para alimentos e uma área de lazer não pavimentada. (característica
física da escola.. O bairro onde a escola se encontra inserida, oferece poucas condições para que a
população viva de forma digna e saudável. Tem pavimentação nas ruas, saneamento básico.
Porem não tem lazer, emprego, entre outros. Remover para comunidade entorno.
        A clientela, em sua maioria é oriunda de famílias de baixa renda, com pouca ou nenhuma
instrução escolar e que dependem da ajuda dos programas do Governo Federal para sobreviver. Os
alunos, majoritariamente, apresentam baixa estima, desinteresse nos estudos, baixo rendimento
escolar e poucas perspectivas em relação a um futuro baseado na construção do
12



conhecimento.perfil dos alunos O índice de violência no bairro é considerado alto, devido a todos
esses fatores acima mencionados e a falta de policiamento nas ruas. Perfil da comunidade entorno
A escola conta com treze (12) professores no turno matutino, dez (10) no vespertino e onze (08)
no noturno, totalizando trinta e quatro (30) docentes. Desse total, vinte e quatro(24) possui Nível
Superior completo e seis (06) estão cursando alguma graduação. O corpo administrativo da escola
é composto pela Diretor, Vice-diretor, Secretária, Coordenadoras e quatro auxiliares de secretaria.
Este Estabelecimento de Ensino, possui um total de seiscentos e oitenta alunos freqüentes (580),
assim distribuídos no três turnos.
            Com base nestas constatações, conclui-se que a elaboração do Projeto Político
Pedagógico de uma Unidade Escolar, implica num repensar constante do dia-a-dia da escola e da
comunidade, seus processos culturais e a forma como ela se encontra estruturada. A construção
desta proposta pedagógica traz à tona todas essas questões, visando organizar o trabalho dos
docentes, no sentido de superar esses conflitos que permeiam o cotidiano da Instituição.


Sugestão: rever texto: pois muitas informações podem ser remanejadas para outras etapas
solicitadas e não preenchidas anteriormente.
13



3. DADOS NORTEADORES DA PESQUISA

3.1.       SITUAÇÃO PROBLEMA


             Tendo em vista que a família é suma importância do processo ensino-aprendizagem,
faz-se necessário que essa assuma parte da responsabilidade de garantir o sucesso do aluno na
escola. Assim sendo, pode-se constatar que a problemática que tentaremos solucionar durante a
elaboração do projeto Político Pedagógico é: De quem é a responsabilidade de garantir o sucesso
do aluno na escola?
             Sugestão: O problema dá margens a várias respostas, vocês podem associar a
necessidade de reelaboração do PPP tendo com foco resolver o problema (tal).... contextualizar o
problema: os alunos da escola não possuem bom desempenho? Em que disciplina? O problema é
maior em que série? A relação do desempenho dos alunos estará associada a participação da
família? Clarificar.


3.2.       OBJETIVO DA INTERVENÇÃO



           3.2.1. Objetivo geral


•   Sensibilizar toda equipe escolar para criação de um clima de respeito cordialidade e coopera-
    ção.
•   Estabelecer normas de convívio social na sociedade escolar, que entendam os princípios éticos
    e morais para o desenvolvimento da personalidade do educando e sua.
O objetivo geral deverá está diretamente relacionado a resolução do problema citado
anteriormente.
Sugestão: utilizar verbos que indiquem ação, intervenção (fazer, implementar...)
14



       3.2.2. Objetivos específicos
   a) Objetivo 1; Trabalhar de forma participativa buscando envolver os corpos docentes e

       discentes numa interação de esforços para

   b) Objetivo 2; Investigar e analisar a causa da indisciplina;
   c) Objetivo 3; Conscientizar os pais que são parte do sucesso a alcançar;
   d) Objetivo 4; Conscientizar o aluno da importância dele como cidadão dentro e fora da

       escola.

   Devem ser uma delimitação do geral, e posteriormente será transformado em ações.

3.3.    JUSTIFICATIVA



             O contexto escolar atual tem sido caracterizado por situações adversas, dentre elas a
dificuldades de relacionamentos encontradas no ambiente escolar, necessidade de uma mudança
de comportamento e atitudes, o baixo nível de aprovação, situações conflitantes resultantes do ní-
vel socioeconômico da comunidade escolar, dificuldade de leitura, interpretação, e inclusão dos
nossos alunos, falta de interesse, de criatividade a desmotivação dos mesmos nas aulas, agressivi-
dade, falta de respeito, o desconhecimento da ética e cidadania. Fatores que revelam a necessidade
se dá importância de uma política pedagógica coerente com os princípios ideológicos com vistas à
mudança desejada* (que mudança?) muitos problemas. A qual está difícil de acontecer, uma vez
que a família, célula mãe da sociedade, está cada vez mais desintegrada provocando angústia, in-
segurança, insatisfação em nossos alunos interferindo no processo de ensino-aprendizagem. Para
tanto, faz-se necessário desenvolver no cerne do ambiente escolar uma política de desenvolvimen-
to voltada para melhorias das relações interpessoais entre funcionários, desses com os alunos e
pais e de cada célula entre si. A partir do momento em que a escola cumpra o seu papel com a so-
ciedade e a oriente a fazer o seu será possível pensar em um ambiente pedagógico de construção
do saber e de um cidadão consciente.
15



             Explicar porque o problema citado no item 3.1 precisa ser solucionado e quais os
 benefícios trazidos para a escola. Explicar também a importância deste estudo para a pesquisa em
 gestão educacional.
 3.4.     FUNDAMENTAÇÃO TEÓRICA


        A necessidade de um Projeto Político Pedagógico na escola antecede a qualquer decisão
 política ou exigência legal, já que, enquanto educadores e enquanto membros da instituição/escola
 deve-se ter claro a que horizonte pretende-se chegar com os alunos, comunidade e com a
 sociedade. Caso contrário, o papel de educador será de um simples "aventureiro", que não sabe
 aonde quer chegar.
        Um Projeto Político Pedagógico ultrapassa a mera elaboração de planos, que só se prestam
a cumprir exigências burocráticas. O Projeto político-pedagógico busca um rumo, uma direção. É
uma ação intencional, com um sentido explícito e com um compromisso definido coletivamente.
Por isso, todo projeto pedagógico da escola é, também, um projeto político por estar intimamente
articulado ao compromisso sócio - político e com os interesses reais e coletivos da população
majoritária. Para Ilma Passos Veiga:



                         (...) “Na dimensão pedagógica reside a possibilidade da efetivação da intencionali-
                         dade da escola, que é a formação do cidadão participativo, responsável, compro-
                         missado, crítico e criativo. Pedagógico, no sentido de se definir as ações educati-
                         vas e as características necessárias às escolas de cumprirem seus propósitos e sua
                         intencionalidade.” (Veiga, 1995, p.142)




        Nesse sentido, o Projeto Político Pedagógico é o fruto da interação entre os objetivos e
 prioridades estabelecidas pela coletividade, que estabelece, através da reflexão, as ações
 necessárias à construção de uma nova realidade. É, antes de tudo, um trabalho que exige
 comprometimento de todos os envolvidos no processo educativo: professores, equipe técnica,
 alunos, seus pais e a comunidade como um todo. Essa prática de construção de um projeto, deve
 estar amparada por concepções teóricas sólidas e supõe o aperfeiçoamento e a formação de seus
16



agentes. Só assim serão rompidas as resistências em relação a novas práticas educativas. Os
agentes educativos devem sentir-se atraídos por essa proposta, pois só assim terão uma postura
comprometida e responsável. Trata-se, portanto, da conquista coletiva de um espaço para o
exercício da autonomia. Ainda de acordo com Ilma Passos Veiga:




                       “(...) é um instrumento teórico-metodológico que visa ajudar a enfrentar os
                      desafios do cotidiano da escola, só que de uma forma refletida, consciente,
                      sistematizada, orgânica e, o que é essencial, participativa. É uma metodologia de
                      trabalho que possibilita resignicar a ação de todos os agentes da instituição.”
                      (VEIGA, 1995, p.142)




              Sobe essa ótica, percebe-se que todo processo educativo passa a ter maior
relevância como um meio para efetivação da aprendizagem. Vale ressaltar que todo o sucesso ou
fracasso na aprendizagem é coletivo, ou seja, da escola como um todo. Portanto, o Projeto Político
Pedagógico, deve se configura como uma proposta em ação, pois se alimenta das avaliações
desenvolvidas sobre sua própria ação para se (re) conduzir e se (re) programar. È nele que são
estabelecidos os conteúdos, metodologias, e as avaliações a serem desenvolvidos dentro do espaço
escolar , tendo como eixo e prioridade a formação humana e a construção da cidadania.




           A fundamentação teórica deverá sustentar a sua justificativa, o problema , o que a
literatura fala da problemática abordada ,devem embasar os trabalhos durante a intervenção na
escola. É preciso fazer referências aos autores que discutem a temática de intervenção.
           A fundamentação está pautada para PPP o que vc pode até citar alguma coisa, mas na
verdade a reelaboração do PPP está a serviço de tentar resolver um outro problema.
17




3.5.     METODOLOGIA DE TRABALHO


            <Como base na metodologia de pesquisa-ação, descrever como será realizada a
intervenção proposta. É preciso justificar, com base na literatura, a escolha feita pela metodologia,
técnicas e instrumentos>.
            Nonononononon nononononono nononono onononon nonono nononono onononon
nonono Nonononononon nononononono nononono onononon nonono.



                         Quadro 5 – Ações a serem desenvolvidas na intervenção
            Ação                Responsável(is)    Prazo       Recurso(s)        Como esta ação contribui
                                                              necessário(s)      para alcançar o objetivo
                                                                                     da intervenção?




                                     Quadro 6 – Cronograma geral
18


Ação                           2007                              2008
                         Nov      Dez   Fev   Mar Abr   Mai   Jun Jul   Ago   Set   Out   Nov




Concluir
Sugestão: na metodologia falar que terá como base a pesquisa ação, citar quem
fala da pesquisa ação, que instrumentos de pesquisa será utilizado, como será
feita a intervenção...
19



3.6.       REFERÊNCIAS1


GIL, Antonio Carlos. Como elaborar projetos de pesquisa. 4.ed. São Paulo: Atlas, 2002.

LAKATOS, E., MARCONI, M. Metodologia do trabalho científico: procedimentos básicos,
pesquisa bibliográfica, projeto e relatório, publicações e trabalhos científicos. 6.ed. São Paulo:
Atlas, 2001.

LUBISCO, Nídia, VIEIRA, Sônia. Manual do estilo acadêmico: monografias, dissertações e
teses. 2.ed. Rev. e amp. Salvador, EDUFBA, 2002.

THIOLLENT, Michel. Metodologia da pesquisa ação. 12.ed. São Paulo: Cortez, 2003.


ARAÚJO, Adilson César de. Gestão democrática da educação: a posição dos docentes.
PPGE/Unb. Dissertação de Mestrado. Brasília, 2000.

GADOTTI, Moacir, ROMÃO, José E. (orgs.). Autonomia da Escola: Princípios e Propostas. São
Paulo: Cortez, 1997.

LUCKESI, Cipriano. C. Planejamento e avaliação da escola: articulação necessária e determina-
ção ideológica. Idéias [FDE]. São Paulo, 1992.

PIMENTA, Selma Garrido. A Construção do Projeto Pedagógico na Escola de 1o. Grau. In: Série
Idéias nº8. São Paulo: FDE/ Governo do Estado de São Paulo, 1992.

PROGRAMA, Nacional de Fortalecimento dos Conselhos Escolares.Projeto Político Pedagógico
e a construção coletiva na escola. MEC. Brasília, 2006

REIS, Edmerson dos Santos. Projeto Político Pedagógico: moda, exigência ou tomada de consci-
ência?. In.: BELLO, José Luiz de Paiva. Pedagogia em Foco, Rio de Janeiro, 2001. Disponível
em: <http://www.pedagogiaemfoco.pro.br

VEIGA, Ilma Passos A. (org.). Projeto político-pedagógico da escola. Campinas: Papirus, 1995.




1
    Baseada na NBR-6023/2002, da Associação Brasileira de Normas Técnicas (ABNT)

Projeto de intervenção

  • 1.
    UNIVERSIDADE FEDERAL DABAHIA FACULDADE DE EDUCAÇÃO PROGRAMA DE PÓS-GRADUAÇÃO EM EDUCAÇÃO ESPECIALIZAÇÃO LATO SENSU EM GESTÃO ESCOLAR ADILSON CORREIA SOUZA O PROJETO POLÍTICO PEDAGÓGICO (PPP): UM INSTRUMENTO DE GESTÃO DEMOCRÁTICA E PARTICIPATIVA Eunápolis - BA 2010
  • 2.
    ADILSON CORREIA SOUZA OPROJETO POLÍTICO PEDAGÓGICO (PPP): UM INSTRUMENTO DE GESTÃO DEMOCRÁTICA E PARTICIPATIVA (amplo) delimitar local Projeto de Intervenção apresentado à Universidade Federal da Bahia, como requisito parcial à obtenção do grau de Especialista em Gestão Escolar. Orientador (a): Profa Msc. Reginaldo Júnior Suely Bahia Alves Eunápolis - BA 2010
  • 3.
    SUMÁRIO 1. INTRODUÇÃO......................................................................................................... 3 INCLUIR UMA VISÃO GERAL DO PROJETO, CONTEMPLANDO: INTRODUÇÃO SOBRE A TEMÁTICA A SER DISCUTIDA NO PROJETO DE INTERVENÇÃO, DELIMITAÇÃO DO PROBLEMA A SER INVESTIGADO, JUSTIFICATIVA SUCINTA PARA INVESTIGAR O PROBLEMA RELATADO, OBJETIVO GERAL, E OPÇÃO POR METODOLOGIA DE PESQUISA, TAMBÉM DE FORMA SUCINTA..........................................................................................................................3 2. CARACTERIZAÇÃO DA ESCOLA......................................................................4 2.1. ESTRUTURA ORGANIZACIONAL DA ESCOLA ......................................................................5 DESCREVER AS CARACTERÍSTICAS DA ATUAL GESTÃO, INCLUINDO TEMPO DE ATUAÇÃO...............7 2.2. ESTRUTURA FÍSICA DA ESCOLA.................................................................................... 7 2.3. PERFIL DOS ESTUDANTES............................................................................................ 8 2.4. PERFIL DA COMUNIDADE DE ENTORNO.......................................................................... 9 2.5. CONSELHO ESCOLAR...................................................................................................9 2.6. PPP..........................................................................................................................9 2.6.1. Missão.........................................................................................................10 2.6.2. Visão........................................................................................................... 10 2.6.3. Valores........................................................................................................ 10 2.6.4. Objetivos e metas........................................................................................10 2.7. A ESCOLA HOJE.....................................................................................................11 SUGESTÃO: REVER TEXTO: POIS MUITAS INFORMAÇÕES PODEM SER REMANEJADAS PARA OUTRAS ETAPAS SOLICITADAS E NÃO PREENCHIDAS ANTERIORMENTE......................................................................................................................12 3. DADOS NORTEADORES DA PESQUISA......................................................... 13 3.1. SITUAÇÃO PROBLEMA............................................................................................. 13
  • 4.
    3.2. OBJETIVO DAINTERVENÇÃO.....................................................................................13 3.2.1. Objetivo geral............................................................................................. 13 3.2.2. Objetivos específicos...................................................................................14 3.3. JUSTIFICATIVA....................................................................................................... 14 3.4. FUNDAMENTAÇÃO TEÓRICA......................................................................................15 3.5. METODOLOGIA DE TRABALHO.................................................................................. 17 CONCLUIR....................................................................................................................18 SUGESTÃO: NA METODOLOGIA FALAR QUE TERÁ COMO BASE A PESQUISA AÇÃO, CITAR QUEM FALA DA PESQUISA AÇÃO, QUE INSTRUMENTOS DE PESQUISA SERÁ UTILIZADO, COMO SERÁ FEITA A INTERVENÇÃO.... .18 3.6. REFERÊNCIAS......................................................................................................... 19
  • 5.
    3 1. INTRODUÇÃO A presente proposta busca fomentar o interesse por construir uma gestão ?capaz de produzir mudanças positiva nos indivíduos e sistema organizacional, composto por uma liderança cujo comportamento seja guiado por imperativos éticos e morais cuja atuação deve ser exercida com concorrência simultânea de conhecimento técnico, habilidades e atitudes apropriadas. Para tanto, reconhecemos a necessidade de fundamentar a liderança num processo democrático em que o lideres compartilhem de* decisões com professores, alunos pais e comunidade, visando atingir um nível superior de desempenho na escola, o qual se dá ao desenvolver relações interpessoais que conduzem a atitudes e expectativas positiva em relação aos alunos colocados como foco de suas preocupações; buscando dispor de recursos humanos com formação e motivação adequadas e condições adequadas de funcionamento. E ainda, buscando construir um clima escolar que favoreça o processo de ensino aprendizagem definindo e organizando os processos que conduzam ao alcance dos objetivos propostos. Sugestão: pode-se identificar vários problemas enfrentados pela escola mas definir qual problema será foco da intervenção. Incluir uma visão geral do projeto, contemplando: introdução sobre a temática a ser discutida no projeto de intervenção, delimitação do problema a ser investigado, justificativa sucinta para investigar o problema relatado, objetivo geral, e opção por metodologia de pesquisa, também de forma sucinta.
  • 6.
    4 2. CARACTERIZAÇÃO DAESCOLA Bem localizada, inserida no perímetro urbano, de fácil acesso e próxima de postos de saú- de, prefeitura, igrejas e demais serviços públicos. Escola inserida na parte nobre da cidade, cujo os moradores são detentores de situação so- cioeconômica e cultural privilegiada em relação as demais comunidades, porém sua clientela é de periferia com situação socioeconômica regular e deficiente. Em geral a procura é menor do que a oferta, ficando salas ociosas (porque a demanda é pequena? Os pais preferem escolas particulares? Poucas crianças na localidade?). Diante de tal situação estamos propondo que a escola ofereça o ensino fundamental desde a primeira série, uma vez que a procura dessa modalidade de ensino tem sido considerável, alem do que, com a implantação da nova modalidade de ensino baseada em ano, a escola do município que fica mais próxima a nossa não tem condições de oferecer a 3ª e 4 ª série, o qual temos intenção de oferecer. ( e a escola oferece qual modalidade de ensino? Qual o porte da escola? Sugestão: Iniciar com o histórico de criação da escola (entre 10 e 20 linhas), relatando os prin- cipais fatos ocorridos desde sua fundação. Quadro 1 – Dados cadastrais da unidade escolar Unidade escolar Escola Municipal Humberto de Campos Endereço Rua: Tamoios s/n – Bairro; Dr. Gusmão Telefones (73) 3281 - 7121 E-mail Não tem Home-page Não tem Cadastro no MEC/Inep 29318270 Autorização de Aut. Ou Rec. Por. No 095/99 D.O08/04/99 funcionamento Classificação IDEB 2009: 2,9 Modalidades de ensino Ensino Fundamental II e Educação de Jovens e Adultos Quantitativo de alunos 589
  • 7.
    5 2.1. ESTRUTURA ORGANIZACIONAL DA ESCOLA A* possui um diretor, um vice-diretor, duas coordenadora pedagógica, uma secretária, três auxiliares de secretaria, trinta professores, quatro vigilantes, 5 auxilares de serviços gerais, 3 cozinheiras. ( informações já contidas no texto); Modalidade de Ensino: Ensino Fundamental (1a a 8a ) e EJA (Estágio II, III, IV, e V) Classificação da escola: Porte Médio. Diretor Atual: Adilson Correia Souza Vice Diretora: Gilberto Pereira Fernandes Coordenadoras Pedagógicas: Silvana de Oliveira Pinto - Noélia Ernesto da Silva Corpo Administrativo: 08 funcionários (formação e disciplina - ver anexo) Corpo Docente: Ensino Fundamental - 22 professores (ver anexo) EJA – 8 professores Auxiliar de Serviços Gerais: 06 Merendeira: 02 Vigilante: 04 Nº de alunos: 609 Nº de salas: 08 Nº de turmas : Possíveis: 24 turmas. Em funcionamento : 21 turmas.
  • 8.
    6 Figura 1: Organograma da unidade escolar Diretor Adilson Correia Souza Vice-diretor Gilberto Pereira Fernandes FernandesFernandes Coordenadora pedagógica Secretário (a) Supervisor de limpeza Silvana O. Pinto – Noelia Deusa Dalfior Piveta Maria Laide Silva Ernesto Corpo Docente Corpo Docente Corpo Discente Quadro 2 – Quadro funcional
  • 9.
    7 Formação Carga Turno de Nome Cargo Especialização(ões) Vínculo básica horária trabalho • Educação de Jovens e Adultos. Efetivo Adilson Correia Souza Diretor Pedagógica • Educação 360 h Mat/vesp/not Matemática Educação de Jovens e Gilberto Pereira Fernandes Vice-diretor Letras Adultos. 360 h Mat/vesp Efetivo Efetivo Silvana de Oliveira Coordenadora Pedagogia x x Mat/vesp Efetivo Noélia Ernesto da Silva Coordenadora Pedagogia Epistemologia Genética 360 h Noturno Efetivo Deusa Dalfior Piveta Secretaria Magistério X X Mat/vesp Descrever as características da atual gestão, incluindo tempo de atuação. 2.2. ESTRUTURA FÍSICA DA ESCOLA <Relatar sobre número e características das salas de aula, laboratórios, área de lazer, cantina, sala dos professores, entre outros itens considerados relevantes. Incluir foto da fachada da unidade escolar> Quadro 3 – Recursos da unidade escolar Tipo do recurso Descrição Quantidade Equipamentos Projetor de Slides 01 Retroprojetor 01 Televisão 01 Aparelho de DVD 01
  • 10.
    8 Aparelho de Som 02 Computadores 12 Impressoras 03 Projetor de Slides 08 Retroprojetor 01 Aparelho de som 01 Material didático Aparelho DVD 01 Computares 10 Impressora 01 Armários de aço 06 Armários arquivo 08 Instantes 05 Mobiliário Armários Comeia 02 Sugestão: Suprimir linhas não utilizadas, suprimir 0 antes de número, relatar as características dos ambientes. 2.3. PERFIL DOS ESTUDANTES <Comentar sobre o padrão de moradia, condições financeiras, estrutura familiar, anseios, disciplina, religião, preferências por esportes, lazer e cultura, principais dificuldades apresentadas no processo de ensino e aprendizagem, e/ou outros aspectos considerados relevantes.> Nonononononon nononononono nononono onononon nonono Nonononononon nononononono nononono onononon nonono.Nonononononon nononononono onon nonono.
  • 11.
    9 2.4. PERFIL DA COMUNIDADE DE ENTORNO <Comentar sobre o padrão de moradia, condições financeiras da população, padrão do comércio local, infra-estrutura disponível para a população (transporte, saneamento básico, segurança, acesso a educação e saúde, entre outros), e/ou outros aspectos considerados relevantes.> Nonononononon nononononono onononon nonono nonononononon nononononono nononono onononon nonono nonononononon nononononono nononono onononon nonono. 2.5. CONSELHO ESCOLAR <Descrever a estrutura do conselho escolar, caso exista, e comentar sobre a dinâmica de participação dos membros do conselho na gestão da escola, freqüência e dinâmica de reuniões, freqüência de eleições, bem como percepção da comunidade escolar a respeito da atuação deste conselho. – entre 10 e 20 linhas> Nonononononon nononononono onono nonononononon nononononono nononono onononon nonono nononono onononon nonono. 2.6. PPP <Síntese do PPP atual / Comentar sobre as principais ações estabelecidas no PPP ou outro documentos similar existente na escola / Comentar sobre o processo de (re)contrução do PPP – entre 10 e 20 linhas> Nonononononono nononono onononon nonono nonononononon nonono nonononononon.
  • 12.
    10 2.6.1. Missão Educar crianças, jovens e adultos na sua totalidade, respeitando sua individualidade e ampliando seu potencial interpessoal, através de uma pedagogia humanista e solidaria contribuindo para a formação de cidadãos éticos e solidários, capazes de construir conhecimento e responder criativamente aos novos desafios do mundo globalizado. 2.6.2. Visão Ser um espaço de formação integral, privilegiando exercício da ética, solidariedade, do cooperativismo e humanização, ensino e cultura que integre toda a comunidade escolar, busque o crescimento e contribua para a educação integral de crianças, jovens e adultos, através de uma pedagogia humanista que enfatize as competências relacionadas à leitura e à escrita em todas as áreas do conhecimento, contribuindo na formação de lideranças capazes de cooperar na formação de uma sociedade justa e fraterna. 2.6.3. Valores A comunidade escolar tem como valores: a) Valor 1; Formação Integral; b) Valor 2; Comprometimento c) Valor 3; Humanização; d) Valor 4; Solidariedade; e) Valor 5; Cooperativismo 2.6.4. Objetivos e metas
  • 13.
    11 Os objetivos estabelecidos no PPP atual tiveram como base ... Não consta no PPP atual Quadro 4 – Objetivos e metas da unidade escolar (estabelecidas no PPP atual) Objetivo Meta(s) Prazo Responsável (is) Status Reduzir do índice de Redução do índice de 2 anos Escola e Comunidade violência no espaço violência no espaço escolar escolar. escolar. Se não consta no PPP atual da escola as metas e objetivos, ver se a escola possui um outro instrumento norteador, colocar uma síntese das ações do PPP, ou processo de reformulação do PPP. 2.7. A ESCOLA HOJE A Escola Municipal Humberto de Campos, encontra-se localizada na rua Tamoios, s/n, no Bairro Dr. Gusmão , região nobre da cidade de Eunápolis. Funcionando nos turnos matutino, vespertino e noturno, com o Ensino Fundamental distribuídos de 5ª à 8ª série, possui 08 (oito) salas de aula, cozinha, uma secretaria, sala de professores, 02 (dois) banheiros masculinos e 02 (dois) femininos, um depósito para alimentos e uma área de lazer não pavimentada. (característica física da escola.. O bairro onde a escola se encontra inserida, oferece poucas condições para que a população viva de forma digna e saudável. Tem pavimentação nas ruas, saneamento básico. Porem não tem lazer, emprego, entre outros. Remover para comunidade entorno. A clientela, em sua maioria é oriunda de famílias de baixa renda, com pouca ou nenhuma instrução escolar e que dependem da ajuda dos programas do Governo Federal para sobreviver. Os alunos, majoritariamente, apresentam baixa estima, desinteresse nos estudos, baixo rendimento escolar e poucas perspectivas em relação a um futuro baseado na construção do
  • 14.
    12 conhecimento.perfil dos alunosO índice de violência no bairro é considerado alto, devido a todos esses fatores acima mencionados e a falta de policiamento nas ruas. Perfil da comunidade entorno A escola conta com treze (12) professores no turno matutino, dez (10) no vespertino e onze (08) no noturno, totalizando trinta e quatro (30) docentes. Desse total, vinte e quatro(24) possui Nível Superior completo e seis (06) estão cursando alguma graduação. O corpo administrativo da escola é composto pela Diretor, Vice-diretor, Secretária, Coordenadoras e quatro auxiliares de secretaria. Este Estabelecimento de Ensino, possui um total de seiscentos e oitenta alunos freqüentes (580), assim distribuídos no três turnos. Com base nestas constatações, conclui-se que a elaboração do Projeto Político Pedagógico de uma Unidade Escolar, implica num repensar constante do dia-a-dia da escola e da comunidade, seus processos culturais e a forma como ela se encontra estruturada. A construção desta proposta pedagógica traz à tona todas essas questões, visando organizar o trabalho dos docentes, no sentido de superar esses conflitos que permeiam o cotidiano da Instituição. Sugestão: rever texto: pois muitas informações podem ser remanejadas para outras etapas solicitadas e não preenchidas anteriormente.
  • 15.
    13 3. DADOS NORTEADORESDA PESQUISA 3.1. SITUAÇÃO PROBLEMA Tendo em vista que a família é suma importância do processo ensino-aprendizagem, faz-se necessário que essa assuma parte da responsabilidade de garantir o sucesso do aluno na escola. Assim sendo, pode-se constatar que a problemática que tentaremos solucionar durante a elaboração do projeto Político Pedagógico é: De quem é a responsabilidade de garantir o sucesso do aluno na escola? Sugestão: O problema dá margens a várias respostas, vocês podem associar a necessidade de reelaboração do PPP tendo com foco resolver o problema (tal).... contextualizar o problema: os alunos da escola não possuem bom desempenho? Em que disciplina? O problema é maior em que série? A relação do desempenho dos alunos estará associada a participação da família? Clarificar. 3.2. OBJETIVO DA INTERVENÇÃO 3.2.1. Objetivo geral • Sensibilizar toda equipe escolar para criação de um clima de respeito cordialidade e coopera- ção. • Estabelecer normas de convívio social na sociedade escolar, que entendam os princípios éticos e morais para o desenvolvimento da personalidade do educando e sua. O objetivo geral deverá está diretamente relacionado a resolução do problema citado anteriormente. Sugestão: utilizar verbos que indiquem ação, intervenção (fazer, implementar...)
  • 16.
    14 3.2.2. Objetivos específicos a) Objetivo 1; Trabalhar de forma participativa buscando envolver os corpos docentes e discentes numa interação de esforços para b) Objetivo 2; Investigar e analisar a causa da indisciplina; c) Objetivo 3; Conscientizar os pais que são parte do sucesso a alcançar; d) Objetivo 4; Conscientizar o aluno da importância dele como cidadão dentro e fora da escola. Devem ser uma delimitação do geral, e posteriormente será transformado em ações. 3.3. JUSTIFICATIVA O contexto escolar atual tem sido caracterizado por situações adversas, dentre elas a dificuldades de relacionamentos encontradas no ambiente escolar, necessidade de uma mudança de comportamento e atitudes, o baixo nível de aprovação, situações conflitantes resultantes do ní- vel socioeconômico da comunidade escolar, dificuldade de leitura, interpretação, e inclusão dos nossos alunos, falta de interesse, de criatividade a desmotivação dos mesmos nas aulas, agressivi- dade, falta de respeito, o desconhecimento da ética e cidadania. Fatores que revelam a necessidade se dá importância de uma política pedagógica coerente com os princípios ideológicos com vistas à mudança desejada* (que mudança?) muitos problemas. A qual está difícil de acontecer, uma vez que a família, célula mãe da sociedade, está cada vez mais desintegrada provocando angústia, in- segurança, insatisfação em nossos alunos interferindo no processo de ensino-aprendizagem. Para tanto, faz-se necessário desenvolver no cerne do ambiente escolar uma política de desenvolvimen- to voltada para melhorias das relações interpessoais entre funcionários, desses com os alunos e pais e de cada célula entre si. A partir do momento em que a escola cumpra o seu papel com a so- ciedade e a oriente a fazer o seu será possível pensar em um ambiente pedagógico de construção do saber e de um cidadão consciente.
  • 17.
    15 Explicar porque o problema citado no item 3.1 precisa ser solucionado e quais os benefícios trazidos para a escola. Explicar também a importância deste estudo para a pesquisa em gestão educacional. 3.4. FUNDAMENTAÇÃO TEÓRICA A necessidade de um Projeto Político Pedagógico na escola antecede a qualquer decisão política ou exigência legal, já que, enquanto educadores e enquanto membros da instituição/escola deve-se ter claro a que horizonte pretende-se chegar com os alunos, comunidade e com a sociedade. Caso contrário, o papel de educador será de um simples "aventureiro", que não sabe aonde quer chegar. Um Projeto Político Pedagógico ultrapassa a mera elaboração de planos, que só se prestam a cumprir exigências burocráticas. O Projeto político-pedagógico busca um rumo, uma direção. É uma ação intencional, com um sentido explícito e com um compromisso definido coletivamente. Por isso, todo projeto pedagógico da escola é, também, um projeto político por estar intimamente articulado ao compromisso sócio - político e com os interesses reais e coletivos da população majoritária. Para Ilma Passos Veiga: (...) “Na dimensão pedagógica reside a possibilidade da efetivação da intencionali- dade da escola, que é a formação do cidadão participativo, responsável, compro- missado, crítico e criativo. Pedagógico, no sentido de se definir as ações educati- vas e as características necessárias às escolas de cumprirem seus propósitos e sua intencionalidade.” (Veiga, 1995, p.142) Nesse sentido, o Projeto Político Pedagógico é o fruto da interação entre os objetivos e prioridades estabelecidas pela coletividade, que estabelece, através da reflexão, as ações necessárias à construção de uma nova realidade. É, antes de tudo, um trabalho que exige comprometimento de todos os envolvidos no processo educativo: professores, equipe técnica, alunos, seus pais e a comunidade como um todo. Essa prática de construção de um projeto, deve estar amparada por concepções teóricas sólidas e supõe o aperfeiçoamento e a formação de seus
  • 18.
    16 agentes. Só assimserão rompidas as resistências em relação a novas práticas educativas. Os agentes educativos devem sentir-se atraídos por essa proposta, pois só assim terão uma postura comprometida e responsável. Trata-se, portanto, da conquista coletiva de um espaço para o exercício da autonomia. Ainda de acordo com Ilma Passos Veiga: “(...) é um instrumento teórico-metodológico que visa ajudar a enfrentar os desafios do cotidiano da escola, só que de uma forma refletida, consciente, sistematizada, orgânica e, o que é essencial, participativa. É uma metodologia de trabalho que possibilita resignicar a ação de todos os agentes da instituição.” (VEIGA, 1995, p.142) Sobe essa ótica, percebe-se que todo processo educativo passa a ter maior relevância como um meio para efetivação da aprendizagem. Vale ressaltar que todo o sucesso ou fracasso na aprendizagem é coletivo, ou seja, da escola como um todo. Portanto, o Projeto Político Pedagógico, deve se configura como uma proposta em ação, pois se alimenta das avaliações desenvolvidas sobre sua própria ação para se (re) conduzir e se (re) programar. È nele que são estabelecidos os conteúdos, metodologias, e as avaliações a serem desenvolvidos dentro do espaço escolar , tendo como eixo e prioridade a formação humana e a construção da cidadania. A fundamentação teórica deverá sustentar a sua justificativa, o problema , o que a literatura fala da problemática abordada ,devem embasar os trabalhos durante a intervenção na escola. É preciso fazer referências aos autores que discutem a temática de intervenção. A fundamentação está pautada para PPP o que vc pode até citar alguma coisa, mas na verdade a reelaboração do PPP está a serviço de tentar resolver um outro problema.
  • 19.
    17 3.5. METODOLOGIA DE TRABALHO <Como base na metodologia de pesquisa-ação, descrever como será realizada a intervenção proposta. É preciso justificar, com base na literatura, a escolha feita pela metodologia, técnicas e instrumentos>. Nonononononon nononononono nononono onononon nonono nononono onononon nonono Nonononononon nononononono nononono onononon nonono. Quadro 5 – Ações a serem desenvolvidas na intervenção Ação Responsável(is) Prazo Recurso(s) Como esta ação contribui necessário(s) para alcançar o objetivo da intervenção? Quadro 6 – Cronograma geral
  • 20.
    18 Ação 2007 2008 Nov Dez Fev Mar Abr Mai Jun Jul Ago Set Out Nov Concluir Sugestão: na metodologia falar que terá como base a pesquisa ação, citar quem fala da pesquisa ação, que instrumentos de pesquisa será utilizado, como será feita a intervenção...
  • 21.
    19 3.6. REFERÊNCIAS1 GIL, Antonio Carlos. Como elaborar projetos de pesquisa. 4.ed. São Paulo: Atlas, 2002. LAKATOS, E., MARCONI, M. Metodologia do trabalho científico: procedimentos básicos, pesquisa bibliográfica, projeto e relatório, publicações e trabalhos científicos. 6.ed. São Paulo: Atlas, 2001. LUBISCO, Nídia, VIEIRA, Sônia. Manual do estilo acadêmico: monografias, dissertações e teses. 2.ed. Rev. e amp. Salvador, EDUFBA, 2002. THIOLLENT, Michel. Metodologia da pesquisa ação. 12.ed. São Paulo: Cortez, 2003. ARAÚJO, Adilson César de. Gestão democrática da educação: a posição dos docentes. PPGE/Unb. Dissertação de Mestrado. Brasília, 2000. GADOTTI, Moacir, ROMÃO, José E. (orgs.). Autonomia da Escola: Princípios e Propostas. São Paulo: Cortez, 1997. LUCKESI, Cipriano. C. Planejamento e avaliação da escola: articulação necessária e determina- ção ideológica. Idéias [FDE]. São Paulo, 1992. PIMENTA, Selma Garrido. A Construção do Projeto Pedagógico na Escola de 1o. Grau. In: Série Idéias nº8. São Paulo: FDE/ Governo do Estado de São Paulo, 1992. PROGRAMA, Nacional de Fortalecimento dos Conselhos Escolares.Projeto Político Pedagógico e a construção coletiva na escola. MEC. Brasília, 2006 REIS, Edmerson dos Santos. Projeto Político Pedagógico: moda, exigência ou tomada de consci- ência?. In.: BELLO, José Luiz de Paiva. Pedagogia em Foco, Rio de Janeiro, 2001. Disponível em: <http://www.pedagogiaemfoco.pro.br VEIGA, Ilma Passos A. (org.). Projeto político-pedagógico da escola. Campinas: Papirus, 1995. 1 Baseada na NBR-6023/2002, da Associação Brasileira de Normas Técnicas (ABNT)