MBA EM GESTÃO EMPRESARIAL
Coordenador Acadêmico: Luís Eduardo Machado, prof.
Plano de Negócio para a abertura de uma Rotisseria com
Serviços Diferenciados
Por:
Fabio Galves de Luca
Gabriela Antunes Cano
Marcelo Rodrigues de Lima
Simone Moreno Tiossi
Vandréa de Cassia Barboza
Projeto Integrado de Negócios apresentado ao curso
MBA em Gestão Empresarial de Negócios GE 95.
Pós-Graduação lato sensu, Nível de Especialização
Programa FGV Management
Santo André – São Paulo
2013
MBA EM GESTÃO EMPRESARIAL.
Coordenador Acadêmico: Luís Eduardo Machado, prof.
Plano Integrado de Negócios - PIN
Plano de Negócio para a abertura de Rotisseria com Serviços
Diferenciados.
Elaborado por:
Fabio Galves de Luca
Gabriela Antunes Cano
Marcelo Rodrigues de Lima
Simone Moreno Tiossi
Vandréa de Cassia Barboza
e aprovado pela coordenação Acadêmica do curso MBA em Gestão Empresarial, foi
aceito como requisito parcial para a obtenção do certificado do curso de pós-
graduação, nível de especialização, do programa FGV Management.
Santo André, …………/………./……….
Luís Eduardo Machado, PhD.
Plano de Negócio para a abertura de Rotisseria com Serviços
Diferenciados.
Elaborado por:
Fabio Galves de Luca
Gabriela Antunes Cano
Marcelo Rodrigues de Lima
Simone Moreno Tiossi
Vandréa de Cassia Barboza
TERMO DE COMPROMISSO
Os alunos Fabio Galves de Luca, Gabriela Antunes Cano, Marcelo Rodrigues de
Lima, Simone Moreno Tiossi, Vandréa de Cássia Barboza, abaixo-assinados, do
Curso MBA em Gestão Empresarial, do programa FGV Management, realizado nas
dependências da instituição conveniada Strong Educacional, no período de
/__/__ a /__/__, Turma_____________ declaram que o conteúdo do PIN-
Plano Integrado de Negócios intitulado “Rotisseria com Serviços Diferenciados” é
autêntico, original, e de sua autoria exclusiva.
Santo André, 10 de Dezembro de
2013.
Fabio Galves de Luca
Gabriela Antunes Cano
Marcelo Rodrigues de Lima
Simone Moreno Tiossi
Vandréa de Cassia Barboza
DECLARAÇÃO DE AUTORIZAÇÃO DE DIVULGAÇÃO
Os alunos Fabio Galves de Luca, Gabriela Antunes Cano, Marcelo Rodrigues de
Lima, Simone Moreno Tiossi e Vandréa de Cassia Barboza, abaixo-assinados, do
Curso MBA em Gestão Empresarial, do programa FGV Management, realizado
nas dependências da instituição conveniada Strong Educacional, no período de
______/_____/_____ a _____/_____/_____, ( ) AUTORIZAM / ( ) NÃO
AUTORIZAM a divulgação de informações e dados apresentados na elaboração do
PLANO INTEGRADO DE NEGOCIOS-PIN intitulado “Rotisseria com Serviços
Diferenciados”, com objetivos de publicação e/ou divulgação em veículos
acadêmicos.
Santo André, 10 de Dezembro de 2013.
Fabio Galves de Luca
Gabriela Antunes Cano
Marcelo Rodrigues de Lima
Simone Moreno Tiossi
Vandréa de Cassia Barboza
Agradecimentos
Agradecemos primeiramente a Deus, por ter dado essa oportunidade e força a todos
do grupo. Agradecemos também nossos professores, por terem apoiado e
compartilhado seus conhecimentos e claro, a nossa família, por entender e apoiar
nossa luta.
Dedicatória
Dedicamos esse projeto a nossos amigos que acreditaram em nosso potencial e
também a nossos amigos de grupo que, por algum motivo muito forte, não
conseguiram continuar e finalizar o curso Gestão Empresarial.
RESUMO
Este projeto foi desenvolvido com o objetivo de colocar em prática os conceitos
teóricos e estratégicos apresentados durante as disciplinas do Curso Gestão
Empresarial da Fundação Getúlio Vargas. No projeto, foi possível demonstrar todos os
caminhos necessários para a abertura de uma Rotisseria com foco nos serviços
diferenciados, atingindo um bom posicionamento de mercado perante seus
concorrentes. Além disso, o trabalho fez com que os integrantes ampliassem suas
visões de mercado e conseguissem analisar de maneira mais crítica e estratégica,
todas as vertentes existentes que precisam ser consideradas para a viabilidade de um
negócio real.
Palavras-chave: rotisseria, serviços diferenciados, estratégias, Mercado alimentício
ABSTRACT
This project was developed by the five members of the group, with the aim to put into
practice all the theory and strategic concepts presented during the subjects
administered in the Gestão Empresarial MBA course by Fundação Getúlio Vargas.
With the project, it was possible to demonstrate all reasonable paths for the opening of
a Rotisseria focused in differentiated services, reaching a good market positioning
considering its competitors. Besides, the paperwork made it possible to the members to
amplify their market vision and now they are able to evaluate – in a critical and strategic
way – all the existent premises that must be considered for the availability of a real
business.
Keywords: rotisserie, differentiated services, strategies, food market
LISTA DE FIGURAS
Figura 01 Número de transição/dia na alimentação.................................. 22
Figura 02 Cardápio: pratos........................................................................ 26
Figura 03 Cardápio: saladas e acompanhamentos................................... 27
Figura 04 Cardápio: sombremesas e bebidas........................................... 28
Figura 05 Cardápio: infantil (kids).............................................................. 29
Figura 06 Ambiente interno........................................................................ 30
Figura 07 Imagem interna.......................................................................... 30
Figura 08 Logotipo empresa...................................................................... 31
Figura 09
Despesas com alimentação fora do lar (por classes
econômicas)...............................................................................
37
Figura 10 Pesquisa de Mercado: gênero................................................... 38
Figura 11 Pesquisa de Mercado: faixa etária............................................ 39
Figura 12 Pesquisa de Mercado: com quem você mora........................... 39
Figura 13
Pesquisa de Mercado: frequência de refeições congeladas em
casa.....................................................................................
40
Figura 14 Pesquisa de Mercado: frequência de refeições fora de casa.... 40
Figura 15
Pesquisa de Mercado: como são feitas as refeições fora de
casa............................................................................................
41
Figura 16
Pesquisa de Mercado: reuniões familiares que envolvem
alimentação.................................................................................
41
Figura 17
Pesquisa de Mercado: quanto o cliente está disposto a pagar
mensalmente em uma rotisseria.................................................
42
Figura 18 Pesquisa de Mercado: é cliente de alguma rotisseria?.............. 42
Figura 19
Pesquisa de Mercado: quais os motivos para não se utilizar
dos serviços de uma rotisseria...................................................
43
Figura 20 Nuvem de palavras.................................................................... 43
Figura 21 Processo de decisão de compra............................................... 44
Figura 22 Imagem interna da empresa "Tartufo"....................................... 45
Figura 23 Imagem interna da empresa "Tartufo"....................................... 45
Figura 24 As cinco forças de Porter........................................................... 59
Figura 25 Embalagens............................................................................... 68
Figura 26 Layout da rotisseria................................................................... 85
Figura 27 Localização do imóvel............................................................... 86
Figura 28 Fachada do imóvel após reforma.............................................. 88
Figura 29 Diagrama de causa/efeito.......................................................... 101
Figura 30 PDCA......................................................................................... 101
Figura 31 Organograma da empresa......................................................... 117
Figura 32 Etapas do treinamento............................................................... 123
Figura 33 Dia mundial do macarrão........................................................... 127
Figura 34 APAE S.A.................................................................................. 127
Figura 35 Selo Procel................................................................................ 128
Figura 36 Recicláveis: dia e horário de coleta........................................... 129
Figura 37 Reciclagem de metal................................................................. 129
Figura 38 Reciclagem de papel................................................................. 130
Figura 39 Reciclagem de plástico.............................................................. 130
Figura 40 Reciclagem de vidro.................................................................. 130
Figura 41
Plantio de árvores......................................................................
132
Figura 42 Balance Scorecard.................................................................... 135
Figura 43 Imagem do site.......................................................................... 140
Figura 44 Hospedagem do site: plano escolhido (Localweb).................... 141
Figura 45 Exemplo de banner institucional eletrônico............................... 142
Figura 46 Google Adwords........................................................................ 142
Figura 47 Google Adwords: plano escolhido............................................. 143
Figura 48 Facebook: fan page.................................................................. 144
Figura 49 Instagram: exemplo de postagem............................................. 145
Figura 50
Exemplo de folder institucional e anúncio de revistas (página
inteira)........................................................................................
146
Figura 51 Email marketing e plano contratado.......................................... 147
Figura 52 Email marketing......................................................................... 148
Figura 53 Gráfico: faturamento mensal em cada cenário......................... 160
Figura 54 Gráfico de vendas: perspectiva dos próximos 5 anos............... 163
Figura 55 CNAE para Rotisseria Serviços Massas................................... 173
Figura 56 Verificação CNAE ao regime triburário do Simples Nacional.... 175
Figura 57
Organograma de implementações detalhado com as
principais ações.........................................................................
181
LISTA DE TABELAS
Tabela 01 Posse de itens........................................................................... 34
Tabela 02 Grau de instrução do chefe de família....................................... 35
Tabela 03 Renda familiar por classes........................................................ 35
Tabela 04 Distribuição da população por região metropolitana................. 36
Tabela 05 Relação de máquinas, equipamentos e utensílios.................... 69
Tabela 06 Relação de estoque inicial......................................................... 75
Tabela 07 Reforma do imóvel..................................................................... 87
Tabela 08 Cargos e referências cbo........................................................... 111
Tabela 09 Função, carga horária e horário de trabalho............................. 114
Tabela 10 Primeira estratégia: aumento do faturamento anual.................. 135
Tabela 11 Segunda estratégia: clientes satisfeitos.................................... 135
Tabela 12 Terceira estratégia: índice de lembrança da marca.................. 136
Tabela 13 Quarta estratégia: melhoria do processo interno....................... 136
Tabela 14 Relação de custos..................................................................... 148
Tabela 15 Cálculo de preço........................................................................ 150
Tabela 16 Preço unitário dos pratos........................................................... 150
Tabela 17 Justificativa de vendas............................................................... 156
Tabela 18
Estimativa de faturamento para o primeiro ano de atividade:
cenário realista..........................................................................
159
Tabela 19
Estimativa de faturamento para o primeiro ano de atividade:
cenário otimista..........................................................................
159
Tabela 20
Estimativa de faturamento para o primeiro ano de atividade:
cenário pessimista.....................................................................
159
Tabela 21 Faturamento mensal.................................................................. 160
Tabela 22
Estimativa de faturamento para o segundo ano de atividade:
cenário realista..........................................................................
161
Tabela 23
Estimativa de faturamento para o segundo ano de atividade:
cenário pessimista.....................................................................
161
Tabela 24 Estimativa de faturamento para o primeiro ano de atividade.... 162
Tabela 25 Estimativa de faturamento para o segundo ano de atividade.... 164
Tabela 26 Entrega: dias, horários e custo.................................................. 166
Tabela 27 Despesas físicas mensais......................................................... 169
Tabela 28 Divulgação de marketing........................................................... 170
Tabela 29 Regime tributário....................................................................... 171
Tabela 30 Encargos sociais e trabalhista................................................... 172
Tabela 31 Índice do cronograma de implementação.................................. 182
LISTA DE QUADROS
Quadro 01 Tendência de aumento de consumo da classe média.............. 21
Quadro 02
Tendência de crescimento do segmento de consumo
alimentício..................................................................................
22
Quadro 03 Tendências culturais e sociais................................................... 23
Quadro 04
Tendência de consumidores mais exigentes e em busca de
serviços diferenciados...............................................................
24
Quadro 05
Tendência de aumento de quantidade de pessoas que
residem sozinhas.......................................................................
24
Quadro 06
Tendência de aumento das exigências legislativas para
estabelecimentos alimentícios...................................................
25
Quadro 07 Missão e Visão.......................................................................... 134
SUMÁRIO
SUMÁRIO EXECUTIVO ............................................................................................18
Introdução.......................................................................................................................... 18
1 ESTRUTURAÇÃO DO NEGÓCIO.........................................................................19
1.2 Nome do Projeto......................................................................................................... 19
1.2 Missão do Negócio..................................................................................................... 19
1.3 Visão do Negócio........................................................................................................ 20
1.4 Valores do Negócio.................................................................................................... 20
2 ANÁLISE DO MERCADO ......................................................................................21
2.1 Análise dos fatores externos .................................................................................... 21
2.1.1 Tendências econômicas ................................................................................................................21
2.1.2 Tendências culturais e sociais ......................................................................................................23
2.1.3 Tendências de legislação ..............................................................................................................24
2.2 Descrição dos produtos/serviços ............................................................................ 25
2.2.1 Cardápio Rotisseria Serviços Massa – Opções Congeladas e Pratos prontos....................26
2.2.2 Imagens ilustrativas: Projeto de construção e ambientações .................................................29
2.2.3 Nome da Empresa..........................................................................................................................30
2.2.4. Logotipo da empresa.....................................................................................................................30
2.3 Rotisseria Serviços Massa – Opções de Serviços diferenciados........................ 31
2.3.1 Visitação à cozinha.........................................................................................................................31
2.3.2. Curso de culinária ..........................................................................................................................32
2.3.3 Opções de Entrega – Telefone e Site.........................................................................................32
2.3.4. Acompanhamento nutricional.......................................................................................................33
2.3.5. Festivais ..........................................................................................................................................33
2.4 Análise dos clientes ................................................................................................... 33
2.4.1 Público-alvo......................................................................................................................................33
2.4.2 Papéis no processo de compra ....................................................................................................44
2.4.3. Comportamento de compra do público-alvo.............................................................................45
2.5 Análise dos concorrentes ...................................................................................... 45
2.6 Análise dos fornecedores ........................................................................................ 52
2.6.1 Fornecedores iniciais.....................................................................................................................53
2.6.2 Fornecedores Rotineiros................................................................................................................56
2.7 Análise de atratividade do mercado...................................................................... 59
2.7.1 Rivalidade dos concorrentes .........................................................................................................59
2.7.1.1 Crescimento do setor ..................................................................................................................60
2.7.1.2 Diferenciação do produto ...........................................................................................................60
2.7.1.3 Nível de Publicidade....................................................................................................................61
2.7.1.4 Custos de mudança.....................................................................................................................61
2.7.1.5 Complexidade das informações ................................................................................................61
2.7.1.6 Barreiras de saída .......................................................................................................................61
2.7.2 Poder de negociação dos clientes................................................................................................62
2.7.2.1 Volume de compras ...................................................................................................................62
2.7.2.2 Informações do comprador em relação ao produto ou serviço .......................................... 62
2.7.2.3 Existência de produtos substitutos ..........................................................................................62
2.7.3 Poder de negociação dos fornecedores..................................................................................63
2.7.3.1 Diferenciação ..............................................................................................................................63
2.7.3.2 Importância do fornecedor para o negócio..........................................................................63
2.7.4 Novos entrantes ..............................................................................................................................63
2.7.4.1 Barreiras de Entrada ..................................................................................................................63
2.7.4.2 Economia de escala...................................................................................................................64
2.7.4.3 Diferenciação do Produto...........................................................................................................64
2.7.4.4 Necessidade de Capital..............................................................................................................64
2.7.4.5 Custos de mudança.....................................................................................................................64
2.7.4.6 Canais de Distribuição ................................................................................................................65
2.7.5 Produtos Substitutos ......................................................................................................................65
2.7.5.1 Preços Relativos ..........................................................................................................................65
2.7.5.2 Diferenciação e Qualidade do produto ....................................................................................65
3 GERENCIAMENTO DO PROCESSO PRODUTIVO OPERACIONAL .................66
3.1 Estrutura de operação ............................................................................................... 66
3.1.1 Processo de Compras....................................................................................................................67
3.1 Máquinas, equipamentos e utensílios ..................................................................... 68
3.1.1 Estoque inicial..................................................................................................................................74
3.1.2. Relação de Estoque ......................................................................................................................74
3.1.3 Layout interno..................................................................................................................................84
3.1.4. Metragem dos ambientes .............................................................................................................85
3.1.5 Localização do Imóvel....................................................................................................................86
3.1.6 Reforma............................................................................................................................................86
3.1.7 Processo de Recebimento.............................................................................................................88
3.1.8 Processo de Manipulação dos alimentos...................................................................................89
3.1.9 Atendimento do cliente na loja......................................................................................................89
3.1.10 Atendimento do cliente pelo site.................................................................................................90
3.1.11 Canal de distribuição....................................................................................................................90
3.1.12 Processo Administrativo Operacional........................................................................................91
3.2 Gestão da qualidade ................................................................................................. 91
3.2.1 Processos da qualidade.................................................................................................................91
3.2.2 Processo de Compras....................................................................................................................92
3.2.2.1 Processo de Qualificação de Fornecedores...........................................................................92
3.2.3 Processos de Higiene Pessoal .....................................................................................................93
3.2.4 Instalações .......................................................................................................................................93
3.2.5 Processos de Limpeza e Higiene de Equipamentos, áreas internas e externas .................94
3.2.6 Uniformes dos colaboradores .......................................................................................................95
3.2.7 Processo de Recebimento.............................................................................................................95
3.2.8 Processo de Armazenamento.......................................................................................................95
3.2.9 Processo de Manipulação .............................................................................................................96
3.2.10 Processos de Embalagem, Etiquetagem e Acondicionamento ............................................96
3.2.11 Processos de Monitoramento e Controle Ambiental ..............................................................97
3.2.12 Processo de resíduo e coleta seletiva......................................................................................97
3.2.13 Processo de Auditoria da Qualidade ........................................................................................98
3.2.14 Documentação .............................................................................................................................98
3.2.15 Tratamento das não Conformidades e Reclamações ............................................................99
3.2.15.1 Diagrama de Pareto ................................................................................................................100
3.2.15.2 Diagrama de Causa e efeito ..................................................................................................100
3.2.15.3 PDCA.........................................................................................................................................102
3.2.16 Brainstorming ..............................................................................................................................103
3.2.17 Programa 5S................................................................................................................................104
3.2.18 Indicadores da Qualidade..........................................................................................................105
3.2.19 Qualidade nos serviços..............................................................................................................105
4 GERENCIAMENTO DE PESSOAS ..................................................................106
4.1 Objetivos da Gestão de Pessoas....................................................................... 108
4.2 Os Processos da Gestão de Pessoas............................................................... 109
4.3 Estrutura de Gestão de Pessoas ............................................................................ 110
4.3.1 Cargos e referências no CBO .....................................................................................................110
4.3.2 Habilidades necessárias ao cargo..............................................................................................111
4.3.3 Descrição das atividades .............................................................................................................112
4.3.4 Horário de trabalho .......................................................................................................................113
4.3.5 Salários...........................................................................................................................................115
4.3.6 Benefícios oferecidos aos funcionários .....................................................................................115
4.3.7 Organograma da empresa...........................................................................................................116
4.3.8 Processo de Recrutamento e Seleção .....................................................................................117
4.3.9 Treinamento...................................................................................................................................119
4.3.9.1 Desenvolvimento de Pessoas..................................................................................................120
4.3.10 As etapas do processo de treinamento.............................................................................122
4.3.11 Motivação....................................................................................................................................122
4.3.12 Novas Lideranças.....................................................................................................................124
4.2 Habilidades dos empreendedores........................................................................ 124
5. RESPONSABILIDADE SOCIAL E AMBIENTAL ...............................................125
5.1 Responsabilidade social.......................................................................................... 125
5.2. Responsabilidade ambiental.................................................................................. 126
5.2.1 Adequação energética .................................................................................................................127
5.2.2. Planejamento da Cozinha...........................................................................................................128
5.2.3. Coleta Seletiva .............................................................................................................................128
5.2.4. Área Permeável............................................................................................................................130
5.2.5. Reaproveitamento da água da chuva .......................................................................................130
5.2.6. CO2................................................................................................................................................ 131
5.2.7. Coleta de Óleo de Cozinha ........................................................................................................131
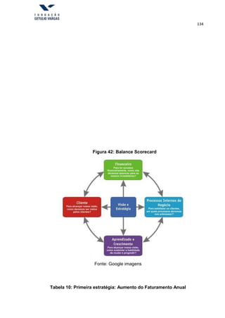
6. POSICIONAMENTO ESTRATÉGICO .................................................................132
6.1 Definição do Posicionamento Estratégico............................................................ 132
6.2 Objetivos Estratégicos............................................................................................. 133
6 PLANEJAMENTO DAS VARIÁVEIS MERCADOLÓGICAS...............................137
6.1 Comunicação mercadológica .........................................................................................................137
6.1.1 O Composto de Comunicação....................................................................................................137
6.1.2.1. Propaganda e Merchandising.................................................................................................138
7.2. Política de preços.................................................................................................... 149
7.3. Distribuição .............................................................................................................. 152
8. JUSTIFICATIVA DE VENDAS E CUSTOS.........................................................155
8.1. Justificativa das Vendas......................................................................................... 155
8.1.1. Crescimento da receita próximos anos ....................................................................................162
8.2. Justificativa dos Custos variáveis ........................................................................ 163
8.2.1. Estoque de ingredientes .............................................................................................................164
8.2.2. Estoque de Bebidas ....................................................................................................................164
8.2.3. Estoque de Embalagens.............................................................................................................165
8.2.4. Impostos sobre o faturamento ...................................................................................................166
8.2.5. Comissão sobre pagamentos eletrônicos ................................................................................166
8.2.6. Terceiros .......................................................................................................................................166
8.3. Justificativa dos Custos fixos................................................................................ 167
9. ESTRUTURA LEGAL DO NEGÓCIO.................................................................171
9.1. Regime tributário..................................................................................................... 171
9.2. Alíquotas de encargos trabalhistas ...................................................................... 172
9.3. Classificação Nacional de Atividades Econômicas (CNAE) .............................. 172
9.4. Obrigações Acessórias........................................................................................... 176
9.6. Documentos e procedimentos necessários para abertura da empresa........... 177
9.6.1. Contrato social..............................................................................................................................177
9.6.2. Registro na Junta comercial.......................................................................................................178
9.6.3. Receita Federal (Cadastro Nacional da Pessoa Jurídica – CNPJ) .....................................178
9.6.5. Inscrição na Prefeitura Municipal de SP..................................................................................179
9.6.6. Licença e Alvará de funcionamento ..........................................................................................179
9.6.7. Corpo de bombeiros ....................................................................................................................180
10 . PLANEJAMENTO DA ABERTURA DA EMPRESA .......................................180
10.1. Cronograma de Implementação .......................................................................... 181
11 CONCLUSÕES E DESAFIOS............................................................................182
12. PLANEJAMENTO FINANCEIRO .....................................................................183
REFERENCIAS BIBLIOGRÁFICAS.......................................................................184
REGISTRO ANTIPLÁGIO .......................................................................................188
SUMÁRIO EXECUTIVO
Introdução
O cenário econômico atual do Brasil e – inclusive – da região do Grande ABC, nos
faz considerar a viabilidade de se estabelecer o projeto da Rotisseria Serviços
Massa.
Analisando a concorrência, pudemos perceber que há poucos estabelecimentos
deste tipo na região. Dentre esses poucos, nenhum deles oferece os serviços
diferenciados que desenvolvemos para a nossa Rotisseria: acompanhamento básico
nutricional, visita guiada à cozinha, curso de culinária (inclusive para adolescente), e
as opções de alimentos para crianças e solteiros.
O estudo das tendências atuais aponta que o comportamento da população
brasileira, no que diz respeito à alimentação, vem mudando a nosso favor. Um maior
número de pessoas está sendo inserida na Classe Média (Renda entre R$ 1.700,00
e R$ 9.700,00). Estas pessoas estão cada vez mais aumentando seu consumo. O
Mercado de alimentação fora do lar ou de comidas pré-preparadas (congelados)
obteve um faturamento de R$ 242,8 bilhões em 2012, com um índice de crescimento
de 12% ao ano.
Além destes dados, também observamos que os consumidores estão cada vez mais
exigentes e em busca de serviços diferenciados e personalizados, que agreguem
mais do que o comum, o esperado. Inclusive, consumidores estão sempre dispostos
a pagar mais caro por um determinado produto, desde que ele tenha algum valor
extra-agregado. Este fato também condiz com a atuação da Rotisseria Serviços
Massa.
O investimento inicial foi de R$ 334.913,88, sendo 60% de capital próprio
(R$200.000,00) e 40% de terceiros (R$ 134.913,88). Após um período de 5 anos,
estima- se que a Rotisseria Serviços Massa terá um VPL de R$ 928.270,00, TIRM
de 46,56%, índice de lucratividade de 3,77 e rentabilidade de 277,17%, sendo assim
um empreendimento totalmente viável e atrativo.
1 - ESTRUTURAÇÃO DO NEGÓCIO
Este capítulo do projeto integrado (PIN) tem como objetivo detalhar a estrutura do
negócio escolhido, além de missão, visão e valores que o norteiam.
O projeto baseia-se na criação do estabelecimento de uma Rotisseria que oferece
aos seus clientes diferenciais como: foco na oferta de opções práticas e saudáveis
para alimentação, opções de cardápio personalizado para solteiros e crianças,
serviço de entrega a domicílio com recebimento de pedidos através da internet e
telefone, espaço físico atrativo para atividades no local, inclusive com
acompanhamento de nutricionistas e outros serviços.
1.1 - Nome do Projeto
Com base no conceito do projeto, o nome do estabelecimento é “Rotisseria Serviços
Massa”. A disponibilidade deste nome foi devidamente consultada na Junta
Comercial do Estado de São Paulo (JUCESP, 2014). A Rotisseria Serviços Massa é
um local de comércio de massas e opções de alimentação e vida saudável,
oferecendo não apenas produtos alimentícios, mas também serviços diferenciados
que busquem trazer mais qualidade de vida aos consumidores.
1.2 - Missão do Negócio
A missão da Rotisseria Serviços Massa é oferecer alimentos de Rotisseria práticos e
saudáveis para preparo em casa, bem como opções exclusivas para solteiros e
crianças, oferecendo serviços personalizados que visem aumentar a qualidade de
vida dos clientes.
1.3 - Visão do Negócio
A Rotisseria Serviços Massa almeja ser reconhecida como estabelecimento
alimentício de referência no ramo de Rotisserias do ABC, agregando aos clientes e
suas famílias não só a alimentação prática e saudável, mas também serviços
personalizados que os tornarão satisfeitos e leais”.
1.4 - Valores do Negócio
Os valores que direcionam o posicionamento e estratégia da Rotisseria
Serviços Massa são:
 Ambiente saudável (física e moralmente);
 Ingredientes de primeira linha para receitas saudáveis e saborosas;
 Públicos satisfeitos e leais (clientes, colaboradores e fornecedores);
 Iniciativas focadas na qualidade de vida;
 Personalização dos serviços;
 Qualidade e Bom Humor no atendimento.
2 - ANÁLISE DO MERCADO
2.1 - Análise dos fatores externos
2.1.1 - Tendências econômicas
Quadro 1: Tendência de Aumento de Consumo da Classe Média
A classe média do país é formada por famílias cuja renda mensal gira em torno de
R$ 1.700,00 a R$ 9.700,00. Este número, porém, vem aumentando a cada ano.
Pesquisas indicam que ocorreu uma mobilidade social entre os anos de 2004 e
2010, quando 32 milhões de brasileiros passaram para a categoria classe média (A,
B e C) e 19,3 milhões saíram da pobreza.
Os 94,9 milhões de brasileiros que compõem a nova classe média correspondem a
50,5% da população – ela é dominante do ponto de vista eleitoral e do ponto de vista
econômico. Detêm 46,24% do poder de compra (dados 2009). Sendo assim,
podemos afirmar que o potencial de consumo dessa grande parte da população
aumenta, fazendo com que elas estejam mais propícias a investir mais em serviços
que não sejam apenas de necessidade básica, mas que também proporcionem
conforto, praticidade e qualidade de vida.
Classificação: Oportunidade (Aumento do público potencial para consumir serviços
de Rotisseria)
Fonte: NOVA CLASSE MEDIA, 2013
Quadro 2: Tendência de Crescimento do segmento de consumo alimentício
Segundo informações, o mercado de alimentação fora do lar faturou R$ 242,8
bilhões em 2012, representando uma forte contribuição como um todo, considerando
que o setor alimentício faturou, no total, R$ 431,6 bilhões. Nos últimos dez anos, os
setores de alimentação cresceram 292,3%. O crescimento do índice de alimentos
consumidos fora do lar cresceu a taxas médias de 12% ao ano.
Fonte: ALIMENTAÇÃO FORA DO LAR, 2013
Figura 1: Número de transação/dia na alimentação
Classificação: Oportunidade (Setor de atuação do negócio é promissor, com
perspectiva de crescimento a cada ano)
Fonte: ALIMENTAÇÃO FORA DO LAR, 2013
2.1.2 - Tendências culturais e sociais
Quadro 3: Tendência de Mudança de Hábitos alimentares da população
brasileira – busca pela nutrição e por estilo de vida saudável
Segundo informações divulgadas no IBGE, a população brasileira vem ao longo
dos anos passando por processos de mudanças em seus hábitos alimentares.
Nesta linha, os alimentos mais procurados são: alimentos naturais, carnes brancas
(frango, peru e peixe), queijo fresco, ricota, cottage, blanquet de peru, alimentos
diet ou light e integrais. Além disso, pode-se afirmar que o aumento da renda da
população de classe média traz maior consumo de itens de alimentação prontos,
como por exemplo, as massas. Porém, devido à busca pela vida mais saudável,
consumidores estão decidindo pela compra de alimentos que tragam as duas
opções: praticidade e saúde.
Classificação: Oportunidade (conscientização para opções saudáveis de
alimentação, aumentando a busca por estabelecimentos que ofereçam essas
opções)
Classificação: Ameaça (consumidores podem pensar que uma Rotisseria só
oferece produtos gordurosos e calóricos, antes de se informarem sobre as
reais opções oferecidas)
Fonte: DONNA, 2013
Quadro 4: Tendência de Consumidores mais exigentes e em busca de
serviços diferenciados
Atualmente, é seguro afirmar que a conscientização dos consumidores está cada
vez mais influenciando em suas decisões de compra. A massificação do
consumismo perde espaço para clientes que buscam serviços personalizados que
agreguem mais do que apenas a função do produto ou serviço em si.
Consumidores procuram adquirir bens e serviços que estejam alinhados aos seus
valores pessoais, o que eleva o índice de compra de, por exemplo: carros híbridos,
alimentos orgânicos, etc.
Classificação: Oportunidade (Identificação de cada vez mais consumidores com os
serviços personalizados e opções saudáveis oferecidas pela Rotisseria)
Fonte: Elaborado pelos autores
Quadro 5: Tendência de Aumento da quantidade de pessoas que residem
sozinhas
Segundo dados de um estudo realizado pelo IBGE no final de 2012, dentre os 57
milhões de domicílios participantes, 6,9 milhões eram de pessoas vivendo sozinhas
– o que corresponde a 12,1% do total. No censo anterior, realizado em 2000, esta
parcela era de 9,1%. Segundo o IBGE, esse é um fenômeno essencialmente
urbano, já que em 2010, 88% das casas caracterizavam esse tipo de perfil.
Classificação: Oportunidade (Pessoas sozinhas buscando opções práticas para
preparação de alimentos)
Fonte: SARAIVA, 2013
2.1.3 - Tendências de legislação
Quadro 6: Tendência de Aumento das exigências legislativas para
estabelecimentos alimentícios
Em comparação com anos anteriores, podemos observar um grande aumento das
exigências que estabelecimentos alimentícios devem cumprir para manter seu
funcionamento. Exemplos:
• Portaria 6/99 do Centro de Vigilância Sanitária da Secretaria de Estado da Saúde,
de 10 de março de 1999;
• Regulamento Técnico de Boas Práticas para Serviços de Alimentação, aprovado
pela RDC nº 216, de 15 de setembro de 2004;
• Portaria nº 2619 da Secretaria Municipal da Saúde da cidade de São Paulo, de 06
de dezembro de 2011;
• Regulamento Técnico de procedimentos operacionais padronizados aplicados aos
estabelecimentos produtores/industrializadores de alimentos aprovado pela RDC nº
275, de 21 de outubro de 2002;
• Regulamento Técnico sobre condições higiênico sanitárias e de boas práticas de
fabricação para estabelecimentos produtores/industrializadores de alimentos
Portaria SVS/MS nº 326 de 30 de julho de 1997.
Classificação: Ameaça (Aumento das legislações pode gerar mais custos
operacionais para que a empresa possa cumpri-las)
Fonte: BRASIL, 2013
2.2 - Descrição dos produtos/serviços
A Rotisseria Serviços Massa oferecerá aos seus clientes todos os produtos
naturalmente existentes em um estabelecimento deste tipo com pratos prontos e
congelados. Além disso, oferecerá serviços personalizados como
acompanhamento nutricional, opções diet e naturais, além de eventos de
integração familiar como Festival da Sopa, Noite da Massa, etc.
2.2.1 - Cardápio Rotisseria Serviços Massa – Opções Congeladas e Pratos
prontos
Figura 2: Cardápio-pratos
Fonte: Elaborado pelos autores
Figura 3: Cardápio-saladas e acompanhamentos
Fonte: Elaborado pelos autores
Figura 4: Cardápio-sobremesas e bebidas
Fonte: Elaborado pelos autores
Figura 5: Cardápio para Crianças
Fonte: Elaborado pelos autores
2.2.2 - Imagens ilustrativas: Projeto de construção e ambientações
Ambiente propício para espera no local, enquanto degusta um aperitivo ou uma
bebida
Figura 6: Ambiente interno Figura 7: Imagem interna
Fonte: Google images
2.2.3 - Nome da Empresa
O nome “Serviços Massa” foi escolhido devido ao uso da expressão massa que
refere-se a algo como ótimo, surpreendente, além do significado de massa como
alimento composto principalmente por farinha, que caracteriza as rotisserias. Além
disso, decidimos incluir a palavra Serviços no nome, pois grande parte do foco da
empresa é oferecer serviços diferenciados aos consumidores, como por exemplo, o
acompanhamento com nutricionistas para clientes regulares.
2.2.4 - Logotipo da empresa
Figura 8: Logotipo empresa
Fonte: Elaborado pelos autores
A criação do logotipo da empresa está alinhada à um conceito moderno e
sofisticado, transmitindo a ideia de um local familiar e aconchegante para que os
clientes venham retirar suas encomendas e aproveitem para degustar novidades,
tomar um suco ou um vinho, ou ainda, desfrutar dos serviços oferecidos. Portanto,
o logotipo está totalmente alinhado ao propósito da empresa e seu público alvo.
2.3 - Rotisseria Serviços Massa – Opções de Serviços Diferenciados
A criação e oferecimento de todos os serviços diferenciados têm como objetivo
fazer com que o cliente seja fiel à Rotisseria, e a indique a outras pessoas,
aumentando nossa carteira de consumidores e permitindo que estejamos
consolidados e reconhecidos em um mercado onde a competição cresce sempre
acirrada. Queremos aumentar nosso índice de lembrança na mente dos
consumidores (Share of Mind,) fazendo com que sejamos lembrados não só pela
qualidade do alimento oferecido, como também pela prestação de serviços
exclusivos que não são encontrados em outros estabelecimentos.
2.3.1 - Visitação à cozinha
Além de poder visitar a cozinha quando desejarem, ofereceremos um dia e horário
específicos mensalmente para grupos de 10 a 15 consumidores que queiram
conhecer as instalações de uma forma diferenciada. As visitas serão guiadas e
demonstrarão as preparações de alguns alimentos. Este serviço é considerado um
grande diferencial, pois além de mostrar como nossas instalações são limpas e
bem estruturadas, proporcionaremos aos clientes uma experiência única. Este
serviço também serve como uma espécie de degustação e incentivo à participação
do serviço “Curso de culinária”, descrito abaixo.
Vantagem: Clientes satisfeitos com a qualidade da cozinha indicarão o
estabelecimento a uma quantidade considerável de pessoas, sem esforço.
Estamos trabalhando o marketing direto e indicação “boca a boca”.
2.3.2. - Curso de culinária
Escolheremos uma quinta-feira por trimestre e oferecemos em nosso
estabelecimento, um curso de culinária com duração de 4 horas (14h às 18h),
ministrado por uma estudante estagiária do curso de Tecnologia em Gastronomia
do SENAC. O foco do curso serão alimentos de preparos rápidos e saudáveis.
Poderão se inscrever pessoas à partir de 15 anos que se identifiquem com o
programa oferecido (grupo máximo de 15 alunos). Ao final do dia, os alunos
receberão um certificado e um DVD com o passo a passo da preparação das
refeições ensinadas.
2.3.3 - Opções de Entrega – Telefone e Site
Um dos diferenciais de nossa Rotisseria é a forma de entrega. Além do serviço
habitual de pedidos pelo telefone e entrega via motoboy ou retirada no local,
trabalharemos alinhados ao nosso website, que divulgará todo o cardápio com
valor nutricional de cada alimento oferecido. Os clientes poderão fazer o pedido
pelo site, que será monitorado fielmente durante todo o período comercial,
garantindo confirmação do pedido e entrega em horários pré-definidos.
2.3.4 - Acompanhamento nutricional
Uma vez por mês, elegeremos em nosso estabelecimento o “cliente saúde da vez”.
Este terá o privilégio de uma consulta nutricional (realizada no próprio local) para
um acompanhamento básico e dicas de alimentação e vida saudável, dadas pela
profissional de saúde parceira. O cliente terá direito a esta primeira consulta, onde
serão checados peso e altura e dieta regular, e mais uma consulta, para entrega de
uma dieta adequada ao seu estilo de vida e objetivos (perda de peso, ganho de
massa muscular, etc.).
2.3.5 - Festivais
Uma vez por mês, oferecemos em nosso estabelecimento a noite do Festival. As
opções serão Sopa, Massa ou Salada, dependendo da ocasião, clima e outras
condições específicas. Os Festivais são eventos de integração, onde
proporcionaremos um ambiente familiar e aconchegante para desfrute de uma
refeição saborosa com muita qualidade. As refeições nesta data serão
preferencialmente feitas no local, mas com opção dos pratos prontos e/ou
congelados também para serem levados para casa (sopas, massas ou saladas). O
local será especialmente preparado para atender estes eventos, incluindo mesas
extras e decoração.
2.4 - Análise dos clientes
Nesta etapa, serão descritos todos os aspectos relacionados às características dos
clientes alvo da Rotisseria Serviços Massa, incluindo critérios de segmentação.
2.4.1 - Público-alvo
Características detalhadas do Público-alvo:
De acordo com as bases abaixo de segmentação, foi possível definir
características detalhadas dos potenciais clientes:
 Sociodemográfica: o posicionamento do estabelecimento, com foco nos
serviços diferenciados, faz com que o público-alvo seja formado por clientes
com maior exigência de compra e que busquem tais serviços, muito além de
apenas o produto oferecido. Consequentemente, esses clientes possuem
um poder aquisitivo mais alto, classificando-se nas classes econômicas
média, seguindo o Critério de Classificação Econômica Brasil, fornecido pela
Associação Brasileira de Empresas de Pesquisa (ABEP).
Este critério estabelece um sistema de pontuação baseado em posse de itens e
grau de instrução do chefe de família.
Tabela 1: Posse de itens
Fonte: Critério de Classificação Econômica Brasil 2012 – ABEP
Tabela 2: Grau de instrução do chefe de família
Fonte: Critério de Classificação Econômica Brasil 2012 – ABEP
A soma de todos os pontos leva à classificação de determinada classe econômica
e que resulta em uma estimativa de renda média familiar.
Tabela 3: Renda familiar por classes
Fonte: Critério de Classificação Econômica Brasil 2012 – ABEP
De acordo com levantamento da Associação Brasileira de Empresas de Pesquisa,
4,7% da população da Grande São Paulo classifica-se como integrante das classes
econômicas A1 e A2.
Tabela 4: Distribuição da população por região metropolitana
Fonte: Critério de Classificação Econômica Brasil 2012 – ABEP
De acordo com as informações de Estimativa Populacional do ano de 2012,
divulgadas pelo IBGE, o número de habitantes da região metropolitana de São
Paulo equivale a 11.376.685 pessoas. Destes, 534.704 pertencem às classes A1
e A2, que são as áreas de foco da Rotisseria.
Figura 9: Despesas com alimentação fora do lar por classes econômicas
Fonte: Pesquisa de Orçamentos Familiares – IBGE)
Geográfica: o estabelecimento estará localizado em um bairro nobre de Santo
André, em São Paulo. O bairro é considerado familiar e conta com uma boa parte
de domicílios, porém também concentra grande atividade comercial no ramo
alimentício (mercearias, restaurantes e pubs, etc.) e de serviços (supermercados,
farmácias, academias e bancos). O bairro é conhecido por agrupar uma grande
parte de pessoas da classe médio-alta que residem no grande ABC.
Pesquisa social
A partir de uma pesquisa realizada pelo grupo com uma amostra de 124 pessoas residentes na região
metropolitana de São Paulo, foi possível complementar as características do público-alvo atendido
pela Rotisseria Serviços Massa:
 Gênero Feminino (63,7%);
 Faixa etária: 31 a 40 anos (41,9%);
 Casada(o) e com filhos (44,4%) ou Solteiros (27,4%);
 Consome comida pronta e/o congelada em casa de 3 a 5 vezes na semana
(93,5%);
 Faz refeições fora de casa de 2 a 5 vezes na semana;
 Estariam dispostos a pagar R$ 500,00 por serviço de Rotisseria por mês;
 69,4% não são clientes de Rotisseria por falta de hábito (51,6%) ou por não
conhecer nenhum estabelecimento (25,8%).
Figura 10: Pesquisa de mercado. Gênero
Qual seu gênero?
36% 36% masculino
64% feminimo
Fonte: Elaborado pelos autores
64%
36
%
Feminino
Figura 11: Pesquisa de mercado. Faixa etária
Qual sua faixa etária?
7%
15%
18%
15 a 20 anos
21 a 25 anos
26 a 30 anos
31 a 40 anos
Acima de 41 anos
Fonte: Elaborado pelos autores
Figura 12: Pesquisa de mercado. Com quem você mora
Com quem você
mora?
12%
16%
28%
Moro sozinho
Sou casado (a) com filhos
Sou casado (a) sem filhos
44%
Moro com meu pais e/ou
irmãos
18%
42%
Fonte: Elaborado pelos autores
Figura 13: Pesquisa de mercado.
Frequência de refeições congeladas em casa
Com qual frequência você se alimenta de refeições congeladas
em casa?
3%
1 a 2 vezes por semana
40% 3 a 5 vezes por semana
57%
Acima de 5 vezes por
semana
Fonte: Elaborado pelos autores
Figura 14: Pesquisa de mercado. Frequência de refeições fora de casa
Com qual frequência você faz refeições fora de casa?
37%
32%
1 a 2 vezes por semana
3 a 5 vezes por semana
Acima de 5 vezes
por semana31%
Fonte: Elaborado pelos autores
Figura 15: Pesquisa de mercado. Como são feitas as refeições fora de casa
Baseado na resposta anterior, onde são feitas a maioria
das refeições fora?
32%
Restaurante do trabalho
Fonte: Elaborado pelos autores
Figura 16: Pesquisa de mercado. Costume de fazer reuniões familiares
pedindo comida
Você costuma fazer reuniões familiares e/ou com
amigos pedindo comida? (ex: pizza, salgadinhos, esfirra,
churrasco, etc.)
7%
11%
27%
55%
Sim, com frequência
Sim, as vezes
Raramente
Não
Fonte: Elaborado pelos autores
Retaurantes na
região onde
moro/trabalho
Redes de fast food
e/ou opções
rápidas e prontas
57%
11%
Figura 17: Pesquisa de mercado. Quanto estaria disposto a pagar em uma
rotisseria por mês
Até quanto você estaria disposto a pagar por mês com
serviços de Rotisseria para você e sua família?
10%
42%
23%
Inferior a R$ 200,00
R$ 200,00
R$ 300,00 a R$ 400,00
Acima de R$ 500,00
25%
Fonte: Elaborado pelos autores
Figura 18: Pesquisa de mercado: é cliente de alguma rotisseria?
Você já conhece ou é cliente de alguma Rotisseria?
31%
Sim
Não
69%
Fonte: Elaborado pelos autores
Figura 19: Pesquisa de mercado sobre o motivo de não utilizar rotisseria
Se você respondeu NÃO a pergunta anterior, por qual
motivo não utiliza serviços de Rotisseria?
24% 26%
Não gosta do sabor/tipo
de comida
Falta de hábito
3%
47%
Não conheço nenhum
estabelecimento
Distância
Fonte: Elaborado pelos autores
Figura 20- Nuvem de Palavras
Fonte: Elaborado pelos autores
2.4.2 - Papéis no processo de compra
O processo de compra dos produtos da Rotisseria Serviços Massa envolve uma
série de fatores que determinam a decisão de compra do consumidor, tais como:
estímulos de consumo durante a semana e aos finais de semana, rotina de almoço e
jantar, diversidade e pratos atrativos para as crianças, motivação para busca de
alimentos mais saudáveis, praticidade para os solteiros e, ainda assim, de fácil
preparo, etc. No que se refere às pessoas que tomam a decisão da compra,
indicamos abaixo uma figura que exemplifica o papel do Iniciador, Influenciador,
Decisor, Comprador e Usuário no processo de compra dos produtos da Rotisseria
Serviços Massa.
Figura 21 -Processo de decisão de compra dos produtos
Fonte: Elaborado pelos autores
O processo, apesar de parecer simples, envolve todos os fatores que citamos acima.
No próximo tópico, os fatores de comportamento de compra do público-alvo serão
devidamente explicados.
2.4.3 - Comportamento de compra do público-alvo
Nesta etapa, analisamos os motivos que fazem com que o consumidor busque uma
alimentação fora do lar. Pode-se afirmar que, durante a semana (de segunda a sexta),
esse consumo se faça necessário principalmente devido ao trabalho e ainda, devido
ao pouco tempo que resta a noite para preparar uma refeição mais elaborada. Na
maioria das vezes, o consumidor prefere uma refeição mais rápida para ter mais tempo
para descansar ou se dedicar a outros afazeres. Para realizar essas refeições rápidas,
o consumidor escolhe os locais de acordo com alguns critérios, como: ambiente, sabor
e qualidade do serviço, proximidade de casa e preço (menos importante). Durante o
final de semana (sábado e domingo), o critério de preço apresenta-se como ainda
menos relevante. As refeições nestes dias estão mais ligadas ao lazer e conforto entre
família e amigos, e o ambiente é escolhido com a preferência de critérios como
serviço, qualidade da comida, atendimento e experiência proporcionada para o
relaxamento e diversão.
2.5 - Análise dos concorrentes
Visando excedermos a satisfação dos clientes, em nosso plano de negócios vamos
oferecer alguns complementos que hoje analisando nossa concorrência e realizando
uma pesquisa de mercado junto a consumidores na faixa etária entre 31 a 40 anos,
representando uma porcentagem de 41,5%, vamos aplicar os seguintes diferenciais:
 Cardápio online acessível ao cliente final com preços e porcentagens
nutricionais;
 Cardápio das quatro estações, buscando cardápios variados de acordo com as
estações e fáceis de serem servidos. Os pratos do dia/semana serão enviados
para todos os nossos clientes cadastrados;
 Diversidade de legumes e verduras para vegetarianos, todos limpos
e higienizados, prontos para consumo;
 Delivery, adotando horas determinadas a serem entregues, seja os pedidos via
internet / telefone;
 Comidas coloridas, com personagens, ricas em nutrientes e vitaminas capazes
de chamar a atenção das crianças para consumi-las;
 Sobremesas diets prontas para consumos, seja para casais com porções
maiores / porções individuais;
 Criação de pedidos combos online para durarem a semana toda;
 Cardápio para os solteiros.
Com isto, analisamos o mercado concorrente avaliando os diferenciais de cada um
bem como se existia alguma similaridade/familiaridade com os nossos diferenciais e
vimos em cada um dos concorrentes os seguintes pontos e informações:

 Rotisserie Tartufo
Site – www.tartufomassas.com.br
Local – Rua das Palmeiras, 525 – Bairro Jardim – Santo André
Tempo de atuação – desde 2005
Características Gerais – Empresa familiar com descendência italiana, vem com um
toque peculiar de querer repassar aos apreciadores e antigos imigrantes italianos as
lembranças culinárias, o qual fabricam massas artesanais e requintes como doces
tradicionais italianos e outras especialidades a fim de conquistar a clientela, e
complementaram com um café, possuem uma grande diversidade de massas típicas
italianas, com grandes tipos de molhos e variados doces e sobremesas. Aceitam
todos os tipos de cartão, divulgam em sites e mídias conhecidas pelo público
(Facebook / Youtube / Twitter) e estão muito bem localizados, próximo a ruas
movimentadas pelo comercio e pessoas de todas as classes sociais.
Pontos fracos:
 Não possui referência da carne e dos produtos;
 Não possui divulgação ligada às estações do ano;
 Site pouco interativo;
 Não menciona receita para datas especiais;
 Não possui cardápio de verduras e legumes;
 Não possui refeições para crianças;
 Não possui contato para encomenda;
 Não possui preços;
Pontos fortes:
 Possui variedade de produtos no site;
 É ligada às redes sociais, tais como Twitter, Facebook.
Preços praticados
Rotisserie Tartufo
Frango a passarinho 45,00
Frango desossado 39,90
Frango assado 25,00
Filé de frango grelhado 18,00
Carne assada 32,50
Filé mignon 32,50
Bife a role 18,00
Strogonoff de frango e/ou carne 18,90
Salmão grelhado 36,00
Massas diversas 32,00
Saladas NA
Acompanhamentos 12,90
Sobremesas 30,00
Bebidas 42,00
Figura 22: Imagem interna da Tartufo
Fonte: Rotisserie Tartufo.
Figura 23: Imagem interna da Tartufo
Fonte: Rotisseria Tartufo
 Casa de Carnes MP
Site – www.casadecarnesmp.com.br
Local – Rua Tiradentes, 332 – Santa Terezinha
Tempo de atuação – desde 1998
Características Gerais – Empresa sólida desde 1998, onde sua maior referência foi
ser o melhor açougue da região de São Bernardo do Campo, e com isto, descobriram
algumas oportunidades de melhoria, incluindo produtos como uma rotisseria oferendo
diversos tipos de massas e molhos, uma padaria oferecendo diversidade de pães e
laticínios com exclusividades de queijos e pastas, uma adega com variedades de
bebidas e kits churrascos sempre informando a quantidade mínima para servir, e com
uma qualidade excelente tentando oferecer os melhores cortes e opções para o seu
churrasco.
Pontos fracos:
 Não possui cardápio online;
 Se destacam somente na parte de carnes;
 Não possui pedido online;
Casa de Carnes MP
Frango a passarinho NA
Frango desossado NA
Frango assado 30,00
Filé de frango grelhado 19,90
Carne assada 35,00
Filé mignon 40,00
 Não possui pedido por telefone;
 Não possui divulgação ligada às estações do ano;
 Não menciona os tipos de receita em datas especiais;
 Não possui cardápio de verduras e legumes;
 Não possui refeições para crianças;
 Não possui preço para os pratos;
 Não destacam os outros tipos de produto; Pontos fortes:
 Possuem padaria e lanches;
 Possuem variedades de bebidas;
Preços praticados:
Bife a rolê 21,90
Strogonoff de frango e/ou carne 25,50
Salmão grelhado 42,00
Massas diversas 35,00
Saladas NA
Acompanhamentos NA
Sobremesas NA
Bebidas 47,00
 Sapore del Nonno Rotisserie
Site – www.saporedelnonno.blogspot.com.br
Local – Não informado no site
Tempo de atuação – não mencionado
Características Gerais – Empresa pouco experiente em termos de divulgação,
não informa os preços, e há um bom tempo estão em reforma, sem data prévia
de retorno, mal divulgado os pratos, site confuso. O local é organizado, porém,
em reforma ainda.
Pontos fracos:
o Trabalham com poucas variedades de peixes e carnes;
o Não possui divulgação ligado as estações do ano;
o Realiza encomendas dentro do limite de 24 horas;
o Possui delivery, porém para pedidos dentro do prazo;
o Não menciona os tipos de receita em datas especiais;
o Não possui cardápio de verduras e legumes;
o Não possui opções de sobremesa e bebidas;
o Não possui refeição para crianças;
o Cadastro para entregas.
Pontos fortes:
o O cardápio inclui preços e várias fotos;
o Trabalham com comidas prontas quentes e com embalagens preparadas
para aquecê-las;
o Grande variedades de massa e com fotos;
Preços praticados:
Sapore del Nonno Rotisserie
Frango a passarinho 19,00
Frango desossado 28,95
Frango assado 32,50
Filé de frango grelhado 21,50
Carne assada 30,00
Filé mignon 35,00
Bife a rolê 16,80
Strogonoff de frango e/ou carne 19,80
Salmão grelhado 34,50
Massas diversas 35,00
Saladas NA
Acompanhamentos NA
Sobremesas NA
Bebidas NA
 Santa Pasta Restaurante & Rotisserie
Site – www.santapasta.com.br/loja.htm
Local – Possui 6 unidades
Características Gerais – É uma empresa com sistema Franchising que com mais
6 unidades espalhadas pelo ABC e capital, adotando de forma operacional o
sistema Italian Express Delivery, buscando sua padronização controle de estoques
e velocidade de fabricação. Sua maior especialidade é a fabricação de massas e
molhos frescos proporcionando elevada fabricação para vendas em massa.
Possuem mais de 700 clientes cadastrados entre eles grandes empresas
franqueadas. Tempo de atuação – desde 1995
Pontos fracos:
o Especializados somente em massas;
o Site com poucas informações;
o Possui serviços de delivery somente em 1 unidade;
o Pedidos somente por telefone ou na loja;
o Não trabalham com peixes;
o Sua diversidade é muito pequena;
o Não possui divulgação ligado as estações do ano;
o Não possui cardápio de verduras e legumes;
o Não possui refeição para crianças.
Pontos fortes:
o Possui diversas unidades;
o Variedades e combinações de massas;
o Pagamento até 14 dias no boleto.
Preços praticados:
Santa Pasta Restaurante e Rotisserie
Frango a passarinho NA
Frango desossado NA
Frango assado NA
Filé de frango grelhado NA
Carne assada NA
Filé mignon NA
Bife a rolê NA
Strogonoff de frango e/ou carne NA
Salmão grelhado NA
Massas diversas 31,00
Saladas NA
Acompanhamentos NA
Sobremesas NA
Bebidas NA
2.6 Análise dos fornecedores
Na análise dos fornecedores vamos adotar a política de qualidade e
atendimento para estabelecer uma apresentação fiel e agradável do ambiente de
nossa rotisseria e suas necessidades para exceder ao objetivo, tentando passar ao
cliente além da qualidade dos alimentos, a qualidade também na apresentação do
ambiente.
Para isto, realizamos uma pesquisa junto aos fornecedores iniciais antes de
iniciarmos as atividades e que justamente serão contratados para atenderem a
demanda e as características desejadas dentro de nossa necessidade.
2.6.1 Fornecedores iniciais
 Locação do imóvel
o Nome: Direto com o proprietário
 Empreiteira
o Nome: Fortis Construções e Elétrica
o Ramo de atividade: projeto de arquitetura, construções e reformas na parte
civil e elétrica;
o Condições comerciais: Por cada etapa do projeto cumprido, todo parcelado
com uma retenção de segurança de 10% sobre cada nota emitida até o fim
de todo o projeto, tendo com aceite final o pagamento dos 10%;
o Potencial: capacitado com time excelente de profissionais e trabalham com
um cronograma a risca;
o Necessidade: melhorias em fornecimento de materiais importados, pois tem
uma pequena ineficiência na importação.
 Materiais de construção em geral
o Nome: Leroy Merlin
o Ramo de atividade: Material de construção e acabamentos em geral;
o Condições comerciais: Parcelamento em 10x sem juros, ou 10% de
desconto à vista no débito ou cheque a partir de R$ 1.000,00;
o Potencial: encontra se tudo que precisa e mesmo que não ache,
instantaneamente consegue consultar as lojas da rede para descobrir onde
tem;
o Necessidade: dificuldade em reduzir custos quanto aos valores propostos,
devido à concorrência;
 Mobília I
o Nome: Tok & Stok
o Ramo de atividade: Venda de móveis para todos os tipos de ambientes;
o Condições comerciais: Pode ser parcelado em 12 vezes dependendo do
valor da compra
o Potencial: Diversos tipos e modelos de ambiente;
o Necessidade: entrega dentro do prazo conforme contrato.
 Mobília II
o Nome: Ponto Frio / Casas Bahia
o Ramo de atividade: Venda de eletrodomésticos para a área fabril;
o Condições comerciais: Pode ser parcelado em 12 vezes sem juros;
o Potencial: Diversos tipos e modelos de eletrodoméstico;
o Necessidade: entrega dentro do prazo conforme contrato.
 Decoração
o Nome: Claudia Pires Arquiteta e decoração para ambientes empresariais
o Ramo de atividade: Realiza todo a arquitetura e decoração ambiente do
espaço;
o Condições comerciais: Pagamento em cartão até 20 vezes dependendo do
valor do projeto total;
o Potencial: Capacidade de deixar um ambiente agradável e clean para o
ambiente potencializando nossa organização sendo limpa e objetiva;
o Necessidade: Tempo para entrega total do projeto em um tempo curto, pois
é a última parte de todo o projeto.
 Utensílios para cozinha industrial
o Nome: Bom Peso / Casa Arco
o Ramo de atividade: Venda de utensílios para cozinha industrial;
o Condições comerciais: Pode ser pago com cartão BNDS;
o Potencial: Todos os utensílios necessários para a cozinha industrial;
o Necessidade: não negocia, pois o preço é o mesmo para grandes compras.
 Uniformes
o Nome: Sétima Arte uniformes
o Ramo de atividade: Venda de uniformes para todo o tipo de ramo;
o Condições comerciais: Pode ser pago em 5 vezes no cartão;
o Potencial: Padronização do uniforme para as atendentes, ajudantes e
cozinheiras;
o Necessidade: pode barganhar, mas somente com quantidade de aquisição
elevada somente.
 Automação de Atendimento e gerenciamento
o Nome: Misterchef Automação e Sistemas Ltda.
o Ramo da atividade: Sistema de Automação Misterchef para gerenciamento
de atendimento, caixa, fiscal e estoque.
o Condições comerciais: Faturamento 28DDL. Contrato mensal de
manutenção;
o Necessidades: Poder de barganha médio, poucos fornecedores no
mercado, porém a concorrência entre eles é forte.
 Website / suporte de informática
o Nome: Escala Informática e software de gestão;
o Ramo de atividade: Suporte a rede e informática, bem como venda de
softwares de gestão empresarial;
o Condições comerciais: Aquisição de pacotes de software e pagamentos
mensais como suporte técnico;
o Potencial: capacidade de soluções rápidas e imediatas remotamente;
o Necessidade: melhoria no pacote de serviços.
 Contabilidade e Assessoria fiscal
o Nome: Ecrel assessoria contábil e fiscal;
o Ramo de atividade: Suporte a toda administração no tocante contábil e
fiscal;
o Condições comerciais: pagamentos mensais e individuais para
demonstrativos de balanço fiscal;
o Potencial: informações rápidas e seguras;
o Necessidade: análise das regulamentações e informações atualizadas.
 Serviços públicos - água
o Nome: SEMASA
o Ramo de atividade: serviço público de abastecimento de agua e esgoto;
o Condições comerciais: pagamento mensal mediante ao consumo;
o Potencial: capacidade de soluções rápidas e imediatas dentro de 24 horas;
o Necessidade: atendimento ao cliente;
 Serviços públicos - luz
o Nome: AES Eletropaulo;
o Ramo de atividade: Abastecimento de energia elétrica;
o Condições comerciais: pagamento mensal mediante a consumo;
o Potencial: capacidade de soluções rápidas e imediatas dentro de 24 horas;
o Necessidade: melhoria no pacote de serviços.
 Serviços públicos - gás
o Nome: Comgás;
o Ramo de atividade: Abastecimento de gás;
o Condições comerciais: pagamento mensal mediante a consumo;
o Potencial: capacidade de soluções rápidas e imediatas dentro de 24 horas;
o Necessidade: melhoria no pacote de serviços.
2.6.2 Fornecedores Rotineiros
Os fornecedores rotineiros são aqueles necessários para a operação do
negócio após sua abertura.
Na análise dos fornecedores rotineiros, vamos adquirir os produtos listados
abaixo em grandes atacadistas/hipermercados até obtermos uma padronização na
quantidade de ingredientes usados para que conseguirmos atingir a quantidade
mínima de faturamento das grandes empresas para comprarmos direto no fabricante.
Quanto aos alimentos frescos como peixes, carnes, frangos e embutidos vamos
escolher um distribuidor especializado que nos atenda com produtos frescos e com
qualidade. Quanto às bebidas especiais como vinhos e cervejas especiais,
realizaremos a aquisição direto de importadores, comprando produtos de qualidade e
em quantidades elevadas para conseguirmos vender a valores competitivos no
mercado concorrente.
Abaixo encontram-se os produtos necessários que iremos adquirir junto aos
atacadistas e hipermercados:
 Ingredientes / Produtos / Materiais que serão adquiridos em Hipermercados
/ Atacadistas
o Nome: Makro / Atacadão / Assai / Kalunga;
o Ramo de atividade: Líderes em venda de produtos sortidos para o negócio
do cliente profissional, resolvendo todos os problemas de abastecimento
em uma única visita;
o Ameaças / riscos: consideramos não ter porque a quantidade e variedade
existente no atacadista é enorme, sem o risco de faltar nas gondolas para
aquisição;
o Condições comerciais: oferecem cartão de crédito próprio;
o Potencial: conseguimos comprar todos os produtos / matérias primas
necessários para fabricação do produto final;
o Produtos que podemos adquirir:
 Farinha de trigo;
 Óleo;
 Ovo;
 Leite;
 Sal;
 Açúcar;
 Temperos;
 Especiarias;
 Embutidos;
 Embalagens
 Laticínios;
 Produtos de limpeza;
 Material de escritório.
 Ingredientes que serão adquiridos em Comércios / Importadores
especializadas
o Nome: Mercadão / BUW – importador de cervejas e vinhos ;
o Ramo de atividade: Líderes em variedades de alimentos frescos /
Importador de bebidas importadas;
o Ameaças / riscos: risco na demora de entrega do produto após o
faturamento por ser produtos importados, porém, a variedade é muito
grande;
o Condições comerciais: pagamento a vista com desconto / cartão de crédito;
o Potencial: produtos excelentes e de qualidade, com o mais variado tipos de
carnes e produtos importados;
o Produtos que podemos adquirir:
 Carnes;
 Frangos;
 Peixes / Frutos do Mar;
 Vinhos;
 Licores;
 Cervejas.
 Material de consumo diário (papel/guardanapos)
o Nome: Melhoramentos;
o Ramo de atividade: Venda de papel e guardanapos para o ramo industrial;
o Condições comerciais: Pagamento 30 dias após faturamento;
o Potencial: Entrega em 2 dias;
o Necessidade: preço único para pessoa jurídica.
 Motoboy
o Nome: Express motoboy;
o Ramo de atividade: distribuição;
o Condições comerciais: pagamento mensal após cálculos das horas
utilizadas;
o Horários de utilização: segunda a sábado, horários: 10h às 13h e 16h às
19h. Domingo – Horário: 11h às 13h.
2.7 Análise de atratividade do mercado
Consideramos nos dias de hoje que a atratividade de um novo negócio está
inversamente relacionada com a intensidade das forças competitivas. Portanto, vemos
a necessidade de aplicarmos as 5 forças de Porter, no intuito de analisarmos as ações
de competição das concorrentes para que possamos desenvolver uma estratégia
empresarial eficiente, bem como nos desenvolvermos e conhecermos os setores e
características que governam as forças competitivas.
Figura 24: As Cinco Forças de Porter
Fonte: Wikipédia
Com isso, vamos abranger um pouco das 5 forças de Porter voltados ao nosso
mercado de atuação:
2.7.1 Rivalidade dos concorrentes
2.7.1.1 Crescimento do setor
Segundo nota divulgada pelo IFB – Instituto de Foodservice no Brasil, entidade
criada em agosto de 2013, o mercado de Foodservice movimenta cerca de 130 bilhões
por ano, atendendo 80 milhões de consumidores ao mês. Em 2012, cerca de 32% da
população realizaram suas refeições fora de casa ou compraram alimentos prontos e
levaram para consumo em suas residências. Em 2002, por exemplo, este índice
estava em 24%. Nos Estados Unidos, esse porcentual chega a 49%. Nos últimos
anos, tivemos um expressivo crescimento do mercado de alimentação fora do lar
devido ao aumento da renda e mudança de hábitos de consumo. Tudo indica que
esses fatores vão continuar a impulsionar o mercado de Foodservice, que deverá
atingir uma penetração semelhante à dos Estados Unidos em alguns anos. Os
números demonstram que existem grandes oportunidades no setor. (EXAME, 2013)
2.7.1.2 Diferenciação do produto
Fazendo uma comparação com as rotisserias do mesmo padrão junto a uma
pesquisa de mercado, vamos atuar com os seguintes diferenciais:
 Cardápio online para acesso ao cliente final com preços e porcentagens
nutricionais;
 Cardápio das quatro estações, em que buscaremos cardápios variados de acordo
com as estações e fáceis de serem servidos. Os pratos do dia/semana serão
enviados para todos os nossos clientes cadastrados;
 Diversidade de legumes e verduras para vegetarianos, todos limpos e higienizados
prontos para consumo;
 Delivery adotando horas determinadas a serem entregues, seja os pedidos via
internet ou telefone;
 Comidas coloridas, com personagens, ricas em nutrientes e vitaminas capazes de
chamar a atenção das crianças para consumi-las;
 Sobremesas diets prontas para consumos seja para casais com porções maiores
ou porções individuais;
 Criação de pedidos combos online para durarem a semana toda;
 Cardápio especializado para os solteiros.
2.7.1.3 Nível de Publicidade
A publicidade será realizada em grande parte pela indicação dos clientes que
fidelizaremos, por opções de busca em websites e em revistas locais e/ou bairros. A
localização também é de grande importância para o sucesso do negócio. A loja deve
estar localizada em ruas de grande fluxo de pessoas e veículos, para onde fluem
pessoas de diversas regiões da cidade.
2.7.1.4 Custos de mudança
De acordo com os nossos diferenciais de produtos e dos nossos serviços by
Delivery para atrair os clientes, não será possível desenvolver com a estratégia de
custo no lugar da diferenciação. A escolha do cliente não será pelo fator preço, e sim
pela comodidade, praticidade e qualidade.
2.7.1.5 Complexidade das informações
A complexidade das informações não é grande: manteremos o cardápio online
para acesso ao cliente final, com preços e informações nutricionais de todos os
produtos, dando indicação inclusive de nossa nutricionista com diversas orientações,
tendo como foco principal, um cardápio balanceado com direito a comer desde massa
a carnes mantendo o valor nutritivo diário/semanal necessário para cada cliente,
incluindo dicas nutricionais toda a semana para quem acessar o site.
2.7.1.6 Barreiras de saída
As barreiras de saída são elevadas e as principais causas são: ativos
especializados (com baixo valor de liquidação), indenizações de pessoal e aspectos
emocionais dos gestores (dificuldade em tomar a decisão de saída, identificação com
o negócio, medo, orgulho).
2.7.2 Poder de negociação dos clientes
Os clientes influenciam a concorrência na medida em que podem provocar a
diminuição dos preços, exigir maior qualidade e nível de serviço e jogam os
concorrentes uns contra os outros, mas diante dos fatos, temos ferramentas que
podem nos destacar como diferencias, dentre elas:
2.7.2.1 Volume de compras
Esse fator não é determinante na barganha com clientes, pois não existe um
grande volume de compras por consumidor, em geral, a compra é para consumo
doméstico/familiar.
2.7.2.2 Informações do comprador em relação ao produto ou serviço
As informações dos produtos e serviços estão disponíveis a todos os clientes
(cardápio online / site) e, tentaremos ser o mais diferenciado possível, aplicando as
nossas práticas de compra com preços e disponibilidades de produtos, indicando e
enfatizando os nossos produtos e diferenciais para que o cliente possa realizar um
comparativo com os demais concorrentes.
2.7.2.3 Existência de produtos substitutos
Esse fator também não é determinante na barganha com os clientes, porque
a proposta do nosso cardápio é bastante diferenciada. De acordo com a
pesquisa aplicada, também iremos atender à demanda de itens específicos ( peixe
/ legumes e verduras para vegetarianos / sobremesa diet).
2.7.3 Poder de negociação dos fornecedores
Inicialmente até obtermos uma padronização na quantidade de ingredientes
usados, para comprarmos diretamente dos fabricantes, utilizaremos fornecedores
atacadistas / hipermercados. Com isto, tentaremos buscar as promoções semanais
visando obtermos um lucro, e vamos pagar com cartões de crédito no intuito de
ganharmos alguns dias para pagamento.
2.7.3.1 Diferenciação
Teremos os produtos como carne, frango, peixes, vinho e cervejas que vamos
entrar em fortes negociações com o mercado e fornecedores no intuito de barganhar
um ganho nestes preços bem como termos um controle na importação dos produtos.
2.7.3.2 Importância do fornecedor para o negócio
A parceria com os fornecedores é fundamental para que possamos entregar
nossos produtos e satisfazer nossos clientes. Quando a parceria é sólida, madura e
duradoura, o fornecedor sente-se como integrante e faz parte do nosso negócio e,
muitas vezes nos antecipa mudanças no mercado com informações que podem nos
favorecer.
2.7.4 Novos entrantes
Neste item vamos analisar a atratividade dos mercados de serviços com base
nos mercados de novos concorrentes.
2.7.4.1 Barreiras de Entrada
No mercado de Rotisseria não é possível identificar barreiras significativas à
entrada de novos concorrentes. Diante das mudanças de estilo de vida caracterizado
pela correria, horários apertados, dificuldade em conciliar as atividades profissionais
com a rotina diária, o aumento de consumo de refeições fora de casa e a compra de
alimentos prontos para levar para residência, aumentou em 8% nos últimos 10 anos
e, comparando com o mercado dos Estados Unidos ainda temos potencial de
crescimento de cerca de 17% .
2.7.4.2 Economia de escala
As empresas entrantes deverão ingressar no mercado com uma larga escala
de produção ou inicialmente irão se sujeitar a uma desvantagem no custo de
produção. À medida que o nível de produção for aumentando se tornarão mais
,competitivas, colocando produtos e diferenciais competitivos contra a concorrência,
fidelizando assim a todos os clientes.
2.7.4.3 Diferenciação do Produto
A diferenciação do produto faz com que novos entrantes sejam forçados a
investir pesado para tentar romper os vínculos estabelecidos entre os clientes e as
empresas existentes. Os clientes já tem identificação com a marca e na maioria das
vezes desenvolveu sentimento de lealdade e fidelidade com a empresa.
2.7.4.4 Necessidade de Capital
A exigência de capital para iniciar um novo negócio de rotisseria não é elevada:
são investimentos pré-operacionais como instalações, equipamentos, mobiliário e
despesas de registro da empresa, bem como verba para o capital de giro (despesas
fixas mensais / estoque).
2.7.4.5 Custos de mudança
Existe livre acesso dos consumidores aos estabelecimentos de Rotisserias,
portanto, não há custo de mudança para um novo entrante. O cliente irá avaliar se
haverá redução do custo pelo aumento da oferta e se a localização é mais
conveniente, assim como a gama de produtos dispostos para compra.
2.7.4.6 Canais de Distribuição
Esse fator não é determinante para novos entrantes porque, na maioria das
Rotisserias, os produtos são oferecidos no próprio local do estabelecimento. No nosso
caso em que há um diferencial, com disponibilidade de entrega por Delivery e
agendado, esse serviço deverá ser percebido pelo cliente como um diferencial.
2.7.5 Produtos Substitutos
Todas as empresas num setor estão em concorrência com empresas de outros
setores que produzem produtos substitutos. A identificação desses produtos resulta
da pesquisa de outros produtos que podem desempenhar a mesma função ou que
tenham a mesma finalidade. Os produtos que merecem atenção especial são aqueles
cuja relação preço/rendimento tem tendência a ser superior à dos produtos do setor.
2.7.5.1 Preços Relativos
O cliente não compra por preço. O valor percebido é determinante para que ele se
mantenha fiel ao produto. Se ele não estiver convencido que o produto vale o preço
cobrado, ele irá buscar outras opções.
2.7.5.2 Diferenciação e Qualidade do produto
O produto diferenciado, assim como a qualidade, devem ser mantidos ao longo
do tempo, para que o cliente se sinta satisfeito, reconheça valor agregado e dê valor
ao preço cobrado. Desta forma, não estará propenso a substituir o produto com a
satisfação que ele tem com todos os diferenciais propostos.
3 GERENCIAMENTO DO PROCESSO PRODUTIVO
OPERACIONAL
3.1 Estrutura de operação
A Rotisseria Serviços Massa adota um plano de gestão baseado nos seguintes
processos: processo de compras, processo de recebimento, processo de
manipulação, processo de vendas e o processo Administrativo Operacional,
detalhados abaixo.
3.1.1 Processo de Compras
O processo de compras tem como objetivo garantir a aquisição dos melhores
ingredientes, com melhor preço e prazo de entrega.
A escolha dos fornecedores ocorre através do processo de qualificação de
fornecedores, e as compras são realizadas frente a esta lista de fornecedores
aprovados.
Entre as responsabilidades do processo de compras, inclui-se o controle do
estoque, relação dos ingredientes para compras, a cotação com os fornecedores
aprovados, as negociações para determinação do melhor preço, condições de
pagamento e prazo de entrega, a realização das compras e follow-up das entregas.
O processo de compras é disparado frente à demanda, ou seja, encomendas e
previsão de vendas dos itens para cada semana ou mês.
As receitas (itens x quantidades) são cadastradas no sistema Misterchef.
É emitido um relatório do sistema com base na rotina estabelecida de estoque
mínimo de cada ingrediente para acionarmos o processo de compras.
O setor administrativo entra em contato com os fornecedores aprovados para
dar início ao processo de cotação.
Para garantir melhor preço e prazo de entrega, faz-se no mínimo 2 cotações com
diferentes fornecedores/fabricantes. Após escolha do fornecedor, inicia-se a fase de
negociação em relação ao preço, prazo de entrega e pagamento, sendo o follow-up
das compras mais uma das responsabilidades do setor administrativo.
Logo abaixo se encontra a relação dos alimentos utilizados para manipulação 3.1.2.
relação de estoque
As Embalagens conforme informado pela Anvisa órgão que fiscaliza os
produtos, e de acordo com o artigo 8º da Lei n. 9782/99 Os regulamentos relacionados
às embalagens incluem as embalagens e materiais que entram em contato direto com
alimentos e são destinados a contê-los, desde a sua fabricação até a sua entrega ao
consumidor, com a finalidade de protegê-los de agente externos, de alterações e de
contaminações, assim como de adulterações.
Assim iremos utilizar materiais como o plástico, celulósico, metálico, simples e
resistentes e com qualidade e higiênico.
Figura 25: Embalagens
Fonte: Banco de imagens Google.
3.1 Máquinas, equipamentos e utensílios
Tabela 5: Relação de máquinas, equipamentos e utensílios1
Item Descrição Fornecedor Foto Qte. Un. Unitário R$ Total R$
1
BALANCA
ELETRÔNICA
PRIX 3 -
9090631 -
TOLEDO -
0TD 011
Bom Peso 1 un 812,69 812,69
2 BATEDEIRA
INDUSTRIAL
PLANETÁRIA
5L – BPS-05-
N 474894 –
SKYMSEN –
0SN 586
Bom Peso 1 un 2.602 2.602,00
1 Pesquisa realizada no dia 11 de outubro de 2013 nos seguintes estabelecimento: Bom Peso, Casa
Arco, Makro, Tok & Stok, Casas Bahia, Sétima Arte Uniformes.
3 MESA EM
AÇO INOX -
M170 -
MONARCHA -
0MO 196
Casa Arco 1 pç 560,18 560,18
4 Balcão
refrigerado
bebidas
Bom Peso 2 pç 4.350 8.700,00
5 Resfriador Bom Peso 4 pç 1.699,00 6.796,00
6
Chapa para
Grelhados
Casa Arco 1 pç 1300,00 1.300,00
7 Fogão baixa
pressão 8
bocas duplas
m16 -
18321351 -
Metalmaq - 0fg
200
Casa Arco 1 Pç 1.889,15 1.889,15
8 CONGELADO
R VERTICAL
VIDRO -
VF50F -
METALFRIO -
0MT 868
Bom Peso 1 pç 6.279,00 6.279,00
9 Prateleiras de
aço
Bom Peso 4 pç 650,00 2.600,00
10 Amassadeira
De massa
Casa Arco 2 pç 3.200,00 6.400,00
11 FORNO
COMBINADO
A GÁS - CG11
- PRÁTICA -
0PC 003
Casa Arco 1 pç 16,500,00 16.500,00
3 Sofá de
espera
Tok & Stok 2 pç 500,00 1.000,00
12 Fritadeira
Elétrica 2
Cubas de 5
Litros -
Cotherm - [DP
5x2]
Casa Arco 1 pç 645,00 645,00
13 BEBEDOURO
GARRAFÃO
mesa Inox
Makro 1 pç 480,00 480,00
16 CONJUNTO
de utensílios
cozinha
industrial
tramontina
Makro 2 PC 240,00 480,00
17 Exaustor /
Coifa
Bom peso 1 pç 1.500,00 1.500,00
18 PROCESSAD
OR DE
ALIMENTOS –
PAIE-N –
SKYMSEN –
0SN 573
Casa Arco 1 PC 4.600,00 4.600,00
19 Caixa
registradora
TC 160 - Elgin
- [TC160 /
Elgin]
Casa Arco 1 PC 810,00 810,00
20 Sistema
Misterchef
sistema 1 Lice
nça
6.620,00 6.620,00
21
Copos
Makro 4 dz 50,00 200,00
22 Talheres Makro 84 pç 65,00 130,00
23 Pratos
brancos
Makro 40 pç 11,00 440,00
24 Pá de
Lixo
Makro 2 pç 40,50 81,00
25 Carrinho Apoio
Com Mop Pó,
Mop Água e
placa de aviso.
Makro 1 pç 620,00
620,00
26 Rolo de massa
mármore
Makro 2 PC 72,00 144,00
27 Uniformes Sétima Arte
uniformes
16 CJ 300,00
4.800,00
28 Assador de
frango para 30
unidades
Casa Arco 1 pç 2.139,00 2.139,00
29 Conjunto
Dobrável para
Bar Mesa
70X70 com 4
Cadeiras
Tok & Stok 3 cj 320,00 960,00
30 Descascador
de batata
Makro 4 pç 28,00 112,00
31 Espremedores
industriais de
suco
Tramontina
Casas
Bahia
2 pç 299,00 598,00
32 Conjunto de
panelas
Tramontina
Casas
Bahia
12 pç 194,00 2.328,00
33 Escorregador
de louça18
pratos
Makro 2 pç 147,00 294,00
34 Espremedor
de batata
Makro 2 pç 240,00 480,00
35 Ralador 4
fases
Makro 2 pç 22,00 44,00
36 Bacias e potes
de plásticos.
Makro 12 pç 30,00 360,00
37 Passador de
massa n28
Casa Arco 3 pç 150,00 450,00
38 Bandeja
Retangular de
Alumínio D8
1.500ml
(C=275 x
L=185 x A=50
mm) Cx/100
unidades
Makro 2 jg 23,70 167,40
39 Prancha para
cortar
alimentos
Tramontina
Makro 4 pç 84,90 339,60
40 Liquidificador
Walita
Casas
Bahia
2 pç 197,00 394,00
41 Panela de
Pressão
Tramontina 10l
Casas
Bahia
3 pç 399,00 1.197,00
42 Forma de bolo Makro 4 pç 39,90 159,60
43 Forma de
pudim
Makro 4 pç 40,00 160,00
44 TV slim led 32”
Philips
Casas
Bahia
1 pç 1.100,00 1.100,00
45 Mesa para
computador
caixa
Casas
Bahia
2 pç 399,00 798,00
46 Cadeira de
escritório
Casas
Bahia
2 pç 150,00 300,00
47 Pano de prato Makro 100 uni 7,00 700,00
48 Suporte papel
toalha/alumíni
o
Makro 1 uni 160,00 160,00
49 Selador de
embalagens
Casa Arco 1 uni 300,00 300,00
50 Bacia Baslave
30cm
Makro 5 uni 6,50 32,50
51 Bacia Basvale
40cm
Makro 5 uni 8,00 40,00
52 Lava copos Makro 1 uni 15,00 15,00
53 Pia Inox
cozinha
Casa Arco 1 uni 800,00 800,00
Total R$45.455,52 R$72.193,12
Fonte: Elaborado pelos autores
3.1.1 Estoque inicial
Estoque inicial está previsto para sete dias de operação.
3.1.2. Relação de Estoque2
Tabela 6: Relação de estoque inicial
Imagem Unidade Ingredientes semana Uni R$ Total R$
2 Pesquisa realizada em 10 de outubro de 2013 nos estabelecimentos Pão de Açúcar, Mercadão de
São Paulo, Makro, Assai
14 Abacaxi R$ 4,00 R$ 56,00
7 Abobrinha 1kg R$ 1,52 R$ 10,64
21 Agua mineral com gás Crystal 1,5ml R$ 1,36 R$ 28,56
21 Água mineral sem gás 1,5ml R$ 2,00 R$ 42,00
21 Alface Qualitá maço R$ 1,52 R$ 31,92
21 Alho bandejo 1kg R$ 7,20 R$ 151,20
21 Ameixa Qualitá 1kg R$ 7,67 R$ 161,11
21 Arroz branco 5 kg R$ 6,32 R$ 132,72
21 Arroz integral 500g R$ 5,83 R$ 122,47
21 arroz integral 1kg R$ 4,70 R$ 98,62
21 Arroz tipo 1 Tio João 5kg R$ 8,78 R$ 184,46
21 Aveia 250g R$ 7,20 R$ 151,20
21 Azeite Borges 500 ml R$ 8,81 R$ 184,97
21 azeitona verde 600g R$ 8,21 R$ 172,37
21 Azeitonas verde 250g R$ 7,92 R$ 166,32
21 Batata comum 5kg R$ 9,60 R$ 201,60
21 Batata inglesa 600g R$ 2,40 R$ 50,40
21 Berinjela 2kg R$ 3,20 R$ 67,20
21 Berinjela 600g R$ 3,90 R$ 81,82
21 Brócolis Qualitá uni. R$ 3,20 R$ 67,20
21 Canelone 1kg R$ 4,80 R$ 100,80
21 Carne moída bovino seara 1kg R$ 9,60 R$ 201,60
21 Carne moída seara 600g R$ 8,80 R$ 184,80
21 Carpaccio de salmão 100g R$ 8,80 R$ 184,80
21 Castanha-do-pará 200g R$ 12,00 R$ 252,00
21 Cebola nacional 1kg R$ 1,14 R$ 24,02
21 Cebola roxa R$ 3,60 R$ 75,60
14 Cebolinha maço R$ 1,58 R$ 22,18
14 cenoura casino 500g R$ 4,80 R$ 67,20
14 Chá gelado R$ 3,20 R$ 44,80
14 Chocolate diet pó 100g R$ 4,00 R$ 56,00
14 Chocolate em pó Qualitá 200g R$ 4,89 R$ 68,43
14 Chocolate meio amargo 500g R$ 6,40 R$ 89,60
21 Chuchu 1kg R$ 2,12 R$ 44,52
14 Coco ralado Socôco 200g R$ 5,68 R$ 79,52
12 Couve flor uni. R$ 2,63 R$ 31,58
12 creme de ricota light 250g R$ 4,79 R$ 57,50
12 Ervilha Predilecta 500g R$ 4,80 R$ 57,60
12 Ervilha fresca 200g R$ 1,70 R$ 20,45
12 Espinafre uni. R$ 2,14 R$ 25,63
12 Farinha de milho Qualitá R$ 1,24 R$ 14,88
12 Farinha de trigo integral Qualitá R$ 1,24 R$ 14,88
12 Farinha de trigo R$ 2,71 R$ 32,54
21 Feijão branco 380g R$ 4,70 R$ 98,62
21 Feijão carioca Camil 1kg R$ 3,18 R$ 66,86
21 Filezinho de frango seara R$ 8,80 R$ 184,80
12 Fermento em pó Dr. Oether 100g R$ 1,51 R$ 18,14
21 Fetuccine Tragrani 1kg R$ 6,40 R$ 134,40
21 Filé mignon bandeja 500g R$ 44,00 R$ 924,00
21
Frango (pedaços para a passarinho)
Qualitá 1kg R$ 6,39 R$ 134,23
120 Frango congelado Korn uni. R$ 12,00 R$ 1.440,00
12 Funghi best 20g R$ 5,91 R$ 70,94
21 Gengibre 1kg bandeja R$ 4,47 R$ 93,91
21 Grão de bico Yoki 500g R$ 5,52 R$ 115,92
21 Grão de bico prima 400g R$ 7,20 R$ 151,20
10 Laranja saco 5kg R$ 8,00 R$ 80,00
10 Leite condensado Piracanjuba 500g R$ 4,80 R$ 48,00
10 leite longa vida semidesnatado Parmalat R$ 2,40 R$ 24,00
10 Limão pacote 1kl R$ 2,35 R$ 23,52
12 Maionese arisco 5kl R$ 7,82 R$ 93,89
12 Maionese Light Hellmans 500g R$ 4,80 R$ 57,60
10 Manga rosa bandeja 1kg R$ 6,74 R$ 67,36
7 Manteiga Qualitá R$ 3,20 R$ 22,40
10 Maracujá bandeja 2kg R$ 11,20 R$ 112,00
21 Massa de lasanha sadia 1kg R$ 7,20 R$ 151,20
7 Melancia inteira R$ 8,00 R$ 56,00
21 Milho verde Bonduelle 500g R$ 3,20 R$ 67,20
7 Molho de pimenta Qualitá 15oml R$ 1,60 R$ 11,20
21 Molho de tomate cassino 500g R$ 7,64 R$ 160,44
10 Morango bandeja R$ 4,44 R$ 44,40
12 Muçarela de búfala 500g R$ 11,20 R$ 134,40
14 Óleo de soja 900g R$ 2,06 R$ 28,78
12 Orégano 400g Masterfoods R$ 2,40 R$ 28,80
3 Ovos brancos 30 uni R$ 9,60 R$ 28,80
3 Ovos de codorna 30uni. R$ 3,20 R$ 9,60
14 Palmito picado Cultiverde 500g R$ 12,00 R$ 168,00
21 Penne 500g Qualitá R$ 1,60 R$ 33,60
12 Pepino bandeja 1kg R$ 1,28 R$ 15,36
7 Pimentão amarelo 2g R$ 4,00 R$ 28,00
7 Pimentão verde 2kg R$ 4,00 R$ 28,00
7 Pimentão vermelho R$ 4,00 R$ 28,00
21 Polenta Pratigel 1kg R$ 4,80 R$ 100,80
12 Presunto 500g Kassel R$ 12,00 R$ 144,00
12 Queijo muçarela Levitare 500g R$ 19,20 R$ 230,40
12 Queijo parmesão vigor pacote 100g R$ 2,40 R$ 28,80
12 Queijo Prato bandeja 500g R$ 8,80 R$ 105,60
12 Ravioli massa Qualitá 500g R$ 4,00 R$ 48,00
12 Ricota light Tirolez R$ 4,79 R$ 57,50
3 Sal refinado 1kg R$ 1,16 R$ 3,48
12 Salmão Damm 500g R$ 32,00 R$ 384,00
12 Salsa maço R$ 1,60 R$ 19,20
12 Sardinha coqueiro R$ 2,48 R$ 29,76
12 Seleta de legumes Qualitá 500g R$ 4,00 R$ 48,00
21 Spaghetti integral Petybon 500g R$ 4,40 R$ 92,40
21 Spaghetti 500g Petybon 500g R$ 3,20 R$ 67,20
7 Tempero com alho 500g R$ 2,00 R$ 14,00
7 Tomate cereja Qualitá 500g R$ 2,94 R$ 20,55
21 Tomate molho 500g R$ 3,20 R$ 67,20
7 Uva bandeja 500g R$ 4,00 R$ 28,00
10 Vagem fina 300g R$ 2,76 R$ 27,60
21 Vinho nacional tinto 350ml R$ 9,60 R$ 201,60
10 Vinho Painter Bridge carbernet tinto EUA R$ 55,04 R$ 550,40
10 Vinho Glen Carlou Tortoise tinto Jamaica R$ 52,80 R$ 528,00
8
Vinho Dezzani Monferrato Rosso l´assioma
Itália R$ 100,00 R$ 800,00
20 Faces branco Nacional R$ 31,20 R$ 624,00
12 Casa Donoso branco Chile R$ 41,60 R$ 499,20
10 Artero Rosado R$ 34,40 R$ 344,00
10 Chandon Brut Rose R$ 56,72 R$ 567,20
33 Refrigerante 2l coca cola zero R$ 3,20 R$ 105,60
33 Refrigerante 2l coca cola R$ 3,20 R$ 105,60
33 Refrigerante 2l Pepsi light R$ 3,60 R$ 118,80
33 Refrigerante 2l Pepsi R$ 3,60 R$ 118,80
33 Refrigerante 2l guaraná zero R$ 3,19 R$ 105,34
33 Refrigerante 2l Guaraná R$ 3,19 R$ 105,34
72 Cerveja Itaipava lata 350ml R$ 1,53 R$ 110,16
72 Cerveja Skol lata 350ml R$ 1,79 R$ 128,95
72 Cerveja Brahma lata 350ml R$ 1,92 R$ 138,02
24 Cerveja Heineken long neck 355ml R$ 2,49 R$ 59,83
24 Cerveja Budweiser 350ml R$ 2,15 R$ 51,62
Total R$ 987,78 R$ 15.676,26
Fonte: Elaborado pelos autores
3.1.3 Layout interno
Figura 26: Layout 2D da rotisseria
Fonte: Elaborado pelos autores
3.1.4. Metragem dos ambientes
- Salão 138,00m²;
- Cozinha 50,00M²;
- Corredor do lixo 7,00m²;
- WC Masculino 4,00M²;
- WC Feminino 4,00M²;
- Vestiário Masculino 4,00m²;
- Vestiário Feminino 4,00m² ;
- Caixa 15,00M²;
- Espaço estoque 22,00M²;
- Corredor de Funcionários 20,00m².
3.1.5 Localização do Imóvel
Endereço: Rua das Esmeraldas, 490, Santo André
Figura 27: Localização do Imóvel
Fonte: Google maps
3.1.6 Reforma
Há necessidade de reforma na aparência da parte interna e externa do imóvel
para melhor conforto e atratividade de nossos clientes.
 Reforma Civil
Reforma das instalações elétricas e hidráulicas para adequação aos
equipamentos novos, iluminação e projeto de sustentabilidade.
Troca de piso no salão, cozinha, e sanitários, instalação de pisos novos,
instalação de peças sanitárias com melhor economia de água, forro no salão, textura
nas paredes internas, nas paredes externas será necessário tirar pequenas trincas
em seguida pintar. Criar divisórias dos espaços em drywall.
Tabela 7: Reforma do imóvel
Orçamento reforma do imóvel
Item Descrição Qtd. Preço Unitário Montante
1
Substituição de 30 calhas
com perfilados a LED
instalado 30 R$ 150,00 R$ 4.500,00
2
Instalação e pintura de
217 metros ² de gesso
acartonado interno 217 R$ 70,00 R$ 15.190,00
3
Pintura em grafiatto nas
paredes internas 94,5 R$ 15,00 R$ 1.417,50
4
297 m² Contrapiso e
colocação piso
porcelanato 297 R$ 180,00 R$ 53.460,00
5
Divisórias em drywall -
Salão Cozinha, Recepção
Estoque e hall de entrada 99 R$ 75,00 R$ 7.425,00
6
Encaminhar agua do
telhado para cisterna
Amanco de 10000 litros
usar para banheiros e
jardinagem
1 R$ 15.000,00 R$ 15.000,00
7
Instalação de acento
sanitário, pia, espelho,
itens diversos e pequenos
reparos. R$ 20.000,00 R$ 20.000,00
8
Pintura e reparo civil na
parede externa 1 R$ 10.000,00 R$ 10.000,00
9 Incluso projeto croqui, Epis, ART, e Limpeza da obra.
Total R$ 126.992,50
Fonte: Fortis proposta 1512013 01/10/2013
Figura 28: Fachada pós Reforma
Fonte: Elaborado pelos autores
3.1.7 Processo de Recebimento3
O processo de recebimento é responsável por garantir que os itens recebidos
estejam de acordo com o pedido de compra, nota fiscal, que foram recebidos de
acordo com as condições de acondicionamento recomendadas, sem avarias e dentro
do prazo de validade.
Após confirmação do recebimento, deve-se realizar assepsia das embalagens e
enlatados, lavagem das verduras e legumes e acondicionamento adequado dos frios.
Verificar as condições recomendadas para armazenamento de cada item
adquirido, por exemplo: geladeira, freezer e temperatura ambiente.
Dar entrada no sistema dos ingredientes x quantidades x prazo de validade, pois
desta forma o sistema fará a gestão de todos estes itens e informações.
3 RDC n° 216 de 15 de setembro de 2004 - Dispõe sobre Regulamento Técnico de Boas Práticas para
Serviços de Alimentação.
3.1.8 Processo de Manipulação dos alimentos
O processo de manipulação deve assegurar a inexistência de contaminação
cruzada, limpeza em todas as etapas e produto com qualidade no final do processo.
Após definição do prato a ser preparado, selecionar a receita no sistema e baixar
os itens necessários para controle do estoque.
Antes da preparação, higienizar a pia e bancada, separar alimentos crus de
prontos e de semi-preparados para evitar a contaminação cruzada nesta fase.
Separar todos os utensílios e materiais que se fazem necessário para seguir a
receita.
Manipular os ingredientes de acordo com a receita, seguindo todas as etapas.
Atenção aos ingredientes que são aquecidos: eles devem ser resfriados
rapidamente para acondicionamento em geladeira ou freezer para evitar que fiquem
muito tempo parado na panela, desta forma, elimina-se os riscos de contaminação.
Acondicionar as refeições nas embalagens e etiquetar com o nome do prato,
data de fabricação e validade.
Colocar as embalagens na geladeira para pronta entrega e freezer para pratos
congelados.
As geladeiras, freezers e estoque de alimentos são monitoradas diariamente
através de termômetro digital para assegurarmos de que as condições recomendadas
para o armazenamento estão sendo mantidas. As temperatura são registradas em
caderno específico.
3.1.9 Atendimento do cliente na loja
Esse processo deve garantir o bom atendimento do cliente na loja, para que ele
tenha percepção do envolvimento dos colaboradores a fim de auxiliar quanto a melhor
decisão, quantidade necessária do prato, disposição para definição do pedido,
retornando outras vezes pela qualidade dos produtos e do atendimento.
O atendente deve auxiliar na definição do pedido, recomendar pratos, verificar
a quantidade necessária para o número de pessoas até que o cliente se sinta satisfeito
e defina seu pedido.
Faz-se o pedido e verifica-se se todos os pratos estão disponíveis para pronta-
entrega. Se não, pode-se encomendar para entrega ou retirada posterior. Se sim, os
pratos são colocados nas embalagens adequadas.
Pesar os alimentos e emitir etiqueta com o preço.
Lançar no sistema a baixa do item x quantidade e emitir a nota fiscal.
3.1.10 Atendimento do cliente pelo site
Esse processo tem como objetivo facilitar a vida corrida dos clientes, através
de um site interativo e de fácil navegação.
O site oferece os mesmos produtos disponíveis na loja, o pagamento é seguro,
o prazo de entrega é informado e o cliente pode decidir pela entrega ou retirada dos
pedidos.
O site apresenta fotos dos pratos e sugestões para semana.
O consumidor preenche um cadastro quando acessa o site pela primeira vez e
os dados são mantidos com privacidade. Após definição do usuário e senha são
selecionados os itens desejados e colocados no carrinho virtual.
Após confirmação do pedido o site, integrado com o sistema da loja, verifica se
o prato está disponível para pronta-entrega ou se será necessário gerar a encomenda,
desta forma, o cálculo para data de entrega do pedido e horário será realizada com
base nessas informações.
O consumidor efetua o pagamento através do débito ou cartão de crédito e
confirma o endereço de entrega ou a opção de retirada na loja.
A loja recebe de maneira online a finalização do pedido e a comunicação
de aprovação do pagamento.
A entrega do pedido é realizada através do sistema de delivery.
3.1.11 Canal de distribuição
Estão disponíveis dois canais de distribuição, sendo: a loja e delivery através
da compra na loja e no site.
3.1.12 Processo Administrativo Operacional
O processo administrativo operacional é responsável pelas atividades
administrativas como: pagamentos, recebimentos, recursos humanos e marketing.
Nosso horário administrativo de funcionamento é de segunda-feira a sábado
das 9:00 horas às 19:00 hs e aos domingos e feriados das 09hhoras às 14:00 hs.
O desafio é atrair cada vez mais consumidores de segunda a sexta-feira. Para
que este objetivo seja atingido contamos com toda a estrutura e divulgação da loja e
do site.
O site apresenta todas as opções de pratos e promoções da semana.
Enviamos mala direta e divulgação na revista do bairro conforme descrito no
plano de marketing.
3.2 Gestão da qualidade 4
3.2.1 Processos da qualidade
O Sistema da Qualidade é o conjunto da estrutura organizacional, dos
procedimentos, dos processos e dos recursos necessários para implementar a Gestão
da Qualidade.5
4 Resolução RDC nº 275, de 21 de outubro de 2002 – Dispõe sobre o regulamento técnico de
procedimentos operacionais padronizados aplicados aos estabelecimentos
produtores/industrializadores de alimentos
5 Portaria SVC/MS nº 326, de 30 de julho de 1997 – Regulamento técnico sobre condições higiênico-
sanitárias e de boas práticas de fabricação para estabelecimentos produtores/industrializadores de
alimentos.
A Gestão da Qualidade é o conjunto das características de um produto ou
serviço que lhe conferem aptidão para satisfazer necessidades explícitas ou
implícitas. São todas as atividades que visam trazer o nível de qualidade desejado.
O conceito está associado ao risco potencial de não qualidade.
O gerenciamento da qualidade determina as intenções e diretrizes globais
relativas à qualidade, formalmente expressa e autorizada pela administração superior
da empresa.
Os elementos básicos do gerenciamento da qualidade devem ser:
I) Infraestrutura apropriada, englobando instalações, procedimentos, processos e
recursos organizacionais;
II) Ações sistemáticas necessárias para assegurar com confiança adequada de
um produto (ou serviço) cumpre seus requisitos de qualidade.
A qualidade irá assegurar através de procedimentos que os processos sejam
seguros e com qualidade.
A Qualidade é responsável por revisar constantemente os processos
buscando melhorias, agilidade e reduções de custo.
Os monitoramentos, as não conformidades e as investigações também são
responsabilidades da Qualidade.
A Qualidade está envolvida em todos os processos da Rotisseria, conforme
descrito abaixo:
3.2.2 Processo de Compras
Todos os itens adquiridos devem estar dentro do prazo de validade, possuir
autorização da Anvisa (ANVISA, 2013), Inmetro e etc., acondicionamento adequado
incluindo a fase de transporte.
3.2.2.1 Processo de Qualificação de Fornecedores
Antes dos fornecedores serem incluídos na lista de fornecedores qualificados,
esses devem ser avaliados.
A avaliação deve incluir o atendimento, histórico de fornecimento, preço e prazo
de entrega.
Os fornecedores qualificados devem possuir boa reputação e equipe treinada.
Todos os fornecedores de materiais ou serviços devem possuir um contrato de
prestação de serviço, com responsabilidades bem claras do contratante e contratado,
cláusulas de rescisão e penalidades.
3.2.3 Processos de Higiene Pessoal
Todo o pessoal deve ser submetido a exames periódicos de saúde, incluindo
os de admissão e de demissão.
Os colaboradores que conduzem inspeções visuais também devem ser
submetidos a exames de acuidade visual periodicamente.
Todo o pessoal deve ser treinado nas práticas de higiene pessoal.
Todas as pessoas envolvidas nos processos de manipulação dos alimentos
devem cumprir com as normas de higiene e ser instruídas a lavarem suas mãos
adequadamente antes de entrarem nas áreas.
Sinais instrutivos são afixados nas áreas para lavagem das mãos e utilização
dos descartáveis.
As pessoas com suspeita ou confirmação de enfermidade ou lesão exposta que
possa afetar a qualidade dos produtos, não devem manusear alimentos, embalagens
e produto final até que a sua condição de saúde não represente risco ao produto.
Deve ser evitado o contato direto entre as mãos das pessoas e as matérias-
primas (alimentos), materiais de embalagem e produto final. Recomenda-se a
utilização de luvas descartáveis.
3.2.4 Instalações
O projeto deve minimizar o risco de erros e possibilitar a limpeza e manutenção,
de modo a evitar a contaminação cruzada, o acúmulo de poeira e sujeira ou qualquer
efeito adverso que possa afetar a qualidade do produto final.
As instalações devem ser mantidas em bom estado de conservação, higiene e
limpeza.
Deve assegurar que as operações de manutenção e reparo não representem
qualquer risco à qualidade dos produtos.
As instalações devem ser planejadas e equipadas de forma a oferecer a
máxima proteção contra a entrada de insetos, pássaros ou outros animais.
As instalações devem ser planejadas para garantir o fluxo lógico de materiais e
pessoas.
3.2.5 Processos de Limpeza e Higiene de Equipamentos, áreas internas e
externas
As atividades de sanitização e higiene devem abranger instalações,
equipamentos e utensílios, materiais e recipientes, produtos para limpeza e
desinfecção e qualquer outro aspecto que possa constituir fonte de contaminação para
os produtos.
As áreas devem ser dedetizadas por serviço terceirizado. O serviço é realizado
no final de semana, domingo, após fechamento do estabelecimento, para ter o tempo
necessário de ação dos produtos e não interferir na rotina da empresa. O salão,
cozinha, banheiros são limpos e higienizados diariamente.
Os utensílios, equipamentos e panelas devem ser limpos imediatamente após
o uso e um enxague se faz necessário antes do uso.
Os equipamentos de lavagem, limpeza e secagem devem ser escolhidos e
utilizados de forma a não representar uma fonte de contaminação.
Todo equipamento em desuso ou em defeito deve ser retirado das áreas.
Os eletrodomésticos como geladeiras, freezers, fogões, fornos, etc., bem como
armários, dispensas e móveis em geral devem estar perfeitamente limpos e
higienizados a fim de se evitar contaminações.
As fontes potenciais de contaminação devem ser eliminadas por meio de um
amplo programa de sanitização e higiene, desta forma, todo final do expediente,
aplica-se um check-list para verificação da higiene e limpeza dos equipamentos,
utensílios, instalações e materiais/recipientes.
3.2.6 Uniformes dos colaboradores
Todos os colaboradores devem estar devidamente uniformizados.
Os uniformes são fornecidos pela empresa e devem ser guardados em
ambientes limpos e fechados.
A empresa disponibiliza aos colaboradores todos os equipamentos de proteção
individual (EPI) e equipamentos de proteção coletiva (EPC).
3.2.7 Processo de Recebimento6
Os materiais (ingredientes e materiais de embalagem) devem ser adquiridos
dos fornecedores qualificados.
Para cada entrega, os recipientes devem ser verificados no mínimo quanto à
integridade da embalagem e do lacre, bem como a correspondência entre o pedido, a
nota de entrega e os rótulos.
Todos os materiais recebidos devem ser verificados de forma que seja
assegurado que a entrega esteja em conformidade com o pedido.
Verificar possíveis avarias e o prazo de validade.
Os recipientes devem ser limpos antes de armazenados.
3.2.8 Processo de Armazenamento
As áreas de armazenamento (estoque) devem ter capacidade suficiente para
possibilitar o estoque ordenado de materiais.
As áreas de armazenamento devem ser projetadas ou adaptadas para
assegurar as condições ideais de estocagem; devem ser limpas, secas, organizadas
e mantidas dentro de limites de temperatura compatíveis com os materiais
armazenados.
Todos os materiais devem ser armazenados nas condições apropriadas
estabelecidas pelo fabricante, de forma ordenada para permitir a segregação de lotes
e rotação do estoque, obedecendo a regra primeiro que expira, primeiro que sai.
6 RDC n° 216 de 15 de setembro de 2004 - Dispõe sobre Regulamento Técnico de Boas Práticas para
Serviços de Alimentação.
3.2.9 Processo de Manipulação7
A cozinha deve ser vistoriada antes de cada utilização a fim de garantir a
limpeza e evitar a contaminação cruzada. As informações são registradas no
documento específico.
Os colaboradores devem lavar as mãos adequadamente, utilizar uniforme,
toucas e luvas descartáveis.
Os acessórios como brincos, anéis, colares e etc., devem ser guardados nos
armários do vestiário.
As paredes, piso e teto devem ser revestidas de material liso, impermeável,
lavável e resistente, de fácil limpeza, que permita a desinfecção e não libere partículas.
Deve possuir sistema de exaustão para que os odores não sejam percebidos
pelos clientes e não haja contaminação do odor de um produto com o outro.
A área deve ser bem iluminada, particularmente onde se realizam controles
visuais
Os alimentos crus, prontos e semi-preparados devem ser manipulados em
áreas separadas para evitar a contaminação cruzada.
Verificar a validade dos ingredientes antes da utilização .
Lavar e higienizar todos os ingredientes antes de serem preparados.
Os utensílios e equipamentos devem ser devidamente lavados antes e após a
preparação dos alimentos;
Quando necessário, utilizar água filtrada.
3.2.10 Processos de Embalagem, Etiquetagem e Acondicionamento
Antes do início de qualquer operação de embalagem, deve ser verificado se os
equipamentos e a estação de trabalho estão livres de produtos anteriores para evitar
contaminação cruzada.
7 RDC n° 216 de 15 de setembro de 2004 - Dispõe sobre Regulamento Técnico de Boas Práticas para
Serviços de Alimentação.
Produtos diferentes não devem ser embalados próximos uns aos outros, a
menos que haja separação física que forneça garantia.
Deve haver instruções quanto ao processo de embalagem, relativas a cada
prato, tamanho (quantidade) e tipo de embalagem.
As etapas de envase e fechamento devem ser imediatamente seguidas pela
etapa de rotulagem (etiquetas) para evitar troca das etiquetas e informações erradas.
A etiqueta é emitida diretamente do sistema, no momento do uso, permitindo
rastreabilidade quanto ao nome do prato, data de fabricação e data de validade. A
etiqueta pode ser gerada automaticamente pela balança.
Deve ser dada atenção especial as impressões manuais, se necessário como
plano de contingência na falta do sistema, porém, devem ser conferidas.
Os pratos devem ser acondicionados em geladeira para consumo rápido
(mesmo dia) e em freezer para longo prazo.
3.2.11 Processos de Monitoramento e Controle Ambiental
Todos os processos devem ser acompanhados semestralmente por empresa
especializada para identificar se os sons e ruídos estão dentro dos limites aceitáveis
e se haverá necessidade de algum equipamento de proteção.
3.2.12 Processo de resíduo e coleta seletiva
Todas as embalagens que não tiveram contato direto com algum produto
podem ser separadas em papel, vidro, metal, plástico para a reciclagem.
Todas as demais embalagens que tiveram contato com o produto devem ser
separadas e encaminhadas ao lixo comum.
Todo óleo utilizado deve ser segregado em recipientes e encaminhados para o
Instituto Triângulo – sustentabilidade na prática.
3.2.13 Processo de Auditoria da Qualidade
O processo de Auditoria da Qualidade deve avaliar regularmente a efetividade
e aplicabilidade do sistema da qualidade.
Os profissionais nomeados para tal atividade devem ser treinados e
qualificados para desempenharem a auditoria dentro dos critérios estabelecidos
juntamente com a empresa contratada para condução destas auditorias e demais
processos da Qualidade. Os sócios farão parte deste processo.
Cada estabelecimento deve definir procedimentos para que seus produtos ou
serviços sejam entregues de forma consistente com o nível de qualidade desejado.
A auditoria precisa garantir que os procedimentos foram definidos, controlados,
comunicados e utilizados.
Os processos serão colocados em prática para determinar ações corretivas
quando ocorrerem desvios.
Os desvios devem ser relatados, investigados e registrados.
A auditoria deve ser realizada em todos os processos através de check-list. Os
processos existentes são relacionados e mensalmente um dos processos é auditado,
garantindo que todo o sistema seja verificado em curto período de tempo.
Um relatório deve ser elaborado após a auditoria para mencionar os resultados,
as avaliações e conclusões, ações corretivas recomendadas, plano de ação com
prazo para adequação e responsável pela ação.
Deve haver um programa eficaz de acompanhamento das atividades geradas
pela auditoria para garantir que as ações corretivas não sejam esquecidas, por este
motivo, este item é abordado dentro dos Indicadores da Qualidade.
3.2.14 Documentação
Todos os documentos devem estar facilmente disponíveis e todos os
colaboradores devem ser treinados em relação aos procedimentos.
Os documentos devem ser regularmente revisados e atualizados.
A entrada de dados considerados críticos, quando inserida manualmente em
um sistema, deve ser conferida por outra pessoa.
Deve existir em papel e sistema a receita de cada alimento a ser fabricado e
oferecido aos clientes.
A receita deve conter a lista de todos os ingredientes a serem utilizados, a
quantidade, as instruções detalhadas das etapas a serem seguidas e o
acondicionamento dos produtos.
3.2.15 Tratamento das não Conformidades e Reclamações
As não conformidades devem ser registradas imediatamente após a ocorrência.
O colaborador deve preencher um registro, aonde o desvio e as possíveis
causas são informados.
O processo de investigação segue com a utilização de ferramentas como, por
exemplo, espinha de peixe e as ações corretivas/preventivas são definidas no plano
de ação.
As reclamações sobre os produtos/serviços comercializados devem ser
examinadas, registradas e as causas dos desvios da qualidade, investigadas e
documentadas de acordo com procedimentos escritos.
Devem ser tomadas medidas com relação aos desvios de qualidade e adotadas
as providências no sentido de prevenir reincidências. As ações preventivas e
corretivas devem ser adotadas quando o desvio for comprovado.
Se for detectado um desvio da qualidade em algum lote do produto, ou se
houver suspeita de desvio em determinado lote, deve ser levada em consideração a
possibilidade de que outros lotes apresentem o mesmo problema, e portanto, esses
devem ser verificados.
Todas as decisões e medidas tomadas como resultado de determinada
reclamação devem ser registradas.
Os registros de reclamações devem ser regularmente revisados com a
finalidade de detectar quaisquer indícios de problemas específicos ou recorrentes, por
este motivo são tratados na forma de indicadores e avaliados pela alta administração.
100
3.2.15.1 Diagrama de Pareto
O diagrama de Pareto é um gráfico de barras que ordena as frequências das
ocorrências, da maior para a menor, permitindo a priorização dos problemas,
procurando levar a cabo o princípio de pareto, isto é, há muitos problemas sem
importância diante de outros mais graves. Sua maior utilidade é a de permitir uma fácil
visualização e identificação das causas ou problemas mais importantes, possibilitando
a concentração de esforços sobre os mesmos.
A Lei de Pareto (também conhecido como princípio 80-20), afirma que para
muitos fenómenos, 80% das consequências advêm de 20% das causas. A lei foi
sugerida por Joseph M. Juran, que deu o nome em honra ao economista italiano
Vilfredo Pareto.
3.2.15.2 Diagrama de Causa e efeito
Em sua estrutura, as causas dos problemas (efeitos) podem ser classificados
como sendo de seis tipos diferentes (o que confere a esse diagrama o nome
alternativo de "6M"):
o Método: toda a causa envolvendo o método que estava sendo executado
o trabalho;
o Matéria-prima: toda causa que envolve o material que estava sendo
utilizado no trabalho;
o Mão-de-obra: toda causa que envolve uma atitude do colaborador (ex:
procedimento inadequado, pressa, imprudência, ato inseguro, etc).
o Máquinas: toda causa envolvendo á máquina que estava sendo
operada;
o Medida: toda causa que envolve os instrumentos de medida, sua
calibração, a efetividade de indicadores em mostrar as variações de
resultado, se o acompanhamento está sendo realizado, se ocorre na
frequência necessária etc.
101
o Meio ambiente; toda causa que envolve o meio ambiente em si (poluição,
calor, poeira, etc.) e o ambiente de trabalho (layout, falta de espaço,
dimensionamento inadequado dos equipamentos, etc.).
O sistema permite estruturar hierarquicamente as causas potenciais de
determinado problema ou oportunidade de melhoria, bem como seus efeitos sobre a
qualidade dos produtos. Permite também estruturar qualquer sistema que necessite
de resposta de forma gráfica e sintética (isto é, com melhor visualização).
Figura 29: Diagrama causa/ efeito
Fonte: Elaborado pelo grupo
Razões:
 Para identificar as informações a respeito das causas do seu
problema;
 Para organizar e documentar as causas potenciais de um efeito
ou característica de qualidade;
 Para indicar o relacionamento de cada causa e sub-causa as
demais e ao efeito ou característica de qualidade;
 Reduzir a tendência de procurar uma causa "Verdadeira", em
prejuízo do desconhecido, ou esquecimento de outras causas
potenciais.
Benefícios:
102
 Ajuda a enfocar o aperfeiçoamento do processo;
 Registra visualmente as causas potenciais que podem ser
revistas e atualizadas;
 Provê uma estrutura para o brainstorming;
 Envolve todos.
3.2.15.3 PDCA
Também conhecido como ciclo de melhoria contínua, tem por objetivo
identificar e organizar as atividades de um processo de solução de problemas de
forma a garantir, de maneira eficaz, o desenvolvimento de uma atividade planejada.
A utilização do PDCA permite à empresa crescer sempre com uma base sólida,
promovendo assim uma melhoria contínua, como pode-se verificar na ilustração
abaixo.
Figura 30: PDCA
Fonte: Elaborado pelos autores
“PLAN” – O primeiro passo para a aplicação do PDCA é o estabelecimento de
um plano, ou um planejamento que deverá ser estabelecido com base nas diretrizes
ou políticas da empresa e onde devem ser consideradas três fases importantes: a
primeira fase é o estabelecimento dos objetivos, a segunda, é o estabelecimento do
caminho para que o objetivo seja atingido e, a terceira é a definição do método que
deve ser utilizado para consegui-los. A boa elaboração do plano evita falhas e perdas
de tempo desnecessárias nas próximas fases do ciclo;
103
“DO” – O segundo passo do PDCA é a execução do plano que consiste
no treinamento dos envolvidos no método a ser empregado, a execução
propriamente dita e a coleta de dados para posterior análise. É importante que
o plano seja rigorosamente seguido;
“CHECK” – O terceiro passo do PDCA é a análise ou verificação dos
resultados alcançados e dados coletados. Ela pode ocorrer concomitantemente
com a realização do plano quando se verifica se o trabalho está sendo feito da
forma devida, ou após a execução quando são feitas análises estatísticas dos
dados e verificação dos itens de controle. Nesta fase podem ser detectados
erros ou falhas;
“ACT” ou “ACTION” – a última fase do PDCA é a realização das ações
corretivas, ou seja, a correção da falhas encontradas no passo anterior. Após
realizada a investigação das causas das falhas ou desvios no processo, deve-
se repetir, ou aplicar o ciclo PDCA para corrigir as falhas (através do mesmo
modelo, planejar as ações, fazer, checar e corrigir) de forma a melhorar cada
vez mais o sistema e o método de trabalho.
3.2.16 Brainstorming
O brainstorming é um método de geração coletiva de novas ideias pela
contribuição e participação de diversos indivíduos inseridos num grupo.
Para encorajar a participação e a criatividade, os gestores tendem a dar total
liberdade e não emiti críticas nessas sessões. Após a sessão, é necessário efetuar
escolhas, retirando todas as que não se adaptam aos objetivos, às capacidades
financeiras, técnicas ou administrativas da empresa.
A técnica é aplicada em cima de um objetivo ou livremente para capturar
pensamentos criativos dos colaboradores.
No mínimo 1 vez/ano a técnica é aplicada, quando inexiste uma necessidade
maior, desta maneira, o Braisntorming é utilizado para definição de novos produtos,
atendimento diferenciado dos clientes e etc.
104
3.2.17 Programa 5S
A implantação do 5S, resulta em melhorias de qualidade, organização e
otimização.
O programa 5S visa conscientizar a todos da importância da qualidade no
ambiente de trabalho. Trata-se de uma filosofia, de uma nova cultura que necessita
contar com o comprometimento e participação das equipes de trabalho para gerar os
resultados esperados, ambientes limpos, organizados e bem estar proporcionando
condições para uma maior produtividade.
Este programa provém de cinco palavras japonesas iniciadas com a letra S:
o Seiri – senso de utilização;
o Seiton – senso de arrumação ou ordenação;
o Seiso – senso de limpeza;
o Seiketsu – senso de saúde e higiene;
o Shitsuke – senso de autodisciplina.
Inicialmente, será ministrado um treinamento aos colaboradores com fotos do
ANTES e DEPOIS do programa 5S. É essencial envolver todos os colaboradores.
A aplicação do programa será aplicada em todo o estabelecimento atendendo
aos cinco sensos, dentro da semana.
No mínimo, os seguintes quesitos devem ser observados:
o Espaço – local para execução das atividades;
o Trânsito de pessoas;
o Equipamentos;
o Materiais;
o Áreas / depósitos;
o Luminárias, computadores, extintores e etc.;
o Documentos;
o Mobiliário.
Registrar a evolução das atividades com fotografias do Antes e Depois.
105
Após término desta atividade, uma verificação é realizada para evidenciar os
resultados alcançados.
Um gráfico é gerado para facilitar a visualização das áreas x resultados.
Caso alguma área específica não atenda aos requisitos, um plano de ação será
definido e após conclusão uma auditoria será realizada para evidenciar o estado
alcançado.
Um relatório é emitido relatando, por exemplo, as otimizações de recursos,
melhorias de layouts, agilidade nos processos, redução de estoques, eliminação de
documentos, limpeza geral, organização, redução do tempo de procura e etc...
Periodicamente, a cada 2 meses, testa-se a aderência dos colaboradores ao
programa e manutenção dos sensos.
3.2.18 Indicadores da Qualidade
Os indicadores da qualidade são apresentados em reunião com periodicidade
mensal.
As seguintes métricas são analisadas:
o Faturamento líquido;
o Giro dos estoques;
o Cobertura dos estoques;
o Nível de serviço ao cliente;
o Qualificação de Fornecedores;
o Não conformidades;
o Reincidências dos desvios;
o Absenteísmo;
o Reclamações;
o Auditorias.
3.2.19 Qualidade nos serviços
106
O cliente está sempre no foco de nossas ações, desta forma, realizaremos
pesquisas de satisfação sobre os produtos e serviços prestados na loja e através do
site.
A pesquisa demonstrará a atuação dos nossos atendentes, o ambiente,
qualidade dos serviços e ingredientes, diversidade dos pratos, sugestões, interesse
em participar dos nossos festivais e/ou cursos e etc.
4 GERENCIAMENTO DE PESSOAS
Para compreendermos o gerenciamento de Pessoas, precisamos ter como
premissa que as peças chaves do gerenciamento são formados por pessoas e
organizações. As pessoas relativamente dependem das organizações para que
consigam atingir seus princípios e objetivos individuais, bem como do outro lado, as
organizações dependem diretamente e irremediavelmente das pessoas para operar,
produzir seus bens e serviços, atender clientes, competir nos mercados, e atingir seus
objetivos globais e estratégicos de forma competente e eficiente. Concluímos que as
pessoas dependem das organizações e vice versa, justamente para atingirem o
mesmo objetivo, pois possuem uma relação de mútua dependência na qual há
benefícios recíprocos. (CHIVENATO, 1999)
As organizações são constituídas de pessoas e dependem delas para atingir
seus objetivos e cumprir suas missões. E para as pessoas, as organizações
constituem o meio pelo qual elas podem alcançar vários objetivos pessoais com um
mínimo de tempo, esforço e conflito. As organizações surgem para aproveitar a
107
sinergia dos esforços de várias pessoas que trabalham em conjunto. Termos como
empregabilidade e empresabilidade são usados para mostrar, de um lado, a
capacidade das pessoas de conquistar e manter seus empregos e, de outro, a
capacidade das empresas para desenvolver e utilizar as habilidades intelectuais e
competitivas de seus membros.
Entendemos que um gerenciamento de Pessoas é contingencial e situacional,
pois depende de vários aspectos como a cultura que existe em cada organização, a
estrutura organizacional adotada, as características do contexto ambiental, o negócio
da organização, a tecnologia utilizada, os processos internos e uma infinidade de
outras variáveis importantes.
O Gerenciamento de Pessoas de baseia em três aspectos fundamentais:
a) As pessoas como seres humanos: dotados de personalidade próprias,
profundamente diferentes entre si, com uma história particular e diferenciada,
possuidores de conhecimentos, habilidades, destrezas e capacidades
indispensáveis à adequada gestão de recursos organizacionais. Pessoas como
pessoas e não como meros recursos da organização;
b) As pessoas como ativadoras inteligentes de recursos organizacionais: como
elementos impulsionadores da organização e capazes de dota-la de
inteligência, talento e aprendizado indispensáveis à sua constante renovação e
competitividade em um mundo de mudanças e desafios. As pessoas como
fonte de impulso próprio que dinamiza a organização e não como agentes
passivos, inertes e estáticos;
c) As pessoas como parceiros da organização: capazes de conduzi-la a
excelência e ao sucesso. Como parceiros, as pessoas fazem investimentos na
organização – como esforço, dedicação, responsabilidade, comprometimento,
riscos etc. – na expectativa de colher retorno desses investimentos – como
salários, incentivos financeiros, crescimento profissional, carreira, etc.
Qualquer investimento somente se justifica quando traz um retorno razoável.
(CHIVENATO, 1999)
108
Portanto, Gerenciamento de Pessoas é o conjunto de políticas e práticas
necessárias para conduzir os aspectos da posição gerencial relacionados com as
pessoas ou recursos humanos, incluindo recrutamento, seleção, treinamento,
recompensas e avaliação de desempenho. (SOUZA, 2013)
4.1 Objetivos da Gestão de Pessoas
A Gestão de Pessoas deve contribuir para a eficácia organizacional através dos
seguintes meios:
a) Ajudar a organização a alcançar seus objetivos e realizar sua missão:
Antigamente, a ênfase era colocada no fazer corretamente as coisas através
dos métodos e regras impostos aos funcionários e, assim, obter eficiência. O
salto para a eficácia veio com a preocupação ema atingir objetivos e resultados;
b) Proporcionar competitividade à organização: Isto significa saber empregar
as habilidades e capacidades da força de trabalho;
c) Proporcionar à organização empregados bem treinados e bem motivados:
Dar reconhecimento às pessoas e não apenas dar dinheiro é o que constitui o
elemento básico da motivação humana;
d) Aumentar a auto atualização e a satisfação dos empregados no trabalho:
Para que sejam produtivos, os empregados devem sentir que o trabalho é
adequado às suas capacidades e que estão sendo tratados equitativamente;
e) Desenvolver e manter qualidade de vida no trabalho: QVT é um conceito que
se refere aos aspectos da experiência do trabalho, como o estilo de gerência,
liberdade e autonomia para tomar decisões, ambiente de trabalho agradável,
segurança no emprego, horas adequadas de trabalho e tarefas significativas;
109
f) Administrar a mudança: Saber lidar com as mudanças, pois estas se
multiplicam exponencialmente e cujas soluções impõe novas estratégias,
programas, procedimentos e soluções;
g) Manter políticas éticas e comportamento socialmente responsável: Tanto as
pessoas como as organizações devem seguir padrões éticos e de
responsabilidade social. A responsabilidade social não é uma exigência feita
somente às organizações, mas também, principalmente, às pessoas que nelas
trabalham.
4.2 Os Processos da Gestão de Pessoas
Os seis processos básicos da Gestão de pessoas são os seguintes:
 Processos de Agregar Pessoas: são os processos utilizados para incluir novas
pessoas na empresa. Incluem recrutamento e seleção de pessoas.;
 Processos de Aplicar Pessoas: são os processos utilizados para desenhar as
atividades que pessoas irão realizar na empresa, orientar e acompanhar seu
desempenho. Incluem desenho organizacional e desenho de cargos, análise e
descrição de cargos, orientação das pessoas e avaliação do desempenho;
 Processos de Recompensar Pessoas: são os processos utilizados para
incentivar as pessoas e satisfazer suas necessidades individuais mais
elevadas. Incluem recompensas, remuneração e benefícios e serviços sociais;
 Processos de Desenvolver Pessoas: são os processos utilizados para capacitar
e incrementar o desenvolvimento profissional e pessoal. Incluem treinamento e
desenvolvimento das pessoas, programas de mudanças e desenvolvimento de
carreiras e programas de comunicação;
 Processos de Manter Pessoas: são os processos utilizados para criar
condições ambientais e psicológicas satisfatórias para as atividades das
110
pessoas. Incluem administração da disciplina, higiene, segurança e qualidade
de vida e manutenção de relações sindicais;
 Processos de Monitorar Pessoas: são os processos utilizados para
acompanhar e controlar as atividades das pessoas e verificar resultados.
Incluem banco de dados e sistemas de informações gerenciais.
4.3 Estrutura de Gestão de Pessoas
De acordo com os sócios, os mesmos assumirão os cargos de direção uma vez
que inicialmente é uma empresa de pequeno porte, o qual está direcionado para o
desenvolvimento da empresa, possuem competência necessária para administrar a
empresa e definir os objetivos e metas essenciais para o sucesso da mesma com um
sólido conhecimento e uma excelente capacidade de realizar um competente
planejamento estratégico. Os mesmos se dividirão atendendo um a parte logística e
operacional, cuidando do produto, entre a sua fabricação e comercialização, e o outro
cuidará da saúde financeira da empresa.
Abaixo teremos as competentes pessoas que temos o interesse em fazer parte
de nosso desenvolvimento empresarial no ramo de rotisserias.
4.3.1 Cargos e referências no CBO
Tabela 8: Cargos e referências cbo
Quant. Cargo Número CBO
01 Gerente Administrativo e Financeiro Pró Labore
01 Gerente Operacional Pró Labore
01 Chefe de cozinha 2711-05
02 Auxiliar de cozinha 5135-05
02 Atendente de balcão 5211-10
01 Auxiliar de limpeza 5143-20
Fonte: Autoria do grupo
111
4.3.2 Habilidades necessárias ao cargo
Gerente Administrativo e Financeiro: Sócio trabalhador
 Perfil de liderança;
 Empatia;
 Ser organizado e ter excelente capacidade de comunicação;
 Conhecimento contábil, financeiro e fiscal;
 Conhecimento de Marketing e Vendas;
 Conhecimento do mercado e do público-alvo.
Gerente Operacional: Sócio trabalhador
 Perfil de liderança;
 Experiência com gestão de equipes;
 Excelente capacidade de comunicação e relacionamento interpessoal;
 Conhecimento dos processos operacionais do negócio;
 Conhecimento das normas sanitárias referentes à manipulação
armazenamento de alimentos;
e
 Estar atento às novas tendências do mercado.
Chef de Cozinha
 Perfil de liderança;
 Senso de organização e limpeza;
 Conhecimento das normas sanitárias referentes à manipulação e
armazenamento de alimentos;
 Conhecimento de Programas de Qualidade.
Auxiliar de Cozinha
 Senso de organização e limpeza;
 Possuir higiene impecável;
 Ser ágil e prestativo;
 Conhecimento das normas sanitárias referentes à manipulação e
112
armazenamento de alimentos.
Atendente de balcão
 Boa aparência, postura e uso do português correto;
 Empatia;
 Proativo;
 Conhecimento de técnicas de venda;
 Conhecimento dos processos operacionais do negócio;
 Conhecimento profundo de todos os produtos oferecidos aos clientes.
Auxiliar de limpeza
 Senso de organização e limpeza;
 Possuir higiene impecável;
 Ser discreto para não ser percebido em meio aos clientes;
 Ser observador e zelar pelas perfeitas condições de limpeza do espaço.
4.3.3 Descrição das atividades
Gerente Administrativo e Financeiro: Sócio trabalhador
Responsável pelas rotinas administrativas, pelas operações financeiras, pelos
processos contábeis e comerciais.
Gerente Operacional: Sócio trabalhador
Responsável pelas atividades operacionais: compras, armazenamento e estoque.
Gerenciando a equipe operacional, buscando meios para que as atividades sejam
desenvolvidas em conformidade com as normas sanitárias.
Chef de Cozinha
Responsável pela elaboração dos pratos e do planejamento das rotinas do setor, bem
como pelo controle de estoque dos alimentos.
Auxiliar de Cozinha
113
Auxilia no pré-preparo e na montagem dos pratos. Responsável pela limpeza e
arrumação do ambiente e dos utensílios.
Atendente de balcão
Responsável pelo atendimento pessoal aos clientes na loja e, pelos pedidos via
aplicativos de celular/smartphone.
Auxiliar de limpeza
Responsável pela organização e limpeza geral da empresa.
4.3.4 Horário de trabalho
O Horário de funcionamento da Rotisserie será:
 Segundas-feiras a sábado das 09h às 19h
 Domingos e feriados das 09h às 14h
A carga horária é de 44 horas semanais, horas extras deverão ser previamente
autorizadas pelos respectivos Gerente Administrativo e Operacional, com exceção
para os feriados. Tendo como regra geral o intervalo de 01 hora de almoço de segunda
feira a sábado.
Tabela 9: Função, carga horária e horário de trabalho
Carga horária semanal Horário de trabalho
Gerente Administrativo e
Financeiro
Gerente Operacional
Chef de Cozinha 44h 2ª à 6ª feira das 09h às 18h sábado das
09h às 13h
Auxiliar de cozinha (1º turno) 44h 2ª à 6ª feira das 09h às 18h
sábado das 09hàs 18h
domingo das 10h às 14h
feriado das 10h às 14h
114
01 folga programada
durante a semana
Revezamento - 01 folga
em 01 domingo no mês
Auxiliar de cozinha (2º turno) 44h 2ª à 6ª feira das 10h às 19h
sábado das 10h às 19h
domingo das 10h às 14h
feriado das 10h às 14h
01 folga programada
durante a semana
Revezamento – 01 folga
em 01 domingo no mês
Atendente de Balcão (1º turno) 44h 2ª à 6ª feira das 09hàs 18h
sábado das 09hàs 18h
domingo das 10h às 14h
feriado das 10h às 14h
01 folga programada
durante a semana
Revezamento - 01 folga
em 01 domingo no mês
Atendente de balcão (2º turno) 44h 2ª à 6ª feira das 10h às 19h
sábado das 10h às 19h
domingo das 10h às 14h
feriado das 10h às 14h
01 folga programada
durante a semana
Revezamento - 01 folga
em 01 domingo no mês
Auxiliar de limpeza 44h 2ª à 6ª feira das 10h às 19h
sábado das 10h às 19h
domingo das 10h às 14h
feriado das 10h às 14h
01 folga programada
durante a semana
Revezamento - 01 folga
em 01 domingo no mês
115
Fonte: Elaborado pelos autores
4.3.5 Salários
Abaixo se encontra a distribuição dos salários médios dos admitidos nos
últimos seis meses no mercado de trabalho formal, incluindo um diferencial (aumento
de 20%) para termos os profissionais contentes tendo como desejo um lugar onde
eles desejam trabalhar.
Cargo Salário Bruto C/ o Adicional
Chef de Cozinha R$ 1.480,00 R$ 1.780,00
Auxiliar de Cozinha R$ 804,00 R$ 965,00
Atendente de Balcão R$ 843,00 R$ 1.010,00
Auxiliar de Limpeza R$ 758,00 R$ 900,00
Pro Labore
Gerente Administrativo e Financeiro R$ 3.500,00
Gerente Operacional R$ 3.500,00
Fonte: GOVERNO DO ESTADO DE SÃO PAULO, 2013
4.3.6 Benefícios oferecidos aos funcionários
Funcionários:
116
- Vale transporte;
- Vale refeição;
- Plano Médico – 50% empresa – 50% colaborador;
- Parcerias com Instituições de Ensino (SENAC).
4.3.7 Organograma da empresa
Figura 31: Organograma da Empresa
117
GERENTE
OPERACIONAL
CHEFE DE COZINHA
AUXILIAR DE LIMPEZA ATENDENTE DE BALCÃO
AUXILIAR DE COZINHA ATENDENTE DE BALCÃO
AUXILIAR DE COZINHA
Fonte: Elaborado pelos autores.
4.3.8 Processo de Recrutamento e Seleção
Todo o processo de recrutamento e seleção será realizado pelos Gerentes e
que os dois deverão aprovar independente para qual cargo for visando futuramente
um crescimento individual do colaborador. As vagas serão trabalhadas através de pré-
seleção pelo site VAGAS.COM e CATHO.COM.BR, bem como anúncios websites e
através da parceria com a SENAC.
Diante disto, vamos adotar a seguinte etapa do processo de recrutamento e
seleção:
Anúncio – realizaremos uma declaração pública da empresa indicando a
necessidade de contratar um profissional para atuar em um cargo específico. Esta
118
declaração acontece de forma direcionada – jornal, internet, fontes – visando atingir
especificamente o perfil desejado nesta vaga, considerando uma verba de divulgação
previamente estabelecida. Desta forma, nenhuma empresa saudável irá contratar uma
copeira através de um anúncio na TV em horário nobre, sem nenhum demérito aos
profissionais... a questão aqui é o melhor custo benefício a fim de garantir um número
relativamente pequeno de candidatos e cada um tenha exatamente o perfil desejado;
Fonte – através de sites como Catho e Vagas, que são empresas ou base de dados
que podem disponibilizar os currículos do profissional com o perfil ideal que a empresa
busca, vamos utilizar para pesquisar os profissionais desejados. Sabemos que
normalmente eles são muito padronizados e solicitam exatamente o que é
fundamental para identificar os melhores perfis, ainda considerando o custo benefício;
Triagem – É a análise dos currículos. O objetivo é escolher os melhores perfis
analisando os históricos escolares, de empregos anteriores, identificar as habilidades
necessárias. Normalmente, esta triagem agrupa de 5 a 10 profissionais que são
contatados por telefone para uma verificação inicial das características. Considerando
o risco de ser descartado sem uma entrevista formal, onde recomendamos extremo
cuidado neste primeiro contato. Você tem apenas um minuto para “encantar” o
selecionado;
Entrevista – É realizada com quem passou pelo processo de triagem que reduziu o
número de candidatos pela metade. A entrevista visa aprofundar as informações do
currículo e entender as aspirações do candidato. Este contato pode ocorrer com o RH
da própria empresa ou de uma empresa de seleção e recrutamento contratado para
tal. O próximo passo é uma entrevista com seu líder direto;
Técnicas de processo seletivo – São aplicados pelo selecionador para avaliar as
habilidades buscadas no candidato. Normalmente são usadas dinâmicas de grupo,
provas situacionais ou avaliações psicológicas;
Dinâmica de grupo - São diversas atividades aplicadas com o objetivo de analisar o
desempenho do candidato em equipe e detectar comportamentos e competências
compatíveis ao cargo pretendido pelo candidato. Durante as atividades, o
119
selecionador observa o desempenho de cada integrante;
Provas situacionais – São simulações de problemas rotineiros ocorridos na empresa
em que o candidato deverá atuar como se já estivesse contratado. Quanto mais alto
o cargo, menor a possibilidade de o selecionador aplicar testes como esses. Eles são
bastante utilizados para a contratação de trainees e estagiários;
Avaliação psicológica - São diversos testes aplicados durante o processo seletivo
para analisar aspectos da intelectualidade, personalidade e a coordenação motora do
candidato. Nem todas as empresas aplicam testes deste tipo. Eles não são
eliminatórios, podem parecer estranhos, mas sempre seja sincero nas respostas.
Nunca menospreze ou se recuse a fazê-los. Eles são apenas formas de confirmar o
resultado das entrevistas e visam auxiliar os selecionadores a escolher o melhor perfil;
Devolutiva ou Feedback - É uma resposta dada ao candidato sobre o seu
desempenho e a sua situação no processo. Por meio do feedback, o candidato pode
saber os motivos pelos quais ele foi ou não escolhido pela empresa. Infelizmente é
muito pouco utilizada;
Carta de agradecimento - É uma correspondência que algumas empresas mandam
para agradecer pela sua participação no processo seletivo.
4.3.9 Treinamento
O treinamento é um processo cíclico, onde busca continuamente repassar ou
reciclar conhecimentos, atitudes e habilidades diretamente de tarefas ou otimização
do trabalho, para desenvolver qualidades nos recursos humanos, habilitá-los a serem
mais produtivos e contribuir melhor para alcance dos objetivos organizacionais.
Seu propósito é aumentar a produtividade dos indivíduos em seus cargos
120
influenciando seus comportamentos. Fazendo com que o treinado alcance
determinado grau de eficiência exigido na realização das tarefas relacionadas ao seu
cargo. O treinamento é de extrema importância para o desenvolvimento do
colaborador e consequentemente da organização, buscando continuamente a
motivação dos colaboradores e proporcionando qualidade de vida, tornando o
ambiente de trabalho mais agradável, harmonioso, transparente, ético e equilibrado.
Alguns programas de treinamento tem por objetivo transmitir informações ao
funcionário sobre a organização, suas políticas e diretrizes, regras e procedimentos,
missão e visão organizacional, produtos, serviços, clientes e concorrentes. Já outros
estão concentrados em desenvolver as habilidades das pessoas e capacitá-las no seu
trabalho. Há também aqueles que visam desenvolver conceitos e elevar o nível de
abstração das pessoas para que elas possam pensar e agir em termos mais amplos.
Para alcançar o sucesso no programa, é necessário ter equipes capacitadas e
flexíveis às mudanças. Bem aplicado o treinamento é uma ferramenta eficaz que
contribui grandemente para a melhoria e qualidade dos serviços prestados,
satisfazendo assim as expectativas de todas as partes interessadas, colaboradores,
organização, atuais e futuros clientes.
4.3.9.1 Desenvolvimento de Pessoas
Desenvolvimento tem um conceito mais abrangente, pois se refere às ações
organizacionais de que estimulam o crescimento pessoal de seus integrantes. No
Brasil, a área de T&D tem um desafio muito maior que nos países desenvolvidos pois
o nível de escolaridade da mão de obra disponível no mercado ainda é muito baixo
para desenvolver e disputar mercados consumidores com países desenvolvidos. Por
isso também a necessidade de produção de conhecimentos e novas tecnologias para
dar suporte à área de T &D.
No desenvolvimento deste trabalho foi possível identificar a problematização
que é definir como o programa de Treinamento e Desenvolvimento poderá incentivar
os colaboradores a trabalhar em equipe, motivados e dispostos a melhorar seus
desempenhos na padronização das tarefas. Alinhar toda a equipe de modo que os
objetivos organizacionais e pessoais sejam atingidos. Pois não basta somente alguns
121
estarem envolvidos. Para obter resultados, todos devem ter o mesmo objetivo,
engajados em trabalhar juntos. Qualificar e capacitar os colaboradores para que
consigam alcançar melhores resultados, melhor qualidade de vida e maior
competitividade organizacional.
O treinamento tem muito a ver com o conhecimento. Na Era da Informação
que estamos atravessando, o conhecimento passa ser o recurso mais importante das
organizações. As organizações têm vivido conflitos diários em relação à satisfação e
realização dos seus profissionais, pois há uma dificuldade muito grande em
administrar pessoas, afinal de contas cada ser humano possui uma característica que
o deixa mais flexível ou não para a tomada de decisão. Sabe-se que as mudanças
estão ocorrendo velozmente e as informações mudam a todo o tempo em um mercado
cada vez mais competitivo. É necessário preparar-se para elas, afinal é recomendado
se estruturar de forma a aplicar e consequentemente atingir os resultados almejados.
Muitas vezes o diferencial para conquistar um lugar de destaque no mercado está nas
pessoas que compõe a organização.
O treinamento tem que estar ligado ao ciclo de vida da organização, de nada adianta
efetuar todas as etapas do treinamento se este não está sincronizado com a fase que
a empresa se encontra no seu ciclo de vida.
A vida de uma empresa é composta por períodos e estes por uma série de
características a serem alcançadas, ao compasso que surgem novas características
capazes de suprir as anteriores, estas passam a ser obsoletas.
Proporcionar um treinamento pode significar para a organização preparar seus
funcionários a desenvolver habilidades, conhecimentos, padronização das tarefas e
até mesmo mudar o comportamento. Tem como objetivo aumentar o desempenho
profissional e motivacional do ser humano, melhorando os resultados e gerando um
bom clima organizacional. Segundo Boog (2001) o treinamento começa como uma
resposta a uma necessidade ou a uma oportunidade em um ambiente organizacional.
Estabelecer o valor faz com que o círculo completo do processo seja cumprido, pois
enfoca as necessidades, os problemas e as oportunidades que ele originalmente visa
a atender.
Vemos hoje que os processos cíclico e continuo são composto de quatro etapas:
 Diagnóstico - É o levantamento das necessidades de treinamento a serem
122
satisfeitas;
 Desenho - É a elaboração do programa de treinamento para atender às
necessidades diagnosticadas;
 Implementação - É a aplicação e condução do programa de treinamento.
 Avaliação. É a verificação dos resultados obtidos com o treinamento;
4.3.10 As etapas do processo de treinamento
Figura 32: Etapas do treinamento
Fonte: Elaborado pelos autores
4.3.11 Motivação
Antes de tudo, devemos saber o que significa motivação, pois ela tem origem
123
da palavra MOTIVO, com sentido de causa, que está direta e psicologicamente ligada
as ações do homem. Todas as ações do homem estão ligadas a um “motivo”, ou a
algumas forças que são denominadas de impulso ou instinto. Tais forças são ligadas
a ações psicológicas ou emotivas do ser humano, e ele reage de acordo com o seu
estimulo. As ações “psicológicas” são aquelas ligadas com os sentimentos como a
fome, a doença, o cansaço, enquanto as ações “emotivas” estão ligadas ao desejo de
agradar ou talvez ser aceito pelas pessoas com as quais convivemos.
A motivação não depende de atitudes individuais somente, há alguns anos
atrás um cientista descobriu e conseguiu provar o seu ponto de vista de que é possível
motivar através de sinais. “Motivação nem sempre é socialmente positiva”, o ‘meio’
ainda é o fator chave na criação e manutenção da motivação individual.
Motivação é sinônimo de vontade, vontade de fazer o que se quer. Mas, o que faz as
pessoas sentir-se motivadas?
A motivação socialmente positiva é fruto da saúde psíquica, que por sua vez,
depende em grande parte da saúde física, no nível neural. Depende da atuação dos
neurotransmissores, Serotonina, Noradrenalina e Dopamina nos níveis de humor, da
afetividade, do desempenho sexual, do apetite e do sono. Se estas substancias estão
deficientes no corpo, a pessoa entra em estado de desmotivação, independentemente
de sua vontade. Por isso, não adianta ter somente um chefe motivado, as pessoas
devem estar preparadas para receber a motivação. Não podemos desejar motivar
pessoas com frases de efeito e sim ajudar a descobrir o problema, a causa da
desmotivação. Até porque, a motivação nas pessoas só ocorre se elas estiverem
dispostas a serem motivadas, e alguns esforços que fazemos para levá-las a
motivação costumam durar pouco e logo se esvai.
Portanto, neste processo motivacional ainda temos alguns princípios que são
essenciais, indispensáveis e “podem ser uma criação genuína de cada pessoa ou
profissional” e que podemos implementar em todas as empresas, dentre elas:
1. Ter um plano pessoal de vida que seja eterno (estabelecer estratégias
para viver bem);
2. Considerar o ser humano como essência principal de todo
empreendimento;
3. Considerar a família em todas as decisões importantes;
124
4. Trabalhar com amor e bom humor todos os dias;
5. Evidenciar o prazer de existir e a alegria de viver;
6. Cultivar a humildade, a coragem e um estilo de vida saudável;
7. Auxiliar os menos favorecidos e ser solidário em seu ambiente;
8. Ser entusiasmado, otimista e desenvolver a inteligência espiritual
(mais do que apenas ter fé);
9. Buscar o conhecimento, o entendimento e a sabedoria profissional;
10. Buscar constantemente a restauração da motivação (“motivos para
a ação”).
4.3.12 Novas Lideranças
A empresa, na sua forma de gerenciar pessoas, dará liberdade para que
os colaboradores demonstrem seu comprometimento, sua capacidade de
trabalhar em equipe e de liderança. As pessoas que se destacarem terão
oportunidade de assumir novos cargos de liderança na empresa.
4.2 Habilidades dos empreendedores
Marcelo Rodrigues de Lima é formado em Engenharia Mecatrônica pela
Universidade Cruzeiro do Sul, pós graduado em Engenharia Mecatrônica e
atualmente cursando MBA em Gestão Empresarial pela Fundação Getúlio Bargas.
Atua na área de Gestão de Projetos na Ford South America.
Fábio Galves de Luca é formado em Administração de empresas pela
Faculdade Fatec , atualmente cursando MBA em Gestão Empresarial pela Fundação
Getúlio Vargas. Atua na área de operações.
125
5. RESPONSABILIDADE SOCIAL E AMBIENTAL
5.1 Responsabilidade social
Nossa maneira de fazer negócio é de forma conjunta, com lucro sustentável,
estabelecendo com todas as partes envolvidas uma relação ética e transparente em
nosso planejamento estratégico, para poder atender toda sociedade.
Hoje com boas praticas temos benefícios tangíveis e intangíveis, lidando
melhor com os pactos de operação.
Acreditamos que a reputação da empresa não funciona só com propagandas,
afinal, sua empresa é o que o cliente vê.
Assim buscamos seguir algumas práticas aparentemente simples, que traz
grandes benefícios a sociedade que estamos inseridos.
Todos os nossos funcionários serão registrados conforme legislação vigente,
optamos por adquirir matéria prima de empresas com responsabilidades sociais e
ambientais em seu DNA, nossa política de contratação incide em priorizar a
contratação de pessoas próximas a empresa, assim colaborando com o crescimento
da região que estamos inseridos e a importância da locomoção ao trabalho, assim
agregando qualidade de vida ao colaborador e ajudando a desafogar o trânsito.
126
Criamos o dia do macarrão, 25 de outubro, aonde doamos a instituição APAE
Santo André (Associação de Pais e Amigos dos Excepcionais), que é um órgão sério
e reconhecido pela prefeitura de Santo André com o montante de R$ 5.000,00.x
Figura 33: Dia Mundial do Macarrão: Figura 34: APAE S.A.
Fonte: ABIMA Fonte: APAE S.A.
5.2. Responsabilidade ambiental
Traremos impactos positivos ao meio ambiente, pois somos uma empresa
amiga do ambiente e estamos inseridos num pensamento global. Acreditamos que
cuidar do meio ambiente é cuidar de nós mesmos.
As obrigações e a responsabilidade são coletivas, pertencentes às cidadãs e
aos cidadãos, coerentes na pratica ambiental, atuando, contratando, consumindo e
127
produzindo ações, produtos e serviços que façam parte de um universo solidário e
sustentável, assim tomamos as seguintes iniciativas:
5.2.1 Adequação energética
Nas instalações elétricas utilizamos lâmpadas LED, mais econômicas, são
lâmpadas de filamento reduzindo com maior duração e menor geração de resíduos,
portanto muito econômicas.
A tecnologia LED libera toda a energia em forma de luz e isso garante
sua eficiência luminosa e evita o desperdício de energia elétrica gerando uma
economia entre 75 a 95% no consumo energético em relação a outras tecnologias.
(ELETROBRAS, 2013)
Seu custo ainda é um pouco elevado, o valor de uma lâmpada com essa
tecnologia pode ser recuperado ao longo dos anos, pois se economiza com a energia
elétrica e com substituições já que a vida útil de uma lâmpada LED é de 50.000 horas.¹
Um ótimo beneficio que o LED nos traz é o descarte, pois é bem menos
prejudicial ao meio ambiente, porque em sua composição não são utilizados metais
pesados e tóxicos e podem ser recicladas.
A luz do LED não emite calor, apesar do sistema de LED esquentar, o calor não
é enviado para o ambiente com auxilio de dissipadores de calor embutido nas
lâmpadas, conforme estudos realizados pelo eng. Henry Joseph Round, criador da
tecnologia.
Adquirimos máquinas que tenham a avaliação A no selo do Procel, o Selo
Procel Eletrobras de Economia de Energia, ou simplesmente Selo Procel, foi instituído
por Decreto Presidencial em 8 de dezembro de 1993. É um produto desenvolvido e
concedido pelo Programa Nacional de Conservação de Energia Elétrica (Procel),
coordenado pelo Ministério de Minas e Energia, com sua Secretaria-Executiva
mantida pela Eletrobras (ELETROBRAS, 2013).
O Selo Procel tem por objetivo orientar o consumidor no ato da compra,
indicando os produtos que apresentam os melhores níveis de eficiência energética
dentro de cada categoria, proporcionando, assim, economia na conta de energia
elétrica. Também estimula a fabricação e a comercialização de produtos mais
128
eficientes, contribuindo para o desenvolvimento tecnológico e a preservação do meio
ambiente. Conforme orientação que buscamos com a Eletrobras.
Figura 35: Selo Procel
Fonte: ELETROBRAS, 2013
5.2.2. Planejamento da Cozinha
Readequamos a cozinha buscando alocar a geladeira e freezer longe do fogão
e janelas que recebam sol e calor, assim consumindo menos energia para manter a
temperatura de refrigeração adequada.
5.2.3. Coleta Seletiva
Treinaremos nossos colaboradores e criaremos uma cultura de coleta seletiva,
assim deixaremos do lado externo lixeiras com adesivos colados e alto explicativos,
incentivando o aprendizado e prática de todos, colaboradores e clientes.
Figura 36: Dias e horários que o caminhão de recicláveis recolhe os itens:
Fonte: PREFEITURA DE SANTO ANDRÉ
129
Modelo de etiqueta que será colado nas lixeiras:
Figura 37: Reciclagem de Metal
Fonte: Elaborado pelo grupo
Figura: 38: Reciclagem de Papel
Fonte: Elaborado pelo grupo
Figura 39: Reciclagem de Plástico
Fonte: Elaborado pelo grupo
Figura 40: Reciclagem de Vidro
130
Fonte: Elaborado pelo grupo
5.2.4. Área Permeável
Como temos uma área de 300m² deixamos áreas permeáveis no terreno para
reduzir a necessidade de captação de água pluvial pela prefeitura e assim reduzindo
enchentes.
5.2.5. Reaproveitamento da água da chuva
Vamos implantar um modelo já conhecido no mercado de reaproveitamento da
água da chuva, para regar plantas, limpar pisos, vidraças e utilizar nas descargas
sanitárias.
Captamos o volume de chuva que cai sobre o telhado do e direcionamos para
uma cisterna e de lá, através de uma bomba de sucção enviamos para uma caixa
d´água localizada no telhado.
Sabendo que a água de chuva arrasta sujeiras diversas da atmosfera e do
telhado instalaremos um filtro de cinco camadas de quartzo e uma de carvão ativado,
de modo a conseguir uma aparência idêntica a da água potável.
Como vamos utilizar essa água em vasos sanitários, dosamos todo o volume captado
com cloro, com uma bomba dosadora já fornecida pela empresa que nos vende o
cloro, assim protegendo o usuário das bactérias e outros germes nocivos à saúde.
Assim gerando uma economia de água para a empresa e colaborando com o
meio ambiente.
131
5.2.6. CO2
Conforme protocolo de Kyoto³ constitui um tratado internacional com
compromissos mais rígidos para a redução da emissão dos gases que agravam
o efeito estufa, considerados, de acordo com a maioria das investigações científicas,
como causas antropogênicas do aquecimento global, assim entendemos à
necessidade de reduzir os gases CO2 um dos mecanismos seria com o mercado de
créditos de carbono, ou seja, o reflorestamento de matas, pois as árvores absorvem
o carbono da atmosfera e toda sua biodiversidade. Assim, calculamos nossa emissão
de gases anual e entramos com o plantio de árvores em parceria a ONG Iniciativa
Verde. (INICIATIVA VERDE, 2013)
Figura 41 – Plantio de árvores
Fonte: Banco de imagens Google.
5.2.7. Coleta de Óleo de Cozinha
O estabelecimento será um ponto de troca para coleta de óleo de nossos
clientes, assim, todo o óleo gerado e arrecadado será enviado ao Instituto Triângulo8.
O instituto fabricará as barras de sabão ecológicas.
8 Mais informações disponíveis em: www.triangulo.org.br/
132
6. POSICIONAMENTO ESTRATÉGICO
6.1 Definição do Posicionamento Estratégico
Com uma ampla visão de negócios, sabemos que não se pode querer “atirar
para todos os lados”, ou seja, atuar em todos os negócios. Deve-se estabelecer um
posicionamento estratégico coerente com o objetivo e o negócio da empresa,
permitindo que ela esteja sempre em crescimento. O posicionamento deve responder
por que o consumidor comprará o meu produto e não o da concorrência, colocando a
empresa em posição de destaque e diferencial percebidos pelo público alvo. Até hoje,
o modelo de posicionamento estratégico mais conhecido e referenciado é o de
Michael Porter, que classifica as posições competitivas em liderança em custo,
diferenciação e enfoque.
Sendo assim, podemos afirmar que o posicionamento estratégico que norteará
a Rotisseria Serviços Massa é o de diferenciação. Uma estratégia de competição com
base nesta vertente visa ganhar destaque perante seus consumidores deixando em
relevância todos os serviços e diferenciais que trazem valor agregado ao cliente, além
133
do próprio produto a ser consumido. Sendo assim, os consumidores facilmente se
lembrarão do estabelecimento devido a forma de atendimento e serviços adicionais
oferecidos e já mencionados.
Para seguir adiante com o posicionamento estratégico e sempre inovar, a
Rotisseria Serviços Massa aplicará pesquisas de satisfação do cliente quantitativas e
qualitativas com frequência, além de treinar seus profissionais e buscar trazer para o
estabelecimento todas as tendências do mercado de alimentação de pratos
congelados.
6.2 Objetivos Estratégicos
Os Objetivos estratégicos para os próximos três anos foram baseados na
Missão e Visão da Rotisseria, mencionados no início do projeto e lembrados a seguir:
Quadro 7: Missão e Visão
Missão
“Oferecer alimentos de Rotisseria práticos e saudáveis para preparo em
casa, além de serviços personalizados que visem aumentar a qualidade de
vida dos clientes”.
Visão
“Ser reconhecida como estabelecimento alimentício de referência no ramo
de Rotisserias do ABC, agregando aos clientes e suas famílias não só a
alimentação saudável, mas também serviços personalizados que os
tornarão satisfeitos e leais”.
Fonte: Elaborado pelos autores.
Para métricas das estratégias definidas e acompanhamento e avaliação de
resultados, estabelecemos o uso regular da ferramenta Balance Scorecard (BCS),
criada para a medição e gestão de desempenho e com os indicadores abaixo:
134
Figura 42: Balance Scorecard
Fonte: Google imagens
Tabela 10: Primeira estratégia: Aumento do Faturamento Anual
135
Receitas Anuais
Indicadores Atual Ano 1 Ano 2 Ano 3
Vendas - 12% 12% 12%
Ações para atingir a meta anual:
1 – Divulgação por meio das promoções e ações citadas;
2 – Aumento da carteira de clientes e, consequentemente, das vendas;
3 – Treinamento constante de funcionários.
Tabela 11: Segunda estratégia: Clientes Satisfeitos
Clientes Satisfeitos
Indicadores Atual Ano 1 Ano 2 Ano 3
Porcentagem geral de clientes satisfeitos - 70% 80% 90%
Ações para atingir a meta anual:
1 – Treinamentos frequentes de capacitação e atualização para equipe interna;
2 – Melhoria de processos de atendimento para que sejam mais eficazes e
rápidos;
3 – Investimentos em tendências de mercado para trazer mais qualidade aos
produtos.
Tabela 12: Terceira estratégia: Índice de Lembrança da marca
Share of Mind da Empresa
Indicadores Atual Ano 1 Ano 2
Ano
3
Índice de lembrança da marca na mente dos clientes - 40% 50% 60%
Ações para atingir a meta anual:
1 – Pesquisa terceirizada e profissional para medir o índice de lembrança dos
consumidores;
136
2 – Investimentos em marketing e propaganda para divulgação dos diferenciais
do estabelecimento;
3 – Veiculação de propagandas e aparição nos guias de melhores
estabelecimentos do segmento (Ex: Veja Comer & Beber).
Tabela 13: Quarta estratégia: Melhoria de Processo Interno
Processo Interno
Indicadores Atual Ano 1 Ano 2
Ano
3
Satisfação de colaboradores quanto aos processos
internos - 30% 40% 50%
Ações para atingir a meta anual:
1 – Treinamento constante com funcionários para que todos estejam a par e
alinhados aos objetivos da organização, sendo mais colaborativos e,
consequentemente, facilitando os processos internos.
137
6 PLANEJAMENTO DAS VARIÁVEIS
MERCADOLÓGICAS
6.1 Comunicação mercadológica
A estratégia de comunicação a ser seguida para colaborar com os objetivos e
metas que devem ser atingidos foi definida levando-se em consideração o público alvo
consumidor e suas características (faixa etária, perfil e preferências de consumo,
renda mensal, etc.). Como já mencionado, a estratégia definida pela empresa – e,
portanto, a ser divulgada usando-se os meios de comunicação – é a de diferenciação
de serviços.
Após essa definição, a empresa precisa definir ações coerentes para divulgar
seus diferenciais ao seu público consumidor potencial, considerando que todo e
qualquer investimento em comunicação gera custos e, portanto, devem estar
totalmente alinhados aos objetivos estratégicos da Rotisseria Serviços Massa.
6.1.1 O Composto de Comunicação
138
O Composto de Comunicação é o conjunto de instrumentos e ferramentas
comunicacionais que serão usadas para disseminar as informações ao público alvo e
assim atingir os objetivos estratégicos do estabelecimento. Estas ferramentas são:
- Propaganda e Merchandising (Online e Off-line);
- Marketing Direto;
- Promoções.
6.1.2.1. Propaganda e Merchandising
Para promover a empresa institucionalmente, criaremos propagandas
corporativas eletrônicas para serem enviadas a nossa base de clientes e potenciais,
e propagandas impressas, que serão veiculadas nos jornais de bairro e guias
especializados em alimentação.
a) Online
Atualmente, as tendências corporativas mudam rapidamente e o mercado
avança em velocidade máxima, sendo necessário para as empresas de qualquer
segmento adaptar-se às constantes mudanças e estarem sempre prontas para
inovação e flexibilidade. Em termos de propaganda, as mídias online são muito
favoráveis a estas características, já que possibilitam ações mais rápidas. A Internet
hoje é considerada o maior instrumento de veiculação de comunicação, usada por
todos e com um grande poder de disseminação pública. Com relação à publicidade
online, estudos revelam que o ano de 2012 teve 789 bilhões de impressões de
anúncios eletrônicos, sendo que portais e redes sociais incluem 45% do total dessas
propagandas. Vantagens do uso de propaganda veiculada online:
 Acesso 24h por dia, sete dias por semana;
 Permite rápida adaptação e alteração de mensagens de acordo com a
demanda;
 Permite comunicação interativa entre empresa e consumidor;
 Possibilita contagem de acessos (ferramenta de quantificação do sucesso da
propaganda);
139
 Baixo custo.
De acordo com o estudo do Ibope Media sobre hábitos de consumo da
população latino-americana (IBOPE, 2013), reconhece-se que a internet é a principal
ferramenta para consulta de produtos ou serviços. A pesquisa reforça: 85% dos
respondentes buscam e confiam nas informações encontradas na internet e 91%
buscam referências sobre produtos e serviços antes de tomar a decisão de comprá-
los.
Com uma boa estratégia online definida, é possível ter influência no negócio de
atuação, seguindo regras de atualização e renovação frequente de conteúdos, além
de fazer uso de ferramentas que meçam o sucesso dos acessos.
Ferramentas usadas para disseminação de propaganda Online da Rotisseria:
- Website institucional com apresentação, história da Rotisseria, cardápio de
produtos, possibilidade de comentários e pedidos, divulgação de cursos e promoções,
etc. O website da Rotisseria será desenvolvido pela agência de web design Espiral
Interativa e hospedado nos servidores da Locaweb, empresa líder de serviços de
hosting no Brasil. Exemplo da página a ser desenvolvida:
Figura 43: Imagem do site
140
Fonte: Elaborado pelo grupo
Figura 44: Plano de Hospedagem escolhido na Locaweb
141
Fonte: Locaweb
- Banner Institucional eletrônico: Criado para divulgar informações e atrair clientes,
reforçando a identidade visual do estabelecimento. O Banner eletrônico será veiculado
nos principais sites de recomendação de restaurantes além das páginas virtuais com
informações da área de atuação (ABC);
Figura: 45: Exemplo de banner institucional eletrônico
142
Fonte: Elaborado pelos autores.
- Google AdWords: Serviço de propaganda fornecido pela Locaweb. O Google
AdWords permite a otimização de resultados de uma busca feita na internet, por meio
do uso de palavras-chave e fazendo com que a empresa seja melhor posicionada
estrategicamente. Como funciona:
Figura 46 – Google AdWords
Fonte: Locaweb
Figura 47: Plano do Google AdWords
143
Fonte:Locaweb
b) Presença nas Mídias Sociais
Inserindo-se institucionalmente na era digital, a Rotisseria Serviços Massa terá
forte presença nas redes sociais, com campanhas e veiculações de autopromoção. É
importante ressaltar que acreditamos que a estratégia de indicação “boca a boca”
continua sendo de extrema relevância, porém ela limita-se a uma quantidade de
pessoas conhecidas. Com o uso das redes sociais, é possível disseminar a
informação para um número ilimitado de pessoas, trazendo novas oportunidades e
clientes.
Com o uso das redes sociais, os clientes estão conseguindo poder de compra
e decisão de marca, fazendo uso das mídias para conhecer marcas e produtos ou até
mesmo, criticá-los. Por isso, a decisão de uso estratégico das redes sociais é
essencial para o sucesso do negócio, desde que usada com consciência e de forma
coerente (resposta rápida e aparições significativas e positivas ou neutras). Pesquisas
indicam que o brasileiro passa mais de um terço de seu tempo diário (36%) navegando
na web, com liderança de presença no Facebook. (GLOBO, 2013)
144
Ferramentas usadas para disseminação da Rotisseria nas Redes Sociais:
- Fan Page no Facebook
Criaremos uma página institucional da Rotisseria no Facebook, onde serão
compartilhadas novidades, pratos do dia, festivais, promoções, etc. Além disso,
manteremos um canal sempre aberto para contato com nossos clientes, esclarecendo
dúvidas e respondendo solicitações.
Figura 48: Fan Page no Facebook
Fonte: Elaborado pelo grupo
c) Perfil no Instagram
145
O Instagram da Rotisseria @serviçosmassarotisseria servirá como instrumento
rápido de divulgação dos nossos atrativos, com postagens de fotos dos pratos
prontos, promoções, eventos realizados no estabelecimento (festivais,
acompanhamento nutricional, cursos de culinária, etc.). Além disso, usaremos o perfil
para divulgação de eventuais dicas de saúde e alimentação.
Figura 49: Exemplo de postagem no Instagram
Fonte: Elaborado pelos autores
d) Off-line
De acordo com um estudo realizado pelo Ibope Media, 81% da população da
classe média acredita que a revista é o meio mais adequado para veiculação de
anúncios alimentícios. A pesquisa conclui que consumidores de luxo dão valor aos
anúncios tradicionais, que devem ser combinados com o online, mas nunca deixando
de marcar presença. Como ações de propagandas impressas, a Rotisseria Serviços
Massa promoverá folders a ser distribuídos em pontos comerciais chave e anúncios
em revistas do ramo alimentício.
- Folders Institucionais: Os materiais farão uso de criatividade e objetividade, com o
objetivo de atrair potenciais clientes devido ao destaque dado aos principais serviços
oferecidos e opções de alimentos disponíveis;
146
- Anúncios em Revistas: Como parte de sua estratégia para mídia impressa, a
Rotisseria terá sua marca estabelecida e veiculada nos principais guias de
alimentação de São Paulo;
Figura50 : Exemplo de Folder Institucional e Anúncio de Revistas
(página inteira):
Fonte: Elaborado pelos autores
e) Marketing Direto
147
E-mail Marketing (mala direta): ferramenta de comunicação útil para divulgação
de promoções e outros atrativos da Rotisseria. O e-mail marketing tem como
vantagem a possibilidade de análise de resultados por meio de gráficos e estatísticas
de acesso, o que permite constante atualização das campanhas para que gerem cada
vez mais retorno.
Para a lista de destinatários, teremos os endereços eletrônicos de nossa base
de clientes, conseguidos por meio de um cadastro prévio toda vez que alguém faz
uma compra no estabelecimento. Todo e qualquer cliente ou cliente potencial que
deixar seu endereço eletrônico conosco estará ciente da veiculação do e-mail
marketing, podendo optar por querer ou não recebê-lo. Dessa forma, estamos
atingindo somente o público-alvo que realmente está interessado nas novidades da
Rotisseria, sem que infrinjamos nenhum princípio ético de invasão em conteúdos
onlines;
Figura 51: E-mail Marketing e Plano contratado
Fonte: Elaborado pelos autores.
Figura 52 – E-mail marketing
148
Custos com Comunicação
Fonte: Locaweb
Os custos relacionados à estratégia de comunicação estão descritos na tabela
a seguir.
Tabela 14: Relação de custos
Fornecedor Custo Único
Custo
Mensal
Custo
Anual
Propaganda
Marketing Online
Website Institucional
Espiral Interativa/ Pag
Seguro R$ 5.000,00 R$ 150,00 R$ 1.800,00
Hospedagem do website Locaweb R$ 0,00 R$ 16,67 R$ 200,00
Anúncio do Google
(Search) Google AdWords R$ 500,00 R$ 100,00 R$ 0,00
Banner Espiral Interativa R$ 1.000,00 R$ 0,00 R$ 0,00
Anúncio Revista Veja Espiral Interativa R$ 1.000,00 R$ 0,00 R$ 0,00
Marketing Offline
Folder Espiral Interativa R$ 3.000,00 R$ 250,00 R$ 3.000,00
149
Promoções e
Merchandising
LocaWeb/ Espiral
Interativa R$ 0,00 R$ 166,67 R$ 2.000,00
Voucher de desconto
Custos Totais R$ 10.500,00 R$ 7.000,00
Total Ano 1
R$
17.500,00
Fonte: Elaborado pelos autores
7.2. Política de preços
A empresa Rotisseria serviços Massa utiliza a estratégica de Marketing, que o
importante é o valor percebido ao cliente e não o custo monetário. Preço para o
Marketing é uma questão de percepção de valor, e não de dinheiro.
A percepção de valor é um cálculo mental que fazemos, envolvendo todos os
benefícios que um determinado serviço ou alimento nos oferece e todos os custos
envolvidos em sua aquisição, custo VS benefício.
Calculamos os montantes de todas as despesas mensais, como aluguel, água,
luz, mercadorias e folha salarial, e dividimos pela capacidade produzida estimada,
chegando a um cenário mais realista com a venda de 4.380 pratos por mês.
Tabela 15: Cálculo de preço
150
Despesas Fixas
Despesas Fixas mensais R$ 7.774,00
Mercadorias pagas no mês R$ 62.705,04
Embalagens pagas no mês R$ 4.380,00
Despesas com pessoal R$ 17.306,00
Total R$ 92.165,04
Capacidade da casa
Estimativa de pratos vendidos por dia 146
Quantidade de dias no mês 30
Estimativa de pratos vendidos por mês 4.380
Despesas por pratos vendidos
Custo médio por prato R$ 21,04
Markup
Pratos congelados 70%
Custo unitário
Custo médio por prato R$ 35,77
Os pratos terão um mark-up aproximado de 70% e o preço médio dos pratos
para o cliente será de R$ 35,77.
Tabela16– Preço Unitário dos pratos
Pratos Preço
Frango a passarinho R$ 40,00
Frango desossado R$ 40,00
Frango assado R$ 40,00
File de frango grelhado R$ 38,00
Carne assada R$ 40,00
File Mignon R$ 42,00
Bife a Rolê com cenoura R4 38,00
151
Strogonoff de frango ou carne R$ 42,00
Salmão grelhado R$ 50,00
MASSAS
Lasanha de Funghi R4 40,00
Lasanha de berinjela R$ 35,00
Talharim R$ 35,00
Rondelli (qualquer sabor) R$ 35,00
Ravioli de carne R$ 35,00
Ravioli de búfala R$ 40,00
Canelone com Legumes R$ 35,00
Gnocchi de Ricota e Espinafre R$ 29,00
Spaghetti R$ 32,00
Fettucine R$ 30,00
Penne R$ 32,00
Panqueca de Palmito R$ 34,00
SALADAS
Salada de legumes R4 22,00
Maionese de legumes R$ 22,00
Salada de Berinjela R$ 22,00
Salada de Abobrinha R$ 22,00
Salada de grão-de-bico R$ 22,00
ACOMPANHAMENTOS
Arroz Integral R$ 15,90
Arroz a grega R$ 15,90
Arroz com brócolis R$ 18,90
Arroz branco R$ 12,00
Feijão branco R$ 15,00
Batata Sauté R$ 18,90
Legumes grelhados R$ 20,70
Polenta Mole R$ 15,80
Torta de legumes R$ 39,00
Cuzcuz de sardinha R$ 39,00
SOBREMESAS
152
Brigadeirão R$ 42,00
Brownie com castanha do pará R$ 42,00
Beijinho coberto com chocolate R$ 42,00
Mousse de limão R$ 42,00
Torta de morango R$ 42,00
Bolo mesclado sem glúten R$ 42,00
Bolo de ameixa com aveia R$ 42,00
Bolo de cenoura com gengibre R$ 42,00
Bolo inglês com maracujá R$ 42,00
INFANTIL
Arroz integral R$ 12,90
Arroz com legumes R$ 14,90
Feijão branco ou carioca R$ 12,50
Creme de cenoura R$ 18,90
Salada grega com grão-de-bico R$ 25,00
Canapé de tomate e vegarella R$ 25,00
Sopa de grão-de-bico com espinafre R$ 25,00
Macarrão integral com queijo ricota R$ 25,00
Salada de pepino R$ 29,00
7.3. Distribuição
Canal de Distribuição é o caminho escolhido para o produto / serviço chegar
ao consumidor final, através de unidades internas e externas (atacadistas e
varejistas) da empresa. Definido pelo setor de marketing. Dentro de uma cadeia
logística todos os membros atuantes devem estar interligados.
Em médias e grandes empresas o canal de distribuição está inserido na
cadeia logística, e seus participantes são Fabricantes, Atacadistas/ Distribuidores,
Varejistas e Consumidor final. Os Objetivos do canal de distribuição são:
153
 Disponibilizar produtos com rapidez;
* Reforçar potencial de vendas;
* Facilitar fluxo de informação e material;
* Reduzir custos de forma integrada;
As principais funções do canal de distribuição são:
 Induzir a demanda;
* Satisfazer a demanda;
* Serviços pós-compra;
* Troca de informações;
Participantes de um Canal de Distribuição
Os participantes de um canal de distribuição podem ser primários ou
especializados. Os participantes primários são os fabricantes, atacadistas e varejistas,
enquanto que os especializados são os que prestam serviços aos participantes
primários, compreendendo os funcionais de serviço em transportes, armazenagem,
montagem, atendimento, entre outros serviços; e de apoio em finanças, informação,
publicidade, seguro, entre outros.
Tipos de intermediários de canal de distribuição
Comerciantes – Atacadistas e varejistas, são os que compram e vendem;
Representantes – Corretores e representantes comerciais, buscam clientes,
mas não possuem posse do produto;
Facilitador – Transportadoras, armazéns, bancos e outros prestadores que não
negociam, mas facilitam a distribuição.
A empresa atuará no Bairro Jardim, área nobre de Santo André, devido ao alto
poder aquisitivo dos moradores.
154
A Rotisseria Serviços Massa oferecerá o serviço de Delivery para pedidos realizados
na loja ou através do site.
O cliente poderá realizar seu pedido presencialmente na loja, por telefone ou
através do site.
Horários de entregas: segunda a sábado – Horários: 10h às 13h para favorecer
o horário de almoço e das 16h às 19h para favorecer o horário do jantar. Domingo –
Horário: 11h às 13h para favorecer os almoços de domingo.
Todos os pedidos realizados até pelo menos 30 minutos antes do horário limite
para entrega serão aceitos e encaminhados ao motoboy. Após esgotado o horário de
entrega, o pedido somente será encaminhado no próximo horário, por exemplo: o
cliente solicitou a entrega do seu pedido às 13h, como o horário de entrega do período
da manhã se esgotou, o pedido será entregue no horário da tarde, ou seja, das 16h
às 19h.
Segue abaixo o fluxo de segunda a sábado:
CLIENTE LOJA
MOTOBOY
10:00 – 13:00 hs
16:00 – 19:00 hs
ENTREGA
LOCAL
DESEJADO
Pedido por
telefone,
presencial ou
internet
155
Segue abaixo o fluxo de domingo:
CLIENTE LOJA
MOTOBOY
11:00 – 13:00 hs
ENTREGA
LOCAL
DESEJADO
Pedido por
telefone,
presencial ou
internet
8. JUSTIFICATIVA DE VENDAS E CUSTOS
8.1. Justificativa das Vendas
156
Devido a falta de dados estatísticos para definição do número de pratos ou itens
vendidos em uma Rotisseria, realizamos uma pesquisa com três concorrentes no
ABC. Seguem abaixo as informações coletadas:
Tabela 17: Justificativa de vendas.
Concorrentes Pratos/dia Pratos/mês
Venda média de
pratos/mês Vinhos/mês Bebidas/mês
Rotisseria A 230 30 6900 550 1.055
Rotisseria B 200 26 5200 488 958
Rotisseria C 194 30 5820 470 900
Média 208 30 6240 503 971
* A Rotisseria B não abre as segundas-feiras
Fonte: Elaborado pelos autores
Com base nesta pesquisa, consideramos que uma Rotisseria vende, em média,
208 pratos por dia (ou 6.240 pratos por mês), 503 garrafas de vinho e 971 garrafas de
bebidas (refrigerantes e cervejas). Através destas informações projetamos nossas
vendas diárias nos cenários realista, pessimista e otimista. Seguem abaixo as
considerações adotadas para elaboração dos cenários:
 Adotamos que 208 pratos/dia, 503 garrafas de vinho e 971 garrafas de
bebidas é um cenário otimista, pois as rotisserias pesquisadas estão no
mercado há mais de dois anos, sendo que sua marca, presença e
qualidade estão consolidadas em relação a Rotisseria Serviços Massa
neste momento;
 Considerando que a Rotisseria Serviços Massa precisa de um tempo para
se consolidar no mercado, adotamos como cenário realista 146 pratos/dia
(ou 4.380 pratos/mês), 352 garrafas de vinho e 680 garrafas de bebidas,
ou seja, 30% a menos do que a média das Rotisserias pesquisadas;
 O cenário pessimista refere-se a 20% menos do que o cenário realista
sendo: 117 pratos/dia, 282 garrafas de vinho e 544 garrafas de bebidas;
157
 Os primeiros doze meses a quantidade de clientes será menor. Estimamos
um crescimento de 5% ao mês até atingirmos o volume de vendas
projetado no nosso cenário realista, após 12 meses. As ações de MKT,
propaganda em revista do bairro, internet e etc. contribuem para o alcance
destes números;
 Crescimento de 5% ao mês até atingirmos o volume de vendas projetado
no cenário realista após 12 meses para vinhos e bebidas;
 Serão vendidos vinhos a preço médio de R$ 79,70;
 Cálculos para estimativa de vendas das garrafas de vinho: 146 pratos/dias
= 292 pratos no sábado e domingo, adotamos que 30% irão adquirir as
garrafas de vinho, ou seja, 88 garrafas x 4 finais de semana = 352 garrafas;
 As demais bebidas serão vendidas a preço médio de R$ 4,19;
 Cálculo para estimativa de vendas das bebidas: 20 garrafas/dia x 26 dias
(sem considerar o domingo) = 520 garrafas. Consideramos o dobro de
vendas para o domingo, ou seja, 40 garrafas x 4 (domingos) = 160. Total
de bebidas vendidas é igual a 680 unidades;
 Sazonalidade para os pratos:
Janeiro acréscimo de 15% nas vendas devido ao período de férias;
Maio acréscimo de 30% devido ao Dia das Mães;
Julho acréscimo de 15% devido ao período de férias;
Dezembro acréscimo de 30% devido as festas de Natal e Ano-Novo.
Nota: consideramos o impacto das sazonalidades somente após o 12º mês
de faturamento;
 Não consideramos sazonalidade para as bebidas;
158
 Consideraremos a média de custo dos pratos oferecidos de R$ 35,77;
 O estabelecimento funcionará de segunda a segunda, consideraremos 30
dias de operação no mês.
O quadro abaixo demonstra a estimativa de faturamento para o primeiro ano
de atividade, considerando três possíveis cenários, sendo:
O cenário realista foi definido com a venda de 146 pratos/dia (ou 4.380
pratos/mês), considerando o valor médio de R$ 35,77.
O cenário otimista foi definido com a venda de 208 pratos/dia (ou 6.240
pratos/mês), considerando o valor médio de R$ 35,77.
O cenário pessimista foi definido com a venda de 117 pratos/dia (ou 3.510
pratos/mês), considerando o valor médio de R$ 35,77.
Nossa receita corresponde a soma das seguintes parcelas:
Faturamento = (Número de pratos x Preço médio) + (Número de bebidas x
preço médio das bebidas) + (Número de garrafas de vinhos x preço médio das
garrafas).
Observação: no primeiro ano não consideramos sazonalidade.
Tabela 18: Estimativa de faturamento para o primeiro ano de atividade –
Cenário Realista
Faturamento mensal - Cenário realista - Primeiros 12 meses (1º ANO)
Faturamento Faturamento pratos Faturamento
bebidas/vinhos
Total (R$)
Meses pratos/mês Valor médio Bebidas/mês Valor médio Vinhos/mês Valor médio Pratos Sazonalidade Total
jun/14 2367 R$ 35,77 367 R$ 4,19 190 R$ 79,70 R$ 84.659,62 0% R$ 84.659,62 R$ 16.699,07
R$ 17.577,97
R$ 18.503,13
R$ 19.476,98
R$ 20.502,08
R$ 21.581,14
R$ 22.716,99
R$ 23.912,62
R$ 25.171,18
R$ 26.495,97
R$ 27.890,50
R$ 29.358,42
R$ 101.358,69
jul/14 2491 R$ 35,77 387 R$ 4,19 200 R$ 79,70 R$ 89.115,39 0% R$ 89.115,39 R$ 106.693,36
ago/14 2622 R$ 35,77 407 R$ 4,19 211 R$ 79,70 R$ 93.805,67 0% R$ 93.805,67 R$ 112.308,80
set/14 2760 R$ 35,77 429 R$ 4,19 222 R$ 79,70 R$ 98.742,81 0% R$ 98.742,81 R$ 118.219,79
out/14 2906 R$ 35,77 451 R$ 4,19 234 R$ 79,70 R$ 103.939,80 0% R$ 103.939,80 R$ 124.441,88
nov/14 3059 R$ 35,77 475 R$ 4,19 246 R$ 79,70 R$ 109.410,32 0% R$ 109.410,32 R$ 130.991,46
dez/14 3220 R$ 35,77 500 R$ 4,19 259 R$ 79,70 R$ 115.168,76 0% R$ 115.168,76 R$ 137.885,74
jan/15 3389 R$ 35,77 526 R$ 4,19 272 R$ 79,70 R$ 121.230,27 0% R$ 121.230,27 R$ 145.142,89
fev/15 3568 R$ 35,77 554 R$ 4,19 287 R$ 79,70 R$ 127.610,81 0% R$ 127.610,81 R$ 152.781,99
mar/15 3755 R$ 35,77 583 R$ 4,19 302 R$ 79,70 R$ 134.327,17 0% R$ 134.327,17 R$ 160.823,14
abr/15 3953 R$ 35,77 614 R$ 4,19 318 R$ 79,70 R$ 141.397,02 0% R$ 141.397,02 R$ 169.287,52
mai/15 4161 R$ 35,77 646 R$ 4,19 334 R$ 79,70 R$ 148.838,97 0% R$ 148.838,97 R$ 178.197,39
Total anual R$ 1.368.246,62 R$ 269.886,03 R$ 1.638.132,65
Fonte: Autoria do grupo
Fonte: Elaborado pelos autores.
159
Tabela 19: Estimativa de faturamento para o primeiro ano de atividade –
Cenário Otimista
Faturamento mensal - Cenário otimista - Primeiros 12 meses (1º ANO)
Faturamento Faturamento pratos Faturamento
bebidas/vinhos
Total (R$)
Meses pratos/mês Valor médio Bebidas/mês Valor médio Vinhos/mês Valor médio Pratos Sazonalidade Total
jun/14 3372 R$35,77 525 R$4,19 272 R$79,70 R$120.610,97 0% R$120.610,97 R$23.861,00
R$25.116,84
R$26.438,78
R$27.830,30
R$29.295,05
R$30.836,89
R$32.459,89
R$34.168,30
R$35.966,63
R$37.859,61
R$39.852,22
R$41.949,71
R$144.471,96
jul/14 3549 R$35,77 552 R$4,19 286 R$79,70 R$126.958,91 0% R$126.958,91 R$152.075,75
ago/14 3736 R$35,77 581 R$4,19 301 R$79,70 R$133.640,96 0% R$133.640,96 R$160.079,74
set/14 3933 R$35,77 612 R$4,19 317 R$79,70 R$140.674,69 0% R$140.674,69 R$168.504,99
out/14 4140 R$35,77 644 R$4,19 334 R$79,70 R$148.078,62 0% R$148.078,62 R$177.373,67
nov/14 4358 R$35,77 678 R$4,19 351 R$79,70 R$155.872,24 0% R$155.872,24 R$186.709,13
dez/14 4587 R$35,77 714 R$4,19 370 R$79,70 R$164.076,04 0% R$164.076,04 R$196.535,92
jan/15 4828 R$35,77 751 R$4,19 389 R$79,70 R$172.711,62 0% R$172.711,62 R$206.879,92
fev/15 5083 R$35,77 791 R$4,19 410 R$79,70 R$181.801,70 0% R$181.801,70 R$217.768,34
mar/15 5350 R$35,77 833 R$4,19 431 R$79,70 R$191.370,22 0% R$191.370,22 R$229.229,83
abr/15 5632 R$35,77 876 R$4,19 454 R$79,70 R$201.442,33 0% R$201.442,33 R$241.294,56
mai/15 5928 R$35,77 922 R$4,19 478 R$79,70 R$212.044,56 0% R$212.044,56 R$253.994,27
Total anual R$1.949.282,86 R$385.635,23 R$2.334.918,08
Fonte: Autoria do grupo
Fonte: Elaborado pelos autores.
Tabela 20: Estimativa de faturamento para o primeiro ano de atividade –
Cenário Pessimista
Faturamento mensal - Cenário pessimista - Primeiros 12 meses (1º ANO)
Faturamento Faturamento pratos Faturamento
bebidas/vinhos
Total (R$)
Meses pratos/mês Valor médio Bebidas/mês Valor médio Vinhos/mês Valor médio Pratos Sazonalidade Total
jun/14 1897 R$35,77 294 R$4,19 152 R$79,70 R$67.843,67 0% R$67.843,67 R$13.376,48
R$14.080,51
R$14.821,59
R$15.601,67
R$16.422,81
R$17.287,17
R$18.197,02
R$19.154,76
R$20.162,91
R$21.224,11
R$22.341,17
R$23.517,02
R$81.220,15
jul/14 1996 R$35,77 309 R$4,19 160 R$79,70 R$71.414,39 0% R$71.414,39 R$85.494,90
ago/14 2102 R$35,77 326 R$4,19 169 R$79,70 R$75.173,04 0% R$75.173,04 R$89.994,63
set/14 2212 R$35,77 343 R$4,19 178 R$79,70 R$79.129,52 0% R$79.129,52 R$94.731,19
out/14 2329 R$35,77 361 R$4,19 187 R$79,70 R$83.294,23 0% R$83.294,23 R$99.717,04
nov/14 2451 R$35,77 380 R$4,19 197 R$79,70 R$87.678,13 0% R$87.678,13 R$104.965,31
dez/14 2580 R$35,77 400 R$4,19 207 R$79,70 R$92.292,77 0% R$92.292,77 R$110.489,79
jan/15 2716 R$35,77 421 R$4,19 218 R$79,70 R$97.150,29 0% R$97.150,29 R$116.305,05
fev/15 2859 R$35,77 443 R$4,19 230 R$79,70 R$102.263,46 0% R$102.263,46 R$122.426,37
mar/15 3009 R$35,77 466 R$4,19 242 R$79,70 R$107.645,75 0% R$107.645,75 R$128.869,86
abr/15 3168 R$35,77 491 R$4,19 255 R$79,70 R$113.311,31 0% R$113.311,31 R$135.652,48
mai/15 3335 R$35,77 517 R$4,19 268 R$79,70 R$119.275,07 0% R$119.275,07 R$142.792,09
Total anual R$1.096.471,61 R$216.187,24 R$1.312.658,85
Fonte: Autoria do grupo
Fonte: Elaborado pelos autores.
160
Tabela 21: Faturamento mensal
Faturamento mensal - Todos os cenários - 12 meses
Meses Pessimista Realista Otimista
jun/14 R$ 81.220,15 R$ 101.358,69 R$ 144.471,96
jul/14 R$ 85.494,90 R$ 106.693,36 R$ 152.075,75
ago/14 R$ 89.994,63 R$ 112.308,80 R$ 160.079,74
set/14 R$ 94.731,19 R$ 118.219,79 R$ 168.504,99
out/14 R$ 99.717,04 R$ 124.441,88 R$ 177.373,67
nov/14 R$ 104.965,31 R$ 130.991,46 R$ 186.709,13
dez/14 R$ 110.489,79 R$ 137.885,74 R$ 196.535,92
jan/15 R$ 116.305,05 R$ 145.142,89 R$ 206.879,92
fev/15 R$ 122.426,37 R$ 152.781,99 R$ 217.768,34
mar/15 R$ 128.869,86 R$ 160.823,14 R$ 229.229,83
abr/15 R$ 135.652,48 R$ 169.287,52 R$ 241.294,56
mai/15 R$ 142.792,09 R$ 178.197,39 R$ 253.994,27
Total (R$ R$ 1.312.658,85 R$ 1.638.132,65 R$ 2.334.918,08
Fonte: Autoria do grupo
Fonte: Elaborado pelos autores
Figura 53: Gráfico faturamento mensal em cada cenário
Fonte: Elaborado pelos autores
O quadro abaixo demonstra a estimativa de faturamento a partir do segundo
ano de atividade, considerando os três possíveis cenários e a sazonalidade.
Nossa receita corresponde a soma das seguintes parcelas:
161
Faturamento = (Número de pratos x Preço médio) + (Número de bebidas x preço
médio das bebidas) + (Número de garrafas de vinhos x preço médio das garrafas) +
(% sazonalidade)
Tabela 22: Estimativa de faturamento para o segundo ano de atividade –
Cenário Realista
Faturamento mensal - Cenário realista (2º ANO)
Faturamento Faturamento pratos Faturamento
bebidas/vinhos
Total (R$)
Meses pratos/mês Valor médio Bebidas/mês Valor médio Vinhos/mês Valor médio Pratos Sazonalidade Total
jun/15 4380 R$35,77 680 R$4,19 352 R$79,70 R$156.672,60 0% R$156.672,60 R$30.903,60
R$30.903,60
R$30.903,60
R$30.903,60
R$30.903,60
R$30.903,60
R$30.903,60
R$30.903,60
R$30.903,60
R$30.903,60
R$30.903,60
R$30.903,60
R$187.576,20
jul/15 4380 R$35,77 680 R$4,19 352 R$79,70 R$156.672,60 15% R$180.173,49 R$211.077,09
ago/15 4380 R$35,77 680 R$4,19 352 R$79,70 R$156.672,60 0% R$156.672,60 R$187.576,20
set/15 4380 R$35,77 680 R$4,19 352 R$79,70 R$156.672,60 0% R$156.672,60 R$187.576,20
out/15 4380 R$35,77 680 R$4,19 352 R$79,70 R$156.672,60 0% R$156.672,60 R$187.576,20
nov/15 4380 R$35,77 680 R$4,19 352 R$79,70 R$156.672,60 0% R$156.672,60 R$187.576,20
dez/15 4380 R$35,77 680 R$4,19 352 R$79,70 R$156.672,60 30% R$203.674,38 R$234.577,98
jan/16 4380 R$35,77 680 R$4,19 352 R$79,70 R$156.672,60 15% R$180.173,49 R$211.077,09
fev/16 4380 R$35,77 680 R$4,19 352 R$79,70 R$156.672,60 0% R$156.672,60 R$187.576,20
mar/16 4380 R$35,77 680 R$4,19 352 R$79,70 R$156.672,60 0% R$156.672,60 R$187.576,20
abr/16 4380 R$35,77 680 R$4,19 352 R$79,70 R$156.672,60 0% R$156.672,60 R$187.576,20
mai/16 4380 R$35,77 680 R$4,19 352 R$79,70 R$156.672,60 30% R$203.674,38 R$234.577,98
Total anual R$2.021.076,54 R$370.843,20 R$2.391.919,74
Fonte: Autoria do grupo
Fonte: Elaborado pelos autores.
Tabela 23: Estimativa de faturamento para o segundo ano de atividade –
Cenário Otimista
Faturamento mensal - Cenário otimista (2º ANO)
Faturamento Faturamento pratos Faturamento
bebidas/vinhos
Total (R$)
Meses pratos/mês Valor médio Bebidas/mês Valor médio Vinhos/mês Valor médio Pratos Sazonalidade Total
jun/15 6240 R$35,77 971 R$4,19 503 R$79,70 R$223.204,80 0% R$223.204,80 R$44.157,59
R$44.157,59
R$44.157,59
R$44.157,59
R$44.157,59
R$44.157,59
R$44.157,59
R$44.157,59
R$44.157,59
R$44.157,59
R$44.157,59
R$44.157,59
R$267.362,39
jul/15 6240 R$35,77 971 R$4,19 503 R$79,70 R$223.204,80 0% R$223.204,80 R$267.362,39
ago/15 6240 R$35,77 971 R$4,19 503 R$79,70 R$223.204,80 0% R$223.204,80 R$267.362,39
set/15 6240 R$35,77 971 R$4,19 503 R$79,70 R$223.204,80 0% R$223.204,80 R$267.362,39
out/15 6240 R$35,77 971 R$4,19 503 R$79,70 R$223.204,80 0% R$223.204,80 R$267.362,39
nov/15 6240 R$35,77 971 R$4,19 503 R$79,70 R$223.204,80 0% R$223.204,80 R$267.362,39
dez/15 6240 R$35,77 971 R$4,19 503 R$79,70 R$223.204,80 30% R$290.166,24 R$334.323,83
jan/16 6240 R$35,77 971 R$4,19 503 R$79,70 R$223.204,80 15% R$256.685,52 R$300.843,11
fev/16 6240 R$35,77 971 R$4,19 503 R$79,70 R$223.204,80 0% R$223.204,80 R$267.362,39
mar/16 6240 R$35,77 971 R$4,19 503 R$79,70 R$223.204,80 0% R$223.204,80 R$267.362,39
abr/16 6240 R$35,77 971 R$4,19 503 R$79,70 R$223.204,80 0% R$223.204,80 R$267.362,39
mai/16 6240 R$35,77 971 R$4,19 503 R$79,70 R$223.204,80 30% R$290.166,24 R$334.323,83
Total anual R$2.845.861,20 R$529.891,08 R$3.375.752,28
Fonte: Autoria do grupo
Fonte: Elaborado pelos autores.
162
Tabela 24: Estimativa de faturamento para o segundo ano de atividade –
Cenário Pessimista
Faturamento mensal - Cenário pessimista (2º ANO)
Faturamento Faturamento pratos Faturamento
bebidas/vinhos
Total (R$)
Meses pratos/mês Valor médio Bebidas/mês Valor médio Vinhos/mês Valor médio Pratos Sazonalidade Total
jun/15 3510 R$35,77 544 R$4,19 282 R$79,70 R$125.552,70 0% R$125.552,70 R$24.754,76
R$24.754,76
R$24.754,76
R$24.754,76
R$24.754,76
R$24.754,76
R$24.754,76
R$24.754,76
R$24.754,76
R$24.754,76
R$24.754,76
R$24.754,76
R$150.307,46
jul/15 3510 R$35,77 544 R$4,19 282 R$79,70 R$125.552,70 15% R$144.385,61 R$169.140,37
ago/15 3510 R$35,77 544 R$4,19 282 R$79,70 R$125.552,70 0% R$125.552,70 R$150.307,46
set/15 3510 R$35,77 544 R$4,19 282 R$79,70 R$125.552,70 0% R$125.552,70 R$150.307,46
out/15 3510 R$35,77 544 R$4,19 282 R$79,70 R$125.552,70 0% R$125.552,70 R$150.307,46
nov/15 3510 R$35,77 544 R$4,19 282 R$79,70 R$125.552,70 0% R$125.552,70 R$150.307,46
dez/15 3510 R$35,77 544 R$4,19 282 R$79,70 R$125.552,70 30% R$163.218,51 R$187.973,27
jan/16 3510 R$35,77 544 R$4,19 282 R$79,70 R$125.552,70 15% R$144.385,61 R$169.140,37
fev/16 3510 R$35,77 544 R$4,19 282 R$79,70 R$125.552,70 0% R$125.552,70 R$150.307,46
mar/16 3510 R$35,77 544 R$4,19 282 R$79,70 R$125.552,70 0% R$125.552,70 R$150.307,46
abr/16 3510 R$35,77 544 R$4,19 282 R$79,70 R$125.552,70 0% R$125.552,70 R$150.307,46
mai/16 3510 R$35,77 544 R$4,19 282 R$79,70 R$125.552,70 30% R$163.218,51 R$187.973,27
Total anual R$1.619.629,83 R$297.057,12 R$1.916.686,95
Fonte: Autoria do grupo
Fonte: Elaborado pelos autores.
8.1.1. Crescimento da receita próximos anos
O mercado de food servisse é um dos que mais cresceram no Brasil nos últimos
dez anos. Desde o Plano Real até 2006, o crescimento foi de 191,3%, enquanto que
o varejo alimentício tradicional cresceu apenas 106,7%.
O crescimento da alimentação preparada fora do lar cresceu a taxas médias
anuais de 12,6% neste período, considerando um cenário conservador, adotaremos
como 12% o nosso crescimento sem a taxa de reajuste de preços que compõem a
inflação (IPCA), sendo 6% ao ano.
Com isso, nosso aumento de receita para os próximos cinco anos será uma
taxa fixa de 12% ao ano.
A partir do 2º ano as sazonalidades foram aplicadas além da taxa fixa de 12%
ao ano.
O gráfico demonstra a evolução da receita nos próximos cinco anos, com base
na receita do cenário realista.
163
Figura 54: Gráfico das receitas dos próximos 5 anos.
Fonte: Elaborado pelos autores.
8.2. Justificativa dos Custos variáveis
Todos os custos e despesas que dependem do volume de vendas e da receita
devem ser considerados como variáveis.
Segue abaixo a estimativa dos custos variáveis nos primeiros doze meses,
conforme projeções de vendas e faturamento, considerando o cenário realista:
Tabela 24: Estimativa de faturamento para o primeiro ano de atividade
Meses Ingredientes Embalagens Bebidas Faturamento Impostos Taxas Redecard
jun/14 R$ 22.259,46 R$ 2.366,78 R$ 11.623,84 R$ 101.358,69 R$ 5.544,32 R$ 2.204,55
jul/14 R$ 23.431,01 R$ 2.491,34 R$ 12.235,62 R$ 106.693,36 R$ 5.836,13 R$ 2.320,58
ago/14 R$ 24.664,23 R$ 2.622,47 R$ 12.879,60 R$ 112.308,80 R$ 6.143,29 R$ 2.442,72
set/14 R$ 25.962,34 R$ 2.760,49 R$ 13.557,47 R$ 118.219,79 R$ 6.466,62 R$ 2.571,28
out/14 R$ 27.328,78 R$ 2.905,78 R$ 14.271,02 R$ 124.441,88 R$ 6.806,97 R$ 2.706,61
nov/14 R$ 28.767,14 R$ 3.058,72 R$ 15.022,13 R$ 130.991,46 R$ 7.165,23 R$ 2.849,06
dez/14 R$ 30.281,20 R$ 3.219,70 R$ 15.812,77 R$ 137.885,74 R$ 7.542,35 R$ 2.999,01
jan/15 R$ 31.874,95 R$ 3.389,16 R$ 16.645,02 R$ 145.142,89 R$ 7.939,32 R$ 3.156,86
fev/15 R$ 33.552,57 R$ 3.567,54 R$ 17.521,07 R$ 152.781,99 R$ 8.357,17 R$ 3.323,01
mar/15 R$ 35.318,50 R$ 3.755,30 R$ 18.443,23 R$ 160.823,14 R$ 8.797,03 R$ 3.497,90
abr/15 R$ 37.177,37 R$ 3.952,95 R$ 19.413,93 R$ 169.287,52 R$ 9.260,03 R$ 3.682,00
mai/15 R$ 39.134,07 R$ 4.161,00 R$ 20.435,72 R$ 178.197,39 R$ 9.747,40 R$ 3.875,79
Total anual R$ 359.751,63 R$ 38.251,23 R$ 187.861,41 R$ 1.638.132,65 R$ 89.605,86 R$ 35.629,39
Fonte: Autoria do grupo
Fonte: Elaborado pelos autores.
Segue abaixo a estimativa dos custos variáveis a partir do segundo ano, conforme
projeções de vendas e faturamento, considerando o cenário realista:
164
Tabela 25: Estimativa de faturamento para o segundo ano de atividade
Meses Ingredientes Embalagens Bebidas Faturamento Impostos Taxas Redecard
jun/15 R$ 41.193,76 R$4.380,00 R$21.511,28 R$187.576,20 R$ 10.260,42 R$4.079,78
jul/15 R$ 41.193,76 R$4.380,00 R$21.511,28 R$211.077,09 R$ 11.545,92 R$4.590,93
ago/15 R$ 41.193,76 R$4.380,00 R$21.511,28 R$187.576,20 R$ 10.260,42 R$4.079,78
set/15 R$ 41.193,76 R$4.380,00 R$21.511,28 R$187.576,20 R$ 10.260,42 R$4.079,78
out/15 R$ 41.193,76 R$4.380,00 R$21.511,28 R$187.576,20 R$ 10.260,42 R$4.079,78
nov/15 R$ 41.193,76 R$4.380,00 R$21.511,28 R$187.576,20 R$ 10.260,42 R$4.079,78
dez/15 R$ 41.193,76 R$4.380,00 R$21.511,28 R$234.577,98 R$ 12.831,42 R$5.102,07
jan/16 R$ 41.193,76 R$4.380,00 R$21.511,28 R$211.077,09 R$ 11.545,92 R$4.590,93
fev/16 R$ 41.193,76 R$4.380,00 R$21.511,28 R$187.576,20 R$ 10.260,42 R$4.079,78
mar/16 R$ 41.193,76 R$4.380,00 R$21.511,28 R$187.576,20 R$ 10.260,42 R$4.079,78
abr/16 R$ 41.193,76 R$4.380,00 R$21.511,28 R$187.576,20 R$ 10.260,42 R$4.079,78
mai/16 R$ 41.193,76 R$4.380,00 R$21.511,28 R$234.577,98 R$ 12.831,42 R$5.102,07
Total anual R$ 494.325,12 R$52.560,00 R$258.135,36 R$2.391.919,74 R$ 130.838,01 R$52.024,25
Fonte: Autoria do grupo
Fonte: Elaborado pelos autores.
8.2.1. Estoque de ingredientes
Este item é composto por todos os ingredientes utilizados para a fabricação dos
pratos apresentados no cardápio e que estão disponíveis para venda.
A quantidade média dos ingredientes foi calculada com base nas receitas dos
pratos e com base no número médio de pratos, projetadas de acordo com o cenário
realista, chegamos ao estoque mensal necessário para cada ingrediente.
As quantidades de embalagens necessárias referem-se aos itens
contemplados no cenário realista.
A quantidade dos ingredientes varia de acordo com o faturamento e
sazonalidade.
Os estoques necessários de ingredientes e seus respectivos preços de custo e
revenda podem ser visualizados no 3.1.2. relação de estoque tabela 2, Relação de
estoque inicial.
8.2.2. Estoque de Bebidas
Este item é composto por todas as bebidas que serão vendidas.
165
A quantidade média das bebidas foi calculada com base na pesquisa que
realizamos com nossos concorrentes, projetadas de acordo com o cenário realista,
assim, chegamos ao estoque mensal necessário.
Assumimos que o maior volume de vendas acontecerá aos sábados e
domingos, sendo que 30% das vendas nestes dias serão acompanhadas de vinho, ou
seja, 292 pratos entre sábado e domingo (146 pratos/dia) acompanhados de 350
garrafas de vinho/mês.
Aplicamos uma margem de 50% de lucro sobre o valor de compra dos vinhos,
desta forma, o custo médio dos vinhos para revenda é de R$ 79,70.
Assumimos 20 garrafas de bebidas (por exemplo, refrigerantes) por dia de
segunda à sábado e 40 garrafas (o dobro) de refrigerantes aos domingos,
representando 680 garrafas de bebidas/mês.
Aplicamos uma margem de 50% de lucro sobre o valor de compra dos
refrigerantes e 100% sobre o valor das cervejas, desta forma, o custo médio das
bebidas para revenda é de R$ 4,19.
Para o item bebidas não consideramos sazonalidade, mas a quantidade de
venda está totalmente relacionada ao faturamento.
Os estoques necessários das bebidas e seus respectivos preços de custo e
revenda podem ser visualizados no 3.1.2. relação de estoque tabela 2, Relação de
estoque inicial.
8.2.3. Estoque de Embalagens
Este item é composto por todas as embalagens utilizadas para acondicionar os
alimentos e disponibilizar para vendas.
A quantidade média das embalagens foi calculada em cima do número de
pratos projetados de acordo com o cenário realista, assim, chegamos ao estoque
mensal necessário.
Os estoques necessários das embalagens e seus respectivos preços de custo
e revenda podem ser visualizados no 3.1.2. relação de estoque tabela 2, Relação de
estoque inicial.
166
8.2.4. Impostos sobre o faturamento
O regime tributário da Rotisseria Serviços Massa é o Simples Nacional,
conforme legislação a alíquota é de 10,23% sobre o faturamento bruto anual, em
relação ao faturamento mensal a alíquota é de 5,47%.
Realizamos a projeção com base no cenário realista.
8.2.5. Comissão sobre pagamentos eletrônicos
De acordo com nossa pesquisa frente aos concorrentes, os pagamentos são
feitos 10% em dinheiro, 40% no débito e 50% no crédito.
A taxa do serviço cobrada pela Redecard é de 3% sobre o faturamento para
cartões de crédito e 1,5% para débito.
8.2.6. Terceiros
A Rotisseria Serviços Massa contratará uma empresa de motoboy para o
delivery dos pedidos realizados diretamente no estabelecimento e no site.
O custo cobrado pela empresa por hora é de R$ 9,00.
O custo do terceiro está relacionado ao volume de vendas, desta maneira,
segue planilha para demonstrar o custo deste serviço para o estabelecimento.
Tabela 26: Dias, horários e custo de entrega.
Dias da semana Horários Cálculo Custo
Segunda a sábado 10h às 13h
16h às 19h
6h x 26 x 9,00
R$ 1.404,00
Domingo 11h às 13h 2hs x 4 x 9,00 R$ 72,00
TOTAL R$ 1.476,00
Fonte: Elaborado pelos autores.
167
8.3. Justificativa dos Custos fixos
Custos fixos são aqueles que não sofrem alteração de valor em caso de aumento
ou diminuição da produção. Independem do nível de atividade, conhecidos também
como custo de estrutura.
Segue abaixo a estimativa dos custos e despesas fixas mensais:
 Comunicação (telefone e internet);
 Água, luz e gás;
 Aluguel;
 Salários com encargos;
 Seguros contra roubo e incêndio;
 Assessoria contábil;
 Doação APAE no Dia do Macarrão;
 Publicidade/Marketing/Treinamentos;
 Dedetizadora;
 Limpeza, higiene e manutenção.
Comunicação
Os custos de comunicação contemplam o telefone, internet e aluguel da máquina
Redecard.
Água e luz
Os custos de água e luz foram considerados como fixos, pois a variação mensal
é pequena.
Gás
O gás será utilizado para preparação das receitas, cozimento de ingredientes.
Os custos foram estimados com base no custo dos nossos concorrentes.
Aluguel e Seguro contra roubo e incêndio
As despesas referentes ao estabelecimento, como aluguel e seguro contra
roubo e incêndio foram definidas através de contato com a imobiliária e cotação com
a seguradora.
O contrato de locação contempla o IPTU incluso no valor do aluguel.
168
Dedetizadora
Precisamos garantir que o estabelecimento esteja livre de insetos e roedores.
As despesas referente a dedetizadora foi definida através de cotação com
empresa especializada.
Assessoria Contábil
O estabelecimento necessita de uma assessoria contábil para abertura e
legalização da empresa, pagamento de tributos e prestação de contas junto as
entidades fiscalizadoras. A taxa praticada é de um salário mínimo.
Exames periódicos
Precisamos realizar exames admissionais, demissionais e periódicos dos nossos
colaboradores.
A avaliação ambiental visa assegurar que nenhum colaborador desenvolverá
alguma doença por conta as atividades do trabalho, como por exemplo surdez em
decorrência de ruídos acima dos decibéis permitidos.
Os exames periódicos e de avaliação ambiental foram considerados utilizando os
valores orçados.
Culinária (DVD/cursos)
O curso de culinária e DVD ocorrerão independente ao faturamento, por este
motivo que os custos foram alocados.
Doação APAE
A doação acontecerá independentemente ao faturamento.
No dia 25 de outubro a empresa doará R$ 5.000,00 para a APAE
Higiene, limpeza e manutenção
Os custos foram alocados com base em orçamento realizado com 3 empresas.
Precisamos garantir a higiene e limpeza do estabelecimento, como prever uma
reserva para manutenções necessárias.
169
Tabela 27: Despesas fixas mensais
Custo Mensal Custo Anual
Aluguel c/ IPTU R$ 4.500,00 R$ 54.000,00
Seguro contra roubo e incêndio R$ 400,00 R$ 4.800,00
Assessoria contábil R$ 670,00 R$ 8.040,00
Água R$ 80,00 R$ 960,00
Luz R$ 300,00 R$ 3.600,00
Telefone e Internet R$ 300,00 R$ 3.600,00
Aluguel máquina redecard c/fio R$ 60,00 R$ 720,00
Gás R$ 100,00 R$ 1.200,00
Periódicos R$ 180,00 R$ 2.160,00
DVD/Curso R$ 117,00 R$ 1.404,00
Dedetizadora R$ 67,00 R$ 804,00
Doação para APAE R$ 500,00 R$ 5.000,00
Higiene, limpeza e manutenção R$ 500,00 R$ 6.000,00
Total R$ 7.774,00 R$ 92.288,00
Fonte: Autoria do grupo
Fonte: Elaborado pelos autores.
Publicidade/Marketing
As ações de marketing são importantes para divulgação da marca, dos serviços
e diferenciais oferecidos.
170
Tabela 28: Divulgação de Marketing
Marketing Online Fornecedor Custo Único Custo Mensal Custo Anual
Website Institucional Espiral Interativa/ Pag Seguro R$5.000,00 R$150,00 R$1.800,00
Hospedagem do website Locaweb R$0,00 R$16,67 R$200,04
Anúncio do Google (Search) Google AdWords R$500,00 R$100,00 R$1.200,00
Banner Espiral Interativa R$1.000,00 R$0,00 R$0,00
Anúncio Revista Espiral Interativa R$1.000,00 R$0,00 R$0,00
Marketing Offline Fornecedor
Folder Espiral Interativa R$3.000,00 R$250,00 R$3.000,00
Promoções e Merchandising LocaWeb/ Espiral Interativa R$0,00 R$166,67 R$2.000,04
TOTAL R$10.500,00 R$683,34 R$8.200,08
TOTAL - ANO 1 R$18.700,08
Fonte: Autoria do grupo
Fonte: Elaborado pelos autores.
Treinamentos
Os treinamentos são realizados no período de pré-operação reforçando todas
as boas práticas de preparação de alimentos, riscos de contaminação, higiene pessoal
e no ambiente de trabalho.
Os treinamentos de pré-operação e de reciclagem serão ministrados por um dos
sócios.
171
9. ESTRUTURA LEGAL DO NEGÓCIO
9.1. Regime tributário
O regime tributário a ser adotado será o Simples Nacional.
O Simples Nacional é um regime compartilhado de arrecadação, cobrança e
fiscalização de tributos aplicável às Microempresas e Empresas de Pequeno Porte,
previsto na Lei Complementar nº 139, de 10 de novembro de 2011.
Abrange a participação de todos os entes federados (União, Estado, Distrito
Federal e Municípios).
No caso da empresa de pequeno porte, em cada ano-calendário, deve possuir
receita bruta superior a R$ 360.000,00 e igual ou inferior a R$ 3.600.000,00.
O Simples Nacional abrange os seguintes tributos: IRPJ (imposto sobre a renda
de pessoa jurídica), CSLL (contribuição social sobre o lucro líquido), PIS/Pasep,
Cofins (contribuição para o financiamento da seguridade social), IPI (imposto sobre
produtos industrializados), ICMS (imposto sobre operações relativas à circulação de
mercadorias e sobre prestações de serviços de transporte interestadual e
intermunicipal e de comunicação), ISS (imposto sobre serviços de qualquer natureza)
e a Contribuição para a Seguridade Social destinada a Previdência Social a cargo da
pessoa jurídica (CPP).
O recolhimento dos tributos abrangidos é mediante documento único de
arrecadação – DAS. O prazo para recolhimento do DAS é até o dia 20 do mês
subsequente aquele em que houver sido auferida a receita bruta.
Segue abaixo a alíquota total contemplando os tributos para receita bruta (R$) em
12 meses de R$ 2.340.000,01 a 2.520.000,00, considerando o faturamento realista.
Tabela 29: Regime Tributário.
Alíquota (total) IRPJ CSLL Cofins PIS/Pasep CPP ICMS
10,23% 0,47% 0,47% 1,42% 0,34% 4,05% 3,48%
Fonte: Elaborado pelos autores.
172
9.2. Alíquotas de encargos trabalhistas
Os seguintes encargos se aplicam ao regime tributário escolhido pela empresa:
Tabela 30: Encargos Sociais e trabalhistas
Encargos Sociais e Trabalhistas (%) (%)
Encargos Trabalhistas
13º Salário 8,33 %
Férias 11,11 %
Encargos Sociais
INSS 0,00 %
SAT/RAT 0,00 %
Salário Educação 0,00 %
INCRA/SEST/SEBRAE/SENAT 0,00 %
FGTS 8,00 %
FGTS/Provisão de Multa para Rescisão 4,00 %
Total Previdenciário 12,00 %
Previdenciário s/13º e Férias 2,33 %
SOMA BÁSICO 33,77 %
Fonte: Elaborado pelos autores.
9.3. Classificação Nacional de Atividades Econômicas (CNAE)
A CNAE é uma classificação usada com o objetivo de padronizar os códigos de
identificação das unidades produtivas do país nos cadastros e registros da
administração pública nas três esferas de governo, em especial na área tributária,
contribuindo para a melhoria da qualidade dos sistemas de informação que dão
173
suporte às decisões e ações do Estado, possibilitando, ainda, a maior articulação inter
sistemas.
A definição e atualização das subclasses são atribuições da Subcomissão
Técnica para a CNAE - Subclasses , organizada no âmbito da CONCLA, sob a
coordenação de representante da Secretaria da Receita Federal e com a participação
de representantes da administração tributária das esferas estadual e municipal e do
IBGE.
A versão 2.0 da CNAE, com 1301 subclasses, foi aprovada e divulgada pela
Resolução CONCLA nº 01, de 04/09/2006, entrou em vigor em janeiro de 2007. A
versão revisada da tabela CNAE 2.1 -Subclasses com inclusões e exclusões de
subclasses, alterações na denominação de códigos, sem mudança de conteúdo, foi
publicada pela Resolução Concla nº 02 de 25/06/2010, entrou em vigor em dezembro
de 2010.
Figura 55: CNAE para a Rotisseria Serviços Massa
174
Fonte: Ministério do Planejamento, Orçamento e Gestão.
175
Figura 56-: Verificação do CNAE ao regime tributário do Simples Nacional:
Fonte: Ministério do Planejamento, Orçamento e Gestão.
176
9.4. Obrigações Acessórias
A empresa deverá cumprir ainda uma série de obrigações acessórias exigidas
pelas legislações fiscais, trabalhistas, previdenciárias e empresariais, tais como:
a) Escrituração e Registro dos Livros Fiscais e Contábeis;
b) Levantar Balanços Patrimonial e de Resultado Econômico;
c) Escriturar os Livros Empresariais;
d) Emissão de Notas Fiscais;
e) Emissor de Cupom Fiscal;
f) Entrega da Declaração do Imposto de Renda da Pessoa Jurídica;
g) Entrega da Relação Anual de Informações Sociais (RAIS);
h) Entrega do Cadastro Geral de Empregados e Desempregados (CAGED);
i) Instituir o Programa de Prevenção de Acidentes (CIPA);
j) Realizar Exames Médicos nos empregados (PCMSO);
k)Realizar análise do Meio Ambiente do Trabalho (PPRA);
l) Elaborar relatório final (PPP);
m) Livro de Inspeção do Trabalho;
n) Sistema para controle da jornada de trabalho.
Case de 9.5. Legislações a serem seguidas
 Resolução RDC nº 216, de 15 de setembro de 2004 – Dispõe sobre o
Regulamento Técnico de Boas Práticas para Serviços de Alimentação.
 Resolução RDC n° 275, de 21 de outubro de 2002 – Dispõe sobre o
Regulamento Técnico de Procedimentos Operacionais Padronizados aplicados
aos Estabelecimentos Produtores/Industrializadores de Alimentos.
 Portaria SVS/MS nº 326, de 30 de julho de 1997 – Regulamento Técnico sobre
condições higiênico-sanitárias e de boas práticas de fabricação para
estabelecimentos produtores/industrializadores de alimentos.
 Convenção Coletiva do Sindicato dos trabalhadores no comércio e serviços
em geral de hospedagem, gastronomia, alimentação preparada e bebida a
varejo de Santo André.
177
9.6. Documentos e procedimentos necessários para abertura da empresa
O processo de abertura de empresa é um pouco complexo, pois exige a análise e
registro por parte de vários órgãos públicos.
9.6.1. Contrato social
Para o registro da sociedade, é preciso elaborar e apresentar o contrato social
da empresa na Junta Comercial. Neste contrato devem constar cláusulas exigidas
pela legislação em vigor, que estabeleçam regras a serem observadas pelos sócios,
inclusive os direitos e deveres de cada um. O contrato deve ser assinado por um
advogado, exceto se tratar de microempresa ou empresa de pequeno porte nos
termos da LC nº 123/06.
Providenciar a averbação do contrato social junto ao Conselho Regional antes
de registrá-lo na Junta Comercial do Estado de São Paulo – JUCESP.
Cláusulas necessárias de um contrato social:
a) Tipo societário;
b) Qualificação completa dos sócios;
c) Endereço completo da empresa;
d) Nome empresarial (firma ou denominação social);
e) Objeto social (indicação da atividade da empresa);
f) Capital social (é a quantia necessária, representada por bens ou dinheiro,
necessária para que a empresa possa iniciar suas atividades);
g) Valor da quota de cada sócio no capital social;
h) Responsabilidade limitada dos sócios;
i) Forma de convocação das reuniões ou assembleias;
j) Nomeação do administrador e seus poderes (no próprio contrato social ou em
documento separado);
k) A participação de cada sócio nos lucros e nas perdas;
l) Exclusão ou falecimento de sócio;
m) Regulamentar a cessão de cotas sociais;
n) Foro de eleição (indicação do juízo em que deverá ser resolvida qualquer
controvérsia referente ao contrato social);
178
o) Prazo de duração da empresa.
9.6.2. Registro na Junta comercial
O registro da Sociedade Empresária é feito na Junta Comercia e deve seguir
os seguintes passos:
Depois de escolher o nome da empresa, realizar a busca do nome e
providenciar a documentação mencionada, você deverá confeccionar o contrato
social, com todas as folhas rubricadas e a última assinada pelos sócios, testemunhas
e advogado (micro ou pequena empresa está dispensada da assinatura de advogado).
Em seguida, o contrato social deverá ser entregue na Junta Comercial,
juntamente com os demais documentos exigidos pelo órgão.
O registro na JUCESP terá custo de R$ 76,00 para este estabelecimento.
No Estado de São Paulo, a Junta Comercial – JUCESP trazem seu site todas
as informações e documentos necessários para se constituir uma empresa. Para
tanto, basta acessar o seguinte endereço: www.jucesp.sp.gov.br.
9.6.3. Receita Federal (Cadastro Nacional da Pessoa Jurídica – CNPJ)
Todas as informações sobre os procedimentos e documentação necessárias
ao cadastro podem ser obtidas no site da Receita Federal:
www.receita.fazenda.gov.br, por meio do Cadastro Sincronizado Nacional.
O Cadastro Sincronizado Nacional consiste na integração dos procedimentos
de cadastramento tributário entre a Receita Federal do Brasil (RFB) e a Secretaria da
Fazenda do Estado de São Paulo (SEFAZ-SP). O Projeto Cadastro Sincronizado
Nacional tem como objetivo a simplificação da burocracia nos procedimentos de
abertura, alteração e baixa de empresas e, como consequência, a redução do Custo
Brasil. A base do Projeto é a utilização do número de inscrição no Cadastro Nacional
da Pessoa Jurídica (CNPJ) como única inscrição cadastral em todas as esferas de
governo – federal, estadual e municipal.
9.6.4. Secretaria da Fazenda do Estado de SP
179
O registro na Secretaria da Fazenda (SEFAZ-SP) destina-se aos contribuintes
do ICMS, de modo que possam obter a Inscrição Estadual – IE. Conforme dispõe o
Regulamento do ICMS do Estado de São Paulo, contribuinte do imposto é qualquer
pessoa, natural ou jurídica, que de modo habitual ou em volume que caracterize intuito
comercial, realize operações relativas à circulação de mercadorias ou preste serviços
de transporte interestadual ou intermunicipal ou de comunicação (art. 9º do RICMS).
Além desses, o regulamento também estabelece outras condições especiais.
9.6.5. Inscrição na Prefeitura Municipal de SP
Estão sujeitas à inscrição no Cadastro de Contribuintes Mobiliários (CCM) do
Município de São Paulo as pessoas físicas e jurídicas estabelecidas no Município que
desenvolvam algum tipo de atividade.
Acessar o site da Secretaria de Finanças de São Paulo e obter mais
informações: www.prefeitura.sp.gov.br
A inscrição é gratuita, dispensa intermediários e deve ser procedida no prazo
de 30 (trinta) dias contados do início da atividade.
O Alvará da Prefeitura terá custo de R$ 200,00.
9.6.6. Licença e Alvará de funcionamento
Os estabelecimentos que produzem e/ou manipulam alimentos somente
poderão funcionar no território do Estado de São Paulo mediante licença de
funcionamento e alvará expedido pela autoridade sanitária competente. Para a
concessão da licença e alvará, os estabelecimentos deverão estar cadastrados no
Cadastro Municipal de Vigilância Sanitária – CMVS, do Sistema Estadual de Vigilância
Sanitária – SEVISA.
Após a obtenção do alvará de funcionamento, deve-se solicitar a caderneta de
controle sanitário junto a Secretaria Municipal de Abastecimento – Semab. A vistoria
no estabelecimento segue o código sanitário vigente e é feita anualmente pelos fiscais
da prefeitura.
180
9.6.7. Corpo de bombeiros
O corpo de bombeiros precisa aprovar o estabelecimento baseado na análise
prévia do projeto do edifício, onde são exigidos níveis mínimos de segurança, previsão
de proteção contra incêndio, rotas de fuga, equipamentos de combate contra princípio
de incêndio, equipamentos de alarme e detecção de incêndio, além de sinalizações
que orientem a localização dos equipamentos e rota de fuga.
O projeto com a localização dos extintores, rota de fuga e iluminação de
emergência terá custo de R$ 1.500,00 e a taxa de Vistoria o custo de R$ 650,00.
10 . PLANEJAMENTO DA ABERTURA DA EMPRESA
181
10.1. Cronograma de Implementação
Figura 57: Cronograma de implementações detalhado com as principais ações.
Fonte: Elaborado pelos autores.
Tabela 25: Índice do Cronograma de Implementação
182
Aprovação do Projeto Integrado
de Negócio
Inicio:
Novembro de 2013:
S.1
Término:
Novembro de 2013: S.4
Verificação junto a prefeitura da
regulamentação pelo plano
diretor urbano
Novembro de 2013:
S.1
Dezembro de 2013: S.1
Analise no PROCON para
adequação dos produtos
comercializados
Novembro de 2013:
S.1
Novembro de 2013: S.4
Locação e reforma do Imóvel Dezembro de 2013:
S.1
Fevereiro de 2014: S.3
Legalização da empresa na
prefeitura
Dezembro de 2013:
S.1
Fevereiro de 2014: S.2
Registro da Marca Dezembro de 2013:
S.1
Fevereiro de 2014: S.4
Compra e instalação de
eletrodomésticos
Fevereiro de 2014: S.2 Março de 2014: S.2
Compra e instalação de Móveis e
diversos
Janeiro de 2014: S.4 Março de 2014: S.2
Contratação de Colaboradores Fevereiro de 2014: S.2 Março de 2014: S.4
Comunicação oficial da
Rotisseria
Fevereiro de 2014: S.2 Março de 2014: S.4
Aprovação licenças ANVISA Março de 2014: S.3 Abril de 2014: S.4
Compra das mercadorias para
estoque
Março de 2014: S.3 Abril de 2014: S.4
Inauguração Abril de 2014: S.1 Maio de 2014: S.4
Fonte: Elaborado pelos autores.
11 CONCLUSÕES E DESAFIOS
183
Após a conclusão do projeto e análise crítica da parte financeira, podemos
afirmar que o empreendimento Rotisseria Mão na Massa é viável e atrativo, pois
apresenta um Valor Presente Líquido (VPL) de R$ 928.270,00 e uma Taxa de Retorno
(TIR) de 105,06% ou seja, o índice supera a Taxa Mínima de Atratividade (TMA) de
15,60%.
Além disso, devemos considerar que o ponto de equilíbrio financeiro é atingido
logo no primeiro ano de atividade, mesmo se considerarmos o cenário pessimista.
Porém, existem alguns desafios e riscos que devem ser levados em consideração,
pois podem atrapalhar o crescimento do estabelecimento em termos de negócios.
Podemos citar estes desafios como: aumento das despesas da Rotisseria,
menor índice de vendas do que o esperado, realidade diferente da sazonalidade
analisada, ou seja, os consumidores podem se comportar de forma diferente da qual
temos expectativa e não fazer tantas refeições fora de casa, por exemplo. Além disso,
devemos considerar possíveis mudanças de comportamento nas tendências
observadas, que são fatores externos que não podemos controlar. E, por último, nossa
campanha de divulgação pode não trazer o resultado esperado e a consolidação da
marca será mais lenta, bem como o índice de lembrança na mente do consumidor.
Tudo isso fará com que a Rotisseria Serviços Massa tenha um crescimento
menor do que o esperado.
12. PLANEJAMENTO FINANCEIRO
F U N D A A 0
GETULIO VARGAS
184
REFERENCIAS BIBLIOGRAFICAS
185
ABIMA. Home page. Disponível em: http://www.abima.com.br. Consultado em 20 de
junho de 2013.
ALIMENTAÇÃO FORA DO LAR. Quanto fatura a alimentação do lar (food
service)? Disponível em: http://alimentacaoforadolar.com.br/faturamento-do-setor/.
Consultado em 08 de outubro de 2013.
ANVISA. Home page. Disponível em: http://portal.anvisa.gov.br/wps/portal/anvisa
/home. Consultado em 05 de setembro de 2013.
ANVISA. Cartilha sobre práticas para serviço de alimentação. Disponível em:
http://www.anvisa.gov.br/divulga/public/alimentos/cartilha_gicra_final.pdf. Consultado
em 10 de setembro de 2013.
BRASIL. Ministério do planejamento, Orçamento e Gestão. Comissão Nacional de
Classificação. Disponível em: http://www.cnae.ibge.gov.br/subclasse.asp?
TabelaBusca=CNAE_110@CNAE+1.0+/+CNAE+FISCAL1.1@1@cnae@1&codsubc
lasse=5521-2/01&codclasse=55212&codgrupo=552&CodDivisao=55&CodSecao=H.
Consultado em 10 de outubro de 2013.
CHEF ADEILTON MEIRA. GASTRONOMIA. Serviços. Disponível em:
http://www.adeiltonmeira.com.br/servicos/. Consultado em 02 de setembro de 2013.
CHIVERATO, Idalberto Gestão de pessoas. Editora Campus, 1999.
COLORADO SUPERMERCADOS. Rotisserie. Disponível em:
http://www.supermercadoscolorado.com.br/rotisserie/cardapio.html. Consultado em 8
de setembro de 2013.
DONNA, Enzo; O Mercado de Food Service no Brasil. Disponível em:
http://www.espm.br/ConhecaAESPM/CAEPM/Eventos/outroseventos/ilsi/Documents/
SAS_O_Mercado_de_Food_Service_no_Brasil_ENZO_DONA.pdf. Consultado em
14 de novembro de 2013.
186
ELETROBRAS, Home page. Disponível em: www.eletrobras.com.br. Consultado em
03 de outubro de 2013.
FECOMERCIOSP. Evolução da classe média e o seu impacto no varejo.
Diagnóstico e tendência. Disponível em: http://www.fecomercio.com.br/arquivos
/arquivo/economico/estudoclassemediafa35e192.pdf. Consultado em: 22 de outubro
de 2013.
FOLTRAN, Cassia Uhler el al. Treinamento e desenvolvimento de pessoas: o
sucesso das organizações. Disponível em:http://fgh.escoladenegocios.info/revista
alumni/ artigos/edEspecialMaio2012/vol2_noespecial_artigo_29.pdf. Consultado em
03 de março de 2013.
GOVERNO DO ESTADO DE SÃO PAULO. Salariômetro. Disponível em:
http://www.salariometro.sp.gov.br. Consultado em 16 de agosto de 2013.
IMARCA. A escolha inteligente em Logos, Marcas e Identidade visual. Disponível
em: http://www.imarca.com.br/_easyweb/_site/pg_inicial.cfm. Consultado em 03 de
outubro de 2013.
INICIATIVA VERDE. Projetos. Disponível em: http://www.iniciativaverde.org.br/
novosite/projetos.php Consultado em 08 de setembro de 2013.
INMETRA. Como renovar os exames periódicos da minha empresa? Disponível
em: http://atendimento.inmetra.com.br/support/articles/44812-como-renovar-os-
exames-peri-dicos-da-minha-empresa- Consultado em 02 de setembro de 2013.
KEY ASSOCIADOS. Relatório de sustentabilidade Key associados. Disponível
em: http://www.keyassociados.com.br/relatorio-sustentabilidade.php. Consultado em
09 de setembro de 2013.
LOBO, Renato Nogueirol. Gestão de qualidade. As 7 ferramentas da Qualidade.
Editora Érica, 2012
187
NOVA CLASSE MÉDIA BRASILEIRA. 45 curiosidades sobre a nova classe média.
Disponível em: http://www.sae.gov.br/novaclassemedia/?page_id=58. Consultado em
20 de outubro de 2013.
PACTO GLOBAL. Home page. Disponível em: http://www.pactoglobal.org.br/
Consultado em 07 de outubro de 2013.
PREFEITURA DE SANTO ANDRÉ. Home Page. Disponível em:
http://www2.santoandre.sp.gov.br/. Consultado em 05 de outubro de 2013.
QSP. Atividade Preparatória para a Implantação da ISO 26000 na Organização.
Disponível em: http://www.qsp.org.br/sistema_evolutivoRS.shtml. Consultado em 18
de setembro de 2013.
REVISTA ABASTECIMENTO. Newtrade. Disponível em: http://www.newtrade.com.br
/util/pdf/ABsetembro23.pdf. Consultado em 01 de setembro de 2013.
RC. Segurança do trabalho. Disponível em: http://www.rcsegtrabalho.com/
segtrabalho.html. Consultado em 23 de setembro de 2013.
SARAIVA, Alexandra. Cresce número de pessoas que moram sozinhas, mostra o
IBGE. In: Valor Econômico. Disponível em: http://www.valor.com.br/brasil/
2868658/cresce-no-pais-numero-de-pessoas-que-moram-sozinhas-mostra-o-ibge.
Consultado em 16 de setembro de 2013.
SEBRAE. Comece certo: rotisseria. Disponível em:
http://www.sebraesp.com.br/arquivos_site/biblioteca/ComeceCerto/rotisseria.pdf.
Consultado em 24 de setembro de 2013.
SOUZA, Andre. Introdução a moderna gestão de pessoas. Disponível em:
http://www.ebah.com.br/content/ABAAAAq_UAI/gestao-pessoas. Consulado em 13
de outubro de 2013.
188
VARELA, Eduardo. Processo Seletivo – Quais as etapas de um processo seletivo.
Disponível em: http://www.administradores.com.br/artigos/administracao-e-
negocios/processo-seletivo-quais-as-etapas-de-um-processo-seletivo/34753/)
ZANLUCA, Julio Cesar. Cálculos de encargos sociais e trabalhistas. Disponível
em: http://www.guiatrabalhista.com.br/tematicas/custostrabalhistas.htm. Consultado
em 16 de outubro de 2013.
REGISTRO ANTIPLÁGIO

Pin 05022014 geral_final word

  • 1.
    MBA EM GESTÃOEMPRESARIAL Coordenador Acadêmico: Luís Eduardo Machado, prof. Plano de Negócio para a abertura de uma Rotisseria com Serviços Diferenciados Por: Fabio Galves de Luca Gabriela Antunes Cano Marcelo Rodrigues de Lima Simone Moreno Tiossi Vandréa de Cassia Barboza Projeto Integrado de Negócios apresentado ao curso MBA em Gestão Empresarial de Negócios GE 95. Pós-Graduação lato sensu, Nível de Especialização Programa FGV Management Santo André – São Paulo 2013
  • 2.
    MBA EM GESTÃOEMPRESARIAL. Coordenador Acadêmico: Luís Eduardo Machado, prof. Plano Integrado de Negócios - PIN Plano de Negócio para a abertura de Rotisseria com Serviços Diferenciados. Elaborado por: Fabio Galves de Luca Gabriela Antunes Cano Marcelo Rodrigues de Lima Simone Moreno Tiossi Vandréa de Cassia Barboza e aprovado pela coordenação Acadêmica do curso MBA em Gestão Empresarial, foi aceito como requisito parcial para a obtenção do certificado do curso de pós- graduação, nível de especialização, do programa FGV Management. Santo André, …………/………./………. Luís Eduardo Machado, PhD.
  • 3.
    Plano de Negóciopara a abertura de Rotisseria com Serviços Diferenciados. Elaborado por: Fabio Galves de Luca Gabriela Antunes Cano Marcelo Rodrigues de Lima Simone Moreno Tiossi Vandréa de Cassia Barboza
  • 4.
    TERMO DE COMPROMISSO Osalunos Fabio Galves de Luca, Gabriela Antunes Cano, Marcelo Rodrigues de Lima, Simone Moreno Tiossi, Vandréa de Cássia Barboza, abaixo-assinados, do Curso MBA em Gestão Empresarial, do programa FGV Management, realizado nas dependências da instituição conveniada Strong Educacional, no período de /__/__ a /__/__, Turma_____________ declaram que o conteúdo do PIN- Plano Integrado de Negócios intitulado “Rotisseria com Serviços Diferenciados” é autêntico, original, e de sua autoria exclusiva. Santo André, 10 de Dezembro de 2013. Fabio Galves de Luca Gabriela Antunes Cano Marcelo Rodrigues de Lima Simone Moreno Tiossi Vandréa de Cassia Barboza
  • 5.
    DECLARAÇÃO DE AUTORIZAÇÃODE DIVULGAÇÃO Os alunos Fabio Galves de Luca, Gabriela Antunes Cano, Marcelo Rodrigues de Lima, Simone Moreno Tiossi e Vandréa de Cassia Barboza, abaixo-assinados, do Curso MBA em Gestão Empresarial, do programa FGV Management, realizado nas dependências da instituição conveniada Strong Educacional, no período de ______/_____/_____ a _____/_____/_____, ( ) AUTORIZAM / ( ) NÃO AUTORIZAM a divulgação de informações e dados apresentados na elaboração do PLANO INTEGRADO DE NEGOCIOS-PIN intitulado “Rotisseria com Serviços Diferenciados”, com objetivos de publicação e/ou divulgação em veículos acadêmicos. Santo André, 10 de Dezembro de 2013. Fabio Galves de Luca Gabriela Antunes Cano Marcelo Rodrigues de Lima Simone Moreno Tiossi Vandréa de Cassia Barboza
  • 6.
    Agradecimentos Agradecemos primeiramente aDeus, por ter dado essa oportunidade e força a todos do grupo. Agradecemos também nossos professores, por terem apoiado e compartilhado seus conhecimentos e claro, a nossa família, por entender e apoiar nossa luta.
  • 7.
    Dedicatória Dedicamos esse projetoa nossos amigos que acreditaram em nosso potencial e também a nossos amigos de grupo que, por algum motivo muito forte, não conseguiram continuar e finalizar o curso Gestão Empresarial.
  • 8.
    RESUMO Este projeto foidesenvolvido com o objetivo de colocar em prática os conceitos teóricos e estratégicos apresentados durante as disciplinas do Curso Gestão Empresarial da Fundação Getúlio Vargas. No projeto, foi possível demonstrar todos os caminhos necessários para a abertura de uma Rotisseria com foco nos serviços diferenciados, atingindo um bom posicionamento de mercado perante seus concorrentes. Além disso, o trabalho fez com que os integrantes ampliassem suas visões de mercado e conseguissem analisar de maneira mais crítica e estratégica, todas as vertentes existentes que precisam ser consideradas para a viabilidade de um negócio real. Palavras-chave: rotisseria, serviços diferenciados, estratégias, Mercado alimentício
  • 9.
    ABSTRACT This project wasdeveloped by the five members of the group, with the aim to put into practice all the theory and strategic concepts presented during the subjects administered in the Gestão Empresarial MBA course by Fundação Getúlio Vargas. With the project, it was possible to demonstrate all reasonable paths for the opening of a Rotisseria focused in differentiated services, reaching a good market positioning considering its competitors. Besides, the paperwork made it possible to the members to amplify their market vision and now they are able to evaluate – in a critical and strategic way – all the existent premises that must be considered for the availability of a real business. Keywords: rotisserie, differentiated services, strategies, food market
  • 10.
    LISTA DE FIGURAS Figura01 Número de transição/dia na alimentação.................................. 22 Figura 02 Cardápio: pratos........................................................................ 26 Figura 03 Cardápio: saladas e acompanhamentos................................... 27 Figura 04 Cardápio: sombremesas e bebidas........................................... 28 Figura 05 Cardápio: infantil (kids).............................................................. 29 Figura 06 Ambiente interno........................................................................ 30 Figura 07 Imagem interna.......................................................................... 30 Figura 08 Logotipo empresa...................................................................... 31 Figura 09 Despesas com alimentação fora do lar (por classes econômicas)............................................................................... 37 Figura 10 Pesquisa de Mercado: gênero................................................... 38 Figura 11 Pesquisa de Mercado: faixa etária............................................ 39 Figura 12 Pesquisa de Mercado: com quem você mora........................... 39 Figura 13 Pesquisa de Mercado: frequência de refeições congeladas em casa..................................................................................... 40 Figura 14 Pesquisa de Mercado: frequência de refeições fora de casa.... 40 Figura 15 Pesquisa de Mercado: como são feitas as refeições fora de casa............................................................................................ 41 Figura 16 Pesquisa de Mercado: reuniões familiares que envolvem alimentação................................................................................. 41 Figura 17 Pesquisa de Mercado: quanto o cliente está disposto a pagar mensalmente em uma rotisseria................................................. 42 Figura 18 Pesquisa de Mercado: é cliente de alguma rotisseria?.............. 42 Figura 19 Pesquisa de Mercado: quais os motivos para não se utilizar dos serviços de uma rotisseria................................................... 43
  • 11.
    Figura 20 Nuvemde palavras.................................................................... 43 Figura 21 Processo de decisão de compra............................................... 44 Figura 22 Imagem interna da empresa "Tartufo"....................................... 45 Figura 23 Imagem interna da empresa "Tartufo"....................................... 45 Figura 24 As cinco forças de Porter........................................................... 59 Figura 25 Embalagens............................................................................... 68 Figura 26 Layout da rotisseria................................................................... 85 Figura 27 Localização do imóvel............................................................... 86 Figura 28 Fachada do imóvel após reforma.............................................. 88 Figura 29 Diagrama de causa/efeito.......................................................... 101 Figura 30 PDCA......................................................................................... 101 Figura 31 Organograma da empresa......................................................... 117 Figura 32 Etapas do treinamento............................................................... 123 Figura 33 Dia mundial do macarrão........................................................... 127 Figura 34 APAE S.A.................................................................................. 127 Figura 35 Selo Procel................................................................................ 128 Figura 36 Recicláveis: dia e horário de coleta........................................... 129 Figura 37 Reciclagem de metal................................................................. 129 Figura 38 Reciclagem de papel................................................................. 130 Figura 39 Reciclagem de plástico.............................................................. 130 Figura 40 Reciclagem de vidro.................................................................. 130
  • 12.
    Figura 41 Plantio deárvores...................................................................... 132 Figura 42 Balance Scorecard.................................................................... 135 Figura 43 Imagem do site.......................................................................... 140 Figura 44 Hospedagem do site: plano escolhido (Localweb).................... 141 Figura 45 Exemplo de banner institucional eletrônico............................... 142 Figura 46 Google Adwords........................................................................ 142 Figura 47 Google Adwords: plano escolhido............................................. 143 Figura 48 Facebook: fan page.................................................................. 144 Figura 49 Instagram: exemplo de postagem............................................. 145 Figura 50 Exemplo de folder institucional e anúncio de revistas (página inteira)........................................................................................ 146 Figura 51 Email marketing e plano contratado.......................................... 147 Figura 52 Email marketing......................................................................... 148 Figura 53 Gráfico: faturamento mensal em cada cenário......................... 160 Figura 54 Gráfico de vendas: perspectiva dos próximos 5 anos............... 163 Figura 55 CNAE para Rotisseria Serviços Massas................................... 173 Figura 56 Verificação CNAE ao regime triburário do Simples Nacional.... 175 Figura 57 Organograma de implementações detalhado com as principais ações......................................................................... 181
  • 13.
    LISTA DE TABELAS Tabela01 Posse de itens........................................................................... 34 Tabela 02 Grau de instrução do chefe de família....................................... 35 Tabela 03 Renda familiar por classes........................................................ 35 Tabela 04 Distribuição da população por região metropolitana................. 36 Tabela 05 Relação de máquinas, equipamentos e utensílios.................... 69 Tabela 06 Relação de estoque inicial......................................................... 75 Tabela 07 Reforma do imóvel..................................................................... 87 Tabela 08 Cargos e referências cbo........................................................... 111 Tabela 09 Função, carga horária e horário de trabalho............................. 114 Tabela 10 Primeira estratégia: aumento do faturamento anual.................. 135 Tabela 11 Segunda estratégia: clientes satisfeitos.................................... 135 Tabela 12 Terceira estratégia: índice de lembrança da marca.................. 136 Tabela 13 Quarta estratégia: melhoria do processo interno....................... 136 Tabela 14 Relação de custos..................................................................... 148 Tabela 15 Cálculo de preço........................................................................ 150 Tabela 16 Preço unitário dos pratos........................................................... 150 Tabela 17 Justificativa de vendas............................................................... 156 Tabela 18 Estimativa de faturamento para o primeiro ano de atividade: cenário realista.......................................................................... 159
  • 14.
    Tabela 19 Estimativa defaturamento para o primeiro ano de atividade: cenário otimista.......................................................................... 159 Tabela 20 Estimativa de faturamento para o primeiro ano de atividade: cenário pessimista..................................................................... 159 Tabela 21 Faturamento mensal.................................................................. 160 Tabela 22 Estimativa de faturamento para o segundo ano de atividade: cenário realista.......................................................................... 161 Tabela 23 Estimativa de faturamento para o segundo ano de atividade: cenário pessimista..................................................................... 161 Tabela 24 Estimativa de faturamento para o primeiro ano de atividade.... 162 Tabela 25 Estimativa de faturamento para o segundo ano de atividade.... 164 Tabela 26 Entrega: dias, horários e custo.................................................. 166 Tabela 27 Despesas físicas mensais......................................................... 169 Tabela 28 Divulgação de marketing........................................................... 170 Tabela 29 Regime tributário....................................................................... 171 Tabela 30 Encargos sociais e trabalhista................................................... 172 Tabela 31 Índice do cronograma de implementação.................................. 182
  • 15.
    LISTA DE QUADROS Quadro01 Tendência de aumento de consumo da classe média.............. 21 Quadro 02 Tendência de crescimento do segmento de consumo alimentício.................................................................................. 22 Quadro 03 Tendências culturais e sociais................................................... 23 Quadro 04 Tendência de consumidores mais exigentes e em busca de serviços diferenciados............................................................... 24 Quadro 05 Tendência de aumento de quantidade de pessoas que residem sozinhas....................................................................... 24 Quadro 06 Tendência de aumento das exigências legislativas para estabelecimentos alimentícios................................................... 25 Quadro 07 Missão e Visão.......................................................................... 134
  • 16.
    SUMÁRIO SUMÁRIO EXECUTIVO ............................................................................................18 Introdução..........................................................................................................................18 1 ESTRUTURAÇÃO DO NEGÓCIO.........................................................................19 1.2 Nome do Projeto......................................................................................................... 19 1.2 Missão do Negócio..................................................................................................... 19 1.3 Visão do Negócio........................................................................................................ 20 1.4 Valores do Negócio.................................................................................................... 20 2 ANÁLISE DO MERCADO ......................................................................................21 2.1 Análise dos fatores externos .................................................................................... 21 2.1.1 Tendências econômicas ................................................................................................................21 2.1.2 Tendências culturais e sociais ......................................................................................................23 2.1.3 Tendências de legislação ..............................................................................................................24 2.2 Descrição dos produtos/serviços ............................................................................ 25 2.2.1 Cardápio Rotisseria Serviços Massa – Opções Congeladas e Pratos prontos....................26 2.2.2 Imagens ilustrativas: Projeto de construção e ambientações .................................................29 2.2.3 Nome da Empresa..........................................................................................................................30 2.2.4. Logotipo da empresa.....................................................................................................................30 2.3 Rotisseria Serviços Massa – Opções de Serviços diferenciados........................ 31 2.3.1 Visitação à cozinha.........................................................................................................................31 2.3.2. Curso de culinária ..........................................................................................................................32 2.3.3 Opções de Entrega – Telefone e Site.........................................................................................32 2.3.4. Acompanhamento nutricional.......................................................................................................33 2.3.5. Festivais ..........................................................................................................................................33 2.4 Análise dos clientes ................................................................................................... 33 2.4.1 Público-alvo......................................................................................................................................33 2.4.2 Papéis no processo de compra ....................................................................................................44 2.4.3. Comportamento de compra do público-alvo.............................................................................45 2.5 Análise dos concorrentes ...................................................................................... 45 2.6 Análise dos fornecedores ........................................................................................ 52 2.6.1 Fornecedores iniciais.....................................................................................................................53 2.6.2 Fornecedores Rotineiros................................................................................................................56 2.7 Análise de atratividade do mercado...................................................................... 59 2.7.1 Rivalidade dos concorrentes .........................................................................................................59 2.7.1.1 Crescimento do setor ..................................................................................................................60 2.7.1.2 Diferenciação do produto ...........................................................................................................60 2.7.1.3 Nível de Publicidade....................................................................................................................61
  • 17.
    2.7.1.4 Custos demudança.....................................................................................................................61 2.7.1.5 Complexidade das informações ................................................................................................61 2.7.1.6 Barreiras de saída .......................................................................................................................61 2.7.2 Poder de negociação dos clientes................................................................................................62 2.7.2.1 Volume de compras ...................................................................................................................62 2.7.2.2 Informações do comprador em relação ao produto ou serviço .......................................... 62 2.7.2.3 Existência de produtos substitutos ..........................................................................................62 2.7.3 Poder de negociação dos fornecedores..................................................................................63 2.7.3.1 Diferenciação ..............................................................................................................................63 2.7.3.2 Importância do fornecedor para o negócio..........................................................................63 2.7.4 Novos entrantes ..............................................................................................................................63 2.7.4.1 Barreiras de Entrada ..................................................................................................................63 2.7.4.2 Economia de escala...................................................................................................................64 2.7.4.3 Diferenciação do Produto...........................................................................................................64 2.7.4.4 Necessidade de Capital..............................................................................................................64 2.7.4.5 Custos de mudança.....................................................................................................................64 2.7.4.6 Canais de Distribuição ................................................................................................................65 2.7.5 Produtos Substitutos ......................................................................................................................65 2.7.5.1 Preços Relativos ..........................................................................................................................65 2.7.5.2 Diferenciação e Qualidade do produto ....................................................................................65 3 GERENCIAMENTO DO PROCESSO PRODUTIVO OPERACIONAL .................66 3.1 Estrutura de operação ............................................................................................... 66 3.1.1 Processo de Compras....................................................................................................................67 3.1 Máquinas, equipamentos e utensílios ..................................................................... 68 3.1.1 Estoque inicial..................................................................................................................................74 3.1.2. Relação de Estoque ......................................................................................................................74 3.1.3 Layout interno..................................................................................................................................84 3.1.4. Metragem dos ambientes .............................................................................................................85 3.1.5 Localização do Imóvel....................................................................................................................86 3.1.6 Reforma............................................................................................................................................86 3.1.7 Processo de Recebimento.............................................................................................................88 3.1.8 Processo de Manipulação dos alimentos...................................................................................89 3.1.9 Atendimento do cliente na loja......................................................................................................89 3.1.10 Atendimento do cliente pelo site.................................................................................................90 3.1.11 Canal de distribuição....................................................................................................................90 3.1.12 Processo Administrativo Operacional........................................................................................91 3.2 Gestão da qualidade ................................................................................................. 91 3.2.1 Processos da qualidade.................................................................................................................91 3.2.2 Processo de Compras....................................................................................................................92 3.2.2.1 Processo de Qualificação de Fornecedores...........................................................................92 3.2.3 Processos de Higiene Pessoal .....................................................................................................93 3.2.4 Instalações .......................................................................................................................................93 3.2.5 Processos de Limpeza e Higiene de Equipamentos, áreas internas e externas .................94 3.2.6 Uniformes dos colaboradores .......................................................................................................95 3.2.7 Processo de Recebimento.............................................................................................................95
  • 18.
    3.2.8 Processo deArmazenamento.......................................................................................................95 3.2.9 Processo de Manipulação .............................................................................................................96 3.2.10 Processos de Embalagem, Etiquetagem e Acondicionamento ............................................96 3.2.11 Processos de Monitoramento e Controle Ambiental ..............................................................97 3.2.12 Processo de resíduo e coleta seletiva......................................................................................97 3.2.13 Processo de Auditoria da Qualidade ........................................................................................98 3.2.14 Documentação .............................................................................................................................98 3.2.15 Tratamento das não Conformidades e Reclamações ............................................................99 3.2.15.1 Diagrama de Pareto ................................................................................................................100 3.2.15.2 Diagrama de Causa e efeito ..................................................................................................100 3.2.15.3 PDCA.........................................................................................................................................102 3.2.16 Brainstorming ..............................................................................................................................103 3.2.17 Programa 5S................................................................................................................................104 3.2.18 Indicadores da Qualidade..........................................................................................................105 3.2.19 Qualidade nos serviços..............................................................................................................105 4 GERENCIAMENTO DE PESSOAS ..................................................................106 4.1 Objetivos da Gestão de Pessoas....................................................................... 108 4.2 Os Processos da Gestão de Pessoas............................................................... 109 4.3 Estrutura de Gestão de Pessoas ............................................................................ 110 4.3.1 Cargos e referências no CBO .....................................................................................................110 4.3.2 Habilidades necessárias ao cargo..............................................................................................111 4.3.3 Descrição das atividades .............................................................................................................112 4.3.4 Horário de trabalho .......................................................................................................................113 4.3.5 Salários...........................................................................................................................................115 4.3.6 Benefícios oferecidos aos funcionários .....................................................................................115 4.3.7 Organograma da empresa...........................................................................................................116 4.3.8 Processo de Recrutamento e Seleção .....................................................................................117 4.3.9 Treinamento...................................................................................................................................119 4.3.9.1 Desenvolvimento de Pessoas..................................................................................................120 4.3.10 As etapas do processo de treinamento.............................................................................122 4.3.11 Motivação....................................................................................................................................122 4.3.12 Novas Lideranças.....................................................................................................................124 4.2 Habilidades dos empreendedores........................................................................ 124 5. RESPONSABILIDADE SOCIAL E AMBIENTAL ...............................................125 5.1 Responsabilidade social.......................................................................................... 125 5.2. Responsabilidade ambiental.................................................................................. 126 5.2.1 Adequação energética .................................................................................................................127 5.2.2. Planejamento da Cozinha...........................................................................................................128 5.2.3. Coleta Seletiva .............................................................................................................................128 5.2.4. Área Permeável............................................................................................................................130 5.2.5. Reaproveitamento da água da chuva .......................................................................................130 5.2.6. CO2................................................................................................................................................ 131 5.2.7. Coleta de Óleo de Cozinha ........................................................................................................131
  • 19.
    6. POSICIONAMENTO ESTRATÉGICO.................................................................132 6.1 Definição do Posicionamento Estratégico............................................................ 132 6.2 Objetivos Estratégicos............................................................................................. 133 6 PLANEJAMENTO DAS VARIÁVEIS MERCADOLÓGICAS...............................137 6.1 Comunicação mercadológica .........................................................................................................137 6.1.1 O Composto de Comunicação....................................................................................................137 6.1.2.1. Propaganda e Merchandising.................................................................................................138 7.2. Política de preços.................................................................................................... 149 7.3. Distribuição .............................................................................................................. 152 8. JUSTIFICATIVA DE VENDAS E CUSTOS.........................................................155 8.1. Justificativa das Vendas......................................................................................... 155 8.1.1. Crescimento da receita próximos anos ....................................................................................162 8.2. Justificativa dos Custos variáveis ........................................................................ 163 8.2.1. Estoque de ingredientes .............................................................................................................164 8.2.2. Estoque de Bebidas ....................................................................................................................164 8.2.3. Estoque de Embalagens.............................................................................................................165 8.2.4. Impostos sobre o faturamento ...................................................................................................166 8.2.5. Comissão sobre pagamentos eletrônicos ................................................................................166 8.2.6. Terceiros .......................................................................................................................................166 8.3. Justificativa dos Custos fixos................................................................................ 167 9. ESTRUTURA LEGAL DO NEGÓCIO.................................................................171 9.1. Regime tributário..................................................................................................... 171 9.2. Alíquotas de encargos trabalhistas ...................................................................... 172 9.3. Classificação Nacional de Atividades Econômicas (CNAE) .............................. 172 9.4. Obrigações Acessórias........................................................................................... 176 9.6. Documentos e procedimentos necessários para abertura da empresa........... 177 9.6.1. Contrato social..............................................................................................................................177 9.6.2. Registro na Junta comercial.......................................................................................................178 9.6.3. Receita Federal (Cadastro Nacional da Pessoa Jurídica – CNPJ) .....................................178 9.6.5. Inscrição na Prefeitura Municipal de SP..................................................................................179 9.6.6. Licença e Alvará de funcionamento ..........................................................................................179 9.6.7. Corpo de bombeiros ....................................................................................................................180 10 . PLANEJAMENTO DA ABERTURA DA EMPRESA .......................................180 10.1. Cronograma de Implementação .......................................................................... 181 11 CONCLUSÕES E DESAFIOS............................................................................182 12. PLANEJAMENTO FINANCEIRO .....................................................................183
  • 20.
    REFERENCIAS BIBLIOGRÁFICAS.......................................................................184 REGISTRO ANTIPLÁGIO.......................................................................................188
  • 21.
    SUMÁRIO EXECUTIVO Introdução O cenárioeconômico atual do Brasil e – inclusive – da região do Grande ABC, nos faz considerar a viabilidade de se estabelecer o projeto da Rotisseria Serviços Massa. Analisando a concorrência, pudemos perceber que há poucos estabelecimentos deste tipo na região. Dentre esses poucos, nenhum deles oferece os serviços diferenciados que desenvolvemos para a nossa Rotisseria: acompanhamento básico nutricional, visita guiada à cozinha, curso de culinária (inclusive para adolescente), e as opções de alimentos para crianças e solteiros. O estudo das tendências atuais aponta que o comportamento da população brasileira, no que diz respeito à alimentação, vem mudando a nosso favor. Um maior número de pessoas está sendo inserida na Classe Média (Renda entre R$ 1.700,00 e R$ 9.700,00). Estas pessoas estão cada vez mais aumentando seu consumo. O Mercado de alimentação fora do lar ou de comidas pré-preparadas (congelados) obteve um faturamento de R$ 242,8 bilhões em 2012, com um índice de crescimento de 12% ao ano. Além destes dados, também observamos que os consumidores estão cada vez mais exigentes e em busca de serviços diferenciados e personalizados, que agreguem mais do que o comum, o esperado. Inclusive, consumidores estão sempre dispostos a pagar mais caro por um determinado produto, desde que ele tenha algum valor extra-agregado. Este fato também condiz com a atuação da Rotisseria Serviços Massa. O investimento inicial foi de R$ 334.913,88, sendo 60% de capital próprio (R$200.000,00) e 40% de terceiros (R$ 134.913,88). Após um período de 5 anos, estima- se que a Rotisseria Serviços Massa terá um VPL de R$ 928.270,00, TIRM de 46,56%, índice de lucratividade de 3,77 e rentabilidade de 277,17%, sendo assim um empreendimento totalmente viável e atrativo.
  • 22.
    1 - ESTRUTURAÇÃODO NEGÓCIO Este capítulo do projeto integrado (PIN) tem como objetivo detalhar a estrutura do negócio escolhido, além de missão, visão e valores que o norteiam. O projeto baseia-se na criação do estabelecimento de uma Rotisseria que oferece aos seus clientes diferenciais como: foco na oferta de opções práticas e saudáveis para alimentação, opções de cardápio personalizado para solteiros e crianças, serviço de entrega a domicílio com recebimento de pedidos através da internet e telefone, espaço físico atrativo para atividades no local, inclusive com acompanhamento de nutricionistas e outros serviços. 1.1 - Nome do Projeto Com base no conceito do projeto, o nome do estabelecimento é “Rotisseria Serviços Massa”. A disponibilidade deste nome foi devidamente consultada na Junta Comercial do Estado de São Paulo (JUCESP, 2014). A Rotisseria Serviços Massa é um local de comércio de massas e opções de alimentação e vida saudável, oferecendo não apenas produtos alimentícios, mas também serviços diferenciados que busquem trazer mais qualidade de vida aos consumidores. 1.2 - Missão do Negócio A missão da Rotisseria Serviços Massa é oferecer alimentos de Rotisseria práticos e saudáveis para preparo em casa, bem como opções exclusivas para solteiros e crianças, oferecendo serviços personalizados que visem aumentar a qualidade de vida dos clientes. 1.3 - Visão do Negócio A Rotisseria Serviços Massa almeja ser reconhecida como estabelecimento
  • 23.
    alimentício de referênciano ramo de Rotisserias do ABC, agregando aos clientes e suas famílias não só a alimentação prática e saudável, mas também serviços personalizados que os tornarão satisfeitos e leais”. 1.4 - Valores do Negócio Os valores que direcionam o posicionamento e estratégia da Rotisseria Serviços Massa são:  Ambiente saudável (física e moralmente);  Ingredientes de primeira linha para receitas saudáveis e saborosas;  Públicos satisfeitos e leais (clientes, colaboradores e fornecedores);  Iniciativas focadas na qualidade de vida;  Personalização dos serviços;  Qualidade e Bom Humor no atendimento.
  • 24.
    2 - ANÁLISEDO MERCADO 2.1 - Análise dos fatores externos 2.1.1 - Tendências econômicas Quadro 1: Tendência de Aumento de Consumo da Classe Média A classe média do país é formada por famílias cuja renda mensal gira em torno de R$ 1.700,00 a R$ 9.700,00. Este número, porém, vem aumentando a cada ano. Pesquisas indicam que ocorreu uma mobilidade social entre os anos de 2004 e 2010, quando 32 milhões de brasileiros passaram para a categoria classe média (A, B e C) e 19,3 milhões saíram da pobreza. Os 94,9 milhões de brasileiros que compõem a nova classe média correspondem a 50,5% da população – ela é dominante do ponto de vista eleitoral e do ponto de vista econômico. Detêm 46,24% do poder de compra (dados 2009). Sendo assim, podemos afirmar que o potencial de consumo dessa grande parte da população aumenta, fazendo com que elas estejam mais propícias a investir mais em serviços que não sejam apenas de necessidade básica, mas que também proporcionem conforto, praticidade e qualidade de vida. Classificação: Oportunidade (Aumento do público potencial para consumir serviços de Rotisseria) Fonte: NOVA CLASSE MEDIA, 2013
  • 25.
    Quadro 2: Tendênciade Crescimento do segmento de consumo alimentício Segundo informações, o mercado de alimentação fora do lar faturou R$ 242,8 bilhões em 2012, representando uma forte contribuição como um todo, considerando que o setor alimentício faturou, no total, R$ 431,6 bilhões. Nos últimos dez anos, os setores de alimentação cresceram 292,3%. O crescimento do índice de alimentos consumidos fora do lar cresceu a taxas médias de 12% ao ano. Fonte: ALIMENTAÇÃO FORA DO LAR, 2013 Figura 1: Número de transação/dia na alimentação Classificação: Oportunidade (Setor de atuação do negócio é promissor, com perspectiva de crescimento a cada ano) Fonte: ALIMENTAÇÃO FORA DO LAR, 2013
  • 26.
    2.1.2 - Tendênciasculturais e sociais Quadro 3: Tendência de Mudança de Hábitos alimentares da população brasileira – busca pela nutrição e por estilo de vida saudável Segundo informações divulgadas no IBGE, a população brasileira vem ao longo dos anos passando por processos de mudanças em seus hábitos alimentares. Nesta linha, os alimentos mais procurados são: alimentos naturais, carnes brancas (frango, peru e peixe), queijo fresco, ricota, cottage, blanquet de peru, alimentos diet ou light e integrais. Além disso, pode-se afirmar que o aumento da renda da população de classe média traz maior consumo de itens de alimentação prontos, como por exemplo, as massas. Porém, devido à busca pela vida mais saudável, consumidores estão decidindo pela compra de alimentos que tragam as duas opções: praticidade e saúde. Classificação: Oportunidade (conscientização para opções saudáveis de alimentação, aumentando a busca por estabelecimentos que ofereçam essas opções) Classificação: Ameaça (consumidores podem pensar que uma Rotisseria só oferece produtos gordurosos e calóricos, antes de se informarem sobre as reais opções oferecidas) Fonte: DONNA, 2013
  • 27.
    Quadro 4: Tendênciade Consumidores mais exigentes e em busca de serviços diferenciados Atualmente, é seguro afirmar que a conscientização dos consumidores está cada vez mais influenciando em suas decisões de compra. A massificação do consumismo perde espaço para clientes que buscam serviços personalizados que agreguem mais do que apenas a função do produto ou serviço em si. Consumidores procuram adquirir bens e serviços que estejam alinhados aos seus valores pessoais, o que eleva o índice de compra de, por exemplo: carros híbridos, alimentos orgânicos, etc. Classificação: Oportunidade (Identificação de cada vez mais consumidores com os serviços personalizados e opções saudáveis oferecidas pela Rotisseria) Fonte: Elaborado pelos autores Quadro 5: Tendência de Aumento da quantidade de pessoas que residem sozinhas Segundo dados de um estudo realizado pelo IBGE no final de 2012, dentre os 57 milhões de domicílios participantes, 6,9 milhões eram de pessoas vivendo sozinhas – o que corresponde a 12,1% do total. No censo anterior, realizado em 2000, esta parcela era de 9,1%. Segundo o IBGE, esse é um fenômeno essencialmente urbano, já que em 2010, 88% das casas caracterizavam esse tipo de perfil. Classificação: Oportunidade (Pessoas sozinhas buscando opções práticas para preparação de alimentos) Fonte: SARAIVA, 2013
  • 28.
    2.1.3 - Tendênciasde legislação Quadro 6: Tendência de Aumento das exigências legislativas para estabelecimentos alimentícios Em comparação com anos anteriores, podemos observar um grande aumento das exigências que estabelecimentos alimentícios devem cumprir para manter seu funcionamento. Exemplos: • Portaria 6/99 do Centro de Vigilância Sanitária da Secretaria de Estado da Saúde, de 10 de março de 1999; • Regulamento Técnico de Boas Práticas para Serviços de Alimentação, aprovado pela RDC nº 216, de 15 de setembro de 2004; • Portaria nº 2619 da Secretaria Municipal da Saúde da cidade de São Paulo, de 06 de dezembro de 2011; • Regulamento Técnico de procedimentos operacionais padronizados aplicados aos estabelecimentos produtores/industrializadores de alimentos aprovado pela RDC nº 275, de 21 de outubro de 2002; • Regulamento Técnico sobre condições higiênico sanitárias e de boas práticas de fabricação para estabelecimentos produtores/industrializadores de alimentos Portaria SVS/MS nº 326 de 30 de julho de 1997. Classificação: Ameaça (Aumento das legislações pode gerar mais custos operacionais para que a empresa possa cumpri-las) Fonte: BRASIL, 2013
  • 29.
    2.2 - Descriçãodos produtos/serviços A Rotisseria Serviços Massa oferecerá aos seus clientes todos os produtos naturalmente existentes em um estabelecimento deste tipo com pratos prontos e congelados. Além disso, oferecerá serviços personalizados como acompanhamento nutricional, opções diet e naturais, além de eventos de integração familiar como Festival da Sopa, Noite da Massa, etc. 2.2.1 - Cardápio Rotisseria Serviços Massa – Opções Congeladas e Pratos prontos Figura 2: Cardápio-pratos
  • 31.
    Fonte: Elaborado pelosautores Figura 3: Cardápio-saladas e acompanhamentos
  • 33.
    Fonte: Elaborado pelosautores Figura 4: Cardápio-sobremesas e bebidas Fonte: Elaborado pelos autores Figura 5: Cardápio para Crianças Fonte: Elaborado pelos autores
  • 34.
    2.2.2 - Imagensilustrativas: Projeto de construção e ambientações Ambiente propício para espera no local, enquanto degusta um aperitivo ou uma bebida Figura 6: Ambiente interno Figura 7: Imagem interna Fonte: Google images 2.2.3 - Nome da Empresa O nome “Serviços Massa” foi escolhido devido ao uso da expressão massa que refere-se a algo como ótimo, surpreendente, além do significado de massa como alimento composto principalmente por farinha, que caracteriza as rotisserias. Além disso, decidimos incluir a palavra Serviços no nome, pois grande parte do foco da empresa é oferecer serviços diferenciados aos consumidores, como por exemplo, o acompanhamento com nutricionistas para clientes regulares.
  • 35.
    2.2.4 - Logotipoda empresa Figura 8: Logotipo empresa Fonte: Elaborado pelos autores A criação do logotipo da empresa está alinhada à um conceito moderno e sofisticado, transmitindo a ideia de um local familiar e aconchegante para que os clientes venham retirar suas encomendas e aproveitem para degustar novidades, tomar um suco ou um vinho, ou ainda, desfrutar dos serviços oferecidos. Portanto, o logotipo está totalmente alinhado ao propósito da empresa e seu público alvo. 2.3 - Rotisseria Serviços Massa – Opções de Serviços Diferenciados A criação e oferecimento de todos os serviços diferenciados têm como objetivo fazer com que o cliente seja fiel à Rotisseria, e a indique a outras pessoas, aumentando nossa carteira de consumidores e permitindo que estejamos
  • 36.
    consolidados e reconhecidosem um mercado onde a competição cresce sempre acirrada. Queremos aumentar nosso índice de lembrança na mente dos consumidores (Share of Mind,) fazendo com que sejamos lembrados não só pela qualidade do alimento oferecido, como também pela prestação de serviços exclusivos que não são encontrados em outros estabelecimentos. 2.3.1 - Visitação à cozinha Além de poder visitar a cozinha quando desejarem, ofereceremos um dia e horário específicos mensalmente para grupos de 10 a 15 consumidores que queiram conhecer as instalações de uma forma diferenciada. As visitas serão guiadas e demonstrarão as preparações de alguns alimentos. Este serviço é considerado um grande diferencial, pois além de mostrar como nossas instalações são limpas e bem estruturadas, proporcionaremos aos clientes uma experiência única. Este serviço também serve como uma espécie de degustação e incentivo à participação do serviço “Curso de culinária”, descrito abaixo. Vantagem: Clientes satisfeitos com a qualidade da cozinha indicarão o estabelecimento a uma quantidade considerável de pessoas, sem esforço. Estamos trabalhando o marketing direto e indicação “boca a boca”. 2.3.2. - Curso de culinária Escolheremos uma quinta-feira por trimestre e oferecemos em nosso estabelecimento, um curso de culinária com duração de 4 horas (14h às 18h), ministrado por uma estudante estagiária do curso de Tecnologia em Gastronomia do SENAC. O foco do curso serão alimentos de preparos rápidos e saudáveis. Poderão se inscrever pessoas à partir de 15 anos que se identifiquem com o programa oferecido (grupo máximo de 15 alunos). Ao final do dia, os alunos receberão um certificado e um DVD com o passo a passo da preparação das refeições ensinadas. 2.3.3 - Opções de Entrega – Telefone e Site
  • 37.
    Um dos diferenciaisde nossa Rotisseria é a forma de entrega. Além do serviço habitual de pedidos pelo telefone e entrega via motoboy ou retirada no local, trabalharemos alinhados ao nosso website, que divulgará todo o cardápio com valor nutricional de cada alimento oferecido. Os clientes poderão fazer o pedido pelo site, que será monitorado fielmente durante todo o período comercial, garantindo confirmação do pedido e entrega em horários pré-definidos. 2.3.4 - Acompanhamento nutricional Uma vez por mês, elegeremos em nosso estabelecimento o “cliente saúde da vez”. Este terá o privilégio de uma consulta nutricional (realizada no próprio local) para um acompanhamento básico e dicas de alimentação e vida saudável, dadas pela profissional de saúde parceira. O cliente terá direito a esta primeira consulta, onde serão checados peso e altura e dieta regular, e mais uma consulta, para entrega de uma dieta adequada ao seu estilo de vida e objetivos (perda de peso, ganho de massa muscular, etc.). 2.3.5 - Festivais Uma vez por mês, oferecemos em nosso estabelecimento a noite do Festival. As opções serão Sopa, Massa ou Salada, dependendo da ocasião, clima e outras condições específicas. Os Festivais são eventos de integração, onde proporcionaremos um ambiente familiar e aconchegante para desfrute de uma refeição saborosa com muita qualidade. As refeições nesta data serão preferencialmente feitas no local, mas com opção dos pratos prontos e/ou congelados também para serem levados para casa (sopas, massas ou saladas). O local será especialmente preparado para atender estes eventos, incluindo mesas extras e decoração. 2.4 - Análise dos clientes
  • 38.
    Nesta etapa, serãodescritos todos os aspectos relacionados às características dos clientes alvo da Rotisseria Serviços Massa, incluindo critérios de segmentação. 2.4.1 - Público-alvo Características detalhadas do Público-alvo: De acordo com as bases abaixo de segmentação, foi possível definir características detalhadas dos potenciais clientes:  Sociodemográfica: o posicionamento do estabelecimento, com foco nos serviços diferenciados, faz com que o público-alvo seja formado por clientes com maior exigência de compra e que busquem tais serviços, muito além de apenas o produto oferecido. Consequentemente, esses clientes possuem um poder aquisitivo mais alto, classificando-se nas classes econômicas média, seguindo o Critério de Classificação Econômica Brasil, fornecido pela Associação Brasileira de Empresas de Pesquisa (ABEP). Este critério estabelece um sistema de pontuação baseado em posse de itens e grau de instrução do chefe de família. Tabela 1: Posse de itens Fonte: Critério de Classificação Econômica Brasil 2012 – ABEP
  • 39.
    Tabela 2: Graude instrução do chefe de família Fonte: Critério de Classificação Econômica Brasil 2012 – ABEP A soma de todos os pontos leva à classificação de determinada classe econômica e que resulta em uma estimativa de renda média familiar. Tabela 3: Renda familiar por classes Fonte: Critério de Classificação Econômica Brasil 2012 – ABEP
  • 40.
    De acordo comlevantamento da Associação Brasileira de Empresas de Pesquisa, 4,7% da população da Grande São Paulo classifica-se como integrante das classes econômicas A1 e A2. Tabela 4: Distribuição da população por região metropolitana Fonte: Critério de Classificação Econômica Brasil 2012 – ABEP De acordo com as informações de Estimativa Populacional do ano de 2012, divulgadas pelo IBGE, o número de habitantes da região metropolitana de São Paulo equivale a 11.376.685 pessoas. Destes, 534.704 pertencem às classes A1 e A2, que são as áreas de foco da Rotisseria.
  • 41.
    Figura 9: Despesascom alimentação fora do lar por classes econômicas Fonte: Pesquisa de Orçamentos Familiares – IBGE) Geográfica: o estabelecimento estará localizado em um bairro nobre de Santo André, em São Paulo. O bairro é considerado familiar e conta com uma boa parte de domicílios, porém também concentra grande atividade comercial no ramo alimentício (mercearias, restaurantes e pubs, etc.) e de serviços (supermercados, farmácias, academias e bancos). O bairro é conhecido por agrupar uma grande parte de pessoas da classe médio-alta que residem no grande ABC. Pesquisa social A partir de uma pesquisa realizada pelo grupo com uma amostra de 124 pessoas residentes na região metropolitana de São Paulo, foi possível complementar as características do público-alvo atendido pela Rotisseria Serviços Massa:
  • 42.
     Gênero Feminino(63,7%);  Faixa etária: 31 a 40 anos (41,9%);  Casada(o) e com filhos (44,4%) ou Solteiros (27,4%);  Consome comida pronta e/o congelada em casa de 3 a 5 vezes na semana (93,5%);  Faz refeições fora de casa de 2 a 5 vezes na semana;  Estariam dispostos a pagar R$ 500,00 por serviço de Rotisseria por mês;  69,4% não são clientes de Rotisseria por falta de hábito (51,6%) ou por não conhecer nenhum estabelecimento (25,8%). Figura 10: Pesquisa de mercado. Gênero Qual seu gênero? 36% 36% masculino 64% feminimo Fonte: Elaborado pelos autores 64% 36 % Feminino
  • 43.
    Figura 11: Pesquisade mercado. Faixa etária Qual sua faixa etária? 7% 15% 18% 15 a 20 anos 21 a 25 anos 26 a 30 anos 31 a 40 anos Acima de 41 anos Fonte: Elaborado pelos autores Figura 12: Pesquisa de mercado. Com quem você mora Com quem você mora? 12% 16% 28% Moro sozinho Sou casado (a) com filhos Sou casado (a) sem filhos 44% Moro com meu pais e/ou irmãos 18% 42%
  • 44.
    Fonte: Elaborado pelosautores Figura 13: Pesquisa de mercado. Frequência de refeições congeladas em casa Com qual frequência você se alimenta de refeições congeladas em casa? 3% 1 a 2 vezes por semana 40% 3 a 5 vezes por semana 57% Acima de 5 vezes por semana Fonte: Elaborado pelos autores Figura 14: Pesquisa de mercado. Frequência de refeições fora de casa Com qual frequência você faz refeições fora de casa? 37% 32% 1 a 2 vezes por semana 3 a 5 vezes por semana Acima de 5 vezes por semana31%
  • 45.
    Fonte: Elaborado pelosautores Figura 15: Pesquisa de mercado. Como são feitas as refeições fora de casa Baseado na resposta anterior, onde são feitas a maioria das refeições fora? 32% Restaurante do trabalho Fonte: Elaborado pelos autores Figura 16: Pesquisa de mercado. Costume de fazer reuniões familiares pedindo comida Você costuma fazer reuniões familiares e/ou com amigos pedindo comida? (ex: pizza, salgadinhos, esfirra, churrasco, etc.) 7% 11% 27% 55% Sim, com frequência Sim, as vezes Raramente Não Fonte: Elaborado pelos autores Retaurantes na região onde moro/trabalho Redes de fast food e/ou opções rápidas e prontas 57% 11%
  • 46.
    Figura 17: Pesquisade mercado. Quanto estaria disposto a pagar em uma rotisseria por mês Até quanto você estaria disposto a pagar por mês com serviços de Rotisseria para você e sua família? 10% 42% 23% Inferior a R$ 200,00 R$ 200,00 R$ 300,00 a R$ 400,00 Acima de R$ 500,00 25% Fonte: Elaborado pelos autores Figura 18: Pesquisa de mercado: é cliente de alguma rotisseria? Você já conhece ou é cliente de alguma Rotisseria? 31% Sim Não 69% Fonte: Elaborado pelos autores
  • 47.
    Figura 19: Pesquisade mercado sobre o motivo de não utilizar rotisseria Se você respondeu NÃO a pergunta anterior, por qual motivo não utiliza serviços de Rotisseria? 24% 26% Não gosta do sabor/tipo de comida Falta de hábito 3% 47% Não conheço nenhum estabelecimento Distância Fonte: Elaborado pelos autores Figura 20- Nuvem de Palavras Fonte: Elaborado pelos autores
  • 48.
    2.4.2 - Papéisno processo de compra O processo de compra dos produtos da Rotisseria Serviços Massa envolve uma série de fatores que determinam a decisão de compra do consumidor, tais como: estímulos de consumo durante a semana e aos finais de semana, rotina de almoço e jantar, diversidade e pratos atrativos para as crianças, motivação para busca de alimentos mais saudáveis, praticidade para os solteiros e, ainda assim, de fácil preparo, etc. No que se refere às pessoas que tomam a decisão da compra, indicamos abaixo uma figura que exemplifica o papel do Iniciador, Influenciador, Decisor, Comprador e Usuário no processo de compra dos produtos da Rotisseria Serviços Massa. Figura 21 -Processo de decisão de compra dos produtos Fonte: Elaborado pelos autores O processo, apesar de parecer simples, envolve todos os fatores que citamos acima. No próximo tópico, os fatores de comportamento de compra do público-alvo serão devidamente explicados.
  • 49.
    2.4.3 - Comportamentode compra do público-alvo Nesta etapa, analisamos os motivos que fazem com que o consumidor busque uma alimentação fora do lar. Pode-se afirmar que, durante a semana (de segunda a sexta), esse consumo se faça necessário principalmente devido ao trabalho e ainda, devido ao pouco tempo que resta a noite para preparar uma refeição mais elaborada. Na maioria das vezes, o consumidor prefere uma refeição mais rápida para ter mais tempo para descansar ou se dedicar a outros afazeres. Para realizar essas refeições rápidas, o consumidor escolhe os locais de acordo com alguns critérios, como: ambiente, sabor e qualidade do serviço, proximidade de casa e preço (menos importante). Durante o final de semana (sábado e domingo), o critério de preço apresenta-se como ainda menos relevante. As refeições nestes dias estão mais ligadas ao lazer e conforto entre família e amigos, e o ambiente é escolhido com a preferência de critérios como serviço, qualidade da comida, atendimento e experiência proporcionada para o relaxamento e diversão. 2.5 - Análise dos concorrentes Visando excedermos a satisfação dos clientes, em nosso plano de negócios vamos oferecer alguns complementos que hoje analisando nossa concorrência e realizando uma pesquisa de mercado junto a consumidores na faixa etária entre 31 a 40 anos, representando uma porcentagem de 41,5%, vamos aplicar os seguintes diferenciais:  Cardápio online acessível ao cliente final com preços e porcentagens nutricionais;  Cardápio das quatro estações, buscando cardápios variados de acordo com as estações e fáceis de serem servidos. Os pratos do dia/semana serão enviados para todos os nossos clientes cadastrados;  Diversidade de legumes e verduras para vegetarianos, todos limpos e higienizados, prontos para consumo;  Delivery, adotando horas determinadas a serem entregues, seja os pedidos via internet / telefone;
  • 50.
     Comidas coloridas,com personagens, ricas em nutrientes e vitaminas capazes de chamar a atenção das crianças para consumi-las;  Sobremesas diets prontas para consumos, seja para casais com porções maiores / porções individuais;  Criação de pedidos combos online para durarem a semana toda;  Cardápio para os solteiros. Com isto, analisamos o mercado concorrente avaliando os diferenciais de cada um bem como se existia alguma similaridade/familiaridade com os nossos diferenciais e vimos em cada um dos concorrentes os seguintes pontos e informações:   Rotisserie Tartufo Site – www.tartufomassas.com.br Local – Rua das Palmeiras, 525 – Bairro Jardim – Santo André Tempo de atuação – desde 2005 Características Gerais – Empresa familiar com descendência italiana, vem com um toque peculiar de querer repassar aos apreciadores e antigos imigrantes italianos as lembranças culinárias, o qual fabricam massas artesanais e requintes como doces tradicionais italianos e outras especialidades a fim de conquistar a clientela, e complementaram com um café, possuem uma grande diversidade de massas típicas italianas, com grandes tipos de molhos e variados doces e sobremesas. Aceitam todos os tipos de cartão, divulgam em sites e mídias conhecidas pelo público (Facebook / Youtube / Twitter) e estão muito bem localizados, próximo a ruas movimentadas pelo comercio e pessoas de todas as classes sociais. Pontos fracos:  Não possui referência da carne e dos produtos;  Não possui divulgação ligada às estações do ano;  Site pouco interativo;  Não menciona receita para datas especiais;  Não possui cardápio de verduras e legumes;  Não possui refeições para crianças;  Não possui contato para encomenda;  Não possui preços;
  • 51.
    Pontos fortes:  Possuivariedade de produtos no site;  É ligada às redes sociais, tais como Twitter, Facebook. Preços praticados Rotisserie Tartufo Frango a passarinho 45,00 Frango desossado 39,90 Frango assado 25,00 Filé de frango grelhado 18,00 Carne assada 32,50 Filé mignon 32,50 Bife a role 18,00 Strogonoff de frango e/ou carne 18,90 Salmão grelhado 36,00 Massas diversas 32,00 Saladas NA Acompanhamentos 12,90 Sobremesas 30,00 Bebidas 42,00 Figura 22: Imagem interna da Tartufo Fonte: Rotisserie Tartufo.
  • 52.
    Figura 23: Imageminterna da Tartufo Fonte: Rotisseria Tartufo  Casa de Carnes MP Site – www.casadecarnesmp.com.br Local – Rua Tiradentes, 332 – Santa Terezinha Tempo de atuação – desde 1998 Características Gerais – Empresa sólida desde 1998, onde sua maior referência foi ser o melhor açougue da região de São Bernardo do Campo, e com isto, descobriram algumas oportunidades de melhoria, incluindo produtos como uma rotisseria oferendo diversos tipos de massas e molhos, uma padaria oferecendo diversidade de pães e laticínios com exclusividades de queijos e pastas, uma adega com variedades de bebidas e kits churrascos sempre informando a quantidade mínima para servir, e com uma qualidade excelente tentando oferecer os melhores cortes e opções para o seu churrasco. Pontos fracos:  Não possui cardápio online;  Se destacam somente na parte de carnes;  Não possui pedido online;
  • 53.
    Casa de CarnesMP Frango a passarinho NA Frango desossado NA Frango assado 30,00 Filé de frango grelhado 19,90 Carne assada 35,00 Filé mignon 40,00  Não possui pedido por telefone;  Não possui divulgação ligada às estações do ano;  Não menciona os tipos de receita em datas especiais;  Não possui cardápio de verduras e legumes;  Não possui refeições para crianças;  Não possui preço para os pratos;  Não destacam os outros tipos de produto; Pontos fortes:  Possuem padaria e lanches;  Possuem variedades de bebidas; Preços praticados: Bife a rolê 21,90 Strogonoff de frango e/ou carne 25,50 Salmão grelhado 42,00 Massas diversas 35,00 Saladas NA Acompanhamentos NA Sobremesas NA Bebidas 47,00  Sapore del Nonno Rotisserie Site – www.saporedelnonno.blogspot.com.br Local – Não informado no site Tempo de atuação – não mencionado Características Gerais – Empresa pouco experiente em termos de divulgação, não informa os preços, e há um bom tempo estão em reforma, sem data prévia de retorno, mal divulgado os pratos, site confuso. O local é organizado, porém, em reforma ainda.
  • 54.
    Pontos fracos: o Trabalhamcom poucas variedades de peixes e carnes; o Não possui divulgação ligado as estações do ano; o Realiza encomendas dentro do limite de 24 horas; o Possui delivery, porém para pedidos dentro do prazo; o Não menciona os tipos de receita em datas especiais; o Não possui cardápio de verduras e legumes; o Não possui opções de sobremesa e bebidas; o Não possui refeição para crianças; o Cadastro para entregas. Pontos fortes: o O cardápio inclui preços e várias fotos; o Trabalham com comidas prontas quentes e com embalagens preparadas para aquecê-las; o Grande variedades de massa e com fotos;
  • 55.
    Preços praticados: Sapore delNonno Rotisserie Frango a passarinho 19,00 Frango desossado 28,95 Frango assado 32,50 Filé de frango grelhado 21,50 Carne assada 30,00 Filé mignon 35,00 Bife a rolê 16,80 Strogonoff de frango e/ou carne 19,80 Salmão grelhado 34,50 Massas diversas 35,00 Saladas NA Acompanhamentos NA Sobremesas NA Bebidas NA  Santa Pasta Restaurante & Rotisserie Site – www.santapasta.com.br/loja.htm Local – Possui 6 unidades Características Gerais – É uma empresa com sistema Franchising que com mais 6 unidades espalhadas pelo ABC e capital, adotando de forma operacional o sistema Italian Express Delivery, buscando sua padronização controle de estoques e velocidade de fabricação. Sua maior especialidade é a fabricação de massas e molhos frescos proporcionando elevada fabricação para vendas em massa. Possuem mais de 700 clientes cadastrados entre eles grandes empresas franqueadas. Tempo de atuação – desde 1995 Pontos fracos: o Especializados somente em massas; o Site com poucas informações; o Possui serviços de delivery somente em 1 unidade; o Pedidos somente por telefone ou na loja; o Não trabalham com peixes;
  • 56.
    o Sua diversidadeé muito pequena; o Não possui divulgação ligado as estações do ano; o Não possui cardápio de verduras e legumes; o Não possui refeição para crianças. Pontos fortes: o Possui diversas unidades; o Variedades e combinações de massas; o Pagamento até 14 dias no boleto. Preços praticados: Santa Pasta Restaurante e Rotisserie Frango a passarinho NA Frango desossado NA Frango assado NA Filé de frango grelhado NA Carne assada NA Filé mignon NA Bife a rolê NA Strogonoff de frango e/ou carne NA Salmão grelhado NA Massas diversas 31,00 Saladas NA Acompanhamentos NA Sobremesas NA Bebidas NA 2.6 Análise dos fornecedores Na análise dos fornecedores vamos adotar a política de qualidade e atendimento para estabelecer uma apresentação fiel e agradável do ambiente de nossa rotisseria e suas necessidades para exceder ao objetivo, tentando passar ao
  • 57.
    cliente além daqualidade dos alimentos, a qualidade também na apresentação do ambiente. Para isto, realizamos uma pesquisa junto aos fornecedores iniciais antes de iniciarmos as atividades e que justamente serão contratados para atenderem a demanda e as características desejadas dentro de nossa necessidade. 2.6.1 Fornecedores iniciais  Locação do imóvel o Nome: Direto com o proprietário  Empreiteira o Nome: Fortis Construções e Elétrica o Ramo de atividade: projeto de arquitetura, construções e reformas na parte civil e elétrica; o Condições comerciais: Por cada etapa do projeto cumprido, todo parcelado com uma retenção de segurança de 10% sobre cada nota emitida até o fim de todo o projeto, tendo com aceite final o pagamento dos 10%; o Potencial: capacitado com time excelente de profissionais e trabalham com um cronograma a risca; o Necessidade: melhorias em fornecimento de materiais importados, pois tem uma pequena ineficiência na importação.  Materiais de construção em geral o Nome: Leroy Merlin o Ramo de atividade: Material de construção e acabamentos em geral; o Condições comerciais: Parcelamento em 10x sem juros, ou 10% de desconto à vista no débito ou cheque a partir de R$ 1.000,00; o Potencial: encontra se tudo que precisa e mesmo que não ache, instantaneamente consegue consultar as lojas da rede para descobrir onde tem; o Necessidade: dificuldade em reduzir custos quanto aos valores propostos, devido à concorrência;
  • 58.
     Mobília I oNome: Tok & Stok o Ramo de atividade: Venda de móveis para todos os tipos de ambientes; o Condições comerciais: Pode ser parcelado em 12 vezes dependendo do valor da compra o Potencial: Diversos tipos e modelos de ambiente; o Necessidade: entrega dentro do prazo conforme contrato.  Mobília II o Nome: Ponto Frio / Casas Bahia o Ramo de atividade: Venda de eletrodomésticos para a área fabril; o Condições comerciais: Pode ser parcelado em 12 vezes sem juros; o Potencial: Diversos tipos e modelos de eletrodoméstico; o Necessidade: entrega dentro do prazo conforme contrato.  Decoração o Nome: Claudia Pires Arquiteta e decoração para ambientes empresariais o Ramo de atividade: Realiza todo a arquitetura e decoração ambiente do espaço; o Condições comerciais: Pagamento em cartão até 20 vezes dependendo do valor do projeto total; o Potencial: Capacidade de deixar um ambiente agradável e clean para o ambiente potencializando nossa organização sendo limpa e objetiva; o Necessidade: Tempo para entrega total do projeto em um tempo curto, pois é a última parte de todo o projeto.  Utensílios para cozinha industrial o Nome: Bom Peso / Casa Arco o Ramo de atividade: Venda de utensílios para cozinha industrial; o Condições comerciais: Pode ser pago com cartão BNDS; o Potencial: Todos os utensílios necessários para a cozinha industrial; o Necessidade: não negocia, pois o preço é o mesmo para grandes compras.  Uniformes
  • 59.
    o Nome: SétimaArte uniformes o Ramo de atividade: Venda de uniformes para todo o tipo de ramo; o Condições comerciais: Pode ser pago em 5 vezes no cartão; o Potencial: Padronização do uniforme para as atendentes, ajudantes e cozinheiras; o Necessidade: pode barganhar, mas somente com quantidade de aquisição elevada somente.  Automação de Atendimento e gerenciamento o Nome: Misterchef Automação e Sistemas Ltda. o Ramo da atividade: Sistema de Automação Misterchef para gerenciamento de atendimento, caixa, fiscal e estoque. o Condições comerciais: Faturamento 28DDL. Contrato mensal de manutenção; o Necessidades: Poder de barganha médio, poucos fornecedores no mercado, porém a concorrência entre eles é forte.  Website / suporte de informática o Nome: Escala Informática e software de gestão; o Ramo de atividade: Suporte a rede e informática, bem como venda de softwares de gestão empresarial; o Condições comerciais: Aquisição de pacotes de software e pagamentos mensais como suporte técnico; o Potencial: capacidade de soluções rápidas e imediatas remotamente; o Necessidade: melhoria no pacote de serviços.  Contabilidade e Assessoria fiscal o Nome: Ecrel assessoria contábil e fiscal; o Ramo de atividade: Suporte a toda administração no tocante contábil e fiscal; o Condições comerciais: pagamentos mensais e individuais para demonstrativos de balanço fiscal; o Potencial: informações rápidas e seguras; o Necessidade: análise das regulamentações e informações atualizadas.
  • 60.
     Serviços públicos- água o Nome: SEMASA o Ramo de atividade: serviço público de abastecimento de agua e esgoto; o Condições comerciais: pagamento mensal mediante ao consumo; o Potencial: capacidade de soluções rápidas e imediatas dentro de 24 horas; o Necessidade: atendimento ao cliente;  Serviços públicos - luz o Nome: AES Eletropaulo; o Ramo de atividade: Abastecimento de energia elétrica; o Condições comerciais: pagamento mensal mediante a consumo; o Potencial: capacidade de soluções rápidas e imediatas dentro de 24 horas; o Necessidade: melhoria no pacote de serviços.  Serviços públicos - gás o Nome: Comgás; o Ramo de atividade: Abastecimento de gás; o Condições comerciais: pagamento mensal mediante a consumo; o Potencial: capacidade de soluções rápidas e imediatas dentro de 24 horas; o Necessidade: melhoria no pacote de serviços. 2.6.2 Fornecedores Rotineiros Os fornecedores rotineiros são aqueles necessários para a operação do negócio após sua abertura. Na análise dos fornecedores rotineiros, vamos adquirir os produtos listados abaixo em grandes atacadistas/hipermercados até obtermos uma padronização na quantidade de ingredientes usados para que conseguirmos atingir a quantidade mínima de faturamento das grandes empresas para comprarmos direto no fabricante. Quanto aos alimentos frescos como peixes, carnes, frangos e embutidos vamos
  • 61.
    escolher um distribuidorespecializado que nos atenda com produtos frescos e com qualidade. Quanto às bebidas especiais como vinhos e cervejas especiais, realizaremos a aquisição direto de importadores, comprando produtos de qualidade e em quantidades elevadas para conseguirmos vender a valores competitivos no mercado concorrente. Abaixo encontram-se os produtos necessários que iremos adquirir junto aos atacadistas e hipermercados:  Ingredientes / Produtos / Materiais que serão adquiridos em Hipermercados / Atacadistas o Nome: Makro / Atacadão / Assai / Kalunga; o Ramo de atividade: Líderes em venda de produtos sortidos para o negócio do cliente profissional, resolvendo todos os problemas de abastecimento em uma única visita; o Ameaças / riscos: consideramos não ter porque a quantidade e variedade existente no atacadista é enorme, sem o risco de faltar nas gondolas para aquisição; o Condições comerciais: oferecem cartão de crédito próprio; o Potencial: conseguimos comprar todos os produtos / matérias primas necessários para fabricação do produto final; o Produtos que podemos adquirir:  Farinha de trigo;  Óleo;  Ovo;  Leite;  Sal;  Açúcar;  Temperos;  Especiarias;  Embutidos;  Embalagens  Laticínios;  Produtos de limpeza;  Material de escritório.
  • 62.
     Ingredientes queserão adquiridos em Comércios / Importadores especializadas o Nome: Mercadão / BUW – importador de cervejas e vinhos ; o Ramo de atividade: Líderes em variedades de alimentos frescos / Importador de bebidas importadas; o Ameaças / riscos: risco na demora de entrega do produto após o faturamento por ser produtos importados, porém, a variedade é muito grande; o Condições comerciais: pagamento a vista com desconto / cartão de crédito; o Potencial: produtos excelentes e de qualidade, com o mais variado tipos de carnes e produtos importados; o Produtos que podemos adquirir:  Carnes;  Frangos;  Peixes / Frutos do Mar;  Vinhos;  Licores;  Cervejas.  Material de consumo diário (papel/guardanapos) o Nome: Melhoramentos; o Ramo de atividade: Venda de papel e guardanapos para o ramo industrial; o Condições comerciais: Pagamento 30 dias após faturamento; o Potencial: Entrega em 2 dias; o Necessidade: preço único para pessoa jurídica.  Motoboy o Nome: Express motoboy; o Ramo de atividade: distribuição; o Condições comerciais: pagamento mensal após cálculos das horas utilizadas; o Horários de utilização: segunda a sábado, horários: 10h às 13h e 16h às 19h. Domingo – Horário: 11h às 13h.
  • 63.
    2.7 Análise deatratividade do mercado Consideramos nos dias de hoje que a atratividade de um novo negócio está inversamente relacionada com a intensidade das forças competitivas. Portanto, vemos a necessidade de aplicarmos as 5 forças de Porter, no intuito de analisarmos as ações de competição das concorrentes para que possamos desenvolver uma estratégia empresarial eficiente, bem como nos desenvolvermos e conhecermos os setores e características que governam as forças competitivas. Figura 24: As Cinco Forças de Porter Fonte: Wikipédia Com isso, vamos abranger um pouco das 5 forças de Porter voltados ao nosso mercado de atuação: 2.7.1 Rivalidade dos concorrentes
  • 64.
    2.7.1.1 Crescimento dosetor Segundo nota divulgada pelo IFB – Instituto de Foodservice no Brasil, entidade criada em agosto de 2013, o mercado de Foodservice movimenta cerca de 130 bilhões por ano, atendendo 80 milhões de consumidores ao mês. Em 2012, cerca de 32% da população realizaram suas refeições fora de casa ou compraram alimentos prontos e levaram para consumo em suas residências. Em 2002, por exemplo, este índice estava em 24%. Nos Estados Unidos, esse porcentual chega a 49%. Nos últimos anos, tivemos um expressivo crescimento do mercado de alimentação fora do lar devido ao aumento da renda e mudança de hábitos de consumo. Tudo indica que esses fatores vão continuar a impulsionar o mercado de Foodservice, que deverá atingir uma penetração semelhante à dos Estados Unidos em alguns anos. Os números demonstram que existem grandes oportunidades no setor. (EXAME, 2013) 2.7.1.2 Diferenciação do produto Fazendo uma comparação com as rotisserias do mesmo padrão junto a uma pesquisa de mercado, vamos atuar com os seguintes diferenciais:  Cardápio online para acesso ao cliente final com preços e porcentagens nutricionais;  Cardápio das quatro estações, em que buscaremos cardápios variados de acordo com as estações e fáceis de serem servidos. Os pratos do dia/semana serão enviados para todos os nossos clientes cadastrados;  Diversidade de legumes e verduras para vegetarianos, todos limpos e higienizados prontos para consumo;  Delivery adotando horas determinadas a serem entregues, seja os pedidos via internet ou telefone;  Comidas coloridas, com personagens, ricas em nutrientes e vitaminas capazes de chamar a atenção das crianças para consumi-las;  Sobremesas diets prontas para consumos seja para casais com porções maiores ou porções individuais;
  • 65.
     Criação depedidos combos online para durarem a semana toda;  Cardápio especializado para os solteiros. 2.7.1.3 Nível de Publicidade A publicidade será realizada em grande parte pela indicação dos clientes que fidelizaremos, por opções de busca em websites e em revistas locais e/ou bairros. A localização também é de grande importância para o sucesso do negócio. A loja deve estar localizada em ruas de grande fluxo de pessoas e veículos, para onde fluem pessoas de diversas regiões da cidade. 2.7.1.4 Custos de mudança De acordo com os nossos diferenciais de produtos e dos nossos serviços by Delivery para atrair os clientes, não será possível desenvolver com a estratégia de custo no lugar da diferenciação. A escolha do cliente não será pelo fator preço, e sim pela comodidade, praticidade e qualidade. 2.7.1.5 Complexidade das informações A complexidade das informações não é grande: manteremos o cardápio online para acesso ao cliente final, com preços e informações nutricionais de todos os produtos, dando indicação inclusive de nossa nutricionista com diversas orientações, tendo como foco principal, um cardápio balanceado com direito a comer desde massa a carnes mantendo o valor nutritivo diário/semanal necessário para cada cliente, incluindo dicas nutricionais toda a semana para quem acessar o site. 2.7.1.6 Barreiras de saída As barreiras de saída são elevadas e as principais causas são: ativos especializados (com baixo valor de liquidação), indenizações de pessoal e aspectos
  • 66.
    emocionais dos gestores(dificuldade em tomar a decisão de saída, identificação com o negócio, medo, orgulho). 2.7.2 Poder de negociação dos clientes Os clientes influenciam a concorrência na medida em que podem provocar a diminuição dos preços, exigir maior qualidade e nível de serviço e jogam os concorrentes uns contra os outros, mas diante dos fatos, temos ferramentas que podem nos destacar como diferencias, dentre elas: 2.7.2.1 Volume de compras Esse fator não é determinante na barganha com clientes, pois não existe um grande volume de compras por consumidor, em geral, a compra é para consumo doméstico/familiar. 2.7.2.2 Informações do comprador em relação ao produto ou serviço As informações dos produtos e serviços estão disponíveis a todos os clientes (cardápio online / site) e, tentaremos ser o mais diferenciado possível, aplicando as nossas práticas de compra com preços e disponibilidades de produtos, indicando e enfatizando os nossos produtos e diferenciais para que o cliente possa realizar um comparativo com os demais concorrentes. 2.7.2.3 Existência de produtos substitutos Esse fator também não é determinante na barganha com os clientes, porque a proposta do nosso cardápio é bastante diferenciada. De acordo com a pesquisa aplicada, também iremos atender à demanda de itens específicos ( peixe / legumes e verduras para vegetarianos / sobremesa diet).
  • 67.
    2.7.3 Poder denegociação dos fornecedores Inicialmente até obtermos uma padronização na quantidade de ingredientes usados, para comprarmos diretamente dos fabricantes, utilizaremos fornecedores atacadistas / hipermercados. Com isto, tentaremos buscar as promoções semanais visando obtermos um lucro, e vamos pagar com cartões de crédito no intuito de ganharmos alguns dias para pagamento. 2.7.3.1 Diferenciação Teremos os produtos como carne, frango, peixes, vinho e cervejas que vamos entrar em fortes negociações com o mercado e fornecedores no intuito de barganhar um ganho nestes preços bem como termos um controle na importação dos produtos. 2.7.3.2 Importância do fornecedor para o negócio A parceria com os fornecedores é fundamental para que possamos entregar nossos produtos e satisfazer nossos clientes. Quando a parceria é sólida, madura e duradoura, o fornecedor sente-se como integrante e faz parte do nosso negócio e, muitas vezes nos antecipa mudanças no mercado com informações que podem nos favorecer. 2.7.4 Novos entrantes Neste item vamos analisar a atratividade dos mercados de serviços com base nos mercados de novos concorrentes. 2.7.4.1 Barreiras de Entrada No mercado de Rotisseria não é possível identificar barreiras significativas à entrada de novos concorrentes. Diante das mudanças de estilo de vida caracterizado
  • 68.
    pela correria, horáriosapertados, dificuldade em conciliar as atividades profissionais com a rotina diária, o aumento de consumo de refeições fora de casa e a compra de alimentos prontos para levar para residência, aumentou em 8% nos últimos 10 anos e, comparando com o mercado dos Estados Unidos ainda temos potencial de crescimento de cerca de 17% . 2.7.4.2 Economia de escala As empresas entrantes deverão ingressar no mercado com uma larga escala de produção ou inicialmente irão se sujeitar a uma desvantagem no custo de produção. À medida que o nível de produção for aumentando se tornarão mais ,competitivas, colocando produtos e diferenciais competitivos contra a concorrência, fidelizando assim a todos os clientes. 2.7.4.3 Diferenciação do Produto A diferenciação do produto faz com que novos entrantes sejam forçados a investir pesado para tentar romper os vínculos estabelecidos entre os clientes e as empresas existentes. Os clientes já tem identificação com a marca e na maioria das vezes desenvolveu sentimento de lealdade e fidelidade com a empresa. 2.7.4.4 Necessidade de Capital A exigência de capital para iniciar um novo negócio de rotisseria não é elevada: são investimentos pré-operacionais como instalações, equipamentos, mobiliário e despesas de registro da empresa, bem como verba para o capital de giro (despesas fixas mensais / estoque). 2.7.4.5 Custos de mudança Existe livre acesso dos consumidores aos estabelecimentos de Rotisserias, portanto, não há custo de mudança para um novo entrante. O cliente irá avaliar se haverá redução do custo pelo aumento da oferta e se a localização é mais
  • 69.
    conveniente, assim comoa gama de produtos dispostos para compra. 2.7.4.6 Canais de Distribuição Esse fator não é determinante para novos entrantes porque, na maioria das Rotisserias, os produtos são oferecidos no próprio local do estabelecimento. No nosso caso em que há um diferencial, com disponibilidade de entrega por Delivery e agendado, esse serviço deverá ser percebido pelo cliente como um diferencial. 2.7.5 Produtos Substitutos Todas as empresas num setor estão em concorrência com empresas de outros setores que produzem produtos substitutos. A identificação desses produtos resulta da pesquisa de outros produtos que podem desempenhar a mesma função ou que tenham a mesma finalidade. Os produtos que merecem atenção especial são aqueles cuja relação preço/rendimento tem tendência a ser superior à dos produtos do setor. 2.7.5.1 Preços Relativos O cliente não compra por preço. O valor percebido é determinante para que ele se mantenha fiel ao produto. Se ele não estiver convencido que o produto vale o preço cobrado, ele irá buscar outras opções. 2.7.5.2 Diferenciação e Qualidade do produto O produto diferenciado, assim como a qualidade, devem ser mantidos ao longo do tempo, para que o cliente se sinta satisfeito, reconheça valor agregado e dê valor ao preço cobrado. Desta forma, não estará propenso a substituir o produto com a satisfação que ele tem com todos os diferenciais propostos.
  • 70.
    3 GERENCIAMENTO DOPROCESSO PRODUTIVO OPERACIONAL 3.1 Estrutura de operação A Rotisseria Serviços Massa adota um plano de gestão baseado nos seguintes processos: processo de compras, processo de recebimento, processo de manipulação, processo de vendas e o processo Administrativo Operacional, detalhados abaixo.
  • 71.
    3.1.1 Processo deCompras O processo de compras tem como objetivo garantir a aquisição dos melhores ingredientes, com melhor preço e prazo de entrega. A escolha dos fornecedores ocorre através do processo de qualificação de fornecedores, e as compras são realizadas frente a esta lista de fornecedores aprovados. Entre as responsabilidades do processo de compras, inclui-se o controle do estoque, relação dos ingredientes para compras, a cotação com os fornecedores aprovados, as negociações para determinação do melhor preço, condições de pagamento e prazo de entrega, a realização das compras e follow-up das entregas. O processo de compras é disparado frente à demanda, ou seja, encomendas e previsão de vendas dos itens para cada semana ou mês. As receitas (itens x quantidades) são cadastradas no sistema Misterchef. É emitido um relatório do sistema com base na rotina estabelecida de estoque mínimo de cada ingrediente para acionarmos o processo de compras. O setor administrativo entra em contato com os fornecedores aprovados para dar início ao processo de cotação. Para garantir melhor preço e prazo de entrega, faz-se no mínimo 2 cotações com diferentes fornecedores/fabricantes. Após escolha do fornecedor, inicia-se a fase de negociação em relação ao preço, prazo de entrega e pagamento, sendo o follow-up das compras mais uma das responsabilidades do setor administrativo. Logo abaixo se encontra a relação dos alimentos utilizados para manipulação 3.1.2. relação de estoque As Embalagens conforme informado pela Anvisa órgão que fiscaliza os produtos, e de acordo com o artigo 8º da Lei n. 9782/99 Os regulamentos relacionados às embalagens incluem as embalagens e materiais que entram em contato direto com alimentos e são destinados a contê-los, desde a sua fabricação até a sua entrega ao consumidor, com a finalidade de protegê-los de agente externos, de alterações e de contaminações, assim como de adulterações. Assim iremos utilizar materiais como o plástico, celulósico, metálico, simples e resistentes e com qualidade e higiênico.
  • 72.
    Figura 25: Embalagens Fonte:Banco de imagens Google. 3.1 Máquinas, equipamentos e utensílios Tabela 5: Relação de máquinas, equipamentos e utensílios1 Item Descrição Fornecedor Foto Qte. Un. Unitário R$ Total R$ 1 BALANCA ELETRÔNICA PRIX 3 - 9090631 - TOLEDO - 0TD 011 Bom Peso 1 un 812,69 812,69 2 BATEDEIRA INDUSTRIAL PLANETÁRIA 5L – BPS-05- N 474894 – SKYMSEN – 0SN 586 Bom Peso 1 un 2.602 2.602,00 1 Pesquisa realizada no dia 11 de outubro de 2013 nos seguintes estabelecimento: Bom Peso, Casa Arco, Makro, Tok & Stok, Casas Bahia, Sétima Arte Uniformes.
  • 73.
    3 MESA EM AÇOINOX - M170 - MONARCHA - 0MO 196 Casa Arco 1 pç 560,18 560,18 4 Balcão refrigerado bebidas Bom Peso 2 pç 4.350 8.700,00 5 Resfriador Bom Peso 4 pç 1.699,00 6.796,00 6 Chapa para Grelhados Casa Arco 1 pç 1300,00 1.300,00 7 Fogão baixa pressão 8 bocas duplas m16 - 18321351 - Metalmaq - 0fg 200 Casa Arco 1 Pç 1.889,15 1.889,15 8 CONGELADO R VERTICAL VIDRO - VF50F - METALFRIO - 0MT 868 Bom Peso 1 pç 6.279,00 6.279,00 9 Prateleiras de aço Bom Peso 4 pç 650,00 2.600,00 10 Amassadeira De massa Casa Arco 2 pç 3.200,00 6.400,00
  • 74.
    11 FORNO COMBINADO A GÁS- CG11 - PRÁTICA - 0PC 003 Casa Arco 1 pç 16,500,00 16.500,00 3 Sofá de espera Tok & Stok 2 pç 500,00 1.000,00 12 Fritadeira Elétrica 2 Cubas de 5 Litros - Cotherm - [DP 5x2] Casa Arco 1 pç 645,00 645,00 13 BEBEDOURO GARRAFÃO mesa Inox Makro 1 pç 480,00 480,00 16 CONJUNTO de utensílios cozinha industrial tramontina Makro 2 PC 240,00 480,00 17 Exaustor / Coifa Bom peso 1 pç 1.500,00 1.500,00 18 PROCESSAD OR DE ALIMENTOS – PAIE-N – SKYMSEN – 0SN 573 Casa Arco 1 PC 4.600,00 4.600,00
  • 75.
    19 Caixa registradora TC 160- Elgin - [TC160 / Elgin] Casa Arco 1 PC 810,00 810,00 20 Sistema Misterchef sistema 1 Lice nça 6.620,00 6.620,00 21 Copos Makro 4 dz 50,00 200,00 22 Talheres Makro 84 pç 65,00 130,00 23 Pratos brancos Makro 40 pç 11,00 440,00 24 Pá de Lixo Makro 2 pç 40,50 81,00 25 Carrinho Apoio Com Mop Pó, Mop Água e placa de aviso. Makro 1 pç 620,00 620,00 26 Rolo de massa mármore Makro 2 PC 72,00 144,00
  • 76.
    27 Uniformes SétimaArte uniformes 16 CJ 300,00 4.800,00 28 Assador de frango para 30 unidades Casa Arco 1 pç 2.139,00 2.139,00 29 Conjunto Dobrável para Bar Mesa 70X70 com 4 Cadeiras Tok & Stok 3 cj 320,00 960,00 30 Descascador de batata Makro 4 pç 28,00 112,00 31 Espremedores industriais de suco Tramontina Casas Bahia 2 pç 299,00 598,00 32 Conjunto de panelas Tramontina Casas Bahia 12 pç 194,00 2.328,00 33 Escorregador de louça18 pratos Makro 2 pç 147,00 294,00 34 Espremedor de batata Makro 2 pç 240,00 480,00 35 Ralador 4 fases Makro 2 pç 22,00 44,00 36 Bacias e potes de plásticos. Makro 12 pç 30,00 360,00
  • 77.
    37 Passador de massan28 Casa Arco 3 pç 150,00 450,00 38 Bandeja Retangular de Alumínio D8 1.500ml (C=275 x L=185 x A=50 mm) Cx/100 unidades Makro 2 jg 23,70 167,40 39 Prancha para cortar alimentos Tramontina Makro 4 pç 84,90 339,60 40 Liquidificador Walita Casas Bahia 2 pç 197,00 394,00 41 Panela de Pressão Tramontina 10l Casas Bahia 3 pç 399,00 1.197,00 42 Forma de bolo Makro 4 pç 39,90 159,60 43 Forma de pudim Makro 4 pç 40,00 160,00 44 TV slim led 32” Philips Casas Bahia 1 pç 1.100,00 1.100,00 45 Mesa para computador caixa Casas Bahia 2 pç 399,00 798,00 46 Cadeira de escritório Casas Bahia 2 pç 150,00 300,00
  • 78.
    47 Pano deprato Makro 100 uni 7,00 700,00 48 Suporte papel toalha/alumíni o Makro 1 uni 160,00 160,00 49 Selador de embalagens Casa Arco 1 uni 300,00 300,00 50 Bacia Baslave 30cm Makro 5 uni 6,50 32,50 51 Bacia Basvale 40cm Makro 5 uni 8,00 40,00 52 Lava copos Makro 1 uni 15,00 15,00 53 Pia Inox cozinha Casa Arco 1 uni 800,00 800,00 Total R$45.455,52 R$72.193,12 Fonte: Elaborado pelos autores 3.1.1 Estoque inicial Estoque inicial está previsto para sete dias de operação. 3.1.2. Relação de Estoque2 Tabela 6: Relação de estoque inicial Imagem Unidade Ingredientes semana Uni R$ Total R$ 2 Pesquisa realizada em 10 de outubro de 2013 nos estabelecimentos Pão de Açúcar, Mercadão de São Paulo, Makro, Assai
  • 79.
    14 Abacaxi R$4,00 R$ 56,00 7 Abobrinha 1kg R$ 1,52 R$ 10,64 21 Agua mineral com gás Crystal 1,5ml R$ 1,36 R$ 28,56 21 Água mineral sem gás 1,5ml R$ 2,00 R$ 42,00 21 Alface Qualitá maço R$ 1,52 R$ 31,92 21 Alho bandejo 1kg R$ 7,20 R$ 151,20 21 Ameixa Qualitá 1kg R$ 7,67 R$ 161,11 21 Arroz branco 5 kg R$ 6,32 R$ 132,72 21 Arroz integral 500g R$ 5,83 R$ 122,47 21 arroz integral 1kg R$ 4,70 R$ 98,62 21 Arroz tipo 1 Tio João 5kg R$ 8,78 R$ 184,46 21 Aveia 250g R$ 7,20 R$ 151,20
  • 80.
    21 Azeite Borges500 ml R$ 8,81 R$ 184,97 21 azeitona verde 600g R$ 8,21 R$ 172,37 21 Azeitonas verde 250g R$ 7,92 R$ 166,32 21 Batata comum 5kg R$ 9,60 R$ 201,60 21 Batata inglesa 600g R$ 2,40 R$ 50,40 21 Berinjela 2kg R$ 3,20 R$ 67,20 21 Berinjela 600g R$ 3,90 R$ 81,82 21 Brócolis Qualitá uni. R$ 3,20 R$ 67,20 21 Canelone 1kg R$ 4,80 R$ 100,80 21 Carne moída bovino seara 1kg R$ 9,60 R$ 201,60 21 Carne moída seara 600g R$ 8,80 R$ 184,80 21 Carpaccio de salmão 100g R$ 8,80 R$ 184,80 21 Castanha-do-pará 200g R$ 12,00 R$ 252,00
  • 81.
    21 Cebola nacional1kg R$ 1,14 R$ 24,02 21 Cebola roxa R$ 3,60 R$ 75,60 14 Cebolinha maço R$ 1,58 R$ 22,18 14 cenoura casino 500g R$ 4,80 R$ 67,20 14 Chá gelado R$ 3,20 R$ 44,80 14 Chocolate diet pó 100g R$ 4,00 R$ 56,00 14 Chocolate em pó Qualitá 200g R$ 4,89 R$ 68,43 14 Chocolate meio amargo 500g R$ 6,40 R$ 89,60 21 Chuchu 1kg R$ 2,12 R$ 44,52 14 Coco ralado Socôco 200g R$ 5,68 R$ 79,52 12 Couve flor uni. R$ 2,63 R$ 31,58 12 creme de ricota light 250g R$ 4,79 R$ 57,50 12 Ervilha Predilecta 500g R$ 4,80 R$ 57,60
  • 82.
    12 Ervilha fresca200g R$ 1,70 R$ 20,45 12 Espinafre uni. R$ 2,14 R$ 25,63 12 Farinha de milho Qualitá R$ 1,24 R$ 14,88 12 Farinha de trigo integral Qualitá R$ 1,24 R$ 14,88 12 Farinha de trigo R$ 2,71 R$ 32,54 21 Feijão branco 380g R$ 4,70 R$ 98,62 21 Feijão carioca Camil 1kg R$ 3,18 R$ 66,86 21 Filezinho de frango seara R$ 8,80 R$ 184,80 12 Fermento em pó Dr. Oether 100g R$ 1,51 R$ 18,14 21 Fetuccine Tragrani 1kg R$ 6,40 R$ 134,40 21 Filé mignon bandeja 500g R$ 44,00 R$ 924,00 21 Frango (pedaços para a passarinho) Qualitá 1kg R$ 6,39 R$ 134,23 120 Frango congelado Korn uni. R$ 12,00 R$ 1.440,00
  • 83.
    12 Funghi best20g R$ 5,91 R$ 70,94 21 Gengibre 1kg bandeja R$ 4,47 R$ 93,91 21 Grão de bico Yoki 500g R$ 5,52 R$ 115,92 21 Grão de bico prima 400g R$ 7,20 R$ 151,20 10 Laranja saco 5kg R$ 8,00 R$ 80,00 10 Leite condensado Piracanjuba 500g R$ 4,80 R$ 48,00 10 leite longa vida semidesnatado Parmalat R$ 2,40 R$ 24,00 10 Limão pacote 1kl R$ 2,35 R$ 23,52 12 Maionese arisco 5kl R$ 7,82 R$ 93,89 12 Maionese Light Hellmans 500g R$ 4,80 R$ 57,60 10 Manga rosa bandeja 1kg R$ 6,74 R$ 67,36 7 Manteiga Qualitá R$ 3,20 R$ 22,40 10 Maracujá bandeja 2kg R$ 11,20 R$ 112,00
  • 84.
    21 Massa delasanha sadia 1kg R$ 7,20 R$ 151,20 7 Melancia inteira R$ 8,00 R$ 56,00 21 Milho verde Bonduelle 500g R$ 3,20 R$ 67,20 7 Molho de pimenta Qualitá 15oml R$ 1,60 R$ 11,20 21 Molho de tomate cassino 500g R$ 7,64 R$ 160,44 10 Morango bandeja R$ 4,44 R$ 44,40 12 Muçarela de búfala 500g R$ 11,20 R$ 134,40 14 Óleo de soja 900g R$ 2,06 R$ 28,78 12 Orégano 400g Masterfoods R$ 2,40 R$ 28,80 3 Ovos brancos 30 uni R$ 9,60 R$ 28,80 3 Ovos de codorna 30uni. R$ 3,20 R$ 9,60 14 Palmito picado Cultiverde 500g R$ 12,00 R$ 168,00 21 Penne 500g Qualitá R$ 1,60 R$ 33,60
  • 85.
    12 Pepino bandeja1kg R$ 1,28 R$ 15,36 7 Pimentão amarelo 2g R$ 4,00 R$ 28,00 7 Pimentão verde 2kg R$ 4,00 R$ 28,00 7 Pimentão vermelho R$ 4,00 R$ 28,00 21 Polenta Pratigel 1kg R$ 4,80 R$ 100,80 12 Presunto 500g Kassel R$ 12,00 R$ 144,00 12 Queijo muçarela Levitare 500g R$ 19,20 R$ 230,40 12 Queijo parmesão vigor pacote 100g R$ 2,40 R$ 28,80 12 Queijo Prato bandeja 500g R$ 8,80 R$ 105,60 12 Ravioli massa Qualitá 500g R$ 4,00 R$ 48,00 12 Ricota light Tirolez R$ 4,79 R$ 57,50 3 Sal refinado 1kg R$ 1,16 R$ 3,48 12 Salmão Damm 500g R$ 32,00 R$ 384,00
  • 86.
    12 Salsa maçoR$ 1,60 R$ 19,20 12 Sardinha coqueiro R$ 2,48 R$ 29,76 12 Seleta de legumes Qualitá 500g R$ 4,00 R$ 48,00 21 Spaghetti integral Petybon 500g R$ 4,40 R$ 92,40 21 Spaghetti 500g Petybon 500g R$ 3,20 R$ 67,20 7 Tempero com alho 500g R$ 2,00 R$ 14,00 7 Tomate cereja Qualitá 500g R$ 2,94 R$ 20,55 21 Tomate molho 500g R$ 3,20 R$ 67,20 7 Uva bandeja 500g R$ 4,00 R$ 28,00 10 Vagem fina 300g R$ 2,76 R$ 27,60 21 Vinho nacional tinto 350ml R$ 9,60 R$ 201,60 10 Vinho Painter Bridge carbernet tinto EUA R$ 55,04 R$ 550,40
  • 87.
    10 Vinho GlenCarlou Tortoise tinto Jamaica R$ 52,80 R$ 528,00 8 Vinho Dezzani Monferrato Rosso l´assioma Itália R$ 100,00 R$ 800,00 20 Faces branco Nacional R$ 31,20 R$ 624,00 12 Casa Donoso branco Chile R$ 41,60 R$ 499,20 10 Artero Rosado R$ 34,40 R$ 344,00 10 Chandon Brut Rose R$ 56,72 R$ 567,20 33 Refrigerante 2l coca cola zero R$ 3,20 R$ 105,60 33 Refrigerante 2l coca cola R$ 3,20 R$ 105,60
  • 88.
    33 Refrigerante 2lPepsi light R$ 3,60 R$ 118,80 33 Refrigerante 2l Pepsi R$ 3,60 R$ 118,80 33 Refrigerante 2l guaraná zero R$ 3,19 R$ 105,34 33 Refrigerante 2l Guaraná R$ 3,19 R$ 105,34 72 Cerveja Itaipava lata 350ml R$ 1,53 R$ 110,16 72 Cerveja Skol lata 350ml R$ 1,79 R$ 128,95 72 Cerveja Brahma lata 350ml R$ 1,92 R$ 138,02 24 Cerveja Heineken long neck 355ml R$ 2,49 R$ 59,83 24 Cerveja Budweiser 350ml R$ 2,15 R$ 51,62 Total R$ 987,78 R$ 15.676,26 Fonte: Elaborado pelos autores 3.1.3 Layout interno Figura 26: Layout 2D da rotisseria
  • 89.
    Fonte: Elaborado pelosautores 3.1.4. Metragem dos ambientes - Salão 138,00m²; - Cozinha 50,00M²; - Corredor do lixo 7,00m²; - WC Masculino 4,00M²; - WC Feminino 4,00M²; - Vestiário Masculino 4,00m²; - Vestiário Feminino 4,00m² ; - Caixa 15,00M²; - Espaço estoque 22,00M²; - Corredor de Funcionários 20,00m².
  • 90.
    3.1.5 Localização doImóvel Endereço: Rua das Esmeraldas, 490, Santo André Figura 27: Localização do Imóvel Fonte: Google maps 3.1.6 Reforma Há necessidade de reforma na aparência da parte interna e externa do imóvel para melhor conforto e atratividade de nossos clientes.  Reforma Civil Reforma das instalações elétricas e hidráulicas para adequação aos equipamentos novos, iluminação e projeto de sustentabilidade. Troca de piso no salão, cozinha, e sanitários, instalação de pisos novos, instalação de peças sanitárias com melhor economia de água, forro no salão, textura nas paredes internas, nas paredes externas será necessário tirar pequenas trincas em seguida pintar. Criar divisórias dos espaços em drywall. Tabela 7: Reforma do imóvel
  • 91.
    Orçamento reforma doimóvel Item Descrição Qtd. Preço Unitário Montante 1 Substituição de 30 calhas com perfilados a LED instalado 30 R$ 150,00 R$ 4.500,00 2 Instalação e pintura de 217 metros ² de gesso acartonado interno 217 R$ 70,00 R$ 15.190,00 3 Pintura em grafiatto nas paredes internas 94,5 R$ 15,00 R$ 1.417,50 4 297 m² Contrapiso e colocação piso porcelanato 297 R$ 180,00 R$ 53.460,00 5 Divisórias em drywall - Salão Cozinha, Recepção Estoque e hall de entrada 99 R$ 75,00 R$ 7.425,00 6 Encaminhar agua do telhado para cisterna Amanco de 10000 litros usar para banheiros e jardinagem 1 R$ 15.000,00 R$ 15.000,00 7 Instalação de acento sanitário, pia, espelho, itens diversos e pequenos reparos. R$ 20.000,00 R$ 20.000,00 8 Pintura e reparo civil na parede externa 1 R$ 10.000,00 R$ 10.000,00 9 Incluso projeto croqui, Epis, ART, e Limpeza da obra. Total R$ 126.992,50 Fonte: Fortis proposta 1512013 01/10/2013 Figura 28: Fachada pós Reforma
  • 92.
    Fonte: Elaborado pelosautores 3.1.7 Processo de Recebimento3 O processo de recebimento é responsável por garantir que os itens recebidos estejam de acordo com o pedido de compra, nota fiscal, que foram recebidos de acordo com as condições de acondicionamento recomendadas, sem avarias e dentro do prazo de validade. Após confirmação do recebimento, deve-se realizar assepsia das embalagens e enlatados, lavagem das verduras e legumes e acondicionamento adequado dos frios. Verificar as condições recomendadas para armazenamento de cada item adquirido, por exemplo: geladeira, freezer e temperatura ambiente. Dar entrada no sistema dos ingredientes x quantidades x prazo de validade, pois desta forma o sistema fará a gestão de todos estes itens e informações. 3 RDC n° 216 de 15 de setembro de 2004 - Dispõe sobre Regulamento Técnico de Boas Práticas para Serviços de Alimentação.
  • 93.
    3.1.8 Processo deManipulação dos alimentos O processo de manipulação deve assegurar a inexistência de contaminação cruzada, limpeza em todas as etapas e produto com qualidade no final do processo. Após definição do prato a ser preparado, selecionar a receita no sistema e baixar os itens necessários para controle do estoque. Antes da preparação, higienizar a pia e bancada, separar alimentos crus de prontos e de semi-preparados para evitar a contaminação cruzada nesta fase. Separar todos os utensílios e materiais que se fazem necessário para seguir a receita. Manipular os ingredientes de acordo com a receita, seguindo todas as etapas. Atenção aos ingredientes que são aquecidos: eles devem ser resfriados rapidamente para acondicionamento em geladeira ou freezer para evitar que fiquem muito tempo parado na panela, desta forma, elimina-se os riscos de contaminação. Acondicionar as refeições nas embalagens e etiquetar com o nome do prato, data de fabricação e validade. Colocar as embalagens na geladeira para pronta entrega e freezer para pratos congelados. As geladeiras, freezers e estoque de alimentos são monitoradas diariamente através de termômetro digital para assegurarmos de que as condições recomendadas para o armazenamento estão sendo mantidas. As temperatura são registradas em caderno específico. 3.1.9 Atendimento do cliente na loja Esse processo deve garantir o bom atendimento do cliente na loja, para que ele tenha percepção do envolvimento dos colaboradores a fim de auxiliar quanto a melhor decisão, quantidade necessária do prato, disposição para definição do pedido, retornando outras vezes pela qualidade dos produtos e do atendimento. O atendente deve auxiliar na definição do pedido, recomendar pratos, verificar a quantidade necessária para o número de pessoas até que o cliente se sinta satisfeito e defina seu pedido.
  • 94.
    Faz-se o pedidoe verifica-se se todos os pratos estão disponíveis para pronta- entrega. Se não, pode-se encomendar para entrega ou retirada posterior. Se sim, os pratos são colocados nas embalagens adequadas. Pesar os alimentos e emitir etiqueta com o preço. Lançar no sistema a baixa do item x quantidade e emitir a nota fiscal. 3.1.10 Atendimento do cliente pelo site Esse processo tem como objetivo facilitar a vida corrida dos clientes, através de um site interativo e de fácil navegação. O site oferece os mesmos produtos disponíveis na loja, o pagamento é seguro, o prazo de entrega é informado e o cliente pode decidir pela entrega ou retirada dos pedidos. O site apresenta fotos dos pratos e sugestões para semana. O consumidor preenche um cadastro quando acessa o site pela primeira vez e os dados são mantidos com privacidade. Após definição do usuário e senha são selecionados os itens desejados e colocados no carrinho virtual. Após confirmação do pedido o site, integrado com o sistema da loja, verifica se o prato está disponível para pronta-entrega ou se será necessário gerar a encomenda, desta forma, o cálculo para data de entrega do pedido e horário será realizada com base nessas informações. O consumidor efetua o pagamento através do débito ou cartão de crédito e confirma o endereço de entrega ou a opção de retirada na loja. A loja recebe de maneira online a finalização do pedido e a comunicação de aprovação do pagamento. A entrega do pedido é realizada através do sistema de delivery. 3.1.11 Canal de distribuição Estão disponíveis dois canais de distribuição, sendo: a loja e delivery através da compra na loja e no site.
  • 95.
    3.1.12 Processo AdministrativoOperacional O processo administrativo operacional é responsável pelas atividades administrativas como: pagamentos, recebimentos, recursos humanos e marketing. Nosso horário administrativo de funcionamento é de segunda-feira a sábado das 9:00 horas às 19:00 hs e aos domingos e feriados das 09hhoras às 14:00 hs. O desafio é atrair cada vez mais consumidores de segunda a sexta-feira. Para que este objetivo seja atingido contamos com toda a estrutura e divulgação da loja e do site. O site apresenta todas as opções de pratos e promoções da semana. Enviamos mala direta e divulgação na revista do bairro conforme descrito no plano de marketing. 3.2 Gestão da qualidade 4 3.2.1 Processos da qualidade O Sistema da Qualidade é o conjunto da estrutura organizacional, dos procedimentos, dos processos e dos recursos necessários para implementar a Gestão da Qualidade.5 4 Resolução RDC nº 275, de 21 de outubro de 2002 – Dispõe sobre o regulamento técnico de procedimentos operacionais padronizados aplicados aos estabelecimentos produtores/industrializadores de alimentos 5 Portaria SVC/MS nº 326, de 30 de julho de 1997 – Regulamento técnico sobre condições higiênico- sanitárias e de boas práticas de fabricação para estabelecimentos produtores/industrializadores de alimentos.
  • 96.
    A Gestão daQualidade é o conjunto das características de um produto ou serviço que lhe conferem aptidão para satisfazer necessidades explícitas ou implícitas. São todas as atividades que visam trazer o nível de qualidade desejado. O conceito está associado ao risco potencial de não qualidade. O gerenciamento da qualidade determina as intenções e diretrizes globais relativas à qualidade, formalmente expressa e autorizada pela administração superior da empresa. Os elementos básicos do gerenciamento da qualidade devem ser: I) Infraestrutura apropriada, englobando instalações, procedimentos, processos e recursos organizacionais; II) Ações sistemáticas necessárias para assegurar com confiança adequada de um produto (ou serviço) cumpre seus requisitos de qualidade. A qualidade irá assegurar através de procedimentos que os processos sejam seguros e com qualidade. A Qualidade é responsável por revisar constantemente os processos buscando melhorias, agilidade e reduções de custo. Os monitoramentos, as não conformidades e as investigações também são responsabilidades da Qualidade. A Qualidade está envolvida em todos os processos da Rotisseria, conforme descrito abaixo: 3.2.2 Processo de Compras Todos os itens adquiridos devem estar dentro do prazo de validade, possuir autorização da Anvisa (ANVISA, 2013), Inmetro e etc., acondicionamento adequado incluindo a fase de transporte. 3.2.2.1 Processo de Qualificação de Fornecedores Antes dos fornecedores serem incluídos na lista de fornecedores qualificados, esses devem ser avaliados.
  • 97.
    A avaliação deveincluir o atendimento, histórico de fornecimento, preço e prazo de entrega. Os fornecedores qualificados devem possuir boa reputação e equipe treinada. Todos os fornecedores de materiais ou serviços devem possuir um contrato de prestação de serviço, com responsabilidades bem claras do contratante e contratado, cláusulas de rescisão e penalidades. 3.2.3 Processos de Higiene Pessoal Todo o pessoal deve ser submetido a exames periódicos de saúde, incluindo os de admissão e de demissão. Os colaboradores que conduzem inspeções visuais também devem ser submetidos a exames de acuidade visual periodicamente. Todo o pessoal deve ser treinado nas práticas de higiene pessoal. Todas as pessoas envolvidas nos processos de manipulação dos alimentos devem cumprir com as normas de higiene e ser instruídas a lavarem suas mãos adequadamente antes de entrarem nas áreas. Sinais instrutivos são afixados nas áreas para lavagem das mãos e utilização dos descartáveis. As pessoas com suspeita ou confirmação de enfermidade ou lesão exposta que possa afetar a qualidade dos produtos, não devem manusear alimentos, embalagens e produto final até que a sua condição de saúde não represente risco ao produto. Deve ser evitado o contato direto entre as mãos das pessoas e as matérias- primas (alimentos), materiais de embalagem e produto final. Recomenda-se a utilização de luvas descartáveis. 3.2.4 Instalações O projeto deve minimizar o risco de erros e possibilitar a limpeza e manutenção, de modo a evitar a contaminação cruzada, o acúmulo de poeira e sujeira ou qualquer efeito adverso que possa afetar a qualidade do produto final.
  • 98.
    As instalações devemser mantidas em bom estado de conservação, higiene e limpeza. Deve assegurar que as operações de manutenção e reparo não representem qualquer risco à qualidade dos produtos. As instalações devem ser planejadas e equipadas de forma a oferecer a máxima proteção contra a entrada de insetos, pássaros ou outros animais. As instalações devem ser planejadas para garantir o fluxo lógico de materiais e pessoas. 3.2.5 Processos de Limpeza e Higiene de Equipamentos, áreas internas e externas As atividades de sanitização e higiene devem abranger instalações, equipamentos e utensílios, materiais e recipientes, produtos para limpeza e desinfecção e qualquer outro aspecto que possa constituir fonte de contaminação para os produtos. As áreas devem ser dedetizadas por serviço terceirizado. O serviço é realizado no final de semana, domingo, após fechamento do estabelecimento, para ter o tempo necessário de ação dos produtos e não interferir na rotina da empresa. O salão, cozinha, banheiros são limpos e higienizados diariamente. Os utensílios, equipamentos e panelas devem ser limpos imediatamente após o uso e um enxague se faz necessário antes do uso. Os equipamentos de lavagem, limpeza e secagem devem ser escolhidos e utilizados de forma a não representar uma fonte de contaminação. Todo equipamento em desuso ou em defeito deve ser retirado das áreas. Os eletrodomésticos como geladeiras, freezers, fogões, fornos, etc., bem como armários, dispensas e móveis em geral devem estar perfeitamente limpos e higienizados a fim de se evitar contaminações. As fontes potenciais de contaminação devem ser eliminadas por meio de um amplo programa de sanitização e higiene, desta forma, todo final do expediente, aplica-se um check-list para verificação da higiene e limpeza dos equipamentos, utensílios, instalações e materiais/recipientes.
  • 99.
    3.2.6 Uniformes doscolaboradores Todos os colaboradores devem estar devidamente uniformizados. Os uniformes são fornecidos pela empresa e devem ser guardados em ambientes limpos e fechados. A empresa disponibiliza aos colaboradores todos os equipamentos de proteção individual (EPI) e equipamentos de proteção coletiva (EPC). 3.2.7 Processo de Recebimento6 Os materiais (ingredientes e materiais de embalagem) devem ser adquiridos dos fornecedores qualificados. Para cada entrega, os recipientes devem ser verificados no mínimo quanto à integridade da embalagem e do lacre, bem como a correspondência entre o pedido, a nota de entrega e os rótulos. Todos os materiais recebidos devem ser verificados de forma que seja assegurado que a entrega esteja em conformidade com o pedido. Verificar possíveis avarias e o prazo de validade. Os recipientes devem ser limpos antes de armazenados. 3.2.8 Processo de Armazenamento As áreas de armazenamento (estoque) devem ter capacidade suficiente para possibilitar o estoque ordenado de materiais. As áreas de armazenamento devem ser projetadas ou adaptadas para assegurar as condições ideais de estocagem; devem ser limpas, secas, organizadas e mantidas dentro de limites de temperatura compatíveis com os materiais armazenados. Todos os materiais devem ser armazenados nas condições apropriadas estabelecidas pelo fabricante, de forma ordenada para permitir a segregação de lotes e rotação do estoque, obedecendo a regra primeiro que expira, primeiro que sai. 6 RDC n° 216 de 15 de setembro de 2004 - Dispõe sobre Regulamento Técnico de Boas Práticas para Serviços de Alimentação.
  • 100.
    3.2.9 Processo deManipulação7 A cozinha deve ser vistoriada antes de cada utilização a fim de garantir a limpeza e evitar a contaminação cruzada. As informações são registradas no documento específico. Os colaboradores devem lavar as mãos adequadamente, utilizar uniforme, toucas e luvas descartáveis. Os acessórios como brincos, anéis, colares e etc., devem ser guardados nos armários do vestiário. As paredes, piso e teto devem ser revestidas de material liso, impermeável, lavável e resistente, de fácil limpeza, que permita a desinfecção e não libere partículas. Deve possuir sistema de exaustão para que os odores não sejam percebidos pelos clientes e não haja contaminação do odor de um produto com o outro. A área deve ser bem iluminada, particularmente onde se realizam controles visuais Os alimentos crus, prontos e semi-preparados devem ser manipulados em áreas separadas para evitar a contaminação cruzada. Verificar a validade dos ingredientes antes da utilização . Lavar e higienizar todos os ingredientes antes de serem preparados. Os utensílios e equipamentos devem ser devidamente lavados antes e após a preparação dos alimentos; Quando necessário, utilizar água filtrada. 3.2.10 Processos de Embalagem, Etiquetagem e Acondicionamento Antes do início de qualquer operação de embalagem, deve ser verificado se os equipamentos e a estação de trabalho estão livres de produtos anteriores para evitar contaminação cruzada. 7 RDC n° 216 de 15 de setembro de 2004 - Dispõe sobre Regulamento Técnico de Boas Práticas para Serviços de Alimentação.
  • 101.
    Produtos diferentes nãodevem ser embalados próximos uns aos outros, a menos que haja separação física que forneça garantia. Deve haver instruções quanto ao processo de embalagem, relativas a cada prato, tamanho (quantidade) e tipo de embalagem. As etapas de envase e fechamento devem ser imediatamente seguidas pela etapa de rotulagem (etiquetas) para evitar troca das etiquetas e informações erradas. A etiqueta é emitida diretamente do sistema, no momento do uso, permitindo rastreabilidade quanto ao nome do prato, data de fabricação e data de validade. A etiqueta pode ser gerada automaticamente pela balança. Deve ser dada atenção especial as impressões manuais, se necessário como plano de contingência na falta do sistema, porém, devem ser conferidas. Os pratos devem ser acondicionados em geladeira para consumo rápido (mesmo dia) e em freezer para longo prazo. 3.2.11 Processos de Monitoramento e Controle Ambiental Todos os processos devem ser acompanhados semestralmente por empresa especializada para identificar se os sons e ruídos estão dentro dos limites aceitáveis e se haverá necessidade de algum equipamento de proteção. 3.2.12 Processo de resíduo e coleta seletiva Todas as embalagens que não tiveram contato direto com algum produto podem ser separadas em papel, vidro, metal, plástico para a reciclagem. Todas as demais embalagens que tiveram contato com o produto devem ser separadas e encaminhadas ao lixo comum. Todo óleo utilizado deve ser segregado em recipientes e encaminhados para o Instituto Triângulo – sustentabilidade na prática.
  • 102.
    3.2.13 Processo deAuditoria da Qualidade O processo de Auditoria da Qualidade deve avaliar regularmente a efetividade e aplicabilidade do sistema da qualidade. Os profissionais nomeados para tal atividade devem ser treinados e qualificados para desempenharem a auditoria dentro dos critérios estabelecidos juntamente com a empresa contratada para condução destas auditorias e demais processos da Qualidade. Os sócios farão parte deste processo. Cada estabelecimento deve definir procedimentos para que seus produtos ou serviços sejam entregues de forma consistente com o nível de qualidade desejado. A auditoria precisa garantir que os procedimentos foram definidos, controlados, comunicados e utilizados. Os processos serão colocados em prática para determinar ações corretivas quando ocorrerem desvios. Os desvios devem ser relatados, investigados e registrados. A auditoria deve ser realizada em todos os processos através de check-list. Os processos existentes são relacionados e mensalmente um dos processos é auditado, garantindo que todo o sistema seja verificado em curto período de tempo. Um relatório deve ser elaborado após a auditoria para mencionar os resultados, as avaliações e conclusões, ações corretivas recomendadas, plano de ação com prazo para adequação e responsável pela ação. Deve haver um programa eficaz de acompanhamento das atividades geradas pela auditoria para garantir que as ações corretivas não sejam esquecidas, por este motivo, este item é abordado dentro dos Indicadores da Qualidade. 3.2.14 Documentação Todos os documentos devem estar facilmente disponíveis e todos os colaboradores devem ser treinados em relação aos procedimentos. Os documentos devem ser regularmente revisados e atualizados. A entrada de dados considerados críticos, quando inserida manualmente em um sistema, deve ser conferida por outra pessoa.
  • 103.
    Deve existir empapel e sistema a receita de cada alimento a ser fabricado e oferecido aos clientes. A receita deve conter a lista de todos os ingredientes a serem utilizados, a quantidade, as instruções detalhadas das etapas a serem seguidas e o acondicionamento dos produtos. 3.2.15 Tratamento das não Conformidades e Reclamações As não conformidades devem ser registradas imediatamente após a ocorrência. O colaborador deve preencher um registro, aonde o desvio e as possíveis causas são informados. O processo de investigação segue com a utilização de ferramentas como, por exemplo, espinha de peixe e as ações corretivas/preventivas são definidas no plano de ação. As reclamações sobre os produtos/serviços comercializados devem ser examinadas, registradas e as causas dos desvios da qualidade, investigadas e documentadas de acordo com procedimentos escritos. Devem ser tomadas medidas com relação aos desvios de qualidade e adotadas as providências no sentido de prevenir reincidências. As ações preventivas e corretivas devem ser adotadas quando o desvio for comprovado. Se for detectado um desvio da qualidade em algum lote do produto, ou se houver suspeita de desvio em determinado lote, deve ser levada em consideração a possibilidade de que outros lotes apresentem o mesmo problema, e portanto, esses devem ser verificados. Todas as decisões e medidas tomadas como resultado de determinada reclamação devem ser registradas. Os registros de reclamações devem ser regularmente revisados com a finalidade de detectar quaisquer indícios de problemas específicos ou recorrentes, por este motivo são tratados na forma de indicadores e avaliados pela alta administração.
  • 104.
    100 3.2.15.1 Diagrama dePareto O diagrama de Pareto é um gráfico de barras que ordena as frequências das ocorrências, da maior para a menor, permitindo a priorização dos problemas, procurando levar a cabo o princípio de pareto, isto é, há muitos problemas sem importância diante de outros mais graves. Sua maior utilidade é a de permitir uma fácil visualização e identificação das causas ou problemas mais importantes, possibilitando a concentração de esforços sobre os mesmos. A Lei de Pareto (também conhecido como princípio 80-20), afirma que para muitos fenómenos, 80% das consequências advêm de 20% das causas. A lei foi sugerida por Joseph M. Juran, que deu o nome em honra ao economista italiano Vilfredo Pareto. 3.2.15.2 Diagrama de Causa e efeito Em sua estrutura, as causas dos problemas (efeitos) podem ser classificados como sendo de seis tipos diferentes (o que confere a esse diagrama o nome alternativo de "6M"): o Método: toda a causa envolvendo o método que estava sendo executado o trabalho; o Matéria-prima: toda causa que envolve o material que estava sendo utilizado no trabalho; o Mão-de-obra: toda causa que envolve uma atitude do colaborador (ex: procedimento inadequado, pressa, imprudência, ato inseguro, etc). o Máquinas: toda causa envolvendo á máquina que estava sendo operada; o Medida: toda causa que envolve os instrumentos de medida, sua calibração, a efetividade de indicadores em mostrar as variações de resultado, se o acompanhamento está sendo realizado, se ocorre na frequência necessária etc.
  • 105.
    101 o Meio ambiente;toda causa que envolve o meio ambiente em si (poluição, calor, poeira, etc.) e o ambiente de trabalho (layout, falta de espaço, dimensionamento inadequado dos equipamentos, etc.). O sistema permite estruturar hierarquicamente as causas potenciais de determinado problema ou oportunidade de melhoria, bem como seus efeitos sobre a qualidade dos produtos. Permite também estruturar qualquer sistema que necessite de resposta de forma gráfica e sintética (isto é, com melhor visualização). Figura 29: Diagrama causa/ efeito Fonte: Elaborado pelo grupo Razões:  Para identificar as informações a respeito das causas do seu problema;  Para organizar e documentar as causas potenciais de um efeito ou característica de qualidade;  Para indicar o relacionamento de cada causa e sub-causa as demais e ao efeito ou característica de qualidade;  Reduzir a tendência de procurar uma causa "Verdadeira", em prejuízo do desconhecido, ou esquecimento de outras causas potenciais. Benefícios:
  • 106.
    102  Ajuda aenfocar o aperfeiçoamento do processo;  Registra visualmente as causas potenciais que podem ser revistas e atualizadas;  Provê uma estrutura para o brainstorming;  Envolve todos. 3.2.15.3 PDCA Também conhecido como ciclo de melhoria contínua, tem por objetivo identificar e organizar as atividades de um processo de solução de problemas de forma a garantir, de maneira eficaz, o desenvolvimento de uma atividade planejada. A utilização do PDCA permite à empresa crescer sempre com uma base sólida, promovendo assim uma melhoria contínua, como pode-se verificar na ilustração abaixo. Figura 30: PDCA Fonte: Elaborado pelos autores “PLAN” – O primeiro passo para a aplicação do PDCA é o estabelecimento de um plano, ou um planejamento que deverá ser estabelecido com base nas diretrizes ou políticas da empresa e onde devem ser consideradas três fases importantes: a primeira fase é o estabelecimento dos objetivos, a segunda, é o estabelecimento do caminho para que o objetivo seja atingido e, a terceira é a definição do método que deve ser utilizado para consegui-los. A boa elaboração do plano evita falhas e perdas de tempo desnecessárias nas próximas fases do ciclo;
  • 107.
    103 “DO” – Osegundo passo do PDCA é a execução do plano que consiste no treinamento dos envolvidos no método a ser empregado, a execução propriamente dita e a coleta de dados para posterior análise. É importante que o plano seja rigorosamente seguido; “CHECK” – O terceiro passo do PDCA é a análise ou verificação dos resultados alcançados e dados coletados. Ela pode ocorrer concomitantemente com a realização do plano quando se verifica se o trabalho está sendo feito da forma devida, ou após a execução quando são feitas análises estatísticas dos dados e verificação dos itens de controle. Nesta fase podem ser detectados erros ou falhas; “ACT” ou “ACTION” – a última fase do PDCA é a realização das ações corretivas, ou seja, a correção da falhas encontradas no passo anterior. Após realizada a investigação das causas das falhas ou desvios no processo, deve- se repetir, ou aplicar o ciclo PDCA para corrigir as falhas (através do mesmo modelo, planejar as ações, fazer, checar e corrigir) de forma a melhorar cada vez mais o sistema e o método de trabalho. 3.2.16 Brainstorming O brainstorming é um método de geração coletiva de novas ideias pela contribuição e participação de diversos indivíduos inseridos num grupo. Para encorajar a participação e a criatividade, os gestores tendem a dar total liberdade e não emiti críticas nessas sessões. Após a sessão, é necessário efetuar escolhas, retirando todas as que não se adaptam aos objetivos, às capacidades financeiras, técnicas ou administrativas da empresa. A técnica é aplicada em cima de um objetivo ou livremente para capturar pensamentos criativos dos colaboradores. No mínimo 1 vez/ano a técnica é aplicada, quando inexiste uma necessidade maior, desta maneira, o Braisntorming é utilizado para definição de novos produtos, atendimento diferenciado dos clientes e etc.
  • 108.
    104 3.2.17 Programa 5S Aimplantação do 5S, resulta em melhorias de qualidade, organização e otimização. O programa 5S visa conscientizar a todos da importância da qualidade no ambiente de trabalho. Trata-se de uma filosofia, de uma nova cultura que necessita contar com o comprometimento e participação das equipes de trabalho para gerar os resultados esperados, ambientes limpos, organizados e bem estar proporcionando condições para uma maior produtividade. Este programa provém de cinco palavras japonesas iniciadas com a letra S: o Seiri – senso de utilização; o Seiton – senso de arrumação ou ordenação; o Seiso – senso de limpeza; o Seiketsu – senso de saúde e higiene; o Shitsuke – senso de autodisciplina. Inicialmente, será ministrado um treinamento aos colaboradores com fotos do ANTES e DEPOIS do programa 5S. É essencial envolver todos os colaboradores. A aplicação do programa será aplicada em todo o estabelecimento atendendo aos cinco sensos, dentro da semana. No mínimo, os seguintes quesitos devem ser observados: o Espaço – local para execução das atividades; o Trânsito de pessoas; o Equipamentos; o Materiais; o Áreas / depósitos; o Luminárias, computadores, extintores e etc.; o Documentos; o Mobiliário. Registrar a evolução das atividades com fotografias do Antes e Depois.
  • 109.
    105 Após término destaatividade, uma verificação é realizada para evidenciar os resultados alcançados. Um gráfico é gerado para facilitar a visualização das áreas x resultados. Caso alguma área específica não atenda aos requisitos, um plano de ação será definido e após conclusão uma auditoria será realizada para evidenciar o estado alcançado. Um relatório é emitido relatando, por exemplo, as otimizações de recursos, melhorias de layouts, agilidade nos processos, redução de estoques, eliminação de documentos, limpeza geral, organização, redução do tempo de procura e etc... Periodicamente, a cada 2 meses, testa-se a aderência dos colaboradores ao programa e manutenção dos sensos. 3.2.18 Indicadores da Qualidade Os indicadores da qualidade são apresentados em reunião com periodicidade mensal. As seguintes métricas são analisadas: o Faturamento líquido; o Giro dos estoques; o Cobertura dos estoques; o Nível de serviço ao cliente; o Qualificação de Fornecedores; o Não conformidades; o Reincidências dos desvios; o Absenteísmo; o Reclamações; o Auditorias. 3.2.19 Qualidade nos serviços
  • 110.
    106 O cliente estásempre no foco de nossas ações, desta forma, realizaremos pesquisas de satisfação sobre os produtos e serviços prestados na loja e através do site. A pesquisa demonstrará a atuação dos nossos atendentes, o ambiente, qualidade dos serviços e ingredientes, diversidade dos pratos, sugestões, interesse em participar dos nossos festivais e/ou cursos e etc. 4 GERENCIAMENTO DE PESSOAS Para compreendermos o gerenciamento de Pessoas, precisamos ter como premissa que as peças chaves do gerenciamento são formados por pessoas e organizações. As pessoas relativamente dependem das organizações para que consigam atingir seus princípios e objetivos individuais, bem como do outro lado, as organizações dependem diretamente e irremediavelmente das pessoas para operar, produzir seus bens e serviços, atender clientes, competir nos mercados, e atingir seus objetivos globais e estratégicos de forma competente e eficiente. Concluímos que as pessoas dependem das organizações e vice versa, justamente para atingirem o mesmo objetivo, pois possuem uma relação de mútua dependência na qual há benefícios recíprocos. (CHIVENATO, 1999) As organizações são constituídas de pessoas e dependem delas para atingir seus objetivos e cumprir suas missões. E para as pessoas, as organizações constituem o meio pelo qual elas podem alcançar vários objetivos pessoais com um mínimo de tempo, esforço e conflito. As organizações surgem para aproveitar a
  • 111.
    107 sinergia dos esforçosde várias pessoas que trabalham em conjunto. Termos como empregabilidade e empresabilidade são usados para mostrar, de um lado, a capacidade das pessoas de conquistar e manter seus empregos e, de outro, a capacidade das empresas para desenvolver e utilizar as habilidades intelectuais e competitivas de seus membros. Entendemos que um gerenciamento de Pessoas é contingencial e situacional, pois depende de vários aspectos como a cultura que existe em cada organização, a estrutura organizacional adotada, as características do contexto ambiental, o negócio da organização, a tecnologia utilizada, os processos internos e uma infinidade de outras variáveis importantes. O Gerenciamento de Pessoas de baseia em três aspectos fundamentais: a) As pessoas como seres humanos: dotados de personalidade próprias, profundamente diferentes entre si, com uma história particular e diferenciada, possuidores de conhecimentos, habilidades, destrezas e capacidades indispensáveis à adequada gestão de recursos organizacionais. Pessoas como pessoas e não como meros recursos da organização; b) As pessoas como ativadoras inteligentes de recursos organizacionais: como elementos impulsionadores da organização e capazes de dota-la de inteligência, talento e aprendizado indispensáveis à sua constante renovação e competitividade em um mundo de mudanças e desafios. As pessoas como fonte de impulso próprio que dinamiza a organização e não como agentes passivos, inertes e estáticos; c) As pessoas como parceiros da organização: capazes de conduzi-la a excelência e ao sucesso. Como parceiros, as pessoas fazem investimentos na organização – como esforço, dedicação, responsabilidade, comprometimento, riscos etc. – na expectativa de colher retorno desses investimentos – como salários, incentivos financeiros, crescimento profissional, carreira, etc. Qualquer investimento somente se justifica quando traz um retorno razoável. (CHIVENATO, 1999)
  • 112.
    108 Portanto, Gerenciamento dePessoas é o conjunto de políticas e práticas necessárias para conduzir os aspectos da posição gerencial relacionados com as pessoas ou recursos humanos, incluindo recrutamento, seleção, treinamento, recompensas e avaliação de desempenho. (SOUZA, 2013) 4.1 Objetivos da Gestão de Pessoas A Gestão de Pessoas deve contribuir para a eficácia organizacional através dos seguintes meios: a) Ajudar a organização a alcançar seus objetivos e realizar sua missão: Antigamente, a ênfase era colocada no fazer corretamente as coisas através dos métodos e regras impostos aos funcionários e, assim, obter eficiência. O salto para a eficácia veio com a preocupação ema atingir objetivos e resultados; b) Proporcionar competitividade à organização: Isto significa saber empregar as habilidades e capacidades da força de trabalho; c) Proporcionar à organização empregados bem treinados e bem motivados: Dar reconhecimento às pessoas e não apenas dar dinheiro é o que constitui o elemento básico da motivação humana; d) Aumentar a auto atualização e a satisfação dos empregados no trabalho: Para que sejam produtivos, os empregados devem sentir que o trabalho é adequado às suas capacidades e que estão sendo tratados equitativamente; e) Desenvolver e manter qualidade de vida no trabalho: QVT é um conceito que se refere aos aspectos da experiência do trabalho, como o estilo de gerência, liberdade e autonomia para tomar decisões, ambiente de trabalho agradável, segurança no emprego, horas adequadas de trabalho e tarefas significativas;
  • 113.
    109 f) Administrar amudança: Saber lidar com as mudanças, pois estas se multiplicam exponencialmente e cujas soluções impõe novas estratégias, programas, procedimentos e soluções; g) Manter políticas éticas e comportamento socialmente responsável: Tanto as pessoas como as organizações devem seguir padrões éticos e de responsabilidade social. A responsabilidade social não é uma exigência feita somente às organizações, mas também, principalmente, às pessoas que nelas trabalham. 4.2 Os Processos da Gestão de Pessoas Os seis processos básicos da Gestão de pessoas são os seguintes:  Processos de Agregar Pessoas: são os processos utilizados para incluir novas pessoas na empresa. Incluem recrutamento e seleção de pessoas.;  Processos de Aplicar Pessoas: são os processos utilizados para desenhar as atividades que pessoas irão realizar na empresa, orientar e acompanhar seu desempenho. Incluem desenho organizacional e desenho de cargos, análise e descrição de cargos, orientação das pessoas e avaliação do desempenho;  Processos de Recompensar Pessoas: são os processos utilizados para incentivar as pessoas e satisfazer suas necessidades individuais mais elevadas. Incluem recompensas, remuneração e benefícios e serviços sociais;  Processos de Desenvolver Pessoas: são os processos utilizados para capacitar e incrementar o desenvolvimento profissional e pessoal. Incluem treinamento e desenvolvimento das pessoas, programas de mudanças e desenvolvimento de carreiras e programas de comunicação;  Processos de Manter Pessoas: são os processos utilizados para criar condições ambientais e psicológicas satisfatórias para as atividades das
  • 114.
    110 pessoas. Incluem administraçãoda disciplina, higiene, segurança e qualidade de vida e manutenção de relações sindicais;  Processos de Monitorar Pessoas: são os processos utilizados para acompanhar e controlar as atividades das pessoas e verificar resultados. Incluem banco de dados e sistemas de informações gerenciais. 4.3 Estrutura de Gestão de Pessoas De acordo com os sócios, os mesmos assumirão os cargos de direção uma vez que inicialmente é uma empresa de pequeno porte, o qual está direcionado para o desenvolvimento da empresa, possuem competência necessária para administrar a empresa e definir os objetivos e metas essenciais para o sucesso da mesma com um sólido conhecimento e uma excelente capacidade de realizar um competente planejamento estratégico. Os mesmos se dividirão atendendo um a parte logística e operacional, cuidando do produto, entre a sua fabricação e comercialização, e o outro cuidará da saúde financeira da empresa. Abaixo teremos as competentes pessoas que temos o interesse em fazer parte de nosso desenvolvimento empresarial no ramo de rotisserias. 4.3.1 Cargos e referências no CBO Tabela 8: Cargos e referências cbo Quant. Cargo Número CBO 01 Gerente Administrativo e Financeiro Pró Labore 01 Gerente Operacional Pró Labore 01 Chefe de cozinha 2711-05 02 Auxiliar de cozinha 5135-05 02 Atendente de balcão 5211-10 01 Auxiliar de limpeza 5143-20 Fonte: Autoria do grupo
  • 115.
    111 4.3.2 Habilidades necessáriasao cargo Gerente Administrativo e Financeiro: Sócio trabalhador  Perfil de liderança;  Empatia;  Ser organizado e ter excelente capacidade de comunicação;  Conhecimento contábil, financeiro e fiscal;  Conhecimento de Marketing e Vendas;  Conhecimento do mercado e do público-alvo. Gerente Operacional: Sócio trabalhador  Perfil de liderança;  Experiência com gestão de equipes;  Excelente capacidade de comunicação e relacionamento interpessoal;  Conhecimento dos processos operacionais do negócio;  Conhecimento das normas sanitárias referentes à manipulação armazenamento de alimentos; e  Estar atento às novas tendências do mercado. Chef de Cozinha  Perfil de liderança;  Senso de organização e limpeza;  Conhecimento das normas sanitárias referentes à manipulação e armazenamento de alimentos;  Conhecimento de Programas de Qualidade. Auxiliar de Cozinha  Senso de organização e limpeza;  Possuir higiene impecável;  Ser ágil e prestativo;  Conhecimento das normas sanitárias referentes à manipulação e
  • 116.
    112 armazenamento de alimentos. Atendentede balcão  Boa aparência, postura e uso do português correto;  Empatia;  Proativo;  Conhecimento de técnicas de venda;  Conhecimento dos processos operacionais do negócio;  Conhecimento profundo de todos os produtos oferecidos aos clientes. Auxiliar de limpeza  Senso de organização e limpeza;  Possuir higiene impecável;  Ser discreto para não ser percebido em meio aos clientes;  Ser observador e zelar pelas perfeitas condições de limpeza do espaço. 4.3.3 Descrição das atividades Gerente Administrativo e Financeiro: Sócio trabalhador Responsável pelas rotinas administrativas, pelas operações financeiras, pelos processos contábeis e comerciais. Gerente Operacional: Sócio trabalhador Responsável pelas atividades operacionais: compras, armazenamento e estoque. Gerenciando a equipe operacional, buscando meios para que as atividades sejam desenvolvidas em conformidade com as normas sanitárias. Chef de Cozinha Responsável pela elaboração dos pratos e do planejamento das rotinas do setor, bem como pelo controle de estoque dos alimentos. Auxiliar de Cozinha
  • 117.
    113 Auxilia no pré-preparoe na montagem dos pratos. Responsável pela limpeza e arrumação do ambiente e dos utensílios. Atendente de balcão Responsável pelo atendimento pessoal aos clientes na loja e, pelos pedidos via aplicativos de celular/smartphone. Auxiliar de limpeza Responsável pela organização e limpeza geral da empresa. 4.3.4 Horário de trabalho O Horário de funcionamento da Rotisserie será:  Segundas-feiras a sábado das 09h às 19h  Domingos e feriados das 09h às 14h A carga horária é de 44 horas semanais, horas extras deverão ser previamente autorizadas pelos respectivos Gerente Administrativo e Operacional, com exceção para os feriados. Tendo como regra geral o intervalo de 01 hora de almoço de segunda feira a sábado. Tabela 9: Função, carga horária e horário de trabalho Carga horária semanal Horário de trabalho Gerente Administrativo e Financeiro Gerente Operacional Chef de Cozinha 44h 2ª à 6ª feira das 09h às 18h sábado das 09h às 13h Auxiliar de cozinha (1º turno) 44h 2ª à 6ª feira das 09h às 18h sábado das 09hàs 18h domingo das 10h às 14h feriado das 10h às 14h
  • 118.
    114 01 folga programada durantea semana Revezamento - 01 folga em 01 domingo no mês Auxiliar de cozinha (2º turno) 44h 2ª à 6ª feira das 10h às 19h sábado das 10h às 19h domingo das 10h às 14h feriado das 10h às 14h 01 folga programada durante a semana Revezamento – 01 folga em 01 domingo no mês Atendente de Balcão (1º turno) 44h 2ª à 6ª feira das 09hàs 18h sábado das 09hàs 18h domingo das 10h às 14h feriado das 10h às 14h 01 folga programada durante a semana Revezamento - 01 folga em 01 domingo no mês Atendente de balcão (2º turno) 44h 2ª à 6ª feira das 10h às 19h sábado das 10h às 19h domingo das 10h às 14h feriado das 10h às 14h 01 folga programada durante a semana Revezamento - 01 folga em 01 domingo no mês Auxiliar de limpeza 44h 2ª à 6ª feira das 10h às 19h sábado das 10h às 19h domingo das 10h às 14h feriado das 10h às 14h 01 folga programada durante a semana Revezamento - 01 folga em 01 domingo no mês
  • 119.
    115 Fonte: Elaborado pelosautores 4.3.5 Salários Abaixo se encontra a distribuição dos salários médios dos admitidos nos últimos seis meses no mercado de trabalho formal, incluindo um diferencial (aumento de 20%) para termos os profissionais contentes tendo como desejo um lugar onde eles desejam trabalhar. Cargo Salário Bruto C/ o Adicional Chef de Cozinha R$ 1.480,00 R$ 1.780,00 Auxiliar de Cozinha R$ 804,00 R$ 965,00 Atendente de Balcão R$ 843,00 R$ 1.010,00 Auxiliar de Limpeza R$ 758,00 R$ 900,00 Pro Labore Gerente Administrativo e Financeiro R$ 3.500,00 Gerente Operacional R$ 3.500,00 Fonte: GOVERNO DO ESTADO DE SÃO PAULO, 2013 4.3.6 Benefícios oferecidos aos funcionários Funcionários:
  • 120.
    116 - Vale transporte; -Vale refeição; - Plano Médico – 50% empresa – 50% colaborador; - Parcerias com Instituições de Ensino (SENAC). 4.3.7 Organograma da empresa Figura 31: Organograma da Empresa
  • 121.
    117 GERENTE OPERACIONAL CHEFE DE COZINHA AUXILIARDE LIMPEZA ATENDENTE DE BALCÃO AUXILIAR DE COZINHA ATENDENTE DE BALCÃO AUXILIAR DE COZINHA Fonte: Elaborado pelos autores. 4.3.8 Processo de Recrutamento e Seleção Todo o processo de recrutamento e seleção será realizado pelos Gerentes e que os dois deverão aprovar independente para qual cargo for visando futuramente um crescimento individual do colaborador. As vagas serão trabalhadas através de pré- seleção pelo site VAGAS.COM e CATHO.COM.BR, bem como anúncios websites e através da parceria com a SENAC. Diante disto, vamos adotar a seguinte etapa do processo de recrutamento e seleção: Anúncio – realizaremos uma declaração pública da empresa indicando a necessidade de contratar um profissional para atuar em um cargo específico. Esta
  • 122.
    118 declaração acontece deforma direcionada – jornal, internet, fontes – visando atingir especificamente o perfil desejado nesta vaga, considerando uma verba de divulgação previamente estabelecida. Desta forma, nenhuma empresa saudável irá contratar uma copeira através de um anúncio na TV em horário nobre, sem nenhum demérito aos profissionais... a questão aqui é o melhor custo benefício a fim de garantir um número relativamente pequeno de candidatos e cada um tenha exatamente o perfil desejado; Fonte – através de sites como Catho e Vagas, que são empresas ou base de dados que podem disponibilizar os currículos do profissional com o perfil ideal que a empresa busca, vamos utilizar para pesquisar os profissionais desejados. Sabemos que normalmente eles são muito padronizados e solicitam exatamente o que é fundamental para identificar os melhores perfis, ainda considerando o custo benefício; Triagem – É a análise dos currículos. O objetivo é escolher os melhores perfis analisando os históricos escolares, de empregos anteriores, identificar as habilidades necessárias. Normalmente, esta triagem agrupa de 5 a 10 profissionais que são contatados por telefone para uma verificação inicial das características. Considerando o risco de ser descartado sem uma entrevista formal, onde recomendamos extremo cuidado neste primeiro contato. Você tem apenas um minuto para “encantar” o selecionado; Entrevista – É realizada com quem passou pelo processo de triagem que reduziu o número de candidatos pela metade. A entrevista visa aprofundar as informações do currículo e entender as aspirações do candidato. Este contato pode ocorrer com o RH da própria empresa ou de uma empresa de seleção e recrutamento contratado para tal. O próximo passo é uma entrevista com seu líder direto; Técnicas de processo seletivo – São aplicados pelo selecionador para avaliar as habilidades buscadas no candidato. Normalmente são usadas dinâmicas de grupo, provas situacionais ou avaliações psicológicas; Dinâmica de grupo - São diversas atividades aplicadas com o objetivo de analisar o desempenho do candidato em equipe e detectar comportamentos e competências compatíveis ao cargo pretendido pelo candidato. Durante as atividades, o
  • 123.
    119 selecionador observa odesempenho de cada integrante; Provas situacionais – São simulações de problemas rotineiros ocorridos na empresa em que o candidato deverá atuar como se já estivesse contratado. Quanto mais alto o cargo, menor a possibilidade de o selecionador aplicar testes como esses. Eles são bastante utilizados para a contratação de trainees e estagiários; Avaliação psicológica - São diversos testes aplicados durante o processo seletivo para analisar aspectos da intelectualidade, personalidade e a coordenação motora do candidato. Nem todas as empresas aplicam testes deste tipo. Eles não são eliminatórios, podem parecer estranhos, mas sempre seja sincero nas respostas. Nunca menospreze ou se recuse a fazê-los. Eles são apenas formas de confirmar o resultado das entrevistas e visam auxiliar os selecionadores a escolher o melhor perfil; Devolutiva ou Feedback - É uma resposta dada ao candidato sobre o seu desempenho e a sua situação no processo. Por meio do feedback, o candidato pode saber os motivos pelos quais ele foi ou não escolhido pela empresa. Infelizmente é muito pouco utilizada; Carta de agradecimento - É uma correspondência que algumas empresas mandam para agradecer pela sua participação no processo seletivo. 4.3.9 Treinamento O treinamento é um processo cíclico, onde busca continuamente repassar ou reciclar conhecimentos, atitudes e habilidades diretamente de tarefas ou otimização do trabalho, para desenvolver qualidades nos recursos humanos, habilitá-los a serem mais produtivos e contribuir melhor para alcance dos objetivos organizacionais. Seu propósito é aumentar a produtividade dos indivíduos em seus cargos
  • 124.
    120 influenciando seus comportamentos.Fazendo com que o treinado alcance determinado grau de eficiência exigido na realização das tarefas relacionadas ao seu cargo. O treinamento é de extrema importância para o desenvolvimento do colaborador e consequentemente da organização, buscando continuamente a motivação dos colaboradores e proporcionando qualidade de vida, tornando o ambiente de trabalho mais agradável, harmonioso, transparente, ético e equilibrado. Alguns programas de treinamento tem por objetivo transmitir informações ao funcionário sobre a organização, suas políticas e diretrizes, regras e procedimentos, missão e visão organizacional, produtos, serviços, clientes e concorrentes. Já outros estão concentrados em desenvolver as habilidades das pessoas e capacitá-las no seu trabalho. Há também aqueles que visam desenvolver conceitos e elevar o nível de abstração das pessoas para que elas possam pensar e agir em termos mais amplos. Para alcançar o sucesso no programa, é necessário ter equipes capacitadas e flexíveis às mudanças. Bem aplicado o treinamento é uma ferramenta eficaz que contribui grandemente para a melhoria e qualidade dos serviços prestados, satisfazendo assim as expectativas de todas as partes interessadas, colaboradores, organização, atuais e futuros clientes. 4.3.9.1 Desenvolvimento de Pessoas Desenvolvimento tem um conceito mais abrangente, pois se refere às ações organizacionais de que estimulam o crescimento pessoal de seus integrantes. No Brasil, a área de T&D tem um desafio muito maior que nos países desenvolvidos pois o nível de escolaridade da mão de obra disponível no mercado ainda é muito baixo para desenvolver e disputar mercados consumidores com países desenvolvidos. Por isso também a necessidade de produção de conhecimentos e novas tecnologias para dar suporte à área de T &D. No desenvolvimento deste trabalho foi possível identificar a problematização que é definir como o programa de Treinamento e Desenvolvimento poderá incentivar os colaboradores a trabalhar em equipe, motivados e dispostos a melhorar seus desempenhos na padronização das tarefas. Alinhar toda a equipe de modo que os objetivos organizacionais e pessoais sejam atingidos. Pois não basta somente alguns
  • 125.
    121 estarem envolvidos. Paraobter resultados, todos devem ter o mesmo objetivo, engajados em trabalhar juntos. Qualificar e capacitar os colaboradores para que consigam alcançar melhores resultados, melhor qualidade de vida e maior competitividade organizacional. O treinamento tem muito a ver com o conhecimento. Na Era da Informação que estamos atravessando, o conhecimento passa ser o recurso mais importante das organizações. As organizações têm vivido conflitos diários em relação à satisfação e realização dos seus profissionais, pois há uma dificuldade muito grande em administrar pessoas, afinal de contas cada ser humano possui uma característica que o deixa mais flexível ou não para a tomada de decisão. Sabe-se que as mudanças estão ocorrendo velozmente e as informações mudam a todo o tempo em um mercado cada vez mais competitivo. É necessário preparar-se para elas, afinal é recomendado se estruturar de forma a aplicar e consequentemente atingir os resultados almejados. Muitas vezes o diferencial para conquistar um lugar de destaque no mercado está nas pessoas que compõe a organização. O treinamento tem que estar ligado ao ciclo de vida da organização, de nada adianta efetuar todas as etapas do treinamento se este não está sincronizado com a fase que a empresa se encontra no seu ciclo de vida. A vida de uma empresa é composta por períodos e estes por uma série de características a serem alcançadas, ao compasso que surgem novas características capazes de suprir as anteriores, estas passam a ser obsoletas. Proporcionar um treinamento pode significar para a organização preparar seus funcionários a desenvolver habilidades, conhecimentos, padronização das tarefas e até mesmo mudar o comportamento. Tem como objetivo aumentar o desempenho profissional e motivacional do ser humano, melhorando os resultados e gerando um bom clima organizacional. Segundo Boog (2001) o treinamento começa como uma resposta a uma necessidade ou a uma oportunidade em um ambiente organizacional. Estabelecer o valor faz com que o círculo completo do processo seja cumprido, pois enfoca as necessidades, os problemas e as oportunidades que ele originalmente visa a atender. Vemos hoje que os processos cíclico e continuo são composto de quatro etapas:  Diagnóstico - É o levantamento das necessidades de treinamento a serem
  • 126.
    122 satisfeitas;  Desenho -É a elaboração do programa de treinamento para atender às necessidades diagnosticadas;  Implementação - É a aplicação e condução do programa de treinamento.  Avaliação. É a verificação dos resultados obtidos com o treinamento; 4.3.10 As etapas do processo de treinamento Figura 32: Etapas do treinamento Fonte: Elaborado pelos autores 4.3.11 Motivação Antes de tudo, devemos saber o que significa motivação, pois ela tem origem
  • 127.
    123 da palavra MOTIVO,com sentido de causa, que está direta e psicologicamente ligada as ações do homem. Todas as ações do homem estão ligadas a um “motivo”, ou a algumas forças que são denominadas de impulso ou instinto. Tais forças são ligadas a ações psicológicas ou emotivas do ser humano, e ele reage de acordo com o seu estimulo. As ações “psicológicas” são aquelas ligadas com os sentimentos como a fome, a doença, o cansaço, enquanto as ações “emotivas” estão ligadas ao desejo de agradar ou talvez ser aceito pelas pessoas com as quais convivemos. A motivação não depende de atitudes individuais somente, há alguns anos atrás um cientista descobriu e conseguiu provar o seu ponto de vista de que é possível motivar através de sinais. “Motivação nem sempre é socialmente positiva”, o ‘meio’ ainda é o fator chave na criação e manutenção da motivação individual. Motivação é sinônimo de vontade, vontade de fazer o que se quer. Mas, o que faz as pessoas sentir-se motivadas? A motivação socialmente positiva é fruto da saúde psíquica, que por sua vez, depende em grande parte da saúde física, no nível neural. Depende da atuação dos neurotransmissores, Serotonina, Noradrenalina e Dopamina nos níveis de humor, da afetividade, do desempenho sexual, do apetite e do sono. Se estas substancias estão deficientes no corpo, a pessoa entra em estado de desmotivação, independentemente de sua vontade. Por isso, não adianta ter somente um chefe motivado, as pessoas devem estar preparadas para receber a motivação. Não podemos desejar motivar pessoas com frases de efeito e sim ajudar a descobrir o problema, a causa da desmotivação. Até porque, a motivação nas pessoas só ocorre se elas estiverem dispostas a serem motivadas, e alguns esforços que fazemos para levá-las a motivação costumam durar pouco e logo se esvai. Portanto, neste processo motivacional ainda temos alguns princípios que são essenciais, indispensáveis e “podem ser uma criação genuína de cada pessoa ou profissional” e que podemos implementar em todas as empresas, dentre elas: 1. Ter um plano pessoal de vida que seja eterno (estabelecer estratégias para viver bem); 2. Considerar o ser humano como essência principal de todo empreendimento; 3. Considerar a família em todas as decisões importantes;
  • 128.
    124 4. Trabalhar comamor e bom humor todos os dias; 5. Evidenciar o prazer de existir e a alegria de viver; 6. Cultivar a humildade, a coragem e um estilo de vida saudável; 7. Auxiliar os menos favorecidos e ser solidário em seu ambiente; 8. Ser entusiasmado, otimista e desenvolver a inteligência espiritual (mais do que apenas ter fé); 9. Buscar o conhecimento, o entendimento e a sabedoria profissional; 10. Buscar constantemente a restauração da motivação (“motivos para a ação”). 4.3.12 Novas Lideranças A empresa, na sua forma de gerenciar pessoas, dará liberdade para que os colaboradores demonstrem seu comprometimento, sua capacidade de trabalhar em equipe e de liderança. As pessoas que se destacarem terão oportunidade de assumir novos cargos de liderança na empresa. 4.2 Habilidades dos empreendedores Marcelo Rodrigues de Lima é formado em Engenharia Mecatrônica pela Universidade Cruzeiro do Sul, pós graduado em Engenharia Mecatrônica e atualmente cursando MBA em Gestão Empresarial pela Fundação Getúlio Bargas. Atua na área de Gestão de Projetos na Ford South America. Fábio Galves de Luca é formado em Administração de empresas pela Faculdade Fatec , atualmente cursando MBA em Gestão Empresarial pela Fundação Getúlio Vargas. Atua na área de operações.
  • 129.
    125 5. RESPONSABILIDADE SOCIALE AMBIENTAL 5.1 Responsabilidade social Nossa maneira de fazer negócio é de forma conjunta, com lucro sustentável, estabelecendo com todas as partes envolvidas uma relação ética e transparente em nosso planejamento estratégico, para poder atender toda sociedade. Hoje com boas praticas temos benefícios tangíveis e intangíveis, lidando melhor com os pactos de operação. Acreditamos que a reputação da empresa não funciona só com propagandas, afinal, sua empresa é o que o cliente vê. Assim buscamos seguir algumas práticas aparentemente simples, que traz grandes benefícios a sociedade que estamos inseridos. Todos os nossos funcionários serão registrados conforme legislação vigente, optamos por adquirir matéria prima de empresas com responsabilidades sociais e ambientais em seu DNA, nossa política de contratação incide em priorizar a contratação de pessoas próximas a empresa, assim colaborando com o crescimento da região que estamos inseridos e a importância da locomoção ao trabalho, assim agregando qualidade de vida ao colaborador e ajudando a desafogar o trânsito.
  • 130.
    126 Criamos o diado macarrão, 25 de outubro, aonde doamos a instituição APAE Santo André (Associação de Pais e Amigos dos Excepcionais), que é um órgão sério e reconhecido pela prefeitura de Santo André com o montante de R$ 5.000,00.x Figura 33: Dia Mundial do Macarrão: Figura 34: APAE S.A. Fonte: ABIMA Fonte: APAE S.A. 5.2. Responsabilidade ambiental Traremos impactos positivos ao meio ambiente, pois somos uma empresa amiga do ambiente e estamos inseridos num pensamento global. Acreditamos que cuidar do meio ambiente é cuidar de nós mesmos. As obrigações e a responsabilidade são coletivas, pertencentes às cidadãs e aos cidadãos, coerentes na pratica ambiental, atuando, contratando, consumindo e
  • 131.
    127 produzindo ações, produtose serviços que façam parte de um universo solidário e sustentável, assim tomamos as seguintes iniciativas: 5.2.1 Adequação energética Nas instalações elétricas utilizamos lâmpadas LED, mais econômicas, são lâmpadas de filamento reduzindo com maior duração e menor geração de resíduos, portanto muito econômicas. A tecnologia LED libera toda a energia em forma de luz e isso garante sua eficiência luminosa e evita o desperdício de energia elétrica gerando uma economia entre 75 a 95% no consumo energético em relação a outras tecnologias. (ELETROBRAS, 2013) Seu custo ainda é um pouco elevado, o valor de uma lâmpada com essa tecnologia pode ser recuperado ao longo dos anos, pois se economiza com a energia elétrica e com substituições já que a vida útil de uma lâmpada LED é de 50.000 horas.¹ Um ótimo beneficio que o LED nos traz é o descarte, pois é bem menos prejudicial ao meio ambiente, porque em sua composição não são utilizados metais pesados e tóxicos e podem ser recicladas. A luz do LED não emite calor, apesar do sistema de LED esquentar, o calor não é enviado para o ambiente com auxilio de dissipadores de calor embutido nas lâmpadas, conforme estudos realizados pelo eng. Henry Joseph Round, criador da tecnologia. Adquirimos máquinas que tenham a avaliação A no selo do Procel, o Selo Procel Eletrobras de Economia de Energia, ou simplesmente Selo Procel, foi instituído por Decreto Presidencial em 8 de dezembro de 1993. É um produto desenvolvido e concedido pelo Programa Nacional de Conservação de Energia Elétrica (Procel), coordenado pelo Ministério de Minas e Energia, com sua Secretaria-Executiva mantida pela Eletrobras (ELETROBRAS, 2013). O Selo Procel tem por objetivo orientar o consumidor no ato da compra, indicando os produtos que apresentam os melhores níveis de eficiência energética dentro de cada categoria, proporcionando, assim, economia na conta de energia elétrica. Também estimula a fabricação e a comercialização de produtos mais
  • 132.
    128 eficientes, contribuindo parao desenvolvimento tecnológico e a preservação do meio ambiente. Conforme orientação que buscamos com a Eletrobras. Figura 35: Selo Procel Fonte: ELETROBRAS, 2013 5.2.2. Planejamento da Cozinha Readequamos a cozinha buscando alocar a geladeira e freezer longe do fogão e janelas que recebam sol e calor, assim consumindo menos energia para manter a temperatura de refrigeração adequada. 5.2.3. Coleta Seletiva Treinaremos nossos colaboradores e criaremos uma cultura de coleta seletiva, assim deixaremos do lado externo lixeiras com adesivos colados e alto explicativos, incentivando o aprendizado e prática de todos, colaboradores e clientes. Figura 36: Dias e horários que o caminhão de recicláveis recolhe os itens: Fonte: PREFEITURA DE SANTO ANDRÉ
  • 133.
    129 Modelo de etiquetaque será colado nas lixeiras: Figura 37: Reciclagem de Metal Fonte: Elaborado pelo grupo Figura: 38: Reciclagem de Papel Fonte: Elaborado pelo grupo Figura 39: Reciclagem de Plástico Fonte: Elaborado pelo grupo Figura 40: Reciclagem de Vidro
  • 134.
    130 Fonte: Elaborado pelogrupo 5.2.4. Área Permeável Como temos uma área de 300m² deixamos áreas permeáveis no terreno para reduzir a necessidade de captação de água pluvial pela prefeitura e assim reduzindo enchentes. 5.2.5. Reaproveitamento da água da chuva Vamos implantar um modelo já conhecido no mercado de reaproveitamento da água da chuva, para regar plantas, limpar pisos, vidraças e utilizar nas descargas sanitárias. Captamos o volume de chuva que cai sobre o telhado do e direcionamos para uma cisterna e de lá, através de uma bomba de sucção enviamos para uma caixa d´água localizada no telhado. Sabendo que a água de chuva arrasta sujeiras diversas da atmosfera e do telhado instalaremos um filtro de cinco camadas de quartzo e uma de carvão ativado, de modo a conseguir uma aparência idêntica a da água potável. Como vamos utilizar essa água em vasos sanitários, dosamos todo o volume captado com cloro, com uma bomba dosadora já fornecida pela empresa que nos vende o cloro, assim protegendo o usuário das bactérias e outros germes nocivos à saúde. Assim gerando uma economia de água para a empresa e colaborando com o meio ambiente.
  • 135.
    131 5.2.6. CO2 Conforme protocolode Kyoto³ constitui um tratado internacional com compromissos mais rígidos para a redução da emissão dos gases que agravam o efeito estufa, considerados, de acordo com a maioria das investigações científicas, como causas antropogênicas do aquecimento global, assim entendemos à necessidade de reduzir os gases CO2 um dos mecanismos seria com o mercado de créditos de carbono, ou seja, o reflorestamento de matas, pois as árvores absorvem o carbono da atmosfera e toda sua biodiversidade. Assim, calculamos nossa emissão de gases anual e entramos com o plantio de árvores em parceria a ONG Iniciativa Verde. (INICIATIVA VERDE, 2013) Figura 41 – Plantio de árvores Fonte: Banco de imagens Google. 5.2.7. Coleta de Óleo de Cozinha O estabelecimento será um ponto de troca para coleta de óleo de nossos clientes, assim, todo o óleo gerado e arrecadado será enviado ao Instituto Triângulo8. O instituto fabricará as barras de sabão ecológicas. 8 Mais informações disponíveis em: www.triangulo.org.br/
  • 136.
    132 6. POSICIONAMENTO ESTRATÉGICO 6.1Definição do Posicionamento Estratégico Com uma ampla visão de negócios, sabemos que não se pode querer “atirar para todos os lados”, ou seja, atuar em todos os negócios. Deve-se estabelecer um posicionamento estratégico coerente com o objetivo e o negócio da empresa, permitindo que ela esteja sempre em crescimento. O posicionamento deve responder por que o consumidor comprará o meu produto e não o da concorrência, colocando a empresa em posição de destaque e diferencial percebidos pelo público alvo. Até hoje, o modelo de posicionamento estratégico mais conhecido e referenciado é o de Michael Porter, que classifica as posições competitivas em liderança em custo, diferenciação e enfoque. Sendo assim, podemos afirmar que o posicionamento estratégico que norteará a Rotisseria Serviços Massa é o de diferenciação. Uma estratégia de competição com base nesta vertente visa ganhar destaque perante seus consumidores deixando em relevância todos os serviços e diferenciais que trazem valor agregado ao cliente, além
  • 137.
    133 do próprio produtoa ser consumido. Sendo assim, os consumidores facilmente se lembrarão do estabelecimento devido a forma de atendimento e serviços adicionais oferecidos e já mencionados. Para seguir adiante com o posicionamento estratégico e sempre inovar, a Rotisseria Serviços Massa aplicará pesquisas de satisfação do cliente quantitativas e qualitativas com frequência, além de treinar seus profissionais e buscar trazer para o estabelecimento todas as tendências do mercado de alimentação de pratos congelados. 6.2 Objetivos Estratégicos Os Objetivos estratégicos para os próximos três anos foram baseados na Missão e Visão da Rotisseria, mencionados no início do projeto e lembrados a seguir: Quadro 7: Missão e Visão Missão “Oferecer alimentos de Rotisseria práticos e saudáveis para preparo em casa, além de serviços personalizados que visem aumentar a qualidade de vida dos clientes”. Visão “Ser reconhecida como estabelecimento alimentício de referência no ramo de Rotisserias do ABC, agregando aos clientes e suas famílias não só a alimentação saudável, mas também serviços personalizados que os tornarão satisfeitos e leais”. Fonte: Elaborado pelos autores. Para métricas das estratégias definidas e acompanhamento e avaliação de resultados, estabelecemos o uso regular da ferramenta Balance Scorecard (BCS), criada para a medição e gestão de desempenho e com os indicadores abaixo:
  • 138.
    134 Figura 42: BalanceScorecard Fonte: Google imagens Tabela 10: Primeira estratégia: Aumento do Faturamento Anual
  • 139.
    135 Receitas Anuais Indicadores AtualAno 1 Ano 2 Ano 3 Vendas - 12% 12% 12% Ações para atingir a meta anual: 1 – Divulgação por meio das promoções e ações citadas; 2 – Aumento da carteira de clientes e, consequentemente, das vendas; 3 – Treinamento constante de funcionários. Tabela 11: Segunda estratégia: Clientes Satisfeitos Clientes Satisfeitos Indicadores Atual Ano 1 Ano 2 Ano 3 Porcentagem geral de clientes satisfeitos - 70% 80% 90% Ações para atingir a meta anual: 1 – Treinamentos frequentes de capacitação e atualização para equipe interna; 2 – Melhoria de processos de atendimento para que sejam mais eficazes e rápidos; 3 – Investimentos em tendências de mercado para trazer mais qualidade aos produtos. Tabela 12: Terceira estratégia: Índice de Lembrança da marca Share of Mind da Empresa Indicadores Atual Ano 1 Ano 2 Ano 3 Índice de lembrança da marca na mente dos clientes - 40% 50% 60% Ações para atingir a meta anual: 1 – Pesquisa terceirizada e profissional para medir o índice de lembrança dos consumidores;
  • 140.
    136 2 – Investimentosem marketing e propaganda para divulgação dos diferenciais do estabelecimento; 3 – Veiculação de propagandas e aparição nos guias de melhores estabelecimentos do segmento (Ex: Veja Comer & Beber). Tabela 13: Quarta estratégia: Melhoria de Processo Interno Processo Interno Indicadores Atual Ano 1 Ano 2 Ano 3 Satisfação de colaboradores quanto aos processos internos - 30% 40% 50% Ações para atingir a meta anual: 1 – Treinamento constante com funcionários para que todos estejam a par e alinhados aos objetivos da organização, sendo mais colaborativos e, consequentemente, facilitando os processos internos.
  • 141.
    137 6 PLANEJAMENTO DASVARIÁVEIS MERCADOLÓGICAS 6.1 Comunicação mercadológica A estratégia de comunicação a ser seguida para colaborar com os objetivos e metas que devem ser atingidos foi definida levando-se em consideração o público alvo consumidor e suas características (faixa etária, perfil e preferências de consumo, renda mensal, etc.). Como já mencionado, a estratégia definida pela empresa – e, portanto, a ser divulgada usando-se os meios de comunicação – é a de diferenciação de serviços. Após essa definição, a empresa precisa definir ações coerentes para divulgar seus diferenciais ao seu público consumidor potencial, considerando que todo e qualquer investimento em comunicação gera custos e, portanto, devem estar totalmente alinhados aos objetivos estratégicos da Rotisseria Serviços Massa. 6.1.1 O Composto de Comunicação
  • 142.
    138 O Composto deComunicação é o conjunto de instrumentos e ferramentas comunicacionais que serão usadas para disseminar as informações ao público alvo e assim atingir os objetivos estratégicos do estabelecimento. Estas ferramentas são: - Propaganda e Merchandising (Online e Off-line); - Marketing Direto; - Promoções. 6.1.2.1. Propaganda e Merchandising Para promover a empresa institucionalmente, criaremos propagandas corporativas eletrônicas para serem enviadas a nossa base de clientes e potenciais, e propagandas impressas, que serão veiculadas nos jornais de bairro e guias especializados em alimentação. a) Online Atualmente, as tendências corporativas mudam rapidamente e o mercado avança em velocidade máxima, sendo necessário para as empresas de qualquer segmento adaptar-se às constantes mudanças e estarem sempre prontas para inovação e flexibilidade. Em termos de propaganda, as mídias online são muito favoráveis a estas características, já que possibilitam ações mais rápidas. A Internet hoje é considerada o maior instrumento de veiculação de comunicação, usada por todos e com um grande poder de disseminação pública. Com relação à publicidade online, estudos revelam que o ano de 2012 teve 789 bilhões de impressões de anúncios eletrônicos, sendo que portais e redes sociais incluem 45% do total dessas propagandas. Vantagens do uso de propaganda veiculada online:  Acesso 24h por dia, sete dias por semana;  Permite rápida adaptação e alteração de mensagens de acordo com a demanda;  Permite comunicação interativa entre empresa e consumidor;  Possibilita contagem de acessos (ferramenta de quantificação do sucesso da propaganda);
  • 143.
    139  Baixo custo. Deacordo com o estudo do Ibope Media sobre hábitos de consumo da população latino-americana (IBOPE, 2013), reconhece-se que a internet é a principal ferramenta para consulta de produtos ou serviços. A pesquisa reforça: 85% dos respondentes buscam e confiam nas informações encontradas na internet e 91% buscam referências sobre produtos e serviços antes de tomar a decisão de comprá- los. Com uma boa estratégia online definida, é possível ter influência no negócio de atuação, seguindo regras de atualização e renovação frequente de conteúdos, além de fazer uso de ferramentas que meçam o sucesso dos acessos. Ferramentas usadas para disseminação de propaganda Online da Rotisseria: - Website institucional com apresentação, história da Rotisseria, cardápio de produtos, possibilidade de comentários e pedidos, divulgação de cursos e promoções, etc. O website da Rotisseria será desenvolvido pela agência de web design Espiral Interativa e hospedado nos servidores da Locaweb, empresa líder de serviços de hosting no Brasil. Exemplo da página a ser desenvolvida: Figura 43: Imagem do site
  • 144.
    140 Fonte: Elaborado pelogrupo Figura 44: Plano de Hospedagem escolhido na Locaweb
  • 145.
    141 Fonte: Locaweb - BannerInstitucional eletrônico: Criado para divulgar informações e atrair clientes, reforçando a identidade visual do estabelecimento. O Banner eletrônico será veiculado nos principais sites de recomendação de restaurantes além das páginas virtuais com informações da área de atuação (ABC); Figura: 45: Exemplo de banner institucional eletrônico
  • 146.
    142 Fonte: Elaborado pelosautores. - Google AdWords: Serviço de propaganda fornecido pela Locaweb. O Google AdWords permite a otimização de resultados de uma busca feita na internet, por meio do uso de palavras-chave e fazendo com que a empresa seja melhor posicionada estrategicamente. Como funciona: Figura 46 – Google AdWords Fonte: Locaweb Figura 47: Plano do Google AdWords
  • 147.
    143 Fonte:Locaweb b) Presença nasMídias Sociais Inserindo-se institucionalmente na era digital, a Rotisseria Serviços Massa terá forte presença nas redes sociais, com campanhas e veiculações de autopromoção. É importante ressaltar que acreditamos que a estratégia de indicação “boca a boca” continua sendo de extrema relevância, porém ela limita-se a uma quantidade de pessoas conhecidas. Com o uso das redes sociais, é possível disseminar a informação para um número ilimitado de pessoas, trazendo novas oportunidades e clientes. Com o uso das redes sociais, os clientes estão conseguindo poder de compra e decisão de marca, fazendo uso das mídias para conhecer marcas e produtos ou até mesmo, criticá-los. Por isso, a decisão de uso estratégico das redes sociais é essencial para o sucesso do negócio, desde que usada com consciência e de forma coerente (resposta rápida e aparições significativas e positivas ou neutras). Pesquisas indicam que o brasileiro passa mais de um terço de seu tempo diário (36%) navegando na web, com liderança de presença no Facebook. (GLOBO, 2013)
  • 148.
    144 Ferramentas usadas paradisseminação da Rotisseria nas Redes Sociais: - Fan Page no Facebook Criaremos uma página institucional da Rotisseria no Facebook, onde serão compartilhadas novidades, pratos do dia, festivais, promoções, etc. Além disso, manteremos um canal sempre aberto para contato com nossos clientes, esclarecendo dúvidas e respondendo solicitações. Figura 48: Fan Page no Facebook Fonte: Elaborado pelo grupo c) Perfil no Instagram
  • 149.
    145 O Instagram daRotisseria @serviçosmassarotisseria servirá como instrumento rápido de divulgação dos nossos atrativos, com postagens de fotos dos pratos prontos, promoções, eventos realizados no estabelecimento (festivais, acompanhamento nutricional, cursos de culinária, etc.). Além disso, usaremos o perfil para divulgação de eventuais dicas de saúde e alimentação. Figura 49: Exemplo de postagem no Instagram Fonte: Elaborado pelos autores d) Off-line De acordo com um estudo realizado pelo Ibope Media, 81% da população da classe média acredita que a revista é o meio mais adequado para veiculação de anúncios alimentícios. A pesquisa conclui que consumidores de luxo dão valor aos anúncios tradicionais, que devem ser combinados com o online, mas nunca deixando de marcar presença. Como ações de propagandas impressas, a Rotisseria Serviços Massa promoverá folders a ser distribuídos em pontos comerciais chave e anúncios em revistas do ramo alimentício. - Folders Institucionais: Os materiais farão uso de criatividade e objetividade, com o objetivo de atrair potenciais clientes devido ao destaque dado aos principais serviços oferecidos e opções de alimentos disponíveis;
  • 150.
    146 - Anúncios emRevistas: Como parte de sua estratégia para mídia impressa, a Rotisseria terá sua marca estabelecida e veiculada nos principais guias de alimentação de São Paulo; Figura50 : Exemplo de Folder Institucional e Anúncio de Revistas (página inteira): Fonte: Elaborado pelos autores e) Marketing Direto
  • 151.
    147 E-mail Marketing (maladireta): ferramenta de comunicação útil para divulgação de promoções e outros atrativos da Rotisseria. O e-mail marketing tem como vantagem a possibilidade de análise de resultados por meio de gráficos e estatísticas de acesso, o que permite constante atualização das campanhas para que gerem cada vez mais retorno. Para a lista de destinatários, teremos os endereços eletrônicos de nossa base de clientes, conseguidos por meio de um cadastro prévio toda vez que alguém faz uma compra no estabelecimento. Todo e qualquer cliente ou cliente potencial que deixar seu endereço eletrônico conosco estará ciente da veiculação do e-mail marketing, podendo optar por querer ou não recebê-lo. Dessa forma, estamos atingindo somente o público-alvo que realmente está interessado nas novidades da Rotisseria, sem que infrinjamos nenhum princípio ético de invasão em conteúdos onlines; Figura 51: E-mail Marketing e Plano contratado Fonte: Elaborado pelos autores. Figura 52 – E-mail marketing
  • 152.
    148 Custos com Comunicação Fonte:Locaweb Os custos relacionados à estratégia de comunicação estão descritos na tabela a seguir. Tabela 14: Relação de custos Fornecedor Custo Único Custo Mensal Custo Anual Propaganda Marketing Online Website Institucional Espiral Interativa/ Pag Seguro R$ 5.000,00 R$ 150,00 R$ 1.800,00 Hospedagem do website Locaweb R$ 0,00 R$ 16,67 R$ 200,00 Anúncio do Google (Search) Google AdWords R$ 500,00 R$ 100,00 R$ 0,00 Banner Espiral Interativa R$ 1.000,00 R$ 0,00 R$ 0,00 Anúncio Revista Veja Espiral Interativa R$ 1.000,00 R$ 0,00 R$ 0,00 Marketing Offline Folder Espiral Interativa R$ 3.000,00 R$ 250,00 R$ 3.000,00
  • 153.
    149 Promoções e Merchandising LocaWeb/ Espiral InterativaR$ 0,00 R$ 166,67 R$ 2.000,00 Voucher de desconto Custos Totais R$ 10.500,00 R$ 7.000,00 Total Ano 1 R$ 17.500,00 Fonte: Elaborado pelos autores 7.2. Política de preços A empresa Rotisseria serviços Massa utiliza a estratégica de Marketing, que o importante é o valor percebido ao cliente e não o custo monetário. Preço para o Marketing é uma questão de percepção de valor, e não de dinheiro. A percepção de valor é um cálculo mental que fazemos, envolvendo todos os benefícios que um determinado serviço ou alimento nos oferece e todos os custos envolvidos em sua aquisição, custo VS benefício. Calculamos os montantes de todas as despesas mensais, como aluguel, água, luz, mercadorias e folha salarial, e dividimos pela capacidade produzida estimada, chegando a um cenário mais realista com a venda de 4.380 pratos por mês. Tabela 15: Cálculo de preço
  • 154.
    150 Despesas Fixas Despesas Fixasmensais R$ 7.774,00 Mercadorias pagas no mês R$ 62.705,04 Embalagens pagas no mês R$ 4.380,00 Despesas com pessoal R$ 17.306,00 Total R$ 92.165,04 Capacidade da casa Estimativa de pratos vendidos por dia 146 Quantidade de dias no mês 30 Estimativa de pratos vendidos por mês 4.380 Despesas por pratos vendidos Custo médio por prato R$ 21,04 Markup Pratos congelados 70% Custo unitário Custo médio por prato R$ 35,77 Os pratos terão um mark-up aproximado de 70% e o preço médio dos pratos para o cliente será de R$ 35,77. Tabela16– Preço Unitário dos pratos Pratos Preço Frango a passarinho R$ 40,00 Frango desossado R$ 40,00 Frango assado R$ 40,00 File de frango grelhado R$ 38,00 Carne assada R$ 40,00 File Mignon R$ 42,00 Bife a Rolê com cenoura R4 38,00
  • 155.
    151 Strogonoff de frangoou carne R$ 42,00 Salmão grelhado R$ 50,00 MASSAS Lasanha de Funghi R4 40,00 Lasanha de berinjela R$ 35,00 Talharim R$ 35,00 Rondelli (qualquer sabor) R$ 35,00 Ravioli de carne R$ 35,00 Ravioli de búfala R$ 40,00 Canelone com Legumes R$ 35,00 Gnocchi de Ricota e Espinafre R$ 29,00 Spaghetti R$ 32,00 Fettucine R$ 30,00 Penne R$ 32,00 Panqueca de Palmito R$ 34,00 SALADAS Salada de legumes R4 22,00 Maionese de legumes R$ 22,00 Salada de Berinjela R$ 22,00 Salada de Abobrinha R$ 22,00 Salada de grão-de-bico R$ 22,00 ACOMPANHAMENTOS Arroz Integral R$ 15,90 Arroz a grega R$ 15,90 Arroz com brócolis R$ 18,90 Arroz branco R$ 12,00 Feijão branco R$ 15,00 Batata Sauté R$ 18,90 Legumes grelhados R$ 20,70 Polenta Mole R$ 15,80 Torta de legumes R$ 39,00 Cuzcuz de sardinha R$ 39,00 SOBREMESAS
  • 156.
    152 Brigadeirão R$ 42,00 Browniecom castanha do pará R$ 42,00 Beijinho coberto com chocolate R$ 42,00 Mousse de limão R$ 42,00 Torta de morango R$ 42,00 Bolo mesclado sem glúten R$ 42,00 Bolo de ameixa com aveia R$ 42,00 Bolo de cenoura com gengibre R$ 42,00 Bolo inglês com maracujá R$ 42,00 INFANTIL Arroz integral R$ 12,90 Arroz com legumes R$ 14,90 Feijão branco ou carioca R$ 12,50 Creme de cenoura R$ 18,90 Salada grega com grão-de-bico R$ 25,00 Canapé de tomate e vegarella R$ 25,00 Sopa de grão-de-bico com espinafre R$ 25,00 Macarrão integral com queijo ricota R$ 25,00 Salada de pepino R$ 29,00 7.3. Distribuição Canal de Distribuição é o caminho escolhido para o produto / serviço chegar ao consumidor final, através de unidades internas e externas (atacadistas e varejistas) da empresa. Definido pelo setor de marketing. Dentro de uma cadeia logística todos os membros atuantes devem estar interligados. Em médias e grandes empresas o canal de distribuição está inserido na cadeia logística, e seus participantes são Fabricantes, Atacadistas/ Distribuidores, Varejistas e Consumidor final. Os Objetivos do canal de distribuição são:
  • 157.
    153  Disponibilizar produtoscom rapidez; * Reforçar potencial de vendas; * Facilitar fluxo de informação e material; * Reduzir custos de forma integrada; As principais funções do canal de distribuição são:  Induzir a demanda; * Satisfazer a demanda; * Serviços pós-compra; * Troca de informações; Participantes de um Canal de Distribuição Os participantes de um canal de distribuição podem ser primários ou especializados. Os participantes primários são os fabricantes, atacadistas e varejistas, enquanto que os especializados são os que prestam serviços aos participantes primários, compreendendo os funcionais de serviço em transportes, armazenagem, montagem, atendimento, entre outros serviços; e de apoio em finanças, informação, publicidade, seguro, entre outros. Tipos de intermediários de canal de distribuição Comerciantes – Atacadistas e varejistas, são os que compram e vendem; Representantes – Corretores e representantes comerciais, buscam clientes, mas não possuem posse do produto; Facilitador – Transportadoras, armazéns, bancos e outros prestadores que não negociam, mas facilitam a distribuição. A empresa atuará no Bairro Jardim, área nobre de Santo André, devido ao alto poder aquisitivo dos moradores.
  • 158.
    154 A Rotisseria ServiçosMassa oferecerá o serviço de Delivery para pedidos realizados na loja ou através do site. O cliente poderá realizar seu pedido presencialmente na loja, por telefone ou através do site. Horários de entregas: segunda a sábado – Horários: 10h às 13h para favorecer o horário de almoço e das 16h às 19h para favorecer o horário do jantar. Domingo – Horário: 11h às 13h para favorecer os almoços de domingo. Todos os pedidos realizados até pelo menos 30 minutos antes do horário limite para entrega serão aceitos e encaminhados ao motoboy. Após esgotado o horário de entrega, o pedido somente será encaminhado no próximo horário, por exemplo: o cliente solicitou a entrega do seu pedido às 13h, como o horário de entrega do período da manhã se esgotou, o pedido será entregue no horário da tarde, ou seja, das 16h às 19h. Segue abaixo o fluxo de segunda a sábado: CLIENTE LOJA MOTOBOY 10:00 – 13:00 hs 16:00 – 19:00 hs ENTREGA LOCAL DESEJADO Pedido por telefone, presencial ou internet
  • 159.
    155 Segue abaixo ofluxo de domingo: CLIENTE LOJA MOTOBOY 11:00 – 13:00 hs ENTREGA LOCAL DESEJADO Pedido por telefone, presencial ou internet 8. JUSTIFICATIVA DE VENDAS E CUSTOS 8.1. Justificativa das Vendas
  • 160.
    156 Devido a faltade dados estatísticos para definição do número de pratos ou itens vendidos em uma Rotisseria, realizamos uma pesquisa com três concorrentes no ABC. Seguem abaixo as informações coletadas: Tabela 17: Justificativa de vendas. Concorrentes Pratos/dia Pratos/mês Venda média de pratos/mês Vinhos/mês Bebidas/mês Rotisseria A 230 30 6900 550 1.055 Rotisseria B 200 26 5200 488 958 Rotisseria C 194 30 5820 470 900 Média 208 30 6240 503 971 * A Rotisseria B não abre as segundas-feiras Fonte: Elaborado pelos autores Com base nesta pesquisa, consideramos que uma Rotisseria vende, em média, 208 pratos por dia (ou 6.240 pratos por mês), 503 garrafas de vinho e 971 garrafas de bebidas (refrigerantes e cervejas). Através destas informações projetamos nossas vendas diárias nos cenários realista, pessimista e otimista. Seguem abaixo as considerações adotadas para elaboração dos cenários:  Adotamos que 208 pratos/dia, 503 garrafas de vinho e 971 garrafas de bebidas é um cenário otimista, pois as rotisserias pesquisadas estão no mercado há mais de dois anos, sendo que sua marca, presença e qualidade estão consolidadas em relação a Rotisseria Serviços Massa neste momento;  Considerando que a Rotisseria Serviços Massa precisa de um tempo para se consolidar no mercado, adotamos como cenário realista 146 pratos/dia (ou 4.380 pratos/mês), 352 garrafas de vinho e 680 garrafas de bebidas, ou seja, 30% a menos do que a média das Rotisserias pesquisadas;  O cenário pessimista refere-se a 20% menos do que o cenário realista sendo: 117 pratos/dia, 282 garrafas de vinho e 544 garrafas de bebidas;
  • 161.
    157  Os primeirosdoze meses a quantidade de clientes será menor. Estimamos um crescimento de 5% ao mês até atingirmos o volume de vendas projetado no nosso cenário realista, após 12 meses. As ações de MKT, propaganda em revista do bairro, internet e etc. contribuem para o alcance destes números;  Crescimento de 5% ao mês até atingirmos o volume de vendas projetado no cenário realista após 12 meses para vinhos e bebidas;  Serão vendidos vinhos a preço médio de R$ 79,70;  Cálculos para estimativa de vendas das garrafas de vinho: 146 pratos/dias = 292 pratos no sábado e domingo, adotamos que 30% irão adquirir as garrafas de vinho, ou seja, 88 garrafas x 4 finais de semana = 352 garrafas;  As demais bebidas serão vendidas a preço médio de R$ 4,19;  Cálculo para estimativa de vendas das bebidas: 20 garrafas/dia x 26 dias (sem considerar o domingo) = 520 garrafas. Consideramos o dobro de vendas para o domingo, ou seja, 40 garrafas x 4 (domingos) = 160. Total de bebidas vendidas é igual a 680 unidades;  Sazonalidade para os pratos: Janeiro acréscimo de 15% nas vendas devido ao período de férias; Maio acréscimo de 30% devido ao Dia das Mães; Julho acréscimo de 15% devido ao período de férias; Dezembro acréscimo de 30% devido as festas de Natal e Ano-Novo. Nota: consideramos o impacto das sazonalidades somente após o 12º mês de faturamento;  Não consideramos sazonalidade para as bebidas;
  • 162.
    158  Consideraremos amédia de custo dos pratos oferecidos de R$ 35,77;  O estabelecimento funcionará de segunda a segunda, consideraremos 30 dias de operação no mês. O quadro abaixo demonstra a estimativa de faturamento para o primeiro ano de atividade, considerando três possíveis cenários, sendo: O cenário realista foi definido com a venda de 146 pratos/dia (ou 4.380 pratos/mês), considerando o valor médio de R$ 35,77. O cenário otimista foi definido com a venda de 208 pratos/dia (ou 6.240 pratos/mês), considerando o valor médio de R$ 35,77. O cenário pessimista foi definido com a venda de 117 pratos/dia (ou 3.510 pratos/mês), considerando o valor médio de R$ 35,77. Nossa receita corresponde a soma das seguintes parcelas: Faturamento = (Número de pratos x Preço médio) + (Número de bebidas x preço médio das bebidas) + (Número de garrafas de vinhos x preço médio das garrafas). Observação: no primeiro ano não consideramos sazonalidade. Tabela 18: Estimativa de faturamento para o primeiro ano de atividade – Cenário Realista Faturamento mensal - Cenário realista - Primeiros 12 meses (1º ANO) Faturamento Faturamento pratos Faturamento bebidas/vinhos Total (R$) Meses pratos/mês Valor médio Bebidas/mês Valor médio Vinhos/mês Valor médio Pratos Sazonalidade Total jun/14 2367 R$ 35,77 367 R$ 4,19 190 R$ 79,70 R$ 84.659,62 0% R$ 84.659,62 R$ 16.699,07 R$ 17.577,97 R$ 18.503,13 R$ 19.476,98 R$ 20.502,08 R$ 21.581,14 R$ 22.716,99 R$ 23.912,62 R$ 25.171,18 R$ 26.495,97 R$ 27.890,50 R$ 29.358,42 R$ 101.358,69 jul/14 2491 R$ 35,77 387 R$ 4,19 200 R$ 79,70 R$ 89.115,39 0% R$ 89.115,39 R$ 106.693,36 ago/14 2622 R$ 35,77 407 R$ 4,19 211 R$ 79,70 R$ 93.805,67 0% R$ 93.805,67 R$ 112.308,80 set/14 2760 R$ 35,77 429 R$ 4,19 222 R$ 79,70 R$ 98.742,81 0% R$ 98.742,81 R$ 118.219,79 out/14 2906 R$ 35,77 451 R$ 4,19 234 R$ 79,70 R$ 103.939,80 0% R$ 103.939,80 R$ 124.441,88 nov/14 3059 R$ 35,77 475 R$ 4,19 246 R$ 79,70 R$ 109.410,32 0% R$ 109.410,32 R$ 130.991,46 dez/14 3220 R$ 35,77 500 R$ 4,19 259 R$ 79,70 R$ 115.168,76 0% R$ 115.168,76 R$ 137.885,74 jan/15 3389 R$ 35,77 526 R$ 4,19 272 R$ 79,70 R$ 121.230,27 0% R$ 121.230,27 R$ 145.142,89 fev/15 3568 R$ 35,77 554 R$ 4,19 287 R$ 79,70 R$ 127.610,81 0% R$ 127.610,81 R$ 152.781,99 mar/15 3755 R$ 35,77 583 R$ 4,19 302 R$ 79,70 R$ 134.327,17 0% R$ 134.327,17 R$ 160.823,14 abr/15 3953 R$ 35,77 614 R$ 4,19 318 R$ 79,70 R$ 141.397,02 0% R$ 141.397,02 R$ 169.287,52 mai/15 4161 R$ 35,77 646 R$ 4,19 334 R$ 79,70 R$ 148.838,97 0% R$ 148.838,97 R$ 178.197,39 Total anual R$ 1.368.246,62 R$ 269.886,03 R$ 1.638.132,65 Fonte: Autoria do grupo Fonte: Elaborado pelos autores.
  • 163.
    159 Tabela 19: Estimativade faturamento para o primeiro ano de atividade – Cenário Otimista Faturamento mensal - Cenário otimista - Primeiros 12 meses (1º ANO) Faturamento Faturamento pratos Faturamento bebidas/vinhos Total (R$) Meses pratos/mês Valor médio Bebidas/mês Valor médio Vinhos/mês Valor médio Pratos Sazonalidade Total jun/14 3372 R$35,77 525 R$4,19 272 R$79,70 R$120.610,97 0% R$120.610,97 R$23.861,00 R$25.116,84 R$26.438,78 R$27.830,30 R$29.295,05 R$30.836,89 R$32.459,89 R$34.168,30 R$35.966,63 R$37.859,61 R$39.852,22 R$41.949,71 R$144.471,96 jul/14 3549 R$35,77 552 R$4,19 286 R$79,70 R$126.958,91 0% R$126.958,91 R$152.075,75 ago/14 3736 R$35,77 581 R$4,19 301 R$79,70 R$133.640,96 0% R$133.640,96 R$160.079,74 set/14 3933 R$35,77 612 R$4,19 317 R$79,70 R$140.674,69 0% R$140.674,69 R$168.504,99 out/14 4140 R$35,77 644 R$4,19 334 R$79,70 R$148.078,62 0% R$148.078,62 R$177.373,67 nov/14 4358 R$35,77 678 R$4,19 351 R$79,70 R$155.872,24 0% R$155.872,24 R$186.709,13 dez/14 4587 R$35,77 714 R$4,19 370 R$79,70 R$164.076,04 0% R$164.076,04 R$196.535,92 jan/15 4828 R$35,77 751 R$4,19 389 R$79,70 R$172.711,62 0% R$172.711,62 R$206.879,92 fev/15 5083 R$35,77 791 R$4,19 410 R$79,70 R$181.801,70 0% R$181.801,70 R$217.768,34 mar/15 5350 R$35,77 833 R$4,19 431 R$79,70 R$191.370,22 0% R$191.370,22 R$229.229,83 abr/15 5632 R$35,77 876 R$4,19 454 R$79,70 R$201.442,33 0% R$201.442,33 R$241.294,56 mai/15 5928 R$35,77 922 R$4,19 478 R$79,70 R$212.044,56 0% R$212.044,56 R$253.994,27 Total anual R$1.949.282,86 R$385.635,23 R$2.334.918,08 Fonte: Autoria do grupo Fonte: Elaborado pelos autores. Tabela 20: Estimativa de faturamento para o primeiro ano de atividade – Cenário Pessimista Faturamento mensal - Cenário pessimista - Primeiros 12 meses (1º ANO) Faturamento Faturamento pratos Faturamento bebidas/vinhos Total (R$) Meses pratos/mês Valor médio Bebidas/mês Valor médio Vinhos/mês Valor médio Pratos Sazonalidade Total jun/14 1897 R$35,77 294 R$4,19 152 R$79,70 R$67.843,67 0% R$67.843,67 R$13.376,48 R$14.080,51 R$14.821,59 R$15.601,67 R$16.422,81 R$17.287,17 R$18.197,02 R$19.154,76 R$20.162,91 R$21.224,11 R$22.341,17 R$23.517,02 R$81.220,15 jul/14 1996 R$35,77 309 R$4,19 160 R$79,70 R$71.414,39 0% R$71.414,39 R$85.494,90 ago/14 2102 R$35,77 326 R$4,19 169 R$79,70 R$75.173,04 0% R$75.173,04 R$89.994,63 set/14 2212 R$35,77 343 R$4,19 178 R$79,70 R$79.129,52 0% R$79.129,52 R$94.731,19 out/14 2329 R$35,77 361 R$4,19 187 R$79,70 R$83.294,23 0% R$83.294,23 R$99.717,04 nov/14 2451 R$35,77 380 R$4,19 197 R$79,70 R$87.678,13 0% R$87.678,13 R$104.965,31 dez/14 2580 R$35,77 400 R$4,19 207 R$79,70 R$92.292,77 0% R$92.292,77 R$110.489,79 jan/15 2716 R$35,77 421 R$4,19 218 R$79,70 R$97.150,29 0% R$97.150,29 R$116.305,05 fev/15 2859 R$35,77 443 R$4,19 230 R$79,70 R$102.263,46 0% R$102.263,46 R$122.426,37 mar/15 3009 R$35,77 466 R$4,19 242 R$79,70 R$107.645,75 0% R$107.645,75 R$128.869,86 abr/15 3168 R$35,77 491 R$4,19 255 R$79,70 R$113.311,31 0% R$113.311,31 R$135.652,48 mai/15 3335 R$35,77 517 R$4,19 268 R$79,70 R$119.275,07 0% R$119.275,07 R$142.792,09 Total anual R$1.096.471,61 R$216.187,24 R$1.312.658,85 Fonte: Autoria do grupo Fonte: Elaborado pelos autores.
  • 164.
    160 Tabela 21: Faturamentomensal Faturamento mensal - Todos os cenários - 12 meses Meses Pessimista Realista Otimista jun/14 R$ 81.220,15 R$ 101.358,69 R$ 144.471,96 jul/14 R$ 85.494,90 R$ 106.693,36 R$ 152.075,75 ago/14 R$ 89.994,63 R$ 112.308,80 R$ 160.079,74 set/14 R$ 94.731,19 R$ 118.219,79 R$ 168.504,99 out/14 R$ 99.717,04 R$ 124.441,88 R$ 177.373,67 nov/14 R$ 104.965,31 R$ 130.991,46 R$ 186.709,13 dez/14 R$ 110.489,79 R$ 137.885,74 R$ 196.535,92 jan/15 R$ 116.305,05 R$ 145.142,89 R$ 206.879,92 fev/15 R$ 122.426,37 R$ 152.781,99 R$ 217.768,34 mar/15 R$ 128.869,86 R$ 160.823,14 R$ 229.229,83 abr/15 R$ 135.652,48 R$ 169.287,52 R$ 241.294,56 mai/15 R$ 142.792,09 R$ 178.197,39 R$ 253.994,27 Total (R$ R$ 1.312.658,85 R$ 1.638.132,65 R$ 2.334.918,08 Fonte: Autoria do grupo Fonte: Elaborado pelos autores Figura 53: Gráfico faturamento mensal em cada cenário Fonte: Elaborado pelos autores O quadro abaixo demonstra a estimativa de faturamento a partir do segundo ano de atividade, considerando os três possíveis cenários e a sazonalidade. Nossa receita corresponde a soma das seguintes parcelas:
  • 165.
    161 Faturamento = (Númerode pratos x Preço médio) + (Número de bebidas x preço médio das bebidas) + (Número de garrafas de vinhos x preço médio das garrafas) + (% sazonalidade) Tabela 22: Estimativa de faturamento para o segundo ano de atividade – Cenário Realista Faturamento mensal - Cenário realista (2º ANO) Faturamento Faturamento pratos Faturamento bebidas/vinhos Total (R$) Meses pratos/mês Valor médio Bebidas/mês Valor médio Vinhos/mês Valor médio Pratos Sazonalidade Total jun/15 4380 R$35,77 680 R$4,19 352 R$79,70 R$156.672,60 0% R$156.672,60 R$30.903,60 R$30.903,60 R$30.903,60 R$30.903,60 R$30.903,60 R$30.903,60 R$30.903,60 R$30.903,60 R$30.903,60 R$30.903,60 R$30.903,60 R$30.903,60 R$187.576,20 jul/15 4380 R$35,77 680 R$4,19 352 R$79,70 R$156.672,60 15% R$180.173,49 R$211.077,09 ago/15 4380 R$35,77 680 R$4,19 352 R$79,70 R$156.672,60 0% R$156.672,60 R$187.576,20 set/15 4380 R$35,77 680 R$4,19 352 R$79,70 R$156.672,60 0% R$156.672,60 R$187.576,20 out/15 4380 R$35,77 680 R$4,19 352 R$79,70 R$156.672,60 0% R$156.672,60 R$187.576,20 nov/15 4380 R$35,77 680 R$4,19 352 R$79,70 R$156.672,60 0% R$156.672,60 R$187.576,20 dez/15 4380 R$35,77 680 R$4,19 352 R$79,70 R$156.672,60 30% R$203.674,38 R$234.577,98 jan/16 4380 R$35,77 680 R$4,19 352 R$79,70 R$156.672,60 15% R$180.173,49 R$211.077,09 fev/16 4380 R$35,77 680 R$4,19 352 R$79,70 R$156.672,60 0% R$156.672,60 R$187.576,20 mar/16 4380 R$35,77 680 R$4,19 352 R$79,70 R$156.672,60 0% R$156.672,60 R$187.576,20 abr/16 4380 R$35,77 680 R$4,19 352 R$79,70 R$156.672,60 0% R$156.672,60 R$187.576,20 mai/16 4380 R$35,77 680 R$4,19 352 R$79,70 R$156.672,60 30% R$203.674,38 R$234.577,98 Total anual R$2.021.076,54 R$370.843,20 R$2.391.919,74 Fonte: Autoria do grupo Fonte: Elaborado pelos autores. Tabela 23: Estimativa de faturamento para o segundo ano de atividade – Cenário Otimista Faturamento mensal - Cenário otimista (2º ANO) Faturamento Faturamento pratos Faturamento bebidas/vinhos Total (R$) Meses pratos/mês Valor médio Bebidas/mês Valor médio Vinhos/mês Valor médio Pratos Sazonalidade Total jun/15 6240 R$35,77 971 R$4,19 503 R$79,70 R$223.204,80 0% R$223.204,80 R$44.157,59 R$44.157,59 R$44.157,59 R$44.157,59 R$44.157,59 R$44.157,59 R$44.157,59 R$44.157,59 R$44.157,59 R$44.157,59 R$44.157,59 R$44.157,59 R$267.362,39 jul/15 6240 R$35,77 971 R$4,19 503 R$79,70 R$223.204,80 0% R$223.204,80 R$267.362,39 ago/15 6240 R$35,77 971 R$4,19 503 R$79,70 R$223.204,80 0% R$223.204,80 R$267.362,39 set/15 6240 R$35,77 971 R$4,19 503 R$79,70 R$223.204,80 0% R$223.204,80 R$267.362,39 out/15 6240 R$35,77 971 R$4,19 503 R$79,70 R$223.204,80 0% R$223.204,80 R$267.362,39 nov/15 6240 R$35,77 971 R$4,19 503 R$79,70 R$223.204,80 0% R$223.204,80 R$267.362,39 dez/15 6240 R$35,77 971 R$4,19 503 R$79,70 R$223.204,80 30% R$290.166,24 R$334.323,83 jan/16 6240 R$35,77 971 R$4,19 503 R$79,70 R$223.204,80 15% R$256.685,52 R$300.843,11 fev/16 6240 R$35,77 971 R$4,19 503 R$79,70 R$223.204,80 0% R$223.204,80 R$267.362,39 mar/16 6240 R$35,77 971 R$4,19 503 R$79,70 R$223.204,80 0% R$223.204,80 R$267.362,39 abr/16 6240 R$35,77 971 R$4,19 503 R$79,70 R$223.204,80 0% R$223.204,80 R$267.362,39 mai/16 6240 R$35,77 971 R$4,19 503 R$79,70 R$223.204,80 30% R$290.166,24 R$334.323,83 Total anual R$2.845.861,20 R$529.891,08 R$3.375.752,28 Fonte: Autoria do grupo Fonte: Elaborado pelos autores.
  • 166.
    162 Tabela 24: Estimativade faturamento para o segundo ano de atividade – Cenário Pessimista Faturamento mensal - Cenário pessimista (2º ANO) Faturamento Faturamento pratos Faturamento bebidas/vinhos Total (R$) Meses pratos/mês Valor médio Bebidas/mês Valor médio Vinhos/mês Valor médio Pratos Sazonalidade Total jun/15 3510 R$35,77 544 R$4,19 282 R$79,70 R$125.552,70 0% R$125.552,70 R$24.754,76 R$24.754,76 R$24.754,76 R$24.754,76 R$24.754,76 R$24.754,76 R$24.754,76 R$24.754,76 R$24.754,76 R$24.754,76 R$24.754,76 R$24.754,76 R$150.307,46 jul/15 3510 R$35,77 544 R$4,19 282 R$79,70 R$125.552,70 15% R$144.385,61 R$169.140,37 ago/15 3510 R$35,77 544 R$4,19 282 R$79,70 R$125.552,70 0% R$125.552,70 R$150.307,46 set/15 3510 R$35,77 544 R$4,19 282 R$79,70 R$125.552,70 0% R$125.552,70 R$150.307,46 out/15 3510 R$35,77 544 R$4,19 282 R$79,70 R$125.552,70 0% R$125.552,70 R$150.307,46 nov/15 3510 R$35,77 544 R$4,19 282 R$79,70 R$125.552,70 0% R$125.552,70 R$150.307,46 dez/15 3510 R$35,77 544 R$4,19 282 R$79,70 R$125.552,70 30% R$163.218,51 R$187.973,27 jan/16 3510 R$35,77 544 R$4,19 282 R$79,70 R$125.552,70 15% R$144.385,61 R$169.140,37 fev/16 3510 R$35,77 544 R$4,19 282 R$79,70 R$125.552,70 0% R$125.552,70 R$150.307,46 mar/16 3510 R$35,77 544 R$4,19 282 R$79,70 R$125.552,70 0% R$125.552,70 R$150.307,46 abr/16 3510 R$35,77 544 R$4,19 282 R$79,70 R$125.552,70 0% R$125.552,70 R$150.307,46 mai/16 3510 R$35,77 544 R$4,19 282 R$79,70 R$125.552,70 30% R$163.218,51 R$187.973,27 Total anual R$1.619.629,83 R$297.057,12 R$1.916.686,95 Fonte: Autoria do grupo Fonte: Elaborado pelos autores. 8.1.1. Crescimento da receita próximos anos O mercado de food servisse é um dos que mais cresceram no Brasil nos últimos dez anos. Desde o Plano Real até 2006, o crescimento foi de 191,3%, enquanto que o varejo alimentício tradicional cresceu apenas 106,7%. O crescimento da alimentação preparada fora do lar cresceu a taxas médias anuais de 12,6% neste período, considerando um cenário conservador, adotaremos como 12% o nosso crescimento sem a taxa de reajuste de preços que compõem a inflação (IPCA), sendo 6% ao ano. Com isso, nosso aumento de receita para os próximos cinco anos será uma taxa fixa de 12% ao ano. A partir do 2º ano as sazonalidades foram aplicadas além da taxa fixa de 12% ao ano. O gráfico demonstra a evolução da receita nos próximos cinco anos, com base na receita do cenário realista.
  • 167.
    163 Figura 54: Gráficodas receitas dos próximos 5 anos. Fonte: Elaborado pelos autores. 8.2. Justificativa dos Custos variáveis Todos os custos e despesas que dependem do volume de vendas e da receita devem ser considerados como variáveis. Segue abaixo a estimativa dos custos variáveis nos primeiros doze meses, conforme projeções de vendas e faturamento, considerando o cenário realista: Tabela 24: Estimativa de faturamento para o primeiro ano de atividade Meses Ingredientes Embalagens Bebidas Faturamento Impostos Taxas Redecard jun/14 R$ 22.259,46 R$ 2.366,78 R$ 11.623,84 R$ 101.358,69 R$ 5.544,32 R$ 2.204,55 jul/14 R$ 23.431,01 R$ 2.491,34 R$ 12.235,62 R$ 106.693,36 R$ 5.836,13 R$ 2.320,58 ago/14 R$ 24.664,23 R$ 2.622,47 R$ 12.879,60 R$ 112.308,80 R$ 6.143,29 R$ 2.442,72 set/14 R$ 25.962,34 R$ 2.760,49 R$ 13.557,47 R$ 118.219,79 R$ 6.466,62 R$ 2.571,28 out/14 R$ 27.328,78 R$ 2.905,78 R$ 14.271,02 R$ 124.441,88 R$ 6.806,97 R$ 2.706,61 nov/14 R$ 28.767,14 R$ 3.058,72 R$ 15.022,13 R$ 130.991,46 R$ 7.165,23 R$ 2.849,06 dez/14 R$ 30.281,20 R$ 3.219,70 R$ 15.812,77 R$ 137.885,74 R$ 7.542,35 R$ 2.999,01 jan/15 R$ 31.874,95 R$ 3.389,16 R$ 16.645,02 R$ 145.142,89 R$ 7.939,32 R$ 3.156,86 fev/15 R$ 33.552,57 R$ 3.567,54 R$ 17.521,07 R$ 152.781,99 R$ 8.357,17 R$ 3.323,01 mar/15 R$ 35.318,50 R$ 3.755,30 R$ 18.443,23 R$ 160.823,14 R$ 8.797,03 R$ 3.497,90 abr/15 R$ 37.177,37 R$ 3.952,95 R$ 19.413,93 R$ 169.287,52 R$ 9.260,03 R$ 3.682,00 mai/15 R$ 39.134,07 R$ 4.161,00 R$ 20.435,72 R$ 178.197,39 R$ 9.747,40 R$ 3.875,79 Total anual R$ 359.751,63 R$ 38.251,23 R$ 187.861,41 R$ 1.638.132,65 R$ 89.605,86 R$ 35.629,39 Fonte: Autoria do grupo Fonte: Elaborado pelos autores. Segue abaixo a estimativa dos custos variáveis a partir do segundo ano, conforme projeções de vendas e faturamento, considerando o cenário realista:
  • 168.
    164 Tabela 25: Estimativade faturamento para o segundo ano de atividade Meses Ingredientes Embalagens Bebidas Faturamento Impostos Taxas Redecard jun/15 R$ 41.193,76 R$4.380,00 R$21.511,28 R$187.576,20 R$ 10.260,42 R$4.079,78 jul/15 R$ 41.193,76 R$4.380,00 R$21.511,28 R$211.077,09 R$ 11.545,92 R$4.590,93 ago/15 R$ 41.193,76 R$4.380,00 R$21.511,28 R$187.576,20 R$ 10.260,42 R$4.079,78 set/15 R$ 41.193,76 R$4.380,00 R$21.511,28 R$187.576,20 R$ 10.260,42 R$4.079,78 out/15 R$ 41.193,76 R$4.380,00 R$21.511,28 R$187.576,20 R$ 10.260,42 R$4.079,78 nov/15 R$ 41.193,76 R$4.380,00 R$21.511,28 R$187.576,20 R$ 10.260,42 R$4.079,78 dez/15 R$ 41.193,76 R$4.380,00 R$21.511,28 R$234.577,98 R$ 12.831,42 R$5.102,07 jan/16 R$ 41.193,76 R$4.380,00 R$21.511,28 R$211.077,09 R$ 11.545,92 R$4.590,93 fev/16 R$ 41.193,76 R$4.380,00 R$21.511,28 R$187.576,20 R$ 10.260,42 R$4.079,78 mar/16 R$ 41.193,76 R$4.380,00 R$21.511,28 R$187.576,20 R$ 10.260,42 R$4.079,78 abr/16 R$ 41.193,76 R$4.380,00 R$21.511,28 R$187.576,20 R$ 10.260,42 R$4.079,78 mai/16 R$ 41.193,76 R$4.380,00 R$21.511,28 R$234.577,98 R$ 12.831,42 R$5.102,07 Total anual R$ 494.325,12 R$52.560,00 R$258.135,36 R$2.391.919,74 R$ 130.838,01 R$52.024,25 Fonte: Autoria do grupo Fonte: Elaborado pelos autores. 8.2.1. Estoque de ingredientes Este item é composto por todos os ingredientes utilizados para a fabricação dos pratos apresentados no cardápio e que estão disponíveis para venda. A quantidade média dos ingredientes foi calculada com base nas receitas dos pratos e com base no número médio de pratos, projetadas de acordo com o cenário realista, chegamos ao estoque mensal necessário para cada ingrediente. As quantidades de embalagens necessárias referem-se aos itens contemplados no cenário realista. A quantidade dos ingredientes varia de acordo com o faturamento e sazonalidade. Os estoques necessários de ingredientes e seus respectivos preços de custo e revenda podem ser visualizados no 3.1.2. relação de estoque tabela 2, Relação de estoque inicial. 8.2.2. Estoque de Bebidas Este item é composto por todas as bebidas que serão vendidas.
  • 169.
    165 A quantidade médiadas bebidas foi calculada com base na pesquisa que realizamos com nossos concorrentes, projetadas de acordo com o cenário realista, assim, chegamos ao estoque mensal necessário. Assumimos que o maior volume de vendas acontecerá aos sábados e domingos, sendo que 30% das vendas nestes dias serão acompanhadas de vinho, ou seja, 292 pratos entre sábado e domingo (146 pratos/dia) acompanhados de 350 garrafas de vinho/mês. Aplicamos uma margem de 50% de lucro sobre o valor de compra dos vinhos, desta forma, o custo médio dos vinhos para revenda é de R$ 79,70. Assumimos 20 garrafas de bebidas (por exemplo, refrigerantes) por dia de segunda à sábado e 40 garrafas (o dobro) de refrigerantes aos domingos, representando 680 garrafas de bebidas/mês. Aplicamos uma margem de 50% de lucro sobre o valor de compra dos refrigerantes e 100% sobre o valor das cervejas, desta forma, o custo médio das bebidas para revenda é de R$ 4,19. Para o item bebidas não consideramos sazonalidade, mas a quantidade de venda está totalmente relacionada ao faturamento. Os estoques necessários das bebidas e seus respectivos preços de custo e revenda podem ser visualizados no 3.1.2. relação de estoque tabela 2, Relação de estoque inicial. 8.2.3. Estoque de Embalagens Este item é composto por todas as embalagens utilizadas para acondicionar os alimentos e disponibilizar para vendas. A quantidade média das embalagens foi calculada em cima do número de pratos projetados de acordo com o cenário realista, assim, chegamos ao estoque mensal necessário. Os estoques necessários das embalagens e seus respectivos preços de custo e revenda podem ser visualizados no 3.1.2. relação de estoque tabela 2, Relação de estoque inicial.
  • 170.
    166 8.2.4. Impostos sobreo faturamento O regime tributário da Rotisseria Serviços Massa é o Simples Nacional, conforme legislação a alíquota é de 10,23% sobre o faturamento bruto anual, em relação ao faturamento mensal a alíquota é de 5,47%. Realizamos a projeção com base no cenário realista. 8.2.5. Comissão sobre pagamentos eletrônicos De acordo com nossa pesquisa frente aos concorrentes, os pagamentos são feitos 10% em dinheiro, 40% no débito e 50% no crédito. A taxa do serviço cobrada pela Redecard é de 3% sobre o faturamento para cartões de crédito e 1,5% para débito. 8.2.6. Terceiros A Rotisseria Serviços Massa contratará uma empresa de motoboy para o delivery dos pedidos realizados diretamente no estabelecimento e no site. O custo cobrado pela empresa por hora é de R$ 9,00. O custo do terceiro está relacionado ao volume de vendas, desta maneira, segue planilha para demonstrar o custo deste serviço para o estabelecimento. Tabela 26: Dias, horários e custo de entrega. Dias da semana Horários Cálculo Custo Segunda a sábado 10h às 13h 16h às 19h 6h x 26 x 9,00 R$ 1.404,00 Domingo 11h às 13h 2hs x 4 x 9,00 R$ 72,00 TOTAL R$ 1.476,00 Fonte: Elaborado pelos autores.
  • 171.
    167 8.3. Justificativa dosCustos fixos Custos fixos são aqueles que não sofrem alteração de valor em caso de aumento ou diminuição da produção. Independem do nível de atividade, conhecidos também como custo de estrutura. Segue abaixo a estimativa dos custos e despesas fixas mensais:  Comunicação (telefone e internet);  Água, luz e gás;  Aluguel;  Salários com encargos;  Seguros contra roubo e incêndio;  Assessoria contábil;  Doação APAE no Dia do Macarrão;  Publicidade/Marketing/Treinamentos;  Dedetizadora;  Limpeza, higiene e manutenção. Comunicação Os custos de comunicação contemplam o telefone, internet e aluguel da máquina Redecard. Água e luz Os custos de água e luz foram considerados como fixos, pois a variação mensal é pequena. Gás O gás será utilizado para preparação das receitas, cozimento de ingredientes. Os custos foram estimados com base no custo dos nossos concorrentes. Aluguel e Seguro contra roubo e incêndio As despesas referentes ao estabelecimento, como aluguel e seguro contra roubo e incêndio foram definidas através de contato com a imobiliária e cotação com a seguradora. O contrato de locação contempla o IPTU incluso no valor do aluguel.
  • 172.
    168 Dedetizadora Precisamos garantir queo estabelecimento esteja livre de insetos e roedores. As despesas referente a dedetizadora foi definida através de cotação com empresa especializada. Assessoria Contábil O estabelecimento necessita de uma assessoria contábil para abertura e legalização da empresa, pagamento de tributos e prestação de contas junto as entidades fiscalizadoras. A taxa praticada é de um salário mínimo. Exames periódicos Precisamos realizar exames admissionais, demissionais e periódicos dos nossos colaboradores. A avaliação ambiental visa assegurar que nenhum colaborador desenvolverá alguma doença por conta as atividades do trabalho, como por exemplo surdez em decorrência de ruídos acima dos decibéis permitidos. Os exames periódicos e de avaliação ambiental foram considerados utilizando os valores orçados. Culinária (DVD/cursos) O curso de culinária e DVD ocorrerão independente ao faturamento, por este motivo que os custos foram alocados. Doação APAE A doação acontecerá independentemente ao faturamento. No dia 25 de outubro a empresa doará R$ 5.000,00 para a APAE Higiene, limpeza e manutenção Os custos foram alocados com base em orçamento realizado com 3 empresas. Precisamos garantir a higiene e limpeza do estabelecimento, como prever uma reserva para manutenções necessárias.
  • 173.
    169 Tabela 27: Despesasfixas mensais Custo Mensal Custo Anual Aluguel c/ IPTU R$ 4.500,00 R$ 54.000,00 Seguro contra roubo e incêndio R$ 400,00 R$ 4.800,00 Assessoria contábil R$ 670,00 R$ 8.040,00 Água R$ 80,00 R$ 960,00 Luz R$ 300,00 R$ 3.600,00 Telefone e Internet R$ 300,00 R$ 3.600,00 Aluguel máquina redecard c/fio R$ 60,00 R$ 720,00 Gás R$ 100,00 R$ 1.200,00 Periódicos R$ 180,00 R$ 2.160,00 DVD/Curso R$ 117,00 R$ 1.404,00 Dedetizadora R$ 67,00 R$ 804,00 Doação para APAE R$ 500,00 R$ 5.000,00 Higiene, limpeza e manutenção R$ 500,00 R$ 6.000,00 Total R$ 7.774,00 R$ 92.288,00 Fonte: Autoria do grupo Fonte: Elaborado pelos autores. Publicidade/Marketing As ações de marketing são importantes para divulgação da marca, dos serviços e diferenciais oferecidos.
  • 174.
    170 Tabela 28: Divulgaçãode Marketing Marketing Online Fornecedor Custo Único Custo Mensal Custo Anual Website Institucional Espiral Interativa/ Pag Seguro R$5.000,00 R$150,00 R$1.800,00 Hospedagem do website Locaweb R$0,00 R$16,67 R$200,04 Anúncio do Google (Search) Google AdWords R$500,00 R$100,00 R$1.200,00 Banner Espiral Interativa R$1.000,00 R$0,00 R$0,00 Anúncio Revista Espiral Interativa R$1.000,00 R$0,00 R$0,00 Marketing Offline Fornecedor Folder Espiral Interativa R$3.000,00 R$250,00 R$3.000,00 Promoções e Merchandising LocaWeb/ Espiral Interativa R$0,00 R$166,67 R$2.000,04 TOTAL R$10.500,00 R$683,34 R$8.200,08 TOTAL - ANO 1 R$18.700,08 Fonte: Autoria do grupo Fonte: Elaborado pelos autores. Treinamentos Os treinamentos são realizados no período de pré-operação reforçando todas as boas práticas de preparação de alimentos, riscos de contaminação, higiene pessoal e no ambiente de trabalho. Os treinamentos de pré-operação e de reciclagem serão ministrados por um dos sócios.
  • 175.
    171 9. ESTRUTURA LEGALDO NEGÓCIO 9.1. Regime tributário O regime tributário a ser adotado será o Simples Nacional. O Simples Nacional é um regime compartilhado de arrecadação, cobrança e fiscalização de tributos aplicável às Microempresas e Empresas de Pequeno Porte, previsto na Lei Complementar nº 139, de 10 de novembro de 2011. Abrange a participação de todos os entes federados (União, Estado, Distrito Federal e Municípios). No caso da empresa de pequeno porte, em cada ano-calendário, deve possuir receita bruta superior a R$ 360.000,00 e igual ou inferior a R$ 3.600.000,00. O Simples Nacional abrange os seguintes tributos: IRPJ (imposto sobre a renda de pessoa jurídica), CSLL (contribuição social sobre o lucro líquido), PIS/Pasep, Cofins (contribuição para o financiamento da seguridade social), IPI (imposto sobre produtos industrializados), ICMS (imposto sobre operações relativas à circulação de mercadorias e sobre prestações de serviços de transporte interestadual e intermunicipal e de comunicação), ISS (imposto sobre serviços de qualquer natureza) e a Contribuição para a Seguridade Social destinada a Previdência Social a cargo da pessoa jurídica (CPP). O recolhimento dos tributos abrangidos é mediante documento único de arrecadação – DAS. O prazo para recolhimento do DAS é até o dia 20 do mês subsequente aquele em que houver sido auferida a receita bruta. Segue abaixo a alíquota total contemplando os tributos para receita bruta (R$) em 12 meses de R$ 2.340.000,01 a 2.520.000,00, considerando o faturamento realista. Tabela 29: Regime Tributário. Alíquota (total) IRPJ CSLL Cofins PIS/Pasep CPP ICMS 10,23% 0,47% 0,47% 1,42% 0,34% 4,05% 3,48% Fonte: Elaborado pelos autores.
  • 176.
    172 9.2. Alíquotas deencargos trabalhistas Os seguintes encargos se aplicam ao regime tributário escolhido pela empresa: Tabela 30: Encargos Sociais e trabalhistas Encargos Sociais e Trabalhistas (%) (%) Encargos Trabalhistas 13º Salário 8,33 % Férias 11,11 % Encargos Sociais INSS 0,00 % SAT/RAT 0,00 % Salário Educação 0,00 % INCRA/SEST/SEBRAE/SENAT 0,00 % FGTS 8,00 % FGTS/Provisão de Multa para Rescisão 4,00 % Total Previdenciário 12,00 % Previdenciário s/13º e Férias 2,33 % SOMA BÁSICO 33,77 % Fonte: Elaborado pelos autores. 9.3. Classificação Nacional de Atividades Econômicas (CNAE) A CNAE é uma classificação usada com o objetivo de padronizar os códigos de identificação das unidades produtivas do país nos cadastros e registros da administração pública nas três esferas de governo, em especial na área tributária, contribuindo para a melhoria da qualidade dos sistemas de informação que dão
  • 177.
    173 suporte às decisõese ações do Estado, possibilitando, ainda, a maior articulação inter sistemas. A definição e atualização das subclasses são atribuições da Subcomissão Técnica para a CNAE - Subclasses , organizada no âmbito da CONCLA, sob a coordenação de representante da Secretaria da Receita Federal e com a participação de representantes da administração tributária das esferas estadual e municipal e do IBGE. A versão 2.0 da CNAE, com 1301 subclasses, foi aprovada e divulgada pela Resolução CONCLA nº 01, de 04/09/2006, entrou em vigor em janeiro de 2007. A versão revisada da tabela CNAE 2.1 -Subclasses com inclusões e exclusões de subclasses, alterações na denominação de códigos, sem mudança de conteúdo, foi publicada pela Resolução Concla nº 02 de 25/06/2010, entrou em vigor em dezembro de 2010. Figura 55: CNAE para a Rotisseria Serviços Massa
  • 178.
    174 Fonte: Ministério doPlanejamento, Orçamento e Gestão.
  • 179.
    175 Figura 56-: Verificaçãodo CNAE ao regime tributário do Simples Nacional: Fonte: Ministério do Planejamento, Orçamento e Gestão.
  • 180.
    176 9.4. Obrigações Acessórias Aempresa deverá cumprir ainda uma série de obrigações acessórias exigidas pelas legislações fiscais, trabalhistas, previdenciárias e empresariais, tais como: a) Escrituração e Registro dos Livros Fiscais e Contábeis; b) Levantar Balanços Patrimonial e de Resultado Econômico; c) Escriturar os Livros Empresariais; d) Emissão de Notas Fiscais; e) Emissor de Cupom Fiscal; f) Entrega da Declaração do Imposto de Renda da Pessoa Jurídica; g) Entrega da Relação Anual de Informações Sociais (RAIS); h) Entrega do Cadastro Geral de Empregados e Desempregados (CAGED); i) Instituir o Programa de Prevenção de Acidentes (CIPA); j) Realizar Exames Médicos nos empregados (PCMSO); k)Realizar análise do Meio Ambiente do Trabalho (PPRA); l) Elaborar relatório final (PPP); m) Livro de Inspeção do Trabalho; n) Sistema para controle da jornada de trabalho. Case de 9.5. Legislações a serem seguidas  Resolução RDC nº 216, de 15 de setembro de 2004 – Dispõe sobre o Regulamento Técnico de Boas Práticas para Serviços de Alimentação.  Resolução RDC n° 275, de 21 de outubro de 2002 – Dispõe sobre o Regulamento Técnico de Procedimentos Operacionais Padronizados aplicados aos Estabelecimentos Produtores/Industrializadores de Alimentos.  Portaria SVS/MS nº 326, de 30 de julho de 1997 – Regulamento Técnico sobre condições higiênico-sanitárias e de boas práticas de fabricação para estabelecimentos produtores/industrializadores de alimentos.  Convenção Coletiva do Sindicato dos trabalhadores no comércio e serviços em geral de hospedagem, gastronomia, alimentação preparada e bebida a varejo de Santo André.
  • 181.
    177 9.6. Documentos eprocedimentos necessários para abertura da empresa O processo de abertura de empresa é um pouco complexo, pois exige a análise e registro por parte de vários órgãos públicos. 9.6.1. Contrato social Para o registro da sociedade, é preciso elaborar e apresentar o contrato social da empresa na Junta Comercial. Neste contrato devem constar cláusulas exigidas pela legislação em vigor, que estabeleçam regras a serem observadas pelos sócios, inclusive os direitos e deveres de cada um. O contrato deve ser assinado por um advogado, exceto se tratar de microempresa ou empresa de pequeno porte nos termos da LC nº 123/06. Providenciar a averbação do contrato social junto ao Conselho Regional antes de registrá-lo na Junta Comercial do Estado de São Paulo – JUCESP. Cláusulas necessárias de um contrato social: a) Tipo societário; b) Qualificação completa dos sócios; c) Endereço completo da empresa; d) Nome empresarial (firma ou denominação social); e) Objeto social (indicação da atividade da empresa); f) Capital social (é a quantia necessária, representada por bens ou dinheiro, necessária para que a empresa possa iniciar suas atividades); g) Valor da quota de cada sócio no capital social; h) Responsabilidade limitada dos sócios; i) Forma de convocação das reuniões ou assembleias; j) Nomeação do administrador e seus poderes (no próprio contrato social ou em documento separado); k) A participação de cada sócio nos lucros e nas perdas; l) Exclusão ou falecimento de sócio; m) Regulamentar a cessão de cotas sociais; n) Foro de eleição (indicação do juízo em que deverá ser resolvida qualquer controvérsia referente ao contrato social);
  • 182.
    178 o) Prazo deduração da empresa. 9.6.2. Registro na Junta comercial O registro da Sociedade Empresária é feito na Junta Comercia e deve seguir os seguintes passos: Depois de escolher o nome da empresa, realizar a busca do nome e providenciar a documentação mencionada, você deverá confeccionar o contrato social, com todas as folhas rubricadas e a última assinada pelos sócios, testemunhas e advogado (micro ou pequena empresa está dispensada da assinatura de advogado). Em seguida, o contrato social deverá ser entregue na Junta Comercial, juntamente com os demais documentos exigidos pelo órgão. O registro na JUCESP terá custo de R$ 76,00 para este estabelecimento. No Estado de São Paulo, a Junta Comercial – JUCESP trazem seu site todas as informações e documentos necessários para se constituir uma empresa. Para tanto, basta acessar o seguinte endereço: www.jucesp.sp.gov.br. 9.6.3. Receita Federal (Cadastro Nacional da Pessoa Jurídica – CNPJ) Todas as informações sobre os procedimentos e documentação necessárias ao cadastro podem ser obtidas no site da Receita Federal: www.receita.fazenda.gov.br, por meio do Cadastro Sincronizado Nacional. O Cadastro Sincronizado Nacional consiste na integração dos procedimentos de cadastramento tributário entre a Receita Federal do Brasil (RFB) e a Secretaria da Fazenda do Estado de São Paulo (SEFAZ-SP). O Projeto Cadastro Sincronizado Nacional tem como objetivo a simplificação da burocracia nos procedimentos de abertura, alteração e baixa de empresas e, como consequência, a redução do Custo Brasil. A base do Projeto é a utilização do número de inscrição no Cadastro Nacional da Pessoa Jurídica (CNPJ) como única inscrição cadastral em todas as esferas de governo – federal, estadual e municipal. 9.6.4. Secretaria da Fazenda do Estado de SP
  • 183.
    179 O registro naSecretaria da Fazenda (SEFAZ-SP) destina-se aos contribuintes do ICMS, de modo que possam obter a Inscrição Estadual – IE. Conforme dispõe o Regulamento do ICMS do Estado de São Paulo, contribuinte do imposto é qualquer pessoa, natural ou jurídica, que de modo habitual ou em volume que caracterize intuito comercial, realize operações relativas à circulação de mercadorias ou preste serviços de transporte interestadual ou intermunicipal ou de comunicação (art. 9º do RICMS). Além desses, o regulamento também estabelece outras condições especiais. 9.6.5. Inscrição na Prefeitura Municipal de SP Estão sujeitas à inscrição no Cadastro de Contribuintes Mobiliários (CCM) do Município de São Paulo as pessoas físicas e jurídicas estabelecidas no Município que desenvolvam algum tipo de atividade. Acessar o site da Secretaria de Finanças de São Paulo e obter mais informações: www.prefeitura.sp.gov.br A inscrição é gratuita, dispensa intermediários e deve ser procedida no prazo de 30 (trinta) dias contados do início da atividade. O Alvará da Prefeitura terá custo de R$ 200,00. 9.6.6. Licença e Alvará de funcionamento Os estabelecimentos que produzem e/ou manipulam alimentos somente poderão funcionar no território do Estado de São Paulo mediante licença de funcionamento e alvará expedido pela autoridade sanitária competente. Para a concessão da licença e alvará, os estabelecimentos deverão estar cadastrados no Cadastro Municipal de Vigilância Sanitária – CMVS, do Sistema Estadual de Vigilância Sanitária – SEVISA. Após a obtenção do alvará de funcionamento, deve-se solicitar a caderneta de controle sanitário junto a Secretaria Municipal de Abastecimento – Semab. A vistoria no estabelecimento segue o código sanitário vigente e é feita anualmente pelos fiscais da prefeitura.
  • 184.
    180 9.6.7. Corpo debombeiros O corpo de bombeiros precisa aprovar o estabelecimento baseado na análise prévia do projeto do edifício, onde são exigidos níveis mínimos de segurança, previsão de proteção contra incêndio, rotas de fuga, equipamentos de combate contra princípio de incêndio, equipamentos de alarme e detecção de incêndio, além de sinalizações que orientem a localização dos equipamentos e rota de fuga. O projeto com a localização dos extintores, rota de fuga e iluminação de emergência terá custo de R$ 1.500,00 e a taxa de Vistoria o custo de R$ 650,00. 10 . PLANEJAMENTO DA ABERTURA DA EMPRESA
  • 185.
    181 10.1. Cronograma deImplementação Figura 57: Cronograma de implementações detalhado com as principais ações. Fonte: Elaborado pelos autores. Tabela 25: Índice do Cronograma de Implementação
  • 186.
    182 Aprovação do ProjetoIntegrado de Negócio Inicio: Novembro de 2013: S.1 Término: Novembro de 2013: S.4 Verificação junto a prefeitura da regulamentação pelo plano diretor urbano Novembro de 2013: S.1 Dezembro de 2013: S.1 Analise no PROCON para adequação dos produtos comercializados Novembro de 2013: S.1 Novembro de 2013: S.4 Locação e reforma do Imóvel Dezembro de 2013: S.1 Fevereiro de 2014: S.3 Legalização da empresa na prefeitura Dezembro de 2013: S.1 Fevereiro de 2014: S.2 Registro da Marca Dezembro de 2013: S.1 Fevereiro de 2014: S.4 Compra e instalação de eletrodomésticos Fevereiro de 2014: S.2 Março de 2014: S.2 Compra e instalação de Móveis e diversos Janeiro de 2014: S.4 Março de 2014: S.2 Contratação de Colaboradores Fevereiro de 2014: S.2 Março de 2014: S.4 Comunicação oficial da Rotisseria Fevereiro de 2014: S.2 Março de 2014: S.4 Aprovação licenças ANVISA Março de 2014: S.3 Abril de 2014: S.4 Compra das mercadorias para estoque Março de 2014: S.3 Abril de 2014: S.4 Inauguração Abril de 2014: S.1 Maio de 2014: S.4 Fonte: Elaborado pelos autores. 11 CONCLUSÕES E DESAFIOS
  • 187.
    183 Após a conclusãodo projeto e análise crítica da parte financeira, podemos afirmar que o empreendimento Rotisseria Mão na Massa é viável e atrativo, pois apresenta um Valor Presente Líquido (VPL) de R$ 928.270,00 e uma Taxa de Retorno (TIR) de 105,06% ou seja, o índice supera a Taxa Mínima de Atratividade (TMA) de 15,60%. Além disso, devemos considerar que o ponto de equilíbrio financeiro é atingido logo no primeiro ano de atividade, mesmo se considerarmos o cenário pessimista. Porém, existem alguns desafios e riscos que devem ser levados em consideração, pois podem atrapalhar o crescimento do estabelecimento em termos de negócios. Podemos citar estes desafios como: aumento das despesas da Rotisseria, menor índice de vendas do que o esperado, realidade diferente da sazonalidade analisada, ou seja, os consumidores podem se comportar de forma diferente da qual temos expectativa e não fazer tantas refeições fora de casa, por exemplo. Além disso, devemos considerar possíveis mudanças de comportamento nas tendências observadas, que são fatores externos que não podemos controlar. E, por último, nossa campanha de divulgação pode não trazer o resultado esperado e a consolidação da marca será mais lenta, bem como o índice de lembrança na mente do consumidor. Tudo isso fará com que a Rotisseria Serviços Massa tenha um crescimento menor do que o esperado. 12. PLANEJAMENTO FINANCEIRO
  • 188.
    F U ND A A 0 GETULIO VARGAS 184 REFERENCIAS BIBLIOGRAFICAS
  • 189.
    185 ABIMA. Home page.Disponível em: http://www.abima.com.br. Consultado em 20 de junho de 2013. ALIMENTAÇÃO FORA DO LAR. Quanto fatura a alimentação do lar (food service)? Disponível em: http://alimentacaoforadolar.com.br/faturamento-do-setor/. Consultado em 08 de outubro de 2013. ANVISA. Home page. Disponível em: http://portal.anvisa.gov.br/wps/portal/anvisa /home. Consultado em 05 de setembro de 2013. ANVISA. Cartilha sobre práticas para serviço de alimentação. Disponível em: http://www.anvisa.gov.br/divulga/public/alimentos/cartilha_gicra_final.pdf. Consultado em 10 de setembro de 2013. BRASIL. Ministério do planejamento, Orçamento e Gestão. Comissão Nacional de Classificação. Disponível em: http://www.cnae.ibge.gov.br/subclasse.asp? TabelaBusca=CNAE_110@CNAE+1.0+/+CNAE+FISCAL1.1@1@cnae@1&codsubc lasse=5521-2/01&codclasse=55212&codgrupo=552&CodDivisao=55&CodSecao=H. Consultado em 10 de outubro de 2013. CHEF ADEILTON MEIRA. GASTRONOMIA. Serviços. Disponível em: http://www.adeiltonmeira.com.br/servicos/. Consultado em 02 de setembro de 2013. CHIVERATO, Idalberto Gestão de pessoas. Editora Campus, 1999. COLORADO SUPERMERCADOS. Rotisserie. Disponível em: http://www.supermercadoscolorado.com.br/rotisserie/cardapio.html. Consultado em 8 de setembro de 2013. DONNA, Enzo; O Mercado de Food Service no Brasil. Disponível em: http://www.espm.br/ConhecaAESPM/CAEPM/Eventos/outroseventos/ilsi/Documents/ SAS_O_Mercado_de_Food_Service_no_Brasil_ENZO_DONA.pdf. Consultado em 14 de novembro de 2013.
  • 190.
    186 ELETROBRAS, Home page.Disponível em: www.eletrobras.com.br. Consultado em 03 de outubro de 2013. FECOMERCIOSP. Evolução da classe média e o seu impacto no varejo. Diagnóstico e tendência. Disponível em: http://www.fecomercio.com.br/arquivos /arquivo/economico/estudoclassemediafa35e192.pdf. Consultado em: 22 de outubro de 2013. FOLTRAN, Cassia Uhler el al. Treinamento e desenvolvimento de pessoas: o sucesso das organizações. Disponível em:http://fgh.escoladenegocios.info/revista alumni/ artigos/edEspecialMaio2012/vol2_noespecial_artigo_29.pdf. Consultado em 03 de março de 2013. GOVERNO DO ESTADO DE SÃO PAULO. Salariômetro. Disponível em: http://www.salariometro.sp.gov.br. Consultado em 16 de agosto de 2013. IMARCA. A escolha inteligente em Logos, Marcas e Identidade visual. Disponível em: http://www.imarca.com.br/_easyweb/_site/pg_inicial.cfm. Consultado em 03 de outubro de 2013. INICIATIVA VERDE. Projetos. Disponível em: http://www.iniciativaverde.org.br/ novosite/projetos.php Consultado em 08 de setembro de 2013. INMETRA. Como renovar os exames periódicos da minha empresa? Disponível em: http://atendimento.inmetra.com.br/support/articles/44812-como-renovar-os- exames-peri-dicos-da-minha-empresa- Consultado em 02 de setembro de 2013. KEY ASSOCIADOS. Relatório de sustentabilidade Key associados. Disponível em: http://www.keyassociados.com.br/relatorio-sustentabilidade.php. Consultado em 09 de setembro de 2013. LOBO, Renato Nogueirol. Gestão de qualidade. As 7 ferramentas da Qualidade. Editora Érica, 2012
  • 191.
    187 NOVA CLASSE MÉDIABRASILEIRA. 45 curiosidades sobre a nova classe média. Disponível em: http://www.sae.gov.br/novaclassemedia/?page_id=58. Consultado em 20 de outubro de 2013. PACTO GLOBAL. Home page. Disponível em: http://www.pactoglobal.org.br/ Consultado em 07 de outubro de 2013. PREFEITURA DE SANTO ANDRÉ. Home Page. Disponível em: http://www2.santoandre.sp.gov.br/. Consultado em 05 de outubro de 2013. QSP. Atividade Preparatória para a Implantação da ISO 26000 na Organização. Disponível em: http://www.qsp.org.br/sistema_evolutivoRS.shtml. Consultado em 18 de setembro de 2013. REVISTA ABASTECIMENTO. Newtrade. Disponível em: http://www.newtrade.com.br /util/pdf/ABsetembro23.pdf. Consultado em 01 de setembro de 2013. RC. Segurança do trabalho. Disponível em: http://www.rcsegtrabalho.com/ segtrabalho.html. Consultado em 23 de setembro de 2013. SARAIVA, Alexandra. Cresce número de pessoas que moram sozinhas, mostra o IBGE. In: Valor Econômico. Disponível em: http://www.valor.com.br/brasil/ 2868658/cresce-no-pais-numero-de-pessoas-que-moram-sozinhas-mostra-o-ibge. Consultado em 16 de setembro de 2013. SEBRAE. Comece certo: rotisseria. Disponível em: http://www.sebraesp.com.br/arquivos_site/biblioteca/ComeceCerto/rotisseria.pdf. Consultado em 24 de setembro de 2013. SOUZA, Andre. Introdução a moderna gestão de pessoas. Disponível em: http://www.ebah.com.br/content/ABAAAAq_UAI/gestao-pessoas. Consulado em 13 de outubro de 2013.
  • 192.
    188 VARELA, Eduardo. ProcessoSeletivo – Quais as etapas de um processo seletivo. Disponível em: http://www.administradores.com.br/artigos/administracao-e- negocios/processo-seletivo-quais-as-etapas-de-um-processo-seletivo/34753/) ZANLUCA, Julio Cesar. Cálculos de encargos sociais e trabalhistas. Disponível em: http://www.guiatrabalhista.com.br/tematicas/custostrabalhistas.htm. Consultado em 16 de outubro de 2013. REGISTRO ANTIPLÁGIO