Disciplina: Poluição Ambiental
Aula 2 – Poluentes e Tipos de Poluição


        Professora: Miriam Cleide C. de Amorim


      Colegiado de Engenharia Agrícola e Ambiental
                 Campus Juazeiro – BA
                        2011.1
                             UNIVASF
                 Professora Miriam Cleide Amorim
Disciplina: Poluição Ambiental




Recebimento das atividades (Três
            itens)




            Professora Miriam Amorim
              Engenharia Ambiental
Disciplina: Poluição Ambiental




A História das Coisas




      Professora Miriam Amorim
        Engenharia Ambiental
Disciplina: Poluição Ambiental




Tipos de Poluentes

Fontes Poluidoras

Tipos de Poluição




    Professora Miriam Amorim
      Engenharia Ambiental
Disciplina: Poluição Ambiental

                                         Primário
                  Em função da
                    emissão
                                        Secundário



                                         Químico


 Tipos de         Em função da
                                         Biológico
Poluentes         característica


                                          Físicos



                                       Conservativos
                  Em função da
                  dissipação no
                    ambiente
                                           Não
            Professora Miriam Amorim   Conservativos
              Engenharia Ambiental
Disciplina: Poluição Ambiental




                                       Originados diretamente das
                Primário
                                            fontes de emissão

Em função da
  emissão



                                        Formados através da relação
                                          química entre poluentes
               Secundário
                                          primários e constituintes
                                              naturais do meio




                   Professora Miriam Amorim
                     Engenharia Ambiental
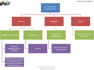
Disciplina: Poluição Ambiental



                                                       Em Função das
                                                       características




                       Químico                                 Biológicos                   Físicos




                                                                 Organismos                Calor, Sólidos em
Orgânicos Sintéticos             Inorgânicos
                                                                 Patogênicos                  suspensão




           Orgânicos
                                                                     Bactérias, Vírus e
        Biodegradáveis:                  Metais
                                                                       Protozoários
           petróleo



    Orgânicos Recalcitrante
     ou Refratários: DDT,
    detergentes sintéticos,
      petróleo, plásticos
                                               Professora Miriam Amorim
                                                 Engenharia Ambiental
Disciplina: Poluição Ambiental

                                    Pontual
                  Quanto a forma
                  em que se dá a
                     poluição
                                     Difusa


                                                  Gases; efluentes
                                   Atividades
                                                 líquidos, resíduos
Fontes e formas                    Industriais
                                                       sólidos
  de Poluição
                                                     Pesticidas;
                                   Atividades
                                                    sedimentos;
                                   Agrícolas
                                                     nutrientes

                    Quanto ao                     Óleos, água de
                                   Navegação
                     emissor                      lastro; esgotos


                                   Incêndios


                                   Atividades    Esgotos; gases;
                                    Urbanas        Chuva ácida
Disciplina: Poluição Ambiental




 Fontes e Formas de Poluição:
Resolução CONAMA 382/2007




           Professora Miriam Amorim
             Engenharia Ambiental
Ambientes Passíveis de Poluição
                                          Disciplina: Poluição Ambiental




Atmosfera




                           Recursos Hídricos




            Solos
               Professora Miriam Amorim
                 Engenharia Ambiental
Disciplina: Poluição Ambiental
                            Poluição e
                          Consequências




 Hídrica                   Atmosférica              Do solo




    Alterações e
  desequilíbrio das         Destruição da camada
                                                     Erosão, lixiviação
   comunidades                    de Ozônio
     aquáticas,



  Mortandade de
                                 Chuva Ácida          Desertificação
 organismos vivos;




   Transmissão de                                   Contaminação das
      doenças                                       águas subterrâneas




Perdas paisagísticas e
    econômicas           Professora Miriam Amorim
                           Engenharia Ambiental
Disciplina: Poluição Ambiental

                                      Atmosférica


                                        Hídrica
            Em função dos
             Ambientes
                                        Do solo


                                       Sonoro e
                                        Visual
Tipos de
Poluição
                                      Química e
                                      radioativa


                                       Biológica
            Em função dos
              Poluentes
                                       Térmica


           Professora Miriam Amorim      Física
             Engenharia Ambiental
Disciplina: Poluição Ambiental



                 Tipos de Poluição
                      Poluição Química:

Causada pela presença de produtos químicos nocivos ou
indesejáveis, seus efeitos nocivos podem ser sutis e levarem muito
tempo para serem sentidos.
                    Definição                         Exemplos
                    Produtos químicos que             Detergentes, inseticidas,
                    são decompostos pela
Biodegradáveis                                        fertilizantes, petróleo, etc.
                    ação de bactérias

Persistentes        Produtos químicos que             Pesticidas (DDT-dicloro-difenil-
                    se mantém por longo               tricloroetano), fertilizantes, os
                    tempo no meio                     plásticos, o mercúrio, etc.
                    ambiente e nos
                    organismos vivos

                           Professora Miriam Amorim
                             Engenharia Ambiental
Disciplina: Poluição Ambiental



                            Poluição radioativa:
 As centenas de experiências com material nuclear têm jogado quantidades
 enormes de resíduos radioativos na atmosfera.
 As correntes de ar, por sua vez, encarregam-se de distribuir este material
 para todas as regiões da Terra.
 Com o tempo, a suspensão é trazida para o solo e para os oceanos, onde
 será absorvida e incorporada pelos seres vivos.

Tem-se ainda:
- Liberação direta de material
radioativo,
- problema do lixo atômico, produzido
pelas usinas nucleares, que apresenta
uma série de dificuldades em seu                   Os principais elementos radioativos
armazenamento.                                     são: CÉSIO 137, PLUTÔNIO 239,
                                                   ESTRÔNCIO 90, URÂNIO, COBALTO
                                 Professora Miriam Amorim
                                   Engenharia Ambiental
Disciplina: Poluição Ambiental



              Tipos de Poluição
  Poluição Biológica: resulta da presença de microrganismos
  patogênicos , especialmente na água potável.


A água pode ser infectada por organismos patogênicos, existentes
nos esgotos.
* Bactérias - Provocam infecções intestinais epidêmicas e endêmicas
(febre tifóide, cólera, shigelose, salmonelose, leptospirose etc.).
* Vírus - provocam hepatites, infecções nos olhos etc.
* Protozoários - Responsáveis pelas amebíases e giardíases, etc.
* Vermes - Esquistossomose e outras infestações.



                         Professora Miriam Amorim
                           Engenharia Ambiental
Disciplina: Poluição Ambiental


                       Poluição Térmica:
       Descarte, nos rios de grandes volumes de água
       aquecida usada no processo de refrigeração de
       refinarias, siderúrgicas e usinas termoelétricas.
             Diminui a quantidade de oxigênio dissolvido
                (43,39 mg de O2/kg de H20 a 20 °C)

      Diminui do tempo de vida de algumas espécies aquáticas

                    Altera os ciclos de reprodução

        Aumenta a quantidade de gás carbônico na atmosfera
                 (0,86 L de CO2/L de H2O a 20 °C)

Aumenta a velocidade das reações entre os poluentes presentes na água

               Potencializa a ação nociva dos poluentes

                           Professora Miriam Amorim
                             Engenharia Ambiental
Disciplina: Poluição Ambiental


                     Poluição Sedimentar:
     Resulta do acúmulo de partículas em suspensão (partículas de
     solo e de produtos químicos insolúveis orgânicos ou
     inorgânicos). Por exemplo, sedimentos contaminados com
     defensivos agrícolas que são transportados para os rios, pelas
     enxurradas.

Esses sedimentos poluem de várias maneiras:

                      Qual a origem                    O que causam
                      Extração mineral                 Interferem na fotossíntese
Partículas do solo    Desmatamentos                    e na capacidade dos animais
                      Erosões                          encontrarem alimentos
Produtos químicos     Extração mineral                 Adsorvem e concentram os
insolúveis            Esgotos e fluentes               poluentes biológicos e os
                                                       poluentes químicos
                            Professora Miriam Amorim
                              Engenharia Ambiental
Disciplina: Poluição Ambiental




           Poluição por Plásticos
Alta produção    Alta velocidade de uso e descarte

          Longo tempo para degradação

   Causam a morte de animais por sufocamento




                   Professora Miriam Amorim
                     Engenharia Ambiental
Disciplina: Poluição Ambiental




                 Poluição por Petróleo
 Poços de petróleo no fundo do
mar e o uso de super-
petroleiros (por ocasião de                              Morte de Peixes, plantas e
suas lavagens), têm dado                                 aves por asfixia dos animais
origem a acidentes que                                   e impede a realização da
espalham grandes quantidades                             fotossíntese por parte dos
de petróleo pelo mar,                                    vegetais do plâncton.




                        O óleo forma na superfície da
                        água uma película
                        impermeabilizante que impede a
                        troca de oxigênio e gás
                        carbônico entre a água e a
                        atmosferaProfessora Miriam Amorim
                                  Engenharia Ambiental
Disciplina: Poluição Ambiental




               Poluição por Petróleo
               - Morte de aves
      As aves marinhas ficam
com corpo impregnado de óleo

    - Deixam de reter o ar entre
   as
   penas e morrem afogadas ao
   mergulhar


                                         O óleo penetra no bulbo
                                         causando intoxicação
                                         Mesmo as aves tratadas
                                         acabam morrendo
                        Professora Miriam Amorim
                         Engenharia Ambiental
Disciplina: Poluição Ambiental




   Poluição por metais pesados
                      Cu, Zn, Pb, Cd, Hg, Ni e Sn


   Pilhas e baterias                                     Mineração (garimpo)


   Aterro sanitário                                         Rios e mares


Contaminação de águas                               Os oceanos recebem por ano
subterrâneas, córregos                              400.000 t de metais pesados
       e riachos                                      80.000 t só de mercúrio


                   Bioacumulação  danos ao SNC


                              Professora Miriam Amorim
                                Engenharia Ambiental
Disciplina: Poluição Ambiental




Controle de Poluição




     Professora Miriam Amorim
       Engenharia Ambiental

Pdf aula 2 poluição poluentes e tipos de poluição

  • 1.
    Disciplina: Poluição Ambiental Aula2 – Poluentes e Tipos de Poluição Professora: Miriam Cleide C. de Amorim Colegiado de Engenharia Agrícola e Ambiental Campus Juazeiro – BA 2011.1 UNIVASF Professora Miriam Cleide Amorim
  • 2.
    Disciplina: Poluição Ambiental Recebimentodas atividades (Três itens) Professora Miriam Amorim Engenharia Ambiental
  • 3.
    Disciplina: Poluição Ambiental AHistória das Coisas Professora Miriam Amorim Engenharia Ambiental
  • 4.
    Disciplina: Poluição Ambiental Tiposde Poluentes Fontes Poluidoras Tipos de Poluição Professora Miriam Amorim Engenharia Ambiental
  • 5.
    Disciplina: Poluição Ambiental Primário Em função da emissão Secundário Químico Tipos de Em função da Biológico Poluentes característica Físicos Conservativos Em função da dissipação no ambiente Não Professora Miriam Amorim Conservativos Engenharia Ambiental
  • 6.
    Disciplina: Poluição Ambiental Originados diretamente das Primário fontes de emissão Em função da emissão Formados através da relação química entre poluentes Secundário primários e constituintes naturais do meio Professora Miriam Amorim Engenharia Ambiental
  • 7.
    Disciplina: Poluição Ambiental Em Função das características Químico Biológicos Físicos Organismos Calor, Sólidos em Orgânicos Sintéticos Inorgânicos Patogênicos suspensão Orgânicos Bactérias, Vírus e Biodegradáveis: Metais Protozoários petróleo Orgânicos Recalcitrante ou Refratários: DDT, detergentes sintéticos, petróleo, plásticos Professora Miriam Amorim Engenharia Ambiental
  • 8.
    Disciplina: Poluição Ambiental Pontual Quanto a forma em que se dá a poluição Difusa Gases; efluentes Atividades líquidos, resíduos Fontes e formas Industriais sólidos de Poluição Pesticidas; Atividades sedimentos; Agrícolas nutrientes Quanto ao Óleos, água de Navegação emissor lastro; esgotos Incêndios Atividades Esgotos; gases; Urbanas Chuva ácida
  • 9.
    Disciplina: Poluição Ambiental Fontes e Formas de Poluição: Resolução CONAMA 382/2007 Professora Miriam Amorim Engenharia Ambiental
  • 10.
    Ambientes Passíveis dePoluição Disciplina: Poluição Ambiental Atmosfera Recursos Hídricos Solos Professora Miriam Amorim Engenharia Ambiental
  • 11.
    Disciplina: Poluição Ambiental Poluição e Consequências Hídrica Atmosférica Do solo Alterações e desequilíbrio das Destruição da camada Erosão, lixiviação comunidades de Ozônio aquáticas, Mortandade de Chuva Ácida Desertificação organismos vivos; Transmissão de Contaminação das doenças águas subterrâneas Perdas paisagísticas e econômicas Professora Miriam Amorim Engenharia Ambiental
  • 12.
    Disciplina: Poluição Ambiental Atmosférica Hídrica Em função dos Ambientes Do solo Sonoro e Visual Tipos de Poluição Química e radioativa Biológica Em função dos Poluentes Térmica Professora Miriam Amorim Física Engenharia Ambiental
  • 13.
    Disciplina: Poluição Ambiental Tipos de Poluição Poluição Química: Causada pela presença de produtos químicos nocivos ou indesejáveis, seus efeitos nocivos podem ser sutis e levarem muito tempo para serem sentidos. Definição Exemplos Produtos químicos que Detergentes, inseticidas, são decompostos pela Biodegradáveis fertilizantes, petróleo, etc. ação de bactérias Persistentes Produtos químicos que Pesticidas (DDT-dicloro-difenil- se mantém por longo tricloroetano), fertilizantes, os tempo no meio plásticos, o mercúrio, etc. ambiente e nos organismos vivos Professora Miriam Amorim Engenharia Ambiental
  • 14.
    Disciplina: Poluição Ambiental Poluição radioativa: As centenas de experiências com material nuclear têm jogado quantidades enormes de resíduos radioativos na atmosfera. As correntes de ar, por sua vez, encarregam-se de distribuir este material para todas as regiões da Terra. Com o tempo, a suspensão é trazida para o solo e para os oceanos, onde será absorvida e incorporada pelos seres vivos. Tem-se ainda: - Liberação direta de material radioativo, - problema do lixo atômico, produzido pelas usinas nucleares, que apresenta uma série de dificuldades em seu Os principais elementos radioativos armazenamento. são: CÉSIO 137, PLUTÔNIO 239, ESTRÔNCIO 90, URÂNIO, COBALTO Professora Miriam Amorim Engenharia Ambiental
  • 15.
    Disciplina: Poluição Ambiental Tipos de Poluição Poluição Biológica: resulta da presença de microrganismos patogênicos , especialmente na água potável. A água pode ser infectada por organismos patogênicos, existentes nos esgotos. * Bactérias - Provocam infecções intestinais epidêmicas e endêmicas (febre tifóide, cólera, shigelose, salmonelose, leptospirose etc.). * Vírus - provocam hepatites, infecções nos olhos etc. * Protozoários - Responsáveis pelas amebíases e giardíases, etc. * Vermes - Esquistossomose e outras infestações. Professora Miriam Amorim Engenharia Ambiental
  • 16.
    Disciplina: Poluição Ambiental Poluição Térmica: Descarte, nos rios de grandes volumes de água aquecida usada no processo de refrigeração de refinarias, siderúrgicas e usinas termoelétricas. Diminui a quantidade de oxigênio dissolvido (43,39 mg de O2/kg de H20 a 20 °C) Diminui do tempo de vida de algumas espécies aquáticas Altera os ciclos de reprodução Aumenta a quantidade de gás carbônico na atmosfera (0,86 L de CO2/L de H2O a 20 °C) Aumenta a velocidade das reações entre os poluentes presentes na água Potencializa a ação nociva dos poluentes Professora Miriam Amorim Engenharia Ambiental
  • 17.
    Disciplina: Poluição Ambiental Poluição Sedimentar: Resulta do acúmulo de partículas em suspensão (partículas de solo e de produtos químicos insolúveis orgânicos ou inorgânicos). Por exemplo, sedimentos contaminados com defensivos agrícolas que são transportados para os rios, pelas enxurradas. Esses sedimentos poluem de várias maneiras: Qual a origem O que causam Extração mineral Interferem na fotossíntese Partículas do solo Desmatamentos e na capacidade dos animais Erosões encontrarem alimentos Produtos químicos Extração mineral Adsorvem e concentram os insolúveis Esgotos e fluentes poluentes biológicos e os poluentes químicos Professora Miriam Amorim Engenharia Ambiental
  • 18.
    Disciplina: Poluição Ambiental Poluição por Plásticos Alta produção Alta velocidade de uso e descarte Longo tempo para degradação Causam a morte de animais por sufocamento Professora Miriam Amorim Engenharia Ambiental
  • 19.
    Disciplina: Poluição Ambiental Poluição por Petróleo Poços de petróleo no fundo do mar e o uso de super- petroleiros (por ocasião de Morte de Peixes, plantas e suas lavagens), têm dado aves por asfixia dos animais origem a acidentes que e impede a realização da espalham grandes quantidades fotossíntese por parte dos de petróleo pelo mar, vegetais do plâncton. O óleo forma na superfície da água uma película impermeabilizante que impede a troca de oxigênio e gás carbônico entre a água e a atmosferaProfessora Miriam Amorim Engenharia Ambiental
  • 20.
    Disciplina: Poluição Ambiental Poluição por Petróleo - Morte de aves As aves marinhas ficam com corpo impregnado de óleo - Deixam de reter o ar entre as penas e morrem afogadas ao mergulhar O óleo penetra no bulbo causando intoxicação Mesmo as aves tratadas acabam morrendo Professora Miriam Amorim Engenharia Ambiental
  • 21.
    Disciplina: Poluição Ambiental Poluição por metais pesados Cu, Zn, Pb, Cd, Hg, Ni e Sn Pilhas e baterias Mineração (garimpo) Aterro sanitário Rios e mares Contaminação de águas Os oceanos recebem por ano subterrâneas, córregos 400.000 t de metais pesados e riachos 80.000 t só de mercúrio Bioacumulação  danos ao SNC Professora Miriam Amorim Engenharia Ambiental
  • 22.
    Disciplina: Poluição Ambiental Controlede Poluição Professora Miriam Amorim Engenharia Ambiental