1. OBJETIVO DO PROGRAMA 5S HOUSEKEEPING
Melhoria da qualidade, prevenção de acidentes, melhoria da produtividade, redução de
custos, conservação de energia, prevenção quanto a parada por quebras, melhoria no
ambiente de trabalho, conservação ao meio ambiente e incentivo.
Estes objetivos devem ser estabelecidos pela alta administranção com metas mensuráveis,
para serem acompanhadas e avaliadas mensalmente.
2. ALCANCE DO PROGRAMA
Este proceimento estabelece uma filosofia típica de limpeza e organização dos locais de
trabalho, define as responsabilidades de limpeza e enumera uma série de diretrizes
específicas para ajudar a manter excelentes padrões de limpeza no projeto, tendo com
alcance a todos os funcionários do projeto UTE MARLIM AZUL.
3. RESPOSABILIDADE
Todos os funcionários são responsáveis por manter os padrões de limpeza no ambiente de
trabalho em cada frente. O encarregado da área é responsável por manter os padrões de
limpeza dentro da sua área de atuação.
4. APLICAÇÃO DO PROGRAMA
4.1. APLICAÇÃO NAS ÁREAS DE TRABALHO
5S - HOUSEKEEPING ÁREAS TÉCNICAS/OPERACIONAIS ÁREAS ADMINISTRATIVAS
LIBERAÇÃO DE ÁREAS
“ORDENAÇÃO”
Identificação dos equipamentos
necessários e desnecessários nos
postos de trabalho.
Identificação dos dados e
informações
necessárias e desnecessárias para
tomada de decisões
ORGANIZAÇÃO
Determinação de local específico ou
lay-out para os equipamentos a
serem localizados e utilizados a
qualquer momento.
Determinação de local de arquivo
para pesquisa e utilização de
dados a qualquer momento.
HIGIENE E LIMPEZA
Eliminação de pó, sujeira,
vazamentos, objetos desnecessários
e manutenção da limpeza nos
postos de trabalho
Sempre ter atualizado e renovado
os dados para tomada de
decisões corretas.
PADRONIZAÇÃO
Ações consistentes e repetitivas
visando arrumação, ordenação e
limpeza, e ainda manutenção de
boas condições sanitárias e
eliminação de qualquer tipo de
poluição.
Estabelecimento, preparação e
implementação de informações e
dados de fácil entendimento que
serão muito úteis e práticos para
tomada de decisões.
AUTO-DISCIPLINA
Hábito para cumprimento de regras
e procedimentos especificados
pelas empresa e clientes.
hábito para cumprimento de
procedimentos determinados
pela empresa e cliente.
4.2. IMPLEMENTAÇÃO DO HOUSEKEEPING
Para implantar o programa 5S é necessário designar o responsável pela condução do
programa, que com a ajuda de outros colaboradores irá fazer o levantamento da
situação das instalações utilizadas pela Alta Administração, para começarem a
implementar o programa 5S nos seus locais de trabalho, dando exemplo para toda a
empresa. Durante o levantamento poderão ser usados fotos e vídeos, auxiliando o
registro do antes e o depois, e para que através deles possamos demonstrar
oportunidade de melhorias dentro do ambiente de trabalho.
O próximo passo é passar para a oficinas como implantar o programa 5S nos vários
pontos de trabalho.
Depois que a oficinas incorporarem os conceitos dos 5S os colaboradores iniciam o
processo.
No desenvolver do processo de implantação dos 5S, caberá aos colaboradores melhorar
o seu ambiente de trabalho, o seu posto de trabalho e a sua maneira de executar o seu
trabalho.
Ao coordenador ou encarregado de área caberá uma visão mais abrangente, ou seja,
procurar melhorar através dos 5S, os seus processos que se compõem de material,
máquinas, métodos, homem e meio ambiente.
É importante que fique claro que a implementação do programa 5S, em cada posto de
trabalho, é feita pelos coordenadores e/ou encarregados de área e colaboradores.
Entretanto, a responsabilidade pelos resultados é da Gerência.
As principais ações recomendadas para Implantação do programa 5S em cada posto de
trabalho estão listadas a seguir:
 Dar educação e treinamento sobre 5S para gerente, coordenadores e
colaboradores que irão divulgar o programa dentro da empresa;
 Cada posto de trabalho deve fazer o Shake Down baseado nos 5S e assim
descobrir os pontos fracos (vazamentos, pó, desordem, sujeira, ruído,
corredores obstruídos, etc.) com participação de todos os colaboradores;
 Levantados os problemas, deve-se introduzir de forma simples um método de
resolução de problemas para descobrir causas fundamentais e a raiz do
problema (para criar bloqueio) envolvendo todos os funcionários;
 Descoberta as causas fundamentais, estabelecer as ações corretivas, se
necessário, inicialmente sobre os sintomas e finalmente uma ação preventiva
bloqueando as causas fundamentais;
 Definidas as ações, estas devem ser distribuídas aos colaboradores para
executá-las de forma a cada um assumir a sua responsabilidade na solução dos
problemas.
 Uma vez executadas as ações de bloqueio, deve-se verificar os resultado, e caso
seja o esperado, padronizar o procedimento.
A agilização da implementação do programa 5S se consegue com a nomeação de
FACILITADORES DOS 5S.
Implantar os 5S é trazer uma nova visão para dentro da empresa e fazer aflorar a
autoestima de todos os funcionários.
4.3. DEFININDO AS ETAPAS DO 5S HOUSEKEEPING
4.3.1. SENSO DE LIBERAÇÃO DE ÁREAS “ARRUMAÇÃO”
A. Identificar os itens necessários e desnecessários existentes no local de trabalho;
B. Somente os itens necessários deverão estar nos locais de trabalho;
C. Como separar e arrumar?
IDENTIFICAÇÃO PROVIDÊNCIAS
Será utilizado toda hora Colocar no próprio local de trabalho, escritório
ou máquina.
Será utilizado todo dia Colocar próximo ao local de trabalho.
Será utilizado toda semana Colocar no almoxarifado.
Não será utilizado Descartar.
D. Benefício da liberação de áreas:
 Liberação de espaço;
 Elimina materiais e equipamentos em excesso no local de trabalho;
 Elimina sobressalentes fora de uso;
 Elimina tempo de procura;
 Elimina excesso de pessoal responsável por estoque e transporte;
 Elimina itens fora de uso.
A equipe de trabalho deve ter em mente a consciência que o objeivo do programa
é eliminar desperdícios.
Deve ser aplicado o 5W 1H: (What, Who, When, Where, Why e How)
O que? O que fazer para eliminar?
Quem? Quem irá fazer a atividade?
Quando? Quando será feito?
Onde? Onde será feito/armazenado/descartado?
Porque? Porque será realizado?
Como? Como será realizado?
Para evitar novos acúmulos de lixo, objetos obsoletos ou equipamentos para
reparo abandonados, é necessário estabelecer medidas de bloqueio.
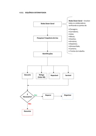
4.3.2. SEQUÊNCIA SISTEMATIZADA
Shake Down Geral
Pesquisar Frequência de Uso
Identificações
Descarte
Sim
Refugo
(Valor R$)
Reparável Servível
É
Necessário?
Sim
Não
Reparar
Sim
Organizar
Sim
Descartar
Sim
Shake Down Geral – Envolver
todos os colaboradores
verificando os pontos de:
 Passagens;
 Corredores;
 Salas;
 Mesas;
 Gavetas;
 Armários;
 Depósitos;
 Almoxarifado;
 Canteiro;
 Frentes de trabalho.
4.3.3. SENSO DE ORGANIZAÇÃO
A. Sentido nos 5S: Determinar o local para achar facilmente, quando precisar para
utilizar.
B. Como Organizar?
Padronizar nomenclatura para as ferramentas, máquinas e equipametos é de
extrema importâncias para facilitar a visualização do material, não se deve
improvisar nome para cada objeto. Os Objetos devem ser orgaizados de forma que
se torne fácil a sua retirada e guarda.
Deve ser utilizar rótulos e cores visíceis para facilitar a identificação.
Deve-se estabelecer controles visuais, para evitar que as pessoas guardem coisas
nos lugares errados, ou esqueçam de guardar.
Treinar todos os colaboradores envolvidos no sistema estabelecido para
organização, é extremamente importante para que esse programa consiga atingir
seu objetivo.
C. Uma boa prática para não errar a organização é buscar no trabalho sempre o
conceito de que “um é melhor”, ou seja:
 1 instrumento, 1 máquina, 1 arquivo;
 1 hora determinada para reuniões, 1 hora de conferência;
 1 dia de providências;
 1 cópia de documento;
4.3.4. SENSO DE HIGIENE E LIMPEZA
A. Sentido nos 5S: Varrer com vassoura ou outro meio deixando bem limpo, não é
só varrer pôr varrer.
B. Uma interpretação mais ampla para higiene e limpeza é: não basta varrer
tirando o pó e sujeira, é importante que cada um ao utilizar um determinado
equipamento ou um instrumento, os deixe na melhor condição de uso possível.
Ainda devem ser considerados dentro de uma concepção mais ampla do senso
de higiene e limpeza, os seguintes aspectos: não forçar, não desperdiçar, não
variar.
Não forçar significa: não utilizar um equipamento fora de suas especificações
de projeto.
Não desperdiçar significa: não utilizar uma chapa de material, sem antes
verificar se existe um retalho ou sobra que pode ser utilizado.
Não variar significa: controlar com o trabalho de modo a ter qualidade no
produto.
C. Como Limpar?
Limpar local de trabalho, pisos, paredes, tetos, janelas, arquivos, armários e
máquinas usados durante as operações diárias.
Sempre limpar os equipamentos após o uso. Após o término deve limpá-los
imediatamente após o uso.
Verificar após o uso se o equipamento ou instrumento continua funcionando
bem. Se por acaso for descoberto que existe algum problema de limpeza ou de
equipamento danificado ou com mal funcionamento, deve quem o utilizou
tomar alguma medida de bloqueio para não permitir que ocorra novamente a
ocorrência anormal verificada, na próxima vez que for utilizado.
Deve-se estabelecer nos postos de trabalho responsáveis pela limpeza,
estabelecendo, se necessário, tabela de rodízio.
4.3.5. SENSO DE PADRONIZAÇÃO
A. Sentido nos 5S: É verificação de que o pensamento dos 5S foi implementado,
ou seja, é a verificação do resultado da implementação dos 5S em toda a
organização e frentes de trabalho.
Neste estágio tudo estará em ordem: oficina, banheiro, salas, áreas comuns etc.
B. Como proceder para alcançar a padronização?
1- Ter todos os funcionários e colaboradores orientados para se preocuparem
com:
 A sanidade mental e física;
 Obediência às regras de segurança do trabalho;
 Uniformes bem limpos, roupas bem passadas;
 Excelentes condições sanitárias dos banheiros, áreas comuns conservadas.
2- Passos na direção avançada para os 5S:
 Estabelecer procedimentos operacionais para implementação do programa 5S
com domínio total das necessidades dos 5S, por todos os colaboradores, na
área de trabalho.
4.3.6. SENSO DE AUTO-DISCIPLINA
A. Sentido nos 5S: Ter os funcionários habituados a cumprir os procedimentos
operacionais, éticos e morais.
O cumprimento de horário faz parte da autodisciplina, sendo que a
Administração deve dar o exemplo. Cumprir horários faz parte da conquista do
primeiro estágio da Qualidade, para uma empresa que quer conquistar a
Qualidade Total.
4.4. SEQUÊNCIA PRÁTICA DO HOUSEKEEPING
IDENTIFICAR Os pontos ou áreas críticas sob a
ótica dos 5S
Por que é/são?
Para quê?
Que é/são?
Onde é/são?
ESTABELECER PARA OS
PONTOS OU
ÁREAS CRÍTICAS
Critérios de Avaliação
Críticos
Importantes
Perigosos ou inseguros
Desconfortáveis
Indesejáveis
DETERMINAR Decisão
Quando verificar
Quem verificar
O que verificar
Como verificar
Que tipo de ferramenta ou
instrumento utilizar (não
improvisar)
SE ACONTECER ALGO
ERRADO
Reportar
Quando relatar
A quem relatar
Como relatar
Relatar tudo que efetivamente
causa dano a empresa
5. AVALIAÇÃO E DIAGNÓSTICO DO PROGRAMA – HOUSEKEEPING
Visando criar um espírito de competição positivo deve-se divulgar as notas de avaliação por
área de trabalho através de gráficos fixados em local de fácil acesso e leitura.
Baseado nas avaliações, o colaborador verificará como está sua área nos 5S. Se o
desempenho estiver bom, devemos elogiar, se estiver deficiente, devemos chamar os
responsáveis para desafiá-los a cumprir as metas, inclusive auxiliando-os.
Para se fazer a avaliação utiliza-se os formulários de housekeeping e orientações dos anexos
A, B e C.
A Auditoria do Housekeeping tem com objetivo manter uma padrão de limpeza, organização
e padronização das atividades.
A implantação dos 5S é feita por área de trabalho, portanto requer que todos os funcionários
daquela área se esforcem.
6. MÉTODO DE IMPLEMENTAÇÃO – HOUSEKEEPING
ITEM RESPONSÁVEL FREQUÊNCIA
OBJETIVO
GERAL DESAFIO MOTIVAÇÃO
Comprometimento
com o Programa 5S
Administração
No início do
projeto
Divulgação MI MI
Campanha - Slogan
e cartazes dos 5S
Todos os
funcionários
Mensal
Conscientização e
participação
I
Concurso do
emblema 5S
Todos os
funcionários
Mensal Participação I
Uso do emblema 5S
Todos os
funcionários
O ano Inteiro Conscientização MI
Educação e
Treinamento nos 5S
Instrutor(es) Mensal Educação MI
Reunião 5S
Supervisor
Gerente
Toda 2a feira
durante 5
minutos
Mensal
Revisão MI
Acompanhamento
da Implantação 5S
Administração Mensal Desafio MI I
Notícias sobre os 5S
Responsáveis
dos 5S
Mensal Divulgação I
Projeto 5S Supervisor
Cronograma
do projeto
Participação MI MI
Seminário 5S Supervisor Semestral
Educação e
Treinamento
MI MI
Legenda: MI – Muito Importante.
I – Importante.
ANEXO A
PROPOSTA DE CENÁRIOS
1 – ILUMINAÇÃO
 Dificuldade para trabalhar por deficiência de iluminação;
 Incômodo devido a ofuscamento;
 Dificuldade para leitura de instrumentos;
 Dificuldade para ler informações do quadro de avisos.
2 – ODOR
 Vazamento que cause desconforto no trabalho;
 Odor em áreas comuns;
 Vazamento de material tóxico, perigoso ou explosivo em áreas de trabalho
ou em áreas de estocagem.
3 – RUÍDO  Ruídos estranhos;
 Ruídos incômodos.
4 – VIBRAÇÃO  Vibração incômoda de caráter contínuo;
 Vibração incômoda ocasional.
5 – TEMPERATURA  Alta temperatura no posto de trabalho;
 Baixa temperatura no posto de trabalho.
6 – PÓ E POEIRA  Pó e poeira constantes no ambiente de trabalho;
 Pó ou poeira ocasionais no ambiente de trabalho.
7 – MATERIAL TÓXICO,
PERIGOSO, VOLÁTIL
E/OU EXPLOSIVO
 Falta de identificação e indicação clara dos materiais perigosos;
 Armazenagem inadequada e em local não apropriado;
 Falta de designação de pessoa responsável pela guarda e manuseio do
material;
 Falta de estabelecimento e divulgação de procedimentos de emergência.
8 – CORREDORES E
PASSAGENS
 Falta de sinalização ou sinalização inadequada dos corredores e passagens;
 Falta de sinalização ou sinalização inadequada dos corrimãos, guarda
corpos, redes, telas de segurança e de pisos;
 Bloqueio em passagens e corredores.
9 – POSTO DE
TRABALHO
 Não adoção de medidas de segurança necessárias;
 Espaço insuficiente;
 Existência de material tóxico, perigoso ou que cause odores indesejados;
 Pisos sujos e escorregadios;
10 – SINALIZAÇÃO
 Não utilização de sinalização para indicação de áreas de risco;
 Não uso das sinalizações adequadas para criar limites operacionais;
 Não utilização de cores adequadas para sinalizar.
11 – COMPORTAMENTO
HUMANO
 Inadequado nas passagens e áreas de segurança;
 Não uso de sapatos de segurança para funções específicas;
 Não uso de luvas nos locais de trabalho indicado de acordo com a atividade;
 Não uso de óculos de segurança nos locais de trabalho indicados;
 Comportamento inseguro durante as atividades;
 Apresentação pessoal não apropriada dos empregados.
ANEXO B
AVALIAÇÃO 5S – HOUSEKEEPING
LOCAL(AIS) AVALIADO (S)
ADMINISTRAÇÃO MOV. DE CARGA
ALMOXARIFADO ESCAVAÇÃO
CONCRETAGEM TRABALHO A QUENTE
ARMAÇÃO ESPAÇO CONFINADO
CARPINTARIA PIPE RACK
MONTAGEM MECÂNICA RETRABALHO
MONTAGEM ELÉTRICA
A. SEIRI – Organização
A1 Posto de Trabalho organizado e delimitado por faixa
A2 Ferramentas adequadas para o local / área / atividade
A3 Equipamentos adequadas para o local / área / atividade
A4 Áreas demarcadas para armazenamento / empilhamento de peças
A5 Procedimentos de trabalho fixados em local próprio
A6 EPI adequado para o local / área / atividade
A7 Armazenamento / empilhamento adequado
B. SEITON – Arrumação
B1 Peças para trabalho de fácil acesso
B2 Ferramentas de fácil acesso e guarda
B3 Descarte de objetos sem serventia
B4 Identificação de corredores, passagens, áreas e equipamentos
B5 Quantidade adequada de materiais, objetos, instrumentos utilizados
B6 Materiais organizados e arrumados de forma segura e adequada
B7 Os funcionários após trabalho realização arrumação e limpeza
C. SEISO – Higiene e Limpeza
C1 Não existe poeira, sujeira, óleo ou vazamento de gases ou líquidos
C2 Manutenção de ordem nas mesas, arquivos, prateleiras
C3 Os equipamentos são mantidos adequadamente
C4 Objetos, máquinas, ferrametas, são limpos no íncio e final do trabalho
C5 A área é varrida no final do expediente
C6 As latas de lixo são esvaziadas no final do expediente
C7 A limpeza dos banheiros são realizadas diariamente
D. SEIKETSU – Padronização
D1 Os instrumentos são sempre conservados pelo usuário
D2 O local está limpo e agradável
D3 Os equipamentos estão conservados e limpos
D4 Os equipamentos são checados periodicamente
D5 As roupas estão limpas e asseadas
D6 As áreas comuns estão limpas
D7 Ventilação adequada e não existe pó ou sujeita nas salas ou frentes
A avaliação do programa será realizado no formulário de housekeeping de acordo com os
âmbitos de organização, arrumação, higiene e limpeza, padronização e disciplina de cada
área que está sendo inspecionada / auditada. Cada item identficado como atendido é
avaliado e aplicado uma pontuação de 0, 5, 10, 15 ou 20 pontos, sendo 0 pontunação nula
(não atendido) e 20 pontos pontuação máxima.
Após a realização da inspeção e a contragem da somatória da pontuanção deve ser registrado
na tabela abaixo como exemplo de registro da pontuação referente a cada âmbito do 5S.
Deve ser aplicado em local visível o resultado de cada frente de trabalho, afim de incentivar
a alcançar e atingir a meta esperada.
RESULTADO DA AVALIAÇÃO – Oficina / Banheiros / almoxarifado
ITEM Pontos
Ganhos
Pontos
Perdidos
Total
SENSO DE LIBERAÇÃO DE ÁREAS “ARRUMAÇÃO” 20
SENSO DE ORGANIZAÇÃO 20
SENSO DE HIGIENE E LIMPEZA 20
SENSO DE PADRONIZAÇÃO 20
SENSO DE AUTODISCIPLINA 20
TOTAL GERAL 100
PONTUAÇÃO
0 5 10 15 20
E. SHITSUKE – Disciplina
E1 Todos os empregados usam uniformes
E2 Todos os empregados usam EPI adequados
E3 Todos os funcionários observam aviso de "Não Fumar"
E4 Todos os funcionários se preparam para deixar o local de trabalho
E5 Existe comportamento adequado dos funcionários no trabalho
E6 Todos cumprem os horários estabelecidos (Expediente, reuniões)
E7 O telefone é utilizado adequadamente
ANEXO C
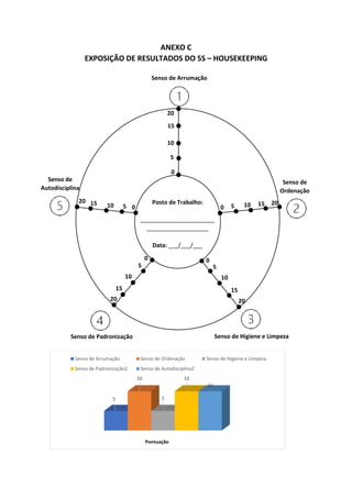
EXPOSIÇÃO DE RESULTADOS DO 5S – HOUSEKEEPING
Pontuação
5
10
5
10
10
Senso de Arrumação Senso de Ordenação Senso de Higiene e Limpeza
Senso de Padronização2 Senso de Autodisciplina2
Posto de Trabalho:
_______________________
___________________
Data: ___/___/___
Senso de Arrumação
Senso de
Ordenação
Senso de Higiene e Limpeza
Senso de Padronização
Senso de
Autodisciplina
0
5
10
15
20
0
5
10
15
20
0
5
10
15
20
0
5
10
15
20
0 5 10 15 20

OBJETIVO DO PROGRAMA 5S HOUSEKEEPING.docx

  • 1.
    1. OBJETIVO DOPROGRAMA 5S HOUSEKEEPING Melhoria da qualidade, prevenção de acidentes, melhoria da produtividade, redução de custos, conservação de energia, prevenção quanto a parada por quebras, melhoria no ambiente de trabalho, conservação ao meio ambiente e incentivo. Estes objetivos devem ser estabelecidos pela alta administranção com metas mensuráveis, para serem acompanhadas e avaliadas mensalmente. 2. ALCANCE DO PROGRAMA Este proceimento estabelece uma filosofia típica de limpeza e organização dos locais de trabalho, define as responsabilidades de limpeza e enumera uma série de diretrizes específicas para ajudar a manter excelentes padrões de limpeza no projeto, tendo com alcance a todos os funcionários do projeto UTE MARLIM AZUL. 3. RESPOSABILIDADE Todos os funcionários são responsáveis por manter os padrões de limpeza no ambiente de trabalho em cada frente. O encarregado da área é responsável por manter os padrões de limpeza dentro da sua área de atuação. 4. APLICAÇÃO DO PROGRAMA 4.1. APLICAÇÃO NAS ÁREAS DE TRABALHO 5S - HOUSEKEEPING ÁREAS TÉCNICAS/OPERACIONAIS ÁREAS ADMINISTRATIVAS LIBERAÇÃO DE ÁREAS “ORDENAÇÃO” Identificação dos equipamentos necessários e desnecessários nos postos de trabalho. Identificação dos dados e informações necessárias e desnecessárias para tomada de decisões ORGANIZAÇÃO Determinação de local específico ou lay-out para os equipamentos a serem localizados e utilizados a qualquer momento. Determinação de local de arquivo para pesquisa e utilização de dados a qualquer momento. HIGIENE E LIMPEZA Eliminação de pó, sujeira, vazamentos, objetos desnecessários e manutenção da limpeza nos postos de trabalho Sempre ter atualizado e renovado os dados para tomada de decisões corretas. PADRONIZAÇÃO Ações consistentes e repetitivas visando arrumação, ordenação e limpeza, e ainda manutenção de boas condições sanitárias e eliminação de qualquer tipo de poluição. Estabelecimento, preparação e implementação de informações e dados de fácil entendimento que serão muito úteis e práticos para tomada de decisões. AUTO-DISCIPLINA Hábito para cumprimento de regras e procedimentos especificados pelas empresa e clientes. hábito para cumprimento de procedimentos determinados pela empresa e cliente.
  • 2.
    4.2. IMPLEMENTAÇÃO DOHOUSEKEEPING Para implantar o programa 5S é necessário designar o responsável pela condução do programa, que com a ajuda de outros colaboradores irá fazer o levantamento da situação das instalações utilizadas pela Alta Administração, para começarem a implementar o programa 5S nos seus locais de trabalho, dando exemplo para toda a empresa. Durante o levantamento poderão ser usados fotos e vídeos, auxiliando o registro do antes e o depois, e para que através deles possamos demonstrar oportunidade de melhorias dentro do ambiente de trabalho. O próximo passo é passar para a oficinas como implantar o programa 5S nos vários pontos de trabalho. Depois que a oficinas incorporarem os conceitos dos 5S os colaboradores iniciam o processo. No desenvolver do processo de implantação dos 5S, caberá aos colaboradores melhorar o seu ambiente de trabalho, o seu posto de trabalho e a sua maneira de executar o seu trabalho. Ao coordenador ou encarregado de área caberá uma visão mais abrangente, ou seja, procurar melhorar através dos 5S, os seus processos que se compõem de material, máquinas, métodos, homem e meio ambiente. É importante que fique claro que a implementação do programa 5S, em cada posto de trabalho, é feita pelos coordenadores e/ou encarregados de área e colaboradores. Entretanto, a responsabilidade pelos resultados é da Gerência. As principais ações recomendadas para Implantação do programa 5S em cada posto de trabalho estão listadas a seguir:  Dar educação e treinamento sobre 5S para gerente, coordenadores e colaboradores que irão divulgar o programa dentro da empresa;  Cada posto de trabalho deve fazer o Shake Down baseado nos 5S e assim descobrir os pontos fracos (vazamentos, pó, desordem, sujeira, ruído, corredores obstruídos, etc.) com participação de todos os colaboradores;  Levantados os problemas, deve-se introduzir de forma simples um método de resolução de problemas para descobrir causas fundamentais e a raiz do problema (para criar bloqueio) envolvendo todos os funcionários;  Descoberta as causas fundamentais, estabelecer as ações corretivas, se necessário, inicialmente sobre os sintomas e finalmente uma ação preventiva bloqueando as causas fundamentais;  Definidas as ações, estas devem ser distribuídas aos colaboradores para executá-las de forma a cada um assumir a sua responsabilidade na solução dos problemas.
  • 3.
     Uma vezexecutadas as ações de bloqueio, deve-se verificar os resultado, e caso seja o esperado, padronizar o procedimento. A agilização da implementação do programa 5S se consegue com a nomeação de FACILITADORES DOS 5S. Implantar os 5S é trazer uma nova visão para dentro da empresa e fazer aflorar a autoestima de todos os funcionários. 4.3. DEFININDO AS ETAPAS DO 5S HOUSEKEEPING 4.3.1. SENSO DE LIBERAÇÃO DE ÁREAS “ARRUMAÇÃO” A. Identificar os itens necessários e desnecessários existentes no local de trabalho; B. Somente os itens necessários deverão estar nos locais de trabalho; C. Como separar e arrumar? IDENTIFICAÇÃO PROVIDÊNCIAS Será utilizado toda hora Colocar no próprio local de trabalho, escritório ou máquina. Será utilizado todo dia Colocar próximo ao local de trabalho. Será utilizado toda semana Colocar no almoxarifado. Não será utilizado Descartar. D. Benefício da liberação de áreas:  Liberação de espaço;  Elimina materiais e equipamentos em excesso no local de trabalho;  Elimina sobressalentes fora de uso;  Elimina tempo de procura;  Elimina excesso de pessoal responsável por estoque e transporte;  Elimina itens fora de uso. A equipe de trabalho deve ter em mente a consciência que o objeivo do programa é eliminar desperdícios. Deve ser aplicado o 5W 1H: (What, Who, When, Where, Why e How) O que? O que fazer para eliminar? Quem? Quem irá fazer a atividade? Quando? Quando será feito? Onde? Onde será feito/armazenado/descartado? Porque? Porque será realizado? Como? Como será realizado? Para evitar novos acúmulos de lixo, objetos obsoletos ou equipamentos para reparo abandonados, é necessário estabelecer medidas de bloqueio.
  • 4.
    4.3.2. SEQUÊNCIA SISTEMATIZADA ShakeDown Geral Pesquisar Frequência de Uso Identificações Descarte Sim Refugo (Valor R$) Reparável Servível É Necessário? Sim Não Reparar Sim Organizar Sim Descartar Sim Shake Down Geral – Envolver todos os colaboradores verificando os pontos de:  Passagens;  Corredores;  Salas;  Mesas;  Gavetas;  Armários;  Depósitos;  Almoxarifado;  Canteiro;  Frentes de trabalho.
  • 5.
    4.3.3. SENSO DEORGANIZAÇÃO A. Sentido nos 5S: Determinar o local para achar facilmente, quando precisar para utilizar. B. Como Organizar? Padronizar nomenclatura para as ferramentas, máquinas e equipametos é de extrema importâncias para facilitar a visualização do material, não se deve improvisar nome para cada objeto. Os Objetos devem ser orgaizados de forma que se torne fácil a sua retirada e guarda. Deve ser utilizar rótulos e cores visíceis para facilitar a identificação. Deve-se estabelecer controles visuais, para evitar que as pessoas guardem coisas nos lugares errados, ou esqueçam de guardar. Treinar todos os colaboradores envolvidos no sistema estabelecido para organização, é extremamente importante para que esse programa consiga atingir seu objetivo. C. Uma boa prática para não errar a organização é buscar no trabalho sempre o conceito de que “um é melhor”, ou seja:  1 instrumento, 1 máquina, 1 arquivo;  1 hora determinada para reuniões, 1 hora de conferência;  1 dia de providências;  1 cópia de documento; 4.3.4. SENSO DE HIGIENE E LIMPEZA A. Sentido nos 5S: Varrer com vassoura ou outro meio deixando bem limpo, não é só varrer pôr varrer. B. Uma interpretação mais ampla para higiene e limpeza é: não basta varrer tirando o pó e sujeira, é importante que cada um ao utilizar um determinado equipamento ou um instrumento, os deixe na melhor condição de uso possível. Ainda devem ser considerados dentro de uma concepção mais ampla do senso de higiene e limpeza, os seguintes aspectos: não forçar, não desperdiçar, não variar. Não forçar significa: não utilizar um equipamento fora de suas especificações de projeto. Não desperdiçar significa: não utilizar uma chapa de material, sem antes verificar se existe um retalho ou sobra que pode ser utilizado.
  • 6.
    Não variar significa:controlar com o trabalho de modo a ter qualidade no produto. C. Como Limpar? Limpar local de trabalho, pisos, paredes, tetos, janelas, arquivos, armários e máquinas usados durante as operações diárias. Sempre limpar os equipamentos após o uso. Após o término deve limpá-los imediatamente após o uso. Verificar após o uso se o equipamento ou instrumento continua funcionando bem. Se por acaso for descoberto que existe algum problema de limpeza ou de equipamento danificado ou com mal funcionamento, deve quem o utilizou tomar alguma medida de bloqueio para não permitir que ocorra novamente a ocorrência anormal verificada, na próxima vez que for utilizado. Deve-se estabelecer nos postos de trabalho responsáveis pela limpeza, estabelecendo, se necessário, tabela de rodízio. 4.3.5. SENSO DE PADRONIZAÇÃO A. Sentido nos 5S: É verificação de que o pensamento dos 5S foi implementado, ou seja, é a verificação do resultado da implementação dos 5S em toda a organização e frentes de trabalho. Neste estágio tudo estará em ordem: oficina, banheiro, salas, áreas comuns etc. B. Como proceder para alcançar a padronização? 1- Ter todos os funcionários e colaboradores orientados para se preocuparem com:  A sanidade mental e física;  Obediência às regras de segurança do trabalho;  Uniformes bem limpos, roupas bem passadas;  Excelentes condições sanitárias dos banheiros, áreas comuns conservadas. 2- Passos na direção avançada para os 5S:  Estabelecer procedimentos operacionais para implementação do programa 5S com domínio total das necessidades dos 5S, por todos os colaboradores, na área de trabalho.
  • 7.
    4.3.6. SENSO DEAUTO-DISCIPLINA A. Sentido nos 5S: Ter os funcionários habituados a cumprir os procedimentos operacionais, éticos e morais. O cumprimento de horário faz parte da autodisciplina, sendo que a Administração deve dar o exemplo. Cumprir horários faz parte da conquista do primeiro estágio da Qualidade, para uma empresa que quer conquistar a Qualidade Total. 4.4. SEQUÊNCIA PRÁTICA DO HOUSEKEEPING IDENTIFICAR Os pontos ou áreas críticas sob a ótica dos 5S Por que é/são? Para quê? Que é/são? Onde é/são? ESTABELECER PARA OS PONTOS OU ÁREAS CRÍTICAS Critérios de Avaliação Críticos Importantes Perigosos ou inseguros Desconfortáveis Indesejáveis DETERMINAR Decisão Quando verificar Quem verificar O que verificar Como verificar Que tipo de ferramenta ou instrumento utilizar (não improvisar) SE ACONTECER ALGO ERRADO Reportar Quando relatar A quem relatar Como relatar Relatar tudo que efetivamente causa dano a empresa 5. AVALIAÇÃO E DIAGNÓSTICO DO PROGRAMA – HOUSEKEEPING Visando criar um espírito de competição positivo deve-se divulgar as notas de avaliação por área de trabalho através de gráficos fixados em local de fácil acesso e leitura. Baseado nas avaliações, o colaborador verificará como está sua área nos 5S. Se o desempenho estiver bom, devemos elogiar, se estiver deficiente, devemos chamar os responsáveis para desafiá-los a cumprir as metas, inclusive auxiliando-os. Para se fazer a avaliação utiliza-se os formulários de housekeeping e orientações dos anexos A, B e C. A Auditoria do Housekeeping tem com objetivo manter uma padrão de limpeza, organização e padronização das atividades.
  • 8.
    A implantação dos5S é feita por área de trabalho, portanto requer que todos os funcionários daquela área se esforcem. 6. MÉTODO DE IMPLEMENTAÇÃO – HOUSEKEEPING ITEM RESPONSÁVEL FREQUÊNCIA OBJETIVO GERAL DESAFIO MOTIVAÇÃO Comprometimento com o Programa 5S Administração No início do projeto Divulgação MI MI Campanha - Slogan e cartazes dos 5S Todos os funcionários Mensal Conscientização e participação I Concurso do emblema 5S Todos os funcionários Mensal Participação I Uso do emblema 5S Todos os funcionários O ano Inteiro Conscientização MI Educação e Treinamento nos 5S Instrutor(es) Mensal Educação MI Reunião 5S Supervisor Gerente Toda 2a feira durante 5 minutos Mensal Revisão MI Acompanhamento da Implantação 5S Administração Mensal Desafio MI I Notícias sobre os 5S Responsáveis dos 5S Mensal Divulgação I Projeto 5S Supervisor Cronograma do projeto Participação MI MI Seminário 5S Supervisor Semestral Educação e Treinamento MI MI Legenda: MI – Muito Importante. I – Importante.
  • 9.
    ANEXO A PROPOSTA DECENÁRIOS 1 – ILUMINAÇÃO  Dificuldade para trabalhar por deficiência de iluminação;  Incômodo devido a ofuscamento;  Dificuldade para leitura de instrumentos;  Dificuldade para ler informações do quadro de avisos. 2 – ODOR  Vazamento que cause desconforto no trabalho;  Odor em áreas comuns;  Vazamento de material tóxico, perigoso ou explosivo em áreas de trabalho ou em áreas de estocagem. 3 – RUÍDO  Ruídos estranhos;  Ruídos incômodos. 4 – VIBRAÇÃO  Vibração incômoda de caráter contínuo;  Vibração incômoda ocasional. 5 – TEMPERATURA  Alta temperatura no posto de trabalho;  Baixa temperatura no posto de trabalho. 6 – PÓ E POEIRA  Pó e poeira constantes no ambiente de trabalho;  Pó ou poeira ocasionais no ambiente de trabalho. 7 – MATERIAL TÓXICO, PERIGOSO, VOLÁTIL E/OU EXPLOSIVO  Falta de identificação e indicação clara dos materiais perigosos;  Armazenagem inadequada e em local não apropriado;  Falta de designação de pessoa responsável pela guarda e manuseio do material;  Falta de estabelecimento e divulgação de procedimentos de emergência. 8 – CORREDORES E PASSAGENS  Falta de sinalização ou sinalização inadequada dos corredores e passagens;  Falta de sinalização ou sinalização inadequada dos corrimãos, guarda corpos, redes, telas de segurança e de pisos;  Bloqueio em passagens e corredores. 9 – POSTO DE TRABALHO  Não adoção de medidas de segurança necessárias;  Espaço insuficiente;  Existência de material tóxico, perigoso ou que cause odores indesejados;  Pisos sujos e escorregadios; 10 – SINALIZAÇÃO  Não utilização de sinalização para indicação de áreas de risco;  Não uso das sinalizações adequadas para criar limites operacionais;  Não utilização de cores adequadas para sinalizar. 11 – COMPORTAMENTO HUMANO  Inadequado nas passagens e áreas de segurança;  Não uso de sapatos de segurança para funções específicas;  Não uso de luvas nos locais de trabalho indicado de acordo com a atividade;  Não uso de óculos de segurança nos locais de trabalho indicados;  Comportamento inseguro durante as atividades;  Apresentação pessoal não apropriada dos empregados.
  • 10.
    ANEXO B AVALIAÇÃO 5S– HOUSEKEEPING LOCAL(AIS) AVALIADO (S) ADMINISTRAÇÃO MOV. DE CARGA ALMOXARIFADO ESCAVAÇÃO CONCRETAGEM TRABALHO A QUENTE ARMAÇÃO ESPAÇO CONFINADO CARPINTARIA PIPE RACK MONTAGEM MECÂNICA RETRABALHO MONTAGEM ELÉTRICA A. SEIRI – Organização A1 Posto de Trabalho organizado e delimitado por faixa A2 Ferramentas adequadas para o local / área / atividade A3 Equipamentos adequadas para o local / área / atividade A4 Áreas demarcadas para armazenamento / empilhamento de peças A5 Procedimentos de trabalho fixados em local próprio A6 EPI adequado para o local / área / atividade A7 Armazenamento / empilhamento adequado B. SEITON – Arrumação B1 Peças para trabalho de fácil acesso B2 Ferramentas de fácil acesso e guarda B3 Descarte de objetos sem serventia B4 Identificação de corredores, passagens, áreas e equipamentos B5 Quantidade adequada de materiais, objetos, instrumentos utilizados B6 Materiais organizados e arrumados de forma segura e adequada B7 Os funcionários após trabalho realização arrumação e limpeza C. SEISO – Higiene e Limpeza C1 Não existe poeira, sujeira, óleo ou vazamento de gases ou líquidos C2 Manutenção de ordem nas mesas, arquivos, prateleiras C3 Os equipamentos são mantidos adequadamente C4 Objetos, máquinas, ferrametas, são limpos no íncio e final do trabalho C5 A área é varrida no final do expediente C6 As latas de lixo são esvaziadas no final do expediente C7 A limpeza dos banheiros são realizadas diariamente D. SEIKETSU – Padronização D1 Os instrumentos são sempre conservados pelo usuário D2 O local está limpo e agradável D3 Os equipamentos estão conservados e limpos D4 Os equipamentos são checados periodicamente D5 As roupas estão limpas e asseadas D6 As áreas comuns estão limpas D7 Ventilação adequada e não existe pó ou sujeita nas salas ou frentes
  • 11.
    A avaliação doprograma será realizado no formulário de housekeeping de acordo com os âmbitos de organização, arrumação, higiene e limpeza, padronização e disciplina de cada área que está sendo inspecionada / auditada. Cada item identficado como atendido é avaliado e aplicado uma pontuação de 0, 5, 10, 15 ou 20 pontos, sendo 0 pontunação nula (não atendido) e 20 pontos pontuação máxima. Após a realização da inspeção e a contragem da somatória da pontuanção deve ser registrado na tabela abaixo como exemplo de registro da pontuação referente a cada âmbito do 5S. Deve ser aplicado em local visível o resultado de cada frente de trabalho, afim de incentivar a alcançar e atingir a meta esperada. RESULTADO DA AVALIAÇÃO – Oficina / Banheiros / almoxarifado ITEM Pontos Ganhos Pontos Perdidos Total SENSO DE LIBERAÇÃO DE ÁREAS “ARRUMAÇÃO” 20 SENSO DE ORGANIZAÇÃO 20 SENSO DE HIGIENE E LIMPEZA 20 SENSO DE PADRONIZAÇÃO 20 SENSO DE AUTODISCIPLINA 20 TOTAL GERAL 100 PONTUAÇÃO 0 5 10 15 20 E. SHITSUKE – Disciplina E1 Todos os empregados usam uniformes E2 Todos os empregados usam EPI adequados E3 Todos os funcionários observam aviso de "Não Fumar" E4 Todos os funcionários se preparam para deixar o local de trabalho E5 Existe comportamento adequado dos funcionários no trabalho E6 Todos cumprem os horários estabelecidos (Expediente, reuniões) E7 O telefone é utilizado adequadamente
  • 12.
    ANEXO C EXPOSIÇÃO DERESULTADOS DO 5S – HOUSEKEEPING Pontuação 5 10 5 10 10 Senso de Arrumação Senso de Ordenação Senso de Higiene e Limpeza Senso de Padronização2 Senso de Autodisciplina2 Posto de Trabalho: _______________________ ___________________ Data: ___/___/___ Senso de Arrumação Senso de Ordenação Senso de Higiene e Limpeza Senso de Padronização Senso de Autodisciplina 0 5 10 15 20 0 5 10 15 20 0 5 10 15 20 0 5 10 15 20 0 5 10 15 20