O campo científico 
Pierre Bourdieu 
ORTIZ, Renato (org.). 1983. Bourdieu – Sociologia. São Paulo: 
Ática. Coleção Grandes Cientistas Sociais, vol. 39. p. 122-155. Disponível em: 
http://www.isabelcarvalho.blog.br/wp-content/uploads/2011/03/O-Campo- 
Cient%C3%ADfico-Pierre-Bourdieu.pdf. Acesso em: 15 agosto de 2014. 
DANIELA PEREIRA
Pierre Bourdieu 
Sociólogo, francês, filósofo de 
formação, foi docente e dirigiu a 
École de Sociologie du Collège de 
France, onde criou, em 1975, sua 
célebre revista ”Actes de la 
recherche en sciences sociales”. 
Há 23 livros publicados no 
Brasil, escritos pelo sociólogo 
Pierre Bourdieu, morreu vítima 
de câncer ontem, na França. 
Agosto de 1930 
Janeiro de 2002 
71 anos
Principais obras lançadas no Brasil 
"O Campo Econômico" (editora Papirus) 
"Contrafogos: Táticas para Enfrentar a Invasão Neoliberal" (editora Jorge Zahar) 
"Contrafogos 2: por um Movimento Social Europeu" (editora Jorge Zahar) 
"Convite à Sociologia Reflexiva" (editora Jorge Zahar), com Loïc Wacquant 
"O Desencantamento do Mundo" (editora Perspectiva) 
"A Dominação Masculina" (editora Bertrand Brasil) 
"Economia das Trocas Linguísticas" (editora Edusp) 
"A Economia das Trocas Simbólicas" (editora Perspectiva) 
"Escritos de Educação" (editora Vozes) 
"Liber 1" (editora Edusp) 
"Lições da Aula" (editora Ática) 
"Livre-Troca: Diálogos entre Ciência e Arte" (editora Bertrand), com Hans Haacke 
"Meditações Pascalianas" (editora Bertrand Brasil) 
"A Miséria do Mundo" (editora Vozes) 
"Ontologia Política de Martin Heidegger" (editora Papirus) 
"Pierre Bourdieu" (editora Ática), organização de Renato Ortiz 
"O Poder Simbólico" (editora Bertrand Brasil) 
"A Profissão de Sociólogo" (editora Vozes) 
"Questões de Sociologia" (editora Marco Zero) 
"Razões Práticas sobre a Teoria da Ação" (editora Papirus) 
"As Regras da Arte" (editora Companhia das Letras) 
"Reprodução - Elementos para uma Teoria do Sistema de Ensino" (editora Francisco Alves), 
com Jean-Claude Passeron 
"Sobre a Televisão" (editora Jorge Zahar)
A obra 
Revista Actes de Ia Recherche en Sciences Sociales 
A Actes foi uma das últimas revistas a ser 
lançada na França, em 1975, 
acompanhando uma onda de criação de 
novos veículos iniciada nos anos 60, 
dentro do movimento de renascimento das 
ciências sociais. Como afirmou Bourdieu, a 
lógica a presidir as formas iniciais da 
revista foi uma lógica do "brouillon", do 
rascunho, do inacabado, do ensaio, de 
exposição das tentativas não acabadas e 
dos trabalhos não definitivos. Essa 
proposta inicial cedeu o sucesso da revista. 
Disponível o original para download em: 
http://www.persee.fr/web/guest/home
O campo científico 
1. A luta pelo monopólio da competência 
científica 
2. A acumulação do capital científico 
3. Capital científico e propensão a investir 
4. A ordem (científica) estabelecida 
5. Da revolução inaugural à revolução 
permanente 
6. A ciência e os doxósofos
A categoria de Campo em Bourdieu - 
características 
Espaços estruturados de posições; 
Posições com propriedades que existem independente de 
quem as ocupe; 
Sujeitos dominantes - que tendem a manter; 
Sujeitos dominados – tendem a subverter; 
Tem objetos de disputa e interesses específicos que pertencem 
somente aquele campo e que não são percebidos pelos que 
não fazem parte do campo. 
Pressupõe pessoas prontas para disputar o jogo, dotadas de 
habitus, que impliquem no conhecimento e reconhecimento 
da regra; 
Reflete o estado da distribuição de capital específico que foi 
acumulado e orienta posições futuras. 
Somente detentores do campo interpretam os objetos do 
campo, são “legítimos” e vistos como únicos capazes de 
explicitar a razão de ser do objeto e do valor que ele tem.
A luta pelo monopólio da competência científica 
1 
Campo científico - é o lugar, o espaço de jogo de uma luta 
concorrencial. 
O que está em jogo - é o monopólio da autoridade 
científica (poder social). 
Competência científica - capacidade de falar e de agir 
legitimamente, socialmente outorgada. 
Desnaturalizar o campo científico - recordar que o seu 
próprio funcionamento produz e supõe uma forma 
específica de interesse.
Não é razão pura (apenas poder simbólico e representação) - toda essa 
ficção social que nada tem de socialmente fictício, modifica a percepção 
social da capacidade propriamente técnica. Assim, os julgamentos sobre a 
capacidade científica de um estudante ou de um pesquisador estão sempre 
contaminados no transcurso de sua carreira, pelo conhecimento da posição 
que ele ocupa nas hierarquias instituídas. 
Conflitos epistemológicos são sempre, inseparavelmente, conflitos 
políticos; assim, uma pesquisa sobre o poder no campo científico poderia 
perfeitamente só comportar questões aparentemente epistemológicas. 
Pesquisas com problemas considerados mais importantes - traz um lucro 
simbólico também mais importante. 
Não há "escolha“ científica − que não seja uma estratégia política de 
investimento objetivamente orientada para a maximização do lucro 
propriamente científico, isto é, a obtenção do reconhecimento dos pares-concorrentes.
A acumulação do capital científico 
2 
Capital Social – que assegura um poder 
Possíveis clientes seus próprios concorrentes. 
Reconhecimento de valor de seu produto 
Em jogo o poder de impor uma definição de ciência 
(limitação dos campos do problema). 
Hierarquia – dominantes (conseguem impor a 
definição de ciência – função – juz e parte 
interessada) e dominados () 
Mercado de bens cientifícos – lógica, 
reconhecimento…
Capital científico e propensão a investir 
3 
Campo científico – se define pelo estado das relações de força, 
está na base das transformações do campo científico, 
intermédio das estratégias de conservação ou de sub 
Os investimentos dos pesquisadores dependem tanto na sua 
importância versão da estrutura que ela mesma produz, 
quanto da sua natureza da importância. 
Prestígio - maneira direta, "contaminando" o julgamento das 
capacidades científicas manifestadas na quantidade e na 
qualidade dos trabalhos, ou de maneira indireta, por meio de 
contatos com os mestres mais prestigiados que a elevada 
origem escolar garante, mas ainda pela virtude das aspirações 
que autorizam e que favorecem as chances objetivas.
A ordem (científica) estabelecida 
4 
“O campo científico é sempre o lugar de uma luta, mais ou 
menos desigual, entre agentes desigualmente dotados de 
capital específico e, portanto, desigualmente capazes de se 
apropriarem do produto do trabalho científico que o conjunto 
dos concorrentes produz pela sua colaboração objetiva ao 
colocarem em ação o conjunto dos meios de produção 
científica disponíveis. Em todo campo se põem, com forças 
mais ou menos desiguais segundo a estrutura da distribuição 
do capital no campo (grau de homogeneidade), os 
dominantes, ocupando as posições mais altas na estrutura de 
distribuição de capital científico, e os dominados, isto é, os 
novatos, que possuem um capital científico tanto mais 
importante quanto maior a importância dos recursos 
científicos acumulados no campo.” (p.16)
Estratégias de conservação e subverção - a 
homogeneidade do campo cresce e que decresce 
correlativamente a probabilidade das grandes 
revoluções periódicas em proveito das inúmeras 
pequenas revoluções permanentes. 
Pretendentes – recorrem a estratégias antagônicas, 
dependem de sua posição no campo, estratégias de 
sucessão. 
Dominantes consagram-se às estratégias de 
conservação, assegurar a perpetuação da ordem.
Da revolução inaugural à revolução 
permanente 
5 
Relação entre interesse privado e o interesse acadêmico. 
Método – quando inscrito nos mecanismos de campo – a 
revolução se opera com assistência de uma instituição – 
revolução permanente, mas cada vez mais desprovida de 
efeitos políticos "dogmatismo legítimo“, só na esfera 
acadêmica, não interessa aos mais desprovidos. 
O antagonismo, que é o princípio da estrutura e da 
transformação de todo campo social, tende a tomar-se cada 
vez mais radical e fecundo porque o acordo forçado onde se 
engendra a razão deixa cada vez menos lugar ao impensado e 
a doxa (significa crença comum ou opinião popular).
“A transmutação torna-se cada vez mais total, à medida que o 
interesse que todo produtor de bens simbólicos tem em 
produzir produtos "que não sejam somente interessantes para 
ele mesmo, mas também importantes para os outros“. (p.23) 
A medida em que o "método científico se inscreve nos 
mecanismos sociais que regulam o funcionamento do campo e 
que se encontra, assim, dotado da objetividade superior de 
uma lei social imanente, pode realmente objetivar-se em 
instrumentos capazes de controlar e algumas vezes dominar 
aqueles que o utilizam e nas disposições duravelmente 
constituídas que a instituição escolar produz. 
Essas disposições encontram um reforço contínuo nos 
mecanismos sociais que, achando suporte no materialismo 
racional da ciência objetivada e incorporada, produzem 
controle e censura, mas também invenção e ruptura.
A ciência e os doxósofos 
6 
Doxa - significa crença comum ou opinião popular. 
A ciência jamais teve outro fundamento senão o da crença coletiva 
em seus fundamentos, que o próprio funcionamento do campo 
científico produz e supõe. 
A censura que a ortodoxia exerce − e que a heterodoxia denuncia − 
esconde uma censura ao mesmo tempo mais radical e invisível 
porque constitutiva do próprio funcionamento do campo. 
TEORIA – dois limites: campo religioso (verdade oficial, imposição 
e não reconhecida como tal), demonstrando o interesse dos 
dominantes, que por outro lado bane qualquer elemento arbitrário, 
nas normas universais da razão.
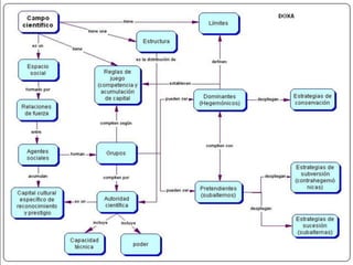
CAMPO 
CIENTÍFICO 
Espaço Social 
Relações de Força 
entre 
Agentes Sociais 
Capital Cultural 
Específico 
de 
reconhecimento 
e prestígio 
Tem uma… 
Regras do Jogo 
(Competência e 
Acumulação de 
Capital) 
Competem por 
Autoridade 
Científica 
Capacidade 
técnica 
Poder 
Grupos 
Estrutura 
Limites 
Definem 
Dominantes 
(Hegemônicos) 
Competem com… 
Pretendentes 
(Dominados) 
Estratégias de 
Conservação 
Estratégias de 
Subverção 
(Contrahegemônicas) 
Estratégias de 
Sucessão 
(Subalternos) 
é um 
Formado por 
Acumulam 
É uma 
inclui 
Estabelecem 
desenvolve 
Competem segundo
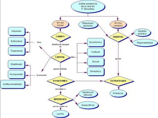
Representações 
Estrutura 
Dupla 
existência do 
Real em Pierre 
Bourdieu 
CAPITAL 
Objetivado 
Institucionalizado Genéricos 
Sentido 
Prático 
Racionalidade 
Práticas 
Pelos quais se.. 
Nos corpos 
HABITUS 
Nas Coisas 
POSIÇÕES ESTRATÉGIAS 
Associadas a.. INTERESSES Luta 
Específicos 
CAMPO 
Distribuição desigual 
Produz 
Volume 
Tragetória 
Tem 
Podem ser 
Incorporado 
Econômico 
Cultural 
Social 
Simbólico 
São

O campo científico_Pierre Bourdieu

  • 1.
    O campo científico Pierre Bourdieu ORTIZ, Renato (org.). 1983. Bourdieu – Sociologia. São Paulo: Ática. Coleção Grandes Cientistas Sociais, vol. 39. p. 122-155. Disponível em: http://www.isabelcarvalho.blog.br/wp-content/uploads/2011/03/O-Campo- Cient%C3%ADfico-Pierre-Bourdieu.pdf. Acesso em: 15 agosto de 2014. DANIELA PEREIRA
  • 2.
    Pierre Bourdieu Sociólogo,francês, filósofo de formação, foi docente e dirigiu a École de Sociologie du Collège de France, onde criou, em 1975, sua célebre revista ”Actes de la recherche en sciences sociales”. Há 23 livros publicados no Brasil, escritos pelo sociólogo Pierre Bourdieu, morreu vítima de câncer ontem, na França. Agosto de 1930 Janeiro de 2002 71 anos
  • 3.
    Principais obras lançadasno Brasil "O Campo Econômico" (editora Papirus) "Contrafogos: Táticas para Enfrentar a Invasão Neoliberal" (editora Jorge Zahar) "Contrafogos 2: por um Movimento Social Europeu" (editora Jorge Zahar) "Convite à Sociologia Reflexiva" (editora Jorge Zahar), com Loïc Wacquant "O Desencantamento do Mundo" (editora Perspectiva) "A Dominação Masculina" (editora Bertrand Brasil) "Economia das Trocas Linguísticas" (editora Edusp) "A Economia das Trocas Simbólicas" (editora Perspectiva) "Escritos de Educação" (editora Vozes) "Liber 1" (editora Edusp) "Lições da Aula" (editora Ática) "Livre-Troca: Diálogos entre Ciência e Arte" (editora Bertrand), com Hans Haacke "Meditações Pascalianas" (editora Bertrand Brasil) "A Miséria do Mundo" (editora Vozes) "Ontologia Política de Martin Heidegger" (editora Papirus) "Pierre Bourdieu" (editora Ática), organização de Renato Ortiz "O Poder Simbólico" (editora Bertrand Brasil) "A Profissão de Sociólogo" (editora Vozes) "Questões de Sociologia" (editora Marco Zero) "Razões Práticas sobre a Teoria da Ação" (editora Papirus) "As Regras da Arte" (editora Companhia das Letras) "Reprodução - Elementos para uma Teoria do Sistema de Ensino" (editora Francisco Alves), com Jean-Claude Passeron "Sobre a Televisão" (editora Jorge Zahar)
  • 4.
    A obra RevistaActes de Ia Recherche en Sciences Sociales A Actes foi uma das últimas revistas a ser lançada na França, em 1975, acompanhando uma onda de criação de novos veículos iniciada nos anos 60, dentro do movimento de renascimento das ciências sociais. Como afirmou Bourdieu, a lógica a presidir as formas iniciais da revista foi uma lógica do "brouillon", do rascunho, do inacabado, do ensaio, de exposição das tentativas não acabadas e dos trabalhos não definitivos. Essa proposta inicial cedeu o sucesso da revista. Disponível o original para download em: http://www.persee.fr/web/guest/home
  • 5.
    O campo científico 1. A luta pelo monopólio da competência científica 2. A acumulação do capital científico 3. Capital científico e propensão a investir 4. A ordem (científica) estabelecida 5. Da revolução inaugural à revolução permanente 6. A ciência e os doxósofos
  • 6.
    A categoria deCampo em Bourdieu - características Espaços estruturados de posições; Posições com propriedades que existem independente de quem as ocupe; Sujeitos dominantes - que tendem a manter; Sujeitos dominados – tendem a subverter; Tem objetos de disputa e interesses específicos que pertencem somente aquele campo e que não são percebidos pelos que não fazem parte do campo. Pressupõe pessoas prontas para disputar o jogo, dotadas de habitus, que impliquem no conhecimento e reconhecimento da regra; Reflete o estado da distribuição de capital específico que foi acumulado e orienta posições futuras. Somente detentores do campo interpretam os objetos do campo, são “legítimos” e vistos como únicos capazes de explicitar a razão de ser do objeto e do valor que ele tem.
  • 7.
    A luta pelomonopólio da competência científica 1 Campo científico - é o lugar, o espaço de jogo de uma luta concorrencial. O que está em jogo - é o monopólio da autoridade científica (poder social). Competência científica - capacidade de falar e de agir legitimamente, socialmente outorgada. Desnaturalizar o campo científico - recordar que o seu próprio funcionamento produz e supõe uma forma específica de interesse.
  • 8.
    Não é razãopura (apenas poder simbólico e representação) - toda essa ficção social que nada tem de socialmente fictício, modifica a percepção social da capacidade propriamente técnica. Assim, os julgamentos sobre a capacidade científica de um estudante ou de um pesquisador estão sempre contaminados no transcurso de sua carreira, pelo conhecimento da posição que ele ocupa nas hierarquias instituídas. Conflitos epistemológicos são sempre, inseparavelmente, conflitos políticos; assim, uma pesquisa sobre o poder no campo científico poderia perfeitamente só comportar questões aparentemente epistemológicas. Pesquisas com problemas considerados mais importantes - traz um lucro simbólico também mais importante. Não há "escolha“ científica − que não seja uma estratégia política de investimento objetivamente orientada para a maximização do lucro propriamente científico, isto é, a obtenção do reconhecimento dos pares-concorrentes.
  • 9.
    A acumulação docapital científico 2 Capital Social – que assegura um poder Possíveis clientes seus próprios concorrentes. Reconhecimento de valor de seu produto Em jogo o poder de impor uma definição de ciência (limitação dos campos do problema). Hierarquia – dominantes (conseguem impor a definição de ciência – função – juz e parte interessada) e dominados () Mercado de bens cientifícos – lógica, reconhecimento…
  • 10.
    Capital científico epropensão a investir 3 Campo científico – se define pelo estado das relações de força, está na base das transformações do campo científico, intermédio das estratégias de conservação ou de sub Os investimentos dos pesquisadores dependem tanto na sua importância versão da estrutura que ela mesma produz, quanto da sua natureza da importância. Prestígio - maneira direta, "contaminando" o julgamento das capacidades científicas manifestadas na quantidade e na qualidade dos trabalhos, ou de maneira indireta, por meio de contatos com os mestres mais prestigiados que a elevada origem escolar garante, mas ainda pela virtude das aspirações que autorizam e que favorecem as chances objetivas.
  • 11.
    A ordem (científica)estabelecida 4 “O campo científico é sempre o lugar de uma luta, mais ou menos desigual, entre agentes desigualmente dotados de capital específico e, portanto, desigualmente capazes de se apropriarem do produto do trabalho científico que o conjunto dos concorrentes produz pela sua colaboração objetiva ao colocarem em ação o conjunto dos meios de produção científica disponíveis. Em todo campo se põem, com forças mais ou menos desiguais segundo a estrutura da distribuição do capital no campo (grau de homogeneidade), os dominantes, ocupando as posições mais altas na estrutura de distribuição de capital científico, e os dominados, isto é, os novatos, que possuem um capital científico tanto mais importante quanto maior a importância dos recursos científicos acumulados no campo.” (p.16)
  • 12.
    Estratégias de conservaçãoe subverção - a homogeneidade do campo cresce e que decresce correlativamente a probabilidade das grandes revoluções periódicas em proveito das inúmeras pequenas revoluções permanentes. Pretendentes – recorrem a estratégias antagônicas, dependem de sua posição no campo, estratégias de sucessão. Dominantes consagram-se às estratégias de conservação, assegurar a perpetuação da ordem.
  • 13.
    Da revolução inauguralà revolução permanente 5 Relação entre interesse privado e o interesse acadêmico. Método – quando inscrito nos mecanismos de campo – a revolução se opera com assistência de uma instituição – revolução permanente, mas cada vez mais desprovida de efeitos políticos "dogmatismo legítimo“, só na esfera acadêmica, não interessa aos mais desprovidos. O antagonismo, que é o princípio da estrutura e da transformação de todo campo social, tende a tomar-se cada vez mais radical e fecundo porque o acordo forçado onde se engendra a razão deixa cada vez menos lugar ao impensado e a doxa (significa crença comum ou opinião popular).
  • 14.
    “A transmutação torna-secada vez mais total, à medida que o interesse que todo produtor de bens simbólicos tem em produzir produtos "que não sejam somente interessantes para ele mesmo, mas também importantes para os outros“. (p.23) A medida em que o "método científico se inscreve nos mecanismos sociais que regulam o funcionamento do campo e que se encontra, assim, dotado da objetividade superior de uma lei social imanente, pode realmente objetivar-se em instrumentos capazes de controlar e algumas vezes dominar aqueles que o utilizam e nas disposições duravelmente constituídas que a instituição escolar produz. Essas disposições encontram um reforço contínuo nos mecanismos sociais que, achando suporte no materialismo racional da ciência objetivada e incorporada, produzem controle e censura, mas também invenção e ruptura.
  • 15.
    A ciência eos doxósofos 6 Doxa - significa crença comum ou opinião popular. A ciência jamais teve outro fundamento senão o da crença coletiva em seus fundamentos, que o próprio funcionamento do campo científico produz e supõe. A censura que a ortodoxia exerce − e que a heterodoxia denuncia − esconde uma censura ao mesmo tempo mais radical e invisível porque constitutiva do próprio funcionamento do campo. TEORIA – dois limites: campo religioso (verdade oficial, imposição e não reconhecida como tal), demonstrando o interesse dos dominantes, que por outro lado bane qualquer elemento arbitrário, nas normas universais da razão.
  • 18.
    CAMPO CIENTÍFICO EspaçoSocial Relações de Força entre Agentes Sociais Capital Cultural Específico de reconhecimento e prestígio Tem uma… Regras do Jogo (Competência e Acumulação de Capital) Competem por Autoridade Científica Capacidade técnica Poder Grupos Estrutura Limites Definem Dominantes (Hegemônicos) Competem com… Pretendentes (Dominados) Estratégias de Conservação Estratégias de Subverção (Contrahegemônicas) Estratégias de Sucessão (Subalternos) é um Formado por Acumulam É uma inclui Estabelecem desenvolve Competem segundo
  • 19.
    Representações Estrutura Dupla existência do Real em Pierre Bourdieu CAPITAL Objetivado Institucionalizado Genéricos Sentido Prático Racionalidade Práticas Pelos quais se.. Nos corpos HABITUS Nas Coisas POSIÇÕES ESTRATÉGIAS Associadas a.. INTERESSES Luta Específicos CAMPO Distribuição desigual Produz Volume Tragetória Tem Podem ser Incorporado Econômico Cultural Social Simbólico São