Neon Concursos Ltda 
Atividade Econômica: educação continuada, permanente e aprendizagem profissional 
Diretora: Maura Moura Dortas Savioli 
Empresa fundada em janeiro de 1998 
ANO XVII – Av. Mato Grosso, 88 – Centro – Campo Grande – Mato Grosso do Sul 
Fone/fax: (67) 3324 - 5388 
www.NeonOnline.com.br 
NOÇÕES DE CONTABILIDADE 
MATERIAL CONTENDO 
TEORIA E QUESTÕES 
PROFESSOR: Onei Fernando Savioli 
Equipe Técnica: 
Arlindo Pionti 
John Santhiago 
Johni Santhiago 
Mariane Reis 
AGENTE - PF - 2014 
Aluno(a): ______________________________________________________________________ 
Período: _______________________________ Fone: __________________________________
SUMÁRIO 
CAPÍTULO 1 − Conceituação, objetivos, finalidades da contabilidade, campo de atuação e usuários ............................ 05 
CAPÍTULO 2 − Estrutura conceitual para elaboração e divulgação do relatório contábil-financeiro (CPC00) ...................08 
CAPÍTULO 3 − Patrimônio: componentes, equação fundamental do patrimônio, situação líquida, representação gráfica ...... 15 
CAPÍTULO 4 − Atos e fatos administrativos: conceitos, fatos permutativos, modificativos e mistos ...............................22 
CAPÍTULO 5 − Balanço patrimonial. Conceitos, objetivo e composição................................................................................27 
CAPÍTULO 6 − Apuração do resultado do exercício.................................................................................................................35 
CAPÍTULO 7 − Contas. Balancete de verificação......................................................................................................................39 
CAPÍTULO 8 − Princípios de contabilidade. ..............................................................................................................................47 
CAPÍTULO 9 − Escrituração contábil. ........................................................................................................................................53 
CAPÍTULO 10 − Regime de caixa e competência........................................................................................................................61 
CAPÍTULO 11 − Operações financeiras .......................................................................................................................................65 
CAPÍTULO 12 − Depreciação, amortização e exaustão..............................................................................................................70 
CAPÍTULO 13 − Demonstração do Resultado do Exercício.......................................................................................................72 
CAPÍTULO 14 − Lei das Sociedades por Ações. Critérios de avaliação patrimonial...............................................................77 
CAPÍTULO 15 − Lei das Sociedades por Ações e CPCs ............................................................................................................87 
GABARITOS ............................................................................................................................... 88
PROFS. ONEI F. SAVIOLI / WILLIAN XAVIER AGENTE − PF CONTABILIDADE GERAL 
CAPÍTULO 1 
1. Conceituação, objetivos, campo de atuação e usuários da informação contábil. 
1.1 Conceito de contabilidade 
É a ciência social que estuda os fenômenos ocorridos no patrimônio das entidades, mediante o registro, a 
classificação, a demonstração expositiva, a análise e a interpretação desses fatos, com o fim de oferecer 
informações e orientação – necessárias à tomada de decisões – sobre a composição do patrimônio, suas variações 
e o resultado econômico decorrente da gestão da riqueza patrimonial (FRANCO, 1997, p. 210). 
Contabilidade: é um instrumento da função administrativa e econômica, que tem por finalidade controlar o 
patrimônio, apurar o resultado e prestar informações sobre o patrimônio das entidades econômico-administrativa. 
1.2 Objeto da contabilidade. O objeto da contabilidade é o patrimônio das entidades, pois a contabilidade 
registra, controla, mensura, classifica, interpreta os fatos que afetam esse patrimônio. 
O Conselho Federal de Contabilidade (CFC), no documento Resolução CFC nº 750/93, em seu artigo 5º. assim 
confirma: “ O Princípio da Entidade reconhece o Patrimônio como objeto da Contabilidade [...]”. 
1.3 Campo de atuação: todas pessoas físicas ou jurídicas, com ou sem fins lucrativos, ou seja as entidades 
econômico-administrativas. 
1.4 Objetivo ou finalidade geral da contabilidade 
Com base no conceito mencionado a finalidade é fornecer informações econômicas e financeiras sobre o 
patrimônio das entidades úteis para a tomada de decisões. 
1.5 Função da contabilidade. São duas as funções da contabilidade: 
1.5.1 Função administrativa: controlar o patrimônio de uma entidade, tanto no aspecto estático quanto dinâmico. 
1.5.2 Função econômica: que consiste em apuração de lucro ou prejuízo, nas empresas com fins lucrativos, ou seja, 
calcular o resultado econômico (rédito). 
1.6 Técnicas contábeis. Para atingir sua finalidade, a contabilidade se utiliza das seguintes técnicas contábeis: 
1.6.1 Escrituração contábil – registro dos fatos que ocorrem no patrimônio. 
1.6.2 Demonstrações contábeis (demonstrações expositivas) – são a exposição dos componentes patrimoniais, do 
resultado, das mutações do patrimônio e dos fluxos de recursos. As demonstrações contábeis são: Balanço 
Patrimonial, Demonstração do Resultado do Exercício (DRE), Demonstração das Mutações do Patrimônio Líquido 
(DMPL), Demonstração dos Lucros ou Prejuízos Acumulados (DLPA), Demonstração das Origens e Aplicações dos 
Recursos método direto ou indireto (DOAR), Demonstração dos Fluxos de Caixa direto ou indireto (DFC), 
Demonstração do Valor Adicionado (DVA) e Balanço Social (BS), Demonstração do Resultado Abrangente (DRA). 
1.6.3 Auditoria contábil – verificação da confirmação da adequação dos registros e das demonstrações contábeis 
aos Princípios de Contabilidade às Normas de Contabilidade e as legislações pertinentes. 
1.6.4 Análise de balanços – analisar, interpretar, comparar a situação econômica e financeira da entidade. 
1.7 Usuários da informação contábil 
A finalidade da contabilidade é fornecer informações econômicas e financeiras sobre o patrimônio das entidades. 
As informações são dirigidas às pessoas, sejam físicas ou jurídicas. Portanto, os usuários da informação contábil. 
contábil. 
1.8.1 Premissa subjacente: Continuidade. As demonstrações contábeis normalmente são elaboradas tendo como 
premissa que a entidade está em atividade (going concern assumption) e irá manter-se em operação por um 
futuro previsível. Desse modo, parte-se do pressuposto de que a entidade não tem a intenção, nem tampouco a 
necessidade, de entrar em processo de liquidação ou de reduzir materialmente a escala de suas operações. Por 
outro lado, se essa intenção ou necessidade existir, as demonstrações contábeis podem ter que ser elaboradas em 
bases diferentes e, nesse caso, a base de elaboração utilizada deve ser divulgada. 
1.8.2 Bandeira contábil: essência prevalece sobre a forma. A característica essência sobre a forma foi formalmente 
retirada da condição de componente separado da representação fidedigna, por ser considerado isso uma 
redundância. A representação pela forma legal que difira da substância econômica não pode resultar em 
representação fidedigna, conforme citam as Bases para Conclusões. Assim, essência sobre a forma continua, na 
realidade, bandeira insubstituível nas normas do IASB. 
O CURSO PERMANENTE que mais APROVA! 5
PROFS. ONEI F. SAVIOLI / WILLIAN XAVIER AGENTE − PF CONTABILIDADE GERAL 
Função ou 
finalidade meio. 
Objeto 
de estudo 
O Patrimônio 
das Entidades. 
Administrativa.: controlar, gerir, 
administrar o patrimônio; 
Econômica: apurar o resultado, 
desempenho, performance. 
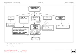
Figura 01: Conceitos de contabilidade 
Fonte: Os Autores 
Contabilidade como 
ciência social. 
Finalidade ou 
objetivo 
principal. 
Técnicas ou 
meios. 
Escrituração; 
Demonstrações; 
Auditoria; 
Análise de balanço. 
Fornecer 
informações 
sobre o 
patrimônio. 
Aos usuários 
Campo de 
atuação. 
Entidade Ecônomico- 
Administrativa 
Para tomada de 
decisões. 
O CURSO PERMANENTE que mais APROVA! 6
PROFS. ONEI F. SAVIOLI / WILLIAN XAVIER AGENTE − PF CONTABILIDADE GERAL 
01. [Téc. Contabilidade-(C19)-(NI)-(T)-FUB/2014-UnB] Com relação a conceitos, objetivos e finalidades da contabilidade, 
julgue os itens que se seguem. 
1) (I.51) Auxiliar um governo no processo de fiscalização tributária é uma das finalidades da contabilidade. 
2) (I.52) A contabilidade consiste em um sistema de informações financeiras destinado a identificar, registrar e comunicar 
os eventos econômicos de uma organização. 
3) (I.53) As finalidades da contabilidade incluem auxiliar os gestores de uma organização a exercer seu papel na 
gestão de negócios. 
02. [Téc. Contabilidade-(C23)-(NI)-(T)-FUB/2008-UnB] Quanto aos conceitos, objetivos e finalidade da contabilidade, 
julgue os itens a seguir, “C” para Certo e “E” quando Errado os itens abaixo: 
1) (I.51) O principal objetivo da contabilidade é fornecer informações para auxiliar o processo decisório dos usuários. 
2) (I.52) A contabilidade é uma ciência social porque tem objeto próprio, o patrimônio. 
3) (I.53) A finalidade da contabilidade é registrar os fatos e produzir informações que possibilitem ao titular do patrimônio 
o planejamento e o controle de suas ações. 
4) (I.54) O objeto de estudo da contabilidade é o patrimônio líquido, constituído pelo conjunto de ativo e passivo. 
5) (I.55) O patrimônio das entidades constitui a matéria de estudo da contabilidade. 
03. (Contador-STM-2010-Cespe) Com relação à Ciência Contábil e suas características, julgue os itens que se seguem. 
1) O objeto da contabilidade é o patrimônio, constituído pelo conjunto de bens, direitos e obrigações próprios de 
determinado ente. 
04. (Analista de Saneamento- Ciências Contábeis-Embasa-2009-Cespe) 
1) O principal objetivo da contabilidade é fornecer informações úteis para auxiliar o processo decisório dos usuários. 
05. (Assistente de Saneamento-Técnico Contábil-Embasa-2009-Cespe) 
1) O objeto da contabilidade é o patrimônio das entidades. 
2) A principal finalidade da contabilidade é prover informações para auxiliar a tomada de decisões. 
06. (Auditor-FUB-2009-Cespe) 
1) As funções da contabilidade incluem a orientação dos usuários, assim entendida a prestação de informações úteis 
que possam evidenciar as mutações patrimoniais, tanto qualitativas quanto quantitativas. 
07. (Técnico de Atividades do Meio Ambiente-Ténico em Contabilidade-IBAM-2009-Cespe) 
01) A contabilidade tem como objeto o patrimônio e como um de seus objetivos prover seus usuários de informações 
úteis para a tomada de decisão. 
02) A contabilidade busca entender as mutações sofridas pelo patrimônio, tendo como alvo, entre outras, uma visão 
prospectiva de possíveis variações. As mutações tanto podem decorrer da ação do homem como da natureza. 
08. (Contador-Município do Ipojuca-2009-Cespe) 
01) O objetivo científico da contabilidade manifesta-se na correta apresentação do patrimônio e na apreensão e 
análise das causas das suas mutações. 
09. [Téc. Contabilidade-(C19)-(NI)-(M)-SUFRAMA/2014-UnB] No que se refere às noções básicas de contabilidade, 
julgue os itens que se seguem. 
1) (I.51) A forma de realização da escrituração contábil das empresas independe da legislação fiscal, ainda que o 
governo seja um dos usuários da informação contábil. 
2) (I.52) Uma empresa que tenha ativos totais de R$ 100,00, passivos totais de R$ 90,00 e capital social realizado de 
R$ 20,00 apresenta uma situação patrimonial líquida deficitária. 
3) (I.53) O fato contábil consistente no desconto de duplicatas junto a um banco resulta em redução da situação 
patrimonial líquida da empresa. 
4) (I.54) A transferência de recursos do caixa da empresa para uma aplicação de renda variável constitui exemplo 
de fato contábil modificativo aumentativo. 
O CURSO PERMANENTE que mais APROVA! 7
PROFS. ONEI F. SAVIOLI / WILLIAN XAVIER AGENTE − PF CONTABILIDADE GERAL 
CAPÍTULO 2 
2.1 RESOLUÇÃO CFC N.º 1.374/11. Dá nova redação à NBC TG ESTRUTURA CONCEITUAL – Estrutura Conceitual para 
Elaboração e Divulgação de Relatório Contábil-Financeiro. 
2.1.1 Introdução 
As demonstrações contábeis são elaboradas e apresentadas para usuários externos em geral, tendo em vista suas 
finalidades distintas e necessidades diversas. Governos, órgãos reguladores ou autoridades tributárias, por exemplo, 
podem determinar especificamente exigências para atender a seus próprios interesses. Essas exigências, no 
entanto, não devem afetar as demonstrações contábeis elaboradas segundo esta Estrutura Conceitual. 
Demonstrações contábeis elaboradas dentro do que prescreve esta Estrutura Conceitual objetivam fornecer 
informações que sejam úteis na tomada de decisões econômicas e avaliações por parte dos usuários em geral, 
não tendo o propósito de atender finalidade ou necessidade específica de determinados grupos de usuários. 
Demonstrações contábeis elaboradas com tal finalidade satisfazem as necessidades comuns da maioria dos seus 
usuários, uma vez que quase todos eles utilizam essas demonstrações contábeis para a tomada de decisões 
econômicas, tais como: 
(a) decidir quando comprar, manter ou vender instrumentos patrimoniais; 
(b) avaliar a administração da entidade quanto à responsabilidade que lhe tenha sido conferida e quanto à 
qualidade de seu desempenho e de sua prestação de contas; 
(c) avaliar a capacidade de a entidade pagar seus empregados e proporcionar-lhes outros benefícios; 
(d) avaliar a segurança quanto à recuperação dos recursos financeiros emprestados à entidade; 
(e) determinar políticas tributárias; 
(f) determinar a distribuição de lucros e dividendos; 
(g) elaborar e usar estatísticas da renda nacional; ou 
(h) regulamentar as atividades das entidades. 
As demonstrações contábeis são mais comumente elaboradas segundo modelo baseado no custo histórico 
recuperável e no conceito da manutenção do capital financeiro nominal. Outros modelos e conceitos podem ser 
considerados mais apropriados para atingir o objetivo de proporcionar informações que sejam úteis para tomada 
de decisões econômicas, embora não haja presentemente consenso nesse sentido. 
Esta Estrutura Conceitual foi desenvolvida de forma a ser aplicável a uma gama de modelos contábeis e conceitos 
de capital e sua manutenção. 
2.1.2 Finalidade e status 
Esta Estrutura Conceitual estabelece os conceitos que fundamentam a elaboração e a apresentação de 
demonstrações contábeis destinadas a usuários externos. A finalidade desta Estrutura Conceitual é: 
(a) dar suporte ao desenvolvimento de novas normas, interpretações e comunicados técnicos e à revisão dos 
já existentes, quando necessário; 
(b) dar suporte à promoção da harmonização das regulações, das normas contábeis e dos procedimentos 
relacionados à apresentação das demonstrações contábeis, provendo uma base para a redução do 
número de tratamentos contábeis alternativos permitidos pelas normas, interpretações e comunicados 
técnicos; 
(c) dar suporte aos órgãos reguladores nacionais; 
(d) auxiliar os responsáveis pela elaboração das demonstrações contábeis na aplicação das normas, 
interpretações e comunicados técnicos e no tratamento de assuntos que ainda não tenham sido objeto 
desses documentos; 
(e) auxiliar os auditores independentes a formar sua opinião sobre a conformidade das demonstrações 
contábeis com as normas, interpretações e comunicados técnicos; 
(f) auxiliar os usuários das demonstrações contábeis na interpretação de informações nelas contidas, 
elaboradas em conformidade com as normas, interpretações e comunicados técnicos; e 
(g) proporcionar aos interessados informações sobre o enfoque adotado na formulação das normas, das 
interpretações e dos comunicados técnicos. 
O CURSO PERMANENTE que mais APROVA! 8
PROFS. ONEI F. SAVIOLI / WILLIAN XAVIER AGENTE − PF CONTABILIDADE GERAL 
2.1.3 Alcance 
Esta Estrutura Conceitual aborda: 
(a) o objetivo da elaboração e divulgação de relatório contábil-financeiro; 
(b) as características qualitativas da informação contábil-financeira útil; 
(c) a definição, o reconhecimento e a mensuração dos elementos a partir dos quais as demonstrações 
contábeis são elaboradas; e 
(d) os conceitos de capital e de manutenção de capital. 
2.1.4 Introdução 
OB1. O objetivo da elaboração e divulgação de relatório contábil-financeiro de propósito geral constitui o pilar 
da Estrutura Conceitual. Outros aspectos da Estrutura Conceitual – como o conceito de entidade que 
reporta a informação, as características qualitativas da informação contábil-financeira útil e suas restrições, 
os elementos das demonstrações contábeis, o reconhecimento, a mensuração, a apresentação e a 
evidenciação – fluem logicamente desse objetivo. 
2.1.5 Objetivo, utilidade e limitações do relatório contábil-financeiro de propósito geral 
OB2. O objetivo do relatório contábil-financeiro de propósito geral (*) é fornecer informações contábil-financeiras 
acerca da entidade que reporta essa informação (reporting entity) que sejam úteis a investidores existentes e 
em potencial, a credores por empréstimos e a outros credores, quando da tomada decisão ligada ao 
fornecimento de recursos para a entidade. Essas decisões envolvem comprar, vender ou manter participações 
em instrumentos patrimoniais e em instrumentos de dívida, e a oferecer ou disponibilizar empréstimos ou 
outras formas de crédito. 
(*) Ao longo de toda a Estrutura Conceitual, os termos relatório contábil-financeiro e elaboração e 
divulgação de relatório contábil-financeiro referem-se a informações contábil-financeiras com propósito 
geral, a menos que haja indicação específica em contrário. 
2.1.6 Performance financeira refletida pelo regime de competência (accruals) 
OB17. O regime de competência retrata com propriedade os efeitos de transações e outros eventos e 
circunstâncias sobre os recursos econômicos e reivindicações da entidade que reporta a informação nos 
períodos em que ditos efeitos são produzidos, ainda que os recebimentos e pagamentos em caixa 
derivados ocorram em períodos distintos. Isso é importante em função de a informação sobre os recursos 
econômicos e reivindicações da entidade que reporta a informação, e sobre as mudanças nesses recursos 
econômicos e reivindicações ao longo de um período, fornecer melhor base de avaliação da performance 
passada e futura da entidade do que a informação puramente baseada em recebimentos e pagamentos 
em caixa ao longo desse mesmo período. 
2.1.7 Características qualitativas da informação contábil-financeira útil e os componentes do patrimônio, ativo, 
passivo e patrimônio liquido, despesas e receitas. 
Se a informação contábil-financeira é para ser útil, ela precisa ser relevante e representar com 
fidedignidade o que se propõe a representar. A utilidade da informação contábil-financeira é melhorada 
se ela for comparável, verificável, tempestiva e compreensível. 
2.1.8 Características qualitativas fundamentais 
As características qualitativas fundamentais são relevância e representação fidedigna. 
2.1.9 Relevância. Informação contábil-financeira relevante é aquela capaz de fazer diferença nas decisões que 
possam ser tomadas pelos usuários. A informação pode ser capaz de fazer diferença em uma decisão 
mesmo no caso de alguns usuários decidirem não a levar em consideração, ou já tiver tomado ciência de 
sua existência por outras fontes. 
A informação contábil-financeira é capaz de fazer diferença nas decisões se tiver valor preditivo, valor 
confirmatório ou ambos. 
2.1.10 Materialidade. A informação é material se a sua omissão ou sua divulgação distorcida (misstating) puder 
influenciar decisões que os usuários tomam com base na informação contábil-financeira acerca de 
entidade específica que reporta a informação. Em outras palavras, a materialidade é um aspecto de 
relevância específico da entidade baseado na natureza ou na magnitude, ou em ambos, dos itens para os 
quais a informação está relacionada no contexto do relatório contábil-financeiro de uma entidade em 
particular. 
O CURSO PERMANENTE que mais APROVA! 9
PROFS. ONEI F. SAVIOLI / WILLIAN XAVIER AGENTE − PF CONTABILIDADE GERAL 
2.1.11 Representação fidedigna. Os relatórios contábil-financeiros representam um fenômeno econômico em 
palavras e números. Para ser útil, a informação contábil-financeira não tem só que representar um fenômeno 
relevante, mas tem também que representar com fidedignidade o fenômeno que se propõe representar. 
Para ser representação perfeitamente fidedigna, a realidade retratada precisa ter três atributos. Ela tem 
que ser completa, neutra e livre de erro. É claro, a perfeição é rara, se de fato alcançável. O objetivo é 
maximizar referidos atributos na extensão que seja possível. 
2.1.12.1 Características qualitativas de melhoria. 
2.1.12.1.2 Comparabilidade, verificabilidade, tempestividade e compreensibilidade são características qualitativas 
que melhoram a utilidade da informação que é relevante e que é representada com fidedignidade. As 
características qualitativas de melhoria podem também auxiliar a determinar qual de duas alternativas que 
sejam consideradas equivalentes em termos de relevância e fidedignidade de representação deve ser 
usada para retratar um fenômeno. 
2.1.12.1.3 Comparabilidade. As decisões de usuários implicam escolhas entre alternativas, como, por exemplo, 
vender ou manter um investimento, ou investir em uma entidade ou noutra. Consequentemente, a informação 
acerca da entidade que reporta informação será mais útil caso possa ser comparada com informação 
similar sobre outras entidades e com informação similar sobre a mesma entidade para outro período ou 
para outra data. 
2.1.12.1.4 Verificabilidade. A verificabilidade ajuda a assegurar aos usuários que a informação representa 
fidedignamente o fenômeno econômico que se propõe representar. A verificabilidade significa que 
diferentes observadores, cônscios e independentes, podem chegar a um consenso, embora não cheguem 
necessariamente a um completo acordo, quanto ao retrato de uma realidade econômica em particular 
ser uma representação fidedigna. Informação quantificável não necessita ser um único ponto estimado 
para ser verificável. Uma faixa de possíveis montantes com suas probabilidades respectivas pode também 
ser verificável. 
2.1.12.5 Tempestividade. Tempestividade significa ter informação disponível para tomadores de decisão a tempo 
de poder influenciá-los em suas decisões. Em geral, a informação mais antiga é a que tem menos utilidade. 
Contudo, certa informação pode ter o seu atributo tempestividade prolongado após o encerramento do 
período contábil, em decorrência de alguns usuários, por exemplo, necessitarem identificar e avaliar 
tendências. 
2.1.12.6 Compreensibilidade. Classificar, caracterizar e apresentar a informação com clareza e concisão torna-a 
compreensível. Certos fenômenos são inerentemente complexos e não podem ser facilmente 
compreendidos. A exclusão de informações sobre esses fenômenos dos relatórios contábil-financeiros pode 
tornar a informação constante em referidos relatórios mais facilmente compreendida. Contudo, referidos 
relatórios seriam considerados incompletos e potencialmente distorcidos (misleading). 
2.2 A classificação do patrimônio público sob o enfoque contábil, é estruturado em três grupos: ativo, passivo e 
patrimônio líquido. 
2.3.1 Ativo: são recursos controlados pela entidade como resultado de eventos passados e do qual se espera 
que resultem para a entidade benefícios econômicos futuros ou potencial de serviços; 
2.2.2 Passivo são obrigações presentes da entidade, derivadas de eventos passados, cujos pagamentos se 
esperam que resultem para a entidade saídas de recursos capazes de gerar benefícios econômicos ou 
potencial de serviços; 
2.2.3 Patrimônio líquido é o interesse residual nos ativos da entidade depois de deduzidos todos os seus passivos. 
2.3 Performance 
2.3.1 O resultado é frequentemente utilizado como medida de performance ou como base para outras 
medidas, tais como o retorno do investimento ou o resultado por ação. Os elementos diretamente 
relacionados com a mensuração do resultado são as receitas e as despesas. O reconhecimento e a 
mensuração das receitas e despesas e, consequentemente, do resultado, dependem em parte dos 
conceitos de capital e de manutenção de capital adotados pela entidade na elaboração de suas 
demonstrações contábeis. Esses conceitos estão expostos nos itens 4.57 a 4.65. 
O CURSO PERMANENTE que mais APROVA! 10
PROFS. ONEI F. SAVIOLI / WILLIAN XAVIER AGENTE − PF CONTABILIDADE GERAL 
2.3.2 Os elementos de receitas e despesas são definidos como segue: 
(a) receitas são aumentos nos benefícios econômicos durante o período contábil, sob a forma da entrada 
de recursos ou do aumento de ativos ou diminuição de passivos, que resultam em aumentos do 
patrimônio líquido, e que não estejam relacionados com a contribuição dos detentores dos 
instrumentos patrimoniais; 
(b) despesas são decréscimos nos benefícios econômicos durante o período contábil, sob a forma da 
saída de recursos ou da redução de ativos ou assunção de passivos, que resultam em decréscimo do 
patrimônio líquido, e que não estejam relacionados com distribuições aos detentores dos instrumentos 
patrimoniais. 
2.3.3 Receitas 
2.3.4 A definição de receita abrange tanto receitas propriamente ditas quanto ganhos. A receita surge no curso 
das atividades usuais da entidade e é designada por uma variedade de nomes, tais como vendas, 
honorários, juros, dividendos, royalties, aluguéis. 
2.3.4 Ganhos representam outros itens que se enquadram na definição de receita e podem ou não surgir no 
curso das atividades usuais da entidade, representando aumentos nos benefícios econômicos e, como 
tais, não diferem, em natureza, das receitas. Consequentemente, não são considerados como elemento 
separado nesta Estrutura Conceitual. 
2.3.5 Ganhos incluem, por exemplo, aqueles que resultam da venda de ativos não circulantes. A definição de 
receita também inclui ganhos não realizados. Por exemplo, os que resultam da reavaliação de títulos e 
valores mobiliários negociáveis e os que resultam de aumentos no valor contábil de ativos de longo prazo. 
Quando esses ganhos são reconhecidos na demonstração do resultado, eles são usualmente 
apresentados separadamente, porque sua divulgação é útil para fins de tomada de decisões 
econômicas. Os ganhos são, em regra, reportados líquidos das respectivas despesas. 
2.3.6 Vários tipos de ativos podem ser recebidos ou aumentados por meio da receita; exemplos incluem caixa, 
contas a receber, bens e serviços recebidos em troca de bens e serviços fornecidos. A receita também 
pode resultar da liquidação de passivos. Por exemplo, a entidade pode fornecer mercadorias e serviços ao 
credor por empréstimo em liquidação da obrigação de pagar o empréstimo. 
2.3.7 Despesas 
2.3.8 A definição de despesas abrange tanto as perdas quanto as despesas propriamente ditas que surgem no 
curso das atividades usuais da entidade. As despesas que surgem no curso das atividades usuais da 
entidade incluem, por exemplo, o custo das vendas, salários e depreciação. Geralmente, tomam a forma 
de desembolso ou redução de ativos como caixa e equivalentes de caixa, estoques e ativo imobilizado. 
2.3.9 Perdas representam outros itens que se enquadram na definição de despesas e podem ou não surgir no 
curso das atividades usuais da entidade, representando decréscimos nos benefícios econômicos e, como 
tais, não diferem, em natureza, das demais despesas. Consequentemente, não são consideradas como 
elemento separado nesta Estrutura Conceitual. 
2.3.10 Perdas incluem, por exemplo, as que resultam de sinistros como incêndio e inundações, assim como as que 
decorrem da venda de ativos não circulantes. A definição de despesas também inclui as perdas não 
realizadas. Por exemplo, as que surgem dos efeitos dos aumentos na taxa de câmbio de moeda 
estrangeira com relação aos empréstimos da entidade a pagar em tal moeda. Quando as perdas são 
reconhecidas na demonstração do resultado, elas são geralmente demonstradas separadamente, pois 
sua divulgação é útil para fins de tomada de decisões econômicas. As perdas são, em regra, reportadas 
líquidas das respectivas receitas. 
2.3.11 Ajustes para manutenção de capital 
2.3.12 A reavaliação ou a atualização de ativos e passivos dão margem a aumentos ou a diminuições do 
patrimônio líquido. Embora tais aumentos ou diminuições se enquadrem na definição de receitas e de 
despesas, sob certos conceitos de manutenção de capital eles não são incluídos na demonstração do 
resultado. Em vez disso, tais itens são incluídos no patrimônio líquido como ajustes para manutenção do 
capital ou reservas de reavaliação. Esses conceitos de manutenção de capital estão expostos nos itens 
4.57 a 4.65 desta Estrutura Conceitual. 
O CURSO PERMANENTE que mais APROVA! 11
PROFS. ONEI F. SAVIOLI / WILLIAN XAVIER AGENTE − PF CONTABILIDADE GERAL 
2.3.13 Reconhecimento dos elementos das demonstrações contábeis 
2.3.14 Reconhecimento é o processo que consiste na incorporação ao balanço patrimonial ou à demonstração 
do resultado de item que se enquadre na definição de elemento e que satisfaça os critérios de 
reconhecimento mencionados no item 4.38. Envolve a descrição do item, a mensuração do seu montante 
monetário e a sua inclusão no balanço patrimonial ou na demonstração do resultado. Os itens que 
satisfazem os critérios de reconhecimento devem ser reconhecidos no balanço patrimonial ou na 
demonstração do resultado. A falta de reconhecimento de tais itens não é corrigida pela divulgação das 
práticas contábeis adotadas nem tampouco pelas notas explicativas ou material elucidativo. 
2.3.15 Um item que se enquadre na definição de um elemento deve ser reconhecido se: 
(a) for provável que algum benefício econômico futuro associado ao item flua para a entidade ou flua da 
entidade; e 
(b) o item tiver custo ou valor que possa ser mensurado com confiabilidade (*). 
(*) A informação é confiável quando ela é completa, neutra e livre de erro. 
2.3.16 Ao avaliar se um item se enquadra nesses critérios e, portanto, se qualifica para fins de reconhecimento 
nas demonstrações contábeis, é necessário considerar as observações sobre materialidade registradas no 
Capítulo 3 – Características Qualitativas da Informação Contábil-Financeira Útil. O inter-relacionamento 
entre os elementos significa que um item que se enquadre na definição e nos critérios de reconhecimento 
de determinado elemento, por exemplo, um ativo, requer automaticamente o reconhecimento de outro 
elemento, por exemplo, uma receita ou um passivo. 
2.3.17 Probabilidade de futuros benefícios econômicos 
2.3.18 O conceito de probabilidade deve ser adotado nos critérios de reconhecimento para determinar o grau 
de incerteza com que os benefícios econômicos futuros referentes ao item venham a fluir para a entidade 
ou a fluir da entidade. O conceito está em conformidade com a incerteza que caracteriza o ambiente no 
qual a entidade opera. As avaliações acerca do grau de incerteza atrelado ao fluxo de benefícios 
econômicos futuros devem ser feitas com base na evidência disponível quando as demonstrações 
contábeis são elaboradas. Por exemplo, quando for provável que uma conta a receber devida à 
entidade será paga pelo devedor, é então justificável, na ausência de qualquer evidência em contrário, 
reconhecer a conta a receber como ativo. Para uma ampla população de contas a receber, entretanto, 
algum grau de inadimplência é normalmente considerado provável; dessa forma, reconhece-se como 
despesa a esperada redução nos benefícios econômicos. 
2.3.19 Confiabilidade da mensuração 
2.3.20 O segundo critério para reconhecimento de um item é que ele possua custo ou valor que possa ser 
mensurado com confiabilidade. Em muitos casos, o custo ou valor precisa ser estimado; o uso de 
estimativas razoáveis é parte essencial da elaboração das demonstrações contábeis e não prejudica a 
sua confiabilidade. Quando, entretanto, não puder ser feita estimativa razoável, o item não deve ser 
reconhecido no balanço patrimonial ou na demonstração do resultado. 
2.3.21 Reconhecimento de ativos 
2.3.22 Um ativo deve ser reconhecido no balanço patrimonial quando for provável que benefícios econômicos 
futuros dele provenientes fluirão para a entidade e seu custo ou valor puder ser mensurado com 
confiabilidade. 
2.3.23 Reconhecimento de passivos 
2.3.24 Um passivo deve ser reconhecido no balanço patrimonial quando for provável que uma saída de recursos 
detentores de benefícios econômicos seja exigida em liquidação de obrigação presente e o valor pelo 
qual essa liquidação se dará puder ser mensurado com confiabilidade. 
2.3.25 Reconhecimento de receitas 
2.3.26 A receita deve ser reconhecida na demonstração do resultado quando resultar em aumento nos 
benefícios econômicos futuros relacionado com aumento de ativo ou com diminuição de passivo, e puder 
ser mensurado com confiabilidade. Isso significa, na prática, que o reconhecimento da receita ocorre 
simultaneamente com o reconhecimento do aumento nos ativos ou da diminuição nos passivos (por 
exemplo, o aumento líquido nos ativos originado da venda de bens e serviços ou o decréscimo do passivo 
originado do perdão de dívida a ser paga). 
O CURSO PERMANENTE que mais APROVA! 12
PROFS. ONEI F. SAVIOLI / WILLIAN XAVIER AGENTE − PF CONTABILIDADE GERAL 
2.3.27 Reconhecimento de despesas 
2.3.28 As despesas devem ser reconhecidas na demonstração do resultado quando resultarem em decréscimo 
nos benefícios econômicos futuros, relacionado com o decréscimo de um ativo ou o aumento de um 
passivo, e puder ser mensurado com confiabilidade. Isso significa, na prática, que o reconhecimento da 
despesa ocorre simultaneamente com o reconhecimento de aumento nos passivos ou de diminuição nos 
ativos (por exemplo, a alocação por competência de obrigações trabalhistas ou da depreciação de 
equipamento). 
2.3.29 Mensuração dos elementos das demonstrações contábeis 
2.3.30 Mensuração é o processo que consiste em determinar os montantes monetários por meio dos quais os 
elementos das demonstrações contábeis devem ser reconhecidos e apresentados no balanço patrimonial 
e na demonstração do resultado. Esse processo envolve a seleção da base específica de mensuração. 
2.3.31 Um número variado de bases de mensuração é empregado em diferentes graus e em variadas 
combinações nas demonstrações contábeis. Essas bases incluem o que segue: 
(a) Custo histórico. Os ativos são registrados pelos montantes pagos em caixa ou equivalentes de caixa ou 
pelo valor justo dos recursos entregues para adquiri-los na data da aquisição. Os passivos são 
registrados pelos montantes dos recursos recebidos em troca da obrigação ou, em algumas 
circunstâncias (como, por exemplo, imposto de renda), pelos montantes em caixa ou equivalentes de 
caixa se espera serão necessários para liquidar o passivo no curso normal das operações. 
(b) Custo corrente. Os ativos são mantidos pelos montantes em caixa ou equivalentes de caixa que teriam 
de ser pagos se esses mesmos ativos ou ativos equivalentes fossem adquiridos na data do balanço. Os 
passivos são reconhecidos pelos montantes em caixa ou equivalentes de caixa, não descontados, que 
se espera seriam necessários para liquidar a obrigação na data do balanço. 
(c) Valor realizável (valor de realização ou de liquidação). Os ativos são mantidos pelos montantes em 
caixa ou equivalentes de caixa que poderiam ser obtidos pela sua venda em forma ordenada. Os 
passivos são mantidos pelos seus montantes de liquidação, isto é, pelos montantes em caixa ou 
equivalentes de caixa, não descontados, que se espera serão pagos para liquidar as correspondentes 
obrigações no curso normal das operações. 
(d) Valor presente. Os ativos são mantidos pelo valor presente, descontado, dos fluxos futuros de entradas 
líquidas de caixa que se espera seja gerado pelo item no curso normal das operações. Os passivos são 
mantidos pelo valor presente, descontado, dos fluxos futuros de saídas líquidas de caixa que se espera 
serão necessários para liquidar o passivo no curso normal das operações. 
2.3.32 Conceitos de capital e de manutenção de capital 
2.3.33 Conceitos de capital 
2.3.34 O conceito de capital financeiro (ou monetário) é adotado pela maioria das entidades na elaboração de 
suas demonstrações contábeis. De acordo com o conceito de capital financeiro, tal como o dinheiro 
investido ou o seu poder de compra investido, o capital é sinônimo de ativos líquidos ou patrimônio líquido 
da entidade. Segundo o conceito de capital físico, tal como capacidade operacional, o capital é 
considerado como a capacidade produtiva da entidade baseada, por exemplo, nas unidades de 
produção diária. 
2.3.36 Conceitos de manutenção de capital e determinação do lucro 
2.3.37. Os conceitos de capital mencionados no item 4.57 dão origem aos seguintes conceitos de manutenção 
de capital: 
(a) Manutenção do capital financeiro. De acordo com esse conceito, o lucro é considedrado auferido 
somente se o montante financeiro (ou dinheiro) dos ativos líquidos no fim do período exceder o seu 
montante financeiro (ou dinheiro) no começo do período, depois de excluídas quaisquer distribuições 
aos proprietários e seus aportes de capital durante o período. A manutenção do capital financeiro 
pode ser medida em qualquer unidade monetária nominal ou em unidades de poder aquisitivo 
constante. 
(b) Manutenção do capital físico. De acordo com esse conceito, o lucro é considerado auferido somente 
se a capacidade física produtiva (ou capacidade operacional) da entidade (ou os recursos ou fundos 
necessários para atingir essa capacidade) no fim do período exceder a capacidade física produtiva 
no início do período, depois de excluídas quaisquer distribuições aos proprietários e seus aportes de 
capital durante o período. 
O CURSO PERMANENTE que mais APROVA! 13
PROFS. ONEI F. SAVIOLI / WILLIAN XAVIER AGENTE − PF CONTABILIDADE GERAL 
2.4 Exercícios de fixação 
01. (NEON). Características qualitativas da informação contábil-financeira útil. São características qualitativas 
fundamentais, assinale certo ou errado: 
1) relevância 4) aplicação das características qualitativas fundamentais. 
2) materialidade 5) comparabilidade. 
3) representação fidedigna 
02. (NEON). São características qualitativas de melhoria, assinale certo ou errado: 
1) comparabilidade. 4) materialidade. 
2) verificabilidade. 5) compreensibilidade. 
3) tempestividade. 
03. (NEON). São características qualitativas fundamentais, assinale certo ou errado: 
1) relevância e representação fidedigna. 4) relevância, materialidade e representação fidedigna. 
2) verificabilidade e materialidade. 5) relevância e materialidade. 
3) materialidade e representação fidedigna. 
04. (NEON). Um número variado de bases de mensuração é empregado em diferentes graus e em variadas 
combinações nas demonstrações contábeis. Essas bases incluem o que segue, assinale certo ou errado 
para os itens: 
01) Custo histórico. Os ativos são registrados pelos montantes pagos em caixa ou equivalentes de caixa ou pelo 
valor justo dos recursos entregues para adquiri-los na data da aquisição. Os passivos são registrados pelos 
montantes dos recursos recebidos em troca da obrigação ou, em algumas circunstâncias (como, por exemplo, 
imposto de renda), pelos montantes em caixa ou equivalentes de caixa se espera serão necessários para 
liquidar o passivo no curso normal das operações. 
02) Custo corrente. Os ativos são mantidos pelos montantes em caixa ou equivalentes de caixa que teriam de ser 
pagos se esses mesmos ativos ou ativos equivalentes fossem adquiridos na data do balanço. Os passivos são 
reconhecidos pelos montantes em caixa ou equivalentes de caixa, não descontados, que se espera seriam 
necessários para liquidar a obrigação na data do balanço. 
03) Valor realizável (valor de realização ou de liquidação). Os ativos são mantidos pelos montantes em caixa ou 
equivalentes de caixa que poderiam ser obtidos pela sua venda em forma ordenada. Os passivos são 
mantidos pelos seus montantes de liquidação, isto é, pelos montantes em caixa ou equivalentes de caixa, não 
descontados, que se espera serão pagos para liquidar as correspondentes obrigações no curso normal das 
operações. 
04) Valor presente. Os ativos são mantidos pelo valor presente, descontado, dos fluxos futuros de entradas líquidas 
de caixa que se espera seja gerado pelo item no curso normal das operações. Os passivos são mantidos pelo 
valor presente, descontado, dos fluxos futuros de saídas líquidas de caixa que se espera serão necessários para 
liquidar o passivo no curso normal das operações. 
05. [Téc. Contabilidade-(C19)-(NI)-(T)-FUB/2014-UnB] Julgue os itens a seguir, acerca de patrimônio e conceitos 
correlatos. 
1) (I.54) O patrimônio de um grupo econômico é a soma dos patrimônios de todas as organizações que o integram, 
ajustados de acordo com a legislação vigente. 
2) (I.55) A situação líquida de uma organização, que resulta da diferença entre seus ativos e seus passivos, é 
afetada negativamente pelas despesas da organização e positivamente pelo reconhecimento de receitas e 
investimentos feitos por seus acionistas. 
3) (I.56) O balanço patrimonial de uma empresa representa graficamente a sua situação patrimonial. 
O CURSO PERMANENTE que mais APROVA! 14
PROFS. ONEI F. SAVIOLI / WILLIAN XAVIER AGENTE − PF CONTABILIDADE GERAL 
CAPÍTULO 3 
3. Patrimônio, componentes, equação fundamental do patrimônio, situação liquida, representação gráfica. 
3.1 Patrimônio (Ativo e Passivo). Conceito. 
Patrimônio: é o conjunto de bens, direitos e obrigações de uma pessoa física ou jurídica, que possam ser avaliados 
em moeda. 
A Deliberação CVM nº 675/2011, da Estrutura Conceitual para elaboração e divulgação de relatório contábil-financeiro, 
ressalta a importância dos ativos, passivos e patrimônio líquido, portanto do Balanço Patrimonial, para a 
avaliação da posição financeira: 
Os elementos diretamente relacionados com a mensuração da posição patrimonial financeira são ativos, passivos 
e patrimônio líquido. Estes são definidos como segue: 
3.2 Ativo (bens e direitos) 
Ativo: é um recurso controlado pela entidade como resultado de eventos passados e do qual se espera que 
resultem futuros benefícios econômicos para a entidade. 
Bens: são todos os elementos materiais e imateriais que integram o patrimônio e para a contabilidade só interessa 
os bens de natureza patrimonial, ou seja, os avaliados em moeda. 
Os bens podem ser classificados: 
a) Quanto à existência física: 
Bens incorpóreos: (bens intangíveis ou imateriais), são aqueles que somente podem ser percebidos pela inteligência, 
não existem fisicamente, não podendo ser tocados e nem vistos, mas podem ser traduzidos em moeda, por 
exemplo: marcas, invenções, obras literárias, programas de computador. 
Bens corpóreos: são bens materiais, pois, possuem existência física. Podem ser vistos e tocados. 
Exemplos: Dinheiro, veículos, terrenos, máquinas, ferramentas e etc. 
São também denominados de bens materiais ou tangíveis. 
- Bens numerários: São bens de liquidez imediata (disponíveis): (dinheiro em espécie, depósitos bancários, 
aplicações financeiras de liquidez imediata1, numerários em trânsito2. 
- Bens de venda: São os bens que a empresa destina a venda, representando o objeto de negócio da empresa, 
por exemplo: estoque de mercadorias, estoque de matérias-primas, produtos em elaboração e acabados. 
- Bens fixos (bens de uso): São os bens de caráter permanentes ou quase permanentes que constituem os meios de 
produção da empresa, tais como máquina e equipamentos, móveis e utensílios, veículos e instalações, classificados 
no ativo não circulante da empresa. 
Bens de uso tangíveis: máquinas, móveis, etc. 
Bens de uso intangíveis: programas de computador, marcas, patentes, direitos autorais, ponto comercial, 
propriedades científicas. (são bens incorpóreos). 
- Bens de renda: São os bens adquiridos com a intenção de produzir renda para empresa e que não são destinados 
a manutenção das atividades dessa, por exemplo: participações societárias de caráter permanente (sem a 
intenção de venda) ou temporário (com a intenção de venda), aplicações financeiras de natureza não imediata, 
imóveis para alugar, obras de arte, terrenos não utilizados pela empresa. 
1 Existem autores que os consideram como direitos. 
2 Correspondem ao dinheiro que está em trânsito (exemplo: cheques recebidos e ainda não depositados no banco, remessa para filiais.). 
O CURSO PERMANENTE que mais APROVA! 15
PROFS. ONEI F. SAVIOLI / WILLIAN XAVIER AGENTE − PF CONTABILIDADE GERAL 
b) Quanto à mobilidade: 
Bens móveis: São bens matérias que podem ser deslocados de um lugar para outro (por exemplo, veículos, moveis, 
mercadorias etc.) 
Bens imóveis: São aqueles que possuem uma situação estática, fixa, ou seja, não podem ser deslocados de um 
lugar para outro (por exemplo: edificações, terrenos, plantações etc.) 
c) Quanto à possibilidade de substituição: 
Bens fungíveis: São bens móveis que podem ser substituídos por outro de mesma espécie, quantidade, qualidade 
(por exemplo: bebidas em geral, alimentos, madeiras, carvão, dinheiro etc.) 
Bens infungíveis: Bens móveis que não podem ser substituídos por outros (por exemplo: uma obra de arte 
personalizada, uma composição etc.) 
d) Quanto aos proprietários: 
Bens públicos: Conceitua-se bens públicos como sendo todas as coisas corpóreas ou incorpóreas, moveis ou 
imóveis que pertençam sob qualquer título as entidades públicas. Na lição de José dos Santos Carvalho Filho São 
bens públicos “todos aqueles que, qualquer natureza e qualquer título, pertençam a pessoa jurídica de direito 
público, sejam elas federais como a União, os Estados, o Distrito Federal e os Municípios, sejam da administração 
descentralizada, como as autarquias e as fundações de direito público.”( Manual de Direito Administrativo, 7ª 
edição, pag. 825). 
Bens privados: São os bens que não pertencem aos entes públicos e logo pertencem aos particulares, constituindo 
assim o patrimônio de pessoas naturais ou jurídicas. 
Direitos: contabilmente representam créditos, valores a receber ou a recuperar em transações com terceiros. E em 
regra são representados por títulos e documentos. 
Exemplos: Nota fiscal, fatura, cheque. 
3.3 Conceitos de ativo, passivo e patrimônio líquido: 
A Deliberação CVM nº 675/2011, da posição patrimonial e financeira, dispõe em seu item b que o passivo é: 
(a) Ativo: recurso controlado pela entidade, derivada de eventos passado, visando benefícios econômicos futuros. 
(b) Passivo é uma obrigação presente da entidade, derivada de eventos já ocorridos, cuja liquidação se espera 
que resulte em saída de recursos capazes de gerar benefícios econômicos; 
(c) Patrimônio Líquido: valor residual entre ativo e passivo. 
3.4 Balanço Patrimonial (noções básicas) 
O Balanço Patrimonial como principal demonstrativo contábil, evidencia a posição patrimonial (do ativo e do 
passivo) da empresa em um determinado exercício social, portanto é uma demonstração estática do patrimônio 
naquele dado momento. A data de levantamento do Balanço Patrimonial será sempre determinada pela data do 
término do exercício social que deverá constar no estatuto social ou contrato social, data na qual constará no 
demonstrativo a cada doze meses no máximo, sendo divulgado no final do livro mercantil ou contábil denominado 
diário. 
Lembramos que a divulgação se faz no final do livro mercantil ou contábil denominado Diário, já a publicação 
normalmente ocorre em jornais de grande circulação, no Brasil, temos como exemplo o jornal Valor Econômico 
para realizar esse procedimento de publicação e republicação, além das Bolsas de Valores, para destacar as 
principais informações pertinentes aos demonstrativos a serem usados por investidores e usuários, para suas 
aplicações mobiliárias. 
No Brasil, o Código Civil, em seu artigo 1.179, dispõe a obrigatoriedade das sociedades levantarem pelo menos o 
livro mercantil ou contábil denominado Diário, e no final desse livro os demonstrativos contábeis, entre eles pelo 
menos, o Balanço Patrimonial e o Demonstrativo do Resultado do Exercício. Independe do tipo de sociedade o 
Balanço Patrimonial e o Demonstrativo do Resultado do Exercício sempre deverão estar divulgados no final do livro 
Diário. 
O responsável primário pela escrituração e levantamento dos demonstrativos, é administração, já o responsável 
técnico o contabilista, que pode ter formação como Contador (nível superior) ou Técnico em Contabilidade (nível 
médio). Lembrando que o Contador, que possui formando superior em Ciências Contábeis, é o único habilitado 
para realizar auditoria e perícia contábil, nos demonstrativos contábeis. 
O CURSO PERMANENTE que mais APROVA! 16
PROFS. ONEI F. SAVIOLI / WILLIAN XAVIER AGENTE − PF CONTABILIDADE GERAL 
Da natureza dos elementos patrimoniais (ativo, passivo e patrimônio líquido), devemos concluir a seguinte 
condição: 
BALANÇO PATRIMONIAL 
ATIVO (é o conjunto de bens e direitos) 
CONTAS DO ATIVO 
PASSIVO (é o conjunto das obrigações) 
CONTAS DO PASSIVO 
Saldo inicial devedor 
Aumenta por débito 
Saldo final devedor 
Reduz por crédito 
Reduz por débito 
Saldo inicial credor 
Aumenta por crédito 
Saldo final credor 
*PATRIMÔNIO LÍQUIDO (Recursos próprios) 
Saldo inicial devedor ou saldo inicial credor 
Reduz por débito e aumenta por crédito 
Saldo final devedor ou saldo final credor 
Modelo: BALANÇO PATRIMONIAL 
1. ATIVO 2. PASSIVO 
1.1. Ativo Circulante 
1.1.1. Disponibilidades (bens numerários) 
1.1.1.1 Caixa e equivalente de caixa 
1.1.1.1.1 Caixa 
1.1.1.1.2 Bancos conta movimento 
1.1.1.1.3 Aplicações de liquidez imediata (até 90 
dias). 
1.1.2. Direito Realizável a Curto Prazo 
1.1.2.1 Títulos a receber 
1.1.2.2 Tributos a recuperar 
1.1.2.3 Estoques de mercadorias (bens de venda) 
1.1.3. Despesas do Exercício Seguinte 
1.1.3.1 Seguros a vencer 
1.1.3.2 Aluguéis antecipados 
1.1.3.3 Periódicos a vencer 
1.2 Ativo Não Circulante 
1.2.1 Ativo Realizável a Longo Prazo 
1.2.1.1 Empréstimos a coligadas e controladas 
1.2.1.2 Adiantamento a diretores 
1.2.2 Investimentos (bens de renda) 
1.2.2.1 Participação em coligadas e controladas 
1.2.2.2 Imóveis de renda 
1.2.3 Imobilizado (bens de uso tangível) 
1.2.3.1 Veículos 
1.2.3.2 Máquinas 
1.2.4 Intangível (bens de uso intangível) 
1.2.4.1 Marcas 
1.2.4.2 Luvas 
1.2.4.3 Fundo de Comércio (goodwill) 
1.2.4.4 Direitos de concessão e exploração 
2.1 Passivo Circulante 
2.1.1 Fornecedor 
2.1.2 Financiamentos 
2.1.3 Empréstimos bancários 
2.2 Passivo Não Circulante 
2.2.1 Passivo exigível de longo prazo 
2.2.2 Receitas diferidas 
2.3 Patrimônio Líquido 
2.3.1 Capital Social 
2.3.2 Reservas de Capital 
2.3.3 Ajustes de Avaliação Patrimonial 
2.3.4 Reservas de Lucros 
2.3.5 (-) Ações em Tesouraria 
2.3.6 (-) Prejuízos Acumulados 
O CURSO PERMANENTE que mais APROVA! 17
PROFS. ONEI F. SAVIOLI / WILLIAN XAVIER AGENTE − PF CONTABILIDADE GERAL 
3.5 Situação Líquida (Patrimônio Líquido) 
Patrimônio Líquido é o valor residual dos ativos da entidade depois de deduzidos todos os seus passivos. 
Representação gráfica dos estados patrimoniais 
Tipos de situação líquida 
Ativo < Passivo  Sempre -PL (negativo) (Passivo a descoberto) 
Representação no Balanço Patrimonial deverá sempre dispor do passivo a descoberto no lado do passivo. 
O CURSO PERMANENTE que mais APROVA! 18
PROFS. ONEI F. SAVIOLI / WILLIAN XAVIER AGENTE − PF CONTABILIDADE GERAL 
01. [Anal. Jud. 01-(Ár. Ap. Espec.)-(Esp. Téc. Cont.)-(C30)-TJ-ES/2011-UnB] Com base na atual legislação societária, 
e considerando as técnicas e os princípios contábeis, julgue os itens que se seguem. (adaptada) 
1) (I.74) Divide-se o patrimônio líquido em capital social, reservas de capital, ajustes de avaliação patrimonial, 
reservas de lucros, ações em tesouraria e prejuízos acumulados. 
02. [Anal. Jud.-(Ár. Adm.)-(Esp. Contab.)-(C4)-(NS)-(M)-TRT-21ª-REG/2010-UnB].(Acerca das noções básicas de 
contabilidade, julgue os itens seguintes. 
1) (I.54) Muitas são as condições em que a equação patrimonial de uma entidade pode apresentar-se, mas em 
nenhuma hipótese a situação líquida pode ser maior do que o ativo total. 
03. (Analista Judiciário-Contabilidade–TRT 17R-2009–Cespe) 
1) Créditos de funcionamento e créditos de financiamento são contas a receber distintas, porque os créditos de 
funcionamento referem-se a valores decorrentes de atividades normais da empresa e os créditos de financiamento 
consistem em valores de operações estranhas às atividades da empresa. 
2) Quando, na equação patrimonial de uma entidade, o ativo total, somado à situação líquida, é igual ao passivo 
total, a situação financeira da entidade pode ser considerada bastante confortável. 
04. (NEON) Considere a legenda a seguir: • AC = Ativo Circulante; • ANC = Ativo Não Circulante; • PC = Passivo 
Circulante; • PNC = Passivo Não Circulante; 
• PL = Patrimônio Líquido. Quais equações caracterizam Passivo a Descoberto, Assinale Certo ou Errado? 
1) (AC + ANC ) – (PC + PNC – PL) = 0 
2) (AC + ANC + PL) – (PC + PNC) = 0 
3) (AC – ANC + PL) + (PC – PNC) = 0 
4) (AC + ANC) – (PC – PNC + PL) = 0 
5) – (AC + ANC) – (–PC –PNC + PL) = 0 
05. (NEON) Na composição do patrimônio de uma empresa, assinale Certo ou Errado: 
1) se o ativo for maior que o passivo exigível, a situação líquida também pode se apresentar maior. 
2) se o passivo exigível for maior que a situação líquida, podemos ter o chamado passivo a descoberto. 
3) se o ativo e o passivo exigível tiverem valores iguais, a situação líquida terá valor negativo. 
4) se o ativo tiver valor igual a zero, a situação líquida também poderá se apresentar com o valor igual. 
5) se a ordem decrescente de valores for ativo, passivo exigível e situação líquida, a situação líquida será positiva. 
06. (Técnico da Receita Federal/ESAF) Na maioria das empresas comerciais, o ativo suplanta o passivo exigível. 
Assim, a representação mais comum do patrimônio de uma empresa comercial assume a forma, assinale Certo ou 
Errado: 
1) Ativo = passivo + patrimônio líquido. 4) Ativo não circulante + ativo circulante = Passivo. 
2) Ativo + patrimônio líquido = passivo. 5) Ativo – situação líquida = passivo. 
3) –Passivo + ativo = patrimônio líquido. 
07. (Técnico de Finanças e Controle/ESAF) Indique a equação patrimonial que configure passivo a descoberto, 
assinale certo ou errado: 
1) ativo = passivo. 
2) passivo = ativo + patrimônio líquido. 4) patrimônio líquido = ativo – passivo. 
3) ativo = passivo + patrimônio líquido. 5) ativo –passivo = – patrimônio líquido. 
08. (NEON) Entre as situações patrimoniais abaixo relacionadas, marque a opção que indica situação líquida 
positiva: 
1) P = SL e SL < A 4) SL < P e P < A 
2) A > SL e SL > P 5) A = P e P > SL 
3) A = SL e SL > P 
O CURSO PERMANENTE que mais APROVA! 19
PROFS. ONEI F. SAVIOLI / WILLIAN XAVIER AGENTE − PF CONTABILIDADE GERAL 
Regras gerais do Balanço Patrimonial: 
01) Ativo é sempre um valor maior ou igual a zero. 
02) Passivo é sempre um valor maior ou igual a zero. 
03) Patrimônio líquido ou situação líquida será sempre um valor maior, igual ou menor que zero. 
04) Ativo maior que o passivo sempre Patrimônio Líquido Positivo. 
05) Ativo menor que o passivo sempre passivo a descoberto ou patrimônio líquido negativo. 
06) Ativo igual ao Passivo, situação líquida nula. 
07) Aplicação sempre débito = Ativo, Despesas, contas redutoras de passivo e contas redutoras do patrimônio líquido. 
08) Origem sempre crédito = Passivo, Receitas, Patrimônio Líquido, e contas redutoras de ativo. 
09) No passivo a descoberto temos sempre o passivo maior que o ativo e o patrimônio líquido juntos. Também 
ocorre do ativo ser maior que o patrimônio líquido. 
10) Nunca o patrimônio líquido será maior que o ativo. E nunca o ativo será maior que o passivo e o patrimônio 
líquido juntos. 
Correlacione: 
SL + (Patrimônio líquido ou situação líquida positiva, ativa, favorável ou superavitária). 
SL – (Patrimônio líquido ou situação líquida negativa, passiva, desfavorável, deficitária ou passivo a descoberto). 
SL 0 (Patrimônio líquido ou situação líquida nula, inexistente ou compensada) 
Abreviaturas: B = Bens, D = Direitos, O = Obrigações, SL = Situação Líquida, A = Ativo, P = Passivo, PL = Patrimônio Líquido, AC = 
Ativo Circulante, ANC = Ativo Não Circulante, PC = Passivo Circulante, PNC = Passivo Não Circulante, PL = Patrimônio Líquido. 
01. ( ) B + D – O = PL. 
02. ( ) + O + PL = + B + PL. 
03. ( ) + PL = +O. 
04. ( ) +PL – O. = 0. 
05. ( ) + D – O. = 0. 
06. ( ) + B = O. 
07. ( ) + B = D = O. 
08. ( ) + B + D – O = 0. 
09. ( ) + B + D – SL = 0. 
10. ( ) + B + SL = + O. 
11. ( ) + D = O. 
12. ( ) + SL – O = 0. 
13. ( ) – B – D + SL = 0. 
14. ( ) + B + D = + O + SL e B > D. 
15. ( ) + B + D = + O + SL e O < SL. 
16. ( ) + B + D = + O + SL e B < D. 
17. ( ) + B + D = + O + SL e O > SL. 
18. ( ) + A = + P – PL. 
19. ( ) + A = + P + PL. 
20. ( ) + A = + P. 
21. ( ) +A – P = PL. 
22. ( ) +A – P = 0. 
23. ( ) – PL = +A – P. 
24. ( ) + A – P = + PL. 
25. ( ) + PL + P = + A. 
26. ( ) – PL + P = + A. 
27. ( ) + P – A = 0. 
28. ( ) + PL + A = + P. 
29. ( ) – PL – P = – A; 
30. ( ) + P – A = + PL. 
31. ( ) – P = – A + PL. 
32. ( ) + A – P – PL = 0. 
33. ( ) + PL – P = – A. 
34. ( ) + PL = + P – A. 
35. ( ) – P = – A – PL. 
36. ( ) + P + PL – A = 0. 
37. ( ) + A = + PL. 
38. ( ) +A – P + PL = 0. 
39. ( ) + A = + P e A > PL. 
40. ( ) +A – PL = 0 
O CURSO PERMANENTE que mais APROVA! 20
PROFS. ONEI F. SAVIOLI / WILLIAN XAVIER AGENTE − PF CONTABILIDADE GERAL 
41. ( ) + P = + PL 
42. ( ) + PL – A = 0. 
43. ( ) + A = + P + PL e P > PL. 
44. ( ) +A = + P – PL e P > + A + PL. 
45. ( ) + PL – P = 0. 
46. ( ) + P – PL – A = 0. 
47. ( ) + A – P + PL = 0. 
48. ( ) A = 0; P = 0. 
49. ( ) + PL = + P. 
50. ( ) + A = + P – PL e A > PL. 
51. ( ) + A = + P – PL e P > A. 
52. ( ) + A = + P + PL e P < PL. 
53. ( ) +A = + P – PL e PL < P. 
54. ( ) – P – PL = – A e P > PL. 
55. ( ) A > P > PL. 
56. ( ) P > A > PL. 
57. ( ) PL < A < P. 
58. ( ) A = P. 
59. ( ) A > P. 
60. ( ) A < P. 
61. ( ) + A = + P + PL e A > P. 
62. ( ) + A = + P – PL e A < P. 
63. ( ) + P – PL = 0 e P > A + PL. 
64. ( ) + A = + PL e P = 0. 
65. ( ) + PL – P = 0 e PL < A, 
66. ( ) + P – PL = 0 e P > A. 
67. ( ) + P – PL = 0 e A > PL. 
68. ( ) + A – P = 0 e PL = 0. 
69. ( ) + A = + PL e P < A. 
70. ( ) + P – A = 0. 
71. ( ) + A = + PL e A > P. 
72. ( ) + A = – PL + P e A < P. 
73. ( ) + A = + PL e P < PL. 
74. ( ) + PL = + A. 
75. ( ) + A = + P + PL e PL < P. 
76. ( ) + A – P = 0. 
77. ( ) A = 0; P = 0. 
78. ( ) A = 1; P = 1. 
79. ( ) A = 2; P = 2. 
80. ( ) + P – PL = 0 e A < P. 
81. ( ) + PL = + A e PL > P. 
82. ( ) + A = +P – PL e P > PL. 
83. ( ) + A +Despesa = + P + Receita + PL. 
84. ( ) + A + Despesa + PL = + P +Receita. 
85. ( ) + A + Despesa + Contas redutoras de patrimônio líquido e passivo = + P. 
86. ( ) + A + Despesa = + P + PL + Contas redutora de ativo. 
87. ( ) + A + Despesa + PL = + P + Contas redutoras de ativo. 
88. ( ) + AC + ANC = + PC + PNC + PL. 
89. ( ) + AC + ANC + PL = + PC + PNC. 
90. ( ) + AC + ANC – PC – PNC – PL. 
91. ( ) – AC – ANC – PL + PC + PNC. 
92. ( ) + PC + PNC + PL = + AC + ANC. 
93. ( ) + AC + PL = PC. 
94. ( ) + PNC = + PL. 
95. ( ) – PNC + PL = 0 
96. ( ) +AC + ANC = + PC + PNC. 
97. ( ) + ANC – PNC = 0 
98. ( ) + AC + ANC = + PC + PL e AC > PL. 
99. ( ) + AC + ANC = + PC – PL e AC > PL. 
100( ) + AC + ANC = + PC – PL e PC > AC + ANC + PL. 
101( ) +AC + ANC + PL = + PC + PNC. 
102( ) + PC + PNC – AC – ANC – PL = 0. 
O CURSO PERMANENTE que mais APROVA! 21
PROFS. ONEI F. SAVIOLI / WILLIAN XAVIER AGENTE − PF CONTABILIDADE GERAL 
CAPÍTULO 4 
4.1 Atos (Fatos futuros) e fatos administrativos: conceitos, fatos permutativos, modificativos e mistos 
4.1.1 Fato futuro ou ato administrativo é toda ação administrativa dentro de uma empresa que não reflete 
diretamente no patrimônio, ou seja, não o altera, não o modifica, quando contabilizados são feitos na contas de 
compensação. 
Exemplos: 
Admissão de funcionários; 
Envio de um ofício, uma correspondência em nome da empresa; 
Envio de duplicatas a receber ao banco para cobrança simples; 
Assinatura de um contrato de seguro etc. 
4.1.2 Fato Administrativo é toda ação administrativa dentro da empresa que reflete diretamente no patrimônio, 
alterando o mesmo qualitativamente e/ou quantitativamente. 
Exemplos: 
Pagamento de funcionários; 
Recebimento de duplicatas através de cobrança bancária simples; 
Pagamento de seguros etc. 
4.1.3 Fato Contábil é toda e qualquer ocorrência que modifique, altere o patrimônio, independente de ser ou não 
decorrente de negócio realizado pela administração, logo a expressão “fatos contábeis” é bem mais abrangente e 
contem todos os fatos administrativos. 
Todo fato administrativo é um fato contábil, mas nem todos os fatos contábeis são fatos administrativos. 
Por exemplo: 
Perda de mercadorias por obsolescências, incêndio e perda de validade. 
Em todos estes casos o patrimônio sofreu redução, mas nenhum dos casos decorreu de atos da gestão da 
empresa, entretanto produziram variação patrimonial, tratando-se então de um fato contábil. 
4.1.4 Fato permutativo, qualitativo ou compensativo 
Fato administrativo permutativo, qualitativo ou compensativo: O fato não altera o valor do patrimônio líquido. 
Ex: Compra de bens 
De venda 
De uso 
De consumo 
De renda 
O fato permutativo altera o patrimônio semente em termos qualitativos, que consiste na compensação entre 
elementos do ativo, passivo exigível ou patrimônio líquido, sem que haja aumento ou diminuição do patrimônio 
líquido da empresa. 
Exemplo 01: Compra de mercadoria à vista. 
A entrada de mercadoria no estoque representa um aumento do ativo + A 
A saída de dinheiro do caixa representa redução do ativo - A 
Exemplo 02: Compra de mercadoria a prazo. 
+ A + P 
A entrada da mercadoria no estoque aumenta o ativo + A 
A geração da obrigação no passivo é representada por + P 
O CURSO PERMANENTE que mais APROVA! 22
PROFS. ONEI F. SAVIOLI / WILLIAN XAVIER AGENTE − PF CONTABILIDADE GERAL 
Exemplo 03: Pagamento de duplicatas. 
- P - A 
A saída de dinheiro do caixa reduz o ativo – A 
A redução da obrigação com o fornecedor reduz o passivo exigível – P 
Exemplo 04: Retenção do Imposto de Renda dos funcionários. 
- P + P 
A saída do valor dos salários a pagar reduz o passivo exigível - P 
A geração do IRRF a recolher aumenta o passivo exigível + P 
Exemplo 05: Constituição de reservas de lucros (reserva legal, estatutária, contingências, incentivos fiscais, lucros a 
realizar, especial e retenção de lucros). 
- PL + PL 
Com a entrada de valor na conta de reserva legal há aumento do patrimônio líquido + PL 
Com a saída do mesmo valor da conta lucros acumulados há a redução do patrimônio líquido – PL 
Fato modificativo ou quantitativo 
Fato administrativo modificativo ou quantitativo: 
Altera o valor do patrimônio líquido. 
Existem quatro tipos de fatos dessa natureza. 
2 aumentativos 
2 diminutivos 
Fatos modificativos aumentativos: São aqueles que aumentam a situação líquida do patrimônio. Existem duas 
modalidades: 
Exemplo 01: Recebimento de receita. 
+ A + PL 
A entrada de dinheiro ou de um direito a receber aumenta o ativo + A 
Com a entrada da receita o lucro aumenta através do patrimônio líquido + PL 
Exemplo 02: Prescrição de dívida. 
- P + PL 
Com a saída da obrigação há a diminuição do passivo – P 
Como não houve saída de dinheiro para o pagamento da dívida houve uma receita, que aumenta o lucro e 
consequentemente o patrimônio líquido + PL 
Fatos modificativos diminutivo: São aqueles que diminuem a situação líquida do patrimônio. Existem duas modalidades: 
Exemplo 01: Pagamento de despesa. 
- PL - A 
A saída do dinheiro do caixa representa diminuição do ativo – A 
Em contrapartida há uma despesa que diminui o lucro e o patrimônio - PL 
O CURSO PERMANENTE que mais APROVA! 23
PROFS. ONEI F. SAVIOLI / WILLIAN XAVIER AGENTE − PF CONTABILIDADE GERAL 
Exemplo 02: Apropriação de salários. 
- PL + P 
A geração da despesa de salários diminui o patrimônio - PL 
A geração da conta salários a pagar aumenta o passivo exigível + P 
8.1 Fato misto ou composto 
Fato misto ou composto é aquele que reúne ao mesmo tempo uma permuta e uma modificação patrimonial. Os 
fatos mistos podem ser das seguintes espécies: 
Fato misto aumentativo ou positivo é quando ocorre um fato permutativo e, simultaneamente, o aumento da 
situação líquida. 
Exemplo 01: Pagamento de duplicata de 1000,00 reais com desconto de 10%. 
- P - A 
+ PL 
Duplicatas a pagar 1000,00 (diminui PE) pela saída a crédito da dívida; - P 
Caixa 900,00 (diminui A) pela saída a débito do dinheiro; - A 
Receita financeira 100,00 (aumenta PL) pelo desconto obtido, que é um crédito. + PL 
Exemplo 02: Recebimento de duplicatas com juro. 
+ A - A 
+ PL 
Com a entrada de dinheiro no caixa aumenta-se o ativo + A 
Com o recebimento do direito (duplicatas a receber) diminui o ativo – A 
Em consequência ao recebimento de (juros ativos) a uma receita que aumenta o PL + PL 
Fato misto diminutivo ou negativo é quando ocorre um fato permutativo e, simultaneamente, a diminuição da 
situação líquida. 
Exemplo 01: Recebimento de duplicatas com descontos. 
+ A 
- PL 
- A 
Com a entrada de dinheiro no caixa há o aumento do ativo +A 
Com a saída da duplicata a receber há a diminuição do ativo – A 
Já a despesa com descontos concedidos diminui o patrimônio - PL 
Exemplo 02: Pagamento de duplicata com incidência de juros. 
- P 
- PL 
- A 
Sai dinheiro do caixa diminuindo o ativo – A 
Sai obrigação (duplicatas a pagar) diminuindo o passivo – P 
Há uma despesa (juros passivos) que diminui o patrimônio – PL 
O CURSO PERMANENTE que mais APROVA! 24
PROFS. ONEI F. SAVIOLI / WILLIAN XAVIER AGENTE − PF CONTABILIDADE GERAL 
01. [Téc. Contabilidade-(C19)-(NI)-(T)-FUB/2014-UnB] Considere os seguintes eventos: 
I aquisição, à vista, de matérias-primas para processamento industrial; 
II venda de mercadorias, a prazo, por preço superior ao praticado nas vendas à vista; 
III contratação de novos empregados para a filial da empresa; 
IV pagamento, com juros, de duplicata vencida; 
V pagamento a trabalhadores eventuais para o descarregamento de um caminhão, no momento da prestação 
do serviço; 
VI perda de mercadorias não cobertas por seguro, em decorrência de inundação na área de estoques; 
VII constituição de capital social em dinheiro. 
Com base nos eventos apresentados acima, julgue os próximos itens, relativos a atos e fatos administrativos. 
1) (I.58) Um fato misto é aquele que modifica a situação patrimonial líquida da empresa e, além disso, implica 
permuta de valores idênticos entre contas patrimoniais, como ocorre nos eventos II e VII. 
2) (I.59) Todos os eventos listados são fatos administrativos, visto que, em algum momento, afetarão o patrimônio. 
3) (I.60) O evento I é fato permutativo. 
4) (I.61) Os eventos V e VI exemplificam fatos modificativos. 
02. [Anal. Jud.-(Ár. Adm.)-(Esp. Contab.)-(C2)-TRE-ES/2011-UnB] Com referência a conceitos básicos de contabilidade, 
julgue os itens seguintes. 
1) (I.51) De acordo com a teoria materialista, as contas denominadas integrais são aquelas representativas de bens, 
direitos, obrigações e situação líquida das entidades, enquanto as receitas e despesas formam o conjunto de 
contas denominadas diferenciais. 
2) (I.52) A observância do princípio da continuidade é indispensável à correta aplicação do princípio da competência. 
3) (I.53) A confusão normalmente feita entre os termos capital e patrimônio é causada pelo fato de, na contabilidade, 
o capital ser constituído pelo patrimônio líquido, enquanto o patrimônio é formado pelo ativo total das entidades. 
4) (I.54) O pagamento de um encargo, como, por exemplo, salários e aluguéis, pode ser considerado um fato permutativo 
ou modificativo, dependendo da data de ocorrência do respectivo fato gerador. 
03. [Téc. Jud.-(Ár. Adm.)-(Esp. Contabilidade)-(C12)-TRE-ES/2011-UnB] Julgue os itens seguintes, relativos a atos e 
fatos administrativos. 
1) (I.57) Considera-se a compra de um computador para uso da administração da firma com parte do pagamento 
à vista e parte a prazo como um fato administrativo modificativo. 
2) (I.58) Se uma empresa contratou um eletricista e, como pagamento, entregou mercadorias de seu estoque, e se 
o valor do serviço recebido superou o custo da mercadoria entregue, então a empresa terá de reconhecer um 
fato administrativo modificativo diminutivo. 
3) (I.59) Considera-se a compra a prazo de uma cafeteira para preparo do lanche dos empregados um fato administrativo 
permutativo. 
04. (Cespe-UNB, Agente da Polícia Federal) Julgue os itens a seguir, relativos à compra de material de estoque para 
revenda por uma empresa que atue no ramo de comércio varejista: 
01) A compra de diversos itens por um preço total de R$ 5.000,00, após um desconto de R$ 500, para pagamento à 
vista, altera o lucro da empresa, mesmo antes da revenda desses itens. 
02) A compra de material de estoque por R$ 1.000,00 para pagamento a prazo, acarreta um débito em conta de 
estoque e um crédito em conta de passivo, fornecedores. 
03) A compra de diversos itens de estoque, pelo preço total de R$ 10.000,00, com pagamento de R$ 1.000,00 no 
ato e R$ 9.000,00, a prazo, implica o registro de R$ 1.000,00 em conta redutora do lucro operacional, além dos 
demais registros. 
04) A compra de itens no valor de R$ 20.000,00, com custo adicional de frete de R$ 400,00, implica um registro de 
R$ 20.400,00 a débito de conta de estoques. 
05) A compra de calçados para revenda, com emissão de nota fiscal pelo fornecedor no valor de R$ 30.000,00, 
acarreta um registro pelo comprador a crédito de estoques no valor de R$ 27.000,00. 
O CURSO PERMANENTE que mais APROVA! 25
PROFS. ONEI F. SAVIOLI / WILLIAN XAVIER AGENTE − PF CONTABILIDADE GERAL 
05. (ACE-MDIC-2008-Cespe) 
01) Caso um bem do ativo imobilizado, adquirido e registrado por R$ 300.000,00, já tiver acumulado uma 
depreciação correspondente a 40% de sua vida útil, nessa ocasião, a venda à vista desse bem por R$ 150.000,00 
caracterizará um fato contábil misto diminutivo. 
06. (Contador-Advocacia-Geral da União–2010-Cespe) Fato contábil é toda decisão administrativa que afeta o 
patrimônio de uma entidade contábil, mudando sua qualidade ou quantidade. A esse respeito,julgue os itens 
subsequentes. 
01) A compra de um veículo no valor de R$ 50.000,00, por meio de financiamento em 36 parcelas, com juros de 2% 
ao mês, sem entrada, caracteriza fato contábil permutativo. 
02) Uma transação entre partes relacionadas não pode caracterizar fato contábil modificativo, tendo em vista que 
seus efeitos serão excluídos na consolidação dos balanços. 
07. [Agente Pol. Fed.-(Pr. Obj.)-DPF-MJ/2012-UnB] Considere os eventos de I a V listados abaixo. 
I. aquisição de veículo à vista para uso na atividade operacional 
II. baixa de bem inservível registrado no imobilizado 
III. apropriação da folha de pessoal do mês 
IV. registro da diminuição do valor de dívida a receber em função da variação monetária 
V. pagamento de obrigação com desconto 
Com base nas informações acima, julgue os itens a seguir, relativos à classificação dos fatos administrativos. 
1) (I.76) Os eventos II, IV e V são classificados como fatos mistos, pois, além de provocarem variações no saldo 
patrimonial, representam a transposição de valores entre os grupos de contas patrimoniais. 
2) (I.77) Os eventos I e III classificam-se como fatos permutativos e não afetam o saldo patrimonial da entidade. 
08. (Auditor-FUB-2009-Cespe) No que diz respeito às técnicas, aos métodos e às teorias principais da contabilidade, 
julgue os itens abaixo. 
01) Os fatos contábeis de natureza permutativa provocam alterações qualitativas no patrimônio. 
02) Da forma como foi originalmente concebido, o método das partidas dobradas considera a existência de três 
tipos de pessoas que mantêm relações entre si, gerando débitos e créditos. Entre essas pessoas estão os agentes 
correspondentes, que são as pessoas a quem o proprietário confia a guarda dos bens da entidade. 
03) Na escrituração dos lançamentos contábeis, o nome de cada conta debitada ou creditada deve ser obrigatoriamente 
incluído em forma que permita a identificação imediata da conta, admitidas abreviações. 
09. (Técnico de Atividades do Meio Ambiente-Técnico em Contabilidade-Ibram-2009-Cespe) Julgue os itens seguintes, 
relativos a atos e fatos administrativos. 
01) Considere a situação em que a administração de determinada entidade contábil tenha admitido um 
empregado. Sabendo-se que esse empregado irá trabalhar e gerar despesas certas, é correto que o seu salário 
seja registradono momento de sua admissão, tendo em vista o princípio da oportunidade. 
02) Considere a situação em que determinada entidade tinha direito de receber uma venda tenha trocado o título 
correspondente por produtos a serem estocados. Nesse caso, essa transação pode ser chamada de fato misto, 
pois envolveu a receita de venda com aquisição de estoques. 
03) O pagamento de dívida é exemplo de fato permutativo, tendo em vista que altera simultaneamente o ativo e 
o passivo. 
04) O fato administrativo misto não precisa envolver o ativo e o passivo ao mesmo tempo; exemplo do que se 
afirma é o recebimento de valores registrados no ativo com juros. 
O CURSO PERMANENTE que mais APROVA! 26
PROFS. ONEI F. SAVIOLI / WILLIAN XAVIER AGENTE − PF CONTABILIDADE GERAL 
CAPÍTULO 5 
5.1 Balanço patrimonial: conceitos, objetivo, composição. 
O Balanço Patrimonial como principal demonstrativo contábil, evidencia a posição patrimonial (do ativo e do 
passivo) da empresa em um determinado exercício social, portanto é uma demonstração estática do patrimônio 
naquele dado momento. A data de levantamento do Balanço Patrimonial será sempre determinada pela data do 
término do exercício social que deverá constar no estatuto social ou contrato social, data na qual constará no 
demonstrativo a cada doze meses no máximo, sendo divulgado no final do livro mercantil ou contábil denominado 
diário. 
Lembramos que a divulgação se faz no final do livro mercantil ou contábil denominado Diário, já a publicação 
normalmente ocorre em jornais de grande circulação, no Brasil, temos como exemplo o jornal Valor Econômico 
para realizar esse procedimento de publicação e republicação, além das Bolsas de Valores, para destacar as 
principais informações pertinentes aos demonstrativos a serem usados por investidores e usuários, para suas 
aplicações mobiliárias. 
O responsável primário pela escrituração e levantamento dos demonstrativos, é administração, já o responsável 
técnico o contabilista, que pode ter formação como Contador (nível superior) ou Técnico em Contabilidade (nível 
médio). Lembrando que o Contador, que possui formando superior em Ciências Contábeis, é o único habilitado 
para realizar auditoria e perícia contábil, nos demonstrativos contábeis. 
5.1.2. Período de apuração do resultado 
Normalmente o exercício social das empresas coincide com o ano civil, isso decorre mais por ser prático do que por 
imposição legal. 
A Lei 6.404/76 em seu artigo 175 determina que o exercício social terá duração de 1 (um) ano e a data do término 
será fixada no estatuto. 
O Regulamento do Imposto de Renda, Decreto nº 3.000/99, em seu artigo 220 determina que o imposto será com 
base no ano-calendário, ou seja, compreende o período de 01 de janeiro a 31 de dezembro. 
O artigo 1.179 do Código Civil diz que o empresário e a sociedade empresária são obrigados a levantar 
anualmente o balanço patrimonial e de resultado econômico (DRE). 
Como visto, para adequar o exercício social às exigências do RIR/99, as empresas optam pelo apuração do 
resultado dentro do exercício social coincidente com o ano civil, porém nada as impedem de fazê-lo em outra 
data. 
“Art. 178 – No balanço, as contas serão classificadas segundo os elementos do patrimônio que registrem, e 
agrupadas de modo a facilitar o conhecimento e a análise da situação financeira da companhia. 
§ 1º No ativo, as contas serão dispostas em ordem decrescente de grau de liquidez dos elementos nelas registrados, 
nos seguintes grupos: 
I – ativo circulante; e 
II – ativo não circulante, composto por ativo realizável a longo prazo, investimentos, imobilizado e intangível. 
§ 2º No passivo, as contas serão classificadas nos seguintes grupos: 
I – passivo circulante 
II – passivo não circulante; e 
III – patrimônio líquido, dividido em capital social, reservas de capital, ajustes de avaliação patrimonial, reservas de 
lucros, ações em tesouraria e prejuízos acumulados.. 
§ 3º Os saldos devedores e credores que a companhia não tiver direito de compensar serão classificados 
separadamente. (BRASIL, 1991).” 
O CURSO PERMANENTE que mais APROVA! 27
PROFS. ONEI F. SAVIOLI / WILLIAN XAVIER AGENTE − PF CONTABILIDADE GERAL 
5.1.3 Equação fundamental do patrimônio 
O Patrimônio Líquido é o grupo que equaciona a igualdade da equação, onde o demonstrativo contábil, 
denominado Balanço Patrimonial, estará sempre sua totalização do ativo igual a totalização do passivo, onde a 
equação fundamental do patrimônio é: Patrimônio Líquido = Ativo – Passivo. Podendo o Patrimônio Líquido se 
encontrar positivo (saldo credor); negativo (saldo devedor) e nulo. 
Como se pode verificar, as concepções das legislações pertinentes corroboram a importância da demonstração 
do Balanço Patrimonial, como a demonstração que evidencia a situação econômica e financeira da empresa. 
A equação fundamental do Patrimônio Líquido é evidenciada como o valor residual dos ativos da entidade depois 
de deduzidos todos os seus passivos, onde temos o PL = Bens + Direitos – Obrigações. 
Classificação das contas 
Quanto à disposição das contas tanto do lado do Ativo, como do Passivo e do Patrimônio Líquido, a Lei Societária 
cuidou de dar o tratamento adequado, conforme disposto nos artigos 179, 180 e 182. 
A disposição das contas no lado do Ativo está disciplinada no artigo 179 da Lei 6.404/76, devendo estas ser 
classificadas na ordem decrescente de liquidez: 
Ativo 
Art. 179. As contas serão classificadas do seguinte modo: 
I - no ativo circulante: as disponibilidades, os direitos realizáveis no curso do exercício social subseqüente e as 
aplicações de recursos em despesas do exercício seguinte; 
II - no ativo realizável a longo prazo: os direitos realizáveis após o término do exercício seguinte, assim como os 
derivados de vendas, adiantamentos ou empréstimos a sociedades coligadas ou controladas (artigo 243, 
investimentos permanentes onde não se constituam condições normais de operação), diretores, acionistas ou 
participantes no lucro da companhia, que não constituírem negócios usuais na exploração do objeto da 
companhia; 
III - em investimentos: as participações permanentes em outras sociedades e os direitos de qualquer natureza, não 
classificáveis no ativo circulante, e que não se destinem à manutenção da atividade da companhia ou da 
empresa; 
IV – no ativo imobilizado: os direitos que tenham por objeto bens corpóreos destinados à manutenção das 
atividades da companhia ou da empresa ou exercidos com essa finalidade, inclusive os decorrentes de operações 
que transfiram à companhia os benefícios, riscos e controle desses bens; 
VI – no intangível: os direitos que tenham por objeto bens incorpóreos destinados à manutenção da companhia ou 
exercidos com essa finalidade, inclusive o fundo de comércio adquirido. 
Parágrafo único. Na companhia em que o ciclo operacional da empresa tiver duração maior que o exercício 
social, a classificação no circulante ou longo prazo terá por base o prazo desse ciclo. 
O CURSO PERMANENTE que mais APROVA! 28
PROFS. ONEI F. SAVIOLI / WILLIAN XAVIER AGENTE − PF CONTABILIDADE GERAL 
BALANÇO PATRIMONIAL “COMPARATIVO ENTRE A ESTRUTURA ATUAL E DESATUALIZADA”. 
1. ATIVO (classe ou elemento atual 1º 
grau) 
1. ATIVO (classe ou elemento anterior) 
2. PASSIVO (classe ou elemento atual) 
2. PASSIVO (classe ou elemento anterior) 
1.1. Ativo circulante (grupo 2º grau) 
1.1.1. Disponibilidades (sub-grupo 3º 
grau). 
1.1.1.1 Caixa (conta sintética 4º grau) 
1.1.1.1.1 Caixa Departamento financeiro 
(conta analítica, 5º grau) 
1.1.1.2 Bancos conta movimento 
1.1.1.2.1 Banco do Brasil (conta 
analítica, 5º grau). 
1.1.2. Direito realizável a curto prazo. 
1.1.2.1 Títulos a receber 
1.1.2.2 Tributos a recuperar 
1.1.2.3 Estoques 
1.1.3. Despesas do exercício seguinte 
1.1.3.1 Seguros a vencer 
1.1.3.2 Aluguéis antecipados 
1.2 Ativo não circulante (grupo) 
1.2.1 Ativo Realizável a Longo Prazo1 
1.2.2 Investimentos 
1.2.3 Imobilizado 
1.2.4 Intangível 
1.1. Ativo circulante (grupo) 
1.1.1. Disponibilidades 
1.1.2. Direito Realizável a Curto Prazo 
1.1.3. Despesas do Exercício Seguinte 
1.2 Ativo realizável a longo prazo1 
1.2.1. Direitos realizáveis após o curso do 
exercício social subseqüente 
1.2.2. Despesas após o término do 
exercício seguinte 
1.2.3. Empréstimos a coligadas, 
controladas, equiparadas a coligadas, 
Adiantamentos a diretores, acionistas 
ou participantes no lucro da 
companhia, que não constituírem 
negócios usuais na transação da 
companhia.3 
1.3 Ativo Permanente (grupo) 
1.3.1 Investimentos 
1.3.2 Imobilizado 
1.3.3 Diferido 
2.1 Passivo Circulante (grupo) 
2.1.1 Fornecedores 
2.1.2 Financiamentos 
2.1.3 Empréstimos bancários 
2.2 Passivo Não Circulante 
2.2.1 Passivo exigível de longo prazo 
2.2.2 Receitas diferidas 
2.3 Patrimônio Líquido 
2.3.1 Capital Social 
2.3.2 Reservas de Capital 
2.3.3 Ajustes de Avaliação Patrimonial 
2.3.4 Reservas de Lucros 
2.3.4.1 Reserva legal 
2.3.4.2 Reserva estatutária 
2.3.4.3 Reserva de contingência 
2.3.4.4 Reserva de incentivos fiscais 
2.3.4.5 Reserva de retenção de lucros 
2.3.4.6 Reserva de lucros a realizar 
2.3.4.7 Reserva especial 
2.3.5 (-) Ações em Tesouraria 
2.3.6 (-) Prejuízos Acumulados 
2.1 Passivo Circulante (grupo) 
Exigibilidades até o exercício seguinte 
2.2 Passivo exigível a longo prazo 
2.2.1 Exigibilidades após o término do 
exercício seguinte 
2.3 Resultados de exercícios futuros 
2.3.1. Receita de exercícios futuros 
2.3.2. (-) Custos e despesas de exercícios 
futuros. 
2.4 Patrimônio Líquido (grupo) 
2.3.1 Capital Social 
2.3.2 Reservas de Capital 
2.3.3 Reservas de Reavaliação 
2.3.4 Reservas de Lucros 
2.3.5 Lucros ou prejuízos acumulados. 
* Conforme o estudo dos elementos patrimoniais o total do ativo é igual ao total do passivo e patrimônio líquido 
Os grupos de contas que compõem o Balanço Patrimonial, conforme já referimos, têm definições no artigo 178 da Lei nº 6.404, de 15 de dezembro de 1976. 
3 Derivados de vendas, adiantamentos ou empréstimos a sociedades coligadas ou controladas, que não constituírem negócios usuais na exploração da companhia 
O CURSO PERMANENTE que mais APROVA! 29
PROFS. ONEI F. SAVIOLI / WILLIAN XAVIER AGENTE − PF CONTABILIDADE GERAL 
Balanço Patrimonial 
ATIVO PASSIVO 
ATIVO CIRCULANTE 
Disponibilidades 
• Caixa e equivalente de caixa 
• Bancos conta movimento 
• Aplicações Financeiras de Liquidez Imediata 
• Aplicações financeira com resgate até 90 dias 
Clientes 
• Duplicatas a Receber 
• Cheques a Receber 
• Faturas de Cartões a Receber 
• Notas fiscais a faturar 
Impostos a Recuperar 
• ICMS a Recuperar 
• IPI a Recuperar 
• IR Diferido 
Adiantamentos 
• Adiantamentos a Empregados 
• Adiantamentos a Fornecedores 
Despesas Antecipadas 
• Aluguéis a apropriar 
• Seguros a Apropriar 
• Despesas a Apropriar 
ATIVO NÃO CIRCULANTE 
Realizável de Longo Prazo 
• Depósitos Judiciais 
• Valores a Receber de Coligadas e Controladas 
• Empréstimos a Diretores e Proprietários 
• Outros valores a receber 
Investimentos 
• Participações em Coligadas e Controladas 
• Obras de Arte 
• Imóveis de renda 
Imobilizado 
• Máquinas e Equipamentos 
• Instalações Industriais 
• Veículos 
• Móveis 
• ( - ) Depreciação Acumulada 
• Minas 
• Plataformas 
• (-) Exaustão Acumulada 
Intangível 
• Marcas e Patentes 
• Direitos de concessão de órgãos públicos 
• Softwares 
• ( - ) Amortização Acumulada 
PASSIVO CIRCULANTE 
• Empréstimos 
• Duplicatas descontadas 
• Financiamentos 
• Fornecedores 
• Salários a Pagar 
• Seguros a pagar 
• Encargos Sociais a Pagar 
• Impostos a Recolher 
• Provisão para Férias e 13º 
• Dividendos e Juros s/ Capital 
• Debêntures 
• Provisões para Contingência 
• Provisão para Imposto de Renda 
• Adiantamento de clientes 
• Adiantamento de aluguéis 
• Outras Contas a Pagar 
PASSIVO NÃO CIRCULANTE 
Passivo Exigível de longo prazo 
• Financiamentos 
• Debêntures 
• Provisão para Contingência 
Receitas diferidas 
• Doações e subvenções advindas de órgãos públicos 
• Aluguéis ativos a vencer 
• Obrigações contratuais 
PATRIMÔNIO LÍQUIDO 
• Capital Social 
• ( - ) Capital a Realizar 
• Reservas de Capital 
• Ajuste de Avaliação Patrimonial 
• Reservas de Lucros 
• Art. 193. Reserva legal. 
• Art. 194. Reserva estatutária. 
• Art. 195. Reserva de contingência. 
• Art. 195-A. Reserva de incentivos fiscais. 
• Art. 196. Reserva de retenção de lucros. 
• Art. 197. Reserva de lucros a realizar. 
• Art. 202 Reserva especial 
• ( - ) Ações em Tesouraria 
• ( - ) Prejuízos Acumulados 
O CURSO PERMANENTE que mais APROVA! 30
PROFS. ONEI F. SAVIOLI / WILLIAN XAVIER AGENTE − PF CONTABILIDADE GERAL 
1. 
Balanço Patrimonial em 31/12/2009 em R$ mil, 
Da Companhia Comercial de Alimentos S.A. (CCA). 
ATIVO PASSIVO 
Disponibilidades 2.600,00 Circulante 13.100,00 
Caixa (150,00) Fornecedores 5.000,00 
Aplicações de liquidez 2.500,00 Tributos 2.500,00 
Circulante 21.350,00 Salários e encargos 2.000,00 
Contas a receber 5.000,00 Passivo não circulante 8.200,00 
Estoques 13.500,00 Passivo exigível de longo prazo 8.200,00 
Despesas do período seguinte 250,00 Empréstimos bancários 10.050,00 
Capital a integralizar 2.600,00 Patrimônio líquido 10.050,00 
Ativo não circulante 7.500,00 Capital social 5.000,00 
Investimentos 1.200,00 Reservas de capital 2.000,00 
Imobilizado 6.000,00 Reservas de lucros 2.500,00 
Intangível 200,00 Lucros acumulados 550,00 
Total 31.350,00 Total 31.350,00 
Com base no balanço patrimonial apresentado no quadro acima, julgue os itens que se seguem: 
01) A existência de um valor de caixa negativo é uma situação normal, já que é comum, nas empresas em geral a 
conta caixa apresentar saldo virado. 
02) A CCA deverá registrar despesas financeiras nas suas contas de resultado para o ano 2009. 
03) O saldo, em 31 de dezembro de 2009, de contas a receber pela CCA corresponde ao montante das vendas 
recebido no mês de dezembro desse ano. 
04) Considerando que a empresa possui um ciclo operacional normal, é correto concluir que a CCA pode ter 
dívida com vencimento após 31 de dezembro de 2010. 
05) É possível existir no ativo imobilizado um saldo residual de terreno igual a zero, ou seja, totalmente depreciado. 
06) Dos R$ 5 milhões do capital social inteiramente subscrito, a empresa possui R$ 2,6 milhões registrados como capital 
social a integralizar no ativo circulante, apresentação feita em consonância com o que dispõe a Lei nº 6.404. 
07) A empresa possui R$ 2,5 milhões de reservas de lucros, que devem ser destinados integralmente para pagamento de 
dividendos, conforme dispõe a Lei nº 6.404. 
2. [Contador-(C3)-(NS)-(M)-CADE/2014-UnB] Com relação a conceituação, classificação e conteúdos do ativo, julgue 
os itens que se seguem, de acordo com a legislação vigente. 
1) (I.76) Os veículos de uma empresa automobilística destinados à venda deverão ser classificados no ativo 
circulante, realizável a longo prazo ou imobilizado, conforme o momento da alienação do bem. 
2) (I.77) O ativo imobilizado pode, eventualmente, incluir bens incorpóreos. 
3) (I.78) Os veículos de uma empresa de transportes e movimentação de valores que são utilizados para manutenção da 
atividade da empresa deverão ser classificados como ativos não circulantes. 
3. [Contador-(C7)-(NS)-(T)-SUFRAMA/2014-UnB] Julgue os itens seguintes a respeito de demonstrações contábeis e 
suas contas específicas, com base na legislação vigente. 
1) (I.57) A conta contábil que evidencia os ajustes de avaliação patrimonial terá saldo capaz de demonstrar 
contrapartidas de aumentos e diminuições de elementos do ativo e do passivo no balanço patrimonial. 
2) (I.58) Na elaboração do balanço patrimonial de uma S/A constituída em 31/1/2014, as aplicações de recursos 
imobilizados de 2013 e de janeiro de 2014 são consideradas gastos pré-operacionais e classificadas como despesas 
referentes ao exercício de 2014. 
O CURSO PERMANENTE que mais APROVA! 31
PROFS. ONEI F. SAVIOLI / WILLIAN XAVIER AGENTE − PF CONTABILIDADE GERAL 
4. [Contador-(C7)-(NS)-(T)-SUFRAMA/2014-UnB] Acerca de demonstrações contábeis e seus componentes, julgue os 
próximos itens. 
1) (I.68) A emissão da demonstração das mutações do patrimônio líquido, da qual constam as ações em tesouraria, 
é obrigatória para as sociedades anônimas. 
2) (I.69) A parte do lucro que uma sociedade anônima não destinar ao pagamento de dividendos deverá ser 
contabilizada como reservas de capital. 
3) (I.70) No balanço patrimonial encerrado em 31/12/2012 de uma empresa comercial com ciclo operacional de 
um ano, a aplicação em instrumento financeiro mantido até o vencimento, efetuada em dezembro de 2012, com 
vencimento em abril de 2014 e rendimentos prefixados, deverá figurar no ativo circulante no balanço patrimonial, 
no grupo de disponibilidades. 
4) (I.71) Integram o ativo não circulante os grupos: realizável a longo prazo, permanente e diferido. 
5) (I.72) A demonstração de lucros ou prejuízos acumulados discrimina as reversões de reservas, as transferências 
para reservas, os dividendos do período e a parcela dos lucros incorporada ao capital. 
5. [Téc. Contabilidade-(C19)-(NI)-(M)-SUFRAMA/2014-UnB] 
caixa e equivalentes de caixa 80 
duplicatas a receber 200 
duplicatas descontadas 40 
estoques 120 
seguros antecipados (até 360 dias) 20 
créditos a receber (mais de 360 dias) 60 
participações societárias 30 
instalações 50 
marcas e patentes 20 
fornecedores 100 
salários e encargos sociais a pagar 30 
imposto de renda a recolher 15 
empréstimos de curto prazo 70 
financiamentos a vencer (mais de 360 dias) 115 
impostos refinanciados (mais de 360 dias) 25 
capital social 100 
reservas de lucros 80 
lucro/prejuízo do exercício ??? 
A tabela apresenta dados, em R$ mil, do balanço patrimonial da empresa XYZ S.A. (no exercício vigente). 
O CURSO PERMANENTE que mais APROVA! 32
PROFS. ONEI F. SAVIOLI / WILLIAN XAVIER AGENTE − PF CONTABILIDADE GERAL 
Com base nessa tabela, na legislação societária e nos critérios de elaboração das demonstrações contábeis, 
julgue os itens seguintes. 
1) (I.69) A empresa XYZ S.A. totalizou R$ 540,00 em ativos e apurou R$ 5,00 de lucro no exercício. 
2) (I.70) Na conta marcas e patentes, registram-se os direitos cuja obtenção resultou em custos para a empresa, 
sendo vedado o registro desses direitos com base em preço de realização futura no mercado. 
3) (I.71) A conta duplicatas a receber deverá ser apresentada do lado esquerdo do balanço, acima da conta 
estoques, tendo em vista que aquela é mais líquida que esta. 
4) (I.72) O total de ativos não circulantes é maior que o total de capitais de terceiros de longo prazo. 
5) (I.73) Os empréstimos de curto prazo serão pagos antes de findo o exercício social corrente. 
6. (NEON). Uma empresa comercial apresentou as seguintes informações relativas a um bem material classificado 
no Balanço Patrimonial no Ativo Não Circulante Imobilizado: 
Custo reconhecido do ativo 6.000,00 
Depreciação Acumulada 1.500,00 
Valor Residual 800,00 
Considerando-se exclusivamente as informações recebidas, o valor depreciável deste ativo imobilizado, em reais, 
assinale certo ou errado: 
01) O valor depreciável R$ 5.200,00. 
02) O valor contábil R$ 4.500,00. 
03) Se o valor contábil no final do exercício for R$ 4.500, e o valor recuperável R$ 4.300, deveremos reconhecer 
perda de R$ 200, no teste de recuperabilidade. 
04) Se a vida útil do bem corresponder a 10 anos, a depreciação correspondente a um ano será R$ 520. 
05) O valor recuperável representa o maior valor, entre o valor justo líquido de venda e o valor em uso. 
06) O valor em uso, representa o fluxo de caixa futuro, trazido a valor presente. 
O CURSO PERMANENTE que mais APROVA! 33
PROFS. ONEI F. SAVIOLI / WILLIAN XAVIER AGENTE − PF CONTABILIDADE GERAL 
7. (Cespe-UNB, Polícia Federal). 
Demonstração de lucros ou prejuízos acumulados (em mil R$) 
Lucros acumulados em 31/12/2008 50.000,00 
Lucro do exercício social de 2009 120.000,00 
Parcela destinada à formação de reserva legal (6.000,00) 
Parcela destinada à formação de reserva de contingências (20.000,00) 
Reversão de reserva de lucros a realizar 10.000,00 
Dividendos declarados (50.000,00) 
Lucros acumulados em 21/12/2009 104.000,00 
Com base no quadro demonstrativo de lucros acumulados de uma sociedade anônima do ramo de navegação, 
apresentado acima, julgue os itens que se seguem: 
01) Os dividendos declarados pela empresa, relativamente ao exercício social de 2009, são superiores a 25% do 
lucro líquido do exercício ajustado por constituição e reversão de reservas. 
02) A reserva legal, a de contingências e a de lucros a realizar fazem parte do patrimônio líquido da empresa. 
03) O saldo de lucros acumulados em 31/12/2009 não poderá ser utilizado para nova distribuição de dividendos em 
conformidade com os princípios da contabilidade. 
04) Para a formação de reserva de contingências, deverá haver um registro a débito da conta relativa a essa 
reserva no valor de R$ 20.000.000,00. 
05) Os dividendos declarados deverão ser registrados a débito das disponibilidades. 
8. (Cespe-UNB, Polícia Federal). 
Demonstração de lucros ou prejuízos acumulados (em mil R$) 
Lucros acumulados em 31/12/2008 50.000,00 
Lucro do exercício social de 2009 120.000,00 
Parcela destinada à formação de reserva legal (6.000,00) 
Parcela destinada à formação de reserva de contingências (20.000,00) 
Reversão de reserva de lucros a realizar 10.000,00 
Dividendos declarados (50.000,00) 
Lucros acumulados em 21/12/2009 104.000,00 
Com base no quadro demonstrativo de lucros acumulados de uma sociedade anônima do ramo de navegação, 
apresentado acima, julgue os itens que se seguem: 
01) Os dividendos declarados pela empresa, relativamente ao exercício social de 2009, são superiores a 25% do 
lucro líquido do exercício ajustado por constituição e reversão de reservas. 
02) A reserva legal, a de contingências e a de lucros a realizar fazem parte do patrimônio líquido da empresa. 
03) O saldo de lucros acumulados em 31/12/2009 não poderá ser utilizado para nova distribuição de dividendos em 
conformidade com os princípios da contabilidade. 
04) Para a formação de reserva de contingências, deverá haver um registro a débito da conta relativa a essa 
reserva no valor de R$ 20.000.000,00. 
05) Os dividendos declarados deverão ser registrados a débito das disponibilidades. 
O CURSO PERMANENTE que mais APROVA! 34
PROFS. ONEI F. SAVIOLI / WILLIAN XAVIER AGENTE − PF CONTABILIDADE GERAL 
CAPÍTULO 6 
Apuração do Resultado do Exercício 
Período de apuração do resultado 
Normalmente o exercício social das empresas coincide com o ano civil, isso decorre mais por ser prático do que por 
imposição legal. 
A Lei 6.404/76 em seu artigo 175 determina que o exercício social terá duração de 1 (um) ano e a data do término 
será fixada no estatuto. 
O Regulamento do Imposto de Renda, Decreto nº 3.000/99, em seu artigo 220 determina que o imposto será com 
base no ano-calendário, ou seja, compreende o período de 01 de janeiro a 31 de dezembro. 
O artigo 1.179 do Código Civil diz que o empresário e a sociedade empresária são obrigados a levantar 
anualmente o balanço patrimonial e de resultado econômico (DRE). 
Contas de Resultado (despesas e receitas) 
Contas de Resultado 
As Contas de Resultado são aquelas que alteram a situação líquida do patrimônio, ou seja, representam variações 
no patrimônio da entidade. Dividem-se em Despesas (Devedoras) e Receitas (Credoras): 
Despesas 
Despesas são sacrifícios de ativos com objetivo de gerar receita. São variações negativas do patrimônio em razão 
do consumo de bens (ativos). 
São exemplos de despesas: Água e Esgotos, Aluguéis Passivos, Café e Lanches, Descontos Concedidos, Despesas 
Bancárias, Fretes e Carretos, Impostos, Juros Passivos, Luz e Telefone, Prêmio de Seguros, Salários, IPVA, IPTU, FGTS, 
INSS empresa, Serviços prestados por terceiros. 
Receitas 
As Receitas são variações positivas do Patrimônio Líquido. A Situação Líquida do Patrimônio Líquido é aumentada 
em razão da agregação de lucro. 
As receitas têm origem nas vendas de mercadorias, produtos ou serviços, dependendo da atividade da entidade, 
se comercial, industrial ou prestadora de serviços, respectivamente. 
As contas de Receitas mais comuns são: Vendas de Mercadorias, Vendas de Produtos, Receita de Serviços, 
Aluguéis Ativos, Descontos Obtidos, Juros Ativos, Comissões Ativas, Serviços prestados, 
A diferenciação é o emprego do adjetivo que segue a denominação da conta, por exemplo: 
• Adjetivos: Ativos, Recebidos, Obtidos ou Auferidos, representam aumento do Patrimônio Líquido, neste caso são 
Receitas: Aluguéis Ativos, Juros Ativos, Descontos Recebidos ou Comissões Recebidas. 
• Adjetivos: Passivos, Pagos ou Concedidos, dão ideia de despesas e reduzem a Situação Líquida do Patrimônio. 
Exemplos: Aluguéis Passivos, Juros Pagos, Descontos Concedidos, Juros Passivos etc. 
O CURSO PERMANENTE que mais APROVA! 35
PROFS. ONEI F. SAVIOLI / WILLIAN XAVIER AGENTE − PF CONTABILIDADE GERAL 
Apuração do Resultado (noções básicas) 
Resumindo temos a sequencia dos lançamentos demonstrada a seguir: 
Despesas 
5.000 
5.000 (1) 
Figura: 01 - Seqüência da apuração do resultado 
Fonte: Os Autores 
CONTAS DE RESULTADO 
ARE 
(1) 5.000 
(4) 10.000 
Receitas 
(2) 15.000 15.000 
15.000 (2) 
10.000 (3) 
Lucro do Exercício 
10.000 (4) 
3. DESPESAS 4. RECEITAS 
3.1. Custo das mercadorias vendidas (CMV) 4.1. Receitas Operacionais 
3.2. Despesas operacionais 4.1.1. Receita operacional bruta de vendas e 
serviços 
3.2.1. Despesas com vendas 4.1.2. (-) Deduções de receitas bruta 
3.2.2. Despesas administrativas 4.1.2.1. (-) Cancelamento e devolução de vendas 
3.2.3. Despesas financeiras 4.1.2.2. (-) Descontos incondicionais concedidos 
3.2.4. Outras despesas operacionais 4.1.2.3. (-) ICMS sobre vendas 
3.2.4.1. Despesas com equivalência patrimonial 4.1.2.4. (-) PIS 
3.2.4.2. Amortização de ágio dos investimentos 4.1.2.5. (-) COFINS 
3.3. Outras despesas 4.1.2.6. (-) ISS 
3.3.1. Baixa de investimentos permanentes 4.1.3. Receitas Financeiras 
3.3.2. Baixa de imobilizado 4.1.4. Outras Receitas Operacionais 
3.3.3. Baixa de diferido 4.1.5. Outras receitas 
O CURSO PERMANENTE que mais APROVA! 36
PROFS. ONEI F. SAVIOLI / WILLIAN XAVIER AGENTE − PF CONTABILIDADE GERAL 
01. [Anal. Jud. 01-(Ár. Ap. Espec.)-(Esp. Téc. Cont.)-(C30)-TJ-ES/2011-UnB] Com base na atual legislação societária, 
e considerando as técnicas e os princípios contábeis, julgue os itens que se seguem. (adaptada) 
01) (I.73) O ativo permanente divide-se em investimentos, imobilizado e diferido. 
02. [Téc. Jud.-(Ár. Adm.)-(Esp. Contabilidade)-(C12)-TRE-ES/2011-UnB] Com referência ao balanço patrimonial, julgue 
os itens que se seguem. 
01) (I.84) Na empresa cujo ciclo operacional tiver duração menor que o exercício social, a classificação no circulante ou 
longo prazo terá por base a duração do exercício social. 
02) (I.85) Suponha que, em decorrência da aplicação do critério da avaliação a valor justo, tenha havido aumento 
no valor de um bem do ativo. Nesse caso, a contrapartida desse aumento será computada como reserva de 
reavaliação, um subgrupo do patrimônio líquido. 
03) (I.86) Empréstimos por arrendamento financeiro de bens e provisão para previdência complementar normalmente 
são classificados no passivo não circulante. 
04) (I.87) O conceito de equivalentes de caixa era pouco difundido no Brasil antes da implementação das normas 
internacionais de contabilidade. Esse conceito é mais abrangente que o convencionalmente adotado no Brasil 
para as disponibilidades, pois não se restringe aos valores de liquidez imediata, embora não haja restrições à sua 
conversibilidade em prazo e valor certos. 
03. (Analista Judiciário-Área Administrativa-Contabilidade-TRT/21R-2010-Cespe) 
01) Muitas são as condições em que a equação patrimonial de uma entidade pode apresentar-se, mas em 
nenhuma hipótese a situação líquida pode ser maior do que o ativo total. 
04. (Analista de Saneamento- Ciências Contábeis-Embasa-2009-Cespe) Acerca dos conceitos de manutenção do 
capital e determinação do lucro, contemplados no Pronunciamento Técnico CPC 00, julgue os itens a seguir. O 
patrimônio, sob o ponto de vista contábil, é o conjunto de bens, direitos e obrigações vinculadas a qualquer 
pessoa, física ou jurídica. Com relação ao patrimônio das entidades, julgue os itens que se seguem. 
01) O conjunto de bens e direitos constitui a parte positiva do patrimônio e, porisso, é denominado patrimônio líquido. 
02) O ativo é constituído pelas obrigações, enquanto o patrimônio líquido resulta das receitas e despesas da entidade. 
05. (Assistente de Saneamento-Técnico Contábil-Embasa-2009-Cespe) Acerca da equação fundamental do patrimônio, 
julgue os itens seguintes. 
01) O ativo corresponde à soma do passivo e do patrimônio líquido. 
02) Salários a pagar, fornecedores e ferramentas são componentes do ativo. Com relação aos componentes 
patrimoniais classificados no ativo, passivo e patrimônio líquido, julgue os seguintes itens. 
03) A conta mercadorias é considerada um bem do ativo circulante. 
04) Se o passivo e o patrimônio líquido de uma empresa totalizarem R$ 40.000,00 e R$ 50.000,00, respectivamente, o 
valor total do ativo será de R$ 90.000,00. 
05) Quando o valor do passivo é maior que o do ativo, ocorre a situação de passivo a descoberto. 
06) Se, em determinado patrimônio, os bens somam R$ 300,00, as obrigações, R$ 500,00 e os direitos, R$ 400,00, 
então o valor do patrimônio líquido é de R$ 200,00. 
07) Quando o dinheiro disponível em caixa for R$ 100,00; o custo dos utensílios for R$ 200,00; as contas a pagar 
forem R$ 300,00; o custo dos veículos for R$ 120,00 e a depreciação acumulada for R$ 30,00, o valor total do ativo 
será R$ 390,00. 
08) A conta ICMS a recuperar é uma obrigação da empresa junto ao fisco estadual. 
06. A respeito dos nomes utilizados para representarem os elementos patrimoniais e as mutações sofridas pelo 
patrimônio, julgue os próximos itens. 
01) A conta caixa representa um bem patrimonial e não um direito. 
02) A conta bancos conta movimento representa um direito da empresa junto ao banco depositário dos recursos 
financeiros disponíveis em conta-corrente. 
03) A conta adiantamentos a clientes é considerada uma conta do passivo porque representa adiantamentos dos 
clientes à empresa. 
O CURSO PERMANENTE que mais APROVA! 37
PROFS. ONEI F. SAVIOLI / WILLIAN XAVIER AGENTE − PF CONTABILIDADE GERAL 
07. Julgue os itens seguintes, acerca das contas patrimoniais e das contas de resultados. 
01) As contas de receitas são consideradas contas de resultado. 
02) A conta capital social é uma conta patrimonial. 
03) Ao final de cada período de apuração, as contas de resultado devem permanecer com saldos para serem 
adicionados à movimentação dos períodos seguintes, isto é, o saldo final de um período é o saldo inicial do outro. 
04) A conta duplicatas descontadas é retificadora da conta duplicatas a pagar. 
05) A conta ações em tesouraria é uma conta do ativo, sendo considerada uma conta patrimonial. 
08. (Técnico de Atividades do Meio Ambiente-Ténico em Contabilidade-IBAM-2009-Cespe) O patrimônio é conhecido 
dentro do cenário contábil como o objeto da contabilidade. Ele é um dos temas mais discutidos e estudados na 
atualidade, tendo em vista os diversos elementos que o compõem, que são da mais alta complexidade e 
dificuldade de avaliação através da mensuração monetária. Acerca desse tema, julgue os itens que se seguem. 
01) De acordo com a equação fundamental do patrimônio — ativo – passivo = situação líquida —, sob o aspecto 
quantitativo do patrimônio de uma entidade, na maioria das vezes, o ativo — bens e direitos — suplanta o passivo 
— obrigações —, devido exclusivamente ao fato de o lucro superar o prejuízo por meio da apuração dos resultados 
conforme legislação vigente. 
02) De acordo com os componentes patrimoniais da contabilidade, os bens são considerados coisas capazes de 
satisfazer as necessidades humanas e suscetíveis de avaliação econômica, e podem ser divididos em bens 
materiais móveis e imóveis, e bens imateriais, que são determinados gastos que a empresa faz, os quais, por sua 
natureza, devem ser considerados como partes do patrimônio. 
09. (Contador-Município do Ipojuca-2009-Cespe) 
01) O ativo é um recurso controlado pela entidade como resultado de eventos passados e do qual se espera que 
resultem ou não futuros benefícios econômicos para a entidade. 
02) Uma característica essencial para a existência de um passivo é que a entidade tenha uma obrigação presente. 
10. (NEON) Segundo a Legislação Societária consolidada até 2010, o grupo de contas que deixou de existir no 
passivo, assinale certo ou errado, para os itens abaixo: 
01) Passivo circulante. 
02) Passivo exigível de longo prazo. 
03) Patrimônio líquido. 
04) Passivo não circulante. 
05) Resultado de Exercícios Futuros 
11. (NEON) Segundo a Legislação Societária consolidada até 2010, o grupo de contas que deixou de existir no ativo, 
assinale certo ou errado, para os itens abaixo: 
01) Ativo circulante. 
02) Ativo não circulante. 
03) Ativo permanente. 
04) Ativo realizável a longo prazo 
O CURSO PERMANENTE que mais APROVA! 38
PROFS. ONEI F. SAVIOLI / WILLIAN XAVIER AGENTE − PF CONTABILIDADE GERAL 
CAPÍTULO 7 
7.1 CONCEITO DE CONTAS 
Contas: são denominações contábeis que identificam e controlam os elementos contábeis de natureza 
semelhante. 
7.2 Classificação das contas 
As contas são classificadas da seguinte forma: 
7.2.1 Quanto aos elementos, são divididas em: 
a) Contas patrimoniais – são as que registram os bens, direitos, obrigações e a situação líquida, ou seja, são 
utilizadas para controle e apuração do patrimônio: 
• Contas do ativo 
• Contas do passivo 
• Contas do patrimônio líquido 
b) Contas de resultado – são as que registram as despesas e receitas. São utilizadas para a apuração do 
resultado do período mediante o confronto das receitas com as despesas. 
Contas de compensação – são as que registram atos administrativos relevantes que poderão no futuro resultar em 
alterações do patrimônio. No geral as empresas não fazem mais uso das contas de compensação, sendo o ato 
administrativo descritos em notas explicativas 
7.2.2 Quanto à natureza do saldo, podem ser: 
a) Natureza devedora – são as contas do ativo, as contas de despesas e as contas retificadoras do passivo e do 
patrimônio líquido; 
b) Natureza credora – as contas do passivo, as do patrimônio líquido, as contas de receitas e as contas 
retificadoras do ativo. 
7.2.3 Funcionamento da contas 
As contas têm por função o controle das operações que modificam ou que possam vir a modificar a situação do 
patrimônio da entidade. 
Os fatos administrativos (fatos contábeis) são os que modificam o patrimônio, ensejando aumento ou diminuição 
dos elementos do ativo, do passivo ou do patrimônio líquido. 
Para uma melhor compreensão é apresentado o quadro 01 que resume quando uma conta deve ser debitada ou 
creditada: 
7.2.4 COMPOSIÇÃO, ELENCO DAS CONTAS E MANUAL DE CONTAS 
Um plano de contas é basicamente composto, pelos seguintes elementos: 
• Elenco das contas 
• Manual das contas 
Porém nada impede que um plano de contas traga outras regras e informações, tais como modelos padronizados 
para as demonstrações contábeis e outras quadros complementares. 
7.2.5 ELENCO DAS CONTAS 
Na mais é do que a estrutura do plano de contas, que compreende a relação ordenada e codificada de todas as 
contas utilizadas pela entidade. 
Contas: Correspondem aos elementos patrimoniais ou de resultado. 
O CURSO PERMANENTE que mais APROVA! 39
PROFS. ONEI F. SAVIOLI / WILLIAN XAVIER AGENTE − PF CONTABILIDADE GERAL 
7.2.6 MANUAL DE CONTAS 
O manual que tem a função de explicar o uso correto de cada conta que esta contida no plano de contas, 
definindo os seguintes elementos: 
Função das contas, ou seja, qual a razão da existência da mesma. 
Funcionamento das contas, isto é, informar quando cada conta deverá ser debitada e quando será creditada, 
bem como o respectivo saldo de cada conta. 
BALANÇO PATRIMONIAL 
ATIVO (é o conjunto de bens e direitos) 
CONTAS DO ATIVO 
PASSIVO (é o conjunto das obrigações) 
CONTAS DO PASSIVO 
Saldo inicial devedor 
Aumenta por débito 
Saldo final devedor 
Reduz por crédito 
Reduz por débito 
Saldo inicial credor 
Aumenta por crédito 
Saldo final credor 
*PATRIMÔNIO LÍQUIDO (Recursos próprios) 
Saldo inicial devedor ou saldo inicial credor 
Reduz por débito e aumenta por crédito 
Saldo final devedor ou saldo final credor 
O CURSO PERMANENTE que mais APROVA! 40
PROFS. ONEI F. SAVIOLI / WILLIAN XAVIER AGENTE − PF CONTABILIDADE GERAL 
Quadros referente aos componentes patrimoniais e situação líquida 
Resumo doutrinas contábeis ou teoria das contas 
DOUTRINAS 
OU 
TEORIA DAS CONTAS 
PATRIMONIALISTA 
Objeto: PATRIMÔNIO 
(TEORIA MODERNA) 
VINCENZO MASI, La 
ragioneria, 1641. 
CONTAS PATRIMONIAIS 
CONTAS DE RESULTADO 
CONTAS INTEGRAIS 
CONTAS DIFERENCIAIS 
Bens, Direitos, Obrigações e 
Patrimônio Líquido 
Despesas e Receitas 
Bens, Direitos e Obrigações 
Despesas, Receitas e 
Patrimônio Líquido 
MATERIALISTA 
FÁBIO BESTA, 
Expressões materiais de 
valor. 
La ragioneria, 1922. 
PERSONALISTA 
FÁBIO BESTA, 
Expressões materiais de 
valor. 
La ragioneria, 1922. 
CONTAS DE AGENTES CONSIGNATÁRIOS: Bens 
CONTAS DE AGENTES CORRESPONDENTES: Direitos e Obrigações 
CONTAS DOS PROPRIETÁRIOS: Despesas, Receitas e Patrimônio Líquido 
O CURSO PERMANENTE que mais APROVA! 41
PROFS. ONEI F. SAVIOLI / WILLIAN XAVIER AGENTE − PF CONTABILIDADE GERAL 
01. (Cespe-UNB, Polícia Federal). Balancete de Verificação (31/12/20XX). Cia Industrial Teresópolis. 
Ord. Contas Saldo devedor Saldo credor 
01 Fornecedores 59.900, - 
02 Caixa 9.000, - 
03 Gastos pré-operacionais 47.000, - 
04 Ágio na emissão de ações 5.000, 
05 Despesas financeiras 1.300, 
06 Capital social - 32.000, 
07 Aplicações com liquidez 4.000, - 
08 Imóveis 18.000, - 
09 Lucros acumulados - 7.600, 
10 Amortização acumulada - 1.500, 
11 Ações temporárias - 3.600, 
12 Contas a receber 5.100, - 
13 Despesas de amortização 4.700, - 
14 Depreciação acumulada - 8.200, 
15 Empréstimos bancários - 18.600, 
16 Móveis e utensílios 11.700, - 
17 Capital a integralizar 4.000, - 
18 Ações de controladas 12.000, - 
19 Empréstimos bancários de longo prazo - 8.200, 
20 Empréstimos a controladas 3.400, - 
21 Receita bruta - 63.000, 
22 Despesas de Imposto de Renda 3.100, - 
23 Despesas administrativas 5.900, - 
24 Despesas a apropriar 700, - 
25 Devoluções e abatimentos 3.900, - 
26 Dividendos a pagar - 4.000, 
27 Custo dos produtos vendidos 10.600, - 
28 Salários a pagar - 1.300, 
29 Encargos sociais a recolher - 200, 
30 Bancos conta movimento 15.300, - 
31 Banco conta vinculada 2.500, - 
32 Reserva legal - 5.500, 
33 Reserva de contingência - 2.800, 
34 Máquinas e equipamentos 8.000, - 
35 Despesas de depreciação 1.700, - 
36 Receita com equivalência patrimonial - 2.200, 
37 Produtos em fabricação 6.500, - 
38 Despesas comerciais 1.500, - 
39 Receitas financeiras 3.600, - 
40 Matérias-primas 6.000, - 
41 Produtos acabados 18.000, - 
42 Provisão para ajuste ao valor de mercado - 4.000, 
43 Clientes de longo prazo 16.000, - 
44 Provisão para IRPJ - 3.100, 
O CURSO PERMANENTE que mais APROVA! 42
PROFS. ONEI F. SAVIOLI / WILLIAN XAVIER AGENTE − PF CONTABILIDADE GERAL 
Com base nos dados do balancete anterior, julgue os seguintes itens: 
1) Estão erroneamente classificados nas colunas de saldos os valores correspondentes às seguintes contas: 
fornecedores, ações temporárias, ágio na emissão de ações. 
2) Um lançamento de compras à vista de máquinas e equipamentos, no valor de R$ 3.000, alteraria a diferença 
entre os totais de débitos e de créditos. 
3) Independentemente do prazo, os empréstimos a controladas devem ser classificados no ativo realizável a 
longo prazo, pois não representam negócios usuais na exploração do objeto da empresa industrial. 
4) As despesas com salários do pessoal que trabalha no departamento financeiro da empresa, bem como os 
encargos sociais referentes aos mesmos, são classificados como despesas administrativas. 
5) O resultado operacional bruto da empresa é igual a R$ 48.500. 
02. (Cespe-UNB, Polícia Federal). Com relação às operações de compras e vendas de mercadorias numa empresa 
comercial atacadista, contribuinte do ICMS, julgue os itens a seguir: 
1) Na compra de mercadorias para revenda no valor de R$ 4.000 com ICMS de 18%, o custo da mercadoria 
comprada é de R$ 3.280. 
2) Os fretes pagos nas compras de mercadorias devem ser debitadas na conta despesas com fretes, para 
posterior apropriação ao resultado do exercício como despesa comercial. 
3) As comissões pagas aos vendedores alterarão a receita bruta de vendas. 
4) A venda de bens do ativo imobilizado com lucro, aumentarão o resultado antes do imposto de renda da 
pessoa jurídica. 
5) As vendas anuladas afetam o resultado operacional bruto, e afetam o resultado operacional líquido. 
03. [Contador-(C7)-(NS)-(T)-SUFRAMA/2014-UnB] 
contas patrimoniais saldos 
prejuízos acumulados 300 
máquinas 1.200 
depreciação acumulada de máquinas 800 
capital social 3.000 
direitos autorais 1.100 
fornecedores 1.800 
estoques de mercadorias para revenda 500 
impostos e contribuições sociais a recolher 700 
bancos conta movimento 2.700 
contas de resultado saldos 
despesas tributárias 300 
impostos incidentes sobre vendas 1.000 
despesa de equivalência patrimonial 200 
despesas administrativas 300 
receitas de vendas 4.000 
comissões de vendedores 200 
custo das mercadorias vendidas 2.500 
provisão para imposto de renda 15% do LAIR* 
contribuição social sobre o lucro líquido (CSLL) 9% do LAIR 
* LAIR = lucro antes do imposto de renda e da CSLL 
O CURSO PERMANENTE que mais APROVA! 43
PROFS. ONEI F. SAVIOLI / WILLIAN XAVIER AGENTE − PF CONTABILIDADE GERAL 
Com base na tabela acima, que apresenta os saldos, em reais, das contas contábeis da Cia. ABC S/A, ainda não 
encerrados contabilmente, referentes ao exercício findo em 31/12/2013, julgue os itens a seguir. 
1) (I.51) A existência de impostos e contribuições a recolher é indicativa de lucro no exercício de 2013. 
2) (I.52) Após o encerramento contábil, o patrimônio líquido será reduzido em relação ao patrimônio líquido anterior 
ao encerramento contábil. 
3) (I.53) O resultado do exercício inviabiliza a constituição da reserva legal no período. 
4) (I.54) A compensação do prejuízo acumulado deverá ser demonstrada na apuração do resultado do exercício, 
após a dedução do imposto de renda e da contribuição social sobre o lucro. 
5) (I.55) Considere que um item de ativo intangível tenha sido reconhecido inicialmente em janeiro de 2013. Nesse 
caso, é necessário o registro de despesa de amortização no exercício, em contrapartida de uma conta de amortização 
acumulada. 
04. [Téc. Contabilidade-(C19)-(NI)-(T)-FUB/2014-UnB] A respeito das contas contábeis: caixa; créditos a receber; provisão 
para créditos de liquidação duvidosa; impostos a compensar; perdas recuperadas; veículos; depreciação acumulada; 
custo da mercadoria vendida; impostos a recolher; despesas diferidas; ajuste a valor presente; fornecedores; 
capital social; e duplicata de tesouraria, julgue os itens subsequentes. 
1) (I.62) Na baixa de um crédito a receber considerado incobrável, ocorre um lançamento a débito na conta de 
provisão para créditos de liquidação duvidosa. 
2) (I.63) Mais de seis dessas contas são de natureza devedora. 
3) (I.64) Todas as contas listadas que possuem natureza credora são classificadas como obrigações. 
05. (Cespe-UNB, Polícia Federal). 
Balancete simplificado de Verificação (31/12/20XX). 
Ord. Contas Saldo devedor Saldo credor 
01 Banco conta movimento - 1.000, 
02 Aplicações de liquidez imediata 2.000, - 
03 Banco conta vinculada 500, - 
04 Contas a receber - 7.000, 
05 Estoques e almoxarifado 500, - 
06 Despesas do período seguinte 100, - 
07 Adiantamento e outras ativas 200, - 
08 Capital social a integralizar 1.000, - 
09 Ações avaliadas pelo valor de custo 1.500, - 
10 Ações avaliadas pelo método da equivalência 500, - 
11 Imóveis 2.000, - 
12 Móveis e utensílios 1.000, - 
13 Veículos 5.000, - 
14 Máquinas e equipamentos 2.000, - 
15 Instalações 500, - 
16 Depreciação acumulada 1.000, - 
17 Despesas pré-operacionais 500, - 
18 Gastos com desenvolvimento 100, - 
19 Fornecedores 200, - 
20 Empréstimos bancários - 2.000, 
21 Títulos a pagar - 500, 
22 Salários e encargos a pagar - 2.000, 
23 Dividendos a pagar - 500, 
24 Empréstimos bancários de longo prazo - 3.000, 
25 Tributos parcelados de longo prazo - 2.000, 
26 Capital social - 7.215, 
O CURSO PERMANENTE que mais APROVA! 44
PROFS. ONEI F. SAVIOLI / WILLIAN XAVIER AGENTE − PF CONTABILIDADE GERAL 
27 Reservas de capital - 3.000, 
28 Reservas de lucros - 2.000, 
29 Lucros acumulados - 500, 
30 Receita bruta de vendas e serviços - 30.000, 
31 Imposto sobre vendas 4.000, - 
32 Devolução e abatimentos 200, - 
33 Custo das mercadorias vendidas 15.000, - 
34 Despesas com tecnologia da informação 800, - 
35 Despesas comerciais 4.000, - 
36 Despesas gerais e administrativas 2.000, - 
37 Despesas financeiras 500, - 
38 Despesas de depreciação 600, - 
39 Outras despesas operacionais 100, - 
40 Despesas com impostos diversos 200, - 
41 Despesas com pesquisas 300, - 
42 Despesas de amortização 50, - 
43 Despesas de contribuição social sobre o lucro 202, 
Totais 46.115, 61.715, 
Com base nos dados do balancete de uma determinada sociedade anônima, apresentado acima, julgue os 
seguintes itens: 
01) Estão erroneamente classificados nas colunas de saldos os valores correspondentes às seguintes contas: banco 
conta movimento, contas a receber; depreciação e amortização acumulada. 
02) Estão corretamente classificados nas colunas de saldos os valores correspondentes às seguintes contas: despesas 
do período seguinte; ações avaliadas pelo custo, capital social. 
03) Um lançamento de compra à vista de máquinas e equipamentos do imobilizado, no valor de R$ 100, alteraria a 
diferença entre os totais de débitos e de créditos, apresentados na última linha do balancete. 
04) A conta capital social a integralizar está corretamente classificada como saldo devedor. 
05) Em despesas gerais e administrativas, devem estar registradas as despesas com salários e encargos sociais do 
pessoal empregado no departamento jurídico que exerça função de assessoramento da diretoria. 
06. [Anal. Jud.-(Ár. Adm.)-(Espec. Contabilidade)-(CE)-(C10)-(NS)-(M)-TJ-SE/2014-UnB] 
1) (I.59) Considerando-se a tabela abaixo, é correto afirmar que todas as contas listadas foram demonstradas no 
ativo do balanço patrimonial de uma companhia comercial, exceto duplicatas descontadas, provisão para 
garantias e receitas financeiras a transcorrer (conta credora). 
contas da companhia 
ajuste a valor presente (conta devedora) 
bancos – contas vinculadas 
clientes – renegociação de contas a receber 
créditos de acionistas – transações não recorrentes 
duplicatas descontadas 
estoque – importação em andamento 
imobilizado arrendado 
importação em andamento de bens do imobilizado 
mais-valia sobre ativos líquidos das investidas 
numerário em trânsito 
produtos em elaboração 
provisão para garantias 
receitas financeiras a transcorrer (conta credora) 
O CURSO PERMANENTE que mais APROVA! 45
PROFS. ONEI F. SAVIOLI / WILLIAN XAVIER AGENTE − PF CONTABILIDADE GERAL 
07. [Téc. Contabilidade-(C19)-(NI)-(T)-FUB/2014-UnB] A respeito das contas contábeis: caixa; créditos a receber; 
provisão para créditos de liquidação duvidosa; impostos a compensar; perdas recuperadas; veículos; depreciação 
acumulada; custo da mercadoria vendida; impostos a recolher; despesas diferidas; ajuste a valor presente; 
fornecedores; capital social; e duplicata de tesouraria, julgue os itens subsequentes. 
1) (I.62) Na baixa de um crédito a receber considerado incobrável, ocorre um lançamento a débito na conta de 
provisão para créditos de liquidação duvidosa. 
2) (I.63) Mais de seis dessas contas são de natureza devedora. 
3) (I.64) Todas as contas listadas que possuem natureza credora são classificadas como obrigações. 
08. [Téc. Contabilidade-(C19)-(NI)-(T)-FUB/2014-UnB] No que diz respeito ao plano de contas, julgue os seguintes 
itens. 
1) (I.65) A explicação da função e do funcionamento das contas compõe um documento anexo ao plano de 
contas, visto que tais informações são do domínio dos técnicos e contadores que utilizarão o rol de contas da 
organização. 
2) (I.66) O elenco de contas deve ser elaborado para guiar os procedimentos de contabilização e estruturado de 
acordo com as necessidades de cada organização ou, em casos especiais, de certos segmentos econômicos. 
09. [Téc. Contabilidade-(C19)-(NI)-(T)-FUB/2014-UnB] No que diz respeito ao plano de contas, julgue os seguintes 
itens. 
1) (I.65) A explicação da função e do funcionamento das contas compõe um documento anexo ao plano de contas, 
visto que tais informações são do domínio dos técnicos e contadores que utilizarão o rol de contas da organização. 
2) (I.66) O elenco de contas deve ser elaborado para guiar os procedimentos de contabilização e estruturado de 
acordo com as necessidades de cada organização ou, em casos especiais, de certos segmentos econômicos. 
10. [Téc. Contabilidade-(C19)-(NI)-(T)-FUB/2014-UnB] Com relação ao balancete de verificação, julgue os itens a 
seguir. 
1) (I.86) Considere que em 30/11/2013 a empresa Fumaça S.A. tenha apresentado os seguintes saldos em suas 
contas contábeis: caixa – R$ 500, capital social – R$ 1.000, depreciação acumulada – R$ 150, ações em tesouraria – 
R$ 100 e estoque de mercadorias – R$ 550. Nessa situação hipotética, a soma total dos valores devedores será igual 
a R$ 1.050. 
2) (I.87) O balancete de verificação é um demonstrativo que possibilita verificar se o método das partidas dobradas 
está sendo respeitado pela escrituração contábil. 
3) (I.88) O balancete de verificação será elaborado em até oito colunas, na qual são apresentados os saldos 
iniciais, o movimento, os saldos do período e os saldos finais. 
4) (I.89) Na escrituração contábil, a soma de todos os valores das contas contábeis com saldos devedores deve 
coincidir com a soma de todos os valores das contas contábeis com saldos credores. 
5) (I.90) O balancete de verificação é composto apenas pelas contas patrimoniais. As contas de resultado, mesmo 
que tenham saldos, não devem constar no demonstrativo. 
11. [Téc. Contabilidade-(C19)-(NI)-(M)-SUFRAMA/2014-UnB] No que se refere ao balancete de verificação, julgue os 
itens subsequentes. 
1) (I.66) Nas colunas de saldos iniciais e finais, há uma coluna exclusiva para todas as contas do ativo e todas as 
despesas, e outra para todas as contas do passivo e todas as receitas. 
2) (I.67) Em um balancete de verificação, é possível verificar a igualdade entre o total de débitos e o total de 
créditos, o que garante a correção dos procedimentos contábeis adotados. 
3) (I.68) Cabe ao contador escolher a quantidade de colunas a ser adotada no balancete de verificação, desde 
que respeitado o limite máximo de seis colunas. 
O CURSO PERMANENTE que mais APROVA! 46
PROFS. ONEI F. SAVIOLI / WILLIAN XAVIER AGENTE − PF CONTABILIDADE GERAL 
CAPÍTULO 8 
8. Princípios de Contabilidade: Resolução CFC n. 750/93 e atualizações 
Os princípios de contabilidade foram revisados com os termos propostos pela Deliberação CVM e constitui o 
documento que dará base de informação para utilização de vários termos técnicos que iremos encontrar nos 
textos. Devemos ter sua interpretação através do documento inicial, que traz o esclarecimento adequado dos 
termos que estarão destacados. 
A seguir a Resolução CFC nº 750/93, em seu texto atualizado pela Resolução CFC nº 1282, de 28 de maio de 2010. 
Resolução CFC n.º 750/93 e atualizações. 
Dispõe sobre os Princípios de Contabilidade (PC). 
CAPÍTULO I 
DOS PRINCÍPIOS E DE SUA OBSERVÂNCIA 
Art. 1º Constituem PRINCÍPIOS DE CONTABILIDADE (PC) os enunciados por esta Resolução. 
§ 1º A observância dos Princípios de Contabilidade é obrigatória no exercício da profissão e constitui condição de 
legitimidade das Normas Brasileiras de Contabilidade (NBC). 
* A Deliberação CVM, nº 675/2011, que dispõem também sobre a Estrutura Conceitual para a 
Elaboração e Divulgação de relatório contábil e financeiro, e documento importante para o entendimento dos 
termos utilizados nos princípios. 
§ 2º Na aplicação dos Princípios de Contabilidade há situações concretas e a essência das transações deve 
prevalecer sobre seus aspectos formais. 
* Deliberação CVM, nº 675/2011, que dispõem também sobre a Estrutura Conceitual para a 
Elaboração e Divulgação de relatório contábil e financeiro. Primazia da essência sobre a forma. Para que a 
informação represente adequadamente as transações e outros eventos que ela se propõe a representar, é 
necessário que essas transações e eventos sejam contabilizados e apresentados de acordo com a sua substância e 
realidade econômica, e não meramente sua forma legal. 
CAPÍTULO II 
DA CONCEITUAÇÃO, DA AMPLITUDE E DA ENUMERAÇÃO 
Art. 2º Os Princípios de Contabilidade representam a essência das doutrinas e teorias relativas à Ciência da 
Contabilidade, consoante o entendimento predominante nos universos científico e profissional de nosso País. 
Concernem, pois, à Contabilidade no seu sentido mais amplo de ciência social, cujo objeto é o patrimônio das 
entidades. 
Art. 3º São Princípios de Contabilidade: o da ENTIDADE; o da CONTINUIDADE; o da OPORTUNIDADE; o do REGISTRO 
PELO VALOR ORIGINAL; o da COMPETÊNCIA; e o da PRUDÊNCIA 
8.1 Princípio da entidade 
Art. 4º O Princípio da ENTIDADE reconhece o Patrimônio como objeto da Contabilidade e afirma a autonomia 
patrimonial, a necessidade da diferenciação de um Patrimônio particular no universo dos patrimônios existentes, 
independentemente de pertencer a uma pessoa, um conjunto de pessoas, uma sociedade ou instituição de 
qualquer natureza ou finalidade, com ou sem fins lucrativos. Por conseqüência, nesta acepção, o Patrimônio não 
se confunde com aqueles dos seus sócios ou proprietários, no caso de sociedade ou instituição. 
Parágrafo único – O PATRIMÔNIO pertence à ENTIDADE, mas a recíproca não é verdadeira. A soma ou agregação 
contábil de patrimônios autônomos não resulta em nova ENTIDADE, mas numa unidade de natureza econômico-contábil. 
* Deliberação CVM, nº 675/2011. Alcance. Esta Estrutura Conceitual se aplica às demonstrações 
contábeis de todas as entidades comerciais, industriais e outras de negócios que reportam, sejam no setor público 
ou no setor privado. Entidade que reporta é aquela para a qual existem usuários que se apóiam em suas 
demonstrações contábeis como fonte principal de informações patrimoniais e financeiras sobre a entidade. 
O CURSO PERMANENTE que mais APROVA! 47
PROFS. ONEI F. SAVIOLI / WILLIAN XAVIER AGENTE − PF CONTABILIDADE GERAL 
8.2 Princípio da continuidade 
Art. 5º O Princípio da Continuidade pressupõe que a Entidade continuará em operação no futuro e, portanto, a 
mensuração e a apresentação dos componentes do patrimônio levam em conta esta circunstância. 
* Deliberação CVM, nº 675/2011, que dispõem também sobre a Estrutura Conceitual para a Elaboração e 
Divulgação de relatório contábil e financeiro. 
4. Premissa subjacente: Continuidade. 
4.1. As demonstrações contábeis normalmente são elaboradas tendo como premissa que a entidade está em 
atividade (going concern assumption) e irá manter-se em operação por um futuro previsível. Desse modo, 
parte-se do pressuposto de que a entidade não tem a intenção, nem tampouco a necessidade, de entrar 
em processo de liquidação ou de reduzir materialmente a escala de suas operações. Por outro lado, se 
essa intenção ou necessidade existir, as demonstrações contábeis podem ter que ser elaboradas em 
bases diferentes e, nesse caso, a base de elaboração utilizada deve ser divulgada. 
8.3 Princípio da oportunidade 
Art. 6º O Princípio da Oportunidade refere-se ao processo de mensuração e apresentação dos componentes 
patrimoniais para produzir informações íntegras e tempestivas. 
Parágrafo único. A falta de integridade e tempestividade na produção e na divulgação da informação contábil 
pode ocasionar a perda de sua relevância, por isso é necessário ponderar a relação entre a oportunidade e a 
confiabilidade da informação. (Redação dada pela Resolução CFC nº. 1.282/10) 
*Deliberação CVM, nº 675/2011, parte do estudo 
Relevância. Para serem úteis, as informações devem ser relevantes às necessidades dos usuários na tomada 
de decisões. As informações são relevantes quando podem influenciar as decisões econômicas dos usuários, 
ajudando-os a avaliar o impacto de eventos passados, presentes ou futuros ou confirmando ou corrigindo as suas 
avaliações anteriores... 
Representação fidedigna (antigamente Confiabilidade). Para ser útil, a informação deve ser confiável, ou 
seja, deve estar livre de erros ou vieses relevantes e representar adequadamente aquilo que se propõe a 
representar... 
Integridade. Para ser confiável, a informação constante das demonstrações contábeis deve ser completa, 
dentro dos limites de materialidade e custo... 
Tempestividade. Quando há demora indevida na divulgação de uma informação, é possível que ela perca 
a relevância... 
8.4 Princípio do registro pelo valor original 
Art. 7º O Princípio do Registro pelo Valor Original determina que os componentes do patrimônio devem ser 
inicialmente registrados pelos valores originais das transações, expressos em moeda nacional. 
§ 1º As seguintes bases de mensuração devem ser utilizadas em graus distintos e combinadas, ao longo do tempo, 
de diferentes formas: 
I – Custo histórico. Os ativos são registrados pelos valores pagos ou a serem pagos em caixa ou equivalentes de 
caixa ou pelo valor justo dos recursos que são entregues para adquiri-los na data da aquisição. Os passivos são 
registrados pelos valores dos recursos que foram recebidos em troca da obrigação ou, em algumas circunstâncias, 
pelos valores em caixa ou equivalentes de caixa, os quais serão necessários para liquidar o passivo no curso normal 
das operações; e 
II – Variação do custo histórico. Uma vez integrado ao patrimônio, os componentes patrimoniais, ativos e passivos, 
podem sofrer variações decorrentes dos seguintes fatores: 
a) Custo corrente. Os ativos são reconhecidos pelos valores em caixa ou equivalentes de caixa, os quais teriam de 
ser pagos se esses ativos ou ativos equivalentes fossem adquiridos na data ou no período das demonstrações 
contábeis. Os passivos são reconhecidos pelos valores em caixa ou equivalentes de caixa, não descontados, que 
seriam necessários para liquidar a obrigação na data ou no período das demonstrações contábeis; 
b) Valor realizável. Os ativos são mantidos pelos valores em caixa ou equivalentes de caixa, os quais poderiam ser 
obtidos pela venda em uma forma ordenada. Os passivos são mantidos pelos valores em caixa e equivalentes de 
caixa, não descontados, que se espera seriam pagos para liquidar as correspondentes obrigações no curso normal 
das operações da Entidade; 
O CURSO PERMANENTE que mais APROVA! 48
PROFS. ONEI F. SAVIOLI / WILLIAN XAVIER AGENTE − PF CONTABILIDADE GERAL 
c) Valor presente. Os ativos são mantidos pelo valor presente, descontado do fluxo futuro de entrada líquida de 
caixa que se espera seja gerado pelo item no curso normal das operações da Entidade. Os passivos são mantidos 
pelo valor presente, descontado do fluxo futuro de saída líquida de caixa que se espera seja necessário para 
liquidar o passivo no curso normal das operações da Entidade; 
d) Valor justo. É o valor pelo qual um ativo pode ser trocado, ou um passivo liquidado, entre partes conhecedoras, 
dispostas a isso, em uma transação sem favorecimentos; e 
e) Atualização monetária. Os efeitos da alteração do poder aquisitivo da moeda nacional devem ser reconhecidos 
nos registros contábeis mediante o ajustamento da expressão formal dos valores dos componentes patrimoniais. 
§ 2º São resultantes da adoção da atualização monetária: 
I – a moeda, embora aceita universalmente como medida de valor, não representa unidade constante em termos 
do poder aquisitivo; 
II – para que a avaliação do patrimônio possa manter os valores das transações originais, é necessário atualizar sua 
expressão formal em moeda nacional, a fim de que permaneçam substantivamente corretos os valores dos 
componentes patrimoniais e, por consequência, o do Patrimônio Líquido; e 
III – a atualização monetária não representa nova avaliação, mas tão somente o ajustamento dos valores originais 
para determinada data, mediante a aplicação de indexadores ou outros elementos aptos a traduzir a variação do 
poder aquisitivo da moeda nacional em um dado período. 
* Deliberação CVM, nº 675/2011. Mensuração dos elementos das demonstrações contábeis. Mensuração é o 
processo que consiste em determinar os valores pelos quais os elementos das demonstrações contábeis devem ser 
reconhecidos e apresentados no balanço patrimonial e na demonstração do resultado. Esse processo envolve a 
seleção de uma base específica de mensuração. Diversas bases de mensuração são empregadas em diferentes 
graus e em variadas combinações nas demonstrações contábeis. Essas bases incluem o seguinte: custo histórico; 
custo corrente; valor realizável e valor presente... 
8.5 Princípio da competência 
Art. 9º O Princípio da Competência determina que os efeitos das transações e outros eventos sejam reconhecidos 
nos períodos a que se referem, independentemente do recebimento ou pagamento. 
Parágrafo único. O Princípio da Competência pressupõe a simultaneidade da confrontação de receitas e de 
despesas correlatas. 
8.6 Princípio da prudência 
Art. 10. O Princípio da PRUDÊNCIA determina a adoção do menor valor para os componentes do ATIVO e do maior 
para os do PASSIVO, sempre que se apresentem alternativas igualmente válidas para a quantificação das 
mutações patrimoniais que alterem o patrimônio líquido. 
Parágrafo único. O Princípio da Prudência pressupõe o emprego de certo grau de precaução no exercício dos 
julgamentos necessários às estimativas em certas condições de incerteza, no sentido de que ativos e receitas não 
sejam superestimados e que passivos e despesas não sejam subestimados, atribuindo maior confiabilidade ao 
processo de mensuração e apresentação dos componentes patrimoniais. 
* Deliberação CVM, nº 675/2011. Prudência. Os preparadores de demonstrações contábeis se deparam 
com incertezas que inevitavelmente envolvem certos eventos e circunstâncias, tais como a possibilidade de recebimento 
de contas a receber de liquidação duvidosa, a vida útil provável das máquinas e equipamentos e o número de 
reclamações cobertas por garantias que possam ocorrer. Tais incertezas são reconhecidas pela divulgação da sua 
natureza e extensão e pelo exercício de prudência na preparação das demonstrações contábeis... 
Art. 11. A inobservância dos Princípios de Contabilidade constitui infração nas alíneas “c”, “d” e “e” do art. 27 do 
Decreto-Lei n.º 9.295, de 27 de maio de 1946 e, quando aplicável, ao Código de Ética Profissional do Contabilista. 
Art. 12. Revogada a Resolução CFC n.º 530/81, esta Resolução entra em vigor a partir de 1º de janeiro de 1994. 
O CURSO PERMANENTE que mais APROVA! 49
PROFS. ONEI F. SAVIOLI / WILLIAN XAVIER AGENTE − PF CONTABILIDADE GERAL 
A seguir é apresentado o quadro com os princípios e suas interpretações: 
Princípio Interpretação 
Princípio da Entidade 
Reconhece o Patrimônio como objeto da Contabilidade e afirma a autonomia 
patrimonial, a necessidade da diferenciação de um Patrimônio particular no universo dos 
patrimônios existentes, independentemente de pertencer a uma pessoa, um conjunto de 
pessoas, uma sociedade ou instituição de qualquer natureza ou finalidade, com ou sem 
fins lucrativos. Por conseqüência, nesta acepção, o Patrimônio não se confunde com 
aqueles dos seus sócios ou proprietários, no caso de sociedade ou instituição. 
Princípio da 
Continuidade 
Pressupõe que a Entidade continuará em operação no futuro e, portanto, a mensuração e 
a apresentação dos componentes do patrimônio levam em conta esta circunstância. 
Princípio da 
Oportunidade 
Refere-se ao processo de mensuração e apresentação dos componentes patrimoniais 
para produzir informações íntegras e tempestivas. 
A falta de integridade e tempestividade na produção e na divulgação da informação 
contábil pode ocasionar a perda de sua relevância, por isso é necessário ponderar a 
relação entre a oportunidade e a confiabilidade da informação. 
Princípio do Registro 
pelo Valor Original 
Determina que os componentes do patrimônio devem ser inicialmente registrados pelos 
valores originais das transações, expressos em moeda nacional. 
Princípio da 
Competência 
Determina que os efeitos das transações e outros eventos sejam reconhecidos nos 
períodos a que se referem, independentemente do recebimento ou pagamento. 
Pressupõe a simultaneidade da confrontação de receitas e de despesas correlatas. 
Estas são as condições básicas a serem observada no Regime de Competência. 
Princípio da 
Prudência 
Determina a adoção do menor valor para os componentes do ATIVO e do maior para os 
do PASSIVO, sempre que se apresentem alternativas igualmente válidas para a 
quantificação das mutações patrimoniais que alterem o patrimônio líquido. 
Pressupõe o emprego de certo grau de precaução no exercício dos julgamentos 
necessários às estimativas em certas condições de incerteza, no sentido de que ativos e 
receitas não sejam superestimados e que passivos e despesas não sejam subestimados, 
atribuindo maior confiabilidade ao processo de mensuração e apresentação dos 
componentes patrimoniais. 
Mnemônico 
ECOou Rebelião na Cadeia Pública (Entidade, Continuidade, Oportunidade. Registro pelo 
valor original, Competência e Prudência) 
O CURSO PERMANENTE que mais APROVA! 50
PROFS. ONEI F. SAVIOLI / WILLIAN XAVIER AGENTE − PF CONTABILIDADE GERAL 
01. [Anal. Jud. 01-(Ár. Ap. Espec.)-(Esp. Téc. Cont.)-(C30)-TJ-ES/2011-UnB] Com base em princípios e convenções 
contábeis e em normas para a avaliação de elementos patrimoniais, julgue os itens subsecutivos. 
01) (I.60) A contabilização da provisão para a redução do custo de aquisição de bem ao valor de mercado, tal como 
prevista na Lei n.º 6.404/1974, em situação de avaliação de investimentos, é um dos pressupostos do princípio da competência. 
02) (I.61) Apesar de sua relevância, o princípio da competência não prevalece sobre os demais princípios contábeis. 
03) (I.62) O grau de incerteza inerente à aplicação do princípio da prudência, por exemplo, na definição de 
provisão para devedores duvidosos, não deve conduzir a classificações subjetivas, embasadas em juízos de valor. 
04) (I.63) Considere a seguinte situação hipotética. Com a intenção de vender um apartamento na orla da Ilha do 
Boi por 300 mil reais, uma imobiliária anunciou a venda o imóvel no jornal pelo valor de 310 mil reais. Uma empresa 
interessada em adquiri-lo, após contratar uma avaliadora que estimou o valor de mercado do apartamento em 280 
mil reais, efetuou a compra por 285 mil reais à vista. Nessa situação hipotética, tanto a imobiliária quanto a empresa 
compradora podem efetuar o registro do imóvel no valor de mercado ou no da transação. 
02. (Oficial Técnico de Inteligência-Ciências Contábeis-Abin-2010-Cespe) No que se refere aos princípios fundamentais 
de contabilidade e de acordo com as Resoluções n.os 750 e 774 do Conselho Federal de Contabilidade, julgue os 
itens a seguir. 
01) A observância do princípio da continuidade é indispensável à correta aplicação do princípio da competência, 
por se relacionar diretamente à quantificação dos componentes patrimoniais e à formação do resultado, e por 
constituir dado importante para aferir a capacidade futura de geração de resultado. 
02) Segundo o princípio da prudência, os encargos financeiros decorrentes de financiamento de ativos de longa 
maturação não devem ser ativados no período pré-operacional, com amortização a partir do momento em que o 
ativo entrar em operação. 
03. (Auditor-FUB-2009-Cespe) 
01) De acordo com o princípio da prudência, quando se apresentarem duas opções igualmente aceitáveis, a 
escolha deverá recair sobre a opção de maior valor para os componentes de ativo. 
02) Em obediência aos princípios fundamentais de contabilidade, as doações devem ser registradas pelo valor 
efetivo da coisa recebida, no momento do recebimento e segundo o seu valor de mercado. 
04. (Técnico em Contabilidade-Ministério da Saúde-2009-Cespe) 
01) Segundo o princípio da entidade, a soma ou agregação de patrimônios autônomos resulta em uma nova 
entidade de natureza econômico-contábil. 
02) A continuidade influencia o valor econômico dos ativos e, em muitos casos, o valor ou o vencimento dos 
passivos, especialmente quando a extinção da entidade tem prazo determinado, previsto ou previsível. 
05. [Espec. Regul. Serv. Públ. Telecomun.-(Espec. Contabilidade)-(C8)-(CE)-(NS)-(M)-ANATEL/2014-UnB] Nas empresas 
prestadoras de serviços de telecomunicações (EPST), o processo de alocação de custos e despesas operacionais, 
receitas e capital empregado é realizado segundo a identificação de direcionadores. Acerca dos princípios gerais 
que devem ser aplicados para a elaboração do documento de separação e alocação de contas (DSAC), julgue 
os itens seguintes. 
1) (I.51) O DSAC deve estabelecer as inter-relações adequadas tanto aos registros de contabilidade quanto aos 
sistemas informativos nos quais se fundamentam os direcionadores; assim, os valores dos registros contábeis serão 
utilizados como parâmetros de maneira íntegra e tempestiva, de acordo com o que preconiza o princípio da 
oportunidade, emanado pelo Conselho Federal de Contabilidade. 
2) (I.52) Nos casos de serviços cuja prestação dependa de outros serviços, os registros das transferências internas de 
custos devem ser efetuados de forma homogênea, sendo a sua precificação independente da oferta de outras 
prestadoras de serviços de telecomunicações. 
O CURSO PERMANENTE que mais APROVA! 51
PROFS. ONEI F. SAVIOLI / WILLIAN XAVIER AGENTE − PF CONTABILIDADE GERAL 
06. [Téc. Contabilidade-(C19)-(NI)-(T)-FUB/2014-UnB] De acordo com a Resolução CFC n.º 750/1993 e sua atualização, a 
Resolução CFC n.º 1.282/2010, julgue os itens que se seguem, acerca dos princípios fundamentais de contabilidade. 
1) (I.109) A determinação do maior valor para o passivo e do menor valor para o ativo, entre duas opções 
igualmente válidas, está em consonância com o princípio da prudência. 
2) (I.110) O princípio da competência pressupõe a confrontação das receitas com as respectivas despesas necessárias à 
sua geração, independentemente de terem sido recebidas ou pagas. 
3) (I.111) O princípio da entidade refere-se à separação do patrimônio da entidade do patrimônio pertencente 
ao(s) seu(s) sócios(s). 
07. [Téc. Contabilidade-(C19)-(NI)-(M)-SUFRAMA/2014-UnB] Com relação aos princípios de contabilidade aprovados e 
divulgados pelo Conselho Federal de Contabilidade, julgue os itens subsecutivos. 
1) (I.78) Dado o princípio do registro pelo valor original, os ativos devem ser inicialmente registrados pelo valor do 
desembolso necessário a sua aquisição, podendo, entretanto, ser mensurados pelo valor justo dos recursos 
entregues para adquiri-los. 
2) (I.79) Em obediência ao princípio contábil da entidade, o conglomerado econômico deve elaborar um balanço 
patrimonial consolidado no qual seu patrimônio seja representado adequadamente, com as adições e exclusões 
que o processo de consolidação exige. 
3) (I.80) A relevância está relacionada ao princípio da oportunidade, mas condicionada à confiabilidade da informação 
que será divulgada. 
08. [Contador-(C4)-(NS)-(M)-MJ-DPF/2014-UnB] Julgue os seguintes itens, tendo como parâmetro os princípios contábeis 
do Conselho Federal de Contabilidade (CFC). 
1) (I.59) O lucro bruto evidenciado na demonstração do resultado do exercício, representado pela diferença entre 
a receita líquida de vendas e o custo das mercadorias vendidas, é um exemplo da aplicação da simultaneidade 
da confrontação de receitas e de despesas correlatas, a qual se constitui como um pressuposto do princípio da 
competência. 
2) (I.60) De acordo com o princípio da prudência, o contador deve utilizar certo grau de precaução nos julgamentos 
com vistas à realização de estimativas em condições de incerteza, de modo a evitar que ativos e receitas sejam 
subestimados e que passivos e despesas sejam superestimados. 
09. (Técnico em Contabilidade-Ministério da Saúde-2009-Cespe) 
01) Segundo o princípio da entidade, a soma ou agregação de patrimônios autônomos resulta em uma nova 
entidade de natureza econômico-contábil. 
02) A continuidade influencia o valor econômico dos ativos e, em muitos casos, o valor ou o vencimento dos 
passivos, especialmente quando a extinção da entidade tem prazo determinado, previsto ou previsível. 
10. (Analista Judiciário-Contabilidade–TRT 17R-2009–Cespe-Adaptada) 
01) De acordo com os princípios de contabilidade, um bem adquirido por meio de contrato de alienação fiduciária 
deve ser registrado no ativo da entidade devedora. 
02) O princípio da competência significa que os fatos devem ser reconhecidos no patrimônio, isto é, registrados 
contabilmente independentemente do recebimento ou pagamento. 
03) Em observância ao princípio da continuidade, o patrimônio dos sócios ou proprietários não deve confundir-se 
com o da sociedade ou instituição. 
04) O princípio do registro pelo valor original estabelece que os componentes do patrimônio devem ser registrados 
pelos valores originais das transações com o mundo exterior. 
O CURSO PERMANENTE que mais APROVA! 52
PROFS. ONEI F. SAVIOLI / WILLIAN XAVIER AGENTE − PF CONTABILIDADE GERAL 
CAPÍTULO 9 
Escrituração: conceitos, lançamentos contábeis, elementos essenciais, fórmulas de lançamentos, livros de escrituração, 
métodos e processos, regime de competência e regime de caixa. 
Escrituração contábil, fiscal e social 
O livro Diário é o único livro obrigatório por dispositivo comercial, sendo o livro razão por imposição fiscal, o livro 
caixa é facultativo por imposição comercial e obrigatório por imposição fiscal, devido ao respectivo tamanho da 
empresa, já o contas correntes é facultativo. 
Além dos livros exigidos pela legislação fiscal e comercial a lei 6.404/76 no seu art. 100 obriga as companhias a 
manterem suas escriturações em livros sócias especiais. 
LIVROS CONTÁBEIS 
São os livros que mais interessam à contabilidade, pois neles são registrados os fatos contábeis e dentre eles os mais 
conhecidos e cobrados em concursos são: 
1 - Livro Diário; Livro Razão; Livro Caixa; Livro Contas Correntes. 
1 – O livro DIÁRIO é: 
Obrigatório, pois é exigido pelo Código Civil; 
Comum, pois é exigido das empresas em geral; 
Principal, pois registra todos os fatos contábeis; 
Cronológico, pois nele os fatos contábeis são escriturados em ordem cronológica de dia, mês e ano. 
2 – O livro RAZÃO é: 
Facultativo, pelo Código Civil, e Obrigatório, pela legislação do imposto de renda, mas somente para as empresas 
que declaram o IR com base no lucro real; 
Comum, no ponto de vista contábil, pois para melhor contabilidade o mesmo é recomendado pelo CFC – Conselho 
Federal de Contabilidade; 
Especial, no ponto de vista fiscal, pois como visto acima é exigido somente das pessoas que declaram o IR com 
base no lucro real; 
Principal, pois como o Diário, registra todos os fatos; 
Sistemático, pois os fatos são registrados por espécies (por tipo de conta), e não por ordem cronológica. 
3 – O livro CAIXA é: 
Facultativo, por imposição do código civil é facultativo; 
Comum, todas as empresas podem utilizá-los e algumas devem; 
Auxiliar, pois registra alguns fatos contábeis e não todos; 
Cronológico, deve obedecer a ordem cronológica de dia, mês e ano. 
Pode ser obrigatório, pelo fisco, quando se tratar de micro empresas. 
4 – O livro CONTAS CORRENTES é: 
Facultativo, por imposição do código civil é facultativo; 
Comum, todas as empresas podem utilizá-los e algumas devem; 
Auxiliar, pois registra alguns fatos contábeis e não todos; 
Cronológico, deve obedecer a ordem cronológica de dia, mês e ano. 
O CURSO PERMANENTE que mais APROVA! 53
PROFS. ONEI F. SAVIOLI / WILLIAN XAVIER AGENTE − PF CONTABILIDADE GERAL 
LIVROS SOCIAIS 
Segundo o art. 100 da lei das S/A. a companhia deve ter, além dos livros obrigatórios para qualquer comerciante, 
os seguintes, revestidos das mesmas formalidades legais: 
Livro de Registro de Ações Nominativas 
Livro de Transferência de Ações Nominativas; 
Livro de Registro de Partes Beneficiárias Nominativas; 
Livro de Transferência de Partes Beneficiárias Nominativas 
Livro de Atas das Assembléias Gerais; 
Livro de Presença dos Acionistas; 
Livros de Atas das Reuniões do Conselho de Administração (se houver); 
Livros de Atas das Reuniões de Diretoria; 
Livro de Atas e Pareceres do Conselho Fiscal; 
Elementos essenciais do lançamento 
Independente do processo de escrituração utilizado, alguns elementos devem, constar nos lançamentos e por isso 
são chamados de elementos essenciais do lançamento. 
São eles: 
1 - local e data; 
2 - conta(s) debitada(s); 
3 - conta(s) creditadas(s); 
4 - histórico; 
5 - valor(es). 
Fórmulas de lançamento 
O método das partidas dobradas em sua origem envolvia apenas lançamentos com uma conta debitada e outra 
creditada. Atualmente, com a evolução da ciência contábil, um lançamento pode abranger um ou mais débitos e 
um ou mais créditos. Assim de acordo com o número de contas debitadas e creditadas separamos os lançamentos 
em quatro formulas, a saber: 
11 – Lançamento de 1ª formula – é quando o registro envolve apenas uma conta debitada e uma conta credita. 
Exemplo: Compra à vista de mercadoria para revenda pó 10.000,00: 
D - Mercadoria para revenda 10.000,00 
C – Caixa 10.000,00 
Ou então: 
Mercadoria para revenda 
a Caixa 10.000,00 
12 – Lançamentos de 2ª formula – é quando o registro envolve uma conta debitada e duas ou mais contas a 
credito. 
Exemplo: Compra de mercadorias para revenda por 10.000,00, com 20% de entrada e o restante a prazo. 
D - Mercadoria para revenda 10.000,00 
C – Caixa 2.000,00 
C – Fornecedor 8.000,00 
Ou então: 
Mercadoria para revenda 10.000,00 
a Diversos 
a Caixa 2.000,00 
a Fornecedor 8.000,00 
O CURSO PERMANENTE que mais APROVA! 54
PROFS. ONEI F. SAVIOLI / WILLIAN XAVIER AGENTE − PF CONTABILIDADE GERAL 
21– Lançamentos de 3ª formula – é quando o registro envolve duas ou mais contas debitadas e apenas uma conta 
creditada. 
Exemplo: Compra à vista de mercadoria (35.000,00), parte para revenda (30.000,00) e parte para uso da empresa 
(5.000,00): 
D – Mercadorias para revenda 30.000,00 
D – Mercadorias Almoxarifado 5.000,00 
C – Caixa 35.000,00 
Ou então: 
Diversos 
a Caixa 
Mercadorias para revenda 30.000,00 
Mercadorias Almoxarifado 5.000,00 35.000,00 
22 – Lançamentos de 4ª formula – é quando o lançamento envolve duas ou mais contas a debito e duas ou mais 
contas a credito. 
Exemplo: Compra de mercadorias no valor de 50.000,00, parte para revenda (30.000,00), parte para uso, com 
pagamento de 20% no ato e aceite de duplicatas pelo saldo: 
D - Mercadorias para revenda 30.000,00 
D - Mercadorias Almoxarifado 20.000,00 
C - Caixa 10.000,00 
C – Duplicatas a pagar 40.000,00 
Ou então: 
Diversos 
A Diversos 
Mercadorias para revenda 30.000,00 
Mercadorias Almoxarifado 20.000,00 
a Caixa 10.000,00 
a Duplicatas a pagar 40.000,00 
Métodos das partidas dobradas 
O método das partidas dobradas é um método completo, também denominado de DIGRÁFICO ou DIGRAFIA, que 
tem controle dos agentes consignatários (bens), agentes correspondentes (direitos e obrigações) e também das 
contas do proprietário (patrimônio líquido, Receita e despesa). Sua aplicação pressupõe as relações de débito e 
créditos entre as três categorias acima: 
1 - contas dos agentes consignatários; 
2 - contas dos agentes correspondentes; 
3 - contas do proprietário. 
Para este método a escrituração é bilateral, ou seja, o registro de cada fato contábil exige que pelo menos um 
conta seja debitada e outra creditada, logo, para todo débito há pelo menos um crédito e vice-versa. 
Saldo 
Contas 
Aumenta Diminui 
Ativo Débito Crédito 
Passivo exigível Crédito Débito 
Patrimônio líquido Crédito Débito 
Receita Crédito Débito 
Despesa Débito Crédito 
O CURSO PERMANENTE que mais APROVA! 55
PROFS. ONEI F. SAVIOLI / WILLIAN XAVIER AGENTE − PF CONTABILIDADE GERAL 
01. [Téc. Contabilidade-(C19)-(NI)-(T)-FUB/2014-UnB] Considere os seguintes eventos: 
I aquisição a prazo, em 5/1/X1, de matérias-primas industriais no valor de R$ 5.000; 
II liquidação de título de um cliente no valor de R$ 1.000, com juros de R$ 50; 
III aquisição à vista, com pagamento por meio de um único cheque, de ferramentas, rações e fertilizantes para uso 
agrícola. 
De acordo com os eventos apresentados acima, julgue os itens subsequentes, a respeito de escrituração contábil. 
1) (I.67) Um registro a crédito em determinada conta é um lançamento contábil. 
2) (I.68) Apenas o evento I contém os elementos suficientes e essenciais para permitir a escrituração contábil no 
livro diário. 
3) (I.69) O evento III deverá ser contabilizado por meio de partida de terceira fórmula no livro razão. 
02. [Téc. Contabilidade-(C19)-(NI)-(T)-FUB/2014-UnB] No que tange à contabilização de operações contábeis, julgue os 
itens subsecutivos. 
1) (I.71) Suponha que uma empresa tenha realizado vendas em moeda estrangeira no valor de US$ 100.000, com 
cotação do dólar norte-americano na data da venda de R$ 2,35/US$ 1,00 e que, ao final do exercício, antes da 
liquidação da operação, o real tenha sofrido uma desvalorização de 2% em relação ao dólar. Nessa situação, a 
empresa deverá registrar uma receita de variação cambial no valor de R$ 4.700. 
2) (I.72) Se uma empresa tiver apurado, sobre a folha de pagamento, INSS no valor de R$ 8.360, salário-maternidade 
no valor de R$ 6.000 e salário-família no valor de R$ 1.000 e se esses forem os únicos eventos relevantes a considerar, 
então a empresa deverá registrar um valor total a recolher de R$ 15.360. 
3) (I.73) Em uma aplicação financeira com juros prefixados, o valor correspondente aos juros deve ser reconhecido 
em conta de juros ativos a transcorrer e transferido para resultado pelo transcurso do prazo. 
4) (I.74) Considere que uma empresa tenha descontado R$ 100 em duplicatas no banco em que mantém conta e 
que, no ato do desconto, devido às tarifas e aos juros cobrados, ela tenha recebido o valor líquido de R$ 96 em sua 
conta corrente. Nessa situação, o valor dos juros e das tarifas cobrados será imediatamente reconhecido como 
despesa do período. 
5) (I.75) No momento da assinatura do contrato de aluguel de um imóvel para servir de sede para determinada 
empresa, o contador deve registrar os primeiros doze meses no passivo circulante e os meses subsequentes no 
passivo não circulante, realizando a reclassificação de não circulante para circulante à medida do transcurso do 
prazo. 
03. [Téc. Contabilidade-(C19)-(NI)-(T)-FUB/2014-UnB] Com relação à contabilização de operações comerciais e de 
imobilizado e a conceitos correlatos, julgue os itens subsequentes. 
1) (I.76) Uma provisão deve ser uma obrigação existente no presente, como resultado de um evento passado, que 
provavelmente exigirá uma saída de recursos no futuro, com possível estimação do seu valor de saída. 
2) (I.77) Na alienação de imobilizado, havendo saldo na conta de depreciação acumulada do bem, esta deverá 
ser encerrada contra a própria conta do bem, antes de efetuada a baixa do imobilizado. 
3) (I.78) Caso uma empresa tenha apurado R$ 57.600 de COFINS em um exercício em que tenha apurado, também, 
prejuízo, então a contabilização do valor apurado deverá ser: débito: despesa de COFINS (conta do ativo); crédito: 
COFINS diferida (conta do passivo). 
4) (I.79) Considere que uma empresa comercial não contribuinte do IPI tenha realizado uma compra à vista, por 
meio de cheque, no valor de R$ 13.000 em mercadorias, com R$ 3.000 de IPI e ICMS à alíquota de 18%. Nessa 
situação, os lançamentos e os valores deverão ser realizados da seguinte forma: 
débito: estoque de matérias-primas.................................. R$ 11.200; 
débito: ICMS a compensar.................................................. R$ 1.800; 
crédito: bancos conta movimento..................................... R$ 13.000. 
04. (Analista de Saneamento-Ciências Contábeis-Embasa-2009-Cespe) Julgue os itens subsequentes com relação 
aos fatos contábeis. 
01) Os fatos contábeis são ocorrências que alteram a composição do patrimônio. 
02) Fato e ato são ocorrências que provocam modificação imediata no patrimônio. 
O CURSO PERMANENTE que mais APROVA! 56
PROFS. ONEI F. SAVIOLI / WILLIAN XAVIER AGENTE − PF CONTABILIDADE GERAL 
05. [Téc. Contabilidade-(C19)-(NI)-(T)-FUB/2014-UnB] Uma empresa, ao receber o extrato de sua conta corrente 
relativo ao mês de janeiro de 2014, constatou algumas divergências em relação ao razão da conta bancos conta 
movimento mantido pela contabilidade. No procedimento de conciliação bancária, foram encontradas as 
seguintes divergências: 
I a cobrança de uma tarifa de R$ 35 por renovação de cadastro consta do extrato bancário; 
II um cheque no valor de R$ 1.500, utilizado para pagamento a fornecedor, não consta do extrato, o que 
demonstra que ele ainda não foi descontado; 
III o cheque emitido por um cliente, no valor de R$ 400, foi devolvido por insuficiência de fundos; 
IV foi recebida, por meio de cobrança bancária, uma duplicata no valor de R$ 950 emitida contra um cliente; 
V um depósito em cheque no valor de R$ 5.500, efetuado no último dia do mês, ainda não foi creditado pelo 
banco; 
VI o saldo da conta bancária constante no extrato do dia 31/1/2014 era de R$ 9.500. 
Com base nessas informações, julgue os itens de 1 a 5. 
1) (I.80) O evento II deve ser relatado no relatório de conciliação bancária, mas não cabe qualquer lançamento 
contábil em função disso. 
2) (I.81) O evento I deve ser lançado como despesa bancária. 
3) (I.82) Se o cheque referido no evento III for reapresentado, então não haverá necessidade de nenhuma 
contabilização. 
4) (I.83) O depósito em cheques ainda não compensados — evento V — não motiva nenhuma contabilização. 
5) (I.84) Antes da conciliação bancária, o saldo do razão da conta bancos conta movimento é de R$ 12.985. 
06. [Téc. Contabilidade-(C19)-(NI)-(T)-FUB/2014-UnB] Com relação ao balancete de verificação, julgue os itens a 
seguir. 
1) (I.86) Considere que em 30/11/2013 a empresa Fumaça S.A. tenha apresentado os seguintes saldos em suas 
contas contábeis: caixa – R$ 500, capital social – R$ 1.000, depreciação acumulada – R$ 150, ações em tesouraria – 
R$ 100 e estoque de mercadorias – R$ 550. Nessa situação hipotética, a soma total dos valores devedores será igual 
a R$ 1.050. 
2) (I.87) O balancete de verificação é um demonstrativo que possibilita verificar se o método das partidas dobradas 
está sendo respeitado pela escrituração contábil. 
3) (I.88) O balancete de verificação será elaborado em até oito colunas, na qual são apresentados os saldos 
iniciais, o movimento, os saldos do período e os saldos finais. 
4) (I.89) Na escrituração contábil, a soma de todos os valores das contas contábeis com saldos devedores deve 
coincidir com a soma de todos os valores das contas contábeis com saldos credores. 
5) (I.90) O balancete de verificação é composto apenas pelas contas patrimoniais. As contas de resultado, mesmo 
que tenham saldos, não devem constar no demonstrativo. 
07. [Agente Pol. Fed.-(Pr. Obj.)-DPF-MJ/2012-UnB] Considere os eventos de I a V listados abaixo. 
I. aquisição de veículo à vista para uso na atividade operacional 
II. baixa de bem inservível registrado no imobilizado 
III. apropriação da folha de pessoal do mês 
IV. registro da diminuição do valor de dívida a receber em função da variação monetária 
V. pagamento de obrigação com desconto 
Com base nas informações acima, julgue os itens a seguir, relativos à classificação dos fatos administrativos. 
1) (I.76) Os eventos II, IV e V são classificados como fatos mistos, pois, além de provocarem variações no saldo 
patrimonial, representam a transposição de valores entre os grupos de contas patrimoniais. 
2) (I.77) Os eventos I e III classificam-se como fatos permutativos e não afetam o saldo patrimonial da entidade. 
3) Fato permutativo o evento I. 
4) Fato modificativo diminutivo, evento II e III. 
5) Fato misto aumentativo o evento V. 
O CURSO PERMANENTE que mais APROVA! 57
PROFS. ONEI F. SAVIOLI / WILLIAN XAVIER AGENTE − PF CONTABILIDADE GERAL 
08. [Espec. Regul. Serv. Públ. Telecomun.-(Espec. Contabilidade)-(C8)-(CE)-(NS)-(M)-ANATEL/2014-UnB] Acerca da 
mensuração pelo valor justo, julgue os itens subsecutivos. 
1) (I.69) Para mensurar o valor justo de determinado item do imobilizado, é necessário considerar o melhor uso 
possível desse ativo, para a entidade ou para eventual comprador, pressupondo que esse uso seja legalmente 
permitido, financeiramente estável e fisicamente possível. 
2) (I.70) Se um passivo for avaliado pelo valor justo, então o valor desse passivo será igual ao valor que seria pago 
pela sua transferência em uma transação não forçada entre participantes do mercado, na data da liquidação. 
3) (I.71) Se o preço de um ativo avaliado pelo valor justo for obtido no mercado principal, então, na data da mensuração e 
nas condições atuais de mercado, esse preço deverá ser ajustado para refletir os custos da transação e os custos 
de transporte, quando existirem. 
4) (I.72) Abordagem de mercado, abordagem de custo e abordagem de receita são técnicas de avaliação amplamente 
utilizadas para estimar o valor justo. 
09. [Téc. Contabilidade-(C19)-(NI)-(T)-FUB/2014-UnB] Considere os seguintes eventos: 
I aquisição a prazo, em 5/1/X1, de matérias-primas industriais no valor de R$ 5.000; 
II liquidação de título de um cliente no valor de R$ 1.000, com juros de R$ 50; 
III aquisição à vista, com pagamento por meio de um único cheque, de ferramentas, rações e fertilizantes para uso 
agrícola. 
De acordo com os eventos apresentados acima, julgue os itens subsequentes, a respeito de escrituração contábil. 
1) (I.67) Um registro a crédito em determinada conta é um lançamento contábil. 
2) (I.68) Apenas o evento I contém os elementos suficientes e essenciais para permitir a escrituração contábil no 
livro diário. 
3) (I.69) O evento III deverá ser contabilizado por meio de partida de terceira fórmula no livro razão. 
4) (I.70) A escrituração, ato de registrar os fatos contábeis nos livros apropriados, deve ser realizada por meio do 
método das partidas dobradas. 
10. (Ciências Contábeis-Consultor Executivo-Sefaz/ES-2010-Cespe) 
01) O método contábil das partidas dobradas é um método de lançamentos a débito e a crédito, sendo que os 
valores dos débitos devem corresponder ao dobro dos valores dos créditos registrados. 
Julgue os itens a seguir, acerca do registro contábil de certa empresa que vendeu uma mercadoria com desconto 
concedido ao comprador no ato da operação 
02) O desconto deve ser tratado contabilmente como desconto comercial. 
03) Sob o ponto de vista contábil, não há diferença entre os descontos condicionais e os descontos incondicionais, 
isto é, ambos devem ser tratados contabilmente da mesma forma. 
11. (Analista Judiciário-Área Administrativa-Contabilidade-TRT/21-2010-Cespe) Com relação à escrituração contábil, 
julgue os itens que se seguem. 
01) Entre as formalidades intrínsecas da escrituração contábil, consta a obrigação de manter livros sem rasuras, 
emendas, entrelinhas, borrões ou raspaduras, espaços em branco, observações ou escritas à margem. 
02) Considere que uma empresa tenha vendido uma parte do maquinário que usava para a produção de suas 
mercadorias e que ainda não estava inteiramente depreciado, mas o contabilista se enganou e registrou a venda 
em duplicidade. Nessa situação, o balancete de verificação do mês em que a venda foi registrada não poderá ser 
fechado. 
03) Se determinada empresa descontou uma duplicata, para a qual seu banco cobrou uma taxa de 5% do valor 
total do título, o registro dessa operação deverá envolver um lançamento de terceira fórmula. 
04) Se determinada empresa sacou dinheiro de sua conta bancária, que estava com o saldo zerado, utilizando o 
crédito do chamado cheque especial, o saldo dessa conta no livro razão do banco onde a empresa tem conta 
será credor. 
O CURSO PERMANENTE que mais APROVA! 58
PROFS. ONEI F. SAVIOLI / WILLIAN XAVIER AGENTE − PF CONTABILIDADE GERAL 
12. (Assistente de Saneamento-Técnico Contábil-Embasa-2009-Cespe) Quanto às fórmulas de lançamentos contábeis, 
julgue os itens a seguir. 
01) O lançamento de primeira fórmula registra fatos que envolvem uma conta devedora e uma conta credora. 
02) O lançamento de terceira fórmula registra fatos que apresentam uma conta devedora e mais de uma conta 
credora. 
13. (Analista de Atividades do Meio Ambiente-Contador-Ibram-2009-Cespe) Contas: Perda estimada ou provisão 
para perdas em estoque R$ 5.000, Perda estimada ou provisão para crédito de liquidação duvidosa R$ 10.000, 
provisão para contingências trabalhista R$ 15.000, provisão para contingências ambientais R$ 20.000. 
Considerando as informações acima, que constam do balancete de verificação de determinada companhia 
levantado após o encerramento das contas de resultado, julgue os itens a seguir. 
01) As contas credoras somam R$ 50.000,00 no total. 
02) As contas classificadas no passivo somam R$ 50.000,00 no total. 
03) O aumento na conta provisão para perdas em estoque afeta a situação líquida da companhia, e a constituição 
da provisão para contingências trabalhistas é fato contábil modificativo, pois aumenta o resultado. 
14. (Auditor-FUB-2009-Cespe) 
01) As perdas prováveis na realização de valores ativos e a diminuição de importâncias que exprimam bens 
imobilizados, sejam tangíveis ou intangíveis, devem ser posicionadas como elementos de retificação no momento 
em que se elaboram e se apresentam as demonstrações financeiras. 
15. (STF–Contador–2008-CESPE) A respeito da constituição das provisões e dos seus reflexos na estrutura patrimonial, 
julgue os itens a seguir. 
01) O registro da provisão para desvalorização de estoques reduz tanto o capital circulante líquido como o 
resultado do exercício. 
02) O registro da provisão para contingências judiciais aumenta o capital circulante líquido e reduz o resultado do 
exercício. O pagamento das provisões já contabilizadas não afetará o capital circulante líquido. 
03) O registro da provisão para perda de investimentos afetará o saldo do ativo permanente e também o saldo do 
resultado do exercício de maneira negativa. O registro da perda de investimentos provisionada será a débito da 
provisão para perda de investimentos e a crédito da conta de investimento. 
16. [Téc. Jud.-(Ár. Adm.)-(Esp. Contabilidade)-(C12)-TRE-ES/2011-UnB] Em cada um dos próximos itens, é apresentada 
uma situação hipotética, seguida de uma assertiva a ser julgada acerca de escrituração e análise e conciliações 
contábeis. 
01) (I.51) Um cliente liquidou antecipadamente uma duplicata em cobrança simples, valendo-se de um desconto 
financeiro. Nessa situação, a empresa comercial deverá realizar lançamento contábil com crédito na conta 
duplicata descontada, débitos nas contas disponíveis e desconto financeiro. 
02) (I.52) O recebimento de uma duplicata ocorreu após a data de seu vencimento e, por isso, houve cobrança de 
juros de mora. Nessa situação, a empresa deverá fazer lançamento contábil de terceira fórmula com crédito nas 
contas duplicata a receber e receita de juros e débito em caixa. 
03) (I.53) Um cliente solicitou serviço a uma empresa, que devia ser prestado em período posterior, pagando um 
sinal antecipadamente. Nessa situação, o lançamento contábil correspondente, que deve ser efetuado pela 
empresa, será o registro do débito e do crédito em contas patrimoniais. 
04) (I.54) Os lançamentos de ajustes realizados ao final do período contábil tornaram uma situação patrimonial 
líquida negativa em positiva. Nessa situação, os saldos credores das contas de resultados superarão os saldos 
devedores das outras contas de resultado. 
05) (I.55) Os lançamentos de encerramento de contas de resultado foram realizados ao final de um período 
contábil. Nessa situação, as contas de receitas, de despesas e de custos deverão ser zeradas em contrapartida 
com uma conta de apuração de resultado do exercício. 
O CURSO PERMANENTE que mais APROVA! 59
PROFS. ONEI F. SAVIOLI / WILLIAN XAVIER AGENTE − PF CONTABILIDADE GERAL 
Resumo Método das partidas dobradas 
Frei Luca Pacioli em 1.494, método das partidas 
dobradas ou digrafia, praticado nos séculos XII e XIII. 
LANÇAMENTO: 
DÉBITO => APLICAÇÃO 
CRÉDITO => ORIGEM 
Quem recebe deve = Débito 
Quem entrega tem haver = Crédito 
DEVE 
Débito = aplicação 
Natureza sempre saldo 
devedor 
Movimento 
Bens, Direitos e Despesas 
+ Bens ® Débito 
+ Direitos ® Débito 
+ Despesas ® Débito 
– Obrigação ® Débito 
– Receitas ® Débito 
– PL ® Débito 
Natureza sempre saldo credor 
Movimento 
Obrigações, PL e Receitas 
– Bens ® Crédito 
– Direitos ® Crédito 
– Despesas ® Crédito 
+ Obrigação ® Crédito 
+ Receitas ® Crédito 
+ PL ® Crédito 
HAVER 
Crédito = origem 
O CURSO PERMANENTE que mais APROVA! 60
PROFS. ONEI F. SAVIOLI / WILLIAN XAVIER AGENTE − PF CONTABILIDADE GERAL 
CAPÍTULO 10 
10.1 Regime de caixa e regime de competência 
10.1.1 Introdução 
Regimes contábeis são normas que orientam o registro dos fatos contábeis e que são úteis e até obrigatórios. São 
dois os regimes contábeis: O Regime de Caixa e o Regime de Competência. 
1.1.2 Regime de caixa 
É a solução mais simples para o registro dos fatos contábeis. No regime de caixa as receitas e as despesas são 
reconhecidas no exercício em que os valores tenham sido recebidos ou pagos, não importando o período a que 
correspondam. 
Exemplo: 
A assinatura anual de uma revista técnica, paga em março de 19x1, seria considerada como despesa ao mês de 
março. Não importa que seja recebida mensalmente, de março de 19x1 a fevereiro de 19x2. 
Os ordenados relativos ao mês de abril de 19x2 são pagos em maio pelo regime de caixa a despesa relativa ao 
ordenados só será contabilizada no dia do seu pagamento em maio, que geralmente ocorre no quinto dia útil. 
ASSINATURA DE REVISTAS TÉCNICAS 
1.600,00 
a CAIXA 
Pago valor da assinatura do Valor Econômico conf. 
Recibo 4320 
1.600,00 
ORDENADOS 
18.000,00 
a BANCOS 
Pago valor dos salários de abril conf. Cheques nr. 27224 a 
27246 
18.000,00 
10.1.3 Regime de competência 
Segundo esse regime, os efeitos das transações e outros eventos são reconhecidos quando ocorrem (e não 
quando caixa ou outros recursos financeiros são recebidos ou pagos) e são lançados nos registros contábeis e 
reportados nas demonstrações contábeis dos períodos a que se referem. As demonstrações contábeis preparadas 
pelo regime de competência informam aos usuários não somente sobre transações passadas envolvendo o 
pagamento e recebimento de caixa ou outros recursos financeiros, mas também sobre obrigações de pagamento 
no futuro e sobre recursos que serão recebidos no futuro. Dessa forma, apresentam informações sobre transações 
passadas e outros eventos que sejam as mais úteis aos usuários na tomada de decisões econômicas. 
No Regime de Competência é difícil precisar o momento de reconhecimento das receitas. Geralmente o momento 
é quando os produto ou serviços são transferidos ao cliente, independente da sua realização em moeda 
(pagamento ou recebimento). Basta neste caso o compromisso firme de pagamento (um documento de crédito, 
por exemplo: duplicata, cheque, fatura de cartão de crédito, etc..) 
O regime de competência pressupõe a confrontação entre receitas e despesas. 
Sobre essa tema o Documento faz as seguintes considerações: Ver quadros referente aos componentes 
patrimoniais e situação líquida acima. 
O CURSO PERMANENTE que mais APROVA! 61
PROFS. ONEI F. SAVIOLI / WILLIAN XAVIER AGENTE − PF CONTABILIDADE GERAL 
01) (Ciências Contábeis-Consultor Executivo-Sefaz/ES-2010-Cespe) 
01) O método contábil das partidas dobradas é um método de lançamentos a débito e a crédito, sendo que os 
valores dos débitos devem corresponder ao dobro dos valores dos créditos registrados. 
Julgue os itens a seguir, acerca do registro contábil de certa empresa que vendeu uma mercadoria com desconto 
concedido ao comprador no ato da operação 
02) O desconto deve ser tratado contabilmente como desconto comercial. 
03) Sob o ponto de vista contábil, não há diferença entre os descontos condicionais e os descontos incondicionais, 
isto é, ambos devem ser tratados contabilmente da mesma forma. 
02. (Analista Judiciário-Área Administrativa-Contabilidade-TRT/21-2010-Cespe) Com relação à escrituração contábil, 
julgue os itens que se seguem. 
01) Entre as formalidades intrínsecas da escrituração contábil, consta a obrigação de manter livros sem rasuras, 
emendas, entrelinhas, borrões ou raspaduras, espaços em branco, observações ou escritas à margem. 
02) Considere que uma empresa tenha vendido uma parte do maquinário que usava para a produção de suas 
mercadorias e que ainda não estava inteiramente depreciado, mas o contabilista se enganou e registrou a venda 
em duplicidade. Nessa situação, o balancete de verificação do mês em que a venda foi registrada não poderá ser 
fechado. 
03) Se determinada empresa descontou uma duplicata, para a qual seu banco cobrou uma taxa de 5% do valor 
total do título, o registro dessa operação deverá envolver um lançamento de terceira fórmula. 
04) Se determinada empresa sacou dinheiro de sua conta bancária, que estava com o saldo zerado, utilizando o 
crédito do chamado cheque especial, o saldo dessa conta no livro razão do banco onde a empresa tem conta 
será credor. 
03. (Analista de Saneamento-Ciências Contábeis-Embasa-2009-Cespe) Julgue os itens subsequentes com relação 
aos fatos contábeis. 
01) Os fatos contábeis são ocorrências que alteram a composição do patrimônio. 
02) Fato e ato são ocorrências que provocam modificação imediata no patrimônio. 
04. (Assistente de Saneamento-Técnico Contábil-Embasa-2009-Cespe) Quanto às fórmulas de lançamentos contábeis, 
julgue os itens a seguir. 
01) O lançamento de primeira fórmula registra fatos que envolvem uma conta devedora e uma conta credora. 
02) O lançamento de terceira fórmula registra fatos que apresentam uma conta devedora e mais de uma conta 
credora. 
05. (Auditor-FUB-2009-Cespe) No que diz respeito às técnicas, aos métodos e às teorias principais da contabilidade, 
julgue os itens abaixo. 
01) Os fatos contábeis de natureza permutativa provocam alterações qualitativas no patrimônio. 
02) Da forma como foi originalmente concebido, o método das partidas dobradas considera a existência de três 
tipos de pessoas que mantêm relações entre si, gerando débitos e créditos. Entre essas pessoas estão os agentes 
correspondentes, que são as pessoas a quem o proprietário confia a guarda dos bens da entidade. 
03) Na escrituração dos lançamentos contábeis, o nome de cada conta debitada ou creditada deve ser 
obrigatoriamente incluído em forma que permita a identificação imediata da conta, admitidas abreviações. 
O CURSO PERMANENTE que mais APROVA! 62
PROFS. ONEI F. SAVIOLI / WILLIAN XAVIER AGENTE − PF CONTABILIDADE GERAL 
06. (Analista de Atividades do Meio Ambiente-Contador-Ibram-2009-Cespe). Contas: Perda estimada ou provisão 
para perdas em estoque R$ 5.000, Perda estimada ou provisão para crédito de liquidação duvidosa R$ 10.000, 
provisão para contingências trabalhista R$ 15.000, provisão para contingências ambientais R$ 20.000. 
Considerando as informações acima, que constam do balancete de verificação de determinada companhia 
levantado após o encerramento das contas de resultado, julgue os itens a seguir. 
01) As contas credoras somam R$ 50.000,00 no total. 
02) As contas classificadas no passivo somam R$ 50.000,00 no total. 
03) O aumento na conta provisão para perdas em estoque afeta a situação líquida da companhia, e a constituição 
da provisão para contingências trabalhistas é fato contábil modificativo, pois aumenta o resultado. 
07. (Técnico de Atividades do Meio Ambiente-Técnico em Contabilidade-Ibram-2009-Cespe) 
Julgue os itens seguintes, relativos a atos e fatos administrativos. 
01) Considere a situação em que a administração de determinada entidade contábil tenha admitido um empregado. 
Sabendo-se que esse empregado irá trabalhar e gerar despesas certas, é correto que o seu salário seja registrado 
no momento de sua admissão, tendo em vista o princípio da oportunidade. 
02) Considere a situação em que determinada entidade tinha direito de receber uma venda tenha trocado o título 
correspondente por produtos a serem estocados. Nesse caso, essa transação pode ser chamada de fato misto, 
pois envolveu a receita de venda com aquisição de estoques. 
03) O pagamento de dívida é exemplo de fato permutativo, tendo em vista que altera simultaneamente o ativo e o 
passivo. 
04) O fato administrativo misto não precisa envolver o ativo e o passivo ao mesmo tempo; exemplo do que se 
afirma é o recebimento de valores registrados no ativo com juros. 
08. (Contador-Advocacia-Geral da União–2010-Cespe) Fato contábil é toda decisão administrativa que afeta o 
patrimônio de uma entidade contábil, mudando sua qualidade ou quantidade. A esse respeito,julgue os itens 
subsequentes. 
01) A compra de um veículo no valor de R$ 50.000,00, por meio de financiamento em 36 parcelas, com juros de 2% 
ao mês, sem entrada, caracteriza fato contábil permutativo. 
02) Uma transação entre partes relacionadas não pode caracterizar fato contábil modificativo, tendo em vista que 
seus efeitos serão excluídos na consolidação dos balanços. 
09. [Téc. Jud.-(Ár. Adm.)-(Esp. Contabilidade)-(C12)-TRE-ES/2011-UnB] Em cada um dos itens de 1 a 10, é apresentada uma 
situação hipotética, seguida de uma assertiva a ser julgada (adaptada). 
01) (I.69) Uma empresa que ocupou imóvel de terceiros para realizar suas atividades operacionais, na última 
renovação do contrato de aluguel, negociou as seguintes condições com o locador: prazo de aluguel: 24 meses; 
aluguel mensal de R$ 2.000,00; e desconto, no caso de pagamento adiantado dos aluguéis, de 15%. Em 30 de 
setembro de 2010, a empresa locatária pagou R$ 40.800,00, beneficiando-se do desconto acertado. Nesse caso, 
ao final do exercício de 2010, a empresa deveria registrar o valor de R$ 5.100,00 como despesa e de R$ 35.700,00 
como ativo circulante. 
O CURSO PERMANENTE que mais APROVA! 63
PROFS. ONEI F. SAVIOLI / WILLIAN XAVIER AGENTE − PF CONTABILIDADE GERAL 
QUADRO VARIAÇÕES PATRIMONIAIS 
EXEMPLOS DE 
VARIAÇÕES 
PATRIMONIAIS 
Insubsistência 
(REDUÇÃO) 
Superveniência 
(AUMENTO) 
INSUBSISTÊNCIA DO ATIVO 
(REDUÇÃO DO ATIVO) 
INSUBSISTÊNCIA DO PASSIVO 
(REDUÇÃO DO PASSIVO) 
SUPERVENIÊNCIA DO ATIVO 
(AUMENTO DO ATIVO) 
SUPERVENIÊNCIA DO PASSIVO 
(AUMENTO DO PASSIVO) 
= DESPESA 
RESULTA NUM –PL 
INSUBSISTÊNCIA PASSIVA 
= RECEITA 
RESULTA NUM +PL 
INSUBSISTÊNCIA ATIVA 
= RECEITA 
RESULTA NUM +PL 
SUPERVENIÊNCIA ATIVA 
= DESPESA 
RESULTA NUM -PL 
SUPERVENIÊNCIA PASSIVA 
O CURSO PERMANENTE que mais APROVA! 64
PROFS. ONEI F. SAVIOLI / WILLIAN XAVIER AGENTE − PF CONTABILIDADE GERAL 
CAPÍTULO 11 
11. Operações financeiras 
11.1 Introdução 
Operações financeiras em um primeiro momento denotam ser um assunto trivial e bastante simples. Os juros pagos 
ou incorridos são tratados como despesas financeiras e os juros recebidos ou creditados são considerados receitas 
financeiras. 
Sob uma análise mais apurada à luz dos normativos contábeis o assunto merece uma reflexão mais detalhada. 
Entendemos como despesas financeiras os juros incorridos ou pagos, aí incluídos os juros sobre empréstimos, 
financiamentos, juros moratórios, comissão de permanência, atualização monetária, variação cambial, descontos 
concedidos, etc. Como receitas financeiras temos os juros creditados ou recebidos pela entidade, aí compreendidos os 
juros sobre aplicações financeiras, juros moratórios recebidos, comissão de permanência recebida, descontos obtidos, 
variação cambial recebida e atualização monetária recebida. 
Dependendo da natureza dos juros o tratamento contábil deve seguir orientações específicas quanto à forma do 
registro pela contabilidade. 
11.2. Juros ativos 
Juros ativos são os juros recebidos sobre valores ativos como os rendimentos de aplicações financeiras, ou seja, são 
ativos que estão gerando receitas financeiras, aí entendidas como juros ativos. 
11.3 Juros passivos 
Uma entidade ao contrair empréstimos e financiamentos incorre em juros sobre a dívida tomada, então o correto é 
classificar os juros como juros passivos. Porém dependendo da finalidade do empréstimo ou financiamento o 
assunto requer um tratamento específico. 
11.4 Juros moratórios 
Se determinada obrigação é liquidada após o vencimento incorre em juros moratórios e/ou comissão de 
permanência, o mesmo acontece sobre os valores ativos (direitos a receber), neste caso entendemos que não 
devem ser tratados como juros ativos e passivos, isto porque se trata de um ato esporádico e não são os ativos e 
passivos que estão gerando a receita ou a despesa, mas o ato da não liquidação tempestiva dos valores. 
11.5 Juros e encargos financeiros sobre obrigações relativas a ativos em curso 
Determinada entidade para implantar um projeto de investimento recorre a capitais de terceiros via financiamento 
de longo prazo. Investimentos de grande porte demandam tempo para a sua implantação, ou seja, anos. 
A boa política de crédito recomenda que na fase de implantação do projeto não haverá o pagamento 
(desembolso) dos juros bem como amortização do principal, isto porque não há geração de caixa, caso contrário 
inviabilizaria o empreendimento. Não obstante não haver o pagamento o agente financeiro irá debitar os juros 
incorridos no período de carência, o que faz com que o saldo devedor da dívida aumente, sendo portanto objeto 
de registro pela contabilidade. Neste caso os juros incorridos devem ser reconhecidos como despesa financeira? 
O Regime de Competência (Princípio da Competência) determina que as despesas devem confrontar com as 
receitas no mesmo período independentemente de pagamento ou recebimento. Neste caso o empreendimento 
na fase de implantação esta gerando receitas? Não. Então não há com quem confrontar os juros incorridos. Como 
proceder? Diferir a despesas não pode mais, pois o Ativo Diferido não existe mais na nossa contabilidade. 
Confirmando temos na RESOLUÇÃO CFC N.º 1.374/11. Dá nova redação à NBC TG ESTRUTURA CONCEITUAL – 
Estrutura Conceitual para Elaboração e Divulgação de Relatório Contábil-Financeiro: 
As despesas são reconhecidas na demonstração do resultado com base na associação direta entre elas e os 
correspondentes itens de receita. Esse processo, usualmente chamado de confrontação entre despesas e receitas 
(Regime de Competência), envolve o reconhecimento simultâneo ou combinado das receitas e despesas que 
resultem diretamente das mesmas transações ou outros eventos; por exemplo, os vários componentes de despesas 
O CURSO PERMANENTE que mais APROVA! 65
PROFS. ONEI F. SAVIOLI / WILLIAN XAVIER AGENTE − PF CONTABILIDADE GERAL 
que integram o custo das mercadorias vendidas devem ser reconhecidos na mesma data em que a receita 
derivada da venda das mercadorias é reconhecida. Entretanto, a aplicação do conceito de confrontação da 
receita e despesa de acordo com esta Estrutura Conceitual não autoriza o reconhecimento de itens no balanço 
patrimonial que não satisfaçam à definição de ativos ou passivos. 
Vamos nos reportar ao Princípio Contábil do Registro Pelo Valor Original que diz o seguinte: 
Os componentes do patrimônio devem ser registrados pelos valores originais das transações com o mundo exterior, 
expressos a valor presente na moeda do País, que serão mantidos na avaliação das variações patrimoniais 
posteriores, inclusive quando configurarem agregações ou decomposições no interior da entidade. 
O Princípio Contábil do Registro Como Base de Valor Original apresenta em sua definição uma situação mais 
apropriada para o assunto: 
O custo de aquisição de um ativo ou dos insumos necessários para fabricá-lo e colocá-lo em condições de gerar 
benefícios para a Entidade representa a base de valor para a contabilidade, expresso em termos de moeda de 
poder aquisitivo constante. 
O Pronunciamento Técnico nº 27 do Comitê de Pronunciamentos Contábeis, aprovado pela Deliberação CVM nº 
583, de 31 de julho de 2009, em seu item 16 tem o mesmo ponto de vista, conforme se observa: 
O custo de um item do ativo imobilizado compreende: 
(a) seu preço de aquisição, acrescido de impostos de importação e impostos não recuperáveis sobre a compra, 
depois de deduzidos os descontos comerciais e abatimentos; 
(b) quaisquer custos diretamente atribuíveis para colocar o ativo no local e condição necessárias para o mesmo 
ser capaz de funcionar da forma pretendida pela administração; 
Tanto o Princípio do Custo Como Base de Valor e o documento do CPC são unânimes em afirmar que o custo de 
aquisição deve ser acrescido dos custos necessários para colocá-lo em condições de gerar benefícios para a 
entidade. Neste caso os juros do financiamento incorridos no período de implantação do projeto deve ser 
reconhecido como custo do imobilizado em curso e não como despesa financeira. 
Ainda sobre esse tema temos o Pronunciamento Técnico nº 20 do CPC que resultou na Deliberação CVM nº 577, de 
05 de junho de 2009, trata especificamente dos custos de empréstimos é categórico em afirmar no seu item 8 o 
seguinte: 
Uma entidade deve capitalizar os custos de empréstimos que são diretamente atribuíveis à aquisição, construção 
ou produção de ativo qualificável como parte do custo do ativo. 
Conforme verificado os custos de empréstimos que são diretamente atribuíveis à aquisição, construção ou 
produção de um ativo devem ser capitalizados como parte do custo do ativo, e não meramente tratado como 
despesa financeira, o que confirma o posicionamento inicial que o tratamento contábil merece uma análise mais 
acurada do que um simples registro como despesas financeiras. 
11.6 PROVISÕES EM GERAL 
As provisões representam uma estimativa de perdas de ativos ou de obrigações reconhecidas na apuração do 
resultado em decorrência da observância do regime de competência, mas cujo o valor ainda não está 
integralmente determinado. 
A partir de 1° de janeiro de 1997, a constituição e a contabilização da mencionada provisão não são admitidas 
para fins fiscais, ou seja, esse gasto não é mais admitido como despesa dedutível do lucro contábil na 
determinação da base de cálculo do Imposto de Renda e da contribuição social sobre o lucro líquido. 
Entretanto, a legislação fiscal aceita a dedutibilidade das perdas no recebimento das vendas a prazo, e outros 
créditos, desde que o contribuinte atenda a determinadas normas estabelecidas pela Lei n° 9.430, de 27.12.1996, 
artigos 9° a 12, e artigos 340 e 343 do Regulamento do Imposto de Renda (RIR/1999). 
Portanto, não devem ser registradas como provisão as obrigações cujo efetivo valor já é conhecido, embora o 
respectivo pagamento ocorrerá posteriormente (por exemplo: contas de consumo de luz, água, telefone, gás 
etc.) 
Esses são casos típicos de “ despesas incorridas e não pagas” a que nos referimos no item anterior. Tais valores 
devem ser registrados no Passivo como obrigações a pagar, não como provisões. 
O CURSO PERMANENTE que mais APROVA! 66
PROFS. ONEI F. SAVIOLI / WILLIAN XAVIER AGENTE − PF CONTABILIDADE GERAL 
11.7 Provisões do Ativo 
As provisões do ativo mais conhecidas são: 
(1) provisão p/ devedores duvidosos (ou provisão p/ crédito de liquidação duvidosa); 
(2) provisão p/ ajuste a valor de mercado; 
(3) provisão para perdas prováveis na realização de investimentos; 
(4) provisão para ajuste ao valor recuperável. 
11.8 Provisões do Passivo 
As provisões do passivo mais conhecidas são: 
(1) provisões para gratificações a empregados; 
(2) provisão para férias e encargos; 
(3) provisão para 13º salário e encargos; 
(4) provisão para contingências; 
(5) provisão para Imposto de Renda; 
(6) provisão p/ CSLL.; 
(7) provisão p/ resgate de Partes Beneficiárias. 
11.9 TRATAMENTO A SER DADO ENVOLVENDO CONTINGÊNCIAS ATIVAS E CONTINGÊNCIAS PASSIVAS 
O objetivo deste anexo é auxiliar no entendimento da norma sobre provisões, contingências ativas e contingências 
passivas e deve ser lido no contexto completo da Norma, não devendo ser considerado isoladamente. 
Tipo de contingência 
Probabilidade Tratamento 
Referência com os itens da 
Norma 
Contingência ativa Praticamente certa Reconhecer o ativo. 19.7.12.1 
Provável Divulgar. 19.7.12.2 
Possível ou remota Não divulgar. 19.7.18.6 
Contingência passiva Provável 
- mensurável com suficiente 
segurança 
Provisionar. 19.7.6.1 
- não mensurável com suficiente 
segurança 
Divulgar. 19.7.10.2 
Possível Divulgar. 19.7.7.2 (b) 
Remota Não divulgar. 19.7.11.1, 19.7.18.4 e 19.7.18.10 
Inventário permanente 
É a maneira de contabilizar mais exigida em concursos 
Fórmulas 
CMV = EI + C – EF 
Onde: 
CMV = Custo das Mercadorias Vendidas 
EI = Estoque Inicial 
EF = Estoque Final 
RCM = V – CMV 
Onde: 
RCM = Resultado da Conta Mercadorias 
V = Vendas 
CMV = Custo das Mercadorias Vendidas 
O CURSO PERMANENTE que mais APROVA! 67
PROFS. ONEI F. SAVIOLI / WILLIAN XAVIER AGENTE − PF CONTABILIDADE GERAL 
11.10 Sistema de Inventário Permanente: controle permanente do estoque de mercadorias. 
- Preço Específico: o custo de cada unidade do estoque é o preço efetivamente pago para cada item; 
- PEPS ou FIFO (Primeiro que Entra é o Primeiro que Sai, First-In- First-Out); 
- UEPS ou LIFO (Último que Entra é o Primeiro que Sai, Last-In- First-Out); e 
- Custo Médio Ponderado Móvel (Preço Médio ou Custo Médio): através deste método, o custo médio de cada 
unidade em estoque é alterado pelas compras de outras unidades por um preço diferente (a cada nova aquisição 
de mercadorias, uma nova média é calculada). 
- Custo médio ponderado fixo (sistema de inventário periódico): Adotando este critério, as mercadorias estocadas 
serão valoradas pela média do final do período ou exercício social. 
Contabilização de operações contábeis diversas: juros, descontos, tributos, aluguéis, variação monetária/ cambial, 
folha de pagamento, compras, vendas e provisões, depreciações e baixa de bens. 
Resumo Arrendamento ou Leasing. 
FATO ADMINISTRATIVO 
MODIFICATIVO 
PRINCÍPIO DA 
COMPETÊNCIA 
RECEBE ALUGUEL, 
ARRENDADOR, 
BEM DE RENDA 
PAGA ALUGUEL, 
ARRENDATÁRIO 
VENDE O BEM, 
ARRENDADOR, 
BEM DE VENDA 
COMPRA O BEM, 
ARRENDATÁRIO, 
BEM DE USO 
(essência prevalece sobre 
a forma) 
FATO ADMINISTRATIVO 
PERMUTATIVO 
PRINCÍPIO DO REGISTRO 
PELO VALOR ORIGINAL 
OPERACIONAL, 
RESULTADO, 
ECONÔMICO. 
FINANCEIRO, 
PATRIMONIAL 
ARRENDAMENTO 
OU LEASING 
O CURSO PERMANENTE que mais APROVA! 68
PROFS. ONEI F. SAVIOLI / WILLIAN XAVIER AGENTE − PF CONTABILIDADE GERAL 
01. (Analista de Contabilidade-Perito-Cargo 9-Ministério Público da União–2010-Cespe) 
01) Na hipótese de ocorrência de um desembolso, cujo valor não for mensurável, a obrigação é classificada como 
provável e deve ser reconhecida e registrada no balanço patrimonial. 
02. [Analista-(Esp. Contador)-(C9)-(NS)-ECT/2011-UnB] Julgue os seguintes itens, relativos ao reconhecimento de 
passivos e suas provisões. 
01) (I.56) Deve-se registrar em conta de passivo uma obrigação presente que provavelmente requeira um sacrifício 
de ativos. 
02) (I.57) Quando uma obrigação presente ou possível provavelmente não exija sacrifício de ativos, o reconhecimento 
de qualquer provisão é inexigível. Entretanto, exige-se a divulgação como passivo contingente. 
03) (I.58) A divulgação de um passivo contingente é feita no grupo de passivos não circulantes. 
03. (Auditor-FUB-2009-Cespe) 
01) As perdas prováveis na realização de valores ativos e a diminuição de importâncias que exprimam bens 
imobilizados, sejam tangíveis ou intangíveis, devem ser posicionadas como elementos de retificação no momento 
em que se elaboram e se apresentam as demonstrações financeiras. 
04. [Téc. Jud.-(Ár. Adm.)-(Esp. Contabilidade)-(C12)-TRE-ES/2011-UnB] Em cada um dos próximos itens, é apresentada 
uma situação hipotética, seguida de uma assertiva a ser julgada acerca de escrituração e análise e conciliações 
contábeis. 
01) (I.51) Um cliente liquidou antecipadamente uma duplicata em cobrança simples, valendo-se de um desconto 
financeiro. Nessa situação, a empresa comercial deverá realizar lançamento contábil com crédito na conta 
duplicata descontada, débitos nas contas disponíveis e desconto financeiro. 
02) (I.52) O recebimento de uma duplicata ocorreu após a data de seu vencimento e, por isso, houve cobrança de 
juros de mora. Nessa situação, a empresa deverá fazer lançamento contábil de terceira fórmula com crédito nas 
contas duplicata a receber e receita de juros e débito em caixa. 
03) (I.53) Um cliente solicitou serviço a uma empresa, que devia ser prestado em período posterior, pagando um 
sinal antecipadamente. Nessa situação, o lançamento contábil correspondente, que deve ser efetuado pela 
empresa, será o registro do débito e do crédito em contas patrimoniais. 
04) (I.54) Os lançamentos de ajustes realizados ao final do período contábil tornaram uma situação patrimonial 
líquida negativa em positiva. Nessa situação, os saldos credores das contas de resultados superarão os saldos 
devedores das outras contas de resultado. 
05) (I.55) Os lançamentos de encerramento de contas de resultado foram realizados ao final de um período 
contábil. Nessa situação, as contas de receitas, de despesas e de custos deverão ser zeradas em contrapartida 
com uma conta de apuração de resultado do exercício. 
06) (I.56) Determinada empresa mantém fundo fixo de caixa. Nessa situação, a recomposição do fundo é feita 
com um lançamento contábil de primeira fórmula. 
05. [Anal. Jud. 01-(Ár. Ap. Espec.)-(Esp. Téc. Cont.)-(C30)-TJ-ES/2011-UnB] Com base na atual legislação societária, 
e considerando as técnicas e os princípios contábeis, julgue os itens que se seguem. (Adaptada) 
01) (I.75) Aplicação financeira com rendimentos prefixados efetuada em dezembro de x2, com vencimento em 
fevereiro de x3, deve proporcionar a apropriação da receita financeira para os dois exercícios. 
02) Para o ativo imobilizado aqueles gastos vinculados ao processo de preparação e colocação em operação de 
máquinas e equipamentos. Tais gastos incluem todos os custos vinculados à sua aquisição ou construção e todos os 
demais necessários a colocá-los em condições de funcionamento (transporte, seguro, tributos não recuperáveis, 
montagem, testes, custos de empréstimos, etc.). 
06. (Contador-STM-2010-Cespe) 
01) Em uma empresa contribuinte do ICMS, o lançamento apresentado abaixo representa um aumento de R$ 
40.000,00 em ativos e passivos. 
D – Matéria-prima R$ 32.000,00 
D – ICMS R$ 8.000,00 
C – Fornecedores R$ 40.000,00 
O CURSO PERMANENTE que mais APROVA! 69
PROFS. ONEI F. SAVIOLI / WILLIAN XAVIER AGENTE − PF CONTABILIDADE GERAL 
CAPÍTULO 12 
12. Depreciação, Amortização e Exaustão. 
12.1 Critérios de Avaliação do Ativo. Art. 183. No balanço, os elementos do ativo serão avaliados segundo os 
seguintes critérios: 
§ 2 A diminuição do valor dos elementos dos ativos imobilizado e intangível será registrada periodicamente nas 
contas de: (Lei Ordinária, nº 11.941, de 27/05/2009) 
a) depreciação, quando corresponder à perda do valor dos direitos que têm por objeto bens físicos sujeitos a 
desgaste ou perda de utilidade por uso, ação da natureza ou obsolescência; 
b) amortização, quando corresponder à perda do valor do capital aplicado na aquisição de direitos da 
propriedade industrial ou comercial e quaisquer outros com existência ou exercício de duração limitada, ou cujo 
objeto sejam bens de utilização por prazo legal ou contratualmente limitado; 
c) exaustão, quando corresponder à perda do valor, decorrente da sua exploração, de direitos cujo objeto sejam 
recursos minerais ou florestais, ou bens aplicados nessa exploração. 
12.2 Depreciação 
12.2.1 Taxas de depreciação de bens do Imobilizado 
A taxa anual de depreciação de bens do Imobilizado é fixada, em função do prazo durante o qual se possa 
esperar a utilização econômica do bem pela empresa, na produção de seus rendimentos (RIR/1999, art. 310). 
Conforme previsto no parágrafo único do art. 310 do RIR/1999 compete à Secretaria da Receita Federal do Brasil 
(RFB) publicar, periodicamente, o prazo de vida útil admissível, em condições normais ou médias, para cada 
espécie de bem. 
No uso dessa competência, a Instrução Normativa SRF nº 162/1998 relacionou os bens com os respectivos prazos de 
vida útil e taxas de depreciação admissíveis, a qual foi alterada, para a inclusão de outros bens, pela Instrução 
Normativa SRF nº 130/1999. 
NOTA 
Desde 1º.01.1996, as quotas de amortização de capitais aplicados em bens que não estejam relacionados 
intrinsecamente com a produção ou a comercialização de bens ou serviços passaram a ser indedutíveis, tanto 
para fins de determinação do lucro real como da base de cálculo da CSL ( Lei nº 9.249/1995, art. 13, lll, incorporado 
ao RIR/1999, art. 324, § 4). 
O CURSO PERMANENTE que mais APROVA! 70
PROFS. ONEI F. SAVIOLI / WILLIAN XAVIER AGENTE − PF CONTABILIDADE GERAL 
01. [Anal. Jud. 01-(Ár. Ap. Espec.)-(Esp. Téc. Cont.)-(C30)-TJ-ES/2011-UnB] Com base na atual legislação societária, 
e considerando as técnicas e os princípios contábeis, julgue os itens que se seguem. (adaptada) 
01) (I.72) A conta depreciação acumulada é patrimonial e redutora do ativo. 
02. (Analista Judiciário-Contabilidade-TRE/BA-2009-Cespe) Quanto à apuração de resultados contábeis, julgue os 
itens que se seguem. 
01) O frete pago sobre a venda é classificado, na demonstração do resultado do período elaborada pela empresa 
vendedora, como dedução da receita bruta. 
02) O reconhecimento de despesa de depreciação mensal provoca variação patrimonial de natureza quantitativa, 
afetando o resultado líquido para menos. 
03. (Analista de Contabilidade-Perito-Cargo 9-Ministério Público da União–2010-Cespe) 
01) A diminuição do valor dos elementos dos ativos imobilizado e intangível da companhia deve ser registrada 
periodicamente nas contas de depreciação, de amortização ou de exaustão, sendo vedada qualquer alteração 
nos critérios utilizados para a determinação da vida útil econômica estimada do bem e para o cálculo da redução 
de valor a contabilizar. 
04. (ACE-MDIC-2008-Cespe) 
01) Caso um bem do ativo imobilizado, adquirido e registrado por R$ 300.000,00, já tiver acumulado uma 
depreciação correspondente a 40% de sua vida útil, nessa ocasião, a venda à vista desse bem por R$ 150.000,00 
caracterizará um fato contábil misto diminutivo. 
05. (Serpro–Gestão Financeira–2008–Cespe) 
01) O registro da depreciação das máquinas utilizadas em processo produtivo de empresas que possuem sistemas 
contábeis integrados deve ser feito a débito da despesa de depreciação e a crédito de depreciação acumulada 
e não exerce influência na margem bruta da empresa. 
06. (NEON). Uma empresa comercial apresentou as seguintes informações relativas a um bem material classificado 
no Balanço Patrimonial no Ativo Não Circulante Imobilizado: 
Custo reconhecido do ativo ...................................................................................... 6.000,00 
Depreciação Acumulada ......................................................................................... 1.500,00 
Valor Residual ....................................................................................................................800,00 
Considerando-se exclusivamente as informações recebidas, o valor depreciável deste ativo imobilizado, em reais, 
assinale certo ou errado: 
1) O valor depreciável R$ 5.200,00. 
2) O valor contábil R$ 4.500,00. 
3) Se o valor contábil no final do exercício for R$ 4.500, e o valor recuperável R$ 4.300, deveremos reconhecer perda 
de R$ 200, no teste de recuperabilidade. 
4) Se a vida útil do bem corresponder a 10 anos, a depreciação correspondente a um ano será R$ 520. 
5) O valor recuperável representa o maior valor, entre o valor justo líquido de venda e o valor em uso. 
6) O valor em uso, representa o fluxo de caixa futuro, trazido a valor presente. 
O CURSO PERMANENTE que mais APROVA! 71
PROFS. ONEI F. SAVIOLI / WILLIAN XAVIER AGENTE − PF CONTABILIDADE GERAL 
CAPÍTULO 13 
13. DEMONSTRAÇÃO DO RESULTADO DO EXERCÍCIO – DRE 
Todas as sociedades são obrigadas no final de cada exercício social, a divulgarem no final do livro Diário, o Balanço 
Patrimonial e o Resultado Econômico, que é o Resultado do Exercício, seguindo o principio da competência. 
Abaixo temos os principais termos de diferenciação entre contas patrimoniais e de resultado. Tenha a 
preocupação de verificar se a despesas estão incorridas no período, e se as mercadorias já foram entregues para a 
realização da receita. 
CONTAS PATRIMONIAIS NO 
BALANÇO PATRIMONIAL 
CONTAS DE RESULTADO NO 
DEMONSTRATIVO DO RESULTADO 
CONTAS DO ATIVO CONTAS DO PASSIVO CONTAS DE DESPESAS CONTAS DE RECEITAS 
Despesas a vencer Receitas a vencer Despesas vencidas Receitas realizadas 
Despesas a incorrer Receitas a incorrer Despesas incorridas Receitas ganhas 
Despesas a apropriar Receitas a apropriar Despesas apropriadas Receitas apropriadas 
Seguros passivos a vencer Seguros a pagar Seguros passivos Seguros ativos 
Juros passivos a vencer Juros a pagar Juros passivos Juros ativos 
Alugueis passivos a vencer Alugueis a pagar Aluguéis passivos Aluguéis ativos 
Adiantamento de salários Salários a pagar Salários Receitas de produtos 
Adiantamento a 
Adiantamentos de 
Custo das mercadorias 
Receitas de vendas 
fornecedores 
clientes 
vendidas 
Notas fiscais a faturar Fornecedores Custo dos serviços prestados Receita de serviços 
Duplicatas a receber Duplicatas a pagar Custo dos produtos vendidos Serviços prestados 
Clientes Títulos a pagar Despesa com devedores Ganho com cliente 
O CURSO PERMANENTE que mais APROVA! 72
PROFS. ONEI F. SAVIOLI / WILLIAN XAVIER AGENTE − PF CONTABILIDADE GERAL 
Empresa WVX. 
DEMONSTRAÇÃO DO RESULTADO DO EXERCÍCIO EM 31.12.20XX. 
1 Faturamento das vendas R$ 
2 (-) ICMS substituição tributária 
(-) IPI sobre vendas. 
3 = Receita bruta das vendas e serviços (1 – 2) 
4 (-) Devolução de vendas 
(-) Abatimento sobre vendas 
(-) Desconto incondicional ou comercial sobre vendas 
(-) Abatimento sobre vendas 
(-) ICMS sobre vendas 
(-) PIS sobre faturamento 
(-) COFINS sobre faturamento 
5 
= Receita operacional líquida, receita líquida, venda operacional líquida ou 
venda líquida (3 – 4) 
6 
(-) Custos das mercadorias vendidas, custos dos serviços prestados ou custos dos 
produtos vendidos 
7 = Resultado com mercadorias, lucro bruto, prejuízo bruto ou resultado bruto nulo 
8 (-) Despesas com vendas 
(-) Despesas gerais 
(-) Despesas administrativas 
(-) Outras despesas operacionais 
Outras receitas operacionais 
9 = Resultado operacional antes do resultado financeiro (7 -8) 
10 
( + Receitas financeiras – Despesas financeiras) = Resultado financeiro ou resultado 
financeiro líquido 
11 Outras receitas (Alienação de investimentos, imobilizado ou intangível) 
12 Outras despesas (Baixa de investimentos, imobilizado ou intangível) 
13 = Resultado antes do IRPJ e CSLL (9 +ou- 10 + 11 – 12) 
14 Provisão para IRPJ e CSLL 
15 
Participações de debêntures, empregados, administradores e partes 
beneficiárias4 (DEMA – PB) 
16 = Resultado líquido do exercício 
17 = Resultado líquido do exercício e o seu montante por ação do capital social 
4 As participações de debêntures, empregados, administradores e partes beneficiárias, mesmo na forma de instrumentos financeiros, e de instituições ou fundos de 
assistência ou previdência de empregados, que não se caracterizarem como despesas. 
O CURSO PERMANENTE que mais APROVA! 73
PROFS. ONEI F. SAVIOLI / WILLIAN XAVIER AGENTE − PF CONTABILIDADE GERAL 
01. [Téc. Jud.-(Ár. Adm.)-(Esp. Contabilidade)-(C12)-TRE-ES/2011-UnB] Em cada um do item 01, é apresentada uma 
situação hipotética, seguida de uma assertiva a ser julgada. (adaptada) 
01) (I.75) No final do período contábil, após os lançamentos de ajustes, uma entidade obteve os seguintes saldos 
contábeis. 
Contas R$ 
abatimentos sobre vendas 1.200 
custo da mercadoria vendida 63.000 
devolução de vendas 4.000 
fretes de vendas 5.000 
ICMS sobre vendas 7.000 
seguro transporte compra 1.000 
vendas 100.000 
Nessa situação, as vendas líquidas do período somaram R$ 25.000,00 
02. [Téc. Jud.-(Ár. Adm.)-(Esp. Contabilidade)-(C12)-TRE-ES/2011-UnB] Acerca de demonstração do resultado do 
exercício, julgue os itens a seguir. 
01) (I.89) A subconta INSS, do agrupamento das despesas com pessoal, compreende o total dos recolhimentos de 
responsabilidade da empresa efetuados ao INSS, e constantes de seu passivo. 
02) (I.90) Entre as circunstâncias que possibilitam a exclusão de determinados itens dos resultados líquidos do 
período, incluem-se a correção de erros e o efeito de alterações nas políticas contábeis. 
03) (I.91) Nas vendas a prazo, o valor justo da receita a valor presente toma por base a taxa de juros imputada. Essa 
taxa é aquela que, aplicada ao valor a vista, corresponde ao valor financiado. 
04) (I.92) A contribuição para o PIS/PASEP e a COFINS podem ser classificadas, seja no regime cumulativo, seja no 
não cumulativo, como deduções das vendas ou como despesas administrativas, tanto do ponto de vista de 
legislação comercial como da tributação. 
03. [Anal. Jud.-(Ár. Adm.)-(Espec. Contabilidade)-(CE)-(C10)-(NS)-(M)-TJ-SE/2014-UnB] 
1) (I.58) Considerando-se os dados apresentados na tabela abaixo, relativos a uma empresa comercial, é correto 
afirmar que a demonstração do resultado do período apresentará lucro bruto superior a R$ 300.000,00. 
dados 
valores 
(em R$) 
abatimentos de vendas 5.500 
compras a prazo 100.000 
compras à vista 20.000 
despesas financeiras 9.500 
despesas operacionais 73.000 
devolução de compras 14.000 
devolução de vendas 10.800 
estoque final 6.500 
estoque inicial 32.000 
faturamento 543.200 
ICMS sobre vendas 43.400 
IPI no faturamento 27.000 
O CURSO PERMANENTE que mais APROVA! 74
PROFS. ONEI F. SAVIOLI / WILLIAN XAVIER AGENTE − PF CONTABILIDADE GERAL 
04. [Contador-(C1)-(CE)-(NS)-(T)-MTE/2014-UnB] Considerando a legislação vigente e os pronunciamentos do Comitê 
de Pronunciamentos Contábeis, julgue os itens que se seguem, relativos aos procedimentos utilizados para a 
elaboração das demonstrações contábeis. 
1) (I.52) A substância econômica é um fator que, embora seja acessório, deve ser considerado na apuração do 
valor de registro de um ativo e nas suas avaliações posteriores. 
2) (I.53) Na demonstração do resultado do exercício, a apresentação das perdas e das despesas geralmente é 
feita de forma separada, fundamentando-se esse fato em razões que levam à tomada de decisão econômica e 
não em razões de cunho conceitual. 
05. [Agente Pol. Fed.-(Pr. Obj.)-DPF-MJ/2012-UnB] No que se refere ao disposto no Comitê de Pronunciamentos 
Contábeis 04 – ativo intangível, julgue os itens seguintes. 
1) (I.78) O valor amortizável de ativo intangível com vida útil indefinida deverá ser amortizado de modo a refletir o 
padrão de consumo, pela entidade, dos benefícios econômicos futuros. 
2) (I.79) Não deve ser reconhecido como ativo o ágio derivado da expectativa de rentabilidade futura (goodwill) 
gerado internamente. 
06. [Anal. Jud. -(Ár. Ap. Espec.)-(Esp. Téc. Cont.)-(C30)-TJ-ES/2011-UnB] Considere que o sistema contábil da empresa 
comercial Zeta S.A. tenha se extraviado logo no primeiro exercício de constituição da empresa, fundada em 1.º de 
março de x10, e que as seguintes informações tenham sido recuperadas para a reconstituição do balancete de 
verificação e elaboração das demonstrações contábeis a serem levantadas em 31/12/x10. 
Conta saldo (em R$) 
Caixa 15.000 
Estoques 40.000 
capital social 50.000 
Veículos ? 
títulos a pagar 9.000 
depreciação acumulada – veículos 4.000 
bancos conta movimento 9.000 
Clientes 8.000 
Fornecedores 14.000 
receita de vendas 23.000 
custo das vendas 13.000 
despesas de vendas 1.000 
lucros do exercício 4.700 
despesas gerais 2.000 
imposto de renda e contribuição social sobre o lucro a recolher 2.300 
Sabendo que não foram consideradas possíveis participações ou destinações para o lucro, julgue os itens de 1 a 5 
com base nas informações acima. 
01. (I.55) O resultado antes da dedução do imposto de renda e da contribuição social sobre o lucro é igual a R$ 
7.000. 
02. (I.56) O total do ativo é igual a R$ 68.000. 
03. (I.57) A maior parte do capital total à disposição da empresa pertence a terceiros. 
04. (I.58) O exigível corresponde a R$ 25.300. 
05. (I.59) A soma dos saldos das contas de resultado no início do exercício seguinte deverá ser de R$ 4.700. 
O CURSO PERMANENTE que mais APROVA! 75
PROFS. ONEI F. SAVIOLI / WILLIAN XAVIER AGENTE − PF CONTABILIDADE GERAL 
07. (Agente-Polícia Federal-2009-Cespe) 
Conta Em R$ 
serviços prestados 480.000 
descontos promocionais 20.000 
propaganda e publicidade 18.000 
descontos financeiros a clientes 13.000 
ISS 23.000 
contribuições incidentes sobre as receitas 28.000 
custo dos serviços prestados 170.000 
Com base nas informações apresentadas na tabela acima,referentes a uma empresa prestadora de serviços, 
julgue o item seguinte. 
01) As informações mostram que o lucro bruto da empresa foi de R$ 226.000,00. 
08. (Cespe-UNB, Agente da Polícia Federal). Quadro NC II: 
Demonstração do Resultado do Exercício. 
Ord. R$ 
01 Receita bruta de vendas 60.000,00 
02 (-) Impostos (10.200,00) 
03 = Receita líquida ou venda líquida (1 – 2) 49.800,00 
04 Custo das mercadorias vendidas (CMV) (35.000,00) 
05 = Lucro bruto (3 – 4) 14.800,00 
06 (-) Despesas comerciais (8.000,00) 
(-) Despesas gerais e administrativas (3.500,00) 
(-) Despesas financeiras (1.000,00) 
(-) Depreciação e amortização (600,00) 
(-) Outras despesas (500,00) 
07 = Lucro operacional (5 – 6) 1.200,00 
08 Perda de capital (100,00) 
09 = Lucro antes do IRPJ e CSLL (7 – 8) 1.100,00 
10 IRPJ e CSLL (374,00) 
11 = Lucro líquido do exercício 726,00 
Tendo em vista as informações apresentadas no quadro acima, julgue os itens seguintes: 
01) As receitas devem ter sido registradas de acordo com o regime de caixa, conforme estabelece a Lei nº 6.404. 
02) As despesas de depreciação e amortização não afetam diretamente o caixa da empresa, apesar de reduzirem 
o seu lucro. 
03) As despesas de comissões de vendas de vendedores devem estar registradas como despesas gerais e administrativas. 
04) O resultado entre outras receitas e outras despesas, pode compreender prejuízo na venda de bens do ativo 
imobilizado. 
05) Os impostos prediais e territoriais urbanos incidentes sobre o valor da sede social da empresa devem ser 
considerados como despesas gerais e administrativas ou como despesas comerciais, e não como impostos em 
dedução de receita bruta, antes da receita líquida. 
06) No CMV, deve estar registrado o ICMS incluído nas notas de compra de mercadorias para revenda, no caso de 
a CCA ser uma empresa atacadista. 
O CURSO PERMANENTE que mais APROVA! 76
PROFS. ONEI F. SAVIOLI / WILLIAN XAVIER AGENTE − PF CONTABILIDADE GERAL 
CAPÍTULO 14 
Lei das sociedades por ações, nº 6.404, de 15 dezembro de 1976 e atualizações. 
Critérios de Avaliação do Ativo. 
Art. 183. No balanço, os elementos do ativo serão avaliados segundo os seguintes critérios: 
I - as aplicações em instrumentos financeiros, inclusive derivativos, e em direitos e títulos de créditos, classificados no 
ativo circulante ou no realizável a longo prazo: (Redação dada pela Lei nº 11.638,de 2007). 
a) pelo seu valor justo, quando se tratar de aplicações destinadas à negociação ou disponíveis para venda; e 
(Lei Ordinária, nº 11.941, de 27/05/2009). 
b) pelo valor de custo de aquisição ou valor de emissão, atualizado conforme disposições legais ou contratuais, 
ajustado ao valor provável de realização, quando este for inferior, no caso das demais aplicações e os 
direitos e títulos de crédito; (Incluída pela Lei nº 11.638,de 2007) 
II - os direitos que tiverem por objeto mercadorias e produtos do comércio da companhia, assim como matérias-primas, 
produtos em fabricação e bens em almoxarifado, pelo custo de aquisição ou produção, deduzido de 
provisão para ajustá-lo ao valor de mercado, quando este for inferior; 
Contabilização da compra da mercadoria valor total R$ 100.000,00 com ICMS 17%. 
Débito: Estoque de mercadorias R$ 83.000,00 
Débito: ICMS a recuperar R$ 17.000,00 
Crédito: a Bancos conta movimento R$ 100.000,00 
No final do exercício social, constavam ainda as mercadorias, sendo seu valor de mercado R$ 80.000,00 e seu valor 
de custo R$ 83.000, seguindo o princípio da prudência: 
Débito: Despesa com ajuste ao valor de mercado R$ 3.000,00 
Crédito a (-) Provisão para ajuste ao valor de mercado R$ 3.000,00 
III - os investimentos em participação no capital social de outras sociedades, ressalvado o disposto nos artigos 248 a 
250, pelo custo de aquisição, deduzido de provisão para perdas prováveis na realização do seu valor, quando essa 
perda estiver comprovada como permanente, e que não será modificado em razão do recebimento, sem custo 
para a companhia, de ações ou quotas bonificadas; 
IV - os demais investimentos, pelo custo de aquisição, deduzido de provisão para atender às perdas prováveis na 
realização do seu valor, ou para redução do custo de aquisição ao valor de mercado, quando este for inferior; 
V - os direitos classificados no imobilizado, pelo custo de aquisição, deduzido do saldo da respectiva conta de 
depreciação, amortização ou exaustão; 
VII – os direitos classificados no intangível, pelo custo incorrido na aquisição deduzido do saldo da respectiva conta 
de amortização; (Incluído pela Lei nº 11.638,de 2007) 
VIII – os elementos do ativo decorrentes de operações de longo prazo serão ajustados a valor presente, sendo os 
demais ajustados quando houver efeito relevante. (Incluído pela Lei nº 11.638,de 2007) 
§ 1º Para efeitos do disposto neste artigo, considera-se valor justo: (Lei Ordinária, nº 11.941, de 27/05/2009) 
a) das matérias-primas e dos bens em almoxarifado, o preço pelo qual possam ser repostos, mediante compra no 
mercado; 
b) dos bens ou direitos destinados à venda, o preço líquido de realização mediante venda no mercado, deduzidos 
os impostos e demais despesas necessárias para a venda, e a margem de lucro; 
c) dos investimentos, o valor líquido pelo qual possam ser alienados a terceiros. 
O CURSO PERMANENTE que mais APROVA! 77
PROFS. ONEI F. SAVIOLI / WILLIAN XAVIER AGENTE − PF CONTABILIDADE GERAL 
d) dos instrumentos financeiros, o valor que pode se obter em um mercado ativo, decorrente de transação 
não compulsória realizada entre partes independentes; e, na ausência de um mercado ativo para um 
determinado instrumento financeiro: (Incluída pela Lei nº 11.638,de 2007) 
1) o valor que se pode obter em um mercado ativo com a negociação de outro instrumento financeiro 
de natureza, prazo e risco similares; (Incluído pela Lei nº 11.638,de 2007) 
2) o valor presente líquido dos fluxos de caixa futuros para instrumentos financeiros de natureza, prazo e risco 
similares; ou (Incluído pela Lei nº 11.638,de 2007) 
3) o valor obtido por meio de modelos matemático-estatísticos de precificação de instrumentos financeiros. 
(Incluído pela Lei nº 11.638,de 2007) 
§ 2o A diminuição do valor dos elementos dos ativos imobilizado e intangível será registrada periodicamente 
nas contas de: (Lei Ordinária, nº 11.941, de 27/05/2009) 
a) depreciação, quando corresponder à perda do valor dos direitos que têm por objeto bens físicos sujeitos 
a desgaste ou perda de utilidade por uso, ação da natureza ou obsolescência; 
São contas sujeitas a depreciação, os bens de uso: Edificação, Veículos, Equipamentos, Máquinas, Móveis e 
utensílios, animais reprodutores, Computadores,... 
b) amortização, quando corresponder à perda do valor do capital aplicado na aquisição de direitos da 
propriedade industrial ou comercial e quaisquer outros com existência ou exercício de duração limitada, 
ou cujo objeto sejam bens de utilização por prazo legal ou contratualmente limitado; 
São contas sujeitas a amortização: marcas, patentes, benfeitorias em imóveis de terceiros, luvas, Gastos com 
instalação... 
c) exaustão, quando corresponder à perda do valor, decorrente da sua exploração, de direitos cujo objeto 
sejam recursos minerais ou florestais, ou bens aplicados nessa exploração. 
São contas sujeitas a exaustão: Recursos naturais, Recursos florestais, minas, minérios, petróleo... 
§ 3o A companhia deverá efetuar, periodicamente, análise sobre a recuperação dos valores registrados no 
imobilizado e no intangível, a fim de que sejam: (Lei Ordinária, nº 11.941, de 27/05/2009) 
I – registradas as perdas de valor do capital aplicado quando houver decisão de interromper os 
empreendimentos ou atividades a que se destinavam ou quando comprovado que não poderão produzir 
resultados suficientes para recuperação desse valor; ou (Incluído pela Lei nº 11.638,de 2007) 
II – revisados e ajustados os critérios utilizados para determinação da vida útil econômica estimada e para 
cálculo da depreciação, exaustão e amortização. (Incluído pela Lei nº 11.638,de 2007) 
§ 4° Os estoques de mercadorias fungíveis destinadas à venda poderão ser avaliados pelo valor de mercado, 
quando esse for o costume mercantil aceito pela técnica contábil. 
Critérios de Avaliação do Passivo. Art. 184. No balanço, os elementos do passivo serão avaliados de acordo com os 
seguintes critérios: 
I - as obrigações, encargos e riscos, conhecidos ou calculáveis, inclusive Imposto sobre a Renda a pagar com base no 
resultado do exercício, serão computados pelo valor atualizado até a data do balanço; 
II - as obrigações em moeda estrangeira, com cláusula de paridade cambial, serão convertidas em moeda nacional à taxa 
de câmbio em vigor na data do balanço; 
III – as obrigações, encargos e riscos classificados no passivo não-circulante serão ajustados ao seu valor presente, sendo os 
demais ajustados quando houver efeito relevante. (Lei Ordinária, nº 11.941, de 27/05/2009) 
Critérios de Avaliação em Operações Societárias (Lei Ordinária, nº 11.941, de 27/05/2009) 
Art. 184-A. A Comissão de Valores Mobiliários estabelecerá, com base na competência conferida pelo § 3o do art. 177, 
normas especiais de avaliação e contabilização aplicáveis à aquisição de controle, participações societárias ou segmentos de 
negócios.(Lei Ordinária, nº 11.941, de 27/05/2009) 
O CURSO PERMANENTE que mais APROVA! 78
PROFS. ONEI F. SAVIOLI / WILLIAN XAVIER AGENTE − PF CONTABILIDADE GERAL 
01. (Cespe-UNB, Polícia Federal) 
Demonstração de lucros ou prejuízos acumulados (em mil R$) 
Lucros acumulados em 31/12/2008 50.000,00 
Lucro do exercício social de 2009 120.000,00 
Parcela destinada à formação de reserva legal (6.000,00) 
Parcela destinada à formação de reserva de contingências (20.000,00) 
Reversão de reserva de lucros a realizar 10.000,00 
Dividendos declarados (50.000,00) 
Lucros acumulados em 21/12/2009 104.000,00 
Com base no quadro demonstrativo de lucros acumulados de uma sociedade anônima do ramo de navegação, 
apresentado acima, julgue os itens que se seguem: 
01) Os dividendos declarados pela empresa, relativamente ao exercício social de 2009, são superiores a 25% do 
lucro líquido do exercício ajustado por constituição e reversão de reservas. 
02) A reserva legal, a de contingências e a de lucros a realizar fazem parte do patrimônio líquido da empresa. 
03) O saldo de lucros acumulados em 31/12/2009 não poderá ser utilizado para nova distribuição de dividendos em 
conformidade com os princípios da contabilidade. 
04) Para a formação de reserva de contingências, deverá haver um registro a débito da conta relativa a essa 
reserva no valor de R$ 20.000.000,00. 
05) Os dividendos declarados deverão ser registrados a débito das disponibilidades. 
02. [Espec. Regul. Serv. Públ. Telecomun.-(Espec. Contabilidade)-(C8)-(CE)-(NS)-(M)-ANATEL/2014-UnB] Acerca dos 
ativos intangíveis e do teste de impairment, julgue os itens a seguir. 
1) (I.86) Caso determinado ativo intangível tenha vida útil finita delimitada com precisão, é dispensável o teste de 
impairment. 
2) (I.89) Os gastos com pesquisa e desenvolvimento de um ativo intangível são tratados, respectivamente, como 
despesa no resultado do período e ativo, caso demonstrem, entre outros aspectos, capacidade de gerar benefícios 
econômicos futuros. 
03. [Anal. Jud.-(Ár. Adm.)-(Espec. Contabilidade)-(CE)-(C10)-(NS)-(M)-TJ-SE/2014-UnB] Com base nos pronunciamentos 
técnicos do Comitê de Pronunciamentos Contábeis (CPC), julgue os itens a seguir. 
1) (I.51) Os estoques devem ser mensurados pelo menor valor apurado entre o valor realizável líquido e o valor de 
custo, que inclui todos os custos incorridos para trazer os estoques à condição de venda. 
2) (I.52) Entidades que adquirem peças de reposição com expectativa de utilizá-las por mais de um período 
contábil devem reconhecer essas peças como ativo imobilizado. 
3) (I.53) Considere que uma entidade tenha realizado uma compra vantajosa, em uma combinação de negócios, 
e que a adquirente tenha promovido, após a compra, uma revisão para certificar-se de que todos os ativos 
adquiridos e todos os passivos assumidos foram corretamente identificados. Nessa situação, a adquirente deverá 
reconhecer, na data da aquisição, o ganho resultante em conta de reserva de capital. 
4) (I.54) Caso ocorra uma combinação de negócios que gere o reconhecimento do ágio pago por expectativa de 
rentabilidade futura, a entidade adquirente deverá testar anualmente esse ativo, independentemente de existir 
indício de redução ao valor recuperável. 
04. [Anal. Jud.-(Ár. Adm.)-(Espec. Contabilidade)-(CE)-(C10)-(NS)-(M)-TJ-SE/2014-UnB] Julgue os itens seguintes à luz 
dos pronunciamentos técnicos e das interpretações do CPC. 
1) (I.62) No cálculo do valor presente de ativos ou passivos, utiliza-se a taxa de desconto antes dos impostos. 
2) (I.63) Se ocorrer modificação na base de avaliação de um ativo não monetário de determinada entidade e não 
for possível determinar se essa modificação configura uma mudança na política contábil ou na estimativa contábil, 
a entidade deverá considerar que ocorreu mudança na estimativa contábil. 
3) (I.64) Em algumas situações, para mensurar o valor recuperável de um ativo intangível, não é necessário 
determinar o valor justo líquido de despesas de venda e o valor em uso desse ativo. Isso acontece quando um 
desses valores excede o valor contábil do intangível, de acordo com o CPC 01 (R1) – Redução ao Valor Recuperável. 
O CURSO PERMANENTE que mais APROVA! 79
PROFS. ONEI F. SAVIOLI / WILLIAN XAVIER AGENTE − PF CONTABILIDADE GERAL 
05. [Anal. Jud.-(Ár. Adm.)-(Espec. Contabilidade)-(CE)-(C10)-(NS)-(M)-TJ-SE/2014-UnB] Considerando o disposto nos 
pronunciamentos técnicos do CPC, julgue os itens a seguir. 
1) (I.70) Ao se mensurar um ativo por valor justo, parte-se da premissa de que o ativo foi trocado em uma transação 
forçada entre participantes do mercado. 
2) (I.71) Tratando-se de demonstrações consolidadas, a empresa controladora deve apresentar as participações 
de não controladores no ativo do balanço patrimonial consolidado, separadamente do patrimônio líquido. 
3) (I.72) O passivo contábil é definido como uma obrigação presente da entidade, derivada de eventos passados, 
cuja liquidação se espera que resulte na saída de recursos da entidade capazes de gerar benefícios econômicos. 
06. [Téc. Contabilidade-(C19)-(NI)-(T)-FUB/2014-UnB] No que se refere ao balanço patrimonial, julgue os itens que se 
seguem. 
1) (I.91) De acordo com o pronunciamento técnico do Comitê de Pronunciamentos Contábeis (CPC) referente à 
apresentação das demonstrações contábeis, o valor da participação de não controladores destacado dentro do 
patrimônio líquido e o valor de instrumentos financeiros disponíveis para venda são exemplos de informações 
apresentadas no balanço patrimonial. 
2) (I.92) Para que se reconheça um item como ativo, é necessário que o recurso seja controlado pela entidade e 
resultante de eventos passados; por isso, o item que gera benefício futuro não compõe o ativo. 
3) (I.93) No ativo, as contas são classificadas em ordem crescente de grau de liquidez dos elementos nelas registrados. 
4) (I.94) O objetivo do balanço patrimonial é evidenciar a situação financeira e patrimonial da organização em 
determinada data, representando, desse modo, uma posição dinâmica do negócio. 
5) (I.95) O balanço patrimonial é composto pelo ativo, pelo passivo e pelo patrimônio líquido. Considerando-se que 
o ativo e o passivo sejam divididos em circulante e não circulante, é correto afirmar que as obrigações que 
vencerem após o término do exercício social seguinte deverão ser classificadas no passivo não circulante. 
6) (I.96) O grupo do patrimônio líquido, que representa o valor residual entre o ativo e o passivo, inclui as contas 
capital social, reservas de capital, ajustes de avaliação patrimonial, reservas de lucros, ações em tesouraria e 
prejuízos acumulados. 
07. [Téc. Contabilidade-(C19)-(NI)-(T)-FUB/2014-UnB] De acordo com os pronunciamentos técnicos do CPC, julgue 
os itens seguintes, relativos à apresentação das demonstrações contábeis. 
1) (I.97) Os resultados de equivalência patrimonial, caso existam, devem ser apresentados na demonstração do 
resultado do exercício de forma destacada. 
2) (I.98) Um conjunto completo das demonstrações contábeis compreende o balanço patrimonial, a demonstração 
do resultado do exercício, a demonstração do resultado abrangente, a demonstração das mutações do patrimônio 
líquido, a demonstração dos fluxos de caixa, a demonstração do valor adicionado, quando exigida legalmente, e 
as notas explicativas. 
3) (I.99) As obrigações financeiras que tiveram prazo de exigibilidade após o exercício seguinte, mas previsão de 
pagamento no próximo exercício, serão registradas no passivo circulante. 
4) (I.100) A demonstração do resultado do exercício (DRE) inicia-se pela receita líquida de vendas e não apresenta 
a receita bruta e as deduções da receita. 
08. [Téc. Contabilidade-(C19)-(NI)-(T)-FUB/2014-UnB] Com base nas disposições da Lei n.º 6.404/1976 e suas alterações, 
julgue os próximos itens, relativos à DRE. 
1) (I.101) Considere que a empresa Core S.A. tenha gerado, no período, receita bruta de vendas de R$ 1.500, 
despesa de salários de R$ 100, despesa de depreciação de R$ 50, custo das mercadorias vendidas de R$ 675, 
despesa de ICMS de R$ 200, despesa de COFINS de R$ 50 e vendas canceladas de R$ 100. Nessa situação 
hipotética, o valor da apuração da receita líquida dessa empresa, no período, será superior a R$ 1.100. 
2) (I.102) O objetivo da DRE é evidenciar o desempenho da entidade. Essa demonstração é uma representação 
estruturada do total das receitas deduzidas as despesas e também abrange os ganhos e as perdas do período. 
3) (I.103) O lucro bruto é o resultado da receita bruta das vendas deduzidas as devoluções, os cancelamentos, os 
abatimentos, os impostos sobre vendas e o custo das mercadorias vendidas. 
4) (I.104) Se uma entidade distribuir lucros aos empregados e administradores, antes de apurar o lucro líquido do 
exercício, será necessário deduzir as participações de empregados e administradores, sucessivamente e nessa 
ordem. 
5) (I.105) De acordo com o regime de competência, a confrontação das receitas com as despesas deve ser 
realizada considerando as entradas e as saídas de caixa no período. 
O CURSO PERMANENTE que mais APROVA! 80
PROFS. ONEI F. SAVIOLI / WILLIAN XAVIER AGENTE − PF CONTABILIDADE GERAL 
09. [Contador-(C3)-(NS)-(M)-CADE/2014-UnB] Acerca da elaboração e divulgação das demonstrações contábeis, 
julgue os próximos itens, considerando que CPC se refere ao Comitê de Pronunciamentos Contábeis. 
1) (I.51) A mensuração de ativos líquidos de provisões relacionadas, tais como provisões de obsolescência nos 
estoques e nas provisões de créditos de liquidação duvidosa relacionadas a contas a receber de clientes, não será 
considerada como compensação e não prejudicará a capacidade do usuário de compreender a informação 
contábil. 
2) (I.52) Nas demonstrações contábeis do período corrente, as entidades devem divulgar informações comparativas 
acerca do período anterior para todos os montantes apresentados, exceto quando um pronunciamento técnico, 
uma interpretação ou orientação do CPC permitam ou exijam a apresentação de outra forma. 
10. [Contador-(C3)-(NS)-(M)-CADE/2014-UnB] A respeito do reconhecimento, da mensuração e da evidenciação 
dos instrumentos financeiros, julgue os itens a seguir. 
1) (I.53) Um ativo ou um passivo financeiro é classificado como mantido para negociação se tiver sido adquirido ou 
originado principalmente com a finalidade de venda ou de recompra no curto prazo. 
2) (I.54) Para que um investimento seja caracterizado como instrumento financeiro derivativo, deve ocorrer 
desembolso inicial para a contratação, mesmo que esse desembolso seja inferior ao que seria exigido em contratos 
financeiros de outra natureza. 
11. [Contador-(C3)-(NS)-(M)-CADE/2014-UnB] Com base no pronunciamento técnico de ajuste a valor presente, do 
CPC, julgue os itens subsequentes. 
1) (I.55) O desconto a valor presente é requerido no caso de passivos contratuais, devendo a taxa de desconto 
considerar o risco de crédito da entidade. Quanto aos passivos não contratuais, não ocorre a apuração do valor 
presente apesar do seu registro como provisões futuras. 
2) (I.56) Quando houver efeito relevante, os itens do ativo e do passivo decorrentes de operações de curto prazo 
devem ser ajustados a valor presente. 
12. [Contador-(C3)-(NS)-(M)-CADE/2014-UnB] No que diz respeito a valor justo, definição, técnicas de avaliação e 
evidenciação de ativos e de passivos, julgue os itens que se seguem. 
1) (I.61) Para os casos de ativos e passivos mensurados a valor justo de modo não recorrente, a divulgação dos 
saldos no balanço patrimonial é obrigatória, não sendo necessária, porém, a divulgação das técnicas de 
avaliação e das informações utilizadas para desenvolver essas mensurações nas notas explicativas. 
2) (I.62) Para maior acurácia na determinação do valor justo, a empresa deve optar por técnica de avaliação que 
seja apropriada e que proporcione dados suficientes para mensurar o valor justo, com maximização de dados 
observáveis relevantes e minimização de dados não observáveis. 
3) (I.63) As condições físicas e as restrições de venda ou de uso do ativo são exemplos de fatores considerados na 
precificação pelo valor justo por parte tanto da entidade, quanto dos participantes do mercado. 
13. [Contador-(C3)-(NS)-(M)-CADE/2014-UnB] Com base nos pronunciamentos do CPC e nos seus reflexos na 
elaboração e divulgação das demonstrações contábeis, julgue os itens a seguir. 
1) (I.70) Os benefícios econômicos futuros gerados por ativo intangível podem influenciar a DRE em contas de 
receitas ou despesas/custos. Tal flexibilidade ocorre porque esses benefícios podem aumentar a receita da venda 
de produtos ou serviços ou reduzir os custos resultantes do uso do ativo pela entidade. 
2) (I.71) Empresas que possuem itens não monetários mensurados pelo valor justo em moeda estrangeira devem 
realizar a conversão monetária utilizando as taxas de câmbio vigentes nas datas em que o valor justo tiver sido 
mensurado e for evidenciado no balanço patrimonial em moeda funcional. 
3) (I.72) A distinção básica entre ativo intangível e goodwill reside no fato de o primeiro ser, necessariamente, 
identificável, ao passo que o ágio derivado da expectativa de rentabilidade futura (goodwill) não é identificado 
individualmente apesar de ser um ativo que representa benefícios econômicos futuros, gerados por outros ativos 
adquiridos em uma combinação de negócios. 
14. [Contador-(C3)-(NS)-(M)-CADE/2014-UnB] De acordo com o posicionamento técnico do CPC, julgue os itens 
subsequentes, relativos ao impairment test. 
1) (I.79) A entidade deve realizar o teste de recuperabilidade de um ativo intangível com vida útil indefinida, 
comparando seu valor contábil com seu valor recuperável, ainda que não haja indícios de desvalorização do 
referido ativo. 
2) (I.80) A entidade deve testar, anualmente, o ágio pago por expectativa de rentabilidade futura (goodwill) em 
aquisições de participação societária que lhe permita obter o controle da adquirida. 
O CURSO PERMANENTE que mais APROVA! 81
PROFS. ONEI F. SAVIOLI / WILLIAN XAVIER AGENTE − PF CONTABILIDADE GERAL 
15. [Contador-(C3)-(NS)-(M)-CADE/2014-UnB] Com relação ao passivo das entidades, julgue os itens a seguir, de 
acordo com a legislação vigente. 
1) (I.81) A companhia poderá adquirir debêntures de sua própria emissão. Este fato deve ser consignado no 
relatório de administração e nas demonstrações financeiras. 
2) (I.82) As provisões representam passivos com prazo ou valor incerto e podem ser distintas de outros passivos, 
como contas a pagar e passivos derivados de apropriações por competência. 
3) (I.83) As obrigações da companhia com terceiros devem ser classificadas no passivo circulante ou no passivo 
não circulante, tomando-se como referência o exercício social ou o ciclo operacional da empresa, se este tiver 
duração maior que o exercício social. 
16. [Contador-(C3)-(NS)-(M)-CADE/2014-UnB] 
capital social R$ 500.000 
reserva legal R$ 50.000 
reserva de alienação de bônus de subscrição R$ 110.000 
reserva para contingência R$ 55.000 
lucro líquido no encerramento do exercício R$ 400.000. 
Considere que os dados acima se referem à composição do patrimônio líquido de uma companhia, em 
31/12/2013. Com base nesses dados, julgue os próximos itens, de acordo com a Lei n.º 6.404/1976. 
1) (I.84) A companhia poderá deixar de constituir a reserva legal a partir do exercício em vigor. 
2) (I.85) O limite máximo para constituição da reserva legal é de R$ 150.000,00. 
3) (I.86) Para a constituição da reserva legal da companhia em questão, considerando o limite obrigatório previsto 
em lei, deve ser destinado o valor de R$ 20.000,00. 
17. [Contador-(C7)-(NS)-(T)-SUFRAMA/2014-UnB] Acerca dos itens tratados nos pronunciamentos técnicos do 
Comitê de Pronunciamentos Contábeis (CPC), julgue os itens a seguir. 
1) (I.77) Na aquisição de um investimento em controlada, o ágio como fundamentado em rentabilidade futura 
(goodwill) é parte do valor contábil do investimento, vedada a sua amortização. 
2) (I.78) De acordo com as definições do CPC, um ativo contingente surge de eventos não planejados ou não 
esperados que possibilitem a entrada de benefícios econômicos para a entidade. 
3) (I.79) Uma empresa aufere benefícios de um ativo com o seu uso ou sua venda, normalmente avaliado pelo seu 
valor de troca. Assim, para determinar o valor recuperável de um item considerado como unidade geradora de 
caixa, deve-se obter o maior valor entre o valor justo líquido de despesas de venda e o valor em uso. 
4) (I.80) Na definição do valor justo de um item do ativo, diferencia-se o efeito sobre a mensuração resultante de 
uma de suas características específicas, como uma restrição de venda, o que depende de como essa 
característica seria levada em consideração pelos participantes do mercado. 
18. [Contador-(C4)-(NS)-(M)-MJ-DPF/2014-UnB] Acerca da legislação societária, julgue os itens subsequentes. 
1) (I.51) Na ausência de mercado ativo para um instrumento financeiro, o valor justo desse instrumento pode ser 
assumido como o valor que se obteria, em um mercado ativo, com a negociação de outro instrumento financeiro 
de natureza, prazo e riscos similares. 
2) (I.52) Os prejuízos acumulados e a provisão para o imposto sobre a renda constituída no exercício devem ser 
deduzidos do resultado do exercício para fins de cálculo das participações estatutárias de empregados. 
3) (I.53) As demonstrações financeiras de companhias abertas — as quais devem ser auditadas por auditores 
independentes registrados na Comissão de Valores Mobiliários — deverão seguir as normas contábeis elaboradas 
em conformidade com os padrões internacionais adotados nos principais mercados de valores mobiliários. 
19. [Contador-(C4)-(NS)-(M)-MJ-DPF/2014-UnB] Com relação aos pronunciamentos técnicos do Comitê de Pronunciamentos 
Contábeis (CPC), julgue os itens a seguir. 
1) (I.54) O intangível gerado internamente somente deve ser reconhecido como ativo quando se encontrar na fase 
de desenvolvimento e a entidade que detiver o seu controle puder demonstrar uma série de aspectos exigidos pelo 
CPC, destinados a indicar que esse intangível é capaz de gerar benefícios econômicos futuros. 
2) (I.55) Em conformidade com o regime de competência, os gastos incorridos para a colocação de um ativo 
imobilizado recém-adquirido por uma entidade em local e condições que permitam o seu funcionamento de 
acordo com o planejado pela administração devem ser reconhecidos como despesas do período. 
O CURSO PERMANENTE que mais APROVA! 82
PROFS. ONEI F. SAVIOLI / WILLIAN XAVIER AGENTE − PF CONTABILIDADE GERAL 
3) (I.56) A intenção ou necessidade de uma entidade entrar em processo de liquidação não é condição suficiente 
para que suas demonstrações contábeis sejam elaboradas em bases distintas das utilizadas pelas entidades que 
têm a continuidade como premissa. 
4) (I.57) Para ser enquadrado na definição de ativo, um recurso precisa ser controlado pela entidade em decorrência 
de eventos passados e ser capaz de gerar benefícios econômicos futuros. 
5) (I.58) A integralização de capital em dinheiro pelos acionistas e a venda à vista de um item do ativo imobilizado 
são eventos que devem ser classificados como fluxos de caixa das atividades de financiamento na demonstração 
dos fluxos de caixa. 
20. [Contador-(C4)-(NS)-(M)-MJ-DPF/2014-UnB] Julgue os próximos itens, acerca do ativo imobilizado de companhias 
abertas. 
1) (I.63) O valor contábil de um ativo imobilizado é o valor pelo qual ele é reconhecido na contabilidade, sendo 
deduzido da depreciação acumulada e da perda, também acumulada, por redução ao valor recuperável. 
2) (I.64) Uma companhia que detém o controle, os riscos e os benefícios de terrenos que estão sendo utilizados em 
suas operações deve reconhecê-los como ativos e classificá-los no ativo imobilizado. Se, no entanto, esses terrenos 
não tiverem uma destinação específica, a companhia deve classificá-los no ativo realizável a longo prazo. 
21. [Contador-(C4)-(NS)-(M)-MJ-DPF/2014-UnB] Acerca das regras contábeis que envolvem ativos intangíveis de 
companhias abertas, julgue os itens que se seguem. 
1) (I.65) O reconhecimento inicial de um ativo intangível deve ser feito por meio de seu custo. Após esse reconhecimento 
inicial, e se não houver restrição por parte de lei ou norma legal regularmente estabelecida, a entidade pode optar 
pelo método de custo ou pelo método de reavaliação para atualizar o valor contábil desse ativo. 
2) (I.66) Ativos monetários identificáveis e sem substância física devem ser classificados contabilmente como ativos 
intangíveis. 
22. [Agente Pol. Fed.-(Pr. Obj.)-DPF-MJ/2012-UnB] No que se refere ao disposto no Comitê de Pronunciamentos 
Contábeis 04 – ativo intangível, julgue os itens seguintes. 
1) (I.78) O valor amortizável de ativo intangível com vida útil indefinida deverá ser amortizado de modo a refletir o 
padrão de consumo, pela entidade, dos benefícios econômicos futuros. 
2) (I.79) Não deve ser reconhecido como ativo o ágio derivado da expectativa de rentabilidade futura (goodwill) 
gerado internamente. 
23 (Cespe-UNB, Polícia Federal). Com referência a movimentação do patrimônio líquido, segundo a Lei nº 6.404, 
julgue os itens abaixo: 
01) No recebimento de dinheiro de acionistas para integralização do capital social subscrito, deverá haver um 
registro a crédito do capital social ou da conta que registra o capital a integralizar. 
02) Na emissão de ações ao preço unitário de R$ 1,00, sendo R$ 50,50 destinados ao capital social e R$ 0,50 à 
reserva de capital – ágio na subscrição de novas ações -, a empresa deverá registrar R$ 0,80 para cada real 
recebido, por conta desse aumento de capital, na conta de bônus de subscrição, no patrimônio líquido. 
03) O produto da alienação de partes beneficiárias pode ser registrado no patrimônio líquido. 
04) No recebimento de um bem imóvel doado por uma sociedade anônima, cujo registro se dará em conta de 
patrimônio líquido de doações e subvenções para investimentos, deverá haver um registro a débito dessa conta, 
em contrapartida de um crédito no imobilizado de igual valor. 
05) Uma empresa que apresentar uma reserva de capital no valor de R$ 8.000,00 e um saldo de prejuízo de R$ 
2.000,00, após consumir os lucros acumulados e todas as reservas de lucros, poderá compensa-lo com parte da 
reserva de capital que ela possui. 
24. [Espec. Regul. Serv. Públ. Telecomun.-(Espec. Contabilidade)-(C8)-(CE)-(NS)-(M)-ANATEL/2014-UnB] Com relação à 
contabilização de investimentos em coligadas e controladas, julgue os itens a seguir, desconsiderando qualquer 
efeito tributário. 
1) (I.64) Considere que a participação societária mantida entre a Cia. Alfa e a coligada Beta tenha reduzido em 
outubro de 2013 e que a Cia. Alfa tenha continuado a avaliar esse investimento pelo método da equivalência 
patrimonial. Nessa situação, a Cia. Alfa deveria reconhecer, em 2013, como receita na demonstração do resultado 
do exercício, a receita previamente reconhecida em outros resultados abrangentes, proporcionalmente à redução 
na participação societária. 
2) (I.65) Suponha que o lucro líquido da empresa Delta, no final de 2013, tenha sido de R$ 600.000. Suponha, ainda, 
que 10% desse lucro não tenham sido realizados naquele período e que sejam referentes a uma operação de 
venda de estoque para a controladora, que detém 30% de participação na empresa Delta. Nessa situação, a 
controladora deverá reconhecer o valor de R$ 180.000 como resultado da equivalência patrimonial em 2013. 
O CURSO PERMANENTE que mais APROVA! 83
PROFS. ONEI F. SAVIOLI / WILLIAN XAVIER AGENTE − PF CONTABILIDADE GERAL 
3) (I.66) O lançamento contábil apresentado a seguir deve ser realizado pela empresa investidora e é decorrente 
de lucro obtido pela empresa investida. 
Débito em investimentos em coligadas 
Crédito em receita de equivalência patrimonial 
' 
25. [Téc. Contabilidade-(C19)-(NI)-(T)-FUB/2014-UnB] No que tange à contabilização de operações contábeis, 
julgue os itens subsecutivos. 
1) (I.71) Suponha que uma empresa tenha realizado vendas em moeda estrangeira no valor de US$ 100.000, com 
cotação do dólar norte-americano na data da venda de R$ 2,35/US$ 1,00 e que, ao final do exercício, antes da 
liquidação da operação, o real tenha sofrido uma desvalorização de 2% em relação ao dólar. Nessa situação, a 
empresa deverá registrar uma receita de variação cambial no valor de R$ 4.700. 
2) (I.72) Se uma empresa tiver apurado, sobre a folha de pagamento, INSS no valor de R$ 8.360, salário-maternidade 
no valor de R$ 6.000 e salário-família no valor de R$ 1.000 e se esses forem os únicos eventos relevantes a considerar, 
então a empresa deverá registrar um valor total a recolher de R$ 15.360. 
3) (I.73) Em uma aplicação financeira com juros prefixados, o valor correspondente aos juros deve ser reconhecido 
em conta de juros ativos a transcorrer e transferido para resultado pelo transcurso do prazo. 
4) (I.74) Considere que uma empresa tenha descontado R$ 100 em duplicatas no banco em que mantém conta e 
que, no ato do desconto, devido às tarifas e aos juros cobrados, ela tenha recebido o valor líquido de R$ 96 em sua 
conta corrente. Nessa situação, o valor dos juros e das tarifas cobrados será imediatamente reconhecido como 
despesa do período. 
5) (I.75) No momento da assinatura do contrato de aluguel de um imóvel para servir de sede para determinada 
empresa, o contador deve registrar os primeiros doze meses no passivo circulante e os meses subsequentes no 
passivo não circulante, realizando a reclassificação de não circulante para circulante à medida do transcurso do 
prazo. 
26. [Téc. Contabilidade-(C19)-(NI)-(T)-FUB/2014-UnB] Com relação à contabilização de operações comerciais e de 
imobilizado e a conceitos correlatos, julgue os itens subsequentes. 
1) (I.76) Uma provisão deve ser uma obrigação existente no presente, como resultado de um evento passado, que 
provavelmente exigirá uma saída de recursos no futuro, com possível estimação do seu valor de saída. 
2) (I.77) Na alienação de imobilizado, havendo saldo na conta de depreciação acumulada do bem, esta deverá 
ser encerrada contra a própria conta do bem, antes de efetuada a baixa do imobilizado. 
3) (I.78) Caso uma empresa tenha apurado R$ 57.600 de COFINS em um exercício em que tenha apurado, 
também, prejuízo, então a contabilização do valor apurado deverá ser: débito: despesa de COFINS (conta do 
ativo); crédito: COFINS diferida (conta do passivo). 
4) (I.79) Considere que uma empresa comercial não contribuinte do IPI tenha realizado uma compra à vista, por 
meio de cheque, no valor de R$ 13.000 em mercadorias, com R$ 3.000 de IPI e ICMS à alíquota de 18%. Nessa 
situação, os lançamentos e os valores deverão ser realizados da seguinte forma: 
débito: estoque de matérias-primas..................................R$ 11.200; 
débito: ICMS a compensar................................................. R$ 1.800; 
crédito: bancos conta movimento.................................... R$ 13.000. 
27. [Contador-(C3)-(NS)-(M)-CADE/2014-UnB] Com relação a receitas e despesas e a seus reconhecimentos, julgue 
os itens a seguir. 
1) (I.93) De acordo com a legislação societária vigente, os gastos pré-operacionais são classificados no ativo 
intangível e reconhecidos, posteriormente, no resultado, quando a empresa estiver operando normalmente. 
2) (I.94) As despesas pagas antecipadamente, como aplicação de recursos em despesas do exercício seguinte, 
representam obrigações quitadas antes do vencimento, cujos fatos geradores já ocorreram. 
3) (I.95) O registro contábil de um débito na conta caixa e de um crédito na conta receita de aluguéis a vencer 
diferida corresponde à receita cujo fato gerador ainda não ocorreu. Dessa forma, o reconhecimento da referida 
receita no resultado em momento futuro estará em conformidade com o regime de competência. 
O CURSO PERMANENTE que mais APROVA! 84
PROFS. ONEI F. SAVIOLI / WILLIAN XAVIER AGENTE − PF CONTABILIDADE GERAL 
28. [Téc. Contabilidade-(C19)-(NI)-(T)-FUB/2014-UnB] Uma empresa, ao receber o extrato de sua conta corrente relativo 
ao mês de janeiro de 2014, constatou algumas divergências em relação ao razão da conta bancos conta movimento 
mantido pela contabilidade. No procedimento de conciliação bancária, foram encontradas as seguintes divergências: 
I a cobrança de uma tarifa de R$ 35 por renovação de cadastro consta do extrato bancário; 
II um cheque no valor de R$ 1.500, utilizado para pagamento a fornecedor, não consta do extrato, o que demonstra 
que ele ainda não foi descontado; 
III o cheque emitido por um cliente, no valor de R$ 400, foi devolvido por insuficiência de fundos; 
IV foi recebida, por meio de cobrança bancária, uma duplicata no valor de R$ 950 emitida contra um cliente; 
V um depósito em cheque no valor de R$ 5.500, efetuado no último dia do mês, ainda não foi creditado pelo 
banco; 
VI o saldo da conta bancária constante no extrato do dia 31/1/2014 era de R$ 9.500. 
Com base nessas informações, julgue os itens de 1 a 5. 
1) (I.80) O evento II deve ser relatado no relatório de conciliação bancária, mas não cabe qualquer lançamento 
contábil em função disso. 
2) (I.81) O evento I deve ser lançado como despesa bancária. 
3) (I.82) Se o cheque referido no evento III for reapresentado, então não haverá necessidade de nenhuma contabilização. 
4) (I.83) O depósito em cheques ainda não compensados — evento V — não motiva nenhuma contabilização. 
5) (I.84) Antes da conciliação bancária, o saldo do razão da conta bancos conta movimento é de R$ 12.985. 
29. [Contador-(C3)-(NS)-(M)-CADE/2014-UnB] Tendo como referência as disponibilidades, as características, os critérios 
de contabilização e os reflexos nas demonstrações contábeis das empresas, julgue os itens seguintes. 
1) (I.73) Os fluxos de caixa anuais de uma controlada no exterior devem ser convertidos para a moeda funcional da 
controladora utilizando-se a taxa cambial na data de fechamento de cada mês. 
2) (I.74) Considere que, com a copa do mundo de futebol no Brasil, seja normal que as empresas recebam em 
moedas estrangeiras. Nesse caso, os ganhos ou perdas não realizados, resultantes de mudanças nas taxas de 
câmbio, são fluxos de caixa e devem ser evidenciados como fluxo de atividade operacional no demonstrativo dos 
fluxos do disponível. 
3) (I.75) O caixa de uma padaria pode aceitar vale-transporte de cliente, dentro do prazo de validade, com valor 
de face de R$ 5,00, com deságio de 20%, como forma de recebimento de compra realizada e, quando encerrar o 
seu movimento, o caixa deverá apresentar o ganho financeiro de maneira clara e objetiva. 
30. [Contador-(C7)-(NS)-(T)-SUFRAMA/2014-UnB] Com relação ao reconhecimento, à mensuração e à apresentação 
das contas patrimoniais e de resultado, julgue os itens que se seguem. 
1) (I.64) Na definição do valor da provisão estimada para créditos de liquidação duvidosa, o grau de incerteza 
envolvido exige avaliação pautada na experiência profissional do contador, com base no seu juízo de valor e no 
interesse da empresa. 
2) (I.66) A provisão estimada para crédito de liquidação duvidosa é uma conta redutora de ativo, ao passo que a 
provisão para férias e 13.° salário representa um passivo. 
31. [Contador-(C7)-(NS)-(T)-SUFRAMA/2014-UnB] Julgue os seguintes itens, relativos aos aspectos inerentes ao grupo 
contábil do ativo e às suas respectivas contas. 
1) (I.62) O registro contábil dos estoques de uma empresa pelo método do PEPS (primeiro a entrar — primeiro a sair) 
ocorre quando se utiliza o inventário permanente. 
2) (I.63) Uma empresa deve contabilizar o IPI pago na aquisição de estoques como custo incluído na demonstração 
do resultado do exercício (DRE), após a apuração da receita líquida de vendas, considerado o custeio por absorção. 
32. [Téc. Contabilidade-(C19)-(NI)-(M)-SUFRAMA/2014-UnB] Com relação às contas contábeis e ao processo de 
escrituração, julgue os próximos itens. 
1) (I.55) O registro do recebimento de uma duplicata em atraso, incluídos os juros, pode ser efetuado por meio de 
um lançamento de diário de terceira fórmula, ao passo que o registro de uma aplicação em certificado de 
depósito bancário pós-fixado deve ser realizado por meio de um lançamento de diário de primeira fórmula. 
2) (I.56) Define-se conta como um instrumento de registro contábil que pode receber valores de realização 
passada, presente ou futura. 
3) (I.57) O rol de constas é um dos elementos do plano de contas, um conjunto de normas destinadas a amparar os 
registros contábeis de uma instituição. 
O CURSO PERMANENTE que mais APROVA! 85
PROFS. ONEI F. SAVIOLI / WILLIAN XAVIER AGENTE − PF CONTABILIDADE GERAL 
33. [Contador-(C4)-(NS)-(M)-MJ-DPF/2014-UnB] Em cada um dos itens a seguir, é apresentada uma situação hipotética, 
seguida de uma assertiva a ser julgada, a respeito dos critérios de avaliação de estoques de companhias abertas. 
1) (I.61) Uma empresa comercial adquiriu, a prazo, mercadorias para revenda. O preço à vista dessas mercadorias, 
à época da transação, era de R$ 200.000,00. Por se tratar de uma compra a prazo, a empresa adquirente acabou 
se comprometendo a pagar R$ 210.000,00 pelas mercadorias. Nessa situação, conforme o regime de competência, 
o procedimento contábil correto a ser adotado pela adquirente para o registro contábil da diferença entre o 
preço à vista e o preço a prazo das mercadorias é reconhecer tal valor como despesa financeira durante o 
período do financiamento concedido pelo fornecedor. 
2) (I.62) Uma empresa comercial adquiriu, à vista, mercadorias para revenda por R$ 1.200.000,00. Nesse valor 
estavam embutidos R$ 155.000,00 de ICMS e R$ 200.000,00 de IPI, mais o gasto adicional de R$ 1.000,00 com frete e 
seguro de transporte das mercadorias adquiridas. Nessa situação, o custo de aquisição dessas mercadorias foi 
inferior a R$ 1.000.000,00. 
34. [Contador-(C4)-(NS)-(M)-MJ-DPF/2014-UnB] Julgue os itens subsequentes, a respeito de passivos de companhias 
abertas. 
1) (I.67) Passivos monetários que apresentem juros implícitos embutidos no seu valor devem ser avaliados a valor 
presente por ocasião do seu reconhecimento inicial. 
2) (I.68) Uma eventual valorização do real frente ao dólar provocará o aumento do valor do passivo exigível de 
uma companhia que possui empréstimos a pagar em dólar e a consequente diminuição do resultado do período 
em que ocorreu essa valorização. 
3) (I.69) A diferença entre as contas provisão para imposto de renda e imposto de renda a pagar está em que a 
primeira representa um passivo de prazo ou valor incerto enquanto que a segunda consiste em um passivo que não 
contempla tal incerteza. 
35. (Agente-Polícia Federal-2009-Cespe) Julgue os itens a seguir, com base nos conceitos e normas aplicáveis à 
escrituração contábil. 
01) Em decorrência da aplicação do método das partidas dobradas, as contas retificadoras do patrimônio líquido 
têm seu saldo aumentado quando são debitadas, e diminuído quando são creditadas. 
02) O fato contábil registrado no lançamento de 4.ª fórmula abaixo pode ser entendido como recebimento por 
uma venda a prazo, após o vencimento da obrigação, e concessão de abatimento por problemas com a 
mercadoria ou sua entrega. 
D bancos 
D abatimentos 
C cliente 
C juros 
03) De acordo com a doutrina e a legislação contábeis, a prescrição de uma dívida e o perecimento de um direito 
correspondem, respectivamente, a uma realização de receita e à incorrência de uma despesa. 
04) Os livros diário e razão, por constituírem os registros permanentes de uma entidade e por serem obrigatórios, 
devem ser registrados no registro público competente. 
05) Suponha que uma empresa mineradora tenha adquirido os direitos de exploração de uma mina por R$ 5 
milhões, por meio de um contrato com cinco anos de vigência. Nesse caso, após dois anos de exploração, se 
tiverem sido extraídos 30% da possança da mina, o referido ativo, classificado no imobilizado, deverá estar avaliado 
no balanço da empresa por R$ 3 milhões. 
06) Constituem eventos que afetam o patrimônio líquido, como acréscimo ou redução, ajustes de exercícios 
anteriores, resultado líquido do exercício e resultado na venda de ações em tesouraria. 
07) Na demonstração dos fluxos de caixa, classificam-se no fluxo de financiamento, entre outras operações, a 
colocação de debêntures, a distribuição de juros sobre o capital próprio e a integralização de capital em espécie. 
36. [Contador-(C4)-(NS)-(M)-MJ-DPF/2014-UnB] Acerca da legislação societária, julgue os itens subsequentes. 
1) (I.51) Na ausência de mercado ativo para um instrumento financeiro, o valor justo desse instrumento pode ser 
assumido como o valor que se obteria, em um mercado ativo, com a negociação de outro instrumento financeiro 
de natureza, prazo e riscos similares. 
2) (I.52) Os prejuízos acumulados e a provisão para o imposto sobre a renda constituída no exercício devem ser 
deduzidos do resultado do exercício para fins de cálculo das participações estatutárias de empregados. 
O CURSO PERMANENTE que mais APROVA! 86
PROFS. ONEI F. SAVIOLI / WILLIAN XAVIER AGENTE − PF CONTABILIDADE GERAL 
CAPÍTULO 15 
15. Em resumo, consideradas as normas da CVM, são demonstrações obrigatórias para as: 
15.1 Companhias abertas: 
1 - Balanço Patrimonial; (BP) 
2 - Demonstração das Mutações do Patrimônio Líquido; (DMPL) 
3 - Demonstração do Resultado Do Exercício; (DRE) 
4 - Demonstração dos Fluxos de Caixa; e (DFC) 
5 - Demonstração do Valor Adicionado. (DVA) 
OBS.: 
É obrigatória a auditoria por auditores independentes registrados na CVM; 
Serão complementadas por notas explicativas e outros quadros analíticos. 
15.2 Companhias fechadas: 
1 - Balanço Patrimonial; (BP) 
2 - Demonstração dos Lucros ou Prejuízos Acumulados; (DLPA) 
3 - Demonstração do Resultado do Exercício; (DRE) 
4 - Demonstração dos Fluxos de Caixa, (DFC) se o patrimônio liquido, na data do balanço, for maior ou igual a R$ 2 
milhões. 
OBS.: Serão complementadas por notas explicativas e outros quadros analíticos. 
As companhias fechadas poderão optar por observar as normas sobre demonstrações financeiras expedidas pela 
Comissão de Valores Mobiliários para as companhias abertas. 
15.3 Sociedade de grande porte: 
A Lei nº 11.638/07 estendeu às sociedades de grande porte, ainda que não constituída sob a forma de S.A., as 
disposições da Lei no 6.404176 relativas à escrituração e elaboração de demonstrações contábeis e à 
obrigatoriedade de auditoria por auditor independente registrado na CVM, entendendo que essas empresas, por 
sua importância no cenário econômico e social, devem ter nível de abertura de informações similar ao das 
companhias abertas. Considera-se de grande porte, para esses efeitos, a sociedade ou conjunto de sociedades 
sob controle comum que tiver no exercício social anterior: ativo total superior a R$ 240 milhões, ou receita bruta 
anual superior a R$ 300 milhões. 
15.3.1 SOCIEDADE DE GRANDE PORTE 
Ativo total superior a R$ 240 milhões 
OU 
Receita bruta anual superior a R$ 300 milhões. 
15.3.2 São demonstrações obrigatórias para as Sociedades de grande porte: 
1 - Balanço Patrimonial; (BP) 
2 - Demonstração dos Lucros ou Prejuízos Acumulados; (DLPA) 
3 - Demonstração do Resultado do Exercício; (DRE) 
4 - Demonstração dos Fluxos de Caixa, (DFC) se o patrimônio liquido, na data do balanço, for maior ou igual a R$ 2 
milhões. 
OBS.: 
É obrigatória a auditoria por auditores independentes registrados na CVM; 
Serão complementadas por notas explicativas e outros quadros analíticos. 
O CURSO PERMANENTE que mais APROVA! 87
PROFS. ONEI F. SAVIOLI / WILLIAN XAVIER AGENTE − PF CONTABILIDADE GERAL 
GABARITOS 
CAPÍTULO 01: 
01 02 03 04 05 06 07 08 09 
E C C C C C E C C C C C C C C C C E E E 
* Questão 9 – Iterm 3: Embora a banca não tenha se manifestado contra a alteração do gabarito, segundo o professor Onei, no momento do desconto da 
duplicata, não ocorre alteração no patrimônio líquido, dessa forma o gabarito deveria ter sido alterado para Errado... 
CAPÍTULO 02: 
01 02 03 04 05 
C C C C E C C C E C C E C C C C C C C E C C 
CAPÍTULO 03: 
01 02 03 04 05 06 07 08 
C C C E C C E E C C C E C C C E C E C E C E E C E C C C E 
EQUAÇÃO FUNDAMENTAL: 
01. SL +; 02. SL 0; 03. SL (-); 04. SL (-); 05. SL 0; 06. SL 0; 07. SL 0; 08. SL 0; 09. SL +; 10. SL (-); 11. SL 0; 12. SL (-); 13. SL +; 
14. SL +; 15. SL +; 16. SL +; 17. SL +; 18. SL (-); 19. SL +; 20. 0; 21. SL +; 22. SL 0; 23. SL (-); 24. SL +; 25. SL +; 26. SL (-); 
27. SL 0; 28. SL (-); 29. SL +; 30. SL (-); 31. SL +; 32. SL+; 33. SL (-); 34. SL (-); 35. SL (-); 36. SL +; 37. SL +; 38. SL (-); 39. SL 0; 
40. SL +; 41. SL +; 42. SL +; 43. SL +; 44. SL (-); 45. SL (-); 46. SL (-); 47. SL (-); 48. SL 0; 49. SL (-); 50. SL (-); 51. SL (-); 52. SL +; 
53. SL (-); 54. SL +. 55. SL +; 56. SL (-); 57. SL +; 58. SL 0; 59. SL +; 60. SL (-); 61. SL +; 62, SL (-); 63. SL (-); 64. SL +; 65. SL (-); 
67. SL (-); 68. SL 0; 69. SL +; 70. SL 0; 71. SL +; 72. SL (-); 73. SL +; 74. SL +; 75. SL +; 76. SL 0; 77. SL 0; 78. SL 0; 79. SL 0; 80. SL (-); 
81. SL+; 82. SL (-); 83. SL +; 84. SL (-); 85. SL 0; 86. SL +; 87. SL (-); 88. SL +; 89. SL (-); 90. SL +; 91. SL (-); 92. SL +; 93. SL (-); 
94. SL (-); 95. SL +; 96. SL 0; 97. SL 0; 98. SL +; 99. SL (-); 100. SL (-); 101 SL (-1); 102 SL (-). 
CAPÍTULO 04: 
01 02 03 04 05 06 07 08 09 
E E C C E C E C E C C E C E C E C C E E E C E E E E C C 
CAPÍTULO 05: 
01 02 03 04 05 06 07 08 
E C E C E E E E E C C E E E E C E C C C E C C C C C C C C E E E C C E E E 
CAPÍTULO 06: 
01 02 03 04 05 06 07 08 09 10 11 
E C E C C C E E C E C C C C C E C C E C C E E E E C E C E C E E C E E C C 
CAPÍTULO 07: 
01 02 03 04 05 06 07 08 09 10 
E E C C C C E E C C E C C E C C E E E C E C C E C E E E C E C E C C C E 
11 
E E E 
O CURSO PERMANENTE que mais APROVA! 88
PROFS. ONEI F. SAVIOLI / WILLIAN XAVIER AGENTE − PF CONTABILIDADE GERAL 
CAPÍTULO 08: 
01 02 03 04 05 06 07 08 09 10 
E C C E C E E C E C C E C C C C E C C E E C C C E C 
CAPÍTULO 09: 
01 02 03 04 05 06 07 08 09 
C C E C E C E E C E E C C E C C E C C E C C C E E E E E E C E E C C C E E 
10 11 12 13 14 15 16 
E C E C E C E C E C E E C C E C E E C C C 
CAPÍTULO 10: 
01 02 03 04 05 06 07 08 09 
E C E C E C E C E C E C E E C E E E E C C C E E 
CAPÍTULO 11: 
01 02 03 04 05 06 
E C C E C E E C C C C C C E 
CAPÍTULO 12: 
01 02 03 04 05 06 
C E C E C E C C C C C C 
CAPÍTULO 13: 
01 02 03 04 05 06 07 08 
E E C E C C E C E C C E E C E E E C E C C E 
CAPÍTULO 14: 
1 2 3 4 5 6 7 8 9 
C C E E E C C C C E C C C C E E C C E E E C C C C C C C C C C E C C 
10 11 12 13 14 15 16 17 18 
C E E C E C C C C C C C C C C C E C C C C C C C C 
19 20 21 22 23 24 25 26 27 
C E E C E C E C E E C C E C E C C E C C E C E E C E E C E E C 
28 29 30 31 32 33 34 35 36 
C C E C C E E C E C C E C C C C E C E C C C C E E C C C C 
O CURSO PERMANENTE que mais APROVA! 89

Noções de contabilidade 2014 agente-pf

  • 1.
    Neon Concursos Ltda Atividade Econômica: educação continuada, permanente e aprendizagem profissional Diretora: Maura Moura Dortas Savioli Empresa fundada em janeiro de 1998 ANO XVII – Av. Mato Grosso, 88 – Centro – Campo Grande – Mato Grosso do Sul Fone/fax: (67) 3324 - 5388 www.NeonOnline.com.br NOÇÕES DE CONTABILIDADE MATERIAL CONTENDO TEORIA E QUESTÕES PROFESSOR: Onei Fernando Savioli Equipe Técnica: Arlindo Pionti John Santhiago Johni Santhiago Mariane Reis AGENTE - PF - 2014 Aluno(a): ______________________________________________________________________ Período: _______________________________ Fone: __________________________________
  • 3.
    SUMÁRIO CAPÍTULO 1− Conceituação, objetivos, finalidades da contabilidade, campo de atuação e usuários ............................ 05 CAPÍTULO 2 − Estrutura conceitual para elaboração e divulgação do relatório contábil-financeiro (CPC00) ...................08 CAPÍTULO 3 − Patrimônio: componentes, equação fundamental do patrimônio, situação líquida, representação gráfica ...... 15 CAPÍTULO 4 − Atos e fatos administrativos: conceitos, fatos permutativos, modificativos e mistos ...............................22 CAPÍTULO 5 − Balanço patrimonial. Conceitos, objetivo e composição................................................................................27 CAPÍTULO 6 − Apuração do resultado do exercício.................................................................................................................35 CAPÍTULO 7 − Contas. Balancete de verificação......................................................................................................................39 CAPÍTULO 8 − Princípios de contabilidade. ..............................................................................................................................47 CAPÍTULO 9 − Escrituração contábil. ........................................................................................................................................53 CAPÍTULO 10 − Regime de caixa e competência........................................................................................................................61 CAPÍTULO 11 − Operações financeiras .......................................................................................................................................65 CAPÍTULO 12 − Depreciação, amortização e exaustão..............................................................................................................70 CAPÍTULO 13 − Demonstração do Resultado do Exercício.......................................................................................................72 CAPÍTULO 14 − Lei das Sociedades por Ações. Critérios de avaliação patrimonial...............................................................77 CAPÍTULO 15 − Lei das Sociedades por Ações e CPCs ............................................................................................................87 GABARITOS ............................................................................................................................... 88
  • 5.
    PROFS. ONEI F.SAVIOLI / WILLIAN XAVIER AGENTE − PF CONTABILIDADE GERAL CAPÍTULO 1 1. Conceituação, objetivos, campo de atuação e usuários da informação contábil. 1.1 Conceito de contabilidade É a ciência social que estuda os fenômenos ocorridos no patrimônio das entidades, mediante o registro, a classificação, a demonstração expositiva, a análise e a interpretação desses fatos, com o fim de oferecer informações e orientação – necessárias à tomada de decisões – sobre a composição do patrimônio, suas variações e o resultado econômico decorrente da gestão da riqueza patrimonial (FRANCO, 1997, p. 210). Contabilidade: é um instrumento da função administrativa e econômica, que tem por finalidade controlar o patrimônio, apurar o resultado e prestar informações sobre o patrimônio das entidades econômico-administrativa. 1.2 Objeto da contabilidade. O objeto da contabilidade é o patrimônio das entidades, pois a contabilidade registra, controla, mensura, classifica, interpreta os fatos que afetam esse patrimônio. O Conselho Federal de Contabilidade (CFC), no documento Resolução CFC nº 750/93, em seu artigo 5º. assim confirma: “ O Princípio da Entidade reconhece o Patrimônio como objeto da Contabilidade [...]”. 1.3 Campo de atuação: todas pessoas físicas ou jurídicas, com ou sem fins lucrativos, ou seja as entidades econômico-administrativas. 1.4 Objetivo ou finalidade geral da contabilidade Com base no conceito mencionado a finalidade é fornecer informações econômicas e financeiras sobre o patrimônio das entidades úteis para a tomada de decisões. 1.5 Função da contabilidade. São duas as funções da contabilidade: 1.5.1 Função administrativa: controlar o patrimônio de uma entidade, tanto no aspecto estático quanto dinâmico. 1.5.2 Função econômica: que consiste em apuração de lucro ou prejuízo, nas empresas com fins lucrativos, ou seja, calcular o resultado econômico (rédito). 1.6 Técnicas contábeis. Para atingir sua finalidade, a contabilidade se utiliza das seguintes técnicas contábeis: 1.6.1 Escrituração contábil – registro dos fatos que ocorrem no patrimônio. 1.6.2 Demonstrações contábeis (demonstrações expositivas) – são a exposição dos componentes patrimoniais, do resultado, das mutações do patrimônio e dos fluxos de recursos. As demonstrações contábeis são: Balanço Patrimonial, Demonstração do Resultado do Exercício (DRE), Demonstração das Mutações do Patrimônio Líquido (DMPL), Demonstração dos Lucros ou Prejuízos Acumulados (DLPA), Demonstração das Origens e Aplicações dos Recursos método direto ou indireto (DOAR), Demonstração dos Fluxos de Caixa direto ou indireto (DFC), Demonstração do Valor Adicionado (DVA) e Balanço Social (BS), Demonstração do Resultado Abrangente (DRA). 1.6.3 Auditoria contábil – verificação da confirmação da adequação dos registros e das demonstrações contábeis aos Princípios de Contabilidade às Normas de Contabilidade e as legislações pertinentes. 1.6.4 Análise de balanços – analisar, interpretar, comparar a situação econômica e financeira da entidade. 1.7 Usuários da informação contábil A finalidade da contabilidade é fornecer informações econômicas e financeiras sobre o patrimônio das entidades. As informações são dirigidas às pessoas, sejam físicas ou jurídicas. Portanto, os usuários da informação contábil. contábil. 1.8.1 Premissa subjacente: Continuidade. As demonstrações contábeis normalmente são elaboradas tendo como premissa que a entidade está em atividade (going concern assumption) e irá manter-se em operação por um futuro previsível. Desse modo, parte-se do pressuposto de que a entidade não tem a intenção, nem tampouco a necessidade, de entrar em processo de liquidação ou de reduzir materialmente a escala de suas operações. Por outro lado, se essa intenção ou necessidade existir, as demonstrações contábeis podem ter que ser elaboradas em bases diferentes e, nesse caso, a base de elaboração utilizada deve ser divulgada. 1.8.2 Bandeira contábil: essência prevalece sobre a forma. A característica essência sobre a forma foi formalmente retirada da condição de componente separado da representação fidedigna, por ser considerado isso uma redundância. A representação pela forma legal que difira da substância econômica não pode resultar em representação fidedigna, conforme citam as Bases para Conclusões. Assim, essência sobre a forma continua, na realidade, bandeira insubstituível nas normas do IASB. O CURSO PERMANENTE que mais APROVA! 5
  • 6.
    PROFS. ONEI F.SAVIOLI / WILLIAN XAVIER AGENTE − PF CONTABILIDADE GERAL Função ou finalidade meio. Objeto de estudo O Patrimônio das Entidades. Administrativa.: controlar, gerir, administrar o patrimônio; Econômica: apurar o resultado, desempenho, performance. Figura 01: Conceitos de contabilidade Fonte: Os Autores Contabilidade como ciência social. Finalidade ou objetivo principal. Técnicas ou meios. Escrituração; Demonstrações; Auditoria; Análise de balanço. Fornecer informações sobre o patrimônio. Aos usuários Campo de atuação. Entidade Ecônomico- Administrativa Para tomada de decisões. O CURSO PERMANENTE que mais APROVA! 6
  • 7.
    PROFS. ONEI F.SAVIOLI / WILLIAN XAVIER AGENTE − PF CONTABILIDADE GERAL 01. [Téc. Contabilidade-(C19)-(NI)-(T)-FUB/2014-UnB] Com relação a conceitos, objetivos e finalidades da contabilidade, julgue os itens que se seguem. 1) (I.51) Auxiliar um governo no processo de fiscalização tributária é uma das finalidades da contabilidade. 2) (I.52) A contabilidade consiste em um sistema de informações financeiras destinado a identificar, registrar e comunicar os eventos econômicos de uma organização. 3) (I.53) As finalidades da contabilidade incluem auxiliar os gestores de uma organização a exercer seu papel na gestão de negócios. 02. [Téc. Contabilidade-(C23)-(NI)-(T)-FUB/2008-UnB] Quanto aos conceitos, objetivos e finalidade da contabilidade, julgue os itens a seguir, “C” para Certo e “E” quando Errado os itens abaixo: 1) (I.51) O principal objetivo da contabilidade é fornecer informações para auxiliar o processo decisório dos usuários. 2) (I.52) A contabilidade é uma ciência social porque tem objeto próprio, o patrimônio. 3) (I.53) A finalidade da contabilidade é registrar os fatos e produzir informações que possibilitem ao titular do patrimônio o planejamento e o controle de suas ações. 4) (I.54) O objeto de estudo da contabilidade é o patrimônio líquido, constituído pelo conjunto de ativo e passivo. 5) (I.55) O patrimônio das entidades constitui a matéria de estudo da contabilidade. 03. (Contador-STM-2010-Cespe) Com relação à Ciência Contábil e suas características, julgue os itens que se seguem. 1) O objeto da contabilidade é o patrimônio, constituído pelo conjunto de bens, direitos e obrigações próprios de determinado ente. 04. (Analista de Saneamento- Ciências Contábeis-Embasa-2009-Cespe) 1) O principal objetivo da contabilidade é fornecer informações úteis para auxiliar o processo decisório dos usuários. 05. (Assistente de Saneamento-Técnico Contábil-Embasa-2009-Cespe) 1) O objeto da contabilidade é o patrimônio das entidades. 2) A principal finalidade da contabilidade é prover informações para auxiliar a tomada de decisões. 06. (Auditor-FUB-2009-Cespe) 1) As funções da contabilidade incluem a orientação dos usuários, assim entendida a prestação de informações úteis que possam evidenciar as mutações patrimoniais, tanto qualitativas quanto quantitativas. 07. (Técnico de Atividades do Meio Ambiente-Ténico em Contabilidade-IBAM-2009-Cespe) 01) A contabilidade tem como objeto o patrimônio e como um de seus objetivos prover seus usuários de informações úteis para a tomada de decisão. 02) A contabilidade busca entender as mutações sofridas pelo patrimônio, tendo como alvo, entre outras, uma visão prospectiva de possíveis variações. As mutações tanto podem decorrer da ação do homem como da natureza. 08. (Contador-Município do Ipojuca-2009-Cespe) 01) O objetivo científico da contabilidade manifesta-se na correta apresentação do patrimônio e na apreensão e análise das causas das suas mutações. 09. [Téc. Contabilidade-(C19)-(NI)-(M)-SUFRAMA/2014-UnB] No que se refere às noções básicas de contabilidade, julgue os itens que se seguem. 1) (I.51) A forma de realização da escrituração contábil das empresas independe da legislação fiscal, ainda que o governo seja um dos usuários da informação contábil. 2) (I.52) Uma empresa que tenha ativos totais de R$ 100,00, passivos totais de R$ 90,00 e capital social realizado de R$ 20,00 apresenta uma situação patrimonial líquida deficitária. 3) (I.53) O fato contábil consistente no desconto de duplicatas junto a um banco resulta em redução da situação patrimonial líquida da empresa. 4) (I.54) A transferência de recursos do caixa da empresa para uma aplicação de renda variável constitui exemplo de fato contábil modificativo aumentativo. O CURSO PERMANENTE que mais APROVA! 7
  • 8.
    PROFS. ONEI F.SAVIOLI / WILLIAN XAVIER AGENTE − PF CONTABILIDADE GERAL CAPÍTULO 2 2.1 RESOLUÇÃO CFC N.º 1.374/11. Dá nova redação à NBC TG ESTRUTURA CONCEITUAL – Estrutura Conceitual para Elaboração e Divulgação de Relatório Contábil-Financeiro. 2.1.1 Introdução As demonstrações contábeis são elaboradas e apresentadas para usuários externos em geral, tendo em vista suas finalidades distintas e necessidades diversas. Governos, órgãos reguladores ou autoridades tributárias, por exemplo, podem determinar especificamente exigências para atender a seus próprios interesses. Essas exigências, no entanto, não devem afetar as demonstrações contábeis elaboradas segundo esta Estrutura Conceitual. Demonstrações contábeis elaboradas dentro do que prescreve esta Estrutura Conceitual objetivam fornecer informações que sejam úteis na tomada de decisões econômicas e avaliações por parte dos usuários em geral, não tendo o propósito de atender finalidade ou necessidade específica de determinados grupos de usuários. Demonstrações contábeis elaboradas com tal finalidade satisfazem as necessidades comuns da maioria dos seus usuários, uma vez que quase todos eles utilizam essas demonstrações contábeis para a tomada de decisões econômicas, tais como: (a) decidir quando comprar, manter ou vender instrumentos patrimoniais; (b) avaliar a administração da entidade quanto à responsabilidade que lhe tenha sido conferida e quanto à qualidade de seu desempenho e de sua prestação de contas; (c) avaliar a capacidade de a entidade pagar seus empregados e proporcionar-lhes outros benefícios; (d) avaliar a segurança quanto à recuperação dos recursos financeiros emprestados à entidade; (e) determinar políticas tributárias; (f) determinar a distribuição de lucros e dividendos; (g) elaborar e usar estatísticas da renda nacional; ou (h) regulamentar as atividades das entidades. As demonstrações contábeis são mais comumente elaboradas segundo modelo baseado no custo histórico recuperável e no conceito da manutenção do capital financeiro nominal. Outros modelos e conceitos podem ser considerados mais apropriados para atingir o objetivo de proporcionar informações que sejam úteis para tomada de decisões econômicas, embora não haja presentemente consenso nesse sentido. Esta Estrutura Conceitual foi desenvolvida de forma a ser aplicável a uma gama de modelos contábeis e conceitos de capital e sua manutenção. 2.1.2 Finalidade e status Esta Estrutura Conceitual estabelece os conceitos que fundamentam a elaboração e a apresentação de demonstrações contábeis destinadas a usuários externos. A finalidade desta Estrutura Conceitual é: (a) dar suporte ao desenvolvimento de novas normas, interpretações e comunicados técnicos e à revisão dos já existentes, quando necessário; (b) dar suporte à promoção da harmonização das regulações, das normas contábeis e dos procedimentos relacionados à apresentação das demonstrações contábeis, provendo uma base para a redução do número de tratamentos contábeis alternativos permitidos pelas normas, interpretações e comunicados técnicos; (c) dar suporte aos órgãos reguladores nacionais; (d) auxiliar os responsáveis pela elaboração das demonstrações contábeis na aplicação das normas, interpretações e comunicados técnicos e no tratamento de assuntos que ainda não tenham sido objeto desses documentos; (e) auxiliar os auditores independentes a formar sua opinião sobre a conformidade das demonstrações contábeis com as normas, interpretações e comunicados técnicos; (f) auxiliar os usuários das demonstrações contábeis na interpretação de informações nelas contidas, elaboradas em conformidade com as normas, interpretações e comunicados técnicos; e (g) proporcionar aos interessados informações sobre o enfoque adotado na formulação das normas, das interpretações e dos comunicados técnicos. O CURSO PERMANENTE que mais APROVA! 8
  • 9.
    PROFS. ONEI F.SAVIOLI / WILLIAN XAVIER AGENTE − PF CONTABILIDADE GERAL 2.1.3 Alcance Esta Estrutura Conceitual aborda: (a) o objetivo da elaboração e divulgação de relatório contábil-financeiro; (b) as características qualitativas da informação contábil-financeira útil; (c) a definição, o reconhecimento e a mensuração dos elementos a partir dos quais as demonstrações contábeis são elaboradas; e (d) os conceitos de capital e de manutenção de capital. 2.1.4 Introdução OB1. O objetivo da elaboração e divulgação de relatório contábil-financeiro de propósito geral constitui o pilar da Estrutura Conceitual. Outros aspectos da Estrutura Conceitual – como o conceito de entidade que reporta a informação, as características qualitativas da informação contábil-financeira útil e suas restrições, os elementos das demonstrações contábeis, o reconhecimento, a mensuração, a apresentação e a evidenciação – fluem logicamente desse objetivo. 2.1.5 Objetivo, utilidade e limitações do relatório contábil-financeiro de propósito geral OB2. O objetivo do relatório contábil-financeiro de propósito geral (*) é fornecer informações contábil-financeiras acerca da entidade que reporta essa informação (reporting entity) que sejam úteis a investidores existentes e em potencial, a credores por empréstimos e a outros credores, quando da tomada decisão ligada ao fornecimento de recursos para a entidade. Essas decisões envolvem comprar, vender ou manter participações em instrumentos patrimoniais e em instrumentos de dívida, e a oferecer ou disponibilizar empréstimos ou outras formas de crédito. (*) Ao longo de toda a Estrutura Conceitual, os termos relatório contábil-financeiro e elaboração e divulgação de relatório contábil-financeiro referem-se a informações contábil-financeiras com propósito geral, a menos que haja indicação específica em contrário. 2.1.6 Performance financeira refletida pelo regime de competência (accruals) OB17. O regime de competência retrata com propriedade os efeitos de transações e outros eventos e circunstâncias sobre os recursos econômicos e reivindicações da entidade que reporta a informação nos períodos em que ditos efeitos são produzidos, ainda que os recebimentos e pagamentos em caixa derivados ocorram em períodos distintos. Isso é importante em função de a informação sobre os recursos econômicos e reivindicações da entidade que reporta a informação, e sobre as mudanças nesses recursos econômicos e reivindicações ao longo de um período, fornecer melhor base de avaliação da performance passada e futura da entidade do que a informação puramente baseada em recebimentos e pagamentos em caixa ao longo desse mesmo período. 2.1.7 Características qualitativas da informação contábil-financeira útil e os componentes do patrimônio, ativo, passivo e patrimônio liquido, despesas e receitas. Se a informação contábil-financeira é para ser útil, ela precisa ser relevante e representar com fidedignidade o que se propõe a representar. A utilidade da informação contábil-financeira é melhorada se ela for comparável, verificável, tempestiva e compreensível. 2.1.8 Características qualitativas fundamentais As características qualitativas fundamentais são relevância e representação fidedigna. 2.1.9 Relevância. Informação contábil-financeira relevante é aquela capaz de fazer diferença nas decisões que possam ser tomadas pelos usuários. A informação pode ser capaz de fazer diferença em uma decisão mesmo no caso de alguns usuários decidirem não a levar em consideração, ou já tiver tomado ciência de sua existência por outras fontes. A informação contábil-financeira é capaz de fazer diferença nas decisões se tiver valor preditivo, valor confirmatório ou ambos. 2.1.10 Materialidade. A informação é material se a sua omissão ou sua divulgação distorcida (misstating) puder influenciar decisões que os usuários tomam com base na informação contábil-financeira acerca de entidade específica que reporta a informação. Em outras palavras, a materialidade é um aspecto de relevância específico da entidade baseado na natureza ou na magnitude, ou em ambos, dos itens para os quais a informação está relacionada no contexto do relatório contábil-financeiro de uma entidade em particular. O CURSO PERMANENTE que mais APROVA! 9
  • 10.
    PROFS. ONEI F.SAVIOLI / WILLIAN XAVIER AGENTE − PF CONTABILIDADE GERAL 2.1.11 Representação fidedigna. Os relatórios contábil-financeiros representam um fenômeno econômico em palavras e números. Para ser útil, a informação contábil-financeira não tem só que representar um fenômeno relevante, mas tem também que representar com fidedignidade o fenômeno que se propõe representar. Para ser representação perfeitamente fidedigna, a realidade retratada precisa ter três atributos. Ela tem que ser completa, neutra e livre de erro. É claro, a perfeição é rara, se de fato alcançável. O objetivo é maximizar referidos atributos na extensão que seja possível. 2.1.12.1 Características qualitativas de melhoria. 2.1.12.1.2 Comparabilidade, verificabilidade, tempestividade e compreensibilidade são características qualitativas que melhoram a utilidade da informação que é relevante e que é representada com fidedignidade. As características qualitativas de melhoria podem também auxiliar a determinar qual de duas alternativas que sejam consideradas equivalentes em termos de relevância e fidedignidade de representação deve ser usada para retratar um fenômeno. 2.1.12.1.3 Comparabilidade. As decisões de usuários implicam escolhas entre alternativas, como, por exemplo, vender ou manter um investimento, ou investir em uma entidade ou noutra. Consequentemente, a informação acerca da entidade que reporta informação será mais útil caso possa ser comparada com informação similar sobre outras entidades e com informação similar sobre a mesma entidade para outro período ou para outra data. 2.1.12.1.4 Verificabilidade. A verificabilidade ajuda a assegurar aos usuários que a informação representa fidedignamente o fenômeno econômico que se propõe representar. A verificabilidade significa que diferentes observadores, cônscios e independentes, podem chegar a um consenso, embora não cheguem necessariamente a um completo acordo, quanto ao retrato de uma realidade econômica em particular ser uma representação fidedigna. Informação quantificável não necessita ser um único ponto estimado para ser verificável. Uma faixa de possíveis montantes com suas probabilidades respectivas pode também ser verificável. 2.1.12.5 Tempestividade. Tempestividade significa ter informação disponível para tomadores de decisão a tempo de poder influenciá-los em suas decisões. Em geral, a informação mais antiga é a que tem menos utilidade. Contudo, certa informação pode ter o seu atributo tempestividade prolongado após o encerramento do período contábil, em decorrência de alguns usuários, por exemplo, necessitarem identificar e avaliar tendências. 2.1.12.6 Compreensibilidade. Classificar, caracterizar e apresentar a informação com clareza e concisão torna-a compreensível. Certos fenômenos são inerentemente complexos e não podem ser facilmente compreendidos. A exclusão de informações sobre esses fenômenos dos relatórios contábil-financeiros pode tornar a informação constante em referidos relatórios mais facilmente compreendida. Contudo, referidos relatórios seriam considerados incompletos e potencialmente distorcidos (misleading). 2.2 A classificação do patrimônio público sob o enfoque contábil, é estruturado em três grupos: ativo, passivo e patrimônio líquido. 2.3.1 Ativo: são recursos controlados pela entidade como resultado de eventos passados e do qual se espera que resultem para a entidade benefícios econômicos futuros ou potencial de serviços; 2.2.2 Passivo são obrigações presentes da entidade, derivadas de eventos passados, cujos pagamentos se esperam que resultem para a entidade saídas de recursos capazes de gerar benefícios econômicos ou potencial de serviços; 2.2.3 Patrimônio líquido é o interesse residual nos ativos da entidade depois de deduzidos todos os seus passivos. 2.3 Performance 2.3.1 O resultado é frequentemente utilizado como medida de performance ou como base para outras medidas, tais como o retorno do investimento ou o resultado por ação. Os elementos diretamente relacionados com a mensuração do resultado são as receitas e as despesas. O reconhecimento e a mensuração das receitas e despesas e, consequentemente, do resultado, dependem em parte dos conceitos de capital e de manutenção de capital adotados pela entidade na elaboração de suas demonstrações contábeis. Esses conceitos estão expostos nos itens 4.57 a 4.65. O CURSO PERMANENTE que mais APROVA! 10
  • 11.
    PROFS. ONEI F.SAVIOLI / WILLIAN XAVIER AGENTE − PF CONTABILIDADE GERAL 2.3.2 Os elementos de receitas e despesas são definidos como segue: (a) receitas são aumentos nos benefícios econômicos durante o período contábil, sob a forma da entrada de recursos ou do aumento de ativos ou diminuição de passivos, que resultam em aumentos do patrimônio líquido, e que não estejam relacionados com a contribuição dos detentores dos instrumentos patrimoniais; (b) despesas são decréscimos nos benefícios econômicos durante o período contábil, sob a forma da saída de recursos ou da redução de ativos ou assunção de passivos, que resultam em decréscimo do patrimônio líquido, e que não estejam relacionados com distribuições aos detentores dos instrumentos patrimoniais. 2.3.3 Receitas 2.3.4 A definição de receita abrange tanto receitas propriamente ditas quanto ganhos. A receita surge no curso das atividades usuais da entidade e é designada por uma variedade de nomes, tais como vendas, honorários, juros, dividendos, royalties, aluguéis. 2.3.4 Ganhos representam outros itens que se enquadram na definição de receita e podem ou não surgir no curso das atividades usuais da entidade, representando aumentos nos benefícios econômicos e, como tais, não diferem, em natureza, das receitas. Consequentemente, não são considerados como elemento separado nesta Estrutura Conceitual. 2.3.5 Ganhos incluem, por exemplo, aqueles que resultam da venda de ativos não circulantes. A definição de receita também inclui ganhos não realizados. Por exemplo, os que resultam da reavaliação de títulos e valores mobiliários negociáveis e os que resultam de aumentos no valor contábil de ativos de longo prazo. Quando esses ganhos são reconhecidos na demonstração do resultado, eles são usualmente apresentados separadamente, porque sua divulgação é útil para fins de tomada de decisões econômicas. Os ganhos são, em regra, reportados líquidos das respectivas despesas. 2.3.6 Vários tipos de ativos podem ser recebidos ou aumentados por meio da receita; exemplos incluem caixa, contas a receber, bens e serviços recebidos em troca de bens e serviços fornecidos. A receita também pode resultar da liquidação de passivos. Por exemplo, a entidade pode fornecer mercadorias e serviços ao credor por empréstimo em liquidação da obrigação de pagar o empréstimo. 2.3.7 Despesas 2.3.8 A definição de despesas abrange tanto as perdas quanto as despesas propriamente ditas que surgem no curso das atividades usuais da entidade. As despesas que surgem no curso das atividades usuais da entidade incluem, por exemplo, o custo das vendas, salários e depreciação. Geralmente, tomam a forma de desembolso ou redução de ativos como caixa e equivalentes de caixa, estoques e ativo imobilizado. 2.3.9 Perdas representam outros itens que se enquadram na definição de despesas e podem ou não surgir no curso das atividades usuais da entidade, representando decréscimos nos benefícios econômicos e, como tais, não diferem, em natureza, das demais despesas. Consequentemente, não são consideradas como elemento separado nesta Estrutura Conceitual. 2.3.10 Perdas incluem, por exemplo, as que resultam de sinistros como incêndio e inundações, assim como as que decorrem da venda de ativos não circulantes. A definição de despesas também inclui as perdas não realizadas. Por exemplo, as que surgem dos efeitos dos aumentos na taxa de câmbio de moeda estrangeira com relação aos empréstimos da entidade a pagar em tal moeda. Quando as perdas são reconhecidas na demonstração do resultado, elas são geralmente demonstradas separadamente, pois sua divulgação é útil para fins de tomada de decisões econômicas. As perdas são, em regra, reportadas líquidas das respectivas receitas. 2.3.11 Ajustes para manutenção de capital 2.3.12 A reavaliação ou a atualização de ativos e passivos dão margem a aumentos ou a diminuições do patrimônio líquido. Embora tais aumentos ou diminuições se enquadrem na definição de receitas e de despesas, sob certos conceitos de manutenção de capital eles não são incluídos na demonstração do resultado. Em vez disso, tais itens são incluídos no patrimônio líquido como ajustes para manutenção do capital ou reservas de reavaliação. Esses conceitos de manutenção de capital estão expostos nos itens 4.57 a 4.65 desta Estrutura Conceitual. O CURSO PERMANENTE que mais APROVA! 11
  • 12.
    PROFS. ONEI F.SAVIOLI / WILLIAN XAVIER AGENTE − PF CONTABILIDADE GERAL 2.3.13 Reconhecimento dos elementos das demonstrações contábeis 2.3.14 Reconhecimento é o processo que consiste na incorporação ao balanço patrimonial ou à demonstração do resultado de item que se enquadre na definição de elemento e que satisfaça os critérios de reconhecimento mencionados no item 4.38. Envolve a descrição do item, a mensuração do seu montante monetário e a sua inclusão no balanço patrimonial ou na demonstração do resultado. Os itens que satisfazem os critérios de reconhecimento devem ser reconhecidos no balanço patrimonial ou na demonstração do resultado. A falta de reconhecimento de tais itens não é corrigida pela divulgação das práticas contábeis adotadas nem tampouco pelas notas explicativas ou material elucidativo. 2.3.15 Um item que se enquadre na definição de um elemento deve ser reconhecido se: (a) for provável que algum benefício econômico futuro associado ao item flua para a entidade ou flua da entidade; e (b) o item tiver custo ou valor que possa ser mensurado com confiabilidade (*). (*) A informação é confiável quando ela é completa, neutra e livre de erro. 2.3.16 Ao avaliar se um item se enquadra nesses critérios e, portanto, se qualifica para fins de reconhecimento nas demonstrações contábeis, é necessário considerar as observações sobre materialidade registradas no Capítulo 3 – Características Qualitativas da Informação Contábil-Financeira Útil. O inter-relacionamento entre os elementos significa que um item que se enquadre na definição e nos critérios de reconhecimento de determinado elemento, por exemplo, um ativo, requer automaticamente o reconhecimento de outro elemento, por exemplo, uma receita ou um passivo. 2.3.17 Probabilidade de futuros benefícios econômicos 2.3.18 O conceito de probabilidade deve ser adotado nos critérios de reconhecimento para determinar o grau de incerteza com que os benefícios econômicos futuros referentes ao item venham a fluir para a entidade ou a fluir da entidade. O conceito está em conformidade com a incerteza que caracteriza o ambiente no qual a entidade opera. As avaliações acerca do grau de incerteza atrelado ao fluxo de benefícios econômicos futuros devem ser feitas com base na evidência disponível quando as demonstrações contábeis são elaboradas. Por exemplo, quando for provável que uma conta a receber devida à entidade será paga pelo devedor, é então justificável, na ausência de qualquer evidência em contrário, reconhecer a conta a receber como ativo. Para uma ampla população de contas a receber, entretanto, algum grau de inadimplência é normalmente considerado provável; dessa forma, reconhece-se como despesa a esperada redução nos benefícios econômicos. 2.3.19 Confiabilidade da mensuração 2.3.20 O segundo critério para reconhecimento de um item é que ele possua custo ou valor que possa ser mensurado com confiabilidade. Em muitos casos, o custo ou valor precisa ser estimado; o uso de estimativas razoáveis é parte essencial da elaboração das demonstrações contábeis e não prejudica a sua confiabilidade. Quando, entretanto, não puder ser feita estimativa razoável, o item não deve ser reconhecido no balanço patrimonial ou na demonstração do resultado. 2.3.21 Reconhecimento de ativos 2.3.22 Um ativo deve ser reconhecido no balanço patrimonial quando for provável que benefícios econômicos futuros dele provenientes fluirão para a entidade e seu custo ou valor puder ser mensurado com confiabilidade. 2.3.23 Reconhecimento de passivos 2.3.24 Um passivo deve ser reconhecido no balanço patrimonial quando for provável que uma saída de recursos detentores de benefícios econômicos seja exigida em liquidação de obrigação presente e o valor pelo qual essa liquidação se dará puder ser mensurado com confiabilidade. 2.3.25 Reconhecimento de receitas 2.3.26 A receita deve ser reconhecida na demonstração do resultado quando resultar em aumento nos benefícios econômicos futuros relacionado com aumento de ativo ou com diminuição de passivo, e puder ser mensurado com confiabilidade. Isso significa, na prática, que o reconhecimento da receita ocorre simultaneamente com o reconhecimento do aumento nos ativos ou da diminuição nos passivos (por exemplo, o aumento líquido nos ativos originado da venda de bens e serviços ou o decréscimo do passivo originado do perdão de dívida a ser paga). O CURSO PERMANENTE que mais APROVA! 12
  • 13.
    PROFS. ONEI F.SAVIOLI / WILLIAN XAVIER AGENTE − PF CONTABILIDADE GERAL 2.3.27 Reconhecimento de despesas 2.3.28 As despesas devem ser reconhecidas na demonstração do resultado quando resultarem em decréscimo nos benefícios econômicos futuros, relacionado com o decréscimo de um ativo ou o aumento de um passivo, e puder ser mensurado com confiabilidade. Isso significa, na prática, que o reconhecimento da despesa ocorre simultaneamente com o reconhecimento de aumento nos passivos ou de diminuição nos ativos (por exemplo, a alocação por competência de obrigações trabalhistas ou da depreciação de equipamento). 2.3.29 Mensuração dos elementos das demonstrações contábeis 2.3.30 Mensuração é o processo que consiste em determinar os montantes monetários por meio dos quais os elementos das demonstrações contábeis devem ser reconhecidos e apresentados no balanço patrimonial e na demonstração do resultado. Esse processo envolve a seleção da base específica de mensuração. 2.3.31 Um número variado de bases de mensuração é empregado em diferentes graus e em variadas combinações nas demonstrações contábeis. Essas bases incluem o que segue: (a) Custo histórico. Os ativos são registrados pelos montantes pagos em caixa ou equivalentes de caixa ou pelo valor justo dos recursos entregues para adquiri-los na data da aquisição. Os passivos são registrados pelos montantes dos recursos recebidos em troca da obrigação ou, em algumas circunstâncias (como, por exemplo, imposto de renda), pelos montantes em caixa ou equivalentes de caixa se espera serão necessários para liquidar o passivo no curso normal das operações. (b) Custo corrente. Os ativos são mantidos pelos montantes em caixa ou equivalentes de caixa que teriam de ser pagos se esses mesmos ativos ou ativos equivalentes fossem adquiridos na data do balanço. Os passivos são reconhecidos pelos montantes em caixa ou equivalentes de caixa, não descontados, que se espera seriam necessários para liquidar a obrigação na data do balanço. (c) Valor realizável (valor de realização ou de liquidação). Os ativos são mantidos pelos montantes em caixa ou equivalentes de caixa que poderiam ser obtidos pela sua venda em forma ordenada. Os passivos são mantidos pelos seus montantes de liquidação, isto é, pelos montantes em caixa ou equivalentes de caixa, não descontados, que se espera serão pagos para liquidar as correspondentes obrigações no curso normal das operações. (d) Valor presente. Os ativos são mantidos pelo valor presente, descontado, dos fluxos futuros de entradas líquidas de caixa que se espera seja gerado pelo item no curso normal das operações. Os passivos são mantidos pelo valor presente, descontado, dos fluxos futuros de saídas líquidas de caixa que se espera serão necessários para liquidar o passivo no curso normal das operações. 2.3.32 Conceitos de capital e de manutenção de capital 2.3.33 Conceitos de capital 2.3.34 O conceito de capital financeiro (ou monetário) é adotado pela maioria das entidades na elaboração de suas demonstrações contábeis. De acordo com o conceito de capital financeiro, tal como o dinheiro investido ou o seu poder de compra investido, o capital é sinônimo de ativos líquidos ou patrimônio líquido da entidade. Segundo o conceito de capital físico, tal como capacidade operacional, o capital é considerado como a capacidade produtiva da entidade baseada, por exemplo, nas unidades de produção diária. 2.3.36 Conceitos de manutenção de capital e determinação do lucro 2.3.37. Os conceitos de capital mencionados no item 4.57 dão origem aos seguintes conceitos de manutenção de capital: (a) Manutenção do capital financeiro. De acordo com esse conceito, o lucro é considedrado auferido somente se o montante financeiro (ou dinheiro) dos ativos líquidos no fim do período exceder o seu montante financeiro (ou dinheiro) no começo do período, depois de excluídas quaisquer distribuições aos proprietários e seus aportes de capital durante o período. A manutenção do capital financeiro pode ser medida em qualquer unidade monetária nominal ou em unidades de poder aquisitivo constante. (b) Manutenção do capital físico. De acordo com esse conceito, o lucro é considerado auferido somente se a capacidade física produtiva (ou capacidade operacional) da entidade (ou os recursos ou fundos necessários para atingir essa capacidade) no fim do período exceder a capacidade física produtiva no início do período, depois de excluídas quaisquer distribuições aos proprietários e seus aportes de capital durante o período. O CURSO PERMANENTE que mais APROVA! 13
  • 14.
    PROFS. ONEI F.SAVIOLI / WILLIAN XAVIER AGENTE − PF CONTABILIDADE GERAL 2.4 Exercícios de fixação 01. (NEON). Características qualitativas da informação contábil-financeira útil. São características qualitativas fundamentais, assinale certo ou errado: 1) relevância 4) aplicação das características qualitativas fundamentais. 2) materialidade 5) comparabilidade. 3) representação fidedigna 02. (NEON). São características qualitativas de melhoria, assinale certo ou errado: 1) comparabilidade. 4) materialidade. 2) verificabilidade. 5) compreensibilidade. 3) tempestividade. 03. (NEON). São características qualitativas fundamentais, assinale certo ou errado: 1) relevância e representação fidedigna. 4) relevância, materialidade e representação fidedigna. 2) verificabilidade e materialidade. 5) relevância e materialidade. 3) materialidade e representação fidedigna. 04. (NEON). Um número variado de bases de mensuração é empregado em diferentes graus e em variadas combinações nas demonstrações contábeis. Essas bases incluem o que segue, assinale certo ou errado para os itens: 01) Custo histórico. Os ativos são registrados pelos montantes pagos em caixa ou equivalentes de caixa ou pelo valor justo dos recursos entregues para adquiri-los na data da aquisição. Os passivos são registrados pelos montantes dos recursos recebidos em troca da obrigação ou, em algumas circunstâncias (como, por exemplo, imposto de renda), pelos montantes em caixa ou equivalentes de caixa se espera serão necessários para liquidar o passivo no curso normal das operações. 02) Custo corrente. Os ativos são mantidos pelos montantes em caixa ou equivalentes de caixa que teriam de ser pagos se esses mesmos ativos ou ativos equivalentes fossem adquiridos na data do balanço. Os passivos são reconhecidos pelos montantes em caixa ou equivalentes de caixa, não descontados, que se espera seriam necessários para liquidar a obrigação na data do balanço. 03) Valor realizável (valor de realização ou de liquidação). Os ativos são mantidos pelos montantes em caixa ou equivalentes de caixa que poderiam ser obtidos pela sua venda em forma ordenada. Os passivos são mantidos pelos seus montantes de liquidação, isto é, pelos montantes em caixa ou equivalentes de caixa, não descontados, que se espera serão pagos para liquidar as correspondentes obrigações no curso normal das operações. 04) Valor presente. Os ativos são mantidos pelo valor presente, descontado, dos fluxos futuros de entradas líquidas de caixa que se espera seja gerado pelo item no curso normal das operações. Os passivos são mantidos pelo valor presente, descontado, dos fluxos futuros de saídas líquidas de caixa que se espera serão necessários para liquidar o passivo no curso normal das operações. 05. [Téc. Contabilidade-(C19)-(NI)-(T)-FUB/2014-UnB] Julgue os itens a seguir, acerca de patrimônio e conceitos correlatos. 1) (I.54) O patrimônio de um grupo econômico é a soma dos patrimônios de todas as organizações que o integram, ajustados de acordo com a legislação vigente. 2) (I.55) A situação líquida de uma organização, que resulta da diferença entre seus ativos e seus passivos, é afetada negativamente pelas despesas da organização e positivamente pelo reconhecimento de receitas e investimentos feitos por seus acionistas. 3) (I.56) O balanço patrimonial de uma empresa representa graficamente a sua situação patrimonial. O CURSO PERMANENTE que mais APROVA! 14
  • 15.
    PROFS. ONEI F.SAVIOLI / WILLIAN XAVIER AGENTE − PF CONTABILIDADE GERAL CAPÍTULO 3 3. Patrimônio, componentes, equação fundamental do patrimônio, situação liquida, representação gráfica. 3.1 Patrimônio (Ativo e Passivo). Conceito. Patrimônio: é o conjunto de bens, direitos e obrigações de uma pessoa física ou jurídica, que possam ser avaliados em moeda. A Deliberação CVM nº 675/2011, da Estrutura Conceitual para elaboração e divulgação de relatório contábil-financeiro, ressalta a importância dos ativos, passivos e patrimônio líquido, portanto do Balanço Patrimonial, para a avaliação da posição financeira: Os elementos diretamente relacionados com a mensuração da posição patrimonial financeira são ativos, passivos e patrimônio líquido. Estes são definidos como segue: 3.2 Ativo (bens e direitos) Ativo: é um recurso controlado pela entidade como resultado de eventos passados e do qual se espera que resultem futuros benefícios econômicos para a entidade. Bens: são todos os elementos materiais e imateriais que integram o patrimônio e para a contabilidade só interessa os bens de natureza patrimonial, ou seja, os avaliados em moeda. Os bens podem ser classificados: a) Quanto à existência física: Bens incorpóreos: (bens intangíveis ou imateriais), são aqueles que somente podem ser percebidos pela inteligência, não existem fisicamente, não podendo ser tocados e nem vistos, mas podem ser traduzidos em moeda, por exemplo: marcas, invenções, obras literárias, programas de computador. Bens corpóreos: são bens materiais, pois, possuem existência física. Podem ser vistos e tocados. Exemplos: Dinheiro, veículos, terrenos, máquinas, ferramentas e etc. São também denominados de bens materiais ou tangíveis. - Bens numerários: São bens de liquidez imediata (disponíveis): (dinheiro em espécie, depósitos bancários, aplicações financeiras de liquidez imediata1, numerários em trânsito2. - Bens de venda: São os bens que a empresa destina a venda, representando o objeto de negócio da empresa, por exemplo: estoque de mercadorias, estoque de matérias-primas, produtos em elaboração e acabados. - Bens fixos (bens de uso): São os bens de caráter permanentes ou quase permanentes que constituem os meios de produção da empresa, tais como máquina e equipamentos, móveis e utensílios, veículos e instalações, classificados no ativo não circulante da empresa. Bens de uso tangíveis: máquinas, móveis, etc. Bens de uso intangíveis: programas de computador, marcas, patentes, direitos autorais, ponto comercial, propriedades científicas. (são bens incorpóreos). - Bens de renda: São os bens adquiridos com a intenção de produzir renda para empresa e que não são destinados a manutenção das atividades dessa, por exemplo: participações societárias de caráter permanente (sem a intenção de venda) ou temporário (com a intenção de venda), aplicações financeiras de natureza não imediata, imóveis para alugar, obras de arte, terrenos não utilizados pela empresa. 1 Existem autores que os consideram como direitos. 2 Correspondem ao dinheiro que está em trânsito (exemplo: cheques recebidos e ainda não depositados no banco, remessa para filiais.). O CURSO PERMANENTE que mais APROVA! 15
  • 16.
    PROFS. ONEI F.SAVIOLI / WILLIAN XAVIER AGENTE − PF CONTABILIDADE GERAL b) Quanto à mobilidade: Bens móveis: São bens matérias que podem ser deslocados de um lugar para outro (por exemplo, veículos, moveis, mercadorias etc.) Bens imóveis: São aqueles que possuem uma situação estática, fixa, ou seja, não podem ser deslocados de um lugar para outro (por exemplo: edificações, terrenos, plantações etc.) c) Quanto à possibilidade de substituição: Bens fungíveis: São bens móveis que podem ser substituídos por outro de mesma espécie, quantidade, qualidade (por exemplo: bebidas em geral, alimentos, madeiras, carvão, dinheiro etc.) Bens infungíveis: Bens móveis que não podem ser substituídos por outros (por exemplo: uma obra de arte personalizada, uma composição etc.) d) Quanto aos proprietários: Bens públicos: Conceitua-se bens públicos como sendo todas as coisas corpóreas ou incorpóreas, moveis ou imóveis que pertençam sob qualquer título as entidades públicas. Na lição de José dos Santos Carvalho Filho São bens públicos “todos aqueles que, qualquer natureza e qualquer título, pertençam a pessoa jurídica de direito público, sejam elas federais como a União, os Estados, o Distrito Federal e os Municípios, sejam da administração descentralizada, como as autarquias e as fundações de direito público.”( Manual de Direito Administrativo, 7ª edição, pag. 825). Bens privados: São os bens que não pertencem aos entes públicos e logo pertencem aos particulares, constituindo assim o patrimônio de pessoas naturais ou jurídicas. Direitos: contabilmente representam créditos, valores a receber ou a recuperar em transações com terceiros. E em regra são representados por títulos e documentos. Exemplos: Nota fiscal, fatura, cheque. 3.3 Conceitos de ativo, passivo e patrimônio líquido: A Deliberação CVM nº 675/2011, da posição patrimonial e financeira, dispõe em seu item b que o passivo é: (a) Ativo: recurso controlado pela entidade, derivada de eventos passado, visando benefícios econômicos futuros. (b) Passivo é uma obrigação presente da entidade, derivada de eventos já ocorridos, cuja liquidação se espera que resulte em saída de recursos capazes de gerar benefícios econômicos; (c) Patrimônio Líquido: valor residual entre ativo e passivo. 3.4 Balanço Patrimonial (noções básicas) O Balanço Patrimonial como principal demonstrativo contábil, evidencia a posição patrimonial (do ativo e do passivo) da empresa em um determinado exercício social, portanto é uma demonstração estática do patrimônio naquele dado momento. A data de levantamento do Balanço Patrimonial será sempre determinada pela data do término do exercício social que deverá constar no estatuto social ou contrato social, data na qual constará no demonstrativo a cada doze meses no máximo, sendo divulgado no final do livro mercantil ou contábil denominado diário. Lembramos que a divulgação se faz no final do livro mercantil ou contábil denominado Diário, já a publicação normalmente ocorre em jornais de grande circulação, no Brasil, temos como exemplo o jornal Valor Econômico para realizar esse procedimento de publicação e republicação, além das Bolsas de Valores, para destacar as principais informações pertinentes aos demonstrativos a serem usados por investidores e usuários, para suas aplicações mobiliárias. No Brasil, o Código Civil, em seu artigo 1.179, dispõe a obrigatoriedade das sociedades levantarem pelo menos o livro mercantil ou contábil denominado Diário, e no final desse livro os demonstrativos contábeis, entre eles pelo menos, o Balanço Patrimonial e o Demonstrativo do Resultado do Exercício. Independe do tipo de sociedade o Balanço Patrimonial e o Demonstrativo do Resultado do Exercício sempre deverão estar divulgados no final do livro Diário. O responsável primário pela escrituração e levantamento dos demonstrativos, é administração, já o responsável técnico o contabilista, que pode ter formação como Contador (nível superior) ou Técnico em Contabilidade (nível médio). Lembrando que o Contador, que possui formando superior em Ciências Contábeis, é o único habilitado para realizar auditoria e perícia contábil, nos demonstrativos contábeis. O CURSO PERMANENTE que mais APROVA! 16
  • 17.
    PROFS. ONEI F.SAVIOLI / WILLIAN XAVIER AGENTE − PF CONTABILIDADE GERAL Da natureza dos elementos patrimoniais (ativo, passivo e patrimônio líquido), devemos concluir a seguinte condição: BALANÇO PATRIMONIAL ATIVO (é o conjunto de bens e direitos) CONTAS DO ATIVO PASSIVO (é o conjunto das obrigações) CONTAS DO PASSIVO Saldo inicial devedor Aumenta por débito Saldo final devedor Reduz por crédito Reduz por débito Saldo inicial credor Aumenta por crédito Saldo final credor *PATRIMÔNIO LÍQUIDO (Recursos próprios) Saldo inicial devedor ou saldo inicial credor Reduz por débito e aumenta por crédito Saldo final devedor ou saldo final credor Modelo: BALANÇO PATRIMONIAL 1. ATIVO 2. PASSIVO 1.1. Ativo Circulante 1.1.1. Disponibilidades (bens numerários) 1.1.1.1 Caixa e equivalente de caixa 1.1.1.1.1 Caixa 1.1.1.1.2 Bancos conta movimento 1.1.1.1.3 Aplicações de liquidez imediata (até 90 dias). 1.1.2. Direito Realizável a Curto Prazo 1.1.2.1 Títulos a receber 1.1.2.2 Tributos a recuperar 1.1.2.3 Estoques de mercadorias (bens de venda) 1.1.3. Despesas do Exercício Seguinte 1.1.3.1 Seguros a vencer 1.1.3.2 Aluguéis antecipados 1.1.3.3 Periódicos a vencer 1.2 Ativo Não Circulante 1.2.1 Ativo Realizável a Longo Prazo 1.2.1.1 Empréstimos a coligadas e controladas 1.2.1.2 Adiantamento a diretores 1.2.2 Investimentos (bens de renda) 1.2.2.1 Participação em coligadas e controladas 1.2.2.2 Imóveis de renda 1.2.3 Imobilizado (bens de uso tangível) 1.2.3.1 Veículos 1.2.3.2 Máquinas 1.2.4 Intangível (bens de uso intangível) 1.2.4.1 Marcas 1.2.4.2 Luvas 1.2.4.3 Fundo de Comércio (goodwill) 1.2.4.4 Direitos de concessão e exploração 2.1 Passivo Circulante 2.1.1 Fornecedor 2.1.2 Financiamentos 2.1.3 Empréstimos bancários 2.2 Passivo Não Circulante 2.2.1 Passivo exigível de longo prazo 2.2.2 Receitas diferidas 2.3 Patrimônio Líquido 2.3.1 Capital Social 2.3.2 Reservas de Capital 2.3.3 Ajustes de Avaliação Patrimonial 2.3.4 Reservas de Lucros 2.3.5 (-) Ações em Tesouraria 2.3.6 (-) Prejuízos Acumulados O CURSO PERMANENTE que mais APROVA! 17
  • 18.
    PROFS. ONEI F.SAVIOLI / WILLIAN XAVIER AGENTE − PF CONTABILIDADE GERAL 3.5 Situação Líquida (Patrimônio Líquido) Patrimônio Líquido é o valor residual dos ativos da entidade depois de deduzidos todos os seus passivos. Representação gráfica dos estados patrimoniais Tipos de situação líquida Ativo < Passivo Sempre -PL (negativo) (Passivo a descoberto) Representação no Balanço Patrimonial deverá sempre dispor do passivo a descoberto no lado do passivo. O CURSO PERMANENTE que mais APROVA! 18
  • 19.
    PROFS. ONEI F.SAVIOLI / WILLIAN XAVIER AGENTE − PF CONTABILIDADE GERAL 01. [Anal. Jud. 01-(Ár. Ap. Espec.)-(Esp. Téc. Cont.)-(C30)-TJ-ES/2011-UnB] Com base na atual legislação societária, e considerando as técnicas e os princípios contábeis, julgue os itens que se seguem. (adaptada) 1) (I.74) Divide-se o patrimônio líquido em capital social, reservas de capital, ajustes de avaliação patrimonial, reservas de lucros, ações em tesouraria e prejuízos acumulados. 02. [Anal. Jud.-(Ár. Adm.)-(Esp. Contab.)-(C4)-(NS)-(M)-TRT-21ª-REG/2010-UnB].(Acerca das noções básicas de contabilidade, julgue os itens seguintes. 1) (I.54) Muitas são as condições em que a equação patrimonial de uma entidade pode apresentar-se, mas em nenhuma hipótese a situação líquida pode ser maior do que o ativo total. 03. (Analista Judiciário-Contabilidade–TRT 17R-2009–Cespe) 1) Créditos de funcionamento e créditos de financiamento são contas a receber distintas, porque os créditos de funcionamento referem-se a valores decorrentes de atividades normais da empresa e os créditos de financiamento consistem em valores de operações estranhas às atividades da empresa. 2) Quando, na equação patrimonial de uma entidade, o ativo total, somado à situação líquida, é igual ao passivo total, a situação financeira da entidade pode ser considerada bastante confortável. 04. (NEON) Considere a legenda a seguir: • AC = Ativo Circulante; • ANC = Ativo Não Circulante; • PC = Passivo Circulante; • PNC = Passivo Não Circulante; • PL = Patrimônio Líquido. Quais equações caracterizam Passivo a Descoberto, Assinale Certo ou Errado? 1) (AC + ANC ) – (PC + PNC – PL) = 0 2) (AC + ANC + PL) – (PC + PNC) = 0 3) (AC – ANC + PL) + (PC – PNC) = 0 4) (AC + ANC) – (PC – PNC + PL) = 0 5) – (AC + ANC) – (–PC –PNC + PL) = 0 05. (NEON) Na composição do patrimônio de uma empresa, assinale Certo ou Errado: 1) se o ativo for maior que o passivo exigível, a situação líquida também pode se apresentar maior. 2) se o passivo exigível for maior que a situação líquida, podemos ter o chamado passivo a descoberto. 3) se o ativo e o passivo exigível tiverem valores iguais, a situação líquida terá valor negativo. 4) se o ativo tiver valor igual a zero, a situação líquida também poderá se apresentar com o valor igual. 5) se a ordem decrescente de valores for ativo, passivo exigível e situação líquida, a situação líquida será positiva. 06. (Técnico da Receita Federal/ESAF) Na maioria das empresas comerciais, o ativo suplanta o passivo exigível. Assim, a representação mais comum do patrimônio de uma empresa comercial assume a forma, assinale Certo ou Errado: 1) Ativo = passivo + patrimônio líquido. 4) Ativo não circulante + ativo circulante = Passivo. 2) Ativo + patrimônio líquido = passivo. 5) Ativo – situação líquida = passivo. 3) –Passivo + ativo = patrimônio líquido. 07. (Técnico de Finanças e Controle/ESAF) Indique a equação patrimonial que configure passivo a descoberto, assinale certo ou errado: 1) ativo = passivo. 2) passivo = ativo + patrimônio líquido. 4) patrimônio líquido = ativo – passivo. 3) ativo = passivo + patrimônio líquido. 5) ativo –passivo = – patrimônio líquido. 08. (NEON) Entre as situações patrimoniais abaixo relacionadas, marque a opção que indica situação líquida positiva: 1) P = SL e SL < A 4) SL < P e P < A 2) A > SL e SL > P 5) A = P e P > SL 3) A = SL e SL > P O CURSO PERMANENTE que mais APROVA! 19
  • 20.
    PROFS. ONEI F.SAVIOLI / WILLIAN XAVIER AGENTE − PF CONTABILIDADE GERAL Regras gerais do Balanço Patrimonial: 01) Ativo é sempre um valor maior ou igual a zero. 02) Passivo é sempre um valor maior ou igual a zero. 03) Patrimônio líquido ou situação líquida será sempre um valor maior, igual ou menor que zero. 04) Ativo maior que o passivo sempre Patrimônio Líquido Positivo. 05) Ativo menor que o passivo sempre passivo a descoberto ou patrimônio líquido negativo. 06) Ativo igual ao Passivo, situação líquida nula. 07) Aplicação sempre débito = Ativo, Despesas, contas redutoras de passivo e contas redutoras do patrimônio líquido. 08) Origem sempre crédito = Passivo, Receitas, Patrimônio Líquido, e contas redutoras de ativo. 09) No passivo a descoberto temos sempre o passivo maior que o ativo e o patrimônio líquido juntos. Também ocorre do ativo ser maior que o patrimônio líquido. 10) Nunca o patrimônio líquido será maior que o ativo. E nunca o ativo será maior que o passivo e o patrimônio líquido juntos. Correlacione: SL + (Patrimônio líquido ou situação líquida positiva, ativa, favorável ou superavitária). SL – (Patrimônio líquido ou situação líquida negativa, passiva, desfavorável, deficitária ou passivo a descoberto). SL 0 (Patrimônio líquido ou situação líquida nula, inexistente ou compensada) Abreviaturas: B = Bens, D = Direitos, O = Obrigações, SL = Situação Líquida, A = Ativo, P = Passivo, PL = Patrimônio Líquido, AC = Ativo Circulante, ANC = Ativo Não Circulante, PC = Passivo Circulante, PNC = Passivo Não Circulante, PL = Patrimônio Líquido. 01. ( ) B + D – O = PL. 02. ( ) + O + PL = + B + PL. 03. ( ) + PL = +O. 04. ( ) +PL – O. = 0. 05. ( ) + D – O. = 0. 06. ( ) + B = O. 07. ( ) + B = D = O. 08. ( ) + B + D – O = 0. 09. ( ) + B + D – SL = 0. 10. ( ) + B + SL = + O. 11. ( ) + D = O. 12. ( ) + SL – O = 0. 13. ( ) – B – D + SL = 0. 14. ( ) + B + D = + O + SL e B > D. 15. ( ) + B + D = + O + SL e O < SL. 16. ( ) + B + D = + O + SL e B < D. 17. ( ) + B + D = + O + SL e O > SL. 18. ( ) + A = + P – PL. 19. ( ) + A = + P + PL. 20. ( ) + A = + P. 21. ( ) +A – P = PL. 22. ( ) +A – P = 0. 23. ( ) – PL = +A – P. 24. ( ) + A – P = + PL. 25. ( ) + PL + P = + A. 26. ( ) – PL + P = + A. 27. ( ) + P – A = 0. 28. ( ) + PL + A = + P. 29. ( ) – PL – P = – A; 30. ( ) + P – A = + PL. 31. ( ) – P = – A + PL. 32. ( ) + A – P – PL = 0. 33. ( ) + PL – P = – A. 34. ( ) + PL = + P – A. 35. ( ) – P = – A – PL. 36. ( ) + P + PL – A = 0. 37. ( ) + A = + PL. 38. ( ) +A – P + PL = 0. 39. ( ) + A = + P e A > PL. 40. ( ) +A – PL = 0 O CURSO PERMANENTE que mais APROVA! 20
  • 21.
    PROFS. ONEI F.SAVIOLI / WILLIAN XAVIER AGENTE − PF CONTABILIDADE GERAL 41. ( ) + P = + PL 42. ( ) + PL – A = 0. 43. ( ) + A = + P + PL e P > PL. 44. ( ) +A = + P – PL e P > + A + PL. 45. ( ) + PL – P = 0. 46. ( ) + P – PL – A = 0. 47. ( ) + A – P + PL = 0. 48. ( ) A = 0; P = 0. 49. ( ) + PL = + P. 50. ( ) + A = + P – PL e A > PL. 51. ( ) + A = + P – PL e P > A. 52. ( ) + A = + P + PL e P < PL. 53. ( ) +A = + P – PL e PL < P. 54. ( ) – P – PL = – A e P > PL. 55. ( ) A > P > PL. 56. ( ) P > A > PL. 57. ( ) PL < A < P. 58. ( ) A = P. 59. ( ) A > P. 60. ( ) A < P. 61. ( ) + A = + P + PL e A > P. 62. ( ) + A = + P – PL e A < P. 63. ( ) + P – PL = 0 e P > A + PL. 64. ( ) + A = + PL e P = 0. 65. ( ) + PL – P = 0 e PL < A, 66. ( ) + P – PL = 0 e P > A. 67. ( ) + P – PL = 0 e A > PL. 68. ( ) + A – P = 0 e PL = 0. 69. ( ) + A = + PL e P < A. 70. ( ) + P – A = 0. 71. ( ) + A = + PL e A > P. 72. ( ) + A = – PL + P e A < P. 73. ( ) + A = + PL e P < PL. 74. ( ) + PL = + A. 75. ( ) + A = + P + PL e PL < P. 76. ( ) + A – P = 0. 77. ( ) A = 0; P = 0. 78. ( ) A = 1; P = 1. 79. ( ) A = 2; P = 2. 80. ( ) + P – PL = 0 e A < P. 81. ( ) + PL = + A e PL > P. 82. ( ) + A = +P – PL e P > PL. 83. ( ) + A +Despesa = + P + Receita + PL. 84. ( ) + A + Despesa + PL = + P +Receita. 85. ( ) + A + Despesa + Contas redutoras de patrimônio líquido e passivo = + P. 86. ( ) + A + Despesa = + P + PL + Contas redutora de ativo. 87. ( ) + A + Despesa + PL = + P + Contas redutoras de ativo. 88. ( ) + AC + ANC = + PC + PNC + PL. 89. ( ) + AC + ANC + PL = + PC + PNC. 90. ( ) + AC + ANC – PC – PNC – PL. 91. ( ) – AC – ANC – PL + PC + PNC. 92. ( ) + PC + PNC + PL = + AC + ANC. 93. ( ) + AC + PL = PC. 94. ( ) + PNC = + PL. 95. ( ) – PNC + PL = 0 96. ( ) +AC + ANC = + PC + PNC. 97. ( ) + ANC – PNC = 0 98. ( ) + AC + ANC = + PC + PL e AC > PL. 99. ( ) + AC + ANC = + PC – PL e AC > PL. 100( ) + AC + ANC = + PC – PL e PC > AC + ANC + PL. 101( ) +AC + ANC + PL = + PC + PNC. 102( ) + PC + PNC – AC – ANC – PL = 0. O CURSO PERMANENTE que mais APROVA! 21
  • 22.
    PROFS. ONEI F.SAVIOLI / WILLIAN XAVIER AGENTE − PF CONTABILIDADE GERAL CAPÍTULO 4 4.1 Atos (Fatos futuros) e fatos administrativos: conceitos, fatos permutativos, modificativos e mistos 4.1.1 Fato futuro ou ato administrativo é toda ação administrativa dentro de uma empresa que não reflete diretamente no patrimônio, ou seja, não o altera, não o modifica, quando contabilizados são feitos na contas de compensação. Exemplos: Admissão de funcionários; Envio de um ofício, uma correspondência em nome da empresa; Envio de duplicatas a receber ao banco para cobrança simples; Assinatura de um contrato de seguro etc. 4.1.2 Fato Administrativo é toda ação administrativa dentro da empresa que reflete diretamente no patrimônio, alterando o mesmo qualitativamente e/ou quantitativamente. Exemplos: Pagamento de funcionários; Recebimento de duplicatas através de cobrança bancária simples; Pagamento de seguros etc. 4.1.3 Fato Contábil é toda e qualquer ocorrência que modifique, altere o patrimônio, independente de ser ou não decorrente de negócio realizado pela administração, logo a expressão “fatos contábeis” é bem mais abrangente e contem todos os fatos administrativos. Todo fato administrativo é um fato contábil, mas nem todos os fatos contábeis são fatos administrativos. Por exemplo: Perda de mercadorias por obsolescências, incêndio e perda de validade. Em todos estes casos o patrimônio sofreu redução, mas nenhum dos casos decorreu de atos da gestão da empresa, entretanto produziram variação patrimonial, tratando-se então de um fato contábil. 4.1.4 Fato permutativo, qualitativo ou compensativo Fato administrativo permutativo, qualitativo ou compensativo: O fato não altera o valor do patrimônio líquido. Ex: Compra de bens De venda De uso De consumo De renda O fato permutativo altera o patrimônio semente em termos qualitativos, que consiste na compensação entre elementos do ativo, passivo exigível ou patrimônio líquido, sem que haja aumento ou diminuição do patrimônio líquido da empresa. Exemplo 01: Compra de mercadoria à vista. A entrada de mercadoria no estoque representa um aumento do ativo + A A saída de dinheiro do caixa representa redução do ativo - A Exemplo 02: Compra de mercadoria a prazo. + A + P A entrada da mercadoria no estoque aumenta o ativo + A A geração da obrigação no passivo é representada por + P O CURSO PERMANENTE que mais APROVA! 22
  • 23.
    PROFS. ONEI F.SAVIOLI / WILLIAN XAVIER AGENTE − PF CONTABILIDADE GERAL Exemplo 03: Pagamento de duplicatas. - P - A A saída de dinheiro do caixa reduz o ativo – A A redução da obrigação com o fornecedor reduz o passivo exigível – P Exemplo 04: Retenção do Imposto de Renda dos funcionários. - P + P A saída do valor dos salários a pagar reduz o passivo exigível - P A geração do IRRF a recolher aumenta o passivo exigível + P Exemplo 05: Constituição de reservas de lucros (reserva legal, estatutária, contingências, incentivos fiscais, lucros a realizar, especial e retenção de lucros). - PL + PL Com a entrada de valor na conta de reserva legal há aumento do patrimônio líquido + PL Com a saída do mesmo valor da conta lucros acumulados há a redução do patrimônio líquido – PL Fato modificativo ou quantitativo Fato administrativo modificativo ou quantitativo: Altera o valor do patrimônio líquido. Existem quatro tipos de fatos dessa natureza. 2 aumentativos 2 diminutivos Fatos modificativos aumentativos: São aqueles que aumentam a situação líquida do patrimônio. Existem duas modalidades: Exemplo 01: Recebimento de receita. + A + PL A entrada de dinheiro ou de um direito a receber aumenta o ativo + A Com a entrada da receita o lucro aumenta através do patrimônio líquido + PL Exemplo 02: Prescrição de dívida. - P + PL Com a saída da obrigação há a diminuição do passivo – P Como não houve saída de dinheiro para o pagamento da dívida houve uma receita, que aumenta o lucro e consequentemente o patrimônio líquido + PL Fatos modificativos diminutivo: São aqueles que diminuem a situação líquida do patrimônio. Existem duas modalidades: Exemplo 01: Pagamento de despesa. - PL - A A saída do dinheiro do caixa representa diminuição do ativo – A Em contrapartida há uma despesa que diminui o lucro e o patrimônio - PL O CURSO PERMANENTE que mais APROVA! 23
  • 24.
    PROFS. ONEI F.SAVIOLI / WILLIAN XAVIER AGENTE − PF CONTABILIDADE GERAL Exemplo 02: Apropriação de salários. - PL + P A geração da despesa de salários diminui o patrimônio - PL A geração da conta salários a pagar aumenta o passivo exigível + P 8.1 Fato misto ou composto Fato misto ou composto é aquele que reúne ao mesmo tempo uma permuta e uma modificação patrimonial. Os fatos mistos podem ser das seguintes espécies: Fato misto aumentativo ou positivo é quando ocorre um fato permutativo e, simultaneamente, o aumento da situação líquida. Exemplo 01: Pagamento de duplicata de 1000,00 reais com desconto de 10%. - P - A + PL Duplicatas a pagar 1000,00 (diminui PE) pela saída a crédito da dívida; - P Caixa 900,00 (diminui A) pela saída a débito do dinheiro; - A Receita financeira 100,00 (aumenta PL) pelo desconto obtido, que é um crédito. + PL Exemplo 02: Recebimento de duplicatas com juro. + A - A + PL Com a entrada de dinheiro no caixa aumenta-se o ativo + A Com o recebimento do direito (duplicatas a receber) diminui o ativo – A Em consequência ao recebimento de (juros ativos) a uma receita que aumenta o PL + PL Fato misto diminutivo ou negativo é quando ocorre um fato permutativo e, simultaneamente, a diminuição da situação líquida. Exemplo 01: Recebimento de duplicatas com descontos. + A - PL - A Com a entrada de dinheiro no caixa há o aumento do ativo +A Com a saída da duplicata a receber há a diminuição do ativo – A Já a despesa com descontos concedidos diminui o patrimônio - PL Exemplo 02: Pagamento de duplicata com incidência de juros. - P - PL - A Sai dinheiro do caixa diminuindo o ativo – A Sai obrigação (duplicatas a pagar) diminuindo o passivo – P Há uma despesa (juros passivos) que diminui o patrimônio – PL O CURSO PERMANENTE que mais APROVA! 24
  • 25.
    PROFS. ONEI F.SAVIOLI / WILLIAN XAVIER AGENTE − PF CONTABILIDADE GERAL 01. [Téc. Contabilidade-(C19)-(NI)-(T)-FUB/2014-UnB] Considere os seguintes eventos: I aquisição, à vista, de matérias-primas para processamento industrial; II venda de mercadorias, a prazo, por preço superior ao praticado nas vendas à vista; III contratação de novos empregados para a filial da empresa; IV pagamento, com juros, de duplicata vencida; V pagamento a trabalhadores eventuais para o descarregamento de um caminhão, no momento da prestação do serviço; VI perda de mercadorias não cobertas por seguro, em decorrência de inundação na área de estoques; VII constituição de capital social em dinheiro. Com base nos eventos apresentados acima, julgue os próximos itens, relativos a atos e fatos administrativos. 1) (I.58) Um fato misto é aquele que modifica a situação patrimonial líquida da empresa e, além disso, implica permuta de valores idênticos entre contas patrimoniais, como ocorre nos eventos II e VII. 2) (I.59) Todos os eventos listados são fatos administrativos, visto que, em algum momento, afetarão o patrimônio. 3) (I.60) O evento I é fato permutativo. 4) (I.61) Os eventos V e VI exemplificam fatos modificativos. 02. [Anal. Jud.-(Ár. Adm.)-(Esp. Contab.)-(C2)-TRE-ES/2011-UnB] Com referência a conceitos básicos de contabilidade, julgue os itens seguintes. 1) (I.51) De acordo com a teoria materialista, as contas denominadas integrais são aquelas representativas de bens, direitos, obrigações e situação líquida das entidades, enquanto as receitas e despesas formam o conjunto de contas denominadas diferenciais. 2) (I.52) A observância do princípio da continuidade é indispensável à correta aplicação do princípio da competência. 3) (I.53) A confusão normalmente feita entre os termos capital e patrimônio é causada pelo fato de, na contabilidade, o capital ser constituído pelo patrimônio líquido, enquanto o patrimônio é formado pelo ativo total das entidades. 4) (I.54) O pagamento de um encargo, como, por exemplo, salários e aluguéis, pode ser considerado um fato permutativo ou modificativo, dependendo da data de ocorrência do respectivo fato gerador. 03. [Téc. Jud.-(Ár. Adm.)-(Esp. Contabilidade)-(C12)-TRE-ES/2011-UnB] Julgue os itens seguintes, relativos a atos e fatos administrativos. 1) (I.57) Considera-se a compra de um computador para uso da administração da firma com parte do pagamento à vista e parte a prazo como um fato administrativo modificativo. 2) (I.58) Se uma empresa contratou um eletricista e, como pagamento, entregou mercadorias de seu estoque, e se o valor do serviço recebido superou o custo da mercadoria entregue, então a empresa terá de reconhecer um fato administrativo modificativo diminutivo. 3) (I.59) Considera-se a compra a prazo de uma cafeteira para preparo do lanche dos empregados um fato administrativo permutativo. 04. (Cespe-UNB, Agente da Polícia Federal) Julgue os itens a seguir, relativos à compra de material de estoque para revenda por uma empresa que atue no ramo de comércio varejista: 01) A compra de diversos itens por um preço total de R$ 5.000,00, após um desconto de R$ 500, para pagamento à vista, altera o lucro da empresa, mesmo antes da revenda desses itens. 02) A compra de material de estoque por R$ 1.000,00 para pagamento a prazo, acarreta um débito em conta de estoque e um crédito em conta de passivo, fornecedores. 03) A compra de diversos itens de estoque, pelo preço total de R$ 10.000,00, com pagamento de R$ 1.000,00 no ato e R$ 9.000,00, a prazo, implica o registro de R$ 1.000,00 em conta redutora do lucro operacional, além dos demais registros. 04) A compra de itens no valor de R$ 20.000,00, com custo adicional de frete de R$ 400,00, implica um registro de R$ 20.400,00 a débito de conta de estoques. 05) A compra de calçados para revenda, com emissão de nota fiscal pelo fornecedor no valor de R$ 30.000,00, acarreta um registro pelo comprador a crédito de estoques no valor de R$ 27.000,00. O CURSO PERMANENTE que mais APROVA! 25
  • 26.
    PROFS. ONEI F.SAVIOLI / WILLIAN XAVIER AGENTE − PF CONTABILIDADE GERAL 05. (ACE-MDIC-2008-Cespe) 01) Caso um bem do ativo imobilizado, adquirido e registrado por R$ 300.000,00, já tiver acumulado uma depreciação correspondente a 40% de sua vida útil, nessa ocasião, a venda à vista desse bem por R$ 150.000,00 caracterizará um fato contábil misto diminutivo. 06. (Contador-Advocacia-Geral da União–2010-Cespe) Fato contábil é toda decisão administrativa que afeta o patrimônio de uma entidade contábil, mudando sua qualidade ou quantidade. A esse respeito,julgue os itens subsequentes. 01) A compra de um veículo no valor de R$ 50.000,00, por meio de financiamento em 36 parcelas, com juros de 2% ao mês, sem entrada, caracteriza fato contábil permutativo. 02) Uma transação entre partes relacionadas não pode caracterizar fato contábil modificativo, tendo em vista que seus efeitos serão excluídos na consolidação dos balanços. 07. [Agente Pol. Fed.-(Pr. Obj.)-DPF-MJ/2012-UnB] Considere os eventos de I a V listados abaixo. I. aquisição de veículo à vista para uso na atividade operacional II. baixa de bem inservível registrado no imobilizado III. apropriação da folha de pessoal do mês IV. registro da diminuição do valor de dívida a receber em função da variação monetária V. pagamento de obrigação com desconto Com base nas informações acima, julgue os itens a seguir, relativos à classificação dos fatos administrativos. 1) (I.76) Os eventos II, IV e V são classificados como fatos mistos, pois, além de provocarem variações no saldo patrimonial, representam a transposição de valores entre os grupos de contas patrimoniais. 2) (I.77) Os eventos I e III classificam-se como fatos permutativos e não afetam o saldo patrimonial da entidade. 08. (Auditor-FUB-2009-Cespe) No que diz respeito às técnicas, aos métodos e às teorias principais da contabilidade, julgue os itens abaixo. 01) Os fatos contábeis de natureza permutativa provocam alterações qualitativas no patrimônio. 02) Da forma como foi originalmente concebido, o método das partidas dobradas considera a existência de três tipos de pessoas que mantêm relações entre si, gerando débitos e créditos. Entre essas pessoas estão os agentes correspondentes, que são as pessoas a quem o proprietário confia a guarda dos bens da entidade. 03) Na escrituração dos lançamentos contábeis, o nome de cada conta debitada ou creditada deve ser obrigatoriamente incluído em forma que permita a identificação imediata da conta, admitidas abreviações. 09. (Técnico de Atividades do Meio Ambiente-Técnico em Contabilidade-Ibram-2009-Cespe) Julgue os itens seguintes, relativos a atos e fatos administrativos. 01) Considere a situação em que a administração de determinada entidade contábil tenha admitido um empregado. Sabendo-se que esse empregado irá trabalhar e gerar despesas certas, é correto que o seu salário seja registradono momento de sua admissão, tendo em vista o princípio da oportunidade. 02) Considere a situação em que determinada entidade tinha direito de receber uma venda tenha trocado o título correspondente por produtos a serem estocados. Nesse caso, essa transação pode ser chamada de fato misto, pois envolveu a receita de venda com aquisição de estoques. 03) O pagamento de dívida é exemplo de fato permutativo, tendo em vista que altera simultaneamente o ativo e o passivo. 04) O fato administrativo misto não precisa envolver o ativo e o passivo ao mesmo tempo; exemplo do que se afirma é o recebimento de valores registrados no ativo com juros. O CURSO PERMANENTE que mais APROVA! 26
  • 27.
    PROFS. ONEI F.SAVIOLI / WILLIAN XAVIER AGENTE − PF CONTABILIDADE GERAL CAPÍTULO 5 5.1 Balanço patrimonial: conceitos, objetivo, composição. O Balanço Patrimonial como principal demonstrativo contábil, evidencia a posição patrimonial (do ativo e do passivo) da empresa em um determinado exercício social, portanto é uma demonstração estática do patrimônio naquele dado momento. A data de levantamento do Balanço Patrimonial será sempre determinada pela data do término do exercício social que deverá constar no estatuto social ou contrato social, data na qual constará no demonstrativo a cada doze meses no máximo, sendo divulgado no final do livro mercantil ou contábil denominado diário. Lembramos que a divulgação se faz no final do livro mercantil ou contábil denominado Diário, já a publicação normalmente ocorre em jornais de grande circulação, no Brasil, temos como exemplo o jornal Valor Econômico para realizar esse procedimento de publicação e republicação, além das Bolsas de Valores, para destacar as principais informações pertinentes aos demonstrativos a serem usados por investidores e usuários, para suas aplicações mobiliárias. O responsável primário pela escrituração e levantamento dos demonstrativos, é administração, já o responsável técnico o contabilista, que pode ter formação como Contador (nível superior) ou Técnico em Contabilidade (nível médio). Lembrando que o Contador, que possui formando superior em Ciências Contábeis, é o único habilitado para realizar auditoria e perícia contábil, nos demonstrativos contábeis. 5.1.2. Período de apuração do resultado Normalmente o exercício social das empresas coincide com o ano civil, isso decorre mais por ser prático do que por imposição legal. A Lei 6.404/76 em seu artigo 175 determina que o exercício social terá duração de 1 (um) ano e a data do término será fixada no estatuto. O Regulamento do Imposto de Renda, Decreto nº 3.000/99, em seu artigo 220 determina que o imposto será com base no ano-calendário, ou seja, compreende o período de 01 de janeiro a 31 de dezembro. O artigo 1.179 do Código Civil diz que o empresário e a sociedade empresária são obrigados a levantar anualmente o balanço patrimonial e de resultado econômico (DRE). Como visto, para adequar o exercício social às exigências do RIR/99, as empresas optam pelo apuração do resultado dentro do exercício social coincidente com o ano civil, porém nada as impedem de fazê-lo em outra data. “Art. 178 – No balanço, as contas serão classificadas segundo os elementos do patrimônio que registrem, e agrupadas de modo a facilitar o conhecimento e a análise da situação financeira da companhia. § 1º No ativo, as contas serão dispostas em ordem decrescente de grau de liquidez dos elementos nelas registrados, nos seguintes grupos: I – ativo circulante; e II – ativo não circulante, composto por ativo realizável a longo prazo, investimentos, imobilizado e intangível. § 2º No passivo, as contas serão classificadas nos seguintes grupos: I – passivo circulante II – passivo não circulante; e III – patrimônio líquido, dividido em capital social, reservas de capital, ajustes de avaliação patrimonial, reservas de lucros, ações em tesouraria e prejuízos acumulados.. § 3º Os saldos devedores e credores que a companhia não tiver direito de compensar serão classificados separadamente. (BRASIL, 1991).” O CURSO PERMANENTE que mais APROVA! 27
  • 28.
    PROFS. ONEI F.SAVIOLI / WILLIAN XAVIER AGENTE − PF CONTABILIDADE GERAL 5.1.3 Equação fundamental do patrimônio O Patrimônio Líquido é o grupo que equaciona a igualdade da equação, onde o demonstrativo contábil, denominado Balanço Patrimonial, estará sempre sua totalização do ativo igual a totalização do passivo, onde a equação fundamental do patrimônio é: Patrimônio Líquido = Ativo – Passivo. Podendo o Patrimônio Líquido se encontrar positivo (saldo credor); negativo (saldo devedor) e nulo. Como se pode verificar, as concepções das legislações pertinentes corroboram a importância da demonstração do Balanço Patrimonial, como a demonstração que evidencia a situação econômica e financeira da empresa. A equação fundamental do Patrimônio Líquido é evidenciada como o valor residual dos ativos da entidade depois de deduzidos todos os seus passivos, onde temos o PL = Bens + Direitos – Obrigações. Classificação das contas Quanto à disposição das contas tanto do lado do Ativo, como do Passivo e do Patrimônio Líquido, a Lei Societária cuidou de dar o tratamento adequado, conforme disposto nos artigos 179, 180 e 182. A disposição das contas no lado do Ativo está disciplinada no artigo 179 da Lei 6.404/76, devendo estas ser classificadas na ordem decrescente de liquidez: Ativo Art. 179. As contas serão classificadas do seguinte modo: I - no ativo circulante: as disponibilidades, os direitos realizáveis no curso do exercício social subseqüente e as aplicações de recursos em despesas do exercício seguinte; II - no ativo realizável a longo prazo: os direitos realizáveis após o término do exercício seguinte, assim como os derivados de vendas, adiantamentos ou empréstimos a sociedades coligadas ou controladas (artigo 243, investimentos permanentes onde não se constituam condições normais de operação), diretores, acionistas ou participantes no lucro da companhia, que não constituírem negócios usuais na exploração do objeto da companhia; III - em investimentos: as participações permanentes em outras sociedades e os direitos de qualquer natureza, não classificáveis no ativo circulante, e que não se destinem à manutenção da atividade da companhia ou da empresa; IV – no ativo imobilizado: os direitos que tenham por objeto bens corpóreos destinados à manutenção das atividades da companhia ou da empresa ou exercidos com essa finalidade, inclusive os decorrentes de operações que transfiram à companhia os benefícios, riscos e controle desses bens; VI – no intangível: os direitos que tenham por objeto bens incorpóreos destinados à manutenção da companhia ou exercidos com essa finalidade, inclusive o fundo de comércio adquirido. Parágrafo único. Na companhia em que o ciclo operacional da empresa tiver duração maior que o exercício social, a classificação no circulante ou longo prazo terá por base o prazo desse ciclo. O CURSO PERMANENTE que mais APROVA! 28
  • 29.
    PROFS. ONEI F.SAVIOLI / WILLIAN XAVIER AGENTE − PF CONTABILIDADE GERAL BALANÇO PATRIMONIAL “COMPARATIVO ENTRE A ESTRUTURA ATUAL E DESATUALIZADA”. 1. ATIVO (classe ou elemento atual 1º grau) 1. ATIVO (classe ou elemento anterior) 2. PASSIVO (classe ou elemento atual) 2. PASSIVO (classe ou elemento anterior) 1.1. Ativo circulante (grupo 2º grau) 1.1.1. Disponibilidades (sub-grupo 3º grau). 1.1.1.1 Caixa (conta sintética 4º grau) 1.1.1.1.1 Caixa Departamento financeiro (conta analítica, 5º grau) 1.1.1.2 Bancos conta movimento 1.1.1.2.1 Banco do Brasil (conta analítica, 5º grau). 1.1.2. Direito realizável a curto prazo. 1.1.2.1 Títulos a receber 1.1.2.2 Tributos a recuperar 1.1.2.3 Estoques 1.1.3. Despesas do exercício seguinte 1.1.3.1 Seguros a vencer 1.1.3.2 Aluguéis antecipados 1.2 Ativo não circulante (grupo) 1.2.1 Ativo Realizável a Longo Prazo1 1.2.2 Investimentos 1.2.3 Imobilizado 1.2.4 Intangível 1.1. Ativo circulante (grupo) 1.1.1. Disponibilidades 1.1.2. Direito Realizável a Curto Prazo 1.1.3. Despesas do Exercício Seguinte 1.2 Ativo realizável a longo prazo1 1.2.1. Direitos realizáveis após o curso do exercício social subseqüente 1.2.2. Despesas após o término do exercício seguinte 1.2.3. Empréstimos a coligadas, controladas, equiparadas a coligadas, Adiantamentos a diretores, acionistas ou participantes no lucro da companhia, que não constituírem negócios usuais na transação da companhia.3 1.3 Ativo Permanente (grupo) 1.3.1 Investimentos 1.3.2 Imobilizado 1.3.3 Diferido 2.1 Passivo Circulante (grupo) 2.1.1 Fornecedores 2.1.2 Financiamentos 2.1.3 Empréstimos bancários 2.2 Passivo Não Circulante 2.2.1 Passivo exigível de longo prazo 2.2.2 Receitas diferidas 2.3 Patrimônio Líquido 2.3.1 Capital Social 2.3.2 Reservas de Capital 2.3.3 Ajustes de Avaliação Patrimonial 2.3.4 Reservas de Lucros 2.3.4.1 Reserva legal 2.3.4.2 Reserva estatutária 2.3.4.3 Reserva de contingência 2.3.4.4 Reserva de incentivos fiscais 2.3.4.5 Reserva de retenção de lucros 2.3.4.6 Reserva de lucros a realizar 2.3.4.7 Reserva especial 2.3.5 (-) Ações em Tesouraria 2.3.6 (-) Prejuízos Acumulados 2.1 Passivo Circulante (grupo) Exigibilidades até o exercício seguinte 2.2 Passivo exigível a longo prazo 2.2.1 Exigibilidades após o término do exercício seguinte 2.3 Resultados de exercícios futuros 2.3.1. Receita de exercícios futuros 2.3.2. (-) Custos e despesas de exercícios futuros. 2.4 Patrimônio Líquido (grupo) 2.3.1 Capital Social 2.3.2 Reservas de Capital 2.3.3 Reservas de Reavaliação 2.3.4 Reservas de Lucros 2.3.5 Lucros ou prejuízos acumulados. * Conforme o estudo dos elementos patrimoniais o total do ativo é igual ao total do passivo e patrimônio líquido Os grupos de contas que compõem o Balanço Patrimonial, conforme já referimos, têm definições no artigo 178 da Lei nº 6.404, de 15 de dezembro de 1976. 3 Derivados de vendas, adiantamentos ou empréstimos a sociedades coligadas ou controladas, que não constituírem negócios usuais na exploração da companhia O CURSO PERMANENTE que mais APROVA! 29
  • 30.
    PROFS. ONEI F.SAVIOLI / WILLIAN XAVIER AGENTE − PF CONTABILIDADE GERAL Balanço Patrimonial ATIVO PASSIVO ATIVO CIRCULANTE Disponibilidades • Caixa e equivalente de caixa • Bancos conta movimento • Aplicações Financeiras de Liquidez Imediata • Aplicações financeira com resgate até 90 dias Clientes • Duplicatas a Receber • Cheques a Receber • Faturas de Cartões a Receber • Notas fiscais a faturar Impostos a Recuperar • ICMS a Recuperar • IPI a Recuperar • IR Diferido Adiantamentos • Adiantamentos a Empregados • Adiantamentos a Fornecedores Despesas Antecipadas • Aluguéis a apropriar • Seguros a Apropriar • Despesas a Apropriar ATIVO NÃO CIRCULANTE Realizável de Longo Prazo • Depósitos Judiciais • Valores a Receber de Coligadas e Controladas • Empréstimos a Diretores e Proprietários • Outros valores a receber Investimentos • Participações em Coligadas e Controladas • Obras de Arte • Imóveis de renda Imobilizado • Máquinas e Equipamentos • Instalações Industriais • Veículos • Móveis • ( - ) Depreciação Acumulada • Minas • Plataformas • (-) Exaustão Acumulada Intangível • Marcas e Patentes • Direitos de concessão de órgãos públicos • Softwares • ( - ) Amortização Acumulada PASSIVO CIRCULANTE • Empréstimos • Duplicatas descontadas • Financiamentos • Fornecedores • Salários a Pagar • Seguros a pagar • Encargos Sociais a Pagar • Impostos a Recolher • Provisão para Férias e 13º • Dividendos e Juros s/ Capital • Debêntures • Provisões para Contingência • Provisão para Imposto de Renda • Adiantamento de clientes • Adiantamento de aluguéis • Outras Contas a Pagar PASSIVO NÃO CIRCULANTE Passivo Exigível de longo prazo • Financiamentos • Debêntures • Provisão para Contingência Receitas diferidas • Doações e subvenções advindas de órgãos públicos • Aluguéis ativos a vencer • Obrigações contratuais PATRIMÔNIO LÍQUIDO • Capital Social • ( - ) Capital a Realizar • Reservas de Capital • Ajuste de Avaliação Patrimonial • Reservas de Lucros • Art. 193. Reserva legal. • Art. 194. Reserva estatutária. • Art. 195. Reserva de contingência. • Art. 195-A. Reserva de incentivos fiscais. • Art. 196. Reserva de retenção de lucros. • Art. 197. Reserva de lucros a realizar. • Art. 202 Reserva especial • ( - ) Ações em Tesouraria • ( - ) Prejuízos Acumulados O CURSO PERMANENTE que mais APROVA! 30
  • 31.
    PROFS. ONEI F.SAVIOLI / WILLIAN XAVIER AGENTE − PF CONTABILIDADE GERAL 1. Balanço Patrimonial em 31/12/2009 em R$ mil, Da Companhia Comercial de Alimentos S.A. (CCA). ATIVO PASSIVO Disponibilidades 2.600,00 Circulante 13.100,00 Caixa (150,00) Fornecedores 5.000,00 Aplicações de liquidez 2.500,00 Tributos 2.500,00 Circulante 21.350,00 Salários e encargos 2.000,00 Contas a receber 5.000,00 Passivo não circulante 8.200,00 Estoques 13.500,00 Passivo exigível de longo prazo 8.200,00 Despesas do período seguinte 250,00 Empréstimos bancários 10.050,00 Capital a integralizar 2.600,00 Patrimônio líquido 10.050,00 Ativo não circulante 7.500,00 Capital social 5.000,00 Investimentos 1.200,00 Reservas de capital 2.000,00 Imobilizado 6.000,00 Reservas de lucros 2.500,00 Intangível 200,00 Lucros acumulados 550,00 Total 31.350,00 Total 31.350,00 Com base no balanço patrimonial apresentado no quadro acima, julgue os itens que se seguem: 01) A existência de um valor de caixa negativo é uma situação normal, já que é comum, nas empresas em geral a conta caixa apresentar saldo virado. 02) A CCA deverá registrar despesas financeiras nas suas contas de resultado para o ano 2009. 03) O saldo, em 31 de dezembro de 2009, de contas a receber pela CCA corresponde ao montante das vendas recebido no mês de dezembro desse ano. 04) Considerando que a empresa possui um ciclo operacional normal, é correto concluir que a CCA pode ter dívida com vencimento após 31 de dezembro de 2010. 05) É possível existir no ativo imobilizado um saldo residual de terreno igual a zero, ou seja, totalmente depreciado. 06) Dos R$ 5 milhões do capital social inteiramente subscrito, a empresa possui R$ 2,6 milhões registrados como capital social a integralizar no ativo circulante, apresentação feita em consonância com o que dispõe a Lei nº 6.404. 07) A empresa possui R$ 2,5 milhões de reservas de lucros, que devem ser destinados integralmente para pagamento de dividendos, conforme dispõe a Lei nº 6.404. 2. [Contador-(C3)-(NS)-(M)-CADE/2014-UnB] Com relação a conceituação, classificação e conteúdos do ativo, julgue os itens que se seguem, de acordo com a legislação vigente. 1) (I.76) Os veículos de uma empresa automobilística destinados à venda deverão ser classificados no ativo circulante, realizável a longo prazo ou imobilizado, conforme o momento da alienação do bem. 2) (I.77) O ativo imobilizado pode, eventualmente, incluir bens incorpóreos. 3) (I.78) Os veículos de uma empresa de transportes e movimentação de valores que são utilizados para manutenção da atividade da empresa deverão ser classificados como ativos não circulantes. 3. [Contador-(C7)-(NS)-(T)-SUFRAMA/2014-UnB] Julgue os itens seguintes a respeito de demonstrações contábeis e suas contas específicas, com base na legislação vigente. 1) (I.57) A conta contábil que evidencia os ajustes de avaliação patrimonial terá saldo capaz de demonstrar contrapartidas de aumentos e diminuições de elementos do ativo e do passivo no balanço patrimonial. 2) (I.58) Na elaboração do balanço patrimonial de uma S/A constituída em 31/1/2014, as aplicações de recursos imobilizados de 2013 e de janeiro de 2014 são consideradas gastos pré-operacionais e classificadas como despesas referentes ao exercício de 2014. O CURSO PERMANENTE que mais APROVA! 31
  • 32.
    PROFS. ONEI F.SAVIOLI / WILLIAN XAVIER AGENTE − PF CONTABILIDADE GERAL 4. [Contador-(C7)-(NS)-(T)-SUFRAMA/2014-UnB] Acerca de demonstrações contábeis e seus componentes, julgue os próximos itens. 1) (I.68) A emissão da demonstração das mutações do patrimônio líquido, da qual constam as ações em tesouraria, é obrigatória para as sociedades anônimas. 2) (I.69) A parte do lucro que uma sociedade anônima não destinar ao pagamento de dividendos deverá ser contabilizada como reservas de capital. 3) (I.70) No balanço patrimonial encerrado em 31/12/2012 de uma empresa comercial com ciclo operacional de um ano, a aplicação em instrumento financeiro mantido até o vencimento, efetuada em dezembro de 2012, com vencimento em abril de 2014 e rendimentos prefixados, deverá figurar no ativo circulante no balanço patrimonial, no grupo de disponibilidades. 4) (I.71) Integram o ativo não circulante os grupos: realizável a longo prazo, permanente e diferido. 5) (I.72) A demonstração de lucros ou prejuízos acumulados discrimina as reversões de reservas, as transferências para reservas, os dividendos do período e a parcela dos lucros incorporada ao capital. 5. [Téc. Contabilidade-(C19)-(NI)-(M)-SUFRAMA/2014-UnB] caixa e equivalentes de caixa 80 duplicatas a receber 200 duplicatas descontadas 40 estoques 120 seguros antecipados (até 360 dias) 20 créditos a receber (mais de 360 dias) 60 participações societárias 30 instalações 50 marcas e patentes 20 fornecedores 100 salários e encargos sociais a pagar 30 imposto de renda a recolher 15 empréstimos de curto prazo 70 financiamentos a vencer (mais de 360 dias) 115 impostos refinanciados (mais de 360 dias) 25 capital social 100 reservas de lucros 80 lucro/prejuízo do exercício ??? A tabela apresenta dados, em R$ mil, do balanço patrimonial da empresa XYZ S.A. (no exercício vigente). O CURSO PERMANENTE que mais APROVA! 32
  • 33.
    PROFS. ONEI F.SAVIOLI / WILLIAN XAVIER AGENTE − PF CONTABILIDADE GERAL Com base nessa tabela, na legislação societária e nos critérios de elaboração das demonstrações contábeis, julgue os itens seguintes. 1) (I.69) A empresa XYZ S.A. totalizou R$ 540,00 em ativos e apurou R$ 5,00 de lucro no exercício. 2) (I.70) Na conta marcas e patentes, registram-se os direitos cuja obtenção resultou em custos para a empresa, sendo vedado o registro desses direitos com base em preço de realização futura no mercado. 3) (I.71) A conta duplicatas a receber deverá ser apresentada do lado esquerdo do balanço, acima da conta estoques, tendo em vista que aquela é mais líquida que esta. 4) (I.72) O total de ativos não circulantes é maior que o total de capitais de terceiros de longo prazo. 5) (I.73) Os empréstimos de curto prazo serão pagos antes de findo o exercício social corrente. 6. (NEON). Uma empresa comercial apresentou as seguintes informações relativas a um bem material classificado no Balanço Patrimonial no Ativo Não Circulante Imobilizado: Custo reconhecido do ativo 6.000,00 Depreciação Acumulada 1.500,00 Valor Residual 800,00 Considerando-se exclusivamente as informações recebidas, o valor depreciável deste ativo imobilizado, em reais, assinale certo ou errado: 01) O valor depreciável R$ 5.200,00. 02) O valor contábil R$ 4.500,00. 03) Se o valor contábil no final do exercício for R$ 4.500, e o valor recuperável R$ 4.300, deveremos reconhecer perda de R$ 200, no teste de recuperabilidade. 04) Se a vida útil do bem corresponder a 10 anos, a depreciação correspondente a um ano será R$ 520. 05) O valor recuperável representa o maior valor, entre o valor justo líquido de venda e o valor em uso. 06) O valor em uso, representa o fluxo de caixa futuro, trazido a valor presente. O CURSO PERMANENTE que mais APROVA! 33
  • 34.
    PROFS. ONEI F.SAVIOLI / WILLIAN XAVIER AGENTE − PF CONTABILIDADE GERAL 7. (Cespe-UNB, Polícia Federal). Demonstração de lucros ou prejuízos acumulados (em mil R$) Lucros acumulados em 31/12/2008 50.000,00 Lucro do exercício social de 2009 120.000,00 Parcela destinada à formação de reserva legal (6.000,00) Parcela destinada à formação de reserva de contingências (20.000,00) Reversão de reserva de lucros a realizar 10.000,00 Dividendos declarados (50.000,00) Lucros acumulados em 21/12/2009 104.000,00 Com base no quadro demonstrativo de lucros acumulados de uma sociedade anônima do ramo de navegação, apresentado acima, julgue os itens que se seguem: 01) Os dividendos declarados pela empresa, relativamente ao exercício social de 2009, são superiores a 25% do lucro líquido do exercício ajustado por constituição e reversão de reservas. 02) A reserva legal, a de contingências e a de lucros a realizar fazem parte do patrimônio líquido da empresa. 03) O saldo de lucros acumulados em 31/12/2009 não poderá ser utilizado para nova distribuição de dividendos em conformidade com os princípios da contabilidade. 04) Para a formação de reserva de contingências, deverá haver um registro a débito da conta relativa a essa reserva no valor de R$ 20.000.000,00. 05) Os dividendos declarados deverão ser registrados a débito das disponibilidades. 8. (Cespe-UNB, Polícia Federal). Demonstração de lucros ou prejuízos acumulados (em mil R$) Lucros acumulados em 31/12/2008 50.000,00 Lucro do exercício social de 2009 120.000,00 Parcela destinada à formação de reserva legal (6.000,00) Parcela destinada à formação de reserva de contingências (20.000,00) Reversão de reserva de lucros a realizar 10.000,00 Dividendos declarados (50.000,00) Lucros acumulados em 21/12/2009 104.000,00 Com base no quadro demonstrativo de lucros acumulados de uma sociedade anônima do ramo de navegação, apresentado acima, julgue os itens que se seguem: 01) Os dividendos declarados pela empresa, relativamente ao exercício social de 2009, são superiores a 25% do lucro líquido do exercício ajustado por constituição e reversão de reservas. 02) A reserva legal, a de contingências e a de lucros a realizar fazem parte do patrimônio líquido da empresa. 03) O saldo de lucros acumulados em 31/12/2009 não poderá ser utilizado para nova distribuição de dividendos em conformidade com os princípios da contabilidade. 04) Para a formação de reserva de contingências, deverá haver um registro a débito da conta relativa a essa reserva no valor de R$ 20.000.000,00. 05) Os dividendos declarados deverão ser registrados a débito das disponibilidades. O CURSO PERMANENTE que mais APROVA! 34
  • 35.
    PROFS. ONEI F.SAVIOLI / WILLIAN XAVIER AGENTE − PF CONTABILIDADE GERAL CAPÍTULO 6 Apuração do Resultado do Exercício Período de apuração do resultado Normalmente o exercício social das empresas coincide com o ano civil, isso decorre mais por ser prático do que por imposição legal. A Lei 6.404/76 em seu artigo 175 determina que o exercício social terá duração de 1 (um) ano e a data do término será fixada no estatuto. O Regulamento do Imposto de Renda, Decreto nº 3.000/99, em seu artigo 220 determina que o imposto será com base no ano-calendário, ou seja, compreende o período de 01 de janeiro a 31 de dezembro. O artigo 1.179 do Código Civil diz que o empresário e a sociedade empresária são obrigados a levantar anualmente o balanço patrimonial e de resultado econômico (DRE). Contas de Resultado (despesas e receitas) Contas de Resultado As Contas de Resultado são aquelas que alteram a situação líquida do patrimônio, ou seja, representam variações no patrimônio da entidade. Dividem-se em Despesas (Devedoras) e Receitas (Credoras): Despesas Despesas são sacrifícios de ativos com objetivo de gerar receita. São variações negativas do patrimônio em razão do consumo de bens (ativos). São exemplos de despesas: Água e Esgotos, Aluguéis Passivos, Café e Lanches, Descontos Concedidos, Despesas Bancárias, Fretes e Carretos, Impostos, Juros Passivos, Luz e Telefone, Prêmio de Seguros, Salários, IPVA, IPTU, FGTS, INSS empresa, Serviços prestados por terceiros. Receitas As Receitas são variações positivas do Patrimônio Líquido. A Situação Líquida do Patrimônio Líquido é aumentada em razão da agregação de lucro. As receitas têm origem nas vendas de mercadorias, produtos ou serviços, dependendo da atividade da entidade, se comercial, industrial ou prestadora de serviços, respectivamente. As contas de Receitas mais comuns são: Vendas de Mercadorias, Vendas de Produtos, Receita de Serviços, Aluguéis Ativos, Descontos Obtidos, Juros Ativos, Comissões Ativas, Serviços prestados, A diferenciação é o emprego do adjetivo que segue a denominação da conta, por exemplo: • Adjetivos: Ativos, Recebidos, Obtidos ou Auferidos, representam aumento do Patrimônio Líquido, neste caso são Receitas: Aluguéis Ativos, Juros Ativos, Descontos Recebidos ou Comissões Recebidas. • Adjetivos: Passivos, Pagos ou Concedidos, dão ideia de despesas e reduzem a Situação Líquida do Patrimônio. Exemplos: Aluguéis Passivos, Juros Pagos, Descontos Concedidos, Juros Passivos etc. O CURSO PERMANENTE que mais APROVA! 35
  • 36.
    PROFS. ONEI F.SAVIOLI / WILLIAN XAVIER AGENTE − PF CONTABILIDADE GERAL Apuração do Resultado (noções básicas) Resumindo temos a sequencia dos lançamentos demonstrada a seguir: Despesas 5.000 5.000 (1) Figura: 01 - Seqüência da apuração do resultado Fonte: Os Autores CONTAS DE RESULTADO ARE (1) 5.000 (4) 10.000 Receitas (2) 15.000 15.000 15.000 (2) 10.000 (3) Lucro do Exercício 10.000 (4) 3. DESPESAS 4. RECEITAS 3.1. Custo das mercadorias vendidas (CMV) 4.1. Receitas Operacionais 3.2. Despesas operacionais 4.1.1. Receita operacional bruta de vendas e serviços 3.2.1. Despesas com vendas 4.1.2. (-) Deduções de receitas bruta 3.2.2. Despesas administrativas 4.1.2.1. (-) Cancelamento e devolução de vendas 3.2.3. Despesas financeiras 4.1.2.2. (-) Descontos incondicionais concedidos 3.2.4. Outras despesas operacionais 4.1.2.3. (-) ICMS sobre vendas 3.2.4.1. Despesas com equivalência patrimonial 4.1.2.4. (-) PIS 3.2.4.2. Amortização de ágio dos investimentos 4.1.2.5. (-) COFINS 3.3. Outras despesas 4.1.2.6. (-) ISS 3.3.1. Baixa de investimentos permanentes 4.1.3. Receitas Financeiras 3.3.2. Baixa de imobilizado 4.1.4. Outras Receitas Operacionais 3.3.3. Baixa de diferido 4.1.5. Outras receitas O CURSO PERMANENTE que mais APROVA! 36
  • 37.
    PROFS. ONEI F.SAVIOLI / WILLIAN XAVIER AGENTE − PF CONTABILIDADE GERAL 01. [Anal. Jud. 01-(Ár. Ap. Espec.)-(Esp. Téc. Cont.)-(C30)-TJ-ES/2011-UnB] Com base na atual legislação societária, e considerando as técnicas e os princípios contábeis, julgue os itens que se seguem. (adaptada) 01) (I.73) O ativo permanente divide-se em investimentos, imobilizado e diferido. 02. [Téc. Jud.-(Ár. Adm.)-(Esp. Contabilidade)-(C12)-TRE-ES/2011-UnB] Com referência ao balanço patrimonial, julgue os itens que se seguem. 01) (I.84) Na empresa cujo ciclo operacional tiver duração menor que o exercício social, a classificação no circulante ou longo prazo terá por base a duração do exercício social. 02) (I.85) Suponha que, em decorrência da aplicação do critério da avaliação a valor justo, tenha havido aumento no valor de um bem do ativo. Nesse caso, a contrapartida desse aumento será computada como reserva de reavaliação, um subgrupo do patrimônio líquido. 03) (I.86) Empréstimos por arrendamento financeiro de bens e provisão para previdência complementar normalmente são classificados no passivo não circulante. 04) (I.87) O conceito de equivalentes de caixa era pouco difundido no Brasil antes da implementação das normas internacionais de contabilidade. Esse conceito é mais abrangente que o convencionalmente adotado no Brasil para as disponibilidades, pois não se restringe aos valores de liquidez imediata, embora não haja restrições à sua conversibilidade em prazo e valor certos. 03. (Analista Judiciário-Área Administrativa-Contabilidade-TRT/21R-2010-Cespe) 01) Muitas são as condições em que a equação patrimonial de uma entidade pode apresentar-se, mas em nenhuma hipótese a situação líquida pode ser maior do que o ativo total. 04. (Analista de Saneamento- Ciências Contábeis-Embasa-2009-Cespe) Acerca dos conceitos de manutenção do capital e determinação do lucro, contemplados no Pronunciamento Técnico CPC 00, julgue os itens a seguir. O patrimônio, sob o ponto de vista contábil, é o conjunto de bens, direitos e obrigações vinculadas a qualquer pessoa, física ou jurídica. Com relação ao patrimônio das entidades, julgue os itens que se seguem. 01) O conjunto de bens e direitos constitui a parte positiva do patrimônio e, porisso, é denominado patrimônio líquido. 02) O ativo é constituído pelas obrigações, enquanto o patrimônio líquido resulta das receitas e despesas da entidade. 05. (Assistente de Saneamento-Técnico Contábil-Embasa-2009-Cespe) Acerca da equação fundamental do patrimônio, julgue os itens seguintes. 01) O ativo corresponde à soma do passivo e do patrimônio líquido. 02) Salários a pagar, fornecedores e ferramentas são componentes do ativo. Com relação aos componentes patrimoniais classificados no ativo, passivo e patrimônio líquido, julgue os seguintes itens. 03) A conta mercadorias é considerada um bem do ativo circulante. 04) Se o passivo e o patrimônio líquido de uma empresa totalizarem R$ 40.000,00 e R$ 50.000,00, respectivamente, o valor total do ativo será de R$ 90.000,00. 05) Quando o valor do passivo é maior que o do ativo, ocorre a situação de passivo a descoberto. 06) Se, em determinado patrimônio, os bens somam R$ 300,00, as obrigações, R$ 500,00 e os direitos, R$ 400,00, então o valor do patrimônio líquido é de R$ 200,00. 07) Quando o dinheiro disponível em caixa for R$ 100,00; o custo dos utensílios for R$ 200,00; as contas a pagar forem R$ 300,00; o custo dos veículos for R$ 120,00 e a depreciação acumulada for R$ 30,00, o valor total do ativo será R$ 390,00. 08) A conta ICMS a recuperar é uma obrigação da empresa junto ao fisco estadual. 06. A respeito dos nomes utilizados para representarem os elementos patrimoniais e as mutações sofridas pelo patrimônio, julgue os próximos itens. 01) A conta caixa representa um bem patrimonial e não um direito. 02) A conta bancos conta movimento representa um direito da empresa junto ao banco depositário dos recursos financeiros disponíveis em conta-corrente. 03) A conta adiantamentos a clientes é considerada uma conta do passivo porque representa adiantamentos dos clientes à empresa. O CURSO PERMANENTE que mais APROVA! 37
  • 38.
    PROFS. ONEI F.SAVIOLI / WILLIAN XAVIER AGENTE − PF CONTABILIDADE GERAL 07. Julgue os itens seguintes, acerca das contas patrimoniais e das contas de resultados. 01) As contas de receitas são consideradas contas de resultado. 02) A conta capital social é uma conta patrimonial. 03) Ao final de cada período de apuração, as contas de resultado devem permanecer com saldos para serem adicionados à movimentação dos períodos seguintes, isto é, o saldo final de um período é o saldo inicial do outro. 04) A conta duplicatas descontadas é retificadora da conta duplicatas a pagar. 05) A conta ações em tesouraria é uma conta do ativo, sendo considerada uma conta patrimonial. 08. (Técnico de Atividades do Meio Ambiente-Ténico em Contabilidade-IBAM-2009-Cespe) O patrimônio é conhecido dentro do cenário contábil como o objeto da contabilidade. Ele é um dos temas mais discutidos e estudados na atualidade, tendo em vista os diversos elementos que o compõem, que são da mais alta complexidade e dificuldade de avaliação através da mensuração monetária. Acerca desse tema, julgue os itens que se seguem. 01) De acordo com a equação fundamental do patrimônio — ativo – passivo = situação líquida —, sob o aspecto quantitativo do patrimônio de uma entidade, na maioria das vezes, o ativo — bens e direitos — suplanta o passivo — obrigações —, devido exclusivamente ao fato de o lucro superar o prejuízo por meio da apuração dos resultados conforme legislação vigente. 02) De acordo com os componentes patrimoniais da contabilidade, os bens são considerados coisas capazes de satisfazer as necessidades humanas e suscetíveis de avaliação econômica, e podem ser divididos em bens materiais móveis e imóveis, e bens imateriais, que são determinados gastos que a empresa faz, os quais, por sua natureza, devem ser considerados como partes do patrimônio. 09. (Contador-Município do Ipojuca-2009-Cespe) 01) O ativo é um recurso controlado pela entidade como resultado de eventos passados e do qual se espera que resultem ou não futuros benefícios econômicos para a entidade. 02) Uma característica essencial para a existência de um passivo é que a entidade tenha uma obrigação presente. 10. (NEON) Segundo a Legislação Societária consolidada até 2010, o grupo de contas que deixou de existir no passivo, assinale certo ou errado, para os itens abaixo: 01) Passivo circulante. 02) Passivo exigível de longo prazo. 03) Patrimônio líquido. 04) Passivo não circulante. 05) Resultado de Exercícios Futuros 11. (NEON) Segundo a Legislação Societária consolidada até 2010, o grupo de contas que deixou de existir no ativo, assinale certo ou errado, para os itens abaixo: 01) Ativo circulante. 02) Ativo não circulante. 03) Ativo permanente. 04) Ativo realizável a longo prazo O CURSO PERMANENTE que mais APROVA! 38
  • 39.
    PROFS. ONEI F.SAVIOLI / WILLIAN XAVIER AGENTE − PF CONTABILIDADE GERAL CAPÍTULO 7 7.1 CONCEITO DE CONTAS Contas: são denominações contábeis que identificam e controlam os elementos contábeis de natureza semelhante. 7.2 Classificação das contas As contas são classificadas da seguinte forma: 7.2.1 Quanto aos elementos, são divididas em: a) Contas patrimoniais – são as que registram os bens, direitos, obrigações e a situação líquida, ou seja, são utilizadas para controle e apuração do patrimônio: • Contas do ativo • Contas do passivo • Contas do patrimônio líquido b) Contas de resultado – são as que registram as despesas e receitas. São utilizadas para a apuração do resultado do período mediante o confronto das receitas com as despesas. Contas de compensação – são as que registram atos administrativos relevantes que poderão no futuro resultar em alterações do patrimônio. No geral as empresas não fazem mais uso das contas de compensação, sendo o ato administrativo descritos em notas explicativas 7.2.2 Quanto à natureza do saldo, podem ser: a) Natureza devedora – são as contas do ativo, as contas de despesas e as contas retificadoras do passivo e do patrimônio líquido; b) Natureza credora – as contas do passivo, as do patrimônio líquido, as contas de receitas e as contas retificadoras do ativo. 7.2.3 Funcionamento da contas As contas têm por função o controle das operações que modificam ou que possam vir a modificar a situação do patrimônio da entidade. Os fatos administrativos (fatos contábeis) são os que modificam o patrimônio, ensejando aumento ou diminuição dos elementos do ativo, do passivo ou do patrimônio líquido. Para uma melhor compreensão é apresentado o quadro 01 que resume quando uma conta deve ser debitada ou creditada: 7.2.4 COMPOSIÇÃO, ELENCO DAS CONTAS E MANUAL DE CONTAS Um plano de contas é basicamente composto, pelos seguintes elementos: • Elenco das contas • Manual das contas Porém nada impede que um plano de contas traga outras regras e informações, tais como modelos padronizados para as demonstrações contábeis e outras quadros complementares. 7.2.5 ELENCO DAS CONTAS Na mais é do que a estrutura do plano de contas, que compreende a relação ordenada e codificada de todas as contas utilizadas pela entidade. Contas: Correspondem aos elementos patrimoniais ou de resultado. O CURSO PERMANENTE que mais APROVA! 39
  • 40.
    PROFS. ONEI F.SAVIOLI / WILLIAN XAVIER AGENTE − PF CONTABILIDADE GERAL 7.2.6 MANUAL DE CONTAS O manual que tem a função de explicar o uso correto de cada conta que esta contida no plano de contas, definindo os seguintes elementos: Função das contas, ou seja, qual a razão da existência da mesma. Funcionamento das contas, isto é, informar quando cada conta deverá ser debitada e quando será creditada, bem como o respectivo saldo de cada conta. BALANÇO PATRIMONIAL ATIVO (é o conjunto de bens e direitos) CONTAS DO ATIVO PASSIVO (é o conjunto das obrigações) CONTAS DO PASSIVO Saldo inicial devedor Aumenta por débito Saldo final devedor Reduz por crédito Reduz por débito Saldo inicial credor Aumenta por crédito Saldo final credor *PATRIMÔNIO LÍQUIDO (Recursos próprios) Saldo inicial devedor ou saldo inicial credor Reduz por débito e aumenta por crédito Saldo final devedor ou saldo final credor O CURSO PERMANENTE que mais APROVA! 40
  • 41.
    PROFS. ONEI F.SAVIOLI / WILLIAN XAVIER AGENTE − PF CONTABILIDADE GERAL Quadros referente aos componentes patrimoniais e situação líquida Resumo doutrinas contábeis ou teoria das contas DOUTRINAS OU TEORIA DAS CONTAS PATRIMONIALISTA Objeto: PATRIMÔNIO (TEORIA MODERNA) VINCENZO MASI, La ragioneria, 1641. CONTAS PATRIMONIAIS CONTAS DE RESULTADO CONTAS INTEGRAIS CONTAS DIFERENCIAIS Bens, Direitos, Obrigações e Patrimônio Líquido Despesas e Receitas Bens, Direitos e Obrigações Despesas, Receitas e Patrimônio Líquido MATERIALISTA FÁBIO BESTA, Expressões materiais de valor. La ragioneria, 1922. PERSONALISTA FÁBIO BESTA, Expressões materiais de valor. La ragioneria, 1922. CONTAS DE AGENTES CONSIGNATÁRIOS: Bens CONTAS DE AGENTES CORRESPONDENTES: Direitos e Obrigações CONTAS DOS PROPRIETÁRIOS: Despesas, Receitas e Patrimônio Líquido O CURSO PERMANENTE que mais APROVA! 41
  • 42.
    PROFS. ONEI F.SAVIOLI / WILLIAN XAVIER AGENTE − PF CONTABILIDADE GERAL 01. (Cespe-UNB, Polícia Federal). Balancete de Verificação (31/12/20XX). Cia Industrial Teresópolis. Ord. Contas Saldo devedor Saldo credor 01 Fornecedores 59.900, - 02 Caixa 9.000, - 03 Gastos pré-operacionais 47.000, - 04 Ágio na emissão de ações 5.000, 05 Despesas financeiras 1.300, 06 Capital social - 32.000, 07 Aplicações com liquidez 4.000, - 08 Imóveis 18.000, - 09 Lucros acumulados - 7.600, 10 Amortização acumulada - 1.500, 11 Ações temporárias - 3.600, 12 Contas a receber 5.100, - 13 Despesas de amortização 4.700, - 14 Depreciação acumulada - 8.200, 15 Empréstimos bancários - 18.600, 16 Móveis e utensílios 11.700, - 17 Capital a integralizar 4.000, - 18 Ações de controladas 12.000, - 19 Empréstimos bancários de longo prazo - 8.200, 20 Empréstimos a controladas 3.400, - 21 Receita bruta - 63.000, 22 Despesas de Imposto de Renda 3.100, - 23 Despesas administrativas 5.900, - 24 Despesas a apropriar 700, - 25 Devoluções e abatimentos 3.900, - 26 Dividendos a pagar - 4.000, 27 Custo dos produtos vendidos 10.600, - 28 Salários a pagar - 1.300, 29 Encargos sociais a recolher - 200, 30 Bancos conta movimento 15.300, - 31 Banco conta vinculada 2.500, - 32 Reserva legal - 5.500, 33 Reserva de contingência - 2.800, 34 Máquinas e equipamentos 8.000, - 35 Despesas de depreciação 1.700, - 36 Receita com equivalência patrimonial - 2.200, 37 Produtos em fabricação 6.500, - 38 Despesas comerciais 1.500, - 39 Receitas financeiras 3.600, - 40 Matérias-primas 6.000, - 41 Produtos acabados 18.000, - 42 Provisão para ajuste ao valor de mercado - 4.000, 43 Clientes de longo prazo 16.000, - 44 Provisão para IRPJ - 3.100, O CURSO PERMANENTE que mais APROVA! 42
  • 43.
    PROFS. ONEI F.SAVIOLI / WILLIAN XAVIER AGENTE − PF CONTABILIDADE GERAL Com base nos dados do balancete anterior, julgue os seguintes itens: 1) Estão erroneamente classificados nas colunas de saldos os valores correspondentes às seguintes contas: fornecedores, ações temporárias, ágio na emissão de ações. 2) Um lançamento de compras à vista de máquinas e equipamentos, no valor de R$ 3.000, alteraria a diferença entre os totais de débitos e de créditos. 3) Independentemente do prazo, os empréstimos a controladas devem ser classificados no ativo realizável a longo prazo, pois não representam negócios usuais na exploração do objeto da empresa industrial. 4) As despesas com salários do pessoal que trabalha no departamento financeiro da empresa, bem como os encargos sociais referentes aos mesmos, são classificados como despesas administrativas. 5) O resultado operacional bruto da empresa é igual a R$ 48.500. 02. (Cespe-UNB, Polícia Federal). Com relação às operações de compras e vendas de mercadorias numa empresa comercial atacadista, contribuinte do ICMS, julgue os itens a seguir: 1) Na compra de mercadorias para revenda no valor de R$ 4.000 com ICMS de 18%, o custo da mercadoria comprada é de R$ 3.280. 2) Os fretes pagos nas compras de mercadorias devem ser debitadas na conta despesas com fretes, para posterior apropriação ao resultado do exercício como despesa comercial. 3) As comissões pagas aos vendedores alterarão a receita bruta de vendas. 4) A venda de bens do ativo imobilizado com lucro, aumentarão o resultado antes do imposto de renda da pessoa jurídica. 5) As vendas anuladas afetam o resultado operacional bruto, e afetam o resultado operacional líquido. 03. [Contador-(C7)-(NS)-(T)-SUFRAMA/2014-UnB] contas patrimoniais saldos prejuízos acumulados 300 máquinas 1.200 depreciação acumulada de máquinas 800 capital social 3.000 direitos autorais 1.100 fornecedores 1.800 estoques de mercadorias para revenda 500 impostos e contribuições sociais a recolher 700 bancos conta movimento 2.700 contas de resultado saldos despesas tributárias 300 impostos incidentes sobre vendas 1.000 despesa de equivalência patrimonial 200 despesas administrativas 300 receitas de vendas 4.000 comissões de vendedores 200 custo das mercadorias vendidas 2.500 provisão para imposto de renda 15% do LAIR* contribuição social sobre o lucro líquido (CSLL) 9% do LAIR * LAIR = lucro antes do imposto de renda e da CSLL O CURSO PERMANENTE que mais APROVA! 43
  • 44.
    PROFS. ONEI F.SAVIOLI / WILLIAN XAVIER AGENTE − PF CONTABILIDADE GERAL Com base na tabela acima, que apresenta os saldos, em reais, das contas contábeis da Cia. ABC S/A, ainda não encerrados contabilmente, referentes ao exercício findo em 31/12/2013, julgue os itens a seguir. 1) (I.51) A existência de impostos e contribuições a recolher é indicativa de lucro no exercício de 2013. 2) (I.52) Após o encerramento contábil, o patrimônio líquido será reduzido em relação ao patrimônio líquido anterior ao encerramento contábil. 3) (I.53) O resultado do exercício inviabiliza a constituição da reserva legal no período. 4) (I.54) A compensação do prejuízo acumulado deverá ser demonstrada na apuração do resultado do exercício, após a dedução do imposto de renda e da contribuição social sobre o lucro. 5) (I.55) Considere que um item de ativo intangível tenha sido reconhecido inicialmente em janeiro de 2013. Nesse caso, é necessário o registro de despesa de amortização no exercício, em contrapartida de uma conta de amortização acumulada. 04. [Téc. Contabilidade-(C19)-(NI)-(T)-FUB/2014-UnB] A respeito das contas contábeis: caixa; créditos a receber; provisão para créditos de liquidação duvidosa; impostos a compensar; perdas recuperadas; veículos; depreciação acumulada; custo da mercadoria vendida; impostos a recolher; despesas diferidas; ajuste a valor presente; fornecedores; capital social; e duplicata de tesouraria, julgue os itens subsequentes. 1) (I.62) Na baixa de um crédito a receber considerado incobrável, ocorre um lançamento a débito na conta de provisão para créditos de liquidação duvidosa. 2) (I.63) Mais de seis dessas contas são de natureza devedora. 3) (I.64) Todas as contas listadas que possuem natureza credora são classificadas como obrigações. 05. (Cespe-UNB, Polícia Federal). Balancete simplificado de Verificação (31/12/20XX). Ord. Contas Saldo devedor Saldo credor 01 Banco conta movimento - 1.000, 02 Aplicações de liquidez imediata 2.000, - 03 Banco conta vinculada 500, - 04 Contas a receber - 7.000, 05 Estoques e almoxarifado 500, - 06 Despesas do período seguinte 100, - 07 Adiantamento e outras ativas 200, - 08 Capital social a integralizar 1.000, - 09 Ações avaliadas pelo valor de custo 1.500, - 10 Ações avaliadas pelo método da equivalência 500, - 11 Imóveis 2.000, - 12 Móveis e utensílios 1.000, - 13 Veículos 5.000, - 14 Máquinas e equipamentos 2.000, - 15 Instalações 500, - 16 Depreciação acumulada 1.000, - 17 Despesas pré-operacionais 500, - 18 Gastos com desenvolvimento 100, - 19 Fornecedores 200, - 20 Empréstimos bancários - 2.000, 21 Títulos a pagar - 500, 22 Salários e encargos a pagar - 2.000, 23 Dividendos a pagar - 500, 24 Empréstimos bancários de longo prazo - 3.000, 25 Tributos parcelados de longo prazo - 2.000, 26 Capital social - 7.215, O CURSO PERMANENTE que mais APROVA! 44
  • 45.
    PROFS. ONEI F.SAVIOLI / WILLIAN XAVIER AGENTE − PF CONTABILIDADE GERAL 27 Reservas de capital - 3.000, 28 Reservas de lucros - 2.000, 29 Lucros acumulados - 500, 30 Receita bruta de vendas e serviços - 30.000, 31 Imposto sobre vendas 4.000, - 32 Devolução e abatimentos 200, - 33 Custo das mercadorias vendidas 15.000, - 34 Despesas com tecnologia da informação 800, - 35 Despesas comerciais 4.000, - 36 Despesas gerais e administrativas 2.000, - 37 Despesas financeiras 500, - 38 Despesas de depreciação 600, - 39 Outras despesas operacionais 100, - 40 Despesas com impostos diversos 200, - 41 Despesas com pesquisas 300, - 42 Despesas de amortização 50, - 43 Despesas de contribuição social sobre o lucro 202, Totais 46.115, 61.715, Com base nos dados do balancete de uma determinada sociedade anônima, apresentado acima, julgue os seguintes itens: 01) Estão erroneamente classificados nas colunas de saldos os valores correspondentes às seguintes contas: banco conta movimento, contas a receber; depreciação e amortização acumulada. 02) Estão corretamente classificados nas colunas de saldos os valores correspondentes às seguintes contas: despesas do período seguinte; ações avaliadas pelo custo, capital social. 03) Um lançamento de compra à vista de máquinas e equipamentos do imobilizado, no valor de R$ 100, alteraria a diferença entre os totais de débitos e de créditos, apresentados na última linha do balancete. 04) A conta capital social a integralizar está corretamente classificada como saldo devedor. 05) Em despesas gerais e administrativas, devem estar registradas as despesas com salários e encargos sociais do pessoal empregado no departamento jurídico que exerça função de assessoramento da diretoria. 06. [Anal. Jud.-(Ár. Adm.)-(Espec. Contabilidade)-(CE)-(C10)-(NS)-(M)-TJ-SE/2014-UnB] 1) (I.59) Considerando-se a tabela abaixo, é correto afirmar que todas as contas listadas foram demonstradas no ativo do balanço patrimonial de uma companhia comercial, exceto duplicatas descontadas, provisão para garantias e receitas financeiras a transcorrer (conta credora). contas da companhia ajuste a valor presente (conta devedora) bancos – contas vinculadas clientes – renegociação de contas a receber créditos de acionistas – transações não recorrentes duplicatas descontadas estoque – importação em andamento imobilizado arrendado importação em andamento de bens do imobilizado mais-valia sobre ativos líquidos das investidas numerário em trânsito produtos em elaboração provisão para garantias receitas financeiras a transcorrer (conta credora) O CURSO PERMANENTE que mais APROVA! 45
  • 46.
    PROFS. ONEI F.SAVIOLI / WILLIAN XAVIER AGENTE − PF CONTABILIDADE GERAL 07. [Téc. Contabilidade-(C19)-(NI)-(T)-FUB/2014-UnB] A respeito das contas contábeis: caixa; créditos a receber; provisão para créditos de liquidação duvidosa; impostos a compensar; perdas recuperadas; veículos; depreciação acumulada; custo da mercadoria vendida; impostos a recolher; despesas diferidas; ajuste a valor presente; fornecedores; capital social; e duplicata de tesouraria, julgue os itens subsequentes. 1) (I.62) Na baixa de um crédito a receber considerado incobrável, ocorre um lançamento a débito na conta de provisão para créditos de liquidação duvidosa. 2) (I.63) Mais de seis dessas contas são de natureza devedora. 3) (I.64) Todas as contas listadas que possuem natureza credora são classificadas como obrigações. 08. [Téc. Contabilidade-(C19)-(NI)-(T)-FUB/2014-UnB] No que diz respeito ao plano de contas, julgue os seguintes itens. 1) (I.65) A explicação da função e do funcionamento das contas compõe um documento anexo ao plano de contas, visto que tais informações são do domínio dos técnicos e contadores que utilizarão o rol de contas da organização. 2) (I.66) O elenco de contas deve ser elaborado para guiar os procedimentos de contabilização e estruturado de acordo com as necessidades de cada organização ou, em casos especiais, de certos segmentos econômicos. 09. [Téc. Contabilidade-(C19)-(NI)-(T)-FUB/2014-UnB] No que diz respeito ao plano de contas, julgue os seguintes itens. 1) (I.65) A explicação da função e do funcionamento das contas compõe um documento anexo ao plano de contas, visto que tais informações são do domínio dos técnicos e contadores que utilizarão o rol de contas da organização. 2) (I.66) O elenco de contas deve ser elaborado para guiar os procedimentos de contabilização e estruturado de acordo com as necessidades de cada organização ou, em casos especiais, de certos segmentos econômicos. 10. [Téc. Contabilidade-(C19)-(NI)-(T)-FUB/2014-UnB] Com relação ao balancete de verificação, julgue os itens a seguir. 1) (I.86) Considere que em 30/11/2013 a empresa Fumaça S.A. tenha apresentado os seguintes saldos em suas contas contábeis: caixa – R$ 500, capital social – R$ 1.000, depreciação acumulada – R$ 150, ações em tesouraria – R$ 100 e estoque de mercadorias – R$ 550. Nessa situação hipotética, a soma total dos valores devedores será igual a R$ 1.050. 2) (I.87) O balancete de verificação é um demonstrativo que possibilita verificar se o método das partidas dobradas está sendo respeitado pela escrituração contábil. 3) (I.88) O balancete de verificação será elaborado em até oito colunas, na qual são apresentados os saldos iniciais, o movimento, os saldos do período e os saldos finais. 4) (I.89) Na escrituração contábil, a soma de todos os valores das contas contábeis com saldos devedores deve coincidir com a soma de todos os valores das contas contábeis com saldos credores. 5) (I.90) O balancete de verificação é composto apenas pelas contas patrimoniais. As contas de resultado, mesmo que tenham saldos, não devem constar no demonstrativo. 11. [Téc. Contabilidade-(C19)-(NI)-(M)-SUFRAMA/2014-UnB] No que se refere ao balancete de verificação, julgue os itens subsequentes. 1) (I.66) Nas colunas de saldos iniciais e finais, há uma coluna exclusiva para todas as contas do ativo e todas as despesas, e outra para todas as contas do passivo e todas as receitas. 2) (I.67) Em um balancete de verificação, é possível verificar a igualdade entre o total de débitos e o total de créditos, o que garante a correção dos procedimentos contábeis adotados. 3) (I.68) Cabe ao contador escolher a quantidade de colunas a ser adotada no balancete de verificação, desde que respeitado o limite máximo de seis colunas. O CURSO PERMANENTE que mais APROVA! 46
  • 47.
    PROFS. ONEI F.SAVIOLI / WILLIAN XAVIER AGENTE − PF CONTABILIDADE GERAL CAPÍTULO 8 8. Princípios de Contabilidade: Resolução CFC n. 750/93 e atualizações Os princípios de contabilidade foram revisados com os termos propostos pela Deliberação CVM e constitui o documento que dará base de informação para utilização de vários termos técnicos que iremos encontrar nos textos. Devemos ter sua interpretação através do documento inicial, que traz o esclarecimento adequado dos termos que estarão destacados. A seguir a Resolução CFC nº 750/93, em seu texto atualizado pela Resolução CFC nº 1282, de 28 de maio de 2010. Resolução CFC n.º 750/93 e atualizações. Dispõe sobre os Princípios de Contabilidade (PC). CAPÍTULO I DOS PRINCÍPIOS E DE SUA OBSERVÂNCIA Art. 1º Constituem PRINCÍPIOS DE CONTABILIDADE (PC) os enunciados por esta Resolução. § 1º A observância dos Princípios de Contabilidade é obrigatória no exercício da profissão e constitui condição de legitimidade das Normas Brasileiras de Contabilidade (NBC). * A Deliberação CVM, nº 675/2011, que dispõem também sobre a Estrutura Conceitual para a Elaboração e Divulgação de relatório contábil e financeiro, e documento importante para o entendimento dos termos utilizados nos princípios. § 2º Na aplicação dos Princípios de Contabilidade há situações concretas e a essência das transações deve prevalecer sobre seus aspectos formais. * Deliberação CVM, nº 675/2011, que dispõem também sobre a Estrutura Conceitual para a Elaboração e Divulgação de relatório contábil e financeiro. Primazia da essência sobre a forma. Para que a informação represente adequadamente as transações e outros eventos que ela se propõe a representar, é necessário que essas transações e eventos sejam contabilizados e apresentados de acordo com a sua substância e realidade econômica, e não meramente sua forma legal. CAPÍTULO II DA CONCEITUAÇÃO, DA AMPLITUDE E DA ENUMERAÇÃO Art. 2º Os Princípios de Contabilidade representam a essência das doutrinas e teorias relativas à Ciência da Contabilidade, consoante o entendimento predominante nos universos científico e profissional de nosso País. Concernem, pois, à Contabilidade no seu sentido mais amplo de ciência social, cujo objeto é o patrimônio das entidades. Art. 3º São Princípios de Contabilidade: o da ENTIDADE; o da CONTINUIDADE; o da OPORTUNIDADE; o do REGISTRO PELO VALOR ORIGINAL; o da COMPETÊNCIA; e o da PRUDÊNCIA 8.1 Princípio da entidade Art. 4º O Princípio da ENTIDADE reconhece o Patrimônio como objeto da Contabilidade e afirma a autonomia patrimonial, a necessidade da diferenciação de um Patrimônio particular no universo dos patrimônios existentes, independentemente de pertencer a uma pessoa, um conjunto de pessoas, uma sociedade ou instituição de qualquer natureza ou finalidade, com ou sem fins lucrativos. Por conseqüência, nesta acepção, o Patrimônio não se confunde com aqueles dos seus sócios ou proprietários, no caso de sociedade ou instituição. Parágrafo único – O PATRIMÔNIO pertence à ENTIDADE, mas a recíproca não é verdadeira. A soma ou agregação contábil de patrimônios autônomos não resulta em nova ENTIDADE, mas numa unidade de natureza econômico-contábil. * Deliberação CVM, nº 675/2011. Alcance. Esta Estrutura Conceitual se aplica às demonstrações contábeis de todas as entidades comerciais, industriais e outras de negócios que reportam, sejam no setor público ou no setor privado. Entidade que reporta é aquela para a qual existem usuários que se apóiam em suas demonstrações contábeis como fonte principal de informações patrimoniais e financeiras sobre a entidade. O CURSO PERMANENTE que mais APROVA! 47
  • 48.
    PROFS. ONEI F.SAVIOLI / WILLIAN XAVIER AGENTE − PF CONTABILIDADE GERAL 8.2 Princípio da continuidade Art. 5º O Princípio da Continuidade pressupõe que a Entidade continuará em operação no futuro e, portanto, a mensuração e a apresentação dos componentes do patrimônio levam em conta esta circunstância. * Deliberação CVM, nº 675/2011, que dispõem também sobre a Estrutura Conceitual para a Elaboração e Divulgação de relatório contábil e financeiro. 4. Premissa subjacente: Continuidade. 4.1. As demonstrações contábeis normalmente são elaboradas tendo como premissa que a entidade está em atividade (going concern assumption) e irá manter-se em operação por um futuro previsível. Desse modo, parte-se do pressuposto de que a entidade não tem a intenção, nem tampouco a necessidade, de entrar em processo de liquidação ou de reduzir materialmente a escala de suas operações. Por outro lado, se essa intenção ou necessidade existir, as demonstrações contábeis podem ter que ser elaboradas em bases diferentes e, nesse caso, a base de elaboração utilizada deve ser divulgada. 8.3 Princípio da oportunidade Art. 6º O Princípio da Oportunidade refere-se ao processo de mensuração e apresentação dos componentes patrimoniais para produzir informações íntegras e tempestivas. Parágrafo único. A falta de integridade e tempestividade na produção e na divulgação da informação contábil pode ocasionar a perda de sua relevância, por isso é necessário ponderar a relação entre a oportunidade e a confiabilidade da informação. (Redação dada pela Resolução CFC nº. 1.282/10) *Deliberação CVM, nº 675/2011, parte do estudo Relevância. Para serem úteis, as informações devem ser relevantes às necessidades dos usuários na tomada de decisões. As informações são relevantes quando podem influenciar as decisões econômicas dos usuários, ajudando-os a avaliar o impacto de eventos passados, presentes ou futuros ou confirmando ou corrigindo as suas avaliações anteriores... Representação fidedigna (antigamente Confiabilidade). Para ser útil, a informação deve ser confiável, ou seja, deve estar livre de erros ou vieses relevantes e representar adequadamente aquilo que se propõe a representar... Integridade. Para ser confiável, a informação constante das demonstrações contábeis deve ser completa, dentro dos limites de materialidade e custo... Tempestividade. Quando há demora indevida na divulgação de uma informação, é possível que ela perca a relevância... 8.4 Princípio do registro pelo valor original Art. 7º O Princípio do Registro pelo Valor Original determina que os componentes do patrimônio devem ser inicialmente registrados pelos valores originais das transações, expressos em moeda nacional. § 1º As seguintes bases de mensuração devem ser utilizadas em graus distintos e combinadas, ao longo do tempo, de diferentes formas: I – Custo histórico. Os ativos são registrados pelos valores pagos ou a serem pagos em caixa ou equivalentes de caixa ou pelo valor justo dos recursos que são entregues para adquiri-los na data da aquisição. Os passivos são registrados pelos valores dos recursos que foram recebidos em troca da obrigação ou, em algumas circunstâncias, pelos valores em caixa ou equivalentes de caixa, os quais serão necessários para liquidar o passivo no curso normal das operações; e II – Variação do custo histórico. Uma vez integrado ao patrimônio, os componentes patrimoniais, ativos e passivos, podem sofrer variações decorrentes dos seguintes fatores: a) Custo corrente. Os ativos são reconhecidos pelos valores em caixa ou equivalentes de caixa, os quais teriam de ser pagos se esses ativos ou ativos equivalentes fossem adquiridos na data ou no período das demonstrações contábeis. Os passivos são reconhecidos pelos valores em caixa ou equivalentes de caixa, não descontados, que seriam necessários para liquidar a obrigação na data ou no período das demonstrações contábeis; b) Valor realizável. Os ativos são mantidos pelos valores em caixa ou equivalentes de caixa, os quais poderiam ser obtidos pela venda em uma forma ordenada. Os passivos são mantidos pelos valores em caixa e equivalentes de caixa, não descontados, que se espera seriam pagos para liquidar as correspondentes obrigações no curso normal das operações da Entidade; O CURSO PERMANENTE que mais APROVA! 48
  • 49.
    PROFS. ONEI F.SAVIOLI / WILLIAN XAVIER AGENTE − PF CONTABILIDADE GERAL c) Valor presente. Os ativos são mantidos pelo valor presente, descontado do fluxo futuro de entrada líquida de caixa que se espera seja gerado pelo item no curso normal das operações da Entidade. Os passivos são mantidos pelo valor presente, descontado do fluxo futuro de saída líquida de caixa que se espera seja necessário para liquidar o passivo no curso normal das operações da Entidade; d) Valor justo. É o valor pelo qual um ativo pode ser trocado, ou um passivo liquidado, entre partes conhecedoras, dispostas a isso, em uma transação sem favorecimentos; e e) Atualização monetária. Os efeitos da alteração do poder aquisitivo da moeda nacional devem ser reconhecidos nos registros contábeis mediante o ajustamento da expressão formal dos valores dos componentes patrimoniais. § 2º São resultantes da adoção da atualização monetária: I – a moeda, embora aceita universalmente como medida de valor, não representa unidade constante em termos do poder aquisitivo; II – para que a avaliação do patrimônio possa manter os valores das transações originais, é necessário atualizar sua expressão formal em moeda nacional, a fim de que permaneçam substantivamente corretos os valores dos componentes patrimoniais e, por consequência, o do Patrimônio Líquido; e III – a atualização monetária não representa nova avaliação, mas tão somente o ajustamento dos valores originais para determinada data, mediante a aplicação de indexadores ou outros elementos aptos a traduzir a variação do poder aquisitivo da moeda nacional em um dado período. * Deliberação CVM, nº 675/2011. Mensuração dos elementos das demonstrações contábeis. Mensuração é o processo que consiste em determinar os valores pelos quais os elementos das demonstrações contábeis devem ser reconhecidos e apresentados no balanço patrimonial e na demonstração do resultado. Esse processo envolve a seleção de uma base específica de mensuração. Diversas bases de mensuração são empregadas em diferentes graus e em variadas combinações nas demonstrações contábeis. Essas bases incluem o seguinte: custo histórico; custo corrente; valor realizável e valor presente... 8.5 Princípio da competência Art. 9º O Princípio da Competência determina que os efeitos das transações e outros eventos sejam reconhecidos nos períodos a que se referem, independentemente do recebimento ou pagamento. Parágrafo único. O Princípio da Competência pressupõe a simultaneidade da confrontação de receitas e de despesas correlatas. 8.6 Princípio da prudência Art. 10. O Princípio da PRUDÊNCIA determina a adoção do menor valor para os componentes do ATIVO e do maior para os do PASSIVO, sempre que se apresentem alternativas igualmente válidas para a quantificação das mutações patrimoniais que alterem o patrimônio líquido. Parágrafo único. O Princípio da Prudência pressupõe o emprego de certo grau de precaução no exercício dos julgamentos necessários às estimativas em certas condições de incerteza, no sentido de que ativos e receitas não sejam superestimados e que passivos e despesas não sejam subestimados, atribuindo maior confiabilidade ao processo de mensuração e apresentação dos componentes patrimoniais. * Deliberação CVM, nº 675/2011. Prudência. Os preparadores de demonstrações contábeis se deparam com incertezas que inevitavelmente envolvem certos eventos e circunstâncias, tais como a possibilidade de recebimento de contas a receber de liquidação duvidosa, a vida útil provável das máquinas e equipamentos e o número de reclamações cobertas por garantias que possam ocorrer. Tais incertezas são reconhecidas pela divulgação da sua natureza e extensão e pelo exercício de prudência na preparação das demonstrações contábeis... Art. 11. A inobservância dos Princípios de Contabilidade constitui infração nas alíneas “c”, “d” e “e” do art. 27 do Decreto-Lei n.º 9.295, de 27 de maio de 1946 e, quando aplicável, ao Código de Ética Profissional do Contabilista. Art. 12. Revogada a Resolução CFC n.º 530/81, esta Resolução entra em vigor a partir de 1º de janeiro de 1994. O CURSO PERMANENTE que mais APROVA! 49
  • 50.
    PROFS. ONEI F.SAVIOLI / WILLIAN XAVIER AGENTE − PF CONTABILIDADE GERAL A seguir é apresentado o quadro com os princípios e suas interpretações: Princípio Interpretação Princípio da Entidade Reconhece o Patrimônio como objeto da Contabilidade e afirma a autonomia patrimonial, a necessidade da diferenciação de um Patrimônio particular no universo dos patrimônios existentes, independentemente de pertencer a uma pessoa, um conjunto de pessoas, uma sociedade ou instituição de qualquer natureza ou finalidade, com ou sem fins lucrativos. Por conseqüência, nesta acepção, o Patrimônio não se confunde com aqueles dos seus sócios ou proprietários, no caso de sociedade ou instituição. Princípio da Continuidade Pressupõe que a Entidade continuará em operação no futuro e, portanto, a mensuração e a apresentação dos componentes do patrimônio levam em conta esta circunstância. Princípio da Oportunidade Refere-se ao processo de mensuração e apresentação dos componentes patrimoniais para produzir informações íntegras e tempestivas. A falta de integridade e tempestividade na produção e na divulgação da informação contábil pode ocasionar a perda de sua relevância, por isso é necessário ponderar a relação entre a oportunidade e a confiabilidade da informação. Princípio do Registro pelo Valor Original Determina que os componentes do patrimônio devem ser inicialmente registrados pelos valores originais das transações, expressos em moeda nacional. Princípio da Competência Determina que os efeitos das transações e outros eventos sejam reconhecidos nos períodos a que se referem, independentemente do recebimento ou pagamento. Pressupõe a simultaneidade da confrontação de receitas e de despesas correlatas. Estas são as condições básicas a serem observada no Regime de Competência. Princípio da Prudência Determina a adoção do menor valor para os componentes do ATIVO e do maior para os do PASSIVO, sempre que se apresentem alternativas igualmente válidas para a quantificação das mutações patrimoniais que alterem o patrimônio líquido. Pressupõe o emprego de certo grau de precaução no exercício dos julgamentos necessários às estimativas em certas condições de incerteza, no sentido de que ativos e receitas não sejam superestimados e que passivos e despesas não sejam subestimados, atribuindo maior confiabilidade ao processo de mensuração e apresentação dos componentes patrimoniais. Mnemônico ECOou Rebelião na Cadeia Pública (Entidade, Continuidade, Oportunidade. Registro pelo valor original, Competência e Prudência) O CURSO PERMANENTE que mais APROVA! 50
  • 51.
    PROFS. ONEI F.SAVIOLI / WILLIAN XAVIER AGENTE − PF CONTABILIDADE GERAL 01. [Anal. Jud. 01-(Ár. Ap. Espec.)-(Esp. Téc. Cont.)-(C30)-TJ-ES/2011-UnB] Com base em princípios e convenções contábeis e em normas para a avaliação de elementos patrimoniais, julgue os itens subsecutivos. 01) (I.60) A contabilização da provisão para a redução do custo de aquisição de bem ao valor de mercado, tal como prevista na Lei n.º 6.404/1974, em situação de avaliação de investimentos, é um dos pressupostos do princípio da competência. 02) (I.61) Apesar de sua relevância, o princípio da competência não prevalece sobre os demais princípios contábeis. 03) (I.62) O grau de incerteza inerente à aplicação do princípio da prudência, por exemplo, na definição de provisão para devedores duvidosos, não deve conduzir a classificações subjetivas, embasadas em juízos de valor. 04) (I.63) Considere a seguinte situação hipotética. Com a intenção de vender um apartamento na orla da Ilha do Boi por 300 mil reais, uma imobiliária anunciou a venda o imóvel no jornal pelo valor de 310 mil reais. Uma empresa interessada em adquiri-lo, após contratar uma avaliadora que estimou o valor de mercado do apartamento em 280 mil reais, efetuou a compra por 285 mil reais à vista. Nessa situação hipotética, tanto a imobiliária quanto a empresa compradora podem efetuar o registro do imóvel no valor de mercado ou no da transação. 02. (Oficial Técnico de Inteligência-Ciências Contábeis-Abin-2010-Cespe) No que se refere aos princípios fundamentais de contabilidade e de acordo com as Resoluções n.os 750 e 774 do Conselho Federal de Contabilidade, julgue os itens a seguir. 01) A observância do princípio da continuidade é indispensável à correta aplicação do princípio da competência, por se relacionar diretamente à quantificação dos componentes patrimoniais e à formação do resultado, e por constituir dado importante para aferir a capacidade futura de geração de resultado. 02) Segundo o princípio da prudência, os encargos financeiros decorrentes de financiamento de ativos de longa maturação não devem ser ativados no período pré-operacional, com amortização a partir do momento em que o ativo entrar em operação. 03. (Auditor-FUB-2009-Cespe) 01) De acordo com o princípio da prudência, quando se apresentarem duas opções igualmente aceitáveis, a escolha deverá recair sobre a opção de maior valor para os componentes de ativo. 02) Em obediência aos princípios fundamentais de contabilidade, as doações devem ser registradas pelo valor efetivo da coisa recebida, no momento do recebimento e segundo o seu valor de mercado. 04. (Técnico em Contabilidade-Ministério da Saúde-2009-Cespe) 01) Segundo o princípio da entidade, a soma ou agregação de patrimônios autônomos resulta em uma nova entidade de natureza econômico-contábil. 02) A continuidade influencia o valor econômico dos ativos e, em muitos casos, o valor ou o vencimento dos passivos, especialmente quando a extinção da entidade tem prazo determinado, previsto ou previsível. 05. [Espec. Regul. Serv. Públ. Telecomun.-(Espec. Contabilidade)-(C8)-(CE)-(NS)-(M)-ANATEL/2014-UnB] Nas empresas prestadoras de serviços de telecomunicações (EPST), o processo de alocação de custos e despesas operacionais, receitas e capital empregado é realizado segundo a identificação de direcionadores. Acerca dos princípios gerais que devem ser aplicados para a elaboração do documento de separação e alocação de contas (DSAC), julgue os itens seguintes. 1) (I.51) O DSAC deve estabelecer as inter-relações adequadas tanto aos registros de contabilidade quanto aos sistemas informativos nos quais se fundamentam os direcionadores; assim, os valores dos registros contábeis serão utilizados como parâmetros de maneira íntegra e tempestiva, de acordo com o que preconiza o princípio da oportunidade, emanado pelo Conselho Federal de Contabilidade. 2) (I.52) Nos casos de serviços cuja prestação dependa de outros serviços, os registros das transferências internas de custos devem ser efetuados de forma homogênea, sendo a sua precificação independente da oferta de outras prestadoras de serviços de telecomunicações. O CURSO PERMANENTE que mais APROVA! 51
  • 52.
    PROFS. ONEI F.SAVIOLI / WILLIAN XAVIER AGENTE − PF CONTABILIDADE GERAL 06. [Téc. Contabilidade-(C19)-(NI)-(T)-FUB/2014-UnB] De acordo com a Resolução CFC n.º 750/1993 e sua atualização, a Resolução CFC n.º 1.282/2010, julgue os itens que se seguem, acerca dos princípios fundamentais de contabilidade. 1) (I.109) A determinação do maior valor para o passivo e do menor valor para o ativo, entre duas opções igualmente válidas, está em consonância com o princípio da prudência. 2) (I.110) O princípio da competência pressupõe a confrontação das receitas com as respectivas despesas necessárias à sua geração, independentemente de terem sido recebidas ou pagas. 3) (I.111) O princípio da entidade refere-se à separação do patrimônio da entidade do patrimônio pertencente ao(s) seu(s) sócios(s). 07. [Téc. Contabilidade-(C19)-(NI)-(M)-SUFRAMA/2014-UnB] Com relação aos princípios de contabilidade aprovados e divulgados pelo Conselho Federal de Contabilidade, julgue os itens subsecutivos. 1) (I.78) Dado o princípio do registro pelo valor original, os ativos devem ser inicialmente registrados pelo valor do desembolso necessário a sua aquisição, podendo, entretanto, ser mensurados pelo valor justo dos recursos entregues para adquiri-los. 2) (I.79) Em obediência ao princípio contábil da entidade, o conglomerado econômico deve elaborar um balanço patrimonial consolidado no qual seu patrimônio seja representado adequadamente, com as adições e exclusões que o processo de consolidação exige. 3) (I.80) A relevância está relacionada ao princípio da oportunidade, mas condicionada à confiabilidade da informação que será divulgada. 08. [Contador-(C4)-(NS)-(M)-MJ-DPF/2014-UnB] Julgue os seguintes itens, tendo como parâmetro os princípios contábeis do Conselho Federal de Contabilidade (CFC). 1) (I.59) O lucro bruto evidenciado na demonstração do resultado do exercício, representado pela diferença entre a receita líquida de vendas e o custo das mercadorias vendidas, é um exemplo da aplicação da simultaneidade da confrontação de receitas e de despesas correlatas, a qual se constitui como um pressuposto do princípio da competência. 2) (I.60) De acordo com o princípio da prudência, o contador deve utilizar certo grau de precaução nos julgamentos com vistas à realização de estimativas em condições de incerteza, de modo a evitar que ativos e receitas sejam subestimados e que passivos e despesas sejam superestimados. 09. (Técnico em Contabilidade-Ministério da Saúde-2009-Cespe) 01) Segundo o princípio da entidade, a soma ou agregação de patrimônios autônomos resulta em uma nova entidade de natureza econômico-contábil. 02) A continuidade influencia o valor econômico dos ativos e, em muitos casos, o valor ou o vencimento dos passivos, especialmente quando a extinção da entidade tem prazo determinado, previsto ou previsível. 10. (Analista Judiciário-Contabilidade–TRT 17R-2009–Cespe-Adaptada) 01) De acordo com os princípios de contabilidade, um bem adquirido por meio de contrato de alienação fiduciária deve ser registrado no ativo da entidade devedora. 02) O princípio da competência significa que os fatos devem ser reconhecidos no patrimônio, isto é, registrados contabilmente independentemente do recebimento ou pagamento. 03) Em observância ao princípio da continuidade, o patrimônio dos sócios ou proprietários não deve confundir-se com o da sociedade ou instituição. 04) O princípio do registro pelo valor original estabelece que os componentes do patrimônio devem ser registrados pelos valores originais das transações com o mundo exterior. O CURSO PERMANENTE que mais APROVA! 52
  • 53.
    PROFS. ONEI F.SAVIOLI / WILLIAN XAVIER AGENTE − PF CONTABILIDADE GERAL CAPÍTULO 9 Escrituração: conceitos, lançamentos contábeis, elementos essenciais, fórmulas de lançamentos, livros de escrituração, métodos e processos, regime de competência e regime de caixa. Escrituração contábil, fiscal e social O livro Diário é o único livro obrigatório por dispositivo comercial, sendo o livro razão por imposição fiscal, o livro caixa é facultativo por imposição comercial e obrigatório por imposição fiscal, devido ao respectivo tamanho da empresa, já o contas correntes é facultativo. Além dos livros exigidos pela legislação fiscal e comercial a lei 6.404/76 no seu art. 100 obriga as companhias a manterem suas escriturações em livros sócias especiais. LIVROS CONTÁBEIS São os livros que mais interessam à contabilidade, pois neles são registrados os fatos contábeis e dentre eles os mais conhecidos e cobrados em concursos são: 1 - Livro Diário; Livro Razão; Livro Caixa; Livro Contas Correntes. 1 – O livro DIÁRIO é: Obrigatório, pois é exigido pelo Código Civil; Comum, pois é exigido das empresas em geral; Principal, pois registra todos os fatos contábeis; Cronológico, pois nele os fatos contábeis são escriturados em ordem cronológica de dia, mês e ano. 2 – O livro RAZÃO é: Facultativo, pelo Código Civil, e Obrigatório, pela legislação do imposto de renda, mas somente para as empresas que declaram o IR com base no lucro real; Comum, no ponto de vista contábil, pois para melhor contabilidade o mesmo é recomendado pelo CFC – Conselho Federal de Contabilidade; Especial, no ponto de vista fiscal, pois como visto acima é exigido somente das pessoas que declaram o IR com base no lucro real; Principal, pois como o Diário, registra todos os fatos; Sistemático, pois os fatos são registrados por espécies (por tipo de conta), e não por ordem cronológica. 3 – O livro CAIXA é: Facultativo, por imposição do código civil é facultativo; Comum, todas as empresas podem utilizá-los e algumas devem; Auxiliar, pois registra alguns fatos contábeis e não todos; Cronológico, deve obedecer a ordem cronológica de dia, mês e ano. Pode ser obrigatório, pelo fisco, quando se tratar de micro empresas. 4 – O livro CONTAS CORRENTES é: Facultativo, por imposição do código civil é facultativo; Comum, todas as empresas podem utilizá-los e algumas devem; Auxiliar, pois registra alguns fatos contábeis e não todos; Cronológico, deve obedecer a ordem cronológica de dia, mês e ano. O CURSO PERMANENTE que mais APROVA! 53
  • 54.
    PROFS. ONEI F.SAVIOLI / WILLIAN XAVIER AGENTE − PF CONTABILIDADE GERAL LIVROS SOCIAIS Segundo o art. 100 da lei das S/A. a companhia deve ter, além dos livros obrigatórios para qualquer comerciante, os seguintes, revestidos das mesmas formalidades legais: Livro de Registro de Ações Nominativas Livro de Transferência de Ações Nominativas; Livro de Registro de Partes Beneficiárias Nominativas; Livro de Transferência de Partes Beneficiárias Nominativas Livro de Atas das Assembléias Gerais; Livro de Presença dos Acionistas; Livros de Atas das Reuniões do Conselho de Administração (se houver); Livros de Atas das Reuniões de Diretoria; Livro de Atas e Pareceres do Conselho Fiscal; Elementos essenciais do lançamento Independente do processo de escrituração utilizado, alguns elementos devem, constar nos lançamentos e por isso são chamados de elementos essenciais do lançamento. São eles: 1 - local e data; 2 - conta(s) debitada(s); 3 - conta(s) creditadas(s); 4 - histórico; 5 - valor(es). Fórmulas de lançamento O método das partidas dobradas em sua origem envolvia apenas lançamentos com uma conta debitada e outra creditada. Atualmente, com a evolução da ciência contábil, um lançamento pode abranger um ou mais débitos e um ou mais créditos. Assim de acordo com o número de contas debitadas e creditadas separamos os lançamentos em quatro formulas, a saber: 11 – Lançamento de 1ª formula – é quando o registro envolve apenas uma conta debitada e uma conta credita. Exemplo: Compra à vista de mercadoria para revenda pó 10.000,00: D - Mercadoria para revenda 10.000,00 C – Caixa 10.000,00 Ou então: Mercadoria para revenda a Caixa 10.000,00 12 – Lançamentos de 2ª formula – é quando o registro envolve uma conta debitada e duas ou mais contas a credito. Exemplo: Compra de mercadorias para revenda por 10.000,00, com 20% de entrada e o restante a prazo. D - Mercadoria para revenda 10.000,00 C – Caixa 2.000,00 C – Fornecedor 8.000,00 Ou então: Mercadoria para revenda 10.000,00 a Diversos a Caixa 2.000,00 a Fornecedor 8.000,00 O CURSO PERMANENTE que mais APROVA! 54
  • 55.
    PROFS. ONEI F.SAVIOLI / WILLIAN XAVIER AGENTE − PF CONTABILIDADE GERAL 21– Lançamentos de 3ª formula – é quando o registro envolve duas ou mais contas debitadas e apenas uma conta creditada. Exemplo: Compra à vista de mercadoria (35.000,00), parte para revenda (30.000,00) e parte para uso da empresa (5.000,00): D – Mercadorias para revenda 30.000,00 D – Mercadorias Almoxarifado 5.000,00 C – Caixa 35.000,00 Ou então: Diversos a Caixa Mercadorias para revenda 30.000,00 Mercadorias Almoxarifado 5.000,00 35.000,00 22 – Lançamentos de 4ª formula – é quando o lançamento envolve duas ou mais contas a debito e duas ou mais contas a credito. Exemplo: Compra de mercadorias no valor de 50.000,00, parte para revenda (30.000,00), parte para uso, com pagamento de 20% no ato e aceite de duplicatas pelo saldo: D - Mercadorias para revenda 30.000,00 D - Mercadorias Almoxarifado 20.000,00 C - Caixa 10.000,00 C – Duplicatas a pagar 40.000,00 Ou então: Diversos A Diversos Mercadorias para revenda 30.000,00 Mercadorias Almoxarifado 20.000,00 a Caixa 10.000,00 a Duplicatas a pagar 40.000,00 Métodos das partidas dobradas O método das partidas dobradas é um método completo, também denominado de DIGRÁFICO ou DIGRAFIA, que tem controle dos agentes consignatários (bens), agentes correspondentes (direitos e obrigações) e também das contas do proprietário (patrimônio líquido, Receita e despesa). Sua aplicação pressupõe as relações de débito e créditos entre as três categorias acima: 1 - contas dos agentes consignatários; 2 - contas dos agentes correspondentes; 3 - contas do proprietário. Para este método a escrituração é bilateral, ou seja, o registro de cada fato contábil exige que pelo menos um conta seja debitada e outra creditada, logo, para todo débito há pelo menos um crédito e vice-versa. Saldo Contas Aumenta Diminui Ativo Débito Crédito Passivo exigível Crédito Débito Patrimônio líquido Crédito Débito Receita Crédito Débito Despesa Débito Crédito O CURSO PERMANENTE que mais APROVA! 55
  • 56.
    PROFS. ONEI F.SAVIOLI / WILLIAN XAVIER AGENTE − PF CONTABILIDADE GERAL 01. [Téc. Contabilidade-(C19)-(NI)-(T)-FUB/2014-UnB] Considere os seguintes eventos: I aquisição a prazo, em 5/1/X1, de matérias-primas industriais no valor de R$ 5.000; II liquidação de título de um cliente no valor de R$ 1.000, com juros de R$ 50; III aquisição à vista, com pagamento por meio de um único cheque, de ferramentas, rações e fertilizantes para uso agrícola. De acordo com os eventos apresentados acima, julgue os itens subsequentes, a respeito de escrituração contábil. 1) (I.67) Um registro a crédito em determinada conta é um lançamento contábil. 2) (I.68) Apenas o evento I contém os elementos suficientes e essenciais para permitir a escrituração contábil no livro diário. 3) (I.69) O evento III deverá ser contabilizado por meio de partida de terceira fórmula no livro razão. 02. [Téc. Contabilidade-(C19)-(NI)-(T)-FUB/2014-UnB] No que tange à contabilização de operações contábeis, julgue os itens subsecutivos. 1) (I.71) Suponha que uma empresa tenha realizado vendas em moeda estrangeira no valor de US$ 100.000, com cotação do dólar norte-americano na data da venda de R$ 2,35/US$ 1,00 e que, ao final do exercício, antes da liquidação da operação, o real tenha sofrido uma desvalorização de 2% em relação ao dólar. Nessa situação, a empresa deverá registrar uma receita de variação cambial no valor de R$ 4.700. 2) (I.72) Se uma empresa tiver apurado, sobre a folha de pagamento, INSS no valor de R$ 8.360, salário-maternidade no valor de R$ 6.000 e salário-família no valor de R$ 1.000 e se esses forem os únicos eventos relevantes a considerar, então a empresa deverá registrar um valor total a recolher de R$ 15.360. 3) (I.73) Em uma aplicação financeira com juros prefixados, o valor correspondente aos juros deve ser reconhecido em conta de juros ativos a transcorrer e transferido para resultado pelo transcurso do prazo. 4) (I.74) Considere que uma empresa tenha descontado R$ 100 em duplicatas no banco em que mantém conta e que, no ato do desconto, devido às tarifas e aos juros cobrados, ela tenha recebido o valor líquido de R$ 96 em sua conta corrente. Nessa situação, o valor dos juros e das tarifas cobrados será imediatamente reconhecido como despesa do período. 5) (I.75) No momento da assinatura do contrato de aluguel de um imóvel para servir de sede para determinada empresa, o contador deve registrar os primeiros doze meses no passivo circulante e os meses subsequentes no passivo não circulante, realizando a reclassificação de não circulante para circulante à medida do transcurso do prazo. 03. [Téc. Contabilidade-(C19)-(NI)-(T)-FUB/2014-UnB] Com relação à contabilização de operações comerciais e de imobilizado e a conceitos correlatos, julgue os itens subsequentes. 1) (I.76) Uma provisão deve ser uma obrigação existente no presente, como resultado de um evento passado, que provavelmente exigirá uma saída de recursos no futuro, com possível estimação do seu valor de saída. 2) (I.77) Na alienação de imobilizado, havendo saldo na conta de depreciação acumulada do bem, esta deverá ser encerrada contra a própria conta do bem, antes de efetuada a baixa do imobilizado. 3) (I.78) Caso uma empresa tenha apurado R$ 57.600 de COFINS em um exercício em que tenha apurado, também, prejuízo, então a contabilização do valor apurado deverá ser: débito: despesa de COFINS (conta do ativo); crédito: COFINS diferida (conta do passivo). 4) (I.79) Considere que uma empresa comercial não contribuinte do IPI tenha realizado uma compra à vista, por meio de cheque, no valor de R$ 13.000 em mercadorias, com R$ 3.000 de IPI e ICMS à alíquota de 18%. Nessa situação, os lançamentos e os valores deverão ser realizados da seguinte forma: débito: estoque de matérias-primas.................................. R$ 11.200; débito: ICMS a compensar.................................................. R$ 1.800; crédito: bancos conta movimento..................................... R$ 13.000. 04. (Analista de Saneamento-Ciências Contábeis-Embasa-2009-Cespe) Julgue os itens subsequentes com relação aos fatos contábeis. 01) Os fatos contábeis são ocorrências que alteram a composição do patrimônio. 02) Fato e ato são ocorrências que provocam modificação imediata no patrimônio. O CURSO PERMANENTE que mais APROVA! 56
  • 57.
    PROFS. ONEI F.SAVIOLI / WILLIAN XAVIER AGENTE − PF CONTABILIDADE GERAL 05. [Téc. Contabilidade-(C19)-(NI)-(T)-FUB/2014-UnB] Uma empresa, ao receber o extrato de sua conta corrente relativo ao mês de janeiro de 2014, constatou algumas divergências em relação ao razão da conta bancos conta movimento mantido pela contabilidade. No procedimento de conciliação bancária, foram encontradas as seguintes divergências: I a cobrança de uma tarifa de R$ 35 por renovação de cadastro consta do extrato bancário; II um cheque no valor de R$ 1.500, utilizado para pagamento a fornecedor, não consta do extrato, o que demonstra que ele ainda não foi descontado; III o cheque emitido por um cliente, no valor de R$ 400, foi devolvido por insuficiência de fundos; IV foi recebida, por meio de cobrança bancária, uma duplicata no valor de R$ 950 emitida contra um cliente; V um depósito em cheque no valor de R$ 5.500, efetuado no último dia do mês, ainda não foi creditado pelo banco; VI o saldo da conta bancária constante no extrato do dia 31/1/2014 era de R$ 9.500. Com base nessas informações, julgue os itens de 1 a 5. 1) (I.80) O evento II deve ser relatado no relatório de conciliação bancária, mas não cabe qualquer lançamento contábil em função disso. 2) (I.81) O evento I deve ser lançado como despesa bancária. 3) (I.82) Se o cheque referido no evento III for reapresentado, então não haverá necessidade de nenhuma contabilização. 4) (I.83) O depósito em cheques ainda não compensados — evento V — não motiva nenhuma contabilização. 5) (I.84) Antes da conciliação bancária, o saldo do razão da conta bancos conta movimento é de R$ 12.985. 06. [Téc. Contabilidade-(C19)-(NI)-(T)-FUB/2014-UnB] Com relação ao balancete de verificação, julgue os itens a seguir. 1) (I.86) Considere que em 30/11/2013 a empresa Fumaça S.A. tenha apresentado os seguintes saldos em suas contas contábeis: caixa – R$ 500, capital social – R$ 1.000, depreciação acumulada – R$ 150, ações em tesouraria – R$ 100 e estoque de mercadorias – R$ 550. Nessa situação hipotética, a soma total dos valores devedores será igual a R$ 1.050. 2) (I.87) O balancete de verificação é um demonstrativo que possibilita verificar se o método das partidas dobradas está sendo respeitado pela escrituração contábil. 3) (I.88) O balancete de verificação será elaborado em até oito colunas, na qual são apresentados os saldos iniciais, o movimento, os saldos do período e os saldos finais. 4) (I.89) Na escrituração contábil, a soma de todos os valores das contas contábeis com saldos devedores deve coincidir com a soma de todos os valores das contas contábeis com saldos credores. 5) (I.90) O balancete de verificação é composto apenas pelas contas patrimoniais. As contas de resultado, mesmo que tenham saldos, não devem constar no demonstrativo. 07. [Agente Pol. Fed.-(Pr. Obj.)-DPF-MJ/2012-UnB] Considere os eventos de I a V listados abaixo. I. aquisição de veículo à vista para uso na atividade operacional II. baixa de bem inservível registrado no imobilizado III. apropriação da folha de pessoal do mês IV. registro da diminuição do valor de dívida a receber em função da variação monetária V. pagamento de obrigação com desconto Com base nas informações acima, julgue os itens a seguir, relativos à classificação dos fatos administrativos. 1) (I.76) Os eventos II, IV e V são classificados como fatos mistos, pois, além de provocarem variações no saldo patrimonial, representam a transposição de valores entre os grupos de contas patrimoniais. 2) (I.77) Os eventos I e III classificam-se como fatos permutativos e não afetam o saldo patrimonial da entidade. 3) Fato permutativo o evento I. 4) Fato modificativo diminutivo, evento II e III. 5) Fato misto aumentativo o evento V. O CURSO PERMANENTE que mais APROVA! 57
  • 58.
    PROFS. ONEI F.SAVIOLI / WILLIAN XAVIER AGENTE − PF CONTABILIDADE GERAL 08. [Espec. Regul. Serv. Públ. Telecomun.-(Espec. Contabilidade)-(C8)-(CE)-(NS)-(M)-ANATEL/2014-UnB] Acerca da mensuração pelo valor justo, julgue os itens subsecutivos. 1) (I.69) Para mensurar o valor justo de determinado item do imobilizado, é necessário considerar o melhor uso possível desse ativo, para a entidade ou para eventual comprador, pressupondo que esse uso seja legalmente permitido, financeiramente estável e fisicamente possível. 2) (I.70) Se um passivo for avaliado pelo valor justo, então o valor desse passivo será igual ao valor que seria pago pela sua transferência em uma transação não forçada entre participantes do mercado, na data da liquidação. 3) (I.71) Se o preço de um ativo avaliado pelo valor justo for obtido no mercado principal, então, na data da mensuração e nas condições atuais de mercado, esse preço deverá ser ajustado para refletir os custos da transação e os custos de transporte, quando existirem. 4) (I.72) Abordagem de mercado, abordagem de custo e abordagem de receita são técnicas de avaliação amplamente utilizadas para estimar o valor justo. 09. [Téc. Contabilidade-(C19)-(NI)-(T)-FUB/2014-UnB] Considere os seguintes eventos: I aquisição a prazo, em 5/1/X1, de matérias-primas industriais no valor de R$ 5.000; II liquidação de título de um cliente no valor de R$ 1.000, com juros de R$ 50; III aquisição à vista, com pagamento por meio de um único cheque, de ferramentas, rações e fertilizantes para uso agrícola. De acordo com os eventos apresentados acima, julgue os itens subsequentes, a respeito de escrituração contábil. 1) (I.67) Um registro a crédito em determinada conta é um lançamento contábil. 2) (I.68) Apenas o evento I contém os elementos suficientes e essenciais para permitir a escrituração contábil no livro diário. 3) (I.69) O evento III deverá ser contabilizado por meio de partida de terceira fórmula no livro razão. 4) (I.70) A escrituração, ato de registrar os fatos contábeis nos livros apropriados, deve ser realizada por meio do método das partidas dobradas. 10. (Ciências Contábeis-Consultor Executivo-Sefaz/ES-2010-Cespe) 01) O método contábil das partidas dobradas é um método de lançamentos a débito e a crédito, sendo que os valores dos débitos devem corresponder ao dobro dos valores dos créditos registrados. Julgue os itens a seguir, acerca do registro contábil de certa empresa que vendeu uma mercadoria com desconto concedido ao comprador no ato da operação 02) O desconto deve ser tratado contabilmente como desconto comercial. 03) Sob o ponto de vista contábil, não há diferença entre os descontos condicionais e os descontos incondicionais, isto é, ambos devem ser tratados contabilmente da mesma forma. 11. (Analista Judiciário-Área Administrativa-Contabilidade-TRT/21-2010-Cespe) Com relação à escrituração contábil, julgue os itens que se seguem. 01) Entre as formalidades intrínsecas da escrituração contábil, consta a obrigação de manter livros sem rasuras, emendas, entrelinhas, borrões ou raspaduras, espaços em branco, observações ou escritas à margem. 02) Considere que uma empresa tenha vendido uma parte do maquinário que usava para a produção de suas mercadorias e que ainda não estava inteiramente depreciado, mas o contabilista se enganou e registrou a venda em duplicidade. Nessa situação, o balancete de verificação do mês em que a venda foi registrada não poderá ser fechado. 03) Se determinada empresa descontou uma duplicata, para a qual seu banco cobrou uma taxa de 5% do valor total do título, o registro dessa operação deverá envolver um lançamento de terceira fórmula. 04) Se determinada empresa sacou dinheiro de sua conta bancária, que estava com o saldo zerado, utilizando o crédito do chamado cheque especial, o saldo dessa conta no livro razão do banco onde a empresa tem conta será credor. O CURSO PERMANENTE que mais APROVA! 58
  • 59.
    PROFS. ONEI F.SAVIOLI / WILLIAN XAVIER AGENTE − PF CONTABILIDADE GERAL 12. (Assistente de Saneamento-Técnico Contábil-Embasa-2009-Cespe) Quanto às fórmulas de lançamentos contábeis, julgue os itens a seguir. 01) O lançamento de primeira fórmula registra fatos que envolvem uma conta devedora e uma conta credora. 02) O lançamento de terceira fórmula registra fatos que apresentam uma conta devedora e mais de uma conta credora. 13. (Analista de Atividades do Meio Ambiente-Contador-Ibram-2009-Cespe) Contas: Perda estimada ou provisão para perdas em estoque R$ 5.000, Perda estimada ou provisão para crédito de liquidação duvidosa R$ 10.000, provisão para contingências trabalhista R$ 15.000, provisão para contingências ambientais R$ 20.000. Considerando as informações acima, que constam do balancete de verificação de determinada companhia levantado após o encerramento das contas de resultado, julgue os itens a seguir. 01) As contas credoras somam R$ 50.000,00 no total. 02) As contas classificadas no passivo somam R$ 50.000,00 no total. 03) O aumento na conta provisão para perdas em estoque afeta a situação líquida da companhia, e a constituição da provisão para contingências trabalhistas é fato contábil modificativo, pois aumenta o resultado. 14. (Auditor-FUB-2009-Cespe) 01) As perdas prováveis na realização de valores ativos e a diminuição de importâncias que exprimam bens imobilizados, sejam tangíveis ou intangíveis, devem ser posicionadas como elementos de retificação no momento em que se elaboram e se apresentam as demonstrações financeiras. 15. (STF–Contador–2008-CESPE) A respeito da constituição das provisões e dos seus reflexos na estrutura patrimonial, julgue os itens a seguir. 01) O registro da provisão para desvalorização de estoques reduz tanto o capital circulante líquido como o resultado do exercício. 02) O registro da provisão para contingências judiciais aumenta o capital circulante líquido e reduz o resultado do exercício. O pagamento das provisões já contabilizadas não afetará o capital circulante líquido. 03) O registro da provisão para perda de investimentos afetará o saldo do ativo permanente e também o saldo do resultado do exercício de maneira negativa. O registro da perda de investimentos provisionada será a débito da provisão para perda de investimentos e a crédito da conta de investimento. 16. [Téc. Jud.-(Ár. Adm.)-(Esp. Contabilidade)-(C12)-TRE-ES/2011-UnB] Em cada um dos próximos itens, é apresentada uma situação hipotética, seguida de uma assertiva a ser julgada acerca de escrituração e análise e conciliações contábeis. 01) (I.51) Um cliente liquidou antecipadamente uma duplicata em cobrança simples, valendo-se de um desconto financeiro. Nessa situação, a empresa comercial deverá realizar lançamento contábil com crédito na conta duplicata descontada, débitos nas contas disponíveis e desconto financeiro. 02) (I.52) O recebimento de uma duplicata ocorreu após a data de seu vencimento e, por isso, houve cobrança de juros de mora. Nessa situação, a empresa deverá fazer lançamento contábil de terceira fórmula com crédito nas contas duplicata a receber e receita de juros e débito em caixa. 03) (I.53) Um cliente solicitou serviço a uma empresa, que devia ser prestado em período posterior, pagando um sinal antecipadamente. Nessa situação, o lançamento contábil correspondente, que deve ser efetuado pela empresa, será o registro do débito e do crédito em contas patrimoniais. 04) (I.54) Os lançamentos de ajustes realizados ao final do período contábil tornaram uma situação patrimonial líquida negativa em positiva. Nessa situação, os saldos credores das contas de resultados superarão os saldos devedores das outras contas de resultado. 05) (I.55) Os lançamentos de encerramento de contas de resultado foram realizados ao final de um período contábil. Nessa situação, as contas de receitas, de despesas e de custos deverão ser zeradas em contrapartida com uma conta de apuração de resultado do exercício. O CURSO PERMANENTE que mais APROVA! 59
  • 60.
    PROFS. ONEI F.SAVIOLI / WILLIAN XAVIER AGENTE − PF CONTABILIDADE GERAL Resumo Método das partidas dobradas Frei Luca Pacioli em 1.494, método das partidas dobradas ou digrafia, praticado nos séculos XII e XIII. LANÇAMENTO: DÉBITO => APLICAÇÃO CRÉDITO => ORIGEM Quem recebe deve = Débito Quem entrega tem haver = Crédito DEVE Débito = aplicação Natureza sempre saldo devedor Movimento Bens, Direitos e Despesas + Bens ® Débito + Direitos ® Débito + Despesas ® Débito – Obrigação ® Débito – Receitas ® Débito – PL ® Débito Natureza sempre saldo credor Movimento Obrigações, PL e Receitas – Bens ® Crédito – Direitos ® Crédito – Despesas ® Crédito + Obrigação ® Crédito + Receitas ® Crédito + PL ® Crédito HAVER Crédito = origem O CURSO PERMANENTE que mais APROVA! 60
  • 61.
    PROFS. ONEI F.SAVIOLI / WILLIAN XAVIER AGENTE − PF CONTABILIDADE GERAL CAPÍTULO 10 10.1 Regime de caixa e regime de competência 10.1.1 Introdução Regimes contábeis são normas que orientam o registro dos fatos contábeis e que são úteis e até obrigatórios. São dois os regimes contábeis: O Regime de Caixa e o Regime de Competência. 1.1.2 Regime de caixa É a solução mais simples para o registro dos fatos contábeis. No regime de caixa as receitas e as despesas são reconhecidas no exercício em que os valores tenham sido recebidos ou pagos, não importando o período a que correspondam. Exemplo: A assinatura anual de uma revista técnica, paga em março de 19x1, seria considerada como despesa ao mês de março. Não importa que seja recebida mensalmente, de março de 19x1 a fevereiro de 19x2. Os ordenados relativos ao mês de abril de 19x2 são pagos em maio pelo regime de caixa a despesa relativa ao ordenados só será contabilizada no dia do seu pagamento em maio, que geralmente ocorre no quinto dia útil. ASSINATURA DE REVISTAS TÉCNICAS 1.600,00 a CAIXA Pago valor da assinatura do Valor Econômico conf. Recibo 4320 1.600,00 ORDENADOS 18.000,00 a BANCOS Pago valor dos salários de abril conf. Cheques nr. 27224 a 27246 18.000,00 10.1.3 Regime de competência Segundo esse regime, os efeitos das transações e outros eventos são reconhecidos quando ocorrem (e não quando caixa ou outros recursos financeiros são recebidos ou pagos) e são lançados nos registros contábeis e reportados nas demonstrações contábeis dos períodos a que se referem. As demonstrações contábeis preparadas pelo regime de competência informam aos usuários não somente sobre transações passadas envolvendo o pagamento e recebimento de caixa ou outros recursos financeiros, mas também sobre obrigações de pagamento no futuro e sobre recursos que serão recebidos no futuro. Dessa forma, apresentam informações sobre transações passadas e outros eventos que sejam as mais úteis aos usuários na tomada de decisões econômicas. No Regime de Competência é difícil precisar o momento de reconhecimento das receitas. Geralmente o momento é quando os produto ou serviços são transferidos ao cliente, independente da sua realização em moeda (pagamento ou recebimento). Basta neste caso o compromisso firme de pagamento (um documento de crédito, por exemplo: duplicata, cheque, fatura de cartão de crédito, etc..) O regime de competência pressupõe a confrontação entre receitas e despesas. Sobre essa tema o Documento faz as seguintes considerações: Ver quadros referente aos componentes patrimoniais e situação líquida acima. O CURSO PERMANENTE que mais APROVA! 61
  • 62.
    PROFS. ONEI F.SAVIOLI / WILLIAN XAVIER AGENTE − PF CONTABILIDADE GERAL 01) (Ciências Contábeis-Consultor Executivo-Sefaz/ES-2010-Cespe) 01) O método contábil das partidas dobradas é um método de lançamentos a débito e a crédito, sendo que os valores dos débitos devem corresponder ao dobro dos valores dos créditos registrados. Julgue os itens a seguir, acerca do registro contábil de certa empresa que vendeu uma mercadoria com desconto concedido ao comprador no ato da operação 02) O desconto deve ser tratado contabilmente como desconto comercial. 03) Sob o ponto de vista contábil, não há diferença entre os descontos condicionais e os descontos incondicionais, isto é, ambos devem ser tratados contabilmente da mesma forma. 02. (Analista Judiciário-Área Administrativa-Contabilidade-TRT/21-2010-Cespe) Com relação à escrituração contábil, julgue os itens que se seguem. 01) Entre as formalidades intrínsecas da escrituração contábil, consta a obrigação de manter livros sem rasuras, emendas, entrelinhas, borrões ou raspaduras, espaços em branco, observações ou escritas à margem. 02) Considere que uma empresa tenha vendido uma parte do maquinário que usava para a produção de suas mercadorias e que ainda não estava inteiramente depreciado, mas o contabilista se enganou e registrou a venda em duplicidade. Nessa situação, o balancete de verificação do mês em que a venda foi registrada não poderá ser fechado. 03) Se determinada empresa descontou uma duplicata, para a qual seu banco cobrou uma taxa de 5% do valor total do título, o registro dessa operação deverá envolver um lançamento de terceira fórmula. 04) Se determinada empresa sacou dinheiro de sua conta bancária, que estava com o saldo zerado, utilizando o crédito do chamado cheque especial, o saldo dessa conta no livro razão do banco onde a empresa tem conta será credor. 03. (Analista de Saneamento-Ciências Contábeis-Embasa-2009-Cespe) Julgue os itens subsequentes com relação aos fatos contábeis. 01) Os fatos contábeis são ocorrências que alteram a composição do patrimônio. 02) Fato e ato são ocorrências que provocam modificação imediata no patrimônio. 04. (Assistente de Saneamento-Técnico Contábil-Embasa-2009-Cespe) Quanto às fórmulas de lançamentos contábeis, julgue os itens a seguir. 01) O lançamento de primeira fórmula registra fatos que envolvem uma conta devedora e uma conta credora. 02) O lançamento de terceira fórmula registra fatos que apresentam uma conta devedora e mais de uma conta credora. 05. (Auditor-FUB-2009-Cespe) No que diz respeito às técnicas, aos métodos e às teorias principais da contabilidade, julgue os itens abaixo. 01) Os fatos contábeis de natureza permutativa provocam alterações qualitativas no patrimônio. 02) Da forma como foi originalmente concebido, o método das partidas dobradas considera a existência de três tipos de pessoas que mantêm relações entre si, gerando débitos e créditos. Entre essas pessoas estão os agentes correspondentes, que são as pessoas a quem o proprietário confia a guarda dos bens da entidade. 03) Na escrituração dos lançamentos contábeis, o nome de cada conta debitada ou creditada deve ser obrigatoriamente incluído em forma que permita a identificação imediata da conta, admitidas abreviações. O CURSO PERMANENTE que mais APROVA! 62
  • 63.
    PROFS. ONEI F.SAVIOLI / WILLIAN XAVIER AGENTE − PF CONTABILIDADE GERAL 06. (Analista de Atividades do Meio Ambiente-Contador-Ibram-2009-Cespe). Contas: Perda estimada ou provisão para perdas em estoque R$ 5.000, Perda estimada ou provisão para crédito de liquidação duvidosa R$ 10.000, provisão para contingências trabalhista R$ 15.000, provisão para contingências ambientais R$ 20.000. Considerando as informações acima, que constam do balancete de verificação de determinada companhia levantado após o encerramento das contas de resultado, julgue os itens a seguir. 01) As contas credoras somam R$ 50.000,00 no total. 02) As contas classificadas no passivo somam R$ 50.000,00 no total. 03) O aumento na conta provisão para perdas em estoque afeta a situação líquida da companhia, e a constituição da provisão para contingências trabalhistas é fato contábil modificativo, pois aumenta o resultado. 07. (Técnico de Atividades do Meio Ambiente-Técnico em Contabilidade-Ibram-2009-Cespe) Julgue os itens seguintes, relativos a atos e fatos administrativos. 01) Considere a situação em que a administração de determinada entidade contábil tenha admitido um empregado. Sabendo-se que esse empregado irá trabalhar e gerar despesas certas, é correto que o seu salário seja registrado no momento de sua admissão, tendo em vista o princípio da oportunidade. 02) Considere a situação em que determinada entidade tinha direito de receber uma venda tenha trocado o título correspondente por produtos a serem estocados. Nesse caso, essa transação pode ser chamada de fato misto, pois envolveu a receita de venda com aquisição de estoques. 03) O pagamento de dívida é exemplo de fato permutativo, tendo em vista que altera simultaneamente o ativo e o passivo. 04) O fato administrativo misto não precisa envolver o ativo e o passivo ao mesmo tempo; exemplo do que se afirma é o recebimento de valores registrados no ativo com juros. 08. (Contador-Advocacia-Geral da União–2010-Cespe) Fato contábil é toda decisão administrativa que afeta o patrimônio de uma entidade contábil, mudando sua qualidade ou quantidade. A esse respeito,julgue os itens subsequentes. 01) A compra de um veículo no valor de R$ 50.000,00, por meio de financiamento em 36 parcelas, com juros de 2% ao mês, sem entrada, caracteriza fato contábil permutativo. 02) Uma transação entre partes relacionadas não pode caracterizar fato contábil modificativo, tendo em vista que seus efeitos serão excluídos na consolidação dos balanços. 09. [Téc. Jud.-(Ár. Adm.)-(Esp. Contabilidade)-(C12)-TRE-ES/2011-UnB] Em cada um dos itens de 1 a 10, é apresentada uma situação hipotética, seguida de uma assertiva a ser julgada (adaptada). 01) (I.69) Uma empresa que ocupou imóvel de terceiros para realizar suas atividades operacionais, na última renovação do contrato de aluguel, negociou as seguintes condições com o locador: prazo de aluguel: 24 meses; aluguel mensal de R$ 2.000,00; e desconto, no caso de pagamento adiantado dos aluguéis, de 15%. Em 30 de setembro de 2010, a empresa locatária pagou R$ 40.800,00, beneficiando-se do desconto acertado. Nesse caso, ao final do exercício de 2010, a empresa deveria registrar o valor de R$ 5.100,00 como despesa e de R$ 35.700,00 como ativo circulante. O CURSO PERMANENTE que mais APROVA! 63
  • 64.
    PROFS. ONEI F.SAVIOLI / WILLIAN XAVIER AGENTE − PF CONTABILIDADE GERAL QUADRO VARIAÇÕES PATRIMONIAIS EXEMPLOS DE VARIAÇÕES PATRIMONIAIS Insubsistência (REDUÇÃO) Superveniência (AUMENTO) INSUBSISTÊNCIA DO ATIVO (REDUÇÃO DO ATIVO) INSUBSISTÊNCIA DO PASSIVO (REDUÇÃO DO PASSIVO) SUPERVENIÊNCIA DO ATIVO (AUMENTO DO ATIVO) SUPERVENIÊNCIA DO PASSIVO (AUMENTO DO PASSIVO) = DESPESA RESULTA NUM –PL INSUBSISTÊNCIA PASSIVA = RECEITA RESULTA NUM +PL INSUBSISTÊNCIA ATIVA = RECEITA RESULTA NUM +PL SUPERVENIÊNCIA ATIVA = DESPESA RESULTA NUM -PL SUPERVENIÊNCIA PASSIVA O CURSO PERMANENTE que mais APROVA! 64
  • 65.
    PROFS. ONEI F.SAVIOLI / WILLIAN XAVIER AGENTE − PF CONTABILIDADE GERAL CAPÍTULO 11 11. Operações financeiras 11.1 Introdução Operações financeiras em um primeiro momento denotam ser um assunto trivial e bastante simples. Os juros pagos ou incorridos são tratados como despesas financeiras e os juros recebidos ou creditados são considerados receitas financeiras. Sob uma análise mais apurada à luz dos normativos contábeis o assunto merece uma reflexão mais detalhada. Entendemos como despesas financeiras os juros incorridos ou pagos, aí incluídos os juros sobre empréstimos, financiamentos, juros moratórios, comissão de permanência, atualização monetária, variação cambial, descontos concedidos, etc. Como receitas financeiras temos os juros creditados ou recebidos pela entidade, aí compreendidos os juros sobre aplicações financeiras, juros moratórios recebidos, comissão de permanência recebida, descontos obtidos, variação cambial recebida e atualização monetária recebida. Dependendo da natureza dos juros o tratamento contábil deve seguir orientações específicas quanto à forma do registro pela contabilidade. 11.2. Juros ativos Juros ativos são os juros recebidos sobre valores ativos como os rendimentos de aplicações financeiras, ou seja, são ativos que estão gerando receitas financeiras, aí entendidas como juros ativos. 11.3 Juros passivos Uma entidade ao contrair empréstimos e financiamentos incorre em juros sobre a dívida tomada, então o correto é classificar os juros como juros passivos. Porém dependendo da finalidade do empréstimo ou financiamento o assunto requer um tratamento específico. 11.4 Juros moratórios Se determinada obrigação é liquidada após o vencimento incorre em juros moratórios e/ou comissão de permanência, o mesmo acontece sobre os valores ativos (direitos a receber), neste caso entendemos que não devem ser tratados como juros ativos e passivos, isto porque se trata de um ato esporádico e não são os ativos e passivos que estão gerando a receita ou a despesa, mas o ato da não liquidação tempestiva dos valores. 11.5 Juros e encargos financeiros sobre obrigações relativas a ativos em curso Determinada entidade para implantar um projeto de investimento recorre a capitais de terceiros via financiamento de longo prazo. Investimentos de grande porte demandam tempo para a sua implantação, ou seja, anos. A boa política de crédito recomenda que na fase de implantação do projeto não haverá o pagamento (desembolso) dos juros bem como amortização do principal, isto porque não há geração de caixa, caso contrário inviabilizaria o empreendimento. Não obstante não haver o pagamento o agente financeiro irá debitar os juros incorridos no período de carência, o que faz com que o saldo devedor da dívida aumente, sendo portanto objeto de registro pela contabilidade. Neste caso os juros incorridos devem ser reconhecidos como despesa financeira? O Regime de Competência (Princípio da Competência) determina que as despesas devem confrontar com as receitas no mesmo período independentemente de pagamento ou recebimento. Neste caso o empreendimento na fase de implantação esta gerando receitas? Não. Então não há com quem confrontar os juros incorridos. Como proceder? Diferir a despesas não pode mais, pois o Ativo Diferido não existe mais na nossa contabilidade. Confirmando temos na RESOLUÇÃO CFC N.º 1.374/11. Dá nova redação à NBC TG ESTRUTURA CONCEITUAL – Estrutura Conceitual para Elaboração e Divulgação de Relatório Contábil-Financeiro: As despesas são reconhecidas na demonstração do resultado com base na associação direta entre elas e os correspondentes itens de receita. Esse processo, usualmente chamado de confrontação entre despesas e receitas (Regime de Competência), envolve o reconhecimento simultâneo ou combinado das receitas e despesas que resultem diretamente das mesmas transações ou outros eventos; por exemplo, os vários componentes de despesas O CURSO PERMANENTE que mais APROVA! 65
  • 66.
    PROFS. ONEI F.SAVIOLI / WILLIAN XAVIER AGENTE − PF CONTABILIDADE GERAL que integram o custo das mercadorias vendidas devem ser reconhecidos na mesma data em que a receita derivada da venda das mercadorias é reconhecida. Entretanto, a aplicação do conceito de confrontação da receita e despesa de acordo com esta Estrutura Conceitual não autoriza o reconhecimento de itens no balanço patrimonial que não satisfaçam à definição de ativos ou passivos. Vamos nos reportar ao Princípio Contábil do Registro Pelo Valor Original que diz o seguinte: Os componentes do patrimônio devem ser registrados pelos valores originais das transações com o mundo exterior, expressos a valor presente na moeda do País, que serão mantidos na avaliação das variações patrimoniais posteriores, inclusive quando configurarem agregações ou decomposições no interior da entidade. O Princípio Contábil do Registro Como Base de Valor Original apresenta em sua definição uma situação mais apropriada para o assunto: O custo de aquisição de um ativo ou dos insumos necessários para fabricá-lo e colocá-lo em condições de gerar benefícios para a Entidade representa a base de valor para a contabilidade, expresso em termos de moeda de poder aquisitivo constante. O Pronunciamento Técnico nº 27 do Comitê de Pronunciamentos Contábeis, aprovado pela Deliberação CVM nº 583, de 31 de julho de 2009, em seu item 16 tem o mesmo ponto de vista, conforme se observa: O custo de um item do ativo imobilizado compreende: (a) seu preço de aquisição, acrescido de impostos de importação e impostos não recuperáveis sobre a compra, depois de deduzidos os descontos comerciais e abatimentos; (b) quaisquer custos diretamente atribuíveis para colocar o ativo no local e condição necessárias para o mesmo ser capaz de funcionar da forma pretendida pela administração; Tanto o Princípio do Custo Como Base de Valor e o documento do CPC são unânimes em afirmar que o custo de aquisição deve ser acrescido dos custos necessários para colocá-lo em condições de gerar benefícios para a entidade. Neste caso os juros do financiamento incorridos no período de implantação do projeto deve ser reconhecido como custo do imobilizado em curso e não como despesa financeira. Ainda sobre esse tema temos o Pronunciamento Técnico nº 20 do CPC que resultou na Deliberação CVM nº 577, de 05 de junho de 2009, trata especificamente dos custos de empréstimos é categórico em afirmar no seu item 8 o seguinte: Uma entidade deve capitalizar os custos de empréstimos que são diretamente atribuíveis à aquisição, construção ou produção de ativo qualificável como parte do custo do ativo. Conforme verificado os custos de empréstimos que são diretamente atribuíveis à aquisição, construção ou produção de um ativo devem ser capitalizados como parte do custo do ativo, e não meramente tratado como despesa financeira, o que confirma o posicionamento inicial que o tratamento contábil merece uma análise mais acurada do que um simples registro como despesas financeiras. 11.6 PROVISÕES EM GERAL As provisões representam uma estimativa de perdas de ativos ou de obrigações reconhecidas na apuração do resultado em decorrência da observância do regime de competência, mas cujo o valor ainda não está integralmente determinado. A partir de 1° de janeiro de 1997, a constituição e a contabilização da mencionada provisão não são admitidas para fins fiscais, ou seja, esse gasto não é mais admitido como despesa dedutível do lucro contábil na determinação da base de cálculo do Imposto de Renda e da contribuição social sobre o lucro líquido. Entretanto, a legislação fiscal aceita a dedutibilidade das perdas no recebimento das vendas a prazo, e outros créditos, desde que o contribuinte atenda a determinadas normas estabelecidas pela Lei n° 9.430, de 27.12.1996, artigos 9° a 12, e artigos 340 e 343 do Regulamento do Imposto de Renda (RIR/1999). Portanto, não devem ser registradas como provisão as obrigações cujo efetivo valor já é conhecido, embora o respectivo pagamento ocorrerá posteriormente (por exemplo: contas de consumo de luz, água, telefone, gás etc.) Esses são casos típicos de “ despesas incorridas e não pagas” a que nos referimos no item anterior. Tais valores devem ser registrados no Passivo como obrigações a pagar, não como provisões. O CURSO PERMANENTE que mais APROVA! 66
  • 67.
    PROFS. ONEI F.SAVIOLI / WILLIAN XAVIER AGENTE − PF CONTABILIDADE GERAL 11.7 Provisões do Ativo As provisões do ativo mais conhecidas são: (1) provisão p/ devedores duvidosos (ou provisão p/ crédito de liquidação duvidosa); (2) provisão p/ ajuste a valor de mercado; (3) provisão para perdas prováveis na realização de investimentos; (4) provisão para ajuste ao valor recuperável. 11.8 Provisões do Passivo As provisões do passivo mais conhecidas são: (1) provisões para gratificações a empregados; (2) provisão para férias e encargos; (3) provisão para 13º salário e encargos; (4) provisão para contingências; (5) provisão para Imposto de Renda; (6) provisão p/ CSLL.; (7) provisão p/ resgate de Partes Beneficiárias. 11.9 TRATAMENTO A SER DADO ENVOLVENDO CONTINGÊNCIAS ATIVAS E CONTINGÊNCIAS PASSIVAS O objetivo deste anexo é auxiliar no entendimento da norma sobre provisões, contingências ativas e contingências passivas e deve ser lido no contexto completo da Norma, não devendo ser considerado isoladamente. Tipo de contingência Probabilidade Tratamento Referência com os itens da Norma Contingência ativa Praticamente certa Reconhecer o ativo. 19.7.12.1 Provável Divulgar. 19.7.12.2 Possível ou remota Não divulgar. 19.7.18.6 Contingência passiva Provável - mensurável com suficiente segurança Provisionar. 19.7.6.1 - não mensurável com suficiente segurança Divulgar. 19.7.10.2 Possível Divulgar. 19.7.7.2 (b) Remota Não divulgar. 19.7.11.1, 19.7.18.4 e 19.7.18.10 Inventário permanente É a maneira de contabilizar mais exigida em concursos Fórmulas CMV = EI + C – EF Onde: CMV = Custo das Mercadorias Vendidas EI = Estoque Inicial EF = Estoque Final RCM = V – CMV Onde: RCM = Resultado da Conta Mercadorias V = Vendas CMV = Custo das Mercadorias Vendidas O CURSO PERMANENTE que mais APROVA! 67
  • 68.
    PROFS. ONEI F.SAVIOLI / WILLIAN XAVIER AGENTE − PF CONTABILIDADE GERAL 11.10 Sistema de Inventário Permanente: controle permanente do estoque de mercadorias. - Preço Específico: o custo de cada unidade do estoque é o preço efetivamente pago para cada item; - PEPS ou FIFO (Primeiro que Entra é o Primeiro que Sai, First-In- First-Out); - UEPS ou LIFO (Último que Entra é o Primeiro que Sai, Last-In- First-Out); e - Custo Médio Ponderado Móvel (Preço Médio ou Custo Médio): através deste método, o custo médio de cada unidade em estoque é alterado pelas compras de outras unidades por um preço diferente (a cada nova aquisição de mercadorias, uma nova média é calculada). - Custo médio ponderado fixo (sistema de inventário periódico): Adotando este critério, as mercadorias estocadas serão valoradas pela média do final do período ou exercício social. Contabilização de operações contábeis diversas: juros, descontos, tributos, aluguéis, variação monetária/ cambial, folha de pagamento, compras, vendas e provisões, depreciações e baixa de bens. Resumo Arrendamento ou Leasing. FATO ADMINISTRATIVO MODIFICATIVO PRINCÍPIO DA COMPETÊNCIA RECEBE ALUGUEL, ARRENDADOR, BEM DE RENDA PAGA ALUGUEL, ARRENDATÁRIO VENDE O BEM, ARRENDADOR, BEM DE VENDA COMPRA O BEM, ARRENDATÁRIO, BEM DE USO (essência prevalece sobre a forma) FATO ADMINISTRATIVO PERMUTATIVO PRINCÍPIO DO REGISTRO PELO VALOR ORIGINAL OPERACIONAL, RESULTADO, ECONÔMICO. FINANCEIRO, PATRIMONIAL ARRENDAMENTO OU LEASING O CURSO PERMANENTE que mais APROVA! 68
  • 69.
    PROFS. ONEI F.SAVIOLI / WILLIAN XAVIER AGENTE − PF CONTABILIDADE GERAL 01. (Analista de Contabilidade-Perito-Cargo 9-Ministério Público da União–2010-Cespe) 01) Na hipótese de ocorrência de um desembolso, cujo valor não for mensurável, a obrigação é classificada como provável e deve ser reconhecida e registrada no balanço patrimonial. 02. [Analista-(Esp. Contador)-(C9)-(NS)-ECT/2011-UnB] Julgue os seguintes itens, relativos ao reconhecimento de passivos e suas provisões. 01) (I.56) Deve-se registrar em conta de passivo uma obrigação presente que provavelmente requeira um sacrifício de ativos. 02) (I.57) Quando uma obrigação presente ou possível provavelmente não exija sacrifício de ativos, o reconhecimento de qualquer provisão é inexigível. Entretanto, exige-se a divulgação como passivo contingente. 03) (I.58) A divulgação de um passivo contingente é feita no grupo de passivos não circulantes. 03. (Auditor-FUB-2009-Cespe) 01) As perdas prováveis na realização de valores ativos e a diminuição de importâncias que exprimam bens imobilizados, sejam tangíveis ou intangíveis, devem ser posicionadas como elementos de retificação no momento em que se elaboram e se apresentam as demonstrações financeiras. 04. [Téc. Jud.-(Ár. Adm.)-(Esp. Contabilidade)-(C12)-TRE-ES/2011-UnB] Em cada um dos próximos itens, é apresentada uma situação hipotética, seguida de uma assertiva a ser julgada acerca de escrituração e análise e conciliações contábeis. 01) (I.51) Um cliente liquidou antecipadamente uma duplicata em cobrança simples, valendo-se de um desconto financeiro. Nessa situação, a empresa comercial deverá realizar lançamento contábil com crédito na conta duplicata descontada, débitos nas contas disponíveis e desconto financeiro. 02) (I.52) O recebimento de uma duplicata ocorreu após a data de seu vencimento e, por isso, houve cobrança de juros de mora. Nessa situação, a empresa deverá fazer lançamento contábil de terceira fórmula com crédito nas contas duplicata a receber e receita de juros e débito em caixa. 03) (I.53) Um cliente solicitou serviço a uma empresa, que devia ser prestado em período posterior, pagando um sinal antecipadamente. Nessa situação, o lançamento contábil correspondente, que deve ser efetuado pela empresa, será o registro do débito e do crédito em contas patrimoniais. 04) (I.54) Os lançamentos de ajustes realizados ao final do período contábil tornaram uma situação patrimonial líquida negativa em positiva. Nessa situação, os saldos credores das contas de resultados superarão os saldos devedores das outras contas de resultado. 05) (I.55) Os lançamentos de encerramento de contas de resultado foram realizados ao final de um período contábil. Nessa situação, as contas de receitas, de despesas e de custos deverão ser zeradas em contrapartida com uma conta de apuração de resultado do exercício. 06) (I.56) Determinada empresa mantém fundo fixo de caixa. Nessa situação, a recomposição do fundo é feita com um lançamento contábil de primeira fórmula. 05. [Anal. Jud. 01-(Ár. Ap. Espec.)-(Esp. Téc. Cont.)-(C30)-TJ-ES/2011-UnB] Com base na atual legislação societária, e considerando as técnicas e os princípios contábeis, julgue os itens que se seguem. (Adaptada) 01) (I.75) Aplicação financeira com rendimentos prefixados efetuada em dezembro de x2, com vencimento em fevereiro de x3, deve proporcionar a apropriação da receita financeira para os dois exercícios. 02) Para o ativo imobilizado aqueles gastos vinculados ao processo de preparação e colocação em operação de máquinas e equipamentos. Tais gastos incluem todos os custos vinculados à sua aquisição ou construção e todos os demais necessários a colocá-los em condições de funcionamento (transporte, seguro, tributos não recuperáveis, montagem, testes, custos de empréstimos, etc.). 06. (Contador-STM-2010-Cespe) 01) Em uma empresa contribuinte do ICMS, o lançamento apresentado abaixo representa um aumento de R$ 40.000,00 em ativos e passivos. D – Matéria-prima R$ 32.000,00 D – ICMS R$ 8.000,00 C – Fornecedores R$ 40.000,00 O CURSO PERMANENTE que mais APROVA! 69
  • 70.
    PROFS. ONEI F.SAVIOLI / WILLIAN XAVIER AGENTE − PF CONTABILIDADE GERAL CAPÍTULO 12 12. Depreciação, Amortização e Exaustão. 12.1 Critérios de Avaliação do Ativo. Art. 183. No balanço, os elementos do ativo serão avaliados segundo os seguintes critérios: § 2 A diminuição do valor dos elementos dos ativos imobilizado e intangível será registrada periodicamente nas contas de: (Lei Ordinária, nº 11.941, de 27/05/2009) a) depreciação, quando corresponder à perda do valor dos direitos que têm por objeto bens físicos sujeitos a desgaste ou perda de utilidade por uso, ação da natureza ou obsolescência; b) amortização, quando corresponder à perda do valor do capital aplicado na aquisição de direitos da propriedade industrial ou comercial e quaisquer outros com existência ou exercício de duração limitada, ou cujo objeto sejam bens de utilização por prazo legal ou contratualmente limitado; c) exaustão, quando corresponder à perda do valor, decorrente da sua exploração, de direitos cujo objeto sejam recursos minerais ou florestais, ou bens aplicados nessa exploração. 12.2 Depreciação 12.2.1 Taxas de depreciação de bens do Imobilizado A taxa anual de depreciação de bens do Imobilizado é fixada, em função do prazo durante o qual se possa esperar a utilização econômica do bem pela empresa, na produção de seus rendimentos (RIR/1999, art. 310). Conforme previsto no parágrafo único do art. 310 do RIR/1999 compete à Secretaria da Receita Federal do Brasil (RFB) publicar, periodicamente, o prazo de vida útil admissível, em condições normais ou médias, para cada espécie de bem. No uso dessa competência, a Instrução Normativa SRF nº 162/1998 relacionou os bens com os respectivos prazos de vida útil e taxas de depreciação admissíveis, a qual foi alterada, para a inclusão de outros bens, pela Instrução Normativa SRF nº 130/1999. NOTA Desde 1º.01.1996, as quotas de amortização de capitais aplicados em bens que não estejam relacionados intrinsecamente com a produção ou a comercialização de bens ou serviços passaram a ser indedutíveis, tanto para fins de determinação do lucro real como da base de cálculo da CSL ( Lei nº 9.249/1995, art. 13, lll, incorporado ao RIR/1999, art. 324, § 4). O CURSO PERMANENTE que mais APROVA! 70
  • 71.
    PROFS. ONEI F.SAVIOLI / WILLIAN XAVIER AGENTE − PF CONTABILIDADE GERAL 01. [Anal. Jud. 01-(Ár. Ap. Espec.)-(Esp. Téc. Cont.)-(C30)-TJ-ES/2011-UnB] Com base na atual legislação societária, e considerando as técnicas e os princípios contábeis, julgue os itens que se seguem. (adaptada) 01) (I.72) A conta depreciação acumulada é patrimonial e redutora do ativo. 02. (Analista Judiciário-Contabilidade-TRE/BA-2009-Cespe) Quanto à apuração de resultados contábeis, julgue os itens que se seguem. 01) O frete pago sobre a venda é classificado, na demonstração do resultado do período elaborada pela empresa vendedora, como dedução da receita bruta. 02) O reconhecimento de despesa de depreciação mensal provoca variação patrimonial de natureza quantitativa, afetando o resultado líquido para menos. 03. (Analista de Contabilidade-Perito-Cargo 9-Ministério Público da União–2010-Cespe) 01) A diminuição do valor dos elementos dos ativos imobilizado e intangível da companhia deve ser registrada periodicamente nas contas de depreciação, de amortização ou de exaustão, sendo vedada qualquer alteração nos critérios utilizados para a determinação da vida útil econômica estimada do bem e para o cálculo da redução de valor a contabilizar. 04. (ACE-MDIC-2008-Cespe) 01) Caso um bem do ativo imobilizado, adquirido e registrado por R$ 300.000,00, já tiver acumulado uma depreciação correspondente a 40% de sua vida útil, nessa ocasião, a venda à vista desse bem por R$ 150.000,00 caracterizará um fato contábil misto diminutivo. 05. (Serpro–Gestão Financeira–2008–Cespe) 01) O registro da depreciação das máquinas utilizadas em processo produtivo de empresas que possuem sistemas contábeis integrados deve ser feito a débito da despesa de depreciação e a crédito de depreciação acumulada e não exerce influência na margem bruta da empresa. 06. (NEON). Uma empresa comercial apresentou as seguintes informações relativas a um bem material classificado no Balanço Patrimonial no Ativo Não Circulante Imobilizado: Custo reconhecido do ativo ...................................................................................... 6.000,00 Depreciação Acumulada ......................................................................................... 1.500,00 Valor Residual ....................................................................................................................800,00 Considerando-se exclusivamente as informações recebidas, o valor depreciável deste ativo imobilizado, em reais, assinale certo ou errado: 1) O valor depreciável R$ 5.200,00. 2) O valor contábil R$ 4.500,00. 3) Se o valor contábil no final do exercício for R$ 4.500, e o valor recuperável R$ 4.300, deveremos reconhecer perda de R$ 200, no teste de recuperabilidade. 4) Se a vida útil do bem corresponder a 10 anos, a depreciação correspondente a um ano será R$ 520. 5) O valor recuperável representa o maior valor, entre o valor justo líquido de venda e o valor em uso. 6) O valor em uso, representa o fluxo de caixa futuro, trazido a valor presente. O CURSO PERMANENTE que mais APROVA! 71
  • 72.
    PROFS. ONEI F.SAVIOLI / WILLIAN XAVIER AGENTE − PF CONTABILIDADE GERAL CAPÍTULO 13 13. DEMONSTRAÇÃO DO RESULTADO DO EXERCÍCIO – DRE Todas as sociedades são obrigadas no final de cada exercício social, a divulgarem no final do livro Diário, o Balanço Patrimonial e o Resultado Econômico, que é o Resultado do Exercício, seguindo o principio da competência. Abaixo temos os principais termos de diferenciação entre contas patrimoniais e de resultado. Tenha a preocupação de verificar se a despesas estão incorridas no período, e se as mercadorias já foram entregues para a realização da receita. CONTAS PATRIMONIAIS NO BALANÇO PATRIMONIAL CONTAS DE RESULTADO NO DEMONSTRATIVO DO RESULTADO CONTAS DO ATIVO CONTAS DO PASSIVO CONTAS DE DESPESAS CONTAS DE RECEITAS Despesas a vencer Receitas a vencer Despesas vencidas Receitas realizadas Despesas a incorrer Receitas a incorrer Despesas incorridas Receitas ganhas Despesas a apropriar Receitas a apropriar Despesas apropriadas Receitas apropriadas Seguros passivos a vencer Seguros a pagar Seguros passivos Seguros ativos Juros passivos a vencer Juros a pagar Juros passivos Juros ativos Alugueis passivos a vencer Alugueis a pagar Aluguéis passivos Aluguéis ativos Adiantamento de salários Salários a pagar Salários Receitas de produtos Adiantamento a Adiantamentos de Custo das mercadorias Receitas de vendas fornecedores clientes vendidas Notas fiscais a faturar Fornecedores Custo dos serviços prestados Receita de serviços Duplicatas a receber Duplicatas a pagar Custo dos produtos vendidos Serviços prestados Clientes Títulos a pagar Despesa com devedores Ganho com cliente O CURSO PERMANENTE que mais APROVA! 72
  • 73.
    PROFS. ONEI F.SAVIOLI / WILLIAN XAVIER AGENTE − PF CONTABILIDADE GERAL Empresa WVX. DEMONSTRAÇÃO DO RESULTADO DO EXERCÍCIO EM 31.12.20XX. 1 Faturamento das vendas R$ 2 (-) ICMS substituição tributária (-) IPI sobre vendas. 3 = Receita bruta das vendas e serviços (1 – 2) 4 (-) Devolução de vendas (-) Abatimento sobre vendas (-) Desconto incondicional ou comercial sobre vendas (-) Abatimento sobre vendas (-) ICMS sobre vendas (-) PIS sobre faturamento (-) COFINS sobre faturamento 5 = Receita operacional líquida, receita líquida, venda operacional líquida ou venda líquida (3 – 4) 6 (-) Custos das mercadorias vendidas, custos dos serviços prestados ou custos dos produtos vendidos 7 = Resultado com mercadorias, lucro bruto, prejuízo bruto ou resultado bruto nulo 8 (-) Despesas com vendas (-) Despesas gerais (-) Despesas administrativas (-) Outras despesas operacionais Outras receitas operacionais 9 = Resultado operacional antes do resultado financeiro (7 -8) 10 ( + Receitas financeiras – Despesas financeiras) = Resultado financeiro ou resultado financeiro líquido 11 Outras receitas (Alienação de investimentos, imobilizado ou intangível) 12 Outras despesas (Baixa de investimentos, imobilizado ou intangível) 13 = Resultado antes do IRPJ e CSLL (9 +ou- 10 + 11 – 12) 14 Provisão para IRPJ e CSLL 15 Participações de debêntures, empregados, administradores e partes beneficiárias4 (DEMA – PB) 16 = Resultado líquido do exercício 17 = Resultado líquido do exercício e o seu montante por ação do capital social 4 As participações de debêntures, empregados, administradores e partes beneficiárias, mesmo na forma de instrumentos financeiros, e de instituições ou fundos de assistência ou previdência de empregados, que não se caracterizarem como despesas. O CURSO PERMANENTE que mais APROVA! 73
  • 74.
    PROFS. ONEI F.SAVIOLI / WILLIAN XAVIER AGENTE − PF CONTABILIDADE GERAL 01. [Téc. Jud.-(Ár. Adm.)-(Esp. Contabilidade)-(C12)-TRE-ES/2011-UnB] Em cada um do item 01, é apresentada uma situação hipotética, seguida de uma assertiva a ser julgada. (adaptada) 01) (I.75) No final do período contábil, após os lançamentos de ajustes, uma entidade obteve os seguintes saldos contábeis. Contas R$ abatimentos sobre vendas 1.200 custo da mercadoria vendida 63.000 devolução de vendas 4.000 fretes de vendas 5.000 ICMS sobre vendas 7.000 seguro transporte compra 1.000 vendas 100.000 Nessa situação, as vendas líquidas do período somaram R$ 25.000,00 02. [Téc. Jud.-(Ár. Adm.)-(Esp. Contabilidade)-(C12)-TRE-ES/2011-UnB] Acerca de demonstração do resultado do exercício, julgue os itens a seguir. 01) (I.89) A subconta INSS, do agrupamento das despesas com pessoal, compreende o total dos recolhimentos de responsabilidade da empresa efetuados ao INSS, e constantes de seu passivo. 02) (I.90) Entre as circunstâncias que possibilitam a exclusão de determinados itens dos resultados líquidos do período, incluem-se a correção de erros e o efeito de alterações nas políticas contábeis. 03) (I.91) Nas vendas a prazo, o valor justo da receita a valor presente toma por base a taxa de juros imputada. Essa taxa é aquela que, aplicada ao valor a vista, corresponde ao valor financiado. 04) (I.92) A contribuição para o PIS/PASEP e a COFINS podem ser classificadas, seja no regime cumulativo, seja no não cumulativo, como deduções das vendas ou como despesas administrativas, tanto do ponto de vista de legislação comercial como da tributação. 03. [Anal. Jud.-(Ár. Adm.)-(Espec. Contabilidade)-(CE)-(C10)-(NS)-(M)-TJ-SE/2014-UnB] 1) (I.58) Considerando-se os dados apresentados na tabela abaixo, relativos a uma empresa comercial, é correto afirmar que a demonstração do resultado do período apresentará lucro bruto superior a R$ 300.000,00. dados valores (em R$) abatimentos de vendas 5.500 compras a prazo 100.000 compras à vista 20.000 despesas financeiras 9.500 despesas operacionais 73.000 devolução de compras 14.000 devolução de vendas 10.800 estoque final 6.500 estoque inicial 32.000 faturamento 543.200 ICMS sobre vendas 43.400 IPI no faturamento 27.000 O CURSO PERMANENTE que mais APROVA! 74
  • 75.
    PROFS. ONEI F.SAVIOLI / WILLIAN XAVIER AGENTE − PF CONTABILIDADE GERAL 04. [Contador-(C1)-(CE)-(NS)-(T)-MTE/2014-UnB] Considerando a legislação vigente e os pronunciamentos do Comitê de Pronunciamentos Contábeis, julgue os itens que se seguem, relativos aos procedimentos utilizados para a elaboração das demonstrações contábeis. 1) (I.52) A substância econômica é um fator que, embora seja acessório, deve ser considerado na apuração do valor de registro de um ativo e nas suas avaliações posteriores. 2) (I.53) Na demonstração do resultado do exercício, a apresentação das perdas e das despesas geralmente é feita de forma separada, fundamentando-se esse fato em razões que levam à tomada de decisão econômica e não em razões de cunho conceitual. 05. [Agente Pol. Fed.-(Pr. Obj.)-DPF-MJ/2012-UnB] No que se refere ao disposto no Comitê de Pronunciamentos Contábeis 04 – ativo intangível, julgue os itens seguintes. 1) (I.78) O valor amortizável de ativo intangível com vida útil indefinida deverá ser amortizado de modo a refletir o padrão de consumo, pela entidade, dos benefícios econômicos futuros. 2) (I.79) Não deve ser reconhecido como ativo o ágio derivado da expectativa de rentabilidade futura (goodwill) gerado internamente. 06. [Anal. Jud. -(Ár. Ap. Espec.)-(Esp. Téc. Cont.)-(C30)-TJ-ES/2011-UnB] Considere que o sistema contábil da empresa comercial Zeta S.A. tenha se extraviado logo no primeiro exercício de constituição da empresa, fundada em 1.º de março de x10, e que as seguintes informações tenham sido recuperadas para a reconstituição do balancete de verificação e elaboração das demonstrações contábeis a serem levantadas em 31/12/x10. Conta saldo (em R$) Caixa 15.000 Estoques 40.000 capital social 50.000 Veículos ? títulos a pagar 9.000 depreciação acumulada – veículos 4.000 bancos conta movimento 9.000 Clientes 8.000 Fornecedores 14.000 receita de vendas 23.000 custo das vendas 13.000 despesas de vendas 1.000 lucros do exercício 4.700 despesas gerais 2.000 imposto de renda e contribuição social sobre o lucro a recolher 2.300 Sabendo que não foram consideradas possíveis participações ou destinações para o lucro, julgue os itens de 1 a 5 com base nas informações acima. 01. (I.55) O resultado antes da dedução do imposto de renda e da contribuição social sobre o lucro é igual a R$ 7.000. 02. (I.56) O total do ativo é igual a R$ 68.000. 03. (I.57) A maior parte do capital total à disposição da empresa pertence a terceiros. 04. (I.58) O exigível corresponde a R$ 25.300. 05. (I.59) A soma dos saldos das contas de resultado no início do exercício seguinte deverá ser de R$ 4.700. O CURSO PERMANENTE que mais APROVA! 75
  • 76.
    PROFS. ONEI F.SAVIOLI / WILLIAN XAVIER AGENTE − PF CONTABILIDADE GERAL 07. (Agente-Polícia Federal-2009-Cespe) Conta Em R$ serviços prestados 480.000 descontos promocionais 20.000 propaganda e publicidade 18.000 descontos financeiros a clientes 13.000 ISS 23.000 contribuições incidentes sobre as receitas 28.000 custo dos serviços prestados 170.000 Com base nas informações apresentadas na tabela acima,referentes a uma empresa prestadora de serviços, julgue o item seguinte. 01) As informações mostram que o lucro bruto da empresa foi de R$ 226.000,00. 08. (Cespe-UNB, Agente da Polícia Federal). Quadro NC II: Demonstração do Resultado do Exercício. Ord. R$ 01 Receita bruta de vendas 60.000,00 02 (-) Impostos (10.200,00) 03 = Receita líquida ou venda líquida (1 – 2) 49.800,00 04 Custo das mercadorias vendidas (CMV) (35.000,00) 05 = Lucro bruto (3 – 4) 14.800,00 06 (-) Despesas comerciais (8.000,00) (-) Despesas gerais e administrativas (3.500,00) (-) Despesas financeiras (1.000,00) (-) Depreciação e amortização (600,00) (-) Outras despesas (500,00) 07 = Lucro operacional (5 – 6) 1.200,00 08 Perda de capital (100,00) 09 = Lucro antes do IRPJ e CSLL (7 – 8) 1.100,00 10 IRPJ e CSLL (374,00) 11 = Lucro líquido do exercício 726,00 Tendo em vista as informações apresentadas no quadro acima, julgue os itens seguintes: 01) As receitas devem ter sido registradas de acordo com o regime de caixa, conforme estabelece a Lei nº 6.404. 02) As despesas de depreciação e amortização não afetam diretamente o caixa da empresa, apesar de reduzirem o seu lucro. 03) As despesas de comissões de vendas de vendedores devem estar registradas como despesas gerais e administrativas. 04) O resultado entre outras receitas e outras despesas, pode compreender prejuízo na venda de bens do ativo imobilizado. 05) Os impostos prediais e territoriais urbanos incidentes sobre o valor da sede social da empresa devem ser considerados como despesas gerais e administrativas ou como despesas comerciais, e não como impostos em dedução de receita bruta, antes da receita líquida. 06) No CMV, deve estar registrado o ICMS incluído nas notas de compra de mercadorias para revenda, no caso de a CCA ser uma empresa atacadista. O CURSO PERMANENTE que mais APROVA! 76
  • 77.
    PROFS. ONEI F.SAVIOLI / WILLIAN XAVIER AGENTE − PF CONTABILIDADE GERAL CAPÍTULO 14 Lei das sociedades por ações, nº 6.404, de 15 dezembro de 1976 e atualizações. Critérios de Avaliação do Ativo. Art. 183. No balanço, os elementos do ativo serão avaliados segundo os seguintes critérios: I - as aplicações em instrumentos financeiros, inclusive derivativos, e em direitos e títulos de créditos, classificados no ativo circulante ou no realizável a longo prazo: (Redação dada pela Lei nº 11.638,de 2007). a) pelo seu valor justo, quando se tratar de aplicações destinadas à negociação ou disponíveis para venda; e (Lei Ordinária, nº 11.941, de 27/05/2009). b) pelo valor de custo de aquisição ou valor de emissão, atualizado conforme disposições legais ou contratuais, ajustado ao valor provável de realização, quando este for inferior, no caso das demais aplicações e os direitos e títulos de crédito; (Incluída pela Lei nº 11.638,de 2007) II - os direitos que tiverem por objeto mercadorias e produtos do comércio da companhia, assim como matérias-primas, produtos em fabricação e bens em almoxarifado, pelo custo de aquisição ou produção, deduzido de provisão para ajustá-lo ao valor de mercado, quando este for inferior; Contabilização da compra da mercadoria valor total R$ 100.000,00 com ICMS 17%. Débito: Estoque de mercadorias R$ 83.000,00 Débito: ICMS a recuperar R$ 17.000,00 Crédito: a Bancos conta movimento R$ 100.000,00 No final do exercício social, constavam ainda as mercadorias, sendo seu valor de mercado R$ 80.000,00 e seu valor de custo R$ 83.000, seguindo o princípio da prudência: Débito: Despesa com ajuste ao valor de mercado R$ 3.000,00 Crédito a (-) Provisão para ajuste ao valor de mercado R$ 3.000,00 III - os investimentos em participação no capital social de outras sociedades, ressalvado o disposto nos artigos 248 a 250, pelo custo de aquisição, deduzido de provisão para perdas prováveis na realização do seu valor, quando essa perda estiver comprovada como permanente, e que não será modificado em razão do recebimento, sem custo para a companhia, de ações ou quotas bonificadas; IV - os demais investimentos, pelo custo de aquisição, deduzido de provisão para atender às perdas prováveis na realização do seu valor, ou para redução do custo de aquisição ao valor de mercado, quando este for inferior; V - os direitos classificados no imobilizado, pelo custo de aquisição, deduzido do saldo da respectiva conta de depreciação, amortização ou exaustão; VII – os direitos classificados no intangível, pelo custo incorrido na aquisição deduzido do saldo da respectiva conta de amortização; (Incluído pela Lei nº 11.638,de 2007) VIII – os elementos do ativo decorrentes de operações de longo prazo serão ajustados a valor presente, sendo os demais ajustados quando houver efeito relevante. (Incluído pela Lei nº 11.638,de 2007) § 1º Para efeitos do disposto neste artigo, considera-se valor justo: (Lei Ordinária, nº 11.941, de 27/05/2009) a) das matérias-primas e dos bens em almoxarifado, o preço pelo qual possam ser repostos, mediante compra no mercado; b) dos bens ou direitos destinados à venda, o preço líquido de realização mediante venda no mercado, deduzidos os impostos e demais despesas necessárias para a venda, e a margem de lucro; c) dos investimentos, o valor líquido pelo qual possam ser alienados a terceiros. O CURSO PERMANENTE que mais APROVA! 77
  • 78.
    PROFS. ONEI F.SAVIOLI / WILLIAN XAVIER AGENTE − PF CONTABILIDADE GERAL d) dos instrumentos financeiros, o valor que pode se obter em um mercado ativo, decorrente de transação não compulsória realizada entre partes independentes; e, na ausência de um mercado ativo para um determinado instrumento financeiro: (Incluída pela Lei nº 11.638,de 2007) 1) o valor que se pode obter em um mercado ativo com a negociação de outro instrumento financeiro de natureza, prazo e risco similares; (Incluído pela Lei nº 11.638,de 2007) 2) o valor presente líquido dos fluxos de caixa futuros para instrumentos financeiros de natureza, prazo e risco similares; ou (Incluído pela Lei nº 11.638,de 2007) 3) o valor obtido por meio de modelos matemático-estatísticos de precificação de instrumentos financeiros. (Incluído pela Lei nº 11.638,de 2007) § 2o A diminuição do valor dos elementos dos ativos imobilizado e intangível será registrada periodicamente nas contas de: (Lei Ordinária, nº 11.941, de 27/05/2009) a) depreciação, quando corresponder à perda do valor dos direitos que têm por objeto bens físicos sujeitos a desgaste ou perda de utilidade por uso, ação da natureza ou obsolescência; São contas sujeitas a depreciação, os bens de uso: Edificação, Veículos, Equipamentos, Máquinas, Móveis e utensílios, animais reprodutores, Computadores,... b) amortização, quando corresponder à perda do valor do capital aplicado na aquisição de direitos da propriedade industrial ou comercial e quaisquer outros com existência ou exercício de duração limitada, ou cujo objeto sejam bens de utilização por prazo legal ou contratualmente limitado; São contas sujeitas a amortização: marcas, patentes, benfeitorias em imóveis de terceiros, luvas, Gastos com instalação... c) exaustão, quando corresponder à perda do valor, decorrente da sua exploração, de direitos cujo objeto sejam recursos minerais ou florestais, ou bens aplicados nessa exploração. São contas sujeitas a exaustão: Recursos naturais, Recursos florestais, minas, minérios, petróleo... § 3o A companhia deverá efetuar, periodicamente, análise sobre a recuperação dos valores registrados no imobilizado e no intangível, a fim de que sejam: (Lei Ordinária, nº 11.941, de 27/05/2009) I – registradas as perdas de valor do capital aplicado quando houver decisão de interromper os empreendimentos ou atividades a que se destinavam ou quando comprovado que não poderão produzir resultados suficientes para recuperação desse valor; ou (Incluído pela Lei nº 11.638,de 2007) II – revisados e ajustados os critérios utilizados para determinação da vida útil econômica estimada e para cálculo da depreciação, exaustão e amortização. (Incluído pela Lei nº 11.638,de 2007) § 4° Os estoques de mercadorias fungíveis destinadas à venda poderão ser avaliados pelo valor de mercado, quando esse for o costume mercantil aceito pela técnica contábil. Critérios de Avaliação do Passivo. Art. 184. No balanço, os elementos do passivo serão avaliados de acordo com os seguintes critérios: I - as obrigações, encargos e riscos, conhecidos ou calculáveis, inclusive Imposto sobre a Renda a pagar com base no resultado do exercício, serão computados pelo valor atualizado até a data do balanço; II - as obrigações em moeda estrangeira, com cláusula de paridade cambial, serão convertidas em moeda nacional à taxa de câmbio em vigor na data do balanço; III – as obrigações, encargos e riscos classificados no passivo não-circulante serão ajustados ao seu valor presente, sendo os demais ajustados quando houver efeito relevante. (Lei Ordinária, nº 11.941, de 27/05/2009) Critérios de Avaliação em Operações Societárias (Lei Ordinária, nº 11.941, de 27/05/2009) Art. 184-A. A Comissão de Valores Mobiliários estabelecerá, com base na competência conferida pelo § 3o do art. 177, normas especiais de avaliação e contabilização aplicáveis à aquisição de controle, participações societárias ou segmentos de negócios.(Lei Ordinária, nº 11.941, de 27/05/2009) O CURSO PERMANENTE que mais APROVA! 78
  • 79.
    PROFS. ONEI F.SAVIOLI / WILLIAN XAVIER AGENTE − PF CONTABILIDADE GERAL 01. (Cespe-UNB, Polícia Federal) Demonstração de lucros ou prejuízos acumulados (em mil R$) Lucros acumulados em 31/12/2008 50.000,00 Lucro do exercício social de 2009 120.000,00 Parcela destinada à formação de reserva legal (6.000,00) Parcela destinada à formação de reserva de contingências (20.000,00) Reversão de reserva de lucros a realizar 10.000,00 Dividendos declarados (50.000,00) Lucros acumulados em 21/12/2009 104.000,00 Com base no quadro demonstrativo de lucros acumulados de uma sociedade anônima do ramo de navegação, apresentado acima, julgue os itens que se seguem: 01) Os dividendos declarados pela empresa, relativamente ao exercício social de 2009, são superiores a 25% do lucro líquido do exercício ajustado por constituição e reversão de reservas. 02) A reserva legal, a de contingências e a de lucros a realizar fazem parte do patrimônio líquido da empresa. 03) O saldo de lucros acumulados em 31/12/2009 não poderá ser utilizado para nova distribuição de dividendos em conformidade com os princípios da contabilidade. 04) Para a formação de reserva de contingências, deverá haver um registro a débito da conta relativa a essa reserva no valor de R$ 20.000.000,00. 05) Os dividendos declarados deverão ser registrados a débito das disponibilidades. 02. [Espec. Regul. Serv. Públ. Telecomun.-(Espec. Contabilidade)-(C8)-(CE)-(NS)-(M)-ANATEL/2014-UnB] Acerca dos ativos intangíveis e do teste de impairment, julgue os itens a seguir. 1) (I.86) Caso determinado ativo intangível tenha vida útil finita delimitada com precisão, é dispensável o teste de impairment. 2) (I.89) Os gastos com pesquisa e desenvolvimento de um ativo intangível são tratados, respectivamente, como despesa no resultado do período e ativo, caso demonstrem, entre outros aspectos, capacidade de gerar benefícios econômicos futuros. 03. [Anal. Jud.-(Ár. Adm.)-(Espec. Contabilidade)-(CE)-(C10)-(NS)-(M)-TJ-SE/2014-UnB] Com base nos pronunciamentos técnicos do Comitê de Pronunciamentos Contábeis (CPC), julgue os itens a seguir. 1) (I.51) Os estoques devem ser mensurados pelo menor valor apurado entre o valor realizável líquido e o valor de custo, que inclui todos os custos incorridos para trazer os estoques à condição de venda. 2) (I.52) Entidades que adquirem peças de reposição com expectativa de utilizá-las por mais de um período contábil devem reconhecer essas peças como ativo imobilizado. 3) (I.53) Considere que uma entidade tenha realizado uma compra vantajosa, em uma combinação de negócios, e que a adquirente tenha promovido, após a compra, uma revisão para certificar-se de que todos os ativos adquiridos e todos os passivos assumidos foram corretamente identificados. Nessa situação, a adquirente deverá reconhecer, na data da aquisição, o ganho resultante em conta de reserva de capital. 4) (I.54) Caso ocorra uma combinação de negócios que gere o reconhecimento do ágio pago por expectativa de rentabilidade futura, a entidade adquirente deverá testar anualmente esse ativo, independentemente de existir indício de redução ao valor recuperável. 04. [Anal. Jud.-(Ár. Adm.)-(Espec. Contabilidade)-(CE)-(C10)-(NS)-(M)-TJ-SE/2014-UnB] Julgue os itens seguintes à luz dos pronunciamentos técnicos e das interpretações do CPC. 1) (I.62) No cálculo do valor presente de ativos ou passivos, utiliza-se a taxa de desconto antes dos impostos. 2) (I.63) Se ocorrer modificação na base de avaliação de um ativo não monetário de determinada entidade e não for possível determinar se essa modificação configura uma mudança na política contábil ou na estimativa contábil, a entidade deverá considerar que ocorreu mudança na estimativa contábil. 3) (I.64) Em algumas situações, para mensurar o valor recuperável de um ativo intangível, não é necessário determinar o valor justo líquido de despesas de venda e o valor em uso desse ativo. Isso acontece quando um desses valores excede o valor contábil do intangível, de acordo com o CPC 01 (R1) – Redução ao Valor Recuperável. O CURSO PERMANENTE que mais APROVA! 79
  • 80.
    PROFS. ONEI F.SAVIOLI / WILLIAN XAVIER AGENTE − PF CONTABILIDADE GERAL 05. [Anal. Jud.-(Ár. Adm.)-(Espec. Contabilidade)-(CE)-(C10)-(NS)-(M)-TJ-SE/2014-UnB] Considerando o disposto nos pronunciamentos técnicos do CPC, julgue os itens a seguir. 1) (I.70) Ao se mensurar um ativo por valor justo, parte-se da premissa de que o ativo foi trocado em uma transação forçada entre participantes do mercado. 2) (I.71) Tratando-se de demonstrações consolidadas, a empresa controladora deve apresentar as participações de não controladores no ativo do balanço patrimonial consolidado, separadamente do patrimônio líquido. 3) (I.72) O passivo contábil é definido como uma obrigação presente da entidade, derivada de eventos passados, cuja liquidação se espera que resulte na saída de recursos da entidade capazes de gerar benefícios econômicos. 06. [Téc. Contabilidade-(C19)-(NI)-(T)-FUB/2014-UnB] No que se refere ao balanço patrimonial, julgue os itens que se seguem. 1) (I.91) De acordo com o pronunciamento técnico do Comitê de Pronunciamentos Contábeis (CPC) referente à apresentação das demonstrações contábeis, o valor da participação de não controladores destacado dentro do patrimônio líquido e o valor de instrumentos financeiros disponíveis para venda são exemplos de informações apresentadas no balanço patrimonial. 2) (I.92) Para que se reconheça um item como ativo, é necessário que o recurso seja controlado pela entidade e resultante de eventos passados; por isso, o item que gera benefício futuro não compõe o ativo. 3) (I.93) No ativo, as contas são classificadas em ordem crescente de grau de liquidez dos elementos nelas registrados. 4) (I.94) O objetivo do balanço patrimonial é evidenciar a situação financeira e patrimonial da organização em determinada data, representando, desse modo, uma posição dinâmica do negócio. 5) (I.95) O balanço patrimonial é composto pelo ativo, pelo passivo e pelo patrimônio líquido. Considerando-se que o ativo e o passivo sejam divididos em circulante e não circulante, é correto afirmar que as obrigações que vencerem após o término do exercício social seguinte deverão ser classificadas no passivo não circulante. 6) (I.96) O grupo do patrimônio líquido, que representa o valor residual entre o ativo e o passivo, inclui as contas capital social, reservas de capital, ajustes de avaliação patrimonial, reservas de lucros, ações em tesouraria e prejuízos acumulados. 07. [Téc. Contabilidade-(C19)-(NI)-(T)-FUB/2014-UnB] De acordo com os pronunciamentos técnicos do CPC, julgue os itens seguintes, relativos à apresentação das demonstrações contábeis. 1) (I.97) Os resultados de equivalência patrimonial, caso existam, devem ser apresentados na demonstração do resultado do exercício de forma destacada. 2) (I.98) Um conjunto completo das demonstrações contábeis compreende o balanço patrimonial, a demonstração do resultado do exercício, a demonstração do resultado abrangente, a demonstração das mutações do patrimônio líquido, a demonstração dos fluxos de caixa, a demonstração do valor adicionado, quando exigida legalmente, e as notas explicativas. 3) (I.99) As obrigações financeiras que tiveram prazo de exigibilidade após o exercício seguinte, mas previsão de pagamento no próximo exercício, serão registradas no passivo circulante. 4) (I.100) A demonstração do resultado do exercício (DRE) inicia-se pela receita líquida de vendas e não apresenta a receita bruta e as deduções da receita. 08. [Téc. Contabilidade-(C19)-(NI)-(T)-FUB/2014-UnB] Com base nas disposições da Lei n.º 6.404/1976 e suas alterações, julgue os próximos itens, relativos à DRE. 1) (I.101) Considere que a empresa Core S.A. tenha gerado, no período, receita bruta de vendas de R$ 1.500, despesa de salários de R$ 100, despesa de depreciação de R$ 50, custo das mercadorias vendidas de R$ 675, despesa de ICMS de R$ 200, despesa de COFINS de R$ 50 e vendas canceladas de R$ 100. Nessa situação hipotética, o valor da apuração da receita líquida dessa empresa, no período, será superior a R$ 1.100. 2) (I.102) O objetivo da DRE é evidenciar o desempenho da entidade. Essa demonstração é uma representação estruturada do total das receitas deduzidas as despesas e também abrange os ganhos e as perdas do período. 3) (I.103) O lucro bruto é o resultado da receita bruta das vendas deduzidas as devoluções, os cancelamentos, os abatimentos, os impostos sobre vendas e o custo das mercadorias vendidas. 4) (I.104) Se uma entidade distribuir lucros aos empregados e administradores, antes de apurar o lucro líquido do exercício, será necessário deduzir as participações de empregados e administradores, sucessivamente e nessa ordem. 5) (I.105) De acordo com o regime de competência, a confrontação das receitas com as despesas deve ser realizada considerando as entradas e as saídas de caixa no período. O CURSO PERMANENTE que mais APROVA! 80
  • 81.
    PROFS. ONEI F.SAVIOLI / WILLIAN XAVIER AGENTE − PF CONTABILIDADE GERAL 09. [Contador-(C3)-(NS)-(M)-CADE/2014-UnB] Acerca da elaboração e divulgação das demonstrações contábeis, julgue os próximos itens, considerando que CPC se refere ao Comitê de Pronunciamentos Contábeis. 1) (I.51) A mensuração de ativos líquidos de provisões relacionadas, tais como provisões de obsolescência nos estoques e nas provisões de créditos de liquidação duvidosa relacionadas a contas a receber de clientes, não será considerada como compensação e não prejudicará a capacidade do usuário de compreender a informação contábil. 2) (I.52) Nas demonstrações contábeis do período corrente, as entidades devem divulgar informações comparativas acerca do período anterior para todos os montantes apresentados, exceto quando um pronunciamento técnico, uma interpretação ou orientação do CPC permitam ou exijam a apresentação de outra forma. 10. [Contador-(C3)-(NS)-(M)-CADE/2014-UnB] A respeito do reconhecimento, da mensuração e da evidenciação dos instrumentos financeiros, julgue os itens a seguir. 1) (I.53) Um ativo ou um passivo financeiro é classificado como mantido para negociação se tiver sido adquirido ou originado principalmente com a finalidade de venda ou de recompra no curto prazo. 2) (I.54) Para que um investimento seja caracterizado como instrumento financeiro derivativo, deve ocorrer desembolso inicial para a contratação, mesmo que esse desembolso seja inferior ao que seria exigido em contratos financeiros de outra natureza. 11. [Contador-(C3)-(NS)-(M)-CADE/2014-UnB] Com base no pronunciamento técnico de ajuste a valor presente, do CPC, julgue os itens subsequentes. 1) (I.55) O desconto a valor presente é requerido no caso de passivos contratuais, devendo a taxa de desconto considerar o risco de crédito da entidade. Quanto aos passivos não contratuais, não ocorre a apuração do valor presente apesar do seu registro como provisões futuras. 2) (I.56) Quando houver efeito relevante, os itens do ativo e do passivo decorrentes de operações de curto prazo devem ser ajustados a valor presente. 12. [Contador-(C3)-(NS)-(M)-CADE/2014-UnB] No que diz respeito a valor justo, definição, técnicas de avaliação e evidenciação de ativos e de passivos, julgue os itens que se seguem. 1) (I.61) Para os casos de ativos e passivos mensurados a valor justo de modo não recorrente, a divulgação dos saldos no balanço patrimonial é obrigatória, não sendo necessária, porém, a divulgação das técnicas de avaliação e das informações utilizadas para desenvolver essas mensurações nas notas explicativas. 2) (I.62) Para maior acurácia na determinação do valor justo, a empresa deve optar por técnica de avaliação que seja apropriada e que proporcione dados suficientes para mensurar o valor justo, com maximização de dados observáveis relevantes e minimização de dados não observáveis. 3) (I.63) As condições físicas e as restrições de venda ou de uso do ativo são exemplos de fatores considerados na precificação pelo valor justo por parte tanto da entidade, quanto dos participantes do mercado. 13. [Contador-(C3)-(NS)-(M)-CADE/2014-UnB] Com base nos pronunciamentos do CPC e nos seus reflexos na elaboração e divulgação das demonstrações contábeis, julgue os itens a seguir. 1) (I.70) Os benefícios econômicos futuros gerados por ativo intangível podem influenciar a DRE em contas de receitas ou despesas/custos. Tal flexibilidade ocorre porque esses benefícios podem aumentar a receita da venda de produtos ou serviços ou reduzir os custos resultantes do uso do ativo pela entidade. 2) (I.71) Empresas que possuem itens não monetários mensurados pelo valor justo em moeda estrangeira devem realizar a conversão monetária utilizando as taxas de câmbio vigentes nas datas em que o valor justo tiver sido mensurado e for evidenciado no balanço patrimonial em moeda funcional. 3) (I.72) A distinção básica entre ativo intangível e goodwill reside no fato de o primeiro ser, necessariamente, identificável, ao passo que o ágio derivado da expectativa de rentabilidade futura (goodwill) não é identificado individualmente apesar de ser um ativo que representa benefícios econômicos futuros, gerados por outros ativos adquiridos em uma combinação de negócios. 14. [Contador-(C3)-(NS)-(M)-CADE/2014-UnB] De acordo com o posicionamento técnico do CPC, julgue os itens subsequentes, relativos ao impairment test. 1) (I.79) A entidade deve realizar o teste de recuperabilidade de um ativo intangível com vida útil indefinida, comparando seu valor contábil com seu valor recuperável, ainda que não haja indícios de desvalorização do referido ativo. 2) (I.80) A entidade deve testar, anualmente, o ágio pago por expectativa de rentabilidade futura (goodwill) em aquisições de participação societária que lhe permita obter o controle da adquirida. O CURSO PERMANENTE que mais APROVA! 81
  • 82.
    PROFS. ONEI F.SAVIOLI / WILLIAN XAVIER AGENTE − PF CONTABILIDADE GERAL 15. [Contador-(C3)-(NS)-(M)-CADE/2014-UnB] Com relação ao passivo das entidades, julgue os itens a seguir, de acordo com a legislação vigente. 1) (I.81) A companhia poderá adquirir debêntures de sua própria emissão. Este fato deve ser consignado no relatório de administração e nas demonstrações financeiras. 2) (I.82) As provisões representam passivos com prazo ou valor incerto e podem ser distintas de outros passivos, como contas a pagar e passivos derivados de apropriações por competência. 3) (I.83) As obrigações da companhia com terceiros devem ser classificadas no passivo circulante ou no passivo não circulante, tomando-se como referência o exercício social ou o ciclo operacional da empresa, se este tiver duração maior que o exercício social. 16. [Contador-(C3)-(NS)-(M)-CADE/2014-UnB] capital social R$ 500.000 reserva legal R$ 50.000 reserva de alienação de bônus de subscrição R$ 110.000 reserva para contingência R$ 55.000 lucro líquido no encerramento do exercício R$ 400.000. Considere que os dados acima se referem à composição do patrimônio líquido de uma companhia, em 31/12/2013. Com base nesses dados, julgue os próximos itens, de acordo com a Lei n.º 6.404/1976. 1) (I.84) A companhia poderá deixar de constituir a reserva legal a partir do exercício em vigor. 2) (I.85) O limite máximo para constituição da reserva legal é de R$ 150.000,00. 3) (I.86) Para a constituição da reserva legal da companhia em questão, considerando o limite obrigatório previsto em lei, deve ser destinado o valor de R$ 20.000,00. 17. [Contador-(C7)-(NS)-(T)-SUFRAMA/2014-UnB] Acerca dos itens tratados nos pronunciamentos técnicos do Comitê de Pronunciamentos Contábeis (CPC), julgue os itens a seguir. 1) (I.77) Na aquisição de um investimento em controlada, o ágio como fundamentado em rentabilidade futura (goodwill) é parte do valor contábil do investimento, vedada a sua amortização. 2) (I.78) De acordo com as definições do CPC, um ativo contingente surge de eventos não planejados ou não esperados que possibilitem a entrada de benefícios econômicos para a entidade. 3) (I.79) Uma empresa aufere benefícios de um ativo com o seu uso ou sua venda, normalmente avaliado pelo seu valor de troca. Assim, para determinar o valor recuperável de um item considerado como unidade geradora de caixa, deve-se obter o maior valor entre o valor justo líquido de despesas de venda e o valor em uso. 4) (I.80) Na definição do valor justo de um item do ativo, diferencia-se o efeito sobre a mensuração resultante de uma de suas características específicas, como uma restrição de venda, o que depende de como essa característica seria levada em consideração pelos participantes do mercado. 18. [Contador-(C4)-(NS)-(M)-MJ-DPF/2014-UnB] Acerca da legislação societária, julgue os itens subsequentes. 1) (I.51) Na ausência de mercado ativo para um instrumento financeiro, o valor justo desse instrumento pode ser assumido como o valor que se obteria, em um mercado ativo, com a negociação de outro instrumento financeiro de natureza, prazo e riscos similares. 2) (I.52) Os prejuízos acumulados e a provisão para o imposto sobre a renda constituída no exercício devem ser deduzidos do resultado do exercício para fins de cálculo das participações estatutárias de empregados. 3) (I.53) As demonstrações financeiras de companhias abertas — as quais devem ser auditadas por auditores independentes registrados na Comissão de Valores Mobiliários — deverão seguir as normas contábeis elaboradas em conformidade com os padrões internacionais adotados nos principais mercados de valores mobiliários. 19. [Contador-(C4)-(NS)-(M)-MJ-DPF/2014-UnB] Com relação aos pronunciamentos técnicos do Comitê de Pronunciamentos Contábeis (CPC), julgue os itens a seguir. 1) (I.54) O intangível gerado internamente somente deve ser reconhecido como ativo quando se encontrar na fase de desenvolvimento e a entidade que detiver o seu controle puder demonstrar uma série de aspectos exigidos pelo CPC, destinados a indicar que esse intangível é capaz de gerar benefícios econômicos futuros. 2) (I.55) Em conformidade com o regime de competência, os gastos incorridos para a colocação de um ativo imobilizado recém-adquirido por uma entidade em local e condições que permitam o seu funcionamento de acordo com o planejado pela administração devem ser reconhecidos como despesas do período. O CURSO PERMANENTE que mais APROVA! 82
  • 83.
    PROFS. ONEI F.SAVIOLI / WILLIAN XAVIER AGENTE − PF CONTABILIDADE GERAL 3) (I.56) A intenção ou necessidade de uma entidade entrar em processo de liquidação não é condição suficiente para que suas demonstrações contábeis sejam elaboradas em bases distintas das utilizadas pelas entidades que têm a continuidade como premissa. 4) (I.57) Para ser enquadrado na definição de ativo, um recurso precisa ser controlado pela entidade em decorrência de eventos passados e ser capaz de gerar benefícios econômicos futuros. 5) (I.58) A integralização de capital em dinheiro pelos acionistas e a venda à vista de um item do ativo imobilizado são eventos que devem ser classificados como fluxos de caixa das atividades de financiamento na demonstração dos fluxos de caixa. 20. [Contador-(C4)-(NS)-(M)-MJ-DPF/2014-UnB] Julgue os próximos itens, acerca do ativo imobilizado de companhias abertas. 1) (I.63) O valor contábil de um ativo imobilizado é o valor pelo qual ele é reconhecido na contabilidade, sendo deduzido da depreciação acumulada e da perda, também acumulada, por redução ao valor recuperável. 2) (I.64) Uma companhia que detém o controle, os riscos e os benefícios de terrenos que estão sendo utilizados em suas operações deve reconhecê-los como ativos e classificá-los no ativo imobilizado. Se, no entanto, esses terrenos não tiverem uma destinação específica, a companhia deve classificá-los no ativo realizável a longo prazo. 21. [Contador-(C4)-(NS)-(M)-MJ-DPF/2014-UnB] Acerca das regras contábeis que envolvem ativos intangíveis de companhias abertas, julgue os itens que se seguem. 1) (I.65) O reconhecimento inicial de um ativo intangível deve ser feito por meio de seu custo. Após esse reconhecimento inicial, e se não houver restrição por parte de lei ou norma legal regularmente estabelecida, a entidade pode optar pelo método de custo ou pelo método de reavaliação para atualizar o valor contábil desse ativo. 2) (I.66) Ativos monetários identificáveis e sem substância física devem ser classificados contabilmente como ativos intangíveis. 22. [Agente Pol. Fed.-(Pr. Obj.)-DPF-MJ/2012-UnB] No que se refere ao disposto no Comitê de Pronunciamentos Contábeis 04 – ativo intangível, julgue os itens seguintes. 1) (I.78) O valor amortizável de ativo intangível com vida útil indefinida deverá ser amortizado de modo a refletir o padrão de consumo, pela entidade, dos benefícios econômicos futuros. 2) (I.79) Não deve ser reconhecido como ativo o ágio derivado da expectativa de rentabilidade futura (goodwill) gerado internamente. 23 (Cespe-UNB, Polícia Federal). Com referência a movimentação do patrimônio líquido, segundo a Lei nº 6.404, julgue os itens abaixo: 01) No recebimento de dinheiro de acionistas para integralização do capital social subscrito, deverá haver um registro a crédito do capital social ou da conta que registra o capital a integralizar. 02) Na emissão de ações ao preço unitário de R$ 1,00, sendo R$ 50,50 destinados ao capital social e R$ 0,50 à reserva de capital – ágio na subscrição de novas ações -, a empresa deverá registrar R$ 0,80 para cada real recebido, por conta desse aumento de capital, na conta de bônus de subscrição, no patrimônio líquido. 03) O produto da alienação de partes beneficiárias pode ser registrado no patrimônio líquido. 04) No recebimento de um bem imóvel doado por uma sociedade anônima, cujo registro se dará em conta de patrimônio líquido de doações e subvenções para investimentos, deverá haver um registro a débito dessa conta, em contrapartida de um crédito no imobilizado de igual valor. 05) Uma empresa que apresentar uma reserva de capital no valor de R$ 8.000,00 e um saldo de prejuízo de R$ 2.000,00, após consumir os lucros acumulados e todas as reservas de lucros, poderá compensa-lo com parte da reserva de capital que ela possui. 24. [Espec. Regul. Serv. Públ. Telecomun.-(Espec. Contabilidade)-(C8)-(CE)-(NS)-(M)-ANATEL/2014-UnB] Com relação à contabilização de investimentos em coligadas e controladas, julgue os itens a seguir, desconsiderando qualquer efeito tributário. 1) (I.64) Considere que a participação societária mantida entre a Cia. Alfa e a coligada Beta tenha reduzido em outubro de 2013 e que a Cia. Alfa tenha continuado a avaliar esse investimento pelo método da equivalência patrimonial. Nessa situação, a Cia. Alfa deveria reconhecer, em 2013, como receita na demonstração do resultado do exercício, a receita previamente reconhecida em outros resultados abrangentes, proporcionalmente à redução na participação societária. 2) (I.65) Suponha que o lucro líquido da empresa Delta, no final de 2013, tenha sido de R$ 600.000. Suponha, ainda, que 10% desse lucro não tenham sido realizados naquele período e que sejam referentes a uma operação de venda de estoque para a controladora, que detém 30% de participação na empresa Delta. Nessa situação, a controladora deverá reconhecer o valor de R$ 180.000 como resultado da equivalência patrimonial em 2013. O CURSO PERMANENTE que mais APROVA! 83
  • 84.
    PROFS. ONEI F.SAVIOLI / WILLIAN XAVIER AGENTE − PF CONTABILIDADE GERAL 3) (I.66) O lançamento contábil apresentado a seguir deve ser realizado pela empresa investidora e é decorrente de lucro obtido pela empresa investida. Débito em investimentos em coligadas Crédito em receita de equivalência patrimonial ' 25. [Téc. Contabilidade-(C19)-(NI)-(T)-FUB/2014-UnB] No que tange à contabilização de operações contábeis, julgue os itens subsecutivos. 1) (I.71) Suponha que uma empresa tenha realizado vendas em moeda estrangeira no valor de US$ 100.000, com cotação do dólar norte-americano na data da venda de R$ 2,35/US$ 1,00 e que, ao final do exercício, antes da liquidação da operação, o real tenha sofrido uma desvalorização de 2% em relação ao dólar. Nessa situação, a empresa deverá registrar uma receita de variação cambial no valor de R$ 4.700. 2) (I.72) Se uma empresa tiver apurado, sobre a folha de pagamento, INSS no valor de R$ 8.360, salário-maternidade no valor de R$ 6.000 e salário-família no valor de R$ 1.000 e se esses forem os únicos eventos relevantes a considerar, então a empresa deverá registrar um valor total a recolher de R$ 15.360. 3) (I.73) Em uma aplicação financeira com juros prefixados, o valor correspondente aos juros deve ser reconhecido em conta de juros ativos a transcorrer e transferido para resultado pelo transcurso do prazo. 4) (I.74) Considere que uma empresa tenha descontado R$ 100 em duplicatas no banco em que mantém conta e que, no ato do desconto, devido às tarifas e aos juros cobrados, ela tenha recebido o valor líquido de R$ 96 em sua conta corrente. Nessa situação, o valor dos juros e das tarifas cobrados será imediatamente reconhecido como despesa do período. 5) (I.75) No momento da assinatura do contrato de aluguel de um imóvel para servir de sede para determinada empresa, o contador deve registrar os primeiros doze meses no passivo circulante e os meses subsequentes no passivo não circulante, realizando a reclassificação de não circulante para circulante à medida do transcurso do prazo. 26. [Téc. Contabilidade-(C19)-(NI)-(T)-FUB/2014-UnB] Com relação à contabilização de operações comerciais e de imobilizado e a conceitos correlatos, julgue os itens subsequentes. 1) (I.76) Uma provisão deve ser uma obrigação existente no presente, como resultado de um evento passado, que provavelmente exigirá uma saída de recursos no futuro, com possível estimação do seu valor de saída. 2) (I.77) Na alienação de imobilizado, havendo saldo na conta de depreciação acumulada do bem, esta deverá ser encerrada contra a própria conta do bem, antes de efetuada a baixa do imobilizado. 3) (I.78) Caso uma empresa tenha apurado R$ 57.600 de COFINS em um exercício em que tenha apurado, também, prejuízo, então a contabilização do valor apurado deverá ser: débito: despesa de COFINS (conta do ativo); crédito: COFINS diferida (conta do passivo). 4) (I.79) Considere que uma empresa comercial não contribuinte do IPI tenha realizado uma compra à vista, por meio de cheque, no valor de R$ 13.000 em mercadorias, com R$ 3.000 de IPI e ICMS à alíquota de 18%. Nessa situação, os lançamentos e os valores deverão ser realizados da seguinte forma: débito: estoque de matérias-primas..................................R$ 11.200; débito: ICMS a compensar................................................. R$ 1.800; crédito: bancos conta movimento.................................... R$ 13.000. 27. [Contador-(C3)-(NS)-(M)-CADE/2014-UnB] Com relação a receitas e despesas e a seus reconhecimentos, julgue os itens a seguir. 1) (I.93) De acordo com a legislação societária vigente, os gastos pré-operacionais são classificados no ativo intangível e reconhecidos, posteriormente, no resultado, quando a empresa estiver operando normalmente. 2) (I.94) As despesas pagas antecipadamente, como aplicação de recursos em despesas do exercício seguinte, representam obrigações quitadas antes do vencimento, cujos fatos geradores já ocorreram. 3) (I.95) O registro contábil de um débito na conta caixa e de um crédito na conta receita de aluguéis a vencer diferida corresponde à receita cujo fato gerador ainda não ocorreu. Dessa forma, o reconhecimento da referida receita no resultado em momento futuro estará em conformidade com o regime de competência. O CURSO PERMANENTE que mais APROVA! 84
  • 85.
    PROFS. ONEI F.SAVIOLI / WILLIAN XAVIER AGENTE − PF CONTABILIDADE GERAL 28. [Téc. Contabilidade-(C19)-(NI)-(T)-FUB/2014-UnB] Uma empresa, ao receber o extrato de sua conta corrente relativo ao mês de janeiro de 2014, constatou algumas divergências em relação ao razão da conta bancos conta movimento mantido pela contabilidade. No procedimento de conciliação bancária, foram encontradas as seguintes divergências: I a cobrança de uma tarifa de R$ 35 por renovação de cadastro consta do extrato bancário; II um cheque no valor de R$ 1.500, utilizado para pagamento a fornecedor, não consta do extrato, o que demonstra que ele ainda não foi descontado; III o cheque emitido por um cliente, no valor de R$ 400, foi devolvido por insuficiência de fundos; IV foi recebida, por meio de cobrança bancária, uma duplicata no valor de R$ 950 emitida contra um cliente; V um depósito em cheque no valor de R$ 5.500, efetuado no último dia do mês, ainda não foi creditado pelo banco; VI o saldo da conta bancária constante no extrato do dia 31/1/2014 era de R$ 9.500. Com base nessas informações, julgue os itens de 1 a 5. 1) (I.80) O evento II deve ser relatado no relatório de conciliação bancária, mas não cabe qualquer lançamento contábil em função disso. 2) (I.81) O evento I deve ser lançado como despesa bancária. 3) (I.82) Se o cheque referido no evento III for reapresentado, então não haverá necessidade de nenhuma contabilização. 4) (I.83) O depósito em cheques ainda não compensados — evento V — não motiva nenhuma contabilização. 5) (I.84) Antes da conciliação bancária, o saldo do razão da conta bancos conta movimento é de R$ 12.985. 29. [Contador-(C3)-(NS)-(M)-CADE/2014-UnB] Tendo como referência as disponibilidades, as características, os critérios de contabilização e os reflexos nas demonstrações contábeis das empresas, julgue os itens seguintes. 1) (I.73) Os fluxos de caixa anuais de uma controlada no exterior devem ser convertidos para a moeda funcional da controladora utilizando-se a taxa cambial na data de fechamento de cada mês. 2) (I.74) Considere que, com a copa do mundo de futebol no Brasil, seja normal que as empresas recebam em moedas estrangeiras. Nesse caso, os ganhos ou perdas não realizados, resultantes de mudanças nas taxas de câmbio, são fluxos de caixa e devem ser evidenciados como fluxo de atividade operacional no demonstrativo dos fluxos do disponível. 3) (I.75) O caixa de uma padaria pode aceitar vale-transporte de cliente, dentro do prazo de validade, com valor de face de R$ 5,00, com deságio de 20%, como forma de recebimento de compra realizada e, quando encerrar o seu movimento, o caixa deverá apresentar o ganho financeiro de maneira clara e objetiva. 30. [Contador-(C7)-(NS)-(T)-SUFRAMA/2014-UnB] Com relação ao reconhecimento, à mensuração e à apresentação das contas patrimoniais e de resultado, julgue os itens que se seguem. 1) (I.64) Na definição do valor da provisão estimada para créditos de liquidação duvidosa, o grau de incerteza envolvido exige avaliação pautada na experiência profissional do contador, com base no seu juízo de valor e no interesse da empresa. 2) (I.66) A provisão estimada para crédito de liquidação duvidosa é uma conta redutora de ativo, ao passo que a provisão para férias e 13.° salário representa um passivo. 31. [Contador-(C7)-(NS)-(T)-SUFRAMA/2014-UnB] Julgue os seguintes itens, relativos aos aspectos inerentes ao grupo contábil do ativo e às suas respectivas contas. 1) (I.62) O registro contábil dos estoques de uma empresa pelo método do PEPS (primeiro a entrar — primeiro a sair) ocorre quando se utiliza o inventário permanente. 2) (I.63) Uma empresa deve contabilizar o IPI pago na aquisição de estoques como custo incluído na demonstração do resultado do exercício (DRE), após a apuração da receita líquida de vendas, considerado o custeio por absorção. 32. [Téc. Contabilidade-(C19)-(NI)-(M)-SUFRAMA/2014-UnB] Com relação às contas contábeis e ao processo de escrituração, julgue os próximos itens. 1) (I.55) O registro do recebimento de uma duplicata em atraso, incluídos os juros, pode ser efetuado por meio de um lançamento de diário de terceira fórmula, ao passo que o registro de uma aplicação em certificado de depósito bancário pós-fixado deve ser realizado por meio de um lançamento de diário de primeira fórmula. 2) (I.56) Define-se conta como um instrumento de registro contábil que pode receber valores de realização passada, presente ou futura. 3) (I.57) O rol de constas é um dos elementos do plano de contas, um conjunto de normas destinadas a amparar os registros contábeis de uma instituição. O CURSO PERMANENTE que mais APROVA! 85
  • 86.
    PROFS. ONEI F.SAVIOLI / WILLIAN XAVIER AGENTE − PF CONTABILIDADE GERAL 33. [Contador-(C4)-(NS)-(M)-MJ-DPF/2014-UnB] Em cada um dos itens a seguir, é apresentada uma situação hipotética, seguida de uma assertiva a ser julgada, a respeito dos critérios de avaliação de estoques de companhias abertas. 1) (I.61) Uma empresa comercial adquiriu, a prazo, mercadorias para revenda. O preço à vista dessas mercadorias, à época da transação, era de R$ 200.000,00. Por se tratar de uma compra a prazo, a empresa adquirente acabou se comprometendo a pagar R$ 210.000,00 pelas mercadorias. Nessa situação, conforme o regime de competência, o procedimento contábil correto a ser adotado pela adquirente para o registro contábil da diferença entre o preço à vista e o preço a prazo das mercadorias é reconhecer tal valor como despesa financeira durante o período do financiamento concedido pelo fornecedor. 2) (I.62) Uma empresa comercial adquiriu, à vista, mercadorias para revenda por R$ 1.200.000,00. Nesse valor estavam embutidos R$ 155.000,00 de ICMS e R$ 200.000,00 de IPI, mais o gasto adicional de R$ 1.000,00 com frete e seguro de transporte das mercadorias adquiridas. Nessa situação, o custo de aquisição dessas mercadorias foi inferior a R$ 1.000.000,00. 34. [Contador-(C4)-(NS)-(M)-MJ-DPF/2014-UnB] Julgue os itens subsequentes, a respeito de passivos de companhias abertas. 1) (I.67) Passivos monetários que apresentem juros implícitos embutidos no seu valor devem ser avaliados a valor presente por ocasião do seu reconhecimento inicial. 2) (I.68) Uma eventual valorização do real frente ao dólar provocará o aumento do valor do passivo exigível de uma companhia que possui empréstimos a pagar em dólar e a consequente diminuição do resultado do período em que ocorreu essa valorização. 3) (I.69) A diferença entre as contas provisão para imposto de renda e imposto de renda a pagar está em que a primeira representa um passivo de prazo ou valor incerto enquanto que a segunda consiste em um passivo que não contempla tal incerteza. 35. (Agente-Polícia Federal-2009-Cespe) Julgue os itens a seguir, com base nos conceitos e normas aplicáveis à escrituração contábil. 01) Em decorrência da aplicação do método das partidas dobradas, as contas retificadoras do patrimônio líquido têm seu saldo aumentado quando são debitadas, e diminuído quando são creditadas. 02) O fato contábil registrado no lançamento de 4.ª fórmula abaixo pode ser entendido como recebimento por uma venda a prazo, após o vencimento da obrigação, e concessão de abatimento por problemas com a mercadoria ou sua entrega. D bancos D abatimentos C cliente C juros 03) De acordo com a doutrina e a legislação contábeis, a prescrição de uma dívida e o perecimento de um direito correspondem, respectivamente, a uma realização de receita e à incorrência de uma despesa. 04) Os livros diário e razão, por constituírem os registros permanentes de uma entidade e por serem obrigatórios, devem ser registrados no registro público competente. 05) Suponha que uma empresa mineradora tenha adquirido os direitos de exploração de uma mina por R$ 5 milhões, por meio de um contrato com cinco anos de vigência. Nesse caso, após dois anos de exploração, se tiverem sido extraídos 30% da possança da mina, o referido ativo, classificado no imobilizado, deverá estar avaliado no balanço da empresa por R$ 3 milhões. 06) Constituem eventos que afetam o patrimônio líquido, como acréscimo ou redução, ajustes de exercícios anteriores, resultado líquido do exercício e resultado na venda de ações em tesouraria. 07) Na demonstração dos fluxos de caixa, classificam-se no fluxo de financiamento, entre outras operações, a colocação de debêntures, a distribuição de juros sobre o capital próprio e a integralização de capital em espécie. 36. [Contador-(C4)-(NS)-(M)-MJ-DPF/2014-UnB] Acerca da legislação societária, julgue os itens subsequentes. 1) (I.51) Na ausência de mercado ativo para um instrumento financeiro, o valor justo desse instrumento pode ser assumido como o valor que se obteria, em um mercado ativo, com a negociação de outro instrumento financeiro de natureza, prazo e riscos similares. 2) (I.52) Os prejuízos acumulados e a provisão para o imposto sobre a renda constituída no exercício devem ser deduzidos do resultado do exercício para fins de cálculo das participações estatutárias de empregados. O CURSO PERMANENTE que mais APROVA! 86
  • 87.
    PROFS. ONEI F.SAVIOLI / WILLIAN XAVIER AGENTE − PF CONTABILIDADE GERAL CAPÍTULO 15 15. Em resumo, consideradas as normas da CVM, são demonstrações obrigatórias para as: 15.1 Companhias abertas: 1 - Balanço Patrimonial; (BP) 2 - Demonstração das Mutações do Patrimônio Líquido; (DMPL) 3 - Demonstração do Resultado Do Exercício; (DRE) 4 - Demonstração dos Fluxos de Caixa; e (DFC) 5 - Demonstração do Valor Adicionado. (DVA) OBS.: É obrigatória a auditoria por auditores independentes registrados na CVM; Serão complementadas por notas explicativas e outros quadros analíticos. 15.2 Companhias fechadas: 1 - Balanço Patrimonial; (BP) 2 - Demonstração dos Lucros ou Prejuízos Acumulados; (DLPA) 3 - Demonstração do Resultado do Exercício; (DRE) 4 - Demonstração dos Fluxos de Caixa, (DFC) se o patrimônio liquido, na data do balanço, for maior ou igual a R$ 2 milhões. OBS.: Serão complementadas por notas explicativas e outros quadros analíticos. As companhias fechadas poderão optar por observar as normas sobre demonstrações financeiras expedidas pela Comissão de Valores Mobiliários para as companhias abertas. 15.3 Sociedade de grande porte: A Lei nº 11.638/07 estendeu às sociedades de grande porte, ainda que não constituída sob a forma de S.A., as disposições da Lei no 6.404176 relativas à escrituração e elaboração de demonstrações contábeis e à obrigatoriedade de auditoria por auditor independente registrado na CVM, entendendo que essas empresas, por sua importância no cenário econômico e social, devem ter nível de abertura de informações similar ao das companhias abertas. Considera-se de grande porte, para esses efeitos, a sociedade ou conjunto de sociedades sob controle comum que tiver no exercício social anterior: ativo total superior a R$ 240 milhões, ou receita bruta anual superior a R$ 300 milhões. 15.3.1 SOCIEDADE DE GRANDE PORTE Ativo total superior a R$ 240 milhões OU Receita bruta anual superior a R$ 300 milhões. 15.3.2 São demonstrações obrigatórias para as Sociedades de grande porte: 1 - Balanço Patrimonial; (BP) 2 - Demonstração dos Lucros ou Prejuízos Acumulados; (DLPA) 3 - Demonstração do Resultado do Exercício; (DRE) 4 - Demonstração dos Fluxos de Caixa, (DFC) se o patrimônio liquido, na data do balanço, for maior ou igual a R$ 2 milhões. OBS.: É obrigatória a auditoria por auditores independentes registrados na CVM; Serão complementadas por notas explicativas e outros quadros analíticos. O CURSO PERMANENTE que mais APROVA! 87
  • 88.
    PROFS. ONEI F.SAVIOLI / WILLIAN XAVIER AGENTE − PF CONTABILIDADE GERAL GABARITOS CAPÍTULO 01: 01 02 03 04 05 06 07 08 09 E C C C C C E C C C C C C C C C C E E E * Questão 9 – Iterm 3: Embora a banca não tenha se manifestado contra a alteração do gabarito, segundo o professor Onei, no momento do desconto da duplicata, não ocorre alteração no patrimônio líquido, dessa forma o gabarito deveria ter sido alterado para Errado... CAPÍTULO 02: 01 02 03 04 05 C C C C E C C C E C C E C C C C C C C E C C CAPÍTULO 03: 01 02 03 04 05 06 07 08 C C C E C C E E C C C E C C C E C E C E C E E C E C C C E EQUAÇÃO FUNDAMENTAL: 01. SL +; 02. SL 0; 03. SL (-); 04. SL (-); 05. SL 0; 06. SL 0; 07. SL 0; 08. SL 0; 09. SL +; 10. SL (-); 11. SL 0; 12. SL (-); 13. SL +; 14. SL +; 15. SL +; 16. SL +; 17. SL +; 18. SL (-); 19. SL +; 20. 0; 21. SL +; 22. SL 0; 23. SL (-); 24. SL +; 25. SL +; 26. SL (-); 27. SL 0; 28. SL (-); 29. SL +; 30. SL (-); 31. SL +; 32. SL+; 33. SL (-); 34. SL (-); 35. SL (-); 36. SL +; 37. SL +; 38. SL (-); 39. SL 0; 40. SL +; 41. SL +; 42. SL +; 43. SL +; 44. SL (-); 45. SL (-); 46. SL (-); 47. SL (-); 48. SL 0; 49. SL (-); 50. SL (-); 51. SL (-); 52. SL +; 53. SL (-); 54. SL +. 55. SL +; 56. SL (-); 57. SL +; 58. SL 0; 59. SL +; 60. SL (-); 61. SL +; 62, SL (-); 63. SL (-); 64. SL +; 65. SL (-); 67. SL (-); 68. SL 0; 69. SL +; 70. SL 0; 71. SL +; 72. SL (-); 73. SL +; 74. SL +; 75. SL +; 76. SL 0; 77. SL 0; 78. SL 0; 79. SL 0; 80. SL (-); 81. SL+; 82. SL (-); 83. SL +; 84. SL (-); 85. SL 0; 86. SL +; 87. SL (-); 88. SL +; 89. SL (-); 90. SL +; 91. SL (-); 92. SL +; 93. SL (-); 94. SL (-); 95. SL +; 96. SL 0; 97. SL 0; 98. SL +; 99. SL (-); 100. SL (-); 101 SL (-1); 102 SL (-). CAPÍTULO 04: 01 02 03 04 05 06 07 08 09 E E C C E C E C E C C E C E C E C C E E E C E E E E C C CAPÍTULO 05: 01 02 03 04 05 06 07 08 E C E C E E E E E C C E E E E C E C C C E C C C C C C C C E E E C C E E E CAPÍTULO 06: 01 02 03 04 05 06 07 08 09 10 11 E C E C C C E E C E C C C C C E C C E C C E E E E C E C E C E E C E E C C CAPÍTULO 07: 01 02 03 04 05 06 07 08 09 10 E E C C C C E E C C E C C E C C E E E C E C C E C E E E C E C E C C C E 11 E E E O CURSO PERMANENTE que mais APROVA! 88
  • 89.
    PROFS. ONEI F.SAVIOLI / WILLIAN XAVIER AGENTE − PF CONTABILIDADE GERAL CAPÍTULO 08: 01 02 03 04 05 06 07 08 09 10 E C C E C E E C E C C E C C C C E C C E E C C C E C CAPÍTULO 09: 01 02 03 04 05 06 07 08 09 C C E C E C E E C E E C C E C C E C C E C C C E E E E E E C E E C C C E E 10 11 12 13 14 15 16 E C E C E C E C E C E E C C E C E E C C C CAPÍTULO 10: 01 02 03 04 05 06 07 08 09 E C E C E C E C E C E C E E C E E E E C C C E E CAPÍTULO 11: 01 02 03 04 05 06 E C C E C E E C C C C C C E CAPÍTULO 12: 01 02 03 04 05 06 C E C E C E C C C C C C CAPÍTULO 13: 01 02 03 04 05 06 07 08 E E C E C C E C E C C E E C E E E C E C C E CAPÍTULO 14: 1 2 3 4 5 6 7 8 9 C C E E E C C C C E C C C C E E C C E E E C C C C C C C C C C E C C 10 11 12 13 14 15 16 17 18 C E E C E C C C C C C C C C C C E C C C C C C C C 19 20 21 22 23 24 25 26 27 C E E C E C E C E E C C E C E C C E C C E C E E C E E C E E C 28 29 30 31 32 33 34 35 36 C C E C C E E C E C C E C C C C E C E C C C C E E C C C C O CURSO PERMANENTE que mais APROVA! 89