NASF:
As perguntas que não se calam
O que é NASF?
Núcleo de Apoio à Saúde da Família
Criado em Portaria do Ministério da Saúde de
24.01.2008 e reeditada em 04.03.2008
Composto por profissionais de diferentes áreas
de conhecimento (Assistente Social,
Fisioterapeuta, Fonoaudiólogo, Nutricionista,
Psicólogo, Terapeuta Ocupacional, dentre
outros)
GM Nº 154, art. 1º, art. 3º § 2º.
São classificados em Nasf1 e Nasf2
(Vedada a implantação concomitante das duas modalidades.
Classificação depende do nº de habitantes)
GM Nº 154 , art. 3º.
GM Nº 154, art. 3º § 1º, 2º, 3º, 4º.
Qual o objetivo do NASF?
Ampliar a abrangência da Assistência na
Atenção Primária, com a constituição de
equipes de trabalho compostas por profissionais
de diversas áreas de conhecimento para atuarem
em parceria com as equipes de Saúde da
Família.
GM Nº 154, art. 1º.
Esses profissionais vieram
para quê, o que vão fazer?
Os profissionais do Nasf vieram para
compartilhar as práticas de saúde nos
territórios sob responsabilidade das
ESF, atuando diretamente no apoio às
equipes e na unidade na qual o Nasf
está cadastrado.
GM Nº 154, art. 2º.
Então esses profissionais vieram
para “atender” a população?
Não. Os profissionais não vieram para dar
assistência especializada ou realizar consultas
especializadas. Seu papel é essencialmente o
de promoção à saúde e sua atuação se dá a
partir das demandas identificadas no trabalho
conjunto com as equipes Saúde da Família.
O Nasf não é porta de entrada do sistema!
GM Nº 154, art. 2º §1º.
Para quê especialistas se eles
não “atendem”?
A responsabilização compartilhada entre as equipes SF e a
equipe do NASF na comunidade prevê a revisão da prática
do encaminhamento, ampliando-a para um processo de
acompanhamento longitudinal de responsabilidade da
equipe da Atenção Básica, atuando no fortalecimento de
seus atributos e no papel de coordenação do cuidado no
SUS.
Diferentes profissionais, com diferentes saberes,
complementarão o trabalho das equipes SF, somando e
fortalecendo.
GM Nº 154, art. 2º §2º.
Terão grupos? E visitas
domiciliares?
De acordo com as situações-problema
identificadas por cada equipe SF, será construído
conjuntamente com o NASF um plano de ação que
buscará atender as necessidades da equipe. Logo,
se terão grupos, visitas, orientações, oficinas, isso
dependerá do plano de ação traçado pela
equipe, por microárea.
Processo de Trabalho a partir da Microárea
Exemplo
Exemplo
Por que vocês vivem em reunião?
O trabalho do NASF está fundamentado em
atuação planejada e elaboração conjunta
de ações junto às equipes SF. Por isso, a
Portaria prevê discussões periódicas para
realização de ações multiprofissionais e
transdisciplinares, desenvolvendo a
responsabilidade compartilhada.
GM Nº 154 , Anexo I – parágrafo 1º, item 10.
Vocês vêm todas juntas? Vão ficar
só aqui nesta unidade?
Com o foco nas ações multiprofissionais e
transdisciplinares, as atividades do NASF sempre
contam com pelo menos 2 profissionais da equipe.
Prevê-se inclusive atendimentos conjuntos dos
profissionais com o usuário.
A agenda é organizada para atender as 6 equipes
SF do Citrolândia, com previsão de apoiar ainda
equipes do Bandeirinhas e Cidade Verde.
Segunda Terça Quarta Quinta Sexta
Manhã
UBSF
Colônia
UBSF
Trincheira
-
UBSF
Citrolândia
Reunião
Nasf Betim
Tarde
UBSF
Citrolândia
UBSF
Colônia
UBSF
Trincheira
Flex
Curso
Residência
Médica
Agenda Equipe Nasf Citrolândia
REFERÊNCIAS PARA AS AÇÕES:
ACOLHIMENTO – Flávia, Cida e Marta
VISITAS DOMICILIARES – Ana Cristina e Érica
OFICINAS – Cida, Ana Cristina, Érica e Marta
Por que vocês sempre pedem reunião
às equipes da UBSF Citrolândia?
Para identificarmos as situações-problema e
traçarmos o plano de ação das equipes!
Precisamos responder: O que queremos?
Como trabalharemos?
O que pensam sobre instituir uma reunião
como está previsto no quadro de atividades da
ESF, para dar foco às situações-problema das
equipes?
Proposta do NASF
• Elaboração do Projeto Terapêutico Individual,
previsto na Portaria do Ministério da Saúde:
O projeto terapêutico individual permite a
apropriação coletiva pelas ESF e os NASF do
acompanhamento dos usuários, realizando ações
multiprofissionais e transdisciplinares.
GM Nº 154, Anexo I – parágrafo 1º, item 10.
Existem profissionais da área da Saúde que já pensam
esse Projeto Terapêutico Individual.
Um exemplo é o trabalho de Gustavo Tenório Cunha,
sobre Clínica Ampliada e Equipe de Referência,
Secretaria de Atenção à Saúde/ Política Nacional de
Humanização.
Apresentaremos alguns slides desse autor.
Clínica Ampliada: Propostas
afins PNH
Dispositivo PNH: Projeto
Terapêutico Singular
É um conjunto de propostas de
condutas terapêuticas articuladas não
somente no plano biológico, para um
sujeito individual ou coletivo, resultado
da discussão coletiva de uma equipe
interdisciplinar, com apoio matricial se
necessário.
Geralmente é dedicado a situações
mais complexas.
Dispositivo PNH: Projeto
Terapêutico Singular
I. Diagnósticos
II. Definição de Objetivos
III- Distribuição de tarefas e prazos
IV- Coordenação e Negociação
V- Re-Avaliação
Pensar as realidades das
microáreas e partir para o
plano de ação!
Então tá, quais os próximos passos?
Obrigada!
A equipe do NASF está à
disposição para apoiá-los!!
accaugusto@oi.com.br
ericataty@yahoo.com.br
flaviapessoa51@gmail.com
cida.amaral@terra.com.br
martaparker@uol.com.br
FIM
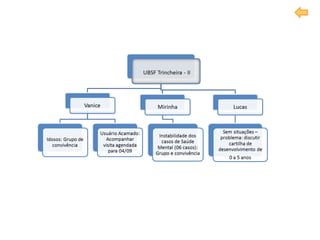
Plano de Ação Trincheira: Proposições
• Grupo de convivência: Oficinas de leitura e escrita, histórias de
vida, nutrição, temáticas de promoção da saúde visando maior
autonomia no uso de medicação e cuidados da saúde.
• Usuários convidados: Idosos (Vanice, Divina) e usuários em
acompanhamento da Saúde Mental (com mais de 50 anos -
Mirinha)
• Local: Clube do “meu irmão” (Vanice)
• Dia 16/09/08 – 13:30h: Devolução da pesquisa realizada com
usuários sobre a realização do grupo e expectativas. Discussão de
resultados e planejamento: Vanice, Mirinha, Divina, ESF e NASF.
• Oficina com mulheres e crianças: agendar com
lideranças e contatar SEMED até fim de outubro.
• Oficina Sabor e Saúde: Dinâmica sobre adesão e co-
responsabilização dos usuários (NASF – ESF)
• Usuários convidados: Hipertensos e diabéticos
• Local: Casa de Etelvina (contato Iêda e Conceição)
• Dia proposto: 30/09/08 – 14:00h
• Visitas domiciliares: realizar entre 1º de setembro
e 30 de setembro.
• Acompanhamento da visita já agendada para dia
04/09/08 à tarde (Vanice e Bruno).
• Conversa com lideranças comunitárias: realizar
até o fim de outubro.
• Priorizar terças e quintas à tarde para visitas
domiciliares e a quarta para reuniões e planejamento.
• (Falta conversar com Ana Paula, Jô, Rose e Adriana).
Tri II
Tri III
Nasf power point
Nasf power point

Nasf power point

  • 1.
  • 2.
    O que éNASF? Núcleo de Apoio à Saúde da Família Criado em Portaria do Ministério da Saúde de 24.01.2008 e reeditada em 04.03.2008 Composto por profissionais de diferentes áreas de conhecimento (Assistente Social, Fisioterapeuta, Fonoaudiólogo, Nutricionista, Psicólogo, Terapeuta Ocupacional, dentre outros) GM Nº 154, art. 1º, art. 3º § 2º.
  • 3.
    São classificados emNasf1 e Nasf2 (Vedada a implantação concomitante das duas modalidades. Classificação depende do nº de habitantes) GM Nº 154 , art. 3º.
  • 4.
    GM Nº 154,art. 3º § 1º, 2º, 3º, 4º.
  • 5.
    Qual o objetivodo NASF? Ampliar a abrangência da Assistência na Atenção Primária, com a constituição de equipes de trabalho compostas por profissionais de diversas áreas de conhecimento para atuarem em parceria com as equipes de Saúde da Família. GM Nº 154, art. 1º.
  • 6.
    Esses profissionais vieram paraquê, o que vão fazer? Os profissionais do Nasf vieram para compartilhar as práticas de saúde nos territórios sob responsabilidade das ESF, atuando diretamente no apoio às equipes e na unidade na qual o Nasf está cadastrado. GM Nº 154, art. 2º.
  • 7.
    Então esses profissionaisvieram para “atender” a população? Não. Os profissionais não vieram para dar assistência especializada ou realizar consultas especializadas. Seu papel é essencialmente o de promoção à saúde e sua atuação se dá a partir das demandas identificadas no trabalho conjunto com as equipes Saúde da Família. O Nasf não é porta de entrada do sistema! GM Nº 154, art. 2º §1º.
  • 8.
    Para quê especialistasse eles não “atendem”? A responsabilização compartilhada entre as equipes SF e a equipe do NASF na comunidade prevê a revisão da prática do encaminhamento, ampliando-a para um processo de acompanhamento longitudinal de responsabilidade da equipe da Atenção Básica, atuando no fortalecimento de seus atributos e no papel de coordenação do cuidado no SUS. Diferentes profissionais, com diferentes saberes, complementarão o trabalho das equipes SF, somando e fortalecendo. GM Nº 154, art. 2º §2º.
  • 9.
    Terão grupos? Evisitas domiciliares? De acordo com as situações-problema identificadas por cada equipe SF, será construído conjuntamente com o NASF um plano de ação que buscará atender as necessidades da equipe. Logo, se terão grupos, visitas, orientações, oficinas, isso dependerá do plano de ação traçado pela equipe, por microárea.
  • 10.
    Processo de Trabalhoa partir da Microárea Exemplo Exemplo
  • 11.
    Por que vocêsvivem em reunião? O trabalho do NASF está fundamentado em atuação planejada e elaboração conjunta de ações junto às equipes SF. Por isso, a Portaria prevê discussões periódicas para realização de ações multiprofissionais e transdisciplinares, desenvolvendo a responsabilidade compartilhada. GM Nº 154 , Anexo I – parágrafo 1º, item 10.
  • 12.
    Vocês vêm todasjuntas? Vão ficar só aqui nesta unidade? Com o foco nas ações multiprofissionais e transdisciplinares, as atividades do NASF sempre contam com pelo menos 2 profissionais da equipe. Prevê-se inclusive atendimentos conjuntos dos profissionais com o usuário. A agenda é organizada para atender as 6 equipes SF do Citrolândia, com previsão de apoiar ainda equipes do Bandeirinhas e Cidade Verde.
  • 13.
    Segunda Terça QuartaQuinta Sexta Manhã UBSF Colônia UBSF Trincheira - UBSF Citrolândia Reunião Nasf Betim Tarde UBSF Citrolândia UBSF Colônia UBSF Trincheira Flex Curso Residência Médica Agenda Equipe Nasf Citrolândia REFERÊNCIAS PARA AS AÇÕES: ACOLHIMENTO – Flávia, Cida e Marta VISITAS DOMICILIARES – Ana Cristina e Érica OFICINAS – Cida, Ana Cristina, Érica e Marta
  • 14.
    Por que vocêssempre pedem reunião às equipes da UBSF Citrolândia? Para identificarmos as situações-problema e traçarmos o plano de ação das equipes! Precisamos responder: O que queremos? Como trabalharemos? O que pensam sobre instituir uma reunião como está previsto no quadro de atividades da ESF, para dar foco às situações-problema das equipes?
  • 15.
    Proposta do NASF •Elaboração do Projeto Terapêutico Individual, previsto na Portaria do Ministério da Saúde: O projeto terapêutico individual permite a apropriação coletiva pelas ESF e os NASF do acompanhamento dos usuários, realizando ações multiprofissionais e transdisciplinares. GM Nº 154, Anexo I – parágrafo 1º, item 10.
  • 16.
    Existem profissionais daárea da Saúde que já pensam esse Projeto Terapêutico Individual. Um exemplo é o trabalho de Gustavo Tenório Cunha, sobre Clínica Ampliada e Equipe de Referência, Secretaria de Atenção à Saúde/ Política Nacional de Humanização. Apresentaremos alguns slides desse autor.
  • 17.
  • 18.
    Dispositivo PNH: Projeto TerapêuticoSingular É um conjunto de propostas de condutas terapêuticas articuladas não somente no plano biológico, para um sujeito individual ou coletivo, resultado da discussão coletiva de uma equipe interdisciplinar, com apoio matricial se necessário. Geralmente é dedicado a situações mais complexas.
  • 19.
    Dispositivo PNH: Projeto TerapêuticoSingular I. Diagnósticos II. Definição de Objetivos III- Distribuição de tarefas e prazos IV- Coordenação e Negociação V- Re-Avaliação
  • 20.
    Pensar as realidadesdas microáreas e partir para o plano de ação! Então tá, quais os próximos passos?
  • 21.
  • 22.
    A equipe doNASF está à disposição para apoiá-los!! accaugusto@oi.com.br ericataty@yahoo.com.br flaviapessoa51@gmail.com cida.amaral@terra.com.br martaparker@uol.com.br
  • 23.
  • 24.
    Plano de AçãoTrincheira: Proposições • Grupo de convivência: Oficinas de leitura e escrita, histórias de vida, nutrição, temáticas de promoção da saúde visando maior autonomia no uso de medicação e cuidados da saúde. • Usuários convidados: Idosos (Vanice, Divina) e usuários em acompanhamento da Saúde Mental (com mais de 50 anos - Mirinha) • Local: Clube do “meu irmão” (Vanice) • Dia 16/09/08 – 13:30h: Devolução da pesquisa realizada com usuários sobre a realização do grupo e expectativas. Discussão de resultados e planejamento: Vanice, Mirinha, Divina, ESF e NASF.
  • 25.
    • Oficina commulheres e crianças: agendar com lideranças e contatar SEMED até fim de outubro. • Oficina Sabor e Saúde: Dinâmica sobre adesão e co- responsabilização dos usuários (NASF – ESF) • Usuários convidados: Hipertensos e diabéticos • Local: Casa de Etelvina (contato Iêda e Conceição) • Dia proposto: 30/09/08 – 14:00h
  • 26.
    • Visitas domiciliares:realizar entre 1º de setembro e 30 de setembro. • Acompanhamento da visita já agendada para dia 04/09/08 à tarde (Vanice e Bruno). • Conversa com lideranças comunitárias: realizar até o fim de outubro. • Priorizar terças e quintas à tarde para visitas domiciliares e a quarta para reuniões e planejamento. • (Falta conversar com Ana Paula, Jô, Rose e Adriana).
  • 27.