Gestor                   líder e exemplo
                                     RH       deve ser

                                   deve ter

Conduta e      tomada de   ética          moral   conjunto de      Normas e do que é           Certo ou
princípios     decisões                                             valores                     errado             desenvolvimento
                                                                                                                        social
                           pilar de sustentação
                                                                         contribue
                                                                                                                               14001
                                                                          Certificado                      ISO9001
                                 empresa      tendo padrões éticos                       junção entre                   e       (meio
                                                                           SA8000                         (qualidade
                                                                                                                              ambiente)

                            incorporando
               Desenvolvimento            Responsabilidade                     Motivação e                             Comportamento
                                                                  gera                               influencia         nos negócios
                 sustentável                   social                          maturidade



                            reconhecendo                                                   e                                     melhora
parceiros

                               Impacto                   conscientização                  reconhecimento                             Desempenho e
tornando-os                     social                                                                                                rentabilidade
                              econômico
stakeholders                      e
                              ambiental                  empreendedores                                                                    evita

       com                                                           em
                   construindo                                Inovações                                                                desperdícios
                                                                sociais
Relacionamento
    de valor                                                       ou

                                                              Marketing         agrega         Valor a
                                                               social                          marca

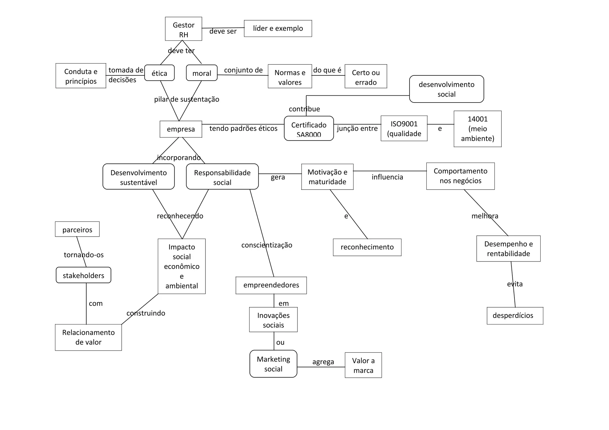
Mapa conceitual

  • 1.
    Gestor líder e exemplo RH deve ser deve ter Conduta e tomada de ética moral conjunto de Normas e do que é Certo ou princípios decisões valores errado desenvolvimento social pilar de sustentação contribue 14001 Certificado ISO9001 empresa tendo padrões éticos junção entre e (meio SA8000 (qualidade ambiente) incorporando Desenvolvimento Responsabilidade Motivação e Comportamento gera influencia nos negócios sustentável social maturidade reconhecendo e melhora parceiros Impacto conscientização reconhecimento Desempenho e tornando-os social rentabilidade econômico stakeholders e ambiental empreendedores evita com em construindo Inovações desperdícios sociais Relacionamento de valor ou Marketing agrega Valor a social marca