Guia para elaboração do Plano de Negócios
       manual do aluno
IDENTIFICAÇÃO DO PROJECTO

Entidade Interlocutora
CPINAL - Centro Promotor de Inovação e Negócios do Algarve
           (BIC ALGARVE-HUELVA)

N.º e Designação
EM055 / ENE - Empreender Na Escola

Área de Intervenção
Percursos Integrados de Orientação-Formação-Inserção

Região
Algarve

Período de Implementação
Junho de 2002 a Maio de 2004

IDENTIFICAÇÃO DO RTP
Número
ENE/01/2004
ENE/02/2004

Designação
Manual do Aluno - Guia para Elaboração do Plano de Negócios

DIRECÇÃO GERAL - Dário Dias
COORDENAÇÃO DO PROJECTO - Eurídice Cristo
CONCEPÇÃO E REDACÇÃO - José Carlos Marques
DESIGN/DESENVOLVIMENTO MULTIMÉDIA - Inesting (www.inesting.pt)

Contactos:
CPINAL - Centro Promotor de Inovação e Negócios do Algarve
         (BIC ALGARVE-HUELVA)

Telefone: +351 289 707 920
Fax: +351 289 781 121
E-mail: geral@bic-ah.com

WWW. BIC-AH.COM
manual do aluno
Guia para elaboração do Plano de Negócios
Índice
1. Os empresários/promotores_______________________________________________________________09
         empresários/promotores
2. A Ideia de Negócio_______________________________________________________________________17
                Negócio
3. Plano de Marketing_______________________________________________________________________21
              Marketing
        Pesquisa de Mercado__________________________________________________________________23
        Os Clientes________________________________________________________________________25
        Os Concorrentes_____________________________________________________________________27
        Os Fornecedores_____________________________________________________________________29
        O Ambiente Externo (O contexto geral)________________________________________________________30
        Conclusões: Oportunidades e Ameaças Externas__________________________________________________33
        Estratégia de Posicionamento____________________________________________________________39
4. Políticas de “Marketing-Mix”________________________________________________________________41
                  “Marketing-Mix”
        Política de produto/serviço______________________________________________________________43
        Política de Preço______________________________________________________________________43
        Política de Distribuição_________________________________________________________________44
        Política de Comunicação________________________________________________________________45
        Gastos de Marketing___________________________________________________________________46
        Plano Comercial_____________________________________________________________________47
5. A Construção dos Mapas Financeiros__________________________________________________________49
                                   Financeiros
        Os Pressupostos Iniciais________________________________________________________________49
        O Prazo Médio de Pagamento a Fornecedores:_______________________________________________________49
        O Prazo Médio de Recebimento de Clientes:________________________________________________________49
        O Prazo Médio de Armazenagem (Stocks):_________________________________________________________50
        O Prazo Médio de Detenção de Liquidez_______________________________________________________50
        Outros pressupostos______________________________________________________________________50
        Cálculo do Investimento Corpóreo, Incorpóreo e das Amortizações_______________________________52
        A Previsão de Vendas/Proveitos___________________________________________________________54
        O Cálculo de Custos__________________________________________________________________57
        Os custos dos produtos e mercadorias vendidas_______________________________________________________57
        Os custos com o pessoal____________________________________________________________________58
        Os Fornecimentos e Serviços Externos Previsionais_____________________________________________________60
        Os Custos Financeiros_____________________________________________________________________61
                   Cálculo do Fundo de Maneio____________________________________________________________61
                   O Investimento Total_____________________________________________________________63
                   O Plano Financeiro_________________________________________________________________64
6. A Conta de Resultados Previsionais   Previsionais___________________________________________________67
        Conta de Resultados__________________________________________________________________69
        Plano de Tesouraria___________________________________________________________________70
        Balanço____________________________________________________________________________71
7. A Forma Jurídica da Sociedade e a sua Constituição____________________________________________73
                                                        Constituição
        Constituição Legal da Empresa___________________________________________________________76
8. Plano Contabílistico-Fiscal
           Contabílistico-Fiscal__________________________________________________________________79
9. Análise Final do Projecto___________________________________________________________________85
                       Projecto
        Análise Económico-Financeira___________________________________________________________85
        A Análise de Sensibilidade_______________________________________________________________86
        Conclusões de Viabilidade______________________________________________________________86
10. Uma Apresentação Vencedora!______________________________________________________________87
                            Vencedora!




                                                                                                              05
                                                                                       empreender na escola
guia de exploração
O ENE é um método para o desenvolvimento da cultura empreendedora no Ensino Secundário.

O objectivo geral do Projecto ENE é de propor um desafio aos alunos e alunas, o qual consiste na elaboração de um
Plano de Negócios até ao final do ano lectivo.

Este manual destina-se a desenvolver nos jovens capacidades empreendedoras como a criatividade, a iniciativa e o
espírito de equipa e a iniciar os jovens na criação de empresas e foi estruturado de forma a ser um instrumento de apoio
à aprendizagem da cultura empreendedora. Partindo do princípio de que as pessoas aprendem “fazendo” o Manual
do Aluno propõe a realização de um exercício prático, integrador, que implica a interacção entre indivíduos e entre
diversas áreas do saber: a elaboração de um Plano de Negócios.

O Manual do Aluno está estruturado em dez capítulos:
1 - Os Empresários / Promotores
2 - A Ideia de Negócio
3 - Plano de Marketing
4 - Políticas de Marketing-Mix
5 - Construção dos Mapas Financeiros
6 - Conta de Resultados Provisionais
7 - A Forma Jurídica da Sociedade e a sua Constituição
8 - Plano Contabilístico-Fiscal
9 - Análise Final do Projecto
10 - Uma Apresentação Vencedora

Cada capítulo está divido em sub-capítulos.

No início de cada capítulo pode-se ler uma frase conhecida ou um pequeno texto de um autor célebre relacionado
com o tema em questão. Cada capítulo inclui uma caixa de texto com fundo em cor, com “lembrete” ou “chamada de
atenção” e uma caixa de texto, também com fundo em cor, com questões para levar os alunos (ou outros utilizadores
do manual) a reflectir. Alguns capítulos têm ainda outra caixa de texto com informação adicional sobre o assunto em
questão. Em todos os capítulos incluem-se imagens ilustrativas dos temas abordados, gráficos, grelhas / tabelas e
exemplos que “ilustram” as tarefas que são propostas aos alunos. No capítulo “Construção dos Mapas Financeiros”
são apresentados exemplos de todos os mapas relativos ao plano financeiro de uma empresa bem como o exemplo
de um organograma.

Na parte final do manual encontra-se um glossário com as definições utilizadas ao longo do documento e a explicação
de alguns conceitos.

Este Manual foi produzido no âmbito do projecto ENE - Empreender na Escola, de Junho de 2002 a Maio de 2004, e
co-financiado pela Iniciativa Comunitária EQUAL, Fundo Social Europeu e Ministério da Segurança Social do Trabalho.

O Manual do Aluno teve como referência inicial um manual cedido pelo CEIN, SA (BIC de Navarra) e por
VALNALON; SA (Parque Tecnológico), foi traduzido e adaptado à realidade portuguesa por professores do ensino
secundário e aplicado no ano lectivo de 2002/2003. Após a experimentação da metodologia ENE durante esse ano
lectivo, os alunos e os professores envolvidos manifestaram a dificuldade de aplicar, na íntegra, o Manual do Aluno
tendo apenas utilizado algumas das fichas aí contempladas e o documento de suporte à elaboração do Plano de
Negócios. Tendo em conta estas observações, o Manual do Aluno sofreu algumas alterações tendo-se retirado
algumas fichas e tornado a linguagem mais acessível e apropriada ao público-alvo. O documento de suporte à elabora-
ção do Plano de Negócios também sofreu melhorias consideráveis: foi completado e tornado mais “user-friendly”,
tendo-se autonomizado num documento separado o Manual do Plano de Negócios.


                                                                            manual do aluno guia de exploração
                                                                                                                           07
                                                                                                Empreender na escola
No ano lectivo de 2003/2004, a Metodologia ENE foi aplicada em 10 Escolas Secundárias do Distrito de Faro. No final
     desse ano lectivo, através de inquéritos e entrevistas a professores e a alunos, verificou-se a necessidade dos manuais
     serem, de novo, reformulados. Os utilizadores dos manuais referiram, entre outras, a pouca atractividade dos
     manuais evidenciada pela falta de imagens e pelo aspecto gráfico em termos gerais (texto e títulos, gráficos, logotipos,
     tabelas, …) e o carácter pouco “user-friendly” do Manual do Aluno salientado que este devia-se assumir efectivamente
     como um documento de suporte à elaboração de um plano de negócios, incluindo informação adicional em cada uma
     das partes.

     O Manual do Aluno foi então novamente objecto de reformulação, por parte de uma equipa pluri-disciplinar que inclui
     professores, alunos, técnicos da educação e da formação e representantes do meio empresarial. Este é o livro que se
     encontra, agora, nas vossas mãos. Utilizem-no e tirem dele o máximo proveito!




08    guia de exploração manual do aluno
      Empreender na escola
1. Os empresários / promotores
os empresários / promotores
                                                                           “Conhecer-se a si próprio é conhecer os outros”
                                                                                                          Provérbio Chinês

A transformação de uma boa ideia de negócio numa empresa com perspectivas de sucesso depende, em primeiro
lugar, da capacidade empresarial revelada pelo seu promotor (o empresário). Assim, antes de avançares para a
realização do teu Plano de Negócios deves efectuar uma reflexão sobre ti próprio, sobre as circunstâncias e condicio-
nantes a que tu e os teus eventuais sócios estão sujeitos.

O primeiro aspecto a ter em consideração é o relativo aos teus dados pessoais.
Deves então redigir o teu Curriculum Vitae onde, para além de informação
pessoal, deves dar ênfase às tuas habilitações literárias, formação adicional,
experiência e percurso profissional ou outras experiências profissionais que se
mostrem relevantes para o negócio a desenvolver. Tal como tu, os teus parcei-
ros deverão fazer o mesmo.

No final deste capítulo apresentamos-te um exemplo de CV.

Para além deste aspecto mais formal da apresentação dos promotores do pro-
jecto, a reflexão a fazer deve incidir também sobre outras características pessoais
e condicionantes, das quais te destacamos as seguintes:

a) Numa pequena empresa a iniciar a actividade onde o empresário tem de ser o “faz-tudo” é necessário que tenhas ou
treines algumas qualidades pessoais (o espírito empreendedor). Mas é evidente que um empresário deve ter um certo
número de qualidades mas não as pode ter todas. Deves é ter consciência dos teus pontos fortes e dos teus pontos
fracos;
b) Deves estar consciente de qual é a motivação que te leva a arriscar e a empreender;
c) E quais são os objectivos que, a médio ou longo prazo, pretendes atingir com a criação da tua empresa? É que os teus
objectivos vão condicionar a evolução do teu negócio, apesar de ao longo do tempo os ideais e a realidade possam
direccionar-se para caminhos distintos dos inicialmente programados;
d) A envolvente familiar e social é também muito importante no início da tua empresa. Se contares com o apoio da tua
família de forma a te permitirem teres mais tempo disponível para o teu negócio, a compartilharem as preocupações e
até, eventualmente, a ajudarem nos aspectos financeiros, será um bom factor de equilíbrio e segurança no teu arran-
que.



   O primeiro aspecto a ter em consideração é o relativo aos teus dados pessoais. Deves então redigir o teu Curriculum Vitae onde,
   para além de informação pessoal, deves dar ênfase às tuas habilitações literárias, formação adicional, experiência e percurso
   profissional ou outras experiências profissionais que se mostrem relevantes para o negócio a desenvolver. Tal como tu, os teus
   parceiros deverão fazer o mesmo.

   No final deste capítulo apresentamos-te um exemplo de CV.




                                                                        manual do aluno os empresários/promotores
                                                                                                                                     11
                                                                                                            empreender na escola
Propomos-te, para ajudar à tua reflexão, que preenchas as tabelas seguintes
     Assinala com uma cruz os Pontos Fortes e os Pontos Fracos que achas que tens:


           Qual a tua situação actual?                                    Pontos Fortes   Pontos Fracos

           Tempo disponível (Muito ou Pouco)

           Dinheiro de que dispõe (Muito ou Pouco)

           Formação/Habilitações

           Conhecimentos técnicos relacionados com o projecto

           Conhecimentos do sector e do mercado (Bons ou Medíocres)

           Competências em matéria de:
           Marketing
           Contabilidade
           Organização
           Chefia e dinamização da equipa
           Negociação




           E a tua personalidade?                                         Pontos Fortes   Pontos Fracos

           Iniciativa e gosto pela responsabilidade (Independência)

           Capacidade de trabalho (Autodisciplina)

           Imaginação (Criatividade)

           Determinação para o teu projecto (Motivação)

           Capacidade para assumir riscos (Capacidade de risco)

           Nível de confiança em ti próprio (Autoconfiança)

           Curiosidade / abertura de espírito (Boa ou Má)



           Envolvente social                                              Pontos Fortes   Pontos Fracos

           Os amigos e a família são favoráveis ao teu projecto?

           Conhecidos e amigos podem ajudar-te?

           Conheces algum empresário?

           Tens algum contacto com:
           Clientes
           Fornecedores
           Outros intervenientes nos negócios




12    os empresários/promotores manual do aluno
      empreender na escola
Depois de preencheres o inquérito anterior e as fichas deverás ser capaz de responder às seguintes questões:


   - Porque querem embarcar nesta aventura?
   - Que qualidades pessoais farão de ti (e dos teus associados) um bom empresário?
   - Que conhecimentos de partida têm relacionados com o vosso projecto?
   - Os conhecimentos são suficientes? Se não, que formação necessitam?
   - Quais os pontos fortes e quais os pontos fracos relacionados com o teu projecto?
   - Como vais melhorar ou eliminar os pontos fracos?
   - Relativamente aos factores condicionantes do arranque do projecto, que soluções pensam adoptar para os reduzir?



Sendo o teu um projecto de equipa, cada um dos futuros sócios ou associados deve preencher os Curricula Vitae e os
questionários de que te falámos. Devem depois, em conjunto, verificar que contribuição cada um dos parceiros pode
trazer para a futura empresa.

Podes, por exemplo, construir uma tabela idêntica a esta que a seguir te propomos:


                              Competências                                                              Experiência
         Parceiro                                     Financiamento               Clientes
                                Técnicas                                                                Profissional
          Sócio 1

          Sócio 2

          Sócio 3



Depois de analisados os conhecimentos de cada um dos sócios devem, em conjunto, decidir quem faz o quê dentro da
empresa, nas suas diferentes áreas. Propomos-te algumas que têm importância nas organizações empresariais:
Recursos Humanos; Finanças; Compras; Marketing; Vendas; Gestão; Informação; Produção, etc.

Na página seguinte apresentamos-te um exemplo de um Curriculum Vitae. Nele poderás verificar alguma da informa-
ção essencial que um CV deve conter.

Também podes, no site seguinte, utilizar o modelo europeu de CV, o que te aconselhamos, pois a tua informação será
apresentada de uma forma mais organizada e mais facilmente será interpretada por terceiros:

http://europass.cedefop.eu.int




                                                                    manual do aluno os empresários/promotores
                                                                                                                            13
                                                                                                     empreender na escola
Curriculum vitae


      Se pretenderes             Dados Pessoais:
      adicionar a tua foto
                                 Nome: Júlia Figueirinha Gairinhos                           Residência actual: Av. Conde da Caprichosa nº 24
      podes colocá-la aqui.      Data de Nascimento: 26.04.78                                8700-Olhão
      Nesse caso deve ser        Naturalidade: Faro                                          Telemóvel: 923 444444
      tipo passe e actual.       Nacionalidade: Portuguesa                                   E-mail: julia@gmail.com
                                 Telemóvel: 923 444444                                       Carta de Condução: Ligeiros e Motociclos
                                 Filiação: Jorge Corrêa Gairinhos/Isa Figueirinha            Profissão Actual:Técnica Superior de Projectos Comunitários
                                 Estado Civil: Solteira
                                 Bilhete de Identidade n.º 63584735 de 25/9/2003 pelo
                                 arquivo de Identificação de Lisboa



                                 Habilitações Literárias:

      Evita os acrónimos         1996/2000 Universidade de Southampton;
      incompreensíveis. É        Licenciatura em Ciências Políticas/Relações Internacionais, Português e Estudos Latino-Americanos.
                                 1998/1999 Universidade de Coimbra:
      preferível escreveres os
                                 Frequência do 3º Ano da Licenciatura em Estudos Portugueses.
      nomes por extenso.         1995/1996 Equivalente ao 12º ano na Sydenham High School, G.P          .D.S.T., Londres com as disciplinas de Ciência Política, Literatura Inglesa e
                                 Alemão.
                                 1994/1995 9º Ano Sydenham High School, G.P        .D.S.T., Londres:
                                 Francês, Alemão, História, Geografia, Literatura Inglesa, Língua Inglesa, Matemática, Físico-Química e Biologia.

                                 Experiência Profissional:

                                 Gabinete Coordenador de Projectos Europeus desde 26 de Agosto de 2002;
                                 Técnica Superior no Departamento de Projectos Internacionais.
                                 Colaboração no Projecto FGD, parceria de aprendizagem sobre e-learning para Adultos, no âmbito do programa Grundtvig 2.
                                 Técnica Principal do Projecto ENE Empreender na Escola, um projecto que visa estimular e promover o desenvolvimento de competências
      Está correcto. Os          empreendedoras nos alunos a frequentar o ensino secundário. O projecto é co-financiado pela iniciativa comunitária EQUAL.
      termos que escreveres
      noutra língua deve-lo      Kalioka Lda. Traduções e Eventos: 2000-2002
      fazer em Itálico.          Durante os anos de 2000 e 2002 trabalhei em regime Freelance como tradutora e intérprete pelo Gabinete de Tradução Kalioka Lda, com sede
                                 em Faro, com incidência nas áreas de turismo, lei civil e criminal e Política Europeia.
                                 Julho 2001: Conferência de Imprensa presidida pela QDA, pela Supermodel Eva Herzigova, durante a participação da mesma no Fashion
                                 Algarve.
                                 7 de Junho de 2001: Intérprete para o julgamento de dois cidadãos Britânicos numa queixa criminal, além de ter interpretado em diversos casos
                                 civis para o Tribunal de Faro e de Loulé (Maio 2003).
                                 Ensino: Fevereiro Julho de 2001
                                 Professora de Inglês. Ensinei crianças entre os 4 e 11 anos de idade.
                                 S.E.C.A.F/ B.F./ G.N.R., Novembro de 2000.
      Muito cuidado! São
                                 Intérprete para a Brigada Fiscal.
      imperdoáveis erros         Wall Street Institute School of English, 17 de Julho 17 de Outubro de 2000
      ortográficos e o mau       Professora de Inglês para adultos portugueses e de outras nacionalidades.
      uso da Língua              Four Seasons-Vilamoura, Algarve, Portugal, 1997-1998.
      Portuguesa.                Julho de 1997 Setembro 1998: Recepcionista no Hotel Four Seasons Vilamoura LTD.
                                 Yosokochi International (Europe) Ltd. Maio de 1995.
                                 Estágio no departamento de Lei Financial numa Companhia Japonesa. Trabalhava na área de adiministrassão geral.

      É por vezes necessário     Línguas:
                                                                        Oral                      Escrita                     Leitura                Compreensão
      explicitar melhor as
      responsabilidades                      Inglês                   Fluente                     Fluente                    Fluente                     Fluente
      assumidas em
      anteriores funções                    Português                 Fluente                     Fluente                    Fluente                     Fluente

                                             Francês                   Médio                       Básico                     Médio                       Médio

                                             Alemão                    Básico                      Básico                     Médio                       Médio

                                 Informática:
                                 Experiência Informática na óptica do utilizador.
                                 Microsoft Word, Power Point e Excel 97 e Excel 97 e 2000, Corel WordPerfect, Internet Explorer e Netscape Navigator.

                                 Experiência Complementar:
                                 1997/1998 Presidente da Sociedade Universitária dos Espanhóis, Portugueses e Latino-Americanos U. de Southampton.
                                 1995/1996 Presidente da Associação de Estudantes de Sydenham High School, G.P   .D.S.T., Londres

                                 Referências:
                                 Dr. D. Dias, Director-Geral do GCPE. Av Byron Silva, nº7 2º 8700 Olhão. Tel 289 777777 Fax 289 8888
                                 Dra. M. Marineta, Gerente da Kalioka, Lda R. Braulio B. nº 21, 2º Esq. 8000-225 Faro. Tel./Fax 289 33




14    os empresários/promotores manual do aluno
      empreender na escola
Pesquisas realizadas junto de empresários bem sucedidos permitiram identificar algumas qualidades especiais comuns a
todos eles. Aproveitando essa “receita” montou-se um decálogo do empreendedor de sucesso. Dez items que
revelam a personalidade de homens e mulheres que foram à luta e obtiveram o seu lugar no mercado.

1) Assumir riscos: Esta é a primeira e uma das maiores qualidades do verdadeiro empreendedor. Arriscar consciente-
mente é ter coragem de enfrentar desafios e de procurar, por si só, os melhores caminhos. É ter autodeterminação.
2) Identificar oportunidades: O empresário de sucesso é curioso e atento às informações, pois sabe que as suas
hipóteses melhoram quando o seu conhecimento aumenta. Está atento e percebe, no momento certo, as oportuni-
dades que o mercado oferece.
3) Conhecimento: Proveniente de várias fontes, quanto maior é o domínio de um empresário sobre um ramo de
negócio, maiores são as suas hipóteses de êxito.
4) Organização: É ter capacidade de utilizar recursos humanos, materiais, financeiros e tecnológicos de forma
racional. A desorganização compromete o funcionamento e o desempenho.
5) Tomar decisões: Tomar decisões correctas, na hora certa. É um processo que exige o levantamento de informações,
a análise fria da situação, a avaliação das alternativas e a escolha da solução mais adequada.
6) Liderança: Liderar é saber definir objectivos, orientar tarefas, combinar métodos e procedimentos práticos,
estimular as pessoas no rumo das metas traçadas e favorecer relações equilibradas dentro da equipa de trabalho, em
torno do empreendimento.
7) Dinamismo: Um empreendedor de sucesso nunca se acomoda, para não perder a capacidade de fazer com que
simples ideias se concretizem em negócios efectivos. Cultiva o inconformismo diante da rotina.
8) Independência: O empreendedor deve ser livre, evitando proteccionismos que, mais tarde, possam transformar-se
em obstáculos aos negócios. Determinar os seus próprios passos, abrir os seus próprios caminhos, é meta importante
na busca do sucesso.
9) Optimismo: É uma característica das pessoas que vêem o sucesso, em vez de imaginarem o fracasso. Capaz de
enfrentar obstáculos, o empresário de sucesso sabe olhar além e acima das dificuldades.
10) Intuição empresarial: Aquilo que muita gente acredita ser um “sexto sentido”, intuição, faro empresarial, típicos de
gente bem sucedida nos negócios é, na verdade, na maioria das vezes a soma de todas as qualidades descritas até aqui.
Se o empreendedor reúne a maior parte dessas características terá grandes chances de ter êxito.




                                                                 manual do aluno os empresários/promotores
                                                                                                                           15
                                                                                                empreender na escola
2. A Ideia de Negócio
a ideia de negócio
                                      “Nada é tão poderoso no mundo como uma ideia cuja oportunidade chegou”
                                                                                                  Victor Hugo

O ponto de partida de qualquer projecto e, portanto, do Plano de Negócio é a tua ideia de negócio. Deves ser capaz
de concretizar esta ideia e escrever uma breve descrição, de onde se recolha a base do que queremos analisar.

Temos que definir que produtos ou serviços queremos lançar e a quem vamos dirigi-los, ou seja, quem serão os nossos
clientes. O mais útil para este passo é que desenhes um quadro de produtos / clientes, como por exemplo, o seguinte,
efectuado para uma nova empresa de desenho gráfico:

                                                                                           Agências de
 Clientes / Produtos         Particulares         PME´s              Instituições                                Editoriais
                                                                                           Publicidade

   Desenho Logotipos              X                  X                   X                     X

   Folhetos e Catálogos                              X                   X                     X

    Painéis Exteriores
                                                                         X                     X
       (Outdoors)
  Ilustrações Didácticas                                                                       X                     X


Se em vez de uma única linha de actividades tens várias diz-se que tens várias unidades de negócio. Nesse caso convém
que faças um quadro para cada uma e que mantenhas essa divisão durante o resto do Plano de Negócio.

Se, pelo contrário, só vais ter um produto ou serviço e só um tipo de clientes a coisa será muito mais fácil.

Não te preocupes se ainda há coisas por decidir, para isso serve o Plano de Negócios. Aqui o que fazemos é ver se a
actividade que queremos analisar é viável. É preciso identificá-la, pôr-lhe limites, para saber concretamente sobre o
que temos de investigar e sobre o que temos de decidir. Mais tarde, conforme avancemos no Plano, podemos decidir
alterar partes do que fizemos inicialmente.

Pensa que o mais importante é que destaques aquilo que a tua ideia possa ter de diferente sobre as já existentes.
Qualquer diferença é válida sempre que os teus futuros clientes a valorizem e que estejam dispostos a pagar por ela.

De certeza que já conseguiste identificar as áreas em que tu, a tua ideia, a tua empresa, o teu negócio são muito
competentes. Isto é, deves conseguir identificar quais as habilidades, talentos e conhecimentos que tornam a tua ideia
forte e competitiva. Deves tomar nota de todas elas.

No final destas tarefas deves poder responder a estas perguntas:


   - Em que produto/serviço estou a pensar?
   - A quem o vou dirigir?
   - Que vantagens vou oferecer relativamente aos meus concorrentes?
   - O cliente valorizará essas vantagens?
   - Que tamanho da empresa tenho em mente?
   - Onde me instalarei, no início?




                                                                                    manual do aluno a ideia de negócio
                                                                                                                                19
                                                                                                         empreender na escola
3. Plano de Marketing
plano de marketing

Uma vez que já sabemos de que actividade estamos a falar temos de analisar muito bem o meio envolvente no qual ela
se desenvolve e tomar decisões sobre como adaptar a nossa futura empresa ao mesmo.

Para isso temos de investigar o que rodeará a empresa (clientes, concorrentes…), procurar um espaço que possamos
ocupar, desenhar um produto ou serviço que encaixe nesse “vazio”, decidir como dá-lo a conhecer, como torná-lo
acessível aos clientes e quanto cobrar por ele. Também temos de ser capazes de saber quanto é previsível que
venhamos a vender.

Pesquisa de Mercado

                                                                                                        “Então eu digo:

                                Se conheceres o teu inimigo e te conheceres a ti próprio, em cem batalhas
                                                                                     nunca serás derrotado.
                       Quando desconheces o teu inimigo mas te conheces a ti próprio tens tantas hipóteses
                                                                      de vencer como de saíres derrotado.
                           Mas se és ignorante de ti próprio e do teu inimigo, seguramente serás derrotado
                                                                                      em todas as batalhas.”

                                                                         Sun Tzu, A Arte da Guerra, c. 400 A.C.

É fundamental que conheçamos com profundidade como é, neste momento, esse ambiente externo e como é
provável que evolua. Isto é conveniente porque, dessa forma, aumentamos as possibilidades de êxito da nossa ideia. O
mais seguro será, para além de utilizar o senso comum, fazer uma investigação com certo rigor, decidir que informação
vamos necessitar, onde a poderemos encontrar e como vamos obtê-la. É muito provável que tenhamos de fazer
questionários ou entrevistas a pessoas que já estão no terreno. Isto situar-nos-á e dar-nos-á segurança no momento de
dar corpo ao nosso projecto.




          Quem compra?                                                       O que compra?
          . Onde vive;                                                       . Características do produto;
                                                        O TEU                . Embalagem do produto;
          . Qual o perfil (Idade, sexo,
                                                      PRODUTO                . O Preço;
          rendimento…);
                                                     OU SERVIÇO              . Opções de entrega;
          . Estilo de vida (Passatempos,
          férias …);                                                         . Prazos.
          . Personalidade (inovadores,
          aderem com facilidade,
          cautelosos, …).

                                                 Porque é que compra?
                                                 . Benefícios;
                                                 . Características
                                                 especiais.




                                                                         manual do aluno plano de marketing
                                                                                                                          23
                                                                                                 empreender na escola
Deves conhecer bem os teus clientes. Para tal vais ter de recolher informação. Pensa um pouco nas perguntas
     seguintes:

     De que informação necessito?

     Onde a procuro (nos clientes, especialistas no sector, listas de Associações, etc.)?

     Como a consigo (por entrevistas, questionários, observação…)?

     Alguns Sites Úteis:

        - http://www.adi.pt                - http://www.fdti.juventude.pt
        - http://www.agep.pt               - http://www.fjuventude.pt
        - http://www.aip.pt                - http://www.iapmei.pt
        - http://www.ambitur.pt            - http://www.iefp.pt
        - http://www.anje.pt               - http://www.ifdep.pt
        - http://www.antram.pt             - http://www.ine.pt
        - http://www.cfe.iapmei.pt         - http://www.iturismo.pt
        - http://www.dgcc.pt               - http://www.min-economia.pt




       Ambiente Externo da Empresa



                                                                                           "Homem da planície, porque sobes tu à montanha?
                                                                                                             Para melhor olhar a planície…”

                                                                                                                                                                           Provérbio Chinês



     Primeiro temos de delimitar o nosso âmbito geográfico de actuação e depois ir analisando os diferentes elementos que
     nos vão afectar.

     É importante ir passo a passo. Analisamos
     primeiro os clientes, depois os                          LISBOA




     concorrentes. Centramo-nos em cada um
                                                                                                                                                                                                               ESPANHA




     e no final resumimos aquilo que nos pareça                                                                                    A2
                                                                                                                                                                                              Alcoutim



     mais importante dentro do conjunto. Esta
     última parte faremos separando o que será                           Aljezur

     favorável para a nossa empresa do que será                                                 Monchique



     desfavorável.                                                                                                                                                                                        Castro
                                                                                                                                                                                                          Marim
                                                                                                                                        A2                                              A22
                                                                                            En125                                                            São Brás                                    Vila Real
                                                                                                               A22                                           de Alportel                                 de Stº
                                                                                                                                                  Loulé                                                  António
                                                                                             Portimão
                                                                                   Lagos    Alvor                                                                                  Tavira
                                                                                                                      Armação En125                              A22
                                                        Vale do        En125                                Carvoeiro de Pera         Vilamoura                            En125
                                                        Bispo                                                               Albufeira



                                                                                                                                                          FARO   Olhão




                                                                                     Zona Geográfica de atendimento (aproximadamente ao concelho de Loulé)




24    plano de marketing manual do aluno
      empreender na escola
Os Clientes

Informação geral
Convém, num primeiro passo, ver se os que compram o nosso produto (pagam) são distintos dos que o consomem
(os que o usam ou desfrutam). Normalmente, nas empresas pequenas trabalha-se para os clientes directos, ou seja, os
compradores, mas sem perder de vista o que querem os consumidores (quem consome o produto).

Esta diferença pode parecer-te estranha. Mas é uma situação muito comum. Imagina, por exemplo, que o teu pai
resolve comprar-te uma consola de jogos! Neste caso, ele é que paga, mas tu é que utilizas. Ou, outro exemplo,
imagina que tu queres ir aprender karaté. O teu pai é que paga o serviço, mas tu é que vais utilizar.

Agora que já definiste o sector em que vais actuar e o teu mercado geral, vais necessitar de identificar e clarificar qual a
porção desse mercado é o teu alvo. Reflecte sobre as seguintes questões:


   - Qual é o volume total de consumo do meu produto/serviço, no meu âmbito geográfico (em euros e em unidades…)?
   - Esse consumo está a crescer muito ou pouco?
   - Qual o potencial do mercado?
   - O mercado encontra-se bem fornecido?
   - Quem compra produtos/serviços como o meu?
   - Quem o paga é o mesmo que quem o usa?



Informação por segmentos
Uma vez feita essa distinção (se existe) será muito importante
separar todo o conjunto de clientes (normalmente muito
diferentes entre si) em grupos que se comportem e queiram
algo parecido ao comprar o nosso produto ou serviço. A isto
se chama segmentar o mercado.

Para isso temos que pensar/averiguar se todos os nossos
possíveis clientes vão buscar o mesmo no produto, se o vão
comprar por e para o mesmo fim. Se assim for todos os
nossos clientes pertencerão ao mesmo grupo de
compradores e aqui termina o nosso trabalho de
segmentação.

Mas isto geralmente é o menos habitual. O normal é que haja diferenças entre clientes, que uns procurem
essencialmente rapidez, por exemplo, outros segurança, outros preço, outros atenção, etc.… O que teremos de
fazer será juntá-los em grupos diferentes (por exemplo, grandes empresas, instituições locais e indivíduos).

Podes, por exemplo, segmentar por cliente segundo o critério da proximidade geográfica (onde vive?) procurando
saber em que país, cidade ou bairro vive, quanto tempo levam para chegar ao aeroporto, qual é a temperatura da
região onde vive no verão, etc… estas informações para alguns negócios podem não parecer importantes mas para
outros são muito importantes. Depois podes considerar também outros factores: qual a idade, o sexo, o tamanho da
família, qual o grau de educação, qual a ocupação, qual o rendimento, qual a etnia, qual a nacionalidade, religião, etc…
depois, que estilo de vida têm: quais os programas preferidos de televisão, que clubes são da sua preferência, onde
passam férias.

Todos estes conceitos podem ser muito importantes mas podem ainda ser melhorados se conheceres a personalidade
dos teus diversos clientes: são eles jovens e educados, inovadores que correm riscos e usam as novas tecnologias? Ou
serão cautelosos, só abertos a argumentos bem justificados? Ou, se calhar, só experimentam novos produtos se forem



                                                                              manual do aluno plano de marketing
                                                                                                                               25
                                                                                                    empreender na escola
aconselhados por amigos? Ou então são muito cautelosos e esperam até ao
                                           último momento para adquirir novos produtos!

                                           De outra forma podes fazer uma descrição dos teus futuros clientes baseada nos
                                           produtos que eles compram e que te permitirá olhar para eles de uma forma a
                                           que estarás mais habituado: os teus próprios produtos e serviços. Será uma
                                           segmentação do mercado por produtos. Irás então segmentar pelas
                                           características dos produtos. Verificarás que quando tu agrupas os clientes em
                                           função das características do produto que eles procuram, descobres que eles
                                           têm muito em comum. Por exemplo, o que fazem com o produto: se os teus
                                           clientes são jovens que compram um computador, é natural que o usem para
                                           jogar, mais do que o segmento dos teus clientes que são … menos jovens!
                                           Também a frequência com que o usam é diferente! Também é comum os
                                           segmentos de mercado identificados com base nos critérios da embalagem
                                           reflectirem atributos comuns semelhantes aos segmentos baseados em
                                           características do produto: frequência com que o usam, a habilidade em usar o
                                           produto, a utilidade, etc …


     Já o preço (factor importantíssimo!) de um tipo específico de produto ou serviço tende a criar diferentes grupos de
     clientes. Os clientes que são mais sensíveis ao preço estão num segmento; os que estão dispostos a pagar mais por um
     certo nível de qualidade estão noutro. Mas o preço não é o único factor financeiro que pode levar a diferentes segmen-
     tos de mercado.

     O financiamento disponível, um acordo de troca ou a possibilidade de devolução do dinheiro se o cliente não estiver
     satisfeito são também factores a ter em consideração.

     A distribuição e a entrega, assim como a disponibilidade total de horário (por ex. lojas de conveniência) ou disponibili-
     dade total de local (postos de gasolina); a disponibilidade garantida (nos vídeo-club) podem definir segmentos de
     mercado baseados no critério da localização onde os clientes efectuam as suas compras.

     Após termos ordenado os clientes em grupos mais ou menos uniformes, podemos passar a analisar cada um deles. A
     chave será saber de cada um como compra e, sobretudo, porque compra a um ou a outro concorrente. Pensa que no
     fim de contas o negócio irá bem ou mal em função do que decida o cliente nesse momento (comprar a ti ou a outro),
     pelo que compreender as suas razões é o eixo central do teu projecto.

     Todos os raciocínios que até agora fizeste devem ser adaptados no caso de os teus futuros clientes virem a ser outras
     empresas.


        - Como agrupo os clientes em tipos diferentes?
        - Quantos clientes possíveis há em cada grupo?
        - Que passos seguem na hora de comprar o produto ou serviço?
        - Para que compra o produto/serviço cada grupo?
        - O que consideram importante?
        - O que os motiva?
        - Como fazem as suas escolhas?




26    plano de marketing manual do aluno
      empreender na escola
Critérios de compra
O Plano de Marketing servir-te-á para tomar muitas decisões. O melhor é que listes as características do produto ou
serviço em que estás a trabalhar e averigues a importância que cada tipo de cliente dá a cada característica. Podes
valorizar de 1 a 10 (de menos a mais importante) e registar numa tabela. Vamos então fazer este exercício para a
empresa de desenho gráfico de que já falámos:

             Clientes /                 Particulares         Particulares
                                                                                   Empresas            Instituições
           Características               (Adultos)            (Jovens)

        Rapidez do serviço                   3                    8                   7                     1

        Atendimento pessoal                 10                    7                   2                     4

         Serviço pós-venda                   5                    2                   10                    3

       Documentação auxiliar                 2                    1                   3                     8

     Formação para a utilização              6                    1                   8                     8

               Preço                         6                   10                   4                     6


  Os Concorrentes

Um concorrente é uma empresa que fornece os mesmos produtos que a nossa empresa. Para conheceres “o inimigo”
deves identificar, listar e caracterizar os teus principais concorrentes. O teu futuro dependerá de que fornecedores os
teus clientes escolham (tu ou outros). Os clientes farão isto naturalmente: procurando e comparando. Tem em conta
que o teu produto ou serviço sempre será bom ou mau em função da comparação que se faça com os da
concorrência.

Necessitas saber quem são os teus concorrentes, o que têm de bom e descobrir em que podes ser melhor do que
eles, sempre desde o ponto de vista do cliente, porque é ele que decide. Quando fizeres este estudo tem em atenção
que a concorrência pode surgir de várias formas e que os seguintes aspectos devem ser tomados em consideração:

. No mercado por ti escolhido, de que maneira é definido um produto ou
serviço competitivo?
. Como é que esse produto/serviço “ideal” se parece com o teu e com os
dos outros?
. De que maneira ele é diferente do teu e dos da tua concorrência?
. A concorrência é especialista ou oferece uma variedade alargada de
produtos?
. Quais as características do teu produto que satisfazem o teu
Segmento/Mercado Alvo?
. Quais os pontos fortes e fracos da concorrência que tu podes explorar?
. Quão inovador és? Comparado com a concorrência, ajustas-te
rapidamente às mudanças tecnológicas?
. Que imagem o consumidor associa à concorrência?




                                                                            manual do aluno plano de marketing
                                                                                                                          27
                                                                                                empreender na escola
Preço:
     . Qual é a estratégia de preço do concorrente?                                                        100
                                                                                                           90                                  Livros
     . Como é o teu preço em relação aos do teu concorrente?                                               80
     . O preço tem algum espaço para poder ser aumentado?




                                                                                    Volume de Vendas
                                                                                                           70                                  Cd’s
                                                                                                           60
                                                                                                           50                                  DVD
     Local:                                                                                                40
     . Onde está o teu concorrente?                                                                        30

     . Como é a tua localização em relação à dele?                                                         20

                                                                                                           10
     . Ele tem espaço para crescer?                                                                         0
                                                                                                                   Conc. Conc. Conc. Conc.
                                                                                                                    A     B     C     D
     Promoção:                                                                                                           Concorrentes
     . De que maneira a concorrência publicita os seus produtos?
     . Quanto eles gastam em publicidade?
     . Qual a mensagem?
     . A publicidade da concorrência é efectiva?

     Gestão:                                                                                           Evolução das Vendas Anuais
     . Como é a equipa de Gestão da tua concorrência?
     . Possuem conhecimentos e são competentes?                                                  8000
                                                                                                 7000
     . Como é que recrutam o pessoal?                                                            6000

     . Oferecem treino e formação ao seu pessoal?                                                5000
                                                                                                                                             Livros
     . Qual a política de salários?                                                              4000
                                                                                                                                             DVD
                                                                                                 3000

                                                                                                 2000                                        Cd’s
     Finanças:                                                                                   1000

     . O negócio do concorrente é lucrativo?                                                           0
                                                                                                                  1º     2º     3º     4º
     . Qual é a facturação anual? Qual é a sua quota de mercado?                                                 trim   trim   trim   trim


     . Os teus concorrentes investem em Investigação & Desenvolvimento?
     . Quem são os seus sócios? Que participações têm no capital?
     . Qual é o Fluxo de Caixa?

     Ou seja, deves ter um conhecimento o mais profundo possível da tua concorrência.
     Tenta agora responder às perguntas seguintes:




       - Quais são os seus segmentos de mercado?
       - Que gama de produtos têm?
       - Que imagem têm junto do público?
       - Em que aspectos são bons e menos bons?
       - O que há de especial nos produtos que comercializam?
       - Quais são as perspectivas futuras?
       - Onde estão localizados?
       - Qual a sua zona de atracção?
       - Quantas pessoas trabalham para eles?
       - Qual o seu valor de vendas?
       - Porque os clientes escolhem entre um e outro dos nossos concorrentes?
       - Quanto pagam por estes produtos ou serviços?
       - Estão satisfeitos com os teus concorrentes actuais?
       - Mudam facilmente de um dos teus concorrentes para outro?
       - São duros ou brandos quando estão a negociar?
       - Que prazos de pagamento têm?




28    plano de marketing manual do aluno
      empreender na escola
Deves então fazer uma análise da tua concorrência, relacionando o que querem os teus clientes com o que oferecem
os teus concorrentes.

Poderás fazer um quadro onde anotes as características do produto ou serviço que querem os clientes (já o tens do
capítulo anterior) e averigues como os clientes avaliam cada um dos teus concorrentes em cada característica.

Podes avaliar de 0 a 10 (de mau a muito bom).

Continuando com o exemplo anterior da nova empresa de desenho gráfico, poder-se-à construir a seguinte tabela:


               Clientes                 Concorrente      Concorrente     Concorrente   Concorrente     Empresa
             Características                A                B               C             D           Desenho

           Rapidez de serviço                10               6               2            4              2

          Atendimento pessoal                3                9               6            4              3

            Serviço pós-venda                8                8               10           1             47

          Documentação auxiliar              2                2               4            1             10

        Formação para a utilização           2                2               5            3              8

           Preço / económico                 5                6               7            10             6


  Os Fornecedores

Os fornecedores são os agentes económicos que te
poderão fornecer matérias-primas, componentes,
mercadorias e serviços. Deves manter boas relações com
os teus fornecedores e ambos poderão ganhar. Diz-se que,
quando um negócio só é bom para uma das partes, então é
mau negócio. Não os tentes enganar porque eles tentarão
fazer-te o mesmo! Deves, no entanto, manter alguma
atenção nas pressões competitivas existentes entre os teus
fornecedores de forma a te poderes assegurar de que estás
a comprar com a melhor relação preço/qualidade.

Assim, e nesta fase de realização do teu Plano de Negócios, deveremos saber quem são e ver se são importantes,
porque vamos gastar muito dinheiro com eles e porque os fornecedores são cruciais para que saia bem o que
queremos fazer ou oferecer aos nossos clientes.

Após uma análise cuidada às tuas diferentes possibilidades de fornecedores deverás saber responder às seguintes
questões:


   - O volume de compras é importante neste negócio?
   - E a qualidade das compras, influencia muito no que se vai oferecer?
   - É fácil aceder aos fornecedores?
   - Que relacionamento têm com os nossos concorrentes?
   - Os fornecedores podiam chegar a ser nossos concorrentes?
   - São duros ou brandos a negociar?
   - Que condições de pagamento podemos pedir?
   - Que vantagens e inconvenientes há em trabalhar com os diversos fornecedores?



                                                                             manual do aluno plano de marketing
                                                                                                                       29
                                                                                                empreender na escola
O Ambiente Externo (O contexto geral)

     Uma vez que já viste o que te afecta dentro da
     tua própria actividade, tens de ampliar um
     pouco a tua visão e detectar o que pode ser
     importante para o teu negócio no ambiente
     social, económico, político, legal que o rodeia
     e que, certamente, influenciará a sua
     capacidade de obter lucros. O empresário
     deve estar preparado para detectar as
     tendências e desenvolvimentos importantes
     que influenciarão a evolução do mercado.



     O melhor é ir ponto por ponto e reflectir sobre o que te pode afectar. Pode ser uma nova lei, um novo estilo de vida,
     condições climáticas… depende muito de que tipo de projecto é o teu. Um exemplo muito comum é o facto de que as
     leis de protecção do ambiente serem cada vez mais restritivas tornando obrigatórios uma série de investimento das
     empresas nesta área, o que se tem traduzido em oportunidades de negócio para as empresas do sector.

        - E da situação política, legal, fiscal… o que afecta o meu negócio em particular? (ex. alargamento da U.E.)
        - E da situação económica do meu meio?(diminuição do poder de compra)
        - E da situação social, estilos de vida, costumes, alterações demográficas…?
        - Mudanças tecnológicas que me afectem particularmente.
        - E em termos de ambiente natural e clima… o que pode influenciar no meu negócio?



       Conclusões: Oportunidades e Ameaças Externas

     Neste capítulo há que fazer um grande esforço de síntese. Temos que resumir tudo o que temos visto ao longo da
     análise do meio envolvente para recolher o que é, realmente, determinante. Vamos separar aquilo que nos parece
     positivo para nós (a que se costuma chamar oportunidades) daquilo que nos parece que nos pode afectar
     negativamente (ameaças).

        - De tudo o exposto anteriormente o que pode ser positivo para o meu negócio?
        - E negativo?


     Para cada tendência ou evolução verificada o
     empresário necessita de identificar as oportunidades e
     ameaças que lhe estão associadas. As oportunidades
     poderão ser classificadas segundo a sua atractividade e
     a sua probabilidade de sucesso e as ameaças
     conforme o seu grau e importância ou probabilidade
     de ocorrência.




30    plano de marketing manual do aluno
      empreender na escola
A questão é colocar uns poucos pontos, umas frases breves, em cada um dos dois blocos. A distinção entre ameaça e
oportunidade muitas vezes é relativa e depende do que façamos perante ela. Para separá-las não resta mais do que
sentido comum, não se enganar e saber que a arte de converter realmente as ameaças em oportunidades pode ser
muito positiva para o futuro negócio.

Não é necessário que corrijas todas as fraquezas do negócio nem que destaques todas as suas forças. A grande questão
que se põe é se o negócio deve ficar limitado a essas oportunidades em que possui as forças exigidas ou se deve
adquirir forças para explorar outras oportunidades melhores. Deves ter em mente que os pontos fortes só podem ser
considerados verdadeiramente fortes se as tuas capacidades e recursos estiverem alinhados com os teus Factores
Críticos de Sucesso (FCS). Podes entender estes FCS como as habilidades e os recursos que a empresa precisa de ter,
necessariamente, para vencer, como por exemplo: a tecnologia mais moderna; o serviço mais simpático; a melhor
localização; o marketing mais brilhante, … deves limitar a tua lista de FCS's a não mais que 4 ou 5.

Em seguida vamos apresentar-te uma check-list para análise de desempenho das Forças e Fraquezas.



                             CHECK-LIST PARA ANÁLISE DE DESEMPENHO DAS FORÇAS E FRAQUEZAS

                                                              Desempenho                            Grau de Importância

                                      Força       Força não                Fraqueza    Fraq. Não
                                                                Neutro                             ALTA   MÉDIA BAIXA
                                    Importante   importante                 Import.   Importante

  MARKETING
  1. Reputação da empresa
  2. Quota de mercado
  3. Qualidade do produto
  4. Qualidade do serviço
  5. Eficácia do preço
  6. Eficácia da distribuição
  7. Eficácia da promoção
  8. Eficácia da força de vendas
  9. Eficácia da Inovação
  10. Cobertura Geográfica

  FINANÇAS
  11. Custo / Disp. de Capital
  12. Fluxo de Caixa
  13. Estab. Financeira

  PRODUÇÃO
  14. Instalações
  15. Capacidade
  16. Hab e força de trabalho
  17. Hab de produção pontual
  18. Hab técnica de produção

  ORGANIZAÇÂO
  19. Visão de liderança
  21. Dedicação dos funcionários
  23. Orientação empreendedora
  24. Flexib./Respons.




                                                                               manual do aluno plano de marketing
                                                                                                                           31
                                                                                                    empreender na escola
Com a análise que efectuaste, identificando os pontos fortes e pontos fracos e analisadas as oportunidades e ameaças,
     pode-se obter uma matriz, chamada de matriz SWOT iniciais de (strengths, weaknesses, opportunities e threats) ou
     seja , pontos fortes, pontos fracos, oportunidades e ameaças.

     Pode ser representada pelo esquema seguinte:

                                                           ANÁLISE SWOT

                                                              INTERNA




                                                                                           Oportunidades
                                                    2                        3

                                                Capitalizar               Melhorar
                                  EXTERNA




                                                    4                        1




                                                                                           Ameaças
                                                  Vigiar                  Eliminar




                                              Pontos Fortes             Pontos Fracos




     A mudança é a única constante em qualquer negócio, sector, mercado …

     Como consequência a análise SWOT não pode ser feita uma única vez. É uma ferramenta extremamente útil e deve
     ser utilizada continuamente com o objectivo de nos elucidar sobre qual o caminho a ser seguido e o que deve ser feito.
     A estratégia SWOT resume-se em eliminar os pontos fracos em áreas onde existem riscos e fortalecer os pontos fortes
     em áreas onde se identificam oportunidades.

     Na página seguinte vamos apresentar-te um exemplo de análise SWOT de uma nova empresa nas áreas tecnológicas.




32    plano de marketing manual do aluno
      empreender na escola
EXEMPLO DE UMA ANÁLISE


                                                                         AMEAÇAS                    OPORTUNIDADES
                    Trata-se de uma análise
                    meramente exemplificativa de                  - elevada incerteza quanto      - lançamento de novos
                    uma eventual empresa que                      à real posssibilidade de        equipamentos com a
                    seria criada por jovens com                   aceitação pelos potenciais      tecnologia necessária;
                    formação informática e que                    clientes;
                                                                                                  - ausência de conteúdos
                    quereriam criar um negócio
                                                                  - investimentos elevados        adaptados ao mercado
                    que consistiria em criar
                                                                  e com rápida evolução           nacional
                    aplicações informáticas (p. ex.               tecnológica;
                    jogos…) para aplicação em                                                     - previsivel crescimento
                    telemóveis da última geração.                 - mercado controlado por        exponencial do mercado;
                                                                  grandes empresas;


                                 - os promotores são              - apostar fortemente            - apostar fortemente na
                                 altamente qualificados e         numa imagem jovem,              divulgação dos seus
                                 estão muito motivados;           dinãmica e de qualidade         produtos;
                                                                  com rigor;
                                 - forte estrutura de                                             - efectuar parcerias com
                     FORÇAS




                                 capitais próprios para o         - apostar fortemente na         outras áreas do saber
                                 arranque da empresa;             formação dos seus               (história, antropologia,
                                                                  quadros                         sociologia…)
                                 - sector hi-tech com um
                                 previsivel crescimento           - constituir parcerias com      - manter ritmo elevado de
                                 exponencial;                     outras empresas, software       apresentação de ideias e
                                                                  houses, universidades           produtos novos


                                 - falta de experiência e de      - as fraquezas ao nível da      - as fraquezas ao nível da
                                 formação empresarial dos         gestão e a pouca                gestão e a pouca
                                 promotores;                      experiencia comercial           experiencia comercial
                     FRAQUEZAS




                                                                  podem inviabilizar a            podem inviabilizar o
                                 - pouco conhecimento do          superação das ameaças           aproveitamento das
                                 mercado do sector das            latentes                        oportunidades existentes.
                                 aplicações informáticas
                                 para telemóveis;




Estratégia de Posicionamento
Até agora o que fizemos foi planear o negócio e analisar a situação. A partir deste ponto temos de começar a tomar
decisões sobre o futuro da nossa empresa.

A primeira será saber a quem vou dirigir os meus produtos ou serviços, ou seja, quem os pode comprar, para depois
saber adequar a esses públicos os meus esforços comerciais e de comunicação.

Pensa que os recursos são limitados, tanto de dinheiro como de tempo, e terás de destiná-los aos clientes nos quais
terás mais possibilidades de êxito e aos que possam ser mais importantes para a tua sobrevivência.

Recorda que já tens os clientes separados em grupos que querem coisas distintas entre eles (os segmentos) e sabemos
o que e como estão os concorrentes oferecendo os seus produtos e serviços aos clientes. Nos possíveis desajustes
que possas ver, onde possas trazer algo melhor, é onde tens que procurar o teu nicho de mercado.

Poderás decidir abordar um grupo de clientes, dois, três… ou até todos, mas sabendo que se procuram coisas
diferentes terás de lhes oferecer produtos ou serviços diferentes.

Mas cuidado, a tua empresa tem de ter uma identidade, um carácter, uma personalidade própria. Se misturas coisas
muito distintas acabarás não fazendo nada concreto.

                                                                                               manual do aluno plano de marketing
                                                                                                                                              33
                                                                                                                       empreender na escola
Independentemente dos segmentos que escolhas tens de transmitir uma ideia forte e clara ao mercado, passar uma
     mensagem de conjunto, um argumento de venda único, terás de conseguir que os clientes, quando pensam na tua
     empresa, lhes ocorra uma ideia clara à cabeça (rapidez, amabilidade, personalização, proximidade, força, tranquilida-
     de, garantia de qualidade…), esse será o teu posicionamento, a base das tuas vantagens competitivas.

     Agora tenta formular o teu
     Planeamento Estratégico do Negócio

     começando pela
     Visão da Empresa


     A declaração de visão é a declaração da direcção em que a
     empresa pretende seguir, ou ainda, um quadro do que a empresa
     deseja ser. Trata-se ainda da personalidade e carácter da empresa.
     Assim a declaração de visão de uma empresa deverá reflectir as
     aspirações da empresa e as suas crenças.

     Os leitores da declaração de visão da empresa deverão interpre-
     tar o teu negócio como uma pessoa: como alguém de quem se
     gosta, em quem se confia e em quem se pode acreditar. Ou seja a
     declaração de visão da tua empresa ajudará os outros a vê-la
     como tu a vês e não como algo de impessoal ou apenas palavras
     num pedaço de papel.

     Não estabelece nem expressa fins quantitativos, mas prevê a motivação, o caminho a seguir, a imagem e a filosofia que
     guiam a empresa. É a resposta às questões: para onde vamos? Qual o nosso destino?

     Eis alguns exemplos de declarações de visão de empresas conhecidas que te poderão ajudar a formular a visão da tua
     própria empresa:



                                                                              “Mudar o mundo através da tecnologia.”
                                                                                               Apple Computer, Inc.
                                                           “Ser reconhecida como a empresa mais criativa do mundo.”
                                                                                                               3M
                                                       “Construir um site onde todos possam comprar qualquer coisa.”
                                                                                                      Amazon.com
                                                                                      “Ser o líder mundial em imagem.”
                                                                                                                 Kodak
                                          “Um lugar cativante para investir, para fazer as compras e para trabalhar.”
                                                                                                     Armazéns Sears
                                       “Eliminar os abusos contra o meio ambiente e promover soluções ambientais.”
                                                                                                      Greenpeace




34    plano de marketing manual do aluno
      empreender na escola
Clarificada que está a visão da empresa, cuja formulação se destina ao exterior, isto, é para os outros, deves reflectir
sobre a
Missão da Empresa


Que se trata de uma declaração que deve reflectir a razão de
ser da tua empresa, qual o seu propósito, o que é que faz.
Missão significa responder “Para que existimos?” e é dirigida
ao interior da própria empresa. Uma boa declaração de
missão deve ser simples, concisa (com, no máximo, duas
sentenças ou um pequeno parágrafo) e de fácil
entendimento por todos os colaboradores da organização.

Eis alguns exemplos de declarações de missão que te
podem ajudar a perceber o conceito e a ajudar a formular a
tua própria declaração de missão:




  “A nossa missão é servir alimentos de qualidade, com rapidez e simpatia, num ambiente limpo e agradável.”
                                                                                              McDonald´s
            “A missão da Cruz Vermelha é melhorar a qualidade de vida humana; aumentar a autoconfiança e
                                     a preocupação com os outros; é ajudar as pessoas a evitar emergências;
                                                                      preparar-se para elas e enfrentá-las.”
                                                                               Cruz Vermelha Internacional
                                                                              “A nossa missão é alegrar as pessoas.”
                                                                                                             Disney
                   “A nossa missão é fazer contribuições técnicas para o avanço e bem-estar da humanidade.”
                                                                                            Hewlett-Packard
                        “A nossa missão é fornecer protecção e decoração, através de tintas, para os mercados
                                   da Construção Civil, Repintura Auto e Indústria, satisfazendo e antecipando
                                                     as necessidades dos seus Clientes de modo mais eficiente,
                                                                   eficaz e rentável que os seus concorrentes.”
                                                                                               Tintas Robbialac

Definidas que estão a visão da tua empresa e a sua missão deves agora debruçar-te sobre os
Objectivos e Metas



                                      Muito se têm confundido estes dois conceitos. A principal diferença entre metas
                                      e objectivos é que os objectivos indicam as intenções gerais da empresa e o
                                      caminho básico para chegar ao destino que tu desejas. Já as metas são as acções
                                      específicas mensuráveis que constituem os passos para se atingir os objectivos.
                                      As metas devem ser definidas de forma quantitativa, ou seja, devem ser metas
                                      específicas, mensuráveis, alcançáveis, relevantes e com horizontes temporais
                                      bem definidos.



                                                                           manual do aluno plano de marketing
                                                                                                                           35
                                                                                                empreender na escola
Por exemplo:

     Se o objectivo de uma empresa fabricante de brinquedos é ter brinquedos prontos para o Natal, as suas metas serão
     uma lista de tarefas que deverão ser realizadas em primeiro lugar, tais como: embalagens, design, publicidade,
     distribuição e fabrico.

     Ou seja

     Os objectivos são resultados abrangentes com os quais a empresa assume um compromisso definitivo. Por eles
     compromete os seus recursos dinheiro e pessoas necessários para alcançar os resultados pretendidos. Os objectivos
     ditam as opções de negócio e orientam os processos de decisão em toda a organização. Criam um elo entre as acções
     da empresa e a sua missão. Já as metas fornecem detalhes sobre o que deve ser feito e quando. Como geralmente
     estão associadas a números e datas, é fácil verificar se foram alcançadas. Não existem metas isoladas. Devem ser
     inseridas nos contextos dos objectivos mais amplos. Ou seja as metas devem ser SMART:

                                    ESpecíficas; Mensuráveis; Atingíveis; Relevantes; Temporais

     Uma maneira fácil de diferenciar metas de objectivos é relacionar objectivos com palavras (esboçando o quadro geral)
     e metas com números (complementando-o com os detalhes específicos)!
     Resumindo, tem-se:
     . Objectivos são resultados mais abrangentes que a empresa assume o compromisso de alcançar;
     . Metas são as etapas necessárias para se alcançarem os objectivos

     Eis alguns exemplos relacionados com a nossa hipotética empresa de desenho gráfico:


        Penetração de Mercado:

        Objectivo: “Conquistar 25% do mercado de desenho gráfico na cidade de Faro, até ao final do ano de 2007.” Para isso a
        empresa estabelece os seguintes objectivos:

        Metas:
        1) Abrir um novo espaço comercial, junto da Universidade, até Dez de 2005;
        2) Ampliar e reequipar a loja junto da Câmara Municipal até Março de 2006;
        3) Implementar sistema digital de contacto para transferência de ficheiros junto dos principais 20 clientes até Março de
           2006;

        Eis mais um

        Diversificação:
        Ocorre quando a empresa se move para um mercado de novos e diferentes produtos, seja devido à estagnação do
        mercado actual ou à impossibilidade de crescimento do mesmo;

        Objectivo: “Conquistar 50% do mercado das fotocópias e impressões de grande volume nos próximos três anos”

        Metas:
        1) Implementar serviço de processamento contabilístico nas instalações da Penha até ao final de 2005;
        2) Adquirir impressora de grande volume: Janeiro de 2006;
        3) Conquistar um cliente institucional cada três meses durante os próximos dois anos;
        4) Abrir serviços na Gambelas, totalmente informatizados, até Abril de 2006;
        5) Efectuar protocolos com Universidades, Escolas e Associações de Estudantes até final de 2005.




36    plano de marketing manual do aluno
      empreender na escola
Até aqui já definiste a missão e a visão da tua empresa e também definiste já as metas e os objectivos que procuram
cumprir a tua missão em direcção à visão declarada. Agora deves formular um plano que te permita atingir os objecti-
vos estabelecidos. Ou seja precisas de

Formular estratégias
Para serem implementadas na tua empresa. Existem diversos tipos de pensamento estratégico, mas Michael Porter
resumiu-as em três tipos genéricos que fornecem um bom ponto de partida:

1) A Liderança total em custos: a empresa deve fazer um grande esforço para reduzir ao máximo os seus custos de
produção e distribuição, o que lhe permitirá oferecer melhores preços aos seus clientes;
2) A Diferenciação: a empresa deve concentrar os seus esforços para alcançar um desempenho fora-de-série numa
determinada área de benefício para o cliente: por exemplo deve esforçar-se para ser líder em qualidade ou design;
3) Foco: a empresa deve abordar um ou mais segmentos de mercado menores, em vez de ir atrás de um grande
mercado. Deve tentar ser líder nesse pequeno segmento de mercado.

Assim que desenvolveres as principais estratégias da empresa, deves pensar e adoptar programas de apoio detalhados
com responsáveis, áreas envolvidas e recursos e prazos definidos.




Ou seja deves passar à fase de
Implementação
Uma estratégia clara e programas de apoio bem delineados podem ser inúteis se a empresa falhar na sua implementa-
ção cuidadosa. Segundo a consultora McKinsey o modelo para o sucesso empresarial (conhecido como o modelo 7-S)
é composto por estratégia, estrutura, sistemas, estilo, pessoal, habilidades e valores compartilhados. Quando estes
elementos estão presentes as empresas são, geralmente, mais bem sucedidas na implementação da sua estratégia.
À medida que implementa a sua estratégia a empresa deve ter

Feed-back e controle
Para controlar os resultados e manter sob vigilância os seus ambientes internos e externos, que mudam de forma e
com velocidades diferentes. Mas que, de certeza, mudarão. E quando isso acontecer será necessário rever a sua
implementação, programas, estratégias ou, até, objectivos.




                                                                         manual do aluno plano de marketing
                                                                                                                       37
                                                                                             empreender na escola
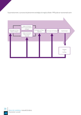
Esquematicamente, o processo de planeamento estratégico do negócio (Kotler,1999) pode ser representado assim:




                                  Análise do Ambiente
                                Externo (oportunidades e
                                        ameaças)
        Declaração de Visão e                              Formulação de Metas e
                                                                                   Formulação de Estratégia   Implementação
         Missão do Negócio                                      Objectivos
                                  Análise do Ambiente
                                   Interno (forças e
                                        fraquezas)




                                                                                                                Feedback
                                                                                                                   E
                                                                                                                Controle




38    plano de marketing manual do aluno
      empreender na escola
4. Políticas de “Marketing-Mix”
políticas de “marketing-mix”
“Na fábrica produzimos cosméticos, nas perfumarias vendemos sonhos”
Charles Revlon

Tens de continuar a ver tudo desde o ponto de vista do teu futuro cliente e decidir que produtos e serviços será mais
interessante oferecer, como vais torná-los acessíveis aos que os quiserem comprar, a que preço os vais vender e como
vais conseguir chegar aos teus clientes.

O mais importante em todas estas decisões é que sejas coerente, que umas decisões se apoiem nas outras. Se te
apercebeste que os clientes dão importância a uma coisa, que estão insatisfeitos porque não a encontram e decidiste
dirigir-te a eles e posicionares-te como a solução para esse problema, agora tens de encontrar a forma deles se
aperceberem de que existes e que ofereces justamente o que eles procuram, de fazer chegar até eles esse produto
(ou serviço) e de lhes cobrar um preço interessante para eles e para ti.

Política de produto/serviço




A tua projecção no mercado começa por aquilo que vais oferecer. A primeira coisa que tens de fazer é, pensando no
que quer o cliente e no posicionamento que escolheste, decidir que leque de produtos e serviços vais oferecer, se te
vais centrar em algo muito concreto ou se vais oferecer coisas diversas.
Se te decides por um leque muito estreito de produtos, estarás a optar por um negócio especialista, que dá uma
margem de lucro grande, mas pouco volume de vendas. Se preferires abarcar um campo maior, o teu negócio
aproximar-se-á mais de um negócio mais generalista, mais próximo de dar uma margem de lucro pequena mas com
um volume de vendas elevado.

Seguindo com o exemplo da empresa de desenho (utilizado nos capítulos anteriores), a sua expressão generalista
poderia ser:
Desenho        Edição          Ilustrações    Anúncios         Spots           Vídeos      Apresentações Notas de
logotipos      Catálogos                      Imprensa         Televisão       Empresa     Multimedia    Imprenssa


e a sua versão especialista seria, por exemplo:
                                                         Ilustrações

Uma vez decidido o leque de actividades a oferecer, temos que pensar que características queremos que tenham os
nossos produtos, os seus atributos. Será como um desdobramento do posicionamento do que quer o cliente. Pode
ser que, por exemplo, tenhamos decidido posicionarmo-nos como ágeis, ou seja ter um serviço rápido, com resposta
em 48 horas, atenção personalizada, com flexibilidade de horários de serviço, com assistência técnica extra baseada na
Internet.
                                                                       manual do aluno políticas de “marketing-mix”
                                                                                                                         41
                                                                                                 empreender na escola
Não te deves esquecer que um produto/serviço é adquirido pelas suas
                                                  funções mas também pela imagem que transmite ou pelos resultados que
                                                  determina. Devem, pois, ser cuidadas todas as características do produto,
                                                  nomeadamente a embalagem, o design, a marca e, quanto aos serviços, os
                                                  resultados que são esperados pelos clientes que os adquirem (por ex. um
                                                  “pub” além de vender bebidas, vende principalmente um certo tipo de
                                                  “ambiente”) .

                                                  Assim, a adequação e descrição dos produtos oferecidos devem ser feitas
                                                  na perspectiva do cliente e não te deves esquecer de dois pormenores:
                                                  primeiro que existem relações de afinidade e de complementaridade
                                                  entre os produtos (existe por exemplo alguma relação entre “papel para
                                                  impressora” e “tinteiros para impressora”) que é conveniente listar e
                                                  explorar e depois que não te deves esquecer das seguintes regras:

                                                  - A linguagem utilizada para descrever os produtos deve ser perceptível
                                                  pelos clientes;
                                                  - A gama de produtos deverá estimular os clientes a comprar não só um
                                                  produto mas vários;
                                                  - A especialização e a exclusividade são da maior importância. Sobretudo
                                                  em empresas de muito pequena dimensão a especialização, criatividade,
                                                  carácter inovador e personalização constituem verdadeiros “trunfos” face
                                                  à concorrência de unidades de maior dimensão.




     - Vou oferecer muitos produtos ou serviços diferentes?
     - Vou oferecer muitas opções dentro de cada produto ou serviço?
     - Que produtos e serviços concretos vou colocar no mercado?
     - Quando vou lançar cada um?
     - Que características vão ter?
     - Que nome de marca vou colocar?
     - Vou acompanhá-los com o quê: embalagem, serviço pós-venda…?
     - Vou ter algum sistema para ir melhorando os produtos/serviços ou ir lançando novos?



42   políticas de “marketing-mix” manual do aluno
     empreender na escola
Política de Preço
Das variáveis de marketing o preço é aquela que preocupa mais os comerciantes, já que está intimamente ligado à
qualidade e credibilidade do produto comercializado. Muitos dos criadores de empresas iniciam os negócios pratican-
do preços baixos, como forma de publicitar o novo negócio, e como forma de entrar no mercado. Esta atitude pode
ter resultados positivos mas apresenta dois inconvenientes: pode transmitir uma imagem de “baixa qualidade” (a ideia
que existe é que o que é caro é que é bom!) e, em segundo lugar, torna-se muito difícil aumentar posteriormente os
preços sem perder clientes.

De qualquer forma, temos de pôr um preço aos nossos produtos.
A primeira coisa que necessitamos é decidir que unidade ou unidades
vamos usar para cobrar. Pode ser por unidade de produto, por hora de
serviço, por mês de aluguer, por comissão ou uma combinação de
todas elas.

A segunda coisa é fixar o nível dos preços. Para fazê-lo temos que ter
em conta três coisas:
1. O que o cliente está disposto a pagar.
2. O que cobra a concorrência.
3. As nossas diferenças em relação à concorrência.

Recorda que o preço é um comunicador muito importante. As pessoas associam produtos bons a preços caros e
produtos maus a preços baixos, sobretudo se sabem pouco do assunto. O mais normal é que exista uma relação entre
o teu posicionamento, o que ofereces e o que queres cobrar por isso. É pois necessário e importante que conheças os
preços que os clientes estão habituados a pagar, quanto estarão dispostos a pagar e quais são os preços praticados pelos
concorrentes.

A fórmula mais comum utilizada pelos empresários para fixar os seus preços de venda é a aplicação directa e mecânica
de um coeficiente multiplicador (conhecido normalmente como margem) ao preço de compra ou ao custo do artigo.
Mas deves estar consciente de que pode não ser este o melhor método pois o resultado final poderia situar-se acima
ou abaixo do preço de aceitação do consumidor e a concorrência pode estar a praticar preços diferentes o que traria
repercussões na imagem da empresa.


 - Que nível de preços vou estabelecer com respeito ao que os meus clientes estão dispostos a pagar, em relação aos
 meus concorrentes?
 - Como vou fazer que eles evoluam no tempo?
 - Com base em que conceitos vou cobrar?
 - Que condições de cobrança vou estabelecer?



Política de Distribuição
Quer estejas a pensar num produto ou num serviço o cliente tem de poder aceder a ele. Sobre este assunto o
primeiro que terás de decidir é que zona vais cobrir, até onde vão chegar os teus esforços para tornar acessível o
produto ou serviço.

Uma vez definido isto coloca-te outra vez no lugar do teu cliente potencial. Pensa em onde e quando irá buscar o teu
produto ou serviço. Tu tens de estar aí. Pode ser que o faça tratando directamente contigo (como seria para a compra
de aço ou de um corte de cabelo) ou através de alguém (como por exemplo a compra de leite numa mercearia ou a
contratação dos serviços de uma decoradora externa numa loja de móveis).




                                                                  manual do aluno políticas de “marketing-mix”
                                                                                                                           43
                                                                                                 empreender na escola
Em função de onde procures o cliente, o número de clientes que vais ter, se os clientes se encontram dispersos ou
     concentrados, se exigem muita ou pouca atenção, o posicionamento que queres ter, etc., deverás optar por mais ou
     menos intermediários para tornar o teu produto acessível.

     Se a visita dos clientes forma parte do acesso ao teu produto ou serviço, terás de definir em que tipo de local te vais
     instalar (povoação, bairro, tipo de rua...). É melhor, no entanto, que não entres em detalhe sobre a dimensão do local,
     instalações... uma vez que farás isso no Plano de Investimentos. Já sabes que em muitos negócios de atendimento ao
     público a localização pode ser crucial.


      - Zona geográfica que vais atender.
      - Intermediários que vão participar.
      - Vais tentar que participem todos os intermediários possíveis ou vais seleccionar alguns?
      - Que relação vais estabelecer com esses intermediários?
      - Tipo de local/instalação do negócio.




     Política de Comunicação
     Mais uma vez tens de viajar pela mente do cliente.

     Pensa, agora, como ele é, como pode ver o teu produto ou serviço e que
     mensagem o poderia animar a comprá-lo. Tens de pensar tanto no que vais lhe
     transmitir como no seu estilo, na linguagem, etc.

     Já tens o destinatário e a mensagem. Mas como chegas até ele? Agora tens de
     pensar no que fazem os nossos clientes, o que lêem, o que vêem, ouvem, por
     onde passam, onde se reúnem… tens de procurar encontrar um meio de
     chegar até eles que os una, que os associe.

     Para comunicar-lhes o que queres podes encontrar uma diversidade de
     caminhos: um anúncio numa publicação especial, uma entrevista num
     programa de rádio, uma jornada informativa numa feira, um plano de visitas
     pessoais com catálogo, brochuras, folhetos publicitários …


                                                                                   Deves também ter em atenção que a
                                                                                   comunicação com os clientes se faz em diversos
                                                                                   níveis, e que esta comunicação tem especial
                                                                                   importância em áreas de venda ao público ou
                                                                                   em áreas e meios de contacto directo com
                                                                                   clientes e fornecedores. É que a comunicação
                                                                                   visa dois objectivos:

                                                                                   1. um objectivo de longo prazo que é o de
                                                                                   conferir uma imagem, uma identidade própria à
                                                                                   empresa;
                                                                                   2. um outro objectivo de curto prazo que é o de
                                                                                   assegurar a atracção em redor de uma acção
                                                                                   promocional.




44    políticas de “marketing-mix” manual do aluno
      empreender na escola
A comunicação corresponde assim à exteriorização de toda a política de marketing que foi
                              definida para a empresa e faz-se no interior (atmosfera, decoração, vendedores, etc) e no
                              exterior (publicidade, relações públicas, camiões de entrega, etc.) do estabelecimento.
                              Também as relações públicas abrangem actividades susceptíveis de chamar a atenção do
                              público (clientes e fornecedores) para a empresa. Uma acção eficiente neste domínio
                              deverá determinar uma imagem favorável da empresa com reflexos positivos ao nível de
                              clientes e fornecedores.


 - O que é que eu pretendo comunicar?
 - A quem vou passar a minha mensagem?
 - O que lhes quero transmitir?
 - Como chego até eles, que meio vou seguir?
 - Quando?




Gastos de Marketing

Tudo o que pensei relativamente ao desenvolvimento do produto ou serviço, ao esforço por aproximá-lo do cliente, a
comunicá-lo, vai-me custar dinheiro.
Vamos colocar números neste Plano.


                Conceito                       ANO 1                    ANO 2                      ANO 3


           Catálogos e folhetos

          Publicidade nos meios

               Promoções

              Outros meios

                 TOTAL



Este resumo de gastos é o que, nas contas da empresa, vamos chamar de Gastos em Publicidade.
Como é normal, nas empresas que estão a começar os recursos financeiros necessários para todos os investimentos
são sempre reduzidos não permitindo que as empresas utilizem os meios de comunicação (e outras formas de chegar
aos seus possíveis clientes) que gostariam. Quando assim é o empresário deve ser mais criativo, mais imaginativo e
lançar mão de todos os expedientes que, não implicando custos elevados, sejam capazes de promover a empresa e os
produtos que oferece.




                                                                  manual do aluno políticas de “marketing-mix”
                                                                                                                          45
                                                                                                empreender na escola
Plano Comercial
     É muito possível que tenhas decidido que grande parte da tua comunicação com os clientes será através de contactos
     pessoais. Quer sejas tu ou outra pessoa que os faça.

     Tens de planificar esta actividade de contactos e visitas.

     Tens de ver quem vais visitar, com que prioridades, com que objectivo, com que frequência, que argumentos de
     vendas vais usar… tudo isto tens de tê-lo muito bem pensado. Sair-te-á muito melhor.


      - Que pessoas / empresas vamos visitar regularmente?
      - Onde estão?
      - De quanto em quanto tempo vamos vê-los?
      - Vamos estabelecer rotas periódicas?
      - Que material de apoio vou utilizar?
      - Como vou organizar as reuniões com eles?




46    políticas de “marketing-mix” manual do aluno
      empreender na escola
5. A Construção dos Mapas Financeiros
a construção dos mapas financeiros
Agora toca-te algo complicado mas crucial. Tens de te esforçar por fazê-lo bem.


Os Pressupostos Iniciais
A base de partida para qualquer estudo de viabilidade económica e financeira são os pressupostos que condicionam o
ambiente e a envolvência externa em que a empresa vai funcionar. A definição destes pressupostos deve ser baseada
nos trabalhos preparatórios que realizaste e com o máximo de rigor que te for possível, pois só assim o teu Plano de
Negócios será credível e constituirá uma útil base de trabalho para o futuro.

Define então:

  O Prazo Médio de Pagamento a Fornecedores:
Neste item podes dividir os teus fornecedores nas diversas categorias de produtos ou mercadorias que vais adquirir
para comercializares ou utilizares no teu processo de fabrico. Deves tentar negociar com os teus fornecedores os
prazos mais alargados que te for possível, porque o teu Fundo de Maneio será beneficiado. Esta negociação tem de ser
ponderada sempre com as condições financeiras propostas pelos fornecedores que te poderão propor, por exemplo,
um desconto de pronto pagamento elevado. Os prazos praticados também dependem muito dos sectores em que a
tua empresa irá operar. De qualquer forma, e como príncipio, tenta negociar com os teus fornecedores os prazos de
pagamento mais alargados possíveis.

Este prazo é, normalmente, designado em número de dias.

  O Prazo Médio de Recebimento de Clientes:
Contrariamente ao pressuposto acima enunciado este prazo deve ser o mais curto possível. Decorre, para poderes
manter a tua empresa competitiva, das condições de mercado que analisaste. E também do sector onde vais operar.
Se, por exemplo, o teu negócio é um supermercado, o teu prazo de recebimento é zero, pois os clientes pagam as
suas compras imediatamente na caixa. Se, por outro lado, o sector em que estás inserido é o de fornecimento de peças
ou serviços à indústria, deves sempre contar com um prazo de recebimento elevado (que pode nalguns casos, atingir
os 60 ou 90 dias). Como poderás perceber, quanto mais curto for este prazo (quanto mais rápido receberes) melhor
será o teu Fundo de Maneio.

   O Prazo Médio de Armazenagem (Stocks):
Deves também prever os prazos médios em que as tuas existências de mercadorias, matérias-primas e produtos
acabados vão permanecer nos armazéns. Recorda, no entanto, as seguintes regras muito simples: as empresas de
serviços (como por exemplo os gabinetes de contabilidade, ou as agências de viagens) não têm stocks (porque, como
o nome indica, não comercializam qualquer tipo de produto ou mercadoria). Por outro lado, se o teu negócio for
estritamente comercial, não tem stock de Matérias Primas e também não tem stock de Produtos Acabados. Estas
terminologias aplicam-se aos processos industriais que “pegam” numa matéria-prima (como por exemplo uma laranja)
e a transformam num Produto Acabado (como por exemplo sumo de laranja). Uma empresa exclusivamente comer-
cial só compra e vende Mercadorias. Tanto as empresas industriais como as comerciais devem constituir stocks, que,
por boa regra de gestão, devem ser o mais baixos possíveis (porque se evita o investimento e porque se evita a
degradação e as quebras) mas devem sempre ser calculadas para que não haja quebra nas produções e nas vendas.
Podem também ser definidos em número de dias de funcionamento, dependendo este número do tempo que o
fornecedor necessita para nos entregar a mercadoria (se, por hipótese, o fornecedor não demorasse tempo nenhum a
entregar o nosso stock pode ser zero sistema de fornecimento conhecido como Just-in-Time).




                                                        Manual do aluno a construção dos mapas financeiros
                                                                                                                       49
                                                                                             empreender na escola
O Prazo Médio de Detenção de Liquidez:
     Este prazo expressa em dias o valor, em termos de custos de exploração, que a tua empresa estima dever poder contar
     sempre, em termos de disponibilidades para fazer face às necessidades correntes da actividade. Ou seja, podes decidir
     ter que ter sempre disponíveis os montantes necessários para poderes fazer face a, por exemplo, 5, 7 ou 15 dias de
     funcionamento.

       Outros pressupostos:
     Se quiseres podes refinar a tua análise com a assunção de outros tipos de pressupostos como sejam: a percentagem
     das tuas vendas que vai ser exportada, ou a percentagem das tuas compras feitas no mercado externo, ou ainda e talvez
     mais importante, que percentagem das tuas existências pensas que se podem vir a degradar durante o ano ou a
     percentagem dos créditos que tu podes eventualmente vir a conceder aos teus clientes e que se venham a revelar de
     cobrança difícil! São as chamadas provisões.

     Podes também utilizar o valor previsto da inflação para obteres valores mais próximos dos que realmente se irão
     verificar. Adiante veremos como a inflação (em termos muito genéricos: a aumento dos preços) podem influenciar o
     resultado das análises.

     Como verificas, a tua análise pode ser mais simples ou mais aprofundada. Mas sobretudo tens de ter o cuidado de que
     os pressupostos do teu negócio que inicialmente definires sejam credíveis. Realistas. Porque são a base de desenvolvi-
     mento do teu negócio. E condicionam toda a evolução da análise futura.

     Após este trabalho podes construir a tabela idêntica à que se mostra na página seguinte.




50    a construção dos mapas financeiros manual do aluno
      empreender na escola
PRESSUPOSTOS DO PROJECTO

                                                   EMPRESA exemplo


                                                                                   Ano 1 Ano 2 Ano 3 Ano 4 Ano 5

        Prazos médios do circulante (dias)
                                                    Estes prazos de concessão
        - Fornecedores (Mercadorias)                ou obtenção de crédito          45    45    45    45     45
                                                    devem ser definidos como
        - Fornecedores (Out. Forn. Serv.)           os que previsivelmente se       45    45    45    45     45
                                                    conseguirão nas condições
        - Clientes                                  em que o mercado                30    30    30    30     30
                                                    funciona
        - Armazenagem

           . Mercadorias                                                            30    30    30    30     30

           . Materias Primas e Subsidiárias                                         0     0     0      0      0

           . Produtos Acabados                                                      0     0     0      0      0

        - Detencão de Liquidez                                                      5     5     5      5      5




        VND p/ mercado externo (em % média)                                        0,00% 0,00% 0,00% 0,00% 0,00%

        CMP ao mercado externo (em % média)                                        0,00% 0,00% 0,00% 0,00% 0,00%



                                                    O cálculo do montante de       0,00% 0,00% 0,00% 0,00% 0,00%
        Taxa de inflação
                                                    provisões (que são
                                                    consideradas um custo no
                                                    ano em que são
                                                    constituídas) é efectuado
        Provisoes                                   multiplicando esta
                                                    percentagem pelos saldos
        - Para Depreciação de Existências           finais das existências e dos
                                                                                   0,00% 0,00% 0,00% 0,00% 0,00%
                                                    clientes.
        - Para Cobranças Duvidosas                                                 0,00% 0,00% 0,00% 0,00% 0,00%

        - Para Outros Riscos e Encargos                                            0,00% 0,00% 0,00% 0,00% 0,00%




Esta tabela é um mero exemplo. Trata-se de uma empresa comercial (daí o facto de só se armazenarem mercadorias)
e um prazo, médio, de pagamento aos fornecedores de mercadorias de 45 dias e dos clientes de 30. Os outros
fornecedores (como p. ex. a electricidade e os telefones) pagam-se também a 45 dias. Por fim, e por simplificação não
considerámos a taxa de inflação mas sim uma necessidade de liquidez para 5 dias de funcionamento.
Toma em atenção que os elementos referidos são um mero exemplo.




                                                          manual do aluno a construção dos mapas financeiros
                                                                                                                        51
                                                                                                empreender na escola
Cálculo do Investimento Corpóreo, Incorpóreo e das Amortizações
     A fase seguinte será medires o montante de Investimento necessário para “abrires a porta”. Deves efectuar uma lista o
     mais exaustiva possível e que poderá ser divida pelos primeiros anos de actividade. Embora a situação mais usual seja
     prever a realização da totalidade dos Investimentos no decorrer do primeiro ano.

     Vamos começar por listar todas as compras necessárias de bens duráveis que temos de efectuar para o andamento dos
     negócios. Pensa que consideramos bens duráveis todos aqueles que durarão mais de um ano e que não se destinam a
     ser vendidos mas a utilizar na actividade da empresa. A estes bens concretos, palpáveis, vamos chamar Investimento em
     Imobilizado Corpóreo. Dada a importância de que esta relação se reveste deves anotar o que vais comprar, quais as
     versões, quanto custa, qual o eventual fornecedor e quando vais efectuar o Investimento. Se quiseres ser rigoroso (e
     deves sê-lo, sempre que possível) podes pedir aos eventuais fornecedores orçamentos ou facturas pró-forma que te
     servirão de guia e de prova dos montantes a despender.

     Deves também listar todos os montantes que és obrigado a
     investir em coisas que, que não são materiais (não palpáveis)
     como por exemplo os gastos de constituição que despendes
     em notários, registo comercial, escrituras etc., programas
     informáticos, compra de patentes e licenças de uso de marcas
     etc. A estes tipo de Investimentos chamamos de Investimento
     em Imobilizado Incorpóreo.

     Existe ainda um outro tipo de Investimento que não vamos considerar pois, no início, as empresas não o utilizam e que
     se chama de Investimento em Imobilizado Financeiro onde a nossa empresa regista a aquisição de participações em
     outras empresas.

     Após a listagem exaustiva dos Investimentos necessários a realizar deves calcular as Amortizações. Deixa-nos primeiro
     explicar-te qual o conceito de Amortização: todos os investimentos que listaste acima duram mais de um ano. Como
     tal não podem ser considerados como um custo desse ano. Ou seja, tu só podes considerar como custo a parte desse
     bem que “utilizaste” (ou quanto o bem se “degradou”) durante esse ano.
     Para melhor entenderes o conceito vamos estudar um exemplo:

     Compras um computador por, digamos, €1.200. Esse computador irá trabalhar durante uns anos. Portanto o valor por
     que o compraste não é um custo só desse ano. Deverá ser dividido pelos anos que, previsivelmente, o computador se
     irá manter a funcionar. Mas tu podes dizer: “mas eu gastei €1.200 quando o comprei!”. Certíssimo! Mas o teu patrimó-
     nio ficou igual! Só se alterou a composição: deixaste de ter €1.200 em dinheiro e passaste a ter €1.200 num computa-
     dor!

     Assim e como existe uma enorme variedade de bens com duração previsível diferenciada existe uma tabela legal,
     chamada Tabela de Taxas Específicas e Genéricas de Reintegrações e Amortizações do Activo Imobilizado das
     Empresas onde poderás consultar o quanto podes Amortizar (considerar custo) anualmente dos bens que adquiriste.

     Só por curiosidade: o teu computador acima tem uma taxa de amortização de 25% ao ano. Ou seja: podes considerar
     como um custo 25%*€1.200 = €300/ano. Ou seja a lei prevê que os computadores tenham uma vida económica útil
     de 4 anos.

     Preenche então uma tabela idêntica à seguinte:




52    a construção dos mapas financeiros manual do aluno
      empreender na escola
Investimento
                                                                                 Amortizações


    INVESTIMENTO                                                                     Valor                Valor
                                               Ano 1       Ano 2       Taxa
                                                                                     Ano 1               Ano 2 +

    1 .Imobilizado incorpóreo

    Estudos e projectos

    Despesas de constituição
                                                                                   As taxas a utilizar são as que
    Outras Imobilizações Incorpóreas
                                                                                   constam das tabelas legais
                                Total 1



    2 . Imobilizado corpóreo                                                        Os valores devem ser
                                                                                    considerados sem IVA!
    Terrenos e Recursos Naturais

    Instalações

    Adaptação e/ou ampliação de instalações

    Equipamento

    Equipamento de Armazenagem

    Equipamento de Embalagem

    Equipamento de Informática

    Equipamento Auxiliares e Administrativos

    Viaturas

    Outras Imobilizações Corpóreas

                                Total 2

                            Total 1+2



Não te podes esquecer de que esta lista deve ser acompanhada de uma outra onde explicitas todas as informações
referentes aos investimentos que pretendes fazer. Porque dada a grande variedade de equipamentos e fornecedores
actualmente existente no mercado é preciso termos muita atenção aos Investimentos que estamos a fazer para
podermos justificar a sua realização.

Mas nos Investimentos que acima descreveste falta ainda um determinado tipo de Investimento que deve ser previsto
com muito cuidado, pois se não formos prudentes e cuidadosos no seu cálculo podemos estar a colocar em perigo o
futuro da nossa empresa. Estamos a falar-te do Fundo de Maneio.

Mas vamos deixar para um pouco mais à frente o cálculo deste Fundo de Maneio. Adiantamos-te somente que, como
temos de manter stocks em permanência (e estes não estão considerados na tabela acima!), como temos de financiar
os nossos clientes (porque lhes damos um determinado prazo para pagar) e também como devemos manter à mão
uma determinada quantia de dinheiro para pagamentos quotidianos (a nossa margem de segurança de tesouraria)
existem valores decorrentes do nossa actividade normal, diária (a que chamamos o nosso Activo Circulante) que têm



                                                          manual do aluno a construção dos mapas financeiros
                                                                                                                      53
                                                                                               empreender na escola
de ser vistos como um Investimento porque estes valores têm um carácter de permanência. Ou seja tem de ser
     financiados como se de Investimentos se tratassem.




     A Previsão de Vendas/Proveitos

     Em capítulos anteriores decidimos como nos lançarmos no mercado (quais os produtos, preços, acessos, comunica-
     ção, …) já conhecemos os nossos potenciais clientes e o mercado a que nos vamos dirigir e também já sabemos o que
     oferece a concorrência. Já recolhemos informação suficiente para estimar o quanto vamos vender.

     Este cálculo é algo complicado mas é crucial. Tens de te esforçar por o fazer bem e conscientemente. Não podes ser
     demasiado optimista sobre a tua penetração inicial no mercado. Este é um cálculo previsional e, obviamente, falível.
     Mas deve ser feito como uma estimativa a mais aproximada possível da realidade. Não se trata de adivinhar o futuro
     mas sim de, com base no mercado e nas informações que recolhemos, estimarmos o quanto é possível que consiga-
     mos vender!


                                                              Tem muita atenção: não deves estimar as vendas tendo em
                                                              consideração quanto necessitas para que o teu negócio seja
       Previsão de Vendas
                                                              rentável! Os valores encontrados têm de ser possíveis de ser
                                                              atingidos e credíveis. Senão corres o risco de te estares a enganar a
      160                                         Cd’s
      140
                                                              ti próprio!
      120                                         DVD’s
      100                                                     O volume total de proveitos que irás calcular são a base do teu
                                                  Mini Disc
       80                                                     plano de viabilidade.
       60                                         Livros
       40
       20                                         Total       Inicia, então, a construção da tabela constante da página seguinte.
       0                                                      Devagar, ponderando todos os passos, baseando-te sempre na
            2006 2007   2008 2009   2010   2011               informação que recolheste sobre o mercado. Se alguém te vier a
                                                              perguntar seja o que for sobre determinado valor tens de saber
                                                              responder e de saber defender os critérios com que o calculaste.




54    a construção dos mapas financeiros manual do aluno
      empreender na escola
Tenta seguir estes passos (que, obviamente, são meramente exemplificativos como metodologia de trabalho):

- Sendo muitos e variados os produtos que vais produzir/comercializar tenta dividi-los em famílias (numa família ou
linha de produtos podes agrupar todos os produtos ou serviços que sejam similares na forma de vender ou produzir).
Exemplo: uma loja especializada em equipamentos de desporto: família das “bicicletas de estrada”;

- Define as unidades porque vais vender os teus produtos: ao metro, à unidade, ao quilo ou, sendo serviços por
exemplo por número de horas, número de projectos etc.;

- Calcula quantas unidades de cada produto/família irás vender no primeiro ano de funcionamento. Será normal que no
primeiro ano ainda sejam poucas e que depois cresçam à medida que a empresa passa a ser conhecida e que a activida-
de comercial começa a dar os seus frutos. Podes então definir uma percentagem de crescimento anual até as vendas
em quantidade estabilizarem;

- Define depois um preço de venda para os teus produtos. Tal como as quantidades também os preços podem variar.
Mas, neste caso, essa decisão é mais difícil e que pode trazer dificuldades na manutenção ou crescimento do número
de clientes.
- As tuas vendas surgirão então da fórmula: Volume de vendas = Quantidade x Preço




                                                       manual do aluno a construção dos mapas financeiros
                                                                                                                      55
                                                                                            empreender na escola
Vendas de Produtos Acabados/Mercadorias/Serviços
             Vendas de produtos acabados            Unidade       Ano 1      Ano 2         Ano 3            Ano 4            Ano 5

                      Quantidades
                                               E aqui as
          Consolas Sony PSP                    quantidades        1000        1100         1210               0                0
                                               que pensas
                                               vender no 1º        0           0             0                0                0
           Coloca aqui o
                                               ano
           nome dos                                                0           0             0                0                0
           produtos ou
           familias                                                0           0             0                0                0

          Taxa de crescimento das Quantidades

          Consolas Sony PSP                                                  10,00%       10,00%            0,00%            0,00%
                                           0
                                                                             0,00%        0,00% prevês um aumento das0,00%
                                                                                              Se        0,00%
                                                                                                  vendas ao longo dos anos
                                                                             0,00%        0,00%           0,00%
                                                                                              colocas a taxa                 0,00%
                                                                                                  aqui
                                                                                                  aqui.
                                                                             0,00%        0,00%             0,00%            0,00%
                                                                                              E para os anos seguintes as
                       Preço de venda                Euros                                    vendas deverão ser iguais
                                                                                              às dos anos anteriores x a
          Consolas Sony PSP                             0          200         20           210 de crescimento!
                                                                                              taxa         0                   0
                                           0
                              E aqui os                 0          0           0             0 O mesmo raciocínio pode
                                                                                                          0                    0
                              preços a que                                                     ser aplicado quando
                              pensas vender                                                    estiveres a tratar dos
                                                        0          0           0             0                0                0
                              os teus                                                          preços
                              produtos no 1º
                                                        0          0           0             0E               0                0
                              ano
                                                                                               Aqui o
          Taxa de crescimento dos Preços                                                       VOLUME TOTAL DE
                                                                                               VENDAS
          Consolas Sony PSP                                                  5,00%         0,00% ano =0,00%
                                                                                               Do                            0,00%
                                           0                                                   = Quantidade x Preço
                                                                             0,00%        0,00%             0,00%            0,00%

                                                                             0,00%        0,00%             0,00%            0,00%

                                                                             0,00%        0,00%             0,00%            0,00%

                                                              VOLUME DE VENDAS

          Consolas Sony PSP                                      200.000    231.000      254.1000             0                0

                                                                   0           0             0                0                0

                                                                   0           0             0                0                0

                                     TOTAL                         0           0             0                0                0



     Obviamente que esta é também uma tabela exemplificativa. A tua poderá ser mais simples ou mais complexa. Mas não
     esqueças que o importante são os pressupostos com que a realizaste!

     Não te esqueças também de que se pretenderes proporcionar serviços os deves acrescentar. Mas com o mesmo rigor
     de critérios!




56    a construção dos mapas financeiros manual do aluno
      empreender na escola
O Cálculo de Custos
Tão importante como saber o que vamos vender, ou seja, quais serão os nossos Proveitos, é calcularmos os nossos
Custos. Existe uma grande variedade de custos que a empresa tem de suportar. Os custos têm diferentes graus de
importância e de rigidez que podes ou não gerir (diminuir) com mais eficácia. Por isso é necessário ser prudente e
descrever com algum cuidado o método utilizado para os calcular.
Vejamos então os

  Os custos dos produtos e mercadorias vendidas
Vamos aqui distinguir o sector em que a tua empresa vai operar.

                                    serviços
1) Se for uma empresa do sector dos serviços, podes calcular quanto tempo demoram os serviços a realizar. Podes
calcular o custo hora/homem (ou remuneração média horária) utilizando a seguinte fórmula:

(vencimento+encargos sociais+seguros) x 14 meses / 11 meses x 176h/mês
Assim, se souberes quantas horas tu e os teus colaboradores gastaram a fazer o trabalho e lhe adicionares os custos que
tiveste de suportar para o fazer (como por exemplo deslocações, papel, comunicações ,etc) ficas com uma ideia muito
aproximada de quanto te custou realizar aquele trabalho.

2) Se estiveres a trabalhar no sector do comércio ou no sector industrial o custo da mercadoria que vendes correspon-
de ao valor a que compras as mercadorias ou as matérias-primas. Mas deves adicionar-lhe os custos directos que
suportas para as colocares à venda como sejam os custos de transporte, os custos com eventuais seguros, os custos
                                                                 custo
com mão-de-obra etc… Desta forma calcularás o teu preço de custo. Por simplificação poderás construir uma tabela
deste tipo:


                                                                          Produtos

                                                  A                         B                            C

    Custo das Mercadorias/ Mat. Primas

   Horas/Homem x Rem. Média Horária

         Outros Custos Directos

             Preço de custo




Deves ter em atenção o seguinte:
Os valores a inserir nos mapas financeiros são os dos Custos das Mercadorias (ou seja o seu valor de compra). Estes
cálculos do Preço de Custo (a que ainda deves somar um valor correspondente aos custos fixos como sejam os do
pessoal administrativo, rendas, energia, seguros etc) servem para tu poderes calcular a tua Margem.

                                                          Novamente devemos pôr muito cuidado no cálculo destes
                                                          custos pois, muito provavelmente serão os de maior
                                                          importância na estrutura que estás a montar.

                                                          O que primeiro vamos pensar neste âmbito é o que
                                                          provavelmente será o mais importante na tua empresa: as
                                                          pessoas. Aqui vamos definir com que equipa vamos
                                                          trabalhar para poder lançar no mercado tudo o que temos
                                                          pensado.




                                                         manual do aluno a construção dos mapas financeiros
                                                                                                                          57
                                                                                                empreender na escola
Os custos com o pessoal
     Conhecendo já a regularidade do trabalho e de cada actividade, o factor-chave do negócio, como vai ser o contacto
     com os clientes etc. estamos em condições de decidir que actividades se vão desenvolver no núcleo da empresa e para
     quais delas se vai contar com pessoal interno ou externo que colabore connosco.

     Comecemos por analisar os custos do
     Pessoal interno
     Decididas as funções a realizar internamente teremos de correspondê-las a postos de trabalho (cargos) e estes a
     pessoas.

     Aqui vamos estabelecer o vínculo formal entre as pessoas da equipa. É um tema complexo, pelo que convém definir as
     coisas claramente desde o princípio para que mais tarde não haja problemas. Será conveniente que distingam entre
     sócios-trabalhadores e trabalhadores contratados por conta de outrem.

     Definir as funções e o tipo de pessoa adequado para as desempenhar é sempre de grande utilidade, incluindo quando
     se está a pensar em criar um negócio unipessoal. É muito recomendável sentar-se a pensar e escrever o que terá de
     fazer cada pessoa e que qualidades vai necessitar para isso.


      - Que funções e que postos de trabalho haverá na empresa?
      - Que tipo de pessoa será adequado para desempenhá-las?
      - Quanto se terá de pagar a cada uma?
      - Que tipo de contrato laboral usaremos na relação?
      - Que sistemas vamos utilizar para que esteja motivada?
      - Que plano de formação vamos seguir?



     Pessoal externo
     Aqui entram todas as pessoas externas à empresa a quem vamos recorrer para poder completar o nosso produto ou
     serviço. Não devemos subestimar a sua importância. Se reparámos que no nosso negócio necessitamos deles para
     poder dar resposta a tempo e de qualidade aos nossos clientes está claro que eles formam parte substancial do valor da
     nossa empresa.

     Nos custos com o pessoal existem diversas rubricas que tens de considerar.

     Para facilitar propomos-te que construas uma tabela idêntica a esta:




58    a construção dos mapas financeiros manual do aluno
      empreender na escola
Custos com o pessoal                        Ano 1     Ano 2          Ano 3         Ano 4           Ano 5

       Encargos sociais de conta da emp.

       Segurança Social ( 23,75 % )                       21,00%    21,00%        21,00%        21,00%          21,00%
                                                                                                  Estes são, actualmente, os
       Seguro de Acidentes de Trabalho ( 2,2 % )          2,20%     2,20%         2,20%         2,20% obrigatórios com a
                                                                                                  encargos        2,20%
                                                                                                  Seg. Social e os valores
                                                                                                  previsíveis dos custos com
       Outros custos ( 0 - 1% )                           0,50%     0,50%         0,50%         0,50%             0,50%
                                                                                                  seguros e outros
       Trabalhadores por categorias                                       Numero de pessoas em cada

       Gerente                                              1         1              1             1               1

       Motorista                                            1         2              2             2               2

       Secretária                                           1         1              1             1                 1
                                                                                                  Deves definir nestas colunas
                                                                                                  o número de funcionários
       Vendedor                                             0         0              1            que pensas vir a ter ao teu
                                                                                                   1                 1
                                                                                                  serviço ao longo dos anos.
                                                            0         0              0            Prudencialmente 0
                                                                                                   0                 deves
                                                                                                  contratar, no início o mínimo
                                      TOTAL                 3         4              5            possível
                                                                                                   5                 5

       Remunerações                                Rem.                    Custos anuais com pessoal
                                                   Mês
       Gerente                                     1000   14.000      0               0            0               0

       Motorista                                    0       0         0               0            0               0

                                                    0       0         0               0           Os valores de que partirás
                                                                                                   0                0
       Secretária
                                                                                                  são os valores brutos, isto é,
                                                                                                  os salários antes dos
       Vendedor                                     0       0         0               0            0                0
                                                                                                  descontos. É sobre estes que
                                                                                                  incidem os encargos com a
                                             0      0       0         0              0              0               0
                                                                                                  Segurança Social e outros.
       Total dos custos c/ pessoal c/ enc.

                                      TOTAL               17.318      0               0            0               0


Repara como um salário bruto mensal de 1.000 Euros a um funcionário se transforma num custo anual de €17.318! É,
efectivamente, um dos custos mais elevados e mais rígidos que, por esse motivo, deve ser assumido ponderadamente.

Verifica que os encargos anuais são calculados segundo a seguinte fórmula:
Salário Bruto x 14 meses (porque tens de incluir o subsidio de férias e o subsídio de Natal)
+ 21,00% desse valor (os encargos da Segurança Social)
+ 2,2% desse valor (os seguros de trabalho)
+ 0,5% desse valor (outros)

Não te deves esquecer que, para optimizar a utilização do pessoal a contratar, deves definir a estrutura funcional (por
funções) da tua empresa. Depois de definires as áreas-chave e quais as que serão atribuídas aos sócios ficando sob a sua
responsabilidade, deves definir muito claramente quais as funções e responsabilidades que cada um dos funcionários
irá assumir e que lugar irão ocupar na estrutura da empresa.




                                                            manual do aluno a construção dos mapas financeiros
                                                                                                                                   59
                                                                                                       empreender na escola
Tenta construir um Organograma.
     Eis um exemplo de uma estrutura básica:




                                                                    GERÊNCIA




                                Secretária




                           Dir Adm. Financeiro                  Direcção de Produção              Marketing e Vendas



                              Contabilidade                           Logística                   Direcção Comercial



                            Gestão de Pessoal                         Fábrica                     Analista de Mercados



                                                                 Desenho e Projecto



                                Cargos já preenchidos
                                Cargos a preencher



       Os Fornecimentos e Serviços Externos Previsionais
     Os Fornecimentos e Serviços Externos são um conjunto variado de custos que terão de ser analisados sob diferentes
     perspectivas. Mantêm-se os princípios que nortearam os cálculos anteriores: rigor e critério!

     Vejamos então alguns dos custos mais frequentes e quais os métodos que poderemos utilizar para os calcular. Eis um
     exemplo de lista a preencher:


                                                        Fornecimentos e Serviços Externos
                                                        Valor
            Fornecimentos e serviços externos                      Ano 1          Ano 2     Ano 3           Ano 4        Ano 5
                                                        mês
           Subcontratos                                   0           0                0      0               0            0
           Energia e combustíveis                         0           0                0      0               0            0
           Material de escritório                         0           0                0      0               0            0
           Rendas e alugueres                             0          0                 0      0              0             0
           Comunicação                                    0          0                 0      0              0             0
           Seguros                                        0          0                 0      0              0             0
           Transportes                                    0          0                 0      0              0             0
           Comissões                                      0          0                 0      0              0             0
           Publicidade                                    0          0                 0      0              0             0
           Trabalhos especializados                       0          0                 0      0              0             0
           Outros fornecimentos e serviços                0          0                 0      0              0             0
                 Total de Forn. e Serv. Externos          0          0                 0      0              0             0




60    a construção dos mapas financeiros manual do aluno
      empreender na escola
Deves tentar calcular quanto é que, mensalmente, poderás gastar em cada uma daquelas rubricas. Para saberes qual o
total anual basta multiplicares por 12 meses. Mas tem atenção que pode haver custos que tenham picos muito altos de
consumos (como por exemplo se a tua empresa utilizar muito o ar condicionado).

A forma mais correcta de calcular estes valores seria efectuar “Mapas de Consumo” onde anotarias os consumos em
quantidade e valor para cada uma das rubricas. Por vezes isso torna-se difícil e muito trabalhoso.
Utiliza-se então um valor indicativo que será uma forma de orçamentar a despesa. Prevê-se gastar determinado valor
(p. ex. 1% das vendas) e não se deve ultrapassar a verba previamente definida.

Eis, descriminados, alguns dos custos que deves ter em consideração:

Subcontratos: deves considerar nesta rubrica os custos que tenhas com algumas das tarefas ou serviços que pedes a
outras empresas que realizem por ti.

Energia e Combustíveis: nesta rubrica deves considerar essencialmente os custos com combustíveis líquidos (gasolina,
gasóleo) consumidos pelas viaturas nas deslocações que faças em serviço da empresa.

Material de Escritório: Eis alguns tipos de consumíveis que deves considerar: toner/tinteiros para impressoras, papel,
fotocópias, agrafador/agrafos, furador, capas e dossiers.

Rendas e Alugueres: Se alugares salas, lojas, instalações de qualquer tipo deves fazer uma prévia consulta ao mercado
tendo em consideração o tipo de instalações que vais necessitar em área, localização etc.

Comunicação: custos estimados com telefones e telemóveis, Internet,
correios.

Seguros: Seguro do equipamento e instalações, seguros das viaturas. Não
deves aqui considerar o seguro de acidentes de trabalho, pois este custo já
foi incluído nos custos com o pessoal.

Deslocações e Estadias: Caso tenhas que efectuar deslocações que
obriguem à aquisição de títulos de transporte (bilhetes) e que obriguem a
custos com almoços e estadias em hotéis deves fazer uma estimativa o mais
cuidadosa possível.

Trabalhos Especializados: são aqui considerados, normalmente, os custos com um eventual Contabilista ou Técnico de
Contas externo à empresa. E também outro tipo de serviços técnicos (por exemplo de calibração de equipamento) de
que possas vir a necessitar e que não justifique ter pessoal permanente para o fazer.

Publicidade: Podes orçamentar uma despesa mensal para gastos em publicidade com, por exemplo, anúncios em
revistas e jornais, elaboração de folhetos desdobráveis, anúncios na rádio, etc.

Outros Fornecimentos: Se pretenderes podes considerar aqui um valor residual, calculado sobre a forma de uma
percentagem sobre as vendas (por ex. 1%) para poderes fazer face a pequenas e imprevisíveis eventualidades.


   Os Custos Financeiros
Cálculo do Fundo de Maneio
Já verificámos anteriormente quanto iríamos gastar em investimentos corpóreos e incorpóreos.

Mas existe um outro tipo de Investimento que decorre do funcionamento normal da actividade das empresas. A estas
verbas, que têm um carácter de permanente necessidade, chamamos de Necessidades de Fundo de Maneio.
Para bem entenderes o conceito, nada melhor que um exemplo prático.


                                                        manual do aluno a construção dos mapas financeiros
                                                                                                                         61
                                                                                               empreender na escola
Vamos então construir o seguinte quadro:


                                                           Ano 1         Ano 2    Ano 3       Ano 4        Ano 5

            + saldo mínimo de caixa                          0             0        0           0            0
            + saldo de clientes                              0             0        0           0            0
            + stock final                                    0             0        0           0            0
            - saldo de fornecedores com iva                  0            0         0           0            0
            = necessidades de fundo de maneio                0            0         0           0            0


            Investimento em fundo de maneio                  0            0         0           0            0

     Quanto ao Saldo Mínimo de Caixa:
     No ponto anterior explicámos que, se o pretendesses, poderias considerar um prazo médio para detenção de
     liquidez. Seria um montante que estaria sempre disponível para poder face às despesas do dia-a-dia. Colocámos nos
     quadros de pressupostos um valor de 5 dias. Se, por hipótese, os teus custos mensais de exploração fossem de 25.000
     Euros, então terias de fazer um investimento em liquidez de (5%*25.000) 1.250 euros. Vamos então fixar este valor
     para o primeiro ano. Caso não necessites de uma reserva de caixa, obviamente este valor será zero;

     Já agora quanto aos Clientes:
     Também iremos necessitar de dinheiro para financiar os clientes. Pensa que quando vendes o teu produto ou serviço a
     um cliente, tu o registas como uma venda, mas, normalmente, não cobras de imediato. Concedes crédito. Prazos de
     cobrança de 1, 2 ou 3 meses são usuais. Deves, neste aspecto, conhecer bem como funciona o mercado em que a tua
     empresa irá estar inserida. Como te podes dar conta este é um dinheiro que o teu cliente te irá dever durante esse
     tempo. É como se lhe tivesses emprestado esse dinheiro durante esse tempo. E, é claro, para lhe emprestares esse
     dinheiro tens que dispor dele!

     Imagina que, por hipótese, prevês vender 720.000 Euros por ano, ou seja 60.000 Euros por mês. E que, em média, os
     teus clientes te pagam num prazo de trinta dias. Então tu irás financiar os teus clientes, permanentemente em 60.000
     Euros!

     O raciocínio inverso pode ser feito quanto aos teus Fornecedores.

     Negociando com eles podes conseguir que te exijam o pagamento só 1,2 ou mais meses depois de efectuares as
     compras. Este valor é um financiamento que os teus fornecedores, sejam de mercadorias, matérias-primas ou
     subsidiárias e outros fornecimentos e serviços, te concedem.

     Pressupõe, então, que o teu volume de compras atinge os €420.000/ano ou seja os €35.000/mês e que os teus
     fornecedores te dão um prazo para pagares de 45 dias (que corresponde a um mês e meio). Assim os teus fornecedo-
     res estão a financiar-te em (1,5*€35.000) €52.500, permanentemente!

     Finalmente vamos raciocinar em termos de Stocks.

     Se, no negócio que estás a pensar montar, existe alguma necessidade de manter algum tipo de armazém (matérias-
     primas, produto final e em curso, embalagens, etc.) teremos de os adquirir e manter em stock, pelo que teremos de
     lhes destinar alguns recursos financeiros. Como podes calcular o valor de que necessitas? Pois em termos muito
     simples fazemos um raciocínio idêntico ao que fizemos com o saldo mínimo de caixa: verificas os pressupostos iniciais
     (no ponto anterior) e calculas, sobre as compras (ou o custo das mercadorias vendidas e consumidas) trinta dias de
     stocks. Ou seja, no nosso exemplo, €35.000, que é o valor mensal das compras. Tens de ter, permanentemente, este
     valor em stock.



62    a construção dos mapas financeiros manual do aluno
      empreender na escola
Estamos, agora, em condições de calcular as nossas necessidades de Fundo de Maneio utilizando a seguinte fórmula:

+ saldo mínimo de caixa + saldo de clientes (inclui o IVA) + stock final - saldo de fornecedores (inclui o IVA)!

Ou seja, no nosso exemplo = €1.250+€60.000+€35.000-€52.500.

                                    Necessidades de Fundo de Maneio (no 1º ano) = € 43.750. Portanto, no
                                    primeiro ano, este é o montante de Fundo de Maneio que deves acrescer aos
                                    Investimentos em Imobilizado Corpóreo e Incorpóreo, para cálculo das tuas
                                                                              Incorpóreo
                                    necessidades de financiamento.

                                    Como é evidente estes valores variam de ano para ano. Imagina que as tuas
                                    necessidades de fundo de maneio no segundo ano eram de €55.000. Como já
                                    tinhas investido no ano anterior €43.750 já só necessitavas de investir, nesse ano
                                    €11.250! É normal que, com o aumento de actividade da empresa, o montante de
                                    fundo de maneio necessário também vá crescendo, pelo que é provável que
                                    tenhas de investir todos os anos alguma da tua disponibilidade financeira.

Pensa agora um pouco na importância desta rubrica: caso o teu Fundo de Maneio seja “curto” pode pôr em causa o
funcionamento normal da tua empresa! E, caso se prolongue, pode mesmo inviabilizar o teu projecto. Ou obrigar-te
ao recurso ao crédito bancário, o que representa sempre um acréscimo de custos.

Em conclusão: estes cálculos devem ser efectuados com muito cuidado e com muita prudência!

O Investimento Total
Perante o que foi descrito nos capítulos anteriores estás em condição de calcular qual o teu montante de Investimento
Total, dividido pelos anos em que esse Investimento irá ser realizado:

                    Investimento TOTAL                  Ano 1       Ano 2        Ano 3        Ano 4        Ano 5

       Imobilizado incorpóreo                             0            0           0            0            0
       Imobilizado corpóreo                               0            0           0            0            0
       Fundo de maneio                                    0            0           0            0            0
                                                          0           0            0            0            0
                                    TOTAL                 0           0            0            0            0




Pela tabela acima verificas que deves efectuar os teus investimentos corpóreos e incorpóreos no primeiro ano ou no
máximo nos dois primeiros anos. Com a excepção do fundo de maneio, como é óbvio.

Já tivemos em conta tudo o que vamos necessitar. Para quantificá-lo tens de somar tudo o que apontaste no Plano de
Investimentos.

Passamos agora a uma fase fundamental:

Onde vamos arranjar o dinheiro para o nosso Investimento?




                                                           manual do aluno a construção dos mapas financeiros
                                                                                                                           63
                                                                                                    empreender na escola
O Plano Financeiro
     Para poderes financiar a tua empresa deves considerar diversos pontos de apoio.


                                             A primeira entidade a quem recorrer é aos teus Fundos ou Capitais Próprios.
                                             Estes fundos podem assumir ou a forma de Capital Social (obrigatório mínimo,
                                             por lei de €5.000) ou Prestações Suplementares (que são empréstimos dos
                                             sócios às empresas mas feitos sob condições muito especiais. Por exemplo a
                                             empresa pode obrigar os sócios a contribuir para estes empréstimos e a sua
                                             restituição depende sempre da deliberação da sociedade).

                                             Qualquer projecto deve sempre contar com os investimentos pessoais do
                                             empresário num montante que possamos, caso a caso, projecto a projecto,
                                             considerar correcto. Não estaremos muito longe do número exacto se
                                             falarmos de 30%. Ou seja 30% do montante total de investimentos deve ser
                                             efectuado com Capitais Próprios que, para a empresa nascente, não tem
                                             qualquer custo.

     O que acontece frequentemente é que existe até alguma dificuldade em os jovens empresários juntarem estes 30%
     do capital.

     Tens então duas alternativas, representadas numa expressão inglesa: aqueles a quem os ingleses designam por 3 F´s:
     family, friends and fools (ou seja família, amigos e … loucos!). O que se quer dizer com esta expressão é que, uma das
     soluções reside na família e nos amigos que te podem emprestar (ou dar…) alguns dos meios financeiros de que
     necessitas. E a outra alternativa é alargares o teu número de sócios abrindo a tua empresa a outras pessoas ou empre-
     sários que te fornecerão (se acreditarem nas tuas ideias…) os meios financeiros indispensáveis. Estas pessoas, que em
     alguns países já se organizam em associações ou grupos, são conhecidos como os business angels (ou seja anjos dos
     negócios).

     Agora que já reuniste os Capitais Próprios necessários (ou possíveis) deves olhar para as instituições cuja finalidade é,
     precisamente, emprestar dinheiro para a realização de negócios, para poderes reunir os valores restantes necessários
     para efectuares os teus investimentos.

     Ou seja, vais procurar os Capitais Alheios

     Deves, nesta fase e para esta finalidade, procurar um banco (ou outra entidade que realize estes financiamentos,
     Leasings, por exemplo). Tendo em atenção que os investimentos de que estamos a falar têm uma vida económica
     superior a um ano, os financiamentos também devem ser contratados a prazos superiores a um ano. Normalmente
     entre três e cinco anos, dependendo do tipo de investimentos e dos projectos em questão.

     Nesta rubrica podes também incluir Empréstimos de Sócios. Mas estes empréstimos não são como as Prestações
     Suplementares pois devem debitar juros e têm de ter prazos para pagamento, etc.

     Lembra-te de uma regra essencial: o total do Financiamento deve ser, no mínimo, igual ao total do Investimento
                                                                                                       Investimento.
     Seja de que forma for, os capitais alheios têm duas características essenciais:

     Têm prazos previamente definidos para serem reembolsados (devolvidos) e têm que ser remunerados (debitam
     juros).




64    a construção dos mapas financeirosl manual do aluno
      empreender na escola
Temos também de calcular quanto nos custam estes empréstimos e quando os vamos pagar.
Para facilitar, utilizemos, mais uma vez, uma tabela:

                                                              PLANO FINANCEIRO

       Tx de juro                                  8,00%

                                                                                                          Capital             Serviço
                                                 Capital em
                                Utilização                                                                 em                   da
                                                   Divida               Juros        Reembolso
                                                                                                          dívida              Divida
                                                  no Início
                                                                                                          no Fim

       1º ANO                    100.000          100.000               8.000          20.000             80.000              28.000
       2º ANO                                          0                  0                0                   0                 0
       3º ANO                                          0                  0                0                   0                 0
       4º ANO                                          0                  0                0                   0                 0
       5º ANO                                          0                  0                0                   0                 0




     Aqui vais colocar o      Nesta coluna colocarás       Vamos, nesta coluna       Nesta coluna vais             Nesta coluna registas
     montante utilizado do    o montante que ainda         calcular os juros que     registar o valor do           o valor em dívida no
     empréstimo bancário.     deves ao banco no            pagaremos durante o       capital que devolves ao       final do ano. É o valor
     Se pensares efectuar     início do ano em             ano e que                 banco nesse ano.              em dívida no início
     utilizações do           questão. É sobre este        designaremos por          Normalmente em                subtraído do
     financiamento ao longo   valor que iremos             encargos financeiros O
                                                                     financeiros.    prestações iguais e           reembolso pago
     dos anos deves           calcular os juros.           seu calculo é simples:    divididas pelos anos do       durante esse ano.
     considerá-las nos anos   Como é lógico este           Montante em dívida        empréstimo.
     respectivos.             valor é igual ao             (coluna anterior)
                              montante em dívida no        multiplicado pela taxa.
                              final do ano anterior.       O resultado serão os
                                                           juros anuais a pagar.




 - Na última coluna registas o montante total que pagaste ao banco. Ou seja os juros adicionados do reembolso. Este valor é
 uma referência importante para a tua tesouraria, pois tem de estar preparado para o pagar.
 - Deves ainda estar familiarizado com o seguinte: só os juros são considerados custos! Os reembolsos dos empréstimos não
 são custos. Só alteram o património da tua empresa. Quando reembolsas um empréstimo ficas sem o dinheiro na conta do
 banco, mas também ficas sem uma dívida.
 - Também deves saber que sobre os juros recai um imposto que tem de se pagar ao mesmo tempo que os juros. É o imposto
 de selo sobre juros e o seu valor é actualmente de 4%. Ou seja, no exemplo acima pagarias, no 1º ano, 4% sobre 8.000, ou
 seja 320 Euros de imposto.




A taxa de juro que a tua empresa há-de pagar pelos empréstimos obtidos será a taxa de juro do mercado bancário para
operações deste género. Deves, pois, dirigir-te a uma instituição bancária e procurar saber quais as taxas de juros que
são praticadas pela banca para empréstimos de longo prazo.

Como é óbvio só começas a pagar juros a partir do momento em que o banco coloca à tua disposição o dinheiro, ou
seja, a partir do momento em que fazes a utilização do empréstimo. Para este exemplo considerámos que a utilização
era toda efectuada no início do primeiro ano. Ou seja passas a dever ao banco (e a pagar os respectivos juros) logo a
partir do início de funcionamento da tua empresa.



                                                                     manual do aluno a construção dos mapas financeiros
                                                                                                                                               65
                                                                                                                        empreender na escola
Cabe aqui agora uma pequena explicação: normalmente os bancos quando financiam a médio/longo prazo (são
     considerados empréstimos de médio/longo prazo aqueles que duram mais de um ano) exigem o pagamento de juros
     de três em três meses ou de seis em seis meses. E que o capital emprestado seja devolvido ao banco em prestações
     também elas trimestrais ou semestrais. Assim, ao longo do tempo a tua dívida para com o banco vai diminuindo assim
     como os juros que pagas. Podes, no entanto, solicitar ao banco para começares a reembolsar o capital só passado um
     determinado prazo (por exemplo seis meses ou um ano). A esse prazo chama-se prazo de carência.

     Calculados todos os custos e proveitos previsionais estamos agora em condições de formular a nossa primeira Conta
     de Resultados.
        Resultados




66    a construção dos mapas financeiros manual do aluno
      empreender na escola
6. A conta de Resultados Previsionais
a conta de resultados previsionais
Um exemplo de esquema para representar estes resultados poderá ser o que se desenvolve nos pontos seguintes.

Conta de Resultados

A conta de resultados mede a entrada de dinheiro que a actividade tem vindo a gerar e cada um dos gastos e recursos
que tivemos de desenvolver para consegui-lo. Dir-nos-á se a actividade é rentável ou não, quanta actividade é
necessária para sobreviver, se temos uma estrutura pesada ou fácil de sustentar, etc. É, portanto, um mapa importantís-
simo que nos há-de acompanhar sempre e que deve ser refeito sempre que necessário.

Começa pelas entradas de dinheiro, a estas subtrai-lhes os gastos variáveis (aqueles que dependem totalmente do
nível de actividade) e com isso saberás a margem da tua empresa.

Posteriormente, a esta margem vais subtraindo todos os gastos fixos (que não dependem do teu nível de actividade)
que tens necessidade de manter, e que nos vai dando distintos níveis de resultados.

Um modelo de conta que te propomos será:


            Conta de Resultados Previsionais             Ano 1       Ano 2       Ano 3        Ano 4       Ano 5

    Vendas                                                 0           0           0           0             0
    Prestações de Serviços                                 0           0           0           0             0
    Variação da Produção                                   0           0           0           0             0
    Trabalhos para a própria empresa                       0           0           0           0            0
    Outros Proveitos Operacionais                          0           0           0           0             0
    Proveitos Extraordinários                              0           0           0           0             0
                                       TOTAL               0           0           0           0             0
    Custo das Matérias Vendidas e Materiais Consumidos     0           0           0           0             0
    Fornecimentos e serviços externos                      0           0           0           0             0
    Custos com o pessoal                                   0           0           0           0             0
    Amortizações do Exercício                              0           0           0           0            0
    Provisões do exercício                                 0           0           0           0             0
    Impostos                                               0           0           0           0             0
    Outros custos                                          0           0           0           0             0
                                       TOTAL               0           0           0           0             0
    RESUL. ANTES DA FUNÇÃO FINAN.                          0           0           0           0             0
    Custos e perdas financeiras                            0           0           0           0             0
    Proveitos e ganhos financeiros                         0           0           0           0             0
    RESULTADOS ANTES DE IMPOSTOS                           0           0           0           0            0
    Impostos sobre os lucros                               0           0           0           0             0

                           Resultados líquidos             0           0           0           0            0




                                                           manual do aluno a conta de resultados previsionais
                                                                                                                          69
                                                                                                empreender na escola
Plano de Tesouraria
     No arranque do teu negócio tens de controlar muito bem o dinheiro disponível com que contas. Pensa que no
     princípio necessitas dinheiro para pagar muitas coisas (constituição, alugueres, salários...) e ainda tens um volume de
     vendas pequeno. Para além disso deves contar, como já falámos em anteriores capítulos, com o prazo de recebimen-
     tos que dás aos teus clientes.
     Isto tem solução, a questão é que há que controlar muito bem quanto dinheiro dispões no arranque do negócio e
     quando deverás ir cobrando e pagando.

     Nisso consiste o Plano de Tesouraria. Trata-se de um mapa onde colocas, ordenados por datas, os valores de que
     dispões e de que vais dispondo. Os teus recebimentos e os teus pagamentos. Consegues assim saber quando vais ter
     excedentes de tesouraria e quando vais precisar de dinheiro para fazer face aos teus pagamentos. Podes, então,
     antecipar as soluções.

     Não te assustes com os números!



                                                        Orçamento Previsional de Tesouraria

                                                                                                  Meses
                           Primeiro Ano
                                                                                       Janeiro   Fevereiro   Março

         Meios Financeiros liquidos disponiveis no 1º dia                                 0         0           0
         Recebimentos                                                                     0         0           0
                                                               Vendas (inclui IVA)        0         0           0
                                              Obtenção de empréstimos a Curto             0         0           0
                                                                 Outras Receitas          0         0           0
         TOTAL DE RECEBIMENTOS                                                            0         0           0
         Pagamentos (inclui IVA)                                                          0         0           0
                                                     Aquisição de bens e serviços         0         0           0
                                                                          Pessoal         0         0           0
                                           Fornecimentos e serviços de terceiros          0         0           0
                                                                      Instalações         0         0           0
                                                                     Transportes          0         0           0
                                                                   Comunicação            0         0           0
                                                                    Gestão geral          0         0           0
                                          Pagamento de contribuições e impostos           0         0           0
                                                    Pagamento do IVA às finanças          0         0           0
                              Reembolso e juros de empréstimos de curto prazo             0         0           0
                        Descontos de pronto pagamento e encargos financeiros              0         0           0
                                                             Outros pagamentos            0         0           0
                                                            Total de pagamentos           0         0           0

                           Meios Financeiros liquidos disponíveis no último dia




70    a conta de resultados previsionais manual do aluno
      empreender na escola
Balanço

O balanço da empresa é como se fosse uma fotografia instantânea pois mostra a situação patrimonial da tua
empresa em dado momento. Tem duas partes:

O Activo:
que é o que a empresa realmente tem (oficina, instalações, computadores, espaço de armazém, direito a
cobrar dos clientes, dinheiro no banco...).

e

O Passivo e a Situação Líquida:
que mostra como a empresa financia tudo aquilo que tem, de onde tira os recursos (dinheiro posto pelos
sócios, algum empréstimo do banco, dinheiro que deve aos fornecedores). No passivo regista-se o financia-
mento a que se recorreu a terceiros e a Situação Líquida o financiamento com os capitais da própria empresa

Na página seguinte mostramos-te um Balanço.




                                                     manual do aluno a conta de resultados previsionais
                                                                                                              71
                                                                                      empreender na escola
BALANÇO PREVISIONAL                           Ano 1   Ano 2   Ano 3   Ano 4   Ano 5

           Activo
                                                Imobilizações      0        0       0      0        0
                 Amortizações e Reintegrações Acumuladas           0        0       0      0        0
                                                                   0        0       0      0        0
           Existências
                                                 Mercadorias       0        0       0      0        0
                                Matérias-primas e Subsidiárias     0        0       0      0        0
                              Produtos-Acabados e em Curso         0        0       0      0        0
                     Provisão p/ Depreciação de Existências        0        0       0      0        0
                                                                   0        0       0      0        0
           Dívidas de terceiros m/l prazo                          0        0       0      0        0
           Dívidas de terceiros curto prazo
                                                      Clientes     0       0        0      0        0
                              Estado e Outros Entes Públicos       0        0       0      0        0
                                         Outros devedores          0        0       0      0        0
                             Provisão p/ Cobranças Duvidosas       0        0       0      0        0
                                                                   0        0       0      0        0
           Depósitos bancários / caixa                             0        0       0      0        0
                                         TOTAL DO ACTIVO           0        0       0      0        0
           Capital próprio e passivo
           Capital próprio
                                                       Capital     0        0       0      0        0
                                    Prestações suplementares       0       0        0      0        0
                                       Resultados Transitados      0        0       0      0        0
                                           Resultados Líquidos     0        0       0      0        0
                                                                   0        0       0      0        0
           Dívidas a terceiros m/l prazo
                                        Empréstimos Obtidos        0       0        0      0        0
                                                 Suprimentos       0        0       0      0        0
                                                       Outros      0        0       0      0        0
           Dívidas a terceiros curto prazo
                                        Empréstimos Obtidos        0       0        0      0        0
                                                Fornecedores       0        0       0      0        0
                              Estado e Outros Entes Públicos       0        0       0      0        0
                                                        Outros     0        0       0      0        0
                             Total do capital próprio e passivo    0       0        0      0        0


     No balanço a regra fundamental é:

     O total do Activo = Total do Passivo + Capital Próprio




72    a conta de resultados previsionais manual do aluno
      empreender na escola
7. A Forma Jurídica da Sociedade e a Sua Constituição
a forma jurídica da sociedade e a sua constituição
Agora tens de decidir que forma jurídica vai ter o projecto que tens vindo a desenhar. Para isso tens diversas opções:
- Empresário em nome individual
- Sociedade unipessoal
- Sociedade por quotas, de responsabilidade limitada
- Sociedade anónima
- Cooperativa

Para não te confundires o melhor é que vás passo a passo, respondendo aos distintos aspectos que se vêm afectados
pela forma jurídica (responsabilidade, imagem, trâmites…) e vás descartando as opções que claramente não cubram
alguns deles.

Assim podes ir vendo ponto a ponto para ir descartando as opções. Um exemplo poderá ser o de uma empresa
dedicada à impermeabilização de obras:

Número de sócios: somos 6 sócios e 5 de nós, para além disso, vamos ser trabalhadores na empresa.

                                    Nível de responsabilidade: alto. Vamos encarregar-nos de muitos trabalhos e
                                    seremos responsáveis por obras de construção que envolvem muito dinheiro e
                                    com uma grande carga de responsabilidade civil.

                                    Imagem: é importante a imagem que pode dar a existência de uma sociedade,
                                    porque vamo-nos apresentar a concursos públicos que valorizam isso.

                                    Volume de capital: há que comprar bastante material, vamos colocá-lo num local e,
                                    para além disso, o financiamento de clientes vai ser bastante pesado. Calculámos
                                    um capital de cerca de 100.000 euros.



Neste caso, por exemplo, parece claro que interessa criar uma sociedade e que convém que se tenha a responsabili-
dade limitada. As fórmulas jurídicas mais habituais sob que se formam as sociedades são as Sociedade “Limitadas” e as
“Anónimas”. Para o nosso caso provavelmente a primeira, que é mais simples, será suficiente.

Outro exemplo diferente será o da empresa de desenho que temos vindo a pôr como caso ilustrativo (em pontos
anteriores). Nesta, as coisas a ter em conta poderão ser:

Número de sócios: vai haver 1 só sócio trabalhador.

Nível de responsabilidade: baixo. Não se vão contrair grandes dívidas nem ter responsabilidades civis derivadas dos
trabalhos.

Imagem: não é excessivamente importante a imagem de pessoa jurídica. Nesta actividade é muito bem visto pelos
clientes que se trabalhe como empresário em nome individual.

Volume de capital: vai ser pequeno. Pensámos em cerca de 5.000 euros.
Neste caso parece que a figura jurídica poderá ser a de empresário em nome individual, que cobre perfeitamente as
necessidades e é mais ligeira, com menos requisitos formais e mais barata que outras.




                                          manual do aluno a forma jurídica da sociedade e a sua constituição
                                                                                                                         75
                                                                                                  empreender na escola
Dá-te conta que agora que está clara a forma jurídica já podes calcular com precisão o que te vai custar arrancar, os
     gastos de estabelecimento.

     Terás de pensar no seguinte:


      - Nível de responsabilidade derivado do negócio.
      - Quanto querem arriscar os sócios?
      - É importante a imagem de sociedade para o negócio?
      - Quantas pessoas vão participar no negócio como sócias?
      - Vamos formar sociedade ou não?
      - Queremos limitar a responsabilidade ou isso não nos importa muito?
      - Quanto capital necessitamos desembolsar?
      - Que forma jurídica vamos dar à empresa?




     Constituição Legal da Empresa
     1) Escolher o tipo de empresa a constituir

     Individual:
     Empresário em nome individual (muito simples, basta ir à repartição das finanças e declarar o início de actividade).

     Estabelecimento Individual de Responsabilidade Limitada (idêntico às Sociedades).

     Tipos de Sociedade:
     - Sociedade por quotas
     - Sociedade anónima
     - Sociedade em comandita
     - Sociedade em nome colectiva

     2) Identificar a firma ou certificação de firma
     Deverão os sócios/accionistas escolher a firma (isto é, o nome) e requerer ao Registo Nacional de Pessoas Colectivas o
     certificado de admissibilidade da firma. O Registo Nacional de Pessoas Colectivas verifica se não se encontram regista-
     das firmas idênticas (com o mesmo nome) e se a firma escolhida cumpre os requisitos legais.

     3) Elaborar os estatutos que a vão reger
     Seja qual for a opção jurídica da sociedade é necessário estabelecer de forma clara quais as regras que vão reger a vida
     da sociedade e as relações entre os sócios/accionistas. Esta regras básicas são de extrema importância e são a base
     fundamental de qualquer sociedade. Muitos empresários recorrem aos serviços especializados de advogados para a
     realização destes estatutos.

     4) Realizar um depósito bancário para efectivação das entradas mínimas estabelecidas por lei.

     5) Formalizar por escritura pública a constituição da sociedade.
     É necessário proceder à escritura pública do pacto social em cartório notarial. Para tal, deverão ser apresentados no
     cartório os estatutos, o certificado de admissibilidade da firma e o extracto do depósito bancário.

     6) Registrar a sociedade na Conservatório do Registo Comercial

     7) Proceder à publicação no Diário da República e num Jornal Regional.



76    a forma jurídica da sociedade e a sua constituição manual do aluno
      empreender na escola
8) Obter o cartão de identificação de pessoa colectiva

9) Declarar o início de actividade junto do Ministério das Finanças

10) Inscrever-se nas instituições de Segurança Social.

11) Registrar os livros obrigatórios

12) Inscrever-se na Direcção Geral de Comércio/Indústria.




 Nota:
 Existem em Portugal Centros de Formalidades de Empresas (os conhecidos CFE's) onde podes, no mesmo edifício, com
 muita rapidez e poucos custos, tratar de todo o processo pois que elas seguramente influenciarão o processo de criação da tua
 empresa!




                                            manual do aluno a forma jurídica da sociedade e a sua constituição
                                                                                                                                 77
                                                                                                       empreender na escola
8. Plano Contabílistico-Fiscal
plano contabílistico-fiscal
Como já saberás, desempenhar uma actividade empresarial acarreta a obrigação de realizar distintos trâmites, desde
os necessários para a constituição (escritura, imposto,...), o registo do que vai entrando e gastando (livros contabilísti-
cos, depósitos de contas...) e o pagamento de impostos pela actividade (liquidações de I.V.A., retenções de I.R.S.,
etc...).

Agora que já estão claras as características do projecto e a sua forma jurídica é o momento de recolher e escrever, de
forma sucinta, essa informação.

- Trâmites da constituição
- Sistema contabilístico: livros e contas
- Obrigações laborais
- Segurança Social
- Retenções do I.R.S.
- Livros obrigatórios (livros de matrícula)
- Sistema de impostos aplicável:
    . I.V.A.
    . I.R.S
- Tributações
- Imposto de actividades económicas
- Contribuição urbana
- Outras tributações

Também tens de conhecer as tuas obrigações periódicas: declarações e pagamentos trimestrais à Fazenda Pública de
I.V.A. e I.R.S e mensais à Segurança Social.




                                                                       manual do aluno plano contabílistico-fiscal
                                                                                                                              81
                                                                                                   empreender na escola
9. Análise Final do Projecto
análise final do projecto
Uma vez tudo definido é necessário analisar que futuro tem o negócio. Aqui é imprescindível determo-nos um pouco
a analisar os números que saíram dos exercícios anteriores, ver de onde provêm os resultados, do que dependem
estes e como poderiam variar perante distintas situações que poderão ocorrer.

Este passo é muito importante. Realizar um Plano de Negócios não pode ficar-se por um conjunto de números; na
realidade consiste em entender as chaves do negócio, qual é a origem dos resultados, isto é, em que é que a empresa
gera valor e como poderão evoluir estas variáveis no futuro para nos adaptarmos a elas.

Análise Económico-Financeira
Os números projectam uma realidade sobre a previsão do negócio que temos de analisar. Tens de ver se a actividade é
rentável, de que grandes números depende esta rentabilidade (volume de vendas, gastos de pessoal, preço da
matéria-prima...) e se a empresa está bem financiada.

Para analisar o interesse das contas previstas pela empresa existe uma multitude de índices, normalmente chamados
rácios. Estes podem ser mais ou menos significativos dependendo do tipo de negócio.

Alguns rácios de interesse geral costumam ser:
- Rentabilidade sobre vendas: obtém-se dividindo os Resultados Líquidos pelas Vendas
- Ponto morto das vendas também conhecido como limiar da rentabilidade representa o número mínimo de vendas
que a empresa necessita de fazer para obter lucros, ou seja, o ponto morto alcançar-se-á quando o volume de vendas
cobrir todos os gastos e custos da empresa, tanto os variáveis como os fixos. Estima-se pela seguinte fórmula:


                                   Ponto Morto das Vendas =        Custos Fixos Totais
                                        (Em quantidade)
                                                                    Custos Variáveis
                                                              1-
                                                                   Volume de Vendas

- Facturação por empregado
A análise de viabilidade é resultado de todo o plano desenvolvido nos mapas anteriores e permite aos empreendedo-
res analisar a viabilidade do seu plano de negócios em todas as suas componentes. A análise da rendibilidade de um
projecto é uma condição básica preliminar da decisão de Investimento e, em termos genéricos, consiste em apreciar,
como atrás se disse, se as receitas líquidas de despesas associadas ao projecto compensam a despesa resultante do seu
custo.

Nestas análises utilizam-se vários métodos, que utilizando fórmulas matemáticas mais ou menos complexas. Não as
iremos abordar neste manual mas vamos referir-te as mais utilizadas. Poderás, querendo, investigar um pouco mais
sobre estes métodos .

.O Valor Actualizado Líquido (V.A.L)
. A Taxa Interna de Rentabilidade (T.I.R.)
. O Prazo de Recuperação do Capital (P   .R.C.)




                                                                       manual do aluno análise final do projecto
                                                                                                                        85
                                                                                              empreender na escola
A Análise de Sensibilidade
     Uma das principais características ( e, provavelmente, a que lhe confere maior dificuldade) da análise de projectos de
     Investimento é o seu carácter previsional já que os projectos se desenvolvem num contexto de incerteza. A incerteza
     desenvolve-se no meio envolvente (económico, social, tecnológico, etc.) e ainda que tenhamos sido o mais cautelo-
     sos e prudentes no cálculo e previsões que fizemos para o nosso negócio, nunca conseguiremos eliminar completa-
     mente a incerteza.

     Tudo o que puderes fazer no sentido de reduzir os perigos que estão associados ao facto de estares a utilizar elementos
     previsionais, contribuirá decisivamente para o sucesso da tua empresa.

     Deves, pois, tentar determinar quais as variáveis que são mais importantes para o teu futuro negócio: será o preço de
     venda? Serão as quantidades vendidas? Não serão os custos iniciais demasiado elevados? E se a taxa de juro subir?
     Como serão os nossos resultados com estas alterações?

     Às variáveis mais importantes chamamos variáveis críticas. É sobre elas que deves manter uma atenção e um controlo
     mais apertado, porque pequenas variações nestas variáveis poderão alterar significativamente os resultados esperados.

     Conclusões de Viabilidade
     Chegado a este ponto deves agora apontar as conclusões sobre o nível de viabilidade da empresa, a sua estabilidade
     futura e consequentemente, os passos recomendáveis a seguir e as decisões a tomar.




86    análise final do projecto manual do aluno
      empreender na escola
10. Uma Apresentação Vencedora!
uma apresentação vencedora!
“Fiz esta carta mais longa que o normal, simplesmente porque não tive tempo de a fazer mais curta.”
Voltaire


A apresentação do teu plano de negócios é fundamental para chamar a atenção a potenciais investidores e motivá-los
para lerem e analisarem todo o documento.

Deves assim tentar cumprir algumas regras básicas:

1) O Plano de negócios deve ser curto com não mais que 30 ou 40 páginas;

2) Faz um sumário conciso no início de cada capítulo;

3) Tenta sempre contar uma história;

4) Deve ser sempre convidativo à leitura, agradável ao olhar, fácil de ler, não sobrecarregado de texto, sem muitos
factos que distraiam, mas com as ilustrações, tabelas e gráficos que ajudem à compreensão dos factos;

5) Não te esqueças dos pormenores: capa, numeração das páginas, índice, qualidade do papel, etc…

6) Coloca no início uma declaração de confidencialidade e em todas as páginas as expressões “Copyright” e “Confiden-
cial”. É o teu trabalho e deve ser protegido;

7) Controla as cópias e os envios em formato digital;

8) Se usares acrónimos ou expressões técnicas pouco usuais, escreve um glossário;

9) Pensa sempre em quem vai ler o teu Plano de negócios (p. ex. se o mandares para os Estados Unidos deves recalcu-
lar as medidas;

10) Toma atenção à forma: “deves dizer-lhes sempre três vezes: primeiro diz-lhes o que lhes vais dizes, depois dizes-
lhes. E depois diz-lhes o que lhes acabaste de dizer”. Ou seja:
a) Passo 1: O sumário executivo;
b) Passo 2: O corpo principal;
c) Passo 3: As conclusões.

11) Regras básicas da escrita:
a) Começa sempre pelo “sumário executivo” e escreve de imediato as “conclusões”.
b) O sumário executivo deve ser sólido, convincente e interessante. Não cometas erros factuais. Se for necessário usa
truques jornalísticos: p. ex. não digas:”a procura é de um milhão de euros por ano “. Diz antes “comentadores estimam que
a procura seja de um milhão de euros por ano” .
c) Podes também culpar terceiros, de preferência credíveis, e assim dar brilho às tuas opiniões “fontes académicas
indicam que …… embora a nossa análise de mercado sugira que os números normalmente aceites são muito altos/baixos”.




                                                                manual do aluno uma apresentação vencedora
                                                                                                                            89
                                                                                                 empreender na escola
Glossário
     Atributos
     Os atributos são as características do nosso produto ou serviço que o cliente percebe ou valoriza, sejam estas objecti-
     vas (material, velocidade de resposta, tempo de garantia) ou psicológicas (atractivo, estilo juvenil, amabilidade...) O
     que há que ter em conta não são as características técnicas e internas do nosso produto, mas as que percebe o cliente.
     Não temos que nos preocupar com as que nós consideramos essenciais mas com aquelas que o cliente potencial dá
     importância.

     Amortizações e Reintegrações
     Operação pela qual se verifica/calcula a depreciação sofrida no decurso do tempo por um elemento activo. Esta
     operação é devida tanto à necessidade de conhecer a evolução do valor dos diferentes activos como pela sua substitui-
     ção no presente ou no futuro.

     Bens Intangíveis
     São considerados bens intangíveis os direitos e despesas de constituição, arranque e expansão da empresa, a investiga-
     ção e desenvolvimento, a propriedade industrial, os trespasses e outros direitos.

     BIC - Centros de Empresas e Inovação
     São estruturas integradas na Rede de Centros de Empresas e Inovação (EBN) da União Europeia, constituídas sob a
     forma de associação sem fins lucrativos que visam estimular e aumentar as hipóteses de sucesso de um novo negócio
     com vista a potenciar adicionais oportunidades de trabalho, numa base local ou regional.

     Atribuições
     - Assistência na avaliação de ideias e projectos inovadores;
     - Formação na área da gestão empresarial;
     - Orientação no campo da inovação e tecnologia;
     - Assistência na área da elaboração do plano de negócios;
     - Assistência em domínios especializados da gestão;
     - Assistência no acesso a financiamentos;
     - Apoio no lançamento de novas empresas;
     - Fornecimento de instalações e serviços comuns;
     - Acesso à base de dados da EBN;
     - Acesso privilegiado à experiência de outros BIC.

     Cadastro Comercial
     Ficheiro operacional de dados que permite identificar as actividades económicas desenvolvidas pelas empresas e
     estabelecimentos industriais, classificados de acordo com a Classificação de Actividade Empresarial (CAE).

     Cadastro Industrial
     Ficheiro operacional de dados que permite identificar as actividades económicas desenvolvidas pelos estabelecimentos
     industriais, classificados de acordo com a C.A.E.

     Centros de Formalidades de Empresas
     C.F.E.: Os Centros de Formalidades das Empresas (C.F.E.) são serviços de atendimento e de prestação de informa-
     ções aos utentes que têm por finalidade facilitar os processos de constituição, alteração ou extinção de empresas e
     actos afins.

     Consistem na instalação física num único local de delegações ou extenções dos Serviços ou Organismos da
     Administração Pública que mais directamente intervém nos processos atrás referidos.




90    uma apresentação vencedora manual do aluno
      empreender na escola
Contratação
Contrato de trabalho
Contrato pelo qual uma pessoa se obriga, mediante retribuição, a prestar a sua actividade intelectual ou manual a outra
pessoa, sob autoridade e direcção desta.

Contrato de prestação de serviços
Contrato pelo qual uma das partes se obriga a proporcionar à outra certo resultado do seu trabalho intelectual ou
manual, com ou sem retribuição.

Cooperativa
Esta figura jurídica de empresa corresponde a uma associação, permanentemente aberta à entrada de novos associa-
dos, os quais contribuem com bens ou serviços para a realização de uma actividade económica de escopo mutualísti-
co.

Descobertos Bancários
São autorizações concedidas pelos bancos, possibilitando utilizar a conta corrente com saldos negativos em condições
previamente negociadas (plafond de crédito, taxa, prazos, custo pela utilização…).

Despesas de Estabelecimento
Consideram-se despesas de estabelecimento as imobilizações de natureza incorpórea necessárias à preparação e
arranque da empresa, nomeadamente custos relativos a estudos, licenças, registos, escritura, royalties, propriedade
industrial, etc.

Empresa em Nome Individual
É uma empresa titulada por um único indivíduo ou pessoa singular, que afecta bens próprios à exploração da sua
actividade económica.

Estudo de Mercado
O estudo de mercado compõe-se, basicamente de dois estudos parcelares: o Estudo dos Consumidores e o Estudo
da Concorrência havendo, em qualquer destes que realizar sempre uma análise quantitativa e uma análise qualitativa.

Família de Produtos
Conjunto de produtos complementares do produto principal. Porque muitos produtos não se utilizam isoladamente a
comercialização de famílias de produtos pode, por consequência, aumentar o volume de vendas e satisfazer completa-
mente os clientes.

Firma ou Denominação Social
A firma é um sinal de identificação comercial, estando o seu uso sujeito aos princípios da exclusividade (ou novidade),
da verdade e da unidade. Só assim se garante que uma firma já registada não seja limitada por terceiros, que a indicação
do nome dos sócios ou do objecto social seja fidedigna e que cada titular tenha uma só firma reveladora da sua identifi-
cação.

Franchise
A franchise é um contrato comercial que estabelece a natureza de uma colaboração entre franchisador (que é o
detentor da marca e do know-how) e uma rede de franchisados (que exploram a marca).
Cada uma das partes tem direitos e obrigações.

Fundo de Maneio
Montante necessário para assegurar a actividade normal da empresa.
É o montante correspondente à diferença entre os valores dos capitais circulantes e do exigível a curto prazo.
O Fundo de Maneio deverá ser financiado por capitais permanentes.




                                                                manual do aluno uma apresentação vencedora
                                                                                                                           91
                                                                                                 empreender na escola
Gama de Produtos
     Diferentes modelos, tipos e dimensões de produtos fabricados ou comercializados por uma empresa.

     Gama de Serviços
     Diferentes tipos de serviços disponibilizados por uma empresa.

     Hipoteca
     Garantia real sobre um imóvel do devedor, que dá ao credor, em caso de não pagamento, o direito de fazer vender o
     imóvel e de ser pago pelo produto da venda, com prioridade sobre os outros credores.

     Imposto sobre Rendimento das Pessoas Colectivas (IRC)
     O IRC visa tributar todas as entidades colectivas que obtenham em Portugal rendimentos de actividade de natureza
     comercial, industrial ou agrícola.

     A matéria colectável é igual ao lucro tributável deduzido dos prejuízos suportados e dos benefícios fiscais aplicáveis.
     A liquidação é feita pela empresa, quando esta apresenta as declarações a que se encontra obrigada, dentro do prazo
     legal ou pela DGCI, quando a empresa a não efectua.

     Imposto sobre Rendimento das Pessoas Singulares (IRS)
     O IRS incide sobre o valor anual dos rendimentos das categorias seguintes, depois de efectuadas as correspondentes
     deduções e abatimentos:

     Categoria A - Rendimentos do trabalho dependente;
     Categoria B - Rendimentos de trabalho independente (Empresariais e Profissionais);
     Categoria C - Rendimentos comerciais e industriais;
     Categoria D - Rendimentos agrícolas;
     Categoria E - Rendimentos de capitais;
     Categoria F - Rendimentos Prediais;
     Categoria G - Mais-valias;
     Categoria H - Pensões.

     Letra
     Título à ordem que serve para diminuir a circulação de numerário, e que funciona como instrumento de crédito.

     Licenciamento da Actividade Industrial
     No âmbito da actividade industrial impõe-se, assim, e sem prejuízo do direito do seu livre exercício, que seja assegura-
     da a protecção ambiental, a par dos demais direitos susceptíveis de serem postos em causa pela instalação e laboração
     dos estabelecimentos industriais.

     Liquidez
     Capacidade da empresa solver os seus compromissos no curto prazo (até um ano).
     A liquidez de uma empresa será boa quando a estrutura financeira permitir o pagamento das dívidas que se vencem no
     curto prazo.

     Mercado
     Local de encontro da oferta e da procura de um determinado produto ou serviço.

     Marketing
     Técnicas de comercialização e de estratégia comercial, conducentes à colocação de um produto num sector específico
     de um mercado.




92    uma apresentação vencedora manual do aluno
      empreender na escola
Marketing-Mix
O Marketing-Mix (ou variáveis do Marketing) consiste na combinação que vamos fazer das principais ferramentas de
Marketing de que dispomos. As mais utilizadas e que desenvolveremos neste guia são quatro: o produto, o preço, a
distribuição e a comunicação

Matérias-Primas
Bens que se destinam a ser incorporados directamente nos produtos.

Matérias Subsidiárias
Bens que directa ou indirectamente concorrem para a produção, mas não incorporam directamente o produto.

Nicho de Mercado
Pequenos segmentos de mercado onde empresas com estratégias de diferenciação são potenciadoras de sucesso.

Produtos em Vias de Fabrico
Bens que se encontram em fabricação mas não estão aptos para venda.

Produtos Semi-Acabados
Bens que se encontram em fase adiantada de fabricação mas que ainda não estão aptos para venda.

Propriedade Industrial
Protecção jurídica da inovação tecnológica através de um conjunto de direitos que conferem a exclusividade de
utilização da respectiva informação técnica, industrial e comercial.

Provisões
Fundos criados com o objectivo de acautelar eventuais perdas. A sua constituição e reforço estão regulados dado que
estes valores são considerados custos fiscais e deverão ser diminuídos ao resultado do exercício económico.

Tipos de provisões:
- Para cobranças duvidosas
- Para riscos e encargos
- Para depreciação de existências
- Para aplicações financeiras

Quota de Mercado
Fracção de mercado que um produto ou serviço conquistou ou detém (em volume de vendas) face ao total do
mercado e aos seus concorrentes.

Segmento de Mercado
Conjunto de consumidores que podem ser pessoas, empresas ou organismos cujas características fundamentais são
semelhantes, nomeadamente:

- Idade, sexo, actividade, categoria sócio-profissional, hábitos, nível de rendimento, etc., para o caso de segmentos de
mercado constituídos por pessoas.

- Sector de actividade, número de empregados, localização, estatuto jurídico, etc., quando os segmentos de mercado
são constituídos por empresas ou organismos.




                                                                manual do aluno uma apresentação vencedora
                                                                                                                           93
                                                                                                empreender na escola
Seguros
     Contrato através do qual uma entidade assume a obrigação de pagar a outrem uma certa quantia ou indemnizá-lo dos
     prejuízos sofridos caso se verifique determinado acontecimento negativo. Em contrapartida, o segurado pagará uma
     determinada importância mensal, anual ou de uma só vez.

     Sociedades de Capital de Risco
     As sociedades de capital de risco são sociedades financeiras que têm por objecto principal o apoio e promoção do
     investimento e da inovação tecnológica em projectos ou empresas através da participação temporária e minoritária no
     capital social das empresas.

     Sociedade Anónima
     A Sociedade Anónima é o modelo puro das sociedades de capitais baseando-se, portanto, não na pessoa dos associa-
     dos, mas nos capitais por eles detidos.
     Esta forma jurídica adapta-se, preferencialmente, a empreendimentos de dimensão considerável.

     Sociedade por Quotas
     A Sociedade por Quotas é uma sociedade de responsabilidade limitada.

     Os sócios são solidariamente responsáveis por todas as entradas convencionadas no contrato social sendo lícito, no
     entanto, estipular no contrato que um ou mais sócios, além de responderem para com a sociedade respondam
     também perante os credores sociais até determinado montante.

     Sociedade Unipessoal por Quotas
     Trata-se de uma sociedade constituída por um sócio, pessoa singular ou colectiva, que é titular da totalidade do capital
     social.
     A estas sociedades aplica-se as normas relativas à Sociedade por Quotas, salvo as que pressupõem a pluralidade dos
     sócios.

     Stock
     Tudo o que se encontra em armazém pronto para venda ou transformação. As existências nas empresas industriais
     correspondem a:
     - Matérias-primas, subsidiárias e embalagens;
     - Produtos acabados, semi-acabados e em vias de fabrico.

     Taxa de Juro
     É o juro da unidade de capital, na unidade de tempo.




94    uma apresentação vencedora manual do aluno
      empreender na escola
UNIÃO EUROPEIA
             Fundo Social Europeu



Parceiros:

Manual do Aluno Empreendedor

  • 1.
    Guia para elaboraçãodo Plano de Negócios manual do aluno
  • 2.
    IDENTIFICAÇÃO DO PROJECTO EntidadeInterlocutora CPINAL - Centro Promotor de Inovação e Negócios do Algarve (BIC ALGARVE-HUELVA) N.º e Designação EM055 / ENE - Empreender Na Escola Área de Intervenção Percursos Integrados de Orientação-Formação-Inserção Região Algarve Período de Implementação Junho de 2002 a Maio de 2004 IDENTIFICAÇÃO DO RTP Número ENE/01/2004 ENE/02/2004 Designação Manual do Aluno - Guia para Elaboração do Plano de Negócios DIRECÇÃO GERAL - Dário Dias COORDENAÇÃO DO PROJECTO - Eurídice Cristo CONCEPÇÃO E REDACÇÃO - José Carlos Marques DESIGN/DESENVOLVIMENTO MULTIMÉDIA - Inesting (www.inesting.pt) Contactos: CPINAL - Centro Promotor de Inovação e Negócios do Algarve (BIC ALGARVE-HUELVA) Telefone: +351 289 707 920 Fax: +351 289 781 121 E-mail: geral@bic-ah.com WWW. BIC-AH.COM
  • 3.
    manual do aluno Guiapara elaboração do Plano de Negócios
  • 5.
    Índice 1. Os empresários/promotores_______________________________________________________________09 empresários/promotores 2. A Ideia de Negócio_______________________________________________________________________17 Negócio 3. Plano de Marketing_______________________________________________________________________21 Marketing Pesquisa de Mercado__________________________________________________________________23 Os Clientes________________________________________________________________________25 Os Concorrentes_____________________________________________________________________27 Os Fornecedores_____________________________________________________________________29 O Ambiente Externo (O contexto geral)________________________________________________________30 Conclusões: Oportunidades e Ameaças Externas__________________________________________________33 Estratégia de Posicionamento____________________________________________________________39 4. Políticas de “Marketing-Mix”________________________________________________________________41 “Marketing-Mix” Política de produto/serviço______________________________________________________________43 Política de Preço______________________________________________________________________43 Política de Distribuição_________________________________________________________________44 Política de Comunicação________________________________________________________________45 Gastos de Marketing___________________________________________________________________46 Plano Comercial_____________________________________________________________________47 5. A Construção dos Mapas Financeiros__________________________________________________________49 Financeiros Os Pressupostos Iniciais________________________________________________________________49 O Prazo Médio de Pagamento a Fornecedores:_______________________________________________________49 O Prazo Médio de Recebimento de Clientes:________________________________________________________49 O Prazo Médio de Armazenagem (Stocks):_________________________________________________________50 O Prazo Médio de Detenção de Liquidez_______________________________________________________50 Outros pressupostos______________________________________________________________________50 Cálculo do Investimento Corpóreo, Incorpóreo e das Amortizações_______________________________52 A Previsão de Vendas/Proveitos___________________________________________________________54 O Cálculo de Custos__________________________________________________________________57 Os custos dos produtos e mercadorias vendidas_______________________________________________________57 Os custos com o pessoal____________________________________________________________________58 Os Fornecimentos e Serviços Externos Previsionais_____________________________________________________60 Os Custos Financeiros_____________________________________________________________________61 Cálculo do Fundo de Maneio____________________________________________________________61 O Investimento Total_____________________________________________________________63 O Plano Financeiro_________________________________________________________________64 6. A Conta de Resultados Previsionais Previsionais___________________________________________________67 Conta de Resultados__________________________________________________________________69 Plano de Tesouraria___________________________________________________________________70 Balanço____________________________________________________________________________71 7. A Forma Jurídica da Sociedade e a sua Constituição____________________________________________73 Constituição Constituição Legal da Empresa___________________________________________________________76 8. Plano Contabílistico-Fiscal Contabílistico-Fiscal__________________________________________________________________79 9. Análise Final do Projecto___________________________________________________________________85 Projecto Análise Económico-Financeira___________________________________________________________85 A Análise de Sensibilidade_______________________________________________________________86 Conclusões de Viabilidade______________________________________________________________86 10. Uma Apresentação Vencedora!______________________________________________________________87 Vencedora! 05 empreender na escola
  • 7.
    guia de exploração OENE é um método para o desenvolvimento da cultura empreendedora no Ensino Secundário. O objectivo geral do Projecto ENE é de propor um desafio aos alunos e alunas, o qual consiste na elaboração de um Plano de Negócios até ao final do ano lectivo. Este manual destina-se a desenvolver nos jovens capacidades empreendedoras como a criatividade, a iniciativa e o espírito de equipa e a iniciar os jovens na criação de empresas e foi estruturado de forma a ser um instrumento de apoio à aprendizagem da cultura empreendedora. Partindo do princípio de que as pessoas aprendem “fazendo” o Manual do Aluno propõe a realização de um exercício prático, integrador, que implica a interacção entre indivíduos e entre diversas áreas do saber: a elaboração de um Plano de Negócios. O Manual do Aluno está estruturado em dez capítulos: 1 - Os Empresários / Promotores 2 - A Ideia de Negócio 3 - Plano de Marketing 4 - Políticas de Marketing-Mix 5 - Construção dos Mapas Financeiros 6 - Conta de Resultados Provisionais 7 - A Forma Jurídica da Sociedade e a sua Constituição 8 - Plano Contabilístico-Fiscal 9 - Análise Final do Projecto 10 - Uma Apresentação Vencedora Cada capítulo está divido em sub-capítulos. No início de cada capítulo pode-se ler uma frase conhecida ou um pequeno texto de um autor célebre relacionado com o tema em questão. Cada capítulo inclui uma caixa de texto com fundo em cor, com “lembrete” ou “chamada de atenção” e uma caixa de texto, também com fundo em cor, com questões para levar os alunos (ou outros utilizadores do manual) a reflectir. Alguns capítulos têm ainda outra caixa de texto com informação adicional sobre o assunto em questão. Em todos os capítulos incluem-se imagens ilustrativas dos temas abordados, gráficos, grelhas / tabelas e exemplos que “ilustram” as tarefas que são propostas aos alunos. No capítulo “Construção dos Mapas Financeiros” são apresentados exemplos de todos os mapas relativos ao plano financeiro de uma empresa bem como o exemplo de um organograma. Na parte final do manual encontra-se um glossário com as definições utilizadas ao longo do documento e a explicação de alguns conceitos. Este Manual foi produzido no âmbito do projecto ENE - Empreender na Escola, de Junho de 2002 a Maio de 2004, e co-financiado pela Iniciativa Comunitária EQUAL, Fundo Social Europeu e Ministério da Segurança Social do Trabalho. O Manual do Aluno teve como referência inicial um manual cedido pelo CEIN, SA (BIC de Navarra) e por VALNALON; SA (Parque Tecnológico), foi traduzido e adaptado à realidade portuguesa por professores do ensino secundário e aplicado no ano lectivo de 2002/2003. Após a experimentação da metodologia ENE durante esse ano lectivo, os alunos e os professores envolvidos manifestaram a dificuldade de aplicar, na íntegra, o Manual do Aluno tendo apenas utilizado algumas das fichas aí contempladas e o documento de suporte à elaboração do Plano de Negócios. Tendo em conta estas observações, o Manual do Aluno sofreu algumas alterações tendo-se retirado algumas fichas e tornado a linguagem mais acessível e apropriada ao público-alvo. O documento de suporte à elabora- ção do Plano de Negócios também sofreu melhorias consideráveis: foi completado e tornado mais “user-friendly”, tendo-se autonomizado num documento separado o Manual do Plano de Negócios. manual do aluno guia de exploração 07 Empreender na escola
  • 8.
    No ano lectivode 2003/2004, a Metodologia ENE foi aplicada em 10 Escolas Secundárias do Distrito de Faro. No final desse ano lectivo, através de inquéritos e entrevistas a professores e a alunos, verificou-se a necessidade dos manuais serem, de novo, reformulados. Os utilizadores dos manuais referiram, entre outras, a pouca atractividade dos manuais evidenciada pela falta de imagens e pelo aspecto gráfico em termos gerais (texto e títulos, gráficos, logotipos, tabelas, …) e o carácter pouco “user-friendly” do Manual do Aluno salientado que este devia-se assumir efectivamente como um documento de suporte à elaboração de um plano de negócios, incluindo informação adicional em cada uma das partes. O Manual do Aluno foi então novamente objecto de reformulação, por parte de uma equipa pluri-disciplinar que inclui professores, alunos, técnicos da educação e da formação e representantes do meio empresarial. Este é o livro que se encontra, agora, nas vossas mãos. Utilizem-no e tirem dele o máximo proveito! 08 guia de exploração manual do aluno Empreender na escola
  • 9.
    1. Os empresários/ promotores
  • 11.
    os empresários /promotores “Conhecer-se a si próprio é conhecer os outros” Provérbio Chinês A transformação de uma boa ideia de negócio numa empresa com perspectivas de sucesso depende, em primeiro lugar, da capacidade empresarial revelada pelo seu promotor (o empresário). Assim, antes de avançares para a realização do teu Plano de Negócios deves efectuar uma reflexão sobre ti próprio, sobre as circunstâncias e condicio- nantes a que tu e os teus eventuais sócios estão sujeitos. O primeiro aspecto a ter em consideração é o relativo aos teus dados pessoais. Deves então redigir o teu Curriculum Vitae onde, para além de informação pessoal, deves dar ênfase às tuas habilitações literárias, formação adicional, experiência e percurso profissional ou outras experiências profissionais que se mostrem relevantes para o negócio a desenvolver. Tal como tu, os teus parcei- ros deverão fazer o mesmo. No final deste capítulo apresentamos-te um exemplo de CV. Para além deste aspecto mais formal da apresentação dos promotores do pro- jecto, a reflexão a fazer deve incidir também sobre outras características pessoais e condicionantes, das quais te destacamos as seguintes: a) Numa pequena empresa a iniciar a actividade onde o empresário tem de ser o “faz-tudo” é necessário que tenhas ou treines algumas qualidades pessoais (o espírito empreendedor). Mas é evidente que um empresário deve ter um certo número de qualidades mas não as pode ter todas. Deves é ter consciência dos teus pontos fortes e dos teus pontos fracos; b) Deves estar consciente de qual é a motivação que te leva a arriscar e a empreender; c) E quais são os objectivos que, a médio ou longo prazo, pretendes atingir com a criação da tua empresa? É que os teus objectivos vão condicionar a evolução do teu negócio, apesar de ao longo do tempo os ideais e a realidade possam direccionar-se para caminhos distintos dos inicialmente programados; d) A envolvente familiar e social é também muito importante no início da tua empresa. Se contares com o apoio da tua família de forma a te permitirem teres mais tempo disponível para o teu negócio, a compartilharem as preocupações e até, eventualmente, a ajudarem nos aspectos financeiros, será um bom factor de equilíbrio e segurança no teu arran- que. O primeiro aspecto a ter em consideração é o relativo aos teus dados pessoais. Deves então redigir o teu Curriculum Vitae onde, para além de informação pessoal, deves dar ênfase às tuas habilitações literárias, formação adicional, experiência e percurso profissional ou outras experiências profissionais que se mostrem relevantes para o negócio a desenvolver. Tal como tu, os teus parceiros deverão fazer o mesmo. No final deste capítulo apresentamos-te um exemplo de CV. manual do aluno os empresários/promotores 11 empreender na escola
  • 12.
    Propomos-te, para ajudarà tua reflexão, que preenchas as tabelas seguintes Assinala com uma cruz os Pontos Fortes e os Pontos Fracos que achas que tens: Qual a tua situação actual? Pontos Fortes Pontos Fracos Tempo disponível (Muito ou Pouco) Dinheiro de que dispõe (Muito ou Pouco) Formação/Habilitações Conhecimentos técnicos relacionados com o projecto Conhecimentos do sector e do mercado (Bons ou Medíocres) Competências em matéria de: Marketing Contabilidade Organização Chefia e dinamização da equipa Negociação E a tua personalidade? Pontos Fortes Pontos Fracos Iniciativa e gosto pela responsabilidade (Independência) Capacidade de trabalho (Autodisciplina) Imaginação (Criatividade) Determinação para o teu projecto (Motivação) Capacidade para assumir riscos (Capacidade de risco) Nível de confiança em ti próprio (Autoconfiança) Curiosidade / abertura de espírito (Boa ou Má) Envolvente social Pontos Fortes Pontos Fracos Os amigos e a família são favoráveis ao teu projecto? Conhecidos e amigos podem ajudar-te? Conheces algum empresário? Tens algum contacto com: Clientes Fornecedores Outros intervenientes nos negócios 12 os empresários/promotores manual do aluno empreender na escola
  • 13.
    Depois de preenchereso inquérito anterior e as fichas deverás ser capaz de responder às seguintes questões: - Porque querem embarcar nesta aventura? - Que qualidades pessoais farão de ti (e dos teus associados) um bom empresário? - Que conhecimentos de partida têm relacionados com o vosso projecto? - Os conhecimentos são suficientes? Se não, que formação necessitam? - Quais os pontos fortes e quais os pontos fracos relacionados com o teu projecto? - Como vais melhorar ou eliminar os pontos fracos? - Relativamente aos factores condicionantes do arranque do projecto, que soluções pensam adoptar para os reduzir? Sendo o teu um projecto de equipa, cada um dos futuros sócios ou associados deve preencher os Curricula Vitae e os questionários de que te falámos. Devem depois, em conjunto, verificar que contribuição cada um dos parceiros pode trazer para a futura empresa. Podes, por exemplo, construir uma tabela idêntica a esta que a seguir te propomos: Competências Experiência Parceiro Financiamento Clientes Técnicas Profissional Sócio 1 Sócio 2 Sócio 3 Depois de analisados os conhecimentos de cada um dos sócios devem, em conjunto, decidir quem faz o quê dentro da empresa, nas suas diferentes áreas. Propomos-te algumas que têm importância nas organizações empresariais: Recursos Humanos; Finanças; Compras; Marketing; Vendas; Gestão; Informação; Produção, etc. Na página seguinte apresentamos-te um exemplo de um Curriculum Vitae. Nele poderás verificar alguma da informa- ção essencial que um CV deve conter. Também podes, no site seguinte, utilizar o modelo europeu de CV, o que te aconselhamos, pois a tua informação será apresentada de uma forma mais organizada e mais facilmente será interpretada por terceiros: http://europass.cedefop.eu.int manual do aluno os empresários/promotores 13 empreender na escola
  • 14.
    Curriculum vitae Se pretenderes Dados Pessoais: adicionar a tua foto Nome: Júlia Figueirinha Gairinhos Residência actual: Av. Conde da Caprichosa nº 24 podes colocá-la aqui. Data de Nascimento: 26.04.78 8700-Olhão Nesse caso deve ser Naturalidade: Faro Telemóvel: 923 444444 tipo passe e actual. Nacionalidade: Portuguesa E-mail: julia@gmail.com Telemóvel: 923 444444 Carta de Condução: Ligeiros e Motociclos Filiação: Jorge Corrêa Gairinhos/Isa Figueirinha Profissão Actual:Técnica Superior de Projectos Comunitários Estado Civil: Solteira Bilhete de Identidade n.º 63584735 de 25/9/2003 pelo arquivo de Identificação de Lisboa Habilitações Literárias: Evita os acrónimos 1996/2000 Universidade de Southampton; incompreensíveis. É Licenciatura em Ciências Políticas/Relações Internacionais, Português e Estudos Latino-Americanos. 1998/1999 Universidade de Coimbra: preferível escreveres os Frequência do 3º Ano da Licenciatura em Estudos Portugueses. nomes por extenso. 1995/1996 Equivalente ao 12º ano na Sydenham High School, G.P .D.S.T., Londres com as disciplinas de Ciência Política, Literatura Inglesa e Alemão. 1994/1995 9º Ano Sydenham High School, G.P .D.S.T., Londres: Francês, Alemão, História, Geografia, Literatura Inglesa, Língua Inglesa, Matemática, Físico-Química e Biologia. Experiência Profissional: Gabinete Coordenador de Projectos Europeus desde 26 de Agosto de 2002; Técnica Superior no Departamento de Projectos Internacionais. Colaboração no Projecto FGD, parceria de aprendizagem sobre e-learning para Adultos, no âmbito do programa Grundtvig 2. Técnica Principal do Projecto ENE Empreender na Escola, um projecto que visa estimular e promover o desenvolvimento de competências Está correcto. Os empreendedoras nos alunos a frequentar o ensino secundário. O projecto é co-financiado pela iniciativa comunitária EQUAL. termos que escreveres noutra língua deve-lo Kalioka Lda. Traduções e Eventos: 2000-2002 fazer em Itálico. Durante os anos de 2000 e 2002 trabalhei em regime Freelance como tradutora e intérprete pelo Gabinete de Tradução Kalioka Lda, com sede em Faro, com incidência nas áreas de turismo, lei civil e criminal e Política Europeia. Julho 2001: Conferência de Imprensa presidida pela QDA, pela Supermodel Eva Herzigova, durante a participação da mesma no Fashion Algarve. 7 de Junho de 2001: Intérprete para o julgamento de dois cidadãos Britânicos numa queixa criminal, além de ter interpretado em diversos casos civis para o Tribunal de Faro e de Loulé (Maio 2003). Ensino: Fevereiro Julho de 2001 Professora de Inglês. Ensinei crianças entre os 4 e 11 anos de idade. S.E.C.A.F/ B.F./ G.N.R., Novembro de 2000. Muito cuidado! São Intérprete para a Brigada Fiscal. imperdoáveis erros Wall Street Institute School of English, 17 de Julho 17 de Outubro de 2000 ortográficos e o mau Professora de Inglês para adultos portugueses e de outras nacionalidades. uso da Língua Four Seasons-Vilamoura, Algarve, Portugal, 1997-1998. Portuguesa. Julho de 1997 Setembro 1998: Recepcionista no Hotel Four Seasons Vilamoura LTD. Yosokochi International (Europe) Ltd. Maio de 1995. Estágio no departamento de Lei Financial numa Companhia Japonesa. Trabalhava na área de adiministrassão geral. É por vezes necessário Línguas: Oral Escrita Leitura Compreensão explicitar melhor as responsabilidades Inglês Fluente Fluente Fluente Fluente assumidas em anteriores funções Português Fluente Fluente Fluente Fluente Francês Médio Básico Médio Médio Alemão Básico Básico Médio Médio Informática: Experiência Informática na óptica do utilizador. Microsoft Word, Power Point e Excel 97 e Excel 97 e 2000, Corel WordPerfect, Internet Explorer e Netscape Navigator. Experiência Complementar: 1997/1998 Presidente da Sociedade Universitária dos Espanhóis, Portugueses e Latino-Americanos U. de Southampton. 1995/1996 Presidente da Associação de Estudantes de Sydenham High School, G.P .D.S.T., Londres Referências: Dr. D. Dias, Director-Geral do GCPE. Av Byron Silva, nº7 2º 8700 Olhão. Tel 289 777777 Fax 289 8888 Dra. M. Marineta, Gerente da Kalioka, Lda R. Braulio B. nº 21, 2º Esq. 8000-225 Faro. Tel./Fax 289 33 14 os empresários/promotores manual do aluno empreender na escola
  • 15.
    Pesquisas realizadas juntode empresários bem sucedidos permitiram identificar algumas qualidades especiais comuns a todos eles. Aproveitando essa “receita” montou-se um decálogo do empreendedor de sucesso. Dez items que revelam a personalidade de homens e mulheres que foram à luta e obtiveram o seu lugar no mercado. 1) Assumir riscos: Esta é a primeira e uma das maiores qualidades do verdadeiro empreendedor. Arriscar consciente- mente é ter coragem de enfrentar desafios e de procurar, por si só, os melhores caminhos. É ter autodeterminação. 2) Identificar oportunidades: O empresário de sucesso é curioso e atento às informações, pois sabe que as suas hipóteses melhoram quando o seu conhecimento aumenta. Está atento e percebe, no momento certo, as oportuni- dades que o mercado oferece. 3) Conhecimento: Proveniente de várias fontes, quanto maior é o domínio de um empresário sobre um ramo de negócio, maiores são as suas hipóteses de êxito. 4) Organização: É ter capacidade de utilizar recursos humanos, materiais, financeiros e tecnológicos de forma racional. A desorganização compromete o funcionamento e o desempenho. 5) Tomar decisões: Tomar decisões correctas, na hora certa. É um processo que exige o levantamento de informações, a análise fria da situação, a avaliação das alternativas e a escolha da solução mais adequada. 6) Liderança: Liderar é saber definir objectivos, orientar tarefas, combinar métodos e procedimentos práticos, estimular as pessoas no rumo das metas traçadas e favorecer relações equilibradas dentro da equipa de trabalho, em torno do empreendimento. 7) Dinamismo: Um empreendedor de sucesso nunca se acomoda, para não perder a capacidade de fazer com que simples ideias se concretizem em negócios efectivos. Cultiva o inconformismo diante da rotina. 8) Independência: O empreendedor deve ser livre, evitando proteccionismos que, mais tarde, possam transformar-se em obstáculos aos negócios. Determinar os seus próprios passos, abrir os seus próprios caminhos, é meta importante na busca do sucesso. 9) Optimismo: É uma característica das pessoas que vêem o sucesso, em vez de imaginarem o fracasso. Capaz de enfrentar obstáculos, o empresário de sucesso sabe olhar além e acima das dificuldades. 10) Intuição empresarial: Aquilo que muita gente acredita ser um “sexto sentido”, intuição, faro empresarial, típicos de gente bem sucedida nos negócios é, na verdade, na maioria das vezes a soma de todas as qualidades descritas até aqui. Se o empreendedor reúne a maior parte dessas características terá grandes chances de ter êxito. manual do aluno os empresários/promotores 15 empreender na escola
  • 17.
    2. A Ideiade Negócio
  • 19.
    a ideia denegócio “Nada é tão poderoso no mundo como uma ideia cuja oportunidade chegou” Victor Hugo O ponto de partida de qualquer projecto e, portanto, do Plano de Negócio é a tua ideia de negócio. Deves ser capaz de concretizar esta ideia e escrever uma breve descrição, de onde se recolha a base do que queremos analisar. Temos que definir que produtos ou serviços queremos lançar e a quem vamos dirigi-los, ou seja, quem serão os nossos clientes. O mais útil para este passo é que desenhes um quadro de produtos / clientes, como por exemplo, o seguinte, efectuado para uma nova empresa de desenho gráfico: Agências de Clientes / Produtos Particulares PME´s Instituições Editoriais Publicidade Desenho Logotipos X X X X Folhetos e Catálogos X X X Painéis Exteriores X X (Outdoors) Ilustrações Didácticas X X Se em vez de uma única linha de actividades tens várias diz-se que tens várias unidades de negócio. Nesse caso convém que faças um quadro para cada uma e que mantenhas essa divisão durante o resto do Plano de Negócio. Se, pelo contrário, só vais ter um produto ou serviço e só um tipo de clientes a coisa será muito mais fácil. Não te preocupes se ainda há coisas por decidir, para isso serve o Plano de Negócios. Aqui o que fazemos é ver se a actividade que queremos analisar é viável. É preciso identificá-la, pôr-lhe limites, para saber concretamente sobre o que temos de investigar e sobre o que temos de decidir. Mais tarde, conforme avancemos no Plano, podemos decidir alterar partes do que fizemos inicialmente. Pensa que o mais importante é que destaques aquilo que a tua ideia possa ter de diferente sobre as já existentes. Qualquer diferença é válida sempre que os teus futuros clientes a valorizem e que estejam dispostos a pagar por ela. De certeza que já conseguiste identificar as áreas em que tu, a tua ideia, a tua empresa, o teu negócio são muito competentes. Isto é, deves conseguir identificar quais as habilidades, talentos e conhecimentos que tornam a tua ideia forte e competitiva. Deves tomar nota de todas elas. No final destas tarefas deves poder responder a estas perguntas: - Em que produto/serviço estou a pensar? - A quem o vou dirigir? - Que vantagens vou oferecer relativamente aos meus concorrentes? - O cliente valorizará essas vantagens? - Que tamanho da empresa tenho em mente? - Onde me instalarei, no início? manual do aluno a ideia de negócio 19 empreender na escola
  • 21.
    3. Plano deMarketing
  • 23.
    plano de marketing Umavez que já sabemos de que actividade estamos a falar temos de analisar muito bem o meio envolvente no qual ela se desenvolve e tomar decisões sobre como adaptar a nossa futura empresa ao mesmo. Para isso temos de investigar o que rodeará a empresa (clientes, concorrentes…), procurar um espaço que possamos ocupar, desenhar um produto ou serviço que encaixe nesse “vazio”, decidir como dá-lo a conhecer, como torná-lo acessível aos clientes e quanto cobrar por ele. Também temos de ser capazes de saber quanto é previsível que venhamos a vender. Pesquisa de Mercado “Então eu digo: Se conheceres o teu inimigo e te conheceres a ti próprio, em cem batalhas nunca serás derrotado. Quando desconheces o teu inimigo mas te conheces a ti próprio tens tantas hipóteses de vencer como de saíres derrotado. Mas se és ignorante de ti próprio e do teu inimigo, seguramente serás derrotado em todas as batalhas.” Sun Tzu, A Arte da Guerra, c. 400 A.C. É fundamental que conheçamos com profundidade como é, neste momento, esse ambiente externo e como é provável que evolua. Isto é conveniente porque, dessa forma, aumentamos as possibilidades de êxito da nossa ideia. O mais seguro será, para além de utilizar o senso comum, fazer uma investigação com certo rigor, decidir que informação vamos necessitar, onde a poderemos encontrar e como vamos obtê-la. É muito provável que tenhamos de fazer questionários ou entrevistas a pessoas que já estão no terreno. Isto situar-nos-á e dar-nos-á segurança no momento de dar corpo ao nosso projecto. Quem compra? O que compra? . Onde vive; . Características do produto; O TEU . Embalagem do produto; . Qual o perfil (Idade, sexo, PRODUTO . O Preço; rendimento…); OU SERVIÇO . Opções de entrega; . Estilo de vida (Passatempos, férias …); . Prazos. . Personalidade (inovadores, aderem com facilidade, cautelosos, …). Porque é que compra? . Benefícios; . Características especiais. manual do aluno plano de marketing 23 empreender na escola
  • 24.
    Deves conhecer bemos teus clientes. Para tal vais ter de recolher informação. Pensa um pouco nas perguntas seguintes: De que informação necessito? Onde a procuro (nos clientes, especialistas no sector, listas de Associações, etc.)? Como a consigo (por entrevistas, questionários, observação…)? Alguns Sites Úteis: - http://www.adi.pt - http://www.fdti.juventude.pt - http://www.agep.pt - http://www.fjuventude.pt - http://www.aip.pt - http://www.iapmei.pt - http://www.ambitur.pt - http://www.iefp.pt - http://www.anje.pt - http://www.ifdep.pt - http://www.antram.pt - http://www.ine.pt - http://www.cfe.iapmei.pt - http://www.iturismo.pt - http://www.dgcc.pt - http://www.min-economia.pt Ambiente Externo da Empresa "Homem da planície, porque sobes tu à montanha? Para melhor olhar a planície…” Provérbio Chinês Primeiro temos de delimitar o nosso âmbito geográfico de actuação e depois ir analisando os diferentes elementos que nos vão afectar. É importante ir passo a passo. Analisamos primeiro os clientes, depois os LISBOA concorrentes. Centramo-nos em cada um ESPANHA e no final resumimos aquilo que nos pareça A2 Alcoutim mais importante dentro do conjunto. Esta última parte faremos separando o que será Aljezur favorável para a nossa empresa do que será Monchique desfavorável. Castro Marim A2 A22 En125 São Brás Vila Real A22 de Alportel de Stº Loulé António Portimão Lagos Alvor Tavira Armação En125 A22 Vale do En125 Carvoeiro de Pera Vilamoura En125 Bispo Albufeira FARO Olhão Zona Geográfica de atendimento (aproximadamente ao concelho de Loulé) 24 plano de marketing manual do aluno empreender na escola
  • 25.
    Os Clientes Informação geral Convém,num primeiro passo, ver se os que compram o nosso produto (pagam) são distintos dos que o consomem (os que o usam ou desfrutam). Normalmente, nas empresas pequenas trabalha-se para os clientes directos, ou seja, os compradores, mas sem perder de vista o que querem os consumidores (quem consome o produto). Esta diferença pode parecer-te estranha. Mas é uma situação muito comum. Imagina, por exemplo, que o teu pai resolve comprar-te uma consola de jogos! Neste caso, ele é que paga, mas tu é que utilizas. Ou, outro exemplo, imagina que tu queres ir aprender karaté. O teu pai é que paga o serviço, mas tu é que vais utilizar. Agora que já definiste o sector em que vais actuar e o teu mercado geral, vais necessitar de identificar e clarificar qual a porção desse mercado é o teu alvo. Reflecte sobre as seguintes questões: - Qual é o volume total de consumo do meu produto/serviço, no meu âmbito geográfico (em euros e em unidades…)? - Esse consumo está a crescer muito ou pouco? - Qual o potencial do mercado? - O mercado encontra-se bem fornecido? - Quem compra produtos/serviços como o meu? - Quem o paga é o mesmo que quem o usa? Informação por segmentos Uma vez feita essa distinção (se existe) será muito importante separar todo o conjunto de clientes (normalmente muito diferentes entre si) em grupos que se comportem e queiram algo parecido ao comprar o nosso produto ou serviço. A isto se chama segmentar o mercado. Para isso temos que pensar/averiguar se todos os nossos possíveis clientes vão buscar o mesmo no produto, se o vão comprar por e para o mesmo fim. Se assim for todos os nossos clientes pertencerão ao mesmo grupo de compradores e aqui termina o nosso trabalho de segmentação. Mas isto geralmente é o menos habitual. O normal é que haja diferenças entre clientes, que uns procurem essencialmente rapidez, por exemplo, outros segurança, outros preço, outros atenção, etc.… O que teremos de fazer será juntá-los em grupos diferentes (por exemplo, grandes empresas, instituições locais e indivíduos). Podes, por exemplo, segmentar por cliente segundo o critério da proximidade geográfica (onde vive?) procurando saber em que país, cidade ou bairro vive, quanto tempo levam para chegar ao aeroporto, qual é a temperatura da região onde vive no verão, etc… estas informações para alguns negócios podem não parecer importantes mas para outros são muito importantes. Depois podes considerar também outros factores: qual a idade, o sexo, o tamanho da família, qual o grau de educação, qual a ocupação, qual o rendimento, qual a etnia, qual a nacionalidade, religião, etc… depois, que estilo de vida têm: quais os programas preferidos de televisão, que clubes são da sua preferência, onde passam férias. Todos estes conceitos podem ser muito importantes mas podem ainda ser melhorados se conheceres a personalidade dos teus diversos clientes: são eles jovens e educados, inovadores que correm riscos e usam as novas tecnologias? Ou serão cautelosos, só abertos a argumentos bem justificados? Ou, se calhar, só experimentam novos produtos se forem manual do aluno plano de marketing 25 empreender na escola
  • 26.
    aconselhados por amigos?Ou então são muito cautelosos e esperam até ao último momento para adquirir novos produtos! De outra forma podes fazer uma descrição dos teus futuros clientes baseada nos produtos que eles compram e que te permitirá olhar para eles de uma forma a que estarás mais habituado: os teus próprios produtos e serviços. Será uma segmentação do mercado por produtos. Irás então segmentar pelas características dos produtos. Verificarás que quando tu agrupas os clientes em função das características do produto que eles procuram, descobres que eles têm muito em comum. Por exemplo, o que fazem com o produto: se os teus clientes são jovens que compram um computador, é natural que o usem para jogar, mais do que o segmento dos teus clientes que são … menos jovens! Também a frequência com que o usam é diferente! Também é comum os segmentos de mercado identificados com base nos critérios da embalagem reflectirem atributos comuns semelhantes aos segmentos baseados em características do produto: frequência com que o usam, a habilidade em usar o produto, a utilidade, etc … Já o preço (factor importantíssimo!) de um tipo específico de produto ou serviço tende a criar diferentes grupos de clientes. Os clientes que são mais sensíveis ao preço estão num segmento; os que estão dispostos a pagar mais por um certo nível de qualidade estão noutro. Mas o preço não é o único factor financeiro que pode levar a diferentes segmen- tos de mercado. O financiamento disponível, um acordo de troca ou a possibilidade de devolução do dinheiro se o cliente não estiver satisfeito são também factores a ter em consideração. A distribuição e a entrega, assim como a disponibilidade total de horário (por ex. lojas de conveniência) ou disponibili- dade total de local (postos de gasolina); a disponibilidade garantida (nos vídeo-club) podem definir segmentos de mercado baseados no critério da localização onde os clientes efectuam as suas compras. Após termos ordenado os clientes em grupos mais ou menos uniformes, podemos passar a analisar cada um deles. A chave será saber de cada um como compra e, sobretudo, porque compra a um ou a outro concorrente. Pensa que no fim de contas o negócio irá bem ou mal em função do que decida o cliente nesse momento (comprar a ti ou a outro), pelo que compreender as suas razões é o eixo central do teu projecto. Todos os raciocínios que até agora fizeste devem ser adaptados no caso de os teus futuros clientes virem a ser outras empresas. - Como agrupo os clientes em tipos diferentes? - Quantos clientes possíveis há em cada grupo? - Que passos seguem na hora de comprar o produto ou serviço? - Para que compra o produto/serviço cada grupo? - O que consideram importante? - O que os motiva? - Como fazem as suas escolhas? 26 plano de marketing manual do aluno empreender na escola
  • 27.
    Critérios de compra OPlano de Marketing servir-te-á para tomar muitas decisões. O melhor é que listes as características do produto ou serviço em que estás a trabalhar e averigues a importância que cada tipo de cliente dá a cada característica. Podes valorizar de 1 a 10 (de menos a mais importante) e registar numa tabela. Vamos então fazer este exercício para a empresa de desenho gráfico de que já falámos: Clientes / Particulares Particulares Empresas Instituições Características (Adultos) (Jovens) Rapidez do serviço 3 8 7 1 Atendimento pessoal 10 7 2 4 Serviço pós-venda 5 2 10 3 Documentação auxiliar 2 1 3 8 Formação para a utilização 6 1 8 8 Preço 6 10 4 6 Os Concorrentes Um concorrente é uma empresa que fornece os mesmos produtos que a nossa empresa. Para conheceres “o inimigo” deves identificar, listar e caracterizar os teus principais concorrentes. O teu futuro dependerá de que fornecedores os teus clientes escolham (tu ou outros). Os clientes farão isto naturalmente: procurando e comparando. Tem em conta que o teu produto ou serviço sempre será bom ou mau em função da comparação que se faça com os da concorrência. Necessitas saber quem são os teus concorrentes, o que têm de bom e descobrir em que podes ser melhor do que eles, sempre desde o ponto de vista do cliente, porque é ele que decide. Quando fizeres este estudo tem em atenção que a concorrência pode surgir de várias formas e que os seguintes aspectos devem ser tomados em consideração: . No mercado por ti escolhido, de que maneira é definido um produto ou serviço competitivo? . Como é que esse produto/serviço “ideal” se parece com o teu e com os dos outros? . De que maneira ele é diferente do teu e dos da tua concorrência? . A concorrência é especialista ou oferece uma variedade alargada de produtos? . Quais as características do teu produto que satisfazem o teu Segmento/Mercado Alvo? . Quais os pontos fortes e fracos da concorrência que tu podes explorar? . Quão inovador és? Comparado com a concorrência, ajustas-te rapidamente às mudanças tecnológicas? . Que imagem o consumidor associa à concorrência? manual do aluno plano de marketing 27 empreender na escola
  • 28.
    Preço: . Qual é a estratégia de preço do concorrente? 100 90 Livros . Como é o teu preço em relação aos do teu concorrente? 80 . O preço tem algum espaço para poder ser aumentado? Volume de Vendas 70 Cd’s 60 50 DVD Local: 40 . Onde está o teu concorrente? 30 . Como é a tua localização em relação à dele? 20 10 . Ele tem espaço para crescer? 0 Conc. Conc. Conc. Conc. A B C D Promoção: Concorrentes . De que maneira a concorrência publicita os seus produtos? . Quanto eles gastam em publicidade? . Qual a mensagem? . A publicidade da concorrência é efectiva? Gestão: Evolução das Vendas Anuais . Como é a equipa de Gestão da tua concorrência? . Possuem conhecimentos e são competentes? 8000 7000 . Como é que recrutam o pessoal? 6000 . Oferecem treino e formação ao seu pessoal? 5000 Livros . Qual a política de salários? 4000 DVD 3000 2000 Cd’s Finanças: 1000 . O negócio do concorrente é lucrativo? 0 1º 2º 3º 4º . Qual é a facturação anual? Qual é a sua quota de mercado? trim trim trim trim . Os teus concorrentes investem em Investigação & Desenvolvimento? . Quem são os seus sócios? Que participações têm no capital? . Qual é o Fluxo de Caixa? Ou seja, deves ter um conhecimento o mais profundo possível da tua concorrência. Tenta agora responder às perguntas seguintes: - Quais são os seus segmentos de mercado? - Que gama de produtos têm? - Que imagem têm junto do público? - Em que aspectos são bons e menos bons? - O que há de especial nos produtos que comercializam? - Quais são as perspectivas futuras? - Onde estão localizados? - Qual a sua zona de atracção? - Quantas pessoas trabalham para eles? - Qual o seu valor de vendas? - Porque os clientes escolhem entre um e outro dos nossos concorrentes? - Quanto pagam por estes produtos ou serviços? - Estão satisfeitos com os teus concorrentes actuais? - Mudam facilmente de um dos teus concorrentes para outro? - São duros ou brandos quando estão a negociar? - Que prazos de pagamento têm? 28 plano de marketing manual do aluno empreender na escola
  • 29.
    Deves então fazeruma análise da tua concorrência, relacionando o que querem os teus clientes com o que oferecem os teus concorrentes. Poderás fazer um quadro onde anotes as características do produto ou serviço que querem os clientes (já o tens do capítulo anterior) e averigues como os clientes avaliam cada um dos teus concorrentes em cada característica. Podes avaliar de 0 a 10 (de mau a muito bom). Continuando com o exemplo anterior da nova empresa de desenho gráfico, poder-se-à construir a seguinte tabela: Clientes Concorrente Concorrente Concorrente Concorrente Empresa Características A B C D Desenho Rapidez de serviço 10 6 2 4 2 Atendimento pessoal 3 9 6 4 3 Serviço pós-venda 8 8 10 1 47 Documentação auxiliar 2 2 4 1 10 Formação para a utilização 2 2 5 3 8 Preço / económico 5 6 7 10 6 Os Fornecedores Os fornecedores são os agentes económicos que te poderão fornecer matérias-primas, componentes, mercadorias e serviços. Deves manter boas relações com os teus fornecedores e ambos poderão ganhar. Diz-se que, quando um negócio só é bom para uma das partes, então é mau negócio. Não os tentes enganar porque eles tentarão fazer-te o mesmo! Deves, no entanto, manter alguma atenção nas pressões competitivas existentes entre os teus fornecedores de forma a te poderes assegurar de que estás a comprar com a melhor relação preço/qualidade. Assim, e nesta fase de realização do teu Plano de Negócios, deveremos saber quem são e ver se são importantes, porque vamos gastar muito dinheiro com eles e porque os fornecedores são cruciais para que saia bem o que queremos fazer ou oferecer aos nossos clientes. Após uma análise cuidada às tuas diferentes possibilidades de fornecedores deverás saber responder às seguintes questões: - O volume de compras é importante neste negócio? - E a qualidade das compras, influencia muito no que se vai oferecer? - É fácil aceder aos fornecedores? - Que relacionamento têm com os nossos concorrentes? - Os fornecedores podiam chegar a ser nossos concorrentes? - São duros ou brandos a negociar? - Que condições de pagamento podemos pedir? - Que vantagens e inconvenientes há em trabalhar com os diversos fornecedores? manual do aluno plano de marketing 29 empreender na escola
  • 30.
    O Ambiente Externo(O contexto geral) Uma vez que já viste o que te afecta dentro da tua própria actividade, tens de ampliar um pouco a tua visão e detectar o que pode ser importante para o teu negócio no ambiente social, económico, político, legal que o rodeia e que, certamente, influenciará a sua capacidade de obter lucros. O empresário deve estar preparado para detectar as tendências e desenvolvimentos importantes que influenciarão a evolução do mercado. O melhor é ir ponto por ponto e reflectir sobre o que te pode afectar. Pode ser uma nova lei, um novo estilo de vida, condições climáticas… depende muito de que tipo de projecto é o teu. Um exemplo muito comum é o facto de que as leis de protecção do ambiente serem cada vez mais restritivas tornando obrigatórios uma série de investimento das empresas nesta área, o que se tem traduzido em oportunidades de negócio para as empresas do sector. - E da situação política, legal, fiscal… o que afecta o meu negócio em particular? (ex. alargamento da U.E.) - E da situação económica do meu meio?(diminuição do poder de compra) - E da situação social, estilos de vida, costumes, alterações demográficas…? - Mudanças tecnológicas que me afectem particularmente. - E em termos de ambiente natural e clima… o que pode influenciar no meu negócio? Conclusões: Oportunidades e Ameaças Externas Neste capítulo há que fazer um grande esforço de síntese. Temos que resumir tudo o que temos visto ao longo da análise do meio envolvente para recolher o que é, realmente, determinante. Vamos separar aquilo que nos parece positivo para nós (a que se costuma chamar oportunidades) daquilo que nos parece que nos pode afectar negativamente (ameaças). - De tudo o exposto anteriormente o que pode ser positivo para o meu negócio? - E negativo? Para cada tendência ou evolução verificada o empresário necessita de identificar as oportunidades e ameaças que lhe estão associadas. As oportunidades poderão ser classificadas segundo a sua atractividade e a sua probabilidade de sucesso e as ameaças conforme o seu grau e importância ou probabilidade de ocorrência. 30 plano de marketing manual do aluno empreender na escola
  • 31.
    A questão écolocar uns poucos pontos, umas frases breves, em cada um dos dois blocos. A distinção entre ameaça e oportunidade muitas vezes é relativa e depende do que façamos perante ela. Para separá-las não resta mais do que sentido comum, não se enganar e saber que a arte de converter realmente as ameaças em oportunidades pode ser muito positiva para o futuro negócio. Não é necessário que corrijas todas as fraquezas do negócio nem que destaques todas as suas forças. A grande questão que se põe é se o negócio deve ficar limitado a essas oportunidades em que possui as forças exigidas ou se deve adquirir forças para explorar outras oportunidades melhores. Deves ter em mente que os pontos fortes só podem ser considerados verdadeiramente fortes se as tuas capacidades e recursos estiverem alinhados com os teus Factores Críticos de Sucesso (FCS). Podes entender estes FCS como as habilidades e os recursos que a empresa precisa de ter, necessariamente, para vencer, como por exemplo: a tecnologia mais moderna; o serviço mais simpático; a melhor localização; o marketing mais brilhante, … deves limitar a tua lista de FCS's a não mais que 4 ou 5. Em seguida vamos apresentar-te uma check-list para análise de desempenho das Forças e Fraquezas. CHECK-LIST PARA ANÁLISE DE DESEMPENHO DAS FORÇAS E FRAQUEZAS Desempenho Grau de Importância Força Força não Fraqueza Fraq. Não Neutro ALTA MÉDIA BAIXA Importante importante Import. Importante MARKETING 1. Reputação da empresa 2. Quota de mercado 3. Qualidade do produto 4. Qualidade do serviço 5. Eficácia do preço 6. Eficácia da distribuição 7. Eficácia da promoção 8. Eficácia da força de vendas 9. Eficácia da Inovação 10. Cobertura Geográfica FINANÇAS 11. Custo / Disp. de Capital 12. Fluxo de Caixa 13. Estab. Financeira PRODUÇÃO 14. Instalações 15. Capacidade 16. Hab e força de trabalho 17. Hab de produção pontual 18. Hab técnica de produção ORGANIZAÇÂO 19. Visão de liderança 21. Dedicação dos funcionários 23. Orientação empreendedora 24. Flexib./Respons. manual do aluno plano de marketing 31 empreender na escola
  • 32.
    Com a análiseque efectuaste, identificando os pontos fortes e pontos fracos e analisadas as oportunidades e ameaças, pode-se obter uma matriz, chamada de matriz SWOT iniciais de (strengths, weaknesses, opportunities e threats) ou seja , pontos fortes, pontos fracos, oportunidades e ameaças. Pode ser representada pelo esquema seguinte: ANÁLISE SWOT INTERNA Oportunidades 2 3 Capitalizar Melhorar EXTERNA 4 1 Ameaças Vigiar Eliminar Pontos Fortes Pontos Fracos A mudança é a única constante em qualquer negócio, sector, mercado … Como consequência a análise SWOT não pode ser feita uma única vez. É uma ferramenta extremamente útil e deve ser utilizada continuamente com o objectivo de nos elucidar sobre qual o caminho a ser seguido e o que deve ser feito. A estratégia SWOT resume-se em eliminar os pontos fracos em áreas onde existem riscos e fortalecer os pontos fortes em áreas onde se identificam oportunidades. Na página seguinte vamos apresentar-te um exemplo de análise SWOT de uma nova empresa nas áreas tecnológicas. 32 plano de marketing manual do aluno empreender na escola
  • 33.
    EXEMPLO DE UMAANÁLISE AMEAÇAS OPORTUNIDADES Trata-se de uma análise meramente exemplificativa de - elevada incerteza quanto - lançamento de novos uma eventual empresa que à real posssibilidade de equipamentos com a seria criada por jovens com aceitação pelos potenciais tecnologia necessária; formação informática e que clientes; - ausência de conteúdos quereriam criar um negócio - investimentos elevados adaptados ao mercado que consistiria em criar e com rápida evolução nacional aplicações informáticas (p. ex. tecnológica; jogos…) para aplicação em - previsivel crescimento telemóveis da última geração. - mercado controlado por exponencial do mercado; grandes empresas; - os promotores são - apostar fortemente - apostar fortemente na altamente qualificados e numa imagem jovem, divulgação dos seus estão muito motivados; dinãmica e de qualidade produtos; com rigor; - forte estrutura de - efectuar parcerias com FORÇAS capitais próprios para o - apostar fortemente na outras áreas do saber arranque da empresa; formação dos seus (história, antropologia, quadros sociologia…) - sector hi-tech com um previsivel crescimento - constituir parcerias com - manter ritmo elevado de exponencial; outras empresas, software apresentação de ideias e houses, universidades produtos novos - falta de experiência e de - as fraquezas ao nível da - as fraquezas ao nível da formação empresarial dos gestão e a pouca gestão e a pouca promotores; experiencia comercial experiencia comercial FRAQUEZAS podem inviabilizar a podem inviabilizar o - pouco conhecimento do superação das ameaças aproveitamento das mercado do sector das latentes oportunidades existentes. aplicações informáticas para telemóveis; Estratégia de Posicionamento Até agora o que fizemos foi planear o negócio e analisar a situação. A partir deste ponto temos de começar a tomar decisões sobre o futuro da nossa empresa. A primeira será saber a quem vou dirigir os meus produtos ou serviços, ou seja, quem os pode comprar, para depois saber adequar a esses públicos os meus esforços comerciais e de comunicação. Pensa que os recursos são limitados, tanto de dinheiro como de tempo, e terás de destiná-los aos clientes nos quais terás mais possibilidades de êxito e aos que possam ser mais importantes para a tua sobrevivência. Recorda que já tens os clientes separados em grupos que querem coisas distintas entre eles (os segmentos) e sabemos o que e como estão os concorrentes oferecendo os seus produtos e serviços aos clientes. Nos possíveis desajustes que possas ver, onde possas trazer algo melhor, é onde tens que procurar o teu nicho de mercado. Poderás decidir abordar um grupo de clientes, dois, três… ou até todos, mas sabendo que se procuram coisas diferentes terás de lhes oferecer produtos ou serviços diferentes. Mas cuidado, a tua empresa tem de ter uma identidade, um carácter, uma personalidade própria. Se misturas coisas muito distintas acabarás não fazendo nada concreto. manual do aluno plano de marketing 33 empreender na escola
  • 34.
    Independentemente dos segmentosque escolhas tens de transmitir uma ideia forte e clara ao mercado, passar uma mensagem de conjunto, um argumento de venda único, terás de conseguir que os clientes, quando pensam na tua empresa, lhes ocorra uma ideia clara à cabeça (rapidez, amabilidade, personalização, proximidade, força, tranquilida- de, garantia de qualidade…), esse será o teu posicionamento, a base das tuas vantagens competitivas. Agora tenta formular o teu Planeamento Estratégico do Negócio começando pela Visão da Empresa A declaração de visão é a declaração da direcção em que a empresa pretende seguir, ou ainda, um quadro do que a empresa deseja ser. Trata-se ainda da personalidade e carácter da empresa. Assim a declaração de visão de uma empresa deverá reflectir as aspirações da empresa e as suas crenças. Os leitores da declaração de visão da empresa deverão interpre- tar o teu negócio como uma pessoa: como alguém de quem se gosta, em quem se confia e em quem se pode acreditar. Ou seja a declaração de visão da tua empresa ajudará os outros a vê-la como tu a vês e não como algo de impessoal ou apenas palavras num pedaço de papel. Não estabelece nem expressa fins quantitativos, mas prevê a motivação, o caminho a seguir, a imagem e a filosofia que guiam a empresa. É a resposta às questões: para onde vamos? Qual o nosso destino? Eis alguns exemplos de declarações de visão de empresas conhecidas que te poderão ajudar a formular a visão da tua própria empresa: “Mudar o mundo através da tecnologia.” Apple Computer, Inc. “Ser reconhecida como a empresa mais criativa do mundo.” 3M “Construir um site onde todos possam comprar qualquer coisa.” Amazon.com “Ser o líder mundial em imagem.” Kodak “Um lugar cativante para investir, para fazer as compras e para trabalhar.” Armazéns Sears “Eliminar os abusos contra o meio ambiente e promover soluções ambientais.” Greenpeace 34 plano de marketing manual do aluno empreender na escola
  • 35.
    Clarificada que estáa visão da empresa, cuja formulação se destina ao exterior, isto, é para os outros, deves reflectir sobre a Missão da Empresa Que se trata de uma declaração que deve reflectir a razão de ser da tua empresa, qual o seu propósito, o que é que faz. Missão significa responder “Para que existimos?” e é dirigida ao interior da própria empresa. Uma boa declaração de missão deve ser simples, concisa (com, no máximo, duas sentenças ou um pequeno parágrafo) e de fácil entendimento por todos os colaboradores da organização. Eis alguns exemplos de declarações de missão que te podem ajudar a perceber o conceito e a ajudar a formular a tua própria declaração de missão: “A nossa missão é servir alimentos de qualidade, com rapidez e simpatia, num ambiente limpo e agradável.” McDonald´s “A missão da Cruz Vermelha é melhorar a qualidade de vida humana; aumentar a autoconfiança e a preocupação com os outros; é ajudar as pessoas a evitar emergências; preparar-se para elas e enfrentá-las.” Cruz Vermelha Internacional “A nossa missão é alegrar as pessoas.” Disney “A nossa missão é fazer contribuições técnicas para o avanço e bem-estar da humanidade.” Hewlett-Packard “A nossa missão é fornecer protecção e decoração, através de tintas, para os mercados da Construção Civil, Repintura Auto e Indústria, satisfazendo e antecipando as necessidades dos seus Clientes de modo mais eficiente, eficaz e rentável que os seus concorrentes.” Tintas Robbialac Definidas que estão a visão da tua empresa e a sua missão deves agora debruçar-te sobre os Objectivos e Metas Muito se têm confundido estes dois conceitos. A principal diferença entre metas e objectivos é que os objectivos indicam as intenções gerais da empresa e o caminho básico para chegar ao destino que tu desejas. Já as metas são as acções específicas mensuráveis que constituem os passos para se atingir os objectivos. As metas devem ser definidas de forma quantitativa, ou seja, devem ser metas específicas, mensuráveis, alcançáveis, relevantes e com horizontes temporais bem definidos. manual do aluno plano de marketing 35 empreender na escola
  • 36.
    Por exemplo: Se o objectivo de uma empresa fabricante de brinquedos é ter brinquedos prontos para o Natal, as suas metas serão uma lista de tarefas que deverão ser realizadas em primeiro lugar, tais como: embalagens, design, publicidade, distribuição e fabrico. Ou seja Os objectivos são resultados abrangentes com os quais a empresa assume um compromisso definitivo. Por eles compromete os seus recursos dinheiro e pessoas necessários para alcançar os resultados pretendidos. Os objectivos ditam as opções de negócio e orientam os processos de decisão em toda a organização. Criam um elo entre as acções da empresa e a sua missão. Já as metas fornecem detalhes sobre o que deve ser feito e quando. Como geralmente estão associadas a números e datas, é fácil verificar se foram alcançadas. Não existem metas isoladas. Devem ser inseridas nos contextos dos objectivos mais amplos. Ou seja as metas devem ser SMART: ESpecíficas; Mensuráveis; Atingíveis; Relevantes; Temporais Uma maneira fácil de diferenciar metas de objectivos é relacionar objectivos com palavras (esboçando o quadro geral) e metas com números (complementando-o com os detalhes específicos)! Resumindo, tem-se: . Objectivos são resultados mais abrangentes que a empresa assume o compromisso de alcançar; . Metas são as etapas necessárias para se alcançarem os objectivos Eis alguns exemplos relacionados com a nossa hipotética empresa de desenho gráfico: Penetração de Mercado: Objectivo: “Conquistar 25% do mercado de desenho gráfico na cidade de Faro, até ao final do ano de 2007.” Para isso a empresa estabelece os seguintes objectivos: Metas: 1) Abrir um novo espaço comercial, junto da Universidade, até Dez de 2005; 2) Ampliar e reequipar a loja junto da Câmara Municipal até Março de 2006; 3) Implementar sistema digital de contacto para transferência de ficheiros junto dos principais 20 clientes até Março de 2006; Eis mais um Diversificação: Ocorre quando a empresa se move para um mercado de novos e diferentes produtos, seja devido à estagnação do mercado actual ou à impossibilidade de crescimento do mesmo; Objectivo: “Conquistar 50% do mercado das fotocópias e impressões de grande volume nos próximos três anos” Metas: 1) Implementar serviço de processamento contabilístico nas instalações da Penha até ao final de 2005; 2) Adquirir impressora de grande volume: Janeiro de 2006; 3) Conquistar um cliente institucional cada três meses durante os próximos dois anos; 4) Abrir serviços na Gambelas, totalmente informatizados, até Abril de 2006; 5) Efectuar protocolos com Universidades, Escolas e Associações de Estudantes até final de 2005. 36 plano de marketing manual do aluno empreender na escola
  • 37.
    Até aqui jádefiniste a missão e a visão da tua empresa e também definiste já as metas e os objectivos que procuram cumprir a tua missão em direcção à visão declarada. Agora deves formular um plano que te permita atingir os objecti- vos estabelecidos. Ou seja precisas de Formular estratégias Para serem implementadas na tua empresa. Existem diversos tipos de pensamento estratégico, mas Michael Porter resumiu-as em três tipos genéricos que fornecem um bom ponto de partida: 1) A Liderança total em custos: a empresa deve fazer um grande esforço para reduzir ao máximo os seus custos de produção e distribuição, o que lhe permitirá oferecer melhores preços aos seus clientes; 2) A Diferenciação: a empresa deve concentrar os seus esforços para alcançar um desempenho fora-de-série numa determinada área de benefício para o cliente: por exemplo deve esforçar-se para ser líder em qualidade ou design; 3) Foco: a empresa deve abordar um ou mais segmentos de mercado menores, em vez de ir atrás de um grande mercado. Deve tentar ser líder nesse pequeno segmento de mercado. Assim que desenvolveres as principais estratégias da empresa, deves pensar e adoptar programas de apoio detalhados com responsáveis, áreas envolvidas e recursos e prazos definidos. Ou seja deves passar à fase de Implementação Uma estratégia clara e programas de apoio bem delineados podem ser inúteis se a empresa falhar na sua implementa- ção cuidadosa. Segundo a consultora McKinsey o modelo para o sucesso empresarial (conhecido como o modelo 7-S) é composto por estratégia, estrutura, sistemas, estilo, pessoal, habilidades e valores compartilhados. Quando estes elementos estão presentes as empresas são, geralmente, mais bem sucedidas na implementação da sua estratégia. À medida que implementa a sua estratégia a empresa deve ter Feed-back e controle Para controlar os resultados e manter sob vigilância os seus ambientes internos e externos, que mudam de forma e com velocidades diferentes. Mas que, de certeza, mudarão. E quando isso acontecer será necessário rever a sua implementação, programas, estratégias ou, até, objectivos. manual do aluno plano de marketing 37 empreender na escola
  • 38.
    Esquematicamente, o processode planeamento estratégico do negócio (Kotler,1999) pode ser representado assim: Análise do Ambiente Externo (oportunidades e ameaças) Declaração de Visão e Formulação de Metas e Formulação de Estratégia Implementação Missão do Negócio Objectivos Análise do Ambiente Interno (forças e fraquezas) Feedback E Controle 38 plano de marketing manual do aluno empreender na escola
  • 39.
    4. Políticas de“Marketing-Mix”
  • 41.
    políticas de “marketing-mix” “Nafábrica produzimos cosméticos, nas perfumarias vendemos sonhos” Charles Revlon Tens de continuar a ver tudo desde o ponto de vista do teu futuro cliente e decidir que produtos e serviços será mais interessante oferecer, como vais torná-los acessíveis aos que os quiserem comprar, a que preço os vais vender e como vais conseguir chegar aos teus clientes. O mais importante em todas estas decisões é que sejas coerente, que umas decisões se apoiem nas outras. Se te apercebeste que os clientes dão importância a uma coisa, que estão insatisfeitos porque não a encontram e decidiste dirigir-te a eles e posicionares-te como a solução para esse problema, agora tens de encontrar a forma deles se aperceberem de que existes e que ofereces justamente o que eles procuram, de fazer chegar até eles esse produto (ou serviço) e de lhes cobrar um preço interessante para eles e para ti. Política de produto/serviço A tua projecção no mercado começa por aquilo que vais oferecer. A primeira coisa que tens de fazer é, pensando no que quer o cliente e no posicionamento que escolheste, decidir que leque de produtos e serviços vais oferecer, se te vais centrar em algo muito concreto ou se vais oferecer coisas diversas. Se te decides por um leque muito estreito de produtos, estarás a optar por um negócio especialista, que dá uma margem de lucro grande, mas pouco volume de vendas. Se preferires abarcar um campo maior, o teu negócio aproximar-se-á mais de um negócio mais generalista, mais próximo de dar uma margem de lucro pequena mas com um volume de vendas elevado. Seguindo com o exemplo da empresa de desenho (utilizado nos capítulos anteriores), a sua expressão generalista poderia ser: Desenho Edição Ilustrações Anúncios Spots Vídeos Apresentações Notas de logotipos Catálogos Imprensa Televisão Empresa Multimedia Imprenssa e a sua versão especialista seria, por exemplo: Ilustrações Uma vez decidido o leque de actividades a oferecer, temos que pensar que características queremos que tenham os nossos produtos, os seus atributos. Será como um desdobramento do posicionamento do que quer o cliente. Pode ser que, por exemplo, tenhamos decidido posicionarmo-nos como ágeis, ou seja ter um serviço rápido, com resposta em 48 horas, atenção personalizada, com flexibilidade de horários de serviço, com assistência técnica extra baseada na Internet. manual do aluno políticas de “marketing-mix” 41 empreender na escola
  • 42.
    Não te devesesquecer que um produto/serviço é adquirido pelas suas funções mas também pela imagem que transmite ou pelos resultados que determina. Devem, pois, ser cuidadas todas as características do produto, nomeadamente a embalagem, o design, a marca e, quanto aos serviços, os resultados que são esperados pelos clientes que os adquirem (por ex. um “pub” além de vender bebidas, vende principalmente um certo tipo de “ambiente”) . Assim, a adequação e descrição dos produtos oferecidos devem ser feitas na perspectiva do cliente e não te deves esquecer de dois pormenores: primeiro que existem relações de afinidade e de complementaridade entre os produtos (existe por exemplo alguma relação entre “papel para impressora” e “tinteiros para impressora”) que é conveniente listar e explorar e depois que não te deves esquecer das seguintes regras: - A linguagem utilizada para descrever os produtos deve ser perceptível pelos clientes; - A gama de produtos deverá estimular os clientes a comprar não só um produto mas vários; - A especialização e a exclusividade são da maior importância. Sobretudo em empresas de muito pequena dimensão a especialização, criatividade, carácter inovador e personalização constituem verdadeiros “trunfos” face à concorrência de unidades de maior dimensão. - Vou oferecer muitos produtos ou serviços diferentes? - Vou oferecer muitas opções dentro de cada produto ou serviço? - Que produtos e serviços concretos vou colocar no mercado? - Quando vou lançar cada um? - Que características vão ter? - Que nome de marca vou colocar? - Vou acompanhá-los com o quê: embalagem, serviço pós-venda…? - Vou ter algum sistema para ir melhorando os produtos/serviços ou ir lançando novos? 42 políticas de “marketing-mix” manual do aluno empreender na escola
  • 43.
    Política de Preço Dasvariáveis de marketing o preço é aquela que preocupa mais os comerciantes, já que está intimamente ligado à qualidade e credibilidade do produto comercializado. Muitos dos criadores de empresas iniciam os negócios pratican- do preços baixos, como forma de publicitar o novo negócio, e como forma de entrar no mercado. Esta atitude pode ter resultados positivos mas apresenta dois inconvenientes: pode transmitir uma imagem de “baixa qualidade” (a ideia que existe é que o que é caro é que é bom!) e, em segundo lugar, torna-se muito difícil aumentar posteriormente os preços sem perder clientes. De qualquer forma, temos de pôr um preço aos nossos produtos. A primeira coisa que necessitamos é decidir que unidade ou unidades vamos usar para cobrar. Pode ser por unidade de produto, por hora de serviço, por mês de aluguer, por comissão ou uma combinação de todas elas. A segunda coisa é fixar o nível dos preços. Para fazê-lo temos que ter em conta três coisas: 1. O que o cliente está disposto a pagar. 2. O que cobra a concorrência. 3. As nossas diferenças em relação à concorrência. Recorda que o preço é um comunicador muito importante. As pessoas associam produtos bons a preços caros e produtos maus a preços baixos, sobretudo se sabem pouco do assunto. O mais normal é que exista uma relação entre o teu posicionamento, o que ofereces e o que queres cobrar por isso. É pois necessário e importante que conheças os preços que os clientes estão habituados a pagar, quanto estarão dispostos a pagar e quais são os preços praticados pelos concorrentes. A fórmula mais comum utilizada pelos empresários para fixar os seus preços de venda é a aplicação directa e mecânica de um coeficiente multiplicador (conhecido normalmente como margem) ao preço de compra ou ao custo do artigo. Mas deves estar consciente de que pode não ser este o melhor método pois o resultado final poderia situar-se acima ou abaixo do preço de aceitação do consumidor e a concorrência pode estar a praticar preços diferentes o que traria repercussões na imagem da empresa. - Que nível de preços vou estabelecer com respeito ao que os meus clientes estão dispostos a pagar, em relação aos meus concorrentes? - Como vou fazer que eles evoluam no tempo? - Com base em que conceitos vou cobrar? - Que condições de cobrança vou estabelecer? Política de Distribuição Quer estejas a pensar num produto ou num serviço o cliente tem de poder aceder a ele. Sobre este assunto o primeiro que terás de decidir é que zona vais cobrir, até onde vão chegar os teus esforços para tornar acessível o produto ou serviço. Uma vez definido isto coloca-te outra vez no lugar do teu cliente potencial. Pensa em onde e quando irá buscar o teu produto ou serviço. Tu tens de estar aí. Pode ser que o faça tratando directamente contigo (como seria para a compra de aço ou de um corte de cabelo) ou através de alguém (como por exemplo a compra de leite numa mercearia ou a contratação dos serviços de uma decoradora externa numa loja de móveis). manual do aluno políticas de “marketing-mix” 43 empreender na escola
  • 44.
    Em função deonde procures o cliente, o número de clientes que vais ter, se os clientes se encontram dispersos ou concentrados, se exigem muita ou pouca atenção, o posicionamento que queres ter, etc., deverás optar por mais ou menos intermediários para tornar o teu produto acessível. Se a visita dos clientes forma parte do acesso ao teu produto ou serviço, terás de definir em que tipo de local te vais instalar (povoação, bairro, tipo de rua...). É melhor, no entanto, que não entres em detalhe sobre a dimensão do local, instalações... uma vez que farás isso no Plano de Investimentos. Já sabes que em muitos negócios de atendimento ao público a localização pode ser crucial. - Zona geográfica que vais atender. - Intermediários que vão participar. - Vais tentar que participem todos os intermediários possíveis ou vais seleccionar alguns? - Que relação vais estabelecer com esses intermediários? - Tipo de local/instalação do negócio. Política de Comunicação Mais uma vez tens de viajar pela mente do cliente. Pensa, agora, como ele é, como pode ver o teu produto ou serviço e que mensagem o poderia animar a comprá-lo. Tens de pensar tanto no que vais lhe transmitir como no seu estilo, na linguagem, etc. Já tens o destinatário e a mensagem. Mas como chegas até ele? Agora tens de pensar no que fazem os nossos clientes, o que lêem, o que vêem, ouvem, por onde passam, onde se reúnem… tens de procurar encontrar um meio de chegar até eles que os una, que os associe. Para comunicar-lhes o que queres podes encontrar uma diversidade de caminhos: um anúncio numa publicação especial, uma entrevista num programa de rádio, uma jornada informativa numa feira, um plano de visitas pessoais com catálogo, brochuras, folhetos publicitários … Deves também ter em atenção que a comunicação com os clientes se faz em diversos níveis, e que esta comunicação tem especial importância em áreas de venda ao público ou em áreas e meios de contacto directo com clientes e fornecedores. É que a comunicação visa dois objectivos: 1. um objectivo de longo prazo que é o de conferir uma imagem, uma identidade própria à empresa; 2. um outro objectivo de curto prazo que é o de assegurar a atracção em redor de uma acção promocional. 44 políticas de “marketing-mix” manual do aluno empreender na escola
  • 45.
    A comunicação correspondeassim à exteriorização de toda a política de marketing que foi definida para a empresa e faz-se no interior (atmosfera, decoração, vendedores, etc) e no exterior (publicidade, relações públicas, camiões de entrega, etc.) do estabelecimento. Também as relações públicas abrangem actividades susceptíveis de chamar a atenção do público (clientes e fornecedores) para a empresa. Uma acção eficiente neste domínio deverá determinar uma imagem favorável da empresa com reflexos positivos ao nível de clientes e fornecedores. - O que é que eu pretendo comunicar? - A quem vou passar a minha mensagem? - O que lhes quero transmitir? - Como chego até eles, que meio vou seguir? - Quando? Gastos de Marketing Tudo o que pensei relativamente ao desenvolvimento do produto ou serviço, ao esforço por aproximá-lo do cliente, a comunicá-lo, vai-me custar dinheiro. Vamos colocar números neste Plano. Conceito ANO 1 ANO 2 ANO 3 Catálogos e folhetos Publicidade nos meios Promoções Outros meios TOTAL Este resumo de gastos é o que, nas contas da empresa, vamos chamar de Gastos em Publicidade. Como é normal, nas empresas que estão a começar os recursos financeiros necessários para todos os investimentos são sempre reduzidos não permitindo que as empresas utilizem os meios de comunicação (e outras formas de chegar aos seus possíveis clientes) que gostariam. Quando assim é o empresário deve ser mais criativo, mais imaginativo e lançar mão de todos os expedientes que, não implicando custos elevados, sejam capazes de promover a empresa e os produtos que oferece. manual do aluno políticas de “marketing-mix” 45 empreender na escola
  • 46.
    Plano Comercial É muito possível que tenhas decidido que grande parte da tua comunicação com os clientes será através de contactos pessoais. Quer sejas tu ou outra pessoa que os faça. Tens de planificar esta actividade de contactos e visitas. Tens de ver quem vais visitar, com que prioridades, com que objectivo, com que frequência, que argumentos de vendas vais usar… tudo isto tens de tê-lo muito bem pensado. Sair-te-á muito melhor. - Que pessoas / empresas vamos visitar regularmente? - Onde estão? - De quanto em quanto tempo vamos vê-los? - Vamos estabelecer rotas periódicas? - Que material de apoio vou utilizar? - Como vou organizar as reuniões com eles? 46 políticas de “marketing-mix” manual do aluno empreender na escola
  • 47.
    5. A Construçãodos Mapas Financeiros
  • 49.
    a construção dosmapas financeiros Agora toca-te algo complicado mas crucial. Tens de te esforçar por fazê-lo bem. Os Pressupostos Iniciais A base de partida para qualquer estudo de viabilidade económica e financeira são os pressupostos que condicionam o ambiente e a envolvência externa em que a empresa vai funcionar. A definição destes pressupostos deve ser baseada nos trabalhos preparatórios que realizaste e com o máximo de rigor que te for possível, pois só assim o teu Plano de Negócios será credível e constituirá uma útil base de trabalho para o futuro. Define então: O Prazo Médio de Pagamento a Fornecedores: Neste item podes dividir os teus fornecedores nas diversas categorias de produtos ou mercadorias que vais adquirir para comercializares ou utilizares no teu processo de fabrico. Deves tentar negociar com os teus fornecedores os prazos mais alargados que te for possível, porque o teu Fundo de Maneio será beneficiado. Esta negociação tem de ser ponderada sempre com as condições financeiras propostas pelos fornecedores que te poderão propor, por exemplo, um desconto de pronto pagamento elevado. Os prazos praticados também dependem muito dos sectores em que a tua empresa irá operar. De qualquer forma, e como príncipio, tenta negociar com os teus fornecedores os prazos de pagamento mais alargados possíveis. Este prazo é, normalmente, designado em número de dias. O Prazo Médio de Recebimento de Clientes: Contrariamente ao pressuposto acima enunciado este prazo deve ser o mais curto possível. Decorre, para poderes manter a tua empresa competitiva, das condições de mercado que analisaste. E também do sector onde vais operar. Se, por exemplo, o teu negócio é um supermercado, o teu prazo de recebimento é zero, pois os clientes pagam as suas compras imediatamente na caixa. Se, por outro lado, o sector em que estás inserido é o de fornecimento de peças ou serviços à indústria, deves sempre contar com um prazo de recebimento elevado (que pode nalguns casos, atingir os 60 ou 90 dias). Como poderás perceber, quanto mais curto for este prazo (quanto mais rápido receberes) melhor será o teu Fundo de Maneio. O Prazo Médio de Armazenagem (Stocks): Deves também prever os prazos médios em que as tuas existências de mercadorias, matérias-primas e produtos acabados vão permanecer nos armazéns. Recorda, no entanto, as seguintes regras muito simples: as empresas de serviços (como por exemplo os gabinetes de contabilidade, ou as agências de viagens) não têm stocks (porque, como o nome indica, não comercializam qualquer tipo de produto ou mercadoria). Por outro lado, se o teu negócio for estritamente comercial, não tem stock de Matérias Primas e também não tem stock de Produtos Acabados. Estas terminologias aplicam-se aos processos industriais que “pegam” numa matéria-prima (como por exemplo uma laranja) e a transformam num Produto Acabado (como por exemplo sumo de laranja). Uma empresa exclusivamente comer- cial só compra e vende Mercadorias. Tanto as empresas industriais como as comerciais devem constituir stocks, que, por boa regra de gestão, devem ser o mais baixos possíveis (porque se evita o investimento e porque se evita a degradação e as quebras) mas devem sempre ser calculadas para que não haja quebra nas produções e nas vendas. Podem também ser definidos em número de dias de funcionamento, dependendo este número do tempo que o fornecedor necessita para nos entregar a mercadoria (se, por hipótese, o fornecedor não demorasse tempo nenhum a entregar o nosso stock pode ser zero sistema de fornecimento conhecido como Just-in-Time). Manual do aluno a construção dos mapas financeiros 49 empreender na escola
  • 50.
    O Prazo Médiode Detenção de Liquidez: Este prazo expressa em dias o valor, em termos de custos de exploração, que a tua empresa estima dever poder contar sempre, em termos de disponibilidades para fazer face às necessidades correntes da actividade. Ou seja, podes decidir ter que ter sempre disponíveis os montantes necessários para poderes fazer face a, por exemplo, 5, 7 ou 15 dias de funcionamento. Outros pressupostos: Se quiseres podes refinar a tua análise com a assunção de outros tipos de pressupostos como sejam: a percentagem das tuas vendas que vai ser exportada, ou a percentagem das tuas compras feitas no mercado externo, ou ainda e talvez mais importante, que percentagem das tuas existências pensas que se podem vir a degradar durante o ano ou a percentagem dos créditos que tu podes eventualmente vir a conceder aos teus clientes e que se venham a revelar de cobrança difícil! São as chamadas provisões. Podes também utilizar o valor previsto da inflação para obteres valores mais próximos dos que realmente se irão verificar. Adiante veremos como a inflação (em termos muito genéricos: a aumento dos preços) podem influenciar o resultado das análises. Como verificas, a tua análise pode ser mais simples ou mais aprofundada. Mas sobretudo tens de ter o cuidado de que os pressupostos do teu negócio que inicialmente definires sejam credíveis. Realistas. Porque são a base de desenvolvi- mento do teu negócio. E condicionam toda a evolução da análise futura. Após este trabalho podes construir a tabela idêntica à que se mostra na página seguinte. 50 a construção dos mapas financeiros manual do aluno empreender na escola
  • 51.
    PRESSUPOSTOS DO PROJECTO EMPRESA exemplo Ano 1 Ano 2 Ano 3 Ano 4 Ano 5 Prazos médios do circulante (dias) Estes prazos de concessão - Fornecedores (Mercadorias) ou obtenção de crédito 45 45 45 45 45 devem ser definidos como - Fornecedores (Out. Forn. Serv.) os que previsivelmente se 45 45 45 45 45 conseguirão nas condições - Clientes em que o mercado 30 30 30 30 30 funciona - Armazenagem . Mercadorias 30 30 30 30 30 . Materias Primas e Subsidiárias 0 0 0 0 0 . Produtos Acabados 0 0 0 0 0 - Detencão de Liquidez 5 5 5 5 5 VND p/ mercado externo (em % média) 0,00% 0,00% 0,00% 0,00% 0,00% CMP ao mercado externo (em % média) 0,00% 0,00% 0,00% 0,00% 0,00% O cálculo do montante de 0,00% 0,00% 0,00% 0,00% 0,00% Taxa de inflação provisões (que são consideradas um custo no ano em que são constituídas) é efectuado Provisoes multiplicando esta percentagem pelos saldos - Para Depreciação de Existências finais das existências e dos 0,00% 0,00% 0,00% 0,00% 0,00% clientes. - Para Cobranças Duvidosas 0,00% 0,00% 0,00% 0,00% 0,00% - Para Outros Riscos e Encargos 0,00% 0,00% 0,00% 0,00% 0,00% Esta tabela é um mero exemplo. Trata-se de uma empresa comercial (daí o facto de só se armazenarem mercadorias) e um prazo, médio, de pagamento aos fornecedores de mercadorias de 45 dias e dos clientes de 30. Os outros fornecedores (como p. ex. a electricidade e os telefones) pagam-se também a 45 dias. Por fim, e por simplificação não considerámos a taxa de inflação mas sim uma necessidade de liquidez para 5 dias de funcionamento. Toma em atenção que os elementos referidos são um mero exemplo. manual do aluno a construção dos mapas financeiros 51 empreender na escola
  • 52.
    Cálculo do InvestimentoCorpóreo, Incorpóreo e das Amortizações A fase seguinte será medires o montante de Investimento necessário para “abrires a porta”. Deves efectuar uma lista o mais exaustiva possível e que poderá ser divida pelos primeiros anos de actividade. Embora a situação mais usual seja prever a realização da totalidade dos Investimentos no decorrer do primeiro ano. Vamos começar por listar todas as compras necessárias de bens duráveis que temos de efectuar para o andamento dos negócios. Pensa que consideramos bens duráveis todos aqueles que durarão mais de um ano e que não se destinam a ser vendidos mas a utilizar na actividade da empresa. A estes bens concretos, palpáveis, vamos chamar Investimento em Imobilizado Corpóreo. Dada a importância de que esta relação se reveste deves anotar o que vais comprar, quais as versões, quanto custa, qual o eventual fornecedor e quando vais efectuar o Investimento. Se quiseres ser rigoroso (e deves sê-lo, sempre que possível) podes pedir aos eventuais fornecedores orçamentos ou facturas pró-forma que te servirão de guia e de prova dos montantes a despender. Deves também listar todos os montantes que és obrigado a investir em coisas que, que não são materiais (não palpáveis) como por exemplo os gastos de constituição que despendes em notários, registo comercial, escrituras etc., programas informáticos, compra de patentes e licenças de uso de marcas etc. A estes tipo de Investimentos chamamos de Investimento em Imobilizado Incorpóreo. Existe ainda um outro tipo de Investimento que não vamos considerar pois, no início, as empresas não o utilizam e que se chama de Investimento em Imobilizado Financeiro onde a nossa empresa regista a aquisição de participações em outras empresas. Após a listagem exaustiva dos Investimentos necessários a realizar deves calcular as Amortizações. Deixa-nos primeiro explicar-te qual o conceito de Amortização: todos os investimentos que listaste acima duram mais de um ano. Como tal não podem ser considerados como um custo desse ano. Ou seja, tu só podes considerar como custo a parte desse bem que “utilizaste” (ou quanto o bem se “degradou”) durante esse ano. Para melhor entenderes o conceito vamos estudar um exemplo: Compras um computador por, digamos, €1.200. Esse computador irá trabalhar durante uns anos. Portanto o valor por que o compraste não é um custo só desse ano. Deverá ser dividido pelos anos que, previsivelmente, o computador se irá manter a funcionar. Mas tu podes dizer: “mas eu gastei €1.200 quando o comprei!”. Certíssimo! Mas o teu patrimó- nio ficou igual! Só se alterou a composição: deixaste de ter €1.200 em dinheiro e passaste a ter €1.200 num computa- dor! Assim e como existe uma enorme variedade de bens com duração previsível diferenciada existe uma tabela legal, chamada Tabela de Taxas Específicas e Genéricas de Reintegrações e Amortizações do Activo Imobilizado das Empresas onde poderás consultar o quanto podes Amortizar (considerar custo) anualmente dos bens que adquiriste. Só por curiosidade: o teu computador acima tem uma taxa de amortização de 25% ao ano. Ou seja: podes considerar como um custo 25%*€1.200 = €300/ano. Ou seja a lei prevê que os computadores tenham uma vida económica útil de 4 anos. Preenche então uma tabela idêntica à seguinte: 52 a construção dos mapas financeiros manual do aluno empreender na escola
  • 53.
    Investimento Amortizações INVESTIMENTO Valor Valor Ano 1 Ano 2 Taxa Ano 1 Ano 2 + 1 .Imobilizado incorpóreo Estudos e projectos Despesas de constituição As taxas a utilizar são as que Outras Imobilizações Incorpóreas constam das tabelas legais Total 1 2 . Imobilizado corpóreo Os valores devem ser considerados sem IVA! Terrenos e Recursos Naturais Instalações Adaptação e/ou ampliação de instalações Equipamento Equipamento de Armazenagem Equipamento de Embalagem Equipamento de Informática Equipamento Auxiliares e Administrativos Viaturas Outras Imobilizações Corpóreas Total 2 Total 1+2 Não te podes esquecer de que esta lista deve ser acompanhada de uma outra onde explicitas todas as informações referentes aos investimentos que pretendes fazer. Porque dada a grande variedade de equipamentos e fornecedores actualmente existente no mercado é preciso termos muita atenção aos Investimentos que estamos a fazer para podermos justificar a sua realização. Mas nos Investimentos que acima descreveste falta ainda um determinado tipo de Investimento que deve ser previsto com muito cuidado, pois se não formos prudentes e cuidadosos no seu cálculo podemos estar a colocar em perigo o futuro da nossa empresa. Estamos a falar-te do Fundo de Maneio. Mas vamos deixar para um pouco mais à frente o cálculo deste Fundo de Maneio. Adiantamos-te somente que, como temos de manter stocks em permanência (e estes não estão considerados na tabela acima!), como temos de financiar os nossos clientes (porque lhes damos um determinado prazo para pagar) e também como devemos manter à mão uma determinada quantia de dinheiro para pagamentos quotidianos (a nossa margem de segurança de tesouraria) existem valores decorrentes do nossa actividade normal, diária (a que chamamos o nosso Activo Circulante) que têm manual do aluno a construção dos mapas financeiros 53 empreender na escola
  • 54.
    de ser vistoscomo um Investimento porque estes valores têm um carácter de permanência. Ou seja tem de ser financiados como se de Investimentos se tratassem. A Previsão de Vendas/Proveitos Em capítulos anteriores decidimos como nos lançarmos no mercado (quais os produtos, preços, acessos, comunica- ção, …) já conhecemos os nossos potenciais clientes e o mercado a que nos vamos dirigir e também já sabemos o que oferece a concorrência. Já recolhemos informação suficiente para estimar o quanto vamos vender. Este cálculo é algo complicado mas é crucial. Tens de te esforçar por o fazer bem e conscientemente. Não podes ser demasiado optimista sobre a tua penetração inicial no mercado. Este é um cálculo previsional e, obviamente, falível. Mas deve ser feito como uma estimativa a mais aproximada possível da realidade. Não se trata de adivinhar o futuro mas sim de, com base no mercado e nas informações que recolhemos, estimarmos o quanto é possível que consiga- mos vender! Tem muita atenção: não deves estimar as vendas tendo em consideração quanto necessitas para que o teu negócio seja Previsão de Vendas rentável! Os valores encontrados têm de ser possíveis de ser atingidos e credíveis. Senão corres o risco de te estares a enganar a 160 Cd’s 140 ti próprio! 120 DVD’s 100 O volume total de proveitos que irás calcular são a base do teu Mini Disc 80 plano de viabilidade. 60 Livros 40 20 Total Inicia, então, a construção da tabela constante da página seguinte. 0 Devagar, ponderando todos os passos, baseando-te sempre na 2006 2007 2008 2009 2010 2011 informação que recolheste sobre o mercado. Se alguém te vier a perguntar seja o que for sobre determinado valor tens de saber responder e de saber defender os critérios com que o calculaste. 54 a construção dos mapas financeiros manual do aluno empreender na escola
  • 55.
    Tenta seguir estespassos (que, obviamente, são meramente exemplificativos como metodologia de trabalho): - Sendo muitos e variados os produtos que vais produzir/comercializar tenta dividi-los em famílias (numa família ou linha de produtos podes agrupar todos os produtos ou serviços que sejam similares na forma de vender ou produzir). Exemplo: uma loja especializada em equipamentos de desporto: família das “bicicletas de estrada”; - Define as unidades porque vais vender os teus produtos: ao metro, à unidade, ao quilo ou, sendo serviços por exemplo por número de horas, número de projectos etc.; - Calcula quantas unidades de cada produto/família irás vender no primeiro ano de funcionamento. Será normal que no primeiro ano ainda sejam poucas e que depois cresçam à medida que a empresa passa a ser conhecida e que a activida- de comercial começa a dar os seus frutos. Podes então definir uma percentagem de crescimento anual até as vendas em quantidade estabilizarem; - Define depois um preço de venda para os teus produtos. Tal como as quantidades também os preços podem variar. Mas, neste caso, essa decisão é mais difícil e que pode trazer dificuldades na manutenção ou crescimento do número de clientes. - As tuas vendas surgirão então da fórmula: Volume de vendas = Quantidade x Preço manual do aluno a construção dos mapas financeiros 55 empreender na escola
  • 56.
    Vendas de ProdutosAcabados/Mercadorias/Serviços Vendas de produtos acabados Unidade Ano 1 Ano 2 Ano 3 Ano 4 Ano 5 Quantidades E aqui as Consolas Sony PSP quantidades 1000 1100 1210 0 0 que pensas vender no 1º 0 0 0 0 0 Coloca aqui o ano nome dos 0 0 0 0 0 produtos ou familias 0 0 0 0 0 Taxa de crescimento das Quantidades Consolas Sony PSP 10,00% 10,00% 0,00% 0,00% 0 0,00% 0,00% prevês um aumento das0,00% Se 0,00% vendas ao longo dos anos 0,00% 0,00% 0,00% colocas a taxa 0,00% aqui aqui. 0,00% 0,00% 0,00% 0,00% E para os anos seguintes as Preço de venda Euros vendas deverão ser iguais às dos anos anteriores x a Consolas Sony PSP 0 200 20 210 de crescimento! taxa 0 0 0 E aqui os 0 0 0 0 O mesmo raciocínio pode 0 0 preços a que ser aplicado quando pensas vender estiveres a tratar dos 0 0 0 0 0 0 os teus preços produtos no 1º 0 0 0 0E 0 0 ano Aqui o Taxa de crescimento dos Preços VOLUME TOTAL DE VENDAS Consolas Sony PSP 5,00% 0,00% ano =0,00% Do 0,00% 0 = Quantidade x Preço 0,00% 0,00% 0,00% 0,00% 0,00% 0,00% 0,00% 0,00% 0,00% 0,00% 0,00% 0,00% VOLUME DE VENDAS Consolas Sony PSP 200.000 231.000 254.1000 0 0 0 0 0 0 0 0 0 0 0 0 TOTAL 0 0 0 0 0 Obviamente que esta é também uma tabela exemplificativa. A tua poderá ser mais simples ou mais complexa. Mas não esqueças que o importante são os pressupostos com que a realizaste! Não te esqueças também de que se pretenderes proporcionar serviços os deves acrescentar. Mas com o mesmo rigor de critérios! 56 a construção dos mapas financeiros manual do aluno empreender na escola
  • 57.
    O Cálculo deCustos Tão importante como saber o que vamos vender, ou seja, quais serão os nossos Proveitos, é calcularmos os nossos Custos. Existe uma grande variedade de custos que a empresa tem de suportar. Os custos têm diferentes graus de importância e de rigidez que podes ou não gerir (diminuir) com mais eficácia. Por isso é necessário ser prudente e descrever com algum cuidado o método utilizado para os calcular. Vejamos então os Os custos dos produtos e mercadorias vendidas Vamos aqui distinguir o sector em que a tua empresa vai operar. serviços 1) Se for uma empresa do sector dos serviços, podes calcular quanto tempo demoram os serviços a realizar. Podes calcular o custo hora/homem (ou remuneração média horária) utilizando a seguinte fórmula: (vencimento+encargos sociais+seguros) x 14 meses / 11 meses x 176h/mês Assim, se souberes quantas horas tu e os teus colaboradores gastaram a fazer o trabalho e lhe adicionares os custos que tiveste de suportar para o fazer (como por exemplo deslocações, papel, comunicações ,etc) ficas com uma ideia muito aproximada de quanto te custou realizar aquele trabalho. 2) Se estiveres a trabalhar no sector do comércio ou no sector industrial o custo da mercadoria que vendes correspon- de ao valor a que compras as mercadorias ou as matérias-primas. Mas deves adicionar-lhe os custos directos que suportas para as colocares à venda como sejam os custos de transporte, os custos com eventuais seguros, os custos custo com mão-de-obra etc… Desta forma calcularás o teu preço de custo. Por simplificação poderás construir uma tabela deste tipo: Produtos A B C Custo das Mercadorias/ Mat. Primas Horas/Homem x Rem. Média Horária Outros Custos Directos Preço de custo Deves ter em atenção o seguinte: Os valores a inserir nos mapas financeiros são os dos Custos das Mercadorias (ou seja o seu valor de compra). Estes cálculos do Preço de Custo (a que ainda deves somar um valor correspondente aos custos fixos como sejam os do pessoal administrativo, rendas, energia, seguros etc) servem para tu poderes calcular a tua Margem. Novamente devemos pôr muito cuidado no cálculo destes custos pois, muito provavelmente serão os de maior importância na estrutura que estás a montar. O que primeiro vamos pensar neste âmbito é o que provavelmente será o mais importante na tua empresa: as pessoas. Aqui vamos definir com que equipa vamos trabalhar para poder lançar no mercado tudo o que temos pensado. manual do aluno a construção dos mapas financeiros 57 empreender na escola
  • 58.
    Os custos como pessoal Conhecendo já a regularidade do trabalho e de cada actividade, o factor-chave do negócio, como vai ser o contacto com os clientes etc. estamos em condições de decidir que actividades se vão desenvolver no núcleo da empresa e para quais delas se vai contar com pessoal interno ou externo que colabore connosco. Comecemos por analisar os custos do Pessoal interno Decididas as funções a realizar internamente teremos de correspondê-las a postos de trabalho (cargos) e estes a pessoas. Aqui vamos estabelecer o vínculo formal entre as pessoas da equipa. É um tema complexo, pelo que convém definir as coisas claramente desde o princípio para que mais tarde não haja problemas. Será conveniente que distingam entre sócios-trabalhadores e trabalhadores contratados por conta de outrem. Definir as funções e o tipo de pessoa adequado para as desempenhar é sempre de grande utilidade, incluindo quando se está a pensar em criar um negócio unipessoal. É muito recomendável sentar-se a pensar e escrever o que terá de fazer cada pessoa e que qualidades vai necessitar para isso. - Que funções e que postos de trabalho haverá na empresa? - Que tipo de pessoa será adequado para desempenhá-las? - Quanto se terá de pagar a cada uma? - Que tipo de contrato laboral usaremos na relação? - Que sistemas vamos utilizar para que esteja motivada? - Que plano de formação vamos seguir? Pessoal externo Aqui entram todas as pessoas externas à empresa a quem vamos recorrer para poder completar o nosso produto ou serviço. Não devemos subestimar a sua importância. Se reparámos que no nosso negócio necessitamos deles para poder dar resposta a tempo e de qualidade aos nossos clientes está claro que eles formam parte substancial do valor da nossa empresa. Nos custos com o pessoal existem diversas rubricas que tens de considerar. Para facilitar propomos-te que construas uma tabela idêntica a esta: 58 a construção dos mapas financeiros manual do aluno empreender na escola
  • 59.
    Custos com opessoal Ano 1 Ano 2 Ano 3 Ano 4 Ano 5 Encargos sociais de conta da emp. Segurança Social ( 23,75 % ) 21,00% 21,00% 21,00% 21,00% 21,00% Estes são, actualmente, os Seguro de Acidentes de Trabalho ( 2,2 % ) 2,20% 2,20% 2,20% 2,20% obrigatórios com a encargos 2,20% Seg. Social e os valores previsíveis dos custos com Outros custos ( 0 - 1% ) 0,50% 0,50% 0,50% 0,50% 0,50% seguros e outros Trabalhadores por categorias Numero de pessoas em cada Gerente 1 1 1 1 1 Motorista 1 2 2 2 2 Secretária 1 1 1 1 1 Deves definir nestas colunas o número de funcionários Vendedor 0 0 1 que pensas vir a ter ao teu 1 1 serviço ao longo dos anos. 0 0 0 Prudencialmente 0 0 deves contratar, no início o mínimo TOTAL 3 4 5 possível 5 5 Remunerações Rem. Custos anuais com pessoal Mês Gerente 1000 14.000 0 0 0 0 Motorista 0 0 0 0 0 0 0 0 0 0 Os valores de que partirás 0 0 Secretária são os valores brutos, isto é, os salários antes dos Vendedor 0 0 0 0 0 0 descontos. É sobre estes que incidem os encargos com a 0 0 0 0 0 0 0 Segurança Social e outros. Total dos custos c/ pessoal c/ enc. TOTAL 17.318 0 0 0 0 Repara como um salário bruto mensal de 1.000 Euros a um funcionário se transforma num custo anual de €17.318! É, efectivamente, um dos custos mais elevados e mais rígidos que, por esse motivo, deve ser assumido ponderadamente. Verifica que os encargos anuais são calculados segundo a seguinte fórmula: Salário Bruto x 14 meses (porque tens de incluir o subsidio de férias e o subsídio de Natal) + 21,00% desse valor (os encargos da Segurança Social) + 2,2% desse valor (os seguros de trabalho) + 0,5% desse valor (outros) Não te deves esquecer que, para optimizar a utilização do pessoal a contratar, deves definir a estrutura funcional (por funções) da tua empresa. Depois de definires as áreas-chave e quais as que serão atribuídas aos sócios ficando sob a sua responsabilidade, deves definir muito claramente quais as funções e responsabilidades que cada um dos funcionários irá assumir e que lugar irão ocupar na estrutura da empresa. manual do aluno a construção dos mapas financeiros 59 empreender na escola
  • 60.
    Tenta construir umOrganograma. Eis um exemplo de uma estrutura básica: GERÊNCIA Secretária Dir Adm. Financeiro Direcção de Produção Marketing e Vendas Contabilidade Logística Direcção Comercial Gestão de Pessoal Fábrica Analista de Mercados Desenho e Projecto Cargos já preenchidos Cargos a preencher Os Fornecimentos e Serviços Externos Previsionais Os Fornecimentos e Serviços Externos são um conjunto variado de custos que terão de ser analisados sob diferentes perspectivas. Mantêm-se os princípios que nortearam os cálculos anteriores: rigor e critério! Vejamos então alguns dos custos mais frequentes e quais os métodos que poderemos utilizar para os calcular. Eis um exemplo de lista a preencher: Fornecimentos e Serviços Externos Valor Fornecimentos e serviços externos Ano 1 Ano 2 Ano 3 Ano 4 Ano 5 mês Subcontratos 0 0 0 0 0 0 Energia e combustíveis 0 0 0 0 0 0 Material de escritório 0 0 0 0 0 0 Rendas e alugueres 0 0 0 0 0 0 Comunicação 0 0 0 0 0 0 Seguros 0 0 0 0 0 0 Transportes 0 0 0 0 0 0 Comissões 0 0 0 0 0 0 Publicidade 0 0 0 0 0 0 Trabalhos especializados 0 0 0 0 0 0 Outros fornecimentos e serviços 0 0 0 0 0 0 Total de Forn. e Serv. Externos 0 0 0 0 0 0 60 a construção dos mapas financeiros manual do aluno empreender na escola
  • 61.
    Deves tentar calcularquanto é que, mensalmente, poderás gastar em cada uma daquelas rubricas. Para saberes qual o total anual basta multiplicares por 12 meses. Mas tem atenção que pode haver custos que tenham picos muito altos de consumos (como por exemplo se a tua empresa utilizar muito o ar condicionado). A forma mais correcta de calcular estes valores seria efectuar “Mapas de Consumo” onde anotarias os consumos em quantidade e valor para cada uma das rubricas. Por vezes isso torna-se difícil e muito trabalhoso. Utiliza-se então um valor indicativo que será uma forma de orçamentar a despesa. Prevê-se gastar determinado valor (p. ex. 1% das vendas) e não se deve ultrapassar a verba previamente definida. Eis, descriminados, alguns dos custos que deves ter em consideração: Subcontratos: deves considerar nesta rubrica os custos que tenhas com algumas das tarefas ou serviços que pedes a outras empresas que realizem por ti. Energia e Combustíveis: nesta rubrica deves considerar essencialmente os custos com combustíveis líquidos (gasolina, gasóleo) consumidos pelas viaturas nas deslocações que faças em serviço da empresa. Material de Escritório: Eis alguns tipos de consumíveis que deves considerar: toner/tinteiros para impressoras, papel, fotocópias, agrafador/agrafos, furador, capas e dossiers. Rendas e Alugueres: Se alugares salas, lojas, instalações de qualquer tipo deves fazer uma prévia consulta ao mercado tendo em consideração o tipo de instalações que vais necessitar em área, localização etc. Comunicação: custos estimados com telefones e telemóveis, Internet, correios. Seguros: Seguro do equipamento e instalações, seguros das viaturas. Não deves aqui considerar o seguro de acidentes de trabalho, pois este custo já foi incluído nos custos com o pessoal. Deslocações e Estadias: Caso tenhas que efectuar deslocações que obriguem à aquisição de títulos de transporte (bilhetes) e que obriguem a custos com almoços e estadias em hotéis deves fazer uma estimativa o mais cuidadosa possível. Trabalhos Especializados: são aqui considerados, normalmente, os custos com um eventual Contabilista ou Técnico de Contas externo à empresa. E também outro tipo de serviços técnicos (por exemplo de calibração de equipamento) de que possas vir a necessitar e que não justifique ter pessoal permanente para o fazer. Publicidade: Podes orçamentar uma despesa mensal para gastos em publicidade com, por exemplo, anúncios em revistas e jornais, elaboração de folhetos desdobráveis, anúncios na rádio, etc. Outros Fornecimentos: Se pretenderes podes considerar aqui um valor residual, calculado sobre a forma de uma percentagem sobre as vendas (por ex. 1%) para poderes fazer face a pequenas e imprevisíveis eventualidades. Os Custos Financeiros Cálculo do Fundo de Maneio Já verificámos anteriormente quanto iríamos gastar em investimentos corpóreos e incorpóreos. Mas existe um outro tipo de Investimento que decorre do funcionamento normal da actividade das empresas. A estas verbas, que têm um carácter de permanente necessidade, chamamos de Necessidades de Fundo de Maneio. Para bem entenderes o conceito, nada melhor que um exemplo prático. manual do aluno a construção dos mapas financeiros 61 empreender na escola
  • 62.
    Vamos então construiro seguinte quadro: Ano 1 Ano 2 Ano 3 Ano 4 Ano 5 + saldo mínimo de caixa 0 0 0 0 0 + saldo de clientes 0 0 0 0 0 + stock final 0 0 0 0 0 - saldo de fornecedores com iva 0 0 0 0 0 = necessidades de fundo de maneio 0 0 0 0 0 Investimento em fundo de maneio 0 0 0 0 0 Quanto ao Saldo Mínimo de Caixa: No ponto anterior explicámos que, se o pretendesses, poderias considerar um prazo médio para detenção de liquidez. Seria um montante que estaria sempre disponível para poder face às despesas do dia-a-dia. Colocámos nos quadros de pressupostos um valor de 5 dias. Se, por hipótese, os teus custos mensais de exploração fossem de 25.000 Euros, então terias de fazer um investimento em liquidez de (5%*25.000) 1.250 euros. Vamos então fixar este valor para o primeiro ano. Caso não necessites de uma reserva de caixa, obviamente este valor será zero; Já agora quanto aos Clientes: Também iremos necessitar de dinheiro para financiar os clientes. Pensa que quando vendes o teu produto ou serviço a um cliente, tu o registas como uma venda, mas, normalmente, não cobras de imediato. Concedes crédito. Prazos de cobrança de 1, 2 ou 3 meses são usuais. Deves, neste aspecto, conhecer bem como funciona o mercado em que a tua empresa irá estar inserida. Como te podes dar conta este é um dinheiro que o teu cliente te irá dever durante esse tempo. É como se lhe tivesses emprestado esse dinheiro durante esse tempo. E, é claro, para lhe emprestares esse dinheiro tens que dispor dele! Imagina que, por hipótese, prevês vender 720.000 Euros por ano, ou seja 60.000 Euros por mês. E que, em média, os teus clientes te pagam num prazo de trinta dias. Então tu irás financiar os teus clientes, permanentemente em 60.000 Euros! O raciocínio inverso pode ser feito quanto aos teus Fornecedores. Negociando com eles podes conseguir que te exijam o pagamento só 1,2 ou mais meses depois de efectuares as compras. Este valor é um financiamento que os teus fornecedores, sejam de mercadorias, matérias-primas ou subsidiárias e outros fornecimentos e serviços, te concedem. Pressupõe, então, que o teu volume de compras atinge os €420.000/ano ou seja os €35.000/mês e que os teus fornecedores te dão um prazo para pagares de 45 dias (que corresponde a um mês e meio). Assim os teus fornecedo- res estão a financiar-te em (1,5*€35.000) €52.500, permanentemente! Finalmente vamos raciocinar em termos de Stocks. Se, no negócio que estás a pensar montar, existe alguma necessidade de manter algum tipo de armazém (matérias- primas, produto final e em curso, embalagens, etc.) teremos de os adquirir e manter em stock, pelo que teremos de lhes destinar alguns recursos financeiros. Como podes calcular o valor de que necessitas? Pois em termos muito simples fazemos um raciocínio idêntico ao que fizemos com o saldo mínimo de caixa: verificas os pressupostos iniciais (no ponto anterior) e calculas, sobre as compras (ou o custo das mercadorias vendidas e consumidas) trinta dias de stocks. Ou seja, no nosso exemplo, €35.000, que é o valor mensal das compras. Tens de ter, permanentemente, este valor em stock. 62 a construção dos mapas financeiros manual do aluno empreender na escola
  • 63.
    Estamos, agora, emcondições de calcular as nossas necessidades de Fundo de Maneio utilizando a seguinte fórmula: + saldo mínimo de caixa + saldo de clientes (inclui o IVA) + stock final - saldo de fornecedores (inclui o IVA)! Ou seja, no nosso exemplo = €1.250+€60.000+€35.000-€52.500. Necessidades de Fundo de Maneio (no 1º ano) = € 43.750. Portanto, no primeiro ano, este é o montante de Fundo de Maneio que deves acrescer aos Investimentos em Imobilizado Corpóreo e Incorpóreo, para cálculo das tuas Incorpóreo necessidades de financiamento. Como é evidente estes valores variam de ano para ano. Imagina que as tuas necessidades de fundo de maneio no segundo ano eram de €55.000. Como já tinhas investido no ano anterior €43.750 já só necessitavas de investir, nesse ano €11.250! É normal que, com o aumento de actividade da empresa, o montante de fundo de maneio necessário também vá crescendo, pelo que é provável que tenhas de investir todos os anos alguma da tua disponibilidade financeira. Pensa agora um pouco na importância desta rubrica: caso o teu Fundo de Maneio seja “curto” pode pôr em causa o funcionamento normal da tua empresa! E, caso se prolongue, pode mesmo inviabilizar o teu projecto. Ou obrigar-te ao recurso ao crédito bancário, o que representa sempre um acréscimo de custos. Em conclusão: estes cálculos devem ser efectuados com muito cuidado e com muita prudência! O Investimento Total Perante o que foi descrito nos capítulos anteriores estás em condição de calcular qual o teu montante de Investimento Total, dividido pelos anos em que esse Investimento irá ser realizado: Investimento TOTAL Ano 1 Ano 2 Ano 3 Ano 4 Ano 5 Imobilizado incorpóreo 0 0 0 0 0 Imobilizado corpóreo 0 0 0 0 0 Fundo de maneio 0 0 0 0 0 0 0 0 0 0 TOTAL 0 0 0 0 0 Pela tabela acima verificas que deves efectuar os teus investimentos corpóreos e incorpóreos no primeiro ano ou no máximo nos dois primeiros anos. Com a excepção do fundo de maneio, como é óbvio. Já tivemos em conta tudo o que vamos necessitar. Para quantificá-lo tens de somar tudo o que apontaste no Plano de Investimentos. Passamos agora a uma fase fundamental: Onde vamos arranjar o dinheiro para o nosso Investimento? manual do aluno a construção dos mapas financeiros 63 empreender na escola
  • 64.
    O Plano Financeiro Para poderes financiar a tua empresa deves considerar diversos pontos de apoio. A primeira entidade a quem recorrer é aos teus Fundos ou Capitais Próprios. Estes fundos podem assumir ou a forma de Capital Social (obrigatório mínimo, por lei de €5.000) ou Prestações Suplementares (que são empréstimos dos sócios às empresas mas feitos sob condições muito especiais. Por exemplo a empresa pode obrigar os sócios a contribuir para estes empréstimos e a sua restituição depende sempre da deliberação da sociedade). Qualquer projecto deve sempre contar com os investimentos pessoais do empresário num montante que possamos, caso a caso, projecto a projecto, considerar correcto. Não estaremos muito longe do número exacto se falarmos de 30%. Ou seja 30% do montante total de investimentos deve ser efectuado com Capitais Próprios que, para a empresa nascente, não tem qualquer custo. O que acontece frequentemente é que existe até alguma dificuldade em os jovens empresários juntarem estes 30% do capital. Tens então duas alternativas, representadas numa expressão inglesa: aqueles a quem os ingleses designam por 3 F´s: family, friends and fools (ou seja família, amigos e … loucos!). O que se quer dizer com esta expressão é que, uma das soluções reside na família e nos amigos que te podem emprestar (ou dar…) alguns dos meios financeiros de que necessitas. E a outra alternativa é alargares o teu número de sócios abrindo a tua empresa a outras pessoas ou empre- sários que te fornecerão (se acreditarem nas tuas ideias…) os meios financeiros indispensáveis. Estas pessoas, que em alguns países já se organizam em associações ou grupos, são conhecidos como os business angels (ou seja anjos dos negócios). Agora que já reuniste os Capitais Próprios necessários (ou possíveis) deves olhar para as instituições cuja finalidade é, precisamente, emprestar dinheiro para a realização de negócios, para poderes reunir os valores restantes necessários para efectuares os teus investimentos. Ou seja, vais procurar os Capitais Alheios Deves, nesta fase e para esta finalidade, procurar um banco (ou outra entidade que realize estes financiamentos, Leasings, por exemplo). Tendo em atenção que os investimentos de que estamos a falar têm uma vida económica superior a um ano, os financiamentos também devem ser contratados a prazos superiores a um ano. Normalmente entre três e cinco anos, dependendo do tipo de investimentos e dos projectos em questão. Nesta rubrica podes também incluir Empréstimos de Sócios. Mas estes empréstimos não são como as Prestações Suplementares pois devem debitar juros e têm de ter prazos para pagamento, etc. Lembra-te de uma regra essencial: o total do Financiamento deve ser, no mínimo, igual ao total do Investimento Investimento. Seja de que forma for, os capitais alheios têm duas características essenciais: Têm prazos previamente definidos para serem reembolsados (devolvidos) e têm que ser remunerados (debitam juros). 64 a construção dos mapas financeirosl manual do aluno empreender na escola
  • 65.
    Temos também decalcular quanto nos custam estes empréstimos e quando os vamos pagar. Para facilitar, utilizemos, mais uma vez, uma tabela: PLANO FINANCEIRO Tx de juro 8,00% Capital Serviço Capital em Utilização em da Divida Juros Reembolso dívida Divida no Início no Fim 1º ANO 100.000 100.000 8.000 20.000 80.000 28.000 2º ANO 0 0 0 0 0 3º ANO 0 0 0 0 0 4º ANO 0 0 0 0 0 5º ANO 0 0 0 0 0 Aqui vais colocar o Nesta coluna colocarás Vamos, nesta coluna Nesta coluna vais Nesta coluna registas montante utilizado do o montante que ainda calcular os juros que registar o valor do o valor em dívida no empréstimo bancário. deves ao banco no pagaremos durante o capital que devolves ao final do ano. É o valor Se pensares efectuar início do ano em ano e que banco nesse ano. em dívida no início utilizações do questão. É sobre este designaremos por Normalmente em subtraído do financiamento ao longo valor que iremos encargos financeiros O financeiros. prestações iguais e reembolso pago dos anos deves calcular os juros. seu calculo é simples: divididas pelos anos do durante esse ano. considerá-las nos anos Como é lógico este Montante em dívida empréstimo. respectivos. valor é igual ao (coluna anterior) montante em dívida no multiplicado pela taxa. final do ano anterior. O resultado serão os juros anuais a pagar. - Na última coluna registas o montante total que pagaste ao banco. Ou seja os juros adicionados do reembolso. Este valor é uma referência importante para a tua tesouraria, pois tem de estar preparado para o pagar. - Deves ainda estar familiarizado com o seguinte: só os juros são considerados custos! Os reembolsos dos empréstimos não são custos. Só alteram o património da tua empresa. Quando reembolsas um empréstimo ficas sem o dinheiro na conta do banco, mas também ficas sem uma dívida. - Também deves saber que sobre os juros recai um imposto que tem de se pagar ao mesmo tempo que os juros. É o imposto de selo sobre juros e o seu valor é actualmente de 4%. Ou seja, no exemplo acima pagarias, no 1º ano, 4% sobre 8.000, ou seja 320 Euros de imposto. A taxa de juro que a tua empresa há-de pagar pelos empréstimos obtidos será a taxa de juro do mercado bancário para operações deste género. Deves, pois, dirigir-te a uma instituição bancária e procurar saber quais as taxas de juros que são praticadas pela banca para empréstimos de longo prazo. Como é óbvio só começas a pagar juros a partir do momento em que o banco coloca à tua disposição o dinheiro, ou seja, a partir do momento em que fazes a utilização do empréstimo. Para este exemplo considerámos que a utilização era toda efectuada no início do primeiro ano. Ou seja passas a dever ao banco (e a pagar os respectivos juros) logo a partir do início de funcionamento da tua empresa. manual do aluno a construção dos mapas financeiros 65 empreender na escola
  • 66.
    Cabe aqui agorauma pequena explicação: normalmente os bancos quando financiam a médio/longo prazo (são considerados empréstimos de médio/longo prazo aqueles que duram mais de um ano) exigem o pagamento de juros de três em três meses ou de seis em seis meses. E que o capital emprestado seja devolvido ao banco em prestações também elas trimestrais ou semestrais. Assim, ao longo do tempo a tua dívida para com o banco vai diminuindo assim como os juros que pagas. Podes, no entanto, solicitar ao banco para começares a reembolsar o capital só passado um determinado prazo (por exemplo seis meses ou um ano). A esse prazo chama-se prazo de carência. Calculados todos os custos e proveitos previsionais estamos agora em condições de formular a nossa primeira Conta de Resultados. Resultados 66 a construção dos mapas financeiros manual do aluno empreender na escola
  • 67.
    6. A contade Resultados Previsionais
  • 69.
    a conta deresultados previsionais Um exemplo de esquema para representar estes resultados poderá ser o que se desenvolve nos pontos seguintes. Conta de Resultados A conta de resultados mede a entrada de dinheiro que a actividade tem vindo a gerar e cada um dos gastos e recursos que tivemos de desenvolver para consegui-lo. Dir-nos-á se a actividade é rentável ou não, quanta actividade é necessária para sobreviver, se temos uma estrutura pesada ou fácil de sustentar, etc. É, portanto, um mapa importantís- simo que nos há-de acompanhar sempre e que deve ser refeito sempre que necessário. Começa pelas entradas de dinheiro, a estas subtrai-lhes os gastos variáveis (aqueles que dependem totalmente do nível de actividade) e com isso saberás a margem da tua empresa. Posteriormente, a esta margem vais subtraindo todos os gastos fixos (que não dependem do teu nível de actividade) que tens necessidade de manter, e que nos vai dando distintos níveis de resultados. Um modelo de conta que te propomos será: Conta de Resultados Previsionais Ano 1 Ano 2 Ano 3 Ano 4 Ano 5 Vendas 0 0 0 0 0 Prestações de Serviços 0 0 0 0 0 Variação da Produção 0 0 0 0 0 Trabalhos para a própria empresa 0 0 0 0 0 Outros Proveitos Operacionais 0 0 0 0 0 Proveitos Extraordinários 0 0 0 0 0 TOTAL 0 0 0 0 0 Custo das Matérias Vendidas e Materiais Consumidos 0 0 0 0 0 Fornecimentos e serviços externos 0 0 0 0 0 Custos com o pessoal 0 0 0 0 0 Amortizações do Exercício 0 0 0 0 0 Provisões do exercício 0 0 0 0 0 Impostos 0 0 0 0 0 Outros custos 0 0 0 0 0 TOTAL 0 0 0 0 0 RESUL. ANTES DA FUNÇÃO FINAN. 0 0 0 0 0 Custos e perdas financeiras 0 0 0 0 0 Proveitos e ganhos financeiros 0 0 0 0 0 RESULTADOS ANTES DE IMPOSTOS 0 0 0 0 0 Impostos sobre os lucros 0 0 0 0 0 Resultados líquidos 0 0 0 0 0 manual do aluno a conta de resultados previsionais 69 empreender na escola
  • 70.
    Plano de Tesouraria No arranque do teu negócio tens de controlar muito bem o dinheiro disponível com que contas. Pensa que no princípio necessitas dinheiro para pagar muitas coisas (constituição, alugueres, salários...) e ainda tens um volume de vendas pequeno. Para além disso deves contar, como já falámos em anteriores capítulos, com o prazo de recebimen- tos que dás aos teus clientes. Isto tem solução, a questão é que há que controlar muito bem quanto dinheiro dispões no arranque do negócio e quando deverás ir cobrando e pagando. Nisso consiste o Plano de Tesouraria. Trata-se de um mapa onde colocas, ordenados por datas, os valores de que dispões e de que vais dispondo. Os teus recebimentos e os teus pagamentos. Consegues assim saber quando vais ter excedentes de tesouraria e quando vais precisar de dinheiro para fazer face aos teus pagamentos. Podes, então, antecipar as soluções. Não te assustes com os números! Orçamento Previsional de Tesouraria Meses Primeiro Ano Janeiro Fevereiro Março Meios Financeiros liquidos disponiveis no 1º dia 0 0 0 Recebimentos 0 0 0 Vendas (inclui IVA) 0 0 0 Obtenção de empréstimos a Curto 0 0 0 Outras Receitas 0 0 0 TOTAL DE RECEBIMENTOS 0 0 0 Pagamentos (inclui IVA) 0 0 0 Aquisição de bens e serviços 0 0 0 Pessoal 0 0 0 Fornecimentos e serviços de terceiros 0 0 0 Instalações 0 0 0 Transportes 0 0 0 Comunicação 0 0 0 Gestão geral 0 0 0 Pagamento de contribuições e impostos 0 0 0 Pagamento do IVA às finanças 0 0 0 Reembolso e juros de empréstimos de curto prazo 0 0 0 Descontos de pronto pagamento e encargos financeiros 0 0 0 Outros pagamentos 0 0 0 Total de pagamentos 0 0 0 Meios Financeiros liquidos disponíveis no último dia 70 a conta de resultados previsionais manual do aluno empreender na escola
  • 71.
    Balanço O balanço daempresa é como se fosse uma fotografia instantânea pois mostra a situação patrimonial da tua empresa em dado momento. Tem duas partes: O Activo: que é o que a empresa realmente tem (oficina, instalações, computadores, espaço de armazém, direito a cobrar dos clientes, dinheiro no banco...). e O Passivo e a Situação Líquida: que mostra como a empresa financia tudo aquilo que tem, de onde tira os recursos (dinheiro posto pelos sócios, algum empréstimo do banco, dinheiro que deve aos fornecedores). No passivo regista-se o financia- mento a que se recorreu a terceiros e a Situação Líquida o financiamento com os capitais da própria empresa Na página seguinte mostramos-te um Balanço. manual do aluno a conta de resultados previsionais 71 empreender na escola
  • 72.
    BALANÇO PREVISIONAL Ano 1 Ano 2 Ano 3 Ano 4 Ano 5 Activo Imobilizações 0 0 0 0 0 Amortizações e Reintegrações Acumuladas 0 0 0 0 0 0 0 0 0 0 Existências Mercadorias 0 0 0 0 0 Matérias-primas e Subsidiárias 0 0 0 0 0 Produtos-Acabados e em Curso 0 0 0 0 0 Provisão p/ Depreciação de Existências 0 0 0 0 0 0 0 0 0 0 Dívidas de terceiros m/l prazo 0 0 0 0 0 Dívidas de terceiros curto prazo Clientes 0 0 0 0 0 Estado e Outros Entes Públicos 0 0 0 0 0 Outros devedores 0 0 0 0 0 Provisão p/ Cobranças Duvidosas 0 0 0 0 0 0 0 0 0 0 Depósitos bancários / caixa 0 0 0 0 0 TOTAL DO ACTIVO 0 0 0 0 0 Capital próprio e passivo Capital próprio Capital 0 0 0 0 0 Prestações suplementares 0 0 0 0 0 Resultados Transitados 0 0 0 0 0 Resultados Líquidos 0 0 0 0 0 0 0 0 0 0 Dívidas a terceiros m/l prazo Empréstimos Obtidos 0 0 0 0 0 Suprimentos 0 0 0 0 0 Outros 0 0 0 0 0 Dívidas a terceiros curto prazo Empréstimos Obtidos 0 0 0 0 0 Fornecedores 0 0 0 0 0 Estado e Outros Entes Públicos 0 0 0 0 0 Outros 0 0 0 0 0 Total do capital próprio e passivo 0 0 0 0 0 No balanço a regra fundamental é: O total do Activo = Total do Passivo + Capital Próprio 72 a conta de resultados previsionais manual do aluno empreender na escola
  • 73.
    7. A FormaJurídica da Sociedade e a Sua Constituição
  • 75.
    a forma jurídicada sociedade e a sua constituição Agora tens de decidir que forma jurídica vai ter o projecto que tens vindo a desenhar. Para isso tens diversas opções: - Empresário em nome individual - Sociedade unipessoal - Sociedade por quotas, de responsabilidade limitada - Sociedade anónima - Cooperativa Para não te confundires o melhor é que vás passo a passo, respondendo aos distintos aspectos que se vêm afectados pela forma jurídica (responsabilidade, imagem, trâmites…) e vás descartando as opções que claramente não cubram alguns deles. Assim podes ir vendo ponto a ponto para ir descartando as opções. Um exemplo poderá ser o de uma empresa dedicada à impermeabilização de obras: Número de sócios: somos 6 sócios e 5 de nós, para além disso, vamos ser trabalhadores na empresa. Nível de responsabilidade: alto. Vamos encarregar-nos de muitos trabalhos e seremos responsáveis por obras de construção que envolvem muito dinheiro e com uma grande carga de responsabilidade civil. Imagem: é importante a imagem que pode dar a existência de uma sociedade, porque vamo-nos apresentar a concursos públicos que valorizam isso. Volume de capital: há que comprar bastante material, vamos colocá-lo num local e, para além disso, o financiamento de clientes vai ser bastante pesado. Calculámos um capital de cerca de 100.000 euros. Neste caso, por exemplo, parece claro que interessa criar uma sociedade e que convém que se tenha a responsabili- dade limitada. As fórmulas jurídicas mais habituais sob que se formam as sociedades são as Sociedade “Limitadas” e as “Anónimas”. Para o nosso caso provavelmente a primeira, que é mais simples, será suficiente. Outro exemplo diferente será o da empresa de desenho que temos vindo a pôr como caso ilustrativo (em pontos anteriores). Nesta, as coisas a ter em conta poderão ser: Número de sócios: vai haver 1 só sócio trabalhador. Nível de responsabilidade: baixo. Não se vão contrair grandes dívidas nem ter responsabilidades civis derivadas dos trabalhos. Imagem: não é excessivamente importante a imagem de pessoa jurídica. Nesta actividade é muito bem visto pelos clientes que se trabalhe como empresário em nome individual. Volume de capital: vai ser pequeno. Pensámos em cerca de 5.000 euros. Neste caso parece que a figura jurídica poderá ser a de empresário em nome individual, que cobre perfeitamente as necessidades e é mais ligeira, com menos requisitos formais e mais barata que outras. manual do aluno a forma jurídica da sociedade e a sua constituição 75 empreender na escola
  • 76.
    Dá-te conta queagora que está clara a forma jurídica já podes calcular com precisão o que te vai custar arrancar, os gastos de estabelecimento. Terás de pensar no seguinte: - Nível de responsabilidade derivado do negócio. - Quanto querem arriscar os sócios? - É importante a imagem de sociedade para o negócio? - Quantas pessoas vão participar no negócio como sócias? - Vamos formar sociedade ou não? - Queremos limitar a responsabilidade ou isso não nos importa muito? - Quanto capital necessitamos desembolsar? - Que forma jurídica vamos dar à empresa? Constituição Legal da Empresa 1) Escolher o tipo de empresa a constituir Individual: Empresário em nome individual (muito simples, basta ir à repartição das finanças e declarar o início de actividade). Estabelecimento Individual de Responsabilidade Limitada (idêntico às Sociedades). Tipos de Sociedade: - Sociedade por quotas - Sociedade anónima - Sociedade em comandita - Sociedade em nome colectiva 2) Identificar a firma ou certificação de firma Deverão os sócios/accionistas escolher a firma (isto é, o nome) e requerer ao Registo Nacional de Pessoas Colectivas o certificado de admissibilidade da firma. O Registo Nacional de Pessoas Colectivas verifica se não se encontram regista- das firmas idênticas (com o mesmo nome) e se a firma escolhida cumpre os requisitos legais. 3) Elaborar os estatutos que a vão reger Seja qual for a opção jurídica da sociedade é necessário estabelecer de forma clara quais as regras que vão reger a vida da sociedade e as relações entre os sócios/accionistas. Esta regras básicas são de extrema importância e são a base fundamental de qualquer sociedade. Muitos empresários recorrem aos serviços especializados de advogados para a realização destes estatutos. 4) Realizar um depósito bancário para efectivação das entradas mínimas estabelecidas por lei. 5) Formalizar por escritura pública a constituição da sociedade. É necessário proceder à escritura pública do pacto social em cartório notarial. Para tal, deverão ser apresentados no cartório os estatutos, o certificado de admissibilidade da firma e o extracto do depósito bancário. 6) Registrar a sociedade na Conservatório do Registo Comercial 7) Proceder à publicação no Diário da República e num Jornal Regional. 76 a forma jurídica da sociedade e a sua constituição manual do aluno empreender na escola
  • 77.
    8) Obter ocartão de identificação de pessoa colectiva 9) Declarar o início de actividade junto do Ministério das Finanças 10) Inscrever-se nas instituições de Segurança Social. 11) Registrar os livros obrigatórios 12) Inscrever-se na Direcção Geral de Comércio/Indústria. Nota: Existem em Portugal Centros de Formalidades de Empresas (os conhecidos CFE's) onde podes, no mesmo edifício, com muita rapidez e poucos custos, tratar de todo o processo pois que elas seguramente influenciarão o processo de criação da tua empresa! manual do aluno a forma jurídica da sociedade e a sua constituição 77 empreender na escola
  • 79.
  • 81.
    plano contabílistico-fiscal Como jásaberás, desempenhar uma actividade empresarial acarreta a obrigação de realizar distintos trâmites, desde os necessários para a constituição (escritura, imposto,...), o registo do que vai entrando e gastando (livros contabilísti- cos, depósitos de contas...) e o pagamento de impostos pela actividade (liquidações de I.V.A., retenções de I.R.S., etc...). Agora que já estão claras as características do projecto e a sua forma jurídica é o momento de recolher e escrever, de forma sucinta, essa informação. - Trâmites da constituição - Sistema contabilístico: livros e contas - Obrigações laborais - Segurança Social - Retenções do I.R.S. - Livros obrigatórios (livros de matrícula) - Sistema de impostos aplicável: . I.V.A. . I.R.S - Tributações - Imposto de actividades económicas - Contribuição urbana - Outras tributações Também tens de conhecer as tuas obrigações periódicas: declarações e pagamentos trimestrais à Fazenda Pública de I.V.A. e I.R.S e mensais à Segurança Social. manual do aluno plano contabílistico-fiscal 81 empreender na escola
  • 83.
    9. Análise Finaldo Projecto
  • 85.
    análise final doprojecto Uma vez tudo definido é necessário analisar que futuro tem o negócio. Aqui é imprescindível determo-nos um pouco a analisar os números que saíram dos exercícios anteriores, ver de onde provêm os resultados, do que dependem estes e como poderiam variar perante distintas situações que poderão ocorrer. Este passo é muito importante. Realizar um Plano de Negócios não pode ficar-se por um conjunto de números; na realidade consiste em entender as chaves do negócio, qual é a origem dos resultados, isto é, em que é que a empresa gera valor e como poderão evoluir estas variáveis no futuro para nos adaptarmos a elas. Análise Económico-Financeira Os números projectam uma realidade sobre a previsão do negócio que temos de analisar. Tens de ver se a actividade é rentável, de que grandes números depende esta rentabilidade (volume de vendas, gastos de pessoal, preço da matéria-prima...) e se a empresa está bem financiada. Para analisar o interesse das contas previstas pela empresa existe uma multitude de índices, normalmente chamados rácios. Estes podem ser mais ou menos significativos dependendo do tipo de negócio. Alguns rácios de interesse geral costumam ser: - Rentabilidade sobre vendas: obtém-se dividindo os Resultados Líquidos pelas Vendas - Ponto morto das vendas também conhecido como limiar da rentabilidade representa o número mínimo de vendas que a empresa necessita de fazer para obter lucros, ou seja, o ponto morto alcançar-se-á quando o volume de vendas cobrir todos os gastos e custos da empresa, tanto os variáveis como os fixos. Estima-se pela seguinte fórmula: Ponto Morto das Vendas = Custos Fixos Totais (Em quantidade) Custos Variáveis 1- Volume de Vendas - Facturação por empregado A análise de viabilidade é resultado de todo o plano desenvolvido nos mapas anteriores e permite aos empreendedo- res analisar a viabilidade do seu plano de negócios em todas as suas componentes. A análise da rendibilidade de um projecto é uma condição básica preliminar da decisão de Investimento e, em termos genéricos, consiste em apreciar, como atrás se disse, se as receitas líquidas de despesas associadas ao projecto compensam a despesa resultante do seu custo. Nestas análises utilizam-se vários métodos, que utilizando fórmulas matemáticas mais ou menos complexas. Não as iremos abordar neste manual mas vamos referir-te as mais utilizadas. Poderás, querendo, investigar um pouco mais sobre estes métodos . .O Valor Actualizado Líquido (V.A.L) . A Taxa Interna de Rentabilidade (T.I.R.) . O Prazo de Recuperação do Capital (P .R.C.) manual do aluno análise final do projecto 85 empreender na escola
  • 86.
    A Análise deSensibilidade Uma das principais características ( e, provavelmente, a que lhe confere maior dificuldade) da análise de projectos de Investimento é o seu carácter previsional já que os projectos se desenvolvem num contexto de incerteza. A incerteza desenvolve-se no meio envolvente (económico, social, tecnológico, etc.) e ainda que tenhamos sido o mais cautelo- sos e prudentes no cálculo e previsões que fizemos para o nosso negócio, nunca conseguiremos eliminar completa- mente a incerteza. Tudo o que puderes fazer no sentido de reduzir os perigos que estão associados ao facto de estares a utilizar elementos previsionais, contribuirá decisivamente para o sucesso da tua empresa. Deves, pois, tentar determinar quais as variáveis que são mais importantes para o teu futuro negócio: será o preço de venda? Serão as quantidades vendidas? Não serão os custos iniciais demasiado elevados? E se a taxa de juro subir? Como serão os nossos resultados com estas alterações? Às variáveis mais importantes chamamos variáveis críticas. É sobre elas que deves manter uma atenção e um controlo mais apertado, porque pequenas variações nestas variáveis poderão alterar significativamente os resultados esperados. Conclusões de Viabilidade Chegado a este ponto deves agora apontar as conclusões sobre o nível de viabilidade da empresa, a sua estabilidade futura e consequentemente, os passos recomendáveis a seguir e as decisões a tomar. 86 análise final do projecto manual do aluno empreender na escola
  • 87.
  • 89.
    uma apresentação vencedora! “Fizesta carta mais longa que o normal, simplesmente porque não tive tempo de a fazer mais curta.” Voltaire A apresentação do teu plano de negócios é fundamental para chamar a atenção a potenciais investidores e motivá-los para lerem e analisarem todo o documento. Deves assim tentar cumprir algumas regras básicas: 1) O Plano de negócios deve ser curto com não mais que 30 ou 40 páginas; 2) Faz um sumário conciso no início de cada capítulo; 3) Tenta sempre contar uma história; 4) Deve ser sempre convidativo à leitura, agradável ao olhar, fácil de ler, não sobrecarregado de texto, sem muitos factos que distraiam, mas com as ilustrações, tabelas e gráficos que ajudem à compreensão dos factos; 5) Não te esqueças dos pormenores: capa, numeração das páginas, índice, qualidade do papel, etc… 6) Coloca no início uma declaração de confidencialidade e em todas as páginas as expressões “Copyright” e “Confiden- cial”. É o teu trabalho e deve ser protegido; 7) Controla as cópias e os envios em formato digital; 8) Se usares acrónimos ou expressões técnicas pouco usuais, escreve um glossário; 9) Pensa sempre em quem vai ler o teu Plano de negócios (p. ex. se o mandares para os Estados Unidos deves recalcu- lar as medidas; 10) Toma atenção à forma: “deves dizer-lhes sempre três vezes: primeiro diz-lhes o que lhes vais dizes, depois dizes- lhes. E depois diz-lhes o que lhes acabaste de dizer”. Ou seja: a) Passo 1: O sumário executivo; b) Passo 2: O corpo principal; c) Passo 3: As conclusões. 11) Regras básicas da escrita: a) Começa sempre pelo “sumário executivo” e escreve de imediato as “conclusões”. b) O sumário executivo deve ser sólido, convincente e interessante. Não cometas erros factuais. Se for necessário usa truques jornalísticos: p. ex. não digas:”a procura é de um milhão de euros por ano “. Diz antes “comentadores estimam que a procura seja de um milhão de euros por ano” . c) Podes também culpar terceiros, de preferência credíveis, e assim dar brilho às tuas opiniões “fontes académicas indicam que …… embora a nossa análise de mercado sugira que os números normalmente aceites são muito altos/baixos”. manual do aluno uma apresentação vencedora 89 empreender na escola
  • 90.
    Glossário Atributos Os atributos são as características do nosso produto ou serviço que o cliente percebe ou valoriza, sejam estas objecti- vas (material, velocidade de resposta, tempo de garantia) ou psicológicas (atractivo, estilo juvenil, amabilidade...) O que há que ter em conta não são as características técnicas e internas do nosso produto, mas as que percebe o cliente. Não temos que nos preocupar com as que nós consideramos essenciais mas com aquelas que o cliente potencial dá importância. Amortizações e Reintegrações Operação pela qual se verifica/calcula a depreciação sofrida no decurso do tempo por um elemento activo. Esta operação é devida tanto à necessidade de conhecer a evolução do valor dos diferentes activos como pela sua substitui- ção no presente ou no futuro. Bens Intangíveis São considerados bens intangíveis os direitos e despesas de constituição, arranque e expansão da empresa, a investiga- ção e desenvolvimento, a propriedade industrial, os trespasses e outros direitos. BIC - Centros de Empresas e Inovação São estruturas integradas na Rede de Centros de Empresas e Inovação (EBN) da União Europeia, constituídas sob a forma de associação sem fins lucrativos que visam estimular e aumentar as hipóteses de sucesso de um novo negócio com vista a potenciar adicionais oportunidades de trabalho, numa base local ou regional. Atribuições - Assistência na avaliação de ideias e projectos inovadores; - Formação na área da gestão empresarial; - Orientação no campo da inovação e tecnologia; - Assistência na área da elaboração do plano de negócios; - Assistência em domínios especializados da gestão; - Assistência no acesso a financiamentos; - Apoio no lançamento de novas empresas; - Fornecimento de instalações e serviços comuns; - Acesso à base de dados da EBN; - Acesso privilegiado à experiência de outros BIC. Cadastro Comercial Ficheiro operacional de dados que permite identificar as actividades económicas desenvolvidas pelas empresas e estabelecimentos industriais, classificados de acordo com a Classificação de Actividade Empresarial (CAE). Cadastro Industrial Ficheiro operacional de dados que permite identificar as actividades económicas desenvolvidas pelos estabelecimentos industriais, classificados de acordo com a C.A.E. Centros de Formalidades de Empresas C.F.E.: Os Centros de Formalidades das Empresas (C.F.E.) são serviços de atendimento e de prestação de informa- ções aos utentes que têm por finalidade facilitar os processos de constituição, alteração ou extinção de empresas e actos afins. Consistem na instalação física num único local de delegações ou extenções dos Serviços ou Organismos da Administração Pública que mais directamente intervém nos processos atrás referidos. 90 uma apresentação vencedora manual do aluno empreender na escola
  • 91.
    Contratação Contrato de trabalho Contratopelo qual uma pessoa se obriga, mediante retribuição, a prestar a sua actividade intelectual ou manual a outra pessoa, sob autoridade e direcção desta. Contrato de prestação de serviços Contrato pelo qual uma das partes se obriga a proporcionar à outra certo resultado do seu trabalho intelectual ou manual, com ou sem retribuição. Cooperativa Esta figura jurídica de empresa corresponde a uma associação, permanentemente aberta à entrada de novos associa- dos, os quais contribuem com bens ou serviços para a realização de uma actividade económica de escopo mutualísti- co. Descobertos Bancários São autorizações concedidas pelos bancos, possibilitando utilizar a conta corrente com saldos negativos em condições previamente negociadas (plafond de crédito, taxa, prazos, custo pela utilização…). Despesas de Estabelecimento Consideram-se despesas de estabelecimento as imobilizações de natureza incorpórea necessárias à preparação e arranque da empresa, nomeadamente custos relativos a estudos, licenças, registos, escritura, royalties, propriedade industrial, etc. Empresa em Nome Individual É uma empresa titulada por um único indivíduo ou pessoa singular, que afecta bens próprios à exploração da sua actividade económica. Estudo de Mercado O estudo de mercado compõe-se, basicamente de dois estudos parcelares: o Estudo dos Consumidores e o Estudo da Concorrência havendo, em qualquer destes que realizar sempre uma análise quantitativa e uma análise qualitativa. Família de Produtos Conjunto de produtos complementares do produto principal. Porque muitos produtos não se utilizam isoladamente a comercialização de famílias de produtos pode, por consequência, aumentar o volume de vendas e satisfazer completa- mente os clientes. Firma ou Denominação Social A firma é um sinal de identificação comercial, estando o seu uso sujeito aos princípios da exclusividade (ou novidade), da verdade e da unidade. Só assim se garante que uma firma já registada não seja limitada por terceiros, que a indicação do nome dos sócios ou do objecto social seja fidedigna e que cada titular tenha uma só firma reveladora da sua identifi- cação. Franchise A franchise é um contrato comercial que estabelece a natureza de uma colaboração entre franchisador (que é o detentor da marca e do know-how) e uma rede de franchisados (que exploram a marca). Cada uma das partes tem direitos e obrigações. Fundo de Maneio Montante necessário para assegurar a actividade normal da empresa. É o montante correspondente à diferença entre os valores dos capitais circulantes e do exigível a curto prazo. O Fundo de Maneio deverá ser financiado por capitais permanentes. manual do aluno uma apresentação vencedora 91 empreender na escola
  • 92.
    Gama de Produtos Diferentes modelos, tipos e dimensões de produtos fabricados ou comercializados por uma empresa. Gama de Serviços Diferentes tipos de serviços disponibilizados por uma empresa. Hipoteca Garantia real sobre um imóvel do devedor, que dá ao credor, em caso de não pagamento, o direito de fazer vender o imóvel e de ser pago pelo produto da venda, com prioridade sobre os outros credores. Imposto sobre Rendimento das Pessoas Colectivas (IRC) O IRC visa tributar todas as entidades colectivas que obtenham em Portugal rendimentos de actividade de natureza comercial, industrial ou agrícola. A matéria colectável é igual ao lucro tributável deduzido dos prejuízos suportados e dos benefícios fiscais aplicáveis. A liquidação é feita pela empresa, quando esta apresenta as declarações a que se encontra obrigada, dentro do prazo legal ou pela DGCI, quando a empresa a não efectua. Imposto sobre Rendimento das Pessoas Singulares (IRS) O IRS incide sobre o valor anual dos rendimentos das categorias seguintes, depois de efectuadas as correspondentes deduções e abatimentos: Categoria A - Rendimentos do trabalho dependente; Categoria B - Rendimentos de trabalho independente (Empresariais e Profissionais); Categoria C - Rendimentos comerciais e industriais; Categoria D - Rendimentos agrícolas; Categoria E - Rendimentos de capitais; Categoria F - Rendimentos Prediais; Categoria G - Mais-valias; Categoria H - Pensões. Letra Título à ordem que serve para diminuir a circulação de numerário, e que funciona como instrumento de crédito. Licenciamento da Actividade Industrial No âmbito da actividade industrial impõe-se, assim, e sem prejuízo do direito do seu livre exercício, que seja assegura- da a protecção ambiental, a par dos demais direitos susceptíveis de serem postos em causa pela instalação e laboração dos estabelecimentos industriais. Liquidez Capacidade da empresa solver os seus compromissos no curto prazo (até um ano). A liquidez de uma empresa será boa quando a estrutura financeira permitir o pagamento das dívidas que se vencem no curto prazo. Mercado Local de encontro da oferta e da procura de um determinado produto ou serviço. Marketing Técnicas de comercialização e de estratégia comercial, conducentes à colocação de um produto num sector específico de um mercado. 92 uma apresentação vencedora manual do aluno empreender na escola
  • 93.
    Marketing-Mix O Marketing-Mix (ouvariáveis do Marketing) consiste na combinação que vamos fazer das principais ferramentas de Marketing de que dispomos. As mais utilizadas e que desenvolveremos neste guia são quatro: o produto, o preço, a distribuição e a comunicação Matérias-Primas Bens que se destinam a ser incorporados directamente nos produtos. Matérias Subsidiárias Bens que directa ou indirectamente concorrem para a produção, mas não incorporam directamente o produto. Nicho de Mercado Pequenos segmentos de mercado onde empresas com estratégias de diferenciação são potenciadoras de sucesso. Produtos em Vias de Fabrico Bens que se encontram em fabricação mas não estão aptos para venda. Produtos Semi-Acabados Bens que se encontram em fase adiantada de fabricação mas que ainda não estão aptos para venda. Propriedade Industrial Protecção jurídica da inovação tecnológica através de um conjunto de direitos que conferem a exclusividade de utilização da respectiva informação técnica, industrial e comercial. Provisões Fundos criados com o objectivo de acautelar eventuais perdas. A sua constituição e reforço estão regulados dado que estes valores são considerados custos fiscais e deverão ser diminuídos ao resultado do exercício económico. Tipos de provisões: - Para cobranças duvidosas - Para riscos e encargos - Para depreciação de existências - Para aplicações financeiras Quota de Mercado Fracção de mercado que um produto ou serviço conquistou ou detém (em volume de vendas) face ao total do mercado e aos seus concorrentes. Segmento de Mercado Conjunto de consumidores que podem ser pessoas, empresas ou organismos cujas características fundamentais são semelhantes, nomeadamente: - Idade, sexo, actividade, categoria sócio-profissional, hábitos, nível de rendimento, etc., para o caso de segmentos de mercado constituídos por pessoas. - Sector de actividade, número de empregados, localização, estatuto jurídico, etc., quando os segmentos de mercado são constituídos por empresas ou organismos. manual do aluno uma apresentação vencedora 93 empreender na escola
  • 94.
    Seguros Contrato através do qual uma entidade assume a obrigação de pagar a outrem uma certa quantia ou indemnizá-lo dos prejuízos sofridos caso se verifique determinado acontecimento negativo. Em contrapartida, o segurado pagará uma determinada importância mensal, anual ou de uma só vez. Sociedades de Capital de Risco As sociedades de capital de risco são sociedades financeiras que têm por objecto principal o apoio e promoção do investimento e da inovação tecnológica em projectos ou empresas através da participação temporária e minoritária no capital social das empresas. Sociedade Anónima A Sociedade Anónima é o modelo puro das sociedades de capitais baseando-se, portanto, não na pessoa dos associa- dos, mas nos capitais por eles detidos. Esta forma jurídica adapta-se, preferencialmente, a empreendimentos de dimensão considerável. Sociedade por Quotas A Sociedade por Quotas é uma sociedade de responsabilidade limitada. Os sócios são solidariamente responsáveis por todas as entradas convencionadas no contrato social sendo lícito, no entanto, estipular no contrato que um ou mais sócios, além de responderem para com a sociedade respondam também perante os credores sociais até determinado montante. Sociedade Unipessoal por Quotas Trata-se de uma sociedade constituída por um sócio, pessoa singular ou colectiva, que é titular da totalidade do capital social. A estas sociedades aplica-se as normas relativas à Sociedade por Quotas, salvo as que pressupõem a pluralidade dos sócios. Stock Tudo o que se encontra em armazém pronto para venda ou transformação. As existências nas empresas industriais correspondem a: - Matérias-primas, subsidiárias e embalagens; - Produtos acabados, semi-acabados e em vias de fabrico. Taxa de Juro É o juro da unidade de capital, na unidade de tempo. 94 uma apresentação vencedora manual do aluno empreender na escola
  • 96.
    UNIÃO EUROPEIA Fundo Social Europeu Parceiros: