Incorporar apresentação
Baixar para ler offline

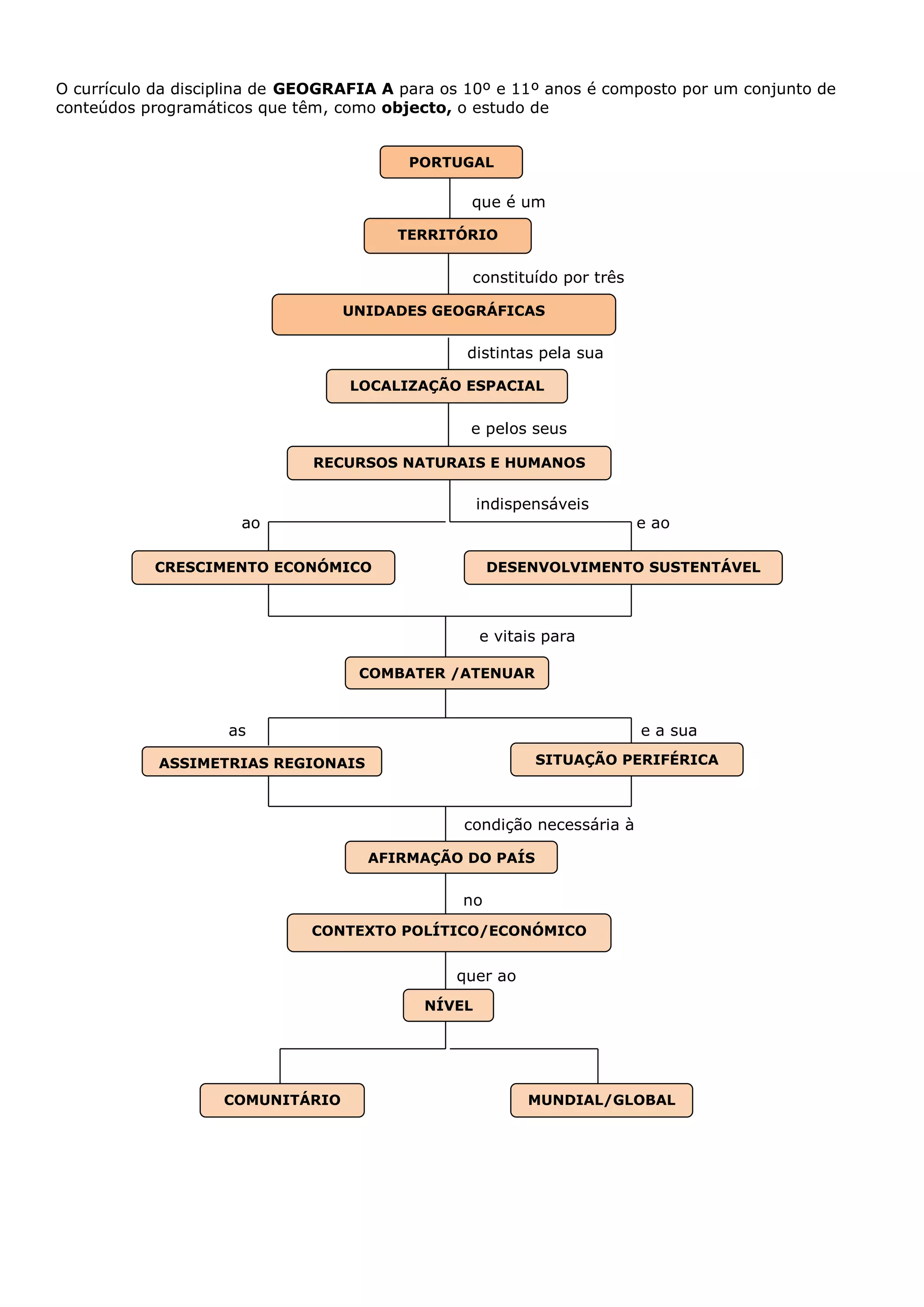
O currículo de Geografia para os 10o e 11o anos em Portugal estuda o território português, constituído por três unidades geográficas distintas pela sua localização espacial e recursos naturais e humanos. O objetivo é analisar como estes elementos são indispensáveis ao crescimento econômico sustentável do país e para combater assimetrias regionais, vitais para a afirmação de Portugal no contexto político e econômico comunitário e mundial.
