Microsoft             Excel 2007
                      M A N U A L




                                                   VITOR ROQUE



E S C O L A    S U P E R I O R    D E   T U R I S M O     E    H O T E L A R I A

              I N S T I T U T O   P O L I T É C N I C O       D A   G U A R D A
Microsoft EXCEL2007




Ficha Técnica:

Colecção de Manuais da ESTH

Título:

“Microsoft EXCEL 2007 – Manual”

Autoria:

Vitor Roque e alunos da unidade curricular de Tecnologias da
Informação do curso de licenciatura em Gestão Hoteleira do ano
2008x2009

Edição:

Escola Superior de Turismo e Hotelaria
Instituto Politécnico da Guarda
www.esth.ipg.pt | www.ipg.pt

Impressão:

Serviço de Artes Gráficas
do Instituto Politécnico da Guarda



ISBN 978-972-8681-19-7
Depósito Legal 307225/10


Janeiro 2009
Índices




Este   manual          foi     elaborado     no
contexto    da       unidade    curricular   de
Tecnologias de Informação do Curso
de     Licenciatura             em     Gestão
Hoteleira       da    Escola     Superior    de
Turismo     e    Hotelaria       do   Instituto
Politécnico da Guarda.
Microsoft EXCEL2007
Índices




Índice


INTRODUÇÃO ............................................................................................................................. 23

A INTERFACE DO EXCEL 2007..................................................................................................... 27

   A janela do Excel 2007 ............................................................................................................ 27

   O botão do Microsoft Office................................................................................................... 28

   A barra de ferramentas de acesso rápido .............................................................................. 29

       Mover a barra de ferramentas ........................................................................................... 30

   Os separadores do Microsoft Excel ........................................................................................ 30

SEPARADOR BASE ...................................................................................................................... 35

   Área de transferência ............................................................................................................. 35

   Tipo de letra ........................................................................................................................... 37

       Alterar letra ........................................................................................................................ 39

       Alterar tamanho de letra ................................................................................................... 40

       Definir limites ..................................................................................................................... 41

       Definir cor de fundo da célula ............................................................................................ 42

       Definir cor do tipo de letra ................................................................................................. 43

   Alinhamento ........................................................................................................................... 44

   Número .................................................................................................................................. 50

   Estilos ..................................................................................................................................... 52

       Formatação condicional ..................................................................................................... 53

       Formatar como tabela ....................................................................................................... 54
Microsoft EXCEL2007
       Estilos de células ................................................................................................................ 56

   Células .................................................................................................................................... 57

       Inserir ................................................................................................................................. 58

       Eliminar .............................................................................................................................. 59

       Formatar ............................................................................................................................ 61

   Adição ..................................................................................................................................... 66

       Ordenar e filtrar ................................................................................................................. 67

       Localizar e seleccionar ....................................................................................................... 70

       Soma .................................................................................................................................. 71

       Preenchimento................................................................................................................... 72

       Limpar ................................................................................................................................ 73

SEPARADOR INSERIR .................................................................................................................. 77

   Tabelas ................................................................................................................................... 77

       Tabela dinâmica ................................................................................................................. 77

       Tabela ................................................................................................................................. 79

       Propriedades ...................................................................................................................... 80

       Ferramentas ....................................................................................................................... 81

       Dados de tabela externos .................................................................................................. 81

       Opções de estilo da tabela ................................................................................................. 82

       Estilos da tabela ................................................................................................................. 83

   Ilustrações .............................................................................................................................. 84

       Imagem .............................................................................................................................. 85

       ClipArt ................................................................................................................................ 85

       Ajustar ................................................................................................................................ 87

       Estilos de imagem .............................................................................................................. 88
Índices

       Dispor ................................................................................................................................. 89

       Tamanho ............................................................................................................................ 90

       Formas ............................................................................................................................... 90

       SmartArt ............................................................................................................................. 94

   Estrutura ................................................................................................................................. 97

       Esquemas e estilos SmartArt ............................................................................................. 97

   Formatar ............................................................................................................................... 100

   Gráficos ................................................................................................................................ 102

   Ferramentas de gráficos ....................................................................................................... 104

       Estrutura .......................................................................................................................... 104

       Esquema ........................................................................................................................... 108

       Formatar .......................................................................................................................... 111

   Ligações ................................................................................................................................ 114

   Texto ..................................................................................................................................... 115

       Caixa de texto .................................................................................................................. 116

       Cabeçalho & rodapé......................................................................................................... 116

       WordArt ........................................................................................................................... 118

       Linha de assinatura .......................................................................................................... 119

       Objecto............................................................................................................................. 119

       Símbolo ............................................................................................................................ 121

SEPARADOR ESQUEMA DE PÁGINA ......................................................................................... 125

   Temas ................................................................................................................................... 125

   Configurar página ................................................................................................................. 131

       Margens ........................................................................................................................... 132

       Orientação ....................................................................................................................... 133
Microsoft EXCEL2007
     Tamanho .......................................................................................................................... 134

     Área de impressão ........................................................................................................... 136

     Quebras ............................................................................................................................ 137

     Plano de fundo ................................................................................................................. 137

     Títulos de impressão ........................................................................................................ 139

 Dimensionar para ajustar ..................................................................................................... 140

     Ajustar a largura ............................................................................................................... 140

     Ajustar a altura ................................................................................................................. 141

 Opções de folha.................................................................................................................... 142

     Linhas de grelha ............................................................................................................... 142

     Títulos............................................................................................................................... 143

 Organizar .............................................................................................................................. 143

     Trazer para a frente ......................................................................................................... 144

     Avançar ............................................................................................................................ 145

     Enviar para trás ................................................................................................................ 146

     Recuar .............................................................................................................................. 147

     Painel de selecção ............................................................................................................ 147

     Alinhar .............................................................................................................................. 148

     Alinhar á esquerda, centralizar, alinhar á direita ............................................................. 149

     Alinhar à parte superior, alinhar ao meio, alinhar à parte inferior .................................. 152

     Distribuir na horizontal, distribuir na vertical .................................................................. 154

     Ajustar à grade, ajustar à forma, exibir linhas de grade .................................................. 155

     Agrupar ............................................................................................................................ 157

     Agrupar ............................................................................................................................ 158

     Reagrupar......................................................................................................................... 159
Índices

       Desagrupar ....................................................................................................................... 159

       Girar ................................................................................................................................. 160

       Girar objectos ................................................................................................................... 160

SEPARADOR FÓRMULAS .......................................................................................................... 165

   Criação de fórmulas.............................................................................................................. 165

   Utilização de fórmulas .......................................................................................................... 166

   Regras sobre funções ........................................................................................................... 166

   Biblioteca de funções ........................................................................................................... 167

       Inserir função ................................................................................................................... 167

   Categoria de funções ............................................................................................................ 169

       Funções recentemente utilizadas .................................................................................... 169

       Funções financeiras.......................................................................................................... 170

       Funções lógicas ................................................................................................................ 171

       Funções texto ................................................................................................................... 173

       Funções data e hora ......................................................................................................... 175

       Funções consulta e referência ......................................................................................... 177

       Funções matemática e trigonometria .............................................................................. 179

       Mais funções: estatística .................................................................................................. 180

       Mais funções: engenharia ................................................................................................ 183

       Mais funções: cubo .......................................................................................................... 185

       Mais funções: informações .............................................................................................. 186

   Nomes definidos................................................................................................................... 188

       Gestor de nomes .............................................................................................................. 189

       Definir nome .................................................................................................................... 189

       Criar a partir da selecção ................................................................................................. 189
Microsoft EXCEL2007
   Auditoria de fórmulas........................................................................................................... 189

       Analisar precedentes ....................................................................................................... 190

       Analisar dependentes ...................................................................................................... 190

       Remover setas.................................................................................................................. 190

       Mostrar fórmula ............................................................................................................... 190

       Verificação de erros ......................................................................................................... 191

       Avaliar fórmula ................................................................................................................. 191

       Janela de monitorização .................................................................................................. 191

   Cálculo .................................................................................................................................. 191

       Opções de cálculo ............................................................................................................ 192

       Calcular agora .................................................................................................................. 192

       Calcular folha ................................................................................................................... 192

SEPARADOR REVER .................................................................................................................. 195

   Verificação ortográfica e gramática ..................................................................................... 195

       Ortografia ......................................................................................................................... 196

       Pesquisar .......................................................................................................................... 197

       Dicionário de sinónimos ................................................................................................... 198

       Traduzir uma frase ........................................................................................................... 199

   Comentários ......................................................................................................................... 201

       Adicionar editar ou eliminar um comentário ................................................................... 201

   Alterações............................................................................................................................. 203

       Proteger folha de cálculo ................................................................................................. 203

       Proteger elementos do livro ............................................................................................ 204

       Partilhar um livro ............................................................................................................. 205

       Proteger e partilhar um livro ........................................................................................... 207
Índices

       Permitir que outros utilizadores editem intervalos ......................................................... 208

       Registar alterações ........................................................................................................... 210

SEPARADOR VER ...................................................................................................................... 215

   Vistas de livro ....................................................................................................................... 217

   Zoom .................................................................................................................................... 219

   Janela .................................................................................................................................... 219

   Macros .................................................................................................................................. 221

NOTA DOS AUTORES ................................................................................................................ 225
Microsoft EXCEL2007
Índices




Índice de figuras


Figura 1 – A janela do Microsoft Excel 2007 ............................................................................... 28
Figura 2 – Configuração do botão Office .................................................................................... 29
Figura 3 – Barra de ferramentas de acesso rápido ..................................................................... 30
Figura 4 – Separador Base .......................................................................................................... 31
Figura 5 – Separador Inserir ........................................................................................................ 31
Figura 6 – Separador Esquema de Página ................................................................................... 31
Figura 7 – Separador Fórmulas ................................................................................................... 31
Figura 8 – Separador Rever ......................................................................................................... 32
Figura 9 – Separador Ver ............................................................................................................ 32
Figura 10 – Separador BASE ........................................................................................................ 35
Figura 11 – Área de Transferência .............................................................................................. 36
Figura 12 – Área de Transferência .............................................................................................. 36
Figura 13 – Janela Área de Transferência ................................................................................... 37
Figura 14 – Tipo de Letra ............................................................................................................ 38
Figura 15 – Formatar células ...................................................................................................... 39
Figura 16 – Tipos de Letra do Tema ............................................................................................ 40
Figura 17 – Tamanho de Letra .................................................................................................... 41
Figura 18 – Definir Limites .......................................................................................................... 42
Figura 19 – Cor de Fundo das Células ......................................................................................... 43
Figura 20 – Cor do Tipo de Letra ................................................................................................. 43
Figura 21 – Alinhamento............................................................................................................. 44
Figura 22 – Formatar células ...................................................................................................... 45
Figura 23 – Alinhamento horizontal e vertical ............................................................................ 46
Figura 24 – Controlo do texto ..................................................................................................... 47
Figura 25 – Orientação do texto ................................................................................................. 48
Microsoft EXCEL2007
Figura 26 – Orientação do texto ................................................................................................. 48
Figura 27 – Orientação................................................................................................................ 49
Figura 28 – Moldar Texto ............................................................................................................ 49
Figura 29 – Unir e Centrar células ............................................................................................... 50
Figura 30 – Número .................................................................................................................... 50
Figura 31 – Formatos de Número ............................................................................................... 51
Figura 32 – Formatar Número .................................................................................................... 52
Figura 33 – Estilos ....................................................................................................................... 53
Figura 34 – Formatação Condicional .......................................................................................... 54
Figura 35 – Formatar como Tabela ............................................................................................. 55
Figura 36 – Estilos de Célula ....................................................................................................... 57
Figura 37 – Células ...................................................................................................................... 58
Figura 38 – Inserir Células ........................................................................................................... 59
Figura 39 – Inserir Células, Mover células para baixo................................................................. 59
Figura 40 – Eliminar células, linhas, colunas ou folhas ............................................................... 60
Figura 41 – Eliminar Células ........................................................................................................ 60
Figura 42 – Formatar grupo Células ............................................................................................ 61
Figura 43 – Altura da linha .......................................................................................................... 62
Figura 44 – Largura da coluna ..................................................................................................... 62
Figura 45 – Ocultar ou Mostrar linhas, colunas ou folhas .......................................................... 63
Figura 46 – Modificar o nome da folha ....................................................................................... 64
Figura 47 – Mover ou copiar folha .............................................................................................. 64
Figura 48 – Alterar a cor do separador ....................................................................................... 65
Figura 49 – Proteger folha ou células ......................................................................................... 66
Figura 50 – Edição ....................................................................................................................... 67
Figura 51 – Ordenar de A a Z e Z a A ........................................................................................... 68
Figura 52 – Aviso de ordenação .................................................................................................. 69
Figura 53 – Escolher o que filtrar. ............................................................................................... 69
Figura 54 – Localizer texto .......................................................................................................... 70
Figura 55 – Localizar e Substituir ................................................................................................ 71
Figura 56 – Lista do texto localizado ........................................................................................... 71
Figura 57 – Utilizar outras funções ............................................................................................. 72
Índices

Figura 58 – Preenchimento ......................................................................................................... 73
Figura 59 – Limpar ...................................................................................................................... 74
Figura 60 – Separador INSERIR ................................................................................................... 77
Figura 61 – Tabela Dinâmica ....................................................................................................... 78
Figura 62 – Criar Tabela Dinâmica .............................................................................................. 78
Figura 63 – Seleccionar Tabela/Intervalo ................................................................................... 79
Figura 64 – Criar Tabela .............................................................................................................. 80
Figura 65 – Separador Estrutura ................................................................................................. 80
Figura 66 – Propriedades ............................................................................................................ 81
Figura 67 – Ferramentas ............................................................................................................. 81
Figura 68 – Opções de Estilo da Tabela. ..................................................................................... 82
Figura 69 – Estilos da Tabela ....................................................................................................... 83
Figura 70 – Estilos ....................................................................................................................... 84
Figura 71 – Inserir Imagem. ........................................................................................................ 85
Figura 72 – ClipArt ...................................................................................................................... 86
Figura 73 – Separador Formatar ................................................................................................. 87
Figura 74 – Ajustar ...................................................................................................................... 87
Figura 75 – Estilos de Imagem. ................................................................................................... 88
Figura 76 – Efeitos ...................................................................................................................... 88
Figura 77 – Imagem antes........................................................................................................... 89
Figura 78 – Imagem depois ......................................................................................................... 89
Figura 79 – Dispor ....................................................................................................................... 90
Figura 80 – Tamanho .................................................................................................................. 90
Figura 81 – Formas ..................................................................................................................... 91
Figura 82 – Separador Formatar ................................................................................................. 92
Figura 83 – Estilos de Forma ....................................................................................................... 93
Figura 84 – Alterar forma............................................................................................................ 93
Figura 85 – Escolher um Gráfico SmartArt.................................................................................. 94
Figura 86 – Equação Vertical ...................................................................................................... 95
Figura 87 – Gráfico Equação Vertical .......................................................................................... 96
Figura 88 – Separador Estrutura ................................................................................................. 96
Microsoft EXCEL2007
Figura 89 – Separador Formatar ................................................................................................. 96
Figura 90 – Esquemas ................................................................................................................. 97
Figura 91 – Estilos ....................................................................................................................... 98
Figura 92 – Cores do Tema Principais ......................................................................................... 99
Figura 93 – Gráfico alterado ....................................................................................................... 99
Figura 94 – Estilo visual ............................................................................................................. 101
Figura 95 – Destaque de texto .................................................................................................. 101
Figura 96 – Texto alterado ........................................................................................................ 102
Figura 97 – Gráficos .................................................................................................................. 102
Figura 98 – Inserir Gráfico......................................................................................................... 103
Figura 99 – Exemplo de um gráfico .......................................................................................... 104
Figura 100 – Separador Estrutura ............................................................................................. 105
Figura 101 – Esquemas de Gráficos .......................................................................................... 106
Figura 102 – Estilos de Gráficos. ............................................................................................... 107
Figura 103 – Alterações feitas ao gráfico .................................................................................. 107
Figura 104 – Separador Esquema ............................................................................................. 108
Figura 105 – Rótulos ................................................................................................................. 109
Figura 106 – Linhas de Grelha................................................................................................... 109
Figura 107 – Rotação 3D ........................................................................................................... 110
Figura 108 – Gráfico alterado ................................................................................................... 111
Figura 109 – Separador Formatar. ............................................................................................ 111
Figura 110 – Estilos de Forma ................................................................................................... 112
Figura 111 – Preenchimento da forma ..................................................................................... 112
Figura 112 – Estilos de WordArt ............................................................................................... 113
Figura 113 – Gráfico modificado ............................................................................................... 114
Figura 114 – Inserir Hiperligação .............................................................................................. 115
Figura 115 – Caixa de Texto ...................................................................................................... 116
Figura 116 – Ferramentas de Cabeçalho & Rodapé.................................................................. 117
Figura 117 – WordArt ............................................................................................................... 118
Figura 118 – Inserir texto .......................................................................................................... 118
Figura 119 – Exemplo de WordArt............................................................................................ 119
Figura 120 – Linha de Assinatura .............................................................................................. 119
Índices

Figura 121 – Tipo de Objecto .................................................................................................... 120
Figura 122 – Objecto Página do PowerPoint ............................................................................ 120
Figura 123 – Criar a partir de ficheiro ....................................................................................... 121
Figura 124 – Inserir Símbolo. .................................................................................................... 122
Figura 125 – Separador Esquema de Página ............................................................................. 125
Figura 126 – Criar Temas .......................................................................................................... 126
Figura 127 – Temas Office e Cívico ........................................................................................... 126
Figura 128 – Cores .................................................................................................................... 127
Figura 129 – Criar Novas Cores do Tema .................................................................................. 128
Figura 130 – Fontes de tema .................................................................................................... 129
Figura 131 – Criar Novas Fontes de Tema ................................................................................ 130
Figura 132 – Personalização de fontes ..................................................................................... 130
Figura 133 – Efeitos do Tema ................................................................................................... 131
Figura 134 – Configurar Página ................................................................................................. 131
Figura 135 – Margens ............................................................................................................... 132
Figura 136 – Margens Personalizadas ...................................................................................... 133
Figura 137 – Orientação ........................................................................................................... 134
Figura 138 – Tamanho de Papel ............................................................................................... 135
Figura 139 – Área de Impressão ............................................................................................... 136
Figura 140 – Área de Impressão definida ................................................................................. 136
Figura 141 – Quebras ................................................................................................................ 137
Figura 142 – Plano de Fundo .................................................................................................... 138
Figura 143 – Folha com Plano de Fundo. .................................................................................. 138
Figura 144 – Títulos de Impressão ............................................................................................ 139
Figura 145 – Dimensionar para Ajustar .................................................................................... 140
Figura 146 – Largura ................................................................................................................. 140
Figura 147 – Altura ................................................................................................................... 141
Figura 148 – Opções de Folha ................................................................................................... 142
Figura 149 – Linhas de Grelha................................................................................................... 142
Figura 150 – Com e sem linhas de grelha ................................................................................. 143
Figura 151 – Com e sem cabeçalhos ......................................................................................... 143
Microsoft EXCEL2007
Figura 152 – Organizar .............................................................................................................. 144
Figura 153 – Trazer para a Frente ............................................................................................. 144
Figura 154 – Trazer para a Frente. ............................................................................................ 145
Figura 155 – Enviar para Trás.................................................................................................... 146
Figura 156 – Enviar para Trás.................................................................................................... 146
Figura 157 – Painel de Selecção ................................................................................................ 148
Figura 158 – Alinhar .................................................................................................................. 149
Figura 159 – Alinhamento á Esquerda ...................................................................................... 150
Figura 160 – Alinhamento Centralizado ................................................................................... 151
Figura 161 – Alinhamento á Direita .......................................................................................... 151
Figura 162 – Alinhamento á Parte Superior .............................................................................. 152
Figura 163 – Alinhamento ao Meio .......................................................................................... 153
Figura 164 – Alinhamento á Parte Inferior ............................................................................... 153
Figura 165 – Distribuição na Horizontal.................................................................................... 154
Figura 166 – Distribuição na Vertical ........................................................................................ 155
Figura 167 – Ajustamento à Grade ........................................................................................... 156
Figura 168 – Ajustamento à Forma........................................................................................... 156
Figura 169 – Não Exibir Linhas de Grade .................................................................................. 157
Figura 170 – Agrupar ................................................................................................................ 158
Figura 171 – Agrupamento de Objectos ................................................................................... 158
Figura 172 – Reagrupamento ................................................................................................... 159
Figura 173 – Desagrupar ........................................................................................................... 160
Figura 174 – Girar ..................................................................................................................... 160
Figura 175 – Rodar 90° para a direita ....................................................................................... 161
Figura 176 – Rodar 90° para a esquerda ................................................................................... 161
Figura 177 – Inverter verticalmente ......................................................................................... 162
Figura 178 – Inverter horizontalmente ..................................................................................... 162
Figura 179 – Separador Fórmulas ............................................................................................. 165
Figura 180 – Fórmula ................................................................................................................ 165
Figura 181 – Categorias de Funções ......................................................................................... 167
Figura 182 – Inserir Função e Soma Automática ...................................................................... 167
Figura 183 – Inserir Função....................................................................................................... 168
Índices

Figura 184 – Soma Automática ................................................................................................. 168
Figura 185 – Categorias de Funções ......................................................................................... 169
Figura 186 – Funções Recentemente Utilizados ....................................................................... 169
Figura 187 – Funções Financeiras ............................................................................................. 170
Figura 188 – Função Nominal ................................................................................................... 171
Figura 189 – Funções Lógicas.................................................................................................... 172
Figura 190 – Tabela ................................................................................................................... 172
Figura 191 – Função SE ............................................................................................................. 173
Figura 192 – Função SE na tabela de comissões ....................................................................... 173
Figura 193 – Funções Texto ...................................................................................................... 174
Figura 194 – Função Maiúsculas ............................................................................................... 175
Figura 195 – Funções Data e Hora ............................................................................................ 176
Figura 196 – Função Data ......................................................................................................... 177
Figura 197 – Funções de Consulta e Referência ....................................................................... 178
Figura 198 – Funções Matemática e Trigonometria ................................................................. 179
Figura 199 – Função ABS........................................................................................................... 180
Figura 200 – Funções Estatística ............................................................................................... 181
Figura 201 – Tabela de idades .................................................................................................. 182
Figura 202 – Função Máximo .................................................................................................... 182
Figura 203 – Função Média....................................................................................................... 183
Figura 204 – Funções Engenharia ............................................................................................. 184
Figura 205 – Função Binadec .................................................................................................... 185
Figura 206 – Funções Cubo ....................................................................................................... 186
Figura 207 – Funções Informações ........................................................................................... 187
Figura 208 – Função ÉPAR ........................................................................................................ 188
Figura 209 – Nomes Definidos .................................................................................................. 189
Figura 210 – Auditoria de Fórmulas .......................................................................................... 190
Figura 211 – Cálculo .................................................................................................................. 191
Figura 212 – Separador REVER ................................................................................................. 195
Figura 213 – Verificação Ortográfica ........................................................................................ 196
Figura 214 – Verificação de Vocabulário .................................................................................. 196
Microsoft EXCEL2007
Figura 215 – Pesquisar .............................................................................................................. 197
Figura 216 – Tema de Pesquisa ................................................................................................ 198
Figura 217 – Dicionário de Sinónimos ...................................................................................... 198
Figura 218 – Pesquisa de Sinónimos ......................................................................................... 199
Figura 219 – Traduzir ................................................................................................................ 200
Figura 220 – Escolher Idiomas .................................................................................................. 200
Figura 221 – Comentários ......................................................................................................... 201
Figura 222 – Comentário .......................................................................................................... 201
Figura 223 – Caixa de comentário ............................................................................................ 202
Figura 224 – Alterações ............................................................................................................ 203
Figura 225 – Proteger folha ...................................................................................................... 204
Figura 226 – Tipo de protecção ................................................................................................ 205
Figura 227 – Partilhar livro, Estado ........................................................................................... 206
Figura 228 – Partilhar livro, Avançado ...................................................................................... 207
Figura 229 – Proteger livro partilhado ...................................................................................... 208
Figura 230 – Permitir que outros utilizadores editem intervalos ............................................. 208
Figura 231 – Novo intervalo ...................................................................................................... 209
Figura 232 – Seleccionar intervalo ............................................................................................ 209
Figura 233 – Realçar alterações ................................................................................................ 210
Figura 234 – Aceitar ou rejeitar alterações............................................................................... 211
Figura 235 – Separador VER...................................................................................................... 215
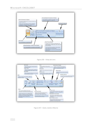
Figura 236 – Vistas de Livro ...................................................................................................... 216
Figura 237 – Zoom, Janela e Macros ........................................................................................ 216
1
INTRODUÇÃO
Microsoft EXCEL2007
Introdução




Introdução


O Microsoft Excel é um programa de software que permite criar tabelas e calcular e
analisar dados. Este tipo de software é denominado software de folha de cálculo.

O Microsoft Excel permite criar tabelas que calculam automaticamente os totais de
valores numéricos introduzidos, imprimir tabelas em esquemas atractivos e criar
gráficos.

O Microsoft Excel faz parte do "Office", um pacote de produtos que combinam vários
tipos de software para criar documentos, folhas de cálculo, apresentações e para gerir
correio electrónico.

Nesta nova versão, o Microsoft Excel surge com uma nova interface, onde os
tradicionais menus de opções desaparecem e dão lugar a um friso com diversos
separadores onde podemos encontrar, mais facilmente, os comandos necessários à
execução das tarefas que nos propomos realizar.

Nas versões anteriores das aplicações do Microsoft Office, os utilizadores recorriam a
um sistema de menus, barras de ferramentas, painéis de tarefas e caixas de diálogo
para conseguirem levar a cabo as suas tarefas. Este era um sistema que resultava
quando as aplicações tinham um número limitado de comandos. Agora que as
capacidades dos programas aumentaram exponencialmente, o sistema de menus e
barras de ferramentas deixou de ser funcional. Existem demasiadas funcionalidades
dos programas que uma grande parte dos utilizadores tem muitas dificuldades em
encontrar. Por esta razão, o objectivo de concepção primordial para a nova interface
de utilizador consistiu em facilitar aos utilizadores a localização e utilização da gama
Microsoft EXCEL2007
completa de funcionalidades facultadas por estas aplicações. Além disso, tem uma
área de trabalho organizada que reduz a possibilidade de distracção dos utilizadores
de modo a permitir-lhes canalizar mais tempo e energia para o trabalho em mãos.

Além disso, o tradicional menu Ficheiro presente em todos os aplicativos do Office
desde sua criação, foi substituído pelo “botão Office”, um botão redondo com o
logótipo do Office no canto superior esquerdo da tela. Este incorpora toda a antiga
funcionalidade e ainda agregou uma lista bem maior de documentos ou arquivos
trabalhados recentemente.

O objectivo desta publicação, consistiu em disponibilizar um manual sobre o
Microsoft Excel 2007, onde se apresentam as principais funcionalidades, e foi
estruturado em 9 capítulos: Capítulo 1 – Introdução; Capítulo 2 – A interface do Excel
2007; Capítulo 3 – Separador Base; Capítulo 4 – Separador Inserir; Capítulo 5 –
Separador Esquema de Página; Capítulo 6 – Separador Fórmulas; Capítulo 7 –
Separador Rever; Capítulo 8 – Separador Ver; Capítulo 9 – Nota dos Autores.
2
A INTERFACE DO EXCEL
                2007
Microsoft EXCEL2007
A Interface do EXCEL2007




A interface do Excel 2007


A janela do Excel 2007

A janela do Microsoft Excel 2007 apresenta, na sua parte superior, o friso que agrupa
diversos comandos organizados num conjunto de separadores. O botão Office,
localizado no canto superior esquerdo da janela do Excel fornece acesso às funções
mais básicas da folha de cálculo, como sejam abrir um documento, guardar um
documento, fechar um documento e imprimir, entre outras.

A barra de ferramentas de acesso rápido contém um conjunto de comandos aos quais
podemos aceder, independentemente do separador que está activo no friso. Esta
barra é personalizável através do botão    (Figura 1).

Na parte inferior da janela do Excel são fornecidas algumas indicações úteis como a
folha em utilização possibilitando ainda o acesso às diferentes vistas do documento e
à personalização do zoom (Figura 1).
Microsoft EXCEL2007




                          Figura 1 – A janela do Microsoft Excel 2007




O botão do Microsoft Office

O botão Office          substitui o menu Ficheiro, existente na versão anterior do
Microsoft Office.

Localiza-se no canto superior esquerdo da janela do Word, e ao clicar nele surgem os
comandos mais básicos, como abrir um documento, guardar um documento,
imprimir, preparar, enviar, publicar e fechar.

A partir do botão Office (Figura 2), acede-se também à lista dos documentos
recentemente utilizados, assim como às opções do Excel.
A Interface do EXCEL2007




                             Figura 2 – Configuração do botão Office




A barra de ferramentas de acesso r ápido

A barra de ferramentas de acesso rápido (Figura 3), é uma barra de ferramentas
personalizável, que contém um conjunto de comandos que são independentes do
separador que está activo.

É possível adicionar e remover comandos da barra de ferramentas de acesso rápido,
assim como movê-la para outro local.
Microsoft EXCEL2007




                        Figura 3 – Barra de ferramentas de acesso rápido




Mover a barra de ferramentas

A barra de ferramentas de acesso rápido pode ter duas localizações possíveis: acima
do friso (local pré-definido) ou abaixo do friso.

Para alterar o posicionamento da barra de ferramentas, proceder da seguinte forma:

1. Clicar no botão              da barra de ferramentas de acesso rápido.
2. Seleccionar a opção mostrar abaixo do friso.




Os separadores do Microsoft Excel

Tal como foi referido anteriormente, o friso do Microsoft Excel é constituído por
diversos separadores (Base; Inserir; Esquema de Página; Fórmulas; Dados; Rever e
Ver) que organizam os comandos disponíveis em função das funcionalidades que
apresentam.

    separador BASE: contém comandos relacionados com a formatação básica
     (Figura 4).
A Interface do EXCEL2007




                               Figura 4 – Separador Base

   separador INSERIR: contém comandos relacionados com a inserção de objectos
    (Figura 5).




                               Figura 5 – Separador Inserir

   separador ESQUEMA DE PÁGINA: contém comandos relacionados com a
    configuração de páginas (Figura 6).




                         Figura 6 – Separador Esquema de Página

   separador FÓRMULAS: contém comandos relacionados com fórmulas (Figura 7).




                             Figura 7 – Separador Fórmulas
Microsoft EXCEL2007
   separador REVER: contém comandos relacionados com a revisão de documentos
    (Figura 8).




                              Figura 8 – Separador Rever

   separador VER: contém comandos com as vistas de um documento, o zoom, a
    visualização da régua e de linhas de grelha e ainda a divisão do ecrã em janelas
    para visualizar diferentes documentos ou partes de um mesmo documento
    (Figura 9).




                                Figura 9 – Separador Ver
3
SEPARADOR BASE
Microsoft EXCEL2007
Separador BASE




Separador BASE


O separador BASE contém comandos relacionados com a formatação básica de
caracteres, área de transferência, tipo de letra, alinhamento, número, estilos, células
e edição (Figura 10).




                                Figura 10 – Separador BASE




Área de transferência

O grupo Área de Transferência (Figura 11) tem 4 botões de comando,
nomeadamente: o botão de comando Colar, Cortar, Copiar e Pincel de Formatação.
Microsoft EXCEL2007




                             Figura 11 – Área de Transferência

A área de transferência é uma área de retenção do conteúdo a ser copiado. Quando
se copia ou se corta um texto, este mesmo texto vai para a área de transferência.
Quando se cola o texto este é retirado da área de transferência.

No Office, pode-se cortar ou copiar um texto ou objecto de qualquer uma das
aplicações e colocar no Excel, por exemplo, depois de se colar um conteúdo que está
na área de transferência do Office, este conteúdo continuará lá para futuras
utilizações, quando pertinentes.

Para utilizar as funções da área de transferência, proceder da seguinte forma.


1. Clicar no botão              (Figura 12).
2. Seleccionar o item pretendido (Figura 13) e aparecerá na
    área de trabalho.




                                   Figura 12 – Área de Transferência
Separador BASE




                              Figura 13 – Janela Área de Transferência




Tipo de letra

O grupo Tipo de Letra (Figura 14), permite-nos personalizar as células com o tipo de
letra, o tamanho de letra, a cor de letra, a cor da célula, aplicar limites às células e
ainda nos permite escolher o estilo da letra que achamos adequado e que mais
gostamos.
Microsoft EXCEL2007




                                Figura 14 – Tipo de Letra

Para se usufruir de toda esta personalização do tipo de letra temos duas formas, uma
delas é a forma representada na Figura 14, onde no separador se encontram os
botões correspondentes às diferentes personalizações. A outra formas consiste em

clicar no botão    , existente no canto inferior do grupo, que despoletará uma caixa
com as mesmas funções (Figura 15).
Separador BASE




                                 Figura 15 – Formatar células

Como utilizar o grupo Tipo de Letra para alterar letra, alterar tamanho de letra, definir
limites e definir a cor de fundo da célula e do tipo de letra.




Alterar letra

1. Seleccionar o texto na folha de cálculo;

2. Clicar sobre no botão                   (Figura 16) existente no botão de
     comando Tipo de Letra;
3. Aparece uma caixa de diálogo com os vários tipos de letra
     existentes;
4. Clicar sobre o tipo de letra a aplicar. O tipo de letra é
     aplicado a toda a área seleccionada.
Microsoft EXCEL2007




                     Figura 16 – Tipos de Letra do Tema




Alterar tamanho de letra

1. Seleccionar a área pretendida na folha de cálculo;

2. Clicar sobre no botão         (Figura 17) existente no botão de
  comando Tamanho de Tipo de Letra;
3. Aparece uma caixa com os vários tamanhos possíveis;
4. Clicar sobre o tamanho de letra a aplicar ou escrever o
  tamanho   pretendido     a     ser      aplicado        a   toda   a   área
  seleccionada.
Separador BASE




                           Figura 17 – Tamanho de Letra




Definir limites

1. eleccionar as células a delimitar;

2. Clicar sobre no botão             (Figura 18) existente no botão de
  comando Limites;
3. Aparece   uma   caixa   com    as    várias      formas   de   delimitar   as
  células;
4. Clicar sobre o tipo de limite a ser aplicado em toda a área
  seleccionada.
Microsoft EXCEL2007




                           Figura 18 – Definir Limites




Definir cor de fundo da célula


1. Clicar sobre no botão            (Figura 19) existente no botão de
  comando Cor de Preenchimento;
2. Aparece   uma   caixa   com   as    várias       cores   para   o   fundo   das
  células;
3. Clicar sobre a cor a aplica na área seleccionada.
Separador BASE




                    Figura 19 – Cor de Fundo das Células




Definir cor do tipo de letra


1. Clicar sobre no botão         (Figura 20) existente no botão de
  comando Cor do tipo de letra;
2. Aparece uma caixa com as várias cores para o tipo de letra
  possível de utilizar nas células;
3. Clicar sobre a cor a aplicar na área/células seleccionadas.




                      Figura 20 – Cor do Tipo de Letra
Microsoft EXCEL2007

Alinhamento

Os alinhamentos podem ser feitos a partir do grupo Alinhamento. Cada célula pode
ser formatada de uma forma diferente de todas as outras células da folha de cálculo.




                                Figura 21 – Alinhamento

O grupo Alinhamento é uma área onde se pode alinhar, aumentar e diminuir a
margem entre o limite e o texto na célula, unir células, fazer orientação de texto e
quebra automática de texto.

No caso de se querer fazer alguma formatação que não esteja presente no grupo

Alinhamento, clicar no botão           que se encontra no canto inferior esquerdo
(Figura 21), aparecendo logo de seguida uma caixa de diálogo que nos vai permitir
formatar ao nosso gosto (Figura 22).
Separador BASE




                              Figura 22 – Formatar células

Existem dois tipos de alinhamento, o alinhamento vertical e o alinhamento horizontal
(Figura 23).
Microsoft EXCEL2007




                         Figura 23 – Alinhamento horizontal e vertical

O alinhamento horizontal consiste em alinhar mais para a esquerda ou mais para a
direita. Já o alinhamento vertical consiste nos limites superiores e inferiores, ou seja,
consiste em alinhar mais para cima ou alinhar mais para baixo.

Ainda no alinhamento podemos encontrar o Controlo de Texto (Figura 24). O Controlo
de Texto permite-nos adicionar uma quebra de linha ou reduzir o texto para que este
possa caber dentro de uma célula.
Separador BASE




Figura 24 – Controlo do texto
Microsoft EXCEL2007




                             Figura 25 – Orientação do texto

A Orientação do Texto define qual a orientação dos dados na célula, tal como a Figura
25 ilustra. Quanto ao ângulo do texto também pode ser formatado em graus.

Outra maneira de orientar o texto é no botão de comando Orientação (Figura 26).




                             Figura 26 – Orientação do texto
Separador BASE
1. Seleccionar as células que se pretendem orientar;

2. Clicar sobre no botão                 existente no grupo Alinhamento;
3. Após    se   clicar     no   botão     irá     abrir     uma   caixa   de   diálogo
    (Figura 27).




                                  Figura 27 – Orientação

4. Depois seleciona-se a forma de rotação do texto.




                                 Figura 28 – Moldar Texto

Existe também um botão de comando designado por Moldar Texto (Figura 28), que
serve para efectuar quebra de texto, ou seja, quando se tem conteúdo com tamanho

superior ao da célula, ao clicar em                , este vai automaticamente formatar
o texto para que se enquadre na célula sem que passe para outras.

A opção Unir e Centrar é extremamente útil para centrar títulos numa folha de cálculo
(Figura 29). O texto deve encontrar-se na primeira célula do grupo de células que se
pretende centrar.
Microsoft EXCEL2007




                              Figura 29 – Unir e Centrar células

Como utilizar a função do botão de comando Unir e Centrar:

1. Seleccionar as células que se pretendem unir;

2. Clicar sobre no botão                                    (Figura 29) existente no
    grupo Alinhamento;
3. Após clicar neste botão automaticamente serão unidas todas
    as    células         seleccionadas         e     centrados     os   respectivos
    conteúdos.




Número

O grupo Número serve para a formatação numérica, escolher como os valores numa
célula são apresentados, por exemplo, em número, em data, em percentagem, em
moeda, etc (Figura 30).




                                    Figura 30 – Número
Separador BASE
Como utilizar o botão de comando Formato do Número:


1. Clicar no botão         (Figura 31);
2. De   seguida     irá   aparecer      uma    caixa        de   diálogo,   em       que
   aparecerão os formatos de número possíveis;
3. Depois    de   escolher     que    formato       pretende       utilizar      é    só
   seleccionar.




                           Figura 31 – Formatos de Número




Também é possível formatar o tipo de número de outra forma:

1. Clicar         no       botão           (Figura 32);
2. De   seguida     irá   aparecer      uma    caixa        de   diálogo,   em       que
   aparecerão os formatos de número possíveis;
3. Depois    de   escolher     que    formato       pretende       utilizar      é    só
   seleccionar.
Microsoft EXCEL2007




                               Figura 32 – Formatar Número

Na caixa de diálogo de formatação do grupo Número além da formatação Número é
também possível fazer as formatações Alinhamento, Tipo de Letra, Limite,
Preenchimento e Protecção.




Estilos

O grupo Estilos (Figura 33) é composto por três botões de comando, são eles, o botão
de comando Formatação Condicional, Formatar como Tabela e Estilos de Células. Este
conjunto de botões de comando no geral servem para formatar células com
condições, formatar tabelas tendo algumas predefinidas para aplicação rápida e
formatar células com estilos predefinidos.
Separador BASE




                                   Figura 33 – Estilos




Formatação condicional

A Formatação Condicional permite aplicar, com base numa determinada condição,
uma formatação (um tipo de letra, um padrão) a uma célula ou conjunto de células e,
assim, realçar dados que satisfazem as condições especificadas.

Como aplicar uma Formatação Condicional:

1. Seleccione as células às quais quer aplicar a formatação;
2. Clicar no botão de comando de Formatação condicional (Figura
   34);
3. De    seguida     irá    aparecer      uma      caixa    de   diálogo,   em       que
   aparecerão todas as opções de condição (Figura 34);
4. Depois     de   escolher     que     condição         pretende    utilizar    é    só
   seleccionar;
5. De seguida escrever a condição pretendida.
Microsoft EXCEL2007




                            Figura 34 – Formatação Condicional




Formatar como tabela

O botão e comando Formatar como Tabela, permite formatar um intervalo de células
e converter em tabela escolhendo um estilo de tabela do conjunto de tabelas
predefinidas (Figura 35).
Separador BASE




                            Figura 35 – Formatar como Tabela

Como utilizar a função Formatar como Tabela:

1. Seleccione      as     células     às    quais      se      pretende   aplicar     a
   formatação como tabela;
2. Clicar no botão de comando de Formatação como Tabela (Figura
   34 e Figura 35);
3. De   seguida     irá    aparecer        uma    caixa        de   diálogo,   em   que
   aparecerão um conjunto variadíssimo de tabelas predefinidas
   (Figura 35);
4. Depois de escolher que estilo de tabela pretende utilizar é
   só seleccionar.
Microsoft EXCEL2007

Estilos de células

O botão de comando Estilos de Células permite que rapidamente se efectue uma
formatação de uma célula de entre vários estilos predefinidos, como por exemplo, se
pretendermos que uma célula seja um título, existe uma pré-formatação existente no
leque de opções para tal.

Como utilizar a função Estilos de Células:

1. Seleccione       a(s)    célula(s)        à(s)    qual(ais)    quer    aplicar   a
    formatação como tabela;
2. Clicar no botão de comando de Estilos de Células (Figura 34
    e Figura 36);
3. De    seguida      irá    aparecer        uma    caixa   de   diálogo,   em   que
    aparecerão        um     conjunto         variadíssimo       de      formatações
    predefinidas para se aplicar á célula seleccionada (Figura
    36);
4. Depois de escolher que estilo de célula pretende utilizar é
    só seleccionar.
Separador BASE




                                Figura 36 – Estilos de Célula




Células

O grupo Células divide-se em três botões de comando são eles, o botão Inserir,
Eliminar Células e Formatar (Figura 37). Estes botões têm como objectivo Inserir,
Eliminar ou Formatar células, linhas ou colunas na folha ou tabela.
Microsoft EXCEL2007




                                 Figura 37 – Células




Inserir

O botão de comando Inserir permite de uma forma fácil adicionar células, linhas ou
colunas na folha ou tabela.

Como inserir células:

1. Seleccione onde pretende adicionar a célula;
2. Clicar no botão de comando Inserir (Figura 38);
3. Irá aparecer uma caixa de diálogo, clicar na opção Inserir
    Células (Figura 38);
4. Irá aparecer uma outra caixa de diálogo, para a escolha de
    como pretende adicionar a célula (Figura 39);
5. Clicar na escolha.
Separador BASE




                                   Figura 38 – Inserir Células




                      Figura 39 – Inserir Células, Mover células para baixo

Para adicionar linhas ou colunas na folha, proceder da mesma forma mas clicando na
opção Inserir Linhas na Folha ou Inserir Colunas na Folha respectivamente.




Eliminar

O botão de comando Eliminar permite eliminar células, linhas, colunas da tabela ou
da folha e eliminar folhas.
Microsoft EXCEL2007
Como eliminar linhas ou colunas:

1. Seleccione quais as células, linhas ou colunas que pretende
   Eliminar;
2. Clicar no botão de comando Eliminar (Figura 40);
3. Irá aparecer uma caixa de diálogo, clicar na opção Eliminar
   Células, Linhas ou Colunas (Figura 40);
4. Irá aparecer uma outra caixa de diálogo, para a escolha de
   como pretende Eliminar as Células, Linhas ou Colunas (Figura
   41);
6. Clicar na escolha.




                    Figura 40 – Eliminar células, linhas, colunas ou folhas




                                 Figura 41 – Eliminar Células
Separador BASE

Formatar

O botão de comando Formatar serve para alterar a altura da linha ou largura da linha,
organizar folhas ou proteger ou ocultar células.

Como aumentar ou diminuir a altura da linha:

1. Seleccione quais as linhas que pretende formatar;
2. Clicar no botão de comando Formatar (Figura 42);
3. Irá aparecer uma caixa de diálogo, clicar na opção Altura da
    Linha (Figura 42);
4. Irá aparecer uma outra               caixa      de diálogo,    para definir     a
    altura da Linha (Figura 43);
5. Definir altura e clicar em OK (Figura 43).




                             Figura 42 – Formatar grupo Células
Microsoft EXCEL2007




                               Figura 43 – Altura da linha

Como aumentar ou diminuir a largura da coluna:

1. Seleccione quais as colunas que pretende formatar;
2. Clicar no botão de comando Formatar (Figura 42);
3. Irá aparecer uma caixa de diálogo, clicar na opção Largura
   da Coluna (Figura 42);
4. Irá aparecer uma outra              caixa      de diálogo,   para definir   a
   largura da coluna (Figura 44);
5. Definir a largura e clicar em OK (Figura 44).




                              Figura 44 – Largura da coluna

Como ocultar ou mostrar linhas, colunas ou folhas:

1. Seleccione quais as colunas que pretende formatar;
2. Clicar no botão de comando Formatar (Figura 42);
3. Irá aparecer uma caixa de diálogo, clicar na opção Ocultar
   ou Mostrar (Figura 42);
4. Irá aparecer uma outra caixa de diálogo, para definir o que
   pretende ocultar ou mostrar (Figura 45);
5. Seleccionar a opção pretendida (Figura 45).
Separador BASE




                 Figura 45 – Ocultar ou Mostrar linhas, colunas ou folhas

Como mudar o nome da folha:

1. Seleccione qual a folha que pretende mudar o nome;
2. Clicar no botão de comando Formatar (Figura 42);
3. Irá aparecer uma caixa de diálogo, clicar na opção Mudar o
   Nome da Folha (Figura 42);
4. No canto inferior esquerdo irá aparecer um campo editável,
   onde deve escrever o novo nome (Figura 46);
5. Após escrever o nome carregar na tecla ENTER.
Microsoft EXCEL2007




                          Figura 46 – Modificar o nome da folha

Como mover ou copiar folha:

1. Seleccione a folha que pretende mover ou copiar;
2. Clicar no botão de comando Formatar (Figura 42);
3. Irá aparecer uma caixa de diálogo, clicar na opção Mover ou
   Copiar Folha (Figura 42);
4. Irá aparecer uma outra caixa de diálogo, para definir para
   onde quer copiar ou mover a folha (Figura 47);
5. Seleccionar a opção pretendida e OK (Figura 47).




                              Figura 47 – Mover ou copiar folha

Como alterar a Cor do Separador:

1. Seleccione qual a folha que pretende alterar a cor;
2. Clicar no botão de comando Formatar (Figura 42);
3. Irá aparecer uma caixa de diálogo, clicar na opção Cor de
   Separador (Figura 42);
4. Irá aparecer uma outra caixa de diálogo, para definir qual a
   Cor que pretende para o separador (Figura 48);
Separador BASE
5. Seleccionar a cor pretendida (Figura 48).




                            Figura 48 – Alterar a cor do separador

Como Proteger Folhas ou Células:

1. Seleccione qual as folhas ou células que pretende Proteger;
2. Clicar no botão de comando Formatar (Figura 42);
3. Irá aparecer uma caixa de diálogo, clicar na opção Proteger
   Folhas ou Proteger Células (Figura 42);
4. Irá aparecer uma outra                caixa       de diálogo,         para definir    a
   Palavra-chave       de     Protecção          e    definir        o   que   é   que   os
   utilizadores podem ver ou editar (Figura 49) e clicar em OK;
Microsoft EXCEL2007




                            Figura 49 – Proteger folha ou células




Adição

O grupo Edição (Figura 50) divide-se em cinco botões de comando: são eles o botão
de comando Ordenar e Filtrar, que serve para dispor os dados de modo a facilitar a
respectiva análise; o botão de comando Localizar e Seleccionar texto, que serve para
localizar e seleccionar texto, formatação ou tipo de informações específicas no livro,
também pode substituir as informações por novo texto ou formatação; o botão de
comando Soma, que serve para apresentar o total das células seleccionadas
imediatamente a seguir às células seleccionadas; o botão de comando
Preenchimento, que serve para continuar com um padrão numa ou mais células
adjacentes. Pode preencher células em qualquer direcção e em qualquer intervalo de
células adjacentes; e o botão de comando Limpar, que serve para eliminar tudo da
célula ou remover selectivamente a formatação, o conteúdo ou os comentários.
Separador BASE




                                   Figura 50 – Edição




Ordenar e filtrar

A função Ordenar e Filtrar serve para se poder ordenar dados por texto (de A a Z ou
de Z a A), números (do mais pequeno ao maior ou do maior ao mais pequeno), e
datas e horas (mais antigo ao mais recente e mais recente ao mais antigo) numa ou
mais colunas. Também se pode ordenar por uma lista personalizada (como, por
exemplo, Grande, Médio e Pequeno) ou pelo formato, cor de célula, cor de tipo de
letra ou conjunto de ícones. A maioria das operações de ordenação consiste em
ordenação de colunas, mas também é possível ordenar por linhas.

Os critérios de filtragem são guardados com o livro, de modo que é possível voltar a
aplicá-los, sempre que abrir o livro, numa tabela, mas não num intervalo de células.
Se desejar guardar o critério de ordenação para poder voltar a aplicá-lo quando voltar
a abrir o livro, deve utilizar tabelas. Principalmente no caso de ordenações de várias
colunas em simultâneo ou ordenações que demorem algum tempo a definir.
Microsoft EXCEL2007
Como ordenar um texto de A a Z e Z a A:

1. Seleccione a coluna de dados alfanuméricos num intervalo de
   células que pretende ordenar;
2. Clicar no botão de comando Ordenar ou Filtrar (Figura 51);
3. Irá aparecer uma caixa de diálogo, clicar na opção Ordenar
   de A a Z ou Ordenar de Z a A, conforme o pretendido (Figura
   51);
4. Irá aparecer uma outra caixa de diálogo, que poderá ou não
   aparecer consoante         tenhamos ou           não dados á    direita ou     á
   esquerda da coluna seleccionada (Figura 52);
5. Depois     consoante     se     pretenda         escolhemos    ou   expandir   a
   selecção ou continuar com a selecção actual.




                           Figura 51 – Ordenar de A a Z e Z a A
Separador BASE




                              Figura 52 – Aviso de ordenação

Como filtrar:

1. Seleccione um intervalo de células com dados alfanuméricos;
2. Clicar no botão de comando Ordenar ou Filtrar (Figura 51);
3. Aparece      uma   caixa     de    diálogo,        clicar    na   opção   Filtrar
    (Figura 51);

4. Aparece no cabeçalho da coluna seleccionada o botão                             .

    Clicar em         e escolher quais os dados que se pretende que
    não apareçam na lista (Figura 53) e clicar em OK;




                          Figura 53 – Escolher o que filtrar.
Microsoft EXCEL2007

Localizar e seleccionar

Esta função serve para localizar e seleccionar texto, formatação ou tipo de
informações específicos no livro. Também pode substituir as informações por novo
texto ou formatação.

Como localizar texto:

1. Clicar no botão de comando Localizar e Seleccionar (Figura
    54);
2. Irá aparecer uma caixa de diálogo, clicar na opção Localizar
    (Figura 54);
3. Irá aparecer uma caixa de diálogo, para escrever o texto que
    se   pretende       Localizar   (Figura        55)       e   clicar   em   Localizar
    tudo;
4. Irá aparecer uma lista de células onde aparece o texto que
    escreve-mos no texto a localizar (Figura 56).




                               Figura 54 – Localizer texto
Separador BASE




                              Figura 55 – Localizar e Substituir




                             Figura 56 – Lista do texto localizado




Soma

Esta função serve para calcular a soma das células seleccionadas imediatamente a
seguir às células seleccionadas.
Microsoft EXCEL2007
Como utilizar a função Soma:

1. Seleccionar as células para a soma;

2. Clicar no botão de comando Soma                        ;
3. Irá aparecer imediatamente a seguir às células seleccionadas
    o total.

Como utilizar a função média ou valor máximo ou mínimo:

1. Seleccionar as células em que pretende utilizar as funções
    da média, o valor máximo ou mínimo;

2. Clicar na seta              no botão de comando Soma                  ;
3. Irá     aparecer      uma       caixa     de     diálogo,         escolher   a   função
    pretendida e selecciona-la (Figura 57);
4. Imediatamente a seguir às células seleccionadas irá aparecer
    o resultado.




                               Figura 57 – Utilizar outras funções




Preenchimento

Esta função permite que se continue com um padrão numa ou mais células
adjacentes, pode também preencher células em qualquer direcção e em qualquer
intervalo de células adjacentes.
Separador BASE
Como utilizar a função Preenchimento:

1. Seleccionar a(s) célula(s) pretendida(s);

2. Clicar no botão de comando preenchimento               ;
3. Irá aparecer uma caixa de diálogo (Figura 58), para definir
   em que direcção pretende preencher, escolher e clicar na
   escolha.




                              Figura 58 – Preenchimento




Limpar

A função Limpar serve para eliminar tudo da célula ou remover selectivamente a
formatação, o conteúdo ou os comentários.

1. Seleccionar a(s) célula(s) pretendida(s);
2. Clicar no botão de comando Limpar (Figura 59);
3. Irá aparecer uma caixa de diálogo (Figura 59), para definir
   o que pretende limpar;
4. Após escolher o que pretende, clique na opção (Figura 59).
Microsoft EXCEL2007




                      Figura 59 – Limpar
4
SEPARADOR INSERIR
Microsoft EXCEL2007
Separador INSERIR




Separador INSERIR


O separador INSERIR (Figura 60), é composto por cinco grupos: Tabelas,
Ilustrações, Gráficos, Ligações e Texto.




                               Figura 60 – Separador INSERIR




Tabelas

No ficheiro do Microsoft Excel clicar no separador Inserir. Na parte esquerda visualiza-

se o grupo Tabelas. Este grupo é constituído por dois botões, o botão           (tabela

dinâmica) e o botão       (tabela). No botão tabela dinâmica, surgem duas opções: o
botão tabela dinâmica e gráfico dinâmico.




Tabela dinâmica

Tabela Dinâmica é um dos dois botões que o componente Tabelas apresenta. Ao

clicar em      (tabela dinâmica) verifica-se que este se divide em dois botões,
Microsoft EXCEL2007

(tabela dinâmica) e         (gráfico dinâmico). Estes botões são utilizados para a
execução de tabelas ou gráficos podendo o utilizador escolher o local em que
pretende colocá-los, seleccionando as células e colunas pretendidas ou até mudar
para uma nova folha de cálculo.

Para proceder à utilização destes botões é necessário realizar os seguintes passos:


1. Clicar     no    botão         .   Aparecem       dois        botões,     (tabela

    dinâmica) e             (gráfico dinâmico). Para a utilização dos
    dois procede-se da mesma forma (Figura 61);




                                Figura 61 – Tabela Dinâmica


2. Clicar no botão            (tabela dinâmica) (Figura 62);




                             Figura 62 – Criar Tabela Dinâmica

3. Seleccionar uma tabela ou um intervalo (Figura 63);
Separador INSERIR




                          Figura 63 – Seleccionar Tabela/Intervalo

4. Clicar no botão OK.

Para a utilização do botão Gráfico Dinâmico procede-se da mesma forma apresentada
anteriormente. A diferença está entre um ser um gráfico e o outro uma tabela.




Tabela

O botão Tabela do grupo Tabelas tem como função de criar uma tabela para gerir
e/ou organizar dados, facilitando a leitura dos mesmos.


Para proceder à utilização do botão        (tabela) realizar os seguintes passos:


1. Clicar no botão              (tabela). E seleccionar os dados para a
   tabela (Figura 64);
Microsoft EXCEL2007




                                  Figura 64 – Criar Tabela

2. Clicar no botão OK.


Ao clicar no botão            aparece a tabela pretendida e com ela as Ferramentas
de Tabela (Figura 65). Com as Ferramentas de Tabela aparece o separador Estrutura
que permite a formatação da tabela de acordo com as opções apresentadas.

O separador Estrutura está dividido em cinco grupos: Propriedades, Ferramentas,
Dados de Tabela Externos, Opções de Estilo da Tabela e Estilos de Tabela (Figura 65).




                              Figura 65 – Separador Estrutura




Propriedades

O grupo Propriedades (Figura 65) é o primeiro grupo do separador Estrutura. Tem a
função de mudar/editar o nome da Tabela e o redimensionamento da Tabela (Figura
66).
Separador INSERIR




                                Figura 66 – Propriedades




Ferramentas

O grupo Ferramentas (Figura 65) é o segundo grupo do separador Estrutura. Contém

três botões:       resumir com tabela dinâmica,            remover duplicados e
converter em intervalo. As funções dos botões são descritas na Figura 67.




                                Figura 67 – Ferramentas




Dados de tabela externos

O grupo Dados de Tabela Externos apresenta cinco botões, Exportar, Actualizar,
Propriedades, Abrir Browser e Desligar. Cada um destes botões tem uma função

específica nomeadamente: a função o botão          (Exportar) é de exportar os dados da

tabela para uma lista do SharePoint ou diagrama de Visio, a função do botão
(Actualizar) é de actualizar todas as informações no livro provenientes de uma origem
Microsoft EXCEL2007

de dados, a função do botão           (Propriedades) é de especificar de que forma as
células ligadas a uma origem de dados serão actualizadas, qual o conteúdo da origem
que será apresentado e a forma como as alterações ao número de linhas e de colunas

serão processadas no livro. O botão          (Abrir no Browser) tem como função ver a

versão de servidor da tabela no Browser. Por fim o botão             (Desligar) tem como
função desligar a tabela do servidor deixando assim de ser actualizada.




Opções de estilo da tabela

O grupo Opções de Estilo da Tabela é utilizado para mudar o estilo de visualização de
uma tabela. São apresentadas seis opções de mudança de estilo e podemos activar

estas opções clicando no botão          . As opções ficam activas quando aparece um

visto no botão       . Na Figura 68 são apresentadas as funções de cada um dos
botões.




                           Figura 68 – Opções de Estilo da Tabela.
Separador INSERIR

Estilos da tabela

Estilos da Tabela é o último grupo do separador Estrutura. É um grupo que tem como
objectivo mudar os estilos da tabela, alterando-a para os estilos de cor predefinidos
neste componente ou mesmo fazendo um novo estilo da tabela (escolher uma cor
que não esteja nas predefinidas, mudar o tipo de letra e tamanho, escolher a forma
dos limites). Para proceder à utilização deste componente deve proceder-se da
seguinte forma.

1. Escolher um dos estilos da Tabela (Figura 69);




                               Figura 69 – Estilos da Tabela

2. Clicar no estilo pretendido (Figura 70);
Microsoft EXCEL2007




                                  Figura 70 – Estilos

3. Automaticamente       ao   clicar      em    cima    do   botão   este   muda   o
   estilo da tabela.




Ilustrações

Ilustrações é o segundo grupo do separador Inserir. Este grupo permite a introdução
de ilustrações nas folhas de dados. Compõem este grupo quatro botões: Imagem,
ClipArt, Formas e SmartArt. Estes permitem inserir imagens do ficheiro, do ClipArt
assim como desenhar formas automáticas. Uma novidade para o Microsoft Excel 2007
é o botão SmartArt.
Separador INSERIR

Imagem

O botão Imagem é utilizado para inserir uma imagem a partir de um ficheiro. Para

utilizar o botão    (imagem) proceder da seguinte forma:


1. Clicar no botão           ;
2. Escolher imagem (Figura 71);




                                 Figura 71 – Inserir Imagem.

3. Clicar no botão                 .




ClipArt

Botão que serve para inserir o ClipArt (biblioteca de imagens do Office) num
documento, incluindo desenhos, filmes, sons ou fotografias para ilustrar um conceito
específico.


Proceder da seguinte forma para a utilização do botão          (ClipArt):
Microsoft EXCEL2007

1. Clicar no botão    ;
2. Escolher a imagem do ClipArt (Figura 72).




                          Figura 72 – ClipArt

3. Clicar na imagem pretendida.
Separador INSERIR
Ao seleccionar a imagem no ClipArt e posterior transposição para a folha de dados
aparece um novo separador Formatar (Figura 73). Este separador deve ser utilizado
para fazer modificações nas imagens inseridas.

Este separador é composto por quatro grupos, Ajustar, Estilos de Imagem, Dispor e
Tamanho (Figura 73).




                             Figura 73 – Separador Formatar




Ajustar

Ajustar é o primeiro grupo do separador Formatar (Figura 74). Divide-se em seis
botões: Luminosidade, Contraste, Colorir, Comprimir Imagens, Alterar Imagens e
Repor Imagem (Figura 74). Este grupo tem como funcionalidade ajustar as imagens da
forma pretendida.




                                   Figura 74 – Ajustar
Microsoft EXCEL2007

Estilos de imagem

Este é mais um dos grupos do separador Formatar. Tem a função de modificar a
forma, os limites e também os estilos de imagem. A Figura 75 mostra o componente
Estilos de Imagem.




                             Figura 75 – Estilos de Imagem.

Para utilizar um dos efeitos de imagem proceder da seguinte forma:

1. Inserir uma imagem;
2. Escolher um dos efeitos pretendidos (Figura 75);
3. Clicar em cima do efeito (Figura 76);




                                  Figura 76 – Efeitos
Separador INSERIR
4. Automaticamente o efeito é aplicado da imagem (Figura 77 e
    Figura 78).




                                Figura 77 – Imagem antes




                                Figura 78 – Imagem depois




Dispor

O grupo Dispor (Figura 79) divide-se em seis botões: Trazer para a frente, Enviar para
Trás, Painel de Selecção, Alinhar, Agrupar e Rodar. A função deste grupo é colocar a
imagem de uma determinada forma ou ordem.

A Figura 79 mostra as ordens e formas existentes neste grupo.
Microsoft EXCEL2007




                                   Figura 79 – Dispor




Tamanho

Tamanho (Figura 80) é o último grupo do separador Estrutura. Encontra-se dividido
em três botões: Recortar, Altura e Largura.

A Figura 80 mostra os botões do grupo Tamanho e respectivas funções.




                                  Figura 80 – Tamanho




Formas

Formas é um botão que faz parte do grupo Ilustrações. Tem como utilidade poder
inserir-se formas pré-existentes, tais como, rectângulos e círculos, setas, linhas,
símbolos de fluxogramas e chamadas.
Separador INSERIR

Realizar os seguintes passos, para utilizar o botão      (formas):


1. Clicar no botão             .
2. Escolher a forma pretendida (Figura 81).




                                    Figura 81 – Formas

3. Clicar na forma escolhida.

Ao aparecer a forma escolhida, aparece um novo separador, Formatar (Figura 82). O
separador Formatar tem como função a formatação das formas escolhidas.
Microsoft EXCEL2007
Este separador encontra-se dividido em cinco grupos: Inserir Formas, Estilos de
Formas, Estilos de WordArt, Dispor e Tamanho (Figura 82).




                             Figura 82 – Separador Formatar

O primeiro grupo Inserir Formas tem a função de inserir uma forma. A partir deste
grupo pode alterar-se a forma que já está seleccionada, ou mesmo, inserir uma caixa
de texto. Neste separador aparece também um grupo que não está directamente
relacionada com o separador Ferramentas de Desenho, pois neste caso não é
apresentado qualquer tipo de texto na forma. Este tem como função alterar o estilo
do WordArt, alterar a forma, a cor e mesmo aplicar efeitos visuais. Para a utilização
do grupo Estilos de Formas, proceder da seguinte forma:

1. Para mudar o estilo da forma para um estilo predefinido,
   clicar no estilo pretendido (Figura 83);
Separador INSERIR




                      Figura 83 – Estilos de Forma

2. No estilo escolhido alteramos apenas o contorno da forma,
  para mudar o seu preenchimento, clicar em preenchimento de
  forma e escolher uma cor;
3. O contorno da forma e o preenchimento da mesma surgirão da
  seguinte forma:




                       Figura 84 – Alterar forma
Microsoft EXCEL2007

SmartArt

Este botão é novo no Office 2007. Tem como funcionalidade a inserção de um gráfico
SmartArt para reportar informações visualmente. Estes gráficos incluem desde listas
gráficas e diagramas de processo a gráficos mais complexos, tais como diagramas de
Venn e organogramas.

Realizar os seguintes passos para proceder à utilização do botão     (SmartArt):


1. Clicar no botão             (Figura 60);
2. Escolher um gráfico SmartArt (Figura 85);




                         Figura 85 – Escolher um Gráfico SmartArt.

3. Clicar no botão OK.

A seguir exemplo de utilização da ferramenta SmartArt (Figura 86).
Separador INSERIR




                           Figura 86 – Equação Vertical

4. Onde   está   escrito   [Texto],         mudar         para   o   texto   que   se
  pretende, como por exemplo (Figura 86):
Microsoft EXCEL2007




                            Figura 87 – Gráfico Equação Vertical

Ao mesmo tempo que se insere o gráfico SmartArt um novo separador aparece
automaticamente, o separador Ferramentas de SmartArt. Este separador subdivide-se
em dois, Estrutura (Figura 88) e Formatar (Figura 89).




                              Figura 88 – Separador Estrutura




                              Figura 89 – Separador Formatar
Separador INSERIR

Estrutura

O separador Estrutura tem como função alterar a estrutura do gráfico SmartArt. Este
divide-se em quatro grupos: Criar Gráfico, Esquemas, Estilos SmartArt e Repor.




Esquemas e estilos SmartArt

1. Clicar num dos esquemas pré-definidos. Automaticamente será
   alterada a forma de apresentação do gráfico (Figura 90).




                                 Figura 90 – Esquemas

2. Clicar     num    dos   estilos      pré-definidos       do   SmartArt.       Este
   também será alterado automaticamente ao clicar (Figura 91).
Microsoft EXCEL2007




                          Figura 91 – Estilos

3. Para alterar a cor clicar no primeiro botão do componente
  Estilos SmartArt, que diz Alterar Cores. Escolher uma cor
  pré-definida e   clicar. Automaticamente      esta será assumida
  (Figura 92).
Separador INSERIR




                    Figura 92 – Cores do Tema Principais




4. Depois de alterar o gráfico ele fica apresentado a seguinte
  forma (Figura 93).




                        Figura 93 – Gráfico alterado
Microsoft EXCEL2007

Formatar

O separador Formatar é o segundo separador que o SmartArt apresenta. Este tem a
função de formatar o gráfico. O primeiro grupo deste separador, Formas, tem como
função alterar a forma do desenho e aumentar ou diminuir o tamanho da forma
seleccionada.

O grupo Estilos de Forma está apresentado de forma exemplificada no separador
Ferramentas de Desenho, pois é o mesmo componente que aparece em dois
separadores.

O grupo Dispor tem como função colocar o gráfico na frente ou atrás de todos os
objectos, alinhar os limites e rodar a imagem.

O grupo Tamanho, tem como função alterar o tamanho do gráfico, tanto em altura
como em largura.

Neste separador aparece ainda o grupo Estilos de WordArt.

Para utilizar este grupo deve proceder-se da seguinte forma:

1. Escolher um estilo visual para o texto (Figura 94);
Separador INSERIR




                        Figura 94 – Estilo visual

2. Clicar no botão destaque do texto e escolher o tipo de cor
  (Figura 95);




                     Figura 95 – Destaque de texto

3. Automaticamente as formatações são assumidas e o texto do
  gráfico apresenta a seguinte forma (Figura 96).
Microsoft EXCEL2007




                                  Figura 96 – Texto alterado




Gráficos

O grupo Gráficos encontra-se também no separador Inserir. Este permite, a uma folha
de dados associar um gráfico. Na Figura 97 é apresentado o grupo Gráficos em que a

cada botão corresponde um gráfico diferente. Ao clicar em,                 , podemos visualizar
a totalidade de gráficos possíveis de produzir.




                                     Figura 97 – Gráficos

A escolha do gráfico pretendido pode ser feita de duas formas: a partir dos botões:

      (coluna),        (linha),          (circular),           (barras),        (área) e

(dispersão) ou ainda       (outros gráficos).
Separador INSERIR
Estes botões têm a particularidade de apresentarem todos os gráficos do tipo

indicado. A partir do botão            pode aceder-se a todos os tipos de gráficos.
Seguidamente exemplifica-se a forma de utilização dos gráficos:


1. Clicar no botão            ;
2. Escolher o tipo de gráfico (Figura 98);




                                  Figura 98 – Inserir Gráfico

3. Clicar no botão                    .
4. O gráfico produzido pode ser visualizado na Figura 99.
Microsoft EXCEL2007




                              Figura 99 – Exemplo de um gráfico




Ferramentas de gráficos

O separador Ferramentas de Gráficos é um separador que aparece automaticamente
quando se faz um gráfico. Este separador encontra-se subdividido em mais três
separadores, Estrutura, Esquema e Formatar. Estes separadores têm a função de
modificar a composição do gráfico, a forma como este é apresentado, o esquema, ou
seja, todas as formatações.




Estrutura

O separador Estrutura (Figura 100) é subdividido em cinco grupos: Tipo, Dados,
Esquema de Gráficos, Estilos de Gráficos e Localização.
Separador INSERIR




                             Figura 100 – Separador Estrutura


O grupo Tipo é composto por dois botões, o botão                (alterar tipo de gráfico) e o

botão       (guardar como modelo). O botão alterar tipo de gráfico tem a função de
mudar para um tipo de gráfico diferente e o botão guardar como modelo tem a
função de guardar a formatação e o esquema de um gráfico como um modelo que se
pode aplicar em gráficos futuros.


O grupo Dados é composto por dois botões: o botão                (Mudar Linha/Coluna) e o

botão       (Seleccionar Dados). O botão Mudar Linha/Coluna tem como função trocar
os dados sobre o eixo, isto é, os dados traçados no eixo X serão movidos para o eixo Y
e vice-versa. O botão Seleccionar Dados tem a função de alterar o intervalo de dados
incluído no gráfico.


O último grupo é o Localização e é composto por um botão que tem por nome
(mover gráfico). Este tem a função de mover o gráfico para outra folha ou separador
do livro.

Para a utilização do grupo Esquemas de Gráficos, proceder da seguinte forma:


1. Clicar em           , do componente Esquemas de Gráficos;
2. Escolher um esquema pré-definido (Figura 101);
Microsoft EXCEL2007




                            Figura 101 – Esquemas de Gráficos

3. Clicar     no   esquema     pretendido,          automaticamente    este    será
   introduzido;

Para a utilização dos componentes Estilos de Gráficos, proceder da seguinte forma:


1. Clicar em         , do componente Estilos de Gráficos;
2. Escolher um esquema pré-definido (Figura 102);
Separador INSERIR




                          Figura 102 – Estilos de Gráficos.

3. Clique   no   estilo    pretendido,            automaticamente        o   gráfico
  mudará o seu estilo;
4. Na Figura 103, são apresentados os resultados das alterações
  feitas ao gráfico nos itens anteriores.




                     Figura 103 – Alterações feitas ao gráfico
Microsoft EXCEL2007

Esquema

O separador Esquema é composto por seis grupos: Selecção Actual, Inserir, Rótulos,
Eixos, Fundo, Análises e Propriedades. Este grupo (Figura 104) tem como função
modificar o esquema do gráfico.




                              Figura 104 – Separador Esquema

O grupo Selecção Actual é subdividido em três partes. A primeira é onde se escolhe a

parte do gráfico que se pretende alterar,                               , clicando na seta
são apresentadas várias partes do gráfico. As duas partes dizem respeito à área do

gráfico que se escolheu, pois o botão        tem a função de formatar a área da forma

que desejarmos e o botão          tem a função de limpar a formatação personalizada,
repondo a situação original do gráfico.


O grupo Inserir apresenta três botões, o botão           (imagem) que tem a função de

inserir uma imagem a partir de um ficheiro, o botão            (formas) que tem a função

de inserir uma forma e o botão            (caixa de texto) que tem como função inserir
uma caixa de texto.

O grupo Análise tem a função de inserir linhas que ajudam a estudar os movimentos
do gráfico, como por exemplo, linhas de tendência.

O último grupo apresentado neste separador é o Propriedades e tem como função
mudar o nome do gráfico.

Como utilizar os grupos Rótulos, Eixos e Fundo:
Separador INSERIR


1. No grupo Rótulos, clicar em              ;
2. Clicar em Mostrar (Figura 105);




                           Figura 105 – Rótulos



1. No grupo Eixos, clicar em           ;
2. Clicar em Linhas de Grelha Verticais Principais e de seguida
  em Linhas de Grelha Principais e Secundárias (Figura 106);




                       Figura 106 – Linhas de Grelha

1. No grupo Fundo, clicar em                      , modificar o componente
  X para 30° e o componente Y também para 30° (Figura 107).
Microsoft EXCEL2007




                            Figura 107 – Rotação 3D

2. As   formatações   são   feitas       automaticamente,   e   o   gráfico
  apresenta a seguinte formatação (Figura 108).
Separador INSERIR




                              Figura 108 – Gráfico alterado




Formatar

O separador Formatar (Figura 109) apresenta diversos grupos que são iguais noutros
separadores. O primeiro grupo Selecção Actual foi descrito no separador Esquema. Os
grupos Estilos de Formas, Estilos de WordArt, Dispor e Tamanho foram apresentados
no separador Ferramentas de Desenho.




                            Figura 109 – Separador Formatar.

De seguida será apresentado um exemplo de como utilizar o grupo Estilos de Formas
e o grupo Estilos de WordArt num gráfico.


1. No grupo Estilos de Formas Clicar em                        ;
2. Escolher um Estilo de Forma pré-definido (Figura 110);
Microsoft EXCEL2007




                       Figura 110 – Estilos de Forma

3. Clicar no estilo pretendido;
4. Clicar em Preenchimento da forma e escolher uma cor (Figura
  111);




                    Figura 111 – Preenchimento da forma
Separador INSERIR
5. No grupo Estilos de WordArt, clicar num estilo de WordArt
  pré-definido (Figura 112);
6. Clicar no estilo escolhido;




                      Figura 112 – Estilos de WordArt

7. Na Figura   113 apresentado      o resultado         final de todas   as
  formatações feitas nos pontos anteriores (ver na Figura 99 o
  gráfico sem alterações).
Microsoft EXCEL2007




                              Figura 113 – Gráfico modificado




Ligações

Ligações é o quarto grupo do separador Inserir. Este apresenta um só botão, o botão

     (hiperligação). Como o próprio nome indica a função deste botão é criar
hiperligações para uma página Web, uma imagem, um endereço de correio
electrónico, um ficheiro ou um programa.

Para utilizar este botão e criar uma hiperligação proceder da seguinte forma:


1. Clicar no botão            ;
2. Clicar no texto que se pretende mostrar (Figura 114);
Separador INSERIR




                              Figura 114 – Inserir Hiperligação

3. Clicar em                 .

A hiperligação fica criada, para a utilizar basta clicar no sítio onde ela foi criada, e
automaticamente é aberta a página Web, a imagem, o programa, o ficheiro ou o
endereço electrónico que foi colocado na hiperligação.




Texto

O último grupo do separador Inserir é o grupo Texto. Este está subdividido em seis

botões:       (Caixa de Texto),      (Cabeçalho & Rodapé),          (WordArt),   (Linha

de Assinatura),     (Objecto) e       (Símbolo).
Microsoft EXCEL2007

Caixa de texto

O botão Caixa de Texto tem como função inserir uma caixa de texto que possa ser
posicionada em qualquer parte da página. Quando procedemos à utilização de uma
caixa de texto é aberto o separador Ferramentas de Desenho (Figura 82).

Para a utilização desta proceder da seguinte forma:



1. Clicar no botão             ;
2. Escolher o sítio onde quer posicionar a caixa;
3. Premir o botão esquerdo do rato e arrasta-lo (de acordo com
   o tamanho pretendido para a caixa);
4. Escrever o texto pretendido (Figura 115).




                               Figura 115 – Caixa de Texto




Cabeçalho & rodapé

O botão Cabeçalho e Rodapé têm a função de inserir um cabeçalho. Para inserir o

mesmo, clicar em      . Automaticamente o cabeçalho e o rodapé são inseridos. Ao
mesmo tempo que se insere o cabeçalho é aberto um novo separador, o separador
Ferramentas de Cabeçalho e Rodapé (Figura 116). A função deste separador é
Separador INSERIR
disponibilizar os botões necessários para a formatação do Cabeçalho & Rodapé. Este
separador divide-se em quatro grupos.


O grupo                         é constituído por dois botões e tem como função
adicionar texto ao cabeçalho ou ao rodapé, tal como o número da página, o nome da
folha ou a data.


O grupo                                       é constituído por nove botões e têm a
função de adicionar números de página, a função de adicionar data actual, a função
de adicionar hora actual, a função de adicionar o nome do ficheiro actual, incluindo o
caminho completo, ao cabeçalho ou rodapé, a função de adicionar o nome do ficheiro
actual ao cabeçalho ou rodapé, a função de adicionar o nome da folha ao cabeçalho
ou rodapé e a função de adicionar uma imagem uma imagem ao cabeçalho e rodapé
e formatá-la.


O terceiro grupo é o                    , é constituído por dois botões que tem função
activar o cabeçalho ou o rodapé na mesma página de modo a poder editá-lo.


O último grupo é o               é constituído por quatro check boxes que se podem

seleccionar clicando no botão       .




                       Figura 116 – Ferramentas de Cabeçalho & Rodapé
Microsoft EXCEL2007

WordArt


WordArt é um dos botões apresentado no grupo Texto. Quando este botão é utilizado
um novo separador aparece, o separador Ferramentas de Desenho, Figura 82,
qualquer esclarecimento acerca deste ver a parte em que se fala do mesmo.


Para utilizar o botão   (WordArt) proceder da seguinte forma:


1. Clicar no botão          ;
2. Escolher a forma de WordArt (Figura 117);




                                 Figura 117 – WordArt

3. Clicar em cima da forma escolhida;
4. Automaticamente aparecerá uma Caixa de Texto (Figura 118);




                                Figura 118 – Inserir texto
Separador INSERIR
5. Inserir o texto pretendido, na figura seguinte é apresentado
    um exemplo (Figura 119).




                             Figura 119 – Exemplo de WordArt




Linha de assinatura

Linha de Assinatura é o quarto botão do grupo Texto. Tem a função de inserir uma
linha de assinatura (Figura 120) que especifique o indivíduo que tem de assinar.




                              Figura 120 – Linha de Assinatura




Objecto


O botão Objecto tem a função de inserir um objecto incorporado. Para utilizar o
mesmo proceder da seguinte forma:


1. Clicar no botão           ;
Microsoft EXCEL2007
2. Escolher o tipo de objecto (Figura 121);




                               Figura 121 – Tipo de Objecto

3. Clicar no botão                    .
4. Automaticamente é inserida uma página do Microsoft Office
   PowerPoint (Figura 122).




                         Figura 122 – Objecto Página do PowerPoint

Para abrir um ficheiro de outro documento para o Excel:


1. Clicar em         ;
Separador INSERIR
2. Clicar em Criar a partir de ficheiro (Figura 123);




                             Figura 123 – Criar a partir de ficheiro

3. Procurar o ficheiro pretendido;

4. Por     fim    clicar      em                    .     Automaticamente       a   página
    desejada é inserida na folha do Excel.




Símbolo

Símbolo é o último botão do grupo Texto. Este tem a função de inserir caracteres que
não se encontram no teclado, tais como símbolos de copyright, símbolos de marca
registada, marcas de parágrafo e caracteres Unicode.


Para a utilização do botão        proceder da seguinte forma:


1. Clicar no botão            ;
2. Escolher o símbolo pretendido (Figura 124);
Microsoft EXCEL2007




                            Figura 124 – Inserir Símbolo.

3. Clicar em                . Automaticamente a forma é inserida no
  local onde estava o cursor;
4. Proceder    da   mesma    forma      para      a    inserção   de   caracteres
  especiais.
5
SEPARADOR ESQUEMA DE
              PÁGINA
Microsoft EXCEL2007
Separador ESQUEMA DE PÁGINA




Separador ESQUEMA DE PÁGINA


O separador ESQUEMA DE PÁGINA (Figura 125) permite, tratar temas, configurar
página, ajustar o tamanho, opções de folha e dispor.




                          Figura 125 – Separador Esquema de Página




Temas

O grupo Temas (Figura 125), é disponibilizado com o conjunto de opções Temas,
Cores, Tipo de Letra e Efeitos.

Na opção Temas pode escolher-se o tema que mais se adeqúe ao documento ou
documentos que se pretendem produzir e que se pretende que fiquem com
formatações idênticas em termos de cores, tipo de letra e efeitos (Figura 126).

Podem também procurar-se outros temas on-line e guardar temas personalizados.
Microsoft EXCEL2007




                                 Figura 126 – Criar Temas



1. Clicar no botão           ;
2. Escolher o tema pretendido (Figura 127).




                            Figura 127 – Temas Office e Cívico

Para procurar e integrar novos temas no Microsoft Excel:



1. Clicar no botão           ;

2. Escolher a sub-opção                               ;
Separador ESQUEMA DE PÁGINA

3. Clicar sobre                           .

Na opção Cores é permitido a alteração das cores do tema actual (Figura 128).




                                   Figura 128 – Cores

1. Clicar sobre a opção                   ;
2. Escolher a opção desejada.

Nesta opção é possível também criar novos tipos de cores para o tema através da
alteração das várias cores que o constituem (Figura 129).
Microsoft EXCEL2007




                          Figura 129 – Criar Novas Cores do Tema

1. Clicar sobre a opção                     e na sub-opção                       ;
2. Para alterar as cores clicar nas respectivas setas e ver as
    diferenças através do exemplo (Figura 129);
3. Dar um nome ao tema;
4. Guardar o novo tema.

Na opção Tipo de Letra podem escolher-se os vários tipos de letra. Permite alterar
tanto o tipo de letra no interior da célula como o tipo de letra das colunas e linhas
(Figura 130).
Separador ESQUEMA DE PÁGINA




                             Figura 130 – Fontes de tema

1. Clicar na opção                      ;
2. Escolher o Tipo de Letra (Figura 130).

Podemos ainda criar o nosso próprio Tipo de Letra caso as predefinidas não se
enquadrem no pretendido (Figura 131).
Microsoft EXCEL2007




                        Figura 131 – Criar Novas Fontes de Tema

1. Clicar na opção                 ;

2. Seleccionar                                 ;
3. Escolher a letra para o cabeçalho e do corpo;
4. Nomear o novo tipo de letra;

5. Para guarder, clicar em                       .

Na Figura 132 pode ver-se as mudanças operadas.




                         Figura 132 – Personalização de fontes


A opção Efeitos,    , são conjuntos de linhas e efeitos de preenchimento (Figura
133).
Separador ESQUEMA DE PÁGINA




                             Figura 133 – Efeitos do Tema

1. Clicar na opção               ;
2. Escolher o efeito pretendido.




Configurar página

No grupo Configurar Página (Figura 134), encontram-se as várias opções, que
permitem alterar as páginas de acordo com o pretendido.




                             Figura 134 – Configurar Página
Microsoft EXCEL2007

Margens

Na opção Margens (Figura 135) existem várias margens predefinidas nomeadamente:
Normal, Larga e Estreita. Caso nas opções predefinidas não esteja a pretendida do
utilizador, existe a opção Margens Personalizadas que permite personalizar margens.




                                 Figura 135 – Margens



1. Clicar sobre a opção             ;
2. Escolher a margem pretendida.

É também possível alterar as margens da página para margens maiores ou menores
(Figura 136).
Separador ESQUEMA DE PÁGINA




                           Figura 136 – Margens Personalizadas



1. Clicar na opção            ;

2. Escolher a sub-opção                               ;
3. Clicar sobre as setas para alterar os valores das margens;
4. Clicar em OK para terminar.




Orientação

A opção Orientação, permite alterar os esquemas da página tanto para vertical
(Retrato) como para horizontal (Paisagem) (Figura 137).
Microsoft EXCEL2007




                                 Figura 137 – Orientação



1. Clicar com o botão direito sobre opção                      ;
2. Escolher a orientação da folha.




Tamanho

Na opção Tamanho, pode escolher-se o tamanho de papel para o documento. Existem
vários tipos de tamanho de papel pré-definidos, entre outros A4, A5, etc. (Figura 138).

No caso de nenhum dos tamanhos de papel ser o pretendido, pode sempre escolher-
se outro através da opção Mais Tamanhos de Papel (Figura 138).
Separador ESQUEMA DE PÁGINA




                      Figura 138 – Tamanho de Papel



1. Clicar com o botão direito sobre opção             ;
2. Escolher o tamanho da folha;

ou


3. Escolher a sub-opção                        ;
4. Fazer as alterações pretendidas;
5. Clicar em OK para terminar.
Microsoft EXCEL2007

Área de impressão

A opção Área de Impressão, marca uma área específica da folha para ser impressa
(Figura 139).




                            Figura 139 – Área de Impressão

1. Seleccionar a área que se pretende imprimir;


2. Clicar na opção Área de Impressão                         ;

3. Clicar sobre a opção
4. A área de impressão será definida e ficará com este aspecto
    (Figura 140)

5. Para limpar, clicar sobre a opção                              .




                        Figura 140 – Área de Impressão definida
Separador ESQUEMA DE PÁGINA

Quebras

Na opção Quebras, especifica-se onde começa/termina uma determinada página.
Nesta opção pode-se inserir ou remover as quebras de página ou redefinir todas as
quebras de página (Figura 141).




                                      Figura 141 – Quebras



1. Clicar na opção Quebras                    ;
2. Escolher a       opção Inserir ou Remover                 Quebra de Página ou
    então Redefinir todas as quebras de página.




Plano de fundo

A opção Plano de Fundo permite escolher uma imagem como fundo para a folha
(Figura 143).



1. Clicar na opção           ;
2. Escolher o fundo (Figura 142);

3. Clicar sobre                   ;


4. Se quiser eliminar o fundo, basta clicar
Microsoft EXCEL2007




                      Figura 142 – Plano de Fundo




                 Figura 143 – Folha com Plano de Fundo.
Separador ESQUEMA DE PÁGINA

Títulos de impressão

A opção Título de Impressão tem como finalidade especificar, as linhas e colunas a
repetir em cada página impressa (Figura 144).




                            Figura 144 – Títulos de Impressão

1. Seleccionar a área a imprimir;


2. Clicar em         ;

3. Pré-visualizar o documento clicando em                           ;

4. Clicar em                ;
5. Clicar em OK para terminar.
Microsoft EXCEL2007

Dimensionar para ajustar

No grupo Dimensionar para Ajustar ajustam-se a altura e a largura de saída impressas
de modo a que estejam ajustadas a um número máximo de páginas pretendido
(Figura 145).




                          Figura 145 – Dimensionar para Ajustar




Ajustar a largura

Reduz a largura da impressão para incluir um número máximo de páginas (Figura
146).




                                  Figura 146 – Largura
Separador ESQUEMA DE PÁGINA
1. Ir para o grupo Dimensionar para Ajustar;

2. Em largura clicar                ;
3. Escolher o número de páginas (Figura 146);
4. Se    quiser       alterar   para    um     número   superior     clicar     em

                  ;
5. Alterar e clicar em OK.




Ajustar a altura

Reduz a altura da impressão para incluir um número máximo de páginas (Figura 147).




                                 Figura 147 – Altura

1. Ir para o grupo Dimensionar para Ajustar;

2. Em largura clicar                ;
3. Escolher o número de páginas (Figura 147);

4. Se quiser alterar para um número superior clicar                            ;
5. Alterar e clicar em OK.
Microsoft EXCEL2007

Opções de folha

No grupo Opções de Folha, é possível optar por ver ou não Linhas de Grelha e Títulos
(Figura 148).




                                 Figura 148 – Opções de Folha




Linhas de grelha

A opção Linhas de Grelha, tem como objectivo mostrar ou ocultar as linhas entre as
linhas e colunas da folha para facilitar a edição e a leitura (Figura 149).




                                 Figura 149 – Linhas de Grelha

1. Clicar sobre                       para visualizar ou não as linhas da
    folha (Figura 150).

2. Clicar sobre                      para visualizar ou não as linhas da
    folha na impressão.
Separador ESQUEMA DE PÁGINA




                           Figura 150 – Com e sem linhas de grelha




Títulos

A opção Título, mostra os cabeçalhos de linhas e colunas. Notar que os cabeçalhos
das linhas são                         situadas no topo da folha e os cabeçalhos de


colunas são      situados na parte esquerda da folha.


1. Clicar     sobre                    se    pretende        ou      não   visualizar   os
    cabeçalhos (Figura 151);

2. Clicar sobre                     se pretende ou não que na impressão os
    cabeçalhos sejam impressos.




                             Figura 151 – Com e sem cabeçalhos




Organizar

O grupo Organizar está especialmente dedicado aos objectos que são inseridos na
folha de cálculo, servindo para os organizar (Figura 152).
Microsoft EXCEL2007




                                 Figura 152 – Organizar




Trazer para a frente

A opção Trazer para a Frente permite colocar em primeiro plano o objecto mais
importante em detrimento de outros menos relevantes (Figura 153, Figura 154).




                            Figura 153 – Trazer para a Frente
Separador ESQUEMA DE PÁGINA




                             Figura 154 – Trazer para a Frente.




1. Inserir os objectos na folha;


2. Clicar na opção             ;

3. Clicar sobre                                (Figura 154).




Avançar

Esta opção permite que um objecto avance sobre o objecto imediatamente ao pé.

1. Inserir os objectos na folha;


2. Clicar sobre          ;

3. Clicar sobre                      .
Microsoft EXCEL2007

Enviar para trás

A opção Enviar para Trás permite a colocação dos objectos uns atrás dos outros de
acordo com a ordem desejada (Figura 155, Figura 156).




                              Figura 155 – Enviar para Trás




                              Figura 156 – Enviar para Trás




1. Inserir os objectos na folha;


2. Clicar sobre           ;
Separador ESQUEMA DE PÁGINA

3. Clicar sobre                        (Figura 156).




Recuar

Esta opção permite que o objecto recue para a imagem imediatamente atrás dele.

1. Inserir os objectos na folha;


2. Clicar sobre             ;

3. Clicar sobre                  .




Painel de selecção

Na opção Painel de Selecção é apresentada uma coluna lateral (Figura 157) onde se
encontram descriminadas todos os objectos presentes na folha.

Este painel serve para seleccionar objectos e alterar a sua ordem de visibilidade.
Microsoft EXCEL2007




                             Figura 157 – Painel de Selecção



1. Clicar sobre a opção              ;
2. Seleccionar o objecto que se pretende da coluna lateral;
3. Por visível ou esconder.




Alinhar

Na opção Alinhar é possível alinhar os bordos dos objectos seleccionados na folha de
acordo com o que é pretendido (Figura 158).
Separador ESQUEMA DE PÁGINA




                                  Figura 158 – Alinhar




Alinhar á esquerda, centralizar, alinhar á direita

Nestas opções os objectos seleccionados vão alinhar do lado esquerdo da folha e
sobre si mesmos (Figura 159), vão ficar centrados um com o outro (Figura 160) e
finalmente vão alinhar á direita (Figura 161) do objecto que sobrepõe.
Microsoft EXCEL2007




                       Figura 159 – Alinhamento á Esquerda




1. Inserir os objectos na folha;


2. Clicar sobre    ;

3. De seguida clicar sobre                             .
Separador ESQUEMA DE PÁGINA




                    Figura 160 – Alinhamento Centralizado

1. Inserir os objectos na folha;


2. Clicar sobre    ;

3. De seguida clicar sobre                          .




                       Figura 161 – Alinhamento á Direita

1. Inserir os objectos na folha;
Microsoft EXCEL2007


2. Clicar sobre           ;

3. De seguida clicar sobre                               .




Alinhar à parte superior, alinhar ao meio, alinhar à
parte inferior

Esta opção permite colocar os objectos na parte superior (Figura 162), no meio
(Figura 163) e no final (Figura 164) de cada bordo.




                          Figura 162 – Alinhamento á Parte Superior

1. Inserir os objectos na folha;


2. Clicar sobre           ;

3. Clicar sobre                                 .
Separador ESQUEMA DE PÁGINA




                       Figura 163 – Alinhamento ao Meio

1. Inserir os objectos na folha;


2. Clicar sobre    ;

3. Clicar sobre                 .




                   Figura 164 – Alinhamento á Parte Inferior

1. Inserir os objectos na folha;
Microsoft EXCEL2007


2. Clicar sobre         ;

3. Clicar sobre                              .




Distribuir na horizontal, distribuir na vertical

Esta opção permite distribuir os objectos na Horizontal (Figura 165) ou na Vertical
(Figura 166).




                          Figura 165 – Distribuição na Horizontal

1. Inserir os objectos na folha;


2. Clicar sobre         ;

3. Clicar sobre                                  .
Separador ESQUEMA DE PÁGINA




                           Figura 166 – Distribuição na Vertical




Ajustar à grade, ajustar à forma, e xibir linhas de grade

Estas opções permitem o ajustamento do objecto as células (grade) (Figura 167), o
ajustamento dos objectos á forma (Figura 168) e permite escolher se as grades são ou
não vistas (Figura 169).
Microsoft EXCEL2007




                       Figura 167 – Ajustamento à Grade

1. Inserir o objecto na folha;


2. Clicar sobre    ;

3. Clicar sobre                 .




                       Figura 168 – Ajustamento à Forma

1. Inserir o objecto na folha;
Separador ESQUEMA DE PÁGINA


2. Clicar sobre         ;

3. Clicar sobre                          .




                         Figura 169 – Não Exibir Linhas de Grade

1. Inserir o objecto na folha;


2. Clicar em        ;

3. Clicar em                                 para exibir linhas;
4. Voltar a clicar para retirar as linhas.




Agrupar

O botão Agrupar serve para agrupar objectos num só, Reagrupar se já houve um
agrupamento anteriormente e Desagrupar (Figura 170).
Microsoft EXCEL2007




                                   Figura 170 – Agrupar




Agrupar

A opção Agrupar permite o agrupamento de objectos num só (Figura 171).




                         Figura 171 – Agrupamento de Objectos

1. Seleccionar os objectos pretendidos;


2. Clicar sobre a opção              ;

3. Clicar sobre                .
Separador ESQUEMA DE PÁGINA

Reagrupar

Na opção Reagrupar, são reagrupados os elementos de objectos ou os objectos que
foram anteriormente agrupados e posteriormente desagrupados (Figura 172).




                             Figura 172 – Reagrupamento




1. Seleccionar os objectos que se pretendem agrupar;


2. Clicar sobre         ;

3. Clicar sobre                     .




Desagrupar

Esta opção desagrupa objectos previamente agrupados (Figura 173).
Microsoft EXCEL2007




                                Figura 173 – Desagrupar




Girar

O botão Girar permite rodar os objectos no sentido desejado (Figura 174).




                                   Figura 174 – Girar




Girar objectos

São apresentados os possíveis sentidos de rotação dos objectos (Figura 175, Figura
176, Figura 177, Figura 178).
Separador ESQUEMA DE PÁGINA




 Figura 175 – Rodar 90° para a direita




Figura 176 – Rodar 90° para a esquerda
Microsoft EXCEL2007




                        Figura 177 – Inverter verticalmente




                       Figura 178 – Inverter horizontalmente

1. Seleccionar o objecto pretendido;


2. Clicar sobre    ;
3. Clicar sobre o sentido pretendido.
6
SEPARADOR FÓRMULAS
Microsoft EXCEL2007
Separador FÓRMULAS




Separador FÓRMULAS


O separador FÓRMULAS (Figura 179) permite a utilização de fórmulas para cálculo
dos mais diversos resultados.




                                Figura 179 – Separador Fórmulas




Criação de fórmulas

As fórmulas de cálculo são essenciais na realização de operações aritméticas e
actualizações dos dados após modificadas. Estes cálculos podem ser, simples
operações aritméticas ou complexas equações matemáticas.
Em Excel as fórmulas são sempre iniciadas pelo sinal de igual (=).
Os elementos mais usados nas fórmulas, são os operadores, os endereços e os valores
constantes (Figura 180) .




                                     Figura 180 – Fórmula
Microsoft EXCEL2007

Utilização de fórmulas

Uma função de Excel é um modelo pré-concebido para uma aplicação específica.
As funções são úteis porque possibilitam a diminuição do tempo gasto na elaboração
de fórmulas e possíveis erros na elaboração.
O Excel possui 259 funções agrupadas em diferentes categorias:
      Financeiras
      Data e Hora
      Matemática e Trigonometria
      Estatística
      Consulta e referência
      Base de dados
      Texto
      Lógica
      Informação
      Engenharia
      Cubo




Regras sobre funções

Algumas regras sobre funções:

   1. Inicia-se sempre pelo sinal igual (=);
   2. Contém a seguir o nome da função;
   3. Os argumentos da função em entre parênteses;
   4. Os argumentos são separados por ponto e vírgula (;);
Separador FÓRMULAS

Biblioteca de funções

No grupo Biblioteca de Funções podem encontrar-se todas as funções
disponibilizadas pelo Excel (Figura 181).




                             Figura 181 – Categorias de Funções




Inserir função

O botão Inserir Função ajuda a inserir a fórmula pretendida.




                        Figura 182 – Inserir Função e Soma Automática

Para inserir uma função deve proceder-se da seguinte forma:

1. Posicionar       o    cursor      na     célula     onde       pretende   colocar   o
    resultado da função;
Microsoft EXCEL2007


2. Clicar no botão Inserir Função                      ;
3. Surge a caixa de diálogo Inserir Função (Figura 183);
4. Escreva a função a procurar na caixa respectiva.




                                 Figura 183 – Inserir Função

O botão Soma Automática serve para de uma forma automática se efectuar a soma
de células (Figura 183, Figura 184).




                               Figura 184 – Soma Automática
Separador FÓRMULAS

Categoria de funções

As categorias de funções disponibilizadas pelo Excel são apresentadas na Figura 185.




                            Figura 185 – Categorias de Funções




Funções recentemente utilizadas

O botão funções Recentemente Utilizadas tem como funcionalidade procurar e
seleccionar as fórmulas a partir de uma lista de funções recentemente utilizadas
(Figura 186).




                       Figura 186 – Funções Recentemente Utilizados
Microsoft EXCEL2007

Funções financeiras

O botão funções Financeiras, permite aceder às funções financeiras.

1. Clicar na categoria Financeiras (Figura 185);
2. Surge a caixa de diálogo que permite escolher a função;
3. Escolha a função desejada (Figura 187).




                             Figura 187 – Funções Financeiras

Exemplo da função financeira NOMINAL. Esta função devolve a taxa de juros nominal
anual, dando a taxa efectiva e o número de períodos compostos por ano.
Separador FÓRMULAS
NOMINAL(taxa_efectiva;núm_por_ano)

Supondo uma taxa de juro efectiva de 2,335% considerada a 4
períodos, qual a taxa de juro nominal anual (Figura 188)?




                              Figura 188 – Função Nominal

A taxa de juro nominal é de 0.0231, ou 2,315%




Funções lógicas

O botão funções Lógicas, permite aceder às funções lógicas.

1. Clicar na categoria Lógicas (Figura 185);
2. Surge a caixa de diálogo que permite escolher a função;
3. Escolher a função desejada (Figura 189).
Microsoft EXCEL2007




                               Figura 189 – Funções Lógicas

Exemplo da função lógica SE.

SE(teste_lógico; valor_se_verdadeiro; valor_se_falso)

A função SE dá origem a um tipo especifico de fórmulas a que se
pode chamar fórmulas condicionais. Estas devolvem um valor se a
condição for VERDADEIRA            e outro        valor       se for avaliada   como
FALSA.




                                   Figura 190 – Tabela
Separador FÓRMULAS
Tendo em consideração a tabela da Figura 190 e caixa de Argumentos de função da
função SE (Figura 191, Figura 192):




                                   Figura 191 – Função SE




                        Figura 192 – Função SE na tabela de comissões




Funções texto

O botão funções Texto, permite aceder às funções de texto.

1. Clicar na categoria Texto (Figura 185);
2. Surge uma caixa de diálogo que permite escolher a função;
3. Escolher a função desejada (Figura 193).
Microsoft EXCEL2007




                            Figura 193 – Funções Texto

Exemplo da função de texto MAIUSCULAS.

MAIÚSCULAS(texto)

A função Maiúscula      converte o texto em maiúsculas.
Separador FÓRMULAS




                            Figura 194 – Função Maiúsculas

No exemplo da Figura 194 a palavra informática, com a utilização da função
Maiúsculas é transformada na palavra INFORMÁTICA.




Funções data e hora

O botão funções Data e Hora, permite aceder às funções de tempo.

1. Clicar na categoria Data e Hora (Figura 185);
2. Surge a caixa de diálogo que permite escolher a função;
3. Escolher a função desejada (Figura 195).
Microsoft EXCEL2007




                          Figura 195 – Funções Data e Hora

Exemplo da função data hora DATA.

DATA (ano;mês;dia)

A função Data devolve o número de série de uma determinada
data. Se o formato das células correspondia a Geral antes da
introdução da fórmula, o resultado é formatado como uma data.
Separador FÓRMULAS
Para saber qual o número de série da data ” 5 de Janeiro de 2009” utilizando a função
Data, fazer (Figura 196):




                                Figura 196 – Função Data

O número de série da data indicada é 39818 (05-01-2009).




Funções consulta e referência

O botão funções Consulta e Referência, permite aceder às funções de consulta e
referência.

1. Clicar na categoria Consulta e Referência (Figura 185);
2. Surge uma caixa de diálogo que permite escolher a função;
3. Escolher a função desejada (Figura 197).
Microsoft EXCEL2007




                       Figura 197 – Funções de Consulta e Referência

Exemplo da função consulta e referência TRANSPOR.

TRANSPOR(matriz)

A   função     Transpor,        altera        as      orientações        verticais     e
horizontais de uma matriz, esta função deve ser introduzida
como   uma   fórmula     de    matriz (fórmula           de    matriz:   fórmula     que
executa vários cálculos num ou mais conjuntos de valores e que,
em seguida, devolve um ou vários resultados. As fórmulas de
matriz são colocadas entre chavetas { } e introduzidas premindo
CTRL+SHIFT+ENTER.) num intervalo que tenha o mesmo número de
linhas e colunas.
Separador FÓRMULAS

Funções matemática e trigonometria

O botão funções Matemática e Trigonometria, permite aceder às funções
matemáticas e de trigonometria.

1. Clicar na categoria Consulta e Referência (Figura 185);
2. Surge uma caixa de diálogo que permite escolher a função;
3. Escolher a função desejada (Figura 198).




                     Figura 198 – Funções Matemática e Trigonometria

Exemplo da função matemática e trigonometria ABS.

ABS (núm)

A função ABS devolve o valor absoluto do número indicado.
Microsoft EXCEL2007
Supondo que se pretende obter o valor absoluto do número -7, fazer (Figura 199):




                                 Figura 199 – Função ABS

… e o valor absoluto é 7.




Mais funções: estatística

O botão mais funções Estatística, permite aceder às funções estatísticas.

1. Clicar na categoria Mais Funções: Estatística (Figura 185);
2. Surge uma caixa de diálogo que permite escolher a função;
3. Escolher a função desejada (Figura 200).
Separador FÓRMULAS




                             Figura 200 – Funções Estatística

Exemplo da função estatística MÁXIMO.

MÁXIMO(núm1;núm2;...)

A função Máximo devolve o valor mais elevado de um conjunto de
valores.

Tendo em conta o quadro da idade dos funcionários da empresa, Figura 201,
pretende-se calcular a idade máxima.
Microsoft EXCEL2007




                              Figura 201 – Tabela de idades

Utilizando a caixa Argumentos de função da função Máximo onde os valores a
considerar aparecem disponibilizados na forma de intervalo de células (Figura 202).




                               Figura 202 – Função Máximo

… e o Funcionário com mais idade é o Fernando com 40 anos.

Exemplo da função estatística MÉDIA.

MÉDIA ( núm1; num 2;..)

A função Média calcula a média aritmética de um conjunto de
valores.
Separador FÓRMULAS
Tendo em conta o quadro da idade dos funcionários da empresa, Figura 201,
pretende-se calcular a idade média.

Utilizando a caixa Argumentos de função da função Média onde os valores a
considerar aparecem disponibilizados na forma de intervalo de células (Figura 203).




                               Figura 203 – Função Média

… e a idade média dos funcionários é de 26 anos.




Mais funções: engenharia

O botão mais funções Engenharia, permite aceder às funções de engenharia.

1. Clicar na categoria Mais Funções: Engenharia (Figura 185);
2. Surge a caixa de diálogo que permite escolher a função;
3. Escolher a função desejada (Figura 204).
Microsoft EXCEL2007




                          Figura 204 – Funções Engenharia

Exemplo da função de engenharia BINADEC.

BINADEC (núm)

A   função   Binadec    Transforma       um    número       binário   em   decimal
(Figura 205).
Separador FÓRMULAS




                              Figura 205 – Função Binadec

A conversão 11010 de binário para decimal é 26.

Exemplo da função estatística CONVERTER.

CONVERTER (num; de_unidade; para_unidade)

A função Converter transforma um número de um sistema de medida
para outro. Por exemplo, a função converter pode transformar
uma tabela de distância em metros para uma tabela em pés.




Mais funções: cubo

O botão mais funções Cubo, permite aceder às funções cubo.

1. Clicar na categoria Mais Funções: Cubo (Figura 185);
2. Surge a caixa de diálogo que permite escolher a função;
3. Escolher a função desejada (Figura 206).
Microsoft EXCEL2007




                              Figura 206 – Funções Cubo




Mais funções: informações

O botão mais funções Informações, permite aceder às funções de informação.

1. Clicar na categoria Mais Funções: Cubo (Figura 185);
2. Surge a caixa de diálogo que permite escolher a função;
3. Escolher a função desejada (Figura 207).
Separador FÓRMULAS




                          Figura 207 – Funções Informações

Exemplo da função de informação ÉPAR.

ÉPAR (núm)

A função ÉPAR devolve se o número for par, VERDADEIRO, se for
ímpar FALSO (Figura 208).
Microsoft EXCEL2007




                               Figura 208 – Função ÉPAR

Exemplo da função de informação CONTAR.VAL.

CONTAR.VAL (valor1; valor2;…)

A função CONTAR.VAL faz a contagem do número de células que não
estão vazias.




Nomes definidos

O grupo Nomes Definidos serve para fazer a gestão de nomes (Figura 209).
Separador FÓRMULAS




                               Figura 209 – Nomes Definidos




Gestor de nomes

O Gestor de Nomes (Figura 209) serve para criar, editar, eliminar e localizar todos os
nomes utilizados no livro. Os Nomes podem substituir a referência de um conjunto de
células. Por exemplo, Soma (Compras de Janeiro) em vez de Soma (C6:C15).




Definir nome

A opção Definir Nome (Figura 209) permite atribuir nomes às células para poderem
ser utilizados em fórmulas, facilitando assim a compreensão das mesmas. Em vez de,
A20 a A30 podemos atribui o nome Média dos Resultados do Primeiro Semestre.




Criar a partir da selecção

A opção Criar a partir da Selecção (Figura 209) cria automaticamente nomes a partir
das informações dadas nas células utilizadas.




Auditoria de fórmulas

O grupo Auditoria de Fórmulas serve para fazer auditoria a fórmulas (Figura 210).
Microsoft EXCEL2007




                             Figura 210 – Auditoria de Fórmulas




Analisar precedentes

O Analisar Precedentes mostra através de setas quais as células utilizadas na fórmula
seleccionada (Figura 210).




Analisar dependentes

O Analisar Dependentes mostra as setas que indicam as células afectadas pelo valor
da célula seleccionada actualmente (Figura 210).




Remover setas

O Remover Setas remove as setas utilizadas por Analisar Precedentes e/ou Analisar
Dependentes (Figura 210).




Mostrar fórmula

O Mostrar Fórmula substitui os valores do cálculo das fórmulas, pelas próprias
fórmulas (Figura 210).
Separador FÓRMULAS

Verificação de erros

A Verificação de Erros verifica os erros comuns que podem ocorrer nas fórmulas
(Figura 210).




Avaliar fórmula

O Avaliar Fórmula cria uma caixa de diálogo “Avaliar Fórmula” para avaliar
individualmente cada parte da fórmula (Figura 210).




Janela de monitorização

A Janela de Monitorização monitoriza os valores de determinada célula á medida que
são efectuadas alterações á folha. Os valores são apresentados numa janela separada
que permanece visível, independentemente da área do livro apresentada (Figura
210).




Cálculo

O grupo Cálculo permite fazer cálculos em fórmulas (Figura 211).




                                  Figura 211 – Cálculo
Microsoft EXCEL2007

Opções de cálculo

O botão Opções de Cálculo especifica quando as fórmulas devem ser calculadas. Por
predefinição, sempre que altera um valor que afecta outros valores, os novos valores
são calculados imediatamente (Figura 211).




Calcular agora

O botão Calcular Agora faz o cálculo de todas as fórmulas do livro (Figura 211).




Calcular folha

O botão Calcular Folha faz os cálculos das fórmulas da folha actual (Figura 211).
7
SEPARADOR REVER
Microsoft EXCEL2007
Separador REVER




Separador REVER


O separador REVER (Figura 212) é um separador específico, onde estão agrupadas as
funções de revisão de documentos, comandos de correcção ortográfica, gestão e
alteração de comentários, e por fim protecção de folhas/livros.




                               Figura 212 – Separador REVER




Verificação ortográfica e gramática

Existem dois tipos de verificação ortográfica e gramática, a automática que permite
ao utilizador visualizar a ortografia conforme vai editando o documento, ou então a
verificação final que permite ao utilizador só fazer a sua correcção ao fim de terminar
o documento.
Microsoft EXCEL2007

Ortografia

Para verificar a ortografia do documento realizar os seguintes passos:

1. No separador REVER;


2. No grupo de Verificação clicar no botão                           (Figura 213);




                            Figura 213 – Verificação Ortográfica

3. Aparece a caixa de diálogo (Figura 214) onde se podem fazer
    as correcções pretendidas.




                           Figura 214 – Verificação de Vocabulário
Separador REVER

Pesquisar

O botão Pesquisar (Figura 215) é uma ferramenta que só funciona com acesso á
Internet, onde se podem pesquisar todo o tipo de materiais de referência, como
dicionário de sinónimos, enciclopédias e serviços de tradução.




                                  Figura 215 – Pesquisar

Para iniciar uma pesquisa realizar os seguintes passos:



1. Clicar no botão                 que abre a caixa de pesquisa (Figura
    215);

2. Na    caixa                       introduzir            o   tema    que   se   pretende
    pesquisar;
3. Escolher o tema de pesquisa desejado (Figura 216);

4. Clicar no botão             para iniciar a pesquisa.
Microsoft EXCEL2007




                              Figura 216 – Tema de Pesquisa




Dicionário de sinónimos

O Dicionário de Sinónimos (Figura 217) é uma ferramenta muito útil na elaboração de
um documento pois evita o problema das repetições. Nesta ferramenta podem
consultar-se sinónimos e antónimos ou seja palavras com o mesmo significado ou
significados opostos.




                           Figura 217 – Dicionário de Sinónimos

Para procurar um sinónimo realizar os seguintes passos:
Separador REVER


1. Clicar    no    botão              para      abrir     a     janela    de   pesquisa
   (Figura 217);

2. Digitar    na   caixa                           a   palavra     para    a   qual   se
   pretende o sinónimo;
3. Escolher o tipo de dicionário que se pretende (Figura 218);

4. Clicar          para iniciar a pesquisa, onde irão aparecer os
   sinónimos pretendidos (Figura 218).




                           Figura 218 – Pesquisa de Sinónimos




Traduzir uma frase

Com a ferramenta Traduzir (Figura 219) podem-se traduzir palavras ou frases para
idiomas diferentes. Esta ferramenta tem duas vertentes de tradução, a humana e a
Microsoft EXCEL2007
automática. A humana e feita segundo a realização de um pagamento, enquanto a
automática é gratuita.




                                     Figura 219 – Traduzir

Para efectuar uma tradução seguir os seguintes passos:



1. Clicar       no       botão                   para        abrir    a     janela     de
   pesquisa/tradução (Figura 219);
2. Introduzir        o     texto       ou      frase         a   traduzir    na      caixa

                     ;
3. Escolher o tipo de tradução que se pretende efectuar (Figura
   220);

4. Clicar em             para efectuar a tradução.




                                 Figura 220 – Escolher Idiomas
Separador REVER

Comentários


Adicionar editar ou eliminar um comentário

Com esta ferramenta pode-se colocar uma nota a uma determinada célula,
adicionando um comentário. Com ela pode-se criar editar e eliminar comentários
(Figura 221).




                                Figura 221 – Comentários

Para adicionar um comentário, realizar os seguintes passos:

1. Seleccionar        a    célula      onde      se        pretende   adicionar   o
    comentário;
2. Clicar no botão Novo Comentário no separador Rever (Figura
    222);




                                Figura 222 – Comentário

3. Aparece a caixa de comentário (Figura 223);
Microsoft EXCEL2007
4. Digitar o comentário onde também se pode editar o tipo e
    tamanho de letra.




                               Figura 223 – Caixa de comentário

Ao fim de criado o comentário ou os comentários estes podem ser ocultados de modo
a não estarem visíveis na folha de cálculo.

Para tal, realizar os seguintes passos:

1. Seleccionar o comentário que se pretende;

2. Clicar no botão                                                .


Clicando no botão                                   todos comentários na folha de cálculo
que estão ocultos irão ser mostrados.

Se se pretender eliminar um comentário fazer:

1. Seleccione o comentário que deseja eliminar;


2. Clicar no botão               .
Separador REVER
Pode-se também percorrer os comentários existentes na folha de calculo utilizando os


botões            .

Se pretender alterar um comentário basta ir ao comentário que se pretende alterar e


clicar       .




Alterações


Proteger folha de cálculo

Esta é uma ferramenta muito útil, que se encontra no separador Rever no grupo
Alterações (Figura 224). Permite ao utilizador impedir alterações não pretendidas a
uma folha, especificando mesmo as informações que poderão ou não ser alteradas.




                                 Figura 224 – Alterações

Para proteger uma folha de cálculo realizar os seguintes passos:

1. Seleccionar a folha de cálculo que se pretende proteger;
2. No separador Rever, no grupo alterações (Figura 224) clicar


    no botão          .
Microsoft EXCEL2007
É aberta uma janela que contém uma caixa onde se deve introduzir a palavra passe
desejada, e uma lista onde se pode seleccionar o que se pretende proteger (Figura
225).




                                 Figura 225 – Proteger folha

Para proteger uma folha, realizar os seguintes passos:

1. Introduzir         a      palavra           passe           desejada   na   caixa

                             .
2. Seleccionar os elementos que se pretende proteger na folha
    (Figura 225).

3. Clicar botão                   .




Proteger elementos do livro

Nesta opção pode proteger-se desde a estrutura do livro à dimensão/posição das
janelas, sempre que o livro for fechado.
Separador REVER
Poderá também optar por colocar ou não a palavra passe.

Para proteger os elementos do livro realizar os seguintes passos:



1. Clicar no botão              ;

2. Clicar em                                          ;
3. Seleccionar o tipo de protecção que se pretende para o livro
    (Figura 226);
4. Inserir uma palavra passe (opcional);

5. Clicar               ;




                               Figura 226 – Tipo de protecção




Partilhar um livro

Para permitir que várias pessoas trabalhem no mesmo livro, este deve ser guardado
numa rede de modo a estar disponível aos mesmos.

Para partilhar um livro realizar os seguintes passos:



1. Clicar no botão               (Figura 227);
Microsoft EXCEL2007

2. Seleccionar                                              ;

3. Clicar em         ;
4. Seleccionar as opções de partilha que se pretende (Figura
  228);

5. Clicar        .




                     Figura 227 – Partilhar livro, Estado
Separador REVER




                            Figura 228 – Partilhar livro, Avançado




Proteger e partilhar um livro

Para partilhar um livro e ao mesmo tempo protege-lo com uma palavra passe realizar
os seguintes passos:


1. Clicar no botão                                     ;
2. Na      caixa       de       diálogo           (Figura            229)   seleccionar

                                       ;

3. Inserir a palavra passe (opcional) em                                ;

4. Clicar              .
Microsoft EXCEL2007




                             Figura 229 – Proteger livro partilhado




Permitir que outros utilizadores editem intervalos

Antes de utilizar esta funcionalidade deve-se primeiro activar a protecção da folha de
cálculo.

Para permitir que outros utilizadores editem intervalos, realizar os seguintes passos:


1. Clicar no botão                                                             ;

2. Na caixa (Figura 230) clicar no botão                                   ;




                 Figura 230 – Permitir que outros utilizadores editem intervalos
Separador REVER
3. Na caixa (Figura 231) escolher o intervalo que se pretende
  proteger/partilhar;




                             Figura 231 – Novo intervalo


4. Clicar no botão       ;
5. Seleccionar o intervalo com o ponteiro do rato (Figura 232);

6. Clicar no botão         para a selecção ser definida;

7. Introduzir a                   ;

8. Clicar            .




                         Figura 232 – Seleccionar intervalo
Microsoft EXCEL2007

Registar alterações

No Excel podemos registar todas as alterações feitas a um determinado documento.
Nestas alterações incluem-se alterações na formatação, inserções e eliminações.

Para activar esta funcionalidade realizar os seguintes passos:


1. Clicar no botão                                  no separador Rever no grupo
    Alterações;
2. Na       caixa          (Figura         233)         seleccionar   a       opção

                                                                          ;
3. Seleccionar na caixa (Figura 233) quando e de quem serão
    registadas alterações;

4. Clicar            e seleccionar o intervalo a que se quer aplicar
    o registo de alterações (Figura 232);

5. Clicar              .




                               Figura 233 – Realçar alterações

Pode posteriormente aceitar ou rejeitar as alterações efectuadas no documento
realizando os seguintes passos:
Separador REVER

1. Clicar no botão                           ;

2. Seleccionar a opção                                        ;
3. Aceitar ou rejeitar as alterações na caixa da Figura 234.




                     Figura 234 – Aceitar ou rejeitar alterações
Microsoft EXCEL2007
8
SEPARADOR VER
Microsoft EXCEL2007
Separador VER




Separador VER


Neste capítulo irá ser abordado o tema Visualização, que no Excel, está presente no
separador VER (Figura 235). Este tema é importante quando se está a realizar um
trabalho, projecto, apresentação ou outros, porque permite, entre outras opções,
pré-visualizar como o trabalho ficará depois de imprimido. O utilizador tem assim
acesso completo a uma imagem que lhe antecipará o aspecto do trabalho.




                                Figura 235 – Separador VER

O separador Ver contêm, como referido anteriormente, grupos de opções que
facilitam o acesso aos comandos pretendidos, em que cada conjunto tem uma
denominação própria. É constituído pelos grupos Vista de Livro (Figura 236), Zoom,
Janela e Macros (Figura 237).
Microsoft EXCEL2007




                      Figura 236 – Vistas de Livro




                  Figura 237 – Zoom, Janela e Macros
Separador VER

Vistas de livro

O grupo Vistas de Livro pertencente ao separador Ver compreende os seguintes
botões (Figura 236):



        Normal, ver o documento na vista normal.

Ao seleccionar esta opção, o utilizador vê a folha de cálculo na vista normal, ou seja,
escolhe o modo de visualização standard, que é utilizado por defeito.



            Esquema de Página, ver como o documento será apresentado na página
impressa.

Utilize esta opção para ver onde as páginas começam e onde terminam, e para ver os
cabeçalhos e rodapés na página.

Seleccionando esta opção de visualização, o utilizador verá a folha de cálculo de modo
a prever como ficaria impressa, além de haver a possibilidade da edição do cabeçalho
e rodapé.


                               Pré-visualização de Quebras de Página, pré-visualizar as
quebras de página do documento quando for imprimido.

Com esta opção é possível ao utilizador visualizar quebras de página no documento
antes de este ser imprimido.


                   Vistas Personalizadas, guardar um conjunto de definições de
apresentação e impressão como uma vista personalizada.

Esta funcionalidade guarda as definições de visualização e de impressão para mais
tarde serem aplicadas mais facilmente.
Microsoft EXCEL2007

            Activar/Desactivar o modo de Ecrã Inteiro, ver o documento no modo de
ecrã inteiro.

Ao activar o modo de ecrã inteiro, ocultar-se-ão as barras de ferramentas e
separadores, ampliando assim a visualização da folha de cálculo.


                Régua, ver as réguas utilizadas para medir e alinhar objectos no
documento.

Com a régua, é possível ao utilizador alinhar e medir objectos no documento para
facilitar o processo de organização dos conteúdos.


                      Linhas de Grelha, mostrar as linhas entre as linhas e colunas na
folha para facilitar a edição e a leitura. Estas linhas só serão imprimidas se a opção
imprimir estiver marcada.


                      Barra de Mensagens, abrir a barra de mensagens para concluir
qualquer acção necessária no documento.


                      Barra de Fórmulas, ver a barra de fórmulas, na qual poderá
introduzir texto e fórmulas em células.

A barra de fórmulas é uma barra que por defeito se encontra entre as opções dos
separadores e a folha de cálculo e na qual temos a localização da célula seleccionada
e um espaço editável que indica a fórmula/texto que a célula contém.


                 Cabeçalhos, mostrar cabeçalhos de linha e de coluna. Os cabeçalhos de
linha são os números situados ao lado da folha. Os cabeçalhos de coluna são as letras
ou números apresentados por cima das colunas numa folha. Esta opção
mostra/oculta os cabeçalhos de todas as linhas e colunas da folha de cálculo.
Separador VER

Zoom

O grupo Zoom pertencente ao separador Ver compreende os seguintes botões (Figura
237):



        Zoom, abrir a caixa de diálogo Zoom para especificar o nível de ampliação do
documento.

Ao clicar neste botão, é pedido ao utilizador o valor do zoom (ampliação) que quer
aplicar à folha de cálculo através da caixa de diálogo correspondente.



        100%, aplicar o zoom ao documento a 100% do tamanho normal. Esta opção
restabelece o zoom normal do documento (100%).



         Zoom para Selecção, aplicar zoom à folha de modo a que o intervalo de células
actualmente seleccionado ocupe a janela inteira. Isto pode ajudar o utilizador a
centrar-se numa área específica da folha de cálculo.

Com esta funcionalidade, é possível fazer zoom apenas às células seleccionadas e
visualizá-las com o máximo de zoom possível, não ultrapassando o tamanho da janela.




Janela

O grupo Janela pertencente ao separador Ver compreende os seguintes botões
(Figura 237):
Microsoft EXCEL2007

                 Nova Janela, abrir numa nova janela com os conteúdos do documento
actual.


                  Dispor todas, dispor em mosaico todas as janelas de programa
abertas.


                  Fixar painéis, deixar uma parte da folha visível enquanto o resto da
folha se desloca.

Ao seleccionar um conjunto de células, com esta opção é possível bloqueá-las no ecrã
para que não saiam da vista ao deslocar o documento para células mais distantes das
bloqueadas.


             Dividir, dividir a janela em vários painéis redimensionáveis contendo vistas
da folha de cálculo. Pode utilizar esta funcionalidade para ver várias partes distantes
da folha de cálculo ao mesmo tempo.


              Ocultar, ocultar a janela actual para não poder ser vista. Para fazer
regressar a janela clicar no botão Mostrar.


              Mostrar, mostrar todas as janelas ocultas pela funcionalidade Ocultar
Janela.




          Ver Lado a Lado, ver duas folhas de cálculo lado a lado de modo a poder
comparar os respectivos conteúdos.
Separador VER




        Deslocamento sincronizado, sincronizar o deslocamento de dois documentos
para se deslocarem em simultâneo. Para activar esta funcionalidade, active Ver Lado a
Lado.




         Repor a posição da janela, repor a posição da janela dos documentos a
comparar lado a lado de modo a partilharem o ecrã de igual forma. Para activar esta
funcionalidade, active Ver Lado a Lado.



          Guardar Área de Trabalho, guardar o esquema actual de todas as janelas
como uma área de trabalho para poder ser reutilizado mais tarde.



        Mudar de Janela, mudar para uma outra janela aberta.




Macros

O grupo Macros pertencente ao separador Ver compreende um único botão (Figura
237):



        Ver Macros (Alt+F8), utilizar este botão para registar uma macro ou aceder a
outras opções de macro. Através desta opção é possível ao utilizador aceder a um
menu de opções sobre macros, nomeadamente Ver Macros e Gravar Macro.
Microsoft EXCEL2007
9
NOTA DOS AUTORES
Microsoft EXCEL2007
Nota dos autores




Nota dos autores


Com este manual, pretende dar-se a conhecer ao utilizador as vantagens que este
encontra ao trabalhar com a folha de cálculo Microsoft Excel 2007.

Esperamos ter ido ao encontro das expectativas.

Pode   encontrar    mais   informação    sobre    o   Microsoft      Excel   2007   em
http://office.microsoft.com.




Os autores:

Alunos da unidade curricular de Tecnologias de Informação do curso de licenciatura
em Gestão Hoteleira do ano lectivo 2008x2009 da Escola Superior de Turismo e
Hotelaria (www.esth.ipg.pt) do Instituto Politécnico da Guarda (www.ipg.pt).

Vitor Roque, equiparado a Professor Adjunto, Coordenador da Licenciatura em
Informática para o Turismo e Professor da unidade curricular de Tecnologias da
Informação na Escola Superior de Turismo e Hotelaria (www.esth.ipg.pt) do Instituto
Politécnico da Guarda (www.ipg.pt).




Comentários e sugestões, enviar para vitor.roque@ipg.pt.
EXCEL 2007 Manual

EXCEL 2007 Manual

  • 3.
    Microsoft Excel 2007 M A N U A L VITOR ROQUE E S C O L A S U P E R I O R D E T U R I S M O E H O T E L A R I A I N S T I T U T O P O L I T É C N I C O D A G U A R D A
  • 4.
    Microsoft EXCEL2007 Ficha Técnica: Colecçãode Manuais da ESTH Título: “Microsoft EXCEL 2007 – Manual” Autoria: Vitor Roque e alunos da unidade curricular de Tecnologias da Informação do curso de licenciatura em Gestão Hoteleira do ano 2008x2009 Edição: Escola Superior de Turismo e Hotelaria Instituto Politécnico da Guarda www.esth.ipg.pt | www.ipg.pt Impressão: Serviço de Artes Gráficas do Instituto Politécnico da Guarda ISBN 978-972-8681-19-7 Depósito Legal 307225/10 Janeiro 2009
  • 5.
    Índices Este manual foi elaborado no contexto da unidade curricular de Tecnologias de Informação do Curso de Licenciatura em Gestão Hoteleira da Escola Superior de Turismo e Hotelaria do Instituto Politécnico da Guarda.
  • 6.
  • 7.
    Índices Índice INTRODUÇÃO ............................................................................................................................. 23 AINTERFACE DO EXCEL 2007..................................................................................................... 27 A janela do Excel 2007 ............................................................................................................ 27 O botão do Microsoft Office................................................................................................... 28 A barra de ferramentas de acesso rápido .............................................................................. 29 Mover a barra de ferramentas ........................................................................................... 30 Os separadores do Microsoft Excel ........................................................................................ 30 SEPARADOR BASE ...................................................................................................................... 35 Área de transferência ............................................................................................................. 35 Tipo de letra ........................................................................................................................... 37 Alterar letra ........................................................................................................................ 39 Alterar tamanho de letra ................................................................................................... 40 Definir limites ..................................................................................................................... 41 Definir cor de fundo da célula ............................................................................................ 42 Definir cor do tipo de letra ................................................................................................. 43 Alinhamento ........................................................................................................................... 44 Número .................................................................................................................................. 50 Estilos ..................................................................................................................................... 52 Formatação condicional ..................................................................................................... 53 Formatar como tabela ....................................................................................................... 54
  • 8.
    Microsoft EXCEL2007 Estilos de células ................................................................................................................ 56 Células .................................................................................................................................... 57 Inserir ................................................................................................................................. 58 Eliminar .............................................................................................................................. 59 Formatar ............................................................................................................................ 61 Adição ..................................................................................................................................... 66 Ordenar e filtrar ................................................................................................................. 67 Localizar e seleccionar ....................................................................................................... 70 Soma .................................................................................................................................. 71 Preenchimento................................................................................................................... 72 Limpar ................................................................................................................................ 73 SEPARADOR INSERIR .................................................................................................................. 77 Tabelas ................................................................................................................................... 77 Tabela dinâmica ................................................................................................................. 77 Tabela ................................................................................................................................. 79 Propriedades ...................................................................................................................... 80 Ferramentas ....................................................................................................................... 81 Dados de tabela externos .................................................................................................. 81 Opções de estilo da tabela ................................................................................................. 82 Estilos da tabela ................................................................................................................. 83 Ilustrações .............................................................................................................................. 84 Imagem .............................................................................................................................. 85 ClipArt ................................................................................................................................ 85 Ajustar ................................................................................................................................ 87 Estilos de imagem .............................................................................................................. 88
  • 9.
    Índices Dispor ................................................................................................................................. 89 Tamanho ............................................................................................................................ 90 Formas ............................................................................................................................... 90 SmartArt ............................................................................................................................. 94 Estrutura ................................................................................................................................. 97 Esquemas e estilos SmartArt ............................................................................................. 97 Formatar ............................................................................................................................... 100 Gráficos ................................................................................................................................ 102 Ferramentas de gráficos ....................................................................................................... 104 Estrutura .......................................................................................................................... 104 Esquema ........................................................................................................................... 108 Formatar .......................................................................................................................... 111 Ligações ................................................................................................................................ 114 Texto ..................................................................................................................................... 115 Caixa de texto .................................................................................................................. 116 Cabeçalho & rodapé......................................................................................................... 116 WordArt ........................................................................................................................... 118 Linha de assinatura .......................................................................................................... 119 Objecto............................................................................................................................. 119 Símbolo ............................................................................................................................ 121 SEPARADOR ESQUEMA DE PÁGINA ......................................................................................... 125 Temas ................................................................................................................................... 125 Configurar página ................................................................................................................. 131 Margens ........................................................................................................................... 132 Orientação ....................................................................................................................... 133
  • 10.
    Microsoft EXCEL2007 Tamanho .......................................................................................................................... 134 Área de impressão ........................................................................................................... 136 Quebras ............................................................................................................................ 137 Plano de fundo ................................................................................................................. 137 Títulos de impressão ........................................................................................................ 139 Dimensionar para ajustar ..................................................................................................... 140 Ajustar a largura ............................................................................................................... 140 Ajustar a altura ................................................................................................................. 141 Opções de folha.................................................................................................................... 142 Linhas de grelha ............................................................................................................... 142 Títulos............................................................................................................................... 143 Organizar .............................................................................................................................. 143 Trazer para a frente ......................................................................................................... 144 Avançar ............................................................................................................................ 145 Enviar para trás ................................................................................................................ 146 Recuar .............................................................................................................................. 147 Painel de selecção ............................................................................................................ 147 Alinhar .............................................................................................................................. 148 Alinhar á esquerda, centralizar, alinhar á direita ............................................................. 149 Alinhar à parte superior, alinhar ao meio, alinhar à parte inferior .................................. 152 Distribuir na horizontal, distribuir na vertical .................................................................. 154 Ajustar à grade, ajustar à forma, exibir linhas de grade .................................................. 155 Agrupar ............................................................................................................................ 157 Agrupar ............................................................................................................................ 158 Reagrupar......................................................................................................................... 159
  • 11.
    Índices Desagrupar ....................................................................................................................... 159 Girar ................................................................................................................................. 160 Girar objectos ................................................................................................................... 160 SEPARADOR FÓRMULAS .......................................................................................................... 165 Criação de fórmulas.............................................................................................................. 165 Utilização de fórmulas .......................................................................................................... 166 Regras sobre funções ........................................................................................................... 166 Biblioteca de funções ........................................................................................................... 167 Inserir função ................................................................................................................... 167 Categoria de funções ............................................................................................................ 169 Funções recentemente utilizadas .................................................................................... 169 Funções financeiras.......................................................................................................... 170 Funções lógicas ................................................................................................................ 171 Funções texto ................................................................................................................... 173 Funções data e hora ......................................................................................................... 175 Funções consulta e referência ......................................................................................... 177 Funções matemática e trigonometria .............................................................................. 179 Mais funções: estatística .................................................................................................. 180 Mais funções: engenharia ................................................................................................ 183 Mais funções: cubo .......................................................................................................... 185 Mais funções: informações .............................................................................................. 186 Nomes definidos................................................................................................................... 188 Gestor de nomes .............................................................................................................. 189 Definir nome .................................................................................................................... 189 Criar a partir da selecção ................................................................................................. 189
  • 12.
    Microsoft EXCEL2007 Auditoria de fórmulas........................................................................................................... 189 Analisar precedentes ....................................................................................................... 190 Analisar dependentes ...................................................................................................... 190 Remover setas.................................................................................................................. 190 Mostrar fórmula ............................................................................................................... 190 Verificação de erros ......................................................................................................... 191 Avaliar fórmula ................................................................................................................. 191 Janela de monitorização .................................................................................................. 191 Cálculo .................................................................................................................................. 191 Opções de cálculo ............................................................................................................ 192 Calcular agora .................................................................................................................. 192 Calcular folha ................................................................................................................... 192 SEPARADOR REVER .................................................................................................................. 195 Verificação ortográfica e gramática ..................................................................................... 195 Ortografia ......................................................................................................................... 196 Pesquisar .......................................................................................................................... 197 Dicionário de sinónimos ................................................................................................... 198 Traduzir uma frase ........................................................................................................... 199 Comentários ......................................................................................................................... 201 Adicionar editar ou eliminar um comentário ................................................................... 201 Alterações............................................................................................................................. 203 Proteger folha de cálculo ................................................................................................. 203 Proteger elementos do livro ............................................................................................ 204 Partilhar um livro ............................................................................................................. 205 Proteger e partilhar um livro ........................................................................................... 207
  • 13.
    Índices Permitir que outros utilizadores editem intervalos ......................................................... 208 Registar alterações ........................................................................................................... 210 SEPARADOR VER ...................................................................................................................... 215 Vistas de livro ....................................................................................................................... 217 Zoom .................................................................................................................................... 219 Janela .................................................................................................................................... 219 Macros .................................................................................................................................. 221 NOTA DOS AUTORES ................................................................................................................ 225
  • 14.
  • 15.
    Índices Índice de figuras Figura1 – A janela do Microsoft Excel 2007 ............................................................................... 28 Figura 2 – Configuração do botão Office .................................................................................... 29 Figura 3 – Barra de ferramentas de acesso rápido ..................................................................... 30 Figura 4 – Separador Base .......................................................................................................... 31 Figura 5 – Separador Inserir ........................................................................................................ 31 Figura 6 – Separador Esquema de Página ................................................................................... 31 Figura 7 – Separador Fórmulas ................................................................................................... 31 Figura 8 – Separador Rever ......................................................................................................... 32 Figura 9 – Separador Ver ............................................................................................................ 32 Figura 10 – Separador BASE ........................................................................................................ 35 Figura 11 – Área de Transferência .............................................................................................. 36 Figura 12 – Área de Transferência .............................................................................................. 36 Figura 13 – Janela Área de Transferência ................................................................................... 37 Figura 14 – Tipo de Letra ............................................................................................................ 38 Figura 15 – Formatar células ...................................................................................................... 39 Figura 16 – Tipos de Letra do Tema ............................................................................................ 40 Figura 17 – Tamanho de Letra .................................................................................................... 41 Figura 18 – Definir Limites .......................................................................................................... 42 Figura 19 – Cor de Fundo das Células ......................................................................................... 43 Figura 20 – Cor do Tipo de Letra ................................................................................................. 43 Figura 21 – Alinhamento............................................................................................................. 44 Figura 22 – Formatar células ...................................................................................................... 45 Figura 23 – Alinhamento horizontal e vertical ............................................................................ 46 Figura 24 – Controlo do texto ..................................................................................................... 47 Figura 25 – Orientação do texto ................................................................................................. 48
  • 16.
    Microsoft EXCEL2007 Figura 26– Orientação do texto ................................................................................................. 48 Figura 27 – Orientação................................................................................................................ 49 Figura 28 – Moldar Texto ............................................................................................................ 49 Figura 29 – Unir e Centrar células ............................................................................................... 50 Figura 30 – Número .................................................................................................................... 50 Figura 31 – Formatos de Número ............................................................................................... 51 Figura 32 – Formatar Número .................................................................................................... 52 Figura 33 – Estilos ....................................................................................................................... 53 Figura 34 – Formatação Condicional .......................................................................................... 54 Figura 35 – Formatar como Tabela ............................................................................................. 55 Figura 36 – Estilos de Célula ....................................................................................................... 57 Figura 37 – Células ...................................................................................................................... 58 Figura 38 – Inserir Células ........................................................................................................... 59 Figura 39 – Inserir Células, Mover células para baixo................................................................. 59 Figura 40 – Eliminar células, linhas, colunas ou folhas ............................................................... 60 Figura 41 – Eliminar Células ........................................................................................................ 60 Figura 42 – Formatar grupo Células ............................................................................................ 61 Figura 43 – Altura da linha .......................................................................................................... 62 Figura 44 – Largura da coluna ..................................................................................................... 62 Figura 45 – Ocultar ou Mostrar linhas, colunas ou folhas .......................................................... 63 Figura 46 – Modificar o nome da folha ....................................................................................... 64 Figura 47 – Mover ou copiar folha .............................................................................................. 64 Figura 48 – Alterar a cor do separador ....................................................................................... 65 Figura 49 – Proteger folha ou células ......................................................................................... 66 Figura 50 – Edição ....................................................................................................................... 67 Figura 51 – Ordenar de A a Z e Z a A ........................................................................................... 68 Figura 52 – Aviso de ordenação .................................................................................................. 69 Figura 53 – Escolher o que filtrar. ............................................................................................... 69 Figura 54 – Localizer texto .......................................................................................................... 70 Figura 55 – Localizar e Substituir ................................................................................................ 71 Figura 56 – Lista do texto localizado ........................................................................................... 71 Figura 57 – Utilizar outras funções ............................................................................................. 72
  • 17.
    Índices Figura 58 –Preenchimento ......................................................................................................... 73 Figura 59 – Limpar ...................................................................................................................... 74 Figura 60 – Separador INSERIR ................................................................................................... 77 Figura 61 – Tabela Dinâmica ....................................................................................................... 78 Figura 62 – Criar Tabela Dinâmica .............................................................................................. 78 Figura 63 – Seleccionar Tabela/Intervalo ................................................................................... 79 Figura 64 – Criar Tabela .............................................................................................................. 80 Figura 65 – Separador Estrutura ................................................................................................. 80 Figura 66 – Propriedades ............................................................................................................ 81 Figura 67 – Ferramentas ............................................................................................................. 81 Figura 68 – Opções de Estilo da Tabela. ..................................................................................... 82 Figura 69 – Estilos da Tabela ....................................................................................................... 83 Figura 70 – Estilos ....................................................................................................................... 84 Figura 71 – Inserir Imagem. ........................................................................................................ 85 Figura 72 – ClipArt ...................................................................................................................... 86 Figura 73 – Separador Formatar ................................................................................................. 87 Figura 74 – Ajustar ...................................................................................................................... 87 Figura 75 – Estilos de Imagem. ................................................................................................... 88 Figura 76 – Efeitos ...................................................................................................................... 88 Figura 77 – Imagem antes........................................................................................................... 89 Figura 78 – Imagem depois ......................................................................................................... 89 Figura 79 – Dispor ....................................................................................................................... 90 Figura 80 – Tamanho .................................................................................................................. 90 Figura 81 – Formas ..................................................................................................................... 91 Figura 82 – Separador Formatar ................................................................................................. 92 Figura 83 – Estilos de Forma ....................................................................................................... 93 Figura 84 – Alterar forma............................................................................................................ 93 Figura 85 – Escolher um Gráfico SmartArt.................................................................................. 94 Figura 86 – Equação Vertical ...................................................................................................... 95 Figura 87 – Gráfico Equação Vertical .......................................................................................... 96 Figura 88 – Separador Estrutura ................................................................................................. 96
  • 18.
    Microsoft EXCEL2007 Figura 89– Separador Formatar ................................................................................................. 96 Figura 90 – Esquemas ................................................................................................................. 97 Figura 91 – Estilos ....................................................................................................................... 98 Figura 92 – Cores do Tema Principais ......................................................................................... 99 Figura 93 – Gráfico alterado ....................................................................................................... 99 Figura 94 – Estilo visual ............................................................................................................. 101 Figura 95 – Destaque de texto .................................................................................................. 101 Figura 96 – Texto alterado ........................................................................................................ 102 Figura 97 – Gráficos .................................................................................................................. 102 Figura 98 – Inserir Gráfico......................................................................................................... 103 Figura 99 – Exemplo de um gráfico .......................................................................................... 104 Figura 100 – Separador Estrutura ............................................................................................. 105 Figura 101 – Esquemas de Gráficos .......................................................................................... 106 Figura 102 – Estilos de Gráficos. ............................................................................................... 107 Figura 103 – Alterações feitas ao gráfico .................................................................................. 107 Figura 104 – Separador Esquema ............................................................................................. 108 Figura 105 – Rótulos ................................................................................................................. 109 Figura 106 – Linhas de Grelha................................................................................................... 109 Figura 107 – Rotação 3D ........................................................................................................... 110 Figura 108 – Gráfico alterado ................................................................................................... 111 Figura 109 – Separador Formatar. ............................................................................................ 111 Figura 110 – Estilos de Forma ................................................................................................... 112 Figura 111 – Preenchimento da forma ..................................................................................... 112 Figura 112 – Estilos de WordArt ............................................................................................... 113 Figura 113 – Gráfico modificado ............................................................................................... 114 Figura 114 – Inserir Hiperligação .............................................................................................. 115 Figura 115 – Caixa de Texto ...................................................................................................... 116 Figura 116 – Ferramentas de Cabeçalho & Rodapé.................................................................. 117 Figura 117 – WordArt ............................................................................................................... 118 Figura 118 – Inserir texto .......................................................................................................... 118 Figura 119 – Exemplo de WordArt............................................................................................ 119 Figura 120 – Linha de Assinatura .............................................................................................. 119
  • 19.
    Índices Figura 121 –Tipo de Objecto .................................................................................................... 120 Figura 122 – Objecto Página do PowerPoint ............................................................................ 120 Figura 123 – Criar a partir de ficheiro ....................................................................................... 121 Figura 124 – Inserir Símbolo. .................................................................................................... 122 Figura 125 – Separador Esquema de Página ............................................................................. 125 Figura 126 – Criar Temas .......................................................................................................... 126 Figura 127 – Temas Office e Cívico ........................................................................................... 126 Figura 128 – Cores .................................................................................................................... 127 Figura 129 – Criar Novas Cores do Tema .................................................................................. 128 Figura 130 – Fontes de tema .................................................................................................... 129 Figura 131 – Criar Novas Fontes de Tema ................................................................................ 130 Figura 132 – Personalização de fontes ..................................................................................... 130 Figura 133 – Efeitos do Tema ................................................................................................... 131 Figura 134 – Configurar Página ................................................................................................. 131 Figura 135 – Margens ............................................................................................................... 132 Figura 136 – Margens Personalizadas ...................................................................................... 133 Figura 137 – Orientação ........................................................................................................... 134 Figura 138 – Tamanho de Papel ............................................................................................... 135 Figura 139 – Área de Impressão ............................................................................................... 136 Figura 140 – Área de Impressão definida ................................................................................. 136 Figura 141 – Quebras ................................................................................................................ 137 Figura 142 – Plano de Fundo .................................................................................................... 138 Figura 143 – Folha com Plano de Fundo. .................................................................................. 138 Figura 144 – Títulos de Impressão ............................................................................................ 139 Figura 145 – Dimensionar para Ajustar .................................................................................... 140 Figura 146 – Largura ................................................................................................................. 140 Figura 147 – Altura ................................................................................................................... 141 Figura 148 – Opções de Folha ................................................................................................... 142 Figura 149 – Linhas de Grelha................................................................................................... 142 Figura 150 – Com e sem linhas de grelha ................................................................................. 143 Figura 151 – Com e sem cabeçalhos ......................................................................................... 143
  • 20.
    Microsoft EXCEL2007 Figura 152– Organizar .............................................................................................................. 144 Figura 153 – Trazer para a Frente ............................................................................................. 144 Figura 154 – Trazer para a Frente. ............................................................................................ 145 Figura 155 – Enviar para Trás.................................................................................................... 146 Figura 156 – Enviar para Trás.................................................................................................... 146 Figura 157 – Painel de Selecção ................................................................................................ 148 Figura 158 – Alinhar .................................................................................................................. 149 Figura 159 – Alinhamento á Esquerda ...................................................................................... 150 Figura 160 – Alinhamento Centralizado ................................................................................... 151 Figura 161 – Alinhamento á Direita .......................................................................................... 151 Figura 162 – Alinhamento á Parte Superior .............................................................................. 152 Figura 163 – Alinhamento ao Meio .......................................................................................... 153 Figura 164 – Alinhamento á Parte Inferior ............................................................................... 153 Figura 165 – Distribuição na Horizontal.................................................................................... 154 Figura 166 – Distribuição na Vertical ........................................................................................ 155 Figura 167 – Ajustamento à Grade ........................................................................................... 156 Figura 168 – Ajustamento à Forma........................................................................................... 156 Figura 169 – Não Exibir Linhas de Grade .................................................................................. 157 Figura 170 – Agrupar ................................................................................................................ 158 Figura 171 – Agrupamento de Objectos ................................................................................... 158 Figura 172 – Reagrupamento ................................................................................................... 159 Figura 173 – Desagrupar ........................................................................................................... 160 Figura 174 – Girar ..................................................................................................................... 160 Figura 175 – Rodar 90° para a direita ....................................................................................... 161 Figura 176 – Rodar 90° para a esquerda ................................................................................... 161 Figura 177 – Inverter verticalmente ......................................................................................... 162 Figura 178 – Inverter horizontalmente ..................................................................................... 162 Figura 179 – Separador Fórmulas ............................................................................................. 165 Figura 180 – Fórmula ................................................................................................................ 165 Figura 181 – Categorias de Funções ......................................................................................... 167 Figura 182 – Inserir Função e Soma Automática ...................................................................... 167 Figura 183 – Inserir Função....................................................................................................... 168
  • 21.
    Índices Figura 184 –Soma Automática ................................................................................................. 168 Figura 185 – Categorias de Funções ......................................................................................... 169 Figura 186 – Funções Recentemente Utilizados ....................................................................... 169 Figura 187 – Funções Financeiras ............................................................................................. 170 Figura 188 – Função Nominal ................................................................................................... 171 Figura 189 – Funções Lógicas.................................................................................................... 172 Figura 190 – Tabela ................................................................................................................... 172 Figura 191 – Função SE ............................................................................................................. 173 Figura 192 – Função SE na tabela de comissões ....................................................................... 173 Figura 193 – Funções Texto ...................................................................................................... 174 Figura 194 – Função Maiúsculas ............................................................................................... 175 Figura 195 – Funções Data e Hora ............................................................................................ 176 Figura 196 – Função Data ......................................................................................................... 177 Figura 197 – Funções de Consulta e Referência ....................................................................... 178 Figura 198 – Funções Matemática e Trigonometria ................................................................. 179 Figura 199 – Função ABS........................................................................................................... 180 Figura 200 – Funções Estatística ............................................................................................... 181 Figura 201 – Tabela de idades .................................................................................................. 182 Figura 202 – Função Máximo .................................................................................................... 182 Figura 203 – Função Média....................................................................................................... 183 Figura 204 – Funções Engenharia ............................................................................................. 184 Figura 205 – Função Binadec .................................................................................................... 185 Figura 206 – Funções Cubo ....................................................................................................... 186 Figura 207 – Funções Informações ........................................................................................... 187 Figura 208 – Função ÉPAR ........................................................................................................ 188 Figura 209 – Nomes Definidos .................................................................................................. 189 Figura 210 – Auditoria de Fórmulas .......................................................................................... 190 Figura 211 – Cálculo .................................................................................................................. 191 Figura 212 – Separador REVER ................................................................................................. 195 Figura 213 – Verificação Ortográfica ........................................................................................ 196 Figura 214 – Verificação de Vocabulário .................................................................................. 196
  • 22.
    Microsoft EXCEL2007 Figura 215– Pesquisar .............................................................................................................. 197 Figura 216 – Tema de Pesquisa ................................................................................................ 198 Figura 217 – Dicionário de Sinónimos ...................................................................................... 198 Figura 218 – Pesquisa de Sinónimos ......................................................................................... 199 Figura 219 – Traduzir ................................................................................................................ 200 Figura 220 – Escolher Idiomas .................................................................................................. 200 Figura 221 – Comentários ......................................................................................................... 201 Figura 222 – Comentário .......................................................................................................... 201 Figura 223 – Caixa de comentário ............................................................................................ 202 Figura 224 – Alterações ............................................................................................................ 203 Figura 225 – Proteger folha ...................................................................................................... 204 Figura 226 – Tipo de protecção ................................................................................................ 205 Figura 227 – Partilhar livro, Estado ........................................................................................... 206 Figura 228 – Partilhar livro, Avançado ...................................................................................... 207 Figura 229 – Proteger livro partilhado ...................................................................................... 208 Figura 230 – Permitir que outros utilizadores editem intervalos ............................................. 208 Figura 231 – Novo intervalo ...................................................................................................... 209 Figura 232 – Seleccionar intervalo ............................................................................................ 209 Figura 233 – Realçar alterações ................................................................................................ 210 Figura 234 – Aceitar ou rejeitar alterações............................................................................... 211 Figura 235 – Separador VER...................................................................................................... 215 Figura 236 – Vistas de Livro ...................................................................................................... 216 Figura 237 – Zoom, Janela e Macros ........................................................................................ 216
  • 23.
  • 24.
  • 25.
    Introdução Introdução O Microsoft Excelé um programa de software que permite criar tabelas e calcular e analisar dados. Este tipo de software é denominado software de folha de cálculo. O Microsoft Excel permite criar tabelas que calculam automaticamente os totais de valores numéricos introduzidos, imprimir tabelas em esquemas atractivos e criar gráficos. O Microsoft Excel faz parte do "Office", um pacote de produtos que combinam vários tipos de software para criar documentos, folhas de cálculo, apresentações e para gerir correio electrónico. Nesta nova versão, o Microsoft Excel surge com uma nova interface, onde os tradicionais menus de opções desaparecem e dão lugar a um friso com diversos separadores onde podemos encontrar, mais facilmente, os comandos necessários à execução das tarefas que nos propomos realizar. Nas versões anteriores das aplicações do Microsoft Office, os utilizadores recorriam a um sistema de menus, barras de ferramentas, painéis de tarefas e caixas de diálogo para conseguirem levar a cabo as suas tarefas. Este era um sistema que resultava quando as aplicações tinham um número limitado de comandos. Agora que as capacidades dos programas aumentaram exponencialmente, o sistema de menus e barras de ferramentas deixou de ser funcional. Existem demasiadas funcionalidades dos programas que uma grande parte dos utilizadores tem muitas dificuldades em encontrar. Por esta razão, o objectivo de concepção primordial para a nova interface de utilizador consistiu em facilitar aos utilizadores a localização e utilização da gama
  • 26.
    Microsoft EXCEL2007 completa defuncionalidades facultadas por estas aplicações. Além disso, tem uma área de trabalho organizada que reduz a possibilidade de distracção dos utilizadores de modo a permitir-lhes canalizar mais tempo e energia para o trabalho em mãos. Além disso, o tradicional menu Ficheiro presente em todos os aplicativos do Office desde sua criação, foi substituído pelo “botão Office”, um botão redondo com o logótipo do Office no canto superior esquerdo da tela. Este incorpora toda a antiga funcionalidade e ainda agregou uma lista bem maior de documentos ou arquivos trabalhados recentemente. O objectivo desta publicação, consistiu em disponibilizar um manual sobre o Microsoft Excel 2007, onde se apresentam as principais funcionalidades, e foi estruturado em 9 capítulos: Capítulo 1 – Introdução; Capítulo 2 – A interface do Excel 2007; Capítulo 3 – Separador Base; Capítulo 4 – Separador Inserir; Capítulo 5 – Separador Esquema de Página; Capítulo 6 – Separador Fórmulas; Capítulo 7 – Separador Rever; Capítulo 8 – Separador Ver; Capítulo 9 – Nota dos Autores.
  • 27.
    2 A INTERFACE DOEXCEL 2007
  • 28.
  • 29.
    A Interface doEXCEL2007 A interface do Excel 2007 A janela do Excel 2007 A janela do Microsoft Excel 2007 apresenta, na sua parte superior, o friso que agrupa diversos comandos organizados num conjunto de separadores. O botão Office, localizado no canto superior esquerdo da janela do Excel fornece acesso às funções mais básicas da folha de cálculo, como sejam abrir um documento, guardar um documento, fechar um documento e imprimir, entre outras. A barra de ferramentas de acesso rápido contém um conjunto de comandos aos quais podemos aceder, independentemente do separador que está activo no friso. Esta barra é personalizável através do botão (Figura 1). Na parte inferior da janela do Excel são fornecidas algumas indicações úteis como a folha em utilização possibilitando ainda o acesso às diferentes vistas do documento e à personalização do zoom (Figura 1).
  • 30.
    Microsoft EXCEL2007 Figura 1 – A janela do Microsoft Excel 2007 O botão do Microsoft Office O botão Office substitui o menu Ficheiro, existente na versão anterior do Microsoft Office. Localiza-se no canto superior esquerdo da janela do Word, e ao clicar nele surgem os comandos mais básicos, como abrir um documento, guardar um documento, imprimir, preparar, enviar, publicar e fechar. A partir do botão Office (Figura 2), acede-se também à lista dos documentos recentemente utilizados, assim como às opções do Excel.
  • 31.
    A Interface doEXCEL2007 Figura 2 – Configuração do botão Office A barra de ferramentas de acesso r ápido A barra de ferramentas de acesso rápido (Figura 3), é uma barra de ferramentas personalizável, que contém um conjunto de comandos que são independentes do separador que está activo. É possível adicionar e remover comandos da barra de ferramentas de acesso rápido, assim como movê-la para outro local.
  • 32.
    Microsoft EXCEL2007 Figura 3 – Barra de ferramentas de acesso rápido Mover a barra de ferramentas A barra de ferramentas de acesso rápido pode ter duas localizações possíveis: acima do friso (local pré-definido) ou abaixo do friso. Para alterar o posicionamento da barra de ferramentas, proceder da seguinte forma: 1. Clicar no botão da barra de ferramentas de acesso rápido. 2. Seleccionar a opção mostrar abaixo do friso. Os separadores do Microsoft Excel Tal como foi referido anteriormente, o friso do Microsoft Excel é constituído por diversos separadores (Base; Inserir; Esquema de Página; Fórmulas; Dados; Rever e Ver) que organizam os comandos disponíveis em função das funcionalidades que apresentam.  separador BASE: contém comandos relacionados com a formatação básica (Figura 4).
  • 33.
    A Interface doEXCEL2007 Figura 4 – Separador Base  separador INSERIR: contém comandos relacionados com a inserção de objectos (Figura 5). Figura 5 – Separador Inserir  separador ESQUEMA DE PÁGINA: contém comandos relacionados com a configuração de páginas (Figura 6). Figura 6 – Separador Esquema de Página  separador FÓRMULAS: contém comandos relacionados com fórmulas (Figura 7). Figura 7 – Separador Fórmulas
  • 34.
    Microsoft EXCEL2007  separador REVER: contém comandos relacionados com a revisão de documentos (Figura 8). Figura 8 – Separador Rever  separador VER: contém comandos com as vistas de um documento, o zoom, a visualização da régua e de linhas de grelha e ainda a divisão do ecrã em janelas para visualizar diferentes documentos ou partes de um mesmo documento (Figura 9). Figura 9 – Separador Ver
  • 35.
  • 36.
  • 37.
    Separador BASE Separador BASE Oseparador BASE contém comandos relacionados com a formatação básica de caracteres, área de transferência, tipo de letra, alinhamento, número, estilos, células e edição (Figura 10). Figura 10 – Separador BASE Área de transferência O grupo Área de Transferência (Figura 11) tem 4 botões de comando, nomeadamente: o botão de comando Colar, Cortar, Copiar e Pincel de Formatação.
  • 38.
    Microsoft EXCEL2007 Figura 11 – Área de Transferência A área de transferência é uma área de retenção do conteúdo a ser copiado. Quando se copia ou se corta um texto, este mesmo texto vai para a área de transferência. Quando se cola o texto este é retirado da área de transferência. No Office, pode-se cortar ou copiar um texto ou objecto de qualquer uma das aplicações e colocar no Excel, por exemplo, depois de se colar um conteúdo que está na área de transferência do Office, este conteúdo continuará lá para futuras utilizações, quando pertinentes. Para utilizar as funções da área de transferência, proceder da seguinte forma. 1. Clicar no botão (Figura 12). 2. Seleccionar o item pretendido (Figura 13) e aparecerá na área de trabalho. Figura 12 – Área de Transferência
  • 39.
    Separador BASE Figura 13 – Janela Área de Transferência Tipo de letra O grupo Tipo de Letra (Figura 14), permite-nos personalizar as células com o tipo de letra, o tamanho de letra, a cor de letra, a cor da célula, aplicar limites às células e ainda nos permite escolher o estilo da letra que achamos adequado e que mais gostamos.
  • 40.
    Microsoft EXCEL2007 Figura 14 – Tipo de Letra Para se usufruir de toda esta personalização do tipo de letra temos duas formas, uma delas é a forma representada na Figura 14, onde no separador se encontram os botões correspondentes às diferentes personalizações. A outra formas consiste em clicar no botão , existente no canto inferior do grupo, que despoletará uma caixa com as mesmas funções (Figura 15).
  • 41.
    Separador BASE Figura 15 – Formatar células Como utilizar o grupo Tipo de Letra para alterar letra, alterar tamanho de letra, definir limites e definir a cor de fundo da célula e do tipo de letra. Alterar letra 1. Seleccionar o texto na folha de cálculo; 2. Clicar sobre no botão (Figura 16) existente no botão de comando Tipo de Letra; 3. Aparece uma caixa de diálogo com os vários tipos de letra existentes; 4. Clicar sobre o tipo de letra a aplicar. O tipo de letra é aplicado a toda a área seleccionada.
  • 42.
    Microsoft EXCEL2007 Figura 16 – Tipos de Letra do Tema Alterar tamanho de letra 1. Seleccionar a área pretendida na folha de cálculo; 2. Clicar sobre no botão (Figura 17) existente no botão de comando Tamanho de Tipo de Letra; 3. Aparece uma caixa com os vários tamanhos possíveis; 4. Clicar sobre o tamanho de letra a aplicar ou escrever o tamanho pretendido a ser aplicado a toda a área seleccionada.
  • 43.
    Separador BASE Figura 17 – Tamanho de Letra Definir limites 1. eleccionar as células a delimitar; 2. Clicar sobre no botão (Figura 18) existente no botão de comando Limites; 3. Aparece uma caixa com as várias formas de delimitar as células; 4. Clicar sobre o tipo de limite a ser aplicado em toda a área seleccionada.
  • 44.
    Microsoft EXCEL2007 Figura 18 – Definir Limites Definir cor de fundo da célula 1. Clicar sobre no botão (Figura 19) existente no botão de comando Cor de Preenchimento; 2. Aparece uma caixa com as várias cores para o fundo das células; 3. Clicar sobre a cor a aplica na área seleccionada.
  • 45.
    Separador BASE Figura 19 – Cor de Fundo das Células Definir cor do tipo de letra 1. Clicar sobre no botão (Figura 20) existente no botão de comando Cor do tipo de letra; 2. Aparece uma caixa com as várias cores para o tipo de letra possível de utilizar nas células; 3. Clicar sobre a cor a aplicar na área/células seleccionadas. Figura 20 – Cor do Tipo de Letra
  • 46.
    Microsoft EXCEL2007 Alinhamento Os alinhamentospodem ser feitos a partir do grupo Alinhamento. Cada célula pode ser formatada de uma forma diferente de todas as outras células da folha de cálculo. Figura 21 – Alinhamento O grupo Alinhamento é uma área onde se pode alinhar, aumentar e diminuir a margem entre o limite e o texto na célula, unir células, fazer orientação de texto e quebra automática de texto. No caso de se querer fazer alguma formatação que não esteja presente no grupo Alinhamento, clicar no botão que se encontra no canto inferior esquerdo (Figura 21), aparecendo logo de seguida uma caixa de diálogo que nos vai permitir formatar ao nosso gosto (Figura 22).
  • 47.
    Separador BASE Figura 22 – Formatar células Existem dois tipos de alinhamento, o alinhamento vertical e o alinhamento horizontal (Figura 23).
  • 48.
    Microsoft EXCEL2007 Figura 23 – Alinhamento horizontal e vertical O alinhamento horizontal consiste em alinhar mais para a esquerda ou mais para a direita. Já o alinhamento vertical consiste nos limites superiores e inferiores, ou seja, consiste em alinhar mais para cima ou alinhar mais para baixo. Ainda no alinhamento podemos encontrar o Controlo de Texto (Figura 24). O Controlo de Texto permite-nos adicionar uma quebra de linha ou reduzir o texto para que este possa caber dentro de uma célula.
  • 49.
    Separador BASE Figura 24– Controlo do texto
  • 50.
    Microsoft EXCEL2007 Figura 25 – Orientação do texto A Orientação do Texto define qual a orientação dos dados na célula, tal como a Figura 25 ilustra. Quanto ao ângulo do texto também pode ser formatado em graus. Outra maneira de orientar o texto é no botão de comando Orientação (Figura 26). Figura 26 – Orientação do texto
  • 51.
    Separador BASE 1. Seleccionaras células que se pretendem orientar; 2. Clicar sobre no botão existente no grupo Alinhamento; 3. Após se clicar no botão irá abrir uma caixa de diálogo (Figura 27). Figura 27 – Orientação 4. Depois seleciona-se a forma de rotação do texto. Figura 28 – Moldar Texto Existe também um botão de comando designado por Moldar Texto (Figura 28), que serve para efectuar quebra de texto, ou seja, quando se tem conteúdo com tamanho superior ao da célula, ao clicar em , este vai automaticamente formatar o texto para que se enquadre na célula sem que passe para outras. A opção Unir e Centrar é extremamente útil para centrar títulos numa folha de cálculo (Figura 29). O texto deve encontrar-se na primeira célula do grupo de células que se pretende centrar.
  • 52.
    Microsoft EXCEL2007 Figura 29 – Unir e Centrar células Como utilizar a função do botão de comando Unir e Centrar: 1. Seleccionar as células que se pretendem unir; 2. Clicar sobre no botão (Figura 29) existente no grupo Alinhamento; 3. Após clicar neste botão automaticamente serão unidas todas as células seleccionadas e centrados os respectivos conteúdos. Número O grupo Número serve para a formatação numérica, escolher como os valores numa célula são apresentados, por exemplo, em número, em data, em percentagem, em moeda, etc (Figura 30). Figura 30 – Número
  • 53.
    Separador BASE Como utilizaro botão de comando Formato do Número: 1. Clicar no botão (Figura 31); 2. De seguida irá aparecer uma caixa de diálogo, em que aparecerão os formatos de número possíveis; 3. Depois de escolher que formato pretende utilizar é só seleccionar. Figura 31 – Formatos de Número Também é possível formatar o tipo de número de outra forma: 1. Clicar no botão (Figura 32); 2. De seguida irá aparecer uma caixa de diálogo, em que aparecerão os formatos de número possíveis; 3. Depois de escolher que formato pretende utilizar é só seleccionar.
  • 54.
    Microsoft EXCEL2007 Figura 32 – Formatar Número Na caixa de diálogo de formatação do grupo Número além da formatação Número é também possível fazer as formatações Alinhamento, Tipo de Letra, Limite, Preenchimento e Protecção. Estilos O grupo Estilos (Figura 33) é composto por três botões de comando, são eles, o botão de comando Formatação Condicional, Formatar como Tabela e Estilos de Células. Este conjunto de botões de comando no geral servem para formatar células com condições, formatar tabelas tendo algumas predefinidas para aplicação rápida e formatar células com estilos predefinidos.
  • 55.
    Separador BASE Figura 33 – Estilos Formatação condicional A Formatação Condicional permite aplicar, com base numa determinada condição, uma formatação (um tipo de letra, um padrão) a uma célula ou conjunto de células e, assim, realçar dados que satisfazem as condições especificadas. Como aplicar uma Formatação Condicional: 1. Seleccione as células às quais quer aplicar a formatação; 2. Clicar no botão de comando de Formatação condicional (Figura 34); 3. De seguida irá aparecer uma caixa de diálogo, em que aparecerão todas as opções de condição (Figura 34); 4. Depois de escolher que condição pretende utilizar é só seleccionar; 5. De seguida escrever a condição pretendida.
  • 56.
    Microsoft EXCEL2007 Figura 34 – Formatação Condicional Formatar como tabela O botão e comando Formatar como Tabela, permite formatar um intervalo de células e converter em tabela escolhendo um estilo de tabela do conjunto de tabelas predefinidas (Figura 35).
  • 57.
    Separador BASE Figura 35 – Formatar como Tabela Como utilizar a função Formatar como Tabela: 1. Seleccione as células às quais se pretende aplicar a formatação como tabela; 2. Clicar no botão de comando de Formatação como Tabela (Figura 34 e Figura 35); 3. De seguida irá aparecer uma caixa de diálogo, em que aparecerão um conjunto variadíssimo de tabelas predefinidas (Figura 35); 4. Depois de escolher que estilo de tabela pretende utilizar é só seleccionar.
  • 58.
    Microsoft EXCEL2007 Estilos decélulas O botão de comando Estilos de Células permite que rapidamente se efectue uma formatação de uma célula de entre vários estilos predefinidos, como por exemplo, se pretendermos que uma célula seja um título, existe uma pré-formatação existente no leque de opções para tal. Como utilizar a função Estilos de Células: 1. Seleccione a(s) célula(s) à(s) qual(ais) quer aplicar a formatação como tabela; 2. Clicar no botão de comando de Estilos de Células (Figura 34 e Figura 36); 3. De seguida irá aparecer uma caixa de diálogo, em que aparecerão um conjunto variadíssimo de formatações predefinidas para se aplicar á célula seleccionada (Figura 36); 4. Depois de escolher que estilo de célula pretende utilizar é só seleccionar.
  • 59.
    Separador BASE Figura 36 – Estilos de Célula Células O grupo Células divide-se em três botões de comando são eles, o botão Inserir, Eliminar Células e Formatar (Figura 37). Estes botões têm como objectivo Inserir, Eliminar ou Formatar células, linhas ou colunas na folha ou tabela.
  • 60.
    Microsoft EXCEL2007 Figura 37 – Células Inserir O botão de comando Inserir permite de uma forma fácil adicionar células, linhas ou colunas na folha ou tabela. Como inserir células: 1. Seleccione onde pretende adicionar a célula; 2. Clicar no botão de comando Inserir (Figura 38); 3. Irá aparecer uma caixa de diálogo, clicar na opção Inserir Células (Figura 38); 4. Irá aparecer uma outra caixa de diálogo, para a escolha de como pretende adicionar a célula (Figura 39); 5. Clicar na escolha.
  • 61.
    Separador BASE Figura 38 – Inserir Células Figura 39 – Inserir Células, Mover células para baixo Para adicionar linhas ou colunas na folha, proceder da mesma forma mas clicando na opção Inserir Linhas na Folha ou Inserir Colunas na Folha respectivamente. Eliminar O botão de comando Eliminar permite eliminar células, linhas, colunas da tabela ou da folha e eliminar folhas.
  • 62.
    Microsoft EXCEL2007 Como eliminarlinhas ou colunas: 1. Seleccione quais as células, linhas ou colunas que pretende Eliminar; 2. Clicar no botão de comando Eliminar (Figura 40); 3. Irá aparecer uma caixa de diálogo, clicar na opção Eliminar Células, Linhas ou Colunas (Figura 40); 4. Irá aparecer uma outra caixa de diálogo, para a escolha de como pretende Eliminar as Células, Linhas ou Colunas (Figura 41); 6. Clicar na escolha. Figura 40 – Eliminar células, linhas, colunas ou folhas Figura 41 – Eliminar Células
  • 63.
    Separador BASE Formatar O botãode comando Formatar serve para alterar a altura da linha ou largura da linha, organizar folhas ou proteger ou ocultar células. Como aumentar ou diminuir a altura da linha: 1. Seleccione quais as linhas que pretende formatar; 2. Clicar no botão de comando Formatar (Figura 42); 3. Irá aparecer uma caixa de diálogo, clicar na opção Altura da Linha (Figura 42); 4. Irá aparecer uma outra caixa de diálogo, para definir a altura da Linha (Figura 43); 5. Definir altura e clicar em OK (Figura 43). Figura 42 – Formatar grupo Células
  • 64.
    Microsoft EXCEL2007 Figura 43 – Altura da linha Como aumentar ou diminuir a largura da coluna: 1. Seleccione quais as colunas que pretende formatar; 2. Clicar no botão de comando Formatar (Figura 42); 3. Irá aparecer uma caixa de diálogo, clicar na opção Largura da Coluna (Figura 42); 4. Irá aparecer uma outra caixa de diálogo, para definir a largura da coluna (Figura 44); 5. Definir a largura e clicar em OK (Figura 44). Figura 44 – Largura da coluna Como ocultar ou mostrar linhas, colunas ou folhas: 1. Seleccione quais as colunas que pretende formatar; 2. Clicar no botão de comando Formatar (Figura 42); 3. Irá aparecer uma caixa de diálogo, clicar na opção Ocultar ou Mostrar (Figura 42); 4. Irá aparecer uma outra caixa de diálogo, para definir o que pretende ocultar ou mostrar (Figura 45); 5. Seleccionar a opção pretendida (Figura 45).
  • 65.
    Separador BASE Figura 45 – Ocultar ou Mostrar linhas, colunas ou folhas Como mudar o nome da folha: 1. Seleccione qual a folha que pretende mudar o nome; 2. Clicar no botão de comando Formatar (Figura 42); 3. Irá aparecer uma caixa de diálogo, clicar na opção Mudar o Nome da Folha (Figura 42); 4. No canto inferior esquerdo irá aparecer um campo editável, onde deve escrever o novo nome (Figura 46); 5. Após escrever o nome carregar na tecla ENTER.
  • 66.
    Microsoft EXCEL2007 Figura 46 – Modificar o nome da folha Como mover ou copiar folha: 1. Seleccione a folha que pretende mover ou copiar; 2. Clicar no botão de comando Formatar (Figura 42); 3. Irá aparecer uma caixa de diálogo, clicar na opção Mover ou Copiar Folha (Figura 42); 4. Irá aparecer uma outra caixa de diálogo, para definir para onde quer copiar ou mover a folha (Figura 47); 5. Seleccionar a opção pretendida e OK (Figura 47). Figura 47 – Mover ou copiar folha Como alterar a Cor do Separador: 1. Seleccione qual a folha que pretende alterar a cor; 2. Clicar no botão de comando Formatar (Figura 42); 3. Irá aparecer uma caixa de diálogo, clicar na opção Cor de Separador (Figura 42); 4. Irá aparecer uma outra caixa de diálogo, para definir qual a Cor que pretende para o separador (Figura 48);
  • 67.
    Separador BASE 5. Seleccionara cor pretendida (Figura 48). Figura 48 – Alterar a cor do separador Como Proteger Folhas ou Células: 1. Seleccione qual as folhas ou células que pretende Proteger; 2. Clicar no botão de comando Formatar (Figura 42); 3. Irá aparecer uma caixa de diálogo, clicar na opção Proteger Folhas ou Proteger Células (Figura 42); 4. Irá aparecer uma outra caixa de diálogo, para definir a Palavra-chave de Protecção e definir o que é que os utilizadores podem ver ou editar (Figura 49) e clicar em OK;
  • 68.
    Microsoft EXCEL2007 Figura 49 – Proteger folha ou células Adição O grupo Edição (Figura 50) divide-se em cinco botões de comando: são eles o botão de comando Ordenar e Filtrar, que serve para dispor os dados de modo a facilitar a respectiva análise; o botão de comando Localizar e Seleccionar texto, que serve para localizar e seleccionar texto, formatação ou tipo de informações específicas no livro, também pode substituir as informações por novo texto ou formatação; o botão de comando Soma, que serve para apresentar o total das células seleccionadas imediatamente a seguir às células seleccionadas; o botão de comando Preenchimento, que serve para continuar com um padrão numa ou mais células adjacentes. Pode preencher células em qualquer direcção e em qualquer intervalo de células adjacentes; e o botão de comando Limpar, que serve para eliminar tudo da célula ou remover selectivamente a formatação, o conteúdo ou os comentários.
  • 69.
    Separador BASE Figura 50 – Edição Ordenar e filtrar A função Ordenar e Filtrar serve para se poder ordenar dados por texto (de A a Z ou de Z a A), números (do mais pequeno ao maior ou do maior ao mais pequeno), e datas e horas (mais antigo ao mais recente e mais recente ao mais antigo) numa ou mais colunas. Também se pode ordenar por uma lista personalizada (como, por exemplo, Grande, Médio e Pequeno) ou pelo formato, cor de célula, cor de tipo de letra ou conjunto de ícones. A maioria das operações de ordenação consiste em ordenação de colunas, mas também é possível ordenar por linhas. Os critérios de filtragem são guardados com o livro, de modo que é possível voltar a aplicá-los, sempre que abrir o livro, numa tabela, mas não num intervalo de células. Se desejar guardar o critério de ordenação para poder voltar a aplicá-lo quando voltar a abrir o livro, deve utilizar tabelas. Principalmente no caso de ordenações de várias colunas em simultâneo ou ordenações que demorem algum tempo a definir.
  • 70.
    Microsoft EXCEL2007 Como ordenarum texto de A a Z e Z a A: 1. Seleccione a coluna de dados alfanuméricos num intervalo de células que pretende ordenar; 2. Clicar no botão de comando Ordenar ou Filtrar (Figura 51); 3. Irá aparecer uma caixa de diálogo, clicar na opção Ordenar de A a Z ou Ordenar de Z a A, conforme o pretendido (Figura 51); 4. Irá aparecer uma outra caixa de diálogo, que poderá ou não aparecer consoante tenhamos ou não dados á direita ou á esquerda da coluna seleccionada (Figura 52); 5. Depois consoante se pretenda escolhemos ou expandir a selecção ou continuar com a selecção actual. Figura 51 – Ordenar de A a Z e Z a A
  • 71.
    Separador BASE Figura 52 – Aviso de ordenação Como filtrar: 1. Seleccione um intervalo de células com dados alfanuméricos; 2. Clicar no botão de comando Ordenar ou Filtrar (Figura 51); 3. Aparece uma caixa de diálogo, clicar na opção Filtrar (Figura 51); 4. Aparece no cabeçalho da coluna seleccionada o botão . Clicar em e escolher quais os dados que se pretende que não apareçam na lista (Figura 53) e clicar em OK; Figura 53 – Escolher o que filtrar.
  • 72.
    Microsoft EXCEL2007 Localizar eseleccionar Esta função serve para localizar e seleccionar texto, formatação ou tipo de informações específicos no livro. Também pode substituir as informações por novo texto ou formatação. Como localizar texto: 1. Clicar no botão de comando Localizar e Seleccionar (Figura 54); 2. Irá aparecer uma caixa de diálogo, clicar na opção Localizar (Figura 54); 3. Irá aparecer uma caixa de diálogo, para escrever o texto que se pretende Localizar (Figura 55) e clicar em Localizar tudo; 4. Irá aparecer uma lista de células onde aparece o texto que escreve-mos no texto a localizar (Figura 56). Figura 54 – Localizer texto
  • 73.
    Separador BASE Figura 55 – Localizar e Substituir Figura 56 – Lista do texto localizado Soma Esta função serve para calcular a soma das células seleccionadas imediatamente a seguir às células seleccionadas.
  • 74.
    Microsoft EXCEL2007 Como utilizara função Soma: 1. Seleccionar as células para a soma; 2. Clicar no botão de comando Soma ; 3. Irá aparecer imediatamente a seguir às células seleccionadas o total. Como utilizar a função média ou valor máximo ou mínimo: 1. Seleccionar as células em que pretende utilizar as funções da média, o valor máximo ou mínimo; 2. Clicar na seta no botão de comando Soma ; 3. Irá aparecer uma caixa de diálogo, escolher a função pretendida e selecciona-la (Figura 57); 4. Imediatamente a seguir às células seleccionadas irá aparecer o resultado. Figura 57 – Utilizar outras funções Preenchimento Esta função permite que se continue com um padrão numa ou mais células adjacentes, pode também preencher células em qualquer direcção e em qualquer intervalo de células adjacentes.
  • 75.
    Separador BASE Como utilizara função Preenchimento: 1. Seleccionar a(s) célula(s) pretendida(s); 2. Clicar no botão de comando preenchimento ; 3. Irá aparecer uma caixa de diálogo (Figura 58), para definir em que direcção pretende preencher, escolher e clicar na escolha. Figura 58 – Preenchimento Limpar A função Limpar serve para eliminar tudo da célula ou remover selectivamente a formatação, o conteúdo ou os comentários. 1. Seleccionar a(s) célula(s) pretendida(s); 2. Clicar no botão de comando Limpar (Figura 59); 3. Irá aparecer uma caixa de diálogo (Figura 59), para definir o que pretende limpar; 4. Após escolher o que pretende, clique na opção (Figura 59).
  • 76.
    Microsoft EXCEL2007 Figura 59 – Limpar
  • 77.
  • 78.
  • 79.
    Separador INSERIR Separador INSERIR Oseparador INSERIR (Figura 60), é composto por cinco grupos: Tabelas, Ilustrações, Gráficos, Ligações e Texto. Figura 60 – Separador INSERIR Tabelas No ficheiro do Microsoft Excel clicar no separador Inserir. Na parte esquerda visualiza- se o grupo Tabelas. Este grupo é constituído por dois botões, o botão (tabela dinâmica) e o botão (tabela). No botão tabela dinâmica, surgem duas opções: o botão tabela dinâmica e gráfico dinâmico. Tabela dinâmica Tabela Dinâmica é um dos dois botões que o componente Tabelas apresenta. Ao clicar em (tabela dinâmica) verifica-se que este se divide em dois botões,
  • 80.
    Microsoft EXCEL2007 (tabela dinâmica)e (gráfico dinâmico). Estes botões são utilizados para a execução de tabelas ou gráficos podendo o utilizador escolher o local em que pretende colocá-los, seleccionando as células e colunas pretendidas ou até mudar para uma nova folha de cálculo. Para proceder à utilização destes botões é necessário realizar os seguintes passos: 1. Clicar no botão . Aparecem dois botões, (tabela dinâmica) e (gráfico dinâmico). Para a utilização dos dois procede-se da mesma forma (Figura 61); Figura 61 – Tabela Dinâmica 2. Clicar no botão (tabela dinâmica) (Figura 62); Figura 62 – Criar Tabela Dinâmica 3. Seleccionar uma tabela ou um intervalo (Figura 63);
  • 81.
    Separador INSERIR Figura 63 – Seleccionar Tabela/Intervalo 4. Clicar no botão OK. Para a utilização do botão Gráfico Dinâmico procede-se da mesma forma apresentada anteriormente. A diferença está entre um ser um gráfico e o outro uma tabela. Tabela O botão Tabela do grupo Tabelas tem como função de criar uma tabela para gerir e/ou organizar dados, facilitando a leitura dos mesmos. Para proceder à utilização do botão (tabela) realizar os seguintes passos: 1. Clicar no botão (tabela). E seleccionar os dados para a tabela (Figura 64);
  • 82.
    Microsoft EXCEL2007 Figura 64 – Criar Tabela 2. Clicar no botão OK. Ao clicar no botão aparece a tabela pretendida e com ela as Ferramentas de Tabela (Figura 65). Com as Ferramentas de Tabela aparece o separador Estrutura que permite a formatação da tabela de acordo com as opções apresentadas. O separador Estrutura está dividido em cinco grupos: Propriedades, Ferramentas, Dados de Tabela Externos, Opções de Estilo da Tabela e Estilos de Tabela (Figura 65). Figura 65 – Separador Estrutura Propriedades O grupo Propriedades (Figura 65) é o primeiro grupo do separador Estrutura. Tem a função de mudar/editar o nome da Tabela e o redimensionamento da Tabela (Figura 66).
  • 83.
    Separador INSERIR Figura 66 – Propriedades Ferramentas O grupo Ferramentas (Figura 65) é o segundo grupo do separador Estrutura. Contém três botões: resumir com tabela dinâmica, remover duplicados e converter em intervalo. As funções dos botões são descritas na Figura 67. Figura 67 – Ferramentas Dados de tabela externos O grupo Dados de Tabela Externos apresenta cinco botões, Exportar, Actualizar, Propriedades, Abrir Browser e Desligar. Cada um destes botões tem uma função específica nomeadamente: a função o botão (Exportar) é de exportar os dados da tabela para uma lista do SharePoint ou diagrama de Visio, a função do botão (Actualizar) é de actualizar todas as informações no livro provenientes de uma origem
  • 84.
    Microsoft EXCEL2007 de dados,a função do botão (Propriedades) é de especificar de que forma as células ligadas a uma origem de dados serão actualizadas, qual o conteúdo da origem que será apresentado e a forma como as alterações ao número de linhas e de colunas serão processadas no livro. O botão (Abrir no Browser) tem como função ver a versão de servidor da tabela no Browser. Por fim o botão (Desligar) tem como função desligar a tabela do servidor deixando assim de ser actualizada. Opções de estilo da tabela O grupo Opções de Estilo da Tabela é utilizado para mudar o estilo de visualização de uma tabela. São apresentadas seis opções de mudança de estilo e podemos activar estas opções clicando no botão . As opções ficam activas quando aparece um visto no botão . Na Figura 68 são apresentadas as funções de cada um dos botões. Figura 68 – Opções de Estilo da Tabela.
  • 85.
    Separador INSERIR Estilos databela Estilos da Tabela é o último grupo do separador Estrutura. É um grupo que tem como objectivo mudar os estilos da tabela, alterando-a para os estilos de cor predefinidos neste componente ou mesmo fazendo um novo estilo da tabela (escolher uma cor que não esteja nas predefinidas, mudar o tipo de letra e tamanho, escolher a forma dos limites). Para proceder à utilização deste componente deve proceder-se da seguinte forma. 1. Escolher um dos estilos da Tabela (Figura 69); Figura 69 – Estilos da Tabela 2. Clicar no estilo pretendido (Figura 70);
  • 86.
    Microsoft EXCEL2007 Figura 70 – Estilos 3. Automaticamente ao clicar em cima do botão este muda o estilo da tabela. Ilustrações Ilustrações é o segundo grupo do separador Inserir. Este grupo permite a introdução de ilustrações nas folhas de dados. Compõem este grupo quatro botões: Imagem, ClipArt, Formas e SmartArt. Estes permitem inserir imagens do ficheiro, do ClipArt assim como desenhar formas automáticas. Uma novidade para o Microsoft Excel 2007 é o botão SmartArt.
  • 87.
    Separador INSERIR Imagem O botãoImagem é utilizado para inserir uma imagem a partir de um ficheiro. Para utilizar o botão (imagem) proceder da seguinte forma: 1. Clicar no botão ; 2. Escolher imagem (Figura 71); Figura 71 – Inserir Imagem. 3. Clicar no botão . ClipArt Botão que serve para inserir o ClipArt (biblioteca de imagens do Office) num documento, incluindo desenhos, filmes, sons ou fotografias para ilustrar um conceito específico. Proceder da seguinte forma para a utilização do botão (ClipArt):
  • 88.
    Microsoft EXCEL2007 1. Clicarno botão ; 2. Escolher a imagem do ClipArt (Figura 72). Figura 72 – ClipArt 3. Clicar na imagem pretendida.
  • 89.
    Separador INSERIR Ao seleccionara imagem no ClipArt e posterior transposição para a folha de dados aparece um novo separador Formatar (Figura 73). Este separador deve ser utilizado para fazer modificações nas imagens inseridas. Este separador é composto por quatro grupos, Ajustar, Estilos de Imagem, Dispor e Tamanho (Figura 73). Figura 73 – Separador Formatar Ajustar Ajustar é o primeiro grupo do separador Formatar (Figura 74). Divide-se em seis botões: Luminosidade, Contraste, Colorir, Comprimir Imagens, Alterar Imagens e Repor Imagem (Figura 74). Este grupo tem como funcionalidade ajustar as imagens da forma pretendida. Figura 74 – Ajustar
  • 90.
    Microsoft EXCEL2007 Estilos deimagem Este é mais um dos grupos do separador Formatar. Tem a função de modificar a forma, os limites e também os estilos de imagem. A Figura 75 mostra o componente Estilos de Imagem. Figura 75 – Estilos de Imagem. Para utilizar um dos efeitos de imagem proceder da seguinte forma: 1. Inserir uma imagem; 2. Escolher um dos efeitos pretendidos (Figura 75); 3. Clicar em cima do efeito (Figura 76); Figura 76 – Efeitos
  • 91.
    Separador INSERIR 4. Automaticamenteo efeito é aplicado da imagem (Figura 77 e Figura 78). Figura 77 – Imagem antes Figura 78 – Imagem depois Dispor O grupo Dispor (Figura 79) divide-se em seis botões: Trazer para a frente, Enviar para Trás, Painel de Selecção, Alinhar, Agrupar e Rodar. A função deste grupo é colocar a imagem de uma determinada forma ou ordem. A Figura 79 mostra as ordens e formas existentes neste grupo.
  • 92.
    Microsoft EXCEL2007 Figura 79 – Dispor Tamanho Tamanho (Figura 80) é o último grupo do separador Estrutura. Encontra-se dividido em três botões: Recortar, Altura e Largura. A Figura 80 mostra os botões do grupo Tamanho e respectivas funções. Figura 80 – Tamanho Formas Formas é um botão que faz parte do grupo Ilustrações. Tem como utilidade poder inserir-se formas pré-existentes, tais como, rectângulos e círculos, setas, linhas, símbolos de fluxogramas e chamadas.
  • 93.
    Separador INSERIR Realizar osseguintes passos, para utilizar o botão (formas): 1. Clicar no botão . 2. Escolher a forma pretendida (Figura 81). Figura 81 – Formas 3. Clicar na forma escolhida. Ao aparecer a forma escolhida, aparece um novo separador, Formatar (Figura 82). O separador Formatar tem como função a formatação das formas escolhidas.
  • 94.
    Microsoft EXCEL2007 Este separadorencontra-se dividido em cinco grupos: Inserir Formas, Estilos de Formas, Estilos de WordArt, Dispor e Tamanho (Figura 82). Figura 82 – Separador Formatar O primeiro grupo Inserir Formas tem a função de inserir uma forma. A partir deste grupo pode alterar-se a forma que já está seleccionada, ou mesmo, inserir uma caixa de texto. Neste separador aparece também um grupo que não está directamente relacionada com o separador Ferramentas de Desenho, pois neste caso não é apresentado qualquer tipo de texto na forma. Este tem como função alterar o estilo do WordArt, alterar a forma, a cor e mesmo aplicar efeitos visuais. Para a utilização do grupo Estilos de Formas, proceder da seguinte forma: 1. Para mudar o estilo da forma para um estilo predefinido, clicar no estilo pretendido (Figura 83);
  • 95.
    Separador INSERIR Figura 83 – Estilos de Forma 2. No estilo escolhido alteramos apenas o contorno da forma, para mudar o seu preenchimento, clicar em preenchimento de forma e escolher uma cor; 3. O contorno da forma e o preenchimento da mesma surgirão da seguinte forma: Figura 84 – Alterar forma
  • 96.
    Microsoft EXCEL2007 SmartArt Este botãoé novo no Office 2007. Tem como funcionalidade a inserção de um gráfico SmartArt para reportar informações visualmente. Estes gráficos incluem desde listas gráficas e diagramas de processo a gráficos mais complexos, tais como diagramas de Venn e organogramas. Realizar os seguintes passos para proceder à utilização do botão (SmartArt): 1. Clicar no botão (Figura 60); 2. Escolher um gráfico SmartArt (Figura 85); Figura 85 – Escolher um Gráfico SmartArt. 3. Clicar no botão OK. A seguir exemplo de utilização da ferramenta SmartArt (Figura 86).
  • 97.
    Separador INSERIR Figura 86 – Equação Vertical 4. Onde está escrito [Texto], mudar para o texto que se pretende, como por exemplo (Figura 86):
  • 98.
    Microsoft EXCEL2007 Figura 87 – Gráfico Equação Vertical Ao mesmo tempo que se insere o gráfico SmartArt um novo separador aparece automaticamente, o separador Ferramentas de SmartArt. Este separador subdivide-se em dois, Estrutura (Figura 88) e Formatar (Figura 89). Figura 88 – Separador Estrutura Figura 89 – Separador Formatar
  • 99.
    Separador INSERIR Estrutura O separadorEstrutura tem como função alterar a estrutura do gráfico SmartArt. Este divide-se em quatro grupos: Criar Gráfico, Esquemas, Estilos SmartArt e Repor. Esquemas e estilos SmartArt 1. Clicar num dos esquemas pré-definidos. Automaticamente será alterada a forma de apresentação do gráfico (Figura 90). Figura 90 – Esquemas 2. Clicar num dos estilos pré-definidos do SmartArt. Este também será alterado automaticamente ao clicar (Figura 91).
  • 100.
    Microsoft EXCEL2007 Figura 91 – Estilos 3. Para alterar a cor clicar no primeiro botão do componente Estilos SmartArt, que diz Alterar Cores. Escolher uma cor pré-definida e clicar. Automaticamente esta será assumida (Figura 92).
  • 101.
    Separador INSERIR Figura 92 – Cores do Tema Principais 4. Depois de alterar o gráfico ele fica apresentado a seguinte forma (Figura 93). Figura 93 – Gráfico alterado
  • 102.
    Microsoft EXCEL2007 Formatar O separadorFormatar é o segundo separador que o SmartArt apresenta. Este tem a função de formatar o gráfico. O primeiro grupo deste separador, Formas, tem como função alterar a forma do desenho e aumentar ou diminuir o tamanho da forma seleccionada. O grupo Estilos de Forma está apresentado de forma exemplificada no separador Ferramentas de Desenho, pois é o mesmo componente que aparece em dois separadores. O grupo Dispor tem como função colocar o gráfico na frente ou atrás de todos os objectos, alinhar os limites e rodar a imagem. O grupo Tamanho, tem como função alterar o tamanho do gráfico, tanto em altura como em largura. Neste separador aparece ainda o grupo Estilos de WordArt. Para utilizar este grupo deve proceder-se da seguinte forma: 1. Escolher um estilo visual para o texto (Figura 94);
  • 103.
    Separador INSERIR Figura 94 – Estilo visual 2. Clicar no botão destaque do texto e escolher o tipo de cor (Figura 95); Figura 95 – Destaque de texto 3. Automaticamente as formatações são assumidas e o texto do gráfico apresenta a seguinte forma (Figura 96).
  • 104.
    Microsoft EXCEL2007 Figura 96 – Texto alterado Gráficos O grupo Gráficos encontra-se também no separador Inserir. Este permite, a uma folha de dados associar um gráfico. Na Figura 97 é apresentado o grupo Gráficos em que a cada botão corresponde um gráfico diferente. Ao clicar em, , podemos visualizar a totalidade de gráficos possíveis de produzir. Figura 97 – Gráficos A escolha do gráfico pretendido pode ser feita de duas formas: a partir dos botões: (coluna), (linha), (circular), (barras), (área) e (dispersão) ou ainda (outros gráficos).
  • 105.
    Separador INSERIR Estes botõestêm a particularidade de apresentarem todos os gráficos do tipo indicado. A partir do botão pode aceder-se a todos os tipos de gráficos. Seguidamente exemplifica-se a forma de utilização dos gráficos: 1. Clicar no botão ; 2. Escolher o tipo de gráfico (Figura 98); Figura 98 – Inserir Gráfico 3. Clicar no botão . 4. O gráfico produzido pode ser visualizado na Figura 99.
  • 106.
    Microsoft EXCEL2007 Figura 99 – Exemplo de um gráfico Ferramentas de gráficos O separador Ferramentas de Gráficos é um separador que aparece automaticamente quando se faz um gráfico. Este separador encontra-se subdividido em mais três separadores, Estrutura, Esquema e Formatar. Estes separadores têm a função de modificar a composição do gráfico, a forma como este é apresentado, o esquema, ou seja, todas as formatações. Estrutura O separador Estrutura (Figura 100) é subdividido em cinco grupos: Tipo, Dados, Esquema de Gráficos, Estilos de Gráficos e Localização.
  • 107.
    Separador INSERIR Figura 100 – Separador Estrutura O grupo Tipo é composto por dois botões, o botão (alterar tipo de gráfico) e o botão (guardar como modelo). O botão alterar tipo de gráfico tem a função de mudar para um tipo de gráfico diferente e o botão guardar como modelo tem a função de guardar a formatação e o esquema de um gráfico como um modelo que se pode aplicar em gráficos futuros. O grupo Dados é composto por dois botões: o botão (Mudar Linha/Coluna) e o botão (Seleccionar Dados). O botão Mudar Linha/Coluna tem como função trocar os dados sobre o eixo, isto é, os dados traçados no eixo X serão movidos para o eixo Y e vice-versa. O botão Seleccionar Dados tem a função de alterar o intervalo de dados incluído no gráfico. O último grupo é o Localização e é composto por um botão que tem por nome (mover gráfico). Este tem a função de mover o gráfico para outra folha ou separador do livro. Para a utilização do grupo Esquemas de Gráficos, proceder da seguinte forma: 1. Clicar em , do componente Esquemas de Gráficos; 2. Escolher um esquema pré-definido (Figura 101);
  • 108.
    Microsoft EXCEL2007 Figura 101 – Esquemas de Gráficos 3. Clicar no esquema pretendido, automaticamente este será introduzido; Para a utilização dos componentes Estilos de Gráficos, proceder da seguinte forma: 1. Clicar em , do componente Estilos de Gráficos; 2. Escolher um esquema pré-definido (Figura 102);
  • 109.
    Separador INSERIR Figura 102 – Estilos de Gráficos. 3. Clique no estilo pretendido, automaticamente o gráfico mudará o seu estilo; 4. Na Figura 103, são apresentados os resultados das alterações feitas ao gráfico nos itens anteriores. Figura 103 – Alterações feitas ao gráfico
  • 110.
    Microsoft EXCEL2007 Esquema O separadorEsquema é composto por seis grupos: Selecção Actual, Inserir, Rótulos, Eixos, Fundo, Análises e Propriedades. Este grupo (Figura 104) tem como função modificar o esquema do gráfico. Figura 104 – Separador Esquema O grupo Selecção Actual é subdividido em três partes. A primeira é onde se escolhe a parte do gráfico que se pretende alterar, , clicando na seta são apresentadas várias partes do gráfico. As duas partes dizem respeito à área do gráfico que se escolheu, pois o botão tem a função de formatar a área da forma que desejarmos e o botão tem a função de limpar a formatação personalizada, repondo a situação original do gráfico. O grupo Inserir apresenta três botões, o botão (imagem) que tem a função de inserir uma imagem a partir de um ficheiro, o botão (formas) que tem a função de inserir uma forma e o botão (caixa de texto) que tem como função inserir uma caixa de texto. O grupo Análise tem a função de inserir linhas que ajudam a estudar os movimentos do gráfico, como por exemplo, linhas de tendência. O último grupo apresentado neste separador é o Propriedades e tem como função mudar o nome do gráfico. Como utilizar os grupos Rótulos, Eixos e Fundo:
  • 111.
    Separador INSERIR 1. Nogrupo Rótulos, clicar em ; 2. Clicar em Mostrar (Figura 105); Figura 105 – Rótulos 1. No grupo Eixos, clicar em ; 2. Clicar em Linhas de Grelha Verticais Principais e de seguida em Linhas de Grelha Principais e Secundárias (Figura 106); Figura 106 – Linhas de Grelha 1. No grupo Fundo, clicar em , modificar o componente X para 30° e o componente Y também para 30° (Figura 107).
  • 112.
    Microsoft EXCEL2007 Figura 107 – Rotação 3D 2. As formatações são feitas automaticamente, e o gráfico apresenta a seguinte formatação (Figura 108).
  • 113.
    Separador INSERIR Figura 108 – Gráfico alterado Formatar O separador Formatar (Figura 109) apresenta diversos grupos que são iguais noutros separadores. O primeiro grupo Selecção Actual foi descrito no separador Esquema. Os grupos Estilos de Formas, Estilos de WordArt, Dispor e Tamanho foram apresentados no separador Ferramentas de Desenho. Figura 109 – Separador Formatar. De seguida será apresentado um exemplo de como utilizar o grupo Estilos de Formas e o grupo Estilos de WordArt num gráfico. 1. No grupo Estilos de Formas Clicar em ; 2. Escolher um Estilo de Forma pré-definido (Figura 110);
  • 114.
    Microsoft EXCEL2007 Figura 110 – Estilos de Forma 3. Clicar no estilo pretendido; 4. Clicar em Preenchimento da forma e escolher uma cor (Figura 111); Figura 111 – Preenchimento da forma
  • 115.
    Separador INSERIR 5. Nogrupo Estilos de WordArt, clicar num estilo de WordArt pré-definido (Figura 112); 6. Clicar no estilo escolhido; Figura 112 – Estilos de WordArt 7. Na Figura 113 apresentado o resultado final de todas as formatações feitas nos pontos anteriores (ver na Figura 99 o gráfico sem alterações).
  • 116.
    Microsoft EXCEL2007 Figura 113 – Gráfico modificado Ligações Ligações é o quarto grupo do separador Inserir. Este apresenta um só botão, o botão (hiperligação). Como o próprio nome indica a função deste botão é criar hiperligações para uma página Web, uma imagem, um endereço de correio electrónico, um ficheiro ou um programa. Para utilizar este botão e criar uma hiperligação proceder da seguinte forma: 1. Clicar no botão ; 2. Clicar no texto que se pretende mostrar (Figura 114);
  • 117.
    Separador INSERIR Figura 114 – Inserir Hiperligação 3. Clicar em . A hiperligação fica criada, para a utilizar basta clicar no sítio onde ela foi criada, e automaticamente é aberta a página Web, a imagem, o programa, o ficheiro ou o endereço electrónico que foi colocado na hiperligação. Texto O último grupo do separador Inserir é o grupo Texto. Este está subdividido em seis botões: (Caixa de Texto), (Cabeçalho & Rodapé), (WordArt), (Linha de Assinatura), (Objecto) e (Símbolo).
  • 118.
    Microsoft EXCEL2007 Caixa detexto O botão Caixa de Texto tem como função inserir uma caixa de texto que possa ser posicionada em qualquer parte da página. Quando procedemos à utilização de uma caixa de texto é aberto o separador Ferramentas de Desenho (Figura 82). Para a utilização desta proceder da seguinte forma: 1. Clicar no botão ; 2. Escolher o sítio onde quer posicionar a caixa; 3. Premir o botão esquerdo do rato e arrasta-lo (de acordo com o tamanho pretendido para a caixa); 4. Escrever o texto pretendido (Figura 115). Figura 115 – Caixa de Texto Cabeçalho & rodapé O botão Cabeçalho e Rodapé têm a função de inserir um cabeçalho. Para inserir o mesmo, clicar em . Automaticamente o cabeçalho e o rodapé são inseridos. Ao mesmo tempo que se insere o cabeçalho é aberto um novo separador, o separador Ferramentas de Cabeçalho e Rodapé (Figura 116). A função deste separador é
  • 119.
    Separador INSERIR disponibilizar osbotões necessários para a formatação do Cabeçalho & Rodapé. Este separador divide-se em quatro grupos. O grupo é constituído por dois botões e tem como função adicionar texto ao cabeçalho ou ao rodapé, tal como o número da página, o nome da folha ou a data. O grupo é constituído por nove botões e têm a função de adicionar números de página, a função de adicionar data actual, a função de adicionar hora actual, a função de adicionar o nome do ficheiro actual, incluindo o caminho completo, ao cabeçalho ou rodapé, a função de adicionar o nome do ficheiro actual ao cabeçalho ou rodapé, a função de adicionar o nome da folha ao cabeçalho ou rodapé e a função de adicionar uma imagem uma imagem ao cabeçalho e rodapé e formatá-la. O terceiro grupo é o , é constituído por dois botões que tem função activar o cabeçalho ou o rodapé na mesma página de modo a poder editá-lo. O último grupo é o é constituído por quatro check boxes que se podem seleccionar clicando no botão . Figura 116 – Ferramentas de Cabeçalho & Rodapé
  • 120.
    Microsoft EXCEL2007 WordArt WordArt éum dos botões apresentado no grupo Texto. Quando este botão é utilizado um novo separador aparece, o separador Ferramentas de Desenho, Figura 82, qualquer esclarecimento acerca deste ver a parte em que se fala do mesmo. Para utilizar o botão (WordArt) proceder da seguinte forma: 1. Clicar no botão ; 2. Escolher a forma de WordArt (Figura 117); Figura 117 – WordArt 3. Clicar em cima da forma escolhida; 4. Automaticamente aparecerá uma Caixa de Texto (Figura 118); Figura 118 – Inserir texto
  • 121.
    Separador INSERIR 5. Inseriro texto pretendido, na figura seguinte é apresentado um exemplo (Figura 119). Figura 119 – Exemplo de WordArt Linha de assinatura Linha de Assinatura é o quarto botão do grupo Texto. Tem a função de inserir uma linha de assinatura (Figura 120) que especifique o indivíduo que tem de assinar. Figura 120 – Linha de Assinatura Objecto O botão Objecto tem a função de inserir um objecto incorporado. Para utilizar o mesmo proceder da seguinte forma: 1. Clicar no botão ;
  • 122.
    Microsoft EXCEL2007 2. Escolhero tipo de objecto (Figura 121); Figura 121 – Tipo de Objecto 3. Clicar no botão . 4. Automaticamente é inserida uma página do Microsoft Office PowerPoint (Figura 122). Figura 122 – Objecto Página do PowerPoint Para abrir um ficheiro de outro documento para o Excel: 1. Clicar em ;
  • 123.
    Separador INSERIR 2. Clicarem Criar a partir de ficheiro (Figura 123); Figura 123 – Criar a partir de ficheiro 3. Procurar o ficheiro pretendido; 4. Por fim clicar em . Automaticamente a página desejada é inserida na folha do Excel. Símbolo Símbolo é o último botão do grupo Texto. Este tem a função de inserir caracteres que não se encontram no teclado, tais como símbolos de copyright, símbolos de marca registada, marcas de parágrafo e caracteres Unicode. Para a utilização do botão proceder da seguinte forma: 1. Clicar no botão ; 2. Escolher o símbolo pretendido (Figura 124);
  • 124.
    Microsoft EXCEL2007 Figura 124 – Inserir Símbolo. 3. Clicar em . Automaticamente a forma é inserida no local onde estava o cursor; 4. Proceder da mesma forma para a inserção de caracteres especiais.
  • 125.
  • 126.
  • 127.
    Separador ESQUEMA DEPÁGINA Separador ESQUEMA DE PÁGINA O separador ESQUEMA DE PÁGINA (Figura 125) permite, tratar temas, configurar página, ajustar o tamanho, opções de folha e dispor. Figura 125 – Separador Esquema de Página Temas O grupo Temas (Figura 125), é disponibilizado com o conjunto de opções Temas, Cores, Tipo de Letra e Efeitos. Na opção Temas pode escolher-se o tema que mais se adeqúe ao documento ou documentos que se pretendem produzir e que se pretende que fiquem com formatações idênticas em termos de cores, tipo de letra e efeitos (Figura 126). Podem também procurar-se outros temas on-line e guardar temas personalizados.
  • 128.
    Microsoft EXCEL2007 Figura 126 – Criar Temas 1. Clicar no botão ; 2. Escolher o tema pretendido (Figura 127). Figura 127 – Temas Office e Cívico Para procurar e integrar novos temas no Microsoft Excel: 1. Clicar no botão ; 2. Escolher a sub-opção ;
  • 129.
    Separador ESQUEMA DEPÁGINA 3. Clicar sobre . Na opção Cores é permitido a alteração das cores do tema actual (Figura 128). Figura 128 – Cores 1. Clicar sobre a opção ; 2. Escolher a opção desejada. Nesta opção é possível também criar novos tipos de cores para o tema através da alteração das várias cores que o constituem (Figura 129).
  • 130.
    Microsoft EXCEL2007 Figura 129 – Criar Novas Cores do Tema 1. Clicar sobre a opção e na sub-opção ; 2. Para alterar as cores clicar nas respectivas setas e ver as diferenças através do exemplo (Figura 129); 3. Dar um nome ao tema; 4. Guardar o novo tema. Na opção Tipo de Letra podem escolher-se os vários tipos de letra. Permite alterar tanto o tipo de letra no interior da célula como o tipo de letra das colunas e linhas (Figura 130).
  • 131.
    Separador ESQUEMA DEPÁGINA Figura 130 – Fontes de tema 1. Clicar na opção ; 2. Escolher o Tipo de Letra (Figura 130). Podemos ainda criar o nosso próprio Tipo de Letra caso as predefinidas não se enquadrem no pretendido (Figura 131).
  • 132.
    Microsoft EXCEL2007 Figura 131 – Criar Novas Fontes de Tema 1. Clicar na opção ; 2. Seleccionar ; 3. Escolher a letra para o cabeçalho e do corpo; 4. Nomear o novo tipo de letra; 5. Para guarder, clicar em . Na Figura 132 pode ver-se as mudanças operadas. Figura 132 – Personalização de fontes A opção Efeitos, , são conjuntos de linhas e efeitos de preenchimento (Figura 133).
  • 133.
    Separador ESQUEMA DEPÁGINA Figura 133 – Efeitos do Tema 1. Clicar na opção ; 2. Escolher o efeito pretendido. Configurar página No grupo Configurar Página (Figura 134), encontram-se as várias opções, que permitem alterar as páginas de acordo com o pretendido. Figura 134 – Configurar Página
  • 134.
    Microsoft EXCEL2007 Margens Na opçãoMargens (Figura 135) existem várias margens predefinidas nomeadamente: Normal, Larga e Estreita. Caso nas opções predefinidas não esteja a pretendida do utilizador, existe a opção Margens Personalizadas que permite personalizar margens. Figura 135 – Margens 1. Clicar sobre a opção ; 2. Escolher a margem pretendida. É também possível alterar as margens da página para margens maiores ou menores (Figura 136).
  • 135.
    Separador ESQUEMA DEPÁGINA Figura 136 – Margens Personalizadas 1. Clicar na opção ; 2. Escolher a sub-opção ; 3. Clicar sobre as setas para alterar os valores das margens; 4. Clicar em OK para terminar. Orientação A opção Orientação, permite alterar os esquemas da página tanto para vertical (Retrato) como para horizontal (Paisagem) (Figura 137).
  • 136.
    Microsoft EXCEL2007 Figura 137 – Orientação 1. Clicar com o botão direito sobre opção ; 2. Escolher a orientação da folha. Tamanho Na opção Tamanho, pode escolher-se o tamanho de papel para o documento. Existem vários tipos de tamanho de papel pré-definidos, entre outros A4, A5, etc. (Figura 138). No caso de nenhum dos tamanhos de papel ser o pretendido, pode sempre escolher- se outro através da opção Mais Tamanhos de Papel (Figura 138).
  • 137.
    Separador ESQUEMA DEPÁGINA Figura 138 – Tamanho de Papel 1. Clicar com o botão direito sobre opção ; 2. Escolher o tamanho da folha; ou 3. Escolher a sub-opção ; 4. Fazer as alterações pretendidas; 5. Clicar em OK para terminar.
  • 138.
    Microsoft EXCEL2007 Área deimpressão A opção Área de Impressão, marca uma área específica da folha para ser impressa (Figura 139). Figura 139 – Área de Impressão 1. Seleccionar a área que se pretende imprimir; 2. Clicar na opção Área de Impressão ; 3. Clicar sobre a opção 4. A área de impressão será definida e ficará com este aspecto (Figura 140) 5. Para limpar, clicar sobre a opção . Figura 140 – Área de Impressão definida
  • 139.
    Separador ESQUEMA DEPÁGINA Quebras Na opção Quebras, especifica-se onde começa/termina uma determinada página. Nesta opção pode-se inserir ou remover as quebras de página ou redefinir todas as quebras de página (Figura 141). Figura 141 – Quebras 1. Clicar na opção Quebras ; 2. Escolher a opção Inserir ou Remover Quebra de Página ou então Redefinir todas as quebras de página. Plano de fundo A opção Plano de Fundo permite escolher uma imagem como fundo para a folha (Figura 143). 1. Clicar na opção ; 2. Escolher o fundo (Figura 142); 3. Clicar sobre ; 4. Se quiser eliminar o fundo, basta clicar
  • 140.
    Microsoft EXCEL2007 Figura 142 – Plano de Fundo Figura 143 – Folha com Plano de Fundo.
  • 141.
    Separador ESQUEMA DEPÁGINA Títulos de impressão A opção Título de Impressão tem como finalidade especificar, as linhas e colunas a repetir em cada página impressa (Figura 144). Figura 144 – Títulos de Impressão 1. Seleccionar a área a imprimir; 2. Clicar em ; 3. Pré-visualizar o documento clicando em ; 4. Clicar em ; 5. Clicar em OK para terminar.
  • 142.
    Microsoft EXCEL2007 Dimensionar paraajustar No grupo Dimensionar para Ajustar ajustam-se a altura e a largura de saída impressas de modo a que estejam ajustadas a um número máximo de páginas pretendido (Figura 145). Figura 145 – Dimensionar para Ajustar Ajustar a largura Reduz a largura da impressão para incluir um número máximo de páginas (Figura 146). Figura 146 – Largura
  • 143.
    Separador ESQUEMA DEPÁGINA 1. Ir para o grupo Dimensionar para Ajustar; 2. Em largura clicar ; 3. Escolher o número de páginas (Figura 146); 4. Se quiser alterar para um número superior clicar em ; 5. Alterar e clicar em OK. Ajustar a altura Reduz a altura da impressão para incluir um número máximo de páginas (Figura 147). Figura 147 – Altura 1. Ir para o grupo Dimensionar para Ajustar; 2. Em largura clicar ; 3. Escolher o número de páginas (Figura 147); 4. Se quiser alterar para um número superior clicar ; 5. Alterar e clicar em OK.
  • 144.
    Microsoft EXCEL2007 Opções defolha No grupo Opções de Folha, é possível optar por ver ou não Linhas de Grelha e Títulos (Figura 148). Figura 148 – Opções de Folha Linhas de grelha A opção Linhas de Grelha, tem como objectivo mostrar ou ocultar as linhas entre as linhas e colunas da folha para facilitar a edição e a leitura (Figura 149). Figura 149 – Linhas de Grelha 1. Clicar sobre para visualizar ou não as linhas da folha (Figura 150). 2. Clicar sobre para visualizar ou não as linhas da folha na impressão.
  • 145.
    Separador ESQUEMA DEPÁGINA Figura 150 – Com e sem linhas de grelha Títulos A opção Título, mostra os cabeçalhos de linhas e colunas. Notar que os cabeçalhos das linhas são situadas no topo da folha e os cabeçalhos de colunas são situados na parte esquerda da folha. 1. Clicar sobre se pretende ou não visualizar os cabeçalhos (Figura 151); 2. Clicar sobre se pretende ou não que na impressão os cabeçalhos sejam impressos. Figura 151 – Com e sem cabeçalhos Organizar O grupo Organizar está especialmente dedicado aos objectos que são inseridos na folha de cálculo, servindo para os organizar (Figura 152).
  • 146.
    Microsoft EXCEL2007 Figura 152 – Organizar Trazer para a frente A opção Trazer para a Frente permite colocar em primeiro plano o objecto mais importante em detrimento de outros menos relevantes (Figura 153, Figura 154). Figura 153 – Trazer para a Frente
  • 147.
    Separador ESQUEMA DEPÁGINA Figura 154 – Trazer para a Frente. 1. Inserir os objectos na folha; 2. Clicar na opção ; 3. Clicar sobre (Figura 154). Avançar Esta opção permite que um objecto avance sobre o objecto imediatamente ao pé. 1. Inserir os objectos na folha; 2. Clicar sobre ; 3. Clicar sobre .
  • 148.
    Microsoft EXCEL2007 Enviar paratrás A opção Enviar para Trás permite a colocação dos objectos uns atrás dos outros de acordo com a ordem desejada (Figura 155, Figura 156). Figura 155 – Enviar para Trás Figura 156 – Enviar para Trás 1. Inserir os objectos na folha; 2. Clicar sobre ;
  • 149.
    Separador ESQUEMA DEPÁGINA 3. Clicar sobre (Figura 156). Recuar Esta opção permite que o objecto recue para a imagem imediatamente atrás dele. 1. Inserir os objectos na folha; 2. Clicar sobre ; 3. Clicar sobre . Painel de selecção Na opção Painel de Selecção é apresentada uma coluna lateral (Figura 157) onde se encontram descriminadas todos os objectos presentes na folha. Este painel serve para seleccionar objectos e alterar a sua ordem de visibilidade.
  • 150.
    Microsoft EXCEL2007 Figura 157 – Painel de Selecção 1. Clicar sobre a opção ; 2. Seleccionar o objecto que se pretende da coluna lateral; 3. Por visível ou esconder. Alinhar Na opção Alinhar é possível alinhar os bordos dos objectos seleccionados na folha de acordo com o que é pretendido (Figura 158).
  • 151.
    Separador ESQUEMA DEPÁGINA Figura 158 – Alinhar Alinhar á esquerda, centralizar, alinhar á direita Nestas opções os objectos seleccionados vão alinhar do lado esquerdo da folha e sobre si mesmos (Figura 159), vão ficar centrados um com o outro (Figura 160) e finalmente vão alinhar á direita (Figura 161) do objecto que sobrepõe.
  • 152.
    Microsoft EXCEL2007 Figura 159 – Alinhamento á Esquerda 1. Inserir os objectos na folha; 2. Clicar sobre ; 3. De seguida clicar sobre .
  • 153.
    Separador ESQUEMA DEPÁGINA Figura 160 – Alinhamento Centralizado 1. Inserir os objectos na folha; 2. Clicar sobre ; 3. De seguida clicar sobre . Figura 161 – Alinhamento á Direita 1. Inserir os objectos na folha;
  • 154.
    Microsoft EXCEL2007 2. Clicarsobre ; 3. De seguida clicar sobre . Alinhar à parte superior, alinhar ao meio, alinhar à parte inferior Esta opção permite colocar os objectos na parte superior (Figura 162), no meio (Figura 163) e no final (Figura 164) de cada bordo. Figura 162 – Alinhamento á Parte Superior 1. Inserir os objectos na folha; 2. Clicar sobre ; 3. Clicar sobre .
  • 155.
    Separador ESQUEMA DEPÁGINA Figura 163 – Alinhamento ao Meio 1. Inserir os objectos na folha; 2. Clicar sobre ; 3. Clicar sobre . Figura 164 – Alinhamento á Parte Inferior 1. Inserir os objectos na folha;
  • 156.
    Microsoft EXCEL2007 2. Clicarsobre ; 3. Clicar sobre . Distribuir na horizontal, distribuir na vertical Esta opção permite distribuir os objectos na Horizontal (Figura 165) ou na Vertical (Figura 166). Figura 165 – Distribuição na Horizontal 1. Inserir os objectos na folha; 2. Clicar sobre ; 3. Clicar sobre .
  • 157.
    Separador ESQUEMA DEPÁGINA Figura 166 – Distribuição na Vertical Ajustar à grade, ajustar à forma, e xibir linhas de grade Estas opções permitem o ajustamento do objecto as células (grade) (Figura 167), o ajustamento dos objectos á forma (Figura 168) e permite escolher se as grades são ou não vistas (Figura 169).
  • 158.
    Microsoft EXCEL2007 Figura 167 – Ajustamento à Grade 1. Inserir o objecto na folha; 2. Clicar sobre ; 3. Clicar sobre . Figura 168 – Ajustamento à Forma 1. Inserir o objecto na folha;
  • 159.
    Separador ESQUEMA DEPÁGINA 2. Clicar sobre ; 3. Clicar sobre . Figura 169 – Não Exibir Linhas de Grade 1. Inserir o objecto na folha; 2. Clicar em ; 3. Clicar em para exibir linhas; 4. Voltar a clicar para retirar as linhas. Agrupar O botão Agrupar serve para agrupar objectos num só, Reagrupar se já houve um agrupamento anteriormente e Desagrupar (Figura 170).
  • 160.
    Microsoft EXCEL2007 Figura 170 – Agrupar Agrupar A opção Agrupar permite o agrupamento de objectos num só (Figura 171). Figura 171 – Agrupamento de Objectos 1. Seleccionar os objectos pretendidos; 2. Clicar sobre a opção ; 3. Clicar sobre .
  • 161.
    Separador ESQUEMA DEPÁGINA Reagrupar Na opção Reagrupar, são reagrupados os elementos de objectos ou os objectos que foram anteriormente agrupados e posteriormente desagrupados (Figura 172). Figura 172 – Reagrupamento 1. Seleccionar os objectos que se pretendem agrupar; 2. Clicar sobre ; 3. Clicar sobre . Desagrupar Esta opção desagrupa objectos previamente agrupados (Figura 173).
  • 162.
    Microsoft EXCEL2007 Figura 173 – Desagrupar Girar O botão Girar permite rodar os objectos no sentido desejado (Figura 174). Figura 174 – Girar Girar objectos São apresentados os possíveis sentidos de rotação dos objectos (Figura 175, Figura 176, Figura 177, Figura 178).
  • 163.
    Separador ESQUEMA DEPÁGINA Figura 175 – Rodar 90° para a direita Figura 176 – Rodar 90° para a esquerda
  • 164.
    Microsoft EXCEL2007 Figura 177 – Inverter verticalmente Figura 178 – Inverter horizontalmente 1. Seleccionar o objecto pretendido; 2. Clicar sobre ; 3. Clicar sobre o sentido pretendido.
  • 165.
  • 166.
  • 167.
    Separador FÓRMULAS Separador FÓRMULAS Oseparador FÓRMULAS (Figura 179) permite a utilização de fórmulas para cálculo dos mais diversos resultados. Figura 179 – Separador Fórmulas Criação de fórmulas As fórmulas de cálculo são essenciais na realização de operações aritméticas e actualizações dos dados após modificadas. Estes cálculos podem ser, simples operações aritméticas ou complexas equações matemáticas. Em Excel as fórmulas são sempre iniciadas pelo sinal de igual (=). Os elementos mais usados nas fórmulas, são os operadores, os endereços e os valores constantes (Figura 180) . Figura 180 – Fórmula
  • 168.
    Microsoft EXCEL2007 Utilização defórmulas Uma função de Excel é um modelo pré-concebido para uma aplicação específica. As funções são úteis porque possibilitam a diminuição do tempo gasto na elaboração de fórmulas e possíveis erros na elaboração. O Excel possui 259 funções agrupadas em diferentes categorias:  Financeiras  Data e Hora  Matemática e Trigonometria  Estatística  Consulta e referência  Base de dados  Texto  Lógica  Informação  Engenharia  Cubo Regras sobre funções Algumas regras sobre funções: 1. Inicia-se sempre pelo sinal igual (=); 2. Contém a seguir o nome da função; 3. Os argumentos da função em entre parênteses; 4. Os argumentos são separados por ponto e vírgula (;);
  • 169.
    Separador FÓRMULAS Biblioteca defunções No grupo Biblioteca de Funções podem encontrar-se todas as funções disponibilizadas pelo Excel (Figura 181). Figura 181 – Categorias de Funções Inserir função O botão Inserir Função ajuda a inserir a fórmula pretendida. Figura 182 – Inserir Função e Soma Automática Para inserir uma função deve proceder-se da seguinte forma: 1. Posicionar o cursor na célula onde pretende colocar o resultado da função;
  • 170.
    Microsoft EXCEL2007 2. Clicarno botão Inserir Função ; 3. Surge a caixa de diálogo Inserir Função (Figura 183); 4. Escreva a função a procurar na caixa respectiva. Figura 183 – Inserir Função O botão Soma Automática serve para de uma forma automática se efectuar a soma de células (Figura 183, Figura 184). Figura 184 – Soma Automática
  • 171.
    Separador FÓRMULAS Categoria defunções As categorias de funções disponibilizadas pelo Excel são apresentadas na Figura 185. Figura 185 – Categorias de Funções Funções recentemente utilizadas O botão funções Recentemente Utilizadas tem como funcionalidade procurar e seleccionar as fórmulas a partir de uma lista de funções recentemente utilizadas (Figura 186). Figura 186 – Funções Recentemente Utilizados
  • 172.
    Microsoft EXCEL2007 Funções financeiras Obotão funções Financeiras, permite aceder às funções financeiras. 1. Clicar na categoria Financeiras (Figura 185); 2. Surge a caixa de diálogo que permite escolher a função; 3. Escolha a função desejada (Figura 187). Figura 187 – Funções Financeiras Exemplo da função financeira NOMINAL. Esta função devolve a taxa de juros nominal anual, dando a taxa efectiva e o número de períodos compostos por ano.
  • 173.
    Separador FÓRMULAS NOMINAL(taxa_efectiva;núm_por_ano) Supondo umataxa de juro efectiva de 2,335% considerada a 4 períodos, qual a taxa de juro nominal anual (Figura 188)? Figura 188 – Função Nominal A taxa de juro nominal é de 0.0231, ou 2,315% Funções lógicas O botão funções Lógicas, permite aceder às funções lógicas. 1. Clicar na categoria Lógicas (Figura 185); 2. Surge a caixa de diálogo que permite escolher a função; 3. Escolher a função desejada (Figura 189).
  • 174.
    Microsoft EXCEL2007 Figura 189 – Funções Lógicas Exemplo da função lógica SE. SE(teste_lógico; valor_se_verdadeiro; valor_se_falso) A função SE dá origem a um tipo especifico de fórmulas a que se pode chamar fórmulas condicionais. Estas devolvem um valor se a condição for VERDADEIRA e outro valor se for avaliada como FALSA. Figura 190 – Tabela
  • 175.
    Separador FÓRMULAS Tendo emconsideração a tabela da Figura 190 e caixa de Argumentos de função da função SE (Figura 191, Figura 192): Figura 191 – Função SE Figura 192 – Função SE na tabela de comissões Funções texto O botão funções Texto, permite aceder às funções de texto. 1. Clicar na categoria Texto (Figura 185); 2. Surge uma caixa de diálogo que permite escolher a função; 3. Escolher a função desejada (Figura 193).
  • 176.
    Microsoft EXCEL2007 Figura 193 – Funções Texto Exemplo da função de texto MAIUSCULAS. MAIÚSCULAS(texto) A função Maiúscula converte o texto em maiúsculas.
  • 177.
    Separador FÓRMULAS Figura 194 – Função Maiúsculas No exemplo da Figura 194 a palavra informática, com a utilização da função Maiúsculas é transformada na palavra INFORMÁTICA. Funções data e hora O botão funções Data e Hora, permite aceder às funções de tempo. 1. Clicar na categoria Data e Hora (Figura 185); 2. Surge a caixa de diálogo que permite escolher a função; 3. Escolher a função desejada (Figura 195).
  • 178.
    Microsoft EXCEL2007 Figura 195 – Funções Data e Hora Exemplo da função data hora DATA. DATA (ano;mês;dia) A função Data devolve o número de série de uma determinada data. Se o formato das células correspondia a Geral antes da introdução da fórmula, o resultado é formatado como uma data.
  • 179.
    Separador FÓRMULAS Para saberqual o número de série da data ” 5 de Janeiro de 2009” utilizando a função Data, fazer (Figura 196): Figura 196 – Função Data O número de série da data indicada é 39818 (05-01-2009). Funções consulta e referência O botão funções Consulta e Referência, permite aceder às funções de consulta e referência. 1. Clicar na categoria Consulta e Referência (Figura 185); 2. Surge uma caixa de diálogo que permite escolher a função; 3. Escolher a função desejada (Figura 197).
  • 180.
    Microsoft EXCEL2007 Figura 197 – Funções de Consulta e Referência Exemplo da função consulta e referência TRANSPOR. TRANSPOR(matriz) A função Transpor, altera as orientações verticais e horizontais de uma matriz, esta função deve ser introduzida como uma fórmula de matriz (fórmula de matriz: fórmula que executa vários cálculos num ou mais conjuntos de valores e que, em seguida, devolve um ou vários resultados. As fórmulas de matriz são colocadas entre chavetas { } e introduzidas premindo CTRL+SHIFT+ENTER.) num intervalo que tenha o mesmo número de linhas e colunas.
  • 181.
    Separador FÓRMULAS Funções matemáticae trigonometria O botão funções Matemática e Trigonometria, permite aceder às funções matemáticas e de trigonometria. 1. Clicar na categoria Consulta e Referência (Figura 185); 2. Surge uma caixa de diálogo que permite escolher a função; 3. Escolher a função desejada (Figura 198). Figura 198 – Funções Matemática e Trigonometria Exemplo da função matemática e trigonometria ABS. ABS (núm) A função ABS devolve o valor absoluto do número indicado.
  • 182.
    Microsoft EXCEL2007 Supondo quese pretende obter o valor absoluto do número -7, fazer (Figura 199): Figura 199 – Função ABS … e o valor absoluto é 7. Mais funções: estatística O botão mais funções Estatística, permite aceder às funções estatísticas. 1. Clicar na categoria Mais Funções: Estatística (Figura 185); 2. Surge uma caixa de diálogo que permite escolher a função; 3. Escolher a função desejada (Figura 200).
  • 183.
    Separador FÓRMULAS Figura 200 – Funções Estatística Exemplo da função estatística MÁXIMO. MÁXIMO(núm1;núm2;...) A função Máximo devolve o valor mais elevado de um conjunto de valores. Tendo em conta o quadro da idade dos funcionários da empresa, Figura 201, pretende-se calcular a idade máxima.
  • 184.
    Microsoft EXCEL2007 Figura 201 – Tabela de idades Utilizando a caixa Argumentos de função da função Máximo onde os valores a considerar aparecem disponibilizados na forma de intervalo de células (Figura 202). Figura 202 – Função Máximo … e o Funcionário com mais idade é o Fernando com 40 anos. Exemplo da função estatística MÉDIA. MÉDIA ( núm1; num 2;..) A função Média calcula a média aritmética de um conjunto de valores.
  • 185.
    Separador FÓRMULAS Tendo emconta o quadro da idade dos funcionários da empresa, Figura 201, pretende-se calcular a idade média. Utilizando a caixa Argumentos de função da função Média onde os valores a considerar aparecem disponibilizados na forma de intervalo de células (Figura 203). Figura 203 – Função Média … e a idade média dos funcionários é de 26 anos. Mais funções: engenharia O botão mais funções Engenharia, permite aceder às funções de engenharia. 1. Clicar na categoria Mais Funções: Engenharia (Figura 185); 2. Surge a caixa de diálogo que permite escolher a função; 3. Escolher a função desejada (Figura 204).
  • 186.
    Microsoft EXCEL2007 Figura 204 – Funções Engenharia Exemplo da função de engenharia BINADEC. BINADEC (núm) A função Binadec Transforma um número binário em decimal (Figura 205).
  • 187.
    Separador FÓRMULAS Figura 205 – Função Binadec A conversão 11010 de binário para decimal é 26. Exemplo da função estatística CONVERTER. CONVERTER (num; de_unidade; para_unidade) A função Converter transforma um número de um sistema de medida para outro. Por exemplo, a função converter pode transformar uma tabela de distância em metros para uma tabela em pés. Mais funções: cubo O botão mais funções Cubo, permite aceder às funções cubo. 1. Clicar na categoria Mais Funções: Cubo (Figura 185); 2. Surge a caixa de diálogo que permite escolher a função; 3. Escolher a função desejada (Figura 206).
  • 188.
    Microsoft EXCEL2007 Figura 206 – Funções Cubo Mais funções: informações O botão mais funções Informações, permite aceder às funções de informação. 1. Clicar na categoria Mais Funções: Cubo (Figura 185); 2. Surge a caixa de diálogo que permite escolher a função; 3. Escolher a função desejada (Figura 207).
  • 189.
    Separador FÓRMULAS Figura 207 – Funções Informações Exemplo da função de informação ÉPAR. ÉPAR (núm) A função ÉPAR devolve se o número for par, VERDADEIRO, se for ímpar FALSO (Figura 208).
  • 190.
    Microsoft EXCEL2007 Figura 208 – Função ÉPAR Exemplo da função de informação CONTAR.VAL. CONTAR.VAL (valor1; valor2;…) A função CONTAR.VAL faz a contagem do número de células que não estão vazias. Nomes definidos O grupo Nomes Definidos serve para fazer a gestão de nomes (Figura 209).
  • 191.
    Separador FÓRMULAS Figura 209 – Nomes Definidos Gestor de nomes O Gestor de Nomes (Figura 209) serve para criar, editar, eliminar e localizar todos os nomes utilizados no livro. Os Nomes podem substituir a referência de um conjunto de células. Por exemplo, Soma (Compras de Janeiro) em vez de Soma (C6:C15). Definir nome A opção Definir Nome (Figura 209) permite atribuir nomes às células para poderem ser utilizados em fórmulas, facilitando assim a compreensão das mesmas. Em vez de, A20 a A30 podemos atribui o nome Média dos Resultados do Primeiro Semestre. Criar a partir da selecção A opção Criar a partir da Selecção (Figura 209) cria automaticamente nomes a partir das informações dadas nas células utilizadas. Auditoria de fórmulas O grupo Auditoria de Fórmulas serve para fazer auditoria a fórmulas (Figura 210).
  • 192.
    Microsoft EXCEL2007 Figura 210 – Auditoria de Fórmulas Analisar precedentes O Analisar Precedentes mostra através de setas quais as células utilizadas na fórmula seleccionada (Figura 210). Analisar dependentes O Analisar Dependentes mostra as setas que indicam as células afectadas pelo valor da célula seleccionada actualmente (Figura 210). Remover setas O Remover Setas remove as setas utilizadas por Analisar Precedentes e/ou Analisar Dependentes (Figura 210). Mostrar fórmula O Mostrar Fórmula substitui os valores do cálculo das fórmulas, pelas próprias fórmulas (Figura 210).
  • 193.
    Separador FÓRMULAS Verificação deerros A Verificação de Erros verifica os erros comuns que podem ocorrer nas fórmulas (Figura 210). Avaliar fórmula O Avaliar Fórmula cria uma caixa de diálogo “Avaliar Fórmula” para avaliar individualmente cada parte da fórmula (Figura 210). Janela de monitorização A Janela de Monitorização monitoriza os valores de determinada célula á medida que são efectuadas alterações á folha. Os valores são apresentados numa janela separada que permanece visível, independentemente da área do livro apresentada (Figura 210). Cálculo O grupo Cálculo permite fazer cálculos em fórmulas (Figura 211). Figura 211 – Cálculo
  • 194.
    Microsoft EXCEL2007 Opções decálculo O botão Opções de Cálculo especifica quando as fórmulas devem ser calculadas. Por predefinição, sempre que altera um valor que afecta outros valores, os novos valores são calculados imediatamente (Figura 211). Calcular agora O botão Calcular Agora faz o cálculo de todas as fórmulas do livro (Figura 211). Calcular folha O botão Calcular Folha faz os cálculos das fórmulas da folha actual (Figura 211).
  • 195.
  • 196.
  • 197.
    Separador REVER Separador REVER Oseparador REVER (Figura 212) é um separador específico, onde estão agrupadas as funções de revisão de documentos, comandos de correcção ortográfica, gestão e alteração de comentários, e por fim protecção de folhas/livros. Figura 212 – Separador REVER Verificação ortográfica e gramática Existem dois tipos de verificação ortográfica e gramática, a automática que permite ao utilizador visualizar a ortografia conforme vai editando o documento, ou então a verificação final que permite ao utilizador só fazer a sua correcção ao fim de terminar o documento.
  • 198.
    Microsoft EXCEL2007 Ortografia Para verificara ortografia do documento realizar os seguintes passos: 1. No separador REVER; 2. No grupo de Verificação clicar no botão (Figura 213); Figura 213 – Verificação Ortográfica 3. Aparece a caixa de diálogo (Figura 214) onde se podem fazer as correcções pretendidas. Figura 214 – Verificação de Vocabulário
  • 199.
    Separador REVER Pesquisar O botãoPesquisar (Figura 215) é uma ferramenta que só funciona com acesso á Internet, onde se podem pesquisar todo o tipo de materiais de referência, como dicionário de sinónimos, enciclopédias e serviços de tradução. Figura 215 – Pesquisar Para iniciar uma pesquisa realizar os seguintes passos: 1. Clicar no botão que abre a caixa de pesquisa (Figura 215); 2. Na caixa introduzir o tema que se pretende pesquisar; 3. Escolher o tema de pesquisa desejado (Figura 216); 4. Clicar no botão para iniciar a pesquisa.
  • 200.
    Microsoft EXCEL2007 Figura 216 – Tema de Pesquisa Dicionário de sinónimos O Dicionário de Sinónimos (Figura 217) é uma ferramenta muito útil na elaboração de um documento pois evita o problema das repetições. Nesta ferramenta podem consultar-se sinónimos e antónimos ou seja palavras com o mesmo significado ou significados opostos. Figura 217 – Dicionário de Sinónimos Para procurar um sinónimo realizar os seguintes passos:
  • 201.
    Separador REVER 1. Clicar no botão para abrir a janela de pesquisa (Figura 217); 2. Digitar na caixa a palavra para a qual se pretende o sinónimo; 3. Escolher o tipo de dicionário que se pretende (Figura 218); 4. Clicar para iniciar a pesquisa, onde irão aparecer os sinónimos pretendidos (Figura 218). Figura 218 – Pesquisa de Sinónimos Traduzir uma frase Com a ferramenta Traduzir (Figura 219) podem-se traduzir palavras ou frases para idiomas diferentes. Esta ferramenta tem duas vertentes de tradução, a humana e a
  • 202.
    Microsoft EXCEL2007 automática. Ahumana e feita segundo a realização de um pagamento, enquanto a automática é gratuita. Figura 219 – Traduzir Para efectuar uma tradução seguir os seguintes passos: 1. Clicar no botão para abrir a janela de pesquisa/tradução (Figura 219); 2. Introduzir o texto ou frase a traduzir na caixa ; 3. Escolher o tipo de tradução que se pretende efectuar (Figura 220); 4. Clicar em para efectuar a tradução. Figura 220 – Escolher Idiomas
  • 203.
    Separador REVER Comentários Adicionar editarou eliminar um comentário Com esta ferramenta pode-se colocar uma nota a uma determinada célula, adicionando um comentário. Com ela pode-se criar editar e eliminar comentários (Figura 221). Figura 221 – Comentários Para adicionar um comentário, realizar os seguintes passos: 1. Seleccionar a célula onde se pretende adicionar o comentário; 2. Clicar no botão Novo Comentário no separador Rever (Figura 222); Figura 222 – Comentário 3. Aparece a caixa de comentário (Figura 223);
  • 204.
    Microsoft EXCEL2007 4. Digitaro comentário onde também se pode editar o tipo e tamanho de letra. Figura 223 – Caixa de comentário Ao fim de criado o comentário ou os comentários estes podem ser ocultados de modo a não estarem visíveis na folha de cálculo. Para tal, realizar os seguintes passos: 1. Seleccionar o comentário que se pretende; 2. Clicar no botão . Clicando no botão todos comentários na folha de cálculo que estão ocultos irão ser mostrados. Se se pretender eliminar um comentário fazer: 1. Seleccione o comentário que deseja eliminar; 2. Clicar no botão .
  • 205.
    Separador REVER Pode-se tambémpercorrer os comentários existentes na folha de calculo utilizando os botões . Se pretender alterar um comentário basta ir ao comentário que se pretende alterar e clicar . Alterações Proteger folha de cálculo Esta é uma ferramenta muito útil, que se encontra no separador Rever no grupo Alterações (Figura 224). Permite ao utilizador impedir alterações não pretendidas a uma folha, especificando mesmo as informações que poderão ou não ser alteradas. Figura 224 – Alterações Para proteger uma folha de cálculo realizar os seguintes passos: 1. Seleccionar a folha de cálculo que se pretende proteger; 2. No separador Rever, no grupo alterações (Figura 224) clicar no botão .
  • 206.
    Microsoft EXCEL2007 É abertauma janela que contém uma caixa onde se deve introduzir a palavra passe desejada, e uma lista onde se pode seleccionar o que se pretende proteger (Figura 225). Figura 225 – Proteger folha Para proteger uma folha, realizar os seguintes passos: 1. Introduzir a palavra passe desejada na caixa . 2. Seleccionar os elementos que se pretende proteger na folha (Figura 225). 3. Clicar botão . Proteger elementos do livro Nesta opção pode proteger-se desde a estrutura do livro à dimensão/posição das janelas, sempre que o livro for fechado.
  • 207.
    Separador REVER Poderá tambémoptar por colocar ou não a palavra passe. Para proteger os elementos do livro realizar os seguintes passos: 1. Clicar no botão ; 2. Clicar em ; 3. Seleccionar o tipo de protecção que se pretende para o livro (Figura 226); 4. Inserir uma palavra passe (opcional); 5. Clicar ; Figura 226 – Tipo de protecção Partilhar um livro Para permitir que várias pessoas trabalhem no mesmo livro, este deve ser guardado numa rede de modo a estar disponível aos mesmos. Para partilhar um livro realizar os seguintes passos: 1. Clicar no botão (Figura 227);
  • 208.
    Microsoft EXCEL2007 2. Seleccionar ; 3. Clicar em ; 4. Seleccionar as opções de partilha que se pretende (Figura 228); 5. Clicar . Figura 227 – Partilhar livro, Estado
  • 209.
    Separador REVER Figura 228 – Partilhar livro, Avançado Proteger e partilhar um livro Para partilhar um livro e ao mesmo tempo protege-lo com uma palavra passe realizar os seguintes passos: 1. Clicar no botão ; 2. Na caixa de diálogo (Figura 229) seleccionar ; 3. Inserir a palavra passe (opcional) em ; 4. Clicar .
  • 210.
    Microsoft EXCEL2007 Figura 229 – Proteger livro partilhado Permitir que outros utilizadores editem intervalos Antes de utilizar esta funcionalidade deve-se primeiro activar a protecção da folha de cálculo. Para permitir que outros utilizadores editem intervalos, realizar os seguintes passos: 1. Clicar no botão ; 2. Na caixa (Figura 230) clicar no botão ; Figura 230 – Permitir que outros utilizadores editem intervalos
  • 211.
    Separador REVER 3. Nacaixa (Figura 231) escolher o intervalo que se pretende proteger/partilhar; Figura 231 – Novo intervalo 4. Clicar no botão ; 5. Seleccionar o intervalo com o ponteiro do rato (Figura 232); 6. Clicar no botão para a selecção ser definida; 7. Introduzir a ; 8. Clicar . Figura 232 – Seleccionar intervalo
  • 212.
    Microsoft EXCEL2007 Registar alterações NoExcel podemos registar todas as alterações feitas a um determinado documento. Nestas alterações incluem-se alterações na formatação, inserções e eliminações. Para activar esta funcionalidade realizar os seguintes passos: 1. Clicar no botão no separador Rever no grupo Alterações; 2. Na caixa (Figura 233) seleccionar a opção ; 3. Seleccionar na caixa (Figura 233) quando e de quem serão registadas alterações; 4. Clicar e seleccionar o intervalo a que se quer aplicar o registo de alterações (Figura 232); 5. Clicar . Figura 233 – Realçar alterações Pode posteriormente aceitar ou rejeitar as alterações efectuadas no documento realizando os seguintes passos:
  • 213.
    Separador REVER 1. Clicarno botão ; 2. Seleccionar a opção ; 3. Aceitar ou rejeitar as alterações na caixa da Figura 234. Figura 234 – Aceitar ou rejeitar alterações
  • 214.
  • 215.
  • 216.
  • 217.
    Separador VER Separador VER Nestecapítulo irá ser abordado o tema Visualização, que no Excel, está presente no separador VER (Figura 235). Este tema é importante quando se está a realizar um trabalho, projecto, apresentação ou outros, porque permite, entre outras opções, pré-visualizar como o trabalho ficará depois de imprimido. O utilizador tem assim acesso completo a uma imagem que lhe antecipará o aspecto do trabalho. Figura 235 – Separador VER O separador Ver contêm, como referido anteriormente, grupos de opções que facilitam o acesso aos comandos pretendidos, em que cada conjunto tem uma denominação própria. É constituído pelos grupos Vista de Livro (Figura 236), Zoom, Janela e Macros (Figura 237).
  • 218.
    Microsoft EXCEL2007 Figura 236 – Vistas de Livro Figura 237 – Zoom, Janela e Macros
  • 219.
    Separador VER Vistas delivro O grupo Vistas de Livro pertencente ao separador Ver compreende os seguintes botões (Figura 236): Normal, ver o documento na vista normal. Ao seleccionar esta opção, o utilizador vê a folha de cálculo na vista normal, ou seja, escolhe o modo de visualização standard, que é utilizado por defeito. Esquema de Página, ver como o documento será apresentado na página impressa. Utilize esta opção para ver onde as páginas começam e onde terminam, e para ver os cabeçalhos e rodapés na página. Seleccionando esta opção de visualização, o utilizador verá a folha de cálculo de modo a prever como ficaria impressa, além de haver a possibilidade da edição do cabeçalho e rodapé. Pré-visualização de Quebras de Página, pré-visualizar as quebras de página do documento quando for imprimido. Com esta opção é possível ao utilizador visualizar quebras de página no documento antes de este ser imprimido. Vistas Personalizadas, guardar um conjunto de definições de apresentação e impressão como uma vista personalizada. Esta funcionalidade guarda as definições de visualização e de impressão para mais tarde serem aplicadas mais facilmente.
  • 220.
    Microsoft EXCEL2007 Activar/Desactivar o modo de Ecrã Inteiro, ver o documento no modo de ecrã inteiro. Ao activar o modo de ecrã inteiro, ocultar-se-ão as barras de ferramentas e separadores, ampliando assim a visualização da folha de cálculo. Régua, ver as réguas utilizadas para medir e alinhar objectos no documento. Com a régua, é possível ao utilizador alinhar e medir objectos no documento para facilitar o processo de organização dos conteúdos. Linhas de Grelha, mostrar as linhas entre as linhas e colunas na folha para facilitar a edição e a leitura. Estas linhas só serão imprimidas se a opção imprimir estiver marcada. Barra de Mensagens, abrir a barra de mensagens para concluir qualquer acção necessária no documento. Barra de Fórmulas, ver a barra de fórmulas, na qual poderá introduzir texto e fórmulas em células. A barra de fórmulas é uma barra que por defeito se encontra entre as opções dos separadores e a folha de cálculo e na qual temos a localização da célula seleccionada e um espaço editável que indica a fórmula/texto que a célula contém. Cabeçalhos, mostrar cabeçalhos de linha e de coluna. Os cabeçalhos de linha são os números situados ao lado da folha. Os cabeçalhos de coluna são as letras ou números apresentados por cima das colunas numa folha. Esta opção mostra/oculta os cabeçalhos de todas as linhas e colunas da folha de cálculo.
  • 221.
    Separador VER Zoom O grupoZoom pertencente ao separador Ver compreende os seguintes botões (Figura 237): Zoom, abrir a caixa de diálogo Zoom para especificar o nível de ampliação do documento. Ao clicar neste botão, é pedido ao utilizador o valor do zoom (ampliação) que quer aplicar à folha de cálculo através da caixa de diálogo correspondente. 100%, aplicar o zoom ao documento a 100% do tamanho normal. Esta opção restabelece o zoom normal do documento (100%). Zoom para Selecção, aplicar zoom à folha de modo a que o intervalo de células actualmente seleccionado ocupe a janela inteira. Isto pode ajudar o utilizador a centrar-se numa área específica da folha de cálculo. Com esta funcionalidade, é possível fazer zoom apenas às células seleccionadas e visualizá-las com o máximo de zoom possível, não ultrapassando o tamanho da janela. Janela O grupo Janela pertencente ao separador Ver compreende os seguintes botões (Figura 237):
  • 222.
    Microsoft EXCEL2007 Nova Janela, abrir numa nova janela com os conteúdos do documento actual. Dispor todas, dispor em mosaico todas as janelas de programa abertas. Fixar painéis, deixar uma parte da folha visível enquanto o resto da folha se desloca. Ao seleccionar um conjunto de células, com esta opção é possível bloqueá-las no ecrã para que não saiam da vista ao deslocar o documento para células mais distantes das bloqueadas. Dividir, dividir a janela em vários painéis redimensionáveis contendo vistas da folha de cálculo. Pode utilizar esta funcionalidade para ver várias partes distantes da folha de cálculo ao mesmo tempo. Ocultar, ocultar a janela actual para não poder ser vista. Para fazer regressar a janela clicar no botão Mostrar. Mostrar, mostrar todas as janelas ocultas pela funcionalidade Ocultar Janela. Ver Lado a Lado, ver duas folhas de cálculo lado a lado de modo a poder comparar os respectivos conteúdos.
  • 223.
    Separador VER Deslocamento sincronizado, sincronizar o deslocamento de dois documentos para se deslocarem em simultâneo. Para activar esta funcionalidade, active Ver Lado a Lado. Repor a posição da janela, repor a posição da janela dos documentos a comparar lado a lado de modo a partilharem o ecrã de igual forma. Para activar esta funcionalidade, active Ver Lado a Lado. Guardar Área de Trabalho, guardar o esquema actual de todas as janelas como uma área de trabalho para poder ser reutilizado mais tarde. Mudar de Janela, mudar para uma outra janela aberta. Macros O grupo Macros pertencente ao separador Ver compreende um único botão (Figura 237): Ver Macros (Alt+F8), utilizar este botão para registar uma macro ou aceder a outras opções de macro. Através desta opção é possível ao utilizador aceder a um menu de opções sobre macros, nomeadamente Ver Macros e Gravar Macro.
  • 224.
  • 225.
  • 226.
  • 227.
    Nota dos autores Notados autores Com este manual, pretende dar-se a conhecer ao utilizador as vantagens que este encontra ao trabalhar com a folha de cálculo Microsoft Excel 2007. Esperamos ter ido ao encontro das expectativas. Pode encontrar mais informação sobre o Microsoft Excel 2007 em http://office.microsoft.com. Os autores: Alunos da unidade curricular de Tecnologias de Informação do curso de licenciatura em Gestão Hoteleira do ano lectivo 2008x2009 da Escola Superior de Turismo e Hotelaria (www.esth.ipg.pt) do Instituto Politécnico da Guarda (www.ipg.pt). Vitor Roque, equiparado a Professor Adjunto, Coordenador da Licenciatura em Informática para o Turismo e Professor da unidade curricular de Tecnologias da Informação na Escola Superior de Turismo e Hotelaria (www.esth.ipg.pt) do Instituto Politécnico da Guarda (www.ipg.pt). Comentários e sugestões, enviar para vitor.roque@ipg.pt.