Manual de Serviço
Caminhões
Grupo 37
Edição 03
Esquema elétrico
FM, FH, NH12 VERSION2
FM, FH CHID A622782–
FM, FH CHID B433164–
20 088189
Prefácio
As descrições e instruções contidas neste manual são baseadas nos métodos de
construção e estudo até Setembro 06.
O desenvolvimento dos produtos é contínuo. Por esse motivo, veículos e componentes
produzidos depois da data acima mencionada, podem ter valores e métodos de
reparação diferentes. Quando as diferenças afectarem o conteúdo do manual de forma
sensível, será este completado com informações de serviço.
Na próxima edição do manual serão introduzidos os complementos.
Nas instruções onde aparece um número de operação na rubrica, este é referente ao
V.S.T. (Tempo Standard Volvo).
As instruções sem número de operação na rubrica são de caráter geral e não são
referentes ao V.S.T.
Nesta publicação usam-se os seguintes níveis de observação e advertência:
Nota: indica um procedimento, prático ou uma condição que deve ser seguida de
maneira que o veículo ou o componente funcione da forma pretendida.
Aviso: indica uma situação perigosa que pode causar danos no produto.
Atenção: indica uma situação perigosa que pode causar acidentes pessoais ou
sérios danos no produto.
Perigo: indica uma situação extremamente perigosa que pode causar acidentes
pessoais graves, podendo até levar a morte.
Volvo Truck Corporation
Göteborg, Sweden
Referência para encomenda: 20 088189
Repl: Manual de Serviço Grupo 37 TSP20176779
© 06 Volvo Truck Corporation, Göteborg, Sweden
A reprodução total ou parcial desta publicação é proibida sem autorização
prévia e escrita da Volvo Truck Corporation.
Esta proibição abrange qualquer forma ou processo de reprodução, seja
eletrônico, mecânico, tipográfico ou fotográfico, incluindo fotocópia, xerocópia
ou gravação. Os transgressores são passíveis de procedimento judicial.
BRA23078
Índice
Exemplo de esquema elétrico .............................................................. 2
Índice dos esquemas elétricos dos componentes ........................... 11
Esquemas elétricos dos componentes ............................................. 14
Índice das ilustrações ....................................................................... 121
Ilustrações .......................................................................................... 123
Fusíveis ............................................................................................... 229
Relés ................................................................................................... 231
Índice das ilustrações dos cabos de instalação ............................. 233
Conexões de massa .......................................................................... 236
Lista das conexões à massa ............................................................. 238
Lista de conectores ........................................................................... 239
Lista de componentes ....................................................................... 249
Abreviaturas ....................................................................................... 256
Código de cores dos cabos elétricos .............................................. 258
Retorno de informações
1
Grupo 37 Esquema elétrico FM, FH, NH12 Exemplo de esquema elétrico
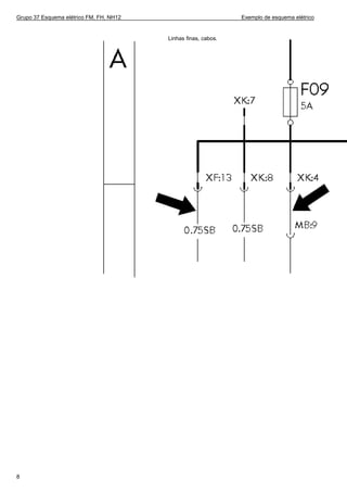
Exemplo de esquema elétrico
Título do esquema elétrico do componente,
variante/subtítulo e símbolo.
Coordenadas (B 1).
30 Tensão da bateria, kl.30.
15 Tensão com a chave de partida na posição de
condução, kl.15.
DR Tensão com a chave de partida na posição de
condução, posição de preaquecimento, e posição de
partida, kl.DR.
61 Tensão quando o alternador está carregando, kl.61.
2
Grupo 37 Esquema elétrico FM, FH, NH12 Exemplo de esquema elétrico
Ponto de conexão.
Fusível.
Seta de referência ao esquema elétrico BA, coordenada 0
C, componente A17, conector PA, pino 29.
O máximo de variantes foi desenhado. Lembrar-se de
que nem todos os componentes e cabos que estão
representados no esquema elétrico, são padrão para
todos os mercados ou modelos de veículo.
3
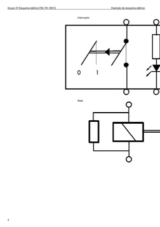
Grupo 37 Esquema elétrico FM, FH, NH12 Exemplo de esquema elétrico
Interruptor.
Relé.
4
Grupo 37 Esquema elétrico FM, FH, NH12 Exemplo de esquema elétrico
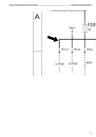
Caminho da condução na placa de circuito impresso.
5
Grupo 37 Esquema elétrico FM, FH, NH12 Exemplo de esquema elétrico
Conector MB pino 9.
6
Grupo 37 Esquema elétrico FM, FH, NH12 Exemplo de esquema elétrico
Seção e cor do cabo.
7
Grupo 37 Esquema elétrico FM, FH, NH12 Exemplo de esquema elétrico
Linhas finas, cabos.
8
Grupo 37 Esquema elétrico FM, FH, NH12 Exemplo de esquema elétrico
Ponto 4 de conexão à massa, conexão à massa 1 e cabo 2.
Conexão à massa na placa de circuito impresso.
9
Grupo 37 Esquema elétrico FM, FH, NH12 Exemplo de esquema elétrico
Conexão à massa sem cabo.
O mesmo ponto de conexão pode estar desenhado em
vários esquemas. O cabo do ponto de conexão ao ponto
de massa está desenhado e codificado em apenas um
esquema. Nos demais esquemas, o ponto de massa será
somente escrito ao lado do ponto de conexão
10
Grupo 37 Esquema elétrico FM, FH, NH12 Índice dos esquemas elétricos dos componentes
Índice dos esquemas elétricos dos componentes
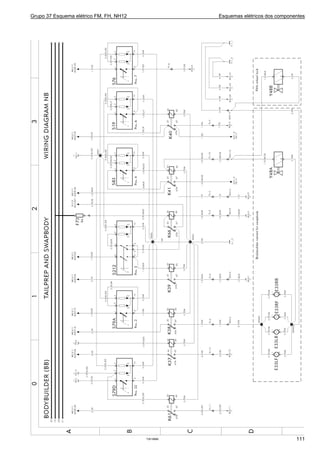
AA Alimentação de tensão, sistema de partida ............................................ página 14
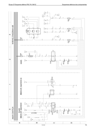
AB Chave geral ............................................................................................ página 15
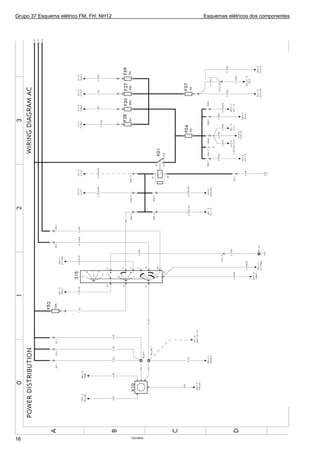
AC Distribuição de alimentação ................................................................... página 16
AE ADR, chave geral .................................................................................... página 17
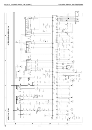
BA Unidade de controle do veículo .............................................................. página 18
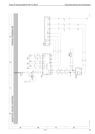
BE Piloto automático adaptável (ACC) ......................................................... página 19
BI Painel de instrumentos ........................................................................... página 20
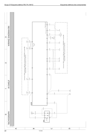
BM Tacógrafo no painel ................................................................................ página 21
BN Tacógrafo na gaveta ............................................................................... página 22
BU Dynafleet TIS-LOG/TIS-MAP ................................................................. página 23
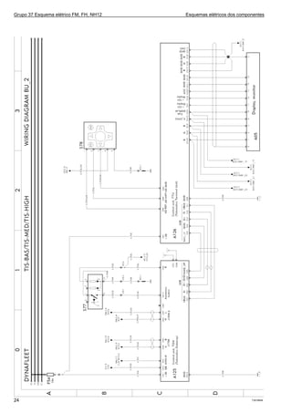
BU 2 Dynafleet TIS-BAS/TIS-MED/TIS-HIGH ................................................. página 24
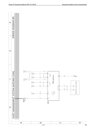
BX FMS Gateway ......................................................................................... página 25
BY Volvo link (VERS-SAM) .......................................................................... página 26
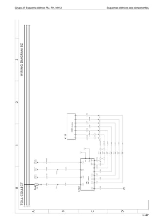
BZ Cobrança de pedágio ............................................................................. página 27
BZ RHD Cobrança de pedágio ............................................................................. página 28
CK Interface do motor D9B, D13A, D16C4, D16E ....................................... página 29
CL Interface do motor D12F ......................................................................... página 30
CM Interface do motor D12D ........................................................................ página 31
CO Motor D9B, D13A ................................................................................... página 32
Motor D12D ............................................................................................ página 33
Motor D12F ............................................................................................. página 34
Motor D16C4 .......................................................................................... página 35
Motor D16E ............................................................................................ página 36
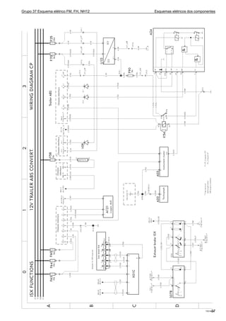
CP Funções ISX, conversor do ABS, 12V reboque (somente AUS) ............ página 37
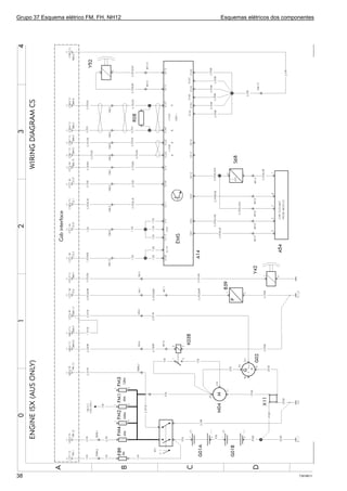
CS Motor ISX (somente AUS) ...................................................................... página 38
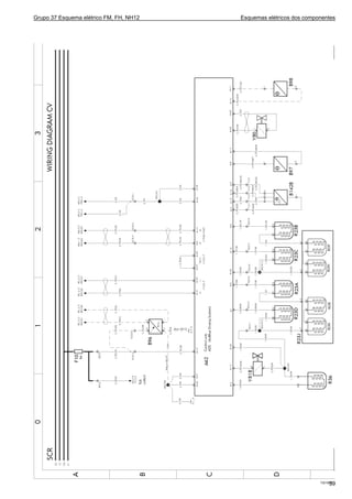
CV SCR ........................................................................................................ página 39
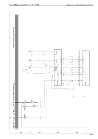
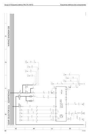
DB Unidade de controle do seletor de mudanças (GEARTRONIC) ............. página 40
DC Unidade de controle do seletor de mudanças (I-SHIFT/POWERTRO-
NIC) ........................................................................................................
página 41
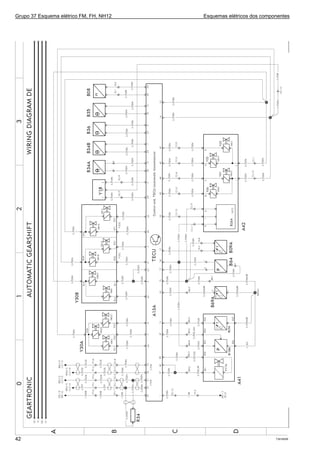
DE Sistema automático de mudanças de marchas Geartronic .................... página 42
DI Powertronic ............................................................................................. página 43
DI RHD Powertronic ............................................................................................. página 44
DM Sistema manual de mudanças de marchas Retardador ......................... página 45
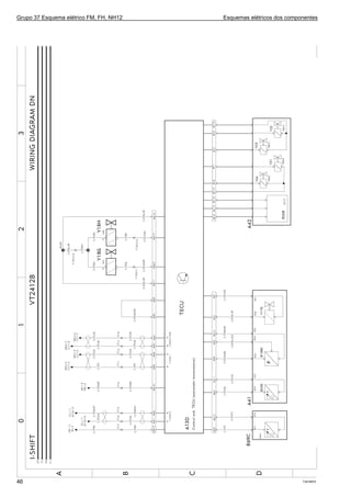
DN I-shift VT2412B ....................................................................................... página 46
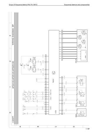
DP I-shift AT2412C/AT2512C/ATO2512C ..................................................... página 47
DQ Tomada de força ..................................................................................... página 48
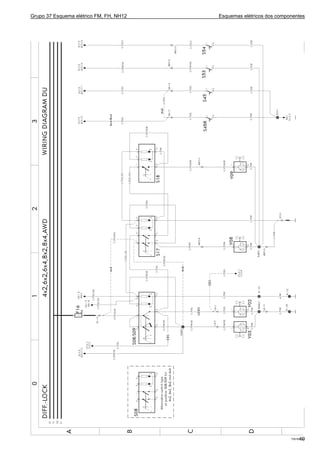
DU Bloqueio do diferencial ........................................................................... página 49
11
Grupo 37 Esquema elétrico FM, FH, NH12 Índice dos esquemas elétricos dos componentes
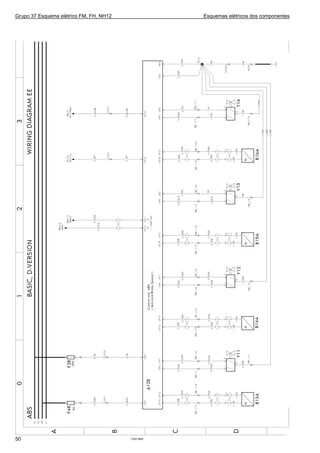
EE ABS básico, versão D ............................................................................. página 50
EE RHD ABS básico, versão D ............................................................................. página 51
EI ABS/ASR, versão D ................................................................................ página 52
EI RHD ABS/ASR, versão D ................................................................................ página 53
EO Unidade de controle do EBS .................................................................. página 54
EO RHD Unidade de controle do EBS .................................................................. página 55
EP Moduladores do EBS .............................................................................. página 56
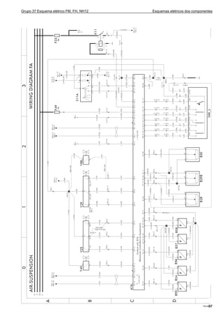
FA Suspensão pneumática .......................................................................... página 57
FA RHD Suspensão pneumática .......................................................................... página 58
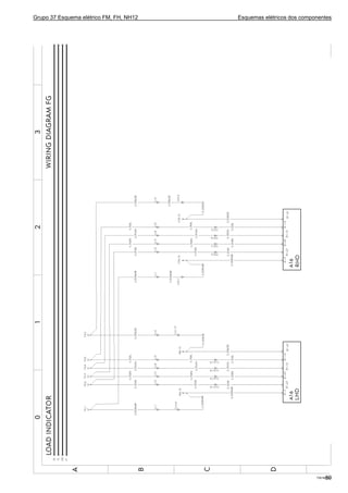
FG Indicador de carga .................................................................................. página 59
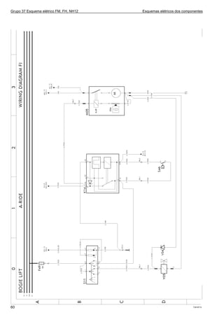
FI Elevador do bogie, A-ride ....................................................................... página 60
FK Elevador do bogie A-ride com limitador de carga no eixo ...................... página 61
FK RHD Elevador do bogie A-ride com limitador de carga no eixo ...................... página 62
FM Bloqueio do eixo, eixo auto-controlado ................................................... página 63
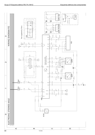
FO Eixo controlado eletronicamente ............................................................ página 64
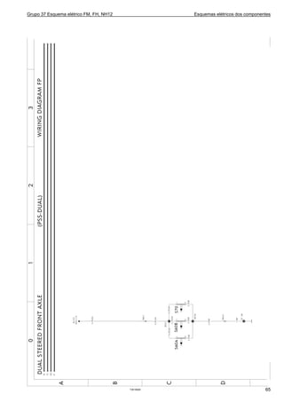
FP Eixo dianteiro duplo controlado .............................................................. página 65
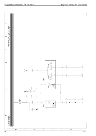
FQ Secador de ar ......................................................................................... página 66
FU Sistema central de lubrificação ............................................................... página 67
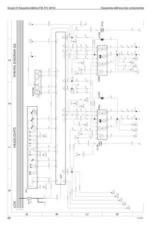
GA Módulo de controle da iluminação, faróis ............................................... página 68
GB Módulo de controle da iluminação, reboque ........................................... página 69
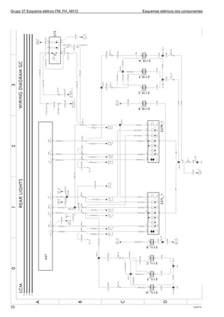
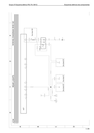
GC Módulo de controle da iluminação, luzes traseiras ................................. página 70
GC RHD Módulo de controle da iluminação, luzes traseiras ................................. página 71
GD Relés HID ............................................................................................... página 72
GE Balanço, luzes traseiras .......................................................................... página 73
GF Luzes traseiras, Índia/Coréia .................................................................. página 74
GG Conexões do reboque, RÍGIDO .............................................................. página 75
GH Conexões do reboque, TRATOR ............................................................ página 76
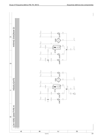
GI Módulo de controle da iluminação, faróis (VERS-SAM TYPE-N) ........... página 77
GK Conexões do reboque (somente AUS) ................................................... página 78
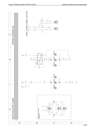
GL Lâmpadas de identificação ..................................................................... página 79
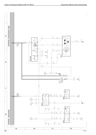
GM Limpador, lavador ................................................................................... página 80
GQ Buzina ..................................................................................................... página 81
GR Conexões do reboque TREL14 .............................................................. página 82
GU Regulagem dos faróis ............................................................................. página 83
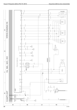
HG Climatizador, CU,-BAS,-MCC,-ECC ....................................................... página 84
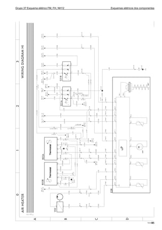
HI Aquecedor de ar ..................................................................................... página 85
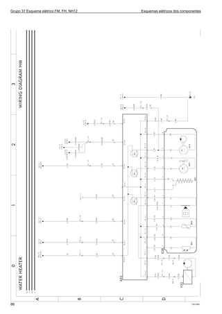
HM Aquecedor de água ................................................................................ página 86
HP Parada rápida, aquecedor da cabina ...................................................... página 87
12
Grupo 37 Esquema elétrico FM, FH, NH12 Índice dos esquemas elétricos dos componentes
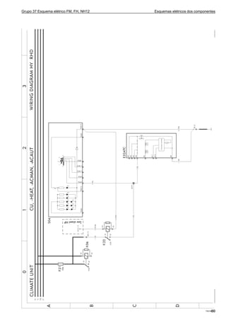
HY Climatizador, CU,-HEAT,-ACMAN,-ACAUT. ............................................ página 88
HY RHD Climatizador, CU,-HEAT,-ACMAN,-ACAUT. ............................................ página 89
HZ Resfriador de ar, Brasil ........................................................................... página 90
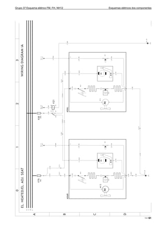
IA Bancos regulados e aquecidos eletricamente ........................................ página 91
IE Espelhos retrovisores aquecidos e controlados eletricamente,
acionamento elétrico dos vidros .............................................................
página 92
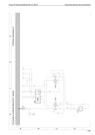
IF Suporte dobrável do espelho retrovisor .................................................. página 93
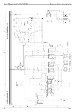
IH Iluminação interna .................................................................................. página 94
IJ Iluminação interna, porta-objetos ........................................................... página 95
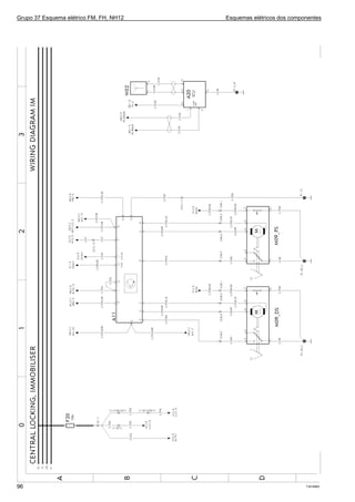
IM Travamento central, imobilizador ............................................................ página 96
IQ Teto solar elétrico, acendedor de cigarros, refrigerador ......................... página 97
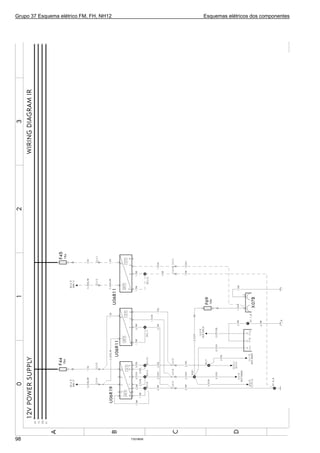
IR Alimentação de tensão 12V .................................................................... página 98
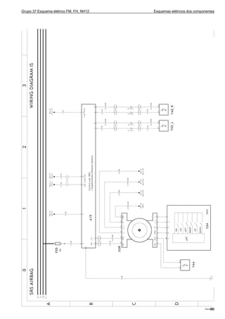
IS SRS. Airbag ............................................................................................ página 99
IU Rádio ...................................................................................................... página 100
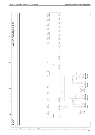
IU RHD Rádio ...................................................................................................... página 101
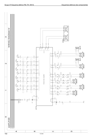
IV Amplificador ............................................................................................ página 102
IX Telefone integrado .................................................................................. página 103
IZ Câmara de segurança ............................................................................ página 104
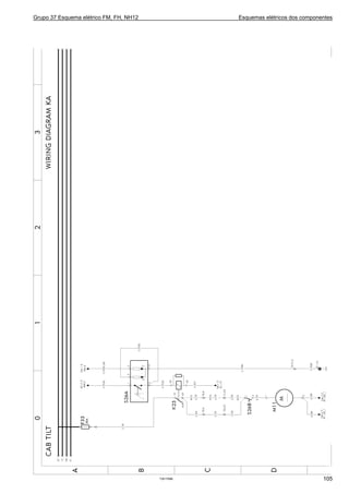
KA Basculamento da cabina ........................................................................ página 105
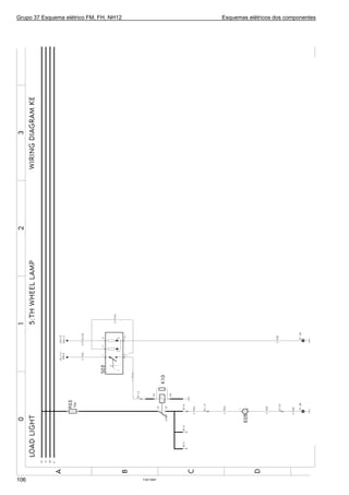
KE Iluminação de carga, iluminação da quinta roda .................................... página 106
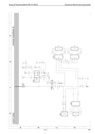
KI Letreiro luminoso .................................................................................... página 107
KM Luz da baliza .......................................................................................... página 108
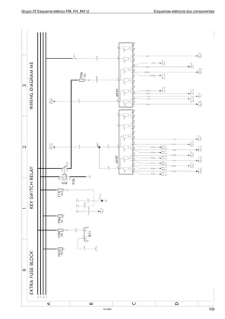
ME Fusíveis extras, relé da chave de partida ............................................... página 109
NA Implementador (BB), auxsw-6 e trocador de carroceria ......................... página 110
NOTA! Implementador (BB), preparação traseira e trocador de carroceria ....... página 111
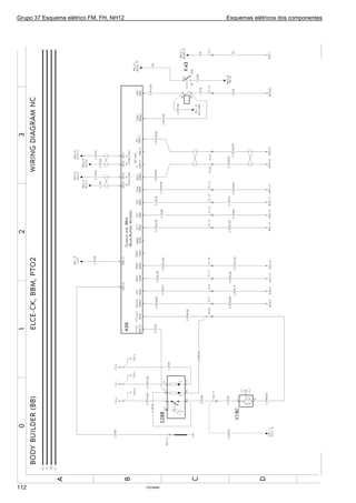
NC Implementador (BB), ELCE-CK, BBM, PTO2 ......................................... página 112
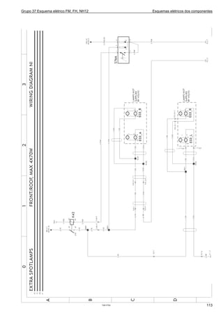
NI Luzes extras de longo alcance, dianteira/teto, máx 4x70W .................... página 113
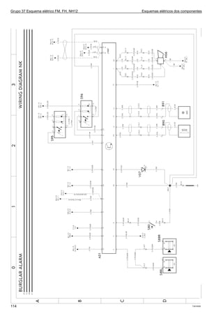
NK Alarme anti-furto ..................................................................................... página 114
NU Implementador (BB), DUAL-SPEED ....................................................... página 115
OA Monitoração da pressão dos pneus (TPM) ............................................ página 116
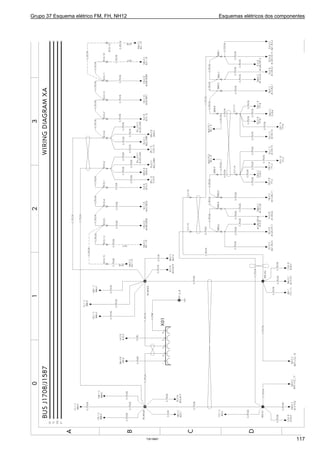
XA Barramento J1708/J1587 ....................................................................... página 117
XB Barramento J1939 .................................................................................. página 118
XC Barramento J1939–7, OBD .................................................................... página 119
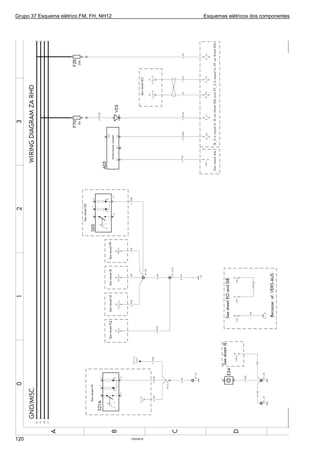
ZA RHD Massa/Misc. ............................................................................................ página 120
13
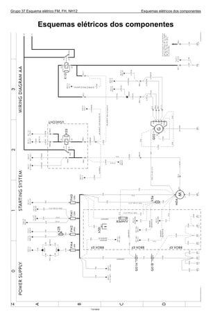
Grupo 37 Esquema elétrico FM, FH, NH12 Esquemas elétricos dos componentes
Esquemas elétricos dos componentes
T3019639
14
Grupo 37 Esquema elétrico FM, FH, NH12 Esquemas elétricos dos componentes
T3019490 15
Grupo 37 Esquema elétrico FM, FH, NH12 Esquemas elétricos dos componentes
T3019640
16
Grupo 37 Esquema elétrico FM, FH, NH12 Esquemas elétricos dos componentes
T3019641 17
Grupo 37 Esquema elétrico FM, FH, NH12 Esquemas elétricos dos componentes
T301964218
Grupo 37 Esquema elétrico FM, FH, NH12 Esquemas elétricos dos componentes
T3019643 19
Grupo 37 Esquema elétrico FM, FH, NH12 Esquemas elétricos dos componentes
T301964420
Grupo 37 Esquema elétrico FM, FH, NH12 Esquemas elétricos dos componentes
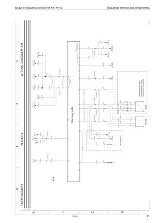
T3019645 21
Grupo 37 Esquema elétrico FM, FH, NH12 Esquemas elétricos dos componentes
T301964622
Grupo 37 Esquema elétrico FM, FH, NH12 Esquemas elétricos dos componentes
T301964723
Grupo 37 Esquema elétrico FM, FH, NH12 Esquemas elétricos dos componentes
T301964824
Grupo 37 Esquema elétrico FM, FH, NH12 Esquemas elétricos dos componentes
T3019047 25
Grupo 37 Esquema elétrico FM, FH, NH12 Esquemas elétricos dos componentes
T301944326
Grupo 37 Esquema elétrico FM, FH, NH12 Esquemas elétricos dos componentes
T301964927
Grupo 37 Esquema elétrico FM, FH, NH12 Esquemas elétricos dos componentes
T301965028
Grupo 37 Esquema elétrico FM, FH, NH12 Esquemas elétricos dos componentes
T301949229
Grupo 37 Esquema elétrico FM, FH, NH12 Esquemas elétricos dos componentes
T301925130
Grupo 37 Esquema elétrico FM, FH, NH12 Esquemas elétricos dos componentes
T3019252
31
Grupo 37 Esquema elétrico FM, FH, NH12 Esquemas elétricos dos componentes
T301925332
Grupo 37 Esquema elétrico FM, FH, NH12 Esquemas elétricos dos componentes
T301764333
Grupo 37 Esquema elétrico FM, FH, NH12 Esquemas elétricos dos componentes
T301931534
Grupo 37 Esquema elétrico FM, FH, NH12 Esquemas elétricos dos componentes
T301925435
Grupo 37 Esquema elétrico FM, FH, NH12 Esquemas elétricos dos componentes
T301949336
Grupo 37 Esquema elétrico FM, FH, NH12 Esquemas elétricos dos componentes
T301944437
Grupo 37 Esquema elétrico FM, FH, NH12 Esquemas elétricos dos componentes
T301901138
Grupo 37 Esquema elétrico FM, FH, NH12 Esquemas elétricos dos componentes
T3019651
39
Grupo 37 Esquema elétrico FM, FH, NH12 Esquemas elétricos dos componentes
T301935640
Grupo 37 Esquema elétrico FM, FH, NH12 Esquemas elétricos dos componentes
T301871041
Grupo 37 Esquema elétrico FM, FH, NH12 Esquemas elétricos dos componentes
T301825942
Grupo 37 Esquema elétrico FM, FH, NH12 Esquemas elétricos dos componentes
T301871143
Grupo 37 Esquema elétrico FM, FH, NH12 Esquemas elétricos dos componentes
T301951044
Grupo 37 Esquema elétrico FM, FH, NH12 Esquemas elétricos dos componentes
T301765145
Grupo 37 Esquema elétrico FM, FH, NH12 Esquemas elétricos dos componentes
T301897046
Grupo 37 Esquema elétrico FM, FH, NH12 Esquemas elétricos dos componentes
T301944647
Grupo 37 Esquema elétrico FM, FH, NH12 Esquemas elétricos dos componentes
T301897248
Grupo 37 Esquema elétrico FM, FH, NH12 Esquemas elétricos dos componentes
T301871449
Grupo 37 Esquema elétrico FM, FH, NH12 Esquemas elétricos dos componentes
T301765550
Grupo 37 Esquema elétrico FM, FH, NH12 Esquemas elétricos dos componentes
T3019511 51
Grupo 37 Esquema elétrico FM, FH, NH12 Esquemas elétricos dos componentes
T301765652
Grupo 37 Esquema elétrico FM, FH, NH12 Esquemas elétricos dos componentes
T301951253
Grupo 37 Esquema elétrico FM, FH, NH12 Esquemas elétricos dos componentes
T301765754
Grupo 37 Esquema elétrico FM, FH, NH12 Esquemas elétricos dos componentes
T301951355
Grupo 37 Esquema elétrico FM, FH, NH12 Esquemas elétricos dos componentes
T301965256
Grupo 37 Esquema elétrico FM, FH, NH12 Esquemas elétricos dos componentes
T301944757
Grupo 37 Esquema elétrico FM, FH, NH12 Esquemas elétricos dos componentes
T301951458
Grupo 37 Esquema elétrico FM, FH, NH12 Esquemas elétricos dos componentes
T301826259
Grupo 37 Esquema elétrico FM, FH, NH12 Esquemas elétricos dos componentes
T301971260
Grupo 37 Esquema elétrico FM, FH, NH12 Esquemas elétricos dos componentes
T3019713 61
Grupo 37 Esquema elétrico FM, FH, NH12 Esquemas elétricos dos componentes
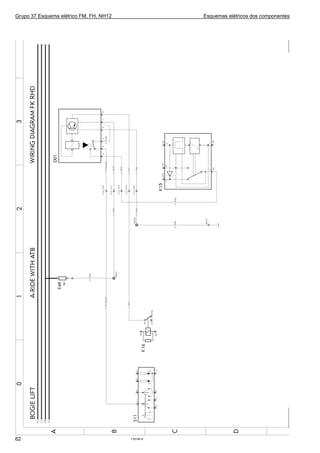
T301951562
Grupo 37 Esquema elétrico FM, FH, NH12 Esquemas elétricos dos componentes
T3018265 63
Grupo 37 Esquema elétrico FM, FH, NH12 Esquemas elétricos dos componentes
T301965364
Grupo 37 Esquema elétrico FM, FH, NH12 Esquemas elétricos dos componentes
T3019020 65
Grupo 37 Esquema elétrico FM, FH, NH12 Esquemas elétricos dos componentes
T301871766
Grupo 37 Esquema elétrico FM, FH, NH12 Esquemas elétricos dos componentes
T301766767
Grupo 37 Esquema elétrico FM, FH, NH12 Esquemas elétricos dos componentes
T301965468
Grupo 37 Esquema elétrico FM, FH, NH12 Esquemas elétricos dos componentes
T3019655
69
Grupo 37 Esquema elétrico FM, FH, NH12 Esquemas elétricos dos componentes
T301971470
Grupo 37 Esquema elétrico FM, FH, NH12 Esquemas elétricos dos componentes
T301951671
Grupo 37 Esquema elétrico FM, FH, NH12 Esquemas elétricos dos componentes
T301925972
Grupo 37 Esquema elétrico FM, FH, NH12 Esquemas elétricos dos componentes
T3018271 73
Grupo 37 Esquema elétrico FM, FH, NH12 Esquemas elétricos dos componentes
T301926074
Grupo 37 Esquema elétrico FM, FH, NH12 Esquemas elétricos dos componentes
T3019656 75
Grupo 37 Esquema elétrico FM, FH, NH12 Esquemas elétricos dos componentes
T301926276
Grupo 37 Esquema elétrico FM, FH, NH12 Esquemas elétricos dos componentes
T3018772 77
Grupo 37 Esquema elétrico FM, FH, NH12 Esquemas elétricos dos componentes
T301972378
Grupo 37 Esquema elétrico FM, FH, NH12 Esquemas elétricos dos componentes
T301965779
Grupo 37 Esquema elétrico FM, FH, NH12 Esquemas elétricos dos componentes
T301926380
Grupo 37 Esquema elétrico FM, FH, NH12 Esquemas elétricos dos componentes
T301926481
Grupo 37 Esquema elétrico FM, FH, NH12 Esquemas elétricos dos componentes
T301935782
Grupo 37 Esquema elétrico FM, FH, NH12 Esquemas elétricos dos componentes
T301767883
Grupo 37 Esquema elétrico FM, FH, NH12 Esquemas elétricos dos componentes
T301926584
Grupo 37 Esquema elétrico FM, FH, NH12 Esquemas elétricos dos componentes
T301872385
Grupo 37 Esquema elétrico FM, FH, NH12 Esquemas elétricos dos componentes
T301768186
Grupo 37 Esquema elétrico FM, FH, NH12 Esquemas elétricos dos componentes
T301768287
Grupo 37 Esquema elétrico FM, FH, NH12 Esquemas elétricos dos componentes
T301926688
Grupo 37 Esquema elétrico FM, FH, NH12 Esquemas elétricos dos componentes
T301951789
Grupo 37 Esquema elétrico FM, FH, NH12 Esquemas elétricos dos componentes
T301768490
Grupo 37 Esquema elétrico FM, FH, NH12 Esquemas elétricos dos componentes
T301768591
Grupo 37 Esquema elétrico FM, FH, NH12 Esquemas elétricos dos componentes
T301872492
Grupo 37 Esquema elétrico FM, FH, NH12 Esquemas elétricos dos componentes
T301926793
Grupo 37 Esquema elétrico FM, FH, NH12 Esquemas elétricos dos componentes
T301953094
Grupo 37 Esquema elétrico FM, FH, NH12 Esquemas elétricos dos componentes
T301898295
Grupo 37 Esquema elétrico FM, FH, NH12 Esquemas elétricos dos componentes
T301898396
Grupo 37 Esquema elétrico FM, FH, NH12 Esquemas elétricos dos componentes
T3019269
97
Grupo 37 Esquema elétrico FM, FH, NH12 Esquemas elétricos dos componentes
T301965898
Grupo 37 Esquema elétrico FM, FH, NH12 Esquemas elétricos dos componentes
T301898599
Grupo 37 Esquema elétrico FM, FH, NH12 Esquemas elétricos dos componentes
T3019659100
Grupo 37 Esquema elétrico FM, FH, NH12 Esquemas elétricos dos componentes
T3019518 101
Grupo 37 Esquema elétrico FM, FH, NH12 Esquemas elétricos dos componentes
T3019660102
Grupo 37 Esquema elétrico FM, FH, NH12 Esquemas elétricos dos componentes
T3019661 103
Grupo 37 Esquema elétrico FM, FH, NH12 Esquemas elétricos dos componentes
T3019662104
Grupo 37 Esquema elétrico FM, FH, NH12 Esquemas elétricos dos componentes
T3017696 105
Grupo 37 Esquema elétrico FM, FH, NH12 Esquemas elétricos dos componentes
T3017697106
Grupo 37 Esquema elétrico FM, FH, NH12 Esquemas elétricos dos componentes
T3019663 107
Grupo 37 Esquema elétrico FM, FH, NH12 Esquemas elétricos dos componentes
T3017699108
Grupo 37 Esquema elétrico FM, FH, NH12 Esquemas elétricos dos componentes
T3019664 109
Grupo 37 Esquema elétrico FM, FH, NH12 Esquemas elétricos dos componentes
T3019665110
Grupo 37 Esquema elétrico FM, FH, NH12 Esquemas elétricos dos componentes
T3019666 111
Grupo 37 Esquema elétrico FM, FH, NH12 Esquemas elétricos dos componentes
T3019448112
Grupo 37 Esquema elétrico FM, FH, NH12 Esquemas elétricos dos componentes
T3017703 113
Grupo 37 Esquema elétrico FM, FH, NH12 Esquemas elétricos dos componentes
T3019355114
Grupo 37 Esquema elétrico FM, FH, NH12 Esquemas elétricos dos componentes
T3019449 115
Grupo 37 Esquema elétrico FM, FH, NH12 Esquemas elétricos dos componentes
T3019273116
Grupo 37 Esquema elétrico FM, FH, NH12 Esquemas elétricos dos componentes
T3019667 117
Grupo 37 Esquema elétrico FM, FH, NH12 Esquemas elétricos dos componentes
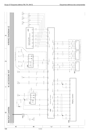
T3018990118
Grupo 37 Esquema elétrico FM, FH, NH12 Esquemas elétricos dos componentes
T3019668
119
Grupo 37 Esquema elétrico FM, FH, NH12 Esquemas elétricos dos componentes
T3019519120
Grupo 37 Esquema elétrico FM, FH, NH12 Índice das ilustrações
Índice das ilustrações
- Antena ................................................................................... página 123
- Cabos da bateria ................................................................... página 125
- Interface cabina/chassi .......................................................... página 129
- ECU na cabina ...................................................................... página 131
- Interruptores .......................................................................... página 132
1000 Cabos de instalação, instrumentos ........................................ página 134
1006 Cabos de instalação, teto ...................................................... página 146
1007 Cabos de instalação, piso ...................................................... página 151
1018 Cabos de instalação, ar condicionado ................................... página 161
1020 Cabos de instalação, capô .................................................... página 162
1025 Cabos de instalação, motor-chassi ........................................ página 164
1030 Cabos de instalação, motor ................................................... página 166
1037 Cabos de instalação, elevador do bogie ................................ página 172
1040 Cabos de instalação, chassi .................................................. página 173
1047 Cabos de instalação, luz de baliza, teto ................................ página 175
1056 Cabos de instalação, secador de ar ...................................... página 177
1062 Cabos de instalação, aquecedor de estacionamento, chassi página 178
1063 Cabos de instalação, conexões do reboque .......................... página 179
1072 Cabos de instalação, suspensão pneumática, chassi ........... página 183
1077 Cabos de instalação, luzes de marcação lateral ................... página 187
1083 Cabos de instalação, portas .................................................. página 188
1086 Cabos de instalação, ABS, chassi ......................................... página 190
1401 Cabos de instalação, válvulas solenóides ............................. página 195
1403 Cabos de instalação, retardador ............................................ página 199
1435 Cabos de instalação, chave geral .......................................... página 200
1436 Cabos de instalação, iluminação do letreiro do teto .............. página 175
1458 Cabos de instalação, tração da roda dianteira ...................... página 207
1460 Cabos de instalação, cabina-caixa das baterias ................... página 200
1470 Cabos de instalação, espelhos retrovisores controlados
eletricamente ......................................................................... página 222
1472 Cabos de instalação, indicador de carga ............................... página 208
1476 Cabos de instalação, motor - cabina ..................................... página 164
1484 Cabos de instalação, seletor de mudanças, piso .................. página 209
1493 Cabos de instalação, direção hidráulica ................................ página 211
1494 Cabos de instalação, caixa de mudanças ............................. página 214
1499 Cabos de instalação, cabina-caixa de mudanças ................. página 214
1501 Cabos de instalação, parte frontal superior ........................... página 220
1502 Cabos de instalação, parte frontal esquerda inferior ............. página 220
1503 Cabos de instalação, parte frontal direita inferior .................. página 221
1504 Cabos de instalação, parede pára-fogo ................................. página 222
1505 Cabos de instalação, conexões do implementador ............... página 224
1506 Cabos de instalação, desmontável (trocador de carroceria) . página 224
121
Grupo 37 Esquema elétrico FM, FH, NH12 Índice das ilustrações
1507 Cabos de instalação, chassi ESP .......................................... página 225
1508 Cabos de instalação, TPM ..................................................... página 226
1510 Cabos de instalação, SCR ..................................................... página 227
122
Grupo 37 Esquema elétrico FM, FH, NH12 Ilustrações
Ilustrações
T3016936
123
Grupo 37 Esquema elétrico FM, FH, NH12 Ilustrações
T3019670
124
Grupo 37 Esquema elétrico FM, FH, NH12 Ilustrações
T3019495125
Grupo 37 Esquema elétrico FM, FH, NH12 Ilustrações
T3019450
126
Grupo 37 Esquema elétrico FM, FH, NH12 Ilustrações
T3019536127
Grupo 37 Esquema elétrico FM, FH, NH12 Ilustrações
T3019671128
Grupo 37 Esquema elétrico FM, FH, NH12 Ilustrações
T3018924129
Grupo 37 Esquema elétrico FM, FH, NH12 Ilustrações
T3019283130
Grupo 37 Esquema elétrico FM, FH, NH12 Ilustrações
T3019672131
Grupo 37 Esquema elétrico FM, FH, NH12 Ilustrações
T3019673132
Grupo 37 Esquema elétrico FM, FH, NH12 Ilustrações
T3019674133
Grupo 37 Esquema elétrico FM, FH, NH12 Ilustrações
T3019675134
Grupo 37 Esquema elétrico FM, FH, NH12 Ilustrações
T3019676135
Grupo 37 Esquema elétrico FM, FH, NH12 Ilustrações
T3017748136
Grupo 37 Esquema elétrico FM, FH, NH12 Ilustrações
T3019540137
Grupo 37 Esquema elétrico FM, FH, NH12 Ilustrações
T3019541138
Grupo 37 Esquema elétrico FM, FH, NH12 Ilustrações
T3019677139
Grupo 37 Esquema elétrico FM, FH, NH12 Ilustrações
T3019678140
Grupo 37 Esquema elétrico FM, FH, NH12 Ilustrações
T3019544141
Grupo 37 Esquema elétrico FM, FH, NH12 Ilustrações
T3019545142
Grupo 37 Esquema elétrico FM, FH, NH12 Ilustrações
T3019679143
Grupo 37 Esquema elétrico FM, FH, NH12 Ilustrações
T3019680144
Grupo 37 Esquema elétrico FM, FH, NH12 Ilustrações
T3019413
145
Grupo 37 Esquema elétrico FM, FH, NH12 Ilustrações
T3019681146
Grupo 37 Esquema elétrico FM, FH, NH12 Ilustrações
T3016392147
Grupo 37 Esquema elétrico FM, FH, NH12 Ilustrações
T3019682148
Grupo 37 Esquema elétrico FM, FH, NH12 Ilustrações
T3016394149
Grupo 37 Esquema elétrico FM, FH, NH12 Ilustrações
T3016950
150
Grupo 37 Esquema elétrico FM, FH, NH12 Ilustrações
T3019021
151
Grupo 37 Esquema elétrico FM, FH, NH12 Ilustrações
T3016396152
Grupo 37 Esquema elétrico FM, FH, NH12 Ilustrações
T3016397
153
Grupo 37 Esquema elétrico FM, FH, NH12 Ilustrações
T3019022
154
Grupo 37 Esquema elétrico FM, FH, NH12 Ilustrações
T3019683155
Grupo 37 Esquema elétrico FM, FH, NH12 Ilustrações
T3019684156
Grupo 37 Esquema elétrico FM, FH, NH12 Ilustrações
T3018762157
Grupo 37 Esquema elétrico FM, FH, NH12 Ilustrações
T3017719158
Grupo 37 Esquema elétrico FM, FH, NH12 Ilustrações
T3019719159

esquema-eletrico-fh-d13 a

  • 1.
    Manual de Serviço Caminhões Grupo37 Edição 03 Esquema elétrico FM, FH, NH12 VERSION2 FM, FH CHID A622782– FM, FH CHID B433164– 20 088189
  • 2.
    Prefácio As descrições einstruções contidas neste manual são baseadas nos métodos de construção e estudo até Setembro 06. O desenvolvimento dos produtos é contínuo. Por esse motivo, veículos e componentes produzidos depois da data acima mencionada, podem ter valores e métodos de reparação diferentes. Quando as diferenças afectarem o conteúdo do manual de forma sensível, será este completado com informações de serviço. Na próxima edição do manual serão introduzidos os complementos. Nas instruções onde aparece um número de operação na rubrica, este é referente ao V.S.T. (Tempo Standard Volvo). As instruções sem número de operação na rubrica são de caráter geral e não são referentes ao V.S.T. Nesta publicação usam-se os seguintes níveis de observação e advertência: Nota: indica um procedimento, prático ou uma condição que deve ser seguida de maneira que o veículo ou o componente funcione da forma pretendida. Aviso: indica uma situação perigosa que pode causar danos no produto. Atenção: indica uma situação perigosa que pode causar acidentes pessoais ou sérios danos no produto. Perigo: indica uma situação extremamente perigosa que pode causar acidentes pessoais graves, podendo até levar a morte. Volvo Truck Corporation Göteborg, Sweden Referência para encomenda: 20 088189 Repl: Manual de Serviço Grupo 37 TSP20176779 © 06 Volvo Truck Corporation, Göteborg, Sweden A reprodução total ou parcial desta publicação é proibida sem autorização prévia e escrita da Volvo Truck Corporation. Esta proibição abrange qualquer forma ou processo de reprodução, seja eletrônico, mecânico, tipográfico ou fotográfico, incluindo fotocópia, xerocópia ou gravação. Os transgressores são passíveis de procedimento judicial. BRA23078
  • 3.
    Índice Exemplo de esquemaelétrico .............................................................. 2 Índice dos esquemas elétricos dos componentes ........................... 11 Esquemas elétricos dos componentes ............................................. 14 Índice das ilustrações ....................................................................... 121 Ilustrações .......................................................................................... 123 Fusíveis ............................................................................................... 229 Relés ................................................................................................... 231 Índice das ilustrações dos cabos de instalação ............................. 233 Conexões de massa .......................................................................... 236 Lista das conexões à massa ............................................................. 238 Lista de conectores ........................................................................... 239 Lista de componentes ....................................................................... 249 Abreviaturas ....................................................................................... 256 Código de cores dos cabos elétricos .............................................. 258 Retorno de informações 1
  • 4.
    Grupo 37 Esquemaelétrico FM, FH, NH12 Exemplo de esquema elétrico Exemplo de esquema elétrico Título do esquema elétrico do componente, variante/subtítulo e símbolo. Coordenadas (B 1). 30 Tensão da bateria, kl.30. 15 Tensão com a chave de partida na posição de condução, kl.15. DR Tensão com a chave de partida na posição de condução, posição de preaquecimento, e posição de partida, kl.DR. 61 Tensão quando o alternador está carregando, kl.61. 2
  • 5.
    Grupo 37 Esquemaelétrico FM, FH, NH12 Exemplo de esquema elétrico Ponto de conexão. Fusível. Seta de referência ao esquema elétrico BA, coordenada 0 C, componente A17, conector PA, pino 29. O máximo de variantes foi desenhado. Lembrar-se de que nem todos os componentes e cabos que estão representados no esquema elétrico, são padrão para todos os mercados ou modelos de veículo. 3
  • 6.
    Grupo 37 Esquemaelétrico FM, FH, NH12 Exemplo de esquema elétrico Interruptor. Relé. 4
  • 7.
    Grupo 37 Esquemaelétrico FM, FH, NH12 Exemplo de esquema elétrico Caminho da condução na placa de circuito impresso. 5
  • 8.
    Grupo 37 Esquemaelétrico FM, FH, NH12 Exemplo de esquema elétrico Conector MB pino 9. 6
  • 9.
    Grupo 37 Esquemaelétrico FM, FH, NH12 Exemplo de esquema elétrico Seção e cor do cabo. 7
  • 10.
    Grupo 37 Esquemaelétrico FM, FH, NH12 Exemplo de esquema elétrico Linhas finas, cabos. 8
  • 11.
    Grupo 37 Esquemaelétrico FM, FH, NH12 Exemplo de esquema elétrico Ponto 4 de conexão à massa, conexão à massa 1 e cabo 2. Conexão à massa na placa de circuito impresso. 9
  • 12.
    Grupo 37 Esquemaelétrico FM, FH, NH12 Exemplo de esquema elétrico Conexão à massa sem cabo. O mesmo ponto de conexão pode estar desenhado em vários esquemas. O cabo do ponto de conexão ao ponto de massa está desenhado e codificado em apenas um esquema. Nos demais esquemas, o ponto de massa será somente escrito ao lado do ponto de conexão 10
  • 13.
    Grupo 37 Esquemaelétrico FM, FH, NH12 Índice dos esquemas elétricos dos componentes Índice dos esquemas elétricos dos componentes AA Alimentação de tensão, sistema de partida ............................................ página 14 AB Chave geral ............................................................................................ página 15 AC Distribuição de alimentação ................................................................... página 16 AE ADR, chave geral .................................................................................... página 17 BA Unidade de controle do veículo .............................................................. página 18 BE Piloto automático adaptável (ACC) ......................................................... página 19 BI Painel de instrumentos ........................................................................... página 20 BM Tacógrafo no painel ................................................................................ página 21 BN Tacógrafo na gaveta ............................................................................... página 22 BU Dynafleet TIS-LOG/TIS-MAP ................................................................. página 23 BU 2 Dynafleet TIS-BAS/TIS-MED/TIS-HIGH ................................................. página 24 BX FMS Gateway ......................................................................................... página 25 BY Volvo link (VERS-SAM) .......................................................................... página 26 BZ Cobrança de pedágio ............................................................................. página 27 BZ RHD Cobrança de pedágio ............................................................................. página 28 CK Interface do motor D9B, D13A, D16C4, D16E ....................................... página 29 CL Interface do motor D12F ......................................................................... página 30 CM Interface do motor D12D ........................................................................ página 31 CO Motor D9B, D13A ................................................................................... página 32 Motor D12D ............................................................................................ página 33 Motor D12F ............................................................................................. página 34 Motor D16C4 .......................................................................................... página 35 Motor D16E ............................................................................................ página 36 CP Funções ISX, conversor do ABS, 12V reboque (somente AUS) ............ página 37 CS Motor ISX (somente AUS) ...................................................................... página 38 CV SCR ........................................................................................................ página 39 DB Unidade de controle do seletor de mudanças (GEARTRONIC) ............. página 40 DC Unidade de controle do seletor de mudanças (I-SHIFT/POWERTRO- NIC) ........................................................................................................ página 41 DE Sistema automático de mudanças de marchas Geartronic .................... página 42 DI Powertronic ............................................................................................. página 43 DI RHD Powertronic ............................................................................................. página 44 DM Sistema manual de mudanças de marchas Retardador ......................... página 45 DN I-shift VT2412B ....................................................................................... página 46 DP I-shift AT2412C/AT2512C/ATO2512C ..................................................... página 47 DQ Tomada de força ..................................................................................... página 48 DU Bloqueio do diferencial ........................................................................... página 49 11
  • 14.
    Grupo 37 Esquemaelétrico FM, FH, NH12 Índice dos esquemas elétricos dos componentes EE ABS básico, versão D ............................................................................. página 50 EE RHD ABS básico, versão D ............................................................................. página 51 EI ABS/ASR, versão D ................................................................................ página 52 EI RHD ABS/ASR, versão D ................................................................................ página 53 EO Unidade de controle do EBS .................................................................. página 54 EO RHD Unidade de controle do EBS .................................................................. página 55 EP Moduladores do EBS .............................................................................. página 56 FA Suspensão pneumática .......................................................................... página 57 FA RHD Suspensão pneumática .......................................................................... página 58 FG Indicador de carga .................................................................................. página 59 FI Elevador do bogie, A-ride ....................................................................... página 60 FK Elevador do bogie A-ride com limitador de carga no eixo ...................... página 61 FK RHD Elevador do bogie A-ride com limitador de carga no eixo ...................... página 62 FM Bloqueio do eixo, eixo auto-controlado ................................................... página 63 FO Eixo controlado eletronicamente ............................................................ página 64 FP Eixo dianteiro duplo controlado .............................................................. página 65 FQ Secador de ar ......................................................................................... página 66 FU Sistema central de lubrificação ............................................................... página 67 GA Módulo de controle da iluminação, faróis ............................................... página 68 GB Módulo de controle da iluminação, reboque ........................................... página 69 GC Módulo de controle da iluminação, luzes traseiras ................................. página 70 GC RHD Módulo de controle da iluminação, luzes traseiras ................................. página 71 GD Relés HID ............................................................................................... página 72 GE Balanço, luzes traseiras .......................................................................... página 73 GF Luzes traseiras, Índia/Coréia .................................................................. página 74 GG Conexões do reboque, RÍGIDO .............................................................. página 75 GH Conexões do reboque, TRATOR ............................................................ página 76 GI Módulo de controle da iluminação, faróis (VERS-SAM TYPE-N) ........... página 77 GK Conexões do reboque (somente AUS) ................................................... página 78 GL Lâmpadas de identificação ..................................................................... página 79 GM Limpador, lavador ................................................................................... página 80 GQ Buzina ..................................................................................................... página 81 GR Conexões do reboque TREL14 .............................................................. página 82 GU Regulagem dos faróis ............................................................................. página 83 HG Climatizador, CU,-BAS,-MCC,-ECC ....................................................... página 84 HI Aquecedor de ar ..................................................................................... página 85 HM Aquecedor de água ................................................................................ página 86 HP Parada rápida, aquecedor da cabina ...................................................... página 87 12
  • 15.
    Grupo 37 Esquemaelétrico FM, FH, NH12 Índice dos esquemas elétricos dos componentes HY Climatizador, CU,-HEAT,-ACMAN,-ACAUT. ............................................ página 88 HY RHD Climatizador, CU,-HEAT,-ACMAN,-ACAUT. ............................................ página 89 HZ Resfriador de ar, Brasil ........................................................................... página 90 IA Bancos regulados e aquecidos eletricamente ........................................ página 91 IE Espelhos retrovisores aquecidos e controlados eletricamente, acionamento elétrico dos vidros ............................................................. página 92 IF Suporte dobrável do espelho retrovisor .................................................. página 93 IH Iluminação interna .................................................................................. página 94 IJ Iluminação interna, porta-objetos ........................................................... página 95 IM Travamento central, imobilizador ............................................................ página 96 IQ Teto solar elétrico, acendedor de cigarros, refrigerador ......................... página 97 IR Alimentação de tensão 12V .................................................................... página 98 IS SRS. Airbag ............................................................................................ página 99 IU Rádio ...................................................................................................... página 100 IU RHD Rádio ...................................................................................................... página 101 IV Amplificador ............................................................................................ página 102 IX Telefone integrado .................................................................................. página 103 IZ Câmara de segurança ............................................................................ página 104 KA Basculamento da cabina ........................................................................ página 105 KE Iluminação de carga, iluminação da quinta roda .................................... página 106 KI Letreiro luminoso .................................................................................... página 107 KM Luz da baliza .......................................................................................... página 108 ME Fusíveis extras, relé da chave de partida ............................................... página 109 NA Implementador (BB), auxsw-6 e trocador de carroceria ......................... página 110 NOTA! Implementador (BB), preparação traseira e trocador de carroceria ....... página 111 NC Implementador (BB), ELCE-CK, BBM, PTO2 ......................................... página 112 NI Luzes extras de longo alcance, dianteira/teto, máx 4x70W .................... página 113 NK Alarme anti-furto ..................................................................................... página 114 NU Implementador (BB), DUAL-SPEED ....................................................... página 115 OA Monitoração da pressão dos pneus (TPM) ............................................ página 116 XA Barramento J1708/J1587 ....................................................................... página 117 XB Barramento J1939 .................................................................................. página 118 XC Barramento J1939–7, OBD .................................................................... página 119 ZA RHD Massa/Misc. ............................................................................................ página 120 13
  • 16.
    Grupo 37 Esquemaelétrico FM, FH, NH12 Esquemas elétricos dos componentes Esquemas elétricos dos componentes T3019639 14
  • 17.
    Grupo 37 Esquemaelétrico FM, FH, NH12 Esquemas elétricos dos componentes T3019490 15
  • 18.
    Grupo 37 Esquemaelétrico FM, FH, NH12 Esquemas elétricos dos componentes T3019640 16
  • 19.
    Grupo 37 Esquemaelétrico FM, FH, NH12 Esquemas elétricos dos componentes T3019641 17
  • 20.
    Grupo 37 Esquemaelétrico FM, FH, NH12 Esquemas elétricos dos componentes T301964218
  • 21.
    Grupo 37 Esquemaelétrico FM, FH, NH12 Esquemas elétricos dos componentes T3019643 19
  • 22.
    Grupo 37 Esquemaelétrico FM, FH, NH12 Esquemas elétricos dos componentes T301964420
  • 23.
    Grupo 37 Esquemaelétrico FM, FH, NH12 Esquemas elétricos dos componentes T3019645 21
  • 24.
    Grupo 37 Esquemaelétrico FM, FH, NH12 Esquemas elétricos dos componentes T301964622
  • 25.
    Grupo 37 Esquemaelétrico FM, FH, NH12 Esquemas elétricos dos componentes T301964723
  • 26.
    Grupo 37 Esquemaelétrico FM, FH, NH12 Esquemas elétricos dos componentes T301964824
  • 27.
    Grupo 37 Esquemaelétrico FM, FH, NH12 Esquemas elétricos dos componentes T3019047 25
  • 28.
    Grupo 37 Esquemaelétrico FM, FH, NH12 Esquemas elétricos dos componentes T301944326
  • 29.
    Grupo 37 Esquemaelétrico FM, FH, NH12 Esquemas elétricos dos componentes T301964927
  • 30.
    Grupo 37 Esquemaelétrico FM, FH, NH12 Esquemas elétricos dos componentes T301965028
  • 31.
    Grupo 37 Esquemaelétrico FM, FH, NH12 Esquemas elétricos dos componentes T301949229
  • 32.
    Grupo 37 Esquemaelétrico FM, FH, NH12 Esquemas elétricos dos componentes T301925130
  • 33.
    Grupo 37 Esquemaelétrico FM, FH, NH12 Esquemas elétricos dos componentes T3019252 31
  • 34.
    Grupo 37 Esquemaelétrico FM, FH, NH12 Esquemas elétricos dos componentes T301925332
  • 35.
    Grupo 37 Esquemaelétrico FM, FH, NH12 Esquemas elétricos dos componentes T301764333
  • 36.
    Grupo 37 Esquemaelétrico FM, FH, NH12 Esquemas elétricos dos componentes T301931534
  • 37.
    Grupo 37 Esquemaelétrico FM, FH, NH12 Esquemas elétricos dos componentes T301925435
  • 38.
    Grupo 37 Esquemaelétrico FM, FH, NH12 Esquemas elétricos dos componentes T301949336
  • 39.
    Grupo 37 Esquemaelétrico FM, FH, NH12 Esquemas elétricos dos componentes T301944437
  • 40.
    Grupo 37 Esquemaelétrico FM, FH, NH12 Esquemas elétricos dos componentes T301901138
  • 41.
    Grupo 37 Esquemaelétrico FM, FH, NH12 Esquemas elétricos dos componentes T3019651 39
  • 42.
    Grupo 37 Esquemaelétrico FM, FH, NH12 Esquemas elétricos dos componentes T301935640
  • 43.
    Grupo 37 Esquemaelétrico FM, FH, NH12 Esquemas elétricos dos componentes T301871041
  • 44.
    Grupo 37 Esquemaelétrico FM, FH, NH12 Esquemas elétricos dos componentes T301825942
  • 45.
    Grupo 37 Esquemaelétrico FM, FH, NH12 Esquemas elétricos dos componentes T301871143
  • 46.
    Grupo 37 Esquemaelétrico FM, FH, NH12 Esquemas elétricos dos componentes T301951044
  • 47.
    Grupo 37 Esquemaelétrico FM, FH, NH12 Esquemas elétricos dos componentes T301765145
  • 48.
    Grupo 37 Esquemaelétrico FM, FH, NH12 Esquemas elétricos dos componentes T301897046
  • 49.
    Grupo 37 Esquemaelétrico FM, FH, NH12 Esquemas elétricos dos componentes T301944647
  • 50.
    Grupo 37 Esquemaelétrico FM, FH, NH12 Esquemas elétricos dos componentes T301897248
  • 51.
    Grupo 37 Esquemaelétrico FM, FH, NH12 Esquemas elétricos dos componentes T301871449
  • 52.
    Grupo 37 Esquemaelétrico FM, FH, NH12 Esquemas elétricos dos componentes T301765550
  • 53.
    Grupo 37 Esquemaelétrico FM, FH, NH12 Esquemas elétricos dos componentes T3019511 51
  • 54.
    Grupo 37 Esquemaelétrico FM, FH, NH12 Esquemas elétricos dos componentes T301765652
  • 55.
    Grupo 37 Esquemaelétrico FM, FH, NH12 Esquemas elétricos dos componentes T301951253
  • 56.
    Grupo 37 Esquemaelétrico FM, FH, NH12 Esquemas elétricos dos componentes T301765754
  • 57.
    Grupo 37 Esquemaelétrico FM, FH, NH12 Esquemas elétricos dos componentes T301951355
  • 58.
    Grupo 37 Esquemaelétrico FM, FH, NH12 Esquemas elétricos dos componentes T301965256
  • 59.
    Grupo 37 Esquemaelétrico FM, FH, NH12 Esquemas elétricos dos componentes T301944757
  • 60.
    Grupo 37 Esquemaelétrico FM, FH, NH12 Esquemas elétricos dos componentes T301951458
  • 61.
    Grupo 37 Esquemaelétrico FM, FH, NH12 Esquemas elétricos dos componentes T301826259
  • 62.
    Grupo 37 Esquemaelétrico FM, FH, NH12 Esquemas elétricos dos componentes T301971260
  • 63.
    Grupo 37 Esquemaelétrico FM, FH, NH12 Esquemas elétricos dos componentes T3019713 61
  • 64.
    Grupo 37 Esquemaelétrico FM, FH, NH12 Esquemas elétricos dos componentes T301951562
  • 65.
    Grupo 37 Esquemaelétrico FM, FH, NH12 Esquemas elétricos dos componentes T3018265 63
  • 66.
    Grupo 37 Esquemaelétrico FM, FH, NH12 Esquemas elétricos dos componentes T301965364
  • 67.
    Grupo 37 Esquemaelétrico FM, FH, NH12 Esquemas elétricos dos componentes T3019020 65
  • 68.
    Grupo 37 Esquemaelétrico FM, FH, NH12 Esquemas elétricos dos componentes T301871766
  • 69.
    Grupo 37 Esquemaelétrico FM, FH, NH12 Esquemas elétricos dos componentes T301766767
  • 70.
    Grupo 37 Esquemaelétrico FM, FH, NH12 Esquemas elétricos dos componentes T301965468
  • 71.
    Grupo 37 Esquemaelétrico FM, FH, NH12 Esquemas elétricos dos componentes T3019655 69
  • 72.
    Grupo 37 Esquemaelétrico FM, FH, NH12 Esquemas elétricos dos componentes T301971470
  • 73.
    Grupo 37 Esquemaelétrico FM, FH, NH12 Esquemas elétricos dos componentes T301951671
  • 74.
    Grupo 37 Esquemaelétrico FM, FH, NH12 Esquemas elétricos dos componentes T301925972
  • 75.
    Grupo 37 Esquemaelétrico FM, FH, NH12 Esquemas elétricos dos componentes T3018271 73
  • 76.
    Grupo 37 Esquemaelétrico FM, FH, NH12 Esquemas elétricos dos componentes T301926074
  • 77.
    Grupo 37 Esquemaelétrico FM, FH, NH12 Esquemas elétricos dos componentes T3019656 75
  • 78.
    Grupo 37 Esquemaelétrico FM, FH, NH12 Esquemas elétricos dos componentes T301926276
  • 79.
    Grupo 37 Esquemaelétrico FM, FH, NH12 Esquemas elétricos dos componentes T3018772 77
  • 80.
    Grupo 37 Esquemaelétrico FM, FH, NH12 Esquemas elétricos dos componentes T301972378
  • 81.
    Grupo 37 Esquemaelétrico FM, FH, NH12 Esquemas elétricos dos componentes T301965779
  • 82.
    Grupo 37 Esquemaelétrico FM, FH, NH12 Esquemas elétricos dos componentes T301926380
  • 83.
    Grupo 37 Esquemaelétrico FM, FH, NH12 Esquemas elétricos dos componentes T301926481
  • 84.
    Grupo 37 Esquemaelétrico FM, FH, NH12 Esquemas elétricos dos componentes T301935782
  • 85.
    Grupo 37 Esquemaelétrico FM, FH, NH12 Esquemas elétricos dos componentes T301767883
  • 86.
    Grupo 37 Esquemaelétrico FM, FH, NH12 Esquemas elétricos dos componentes T301926584
  • 87.
    Grupo 37 Esquemaelétrico FM, FH, NH12 Esquemas elétricos dos componentes T301872385
  • 88.
    Grupo 37 Esquemaelétrico FM, FH, NH12 Esquemas elétricos dos componentes T301768186
  • 89.
    Grupo 37 Esquemaelétrico FM, FH, NH12 Esquemas elétricos dos componentes T301768287
  • 90.
    Grupo 37 Esquemaelétrico FM, FH, NH12 Esquemas elétricos dos componentes T301926688
  • 91.
    Grupo 37 Esquemaelétrico FM, FH, NH12 Esquemas elétricos dos componentes T301951789
  • 92.
    Grupo 37 Esquemaelétrico FM, FH, NH12 Esquemas elétricos dos componentes T301768490
  • 93.
    Grupo 37 Esquemaelétrico FM, FH, NH12 Esquemas elétricos dos componentes T301768591
  • 94.
    Grupo 37 Esquemaelétrico FM, FH, NH12 Esquemas elétricos dos componentes T301872492
  • 95.
    Grupo 37 Esquemaelétrico FM, FH, NH12 Esquemas elétricos dos componentes T301926793
  • 96.
    Grupo 37 Esquemaelétrico FM, FH, NH12 Esquemas elétricos dos componentes T301953094
  • 97.
    Grupo 37 Esquemaelétrico FM, FH, NH12 Esquemas elétricos dos componentes T301898295
  • 98.
    Grupo 37 Esquemaelétrico FM, FH, NH12 Esquemas elétricos dos componentes T301898396
  • 99.
    Grupo 37 Esquemaelétrico FM, FH, NH12 Esquemas elétricos dos componentes T3019269 97
  • 100.
    Grupo 37 Esquemaelétrico FM, FH, NH12 Esquemas elétricos dos componentes T301965898
  • 101.
    Grupo 37 Esquemaelétrico FM, FH, NH12 Esquemas elétricos dos componentes T301898599
  • 102.
    Grupo 37 Esquemaelétrico FM, FH, NH12 Esquemas elétricos dos componentes T3019659100
  • 103.
    Grupo 37 Esquemaelétrico FM, FH, NH12 Esquemas elétricos dos componentes T3019518 101
  • 104.
    Grupo 37 Esquemaelétrico FM, FH, NH12 Esquemas elétricos dos componentes T3019660102
  • 105.
    Grupo 37 Esquemaelétrico FM, FH, NH12 Esquemas elétricos dos componentes T3019661 103
  • 106.
    Grupo 37 Esquemaelétrico FM, FH, NH12 Esquemas elétricos dos componentes T3019662104
  • 107.
    Grupo 37 Esquemaelétrico FM, FH, NH12 Esquemas elétricos dos componentes T3017696 105
  • 108.
    Grupo 37 Esquemaelétrico FM, FH, NH12 Esquemas elétricos dos componentes T3017697106
  • 109.
    Grupo 37 Esquemaelétrico FM, FH, NH12 Esquemas elétricos dos componentes T3019663 107
  • 110.
    Grupo 37 Esquemaelétrico FM, FH, NH12 Esquemas elétricos dos componentes T3017699108
  • 111.
    Grupo 37 Esquemaelétrico FM, FH, NH12 Esquemas elétricos dos componentes T3019664 109
  • 112.
    Grupo 37 Esquemaelétrico FM, FH, NH12 Esquemas elétricos dos componentes T3019665110
  • 113.
    Grupo 37 Esquemaelétrico FM, FH, NH12 Esquemas elétricos dos componentes T3019666 111
  • 114.
    Grupo 37 Esquemaelétrico FM, FH, NH12 Esquemas elétricos dos componentes T3019448112
  • 115.
    Grupo 37 Esquemaelétrico FM, FH, NH12 Esquemas elétricos dos componentes T3017703 113
  • 116.
    Grupo 37 Esquemaelétrico FM, FH, NH12 Esquemas elétricos dos componentes T3019355114
  • 117.
    Grupo 37 Esquemaelétrico FM, FH, NH12 Esquemas elétricos dos componentes T3019449 115
  • 118.
    Grupo 37 Esquemaelétrico FM, FH, NH12 Esquemas elétricos dos componentes T3019273116
  • 119.
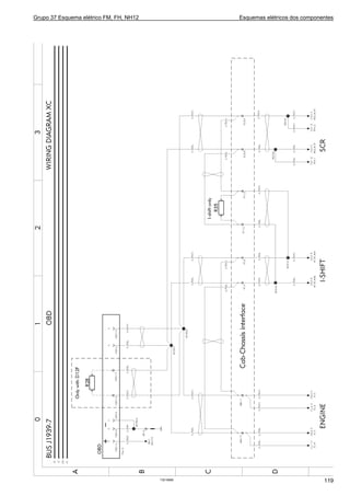
    Grupo 37 Esquemaelétrico FM, FH, NH12 Esquemas elétricos dos componentes T3019667 117
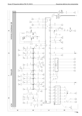
  • 120.
    Grupo 37 Esquemaelétrico FM, FH, NH12 Esquemas elétricos dos componentes T3018990118
  • 121.
    Grupo 37 Esquemaelétrico FM, FH, NH12 Esquemas elétricos dos componentes T3019668 119
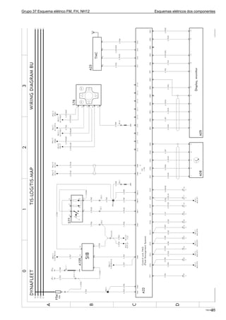
  • 122.
    Grupo 37 Esquemaelétrico FM, FH, NH12 Esquemas elétricos dos componentes T3019519120
  • 123.
    Grupo 37 Esquemaelétrico FM, FH, NH12 Índice das ilustrações Índice das ilustrações - Antena ................................................................................... página 123 - Cabos da bateria ................................................................... página 125 - Interface cabina/chassi .......................................................... página 129 - ECU na cabina ...................................................................... página 131 - Interruptores .......................................................................... página 132 1000 Cabos de instalação, instrumentos ........................................ página 134 1006 Cabos de instalação, teto ...................................................... página 146 1007 Cabos de instalação, piso ...................................................... página 151 1018 Cabos de instalação, ar condicionado ................................... página 161 1020 Cabos de instalação, capô .................................................... página 162 1025 Cabos de instalação, motor-chassi ........................................ página 164 1030 Cabos de instalação, motor ................................................... página 166 1037 Cabos de instalação, elevador do bogie ................................ página 172 1040 Cabos de instalação, chassi .................................................. página 173 1047 Cabos de instalação, luz de baliza, teto ................................ página 175 1056 Cabos de instalação, secador de ar ...................................... página 177 1062 Cabos de instalação, aquecedor de estacionamento, chassi página 178 1063 Cabos de instalação, conexões do reboque .......................... página 179 1072 Cabos de instalação, suspensão pneumática, chassi ........... página 183 1077 Cabos de instalação, luzes de marcação lateral ................... página 187 1083 Cabos de instalação, portas .................................................. página 188 1086 Cabos de instalação, ABS, chassi ......................................... página 190 1401 Cabos de instalação, válvulas solenóides ............................. página 195 1403 Cabos de instalação, retardador ............................................ página 199 1435 Cabos de instalação, chave geral .......................................... página 200 1436 Cabos de instalação, iluminação do letreiro do teto .............. página 175 1458 Cabos de instalação, tração da roda dianteira ...................... página 207 1460 Cabos de instalação, cabina-caixa das baterias ................... página 200 1470 Cabos de instalação, espelhos retrovisores controlados eletricamente ......................................................................... página 222 1472 Cabos de instalação, indicador de carga ............................... página 208 1476 Cabos de instalação, motor - cabina ..................................... página 164 1484 Cabos de instalação, seletor de mudanças, piso .................. página 209 1493 Cabos de instalação, direção hidráulica ................................ página 211 1494 Cabos de instalação, caixa de mudanças ............................. página 214 1499 Cabos de instalação, cabina-caixa de mudanças ................. página 214 1501 Cabos de instalação, parte frontal superior ........................... página 220 1502 Cabos de instalação, parte frontal esquerda inferior ............. página 220 1503 Cabos de instalação, parte frontal direita inferior .................. página 221 1504 Cabos de instalação, parede pára-fogo ................................. página 222 1505 Cabos de instalação, conexões do implementador ............... página 224 1506 Cabos de instalação, desmontável (trocador de carroceria) . página 224 121
  • 124.
    Grupo 37 Esquemaelétrico FM, FH, NH12 Índice das ilustrações 1507 Cabos de instalação, chassi ESP .......................................... página 225 1508 Cabos de instalação, TPM ..................................................... página 226 1510 Cabos de instalação, SCR ..................................................... página 227 122
  • 125.
    Grupo 37 Esquemaelétrico FM, FH, NH12 Ilustrações Ilustrações T3016936 123
  • 126.
    Grupo 37 Esquemaelétrico FM, FH, NH12 Ilustrações T3019670 124
  • 127.
    Grupo 37 Esquemaelétrico FM, FH, NH12 Ilustrações T3019495125
  • 128.
    Grupo 37 Esquemaelétrico FM, FH, NH12 Ilustrações T3019450 126
  • 129.
    Grupo 37 Esquemaelétrico FM, FH, NH12 Ilustrações T3019536127
  • 130.
    Grupo 37 Esquemaelétrico FM, FH, NH12 Ilustrações T3019671128
  • 131.
    Grupo 37 Esquemaelétrico FM, FH, NH12 Ilustrações T3018924129
  • 132.
    Grupo 37 Esquemaelétrico FM, FH, NH12 Ilustrações T3019283130
  • 133.
    Grupo 37 Esquemaelétrico FM, FH, NH12 Ilustrações T3019672131
  • 134.
    Grupo 37 Esquemaelétrico FM, FH, NH12 Ilustrações T3019673132
  • 135.
    Grupo 37 Esquemaelétrico FM, FH, NH12 Ilustrações T3019674133
  • 136.
    Grupo 37 Esquemaelétrico FM, FH, NH12 Ilustrações T3019675134
  • 137.
    Grupo 37 Esquemaelétrico FM, FH, NH12 Ilustrações T3019676135
  • 138.
    Grupo 37 Esquemaelétrico FM, FH, NH12 Ilustrações T3017748136
  • 139.
    Grupo 37 Esquemaelétrico FM, FH, NH12 Ilustrações T3019540137
  • 140.
    Grupo 37 Esquemaelétrico FM, FH, NH12 Ilustrações T3019541138
  • 141.
    Grupo 37 Esquemaelétrico FM, FH, NH12 Ilustrações T3019677139
  • 142.
    Grupo 37 Esquemaelétrico FM, FH, NH12 Ilustrações T3019678140
  • 143.
    Grupo 37 Esquemaelétrico FM, FH, NH12 Ilustrações T3019544141
  • 144.
    Grupo 37 Esquemaelétrico FM, FH, NH12 Ilustrações T3019545142
  • 145.
    Grupo 37 Esquemaelétrico FM, FH, NH12 Ilustrações T3019679143
  • 146.
    Grupo 37 Esquemaelétrico FM, FH, NH12 Ilustrações T3019680144
  • 147.
    Grupo 37 Esquemaelétrico FM, FH, NH12 Ilustrações T3019413 145
  • 148.
    Grupo 37 Esquemaelétrico FM, FH, NH12 Ilustrações T3019681146
  • 149.
    Grupo 37 Esquemaelétrico FM, FH, NH12 Ilustrações T3016392147
  • 150.
    Grupo 37 Esquemaelétrico FM, FH, NH12 Ilustrações T3019682148
  • 151.
    Grupo 37 Esquemaelétrico FM, FH, NH12 Ilustrações T3016394149
  • 152.
    Grupo 37 Esquemaelétrico FM, FH, NH12 Ilustrações T3016950 150
  • 153.
    Grupo 37 Esquemaelétrico FM, FH, NH12 Ilustrações T3019021 151
  • 154.
    Grupo 37 Esquemaelétrico FM, FH, NH12 Ilustrações T3016396152
  • 155.
    Grupo 37 Esquemaelétrico FM, FH, NH12 Ilustrações T3016397 153
  • 156.
    Grupo 37 Esquemaelétrico FM, FH, NH12 Ilustrações T3019022 154
  • 157.
    Grupo 37 Esquemaelétrico FM, FH, NH12 Ilustrações T3019683155
  • 158.
    Grupo 37 Esquemaelétrico FM, FH, NH12 Ilustrações T3019684156
  • 159.
    Grupo 37 Esquemaelétrico FM, FH, NH12 Ilustrações T3018762157
  • 160.
    Grupo 37 Esquemaelétrico FM, FH, NH12 Ilustrações T3017719158
  • 161.
    Grupo 37 Esquemaelétrico FM, FH, NH12 Ilustrações T3019719159