Ecologia de Populações




    Prof. Dr. Harold Gordon Fowler
       popecologia@hotmail.com
Laboratório:
Classificação e
   Evolução
Objetivos

Discutir conceitos relacionados a
 classificação, evolução e taxonomia.

Construir um árvore filogenético.
Classificação
Um dos problemas centrais da biologia é a
 classificação de organismos com base nas
 características compartidas.
   Por exemplo: organismos vertebrados- monos,
    vacas, ratazanas, ursos etc.


Antes de classificar um organismo se deve
 conhecer sua relação com outros para
 estabelecer relaciones evolutivas.
Classificação

O sistema de classificação
  que usamos é de Líneo
  que se baseia em duas
  técnicas, o uso do binômio
  e a hierarquia, para
  construir árvores
  filogenéticos.
  – Binômio -Gênero espécie

  – Hierarquia – Domínio,
    Reino, Filo, Classe, Ordem,
    Família, Gênero e Espécie
                                  Carolus Linnaeus 1707-1778
Classificação
A classificação taxonômica reflita a
 historia evolutiva


                 coluna

                     pelo
Evolução
As mudanças genéticas que ocorrem numa
 população de organismos no tempo.

Darwin em seu texto: The origen of species
 (1859) apresentou evidencia de que a vida
 evoluciona por meio do processo da
 seleção natural.

As evidencias indicam que todos os
 organismos descendem de um ancestral
 comum.
Evolução
Evidencias de que os organismos atuais
 são produtos da evolução
  – Registro fóssil

  – Biogeografia

  – Biologia molecular

  – Homologias
                           Características similares entre
                         organismos desenvolvidas a partir

  – Órgãos vestigiais
                              de un ancestral comum
Três áreas relacionadas a
             evolução
Filogenia
  – historia evolutiva de una espécie y grupos
    relacionados de espécies.
  – Grego: Phylon- grupo, tribo + genus- nascimento,
    origem
Sistemática
  – Estuda a diversidade biológica em um processo
    evolutivo.
Taxonomia
  – A classificação e nomeação dos organismos.
  – Grego: taxis, arranjo, ordenar + nomos, lei]
Filogenia
Grupo monofilético
  – incluía um ancestral e todos seus
    descendentes

Grupo polifilético
  – aparenta ter mais de um ancestral

Grupo parafilético
  – não incluía todos os membros do grupo
Árvore filogenético ou
                              cladograma
                         Mamalia     Reptilia   Pisces
                  0
                        urso macaco lagarto salmão truta
                                    dinossauro
Milhões de anos




                  100

                  150
                           A
                  200                            Grupo monofilético
                  250

                  300




                                             Antecestral común
Árvore filogenético ou cladograma


                         Mamalia     Reptilia   Pisces
                  0
                        urso macaco lagarto salmão truta
Miljões de anos




                  100               dinossauro
                  150

                  200
                           A
                  250
                                                 Grupo polifilético
                  300




                                             Antecestral comúm
Árvore filogenético ou
       cladograma




            Grupo parafilético

Exemplo, os Dinossauros (não se inclua as aves
 que são descendentes diretos) e os protistas
Revisão
Evolução Divergente

O braço humano, a pata de frente do
  gato, a aleta de uma baleia e a asa do
  morcego compartilham uma semelhança
  estrutural básica porque esses animais
  provem de um ancestral comum.

Não existe uma necessidade mecânica
  essencial para que estas estruturas
  tenham tal similitude, porque cada
  organismo as utiliza para realizar
  funciones distintas.
Evolução Convergente

Ocorre quando espécies
  com órgãos análogos tem
  uma origem de um
  ancestral diferente.


Ainda que os órgãos não
  tem a mesma estrutura,
  são análogos em
  superfície e função.
Formas intermediarias no
     registro fóssil

        “Tantas formas intermediarias foram
        descobertas entre peixes e anfíbios,
        e entre anfíbios e repteis, e entre
        repteis e mamíferos, e na linhagem de
        descendência dos primatas que é as
        vezes difícil para identificar quando a
        transição ocorre entre espécies.”
         - National Academy of Sciences,
        1999
Land Mammal



?

    ?
        ?

        ?

        ?

        ?

            ?
Formas intermediarias no
     registro fóssil
Cladogramas
Diagramas de árvores evolutivas com dicotomias
Demonstram as relações de divergência a partir
  de um ancestral comum
  – resultam da filogenia (cladística)

  – Demonstram uma sequencia na origem de
    características taxonômicas

  – usa um grupo relacionado que não está incluído no
    grupo de estudo (grupo externo) para saber qual
    caráter é ancestral
Cladogramas
Taxa (1-5)
Características (A-H)
Grupo externo (5)
A: simpleisomorfía
B: separa 1-4 de OG
C, D: mais recentes
  que B
C: 1 e 2 (clade)
D: 3 e 4 (clade: taxa que
  compartilham uma
  sinapomorfía
Como construir um
        cladograma?
Identificar homologias

Identificar quais caracteres são primitivos e
  quais derivados

Usar um grupo externo para comparar

Fazer uma tabela de caracteres: presencia-
  ausência
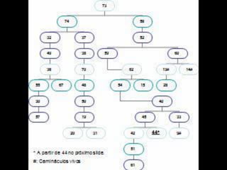
Tarefa: Classificação taxonômica de
         caminálculos vivos
Examine as espécies de caminálculos vivos
 e observe as similaridades e diferencias
 entre eles.




Numa folha elabore uma classificação
 hierárquica
Exemplo de hierarquia
Cladograma

    Pelo   garras antenas
                            C       B       A
A     -      +       +                     garras
                                        antenas
B     -      -       +

C     -      -       -           Escolhe a
                                 árvore mais
                                parcimoniosa
Exemplo de uma árvore
    filogenética
Tarefa 2: Aproximação comparativa
         a análise filogenética

Construa uma árvore filogenética com as
  espécies de caminálculos vivos que reflete sua
  classificação taxonômica.



  Tarefa 3: Filogenia dos camináculos

• Construa uma árvore filogenética com todos os
  caminálculos. Começa com os fósseis mais
  antigos e agrupar esses de acordo a suas
  relações evolutivas.
Caminaculida
Caminaculida

Caminaculida

  • 1.
    Ecologia de Populações Prof. Dr. Harold Gordon Fowler popecologia@hotmail.com
  • 2.
  • 3.
    Objetivos Discutir conceitos relacionadosa classificação, evolução e taxonomia. Construir um árvore filogenético.
  • 4.
    Classificação Um dos problemascentrais da biologia é a classificação de organismos com base nas características compartidas.  Por exemplo: organismos vertebrados- monos, vacas, ratazanas, ursos etc. Antes de classificar um organismo se deve conhecer sua relação com outros para estabelecer relaciones evolutivas.
  • 5.
    Classificação O sistema declassificação que usamos é de Líneo que se baseia em duas técnicas, o uso do binômio e a hierarquia, para construir árvores filogenéticos. – Binômio -Gênero espécie – Hierarquia – Domínio, Reino, Filo, Classe, Ordem, Família, Gênero e Espécie Carolus Linnaeus 1707-1778
  • 6.
    Classificação A classificação taxonômicareflita a historia evolutiva coluna pelo
  • 7.
    Evolução As mudanças genéticasque ocorrem numa população de organismos no tempo. Darwin em seu texto: The origen of species (1859) apresentou evidencia de que a vida evoluciona por meio do processo da seleção natural. As evidencias indicam que todos os organismos descendem de um ancestral comum.
  • 8.
    Evolução Evidencias de queos organismos atuais são produtos da evolução – Registro fóssil – Biogeografia – Biologia molecular – Homologias Características similares entre organismos desenvolvidas a partir – Órgãos vestigiais de un ancestral comum
  • 9.
    Três áreas relacionadasa evolução Filogenia – historia evolutiva de una espécie y grupos relacionados de espécies. – Grego: Phylon- grupo, tribo + genus- nascimento, origem Sistemática – Estuda a diversidade biológica em um processo evolutivo. Taxonomia – A classificação e nomeação dos organismos. – Grego: taxis, arranjo, ordenar + nomos, lei]
  • 10.
    Filogenia Grupo monofilético – incluía um ancestral e todos seus descendentes Grupo polifilético – aparenta ter mais de um ancestral Grupo parafilético – não incluía todos os membros do grupo
  • 11.
    Árvore filogenético ou cladograma Mamalia Reptilia Pisces 0 urso macaco lagarto salmão truta dinossauro Milhões de anos 100 150 A 200 Grupo monofilético 250 300 Antecestral común
  • 12.
    Árvore filogenético oucladograma Mamalia Reptilia Pisces 0 urso macaco lagarto salmão truta Miljões de anos 100 dinossauro 150 200 A 250 Grupo polifilético 300 Antecestral comúm
  • 13.
    Árvore filogenético ou cladograma Grupo parafilético Exemplo, os Dinossauros (não se inclua as aves que são descendentes diretos) e os protistas
  • 14.
  • 15.
    Evolução Divergente O braçohumano, a pata de frente do gato, a aleta de uma baleia e a asa do morcego compartilham uma semelhança estrutural básica porque esses animais provem de um ancestral comum. Não existe uma necessidade mecânica essencial para que estas estruturas tenham tal similitude, porque cada organismo as utiliza para realizar funciones distintas.
  • 16.
    Evolução Convergente Ocorre quandoespécies com órgãos análogos tem uma origem de um ancestral diferente. Ainda que os órgãos não tem a mesma estrutura, são análogos em superfície e função.
  • 17.
    Formas intermediarias no registro fóssil “Tantas formas intermediarias foram descobertas entre peixes e anfíbios, e entre anfíbios e repteis, e entre repteis e mamíferos, e na linhagem de descendência dos primatas que é as vezes difícil para identificar quando a transição ocorre entre espécies.” - National Academy of Sciences, 1999
  • 18.
    Land Mammal ? ? ? ? ? ? ?
  • 20.
    Formas intermediarias no registro fóssil
  • 21.
    Cladogramas Diagramas de árvoresevolutivas com dicotomias Demonstram as relações de divergência a partir de um ancestral comum – resultam da filogenia (cladística) – Demonstram uma sequencia na origem de características taxonômicas – usa um grupo relacionado que não está incluído no grupo de estudo (grupo externo) para saber qual caráter é ancestral
  • 22.
    Cladogramas Taxa (1-5) Características (A-H) Grupoexterno (5) A: simpleisomorfía B: separa 1-4 de OG C, D: mais recentes que B C: 1 e 2 (clade) D: 3 e 4 (clade: taxa que compartilham uma sinapomorfía
  • 23.
    Como construir um cladograma? Identificar homologias Identificar quais caracteres são primitivos e quais derivados Usar um grupo externo para comparar Fazer uma tabela de caracteres: presencia- ausência
  • 24.
    Tarefa: Classificação taxonômicade caminálculos vivos Examine as espécies de caminálculos vivos e observe as similaridades e diferencias entre eles. Numa folha elabore uma classificação hierárquica
  • 26.
  • 27.
    Cladograma Pelo garras antenas C B A A - + + garras antenas B - - + C - - - Escolhe a árvore mais parcimoniosa
  • 28.
    Exemplo de umaárvore filogenética
  • 30.
    Tarefa 2: Aproximaçãocomparativa a análise filogenética Construa uma árvore filogenética com as espécies de caminálculos vivos que reflete sua classificação taxonômica. Tarefa 3: Filogenia dos camináculos • Construa uma árvore filogenética com todos os caminálculos. Começa com os fósseis mais antigos e agrupar esses de acordo a suas relações evolutivas.