BUREAU OF RECLAMATION
                         BRASIL




6
MANUAL DE
            Avaliação de
            Pequenas Barragens
IRRIGAÇÃO
                       BRASÍLIA - DF
                          2002
Todos os Direitos Reservados
Copyright © 2002 Bureau of Reclamation
Os dados desse Manual estão sendo atualizados por técnicos do Bureau of Reclamation.
Estamos receptivos a sugestões técnicas e possíveis erros encontrados nessa versão. Favor
fazer a remessa de suas sugestões para o nosso endereço abaixo, ou se preferir por e-mail.
1ª Edição: Setembro de 1993
2ª Edição: Dezembro de 2002
Meio Eletrônico
Editor:
BUREAU OF RECLAMATION
SGA/Norte - Quadra 601 - Lote I - Sala 410
Edifício Sede da CODEVASF
Brasília - DF
CEP - 70830-901
Fone:      (061) 226-8466
                 226-4536
Fax:             225-9564
E-mail: burec2001@aol.com

Autores
Peter J. Hradilek
Engº Civil – Especialista em Barragens – “Bureau of Reclamation”
Anexo 1 – Dimensionamento de Pequenos Açudes
Benedito José Zelaquett Seraphin – SUDENE – Chefe do GT. HME Coordenação Administrativa
Eric Cadier – SUDENE / ORSTON – Hidrologia / Dimensionamento – Coordenação Técnica
Flávio Hugo Barreto B. Silva – EMBRAPA – Classificação Hidropedológica das Bacias
Jean Claude Leprun – EMBRAPA – Classificação Hidropedológica das Bacias
Jacques Marie Herbaud – SUDENE / ACQUAPLAN – Hidrologia
Frederico Roberto Doherty – SUDENE / IICA – Hidrologia / Modelização
Paulo Frassinete de A. Filho – SUDENE / IICA – Hidrologia
Francois Molle – SUDENE / COOPERAÇÃO FRANCESA – Dimensionamento / Manejo da Água
Carlos Henrique Cavalcanti de Albuquerque – SUDENE / CISAGRO – Computação / Modelização
Paulo Henrique Paes Nascimento – SUDENE / CISAGRO – Computação / Modelização
Marc Montgaillard – SUDENE / ORSTOM – Computação / Modelização
Equipe Técnica do Bureau of Reclamation no Brasil
Catarino Esquivel - Chefe da Equipe
Ricardo Rodrigues Lage - Especialista Administrativo
Evani F. Souza - Assistente Administrativo
Revisão Técnica:
CODEVASF / DNOCS / DNOS / SUDENE / ESTADOS – Vários Especialistas
Composição e Diagramação:
Print Laser – Assessoria Editorial Ltda


Ficha Catalográfica:


Avaliação de pequenas barragens / Peter J.Hradilek ....[et al.]. —
  Brasília: Bureau of Reclamation, 2002
  74 p. : il. (Manual de Irrigação, v.6)

    Trabalho elaborado pelo Bureau of Reclamation, do Departa-
mento de Interior, dos Estados Unidos, por solicitação do Minis-
tério da Integração Nacional do governo brasileiro.
1. Barragem – avaliação. I. Hradilek, Peter J. II. Série.

                                            CDU 627.82.004.15
Avaliação de Pequenas Barragens




                                    APRESENTAÇÃO




                 Em maio de 1986, o Banco Mundial aprovou um Contrato de Empréstimo para a
           elaboração de estudos e projetos de irrigação no Nordeste do Brasil. O Contrato inclui
           recursos para assistência técnica à Secretaria de Infra-Estrutura Hídrica e, para isto, foi
           assinado - em novembro de 1986 - um acordo com o “Bureau of Reclamation”, do Depar-
           tamento do Interior, dos Estados Unidos.

                 A assistência abrange a revisão de termos de referência, estudos básicos, setoriais
           e de pré-viabilidade; projetos básicos e executivos; especificações técnicas para constru-
           ção de projetos de irrigação; critérios, normas e procedimentos de operação e manuten-
           ção de projetos de irrigação; apresentação de seminários técnicos; acompanhamento da
           construção de projetos; formulação de recomendações de políticas relativas ao desenvol-
           vimento da agricultura irrigada.

                  O trabalho de assistência é realizado por uma equipe residente no Brasil, e por
           pessoal temporário do Bureau, do Centro de Engenharia e Pesquisa de Denver, Colorado,
           Estados Unidos. A equipe residente conta com especialistas em planejamento, projetos
           de irrigação, barragens, hidrologia, sensoriamento remoto e operação e manutenção.

                  O Bureau vem prestando estes serviços há mais de dezesseis anos. Neste período,
           obteve um conhecimento bastante amplo sobre a agricultura irrigada, no Brasil. Devido a
           este conhecimento e à grande experiência do Bureau, em assuntos de irrigação, o Minis-
           tério da Integração Nacional, solicitou que fossem elaborados manuais técnicos, para
           utilização por órgãos governamentais (federais, estaduais e municipais), entidades priva-
           das ligadas ao desenvolvimento da agricultura irrigada, empresas de consultoria, empreiteiras
           e técnicos da área de irrigação.

                A coleção que ora é entregue a esse público é um dos resultados do Contrato
           mencionado. Ela é composta dos seguintes Manuais:

                 Planejamento Geral de Projetos de Irrigação
                 Classificação de Terras para Irrigação
                 Avaliação Econômica e Financeira de Projetos de Irrigação
                 Operação e Manutenção de Projetos de Irrigação
                 Especificações Técnicas Padronizadas
                 Standard Technical Specifications
                 Avaliação de Pequenas Barragens
                 Elaboração de Projetos de Irrigação
                 Construção de Projetos de Irrigação

                  Para sua elaboração contou com o trabalho de uma equipe de engenheiros e espe-
           cialistas do “Bureau of Reclamation”, por solicitação do governo brasileiro.




Manual de Irrigação             Copyright © Bureau of Reclamation                                     3
Avaliação de Pequenas Barragens



                  O objetivo dos Manuais é apresentar procedimentos simples e eficazes para serem
           utilizados na elaboração, execução, operação e manutenção de projetos de irrigação.

                  Os anexos 10, 11 e 12 do “Manual de Operação e Manutenção de Projetos de
           Irrigação” foram redigidos por técnicos do Instituto Interamericano de Cooperação para a
           Agricultura - IICA. O anexo do “Manual de Avaliação de Pequenas Barragens” foi elabora-
           do pelo Grupo de Hidrometeorologia da Superintendência de Desenvolvimento do Nordes-
           te - SUDENE, em convênio com o “Institut Français de Recherche Scientifique pour le
           Developement en Cooperation” - ORSTOM.

                  Foram publicadas, separadamente, pelo IBAMA / SENIR / PNUD / OMM (Instituto
           Brasileiro de Meio Ambiente e dos Recursos Naturais, Secretaria Nacional de Irrigação,
           Programa das Nações Unidas para o Desenvolvimento, Organização Meteorológica Mun-
           dial), as “Diretrizes Ambientais para o Setor de Irrigação”. Estas diretrizes devem ser
           seguidas em todas as etapas de planejamento, implantação e operação de projetos de
           irrigação.

                 O Bureau of Reclamation agradece a gentil colaboração da CODEVASF (Compa-
           nhia de Desenvolvimento do Vale do São Francisco) e do DNOCS (Departamento Nacio-
           nal de Obras Contra as Secas) pela disponibilização de informações sobre Leis e Normas
           Técnicas Brasileiras.




Manual de Irrigação            Copyright © Bureau of Reclamation                                 4
Avaliação de Pequenas Barragens




                                               SUMÁRIO




APRESENTAÇÃO ............................................................................................................ 3

1      INTRODUÇÃO ........................................................................................................ 8
       1.1 Objetivo do MANUAL ..................................................................................... 8

2      BARRAGENS DE TERRA .......................................................................................... 9
       2.1 Considerações sobre o Tipo ............................................................................. 9
       2.2 Adequabilidade do Local .................................................................................. 9
       2.3 Seções Típicas ............................................................................................... 9
            2.3.1      Seções Típicas Homogêneas ............................................................. 10
            2.3.2      Seções Típicas Zoneadas .................................................................. 10
            2.3.3      Seções não Típicas .......................................................................... 10
       2.4 Dimensões Básicas ....................................................................................... 13
            2.4.1      Largura da Crista ............................................................................. 13
            2.4.2      Cota da Crista ................................................................................. 13
       2.5 Tipos de Fundações ...................................................................................... 13
            2.5.1      Fundações em Solos Permeáveis ....................................................... 13
            2.5.2      Fundações em Solos Impermeáveis .................................................... 16
                       2.5.2.1          Fundações Impermeáveis Saturadas .................................. 18
                       2.5.2.2          Fundações Impermeáveis não Saturadas ............................ 18
       2.6 Preparação da Fundação ............................................................................... 18
       2.7 Filtros ......................................................................................................... 21
            2.7.1      Geral ............................................................................................. 21
            2.7.2      Dimensionamento dos Filtros ............................................................ 21
       2.8 Drenos de Pé e Valas Drenantes ..................................................................... 21
            2.8.1      Drenos de Pé .................................................................................. 21
            2.8.2      Valas Drenantes .............................................................................. 21
       2.9 Poços de Alívio ............................................................................................ 21
       2.10 Proteção dos Taludes ................................................................................... 22
            2.10.1 Talude de Montante ......................................................................... 22
                       2.10.1.1         “Riprap” Lançado ........................................................... 22
                       2.10.1.2         “Riprap” com Pedras Arrumadas ....................................... 22
                       2.10.1.3         Solo-Cimento ................................................................. 24
                       2.10.1.4         Revestimento de Concreto ............................................... 24
                       2.10.1.5         Proteção com Pedras Rejuntadas ...................................... 24
            2.10.2 Talude de Jusante ........................................................................... 24

3      BARRAGENS DE CONCRETO ................................................................................. 25
       3.1 Considerações sobre o Tipo ........................................................................... 25
       3.2 Adequabilidade do Local para o Barramento ..................................................... 25
       3.3 Seção Típica – Aplicabilidade ......................................................................... 25
       3.4 Seção Típica e suas Características ................................................................ 26




Manual de Irrigação                       Copyright © Bureau of Reclamation                                                       5
Avaliação de Pequenas Barragens



       3.5      Dimensões Básicas ....................................................................................... 26
                3.5.1   Cota da Crista da Barragem .............................................................. 26
                3.5.2   Dimensões da Barragem, do Trecho Vertedouro e da Bacia de Dissipação 27
                3.5.3   Distância entre as Juntas ................................................................. 27
       3.6      Preparação da Fundação e Ombreiras .............................................................. 27

4      BARRAGENS DE ALVENARIA ................................................................................. 28
       4.1 Considerações sobre o Tipo ........................................................................... 28
       4.2 Adequabilidade do Local para o Barramento ..................................................... 28
       4.3 Seção Típica – Aplicabilidade ......................................................................... 28
       4.4 Seção Típica e suas Características ................................................................ 29
       4.5 Dimensões Básicas ....................................................................................... 29
           4.5.1   Cota da Crista da Barragem .............................................................. 29
           4.5.2   Dimensões da Barragem, do Trecho do Vertedouro,
                   e da Bacia de Dissipação .................................................................. 30
           4.5.3   Distância entre as Juntas ................................................................. 30
       4.6 Preparação da Fundação e Ombreiras .............................................................. 30

5      HIDROLOGIA ....................................................................................................... 31
       5.1 Geral .......................................................................................................... 31
       5.2 Vazão de Projeto .......................................................................................... 31

6      VERTEDOUROS .................................................................................................... 32
       6.1 Escolha do Tipo de Vertedouro ....................................................................... 32
       6.2 Descarga do Projeto de Vertedouro ................................................................. 32
       6.3 Capacidade do Vertedouro ............................................................................ 33
           6.3.1    Geral ............................................................................................. 33
           6.3.2    Seção Vertente Tipo “Creager” (Ogee) ............................................... 33
           6.3.3    Seção Vertente de Outro Tipo ........................................................... 33
           6.3.4    Sangradouro sem Seção Vertente ...................................................... 33

ANEXO ........................................................................................................................ 34

DIMENSIONAMENTO DE PEQUENOS AÇUDES ................................................................. 34
Equipe Técnica ............................................................................................................. 34
1.    Problemáticas do Dimensionamento ........................................................................ 35
2.    Roteiro Resumido de Dimensionamento de Pequenas
      Barragens (vide Figura A.1) .................................................................................... 35
     2.1 Determinação das Características Físico-Climáticas da Bacia .............................. 35
            2.1.1      Características da Bacia Hidrográfica de Drenagem (BHD) ..................... 35
     2.2 Dimensionamento do Volume da Barragem ...................................................... 42
     2.3 Dimensionamento do Sangradouro .................................................................. 43
3.    Informações Necessárias ....................................................................................... 43
     3.1 Fundamentos e Alcance do Método de Classificação Hidro-Pedológica ................ 43
     3.2 Documentos Necessários .............................................................................. 45
     3.3 Informações a serem Coletadas no Campo ...................................................... 45
4.    Descrição Detalhada das Etapas ............................................................................. 46
     4.1 Avaliação da Superfície da Bacia Hidrográfica de Drenagem ............................... 46
     4.2 Classificação Hidrológica da Bacia Hidrográfica de Drenagem (B.H.D.) ................. 46
            4.2.1      Determinação do L600 de Cada Unidade de Mapeamento
                       Pedológico (UM) da BHD. ................................................................. 47
                       4.2.1.1          Regimes Hidrológicos das Pequenas
                                        Bacias Hidrográficas ....................................................... 47
                       4.2.1.2          Escolha do Solo como Fator Principal de
                                        Classificação ................................................................. 50




Manual de Irrigação                        Copyright © Bureau of Reclamation                                                        6
Avaliação de Pequenas Barragens



                           4.2.1.3    Cálculo de L600 para cada Unidade
                                      de Mapeamento de Solo .................................................. 50
               4.2.2     Correções de L600 .......................................................................... 51
                         4.2.2.1      Influência da Cobertura Vegetal ........................................ 51
                         4.2.2.2      Correção pela Presença de Outros
                                      Açudes à Montante do Local da Represa ........................... 52
                         4.2.2.3      Intervenção de Outros Fatores Corretivos .......................... 53
               4.2.3     Cálculo do Valor da L600 Corrigida da BHD ........................................ 54
       4.3     Avaliação do Clima ....................................................................................... 54
               4.3.1     Determinação do Total Anual Médio das Precipitações
                         a partir do Mapa de Isoietas .............................................................. 54
               4.3.2     Determinação da Zona Climática e do Coeficiente de
                         Correção Climática C ....................................................................... 54
       4.4     Cálculo da Lâmina Escoada L(P) ..................................................................... 55
       4.5     Cálculo do Volume Médio Escoado ................................................................. 55
               4.5.1     Exemplo de Cálculo ......................................................................... 55
       4.6     Utilização Prevista na Barragem ...................................................................... 58
       4.7     Dimensionamento do Açude .......................................................................... 59
               4.7.1     Critérios de Dimensionamento ........................................................... 59
               4.7.2     Dimensionamento ............................................................................ 60
       4.8     Cálculo da Cheia do Projeto ........................................................................... 61
               4.8.1     Condições de Gerações das Fortes Cheias .......................................... 61
                         4.8.1.1      Definições e Explicações Gerais ........................................ 61
                         4.8.1.2      Precipitações e Intensidades de Chuva .............................. 62
                         4.8.1.3      Variações do Volume Escoado .......................................... 63
                         4.8.1.4      Variações dos Tempos de Escoamento .............................. 63
               4.8.2     Roteiro de Cálculo de Vazão de Pico da Cheia de Projeto ...................... 64
                         4.8.2.1      Determinação da Superfície Efetiva de
                                      Contribuição de Cheia SC (km2) ....................................... 64
                         4.8.2.2      Determinação do Fator Corretivo FC.................................. 64
               4.8.3     Outras Características de Cheias ....................................................... 68

BIBLIOGRAFIA .............................................................................................................. 70

BIBLIOGRAFIA – ANEXO ................................................................................................ 71




Manual de Irrigação                       Copyright © Bureau of Reclamation                                                      7
Avaliação de Pequenas Barragens




                                   INTRODUÇÃO




1.1        Objetivo do MANUAL

                O objetivo deste MANUAL é apresentar procedimentos simples e eficazes para
           serem utilizados pelos órgãos federais, estaduais e locais, organizações privadas e fir-
           mas de consultoria, quando da avaliação de pequenas barragens.

                 Este MANUAL é aplicável para a avaliação da segurança de barragens até dez
           metros de altura. O MANUAL poderá ser usado por entidades que desejarem projetar e
           construir estas barragens ou reabilitar e operar as já existentes. Poderá servir, também,
           como norma aos estados que desejarem a aprovação das construções, bem como inspe-
           ções e requisitos relativos a segurança das barragens existentes. Do mesmo modo, o
           MANUAL poderá servir como norma-padrão aos bancos, para a determinação do financi-
           amento de empréstimos às entidades interessadas na construção ou na reabilitação de
           barragens até dez metros de altura.

                 O anexo deste MANUAL foi elaborado pelo Grupo de Hidrometeorologia da Supe-
           rintendência de Desenvolvimento do Nordeste – SUDENE, em convênio com o “Institut
           Français de Recherche Scientifique pour le Developement en Cooperation” – ORSTOM.




Manual de Irrigação            Copyright © Bureau of Reclamation                                  8
Avaliação de Pequenas Barragens




                                     BARRAGENS DE
                                     TERRA




2.1        Considerações sobre o Tipo

                  Este tipo de barragem é apropriado para locais onde haja disponibilidade de solo
           argiloso ou areno-siltoso/argiloso, além da facilidade de situar o vertedouro em uma das
           margens, utilizando o solo escavado para construção da barragem, evitando, sempre
           que possível, o bota-fora de material.

2.2        Adequabilidade do Local

                 O local deverá possuir as seguintes características básicas:

           a)    Possibilidade de posicionamento do vertedouro fora do corpo da barragem, utili-
                 zando-se favoravelmente as condições topográficas, para dirigir as águas lateral-
                 mente, contornando assim a barragem;

           b)    Facilidade de localização do vertedouro, de modo a evitar correntes com altas ve-
                 locidades ao longo dos taludes da barragem;

           c)    Estabilidade e confiabilidade das fundações sob as barragens;

           d)    Possibilidade para diminuição dos volumes de materiais de construção, da barra-
                 gem a ser construída no local mais estreito do rio, com eixo longitudinal perpendi-
                 cular às ombreiras;

           e)    À montante do local de construção da barragem, não devem existir desmorona-
                 mentos e, caso existam, devem ser estabilizados;

           f)    Possibilidade de espaço razoável para a construção do maciço, no caso de se optar
                 por sangradouros no trecho do leito do rio;

           g)    Existindo locais topográfica e geologicamente adequados, é recomendável a cons-
                 trução de pequenos diques em cotas inferiores à do coroamento da barragem para
                 que, na ocorrência de cheias excepcionais, possam os mesmos romper, funcio-
                 nando como descarregadores auxiliares, impedindo o transbordamento do maci-
                 ço e sua conseqüente destruição (diques fusíveis).

2.3        Seções Típicas

                 O tipo de barragem de terra, homogênea ou zoneada, é geralmente escolhido em
           função do volume e da qualidade dos materiais existentes no local, dos processos constru-
           tivos a serem utilizados e dos solos que constituem as fundações da barragem. Sempre
           que possível, devem ser utilizados, no corpo da barragem, materiais escavados para cons-




Manual de Irrigação            Copyright © Bureau of Reclamation                                  9
Avaliação de Pequenas Barragens



                trução do vertedouro e outras escavações obrigatórias. Se no local da barragem existirem
                quantidades suficientes de solo argiloso ou solo areno-siltoso/argiloso, a barragem homo-
                gênea é a mais recomendada para alturas até 10m, por ser mais simples e prática em
                termos construtivos.

2.3.1           Seções Típicas Homogêneas

                      Seções típicas de barragens de terra homogêneas são apresentadas na Figura 2.1.
                As seções homogêneas-modificadas (A-C) são preferíveis. Na Tabela 2.1 são apresenta-
                das as inclinações dos taludes de montante e de jusante para barragens homogêneas
                sobre fundações estáveis.

Tabela 2.1                Inclinação dos Taludes de Barragens Homogêneas sobre Fundações Estáveis


Tipo                                     Sujeito a Esvaziamento Rápido   Classificação do Solo         Montante         Jusante
Homogêneo ou Homogêneo-Modificado        Não                             GC,GM,SC,SMCL,MLCH,MH         2,5:13:13,5:1    2:12,5:12,5:1
Homogêneo-Modificado                     Sim                             GC,GM,SC,SMCL,MLCH,MH         3:13,5:14:1      2:12,5:12,5:1
Nota: Solos GW,GP,SW,SP e Pt são inadequados. Não recomendam-se solos tipo OL e OH para porções maiores do maciço.
      Considerando-se esvaziamentos rápidos os que apresentam velocidades mínimas, de descida de nível de 0,15m por
      dia.



2.3.2           Seções Típicas Zoneadas

                       Para barragens zoneadas, a inclinação dos taludes é uma função das dimensões
                relativas do núcleo impermeável e dos maciços laterais estabilizadores, como indicado na
                Figura 2.2 e na Tabela 2.2.

Tabela 2.2                Inclinação dos Taludes de Barragens Zoneadas sobre Fundações Estáveis


Tipo                   Sujeito a Esvaziamento Rápido   Classificação do Solo do Núcleo     Montante               Jusante
Núcleo Mínimo “A”      Não Importa                      GC,GM,SC,SMCL,ML,CH ou MH          2:1                    2:1
Núcleo Máximo          Não                             GC,GM,SC,SMCL,MLCH,MH               2:12,25:12,5:13:1      2:12,25:12,5:13:1
Núcleo Máximo          Sim                             GC,GM,SC,SMCL,MLCH,MH               2,5:12,5:13:13,5:1     2:12,25:12,5:13:1
Nota: Núcleos mínimos e máximos são indicados na Figura 2.2. Os materiais aceitáveis para os maciços laterais são
      enrocamento, GW,GP,SW (seixo), e SP (seixo). Não recomendam-se solos Tipo OL e OH para porções maiores do
      núcleo. Solos Pt são inadequados. Considerando-se esvaziamentos rápidos os que apresentam velocidades mínimas,
      de descida do nível, de 0,15m por dia.




2.3.3           Seções não Típicas

                      De maneira geral, a estabilidade da barragem de terra com altura até 10m, que não
                tenha problemas de fundação, fica assegurada pela adoção das seções recomendadas
                nas Figuras 2.1 e 2.2 e nas Tabelas 2.1 e 2.2. Para seções diferentes das indicadas, é
                necessária a realização de análises especiais. Deverão ser feitas análises de estabilidade
                para três condições:

                !      Fim de construção;

                !      Reservatório máximo em operação;

                !      Rebaixamento rápido (se for o caso).




Manual de Irrigação                      Copyright © Bureau of Reclamation                                                        10
Avaliação de Pequenas Barragens




Figura 2.1            Barragens de terra homogênea – Seções Típicas




Manual de Irrigação             Copyright © Bureau of Reclamation     11
Avaliação de Pequenas Barragens




Figura 2.2            Barragens de Terra Zoneada – Seções Típicas




Figura 2.3            Fundações Permeáveis – Profundidade Pequena




Manual de Irrigação             Copyright © Bureau of Reclamation   12
Avaliação de Pequenas Barragens



                   Deverão ser feitas estimativas de vazão pelo maciço e pela fundação, levando-se
             em conta os coeficientes de permeabilidade dos materiais. Os parâmetros podem ser
             obtidos com base nos ensaios rotineiros, utilizando-se tabelas com valores típicos, sem-
             pre que os fatores de segurança usados nas análises forem maiores ou iguais a 1,5 nos
             primeiros casos, e iguais ou maiores de 1,2 no terceiro caso.

2.4          Dimensões Básicas
2.4.1        Largura da Crista

                   Para barragens de terra, a largura mínima da crista deve ser calculada pela fórmula
             L = Z/5 + 3 metros, onde Z é a altura máxima da barragem e L, a largura mínima da crista.
             Caso seja prevista uma estrada sobre a crista, a dimensão mínima sempre deverá ser de
             5 metros.

2.4.2        Cota da Crista

                   A cota da crista é igual à cota da soleira do sangradouro mais a revanche. A revanche
             é igual à lâmina da sangria mais a folga. Folgas normalmente aceitáveis estão apresenta-
             das na Tabela 2.3, considerando duas folgas:

             !        Folga mínima – é a folga acima do nível máximo do reservatório;

             !        Folga normal – é a folga acima do nível normal do reservatório (ou da soleira do
                      sangradouro).

Tabela 2.3                 Folga Recomendada

                 Fetch (km)                       Folga normal (m)                 Folga mínima (m)
                   < 1,5                                 1,2                              1,0
                     1,5                                 1,5                              1,2
                     5,0                                 2,0                              1,5
                     7,5                                 2,5                              1,8
                    15,0                                 3,0                              2,0


2.5          Tipos de Fundações
2.5.1        Fundações em Solos Permeáveis

                    O combate às forças de percolação e/ou às descargas freáticas excessivas deverá
             ser feito através de uma ou mais soluções, próprias a cada abordagem, as quais passa-
             rão a ser tratadas a seguir. Para fins de abordagem, as fundações de solos permeáveis
             dividem-se em dois casos:

             !        Caso 1 – fundações permeáveis expostas;

             !        Caso 2 – fundações permeáveis cobertas.

                      Em ambos os casos, a fundação pode ser homogênea ou estratificada.

             a)       Caso 1: Fundação Permeável Exposta (Profundidade Pequena) – O tratamento da
                      fundação permeável exposta de pequena profundidade está apresentado na Figura
                      2.3. O núcleo mínimo “A” (vide Figura 2.2) é aceitável neste caso. O “cut-off” (vala
                      corta-água) consiste de uma trincheira escavada até atingir a camada impermeável
                      (“cut-off” positivo). A largura do fundo do “cut-off” deve ser calculada pela expres-
                      são:




Manual de Irrigação                  Copyright © Bureau of Reclamation                                  13
Avaliação de Pequenas Barragens



                       b=h–d

                 em que h é a máxima altura normal d’água, d é a profundidade do “cut-off”, e b é
                 a largura da base do “cut-off”. Se a camada impermeável for rocha, pode ser indi-
                 cado o uso de injeções. O tapete drenante horizontal, com espessura mínima de
                 1m, seguindo os critérios dos filtros, é utilizado quando:

                 (1)   A seção for homogênea. Neste caso, o tapete termina a uma distância de Z +
                       1,5m do centro da barragem;

                 (2)   A seção for zoneada com o maciço estabilizante lateral de jusante de
                       enrocamento;

                 (3)   A permeabilidade da fundação for duvidosa;

                 (4)   Existir a possibilidade de erosão regressiva (“piping”), ou do maciço para a
                       fundação, ou da fundação para a zona jusante do maciço;

                 (5)   A fundação for estratificada.

                Possivelmente, precisa-se de um filtro entre o “cut-off” do núcleo e o material
           permeável à jusante.

           b)    Caso 1: Fundação Permeável Exposta (Profundidade Intermediária) – A profundida-
                 de é considerada intermediária quando a distância até a camada impermeável é
                 demasiadamente grande para o uso de um “cut-off” positivo, mas permite o uso
                 econômico de outro tipo, como cortinas de estacas com ligação, cortina de concre-
                 to, corta-água preenchida com mistura semi-fluida (“slurry trench”), e injeções. O
                 tratamento de uma fundação permeável exposta, com profundidade intermediá-
                 ria, é apresentado na Figura 2.4. O núcleo mínimo “B” (vide Figura 2.2) é o núcleo
                 mínimo recomendável para este tipo de fundação. É necessário um tapete drenante
                 horizontal quando a lona acima é impermeável ou existe o perigo de “piping”;

           c)    Caso 1: Fundação Permeável Exposta (Grande Profundidade – Homogênea) – O
                 tratamento geral para uma fundação permeável exposta de grande profundidade é
                 apresentado na Figura 2.5. O núcleo mínimo “B” (vide Figura 2.2) é o núcleo míni-
                 mo aceitável neste caso. A banqueta impermeável à montante (ligada ao núcleo
                 impermeável no caso de barragens zoneadas) aumenta o comprimento a ser ven-
                 cido pela água através da fundação, o que reduz o gradiente hidráulico entre o
                 montante da banqueta impermeável e o tapete drenante à jusante, ocorrendo, as-
                 sim, uma redução na descarga freática até níveis aceitáveis. Uma espessura acei-
                 tável da banqueta é 10% da profundidade do reservatório acima da banqueta, mas
                 não menor que 1m. A vala de ligação deve ser construída debaixo do núcleo im-
                 permeável à montante da linha do centro da barragem. Para evitar problemas de
                 estabilidade causados pela percolação na fundação, é necessária uma zona de
                 jusante, conforme a Figura 2.6. Apresentam-se três casos:

                 (1)   Barragem zoneada com núcleo mínimo “B”. A zona à jusante deve possuir
                       características granulométricas, de modo que venha a funcionar como um
                       filtro. Caso contrário, é necessário um tapete drenante e um filtro inclinado
                       similar aos da Figura 2.1(c).

                 (2)   Barragem zoneada com núcleo maior que o núcleo mínimo “B”. Note o talude
                       reverso no fim do núcleo. A zona de jusante deve possuir características
                       granulométricas, de modo que venha a funcionar como um filtro. Caso con-




Manual de Irrigação            Copyright © Bureau of Reclamation                                 14
Avaliação de Pequenas Barragens




Figura 2.4            Fundações Permeáveis – Profundidade Intermediária




Figura 2.5            Fundações Permeáveis – Profundidade Grande – Homogêneas




Figura 2.6            Seções de Jusante Típicas de Barragens sobre Fundações Permeáveis sem
                      “Cut-Off”




Manual de Irrigação             Copyright © Bureau of Reclamation                             15
Avaliação de Pequenas Barragens



                       trário, é necessário um tapete drenante e um filtro inclinado similar aos da
                       Figura 2.1(c).

                 (3)   Barragem homogênea – É necessário um tapete drenante horizontal. É reco-
                       mendável um dreno inclinado similar aos da Figura 2.1(c).

                     Nos casos de permeabilidade excessiva da fundação, pode ser necessário trata-
           mento adicional na área do pé à jusante da barragem, como valas drenantes, poços de
           alívio ou bermas.

           d)    Caso 1: Fundação Permeável Exposta (Grande Profundidade – Estratificada). – As
                 fundações profundas estratificadas necessitam de um tratamento diferente, que
                 está apresentado na Figura 2.7. O núcleo mínimo “B” (vide Figura 1.2) é o mínimo
                 aceitável. Utiliza-se um “cut-off” parcial. A distância d (profundidade da primeira
                 camada permeável não interceptada) deve ser igual ou maior a h (profundidade do
                 reservatório). Necessita-se de um tapete drenante horizontal e drenos de pé;

           e)    Caso 2: Fundação Permeável Coberta (Cobertura de 1m ou Menos) – Neste caso,
                 trata-se a fundação como permeável exposta;

           f)    Caso 2: Fundação Permeável Coberta (Cobertura Maior que 1m, Menor que a Pro-
                 fundidade do Reservatório) – O tratamento neste caso é apresentado nas Figuras
                 2.8 e 2.9. Normalmente a camada impermeável deve ser compactada. O núcleo
                 mínimo “A” (vide Figura 2.2) é aceitável neste caso. Se a camada permeável for
                 relativamente homogênea, e a camada impermeável for de uma espessura relati-
                 vamente pequena, a camada impermeável deve ser completamente penetrada por
                 uma vala drenante, como apresentado na Figura 2.8. Quando a espessura da cama-
                 da impermeável for demasiadamente grande para ser penetrada economicamente,
                 recomenda-se o uso de poços de alívio, como apresentado na Figura 2.9. É reco-
                 mendável um espaçamento inicial de 15 a 30m. Quando a barragem for homogênea
                 ou o maciço estabilizante lateral à jusante for de permeabilidade duvidosa, necessi-
                 ta-se de um tapete drenante;

           g)    Caso 2: Fundação Permeável Coberta (Cobertura Maior que a Profundidade do Re-
                 servatório) – Neste caso, trata-se a fundação como fundação em solos impermeá-
                 veis. Vide o Item 2.5.2;

           h)    Resumo dos Tratamentos das Fundações Permeáveis – A Tabela 2.4 apresenta um
                 resumo dos tratamentos recomendados para várias condições de fundações per-
                 meáveis.

2.5.2      Fundações em Solos Impermeáveis

                  As fundações dos solos impermeáveis normalmente possuem características
           granulométricas que dispensam tratamentos para percolação ou erosão regressiva
           (“piping”). Os principais problemas das fundações em solos siltosos e/ou argilosos se
           relacionam com a estabilidade. A capacidade de suporte da fundação deve ser determi-
           nada através de ensaios de resistência à penetração (SPT). Dado o fato importante de
           que, quando o solo não está saturado, sua reação face a esforços é inteiramente diferen-
           te daquela que ocorre quando o mesmo está saturado, as fundações em solos imperme-
           áveis dividem-se em dois grupos:

           !     Fundações saturadas;

           !     Fundações não saturadas.




Manual de Irrigação            Copyright © Bureau of Reclamation                                  16
Avaliação de Pequenas Barragens




Figura 2.7            Fundações Permeáveis – Estratificadas




Figura 2.8            Fundações Permeáveis Cobertas – Tratamento com Vala Drenante




Figura 2.9            Fundações Permeáveis Cobertas – Tratamento com Poços de Alívio




Manual de Irrigação             Copyright © Bureau of Reclamation                      17
Avaliação de Pequenas Barragens



Tabela 2.4                    Tratamentos das Fundações Permeáveis
                  Espessura da
                    Camada           Espessura Total da   Estratificada ou       Controle Primário de
 Caso   Figura                                                                                                    Requisitos Adicionais
                   Superficial           Fundação           Homogênea                 Percolação
                  Impermeável
  1       2.3            -       Pequena                  Qualquer           “Cut-off” total                  Dreno de pé, e possivelmente
                                                                                                              tapete drenante, injeções
  1       2.4            -       Mediana                  Qualquer           Cortinas de estacas ou de        Núcleo largo, dreno de pé, vala
                                                                             concreto, “slurry trench”        de ligação e possivel- mente
                                                                                                              tapete drenante
  1       2.7            -       Mediana ou grande        Estratificada      Cut-off parcial                  Dreno de pé, tapete drenante e
                                                                                                              possivelmente poço de alívio
  1       2.5            -       Grande                   Homogênea          Banqueta impermeável a           Núcleo largo, dreno de pé, vala
                                                                             montante                         de ligação e possivel-mente
                                                                                                              tapete drenante
  2        -           < 1m      Qualquer                 Qualquer           Igual ao caso 1 correspondente
  2        -          > 1m < h   Pequena ou mediana       Qualquer           Igual ao caso 1 correspondente
  2      2.8          > 1m < h   Grande                   Homogênea          Vala drenante ou poços de        Vala de ligação, compactação
        ou 2.9                                                               alivio                           da camada
  2       2.9         > 1m < h   Grande                   Estratificada      Poços de Alivio                  Idem
  2       2.10          >h       -                        -                  Não requer tratamento como
                                                                             fundação permeável


2.5.2.1          Fundações Impermeáveis Saturadas

                        O tratamento de uma fundação impermeável saturada está apresentada na Figura
                 2.10 e na Tabela 2.5. As seções típicas homogêneas (Figura 2.1 e Tabela 2.1) ou zoneadas
                 (Figura 2.2 e Tabela 2.2) são aplicáveis (com taludes mínimos de 3:1), no último caso
                 com o núcleo mínimo “A”. Para melhorar as condições de estabilidade, recomenda-se a
                 construção das bermas de equilíbrio apresentadas. Os taludes das bermas são funções do
                 tipo de solo da fundação (segundo a Classificação Unificada dos Solos), e dos resultados
                 obtidos com ensaios SPT realizados na fundação dentro de uma profundidade igual à
                 altura da barragem a ser construída.

2.5.2.2          Fundações Impermeáveis não Saturadas

                        Neste caso, como as fundações estão sujeitas a saturação e a recalques acentua-
                 dos eventuais, sempre são necessários ensaios geotécnicos para qualquer tipo ou altura
                 da barragem. devem ser determinadas a massa específica “in situ” e o teor de umidade,
                 além dos ensaios de laboratório. A Figura 2.11, que relaciona D (massa específica aparen-
                 te seca natural, dividida pela massa especificada aparente seca máxima) versus W-W
                 (umidade ótima menos umidade natural), apresenta duas regiões A e B. A Figura 2.12
                 apresenta duas regiões semelhantes, em função da massa específica seca natural versus
                 o limite da liquidez. Os solos situados na região A não necessitam de tratamento especi-
                 al, uma vez que, ao se saturarem, ocorre pouco ou nenhum recalque. Este caso pode ser
                 tratado como no parágrafo anterior. Os solos situados na região B necessitam de trata-
                 mento especial, já que, ao se saturarem, possivelmente ocorrem recalques acentuados.

2.6              Preparação da Fundação

                 a)      A área situada sob a barragem deve ser limpa, incluindo o desmatamento, o
                         destocamento e a remoção da terra vegetal até a profundidade que for necessária,
                         em relação à superfície do terreno natural;

                 b)      A área a ser limpa deve ter uma largura igual à base da seção transversal da barra-
                         gem, mais 3 metros para montante e para jusante. O material removido da opera-




Manual de Irrigação                          Copyright © Bureau of Reclamation                                                            18
Avaliação de Pequenas Barragens




Figura 2.10           Fundações Permeáveis Saturadas




Figura 2.11           Regiões de Recalque – Densidade Versus Umidade




Figura 2.12           Regiões de Recalque – Densidade Versus Limite de Liquidez




Manual de Irrigação             Copyright © Bureau of Reclamation                 19
Avaliação de Pequenas Barragens



                      ção de limpeza deverá ser transportado para locais fora da área das obras ou do
                      futuro reservatório;

               c)     No caso de fundação rochosa, inicialmente deverão ser removidos todos os blocos
                      soltos. A limpeza deverá ser feita com jatos de ar e de água sob pressão, para
                      remoção de todo o material solto na superfície rochosa. Se ocorrem fissuras ou
                      fraturas na superfície, estas deverão ser vedadas com calda de cimento. Quando
                      ocorrem irregularidades na superfície da rocha, tais como: fendas, pequenas de-
                      pressões localizadas e taludes negativos, é recomendável o preenchimento dos
                      mesmos com concreto dental (concreto simples). Opcionalmente, no caso da ocor-
                      rência de um talude negativo, poder-se-á proceder ao abrandamento. Antes do
                      lançamento da primeira camada de solo sobre a fundação rochosa, a superfície
                      deverá ser umedecida, para possibilitar melhor aderência;

               d)     No caso de fundação em materiais terrosos, após a limpeza, o terreno deverá ser
                      regularizado e compactado com um trator de esteiras, trator de pneus, ou cami-
                      nhões, com dez passadas mínimas por toda a área da fundação e ombreiras.

Tabela 2.5                Inclinações das Bermas Estabilizadoras

               Número Médio de golpes SPT dentro de   Classificação    Taludes das Bermas para Alturas da Barragem até:
Consistência   uma profundidade da fundação igual a   do Solo da
               altura da barragem                     Fundação        12m          9m               6m              3m

Mole                            <4                                            Requer ensaios e análises especiais
Média                         4 a 10                       SM          4:1            -                -            -
                                                           SC          5:1         -4:1                -            -
                                                           ML          5:1         4:1                 -            -
                                                           CL          5:1         4:1                 -            -
                                                           MH         5.5:1       4.5:1            3.5:1            -
                                                           CH         10:1         7:1              4:1             -
Dura                          11 a 20                      SM         3.5:1           -                -            -
                                                           SC         4.5:1      -3.5:1                -            -
                                                           ML         4.5:1       3.5:1                -            -
                                                           CL         4.5:1       3.5:1                -            -
                                                           MH          5:1         4:1                 -            -
                                                           CH          9:1         6:1                 -            -
Rija                           > 20                        SM             -           -                -            -
                                                           SC          -4:1           -                -            -
                                                           ML          4:1        3.5:1                -            -
                                                           CL          4:1            -                -            -
                                                           MH          4:1            -                -            -
                                                           CH          8:1        5.5:1                -            -
Nota: As bermas não são necessárias quando o talude do maciço recomendado nas Tabelas 2.1 ou 2.2 for igual ou maior ao
      talude recomendado acima.




Manual de Irrigação                     Copyright © Bureau of Reclamation                                                 20
Avaliação de Pequenas Barragens



2.7        Filtros
2.7.1      Geral

                  O projeto de um filtro deve ter como base fundamental a granulometria do materi-
           al a ser empregado. Esta granulometria deve ser tal que:

           a)        As partículas menores se acomodem nos vazios entre as partículas maiores, de
                     modo que o conjunto atue sempre como camada filtrante. Quando tal ocorre, a
                     água que surge à jusante do filtro se apresenta limpa e isenta de material sólido;

           b)        O material mais fino seja retido pelo filtro, evitando o carregamento de partículas
                     sólidas e, conseqüentemente, a formação de erosão regressiva (“piping”).

2.7.2      Dimensionamento dos Filtros

                Para dimensionamento das características granulométricas dos filtros, recomen-
           dam-se as seguintes normas:

           a)        D(15) do filtro/D(15) da base maior ou igual a 5. (O filtro não deve ter mais de 5%
                     de grãos passando na peneira No. 200 – diâmetro igual a 0,075 mm.);

           b)    D(15) do filtro/ D(85) da base menor ou igual a 5;

           c)        D(85) do filtro/diâmetro dos furos no tubo de drenagem (ou da malha do poço de
                     alívio) maior ou igual a 2;

                     No anterior, D(ij) corresponde à ordenada “ij”% do material que passa nas penei-
                     ras. Isso significa que o material possui ij% de grãos mais finos.

2.8        Drenos de Pé e Valas Drenantes
2.8.1      Drenos de Pé

                 É recomendável a norma de construção de drenos situados no pé de justante das
           barragens de terra. Juntamente com os tapetes drenantes, desempenham o papel de
           coletores das águas freáticas, conduzindo-as ao leito do rio. Deverão ser utilizadas tubu-
           lações furadas, com diâmetro interno mínimo de 0,15m. Dimensionados de acordo com
           a área a ser drenada, os drenos aumentam progressivamente da seção até o coletor de
           condução das águas ou leito do rio. O dreno deverá ser colocado numa vala de profundi-
           dade mínima de 1m, com enchimento de material de filtro (vide Item 2.7.2) para evitar o
           carregamento dos materiais do maciço e/ou da fundação.

                Uma possível alternativa para os drenos de pé, especialmente nos casos de barra-
           gens homogêneas, é o enrocamento de pé, protegido com camadas de filtros.

2.8.2      Valas Drenantes

                 No caso das fundações permeáveis cobertas com uma camada de aluvião imper-
           meável, que é de ocorrência freqüente, representa uma boa norma escavar a faixa imper-
           meável, construindo-se, assim, uma vala drenante ao longo do pé do talude. O enchi-
           mento deverá seguir os critérios dos filtros (Item 2.7.2). Esta vala deverá conter um dreno
           de pé.

2.9        Poços de Alívio

                Quando as fundações permeáveis são cobertas por uma camada impermeável de
           espessura tal que se torna tecnicamente desaconselhável o uso de valas drenantes, reco-
           menda-se a construção de poços de alívio. As indicações básicas para a construção são:



Manual de Irrigação                Copyright © Bureau of Reclamation                                 21
Avaliação de Pequenas Barragens



           a)    Os poços devem atravessar a camada impermeável, atingindo a zona permeável,
                 até uma profundidade tal que não se atinja a condição de levitação (“uplift”), isto
                 é, o gradiente hidráulico seja inferior ao crítico. É geralmente satisfatória uma pro-
                 fundidade do poço igual à profundidade do reservatório;

           b)    O espaçamento entre poços deve ser tal que intercepte a descarga freática, dre-
                 nando-a e, conseqüentemente, aliviando as subpressões. É recomendável um
                 espaçamento inicial de 15 a 30m;

           c)    Os poços devem oferecer resistência mínima à descarga freática. O diâmetro inter-
                 no mínimo do poço deve ser igual a 0,15m. Assim, asseguram-se pequenas perdas
                 de cargas na coleta pelo poço da descarga freática. Deve existir uma camada de,
                 pelo menos, 0,15m de filtro entre a tela do poço de fundação. O material do filtro
                 deve seguir os critérios do Item 2.7.2;

           d)    Cuidados especiais devem ser adotados, quando da construção dos poços, a fim
                 de que perdure sua eficiência.

2.10       Proteção dos Taludes
2.10.1     Talude de Montante

                  O talude de montante sofre a ação das intempéries, notadamente decorrentes das
           precipitações pluviométricas, bem como da ação das ondas formadas no reservatório. O
           tipo de proteção a ser adotada é, em parte, função dos materiais existentes na região. Os
           principais são:

           !     “Riprap” lançado;

           !     “Riprap” arrumado;

           !     Solo-cimento;

           !     Revestimento de concreto;

           !     Pedras rejuntadas.

2.10.1.1   “Riprap” Lançado

                 Este é, segundo a tecnologia atual, o mais aconselhável tipo de proteção. O “riprap”
           consiste de uma camada dimensionada de blocos de pedra, lançada sobre um filtro de
           uma ou mais camadas, de modo que este atue como zonas de transição granulométrica,
           servindo como obstáculo à fuga dos materiais finos que constituem o maciço (vide Figura
           2.13). A rocha a ser utilizada deve possuir dureza suficiente para resistir à ação dos
           fatores climáticos. As pedras ou blocos utilizados na construção do “riprap” devem ter,
           de preferência, o formato alongado, evitando-se, tanto quanto possível, os blocos de
           formato arredondado. Assim, as possibilidade de deslizamentos são menores. A espes-
           sura da camada e o tamanho dos blocos é função do “fetch”. O dimensionamento reco-
           mendado do “riprap” é apresentado na Tabela 2.6.

2.10.1.2   “Riprap” com Pedras Arrumadas

                 Neste caso, as pedras são arrumadas, de modo a constituírem uma camada de
           blocos bem definida, preenchendo-se os vazios com pedras menores (vide Figura 2.14). A
           qualidade da pedra deve ser excelente. A espessura da camda pode ser a metade da
           dimensão recomendada no caso de “riprap” lançado.




Manual de Irrigação              Copyright © Bureau of Reclamation                                  22
Avaliação de Pequenas Barragens




Figura 2.13           Riprap Lançado




Figura 2.14           Riprap com Pedra Arrumadas




Manual de Irrigação             Copyright © Bureau of Reclamation   23
Avaliação de Pequenas Barragens



Tabela 2.6            Dimensionamento do “RIPRAP”

                                                                   Peso da Pedra (Kg) Distribuição
Inclinação              Fetch (km)        Espessura (m)
                                                          Máximo     40 a 50%         50 a 60%       0 a 10%
3:1                          <4               0,80         1.000         > 600        35 a 600        < 35
3:1                          >4               1,00         2.000         > 1.000     45 a 1.000       < 45
2:1                      qualquer             1,00         2.000         > 1.000     45 a 1.000       < 45



2.10.1.3      Solo-Cimento

                    O solo-cimento normalmente é colocado em camadas com largura mínima de 2,5m,
              em forma de escada (vide Figura 2.15). A espessura mínima recomendada para cada
              camada é 0,15m. Isto resultará, segundo a inclinação do talude, em espessuras proteto-
              ras de mais ou menos 1m.

2.10.1.4      Revestimento de Concreto

                    A espessura mínima recomendada é de 0,15m. A preferência é para construção
              monolítica, embora placas de 2 por 2m venham sendo utilizadas. Precisa-se de uma ca-
              mada de filtro. Em geral, o revestimento de concreto não é recomendável, porque a
              baixa elasticidade do material não acompanha os recalques diferenciais que podem ocor-
              rer no maciço. Há, portanto, necessidade de uma constante manutenção do revestimen-
              to.

2.10.1.5      Proteção com Pedras Rejuntadas

                    A colocação de uma camada de pedras rejuntadas com argamassa de cimento ou
              asfalto tem sido utilizada como proteção ao talude de montante. A camada de pedra é
              construída sobre um colchão de areia com características de filtro, possuindo ambas, no
              mínimo, espessuras de 0,30m. A proteção com pedras rejuntadas não é recomendável,
              porque a rigidez do sistema não acompanha as deformações do maciço, impondo-se,
              por conseqüência, uma contínua manutenção do sistema.

2.10.2        Talude de Jusante

                    A proteção do talude de jusante pode consistir de uma camada de pedras com
              espessura mínima de 0,30m, ou do plantio de vegetação, como grama ou erva cidreira.
              Nas ombreiras, onde ocorrem grandes contribuições da chuva, as águas deverão ser
              desviadas através do emprego de canaletas.




Figura 2.15           Revestimento de Solo – Cimento




Manual de Irrigação                  Copyright © Bureau of Reclamation                                       24
Avaliação de Pequenas Barragens




                                   BARRAGENS DE
                                   CONCRETO




3.1        Considerações sobre o Tipo

                  As barragens de concreto cogitadas neste MANUAL são as do tipo de gravidade, e
           consistem de um muro, cuja seção transversal aproxima-se à de um triângulo, e que
           resistem através do seu peso próprio à pressão da água do reservatório e à subpressão
           das águas que se infiltram pelas fundações. Este tipo de barragem possui um trecho
           central rebaixado, o vertedouro, de preferência coincidente com a parte central do vale,
           onde ocorre o rio, destinado a permitir o extravasamento das águas excedentes. É reco-
           mendável para vales relativamente estreitos, com boas fundações, de preferência em
           rocha sã ou pouco fraturada, e onde a construção de um vertedouro lateral é problemá-
           tica devido às encostas íngremes e rochosas.

3.2        Adequabilidade do Local para o Barramento

                 Para a adoção da barragem de concreto para o barramento, o local deve possuir as
           seguintes características:

           a)    A largura do vale na cota da crista da barragem deve ser a mais estreita do trecho
                 barrável do rio;

           b)    Disponibilidade de pedreiras para obtenção da brita e jazidas de areia facilmente
                 exploráveis nas proximidades do local;

           c)    Facilidade de adquirir cimento em quantidade suficiente na região;

           d)    As fundações e ombreiras devem ser de material resistente; caso as fundações
                 possuam uma camada superficial de aluvião, esta não deve ser muito espessa,
                 para não encarecer a obra com os trabalhos de remoção da mesma;

           e)    Facilidade para construção de acessos.

3.3        Seção Típica – Aplicabilidade

                 A seção típica apresentada a seguir é aplicável somente com:

           !     alturas de barragem até 4,50m;

           !     alturas de lâmina d’água até 1m;

           !     fundações em rocha sã ou pouco fraturada.




Manual de Irrigação            Copyright © Bureau of Reclamation                                25
Avaliação de Pequenas Barragens



                    Caso contrário, é necessária a realização de análises específicas. Deverão ser feitas
             análises de tensões na barragem, análises de estabilidade (considerando-se tombamento,
             deslizamento e flutuação) e, no caso de fundação permeável, análises de descarga freática,
             com consideração da possibilidade de erosão regressiva (“piping”).

3.4          Seção Típica e suas Características

                    A seção típica recomendada para barragens de concreto é apresentada na Figura
             3.1. No trecho situado à jusante da barragem, deve ser feita uma bacia de dissipação ou
             tanque, cuja função é amortecer o impacto da água extravasada pelo trecho do vertedouro.
             A bacia deve ter a mesma largura do vertedouro e, caso a rocha seja pouco resistente ou
             fraturada, deve ser feita uma laje de alvenaria de pedra argamassa no seu fundo, para
             proteger a rocha contra erosão; caso a rocha seja resistente, é desnecessária a constru-
             ção dessa laje para proteção do fundo da bacia de dissipação. Ao redor da bacia, externa-
             mente, é recomendável uma camada de pedra de proteção, para evitar que a água que
             transborde da bacia danifique a rocha, principalmente quando esta não for de boa quali-
             dade. A barragem será construída em blocos, entre os quais deverão existir juntas verti-
             cais, devidamente vedadas contra vazamentos. Na crista da barragem, no trecho não
             vertedouro, deve ser construída uma mureta de proteção<%0> contra ondas.

3.5          Dimensões Básicas
3.5.1        Cota da Crista da Barragem

                    A cota da crista da barragem em seu trecho de ombreiras (trecho não vertedouro)
             deve estar 1m acima da cota do nível normal d’água previsto no reservatório. Como a
             altura máxima da lâmina d’água admitida sobre a crista do trecho vertedouro é de 1m, a
             proteção contra as eventuais ondas no reservatório, quando o nível d’água atingir o máxi-
             mo previsto, é feita por uma mureta construída junto aos parâmetros de montante. Esta
             mureta deve ter uma altura mínima de 0,3m e 0,2m de largura e pode ser construída com
             alvenaria de tijolo maciço ou de concreto.




Figura 3.1            Barragem de Concreto – Seção Típica




Manual de Irrigação               Copyright © Bureau of Reclamation                                   26
Avaliação de Pequenas Barragens



3.5.2        Dimensões da Barragem, do Trecho Vertedouro e da Bacia de Dissipação

                    O talude mínimo de jusante deve ser 0,70H : 1V. O dimensionamento preferível do
             perfil do trecho vertedouro é apresentado na Figura 6.1 do Capítulo VI, “Vertedouros”,
             para a seção típica Ho=1. Uma largura típica da bacia deve ser de 5 a 6 m.

3.5.3        Distância entre as Juntas

                  As juntas entre os blocos da barragem devem ser distantes entre si no máximo
             15m (vide a Figura 3.2), para evitar rachaduras no corpo da estrutura, através das quais
             possa haver vazamentos.

3.6          Preparação da Fundação e Ombreiras


             a)    A área situada sob a barragem e na qual a estrutura se apoiará deve ser limpa,
                   incluindo o desmatamento, destocamento e a remoção das camadas superficiais
                   de solo, até ser atingida a superfície da rocha sã.

             b)    A superfície da rocha deve ser limpa de matacões soltos, detritos ou outros mate-
                   riais. Todas as irregularidades da superfície que formem taludes negativos ou ba-
                   lanços serão eliminados com remoção do material ou por enchimento com con-
                   creto (concreto dental e/ou calda de cimento).

             c)    A área a ser limpa deve ter uma largura igual à largura da base da estrutura, mais
                   5m para montante e para jusante, tanto nas fundações do trecho central, como nas
                   fundações de ombreiras.
             d)    Os materiais extraídos das escavações deverão ser depositados em áreas fora do
                   local da obra e do reservatório.




Figura 3.2            Barragem de Concreto – Elevação Esquemática




Manual de Irrigação              Copyright © Bureau of Reclamation                                27
Avaliação de Pequenas Barragens




                                   BARRAGENS DE
                                   ALVENARIA




4.1        Considerações sobre o Tipo

                 As barragens de alvenaria de pedra argamassada, cogitadas neste MANUAL, são
           as de tipo de gravidade, e consistem de um muro, cuja seção transversal se aproxima de
           um triângulo retângulo, e que resiste através do seu peso próprio à pressão da água do
           reservatório e à subpressão das águas que se infiltram pelas fundações. Este tipo de
           barragem possui um trecho central de barragem. O vertedouro, de preferência, coincide
           com a parte central do vale, onde corre o rio, destinado a permitir o extravasamento das
           águas excedentes. As barragens de alvenaria de pedra argamassada são recomendáveis
           para vales relativamente estreitos, onde o represamento requer pouca altura, e onde a
           construção de um canal extravasor é problemática. O vale deve ter fundações em rocha
           e encostas íngremes e rochosas ou com rocha situada a pouca profundidade. Embora a
           construção de uma barragem desse tipo seja mais demorada que a de uma barragem de
           concreto, nas regiões ricas em pedras e para barragens com pouco volume de material,
           a construção em alvenaria pode ser mais econômica.

4.2        Adequabilidade do Local para o Barramento

                 Para ser viável a adoção de barragem de pedra argamassada, o local escolhido para
           o barramento deve ter as seguintes características:

           a)    Disponibilidade, nas proximidades do local, de pedras em quantidade suficiente,
                 com dimensão de 15 a 30 cm, forma semi-regular, com pelo menos duas faces
                 paralelas, ou existência de pedreira apropriada de fácil exploração;

           b)    Facilidade em adquirir areia e cimento na região;

           c)    A largura do vale na cota da crista da barragem deve ser a menor existente no
                 trecho do curso d’água em que se deseja instalar um barramento;

           d)    As ombreiras ou encostas e as fundações devem ser resistentes, constituídas de
                 rocha sã ou pouco fraturada. Se a fundação for recoberta por uma camada de
                 aluvião, esta não deve ser muito espessa, visto ser necessária a sua remoção;

           e)    Disponibilidade de acessos para transporte do material e equipamentos, ou facili-
                 dade para sua construção.

4.3        Seção Típica – Aplicabilidade

                 A seção típica apresentada a seguir é aplicável somente com:

           !     Alturas de barragem até 4m;




Manual de Irrigação            Copyright © Bureau of Reclamation                                28
Avaliação de Pequenas Barragens



             !     Alturas da lâmina d’água até 1m;

             !     Fundações em rocha sã ou pouco fraturada.

                    Em casos contrários, é necessária a realização de análises especiais. Deverão ser
             feitas análises de tensões na barragem, análises da estabilidade (considerando tomba-
             mento, deslizamento, e flutuação). Para os critérios aplicáveis nestas análises, vide “Nor-
             mas de Pequenas Barragens” (em preparação).

4.4          Seção Típica e suas Características

                    A seção típica recomendada para barragens de alvenaria de pedra é apresentada
             na Figura 4.1. De maneira geral, a estabilidade da barragem de alvenaria com altura igual
             ou inferior a 4m fica assegurada pela adoção da seção recomendada. No trecho situado
             à jusante da barragem, deve ser feito um tanque ou bacia de dissipação, com a mesma
             largura do vertedouro, que amortecerá o impacto da água que verte pelo vertedouro
             (crista do trecho rebaixado). Caso a rocha da fundação seja pouco resistente, fraturada
             ou facilmente erodível, será feita uma laje de fundo em pedra argamassada, jogando-se
             externamente, ao redor das paredes da bacia uma camada de pedra de proteção, para
             evitar que a água que transbordar do tanque danifique a superfície da rocha. A barragem
             será construída em blocos, entre os quais deverão existir juntas verticais, devidamente
             vedadas contra vazamentos. Na crista da barragem, no trecho não vertedouro, deve ser
             construída uma mureta de proteção contra ondas.




Figura 4.1            Barragem de Alvenaria – Seção Típica

4.5          Dimensões Básicas
4.5.1        Cota da Crista da Barragem

                    A cota da crista da barragem em seu trecho de ombreiras (trecho não vertedouro),
             deve estar 1m acima da cota do nível d’água normal prevista no reservatório. Como a
             altura máxima da lâmina d’água admitida sobre a crista do trecho vertedouro é de 1m, a
             proteção contra as eventuais ondas no reservatório, quando o nível d’água atingir o
             máximo previsto, é feita por uma mureta construída junto ao parâmetro de montante.
             Esta mureta deve ter uma altura mínima de 0,3m e largura de 0,2m, e pode ser construída
             de alvenaria de tijolo maciço.




Manual de Irrigação               Copyright © Bureau of Reclamation                                  29
Avaliação de Pequenas Barragens



4.5.2        Dimensões da Barragem, do Trecho do Vertedouro, e da Bacia de Dissipação

                    O talude mínimo do jusante deve ser 0,80H : 1V. O dimensionamento preferível do
             perfil do trecho vertedouro está apresentado na Figura 6.1 do Capítulo VI, “Vertedouros”,
             para a Seção Típica Ho=1. Uma largura típica da bacia de dissipação deve ser de 5 a 6 m.

4.5.3        Distância entre as Juntas

                  As juntas entre os blocos da barragem devem estar distantes entre si 25 m no
             máximo (vide Figura 4.2), para evitar rachaduras no corpo da estrutura e não ocorrer
             vazamento pelas mesmas.

4.6          Preparação da Fundação e Ombreiras

             a)    A área situada sob a barragem e na qual a estrutura se apoiará deve ser limpa,
                   incluindo o desmatamento, destocamento e a remoção das camadas superficiais
                   de solo, até ser atingida a superfície da rocha;

             b)    A superfície da rocha deve ser limpa de matacões soltos, detritos ou outros mate-
                   riais. Todas as irregularidades da superfície que formem taludes negativos ou ba-
                   lanços, serão eliminados por remoção do material ou por enchimento com argamas-
                   sa;

             c)    A área a ser limpa deve ter uma largura igual à largura da base da estrutura, mais
                   2m para montante e para jusante, tanto nas fundações do trecho central, como nas
                   fundações de ombreiras;

             d)    Os materiais extraídos das escavações deverão ser depositados em áreas fora do
                   local da obra e do reservatório.




Figura 4.2            Barragem de Alvenaria – Elevação Esquemática




Manual de Irrigação              Copyright © Bureau of Reclamation                                 30
Avaliação de Pequenas Barragens




                                   HIDROLOGIA




5.1        Geral

                 A hidrologia é uma das questões mais problemáticas no projeto de barragens e na
           avaliação de sua segurança.

                  O ideal seria que fossem empregados os métodos de hidrologia clássica, porém
           isto é, freqüentemente, impossível por falta de dados hidrológicos ou de recursos. Nes-
           tes casos, muitas vezes são utilizados métodos regionais e/ou fórmulas empíricas, tanto
           para o dimensionamento do reservatório como para o cálculo da vazão de projeto.

5.2        Vazão de Projeto

                 A seleção da vazão de projeto deve contemplar as conseqüências se a vazão for
           excedida, especialmente considerando a possibilidade de ruptura da barragem. No caso
           de uma barragem grande, a pouca distância à montante de uma cidade com muitos
           habitantes, é necessário a verificação do Projeto com Cheia Máxima Provável. Porém,
           em casos com riscos mais baixos, pode ser justificável o uso de cheias menores.

                 No caso específico de pequenas barragens até dez metros de altura, para os quais
           a sua ruptura não teria como possível conseqüência perda de vida, interrupções de vias
           de transporte de importância ou outros danos significantes, poderia ser utilizada a
           metodologia delineada no Anexo deste MANUAL intitulado “Dimensionamento de Pe-
           quenos Açudes”. A vazão de pico da cheia de projeto deve ser calculada pelas fórmulas
           dadas no parágrafo 4.8.2 desse anexo. Os valores da cheia de projeto proporcionados
           por esta metodologia correspondem ao dobro dos valores decenais. O período de retor-
           no teórico destes valores oscila, aproximadamente, entre 100 e 150 anos.

                 Nos casos com risco elevado, é necessário um estudo hidrológico mais
           aprofundado, para permitir a avaliação da segurança da barragem. “Pequena” barragem
           não significa, necessariamente, “pequeno” risco.




Manual de Irrigação            Copyright © Bureau of Reclamation                               31
Avaliação de Pequenas Barragens




                                   VERTEDOUROS




6.1        Escolha do Tipo de Vertedouro

                De forma geral, podem ser definidas duas soluções básicas para o extravasamento
           do excesso de água afluente ao local do barramento:

           !     Extravasamento por um canal, com o fundo situado em cota mais elevada em
                 relação ao leito natural do rio;

           !     Extravasamento por sobre o próprio corpo da barragem.

                  A melhor solução é função da topografia e geologia do local, e dos materiais dis-
           poníveis para a construção da barragem. Podem-se, todavia, fixar algumas regras ge-
           rais, a fim de nortear o encaminhamento dos estudos para a escolha da solução:

           a)    Deverá ser cogitada, sempre de início, a possibilidade de localizar o sangradouro em
                 uma das ombreiras ou em uma sela topográfica do terreno, utilização de um canal
                 extravasor, com largura adequada para resultar em fluxo com baixas velocidades,
                 preferencialmente sem revestimento. (Se o fundo, e/ou taludes do canal não forem
                 constituídos de material resistente, deverão os mesmos ser revestidos para protegê-
                 los contra erosão);

           b)    Caso não se possa construir um canal com largura adequada para resultar em
                 velocidades baixas, deve-se insistir com a alternativa de um canal extravasor, estu-
                 dando-se a proteção do fundo e dos taludes das margens do canal contra a erosão;

           c)    Se as margens forem íngremes, as condições topográficas favoráveis, e existir
                 rocha a pequena profundidade, pode ser conveniente projetar um sangradouro
                 em canal lateral;

           d)    Paralelamente, deverão ser estudadas alternativas com a solução de extravasamento
                 por sobre o próprio corpo da barragem;

           e)    Deve ser ressaltado que podem ser levantadas hipóteses de soluções mistas, em
                 que exista mais de um órgão responsável pelo extravasamento.

6.2        Descarga do Projeto de Vertedouro

                  O vertedouro deve ser projetado para a passagem da cheia de projeto. Se o reserva-
           tório for pequeno em relação ao volume de entrada da cheia, a descarga do vertedouro
           pode ser considerada igual à vazão de pico da cheia. Nos casos de reservatórios com
           armazenamento significativo, é necessário fazer cálculos do encaminhamento da cheia
           no reservatório e a laminação resultante, para obter o pico da descarga do vertedouro




Manual de Irrigação            Copyright © Bureau of Reclamation                                  32
Avaliação de Pequenas Barragens




Figura 6.1            Perfil de Vertedouro


             correspondente. Em casos de cheias com volumes relativamente pequenos, a redução de
             pico obtida pode ser significativa.

6.3          Capacidade do Vertedouro
6.3.1        Geral

                   A capacidade de vertedouro normalmente é calculada por uma equação do tipo

                      Q = CLH3/2

                   onde Q é a vazão, C é um coeficiente de descarga, L é a largura e H, a lâmina
                   d’água.

6.3.2        Seção Vertente Tipo “Creager” (Ogee)

                   O dimensionamento preferido para o perfil “Creager” (Ogee) é apresentado na Figu-
             ra 6.1. Um valor típico do C para este perfil é 2.1. (Valores exatos dependem da profun-
             didade do canal de aproximação, a razão H/Ho e outros fatores – vide “Design of Small
             Dams”, como exemplo).

6.3.3        Seção Vertente de Outro Tipo

                  Para uma seção vertente horizontal e larga, o valor típico de C é 1,7. Outras seções
             possuem valores intermediários.

6.3.4        Sangradouro sem Seção Vertente

                   Se o canal extravasor não inclui uma seção vertente, sua capacidade deve ser
             calculada com as fórmulas apropriadas para canais abertos.




Manual de Irrigação                Copyright © Bureau of Reclamation                               33
Avaliação de Pequenas Barragens




                                  ANEXO




                              DIMENSIONAMENTO DE PEQUENOS AÇUDES

                Este anexo foi elaborado pelo grupo de trabalho de Hidrometereologia (GT.HME
           da SUDENE) em convênio com o ORSTOM – França.

           Equipe Técnica

           !     Dr. Benedito José Zelaquett Seraphim – SUDENE – Chefe do GT. HME Coordena-
                 ção Administrativa.

           !     Eric Cadier – SUDENE/ORSTOM – Hidrologia/Dimensionamento Coordenação Téc-
                 nica.

           !     Flávio Hugo Barreto Batista da Silva – EMBRAPA – Classificação Hidropedológica
                 das Bacias.

           !     Jean Claude Leprun – EMBRAPA/ORSTOM – Classificação Hidropedológica das
                 Bacias.

           !     Jacques Marie Herbaud – SUDENE/ACQUAPLAN – Hidrologia.

           !     Frederico Roberto Doherty – SUDENE/IICA – Hidrologia/ Modelização.

           !     Paulo Frassinete de Araújo Filho – SUDENE/CISAGRO – Hidrologia/ Modelização.

           !     Nice Maria da Cunha Cavalcante – SUDENE/IICA – Hidrologia

           !     François Molle – SUDENE/COOPERAÇÃO FRANCESA – Dimensionamento/Manejo
                 de Água.

           !     Carlos Henrique Cavalcanti de Albuquerque – SUDENE/CISAGRO – Computação /
                 Modelização.

           !     Paulo Henrique Paes Nascimento – SUDENE/CISAGRO – Computação/ Modelização

           !     Marc Montgaillard – SUDENE/ORSTOM – Computação/Modelização.

           !     Rosana Alves Soares – SUDENE/IICA – Digitação

           !     Editon Mendes das Mercês – SUDENE – Desenhos.




Manual de Irrigação           Copyright © Bureau of Reclamation                             34
Avaliação de Pequenas Barragens



1.         Problemáticas do Dimensionamento

                O dimensionamento de uma barragem ou reservatório é uma operação complexa,
           na qual são levados em consideração diversos parâmetros. Dentre eles, destacam-se:

           a)    Quantidade de água disponível – variação sazonal e interanual dos escoamentos,
                 das chuvas e das outras características climáticas;

           b)    Características do local do barramento – volume máximo possível da barragem em
                 função da topografia e relação entre o volume armazenável e o custo da obra;

           c)    Finalidade de utilização potencial da obra, por exemplo: proteção de uma região
                 contra as cheias, regularização de vazões, abastecimento de uma cidade, irriga-
                 ção, etc;

                 No caso da irrigação, que constitui a finalidade principal deste MANUAL, devem
                 ser avaliados: a superfície máxima irrigável; a mão-de-obra disponível; o volume a
                 ser armazenado para os abastecimentos humano e animal; o nível de garantia
                 assumido, etc.

           d)    Outros aspectos, tais como impactos sociais, políticos e ambientais da obra, inser-
                 ção da obra no contexto sócio-econômico regional, modificação do regime
                 hidrológico causado pela represa, salinização futura da represa e o perímetro, etc;

           e)    Aspectos técnicos e econômicos – tipos e custos da construção da barragem (terra,
                 concreto) e da irrigação (aspersão, gotejamento, gravidade), capital disponível,
                 etc.

                  Cada um desses elementos deve ser considerado como sendo um eventual fator
           limitante. Assim, a dimensão da obra será, automaticamente, limitada pelo volume má-
           ximo possível no local do barramento e/ou pelo capital disponível, etc.

                Caso não haja, a priori, uma limitação evidente do tamanho da obra, propõe-se um
           método de dimensionamento hidrológico, pressupondo que os únicos fatores limitantes
           provêm da quantidade de recursos hídricos disponíveis.

                  Em resumo, este método fornece limites superiores ao tamanho das barragens, os
           quais não devem ser ultrapassados para garantirem uma gestão racional dos recursos
           hídricos e econômicos disponíveis, a nível da bacia.

2.         Roteiro Resumido de Dimensionamento de Pequenas
           Barragens (vide Figura A.1)

                 As principais etapas do método proposto para os cálculos de dimensionamento de
           barragens são:

2.1        Determinação das Características Físico-Climáticas da Bacia

2.1.1      Características da Bacia Hidrográfica de Drenagem (BHD)

           Etapa 1

                 Determinação da Superfície (S), em km, da Bacia Hidrográfica de Drenagem (BHD),
                 com mapa topográfico.




Manual de Irrigação            Copyright © Bureau of Reclamation                                 35
Avaliação de Pequenas Barragens




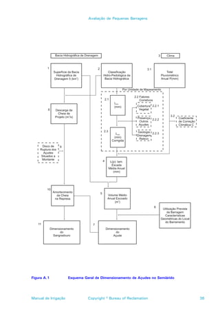
Figura A.1            Esquema Geral de Dimensionamento de Açudes no Semiárido




Manual de Irrigação             Copyright © Bureau of Reclamation               36
Avaliação de Pequenas Barragens



           Etapa 2

                 Classificação Hidro-Pedológica das unidades de solo da Bacia Hidrográfica de Dre-
                 nagem (BHD).

                 Subetapa 2-1

                 Determinação, de acordo com a Tabela A.1, do valor de L600 (mm) de cada Unida-
                 de de Mapeamento de Solo (UM) identificada no mapa pedológico. L600 é a lâmi-
                 na escoada fictícia que corresponde ao escoamento médio de cada UM nas condi-
                 ções climáticas “padrões”.

                 Subetapa 2-2

                 Intervenção eventual de fatores corretivos.

                 Subetapa 2-2-1

                 Cobertura vegetal: coeficiente CV que varia entre 0,5 e 2.

                 Subetapa 2-2-2

                 Presença de outros açudes: coeficiente CA que varia entre 0 e 1,5.

                 Subetapa 2-2-3

                 Outros fatores:

                 !     Rede hidrográfica de drenagem;
                 !     Relevo;
                 !     Geologia, etc.

                 Subetapa 2-3

                 Cálculo de L600 corrigida da BHD.

                                   (L600 corrida de cada UM x Superfície de cada UM)
                 L600 da BHD =
                                                     Superfície da BHD

           Etapa 3

                 Caracterização do clima e da pluviometria.

                 Subetapa 3-1

                 Estimativa do total pluviométrico anual: P(mm), com um mapa de isoietas.

                 Subetapa 3-2

                 Determinação da zona climática e do coeficiente de correção climático (C), com o
                 mapa da Figura A.2.




Manual de Irrigação             Copyright © Bureau of Reclamation                              37
Avaliação de Pequenas Barragens




Figura A.2            Delimitação das Zonas Climáticas




Manual de Irrigação              Copyright © Bureau of Reclamation   38
Avaliação de Pequenas Barragens



Tabela A.1.                 Composição e Valores de 1600 das Unidades de Mapeamento

Nome da
                      Componente 1   %      Componente 2     %     Componente 3   %     Componente 4   %    L600
Associação de Solo
BAHIA
AQd3                 AQd              70   LVd               30                                                    3.0mm
Ce10                 Ce.med.arg.      30   Ce.raso           50   Ce.vert.        20                           28.0mm
LEe4                 LEe.med.arg.     45   Ce.med.arg.       35   Ce.raso         20                           17.2mm
LVd12                LVd.med.arg.    100                                                                       10.0mm
LVd16                LVd.med.arg.     50   PE.med/arg.       30   SIPd.med.arg.   20                           17.5mm
LVd10                LVd.med.arg.     60   LVd.med.arg.      40                                                10.0mm
LVd11                LVd.med.arg.     70   PE.med/arg.       30                                                14.5mm
LVd13                LVd.med.arg.    100                                                                       10.0mm
LVd14                LVd.med.arg.    100                                                                       10.0mm
LVd1                 LVd.arg.        100                                                                       15.0mm
LVd20                LVd.med.         55   AQd               45                                                    2.8mm
LVd22                LVd.med.arg.     60   PE.med/arg.       40                                                16.0mm
LVd2                 LVd.arg.        100                                                                       15.0mm
LVd21                LVd.med.arg.    100                                                                       10.0mm
LVd7                 LVd.arg.        100                                                                       15.0mm
PE12                 PE.med/arg.      65   LVd.med.arg.      20   BV              15                           23.8mm
PE13                 PE.med/arg.      50   LVd.med.arg.      30   AQd             20                           15.5mm
PE44                 PE.plin.abr.     50   PE.lat.aren/med   30   LVd.pp.         20                           24.0mm
PLSe20               PE.abr.          40   PLSe.ind.         60                                                52.0mm
PLSe19               Pe.abr.          30   NC.plan.          20   PLSe.ind.       50                           47.5mm
PLSe21               V                30   SS.ind.           15   PLSe.ind.       55                           64.7mm
Rd1                  Rd               50   AF                50                                                63.5mm
Rd2                  Rd               25   AQd               25   LVd.med.        25   AF              25      33.0mm
REed1                REed             50   PLSe.ind.         30   Re              20                           29.9mm
Zy                   Ce               86   LVe               14                                                10.0mm
CEARÁ
Ae3                  PL.ind.          33   SH.ind.           33   Ae.ind.         34                           72.9mm
AQd4                 AQd              30   PE.plin.abr.      25   PE.med.         25   AQd             20      13.0mm
BV1                  BV.trun.         55                     25   PE.arg          20                           49.7mm
BV2                  PE.arg.          20   Re                35   BV.trun.        45                           47.4mm
BV3                  Re               20   NC.arg.           30   BV.trun.        50                           48.5mm
NC11                 Re               25   NC.arg.           35   NC.vert.        40                           32.2mm
NC14                 Re               30   NC.ind.           50   PL.ind          20                           43.6mm
NC15                 NC.ind.          40   Re                25   PL.ind          20   SS.ind.         15      56.8mm
NC3                  Re               15   NC.arg.           50   PL.ind          20   SS.ind.         15      56.8mm
NC7                  Re               35   NC.arg.           40   NC.vert.arg.    25                           34.0mm
NC9                  Re               20   NC.vert.arg.      50   PL.ind.         30                           40.9mm
PE10                 PE.arg.          40   Pe.abr.           30   PE.lat.arg.     30                           33.4mm
PE11                 PE.arg.          45   TRe.podz.arg.     30   Re.med.arg.     25                           30.4mm
PE13                 PE.arg           65   LEe.podz.         35                                                25.8mm
PE16                 TRe.podz.arg.    25   PE.arg.           40   PE.raso.arg.    35                           31.5mm
PE17                 PE.arg           50   Re                20   NC.arg.         30                           37.0mm
PE20                 PE.arg           45   Re                40   PE.raso.arg.    15                           37.0mm
PE22                 PE.arg           50   Re                30   NC.ind.         20                           37.0mm
PE23                 PE.arg           50   PE.raso.arg.      30   Re              20                           37.0mm
PE26                 PE.arg           40   Re                35   NC.arg.         25                           37.0mm
PE27                 PE.arg           45   Re                20   NC.arg.         35                           37.0mm
PE29                 PE.abr.          55   Re                25   NC.vert.arg.    20                           28.0mm
PE30                 PE.abr.          50   PE.arg.           20   Re              30                           31.0mm




Manual de Irrigação                    Copyright © Bureau of Reclamation                                                   39
Avaliação de Pequenas Barragens



Tabela A.1.                Composição e Valores de 1600 das Unidades de Mapeamento (cont.)


Nome da
                      Componente 1   %      Componente 2   %     Componente 3   %     Componente 4   %    L600
Associação de Solo
CEARÁ (cont.)
PE32                 PE.plin.abr.     40   PE.arg.         25   PL.ind.         20   LHd.arg.        15   56.8mm
PE36                 PE.plin.abr.     45   LVe.podz.med.   35   PE.arg.         20                        25.8mm
PE38                 PE.raso          35   Re              30   PE.arg.         20   NC.med.         15   37.0mm
PE39                 PE.abr.          25   PE.raso.abr.    40   Re              35                        34.0mm
PE4                  PE.arg.          55   PE.arg.         25   Re              20                        37.0mm
PE42                 PE.raso abr.     70   REe.frag.       30                                             27.4mm
PE6                  PE.arg.          40   PE.arg.         30   Re.med.arg.     15   AF              15   45.0mm
PE8                  PE.arg.          45   PE.arg.         35   Re              20                        37.0mm
PE9                  PE.arg.          45   Re              35   Bv.trun.        20                        41.6mm
PL1                  PE.raso.abr.     15   PL.ind          50   SS.ind.         35                        84.3mm
PL3                  PL.ind.          50   SS.ind.         30   AF              20                        90.5mm
PL4                  Re               20   PL.ind.         50   SS.ind.         30                        79.9mm
PL6                  Re               20   PL.ind.         45   SS.ind.         35                        82.6mm
Re11                 Re               45   Re              40   Pe.arg.         15                        35.0mm
Re18                 Re               35   NC.ind          30   PL.ind.         20   SS.ind.         15   56.8mm
Re19                 Re               55   NC.ind          30   PL.ind.         15                        41.9mm
Re23                 Re               60   PE.arg.         25   AF              15                        45.0mm
Re25                 Re               60   PE.arg.         25   AF              15                        45.0mm
Re26                 Re               50   AF              50                                             63.5mm
Re5                  Re               60   PE.arg.         40                                             37.0mm
Re6                  Re               65   PE.raso.arg     35                                             37.0mm
Re8                  Re               45   NC.arg.         30   AF              25                        50.3mm
Re9                  Re               40   Re              30   PE.arg.         30                        37.0mm
Red10                Red              45   AF              35   SS.ind.         20                        73.2mm
Red1                 REd.frag.       100                                                                  5.0mm
Red11                Red              45   NC.arg.         35   PL.ind.         20                        43.6mm
Red2                 REd.frag.        55   SS.aren.med.    25   AF              20                        52.0mm
Red5                 Red              50   PE.arg.         20   NC.ind.         30                        37.0mm
Red9                 Red              65   NC.arg.         20   SS.ind.         15                        50.2mm
REe3                 REe              80   AF              20                                             20.4mm
PARAÍBA
Ce1                  Re.arg.          40   Ce.lat.med.     60                                             17.8mm
Ce2                  Re               25   PE.orto         25   Ce.lat.med.     50                        21.0mm
NC1                  Re               40   NC              60                                             37.0mm
PE2                  PE.orto.        100                                                                  37.0mm
PE3                  PE.orto.         55   Re              45                                             37.0mm
PE6                  PE.med.          55   Re              30   AF              15                        32.9mm
Re1                  Re.med.         100                                                                  37.0mm
Re18                 Re               50   AF              50                                             63.5mm
Re2                  Re.med.         100                                                                  35.0mm
Re5                  Re               85   AF              15                                             45.0mm




Manual de Irrigação                    Copyright © Bureau of Reclamation                                           40
Avaliação de Pequenas Barragens



Tabela A.1.                Composição e Valores de 1600 das Unidades de Mapeamento (cont.)

Nome da
                      Componente 1    %      Componente 2   %     Componente 3   %    Componente 4   %      L600
Associação de Solo
PERNAMBUCO
 AQd1                AQd             100                                                                 0.0mm
Ce2                  Re              25     PE.orto         25   Ce.lat.med      50                      21.0mm
LVd12                LVd.ind.hum.    100                                                                 15.0mm
LVe2                 LVe.med.        60     PE.orto         40                                           17.8mm
NC2                  Re              35     NC              40   NC.vert.        25                      34.0mm
NC6                  NC.plan.        55     BV              45                                           30.4mm
NC7                  NC.plan.        70      V              30                                           25.0mm
NC8                  Re              20     NC              30   NC.vert.        50                      31.0mm
PE1                  PE.orto         100                                                                 37.0mm
PE10                 PE.med.         100                                                                 15.0mm
PE11                 Re              30      AF             20   PE.med.         50                      36.6mm
PE14                 PE.arg.         55     Re.med.         25   AF              20                      47.6mm
PE17                 PE.arg.         60     Re.med.         40                                           37.0mm
PE19                 LVe.med.        25     SC.ind.         25   PE.med.         50                      12.5mm
PE3                  PE.orto         50     PE.arg.         35   NC.plan.        15                      35.2mm
PE5                  PE.orto         60     Re              20   REe.frag.       20                      30.6mm
PE6                  PE.abr.arg.     70     Re              30                                           37.0mm
PE7                  PE.plin.abr.    100                                                                 37.0mm
PE9                  PE.med.         60     PE.arg.         40                                           23.8mm
PL1                  PL              100                                                                 70.0mm
PL10                 Re              35      AF             20   PL              45                      62.5mm
PL2                  Re              40      AF             15   PL              45                      59.8mm
PL3                  NC.vert.        35     PL              65                                           54.3mm
PL4                  Re              20     NC              30   PL              50                      53.5mm
PL7                  Re              25     NC.vert.        30   PL              45                      48.2mm
PV3                  PE.orto         100                                                                 37.0mm
Rd1                  Rd.aren.        100                                                                 37.0mm
Rd2                  Re              50      AQd            50                                           18.5mm
Re10                 Re              50      AF             50                                           63.5mm
Re4                  Re              40     REe.frag.       35   PL              25                      34.1mm
Re5                  Re              40      AF             30   PE.med.         30                      46.3mm
Re7                  Re              40      AF             25   PL              35                      61.8mm
Re9                  Re              50      AF             50                                           63.5mm
REe1                 REe.frag.       100                                                                 5.0mm
REe2                 Re              30      AF             20   REe.frag.       50                      31.6mm
REe3                 REe.frag.       35     PE.med.         35   Re              30                      18.1mm
REe5                 REe.frag.       40      AF             30   SS.ind.         30                      66.5mm
REe8                 Re              25     REe.frag.       55   SS.ind.         20                      37.0mm
SS2                  Re              25     NC.vert.        35   SS.ind.         40                      68.0mm
 V1                  V               100                                                                 25.0mm
 V2                  V               100                                                                 25.0mm




Manual de Irrigação                       Copyright © Bureau of Reclamation                                        41
Avaliação de Pequenas Barragens



Tabela A.1.               Composição e Valores de 1600 das Unidades de Mapeamento (cont.)

Nome da
                      Componente 1   %      Componente 2   %     Componente 3   %    Componente 4   %     L600
Associação de Solo
RIO GRANDE DO NORTE
Ae4                  SH.ind.          30   Ae.ind.         70                                            55.0mm
Ce1                  Ce.arg.          70   Re.med.arg.     30                                            37.0mm
Ce4                  Ce.arg.          55   LVe.arg.        30   Re.med.arg.     15                       30.4mm
LVd1                 LVd.arg.        100                                                                 15.0mm
LVd3                 LVd.med.        100                                                                  5.0mm
LVe2                 LVe.podz.med.    40   AQd             30   PE.lat.med.     30                        6.5mm
NC1                  Re               30   NC              70                                            37.0mm
NC2                  PE.med.          35   Re              20   NC              45                       29.3mm
NC3                  PE.med.          25   Re              35   NC              40                       31.5mm
NC4                  PE.raso.med.     35   Re              25   NC              40                       37.0mm
PE1                  LVe.cam.arg.     15   PE.orto         60   Re              25                       33.7mm
PE2                  PE.med.          60   PE.raso.med.    40                                            23.8mm
PE3                  Re               30   PE.med.         40   NC              30                       28.2mm
PE4                  PE.med.          45   PE.raso.med.    30   NC              25                       27.1mm
PE5                  PE.raso.med.     30   Re              20   REe.frag.       25   NC             25   29.0mm
PE6                  PE.abr.med.      50   LVe.podz.med.   30   AQd             20                        9.0mm
Re13                 Re               50   NC.vert.        30   V               20                       31.0mm
Re15                 PE.raso.med.     35   Re              50   AF              15                       45.0mm
Re16                 Re               50   AF              50                                            63.5mm
Re4                  Re.med.          60   NC              40                                            37.0mm
Re6                  Re               60   NC.vert         40                                            32.2mm
REe2                 PE.raso.med.     30   Re              20   Re.frag.        50                       21.0mm
SS1                  SS.ind.         100                                                                 125.0mm



2.2           Dimensionamento do Volume da Barragem

              Etapa 4

                      Cálculo de L(p) – Lâmina média anual escoada na bacia, pelo ábaco da Figura A.3
                      ou pela fórmula:

                      L(p) = CL600 x eA(P-600)

                      No Sertão tomar C = 1 e A = 0,0033.

              Etapa 5

                      Cálculo do volume médio anual escoado, pela fórmula:Ve(m3) = 1000 x S(km2) x
                      L(p) (mm)

              Etapa 6

                      Correção eventual, em função da utilização prevista da barragem e das caracterís-
                      ticas geométricas do local do barramento.

              Etapa 7

                      Resultado final: Determinação do volume da barragem em m3 e de sua profundida-
                      de em m.




Manual de Irrigação                    Copyright © Bureau of Reclamation                                           42
Avaliação de Pequenas Barragens



           Etapa 8

                    Cálculo da descarga da cheia do projeto Qx em m3 /s, pelas fórmulas:

                    Qx(m3/s) = 25 Sc0,58 x Fc para Sc maior que 5 km2

                    Qx(m3/s) = 17 Sx0,8 x Fc para Sc menor que 5 km2

                    Sc é a superfície de contribuição de cheia, calculada pela fórmula:
                    Sc = S(solo classe 3 e 4) + 0,5 x S (solo classe 2) + 0,1 x S(solo classe 1)
                    Fc é um fator de correção que pode variar entre 0,5 a 1,2.

2.3        Dimensionamento do Sangradouro

                    O dimensionamento do sangradouro requer a utilização dos resultados das Etapas
           1 e 2.

           Etapa 9

                    Avaliação, eventual, dos riscos e das conseqüências das rupturas dos açudes situ-
                    ados à montante.

           Etapa 10

                    Amortecimento da cheia na represa.

           Etapa 11

                    Resultado final: Dimensionamento do sangradouro.

3.         Informações Necessárias

3.1        Fundamentos e Alcance do Método de Classificação Hidro-Pedológica

                  O método de classificação hidrológica proposto permite fornecer, rapidamente,
           uma avaliação dos recursos em água das pequenas bacias hidrográficas, com superfíci-
           es inferiores a 1000km2, nas zonas do Nordeste brasileiro, com precipitação anual média
           inferior a 800mm. Seu princípio consiste em classificar as unidades de solo da bacia “a
           ser avaliada”, dentro do conjunto das Bacias Hidrográficas Representativas já estuda-
           das, no Nordeste Semiárido.

                  Essa classificação está baseada na comparação e na analogia das características
           físico-climáticas e de vegetação.

                  A precisão dos resultados fornecidos por este método indireto é, evidentemente,
           inferior a de um estudo hidrológico clássico e completo da bacia; entretanto, deve-se
           levar em consideração o custo e a demanda de tempo (vários anos de observação) que o
           estudo clássico requer, quando o que se necessita são informações, em tempo hábil,
           para pequenos aproveitamentos hidráulicos.

                 Uma parte da caracterização pode ser realizada no escritório, com a documenta-
           ção técnica disponível. No entanto, uma visita ao campo é indispensável, e alguns estu-
           dos complementares poderão melhorar, sensivelmente, a precisão do dimensionamento.




Manual de Irrigação               Copyright © Bureau of Reclamation                                43
Avaliação de Pequenas Barragens




Figura A.3            Cálculo da Lâmina Escoada Anual




Manual de Irrigação             Copyright © Bureau of Reclamation   44
Avaliação de Pequenas Barragens



3.2        Documentos Necessários

                 Devem-se reunir os documentos a seguir discriminados, relativos à Bacia Hidro-
           gráfica de Drenagem (BHD) e ao local do barramento:

           !     Mapa topográfico da BHD, na escala de 1:100.000 ou de maior precisão, se existir;

           !     Mapa, na escala de 1:500.000, do inventário hidrogeológico do Nordeste;

           !     Mapa pedológico e geológico da BHD, na escala mais precisa possível. Existem,
                 para todos os Estados do Nordeste, levantamentos pedológicos exploratórios, cujas
                 escalas variam entre 1:1.000.000 e 1:400.000;

           !     Mapa de isoietas da BHD, em 1:1.000.000 ou 1:2.500.000, segundo a zona;

           !     Fotografias aéreas ou imagens de satélites da BHD (indispensáveis, se a bacia for
                 menor do que 10km2);

           !     Todo e qualquer documento, estudo ou mapa, capaz de melhorar o conhecimento
                 fisiográfico da BHD;

           !     Levantamento topográfico (detalhado ou semi-detalhado) da bacia hidráulica do
                 futuro açude;

           !     Análise hidroquímica dos solos a serem irrigados e da água a ser utilizada, visando
                 avaliar os riscos de salinização;

           !     Os mapas topográficos, pedológicos e uma avaliação do total anual das precipita-
                 ções são absolutamente indispensáveis para aplicação do presente método.

3.3        Informações a serem Coletadas no Campo

                  O reconhecimento de campo é imprescindível e objetiva reunir vários tipos de
           informações, para complementar, confirmar e/ou modificar as conclusões do trabalho
           realizado em escritório. Os principais tópicos dessa etapa estão detalhados a seguir:

           a)    Confirmação, no campo, do local previsto para a barragem, plotado no mapa ou
                 nas fotos;

           b)    Quando a bacia for muito pequena, a sua delimitação nos mapas e fotos deve ser
                 respaldada com uma visita ao campo, a fim de que se tenha um menor erro na
                 determinação da superfície da BHD;

           c)    Checagem das informações coletadas em escritório, sobre solo, vegetação, drena-
                 gem, etc., para aplicação dos eventuais fatores corretivos da classificação. A veri-
                 ficação, em campo, da coerência do mapa de solo com os solos efetivamente pre-
                 sentes é de primeiríssima importância, pois os solos BHD constituem a base da
                 classificação proposta;

           d)    Inspeção dos açudes situados à montante do barramento previsto, avaliação de
                 seus volumes e dos riscos de arrombamento. Uma atenção especial será dada ao
                 dimensionamento de seus vertedouros;

           e)    Coletar informações sobre o funcionamento dos açudes existentes na região: rela-
                 ção entre volume máximo do açude e a superfície da BHD, anos nos quais recebe-




Manual de Irrigação            Copyright © Bureau of Reclamation                                  45
Avaliação de Pequenas Barragens



                 ram água ou sangraram; quais foram as ocorrências de arrombamento e suas ra-
                 zões, etc;

           f)    Reunir o máximo de informações, no local, do futuro barramento; informar-se so-
                 bre o comportamento do riacho e o nível máximo atingido pelas cheias históricas;
                 recolher amostras de água e de solo, etc.

                 A viagem ao campo poderá, evidentemente, ser aproveitada para realizar outros
           estudos preliminares do projeto, como, por exemplo, a construção da barragem e sua
           futura utilização.

4.         Descrição Detalhada das Etapas

4.1        Avaliação da Superfície da Bacia Hidrográfica de Drenagem

           Etapa 1

           a)    Definir o local da barragem, determinar a linha de contorno da bacia de drenagem
                 e calcular a sua superfície (S).

                 !     Para áreas com menos de 5km2, utilizar fotografias aéreas ou mapas precisos
                       (escala 1:50.000 ou 1:25.000);

                 !     Entre 5 e 25km2, utilizar mapas ou fotografias, conforme a nitidez do relevo
                       nos documentos disponíveis;

                 !     Para áreas com mais de 25km2, podem-se usar mapas topográficos na escala
                       de 1:100.000, cuja precisão é suficiente, em todos os casos.

                 Se houver condições para uma escolha entre diversas escalas de mapas, deve-se
           lembrar que o planímetro é o instrumento que apresenta maior precisão para medir
           superfícies médias entre 20 e 100 cm2.

                 Em todos os casos, é muito arriscado e ilusório tentar delimitar e avaliar superfíci-
           es de bacias que sejam, no mapa, inferiores a 1cm2, mesmo utilizando-se o método de
           “divisão e contagem” de pequenos quadrados.

           b)    Localizar os açudes existentes dentro da bacia e avaliar suas respectivas áreas de
                 drenagem. Calcular, em seguida, a superfície ativa (SA) da bacia estudada que
                 corresponde à superfície total (s), diminuída da superfície controlada pelos açu-
                 des.

                 A avaliação dessas superfícies é fundamental, pois permitirá o cálculo dos volu-
           mes escoados a partir das lâminas escoadas e o cálculo da vazão de pico da cheia do
           projeto.

4.2        Classificação Hidrológica da Bacia Hidrográfica de Drenagem (B.H.D.)

           Etapa 2

                 A classificação hidrológica das bacias hidrográficas constitui, juntamente com a
           avaliação da superfície de drenagem e das precipitações, os três elementos fundamen-
           tais que permitem o cálculo dos volumes hídricos disponíveis e das vazões de pico das
           cheias.




Manual de Irrigação             Copyright © Bureau of Reclamation                                  46
Avaliação de Pequenas Barragens



                Em primeiro lugar, deve ser efetuada uma classificação hidropedológica de cada
           uma das unidades de solo existentes na B.H.D.

                 Esta classificação permite estimar, diretamente, a partir de uma simples tabela, o
           valor central de L600 de cada unidade.

                 Os valores centrais propostos para os L600 de cada solo foram determinados con-
           siderando-se as condições médias existentes atualmente no sertão, para os principais
           fatores suscetíveis de influenciarem o escoamento. Esses fatores são, por exemplo, o
           estado da cobertura vegetal, o número de taludes, o relevo, a densidade de drenagem.

                Quando um desses fatores atinge um valor que não pode ser considerado normal,
           devem ser averiguadas as causas e realizadas as correções.

                  Essa “intervenção de fatores corretivos” constituirá a subetapa 2.2 e será efetuada
           em função de critérios de apreciação mais subjetivos que na subetapa 2.1. Essas corre-
           ções requererão, geralmente, a participação de técnicos que já possuem experiência na
           utilização do presente método.

4.2.1      Determinação do L600 de Cada Unidade de Mapeamento Pedológico (UM) da BHD.

           Subetapa 2.1

4.2.1.1    Regimes Hidrológicos das Pequenas Bacias Hidrográficas

                 Principais Regimes Hidrológicos do Nordeste Semiárido:

                 Esquematizando, o Nordeste semiárido pode ser subdividido em três grandes zo-
           nas climáticas, representadas no mapa da Figura A.2.

           1)    O sertão norte, caracterizado por um período chuvoso único, centralizado nos meses
                 de fevereiro a abril;

           2)    O sertão sul, de regime pluviométrico mais complexo, onde se observam, geral-
                 mente, dois períodos chuvosos: o primeiro, centralizado nos meses de março-ju-
                 lho e o segundo, nos meses de novembro-dezembro. No sertão norte e sul, as
                 fortes chuvas são, geralmente, de origem convectivas, apresentando fortes inten-
                 sidades e durações relativamente curtas;

           3)    Numa zona de transição situada entre a zona litoral atlântica leste e o sertão, as
                 precipitações são de dois tipos: algumas são de origem convectivas, como no ser-
                 tão, outras são oriundas de frentes chuvosas oceânicas atenuadas pela distância.
                 Este segundo tipo de precipitação apresenta, geralmente, duração maior e intensi-
                 dades menores que o primeiro, e ocorrem durante o período de abril a agosto; são
                 mais favoráveis para a agricultura, mas provocam convectivas de mesma altura.

                  A grande maioria das bacias hidrográficas utilizadas para a elaboração do presen-
           te método situam-se no sertão norte, que constituem as zonas onde a classificação
           hidrológica foi realmente válida. A utilização deste método nas outras zonas deve ser
           feita como tentativa, aguardando estudos específicos para essas regiões.

                 Em termos geológicos, existem duas principais províncias:

           1)    As zonas de origem cristalina, cujo subsolo é, geralmente, impermeável e desprovi-
                 do de aqüífero generalizado. Nessas zonas, os rios são sempre intermitentes, pois a




Manual de Irrigação             Copyright © Bureau of Reclamation                                 47
Avaliação de Pequenas Barragens



                 parte principal dos escoamentos provém de escoamento de superfície. Os escoa-
                 mentos de base são, geralmente, de pouca importância e limitados a alguns dias
                 depois das fortes cheias. Essas zonas serão, naturalmente, mais propícias à cons-
                 trução de açudes, primeiramente porque não existe outra forma de armazenar água
                 e, também, pela extrema irregularidade dos escoamentos;

           2)    As zonas de origem sedimentar, mais heterogêneas, onde existem geralmente
                 aqüíferos generalizados.

                 Existem dois principais tipos de zonas sedimentares:

                 !     As chapadas, relíquias da cobertura sedimentar inicial do solo cristalino, que
                       foram poupadas pela erosão e se elevam acima das zonas cristalinas. As
                       chapadas do Araripe e de Apodi são bons exemplos desse tipo de formação;

                 !     As provinciais sedimentares existentes em zonas onde o embasamento não
                       foi superelevado; nessa região, os sedimentos cobrem grandes superfícies e
                       existem aqüíferos generalizados e de grande potencial. Essas zonas são,
                       geralmente, desprovidas de açudes, pois são permeáveis (os açudes perde-
                       riam a água), os escoamentos superficiais são menores e os açudes sofreri-
                       am a concorrência dos poços.

                 Irregularidades dos Regimes

                  Os mecanismos de geração dos escoamentos acentuam a irregularidade das pre-
           cipitações. Esta irregularidade constitui a principal característica do regime das peque-
           nas Bacias Hidrográficas do Nordeste Brasileiro Semiárido, cujos rios são quase sempre
           intermitentes.

           !     Irregularidade Interanual dos escoamentos – Generalizando, pode-se dizer que, no
                 sertão, ou falta ou sobra água e os escoamentos médios e intermediários são rara-
                 mente observados.

                    Assim, o volume escoado atingido um ano sobre três é da ordem do quádruplo
           do volume escoado garantido dois anos sobre três. Um ano sobre dez observam-se es-
           coamentos seis vezes superiores ao valor garantido um ano sobre dois e cem vezes
           maior ao valor garantido nove anos sobre dez. Além do mais, observam-se períodos
           desastrosos de vários anos deficitários consecutivos, conseqüência das secas que aba-
           lam, com uma certa periodicidade, o Nordeste.

           !     Irregularidade sazonal dos escoamentos – Os escoamentos estão distribuídos de
                 forma muito irregular no decorrer do ano. 80 a 90% do volume anual é escoado,
                 geralmente, em menos de quinze dias. Essa irregularidade acentua-se ainda mais
                 nos anos secos, nos quais a falta de água é ainda mais crucial;

           !     Irregularidade no espaço – O escoamento nas pequenas bacias do Nordeste
                 Semiárido pode variar muito em função dos solos, da vegetação, da geologia e do
                 relevo. Sem considerar os casos extremos, observamos, freqüentemente, escoa-
                 mentos variando numa relação de 1 a 5 entre diversos tipos de bacias. Esta irregu-
                 laridade espacial é maior, evidentemente, nas pequenas BHD, que podem ser mais
                 heterogêneas.

                 Estas “irregularidades” justificam plenamente a construção e a utilização de açu-
           des capazes de estocar estes efêmeros escoamentos.




Manual de Irrigação            Copyright © Bureau of Reclamation                                  48
Avaliação de Pequenas Barragens



                 Informações Quantitativas:

                Indicam-se, a seguir, algumas ordens de grandeza das principais características dos
           regimes hidrológicos.

                 Evidentemente, esses números simplificam e esquematizam muito a realidade,
           pois é impossível retratar com fidelidade uma zona tão vasta.

                 Escoamentos Médios Anuais

                  Nas zonas cristalinas, na região do sertão e com uma pluviometria anual de 600mm,
           as lâminas escoadas anuais da média das bacias variam entre 35 a 45mm, o que
           corresponde ao coeficiente de escoamento anual de 6 a 8%. Entretanto, esse valor pode
           ser multiplicado ou dividido por um fator de 2, 3 ou 4, de acordo com as condições
           fisiográficas específicas locais.

                Esse escoamento varia em função do total pluviométrico anual P, de acordo com
           uma função exponencial do tipo:

                 L(p) = L(600 mm) x e0,0033 (p-600)

                 o que corresponde a um acréscimo (ou a uma diminuição) de 40% por cada 100
                 mm de acréscimo (ou de diminuição) do total pluviométrico anual P.

                 Nas zonas sedimentares e nas zonas de transição, observam-se escoamentos anu-
           ais menores; sua média é da ordem de grandeza da metade do observado no sertão.

                 Irregularidade dos Escoamentos

                 A Tabela A.1 ilustra a extrema irregularidade dos escoamentos anuais.

                 Definições

                 !      A lâmina escoada é uma lâmina de água fictícia que, se fosse repartida sobre
                        toda a Superfície da Bacia Hidrográfica de Drenagem, teria o mesmo volume
                        que o volume escoado. Essa lâmina pode ser comparada com lâmina precipi-
                        tada;

                 !      Freqüência de ultrapassagem (F): a lâmina de freqüência de ultrapassagem de
                        F = 0,1 (ou 1/10) corresponde à lâmina que é atingida ou ultrapassada , em
                        média, uma vez cada dez anos. Idem para F = 0,33 (ou 1/3) mas, uma vez cada
                        três anos, etc;

                 !      Escoamentos em anos consecutivos: os valores proporcionados acima
                        correspondem a valores dos escoamentos anuais médios observados du-
                        rante o período de três anos secos consecutivos (L3AC) ou cinco anos secos
                        consecutivos (L5AC) de período de retorno aproximado de 25 anos.

                 Nota-se que o escoamento mediano (F = 0,5), ou seja, garantido um ano sobre
           dois, é da ordem de grandeza da metade da média, e que o escoamento médio anual da
           seqüência de três anos secos consecutivos é da ordem de grandeza de 10% da média.

                Nessas bacias, o volume da cheia decenal pode ser da ordem de grandeza da lâmi-
           na média anual.




Manual de Irrigação               Copyright © Bureau of Reclamation                              49
Avaliação de Pequenas Barragens



4.2.1.2    Escolha do Solo como Fator Principal de Classificação

                  As características hidrodinâmicas dos solos das bacias foram escolhidas como prin-
           cipais fatores de classificação das B.H.D., pelas seguintes razões:

           a)    Nas regiões semiáridas, a influência da vegetação e dos primeiros centímetros ou
                 decímetros de solo são preponderantes na repartição das águas da chuva, entre o
                 escoamento de superfície e a infiltração (que é, muitas vezes, recuperada pela
                 evapotrans- piração);

           b)    O solo é formado pela ação das intempéries climáticas sobre as rochas geológicas.
                 Por esse motivo, o solo integra e encontra-se fortemente dependente das outras
                 características fisiográficas, como: geologia, declividade, vegetação e clima;

           c)    Existem para todos os Estados do Nordeste, mapas pedológicos, cujas escalas
                 variam entre 1:400.000 e 1:1.000.000. A listagem da Tabela Cadier, codificações
                 utilizadas, foi obtida das unidades de mapeamento dos relatórios dos levantamen-
                 tos exploratórios de solos de cada estado do Nordeste.

                 Esses mapas poderão ser aproveitados para nossos objetivos de classificação
           hidropedológica, apesar da imprecisão oriunda de suas escalas e da definição aproxima-
           da das características hidromecânicas de suas principais unidades de solo.

4.2.1.3    Cálculo de L600 para cada Unidade de Mapeamento de Solo

                 Definição da unidade de mapeamento pedológico (UM):

                Nos mapas, pedológicos existentes, os solos são, geralmente, cartografados por
           Unidade de Mapeamento. Uma unidade de mapeamento delimita uma superfície na qual
           pode-se encontrar um ou vários tipos de solos associados em proporções diversas.

                Assim, na legenda do mapa pedológico do Estado do Ceará, a UM NC15 é definida
           como sendo uma associação de:

           !     Brunos Não Cálcicos Indiscriminados (NC ind.): fase pedregosa, relevo suave on-
                 dulado e ondulado mais solos Litólicos Eutróficos (Re): textura arenosa e média
                 fase pedregosa e rochosa, relevo suave ondulado e ondulado abstrato de gnaisse
                 e granito mais Planossol Solódico (PL ind.): textura arenosa/média e argilosa fase
                 relevo plano e suave ondulado mais Sololetz Solodizado (SS ind.): textura areno-
                 sa/média e argilosa, fase pedregosa relevo plano e suave ondulado, todos A fraco
                 fase caatinga hiperxerófila.

                 As proporções dos diferentes componentes é de:

                 !     40% de NC ind.
                 !     25% de Re
                 !     20% de PL ind.
                 !     15% de SS ind.
                 !     Cálculo da Lâmina L600:

                 O coeficiente L600 corresponde a uma lâmina fictícia que escoaria se o solo ou a
                 Unidade de Mapeamento em estudo recebesse uma precipitação média anual de
                 600mm, na zona climática padrão do sertão.

                A relação da Tabela A.1 indica os L600 calculados para todas as unidades de
           mapeamento de diversos mapas estaduais.




Manual de Irrigação            Copyright © Bureau of Reclamation                                 50
Avaliação de Pequenas Barragens



4.2.2      Correções de L600

           Subetapa 2.2

                  As correções de L600 só deverão ser realizadas quando forem detectadas anoma-
           lias nos fatores corretivos, em relação aos valores padrões atuais. Elas serão efetuadas
           em função de critérios de apreciação mais subjetivos que na etapa anterior e requererão
           uma visita ao campo e uma certa experiência para a avaliação do peso real a ser atribu-
           ído a cada fator corretivo.

4.2.2.1    Influência da Cobertura Vegetal

           Subetapa 2.2.1

           Condições Padrões Atuais da Cobertura Vegetal

                  Os valores de L600 propostos no parágrafo anterior correspondem a situações
           médias ou centrais da cobertura vegetal, nas condições médias atuais do Semiárido Nor-
           destino, as quais são intermediárias entre uma cobertura plena e um desmatamento
           total.

                Informações quantitativas disponíveis da influência da cobertura vegetal sobre o
           escoamento.

                Dispõe-se, na realidade, de pouquíssimas informações da influência quantitativa
           da vegetação sobre o escoamento.

                  A nível de pequenas parcelas e microbacias de superfícies entre 100 m2 e 1ha, Silva
           e Alii (1989) mostraram que, para coberturas pedológicas de Regossolo (RE) e de solo
           Bruno Não Cálcico (NC), os escoamentos podem aumentar até cinco vezes, quando a
           cobertura vegetal alterna entre a caatinga nativa bem conservada (que assegura uma
           proteção máxima ao solo) e o desmatamento total (solo descoberto).

                 Na Bacia Experimental de Sumé (PB), estudando o comportamento de quatro
           microbacias cobertas com solos Bruno Não Cálcico Vérticos, equipes da SUDENE, de
           UFPE e do ORSTOM, evidenciaram um acréscimo de sete vezes para o valor L600, ele-
           vando-o de 9mm para 65mm, depois do desmatamento de duas microbacias. Nessas
           mesmas microbacias, após terem sido submetidas a três anos de erosão intensiva que
           eliminou as camadas superiores dos solos, o valor de L600 subiu para 180mm, ou seja,
           os valores iniciais foram multiplicados por um fator 20. Lembra-se que o L600 proposto
           no parágrafo anterior para o solo Bruno Não Cálcico Vértico é de 25mm.

                 Na Bacia Hidrográfica Experimental de Tauá (CE), as equipes da SUDENE, da UFCE
           e do ORSTOM evidenciaram variações de L600 da ordem de 40% a 50% para as bacias
           de superfícies de 1 a 10 km2, em função do estado da cobertura vegetal.

                 Estes números mostram a influência muito forte que pode ter a cobertura vegetal.
           Entretanto, deve-se ressaltar que essas variações correspondem à experimentação que
           implicaram, geralmente, em um desmatamento total, raramente observado em bacias
           maiores.




Manual de Irrigação             Copyright © Bureau of Reclamation                                 51
Avaliação de Pequenas Barragens



Tabela A.2                Resumo da Correção pela Vegetação
                          Fórmula de Correção: L600 Corrigida = CV X L600

Grupo ou                    Estado da           Extremamente         Bem         Ocupação       Muito        Extremamente
Subgrupo de Solo      Cobertura de Vegetal*    bem Conservado     Conservado      Normal      Degradado        Degradado
3, 4.1 e 4.2                                         0,5             0,75            1            1,5              2
1, 2 e 4.3                                          (0,75)           (0,88)          1          (1,25)           (1,5)
a 4.6

*   Deve-se considerar, sobretudo, o grau de proteção de cobertura do solo e da intercepção da chuva causada pela vegetação.
    Assim, um pasto em bom estado, ou seja, onde as plantas criam uma camada fechada que protege totalmente o solo,
    pode ser considerado como uma unidade bem conservada, pois é equivalente, em termos de intercepção de chuva, a
    uma caatinga nativa. As zonas de solo nú, desprovido de cobertura vegetal e compactado, devem ser consideradas como
    muito degradadas.


               Coeficiente Corretivo Cv Proposto

                     No caso de uma pequena bacia e para os grupos de solos 1, 3, 4.1 e 4.2, propomos
               multiplicar o valor de L600 por um fator de correção CV, que poderá variar entre 0,5 e 2,
               segundo o grau de conservação ou de deterioração da vegetação. No entanto, recomen-
               da-se não utilizar valores de CV inferiores a 0,75 ou superiores a 1,5, salvo em casos
               extremos.

                     Faltam ainda informações mais precisas sobre a influência da cobertura vegetal
               para os solos dos grupos 1, 2 e 4.3 a 4.6. Entretanto, supõe-se que a mesma seja menor.
               Pode-se propor, como tentativa, para esses casos, valores de CV entre 0,75 e 1,5.

                      A Tabela A.2 apresenta um resumo da correção pela vegetação.

4.2.2.2        Correção pela Presença de Outros Açudes à Montante do Local da Represa

               Subetapa 2.2.2

               Condições Padrões Atuais de Densidade de Açudes

                      Os valores de L600 propostos foram estabelecidos para as condições atuais das
               grandes bacias estudadas, nos quais se pode considerar que os açudes existentes à
               montante já controlam, em média, 30 a 50% da superfície das bacias, com um volume
               total de armazenagem da ordem de 25 a 50% do volume natural médio escoado. Nesse
               caso, não se devem efetuar correções.

               Informações Quantitativas Existentes

                     Estudos realizados pela SUDENE, UFCE e o ORSTOM na Bacia Hidrográfica Repre-
               sentativa da Tauá (CE), evidenciaram uma diminuição de mais de 50% de L600, entre as
               bacias hidrográficas elementares desprovidas de açudes e a bacia maior de 180km2, con-
               tendo 30 açudes.

                     Girard (1968) e Dubreuil (1971) avaliaram, na Bacia do Vale do Jaguaribe, a lâmina
               equivalente ao total armazenável em 18mm, ou seja, perto de 40% do escoamento mé-
               dio.

                     Esses pesquisadores evidenciaram, também, numa bacia hidrográfica, teste de
               2.000km2, uma diminuição de 32% do escoamento médio, provocado pela construção de
               numerosos reservatórios suscetíveis de armazenagem, uma lâmina total de 37mm, ou
               seja, 42% do escoamento médio. Um simples cálculo mostra que essa diminuição de
               32% corresponde a um coeficiente CA de 1,47.




Manual de Irrigação                      Copyright © Bureau of Reclamation                                               52
Avaliação de Pequenas Barragens



                        Coeficiente Corretivo (CA) Proposto:

                     Da mesma maneira que para a vegetação, devemos considerar um fator corretivo
                CA, que dependerá das características dos açudes já existentes na bacia de alimentação.

                       Esse coeficiente varia, normalmente, entre 1 e 1,5, podendo, excepcionalmente,
                ser inferior a 1, quando o número e o volume dos açudes situados à montante são extre-
                mamente elevados. Nesse caso, recomenda-se a realização de um estudo específico.

                      Frisa-se a imperiosa necessidade de multiplicar por 1,5 as lâminas Lp calculadas
                para pequenas bacias próximas das cabeceiras e desprovidas de açudes.

                        A Tabela A.3 apresenta um resumo da correção pela presença de açude.

Tabela A.3                   Resumo da Correção pela Presença de Açude
                             Fórmula de Correção: L600 Corrigida = CA x L600 – Valores do Coeficiente
                             de Correção CA

                                        Muito forte, superior a 0,5 ac/km2 * ou
Densidade de Açudes                                                               Normal **            Nula
                                           presença de açude muito grande
Coeficiente de Correção CA                                <1                          1                 1,5

* Necessidade de realizar um estudo específico.
** Volume total dos açudes da ordem de 40% do volume anual escoado: densidade entre 0,25 e 0,5 açude por km2.


4.2.2.3         Intervenção de Outros Fatores Corretivos

                Subetapa 2.2.3

                      Como já foi explicado, a classificação por grupo de solo integra e depende de mui-
                tos outros fatores: natureza geológica do subsolo, influência do clima, do relevo, etc.

                     Entretanto, um pedólogo experimentado pode estimar eventuais anomalias no
                comportamento hidrodinâmico de um determinado solo, em relação ao comportamento
                mediano que se deveria esperar desse solo no contexto do seu grupo ou subgrupo.

                        Essas correções só deverão ser realizadas no caso de anomalias visíveis, tais como:

                        !      Presença de depressões ou de bancos de areia suscetíveis de reterem uma
                               parte do escoamento, sobretudo quando estão situados na parte inferior das
                               toposeqüências ou dos rios;

                        !      Densidade de drenagem ou relevo excepcionais, que podem modificar o es-
                               coamento em relação ao que se poderia esperar através do tipo de solo iden-
                               tificado.

                      Podem-se, também, nesse caso, efetuar correções dos valores de L600 dos solos
                suscetíveis a muitas variações.

                       Assim, a L600 dos aluviões, cujo valor central foi fixado em 25mm, pode variar, na
                realidade, entre 0, no caso de aluviões arenosos, e mais de 100mm, no caso de aluviões
                argilosos.

                      O valor central de L600 dos Planossolos que foi fixado em 70mm, pode diminuir
                consideravelmente quando o horizonte arenoso for muito espesso. Essa diminuição é
                agravada pelo fato de que os Planossolos mais espessos e suscetíveis de maior intercepção
                de água, encontram-se na parte baixa da toposeqüência.




Manual de Irrigação                    Copyright © Bureau of Reclamation                                        53
Avaliação de Pequenas Barragens



                 A L600 dos afloramentos de rocha, que foi fixada em 90mm, pode, também, variar
           muito, em função da permeabilidade e da espessura do solo situado embaixo dos
           afloramentos e da superfície efetivamente coberta pelos afloramentos.

                 Frisa-se, novamente, que a realização dessa etapa relativa a “outros fatores corre-
           tivos” precisaria ser, na medida do possível, evitada e que só deveria ser realizada por
           pedólogos já experimentados na aplicação do presente método de classificação.

4.2.3      Cálculo do Valor da L600 Corrigida da BHD

                O valor da lâmina L600 corrigida de toda a BHD é a média ponderada dos L600 de
           cada Unidade de Mapeamento (UM) por suas superfícies. Utilizar a seguinte fórmula:

                               L600 corrigida de cada UM x Superfície de cada UM)
           L600 da BHD =
                                               Superfície da BHD

4.3        Avaliação do Clima

           Etapa 3

4.3.1      Determinação do Total Anual Médio das Precipitações a partir do Mapa de Isoietas

           Subetapa 3.1

                 É possível, também, avaliar diretamente a precipitação média na bacia, partindo
           de postos pluviométricos de boa qualidade e de longa duração, instalados na região.
           Esta avaliação direta representa um trabalho suplementar e só será justificada quando a
           precisão do mapa de isoietas se mostrar visivelmente insuficiente, como por exemplo,
           nas zonas de forte variação pluvial.

                Nas bacias menores, quando os gradientes pluviométricos não são elevados, pode-
           se admitir que todas as unidades de solo da bacia recebem a pluviometria anual P.

                 Caso contrário, as isoietas que interessam a BHD deverão ser traçadas. O cálculo
           da pluviometria média deverá ser realizado para cada unidade de solo, seja por
           planimetragem, seja efetuando um cálculo simplificado, aplicando-se a fórmula:


                      Pmaxi + Pmin
           Pi=
                           2
                 Quando a diferença entre Pmax e Pmin é superior a 300mm, a unidade de solo deve
           ser subdividida em duas partes pela isoieta média, e os cálculos da chuva média deverão
           ser realizados, separadamente, para cada subunidade.

4.3.2      Determinação da Zona Climática e do Coeficiente de Correção Climática C

           Subetapa 3.2

                 A delimitação dessas zonas (vide Figura A.2) corresponde a zonas globalmente
           homogêneas em relação à distribuição estatística de fortes precipitações em 24h. Assim,
           para uma mesma freqüência, as fortes chuvas em 24h na zona sertão, são maiores que
           na zona transição. Isso induz a um comportamento hidrológico diferente.

                 O coeficiente climático C vale 1 no centro da zona sertão, e 0,4, no centro da zona
           transição.




Manual de Irrigação               Copyright © Bureau of Reclamation                              54
Avaliação de Pequenas Barragens



                    Admite-se que o coeficiente C varia progressivamente de 1 para 0,4, quando se
              passa de uma zona para outra. Esta faixa intermediária, que foi delimitada na Figura A.2,
              possui uma largura de, aproximadamente, 50km, e a ela se adaptará uma variação contí-
              nua e linear de C.

4.4           Cálculo da Lâmina Escoada L(P)

              Etapa 4

                     A lâmina parcial de cada unidade de solo Ui pode ser calculada a partir de L600
              corrigida, da precipitação média e do coeficiente climático C, sendo Si a superfície ocu-
              pada pela unidade de solo Ui e S a superfície total da BHD (vide Figura A.3).

                     O cálculo utiliza o ábaco da Figura A.3 ou a seguinte fórmula:

                            Si
                     li =            x L600 corrigida x C x e ~ supA(p-600)
                            S

                     “A” vale, normalmente, 0,0033 (vide Tabela A.4).

Tabela A.4              Valores do Coeficiente A

        Caso Geral                   Zona de Transição ou Bacia Muito Heterogênea   Bacia com L600 >100 mm
         0,0033                                        0,0040                               0,0025



                    A lâmina escoada L(p) pode ser calculada, posteriormente, através do somatório
              das lâminas parciais li de todas as unidades de solo.




                              Σ
                                 n
                     L(p) =            li

                                 i



4.5           Cálculo do Volume Médio Escoado

              Etapa 5

                     O volume escoado médio anual Ve(em m3) é calculado pela fórmula:

                     Ve = S L(p) x 1000,

                     onde: S é a superfície da Bacia Hidrográfica de Drenagem em km2 e L(p) é a lâmina
                     escoada média em mm.

4.5.1         Exemplo de Cálculo

                    Considera-se o caso de uma pequena bacia de 48km2, situada no Ceará (vide Figura
              A.4 e Tabela A.5).




Manual de Irrigação                         Copyright © Bureau of Reclamation                                55
Avaliação de Pequenas Barragens




Figura A.4            Exemplo de Unidade de Solo e de Isoietas numa BHD




Figura A.5            Hietograma




Manual de Irrigação                Copyright © Bureau of Reclamation      56
Avaliação de Pequenas Barragens



Tabela A.5               Exemplo de Cálculo Características Pedológicas e Pluviométricas da Bacia



     Superfície do
                         Unidade de Mapeamento                 Composição em %               Precipitação (mm)
 Mapeamento Pedológico
 32km2                   NC 15                   NC.ind.-40%           Re-25%          650
                                                 PL.ind.-20%           SS.ind.-15%
 10km2                   PL 3                    Pl.ind.-50%           SS.ind.-30%     700
                                                 Af-20%
 6km2                    Re 23                   Re-60%                PE.arg.-25%     750
                                                 Af-15%




                    NC 15, PL3, Re 23 representam associações de solo ou unidade de mapeamento
             definidas na legenda do mapa pedológico do Ceará. NC, por exemplo, é constituída de
             40% da NC.ind, de 25% de Re, 20% de PL e 15% de SS. Na bacia escolhida como exemplo,
             o total pluviométrico anual médio na unidade NC 15 é estimado em 650 mm de acordo
             com as isoietas.

                    Cálculo de L(p):

                 A Tabela A.1 fornece os seguintes valores de L600 das diversas unidades de
             mapeamento:

                    L600 (NC 15)          =        56,8mm
                    L600 (PL3)            =        90,5mm
                    L600 (Re 23)          =        45,0mm

                   L(p) (NC 15), lâmina corrigida para uma pluviometria média P de 650mm da Unida-
             de de Mapeamento, é calculada através da seguinte fórmula, admitindo um coeficiente
             “A” de 0,0033:

                    L(p) (NC 15)=L600 x eA(P-600) = 56.8 x e0,0033(650-600) = 67.0mm

                    Cálculos análogos fornecem:

                    L(p) (PL3) = L600 (PL3) x0,0033 x (700-600) = 126mm
                    L(p) (Re23) = L600 (Re23) x e0,0033 x (750 – 600) = 73,8mm

                                 66,9mm x 32km2   126mm x 10km2   73,8mm x 6km2
                    L(p) =                      +               +                               = 80mm
                                     48Km 2
                                                     48Km 2
                                                                      48Km2


                    Volume médio anual escoado = 80mm x 48Km2 x 1000 = 3.840.000 m3

                    Obs: Aproveita-se este exemplo para mostrar como foi determinado o L600 de
                    cada unidade de mapeamento. A Tabela A.1 fornece, por exemplo, para a unidade
                    NC 15, as seguintes unidades de solo:

                    NC. ind: L600         =        37mm
                    Re: L600              =        37mm
                    Pl.ind: L600          =        70mm
                    SS.ind: L600          =        125mm




Manual de Irrigação                   Copyright © Bureau of Reclamation                                          57
Avaliação de Pequenas Barragens



                 O Valor de L600 da unidade de solo NC deve ser calculado pela seguinte fórmula:

                         37 x 40% + 37 x 25% + 70 x 20% + 125 x 15%
                 L600=                                                 = 56,8mm
                                              100
                 Cálculos análogos fornecem para as unidades PL3 e Re 23:

                                (70mm x 50% + 125 x 30% + 90 x 20%)
                 L600 (PL3) =                                          = 90,5mm
                                                100
                                 (37mm x 60% + 37 x 25% + 90 x 15%)
                 L600 (Re23) =                                         = 45,0mm
                                                    100

4.6        Utilização Prevista na Barragem

           Etapa 6

                O problema do dimensionamento do açude é muito dependente do seu tamanho e
           do uso previsto. Pode-se, entretanto, estabelecer uma divisão entre os seguintes casos:

           a)    Pequeno açude – O pequeno açude, talvez o mais comum, é um ponto d’água de
                 volume variando, aproximadamente, entre 10.000 e 100.000m3; com profundidade
                 máxima típica de 3 a 5m3. Este açude não oferece serventia para estiagens prolon-
                 gadas (deve-se lembrar que um ano de pouca chuva, sem escoamentos, significa,
                 para açudes, um período de, no mínimo, 18 meses sem receber água), porém é de
                 grande utilidade, nos anos normais, para assegurar a junção entre dois invernos
                 sucessivos.

                 Distingue-se um primeiro caso em que este açude pode ser intensiva e integral-
           mente utilizado para irrigação, logo depois do inverno, de maneira a minorar as perdas
           por evaporação e infiltração. Deve-se lembrar que 54% do volume total do açude encon-
           tram-se, em média, estocados na camada superior, correspondente ao primeiro quarto da
           profundidade).

                  Tal caso torna-se possível quando o abastecimento é assegurado por outra fonte
           (cisterna, cacimba, poço, outro açude maior, rio perene, etc.).

                 No segundo caso, o açude, embora seu próprio tamanho implique que haja, geral-
           mente, outras fontes de abastecimento possíveis em caso de estiagem, é a base normal
           do abastecimento (as outras fontes estão muito distantes, etc.). Embora isto implique
           em grandes perdas, em termos de volume, restringe-se o uso a cultivos de vazante,
           piscicultura, além do abastecimento.

           b)    Açude médio – De porte maior (100.000 – 500.000m3, com profundidade, aproxima-
                 damente, entre 5 e 10m), o açude médio tem uma probabilidade de secar suficien-
                 temente baixa para ser, em regra geral, considerado como recurso contra as estia-
                 gens ocasionais.

                 Neste caso, o uso para irrigação deve ser restrito e definido para pouco prejudicar
           a segurança do abastecimento (utilização quando o açude está cheio, para minorar o
           rebaixamento decorrente da irrigação).

                No caso em que o açude pode ser totalmente liberado para irrigação, o tamanho
           do açude deverá ser maior e o tamanho do perímetro dependerá da escolha de cultivos
           perenes ou não.




Manual de Irrigação              Copyright © Bureau of Reclamation                               58
Avaliação de Pequenas Barragens



           c)    Grande açude – O grande açude tem capacidade suficiente para assegurar sua
                 perenidade, mesmo em caso de seca excepcional. Um perímetro pode ser adjunto,
                 dimensionando-o em função da segurança desejada para o abastecimento.

4.7        Dimensionamento do Açude

           Etapa 7

4.7.1      Critérios de Dimensionamento

                Vários critérios foram levados em consideração para determinar a dimensão do
           açude:

           !     Freqüência de sangria;

           !     Comportamento em anos secos consecutivos;

           !     Freqüência de esgotamento;

           !     Acréscimo da receita (com relação à situação de sequeiro);

           !     Taxa interna de retorno (período de 10 anos);

           !     Nível mínimo atingido;

           !     Rendimento hidráulico (volume utilizado/volume evaporação);

           !     Evolução da salinidade no açude.

                 Os cálculos foram feitos nas seguintes bases:

           !     A relação entre a profundidade H e o volume V é:V = K(H)2.7com k = Vx0.63 onde
                 Vx é o volume máximo do açude;

           !     Relação volume de terra do maciço/volume d’água.Vterra = 5.02 Vx.629;

           !     Custo da barragem = 2.18 (V terra) em US$ (incluindo acréscimo de 30% para o
                 sangradouro);

           !     Perímetro: US$ 2.000/hectare;

           !     Plano cultural:

                 !     Irrigação de complemento (milho + feijão) no inverno

                 !     Ciclo suplementar de tomate no período seco:
                       Rendimento:      29 t/ha
                       Custeio:         2.500 US$/ha
                       Preço:           120 US$/ha
                       Ciclo:           120 dias

           !     Eficiência da rega: .5.




Manual de Irrigação                Copyright © Bureau of Reclamation                        59
Avaliação de Pequenas Barragens



4.7.2      Dimensionamento

                Levando em consideração os critérios mencionados acima, chega-se a um volume
           do açude ótimo teórico da ordem de 50% do volume escoado anual médio.

                O perímetro irrigado correspondente tem superfície de 1 hectare para cada 50.000m3
           de escoamento médio anual.

                 A título de exemplo, para um volume escoado anual médio de 1 milhão de m3, o
           ótimo econômico correspondente foi (V açude = 600.000m3, S perímetro = 20ha) com
           taxa interna de retorno da ordem de 25% (essa taxa é eminentemente variável, em fun-
           ção dos parâmetros econômicos, mas sem máximo, fazendo variar a superfície do perí-
           metro, é pouco variável).

                 O par (V açude = 300.000m3, S perímetro = 10ha) fornece um TIR pouco inferior
           (23%) e foi considerado a solução preferível, já que o modelo considera um manejo
           otimizado (adequação perfeita do uso aos recursos disponíveis) raramente atingido na
           prática. Escolhe-se, então, V açude = 30% volume escoado anual médio e S perímetro =
           V açude/30.000.

                 Esses valores devem ser modificados, caso o açude esteja servindo, também, de
           reserva para abastecimento.

                 A fim de assegurar o abastecimento nove anos sobre dez, garantindo, aproxima-
           damente, um nível de 2m no açude, pode-se tanto reduzir o perímetro quanto aumentar
           o açude.

           !     A redução do perímetro deverá ser de 50%. Isto acarreta uma diminuição da renta-
                 bilidade econômica e do TIR (que passa, no exemplo, a 18%, para um perímetro de
                 5ha);

           !     A capacidade do açude deve ser aumentada até 60% – 70% do volume anual médio
                 escoado.

                 O volume sangrado anual médio passa de 75% a 60% do volume escoado anual
           médio mas, sobretudo, a irregularidade das sangrias (e dos volumes transmitidos à
           jusante) aumenta (o açude passa a sangrar um ano sobre dois, valor que pode variar em
           função da irregularidade da chuva local).

                 Notar-se-á ainda que:

           !     Um açude de volume igual (ou superior) ao volume anual escoado médio poderá
                 irrigar um perímetro dobrado (20ha, no exemplo) sem reduzir muito a segurança
                 do abastecimento;

           !     Para tal açude, apenas 50% dos escoamentos são transmitidos para jusante (pelo
                 sangradouro). A irregularidade aumenta: ocorrem sangrias 4 anos sobre 10;

           !     Para um açude de volume igual ao dobro do volume escoado anual médio, apenas
                 30% dos escoamentos é transmitido, havendo sangria somente 2 (ou 3) anos so-
                 bre 10. Neste caso, as condições são propícias à concentração dos sais no açude;

           !     O volume de abastecimento considerado é, geralmente, pequeno, face ao volume
                 do açude (20m3/dia, no exemplo, onde Vx = 300.000m3, ou seja, aproximadamente
                 dois caminhões pipa + abastecimento do gado da vizinhança). Para açudes intensi-




Manual de Irrigação            Copyright © Bureau of Reclamation                               60
Avaliação de Pequenas Barragens



                   vamente utilizados para o abastecimento (por exemplo, de uma cidade) um cálculo
                   particular é necessário, levando a aumentar o volume do açude;

           !       A escolha entre reduzir o perímetro e aumentar o açude depende muito da geome-
                   tria do local (a qual, por exemplo, nem sempre permite aumentar o açude);

           !       Os cálculos e as normas indicadas acima podem variar para açudes de geometria
                   externa, sejam muito abertos (coeficiente K grande) e pouco profundos, sejam, ao
                   contrário encaixados e muito fundos. Para volumes idênticos, o segundo caso é
                   muito mais vantajoso, já que proporciona uma redução dos volumes evaporados
                   (melhor rendimento hidráulico), bem como maior segurança.

4.8        Cálculo da Cheia do Projeto

           Etapa 8

4.8.1      Condições de Gerações das Fortes Cheias

4.8.1.1    Definições e Explicações Gerais

           Chuva

                A chuva precipitada sobre uma pequena Bacia Hidrográfica de Drenagem (BHD)
           pode ser caracterizada por vários parâmetros, dentre os quais cita-se, por exemplo:

           !       A lâmina média total precipitada (em mm);

           !       O volume total precipitado (em m3), que corresponde ao produto da lâmina preci-
                   pitada em m pela superfície da BHD em m2;

           !       As intensidades (ou as alturas) máximas de chuvas para diversos intervalos de
                   tempo em mm/h (ou mm);

           !       A repartição espacial das precipitações na BHD.

           Cheia

                   As fortes cheias têm duas caraterísticas principais:

           a)      Os volumes e lâminas totais escoados;
           b)      O tempo durante o qual o volume da cheia se escoa.

                 Estas duas características permitirão o cálculo da vazão máxima chamada vazão
           ou descarga de pico, que constitui a característica da cheia mais importante (e mais
           perigosa), pois é esta vazão de pico que provocará inundações, arrombamentos de açu-
           des e de pontes.

                Esquematizando a realidade, podemos dizer que a vazão de pico será, aproximada-
           mente, diretamente proporcional ao volume total escoado e inversamente proporcional ao
           tempo de base da cheia (vide Figura A.5).

                 Chama-se tempo de base o tempo incluído entre o início e o fim do escoamento
           superficial. O tempo de base caracteriza o tempo durante o qual o volume da cheia es-
           coa, e tempo de subida, o tempo entre o início e o pico da cheia. O tempo de subida será
           usado para o cálculo da amortização da cheia na represa.




Manual de Irrigação              Copyright © Bureau of Reclamation                              61
Avaliação de Pequenas Barragens



                 O volume escoado da cheia é calculado pela integração da descarga instantânea:




                       ƒ
                            C
                 Ve=        Q(t) dt

                        A

                 (Q = descarga em m3/s; Ve = volume escoado em m3).

                 Chama-se lâmina escoada (Le) uma lâmina de água fictícia que, repartida sobre
           toda a superfície da BHD, teria um volume igual ao volume escoado. A lâmina escoada
           pode ser diretamente comparada com a lâmina precipitada.

                Chama-se coeficiente de escoamento a relação entre os volumes (ou lâminas) es-
           coado e precipitado.

           Período de Retorno:

                  A maior parte dos parâmetros anteriores, que caracterizam cada cheia, são susce-
           tíveis de análises em termos estatísticos para determinação das características de cheias
           de freqüências ou período de retorno determinado.

                 Assim, por exemplo, o valor do período de retorno decenal do volume, da vazão de
           pico de uma cheia ou da intensidade de chuva em 10 minutos será o valor do referido
           parâmetro que será igualado ou ultrapassado em média uma vez cada dez anos (ou seja,
           por exemplo, 10 vezes em cada cem anos, etc.).

                 Os parâmetros das cheias decenais das pequenas Bacias Hidrográficas Representa-
           tivas estudadas pela SUDENE foram sistematicamente estudadas e são relativamente
           bem conhecidos.

           Cheia de Projeto:

                 O dimensionamento das obras de proteção contra as cheias deve ser realizado
           para freqüências bem superiores a dez anos, pois não é admissível a construção de açu-
           des ou pontes que arrombarão cada dez anos.

                 Proporcionam-se, arbitrariamente, para as cheias de projeto, valores de vazão de
           pico e de volume escoado correspondendo ao dobro dos valores decenais. O período de
           retorno teórico destes valores oscila, segundo as estimativas, entre 100 e 150 anos, o
           que corresponde a uma norma habitualmente admitida para pequenos aproveitamen-
           tos.

4.8.1.2    Precipitações e Intensidades de Chuva

                  Nas pequenas bacias do semiárido, as maiores cheias são geralmente provocadas
           por fortes chuvas de origem convectivas. Observa-se, muito raramente, mais de uma
           forte chuva convectiva por período de 24h.

                A distribuição estatística dessas fortes chuvas (que têm, geralmente, a mesma ori-
           gem climática) é bastante homogênea em todo o Nordeste semiárido (vide Tabela A.6).




Manual de Irrigação              Copyright © Bureau of Reclamation                               62
Avaliação de Pequenas Barragens




Figura A.6                    Forma da Bacia Hidrográfica




Tabela A.6                    Alturas de Chuva em Função da Frequência
                                                                      DURAÇÃO
            Frequência
                                        24 h        2h          1h              30’           10’   5’
Bienal(1 vez a cada 2 anos)           63 a 80mm    60mm          45             32            16    10
Decenal(1 vez a cada 10 anos)        100 a 115mm    80           60             41            20    13
Centenal(1 vez a cada 100 anos)      140 a 165mm    110          80             52            27    17
Observa-se que 56% do total em 24hs precipita em menos de 1 hora e 75% em menos de 2 horas.



4.8.1.3         Variações do Volume Escoado

                       A maioria dos solos, excetuando-se os muito permeáveis, tem um comportamen-
                to relativamente homogêneo frente às precipitações excepcionais. Com efeito, uma vez
                realizada a saturação do solo, toda precipitação suplementar terá que escoar.
                Esquematizando, pode-se dizer que os escoamentos provocados pelas fortes chuvas serão
                iguais ao volume da chuva, depois de descontar uma quantia fixa que corresponde à
                água retida no solo.

                      As intensidades das fortes chuvas são, também, relativamente homogêneas em
                todo o Nordeste semiárido. Pode-se, então, deduzir que a lâmina escoada das fortes
                cheias apresentarão uma variação relativamente pequena na maior parte do Nordeste,
                pelo menos nas bacias de permeabilidade média a baixa.

                     Como conseqüência, os volumes escoados das fortes cheias serão, então, princi-
                palmente, função da superfície da BHD.

4.8.1.4         Variações dos Tempos de Escoamento

                      Os tempos de escoamento das cheias (tempo de base e tempo de subida) depende-
                rão do tempo de transferência das águas precipitadas e escoadas até o exutório da bacia.




Manual de Irrigação                      Copyright © Bureau of Reclamation                               63
Avaliação de Pequenas Barragens



                  Esses tempos dependerão, principalmente, de:

            a)    Tamanho da BHD (Superfície e forma);

            b)    Velocidade de escoamento nos leitos dos rios, que será função do relevo, da
                  declividade e dos obstáculos nos leitos (curvas, pedras, vegetação);

            c)    Forma de rede hidrográfica de drenagem: muitos riachos pequenos geram cheias
                  mais perigosas, quando convergem simultaneamente no exutório da bacia, em
                  vez de serem repartidas ao longo de um curso d’água principal.

4.8.2       Roteiro de Cálculo de Vazão de Pico da Cheia de Projeto

                  A vazão de pico da cheia de projeto é calculada pelas fórmulas:

                  Qx = 25(SC)0,58 x FC para Sc maior que 5km2
                  Qx = 17(SC)0,8 x Fc para Sc menor que 5km2

                  Onde:

                  Qx (m3/s) é a vazão de pico da cheia do projeto.
                  Sc (km2) é a superfície efetiva de contribuição de cheia.
                  FC é o fator de correção de cheia.

                  Descarga máxima em função da superfície (sem correção)

  S(Km2)    0,1       0,5    1       2         5      10      20       50     100      200     500
  Q(m3/s)   2,7       9,8   17       30        62     95      142      242    361      540     920


4.8.2.1     Determinação da Superfície Efetiva de Contribuição de Cheia SC (km2)

            !     Calcular a superfície S3 coberta de solos dos grupos 3 e 4 (são os mais perigosos).

            !     Calcular a superfície S2 coberta de solos do grupo 2.

            !     Calcular a superfície S1 coberta de solos do grupo 1.
                  SC é calculada pela fórmula SC = 0,1 (S1) + 0,5 (S2) + S3

4.8.2.2     Determinação do Fator Corretivo FC

                  Em condições normais, todos os coeficientes apresentados a seguir tem o valor 1.
            Só se deverá efetuar uma correção quando a BHD apresentar características especiais.

                  FC é um fator de correção que pode variar entre 0,5 e 1,2 que integra correções
            oriundas dos fatores seguintes:

            !     Forma do contorno da Bacia Hidrográfica de Drenagem (Coeficiente Cform);

            !     Forma da rede de drenagem (Coeficiente Cdren);

            !     Relevo (Coeficiente Crel);

            !     Existência de depressões ou lagoas (Coeficiente Clag);

            !     Existência de zonas particularmente degradadas, suscetíveis de apresentarem solos
                  quase impermeáveis (Coeficiente Cdreg);




Manual de Irrigação              Copyright © Bureau of Reclamation                                   64
Avaliação de Pequenas Barragens



                !          Condições climáticas especiais ao microclima da BHD (Coeficiente Cclim);

                           FC é calculado pela fórmula:

                           FC = Cform x Cdren x Crel x Clag x Cdegr x Cclim

                a)         Influência da Forma da BHD (Coeficiente Corretivo Cform)

                           A Figura A.6 apresenta a forma da bacia hidrográfica normal.

                      Deve-se determinar no mapa o comprimento e a largura máxima da BHD L e l,
                estimando-se este contorno desprezando eventualmente pequenas pontas que poderi-
                am alterar muito os resultados. Escolheu-se a relação L/l para representar a capacidade
                da Bacia.

                     A Tabela A.7 fornece os valores do coeficiente Cform a ser aplicado. Indica-se
                também, a título informativo, os valores do coeficiente de forma de “Gravelius” (de for-
                mulação mais complicada, mais utilizado habitualmente pelos hidrólogos).

Tabela A.7                      Coeficiente Cform

              L/1                         1         2          3         4         5       6           7
Cform                                 1            1          0,85      0,75      0,70    0,65        0,63
Coeficiente de Gravelius              1,12         1,2        1,3       1,4       1,5     1,6         1,7



                      Uma atenção especial deve ser dirigida ao tipo de bacia cujo curso de água principal
                é dobrado, conforme Figura A.7.

                      Neste caso, L e l deverão ser avaliados “desdobrando” ou retificando ficticiamente
                a bacia. Dever-se-ão considerar valores de L e l reais, respectivamente, bem maiores e
                bem menores, que os L e l calculados sem considerar o “dobramento”.

                b)         Influência da Forma da Rede de Drenagem: Coeficiente Cdren

                      Consideram-se dois tipos especiais de configuração da rede de drenagem suscetí-
                veis de alterarem o coeficiente Sdren:

                           1)     Rede de drenagem em “espinha de peixe”. Quando o talvegue principal ocu-
                                  pa uma posição central com afluentes de importância secundária nos dois
                                  lados (vide Figura A.8).

                     As cheias desse tipo de bacia são menos perigosas. Cdren pode ser diminuído no
                máximo de 25%, variando, então, entre 0,75 e 1.0.

                           2)     Rede de drenagem “radial”. Quando um talvegue principal é formado pela
                                  convergência de dois ou mais rios de igual importância, juntando-se na sua
                                  parte à jusante (vide Figura A.9).

                     As cheias desse tipo de bacia serão mais perigosas. Cdren pode ser aumentado no
                máximo de 15%, variando, então, entre 1 e 1,15 (vide Tabela A.8).




Manual de Irrigação                           Copyright © Bureau of Reclamation                              65
Avaliação de Pequenas Barragens




Figura A.7            Bacia Hidrografia Dobrada




Figura A.8            Rede de Drenagem Espinha de Peixe




Figura A.9            Rede de Drenagem Radial




Manual de Irrigação              Copyright © Bureau of Reclamation   66
Avaliação de Pequenas Barragens



Tabela A.8               Valores do Coeficiente Cdren

Aspectos da Rede de Drenagem                                               Valores do Coeficiente Cdren
Normal                                                                                  1
Espinha de peixe                                                                     0,75 a 1
Radial                                                                               1 a 1,20


                c)    Influência do Relevo da BHD: Coeficiente Crel

                      O coeficiente Crel pode variar entre 0,6 e 1,1. O relevo padrão corresponde a relevo
                de ondulado a forte, com declividades transversais da ordem de 10 a 15% longitudinais
                de 0,5 a 2%.

                      Quando o relevo for muito mais forte (ou seja, montanhoso e escarpado), Crel
                poderá subir para 1,10 ou excepcionalmente para 1,20, quando o leito dos riachos for liso
                e desprovido de vegetação (baixos coeficientes de MANNING), permitindo, assim, uma
                evacuação rápida das cheias (vide Tabela A.9).

Tabela A.9               Valores do Coeficiente Crel

      Relevo           Montanhoso e Escarpado      Forte Ondulado   Ondulado        Suave Ondulado         Plano
    Declividades              () 25%                  15 a 25%       15-8%              3-8%              0 – 3%
         Crel                  1,1 a 1,2                 1             1                    0,8            0,6


                d)    Influência das Depressões e Lagoa (Coeficiente Corretivo Clag)

                     Lagoas e depressões podem diminuir sensivelmente as vazões de pico, especial-
                mente quando estão situadas na parte à jusante.

                      Avalia-se, assim, em 20 a 30% a diminuição da vazão de pico provocada por uma
                depressão, abarcando 5% da superfície da bacia e situada na parte à jusante.

                e)    Influência das Zonas de Solos Compactados ou Truncados (Coeficiente Cdegr)

                     As zonas degradadas, geralmente pela ação do homem, podem aumentar sensi-
                velmente o volume escoado e a vazão de pico.

                       Essas zonas muito impermeáveis podem ser constituídas de encrostamentos (“pe-
                lículas de superfície”), de zonas compactadas pelo homem ou de zonas de solos “trunca-
                dos”, quer dizer, cujas primeiras camadas já foram levadas pela erosão.

                      É possível considerar que o escoamento de cheia dessas zonas impermeáveis pode
                ser acrescido de um fator Facr de 50% para as unidades de solos dos grupos 3 e 4. Para
                as unidades de solos dos grupos 1 e 2, esse fator de acréscimo vale 100%.

                      A correção deve ser proporcional à parte da bacia realmente degradada.

                     Assim, por exemplo, uma bacia composta de solos do grupo 3, apresentando de-
                gradações importantes em uma proporção Sdegr de sua superfície avaliada em Sdegr =
                20%, terá um coeficiente Cdegr de 1,10, calculado da seguinte maneira:

                      Cdegr = 1 + Facr * Sdegr = 1 + 0,5 x 0,20 = 1,10

                       Se os solos da bacia fossem do grupo 2, a correção seria de 1,20. Cdegr = 1 + 1,00
                * 0,20 = 1,20.



Manual de Irrigação                        Copyright © Bureau of Reclamation                                       67
Avaliação de Pequenas Barragens



                         Frisa-se que essa correção Cdegr só deverá ser realizada quando uma parte impor-
                   tante da BHD (superior a 10 e 15% em todos os casos) for efetivamente degradada. Não
                   devem ser levadas em conta degradações localizadas e de pequena superfície (estradas,
                   campo de futebol).

                   f)    Correções Climáticas (Coeficiente Cclim)

                         Apesar da relativa homogeneidade, no Nordeste semiárido, das características das
                   intensidades e das fortes chuvas em 24h, observam-se diferenças não desprezíveis.

                          Assim, na zona de transição avalia-se o coeficiente Cclim em torno de 0,75 a 0,80.
                   Pode existir, também, microclima com Cclim superior a 1, podendo atingir 1,1 a 1,2.
                   Esperando a delimitação sistemática dessas zonas que não foram ainda realizadas, pode-
                   se aplicar tentativamente um coeficiente de 1,1 a 1,2, quando uma análise estatística das
                   precipitações em 24 h demonstrar valores superiores àqueles apresentados na Tabela
                   A.6.

                   g)    Cálculo final do fator de correção FC

                         FC é calculado pela fórmula:
                         Cform x Cdren x Crel x Clarg x Cdegr x Cclim
                         FC não pode ser inferior a 0,5 x Cclim. Neste caso, adotar-se-á FC = 0,5 Cclim.
                         FC não pode ser superior a 1,2 x Cclim. Neste caso, admite-se FC = 1,2 x Cclim.

                         Lembra-se que FC é utilizado para calcular a descarga máxima da cheia de projeto
                   através das fórmulas:

                         Qx = 25(SC)0,58 x FC para SC maior que 5 km2
                         Qx = 17(SC)0,8 x FC para SC menor que 5 km2

4.8.3              Outras Características de Cheias

                         Os volumes escoados e as lâminas escoadas das cheias de projetos podem ser
                   calculados pelas equações (válidas para S maior que 5km2).

                         Ve (m3) = 102.000 (S)0,85
                         Le (mm) = 102 (S)-0,15

                        As Figuras A.10 e A.11 e a Tabela A.10 mostram a relação do tempo de base
                   (Tbmed) das fortes cheias em função da superfície.

                         O tempo de subida médio Tsmed varia entre:
                         Tsmed = 0,1 Tbmed e
                         Tsmed = 0,2 Tbmed

                         O tempo de subida é utilizado para o cálculo da amortização da cheia da represa.

Tabela A.10                 Tempo de Base Médio das Cheias em Função da Superfície

Superfície (km2)                  5         10        20         50     100       200       500      1000
Tempo de base (h)                 7        8h 30’     100        13,5   16        18        22        25




Manual de Irrigação                     Copyright © Bureau of Reclamation                                   68
Avaliação de Pequenas Barragens




Figura A.10           Características das Cheias – Tempo de Base Médio em Função da Superfície –
                      Bacias Cristal




Figura A.11           Características das Cheias – Tempo de Base médio em Função da Superfície –
                      Bacias Sedimentadas




Manual de Irrigação             Copyright © Bureau of Reclamation                            69
Avaliação de Pequenas Barragens




                                     BIBLIOGRAFIA




“Design of Small Dams”; U.S. “Bureau of Reclamation”; Denver, CO, U.S.A.; 1987.

Manual de Microcentrais Hidroelétricas; Ministério das Minas e Energia, Eletrobrás, D.N.A.E.E.; Rio de
   Janeiro, RJ, Brasil; junho 1985.

Curso de Barragens de Terra, Volume I; D.N.O.C.S., L. Hernani de Carvalho; Fortaleza, CE, Brasil; 1983.

Cursos de Barragens de Terra, Volume II; D.N.O.C.S., L. Hernani de Carvalho; Fortaleza, CE, Brasil;
    1984.

Instruções Gerais a Serem Observadas na Construção das Barragens de Terra; Ministério do Interior,
     D.N.O.C.S.; Fortaleza, CE, Brasil; 1981.

“Federal Guidelines for Dam Safety”; “Federal Emergency Management Agency”; Washington, DC,
    U.S.A; Junho 1979.

“A Guide to Design and Construction of Medium Sized Earth Dams in Rhodesia”; “Ministry of Water
    Development”,D.N. Shaw; Harare (então Salisbury), Zimbabwe (então Rhodesia); Julho 1977.

Roteiro para Projeto de Pequenos Açudes; D.N.O.C.S., Vicente de Paulo P.B Vieira e Antonio Gouveia
    Neto; Fortaleza, CE, Brasil; 1983.

“Criteres de Project des Barrages” – “Bulletin 61”; ”Commision Internacionale des Grade Barrages”;
     Paris, France; 1988.




Manual de Irrigação              Copyright © Bureau of Reclamation                                  70
Avaliação de Pequenas Barragens




                                      BIBLIOGRAFIA –
                                      ANEXO




Aguiar, F.G. de – Estudo Hidrométrico do Nordeste Brasileiro - IFOCS.B., Rio de Janeiro, jan/mar,
   1940. V. 13, n. 1.

Assunção, M.S. de; Leprun, J.C.; Cadier, E. Avaliação dos Recursos Hídricos das Pequenas Bacias do
   Nordeste Semiárido: Açu, Batateiras, Missão Velha e Quixabinha; Características Físico-Climáti-
   cas. (Síntese dos resultados). Recife, SUDENE-DRN-HME, 1984. 52 pg. il. (Brasil. SUDENE.
   Hidrologia, 22). “Convênio SUDENE/ORSTOM”.

Barreto, F.H.; Leprun, J.C.; Cadier, E.; Cavalcante N. Ma. da C; Herbaud, J.J.M. Classificação Hidrológica
    de Pequenas Bacias

Hidrográficas no Nordeste Semiárido. In: Simpósio Brasileiro de Recursos Hídricos, VIII. ABID, Foz do
    Iguaçu, 1989. Anais do... V.1, pg. 666-676. São Paulo, 1989.

Berton, S. “La maitrise des crues dans les bas-fonds. Petits Microbarrages en Afrique de l’quest”.
    Paris, 1988. 474 pg. il. Dossier nº 12. GRET (“Groupe de Recherche et d’échanges Technologiques”).

Borges, M.C. de A. Estudo Hidro-Agronômico de 47 Açudes no Nordeste Brasileiro. Recursos Natu-
    rais, Meio Ambiente e Poluição. Rio de Janeiro, SUPREN, IBGE, 1977. V. 1. pg. 123-40.

Brasil. Ministério da Agricultura. Levantamento Exploratório – Reconhecimento de Solos do Estado
    do Pernambuco. Recife, 1973, 359 pg. (Boletim Técnico, 26, V. 1.)/(1972, 354 pg. Boletim Técnico,
    26, V.2).

Brasil. Ministério da Agricultura. Levantamento Exploratório – Reconhecimento de Solos do Estado
    do Ceará. Recife, 1973, 301 pg. (Boletim Técnico, 28, V. 1.)/(1973, 502 pg. Boletim Técnico, 28,
    V.2.).

Brasil. SUDENE. Plano de Aproveitamento Integrado dos Recursos Hídricos do Nordeste do Brasil.
    Recife, 1980. Fase I, 13 volumes.

Brasil. SUDENE. Divisão de Hidrogeologia. Mapa Hidrogeológico do Nordeste (folha 9). Recife, 1968.

Brasil. SUDENE. CISAGRO. COOPERAÇÃO FRANCESA/ORSTOM – Estudo da Pequena Açudagem na
    Região do Alto Pajeú/PE. Recife, SUDENE. 1988. 118 pg.

Brasil. SUDENE.GEVJ. Estudo Geral de Base do Vale do Jaguaribe. Recife, 1967. SUDENE/ASMIC, V.5,
    Monografia Hidrológica, Bibliografia.

Cadier, E. Método de Avaliação dos Escoamentos nas Pequenas Bacias do Semiárido. Recife, SUDENE-
    DRN-HME, 1984. 75 pg. il. (Brasil.SUDENE.Hidrologia, 21). “Convênio SUDENE/ORSTOM”.




Manual de Irrigação               Copyright © Bureau of Reclamation                                    71
Avaliação de Pequenas Barragens



Cadier, E.; Albuquerque, C.H.C. de; Araújo Filho, P.F.; Nascimento P.H. de A.; Montgaillard, M.
    Dimensionamento de Pequenos Reservatórios Superficiais do Nordeste Semiárido. In: Simpósio
    Brasileiro de Recursos Hídricos, VIII. ABID, Foz do Iguaçu, 1989. Anais do..., V. 1, pg. 202-225
    São Paulo, 1989.

Cadier, E.; Cochonneau, G.; Gusmão, A.C.S. Estudo Estatístico das Precipitações Diárias no Estado de
    Pernambuco. In: Simpósio Brasileiro de Hidrologia e Recursos Hídricos, IV. Fortaleza, 198l. Anais
    do... ABRH. V. 1, pg. 4l4-22.

Cadier, E.; Freitas, R.J. Bacia Representativa de Sumé. Primeira Estimativa dos Recursos de água.
    Campanhas 73/80. Recife, SUDENE-DRN, 1983. 180 pg. il. (Brasil. SUDENE. Hidrologia, 14). “Con-
    vênio SUDENE/ORSTOM”.

Cadier, E.; Freitas, R.J.; Leprun, J.C. Bacia Experimental de Sumé-PB; Instalação e Primeiros Resulta-
    dos. In: Simpósio Brasileiro de Hidrologia e Recursos Hídricos, V. Blumenau, 1983. Anais do...
    Blumenau, ABRH, 1983. V. 1 pg. 69-90.

Cadier, E.; Lanna, A.E.; Menezes, M. et al. – Avaliação dos Estudos Referentes aos Recursos Hídricos
    das Pequenas Bacias do Nordeste Brasileiro. In: Simpósio Brasileiro de Hidrologia e de Recursos
    Hídricos, VII. Anais do... ABID, Salvador, 1984.

Campello, S. “Modélisation de l’éàcoulement sur des petits cours d’eau du Nordeste (Brésil)”. Paris,
   ORSTOM, 1979. 121 pg. il. Bibliografia, Tese.

Campello, S. et al. Planificação, instalação e operação de uma rede de bacias representativas em fase
   de rotina: experiência da SUDENE. In: Simpósio Brasileiro de Hidrologia e Recursos Hídricos, V.
   Blumenau, 1983. Anais do ... Blumenau, ABRH, 1983. V. 1 pg. 25-38.
Casenave, A.; Valentim, C. “Les états de surface de la zone sahélienne. Influence sur l’infiltration” .
   Paris, 1989. Editions de l’ORSTOM. 229 pg.

CIEH – “Departement Hydrologic. Etude des pluies journalieres de fréquence rare dans les états
    membres du CIEH. Rapport de synthese”. CIH, Ouagadougou, 1985.

DNAEE (Departamento Nacional de águas e Energia Elétrica). Mapa de Disponibilidade Hídrica do
   Brasil. Recife, 1984.

Dubreuil, P. “Le rôle des parametres caractéristiques du milieu physique dans la synthese et
   l’extrapolation des données hudrologiques recueillies sur bassins représentatifs. In: Symposium
   sur les Résultats de Recherches sur Bassins Représentatifs et Expérimentaus”. Wellington. AISH-
   Publication, 96. 1970.

EMBRAPA. Seleção de áreas e Construção de Barreiros para Uso de Irrigações de Salvação no Trópi-
   co Semiárido. Circular Técnica 3. Petrolina, l98l.

Estados Unidos. “Department of Agriculture. Agricultural Research Service. Soil and Water
    Conservation Research Division. Field Manual for Research in Agricultural Hydrology. Washing-
    ton D.C., 1986, 214 pg. (Agriculture Handbook, 224)”.

Estados Unidos. “Bureau of Reclamation Publications. Design of Small Dams. 856 pg. Third edition
    1987. 2 maps cloth Bound”.

France. “Ministere de l’Agriculture. Groupe de travail permament pour les barrages en aménagement
    rural. Techniques des Barrages en Aménagement Rural”. Paris, 1977. 325 pg.

Hargreaves, G. “Monthly Precipitation Probabilities for Northeast Brazil. S.L. University Utah State,
    Department of Agricultural and Irrigation Engineering”, 1973. 423 pg.




Manual de Irrigação              Copyright © Bureau of Reclamation                                  72
Avaliação de Pequenas Barragens



Herbaud, J.J.M.; Magalhães, F.X. de; Cadier, E.; et al. Bacia Representativa de Juatama. Relatório
    Final. Recife, SUDENE-DPG-PRN-HME, 1989. 153 pg. (Brasil.SUDENE.Hidrologia, 24). “Convênio
    SUDENE/ORSTOM”.

Herbaud, J.J.M.; Lins, M.J.A.; Assunção, M.S. de; et al. Bacia Hidrográfica Representativa de Ibipeba.
    Relatório Final. Recife, SUDENE-DPG-PRN-HME, 1989. 219 pg. (Brasil. SUDENE. Hidrologia, 27).
    “Convênio SUDENE/ORSTOM”.

Hiez, G Processamento dos Dados Pluviométricos do Nordeste. 2ª parte – A. Homogenização dos
    Dados. Método do Vetor Regional. Recife, SUDENE-DRN-HME, 1978. “Convênio SUDENE/
    ORSTOM”.

Laraque, A. Simsal Um Modelo de Previsão da Salinização dos Açudes do Nordeste Brasileiro. In:
    Simpósio Brasileiro de Recursos Hídricos, VII. ABID, Foz do Iguaçu, 1989. Anais do..., Salvador,
    1989.

Laraque, Alain. Estudo e Previsão da Qualidade da água dos Açudes do Nordeste Semiárido Brasilei-
    ro. Recife, SUDENE-DPG-PRN-HME, 1989. 91 pg. il. (Brasil.SUDENE.Hidrologia, 26). “Convênio
    SUDENE/ORSTOM”.

Leprun, J.C. Primeira Avaliação das águas Superficiais do Nordeste. Relatório de fim de convênio de
    manejo e conservação do solo do Nordeste brasileiro. Recife, SUDENE-DRN, 1983. 91-141 pg.
    “Convênio SUDENE/ORSTOM”.

Leprun, J.C.; Assunção, M.S.; Cadier, E. Avaliação dos Recursos Hídricos das Pequenas Bacias do
    Nordeste Semiárido. Características Físico-Climáticas. (Primeira Síntese dos Resultados Obti-
    dos). Recife, SUDENE-DRN-HME, 1983. 71 pg. il. mapas. (Brasil. SUDENE. Hidrologia, 15). “Con-
    vênio SUDENE/ORSTOM”.

Molle, F. Perdas por Evaporação e Infiltração em Pequenos Açudes. Recife, SUDENE-DPG-PRN-GT.HME,
    1979. 172 pg. (Brasil.SUDENE.Hidrologia, 25). “Convênio SUDENE/ORSTOM”.

Molinier, M. Homogeneização e Zoneamento da Pluviometria Anual no Nordeste. Recife, SUDENE-
    DRN, 1979. (Em elaboração). “Convênio SUDENE/ORSTOM”.

Nouvelot, J.F. Planificação da Implantação de Bacias Representativas. Aplicação à área da SUDENE.
   Recife, SUDENE-DRN, 1974. 91 pg. il. Bibliografia original: “Planification d’implantation de bassins
   versants représentatifs”. “Convênio SUDENE/ORSTOM”.

Nouvelot, J.F.; Ferreira; P.A.S.; Cadier, E. Bacia Representativa do Riacho do Navio. Relatório Final.
   Recife, SUDENE-DRN-HME, 1979. 193 pg. il. (Brasil.SUDENE.Hidrologia, 6). Bibliografia. “Convê-
   nio SUDENE/ORSTOM”.

Pfafstetter, O. Chuvas Intensas no Brasil. Departamento Nacional de Obras de Saneamento, 1957.

Puech, C.; Chabi-Gonni, D. “Méthode de calcul des débits de crue décennale pour les petits et moyens
    bassins versants en Afrique de l’Ouest et Centrale (2e édition)”. CIEH, Ouagadougou, 1984. 9l pg.

Pungs, J.P.; Cadier, E. Manual de Utilização dos Sistemas BAC e DHM. Banco de Dados Hidrometeo-
   rológicos da SUDENE. Recife, SUDENE-DRN-HME. l985. 139 pg. il. (Brasil.SUDENE.Hidrologia,
   23). “Convênio SUDENE/ORSTOM”.

Ribstein, P. “Modeles de crues et petits bassins versants au sahel. Montpellier, 1990. 3l7 pg. Université
    des Sciences et Techniques du Languedoc (These de Doctorat)”.




Manual de Irrigação               Copyright © Bureau of Reclamation                                   73
Avaliação de Pequenas Barragens



Rodier, J.A.; Ribstein, P. “Estimation des caractéristiques de la crue dcennale pour les bassins versants
    du SAHEL couvrant 1 a 10 km2”. Montpellier, 1988. ORSTOM. 133 pg.

Rodier, J.A. “La transposition des résultats des bassins représentatifs et ses problemes. Cahiers
    ORSTOM, série Hydrologie”. Paris, 1982. 19(2), pg. 115-27.

Rodier, J.A. “Evaluation de l’écoulement annuel dans le Sabel tropical africain. Paris, ORSTOM, 1975.
    121 pg. il. (Travaus et Documents de l’ORSTOM, 46"). Bibliografia.

Rodier, J.A.; Auvray, C. “Estimation des débits des crues décennales pour les Bassins Versants de
    superfícies inférieures à 200 km2”. Paris, ORSTOM-CIEH, 1965. 30 pg. il.

Rodier, J.A. “Ecoulement de surface dans les bassins perméables du Sahel. Comparaison avec d’autres
    bassins perméables tropicaux. Hydrologie continentale”. Vol. 4, nº 2. Paris, 1990. ORSTOM. pg.
    123-138.

S.C.S. (“Soil Conservation Service”). “Urban Hydrology for Small Watersheds Technical Release 55.
    Department of Agriculture”, U.S.A., 1975.

Thornthwaite, C.W.; Mather, J.C. “Instructions and Tables for Computing Potential Evapotranspiration
    and Water Ballance. Centertan, 1957. Drexel Institut of Technology (Publications in Climatology,
    3)”.

Toebes, C.; Ourivaev, V. “Representative and Experimental Bassins, an International Guide for Research
   and Pratice”. Paris, UNESCO, 1970.

Vieira et al. Descrição da Rede de Bacias Representativas e Experimentais do Nordeste Brasileiro. In:
     Simpósio Brasileiro de Hidrologia e Recursos Hídricos, V. ABRH, Blumenau, 1983. Anais do ...
     Fortaleza, 1983. v. 1, pg. 39-66.

Obs.: Faltam referências dos outros mapas de solo e hidrológicos do Nordeste, a serem sugeridos
   por LEPRUM, Sl CAMPELLO, BUREC e DNOCS.




Manual de Irrigação               Copyright © Bureau of Reclamation                                    74

Barragens

  • 2.
    BUREAU OF RECLAMATION BRASIL 6 MANUAL DE Avaliação de Pequenas Barragens IRRIGAÇÃO BRASÍLIA - DF 2002
  • 3.
    Todos os DireitosReservados Copyright © 2002 Bureau of Reclamation Os dados desse Manual estão sendo atualizados por técnicos do Bureau of Reclamation. Estamos receptivos a sugestões técnicas e possíveis erros encontrados nessa versão. Favor fazer a remessa de suas sugestões para o nosso endereço abaixo, ou se preferir por e-mail. 1ª Edição: Setembro de 1993 2ª Edição: Dezembro de 2002 Meio Eletrônico Editor: BUREAU OF RECLAMATION SGA/Norte - Quadra 601 - Lote I - Sala 410 Edifício Sede da CODEVASF Brasília - DF CEP - 70830-901 Fone: (061) 226-8466 226-4536 Fax: 225-9564 E-mail: burec2001@aol.com Autores Peter J. Hradilek Engº Civil – Especialista em Barragens – “Bureau of Reclamation” Anexo 1 – Dimensionamento de Pequenos Açudes Benedito José Zelaquett Seraphin – SUDENE – Chefe do GT. HME Coordenação Administrativa Eric Cadier – SUDENE / ORSTON – Hidrologia / Dimensionamento – Coordenação Técnica Flávio Hugo Barreto B. Silva – EMBRAPA – Classificação Hidropedológica das Bacias Jean Claude Leprun – EMBRAPA – Classificação Hidropedológica das Bacias Jacques Marie Herbaud – SUDENE / ACQUAPLAN – Hidrologia Frederico Roberto Doherty – SUDENE / IICA – Hidrologia / Modelização Paulo Frassinete de A. Filho – SUDENE / IICA – Hidrologia Francois Molle – SUDENE / COOPERAÇÃO FRANCESA – Dimensionamento / Manejo da Água Carlos Henrique Cavalcanti de Albuquerque – SUDENE / CISAGRO – Computação / Modelização Paulo Henrique Paes Nascimento – SUDENE / CISAGRO – Computação / Modelização Marc Montgaillard – SUDENE / ORSTOM – Computação / Modelização Equipe Técnica do Bureau of Reclamation no Brasil Catarino Esquivel - Chefe da Equipe Ricardo Rodrigues Lage - Especialista Administrativo Evani F. Souza - Assistente Administrativo Revisão Técnica: CODEVASF / DNOCS / DNOS / SUDENE / ESTADOS – Vários Especialistas Composição e Diagramação: Print Laser – Assessoria Editorial Ltda Ficha Catalográfica: Avaliação de pequenas barragens / Peter J.Hradilek ....[et al.]. — Brasília: Bureau of Reclamation, 2002 74 p. : il. (Manual de Irrigação, v.6) Trabalho elaborado pelo Bureau of Reclamation, do Departa- mento de Interior, dos Estados Unidos, por solicitação do Minis- tério da Integração Nacional do governo brasileiro. 1. Barragem – avaliação. I. Hradilek, Peter J. II. Série. CDU 627.82.004.15
  • 4.
    Avaliação de PequenasBarragens APRESENTAÇÃO Em maio de 1986, o Banco Mundial aprovou um Contrato de Empréstimo para a elaboração de estudos e projetos de irrigação no Nordeste do Brasil. O Contrato inclui recursos para assistência técnica à Secretaria de Infra-Estrutura Hídrica e, para isto, foi assinado - em novembro de 1986 - um acordo com o “Bureau of Reclamation”, do Depar- tamento do Interior, dos Estados Unidos. A assistência abrange a revisão de termos de referência, estudos básicos, setoriais e de pré-viabilidade; projetos básicos e executivos; especificações técnicas para constru- ção de projetos de irrigação; critérios, normas e procedimentos de operação e manuten- ção de projetos de irrigação; apresentação de seminários técnicos; acompanhamento da construção de projetos; formulação de recomendações de políticas relativas ao desenvol- vimento da agricultura irrigada. O trabalho de assistência é realizado por uma equipe residente no Brasil, e por pessoal temporário do Bureau, do Centro de Engenharia e Pesquisa de Denver, Colorado, Estados Unidos. A equipe residente conta com especialistas em planejamento, projetos de irrigação, barragens, hidrologia, sensoriamento remoto e operação e manutenção. O Bureau vem prestando estes serviços há mais de dezesseis anos. Neste período, obteve um conhecimento bastante amplo sobre a agricultura irrigada, no Brasil. Devido a este conhecimento e à grande experiência do Bureau, em assuntos de irrigação, o Minis- tério da Integração Nacional, solicitou que fossem elaborados manuais técnicos, para utilização por órgãos governamentais (federais, estaduais e municipais), entidades priva- das ligadas ao desenvolvimento da agricultura irrigada, empresas de consultoria, empreiteiras e técnicos da área de irrigação. A coleção que ora é entregue a esse público é um dos resultados do Contrato mencionado. Ela é composta dos seguintes Manuais: Planejamento Geral de Projetos de Irrigação Classificação de Terras para Irrigação Avaliação Econômica e Financeira de Projetos de Irrigação Operação e Manutenção de Projetos de Irrigação Especificações Técnicas Padronizadas Standard Technical Specifications Avaliação de Pequenas Barragens Elaboração de Projetos de Irrigação Construção de Projetos de Irrigação Para sua elaboração contou com o trabalho de uma equipe de engenheiros e espe- cialistas do “Bureau of Reclamation”, por solicitação do governo brasileiro. Manual de Irrigação Copyright © Bureau of Reclamation 3
  • 5.
    Avaliação de PequenasBarragens O objetivo dos Manuais é apresentar procedimentos simples e eficazes para serem utilizados na elaboração, execução, operação e manutenção de projetos de irrigação. Os anexos 10, 11 e 12 do “Manual de Operação e Manutenção de Projetos de Irrigação” foram redigidos por técnicos do Instituto Interamericano de Cooperação para a Agricultura - IICA. O anexo do “Manual de Avaliação de Pequenas Barragens” foi elabora- do pelo Grupo de Hidrometeorologia da Superintendência de Desenvolvimento do Nordes- te - SUDENE, em convênio com o “Institut Français de Recherche Scientifique pour le Developement en Cooperation” - ORSTOM. Foram publicadas, separadamente, pelo IBAMA / SENIR / PNUD / OMM (Instituto Brasileiro de Meio Ambiente e dos Recursos Naturais, Secretaria Nacional de Irrigação, Programa das Nações Unidas para o Desenvolvimento, Organização Meteorológica Mun- dial), as “Diretrizes Ambientais para o Setor de Irrigação”. Estas diretrizes devem ser seguidas em todas as etapas de planejamento, implantação e operação de projetos de irrigação. O Bureau of Reclamation agradece a gentil colaboração da CODEVASF (Compa- nhia de Desenvolvimento do Vale do São Francisco) e do DNOCS (Departamento Nacio- nal de Obras Contra as Secas) pela disponibilização de informações sobre Leis e Normas Técnicas Brasileiras. Manual de Irrigação Copyright © Bureau of Reclamation 4
  • 6.
    Avaliação de PequenasBarragens SUMÁRIO APRESENTAÇÃO ............................................................................................................ 3 1 INTRODUÇÃO ........................................................................................................ 8 1.1 Objetivo do MANUAL ..................................................................................... 8 2 BARRAGENS DE TERRA .......................................................................................... 9 2.1 Considerações sobre o Tipo ............................................................................. 9 2.2 Adequabilidade do Local .................................................................................. 9 2.3 Seções Típicas ............................................................................................... 9 2.3.1 Seções Típicas Homogêneas ............................................................. 10 2.3.2 Seções Típicas Zoneadas .................................................................. 10 2.3.3 Seções não Típicas .......................................................................... 10 2.4 Dimensões Básicas ....................................................................................... 13 2.4.1 Largura da Crista ............................................................................. 13 2.4.2 Cota da Crista ................................................................................. 13 2.5 Tipos de Fundações ...................................................................................... 13 2.5.1 Fundações em Solos Permeáveis ....................................................... 13 2.5.2 Fundações em Solos Impermeáveis .................................................... 16 2.5.2.1 Fundações Impermeáveis Saturadas .................................. 18 2.5.2.2 Fundações Impermeáveis não Saturadas ............................ 18 2.6 Preparação da Fundação ............................................................................... 18 2.7 Filtros ......................................................................................................... 21 2.7.1 Geral ............................................................................................. 21 2.7.2 Dimensionamento dos Filtros ............................................................ 21 2.8 Drenos de Pé e Valas Drenantes ..................................................................... 21 2.8.1 Drenos de Pé .................................................................................. 21 2.8.2 Valas Drenantes .............................................................................. 21 2.9 Poços de Alívio ............................................................................................ 21 2.10 Proteção dos Taludes ................................................................................... 22 2.10.1 Talude de Montante ......................................................................... 22 2.10.1.1 “Riprap” Lançado ........................................................... 22 2.10.1.2 “Riprap” com Pedras Arrumadas ....................................... 22 2.10.1.3 Solo-Cimento ................................................................. 24 2.10.1.4 Revestimento de Concreto ............................................... 24 2.10.1.5 Proteção com Pedras Rejuntadas ...................................... 24 2.10.2 Talude de Jusante ........................................................................... 24 3 BARRAGENS DE CONCRETO ................................................................................. 25 3.1 Considerações sobre o Tipo ........................................................................... 25 3.2 Adequabilidade do Local para o Barramento ..................................................... 25 3.3 Seção Típica – Aplicabilidade ......................................................................... 25 3.4 Seção Típica e suas Características ................................................................ 26 Manual de Irrigação Copyright © Bureau of Reclamation 5
  • 7.
    Avaliação de PequenasBarragens 3.5 Dimensões Básicas ....................................................................................... 26 3.5.1 Cota da Crista da Barragem .............................................................. 26 3.5.2 Dimensões da Barragem, do Trecho Vertedouro e da Bacia de Dissipação 27 3.5.3 Distância entre as Juntas ................................................................. 27 3.6 Preparação da Fundação e Ombreiras .............................................................. 27 4 BARRAGENS DE ALVENARIA ................................................................................. 28 4.1 Considerações sobre o Tipo ........................................................................... 28 4.2 Adequabilidade do Local para o Barramento ..................................................... 28 4.3 Seção Típica – Aplicabilidade ......................................................................... 28 4.4 Seção Típica e suas Características ................................................................ 29 4.5 Dimensões Básicas ....................................................................................... 29 4.5.1 Cota da Crista da Barragem .............................................................. 29 4.5.2 Dimensões da Barragem, do Trecho do Vertedouro, e da Bacia de Dissipação .................................................................. 30 4.5.3 Distância entre as Juntas ................................................................. 30 4.6 Preparação da Fundação e Ombreiras .............................................................. 30 5 HIDROLOGIA ....................................................................................................... 31 5.1 Geral .......................................................................................................... 31 5.2 Vazão de Projeto .......................................................................................... 31 6 VERTEDOUROS .................................................................................................... 32 6.1 Escolha do Tipo de Vertedouro ....................................................................... 32 6.2 Descarga do Projeto de Vertedouro ................................................................. 32 6.3 Capacidade do Vertedouro ............................................................................ 33 6.3.1 Geral ............................................................................................. 33 6.3.2 Seção Vertente Tipo “Creager” (Ogee) ............................................... 33 6.3.3 Seção Vertente de Outro Tipo ........................................................... 33 6.3.4 Sangradouro sem Seção Vertente ...................................................... 33 ANEXO ........................................................................................................................ 34 DIMENSIONAMENTO DE PEQUENOS AÇUDES ................................................................. 34 Equipe Técnica ............................................................................................................. 34 1. Problemáticas do Dimensionamento ........................................................................ 35 2. Roteiro Resumido de Dimensionamento de Pequenas Barragens (vide Figura A.1) .................................................................................... 35 2.1 Determinação das Características Físico-Climáticas da Bacia .............................. 35 2.1.1 Características da Bacia Hidrográfica de Drenagem (BHD) ..................... 35 2.2 Dimensionamento do Volume da Barragem ...................................................... 42 2.3 Dimensionamento do Sangradouro .................................................................. 43 3. Informações Necessárias ....................................................................................... 43 3.1 Fundamentos e Alcance do Método de Classificação Hidro-Pedológica ................ 43 3.2 Documentos Necessários .............................................................................. 45 3.3 Informações a serem Coletadas no Campo ...................................................... 45 4. Descrição Detalhada das Etapas ............................................................................. 46 4.1 Avaliação da Superfície da Bacia Hidrográfica de Drenagem ............................... 46 4.2 Classificação Hidrológica da Bacia Hidrográfica de Drenagem (B.H.D.) ................. 46 4.2.1 Determinação do L600 de Cada Unidade de Mapeamento Pedológico (UM) da BHD. ................................................................. 47 4.2.1.1 Regimes Hidrológicos das Pequenas Bacias Hidrográficas ....................................................... 47 4.2.1.2 Escolha do Solo como Fator Principal de Classificação ................................................................. 50 Manual de Irrigação Copyright © Bureau of Reclamation 6
  • 8.
    Avaliação de PequenasBarragens 4.2.1.3 Cálculo de L600 para cada Unidade de Mapeamento de Solo .................................................. 50 4.2.2 Correções de L600 .......................................................................... 51 4.2.2.1 Influência da Cobertura Vegetal ........................................ 51 4.2.2.2 Correção pela Presença de Outros Açudes à Montante do Local da Represa ........................... 52 4.2.2.3 Intervenção de Outros Fatores Corretivos .......................... 53 4.2.3 Cálculo do Valor da L600 Corrigida da BHD ........................................ 54 4.3 Avaliação do Clima ....................................................................................... 54 4.3.1 Determinação do Total Anual Médio das Precipitações a partir do Mapa de Isoietas .............................................................. 54 4.3.2 Determinação da Zona Climática e do Coeficiente de Correção Climática C ....................................................................... 54 4.4 Cálculo da Lâmina Escoada L(P) ..................................................................... 55 4.5 Cálculo do Volume Médio Escoado ................................................................. 55 4.5.1 Exemplo de Cálculo ......................................................................... 55 4.6 Utilização Prevista na Barragem ...................................................................... 58 4.7 Dimensionamento do Açude .......................................................................... 59 4.7.1 Critérios de Dimensionamento ........................................................... 59 4.7.2 Dimensionamento ............................................................................ 60 4.8 Cálculo da Cheia do Projeto ........................................................................... 61 4.8.1 Condições de Gerações das Fortes Cheias .......................................... 61 4.8.1.1 Definições e Explicações Gerais ........................................ 61 4.8.1.2 Precipitações e Intensidades de Chuva .............................. 62 4.8.1.3 Variações do Volume Escoado .......................................... 63 4.8.1.4 Variações dos Tempos de Escoamento .............................. 63 4.8.2 Roteiro de Cálculo de Vazão de Pico da Cheia de Projeto ...................... 64 4.8.2.1 Determinação da Superfície Efetiva de Contribuição de Cheia SC (km2) ....................................... 64 4.8.2.2 Determinação do Fator Corretivo FC.................................. 64 4.8.3 Outras Características de Cheias ....................................................... 68 BIBLIOGRAFIA .............................................................................................................. 70 BIBLIOGRAFIA – ANEXO ................................................................................................ 71 Manual de Irrigação Copyright © Bureau of Reclamation 7
  • 9.
    Avaliação de PequenasBarragens INTRODUÇÃO 1.1 Objetivo do MANUAL O objetivo deste MANUAL é apresentar procedimentos simples e eficazes para serem utilizados pelos órgãos federais, estaduais e locais, organizações privadas e fir- mas de consultoria, quando da avaliação de pequenas barragens. Este MANUAL é aplicável para a avaliação da segurança de barragens até dez metros de altura. O MANUAL poderá ser usado por entidades que desejarem projetar e construir estas barragens ou reabilitar e operar as já existentes. Poderá servir, também, como norma aos estados que desejarem a aprovação das construções, bem como inspe- ções e requisitos relativos a segurança das barragens existentes. Do mesmo modo, o MANUAL poderá servir como norma-padrão aos bancos, para a determinação do financi- amento de empréstimos às entidades interessadas na construção ou na reabilitação de barragens até dez metros de altura. O anexo deste MANUAL foi elaborado pelo Grupo de Hidrometeorologia da Supe- rintendência de Desenvolvimento do Nordeste – SUDENE, em convênio com o “Institut Français de Recherche Scientifique pour le Developement en Cooperation” – ORSTOM. Manual de Irrigação Copyright © Bureau of Reclamation 8
  • 10.
    Avaliação de PequenasBarragens BARRAGENS DE TERRA 2.1 Considerações sobre o Tipo Este tipo de barragem é apropriado para locais onde haja disponibilidade de solo argiloso ou areno-siltoso/argiloso, além da facilidade de situar o vertedouro em uma das margens, utilizando o solo escavado para construção da barragem, evitando, sempre que possível, o bota-fora de material. 2.2 Adequabilidade do Local O local deverá possuir as seguintes características básicas: a) Possibilidade de posicionamento do vertedouro fora do corpo da barragem, utili- zando-se favoravelmente as condições topográficas, para dirigir as águas lateral- mente, contornando assim a barragem; b) Facilidade de localização do vertedouro, de modo a evitar correntes com altas ve- locidades ao longo dos taludes da barragem; c) Estabilidade e confiabilidade das fundações sob as barragens; d) Possibilidade para diminuição dos volumes de materiais de construção, da barra- gem a ser construída no local mais estreito do rio, com eixo longitudinal perpendi- cular às ombreiras; e) À montante do local de construção da barragem, não devem existir desmorona- mentos e, caso existam, devem ser estabilizados; f) Possibilidade de espaço razoável para a construção do maciço, no caso de se optar por sangradouros no trecho do leito do rio; g) Existindo locais topográfica e geologicamente adequados, é recomendável a cons- trução de pequenos diques em cotas inferiores à do coroamento da barragem para que, na ocorrência de cheias excepcionais, possam os mesmos romper, funcio- nando como descarregadores auxiliares, impedindo o transbordamento do maci- ço e sua conseqüente destruição (diques fusíveis). 2.3 Seções Típicas O tipo de barragem de terra, homogênea ou zoneada, é geralmente escolhido em função do volume e da qualidade dos materiais existentes no local, dos processos constru- tivos a serem utilizados e dos solos que constituem as fundações da barragem. Sempre que possível, devem ser utilizados, no corpo da barragem, materiais escavados para cons- Manual de Irrigação Copyright © Bureau of Reclamation 9
  • 11.
    Avaliação de PequenasBarragens trução do vertedouro e outras escavações obrigatórias. Se no local da barragem existirem quantidades suficientes de solo argiloso ou solo areno-siltoso/argiloso, a barragem homo- gênea é a mais recomendada para alturas até 10m, por ser mais simples e prática em termos construtivos. 2.3.1 Seções Típicas Homogêneas Seções típicas de barragens de terra homogêneas são apresentadas na Figura 2.1. As seções homogêneas-modificadas (A-C) são preferíveis. Na Tabela 2.1 são apresenta- das as inclinações dos taludes de montante e de jusante para barragens homogêneas sobre fundações estáveis. Tabela 2.1 Inclinação dos Taludes de Barragens Homogêneas sobre Fundações Estáveis Tipo Sujeito a Esvaziamento Rápido Classificação do Solo Montante Jusante Homogêneo ou Homogêneo-Modificado Não GC,GM,SC,SMCL,MLCH,MH 2,5:13:13,5:1 2:12,5:12,5:1 Homogêneo-Modificado Sim GC,GM,SC,SMCL,MLCH,MH 3:13,5:14:1 2:12,5:12,5:1 Nota: Solos GW,GP,SW,SP e Pt são inadequados. Não recomendam-se solos tipo OL e OH para porções maiores do maciço. Considerando-se esvaziamentos rápidos os que apresentam velocidades mínimas, de descida de nível de 0,15m por dia. 2.3.2 Seções Típicas Zoneadas Para barragens zoneadas, a inclinação dos taludes é uma função das dimensões relativas do núcleo impermeável e dos maciços laterais estabilizadores, como indicado na Figura 2.2 e na Tabela 2.2. Tabela 2.2 Inclinação dos Taludes de Barragens Zoneadas sobre Fundações Estáveis Tipo Sujeito a Esvaziamento Rápido Classificação do Solo do Núcleo Montante Jusante Núcleo Mínimo “A” Não Importa GC,GM,SC,SMCL,ML,CH ou MH 2:1 2:1 Núcleo Máximo Não GC,GM,SC,SMCL,MLCH,MH 2:12,25:12,5:13:1 2:12,25:12,5:13:1 Núcleo Máximo Sim GC,GM,SC,SMCL,MLCH,MH 2,5:12,5:13:13,5:1 2:12,25:12,5:13:1 Nota: Núcleos mínimos e máximos são indicados na Figura 2.2. Os materiais aceitáveis para os maciços laterais são enrocamento, GW,GP,SW (seixo), e SP (seixo). Não recomendam-se solos Tipo OL e OH para porções maiores do núcleo. Solos Pt são inadequados. Considerando-se esvaziamentos rápidos os que apresentam velocidades mínimas, de descida do nível, de 0,15m por dia. 2.3.3 Seções não Típicas De maneira geral, a estabilidade da barragem de terra com altura até 10m, que não tenha problemas de fundação, fica assegurada pela adoção das seções recomendadas nas Figuras 2.1 e 2.2 e nas Tabelas 2.1 e 2.2. Para seções diferentes das indicadas, é necessária a realização de análises especiais. Deverão ser feitas análises de estabilidade para três condições: ! Fim de construção; ! Reservatório máximo em operação; ! Rebaixamento rápido (se for o caso). Manual de Irrigação Copyright © Bureau of Reclamation 10
  • 12.
    Avaliação de PequenasBarragens Figura 2.1 Barragens de terra homogênea – Seções Típicas Manual de Irrigação Copyright © Bureau of Reclamation 11
  • 13.
    Avaliação de PequenasBarragens Figura 2.2 Barragens de Terra Zoneada – Seções Típicas Figura 2.3 Fundações Permeáveis – Profundidade Pequena Manual de Irrigação Copyright © Bureau of Reclamation 12
  • 14.
    Avaliação de PequenasBarragens Deverão ser feitas estimativas de vazão pelo maciço e pela fundação, levando-se em conta os coeficientes de permeabilidade dos materiais. Os parâmetros podem ser obtidos com base nos ensaios rotineiros, utilizando-se tabelas com valores típicos, sem- pre que os fatores de segurança usados nas análises forem maiores ou iguais a 1,5 nos primeiros casos, e iguais ou maiores de 1,2 no terceiro caso. 2.4 Dimensões Básicas 2.4.1 Largura da Crista Para barragens de terra, a largura mínima da crista deve ser calculada pela fórmula L = Z/5 + 3 metros, onde Z é a altura máxima da barragem e L, a largura mínima da crista. Caso seja prevista uma estrada sobre a crista, a dimensão mínima sempre deverá ser de 5 metros. 2.4.2 Cota da Crista A cota da crista é igual à cota da soleira do sangradouro mais a revanche. A revanche é igual à lâmina da sangria mais a folga. Folgas normalmente aceitáveis estão apresenta- das na Tabela 2.3, considerando duas folgas: ! Folga mínima – é a folga acima do nível máximo do reservatório; ! Folga normal – é a folga acima do nível normal do reservatório (ou da soleira do sangradouro). Tabela 2.3 Folga Recomendada Fetch (km) Folga normal (m) Folga mínima (m) < 1,5 1,2 1,0 1,5 1,5 1,2 5,0 2,0 1,5 7,5 2,5 1,8 15,0 3,0 2,0 2.5 Tipos de Fundações 2.5.1 Fundações em Solos Permeáveis O combate às forças de percolação e/ou às descargas freáticas excessivas deverá ser feito através de uma ou mais soluções, próprias a cada abordagem, as quais passa- rão a ser tratadas a seguir. Para fins de abordagem, as fundações de solos permeáveis dividem-se em dois casos: ! Caso 1 – fundações permeáveis expostas; ! Caso 2 – fundações permeáveis cobertas. Em ambos os casos, a fundação pode ser homogênea ou estratificada. a) Caso 1: Fundação Permeável Exposta (Profundidade Pequena) – O tratamento da fundação permeável exposta de pequena profundidade está apresentado na Figura 2.3. O núcleo mínimo “A” (vide Figura 2.2) é aceitável neste caso. O “cut-off” (vala corta-água) consiste de uma trincheira escavada até atingir a camada impermeável (“cut-off” positivo). A largura do fundo do “cut-off” deve ser calculada pela expres- são: Manual de Irrigação Copyright © Bureau of Reclamation 13
  • 15.
    Avaliação de PequenasBarragens b=h–d em que h é a máxima altura normal d’água, d é a profundidade do “cut-off”, e b é a largura da base do “cut-off”. Se a camada impermeável for rocha, pode ser indi- cado o uso de injeções. O tapete drenante horizontal, com espessura mínima de 1m, seguindo os critérios dos filtros, é utilizado quando: (1) A seção for homogênea. Neste caso, o tapete termina a uma distância de Z + 1,5m do centro da barragem; (2) A seção for zoneada com o maciço estabilizante lateral de jusante de enrocamento; (3) A permeabilidade da fundação for duvidosa; (4) Existir a possibilidade de erosão regressiva (“piping”), ou do maciço para a fundação, ou da fundação para a zona jusante do maciço; (5) A fundação for estratificada. Possivelmente, precisa-se de um filtro entre o “cut-off” do núcleo e o material permeável à jusante. b) Caso 1: Fundação Permeável Exposta (Profundidade Intermediária) – A profundida- de é considerada intermediária quando a distância até a camada impermeável é demasiadamente grande para o uso de um “cut-off” positivo, mas permite o uso econômico de outro tipo, como cortinas de estacas com ligação, cortina de concre- to, corta-água preenchida com mistura semi-fluida (“slurry trench”), e injeções. O tratamento de uma fundação permeável exposta, com profundidade intermediá- ria, é apresentado na Figura 2.4. O núcleo mínimo “B” (vide Figura 2.2) é o núcleo mínimo recomendável para este tipo de fundação. É necessário um tapete drenante horizontal quando a lona acima é impermeável ou existe o perigo de “piping”; c) Caso 1: Fundação Permeável Exposta (Grande Profundidade – Homogênea) – O tratamento geral para uma fundação permeável exposta de grande profundidade é apresentado na Figura 2.5. O núcleo mínimo “B” (vide Figura 2.2) é o núcleo míni- mo aceitável neste caso. A banqueta impermeável à montante (ligada ao núcleo impermeável no caso de barragens zoneadas) aumenta o comprimento a ser ven- cido pela água através da fundação, o que reduz o gradiente hidráulico entre o montante da banqueta impermeável e o tapete drenante à jusante, ocorrendo, as- sim, uma redução na descarga freática até níveis aceitáveis. Uma espessura acei- tável da banqueta é 10% da profundidade do reservatório acima da banqueta, mas não menor que 1m. A vala de ligação deve ser construída debaixo do núcleo im- permeável à montante da linha do centro da barragem. Para evitar problemas de estabilidade causados pela percolação na fundação, é necessária uma zona de jusante, conforme a Figura 2.6. Apresentam-se três casos: (1) Barragem zoneada com núcleo mínimo “B”. A zona à jusante deve possuir características granulométricas, de modo que venha a funcionar como um filtro. Caso contrário, é necessário um tapete drenante e um filtro inclinado similar aos da Figura 2.1(c). (2) Barragem zoneada com núcleo maior que o núcleo mínimo “B”. Note o talude reverso no fim do núcleo. A zona de jusante deve possuir características granulométricas, de modo que venha a funcionar como um filtro. Caso con- Manual de Irrigação Copyright © Bureau of Reclamation 14
  • 16.
    Avaliação de PequenasBarragens Figura 2.4 Fundações Permeáveis – Profundidade Intermediária Figura 2.5 Fundações Permeáveis – Profundidade Grande – Homogêneas Figura 2.6 Seções de Jusante Típicas de Barragens sobre Fundações Permeáveis sem “Cut-Off” Manual de Irrigação Copyright © Bureau of Reclamation 15
  • 17.
    Avaliação de PequenasBarragens trário, é necessário um tapete drenante e um filtro inclinado similar aos da Figura 2.1(c). (3) Barragem homogênea – É necessário um tapete drenante horizontal. É reco- mendável um dreno inclinado similar aos da Figura 2.1(c). Nos casos de permeabilidade excessiva da fundação, pode ser necessário trata- mento adicional na área do pé à jusante da barragem, como valas drenantes, poços de alívio ou bermas. d) Caso 1: Fundação Permeável Exposta (Grande Profundidade – Estratificada). – As fundações profundas estratificadas necessitam de um tratamento diferente, que está apresentado na Figura 2.7. O núcleo mínimo “B” (vide Figura 1.2) é o mínimo aceitável. Utiliza-se um “cut-off” parcial. A distância d (profundidade da primeira camada permeável não interceptada) deve ser igual ou maior a h (profundidade do reservatório). Necessita-se de um tapete drenante horizontal e drenos de pé; e) Caso 2: Fundação Permeável Coberta (Cobertura de 1m ou Menos) – Neste caso, trata-se a fundação como permeável exposta; f) Caso 2: Fundação Permeável Coberta (Cobertura Maior que 1m, Menor que a Pro- fundidade do Reservatório) – O tratamento neste caso é apresentado nas Figuras 2.8 e 2.9. Normalmente a camada impermeável deve ser compactada. O núcleo mínimo “A” (vide Figura 2.2) é aceitável neste caso. Se a camada permeável for relativamente homogênea, e a camada impermeável for de uma espessura relati- vamente pequena, a camada impermeável deve ser completamente penetrada por uma vala drenante, como apresentado na Figura 2.8. Quando a espessura da cama- da impermeável for demasiadamente grande para ser penetrada economicamente, recomenda-se o uso de poços de alívio, como apresentado na Figura 2.9. É reco- mendável um espaçamento inicial de 15 a 30m. Quando a barragem for homogênea ou o maciço estabilizante lateral à jusante for de permeabilidade duvidosa, necessi- ta-se de um tapete drenante; g) Caso 2: Fundação Permeável Coberta (Cobertura Maior que a Profundidade do Re- servatório) – Neste caso, trata-se a fundação como fundação em solos impermeá- veis. Vide o Item 2.5.2; h) Resumo dos Tratamentos das Fundações Permeáveis – A Tabela 2.4 apresenta um resumo dos tratamentos recomendados para várias condições de fundações per- meáveis. 2.5.2 Fundações em Solos Impermeáveis As fundações dos solos impermeáveis normalmente possuem características granulométricas que dispensam tratamentos para percolação ou erosão regressiva (“piping”). Os principais problemas das fundações em solos siltosos e/ou argilosos se relacionam com a estabilidade. A capacidade de suporte da fundação deve ser determi- nada através de ensaios de resistência à penetração (SPT). Dado o fato importante de que, quando o solo não está saturado, sua reação face a esforços é inteiramente diferen- te daquela que ocorre quando o mesmo está saturado, as fundações em solos imperme- áveis dividem-se em dois grupos: ! Fundações saturadas; ! Fundações não saturadas. Manual de Irrigação Copyright © Bureau of Reclamation 16
  • 18.
    Avaliação de PequenasBarragens Figura 2.7 Fundações Permeáveis – Estratificadas Figura 2.8 Fundações Permeáveis Cobertas – Tratamento com Vala Drenante Figura 2.9 Fundações Permeáveis Cobertas – Tratamento com Poços de Alívio Manual de Irrigação Copyright © Bureau of Reclamation 17
  • 19.
    Avaliação de PequenasBarragens Tabela 2.4 Tratamentos das Fundações Permeáveis Espessura da Camada Espessura Total da Estratificada ou Controle Primário de Caso Figura Requisitos Adicionais Superficial Fundação Homogênea Percolação Impermeável 1 2.3 - Pequena Qualquer “Cut-off” total Dreno de pé, e possivelmente tapete drenante, injeções 1 2.4 - Mediana Qualquer Cortinas de estacas ou de Núcleo largo, dreno de pé, vala concreto, “slurry trench” de ligação e possivel- mente tapete drenante 1 2.7 - Mediana ou grande Estratificada Cut-off parcial Dreno de pé, tapete drenante e possivelmente poço de alívio 1 2.5 - Grande Homogênea Banqueta impermeável a Núcleo largo, dreno de pé, vala montante de ligação e possivel-mente tapete drenante 2 - < 1m Qualquer Qualquer Igual ao caso 1 correspondente 2 - > 1m < h Pequena ou mediana Qualquer Igual ao caso 1 correspondente 2 2.8 > 1m < h Grande Homogênea Vala drenante ou poços de Vala de ligação, compactação ou 2.9 alivio da camada 2 2.9 > 1m < h Grande Estratificada Poços de Alivio Idem 2 2.10 >h - - Não requer tratamento como fundação permeável 2.5.2.1 Fundações Impermeáveis Saturadas O tratamento de uma fundação impermeável saturada está apresentada na Figura 2.10 e na Tabela 2.5. As seções típicas homogêneas (Figura 2.1 e Tabela 2.1) ou zoneadas (Figura 2.2 e Tabela 2.2) são aplicáveis (com taludes mínimos de 3:1), no último caso com o núcleo mínimo “A”. Para melhorar as condições de estabilidade, recomenda-se a construção das bermas de equilíbrio apresentadas. Os taludes das bermas são funções do tipo de solo da fundação (segundo a Classificação Unificada dos Solos), e dos resultados obtidos com ensaios SPT realizados na fundação dentro de uma profundidade igual à altura da barragem a ser construída. 2.5.2.2 Fundações Impermeáveis não Saturadas Neste caso, como as fundações estão sujeitas a saturação e a recalques acentua- dos eventuais, sempre são necessários ensaios geotécnicos para qualquer tipo ou altura da barragem. devem ser determinadas a massa específica “in situ” e o teor de umidade, além dos ensaios de laboratório. A Figura 2.11, que relaciona D (massa específica aparen- te seca natural, dividida pela massa especificada aparente seca máxima) versus W-W (umidade ótima menos umidade natural), apresenta duas regiões A e B. A Figura 2.12 apresenta duas regiões semelhantes, em função da massa específica seca natural versus o limite da liquidez. Os solos situados na região A não necessitam de tratamento especi- al, uma vez que, ao se saturarem, ocorre pouco ou nenhum recalque. Este caso pode ser tratado como no parágrafo anterior. Os solos situados na região B necessitam de trata- mento especial, já que, ao se saturarem, possivelmente ocorrem recalques acentuados. 2.6 Preparação da Fundação a) A área situada sob a barragem deve ser limpa, incluindo o desmatamento, o destocamento e a remoção da terra vegetal até a profundidade que for necessária, em relação à superfície do terreno natural; b) A área a ser limpa deve ter uma largura igual à base da seção transversal da barra- gem, mais 3 metros para montante e para jusante. O material removido da opera- Manual de Irrigação Copyright © Bureau of Reclamation 18
  • 20.
    Avaliação de PequenasBarragens Figura 2.10 Fundações Permeáveis Saturadas Figura 2.11 Regiões de Recalque – Densidade Versus Umidade Figura 2.12 Regiões de Recalque – Densidade Versus Limite de Liquidez Manual de Irrigação Copyright © Bureau of Reclamation 19
  • 21.
    Avaliação de PequenasBarragens ção de limpeza deverá ser transportado para locais fora da área das obras ou do futuro reservatório; c) No caso de fundação rochosa, inicialmente deverão ser removidos todos os blocos soltos. A limpeza deverá ser feita com jatos de ar e de água sob pressão, para remoção de todo o material solto na superfície rochosa. Se ocorrem fissuras ou fraturas na superfície, estas deverão ser vedadas com calda de cimento. Quando ocorrem irregularidades na superfície da rocha, tais como: fendas, pequenas de- pressões localizadas e taludes negativos, é recomendável o preenchimento dos mesmos com concreto dental (concreto simples). Opcionalmente, no caso da ocor- rência de um talude negativo, poder-se-á proceder ao abrandamento. Antes do lançamento da primeira camada de solo sobre a fundação rochosa, a superfície deverá ser umedecida, para possibilitar melhor aderência; d) No caso de fundação em materiais terrosos, após a limpeza, o terreno deverá ser regularizado e compactado com um trator de esteiras, trator de pneus, ou cami- nhões, com dez passadas mínimas por toda a área da fundação e ombreiras. Tabela 2.5 Inclinações das Bermas Estabilizadoras Número Médio de golpes SPT dentro de Classificação Taludes das Bermas para Alturas da Barragem até: Consistência uma profundidade da fundação igual a do Solo da altura da barragem Fundação 12m 9m 6m 3m Mole <4 Requer ensaios e análises especiais Média 4 a 10 SM 4:1 - - - SC 5:1 -4:1 - - ML 5:1 4:1 - - CL 5:1 4:1 - - MH 5.5:1 4.5:1 3.5:1 - CH 10:1 7:1 4:1 - Dura 11 a 20 SM 3.5:1 - - - SC 4.5:1 -3.5:1 - - ML 4.5:1 3.5:1 - - CL 4.5:1 3.5:1 - - MH 5:1 4:1 - - CH 9:1 6:1 - - Rija > 20 SM - - - - SC -4:1 - - - ML 4:1 3.5:1 - - CL 4:1 - - - MH 4:1 - - - CH 8:1 5.5:1 - - Nota: As bermas não são necessárias quando o talude do maciço recomendado nas Tabelas 2.1 ou 2.2 for igual ou maior ao talude recomendado acima. Manual de Irrigação Copyright © Bureau of Reclamation 20
  • 22.
    Avaliação de PequenasBarragens 2.7 Filtros 2.7.1 Geral O projeto de um filtro deve ter como base fundamental a granulometria do materi- al a ser empregado. Esta granulometria deve ser tal que: a) As partículas menores se acomodem nos vazios entre as partículas maiores, de modo que o conjunto atue sempre como camada filtrante. Quando tal ocorre, a água que surge à jusante do filtro se apresenta limpa e isenta de material sólido; b) O material mais fino seja retido pelo filtro, evitando o carregamento de partículas sólidas e, conseqüentemente, a formação de erosão regressiva (“piping”). 2.7.2 Dimensionamento dos Filtros Para dimensionamento das características granulométricas dos filtros, recomen- dam-se as seguintes normas: a) D(15) do filtro/D(15) da base maior ou igual a 5. (O filtro não deve ter mais de 5% de grãos passando na peneira No. 200 – diâmetro igual a 0,075 mm.); b) D(15) do filtro/ D(85) da base menor ou igual a 5; c) D(85) do filtro/diâmetro dos furos no tubo de drenagem (ou da malha do poço de alívio) maior ou igual a 2; No anterior, D(ij) corresponde à ordenada “ij”% do material que passa nas penei- ras. Isso significa que o material possui ij% de grãos mais finos. 2.8 Drenos de Pé e Valas Drenantes 2.8.1 Drenos de Pé É recomendável a norma de construção de drenos situados no pé de justante das barragens de terra. Juntamente com os tapetes drenantes, desempenham o papel de coletores das águas freáticas, conduzindo-as ao leito do rio. Deverão ser utilizadas tubu- lações furadas, com diâmetro interno mínimo de 0,15m. Dimensionados de acordo com a área a ser drenada, os drenos aumentam progressivamente da seção até o coletor de condução das águas ou leito do rio. O dreno deverá ser colocado numa vala de profundi- dade mínima de 1m, com enchimento de material de filtro (vide Item 2.7.2) para evitar o carregamento dos materiais do maciço e/ou da fundação. Uma possível alternativa para os drenos de pé, especialmente nos casos de barra- gens homogêneas, é o enrocamento de pé, protegido com camadas de filtros. 2.8.2 Valas Drenantes No caso das fundações permeáveis cobertas com uma camada de aluvião imper- meável, que é de ocorrência freqüente, representa uma boa norma escavar a faixa imper- meável, construindo-se, assim, uma vala drenante ao longo do pé do talude. O enchi- mento deverá seguir os critérios dos filtros (Item 2.7.2). Esta vala deverá conter um dreno de pé. 2.9 Poços de Alívio Quando as fundações permeáveis são cobertas por uma camada impermeável de espessura tal que se torna tecnicamente desaconselhável o uso de valas drenantes, reco- menda-se a construção de poços de alívio. As indicações básicas para a construção são: Manual de Irrigação Copyright © Bureau of Reclamation 21
  • 23.
    Avaliação de PequenasBarragens a) Os poços devem atravessar a camada impermeável, atingindo a zona permeável, até uma profundidade tal que não se atinja a condição de levitação (“uplift”), isto é, o gradiente hidráulico seja inferior ao crítico. É geralmente satisfatória uma pro- fundidade do poço igual à profundidade do reservatório; b) O espaçamento entre poços deve ser tal que intercepte a descarga freática, dre- nando-a e, conseqüentemente, aliviando as subpressões. É recomendável um espaçamento inicial de 15 a 30m; c) Os poços devem oferecer resistência mínima à descarga freática. O diâmetro inter- no mínimo do poço deve ser igual a 0,15m. Assim, asseguram-se pequenas perdas de cargas na coleta pelo poço da descarga freática. Deve existir uma camada de, pelo menos, 0,15m de filtro entre a tela do poço de fundação. O material do filtro deve seguir os critérios do Item 2.7.2; d) Cuidados especiais devem ser adotados, quando da construção dos poços, a fim de que perdure sua eficiência. 2.10 Proteção dos Taludes 2.10.1 Talude de Montante O talude de montante sofre a ação das intempéries, notadamente decorrentes das precipitações pluviométricas, bem como da ação das ondas formadas no reservatório. O tipo de proteção a ser adotada é, em parte, função dos materiais existentes na região. Os principais são: ! “Riprap” lançado; ! “Riprap” arrumado; ! Solo-cimento; ! Revestimento de concreto; ! Pedras rejuntadas. 2.10.1.1 “Riprap” Lançado Este é, segundo a tecnologia atual, o mais aconselhável tipo de proteção. O “riprap” consiste de uma camada dimensionada de blocos de pedra, lançada sobre um filtro de uma ou mais camadas, de modo que este atue como zonas de transição granulométrica, servindo como obstáculo à fuga dos materiais finos que constituem o maciço (vide Figura 2.13). A rocha a ser utilizada deve possuir dureza suficiente para resistir à ação dos fatores climáticos. As pedras ou blocos utilizados na construção do “riprap” devem ter, de preferência, o formato alongado, evitando-se, tanto quanto possível, os blocos de formato arredondado. Assim, as possibilidade de deslizamentos são menores. A espes- sura da camada e o tamanho dos blocos é função do “fetch”. O dimensionamento reco- mendado do “riprap” é apresentado na Tabela 2.6. 2.10.1.2 “Riprap” com Pedras Arrumadas Neste caso, as pedras são arrumadas, de modo a constituírem uma camada de blocos bem definida, preenchendo-se os vazios com pedras menores (vide Figura 2.14). A qualidade da pedra deve ser excelente. A espessura da camda pode ser a metade da dimensão recomendada no caso de “riprap” lançado. Manual de Irrigação Copyright © Bureau of Reclamation 22
  • 24.
    Avaliação de PequenasBarragens Figura 2.13 Riprap Lançado Figura 2.14 Riprap com Pedra Arrumadas Manual de Irrigação Copyright © Bureau of Reclamation 23
  • 25.
    Avaliação de PequenasBarragens Tabela 2.6 Dimensionamento do “RIPRAP” Peso da Pedra (Kg) Distribuição Inclinação Fetch (km) Espessura (m) Máximo 40 a 50% 50 a 60% 0 a 10% 3:1 <4 0,80 1.000 > 600 35 a 600 < 35 3:1 >4 1,00 2.000 > 1.000 45 a 1.000 < 45 2:1 qualquer 1,00 2.000 > 1.000 45 a 1.000 < 45 2.10.1.3 Solo-Cimento O solo-cimento normalmente é colocado em camadas com largura mínima de 2,5m, em forma de escada (vide Figura 2.15). A espessura mínima recomendada para cada camada é 0,15m. Isto resultará, segundo a inclinação do talude, em espessuras proteto- ras de mais ou menos 1m. 2.10.1.4 Revestimento de Concreto A espessura mínima recomendada é de 0,15m. A preferência é para construção monolítica, embora placas de 2 por 2m venham sendo utilizadas. Precisa-se de uma ca- mada de filtro. Em geral, o revestimento de concreto não é recomendável, porque a baixa elasticidade do material não acompanha os recalques diferenciais que podem ocor- rer no maciço. Há, portanto, necessidade de uma constante manutenção do revestimen- to. 2.10.1.5 Proteção com Pedras Rejuntadas A colocação de uma camada de pedras rejuntadas com argamassa de cimento ou asfalto tem sido utilizada como proteção ao talude de montante. A camada de pedra é construída sobre um colchão de areia com características de filtro, possuindo ambas, no mínimo, espessuras de 0,30m. A proteção com pedras rejuntadas não é recomendável, porque a rigidez do sistema não acompanha as deformações do maciço, impondo-se, por conseqüência, uma contínua manutenção do sistema. 2.10.2 Talude de Jusante A proteção do talude de jusante pode consistir de uma camada de pedras com espessura mínima de 0,30m, ou do plantio de vegetação, como grama ou erva cidreira. Nas ombreiras, onde ocorrem grandes contribuições da chuva, as águas deverão ser desviadas através do emprego de canaletas. Figura 2.15 Revestimento de Solo – Cimento Manual de Irrigação Copyright © Bureau of Reclamation 24
  • 26.
    Avaliação de PequenasBarragens BARRAGENS DE CONCRETO 3.1 Considerações sobre o Tipo As barragens de concreto cogitadas neste MANUAL são as do tipo de gravidade, e consistem de um muro, cuja seção transversal aproxima-se à de um triângulo, e que resistem através do seu peso próprio à pressão da água do reservatório e à subpressão das águas que se infiltram pelas fundações. Este tipo de barragem possui um trecho central rebaixado, o vertedouro, de preferência coincidente com a parte central do vale, onde ocorre o rio, destinado a permitir o extravasamento das águas excedentes. É reco- mendável para vales relativamente estreitos, com boas fundações, de preferência em rocha sã ou pouco fraturada, e onde a construção de um vertedouro lateral é problemá- tica devido às encostas íngremes e rochosas. 3.2 Adequabilidade do Local para o Barramento Para a adoção da barragem de concreto para o barramento, o local deve possuir as seguintes características: a) A largura do vale na cota da crista da barragem deve ser a mais estreita do trecho barrável do rio; b) Disponibilidade de pedreiras para obtenção da brita e jazidas de areia facilmente exploráveis nas proximidades do local; c) Facilidade de adquirir cimento em quantidade suficiente na região; d) As fundações e ombreiras devem ser de material resistente; caso as fundações possuam uma camada superficial de aluvião, esta não deve ser muito espessa, para não encarecer a obra com os trabalhos de remoção da mesma; e) Facilidade para construção de acessos. 3.3 Seção Típica – Aplicabilidade A seção típica apresentada a seguir é aplicável somente com: ! alturas de barragem até 4,50m; ! alturas de lâmina d’água até 1m; ! fundações em rocha sã ou pouco fraturada. Manual de Irrigação Copyright © Bureau of Reclamation 25
  • 27.
    Avaliação de PequenasBarragens Caso contrário, é necessária a realização de análises específicas. Deverão ser feitas análises de tensões na barragem, análises de estabilidade (considerando-se tombamento, deslizamento e flutuação) e, no caso de fundação permeável, análises de descarga freática, com consideração da possibilidade de erosão regressiva (“piping”). 3.4 Seção Típica e suas Características A seção típica recomendada para barragens de concreto é apresentada na Figura 3.1. No trecho situado à jusante da barragem, deve ser feita uma bacia de dissipação ou tanque, cuja função é amortecer o impacto da água extravasada pelo trecho do vertedouro. A bacia deve ter a mesma largura do vertedouro e, caso a rocha seja pouco resistente ou fraturada, deve ser feita uma laje de alvenaria de pedra argamassa no seu fundo, para proteger a rocha contra erosão; caso a rocha seja resistente, é desnecessária a constru- ção dessa laje para proteção do fundo da bacia de dissipação. Ao redor da bacia, externa- mente, é recomendável uma camada de pedra de proteção, para evitar que a água que transborde da bacia danifique a rocha, principalmente quando esta não for de boa quali- dade. A barragem será construída em blocos, entre os quais deverão existir juntas verti- cais, devidamente vedadas contra vazamentos. Na crista da barragem, no trecho não vertedouro, deve ser construída uma mureta de proteção<%0> contra ondas. 3.5 Dimensões Básicas 3.5.1 Cota da Crista da Barragem A cota da crista da barragem em seu trecho de ombreiras (trecho não vertedouro) deve estar 1m acima da cota do nível normal d’água previsto no reservatório. Como a altura máxima da lâmina d’água admitida sobre a crista do trecho vertedouro é de 1m, a proteção contra as eventuais ondas no reservatório, quando o nível d’água atingir o máxi- mo previsto, é feita por uma mureta construída junto aos parâmetros de montante. Esta mureta deve ter uma altura mínima de 0,3m e 0,2m de largura e pode ser construída com alvenaria de tijolo maciço ou de concreto. Figura 3.1 Barragem de Concreto – Seção Típica Manual de Irrigação Copyright © Bureau of Reclamation 26
  • 28.
    Avaliação de PequenasBarragens 3.5.2 Dimensões da Barragem, do Trecho Vertedouro e da Bacia de Dissipação O talude mínimo de jusante deve ser 0,70H : 1V. O dimensionamento preferível do perfil do trecho vertedouro é apresentado na Figura 6.1 do Capítulo VI, “Vertedouros”, para a seção típica Ho=1. Uma largura típica da bacia deve ser de 5 a 6 m. 3.5.3 Distância entre as Juntas As juntas entre os blocos da barragem devem ser distantes entre si no máximo 15m (vide a Figura 3.2), para evitar rachaduras no corpo da estrutura, através das quais possa haver vazamentos. 3.6 Preparação da Fundação e Ombreiras a) A área situada sob a barragem e na qual a estrutura se apoiará deve ser limpa, incluindo o desmatamento, destocamento e a remoção das camadas superficiais de solo, até ser atingida a superfície da rocha sã. b) A superfície da rocha deve ser limpa de matacões soltos, detritos ou outros mate- riais. Todas as irregularidades da superfície que formem taludes negativos ou ba- lanços serão eliminados com remoção do material ou por enchimento com con- creto (concreto dental e/ou calda de cimento). c) A área a ser limpa deve ter uma largura igual à largura da base da estrutura, mais 5m para montante e para jusante, tanto nas fundações do trecho central, como nas fundações de ombreiras. d) Os materiais extraídos das escavações deverão ser depositados em áreas fora do local da obra e do reservatório. Figura 3.2 Barragem de Concreto – Elevação Esquemática Manual de Irrigação Copyright © Bureau of Reclamation 27
  • 29.
    Avaliação de PequenasBarragens BARRAGENS DE ALVENARIA 4.1 Considerações sobre o Tipo As barragens de alvenaria de pedra argamassada, cogitadas neste MANUAL, são as de tipo de gravidade, e consistem de um muro, cuja seção transversal se aproxima de um triângulo retângulo, e que resiste através do seu peso próprio à pressão da água do reservatório e à subpressão das águas que se infiltram pelas fundações. Este tipo de barragem possui um trecho central de barragem. O vertedouro, de preferência, coincide com a parte central do vale, onde corre o rio, destinado a permitir o extravasamento das águas excedentes. As barragens de alvenaria de pedra argamassada são recomendáveis para vales relativamente estreitos, onde o represamento requer pouca altura, e onde a construção de um canal extravasor é problemática. O vale deve ter fundações em rocha e encostas íngremes e rochosas ou com rocha situada a pouca profundidade. Embora a construção de uma barragem desse tipo seja mais demorada que a de uma barragem de concreto, nas regiões ricas em pedras e para barragens com pouco volume de material, a construção em alvenaria pode ser mais econômica. 4.2 Adequabilidade do Local para o Barramento Para ser viável a adoção de barragem de pedra argamassada, o local escolhido para o barramento deve ter as seguintes características: a) Disponibilidade, nas proximidades do local, de pedras em quantidade suficiente, com dimensão de 15 a 30 cm, forma semi-regular, com pelo menos duas faces paralelas, ou existência de pedreira apropriada de fácil exploração; b) Facilidade em adquirir areia e cimento na região; c) A largura do vale na cota da crista da barragem deve ser a menor existente no trecho do curso d’água em que se deseja instalar um barramento; d) As ombreiras ou encostas e as fundações devem ser resistentes, constituídas de rocha sã ou pouco fraturada. Se a fundação for recoberta por uma camada de aluvião, esta não deve ser muito espessa, visto ser necessária a sua remoção; e) Disponibilidade de acessos para transporte do material e equipamentos, ou facili- dade para sua construção. 4.3 Seção Típica – Aplicabilidade A seção típica apresentada a seguir é aplicável somente com: ! Alturas de barragem até 4m; Manual de Irrigação Copyright © Bureau of Reclamation 28
  • 30.
    Avaliação de PequenasBarragens ! Alturas da lâmina d’água até 1m; ! Fundações em rocha sã ou pouco fraturada. Em casos contrários, é necessária a realização de análises especiais. Deverão ser feitas análises de tensões na barragem, análises da estabilidade (considerando tomba- mento, deslizamento, e flutuação). Para os critérios aplicáveis nestas análises, vide “Nor- mas de Pequenas Barragens” (em preparação). 4.4 Seção Típica e suas Características A seção típica recomendada para barragens de alvenaria de pedra é apresentada na Figura 4.1. De maneira geral, a estabilidade da barragem de alvenaria com altura igual ou inferior a 4m fica assegurada pela adoção da seção recomendada. No trecho situado à jusante da barragem, deve ser feito um tanque ou bacia de dissipação, com a mesma largura do vertedouro, que amortecerá o impacto da água que verte pelo vertedouro (crista do trecho rebaixado). Caso a rocha da fundação seja pouco resistente, fraturada ou facilmente erodível, será feita uma laje de fundo em pedra argamassada, jogando-se externamente, ao redor das paredes da bacia uma camada de pedra de proteção, para evitar que a água que transbordar do tanque danifique a superfície da rocha. A barragem será construída em blocos, entre os quais deverão existir juntas verticais, devidamente vedadas contra vazamentos. Na crista da barragem, no trecho não vertedouro, deve ser construída uma mureta de proteção contra ondas. Figura 4.1 Barragem de Alvenaria – Seção Típica 4.5 Dimensões Básicas 4.5.1 Cota da Crista da Barragem A cota da crista da barragem em seu trecho de ombreiras (trecho não vertedouro), deve estar 1m acima da cota do nível d’água normal prevista no reservatório. Como a altura máxima da lâmina d’água admitida sobre a crista do trecho vertedouro é de 1m, a proteção contra as eventuais ondas no reservatório, quando o nível d’água atingir o máximo previsto, é feita por uma mureta construída junto ao parâmetro de montante. Esta mureta deve ter uma altura mínima de 0,3m e largura de 0,2m, e pode ser construída de alvenaria de tijolo maciço. Manual de Irrigação Copyright © Bureau of Reclamation 29
  • 31.
    Avaliação de PequenasBarragens 4.5.2 Dimensões da Barragem, do Trecho do Vertedouro, e da Bacia de Dissipação O talude mínimo do jusante deve ser 0,80H : 1V. O dimensionamento preferível do perfil do trecho vertedouro está apresentado na Figura 6.1 do Capítulo VI, “Vertedouros”, para a Seção Típica Ho=1. Uma largura típica da bacia de dissipação deve ser de 5 a 6 m. 4.5.3 Distância entre as Juntas As juntas entre os blocos da barragem devem estar distantes entre si 25 m no máximo (vide Figura 4.2), para evitar rachaduras no corpo da estrutura e não ocorrer vazamento pelas mesmas. 4.6 Preparação da Fundação e Ombreiras a) A área situada sob a barragem e na qual a estrutura se apoiará deve ser limpa, incluindo o desmatamento, destocamento e a remoção das camadas superficiais de solo, até ser atingida a superfície da rocha; b) A superfície da rocha deve ser limpa de matacões soltos, detritos ou outros mate- riais. Todas as irregularidades da superfície que formem taludes negativos ou ba- lanços, serão eliminados por remoção do material ou por enchimento com argamas- sa; c) A área a ser limpa deve ter uma largura igual à largura da base da estrutura, mais 2m para montante e para jusante, tanto nas fundações do trecho central, como nas fundações de ombreiras; d) Os materiais extraídos das escavações deverão ser depositados em áreas fora do local da obra e do reservatório. Figura 4.2 Barragem de Alvenaria – Elevação Esquemática Manual de Irrigação Copyright © Bureau of Reclamation 30
  • 32.
    Avaliação de PequenasBarragens HIDROLOGIA 5.1 Geral A hidrologia é uma das questões mais problemáticas no projeto de barragens e na avaliação de sua segurança. O ideal seria que fossem empregados os métodos de hidrologia clássica, porém isto é, freqüentemente, impossível por falta de dados hidrológicos ou de recursos. Nes- tes casos, muitas vezes são utilizados métodos regionais e/ou fórmulas empíricas, tanto para o dimensionamento do reservatório como para o cálculo da vazão de projeto. 5.2 Vazão de Projeto A seleção da vazão de projeto deve contemplar as conseqüências se a vazão for excedida, especialmente considerando a possibilidade de ruptura da barragem. No caso de uma barragem grande, a pouca distância à montante de uma cidade com muitos habitantes, é necessário a verificação do Projeto com Cheia Máxima Provável. Porém, em casos com riscos mais baixos, pode ser justificável o uso de cheias menores. No caso específico de pequenas barragens até dez metros de altura, para os quais a sua ruptura não teria como possível conseqüência perda de vida, interrupções de vias de transporte de importância ou outros danos significantes, poderia ser utilizada a metodologia delineada no Anexo deste MANUAL intitulado “Dimensionamento de Pe- quenos Açudes”. A vazão de pico da cheia de projeto deve ser calculada pelas fórmulas dadas no parágrafo 4.8.2 desse anexo. Os valores da cheia de projeto proporcionados por esta metodologia correspondem ao dobro dos valores decenais. O período de retor- no teórico destes valores oscila, aproximadamente, entre 100 e 150 anos. Nos casos com risco elevado, é necessário um estudo hidrológico mais aprofundado, para permitir a avaliação da segurança da barragem. “Pequena” barragem não significa, necessariamente, “pequeno” risco. Manual de Irrigação Copyright © Bureau of Reclamation 31
  • 33.
    Avaliação de PequenasBarragens VERTEDOUROS 6.1 Escolha do Tipo de Vertedouro De forma geral, podem ser definidas duas soluções básicas para o extravasamento do excesso de água afluente ao local do barramento: ! Extravasamento por um canal, com o fundo situado em cota mais elevada em relação ao leito natural do rio; ! Extravasamento por sobre o próprio corpo da barragem. A melhor solução é função da topografia e geologia do local, e dos materiais dis- poníveis para a construção da barragem. Podem-se, todavia, fixar algumas regras ge- rais, a fim de nortear o encaminhamento dos estudos para a escolha da solução: a) Deverá ser cogitada, sempre de início, a possibilidade de localizar o sangradouro em uma das ombreiras ou em uma sela topográfica do terreno, utilização de um canal extravasor, com largura adequada para resultar em fluxo com baixas velocidades, preferencialmente sem revestimento. (Se o fundo, e/ou taludes do canal não forem constituídos de material resistente, deverão os mesmos ser revestidos para protegê- los contra erosão); b) Caso não se possa construir um canal com largura adequada para resultar em velocidades baixas, deve-se insistir com a alternativa de um canal extravasor, estu- dando-se a proteção do fundo e dos taludes das margens do canal contra a erosão; c) Se as margens forem íngremes, as condições topográficas favoráveis, e existir rocha a pequena profundidade, pode ser conveniente projetar um sangradouro em canal lateral; d) Paralelamente, deverão ser estudadas alternativas com a solução de extravasamento por sobre o próprio corpo da barragem; e) Deve ser ressaltado que podem ser levantadas hipóteses de soluções mistas, em que exista mais de um órgão responsável pelo extravasamento. 6.2 Descarga do Projeto de Vertedouro O vertedouro deve ser projetado para a passagem da cheia de projeto. Se o reserva- tório for pequeno em relação ao volume de entrada da cheia, a descarga do vertedouro pode ser considerada igual à vazão de pico da cheia. Nos casos de reservatórios com armazenamento significativo, é necessário fazer cálculos do encaminhamento da cheia no reservatório e a laminação resultante, para obter o pico da descarga do vertedouro Manual de Irrigação Copyright © Bureau of Reclamation 32
  • 34.
    Avaliação de PequenasBarragens Figura 6.1 Perfil de Vertedouro correspondente. Em casos de cheias com volumes relativamente pequenos, a redução de pico obtida pode ser significativa. 6.3 Capacidade do Vertedouro 6.3.1 Geral A capacidade de vertedouro normalmente é calculada por uma equação do tipo Q = CLH3/2 onde Q é a vazão, C é um coeficiente de descarga, L é a largura e H, a lâmina d’água. 6.3.2 Seção Vertente Tipo “Creager” (Ogee) O dimensionamento preferido para o perfil “Creager” (Ogee) é apresentado na Figu- ra 6.1. Um valor típico do C para este perfil é 2.1. (Valores exatos dependem da profun- didade do canal de aproximação, a razão H/Ho e outros fatores – vide “Design of Small Dams”, como exemplo). 6.3.3 Seção Vertente de Outro Tipo Para uma seção vertente horizontal e larga, o valor típico de C é 1,7. Outras seções possuem valores intermediários. 6.3.4 Sangradouro sem Seção Vertente Se o canal extravasor não inclui uma seção vertente, sua capacidade deve ser calculada com as fórmulas apropriadas para canais abertos. Manual de Irrigação Copyright © Bureau of Reclamation 33
  • 35.
    Avaliação de PequenasBarragens ANEXO DIMENSIONAMENTO DE PEQUENOS AÇUDES Este anexo foi elaborado pelo grupo de trabalho de Hidrometereologia (GT.HME da SUDENE) em convênio com o ORSTOM – França. Equipe Técnica ! Dr. Benedito José Zelaquett Seraphim – SUDENE – Chefe do GT. HME Coordena- ção Administrativa. ! Eric Cadier – SUDENE/ORSTOM – Hidrologia/Dimensionamento Coordenação Téc- nica. ! Flávio Hugo Barreto Batista da Silva – EMBRAPA – Classificação Hidropedológica das Bacias. ! Jean Claude Leprun – EMBRAPA/ORSTOM – Classificação Hidropedológica das Bacias. ! Jacques Marie Herbaud – SUDENE/ACQUAPLAN – Hidrologia. ! Frederico Roberto Doherty – SUDENE/IICA – Hidrologia/ Modelização. ! Paulo Frassinete de Araújo Filho – SUDENE/CISAGRO – Hidrologia/ Modelização. ! Nice Maria da Cunha Cavalcante – SUDENE/IICA – Hidrologia ! François Molle – SUDENE/COOPERAÇÃO FRANCESA – Dimensionamento/Manejo de Água. ! Carlos Henrique Cavalcanti de Albuquerque – SUDENE/CISAGRO – Computação / Modelização. ! Paulo Henrique Paes Nascimento – SUDENE/CISAGRO – Computação/ Modelização ! Marc Montgaillard – SUDENE/ORSTOM – Computação/Modelização. ! Rosana Alves Soares – SUDENE/IICA – Digitação ! Editon Mendes das Mercês – SUDENE – Desenhos. Manual de Irrigação Copyright © Bureau of Reclamation 34
  • 36.
    Avaliação de PequenasBarragens 1. Problemáticas do Dimensionamento O dimensionamento de uma barragem ou reservatório é uma operação complexa, na qual são levados em consideração diversos parâmetros. Dentre eles, destacam-se: a) Quantidade de água disponível – variação sazonal e interanual dos escoamentos, das chuvas e das outras características climáticas; b) Características do local do barramento – volume máximo possível da barragem em função da topografia e relação entre o volume armazenável e o custo da obra; c) Finalidade de utilização potencial da obra, por exemplo: proteção de uma região contra as cheias, regularização de vazões, abastecimento de uma cidade, irriga- ção, etc; No caso da irrigação, que constitui a finalidade principal deste MANUAL, devem ser avaliados: a superfície máxima irrigável; a mão-de-obra disponível; o volume a ser armazenado para os abastecimentos humano e animal; o nível de garantia assumido, etc. d) Outros aspectos, tais como impactos sociais, políticos e ambientais da obra, inser- ção da obra no contexto sócio-econômico regional, modificação do regime hidrológico causado pela represa, salinização futura da represa e o perímetro, etc; e) Aspectos técnicos e econômicos – tipos e custos da construção da barragem (terra, concreto) e da irrigação (aspersão, gotejamento, gravidade), capital disponível, etc. Cada um desses elementos deve ser considerado como sendo um eventual fator limitante. Assim, a dimensão da obra será, automaticamente, limitada pelo volume má- ximo possível no local do barramento e/ou pelo capital disponível, etc. Caso não haja, a priori, uma limitação evidente do tamanho da obra, propõe-se um método de dimensionamento hidrológico, pressupondo que os únicos fatores limitantes provêm da quantidade de recursos hídricos disponíveis. Em resumo, este método fornece limites superiores ao tamanho das barragens, os quais não devem ser ultrapassados para garantirem uma gestão racional dos recursos hídricos e econômicos disponíveis, a nível da bacia. 2. Roteiro Resumido de Dimensionamento de Pequenas Barragens (vide Figura A.1) As principais etapas do método proposto para os cálculos de dimensionamento de barragens são: 2.1 Determinação das Características Físico-Climáticas da Bacia 2.1.1 Características da Bacia Hidrográfica de Drenagem (BHD) Etapa 1 Determinação da Superfície (S), em km, da Bacia Hidrográfica de Drenagem (BHD), com mapa topográfico. Manual de Irrigação Copyright © Bureau of Reclamation 35
  • 37.
    Avaliação de PequenasBarragens Figura A.1 Esquema Geral de Dimensionamento de Açudes no Semiárido Manual de Irrigação Copyright © Bureau of Reclamation 36
  • 38.
    Avaliação de PequenasBarragens Etapa 2 Classificação Hidro-Pedológica das unidades de solo da Bacia Hidrográfica de Dre- nagem (BHD). Subetapa 2-1 Determinação, de acordo com a Tabela A.1, do valor de L600 (mm) de cada Unida- de de Mapeamento de Solo (UM) identificada no mapa pedológico. L600 é a lâmi- na escoada fictícia que corresponde ao escoamento médio de cada UM nas condi- ções climáticas “padrões”. Subetapa 2-2 Intervenção eventual de fatores corretivos. Subetapa 2-2-1 Cobertura vegetal: coeficiente CV que varia entre 0,5 e 2. Subetapa 2-2-2 Presença de outros açudes: coeficiente CA que varia entre 0 e 1,5. Subetapa 2-2-3 Outros fatores: ! Rede hidrográfica de drenagem; ! Relevo; ! Geologia, etc. Subetapa 2-3 Cálculo de L600 corrigida da BHD. (L600 corrida de cada UM x Superfície de cada UM) L600 da BHD = Superfície da BHD Etapa 3 Caracterização do clima e da pluviometria. Subetapa 3-1 Estimativa do total pluviométrico anual: P(mm), com um mapa de isoietas. Subetapa 3-2 Determinação da zona climática e do coeficiente de correção climático (C), com o mapa da Figura A.2. Manual de Irrigação Copyright © Bureau of Reclamation 37
  • 39.
    Avaliação de PequenasBarragens Figura A.2 Delimitação das Zonas Climáticas Manual de Irrigação Copyright © Bureau of Reclamation 38
  • 40.
    Avaliação de PequenasBarragens Tabela A.1. Composição e Valores de 1600 das Unidades de Mapeamento Nome da Componente 1 % Componente 2 % Componente 3 % Componente 4 % L600 Associação de Solo BAHIA AQd3 AQd 70 LVd 30 3.0mm Ce10 Ce.med.arg. 30 Ce.raso 50 Ce.vert. 20 28.0mm LEe4 LEe.med.arg. 45 Ce.med.arg. 35 Ce.raso 20 17.2mm LVd12 LVd.med.arg. 100 10.0mm LVd16 LVd.med.arg. 50 PE.med/arg. 30 SIPd.med.arg. 20 17.5mm LVd10 LVd.med.arg. 60 LVd.med.arg. 40 10.0mm LVd11 LVd.med.arg. 70 PE.med/arg. 30 14.5mm LVd13 LVd.med.arg. 100 10.0mm LVd14 LVd.med.arg. 100 10.0mm LVd1 LVd.arg. 100 15.0mm LVd20 LVd.med. 55 AQd 45 2.8mm LVd22 LVd.med.arg. 60 PE.med/arg. 40 16.0mm LVd2 LVd.arg. 100 15.0mm LVd21 LVd.med.arg. 100 10.0mm LVd7 LVd.arg. 100 15.0mm PE12 PE.med/arg. 65 LVd.med.arg. 20 BV 15 23.8mm PE13 PE.med/arg. 50 LVd.med.arg. 30 AQd 20 15.5mm PE44 PE.plin.abr. 50 PE.lat.aren/med 30 LVd.pp. 20 24.0mm PLSe20 PE.abr. 40 PLSe.ind. 60 52.0mm PLSe19 Pe.abr. 30 NC.plan. 20 PLSe.ind. 50 47.5mm PLSe21 V 30 SS.ind. 15 PLSe.ind. 55 64.7mm Rd1 Rd 50 AF 50 63.5mm Rd2 Rd 25 AQd 25 LVd.med. 25 AF 25 33.0mm REed1 REed 50 PLSe.ind. 30 Re 20 29.9mm Zy Ce 86 LVe 14 10.0mm CEARÁ Ae3 PL.ind. 33 SH.ind. 33 Ae.ind. 34 72.9mm AQd4 AQd 30 PE.plin.abr. 25 PE.med. 25 AQd 20 13.0mm BV1 BV.trun. 55 25 PE.arg 20 49.7mm BV2 PE.arg. 20 Re 35 BV.trun. 45 47.4mm BV3 Re 20 NC.arg. 30 BV.trun. 50 48.5mm NC11 Re 25 NC.arg. 35 NC.vert. 40 32.2mm NC14 Re 30 NC.ind. 50 PL.ind 20 43.6mm NC15 NC.ind. 40 Re 25 PL.ind 20 SS.ind. 15 56.8mm NC3 Re 15 NC.arg. 50 PL.ind 20 SS.ind. 15 56.8mm NC7 Re 35 NC.arg. 40 NC.vert.arg. 25 34.0mm NC9 Re 20 NC.vert.arg. 50 PL.ind. 30 40.9mm PE10 PE.arg. 40 Pe.abr. 30 PE.lat.arg. 30 33.4mm PE11 PE.arg. 45 TRe.podz.arg. 30 Re.med.arg. 25 30.4mm PE13 PE.arg 65 LEe.podz. 35 25.8mm PE16 TRe.podz.arg. 25 PE.arg. 40 PE.raso.arg. 35 31.5mm PE17 PE.arg 50 Re 20 NC.arg. 30 37.0mm PE20 PE.arg 45 Re 40 PE.raso.arg. 15 37.0mm PE22 PE.arg 50 Re 30 NC.ind. 20 37.0mm PE23 PE.arg 50 PE.raso.arg. 30 Re 20 37.0mm PE26 PE.arg 40 Re 35 NC.arg. 25 37.0mm PE27 PE.arg 45 Re 20 NC.arg. 35 37.0mm PE29 PE.abr. 55 Re 25 NC.vert.arg. 20 28.0mm PE30 PE.abr. 50 PE.arg. 20 Re 30 31.0mm Manual de Irrigação Copyright © Bureau of Reclamation 39
  • 41.
    Avaliação de PequenasBarragens Tabela A.1. Composição e Valores de 1600 das Unidades de Mapeamento (cont.) Nome da Componente 1 % Componente 2 % Componente 3 % Componente 4 % L600 Associação de Solo CEARÁ (cont.) PE32 PE.plin.abr. 40 PE.arg. 25 PL.ind. 20 LHd.arg. 15 56.8mm PE36 PE.plin.abr. 45 LVe.podz.med. 35 PE.arg. 20 25.8mm PE38 PE.raso 35 Re 30 PE.arg. 20 NC.med. 15 37.0mm PE39 PE.abr. 25 PE.raso.abr. 40 Re 35 34.0mm PE4 PE.arg. 55 PE.arg. 25 Re 20 37.0mm PE42 PE.raso abr. 70 REe.frag. 30 27.4mm PE6 PE.arg. 40 PE.arg. 30 Re.med.arg. 15 AF 15 45.0mm PE8 PE.arg. 45 PE.arg. 35 Re 20 37.0mm PE9 PE.arg. 45 Re 35 Bv.trun. 20 41.6mm PL1 PE.raso.abr. 15 PL.ind 50 SS.ind. 35 84.3mm PL3 PL.ind. 50 SS.ind. 30 AF 20 90.5mm PL4 Re 20 PL.ind. 50 SS.ind. 30 79.9mm PL6 Re 20 PL.ind. 45 SS.ind. 35 82.6mm Re11 Re 45 Re 40 Pe.arg. 15 35.0mm Re18 Re 35 NC.ind 30 PL.ind. 20 SS.ind. 15 56.8mm Re19 Re 55 NC.ind 30 PL.ind. 15 41.9mm Re23 Re 60 PE.arg. 25 AF 15 45.0mm Re25 Re 60 PE.arg. 25 AF 15 45.0mm Re26 Re 50 AF 50 63.5mm Re5 Re 60 PE.arg. 40 37.0mm Re6 Re 65 PE.raso.arg 35 37.0mm Re8 Re 45 NC.arg. 30 AF 25 50.3mm Re9 Re 40 Re 30 PE.arg. 30 37.0mm Red10 Red 45 AF 35 SS.ind. 20 73.2mm Red1 REd.frag. 100 5.0mm Red11 Red 45 NC.arg. 35 PL.ind. 20 43.6mm Red2 REd.frag. 55 SS.aren.med. 25 AF 20 52.0mm Red5 Red 50 PE.arg. 20 NC.ind. 30 37.0mm Red9 Red 65 NC.arg. 20 SS.ind. 15 50.2mm REe3 REe 80 AF 20 20.4mm PARAÍBA Ce1 Re.arg. 40 Ce.lat.med. 60 17.8mm Ce2 Re 25 PE.orto 25 Ce.lat.med. 50 21.0mm NC1 Re 40 NC 60 37.0mm PE2 PE.orto. 100 37.0mm PE3 PE.orto. 55 Re 45 37.0mm PE6 PE.med. 55 Re 30 AF 15 32.9mm Re1 Re.med. 100 37.0mm Re18 Re 50 AF 50 63.5mm Re2 Re.med. 100 35.0mm Re5 Re 85 AF 15 45.0mm Manual de Irrigação Copyright © Bureau of Reclamation 40
  • 42.
    Avaliação de PequenasBarragens Tabela A.1. Composição e Valores de 1600 das Unidades de Mapeamento (cont.) Nome da Componente 1 % Componente 2 % Componente 3 % Componente 4 % L600 Associação de Solo PERNAMBUCO AQd1 AQd 100 0.0mm Ce2 Re 25 PE.orto 25 Ce.lat.med 50 21.0mm LVd12 LVd.ind.hum. 100 15.0mm LVe2 LVe.med. 60 PE.orto 40 17.8mm NC2 Re 35 NC 40 NC.vert. 25 34.0mm NC6 NC.plan. 55 BV 45 30.4mm NC7 NC.plan. 70 V 30 25.0mm NC8 Re 20 NC 30 NC.vert. 50 31.0mm PE1 PE.orto 100 37.0mm PE10 PE.med. 100 15.0mm PE11 Re 30 AF 20 PE.med. 50 36.6mm PE14 PE.arg. 55 Re.med. 25 AF 20 47.6mm PE17 PE.arg. 60 Re.med. 40 37.0mm PE19 LVe.med. 25 SC.ind. 25 PE.med. 50 12.5mm PE3 PE.orto 50 PE.arg. 35 NC.plan. 15 35.2mm PE5 PE.orto 60 Re 20 REe.frag. 20 30.6mm PE6 PE.abr.arg. 70 Re 30 37.0mm PE7 PE.plin.abr. 100 37.0mm PE9 PE.med. 60 PE.arg. 40 23.8mm PL1 PL 100 70.0mm PL10 Re 35 AF 20 PL 45 62.5mm PL2 Re 40 AF 15 PL 45 59.8mm PL3 NC.vert. 35 PL 65 54.3mm PL4 Re 20 NC 30 PL 50 53.5mm PL7 Re 25 NC.vert. 30 PL 45 48.2mm PV3 PE.orto 100 37.0mm Rd1 Rd.aren. 100 37.0mm Rd2 Re 50 AQd 50 18.5mm Re10 Re 50 AF 50 63.5mm Re4 Re 40 REe.frag. 35 PL 25 34.1mm Re5 Re 40 AF 30 PE.med. 30 46.3mm Re7 Re 40 AF 25 PL 35 61.8mm Re9 Re 50 AF 50 63.5mm REe1 REe.frag. 100 5.0mm REe2 Re 30 AF 20 REe.frag. 50 31.6mm REe3 REe.frag. 35 PE.med. 35 Re 30 18.1mm REe5 REe.frag. 40 AF 30 SS.ind. 30 66.5mm REe8 Re 25 REe.frag. 55 SS.ind. 20 37.0mm SS2 Re 25 NC.vert. 35 SS.ind. 40 68.0mm V1 V 100 25.0mm V2 V 100 25.0mm Manual de Irrigação Copyright © Bureau of Reclamation 41
  • 43.
    Avaliação de PequenasBarragens Tabela A.1. Composição e Valores de 1600 das Unidades de Mapeamento (cont.) Nome da Componente 1 % Componente 2 % Componente 3 % Componente 4 % L600 Associação de Solo RIO GRANDE DO NORTE Ae4 SH.ind. 30 Ae.ind. 70 55.0mm Ce1 Ce.arg. 70 Re.med.arg. 30 37.0mm Ce4 Ce.arg. 55 LVe.arg. 30 Re.med.arg. 15 30.4mm LVd1 LVd.arg. 100 15.0mm LVd3 LVd.med. 100 5.0mm LVe2 LVe.podz.med. 40 AQd 30 PE.lat.med. 30 6.5mm NC1 Re 30 NC 70 37.0mm NC2 PE.med. 35 Re 20 NC 45 29.3mm NC3 PE.med. 25 Re 35 NC 40 31.5mm NC4 PE.raso.med. 35 Re 25 NC 40 37.0mm PE1 LVe.cam.arg. 15 PE.orto 60 Re 25 33.7mm PE2 PE.med. 60 PE.raso.med. 40 23.8mm PE3 Re 30 PE.med. 40 NC 30 28.2mm PE4 PE.med. 45 PE.raso.med. 30 NC 25 27.1mm PE5 PE.raso.med. 30 Re 20 REe.frag. 25 NC 25 29.0mm PE6 PE.abr.med. 50 LVe.podz.med. 30 AQd 20 9.0mm Re13 Re 50 NC.vert. 30 V 20 31.0mm Re15 PE.raso.med. 35 Re 50 AF 15 45.0mm Re16 Re 50 AF 50 63.5mm Re4 Re.med. 60 NC 40 37.0mm Re6 Re 60 NC.vert 40 32.2mm REe2 PE.raso.med. 30 Re 20 Re.frag. 50 21.0mm SS1 SS.ind. 100 125.0mm 2.2 Dimensionamento do Volume da Barragem Etapa 4 Cálculo de L(p) – Lâmina média anual escoada na bacia, pelo ábaco da Figura A.3 ou pela fórmula: L(p) = CL600 x eA(P-600) No Sertão tomar C = 1 e A = 0,0033. Etapa 5 Cálculo do volume médio anual escoado, pela fórmula:Ve(m3) = 1000 x S(km2) x L(p) (mm) Etapa 6 Correção eventual, em função da utilização prevista da barragem e das caracterís- ticas geométricas do local do barramento. Etapa 7 Resultado final: Determinação do volume da barragem em m3 e de sua profundida- de em m. Manual de Irrigação Copyright © Bureau of Reclamation 42
  • 44.
    Avaliação de PequenasBarragens Etapa 8 Cálculo da descarga da cheia do projeto Qx em m3 /s, pelas fórmulas: Qx(m3/s) = 25 Sc0,58 x Fc para Sc maior que 5 km2 Qx(m3/s) = 17 Sx0,8 x Fc para Sc menor que 5 km2 Sc é a superfície de contribuição de cheia, calculada pela fórmula: Sc = S(solo classe 3 e 4) + 0,5 x S (solo classe 2) + 0,1 x S(solo classe 1) Fc é um fator de correção que pode variar entre 0,5 a 1,2. 2.3 Dimensionamento do Sangradouro O dimensionamento do sangradouro requer a utilização dos resultados das Etapas 1 e 2. Etapa 9 Avaliação, eventual, dos riscos e das conseqüências das rupturas dos açudes situ- ados à montante. Etapa 10 Amortecimento da cheia na represa. Etapa 11 Resultado final: Dimensionamento do sangradouro. 3. Informações Necessárias 3.1 Fundamentos e Alcance do Método de Classificação Hidro-Pedológica O método de classificação hidrológica proposto permite fornecer, rapidamente, uma avaliação dos recursos em água das pequenas bacias hidrográficas, com superfíci- es inferiores a 1000km2, nas zonas do Nordeste brasileiro, com precipitação anual média inferior a 800mm. Seu princípio consiste em classificar as unidades de solo da bacia “a ser avaliada”, dentro do conjunto das Bacias Hidrográficas Representativas já estuda- das, no Nordeste Semiárido. Essa classificação está baseada na comparação e na analogia das características físico-climáticas e de vegetação. A precisão dos resultados fornecidos por este método indireto é, evidentemente, inferior a de um estudo hidrológico clássico e completo da bacia; entretanto, deve-se levar em consideração o custo e a demanda de tempo (vários anos de observação) que o estudo clássico requer, quando o que se necessita são informações, em tempo hábil, para pequenos aproveitamentos hidráulicos. Uma parte da caracterização pode ser realizada no escritório, com a documenta- ção técnica disponível. No entanto, uma visita ao campo é indispensável, e alguns estu- dos complementares poderão melhorar, sensivelmente, a precisão do dimensionamento. Manual de Irrigação Copyright © Bureau of Reclamation 43
  • 45.
    Avaliação de PequenasBarragens Figura A.3 Cálculo da Lâmina Escoada Anual Manual de Irrigação Copyright © Bureau of Reclamation 44
  • 46.
    Avaliação de PequenasBarragens 3.2 Documentos Necessários Devem-se reunir os documentos a seguir discriminados, relativos à Bacia Hidro- gráfica de Drenagem (BHD) e ao local do barramento: ! Mapa topográfico da BHD, na escala de 1:100.000 ou de maior precisão, se existir; ! Mapa, na escala de 1:500.000, do inventário hidrogeológico do Nordeste; ! Mapa pedológico e geológico da BHD, na escala mais precisa possível. Existem, para todos os Estados do Nordeste, levantamentos pedológicos exploratórios, cujas escalas variam entre 1:1.000.000 e 1:400.000; ! Mapa de isoietas da BHD, em 1:1.000.000 ou 1:2.500.000, segundo a zona; ! Fotografias aéreas ou imagens de satélites da BHD (indispensáveis, se a bacia for menor do que 10km2); ! Todo e qualquer documento, estudo ou mapa, capaz de melhorar o conhecimento fisiográfico da BHD; ! Levantamento topográfico (detalhado ou semi-detalhado) da bacia hidráulica do futuro açude; ! Análise hidroquímica dos solos a serem irrigados e da água a ser utilizada, visando avaliar os riscos de salinização; ! Os mapas topográficos, pedológicos e uma avaliação do total anual das precipita- ções são absolutamente indispensáveis para aplicação do presente método. 3.3 Informações a serem Coletadas no Campo O reconhecimento de campo é imprescindível e objetiva reunir vários tipos de informações, para complementar, confirmar e/ou modificar as conclusões do trabalho realizado em escritório. Os principais tópicos dessa etapa estão detalhados a seguir: a) Confirmação, no campo, do local previsto para a barragem, plotado no mapa ou nas fotos; b) Quando a bacia for muito pequena, a sua delimitação nos mapas e fotos deve ser respaldada com uma visita ao campo, a fim de que se tenha um menor erro na determinação da superfície da BHD; c) Checagem das informações coletadas em escritório, sobre solo, vegetação, drena- gem, etc., para aplicação dos eventuais fatores corretivos da classificação. A veri- ficação, em campo, da coerência do mapa de solo com os solos efetivamente pre- sentes é de primeiríssima importância, pois os solos BHD constituem a base da classificação proposta; d) Inspeção dos açudes situados à montante do barramento previsto, avaliação de seus volumes e dos riscos de arrombamento. Uma atenção especial será dada ao dimensionamento de seus vertedouros; e) Coletar informações sobre o funcionamento dos açudes existentes na região: rela- ção entre volume máximo do açude e a superfície da BHD, anos nos quais recebe- Manual de Irrigação Copyright © Bureau of Reclamation 45
  • 47.
    Avaliação de PequenasBarragens ram água ou sangraram; quais foram as ocorrências de arrombamento e suas ra- zões, etc; f) Reunir o máximo de informações, no local, do futuro barramento; informar-se so- bre o comportamento do riacho e o nível máximo atingido pelas cheias históricas; recolher amostras de água e de solo, etc. A viagem ao campo poderá, evidentemente, ser aproveitada para realizar outros estudos preliminares do projeto, como, por exemplo, a construção da barragem e sua futura utilização. 4. Descrição Detalhada das Etapas 4.1 Avaliação da Superfície da Bacia Hidrográfica de Drenagem Etapa 1 a) Definir o local da barragem, determinar a linha de contorno da bacia de drenagem e calcular a sua superfície (S). ! Para áreas com menos de 5km2, utilizar fotografias aéreas ou mapas precisos (escala 1:50.000 ou 1:25.000); ! Entre 5 e 25km2, utilizar mapas ou fotografias, conforme a nitidez do relevo nos documentos disponíveis; ! Para áreas com mais de 25km2, podem-se usar mapas topográficos na escala de 1:100.000, cuja precisão é suficiente, em todos os casos. Se houver condições para uma escolha entre diversas escalas de mapas, deve-se lembrar que o planímetro é o instrumento que apresenta maior precisão para medir superfícies médias entre 20 e 100 cm2. Em todos os casos, é muito arriscado e ilusório tentar delimitar e avaliar superfíci- es de bacias que sejam, no mapa, inferiores a 1cm2, mesmo utilizando-se o método de “divisão e contagem” de pequenos quadrados. b) Localizar os açudes existentes dentro da bacia e avaliar suas respectivas áreas de drenagem. Calcular, em seguida, a superfície ativa (SA) da bacia estudada que corresponde à superfície total (s), diminuída da superfície controlada pelos açu- des. A avaliação dessas superfícies é fundamental, pois permitirá o cálculo dos volu- mes escoados a partir das lâminas escoadas e o cálculo da vazão de pico da cheia do projeto. 4.2 Classificação Hidrológica da Bacia Hidrográfica de Drenagem (B.H.D.) Etapa 2 A classificação hidrológica das bacias hidrográficas constitui, juntamente com a avaliação da superfície de drenagem e das precipitações, os três elementos fundamen- tais que permitem o cálculo dos volumes hídricos disponíveis e das vazões de pico das cheias. Manual de Irrigação Copyright © Bureau of Reclamation 46
  • 48.
    Avaliação de PequenasBarragens Em primeiro lugar, deve ser efetuada uma classificação hidropedológica de cada uma das unidades de solo existentes na B.H.D. Esta classificação permite estimar, diretamente, a partir de uma simples tabela, o valor central de L600 de cada unidade. Os valores centrais propostos para os L600 de cada solo foram determinados con- siderando-se as condições médias existentes atualmente no sertão, para os principais fatores suscetíveis de influenciarem o escoamento. Esses fatores são, por exemplo, o estado da cobertura vegetal, o número de taludes, o relevo, a densidade de drenagem. Quando um desses fatores atinge um valor que não pode ser considerado normal, devem ser averiguadas as causas e realizadas as correções. Essa “intervenção de fatores corretivos” constituirá a subetapa 2.2 e será efetuada em função de critérios de apreciação mais subjetivos que na subetapa 2.1. Essas corre- ções requererão, geralmente, a participação de técnicos que já possuem experiência na utilização do presente método. 4.2.1 Determinação do L600 de Cada Unidade de Mapeamento Pedológico (UM) da BHD. Subetapa 2.1 4.2.1.1 Regimes Hidrológicos das Pequenas Bacias Hidrográficas Principais Regimes Hidrológicos do Nordeste Semiárido: Esquematizando, o Nordeste semiárido pode ser subdividido em três grandes zo- nas climáticas, representadas no mapa da Figura A.2. 1) O sertão norte, caracterizado por um período chuvoso único, centralizado nos meses de fevereiro a abril; 2) O sertão sul, de regime pluviométrico mais complexo, onde se observam, geral- mente, dois períodos chuvosos: o primeiro, centralizado nos meses de março-ju- lho e o segundo, nos meses de novembro-dezembro. No sertão norte e sul, as fortes chuvas são, geralmente, de origem convectivas, apresentando fortes inten- sidades e durações relativamente curtas; 3) Numa zona de transição situada entre a zona litoral atlântica leste e o sertão, as precipitações são de dois tipos: algumas são de origem convectivas, como no ser- tão, outras são oriundas de frentes chuvosas oceânicas atenuadas pela distância. Este segundo tipo de precipitação apresenta, geralmente, duração maior e intensi- dades menores que o primeiro, e ocorrem durante o período de abril a agosto; são mais favoráveis para a agricultura, mas provocam convectivas de mesma altura. A grande maioria das bacias hidrográficas utilizadas para a elaboração do presen- te método situam-se no sertão norte, que constituem as zonas onde a classificação hidrológica foi realmente válida. A utilização deste método nas outras zonas deve ser feita como tentativa, aguardando estudos específicos para essas regiões. Em termos geológicos, existem duas principais províncias: 1) As zonas de origem cristalina, cujo subsolo é, geralmente, impermeável e desprovi- do de aqüífero generalizado. Nessas zonas, os rios são sempre intermitentes, pois a Manual de Irrigação Copyright © Bureau of Reclamation 47
  • 49.
    Avaliação de PequenasBarragens parte principal dos escoamentos provém de escoamento de superfície. Os escoa- mentos de base são, geralmente, de pouca importância e limitados a alguns dias depois das fortes cheias. Essas zonas serão, naturalmente, mais propícias à cons- trução de açudes, primeiramente porque não existe outra forma de armazenar água e, também, pela extrema irregularidade dos escoamentos; 2) As zonas de origem sedimentar, mais heterogêneas, onde existem geralmente aqüíferos generalizados. Existem dois principais tipos de zonas sedimentares: ! As chapadas, relíquias da cobertura sedimentar inicial do solo cristalino, que foram poupadas pela erosão e se elevam acima das zonas cristalinas. As chapadas do Araripe e de Apodi são bons exemplos desse tipo de formação; ! As provinciais sedimentares existentes em zonas onde o embasamento não foi superelevado; nessa região, os sedimentos cobrem grandes superfícies e existem aqüíferos generalizados e de grande potencial. Essas zonas são, geralmente, desprovidas de açudes, pois são permeáveis (os açudes perde- riam a água), os escoamentos superficiais são menores e os açudes sofreri- am a concorrência dos poços. Irregularidades dos Regimes Os mecanismos de geração dos escoamentos acentuam a irregularidade das pre- cipitações. Esta irregularidade constitui a principal característica do regime das peque- nas Bacias Hidrográficas do Nordeste Brasileiro Semiárido, cujos rios são quase sempre intermitentes. ! Irregularidade Interanual dos escoamentos – Generalizando, pode-se dizer que, no sertão, ou falta ou sobra água e os escoamentos médios e intermediários são rara- mente observados. Assim, o volume escoado atingido um ano sobre três é da ordem do quádruplo do volume escoado garantido dois anos sobre três. Um ano sobre dez observam-se es- coamentos seis vezes superiores ao valor garantido um ano sobre dois e cem vezes maior ao valor garantido nove anos sobre dez. Além do mais, observam-se períodos desastrosos de vários anos deficitários consecutivos, conseqüência das secas que aba- lam, com uma certa periodicidade, o Nordeste. ! Irregularidade sazonal dos escoamentos – Os escoamentos estão distribuídos de forma muito irregular no decorrer do ano. 80 a 90% do volume anual é escoado, geralmente, em menos de quinze dias. Essa irregularidade acentua-se ainda mais nos anos secos, nos quais a falta de água é ainda mais crucial; ! Irregularidade no espaço – O escoamento nas pequenas bacias do Nordeste Semiárido pode variar muito em função dos solos, da vegetação, da geologia e do relevo. Sem considerar os casos extremos, observamos, freqüentemente, escoa- mentos variando numa relação de 1 a 5 entre diversos tipos de bacias. Esta irregu- laridade espacial é maior, evidentemente, nas pequenas BHD, que podem ser mais heterogêneas. Estas “irregularidades” justificam plenamente a construção e a utilização de açu- des capazes de estocar estes efêmeros escoamentos. Manual de Irrigação Copyright © Bureau of Reclamation 48
  • 50.
    Avaliação de PequenasBarragens Informações Quantitativas: Indicam-se, a seguir, algumas ordens de grandeza das principais características dos regimes hidrológicos. Evidentemente, esses números simplificam e esquematizam muito a realidade, pois é impossível retratar com fidelidade uma zona tão vasta. Escoamentos Médios Anuais Nas zonas cristalinas, na região do sertão e com uma pluviometria anual de 600mm, as lâminas escoadas anuais da média das bacias variam entre 35 a 45mm, o que corresponde ao coeficiente de escoamento anual de 6 a 8%. Entretanto, esse valor pode ser multiplicado ou dividido por um fator de 2, 3 ou 4, de acordo com as condições fisiográficas específicas locais. Esse escoamento varia em função do total pluviométrico anual P, de acordo com uma função exponencial do tipo: L(p) = L(600 mm) x e0,0033 (p-600) o que corresponde a um acréscimo (ou a uma diminuição) de 40% por cada 100 mm de acréscimo (ou de diminuição) do total pluviométrico anual P. Nas zonas sedimentares e nas zonas de transição, observam-se escoamentos anu- ais menores; sua média é da ordem de grandeza da metade do observado no sertão. Irregularidade dos Escoamentos A Tabela A.1 ilustra a extrema irregularidade dos escoamentos anuais. Definições ! A lâmina escoada é uma lâmina de água fictícia que, se fosse repartida sobre toda a Superfície da Bacia Hidrográfica de Drenagem, teria o mesmo volume que o volume escoado. Essa lâmina pode ser comparada com lâmina precipi- tada; ! Freqüência de ultrapassagem (F): a lâmina de freqüência de ultrapassagem de F = 0,1 (ou 1/10) corresponde à lâmina que é atingida ou ultrapassada , em média, uma vez cada dez anos. Idem para F = 0,33 (ou 1/3) mas, uma vez cada três anos, etc; ! Escoamentos em anos consecutivos: os valores proporcionados acima correspondem a valores dos escoamentos anuais médios observados du- rante o período de três anos secos consecutivos (L3AC) ou cinco anos secos consecutivos (L5AC) de período de retorno aproximado de 25 anos. Nota-se que o escoamento mediano (F = 0,5), ou seja, garantido um ano sobre dois, é da ordem de grandeza da metade da média, e que o escoamento médio anual da seqüência de três anos secos consecutivos é da ordem de grandeza de 10% da média. Nessas bacias, o volume da cheia decenal pode ser da ordem de grandeza da lâmi- na média anual. Manual de Irrigação Copyright © Bureau of Reclamation 49
  • 51.
    Avaliação de PequenasBarragens 4.2.1.2 Escolha do Solo como Fator Principal de Classificação As características hidrodinâmicas dos solos das bacias foram escolhidas como prin- cipais fatores de classificação das B.H.D., pelas seguintes razões: a) Nas regiões semiáridas, a influência da vegetação e dos primeiros centímetros ou decímetros de solo são preponderantes na repartição das águas da chuva, entre o escoamento de superfície e a infiltração (que é, muitas vezes, recuperada pela evapotrans- piração); b) O solo é formado pela ação das intempéries climáticas sobre as rochas geológicas. Por esse motivo, o solo integra e encontra-se fortemente dependente das outras características fisiográficas, como: geologia, declividade, vegetação e clima; c) Existem para todos os Estados do Nordeste, mapas pedológicos, cujas escalas variam entre 1:400.000 e 1:1.000.000. A listagem da Tabela Cadier, codificações utilizadas, foi obtida das unidades de mapeamento dos relatórios dos levantamen- tos exploratórios de solos de cada estado do Nordeste. Esses mapas poderão ser aproveitados para nossos objetivos de classificação hidropedológica, apesar da imprecisão oriunda de suas escalas e da definição aproxima- da das características hidromecânicas de suas principais unidades de solo. 4.2.1.3 Cálculo de L600 para cada Unidade de Mapeamento de Solo Definição da unidade de mapeamento pedológico (UM): Nos mapas, pedológicos existentes, os solos são, geralmente, cartografados por Unidade de Mapeamento. Uma unidade de mapeamento delimita uma superfície na qual pode-se encontrar um ou vários tipos de solos associados em proporções diversas. Assim, na legenda do mapa pedológico do Estado do Ceará, a UM NC15 é definida como sendo uma associação de: ! Brunos Não Cálcicos Indiscriminados (NC ind.): fase pedregosa, relevo suave on- dulado e ondulado mais solos Litólicos Eutróficos (Re): textura arenosa e média fase pedregosa e rochosa, relevo suave ondulado e ondulado abstrato de gnaisse e granito mais Planossol Solódico (PL ind.): textura arenosa/média e argilosa fase relevo plano e suave ondulado mais Sololetz Solodizado (SS ind.): textura areno- sa/média e argilosa, fase pedregosa relevo plano e suave ondulado, todos A fraco fase caatinga hiperxerófila. As proporções dos diferentes componentes é de: ! 40% de NC ind. ! 25% de Re ! 20% de PL ind. ! 15% de SS ind. ! Cálculo da Lâmina L600: O coeficiente L600 corresponde a uma lâmina fictícia que escoaria se o solo ou a Unidade de Mapeamento em estudo recebesse uma precipitação média anual de 600mm, na zona climática padrão do sertão. A relação da Tabela A.1 indica os L600 calculados para todas as unidades de mapeamento de diversos mapas estaduais. Manual de Irrigação Copyright © Bureau of Reclamation 50
  • 52.
    Avaliação de PequenasBarragens 4.2.2 Correções de L600 Subetapa 2.2 As correções de L600 só deverão ser realizadas quando forem detectadas anoma- lias nos fatores corretivos, em relação aos valores padrões atuais. Elas serão efetuadas em função de critérios de apreciação mais subjetivos que na etapa anterior e requererão uma visita ao campo e uma certa experiência para a avaliação do peso real a ser atribu- ído a cada fator corretivo. 4.2.2.1 Influência da Cobertura Vegetal Subetapa 2.2.1 Condições Padrões Atuais da Cobertura Vegetal Os valores de L600 propostos no parágrafo anterior correspondem a situações médias ou centrais da cobertura vegetal, nas condições médias atuais do Semiárido Nor- destino, as quais são intermediárias entre uma cobertura plena e um desmatamento total. Informações quantitativas disponíveis da influência da cobertura vegetal sobre o escoamento. Dispõe-se, na realidade, de pouquíssimas informações da influência quantitativa da vegetação sobre o escoamento. A nível de pequenas parcelas e microbacias de superfícies entre 100 m2 e 1ha, Silva e Alii (1989) mostraram que, para coberturas pedológicas de Regossolo (RE) e de solo Bruno Não Cálcico (NC), os escoamentos podem aumentar até cinco vezes, quando a cobertura vegetal alterna entre a caatinga nativa bem conservada (que assegura uma proteção máxima ao solo) e o desmatamento total (solo descoberto). Na Bacia Experimental de Sumé (PB), estudando o comportamento de quatro microbacias cobertas com solos Bruno Não Cálcico Vérticos, equipes da SUDENE, de UFPE e do ORSTOM, evidenciaram um acréscimo de sete vezes para o valor L600, ele- vando-o de 9mm para 65mm, depois do desmatamento de duas microbacias. Nessas mesmas microbacias, após terem sido submetidas a três anos de erosão intensiva que eliminou as camadas superiores dos solos, o valor de L600 subiu para 180mm, ou seja, os valores iniciais foram multiplicados por um fator 20. Lembra-se que o L600 proposto no parágrafo anterior para o solo Bruno Não Cálcico Vértico é de 25mm. Na Bacia Hidrográfica Experimental de Tauá (CE), as equipes da SUDENE, da UFCE e do ORSTOM evidenciaram variações de L600 da ordem de 40% a 50% para as bacias de superfícies de 1 a 10 km2, em função do estado da cobertura vegetal. Estes números mostram a influência muito forte que pode ter a cobertura vegetal. Entretanto, deve-se ressaltar que essas variações correspondem à experimentação que implicaram, geralmente, em um desmatamento total, raramente observado em bacias maiores. Manual de Irrigação Copyright © Bureau of Reclamation 51
  • 53.
    Avaliação de PequenasBarragens Tabela A.2 Resumo da Correção pela Vegetação Fórmula de Correção: L600 Corrigida = CV X L600 Grupo ou Estado da Extremamente Bem Ocupação Muito Extremamente Subgrupo de Solo Cobertura de Vegetal* bem Conservado Conservado Normal Degradado Degradado 3, 4.1 e 4.2 0,5 0,75 1 1,5 2 1, 2 e 4.3 (0,75) (0,88) 1 (1,25) (1,5) a 4.6 * Deve-se considerar, sobretudo, o grau de proteção de cobertura do solo e da intercepção da chuva causada pela vegetação. Assim, um pasto em bom estado, ou seja, onde as plantas criam uma camada fechada que protege totalmente o solo, pode ser considerado como uma unidade bem conservada, pois é equivalente, em termos de intercepção de chuva, a uma caatinga nativa. As zonas de solo nú, desprovido de cobertura vegetal e compactado, devem ser consideradas como muito degradadas. Coeficiente Corretivo Cv Proposto No caso de uma pequena bacia e para os grupos de solos 1, 3, 4.1 e 4.2, propomos multiplicar o valor de L600 por um fator de correção CV, que poderá variar entre 0,5 e 2, segundo o grau de conservação ou de deterioração da vegetação. No entanto, recomen- da-se não utilizar valores de CV inferiores a 0,75 ou superiores a 1,5, salvo em casos extremos. Faltam ainda informações mais precisas sobre a influência da cobertura vegetal para os solos dos grupos 1, 2 e 4.3 a 4.6. Entretanto, supõe-se que a mesma seja menor. Pode-se propor, como tentativa, para esses casos, valores de CV entre 0,75 e 1,5. A Tabela A.2 apresenta um resumo da correção pela vegetação. 4.2.2.2 Correção pela Presença de Outros Açudes à Montante do Local da Represa Subetapa 2.2.2 Condições Padrões Atuais de Densidade de Açudes Os valores de L600 propostos foram estabelecidos para as condições atuais das grandes bacias estudadas, nos quais se pode considerar que os açudes existentes à montante já controlam, em média, 30 a 50% da superfície das bacias, com um volume total de armazenagem da ordem de 25 a 50% do volume natural médio escoado. Nesse caso, não se devem efetuar correções. Informações Quantitativas Existentes Estudos realizados pela SUDENE, UFCE e o ORSTOM na Bacia Hidrográfica Repre- sentativa da Tauá (CE), evidenciaram uma diminuição de mais de 50% de L600, entre as bacias hidrográficas elementares desprovidas de açudes e a bacia maior de 180km2, con- tendo 30 açudes. Girard (1968) e Dubreuil (1971) avaliaram, na Bacia do Vale do Jaguaribe, a lâmina equivalente ao total armazenável em 18mm, ou seja, perto de 40% do escoamento mé- dio. Esses pesquisadores evidenciaram, também, numa bacia hidrográfica, teste de 2.000km2, uma diminuição de 32% do escoamento médio, provocado pela construção de numerosos reservatórios suscetíveis de armazenagem, uma lâmina total de 37mm, ou seja, 42% do escoamento médio. Um simples cálculo mostra que essa diminuição de 32% corresponde a um coeficiente CA de 1,47. Manual de Irrigação Copyright © Bureau of Reclamation 52
  • 54.
    Avaliação de PequenasBarragens Coeficiente Corretivo (CA) Proposto: Da mesma maneira que para a vegetação, devemos considerar um fator corretivo CA, que dependerá das características dos açudes já existentes na bacia de alimentação. Esse coeficiente varia, normalmente, entre 1 e 1,5, podendo, excepcionalmente, ser inferior a 1, quando o número e o volume dos açudes situados à montante são extre- mamente elevados. Nesse caso, recomenda-se a realização de um estudo específico. Frisa-se a imperiosa necessidade de multiplicar por 1,5 as lâminas Lp calculadas para pequenas bacias próximas das cabeceiras e desprovidas de açudes. A Tabela A.3 apresenta um resumo da correção pela presença de açude. Tabela A.3 Resumo da Correção pela Presença de Açude Fórmula de Correção: L600 Corrigida = CA x L600 – Valores do Coeficiente de Correção CA Muito forte, superior a 0,5 ac/km2 * ou Densidade de Açudes Normal ** Nula presença de açude muito grande Coeficiente de Correção CA <1 1 1,5 * Necessidade de realizar um estudo específico. ** Volume total dos açudes da ordem de 40% do volume anual escoado: densidade entre 0,25 e 0,5 açude por km2. 4.2.2.3 Intervenção de Outros Fatores Corretivos Subetapa 2.2.3 Como já foi explicado, a classificação por grupo de solo integra e depende de mui- tos outros fatores: natureza geológica do subsolo, influência do clima, do relevo, etc. Entretanto, um pedólogo experimentado pode estimar eventuais anomalias no comportamento hidrodinâmico de um determinado solo, em relação ao comportamento mediano que se deveria esperar desse solo no contexto do seu grupo ou subgrupo. Essas correções só deverão ser realizadas no caso de anomalias visíveis, tais como: ! Presença de depressões ou de bancos de areia suscetíveis de reterem uma parte do escoamento, sobretudo quando estão situados na parte inferior das toposeqüências ou dos rios; ! Densidade de drenagem ou relevo excepcionais, que podem modificar o es- coamento em relação ao que se poderia esperar através do tipo de solo iden- tificado. Podem-se, também, nesse caso, efetuar correções dos valores de L600 dos solos suscetíveis a muitas variações. Assim, a L600 dos aluviões, cujo valor central foi fixado em 25mm, pode variar, na realidade, entre 0, no caso de aluviões arenosos, e mais de 100mm, no caso de aluviões argilosos. O valor central de L600 dos Planossolos que foi fixado em 70mm, pode diminuir consideravelmente quando o horizonte arenoso for muito espesso. Essa diminuição é agravada pelo fato de que os Planossolos mais espessos e suscetíveis de maior intercepção de água, encontram-se na parte baixa da toposeqüência. Manual de Irrigação Copyright © Bureau of Reclamation 53
  • 55.
    Avaliação de PequenasBarragens A L600 dos afloramentos de rocha, que foi fixada em 90mm, pode, também, variar muito, em função da permeabilidade e da espessura do solo situado embaixo dos afloramentos e da superfície efetivamente coberta pelos afloramentos. Frisa-se, novamente, que a realização dessa etapa relativa a “outros fatores corre- tivos” precisaria ser, na medida do possível, evitada e que só deveria ser realizada por pedólogos já experimentados na aplicação do presente método de classificação. 4.2.3 Cálculo do Valor da L600 Corrigida da BHD O valor da lâmina L600 corrigida de toda a BHD é a média ponderada dos L600 de cada Unidade de Mapeamento (UM) por suas superfícies. Utilizar a seguinte fórmula: L600 corrigida de cada UM x Superfície de cada UM) L600 da BHD = Superfície da BHD 4.3 Avaliação do Clima Etapa 3 4.3.1 Determinação do Total Anual Médio das Precipitações a partir do Mapa de Isoietas Subetapa 3.1 É possível, também, avaliar diretamente a precipitação média na bacia, partindo de postos pluviométricos de boa qualidade e de longa duração, instalados na região. Esta avaliação direta representa um trabalho suplementar e só será justificada quando a precisão do mapa de isoietas se mostrar visivelmente insuficiente, como por exemplo, nas zonas de forte variação pluvial. Nas bacias menores, quando os gradientes pluviométricos não são elevados, pode- se admitir que todas as unidades de solo da bacia recebem a pluviometria anual P. Caso contrário, as isoietas que interessam a BHD deverão ser traçadas. O cálculo da pluviometria média deverá ser realizado para cada unidade de solo, seja por planimetragem, seja efetuando um cálculo simplificado, aplicando-se a fórmula: Pmaxi + Pmin Pi= 2 Quando a diferença entre Pmax e Pmin é superior a 300mm, a unidade de solo deve ser subdividida em duas partes pela isoieta média, e os cálculos da chuva média deverão ser realizados, separadamente, para cada subunidade. 4.3.2 Determinação da Zona Climática e do Coeficiente de Correção Climática C Subetapa 3.2 A delimitação dessas zonas (vide Figura A.2) corresponde a zonas globalmente homogêneas em relação à distribuição estatística de fortes precipitações em 24h. Assim, para uma mesma freqüência, as fortes chuvas em 24h na zona sertão, são maiores que na zona transição. Isso induz a um comportamento hidrológico diferente. O coeficiente climático C vale 1 no centro da zona sertão, e 0,4, no centro da zona transição. Manual de Irrigação Copyright © Bureau of Reclamation 54
  • 56.
    Avaliação de PequenasBarragens Admite-se que o coeficiente C varia progressivamente de 1 para 0,4, quando se passa de uma zona para outra. Esta faixa intermediária, que foi delimitada na Figura A.2, possui uma largura de, aproximadamente, 50km, e a ela se adaptará uma variação contí- nua e linear de C. 4.4 Cálculo da Lâmina Escoada L(P) Etapa 4 A lâmina parcial de cada unidade de solo Ui pode ser calculada a partir de L600 corrigida, da precipitação média e do coeficiente climático C, sendo Si a superfície ocu- pada pela unidade de solo Ui e S a superfície total da BHD (vide Figura A.3). O cálculo utiliza o ábaco da Figura A.3 ou a seguinte fórmula: Si li = x L600 corrigida x C x e ~ supA(p-600) S “A” vale, normalmente, 0,0033 (vide Tabela A.4). Tabela A.4 Valores do Coeficiente A Caso Geral Zona de Transição ou Bacia Muito Heterogênea Bacia com L600 >100 mm 0,0033 0,0040 0,0025 A lâmina escoada L(p) pode ser calculada, posteriormente, através do somatório das lâminas parciais li de todas as unidades de solo. Σ n L(p) = li i 4.5 Cálculo do Volume Médio Escoado Etapa 5 O volume escoado médio anual Ve(em m3) é calculado pela fórmula: Ve = S L(p) x 1000, onde: S é a superfície da Bacia Hidrográfica de Drenagem em km2 e L(p) é a lâmina escoada média em mm. 4.5.1 Exemplo de Cálculo Considera-se o caso de uma pequena bacia de 48km2, situada no Ceará (vide Figura A.4 e Tabela A.5). Manual de Irrigação Copyright © Bureau of Reclamation 55
  • 57.
    Avaliação de PequenasBarragens Figura A.4 Exemplo de Unidade de Solo e de Isoietas numa BHD Figura A.5 Hietograma Manual de Irrigação Copyright © Bureau of Reclamation 56
  • 58.
    Avaliação de PequenasBarragens Tabela A.5 Exemplo de Cálculo Características Pedológicas e Pluviométricas da Bacia Superfície do Unidade de Mapeamento Composição em % Precipitação (mm) Mapeamento Pedológico 32km2 NC 15 NC.ind.-40% Re-25% 650 PL.ind.-20% SS.ind.-15% 10km2 PL 3 Pl.ind.-50% SS.ind.-30% 700 Af-20% 6km2 Re 23 Re-60% PE.arg.-25% 750 Af-15% NC 15, PL3, Re 23 representam associações de solo ou unidade de mapeamento definidas na legenda do mapa pedológico do Ceará. NC, por exemplo, é constituída de 40% da NC.ind, de 25% de Re, 20% de PL e 15% de SS. Na bacia escolhida como exemplo, o total pluviométrico anual médio na unidade NC 15 é estimado em 650 mm de acordo com as isoietas. Cálculo de L(p): A Tabela A.1 fornece os seguintes valores de L600 das diversas unidades de mapeamento: L600 (NC 15) = 56,8mm L600 (PL3) = 90,5mm L600 (Re 23) = 45,0mm L(p) (NC 15), lâmina corrigida para uma pluviometria média P de 650mm da Unida- de de Mapeamento, é calculada através da seguinte fórmula, admitindo um coeficiente “A” de 0,0033: L(p) (NC 15)=L600 x eA(P-600) = 56.8 x e0,0033(650-600) = 67.0mm Cálculos análogos fornecem: L(p) (PL3) = L600 (PL3) x0,0033 x (700-600) = 126mm L(p) (Re23) = L600 (Re23) x e0,0033 x (750 – 600) = 73,8mm 66,9mm x 32km2 126mm x 10km2 73,8mm x 6km2 L(p) = + + = 80mm 48Km 2 48Km 2 48Km2 Volume médio anual escoado = 80mm x 48Km2 x 1000 = 3.840.000 m3 Obs: Aproveita-se este exemplo para mostrar como foi determinado o L600 de cada unidade de mapeamento. A Tabela A.1 fornece, por exemplo, para a unidade NC 15, as seguintes unidades de solo: NC. ind: L600 = 37mm Re: L600 = 37mm Pl.ind: L600 = 70mm SS.ind: L600 = 125mm Manual de Irrigação Copyright © Bureau of Reclamation 57
  • 59.
    Avaliação de PequenasBarragens O Valor de L600 da unidade de solo NC deve ser calculado pela seguinte fórmula: 37 x 40% + 37 x 25% + 70 x 20% + 125 x 15% L600= = 56,8mm 100 Cálculos análogos fornecem para as unidades PL3 e Re 23: (70mm x 50% + 125 x 30% + 90 x 20%) L600 (PL3) = = 90,5mm 100 (37mm x 60% + 37 x 25% + 90 x 15%) L600 (Re23) = = 45,0mm 100 4.6 Utilização Prevista na Barragem Etapa 6 O problema do dimensionamento do açude é muito dependente do seu tamanho e do uso previsto. Pode-se, entretanto, estabelecer uma divisão entre os seguintes casos: a) Pequeno açude – O pequeno açude, talvez o mais comum, é um ponto d’água de volume variando, aproximadamente, entre 10.000 e 100.000m3; com profundidade máxima típica de 3 a 5m3. Este açude não oferece serventia para estiagens prolon- gadas (deve-se lembrar que um ano de pouca chuva, sem escoamentos, significa, para açudes, um período de, no mínimo, 18 meses sem receber água), porém é de grande utilidade, nos anos normais, para assegurar a junção entre dois invernos sucessivos. Distingue-se um primeiro caso em que este açude pode ser intensiva e integral- mente utilizado para irrigação, logo depois do inverno, de maneira a minorar as perdas por evaporação e infiltração. Deve-se lembrar que 54% do volume total do açude encon- tram-se, em média, estocados na camada superior, correspondente ao primeiro quarto da profundidade). Tal caso torna-se possível quando o abastecimento é assegurado por outra fonte (cisterna, cacimba, poço, outro açude maior, rio perene, etc.). No segundo caso, o açude, embora seu próprio tamanho implique que haja, geral- mente, outras fontes de abastecimento possíveis em caso de estiagem, é a base normal do abastecimento (as outras fontes estão muito distantes, etc.). Embora isto implique em grandes perdas, em termos de volume, restringe-se o uso a cultivos de vazante, piscicultura, além do abastecimento. b) Açude médio – De porte maior (100.000 – 500.000m3, com profundidade, aproxima- damente, entre 5 e 10m), o açude médio tem uma probabilidade de secar suficien- temente baixa para ser, em regra geral, considerado como recurso contra as estia- gens ocasionais. Neste caso, o uso para irrigação deve ser restrito e definido para pouco prejudicar a segurança do abastecimento (utilização quando o açude está cheio, para minorar o rebaixamento decorrente da irrigação). No caso em que o açude pode ser totalmente liberado para irrigação, o tamanho do açude deverá ser maior e o tamanho do perímetro dependerá da escolha de cultivos perenes ou não. Manual de Irrigação Copyright © Bureau of Reclamation 58
  • 60.
    Avaliação de PequenasBarragens c) Grande açude – O grande açude tem capacidade suficiente para assegurar sua perenidade, mesmo em caso de seca excepcional. Um perímetro pode ser adjunto, dimensionando-o em função da segurança desejada para o abastecimento. 4.7 Dimensionamento do Açude Etapa 7 4.7.1 Critérios de Dimensionamento Vários critérios foram levados em consideração para determinar a dimensão do açude: ! Freqüência de sangria; ! Comportamento em anos secos consecutivos; ! Freqüência de esgotamento; ! Acréscimo da receita (com relação à situação de sequeiro); ! Taxa interna de retorno (período de 10 anos); ! Nível mínimo atingido; ! Rendimento hidráulico (volume utilizado/volume evaporação); ! Evolução da salinidade no açude. Os cálculos foram feitos nas seguintes bases: ! A relação entre a profundidade H e o volume V é:V = K(H)2.7com k = Vx0.63 onde Vx é o volume máximo do açude; ! Relação volume de terra do maciço/volume d’água.Vterra = 5.02 Vx.629; ! Custo da barragem = 2.18 (V terra) em US$ (incluindo acréscimo de 30% para o sangradouro); ! Perímetro: US$ 2.000/hectare; ! Plano cultural: ! Irrigação de complemento (milho + feijão) no inverno ! Ciclo suplementar de tomate no período seco: Rendimento: 29 t/ha Custeio: 2.500 US$/ha Preço: 120 US$/ha Ciclo: 120 dias ! Eficiência da rega: .5. Manual de Irrigação Copyright © Bureau of Reclamation 59
  • 61.
    Avaliação de PequenasBarragens 4.7.2 Dimensionamento Levando em consideração os critérios mencionados acima, chega-se a um volume do açude ótimo teórico da ordem de 50% do volume escoado anual médio. O perímetro irrigado correspondente tem superfície de 1 hectare para cada 50.000m3 de escoamento médio anual. A título de exemplo, para um volume escoado anual médio de 1 milhão de m3, o ótimo econômico correspondente foi (V açude = 600.000m3, S perímetro = 20ha) com taxa interna de retorno da ordem de 25% (essa taxa é eminentemente variável, em fun- ção dos parâmetros econômicos, mas sem máximo, fazendo variar a superfície do perí- metro, é pouco variável). O par (V açude = 300.000m3, S perímetro = 10ha) fornece um TIR pouco inferior (23%) e foi considerado a solução preferível, já que o modelo considera um manejo otimizado (adequação perfeita do uso aos recursos disponíveis) raramente atingido na prática. Escolhe-se, então, V açude = 30% volume escoado anual médio e S perímetro = V açude/30.000. Esses valores devem ser modificados, caso o açude esteja servindo, também, de reserva para abastecimento. A fim de assegurar o abastecimento nove anos sobre dez, garantindo, aproxima- damente, um nível de 2m no açude, pode-se tanto reduzir o perímetro quanto aumentar o açude. ! A redução do perímetro deverá ser de 50%. Isto acarreta uma diminuição da renta- bilidade econômica e do TIR (que passa, no exemplo, a 18%, para um perímetro de 5ha); ! A capacidade do açude deve ser aumentada até 60% – 70% do volume anual médio escoado. O volume sangrado anual médio passa de 75% a 60% do volume escoado anual médio mas, sobretudo, a irregularidade das sangrias (e dos volumes transmitidos à jusante) aumenta (o açude passa a sangrar um ano sobre dois, valor que pode variar em função da irregularidade da chuva local). Notar-se-á ainda que: ! Um açude de volume igual (ou superior) ao volume anual escoado médio poderá irrigar um perímetro dobrado (20ha, no exemplo) sem reduzir muito a segurança do abastecimento; ! Para tal açude, apenas 50% dos escoamentos são transmitidos para jusante (pelo sangradouro). A irregularidade aumenta: ocorrem sangrias 4 anos sobre 10; ! Para um açude de volume igual ao dobro do volume escoado anual médio, apenas 30% dos escoamentos é transmitido, havendo sangria somente 2 (ou 3) anos so- bre 10. Neste caso, as condições são propícias à concentração dos sais no açude; ! O volume de abastecimento considerado é, geralmente, pequeno, face ao volume do açude (20m3/dia, no exemplo, onde Vx = 300.000m3, ou seja, aproximadamente dois caminhões pipa + abastecimento do gado da vizinhança). Para açudes intensi- Manual de Irrigação Copyright © Bureau of Reclamation 60
  • 62.
    Avaliação de PequenasBarragens vamente utilizados para o abastecimento (por exemplo, de uma cidade) um cálculo particular é necessário, levando a aumentar o volume do açude; ! A escolha entre reduzir o perímetro e aumentar o açude depende muito da geome- tria do local (a qual, por exemplo, nem sempre permite aumentar o açude); ! Os cálculos e as normas indicadas acima podem variar para açudes de geometria externa, sejam muito abertos (coeficiente K grande) e pouco profundos, sejam, ao contrário encaixados e muito fundos. Para volumes idênticos, o segundo caso é muito mais vantajoso, já que proporciona uma redução dos volumes evaporados (melhor rendimento hidráulico), bem como maior segurança. 4.8 Cálculo da Cheia do Projeto Etapa 8 4.8.1 Condições de Gerações das Fortes Cheias 4.8.1.1 Definições e Explicações Gerais Chuva A chuva precipitada sobre uma pequena Bacia Hidrográfica de Drenagem (BHD) pode ser caracterizada por vários parâmetros, dentre os quais cita-se, por exemplo: ! A lâmina média total precipitada (em mm); ! O volume total precipitado (em m3), que corresponde ao produto da lâmina preci- pitada em m pela superfície da BHD em m2; ! As intensidades (ou as alturas) máximas de chuvas para diversos intervalos de tempo em mm/h (ou mm); ! A repartição espacial das precipitações na BHD. Cheia As fortes cheias têm duas caraterísticas principais: a) Os volumes e lâminas totais escoados; b) O tempo durante o qual o volume da cheia se escoa. Estas duas características permitirão o cálculo da vazão máxima chamada vazão ou descarga de pico, que constitui a característica da cheia mais importante (e mais perigosa), pois é esta vazão de pico que provocará inundações, arrombamentos de açu- des e de pontes. Esquematizando a realidade, podemos dizer que a vazão de pico será, aproximada- mente, diretamente proporcional ao volume total escoado e inversamente proporcional ao tempo de base da cheia (vide Figura A.5). Chama-se tempo de base o tempo incluído entre o início e o fim do escoamento superficial. O tempo de base caracteriza o tempo durante o qual o volume da cheia es- coa, e tempo de subida, o tempo entre o início e o pico da cheia. O tempo de subida será usado para o cálculo da amortização da cheia na represa. Manual de Irrigação Copyright © Bureau of Reclamation 61
  • 63.
    Avaliação de PequenasBarragens O volume escoado da cheia é calculado pela integração da descarga instantânea: ƒ C Ve= Q(t) dt A (Q = descarga em m3/s; Ve = volume escoado em m3). Chama-se lâmina escoada (Le) uma lâmina de água fictícia que, repartida sobre toda a superfície da BHD, teria um volume igual ao volume escoado. A lâmina escoada pode ser diretamente comparada com a lâmina precipitada. Chama-se coeficiente de escoamento a relação entre os volumes (ou lâminas) es- coado e precipitado. Período de Retorno: A maior parte dos parâmetros anteriores, que caracterizam cada cheia, são susce- tíveis de análises em termos estatísticos para determinação das características de cheias de freqüências ou período de retorno determinado. Assim, por exemplo, o valor do período de retorno decenal do volume, da vazão de pico de uma cheia ou da intensidade de chuva em 10 minutos será o valor do referido parâmetro que será igualado ou ultrapassado em média uma vez cada dez anos (ou seja, por exemplo, 10 vezes em cada cem anos, etc.). Os parâmetros das cheias decenais das pequenas Bacias Hidrográficas Representa- tivas estudadas pela SUDENE foram sistematicamente estudadas e são relativamente bem conhecidos. Cheia de Projeto: O dimensionamento das obras de proteção contra as cheias deve ser realizado para freqüências bem superiores a dez anos, pois não é admissível a construção de açu- des ou pontes que arrombarão cada dez anos. Proporcionam-se, arbitrariamente, para as cheias de projeto, valores de vazão de pico e de volume escoado correspondendo ao dobro dos valores decenais. O período de retorno teórico destes valores oscila, segundo as estimativas, entre 100 e 150 anos, o que corresponde a uma norma habitualmente admitida para pequenos aproveitamen- tos. 4.8.1.2 Precipitações e Intensidades de Chuva Nas pequenas bacias do semiárido, as maiores cheias são geralmente provocadas por fortes chuvas de origem convectivas. Observa-se, muito raramente, mais de uma forte chuva convectiva por período de 24h. A distribuição estatística dessas fortes chuvas (que têm, geralmente, a mesma ori- gem climática) é bastante homogênea em todo o Nordeste semiárido (vide Tabela A.6). Manual de Irrigação Copyright © Bureau of Reclamation 62
  • 64.
    Avaliação de PequenasBarragens Figura A.6 Forma da Bacia Hidrográfica Tabela A.6 Alturas de Chuva em Função da Frequência DURAÇÃO Frequência 24 h 2h 1h 30’ 10’ 5’ Bienal(1 vez a cada 2 anos) 63 a 80mm 60mm 45 32 16 10 Decenal(1 vez a cada 10 anos) 100 a 115mm 80 60 41 20 13 Centenal(1 vez a cada 100 anos) 140 a 165mm 110 80 52 27 17 Observa-se que 56% do total em 24hs precipita em menos de 1 hora e 75% em menos de 2 horas. 4.8.1.3 Variações do Volume Escoado A maioria dos solos, excetuando-se os muito permeáveis, tem um comportamen- to relativamente homogêneo frente às precipitações excepcionais. Com efeito, uma vez realizada a saturação do solo, toda precipitação suplementar terá que escoar. Esquematizando, pode-se dizer que os escoamentos provocados pelas fortes chuvas serão iguais ao volume da chuva, depois de descontar uma quantia fixa que corresponde à água retida no solo. As intensidades das fortes chuvas são, também, relativamente homogêneas em todo o Nordeste semiárido. Pode-se, então, deduzir que a lâmina escoada das fortes cheias apresentarão uma variação relativamente pequena na maior parte do Nordeste, pelo menos nas bacias de permeabilidade média a baixa. Como conseqüência, os volumes escoados das fortes cheias serão, então, princi- palmente, função da superfície da BHD. 4.8.1.4 Variações dos Tempos de Escoamento Os tempos de escoamento das cheias (tempo de base e tempo de subida) depende- rão do tempo de transferência das águas precipitadas e escoadas até o exutório da bacia. Manual de Irrigação Copyright © Bureau of Reclamation 63
  • 65.
    Avaliação de PequenasBarragens Esses tempos dependerão, principalmente, de: a) Tamanho da BHD (Superfície e forma); b) Velocidade de escoamento nos leitos dos rios, que será função do relevo, da declividade e dos obstáculos nos leitos (curvas, pedras, vegetação); c) Forma de rede hidrográfica de drenagem: muitos riachos pequenos geram cheias mais perigosas, quando convergem simultaneamente no exutório da bacia, em vez de serem repartidas ao longo de um curso d’água principal. 4.8.2 Roteiro de Cálculo de Vazão de Pico da Cheia de Projeto A vazão de pico da cheia de projeto é calculada pelas fórmulas: Qx = 25(SC)0,58 x FC para Sc maior que 5km2 Qx = 17(SC)0,8 x Fc para Sc menor que 5km2 Onde: Qx (m3/s) é a vazão de pico da cheia do projeto. Sc (km2) é a superfície efetiva de contribuição de cheia. FC é o fator de correção de cheia. Descarga máxima em função da superfície (sem correção) S(Km2) 0,1 0,5 1 2 5 10 20 50 100 200 500 Q(m3/s) 2,7 9,8 17 30 62 95 142 242 361 540 920 4.8.2.1 Determinação da Superfície Efetiva de Contribuição de Cheia SC (km2) ! Calcular a superfície S3 coberta de solos dos grupos 3 e 4 (são os mais perigosos). ! Calcular a superfície S2 coberta de solos do grupo 2. ! Calcular a superfície S1 coberta de solos do grupo 1. SC é calculada pela fórmula SC = 0,1 (S1) + 0,5 (S2) + S3 4.8.2.2 Determinação do Fator Corretivo FC Em condições normais, todos os coeficientes apresentados a seguir tem o valor 1. Só se deverá efetuar uma correção quando a BHD apresentar características especiais. FC é um fator de correção que pode variar entre 0,5 e 1,2 que integra correções oriundas dos fatores seguintes: ! Forma do contorno da Bacia Hidrográfica de Drenagem (Coeficiente Cform); ! Forma da rede de drenagem (Coeficiente Cdren); ! Relevo (Coeficiente Crel); ! Existência de depressões ou lagoas (Coeficiente Clag); ! Existência de zonas particularmente degradadas, suscetíveis de apresentarem solos quase impermeáveis (Coeficiente Cdreg); Manual de Irrigação Copyright © Bureau of Reclamation 64
  • 66.
    Avaliação de PequenasBarragens ! Condições climáticas especiais ao microclima da BHD (Coeficiente Cclim); FC é calculado pela fórmula: FC = Cform x Cdren x Crel x Clag x Cdegr x Cclim a) Influência da Forma da BHD (Coeficiente Corretivo Cform) A Figura A.6 apresenta a forma da bacia hidrográfica normal. Deve-se determinar no mapa o comprimento e a largura máxima da BHD L e l, estimando-se este contorno desprezando eventualmente pequenas pontas que poderi- am alterar muito os resultados. Escolheu-se a relação L/l para representar a capacidade da Bacia. A Tabela A.7 fornece os valores do coeficiente Cform a ser aplicado. Indica-se também, a título informativo, os valores do coeficiente de forma de “Gravelius” (de for- mulação mais complicada, mais utilizado habitualmente pelos hidrólogos). Tabela A.7 Coeficiente Cform L/1 1 2 3 4 5 6 7 Cform 1 1 0,85 0,75 0,70 0,65 0,63 Coeficiente de Gravelius 1,12 1,2 1,3 1,4 1,5 1,6 1,7 Uma atenção especial deve ser dirigida ao tipo de bacia cujo curso de água principal é dobrado, conforme Figura A.7. Neste caso, L e l deverão ser avaliados “desdobrando” ou retificando ficticiamente a bacia. Dever-se-ão considerar valores de L e l reais, respectivamente, bem maiores e bem menores, que os L e l calculados sem considerar o “dobramento”. b) Influência da Forma da Rede de Drenagem: Coeficiente Cdren Consideram-se dois tipos especiais de configuração da rede de drenagem suscetí- veis de alterarem o coeficiente Sdren: 1) Rede de drenagem em “espinha de peixe”. Quando o talvegue principal ocu- pa uma posição central com afluentes de importância secundária nos dois lados (vide Figura A.8). As cheias desse tipo de bacia são menos perigosas. Cdren pode ser diminuído no máximo de 25%, variando, então, entre 0,75 e 1.0. 2) Rede de drenagem “radial”. Quando um talvegue principal é formado pela convergência de dois ou mais rios de igual importância, juntando-se na sua parte à jusante (vide Figura A.9). As cheias desse tipo de bacia serão mais perigosas. Cdren pode ser aumentado no máximo de 15%, variando, então, entre 1 e 1,15 (vide Tabela A.8). Manual de Irrigação Copyright © Bureau of Reclamation 65
  • 67.
    Avaliação de PequenasBarragens Figura A.7 Bacia Hidrografia Dobrada Figura A.8 Rede de Drenagem Espinha de Peixe Figura A.9 Rede de Drenagem Radial Manual de Irrigação Copyright © Bureau of Reclamation 66
  • 68.
    Avaliação de PequenasBarragens Tabela A.8 Valores do Coeficiente Cdren Aspectos da Rede de Drenagem Valores do Coeficiente Cdren Normal 1 Espinha de peixe 0,75 a 1 Radial 1 a 1,20 c) Influência do Relevo da BHD: Coeficiente Crel O coeficiente Crel pode variar entre 0,6 e 1,1. O relevo padrão corresponde a relevo de ondulado a forte, com declividades transversais da ordem de 10 a 15% longitudinais de 0,5 a 2%. Quando o relevo for muito mais forte (ou seja, montanhoso e escarpado), Crel poderá subir para 1,10 ou excepcionalmente para 1,20, quando o leito dos riachos for liso e desprovido de vegetação (baixos coeficientes de MANNING), permitindo, assim, uma evacuação rápida das cheias (vide Tabela A.9). Tabela A.9 Valores do Coeficiente Crel Relevo Montanhoso e Escarpado Forte Ondulado Ondulado Suave Ondulado Plano Declividades () 25% 15 a 25% 15-8% 3-8% 0 – 3% Crel 1,1 a 1,2 1 1 0,8 0,6 d) Influência das Depressões e Lagoa (Coeficiente Corretivo Clag) Lagoas e depressões podem diminuir sensivelmente as vazões de pico, especial- mente quando estão situadas na parte à jusante. Avalia-se, assim, em 20 a 30% a diminuição da vazão de pico provocada por uma depressão, abarcando 5% da superfície da bacia e situada na parte à jusante. e) Influência das Zonas de Solos Compactados ou Truncados (Coeficiente Cdegr) As zonas degradadas, geralmente pela ação do homem, podem aumentar sensi- velmente o volume escoado e a vazão de pico. Essas zonas muito impermeáveis podem ser constituídas de encrostamentos (“pe- lículas de superfície”), de zonas compactadas pelo homem ou de zonas de solos “trunca- dos”, quer dizer, cujas primeiras camadas já foram levadas pela erosão. É possível considerar que o escoamento de cheia dessas zonas impermeáveis pode ser acrescido de um fator Facr de 50% para as unidades de solos dos grupos 3 e 4. Para as unidades de solos dos grupos 1 e 2, esse fator de acréscimo vale 100%. A correção deve ser proporcional à parte da bacia realmente degradada. Assim, por exemplo, uma bacia composta de solos do grupo 3, apresentando de- gradações importantes em uma proporção Sdegr de sua superfície avaliada em Sdegr = 20%, terá um coeficiente Cdegr de 1,10, calculado da seguinte maneira: Cdegr = 1 + Facr * Sdegr = 1 + 0,5 x 0,20 = 1,10 Se os solos da bacia fossem do grupo 2, a correção seria de 1,20. Cdegr = 1 + 1,00 * 0,20 = 1,20. Manual de Irrigação Copyright © Bureau of Reclamation 67
  • 69.
    Avaliação de PequenasBarragens Frisa-se que essa correção Cdegr só deverá ser realizada quando uma parte impor- tante da BHD (superior a 10 e 15% em todos os casos) for efetivamente degradada. Não devem ser levadas em conta degradações localizadas e de pequena superfície (estradas, campo de futebol). f) Correções Climáticas (Coeficiente Cclim) Apesar da relativa homogeneidade, no Nordeste semiárido, das características das intensidades e das fortes chuvas em 24h, observam-se diferenças não desprezíveis. Assim, na zona de transição avalia-se o coeficiente Cclim em torno de 0,75 a 0,80. Pode existir, também, microclima com Cclim superior a 1, podendo atingir 1,1 a 1,2. Esperando a delimitação sistemática dessas zonas que não foram ainda realizadas, pode- se aplicar tentativamente um coeficiente de 1,1 a 1,2, quando uma análise estatística das precipitações em 24 h demonstrar valores superiores àqueles apresentados na Tabela A.6. g) Cálculo final do fator de correção FC FC é calculado pela fórmula: Cform x Cdren x Crel x Clarg x Cdegr x Cclim FC não pode ser inferior a 0,5 x Cclim. Neste caso, adotar-se-á FC = 0,5 Cclim. FC não pode ser superior a 1,2 x Cclim. Neste caso, admite-se FC = 1,2 x Cclim. Lembra-se que FC é utilizado para calcular a descarga máxima da cheia de projeto através das fórmulas: Qx = 25(SC)0,58 x FC para SC maior que 5 km2 Qx = 17(SC)0,8 x FC para SC menor que 5 km2 4.8.3 Outras Características de Cheias Os volumes escoados e as lâminas escoadas das cheias de projetos podem ser calculados pelas equações (válidas para S maior que 5km2). Ve (m3) = 102.000 (S)0,85 Le (mm) = 102 (S)-0,15 As Figuras A.10 e A.11 e a Tabela A.10 mostram a relação do tempo de base (Tbmed) das fortes cheias em função da superfície. O tempo de subida médio Tsmed varia entre: Tsmed = 0,1 Tbmed e Tsmed = 0,2 Tbmed O tempo de subida é utilizado para o cálculo da amortização da cheia da represa. Tabela A.10 Tempo de Base Médio das Cheias em Função da Superfície Superfície (km2) 5 10 20 50 100 200 500 1000 Tempo de base (h) 7 8h 30’ 100 13,5 16 18 22 25 Manual de Irrigação Copyright © Bureau of Reclamation 68
  • 70.
    Avaliação de PequenasBarragens Figura A.10 Características das Cheias – Tempo de Base Médio em Função da Superfície – Bacias Cristal Figura A.11 Características das Cheias – Tempo de Base médio em Função da Superfície – Bacias Sedimentadas Manual de Irrigação Copyright © Bureau of Reclamation 69
  • 71.
    Avaliação de PequenasBarragens BIBLIOGRAFIA “Design of Small Dams”; U.S. “Bureau of Reclamation”; Denver, CO, U.S.A.; 1987. Manual de Microcentrais Hidroelétricas; Ministério das Minas e Energia, Eletrobrás, D.N.A.E.E.; Rio de Janeiro, RJ, Brasil; junho 1985. Curso de Barragens de Terra, Volume I; D.N.O.C.S., L. Hernani de Carvalho; Fortaleza, CE, Brasil; 1983. Cursos de Barragens de Terra, Volume II; D.N.O.C.S., L. Hernani de Carvalho; Fortaleza, CE, Brasil; 1984. Instruções Gerais a Serem Observadas na Construção das Barragens de Terra; Ministério do Interior, D.N.O.C.S.; Fortaleza, CE, Brasil; 1981. “Federal Guidelines for Dam Safety”; “Federal Emergency Management Agency”; Washington, DC, U.S.A; Junho 1979. “A Guide to Design and Construction of Medium Sized Earth Dams in Rhodesia”; “Ministry of Water Development”,D.N. Shaw; Harare (então Salisbury), Zimbabwe (então Rhodesia); Julho 1977. Roteiro para Projeto de Pequenos Açudes; D.N.O.C.S., Vicente de Paulo P.B Vieira e Antonio Gouveia Neto; Fortaleza, CE, Brasil; 1983. “Criteres de Project des Barrages” – “Bulletin 61”; ”Commision Internacionale des Grade Barrages”; Paris, France; 1988. Manual de Irrigação Copyright © Bureau of Reclamation 70
  • 72.
    Avaliação de PequenasBarragens BIBLIOGRAFIA – ANEXO Aguiar, F.G. de – Estudo Hidrométrico do Nordeste Brasileiro - IFOCS.B., Rio de Janeiro, jan/mar, 1940. V. 13, n. 1. Assunção, M.S. de; Leprun, J.C.; Cadier, E. Avaliação dos Recursos Hídricos das Pequenas Bacias do Nordeste Semiárido: Açu, Batateiras, Missão Velha e Quixabinha; Características Físico-Climáti- cas. (Síntese dos resultados). Recife, SUDENE-DRN-HME, 1984. 52 pg. il. (Brasil. SUDENE. Hidrologia, 22). “Convênio SUDENE/ORSTOM”. Barreto, F.H.; Leprun, J.C.; Cadier, E.; Cavalcante N. Ma. da C; Herbaud, J.J.M. Classificação Hidrológica de Pequenas Bacias Hidrográficas no Nordeste Semiárido. In: Simpósio Brasileiro de Recursos Hídricos, VIII. ABID, Foz do Iguaçu, 1989. Anais do... V.1, pg. 666-676. São Paulo, 1989. Berton, S. “La maitrise des crues dans les bas-fonds. Petits Microbarrages en Afrique de l’quest”. Paris, 1988. 474 pg. il. Dossier nº 12. GRET (“Groupe de Recherche et d’échanges Technologiques”). Borges, M.C. de A. Estudo Hidro-Agronômico de 47 Açudes no Nordeste Brasileiro. Recursos Natu- rais, Meio Ambiente e Poluição. Rio de Janeiro, SUPREN, IBGE, 1977. V. 1. pg. 123-40. Brasil. Ministério da Agricultura. Levantamento Exploratório – Reconhecimento de Solos do Estado do Pernambuco. Recife, 1973, 359 pg. (Boletim Técnico, 26, V. 1.)/(1972, 354 pg. Boletim Técnico, 26, V.2). Brasil. Ministério da Agricultura. Levantamento Exploratório – Reconhecimento de Solos do Estado do Ceará. Recife, 1973, 301 pg. (Boletim Técnico, 28, V. 1.)/(1973, 502 pg. Boletim Técnico, 28, V.2.). Brasil. SUDENE. Plano de Aproveitamento Integrado dos Recursos Hídricos do Nordeste do Brasil. Recife, 1980. Fase I, 13 volumes. Brasil. SUDENE. Divisão de Hidrogeologia. Mapa Hidrogeológico do Nordeste (folha 9). Recife, 1968. Brasil. SUDENE. CISAGRO. COOPERAÇÃO FRANCESA/ORSTOM – Estudo da Pequena Açudagem na Região do Alto Pajeú/PE. Recife, SUDENE. 1988. 118 pg. Brasil. SUDENE.GEVJ. Estudo Geral de Base do Vale do Jaguaribe. Recife, 1967. SUDENE/ASMIC, V.5, Monografia Hidrológica, Bibliografia. Cadier, E. Método de Avaliação dos Escoamentos nas Pequenas Bacias do Semiárido. Recife, SUDENE- DRN-HME, 1984. 75 pg. il. (Brasil.SUDENE.Hidrologia, 21). “Convênio SUDENE/ORSTOM”. Manual de Irrigação Copyright © Bureau of Reclamation 71
  • 73.
    Avaliação de PequenasBarragens Cadier, E.; Albuquerque, C.H.C. de; Araújo Filho, P.F.; Nascimento P.H. de A.; Montgaillard, M. Dimensionamento de Pequenos Reservatórios Superficiais do Nordeste Semiárido. In: Simpósio Brasileiro de Recursos Hídricos, VIII. ABID, Foz do Iguaçu, 1989. Anais do..., V. 1, pg. 202-225 São Paulo, 1989. Cadier, E.; Cochonneau, G.; Gusmão, A.C.S. Estudo Estatístico das Precipitações Diárias no Estado de Pernambuco. In: Simpósio Brasileiro de Hidrologia e Recursos Hídricos, IV. Fortaleza, 198l. Anais do... ABRH. V. 1, pg. 4l4-22. Cadier, E.; Freitas, R.J. Bacia Representativa de Sumé. Primeira Estimativa dos Recursos de água. Campanhas 73/80. Recife, SUDENE-DRN, 1983. 180 pg. il. (Brasil. SUDENE. Hidrologia, 14). “Con- vênio SUDENE/ORSTOM”. Cadier, E.; Freitas, R.J.; Leprun, J.C. Bacia Experimental de Sumé-PB; Instalação e Primeiros Resulta- dos. In: Simpósio Brasileiro de Hidrologia e Recursos Hídricos, V. Blumenau, 1983. Anais do... Blumenau, ABRH, 1983. V. 1 pg. 69-90. Cadier, E.; Lanna, A.E.; Menezes, M. et al. – Avaliação dos Estudos Referentes aos Recursos Hídricos das Pequenas Bacias do Nordeste Brasileiro. In: Simpósio Brasileiro de Hidrologia e de Recursos Hídricos, VII. Anais do... ABID, Salvador, 1984. Campello, S. “Modélisation de l’éàcoulement sur des petits cours d’eau du Nordeste (Brésil)”. Paris, ORSTOM, 1979. 121 pg. il. Bibliografia, Tese. Campello, S. et al. Planificação, instalação e operação de uma rede de bacias representativas em fase de rotina: experiência da SUDENE. In: Simpósio Brasileiro de Hidrologia e Recursos Hídricos, V. Blumenau, 1983. Anais do ... Blumenau, ABRH, 1983. V. 1 pg. 25-38. Casenave, A.; Valentim, C. “Les états de surface de la zone sahélienne. Influence sur l’infiltration” . Paris, 1989. Editions de l’ORSTOM. 229 pg. CIEH – “Departement Hydrologic. Etude des pluies journalieres de fréquence rare dans les états membres du CIEH. Rapport de synthese”. CIH, Ouagadougou, 1985. DNAEE (Departamento Nacional de águas e Energia Elétrica). Mapa de Disponibilidade Hídrica do Brasil. Recife, 1984. Dubreuil, P. “Le rôle des parametres caractéristiques du milieu physique dans la synthese et l’extrapolation des données hudrologiques recueillies sur bassins représentatifs. In: Symposium sur les Résultats de Recherches sur Bassins Représentatifs et Expérimentaus”. Wellington. AISH- Publication, 96. 1970. EMBRAPA. Seleção de áreas e Construção de Barreiros para Uso de Irrigações de Salvação no Trópi- co Semiárido. Circular Técnica 3. Petrolina, l98l. Estados Unidos. “Department of Agriculture. Agricultural Research Service. Soil and Water Conservation Research Division. Field Manual for Research in Agricultural Hydrology. Washing- ton D.C., 1986, 214 pg. (Agriculture Handbook, 224)”. Estados Unidos. “Bureau of Reclamation Publications. Design of Small Dams. 856 pg. Third edition 1987. 2 maps cloth Bound”. France. “Ministere de l’Agriculture. Groupe de travail permament pour les barrages en aménagement rural. Techniques des Barrages en Aménagement Rural”. Paris, 1977. 325 pg. Hargreaves, G. “Monthly Precipitation Probabilities for Northeast Brazil. S.L. University Utah State, Department of Agricultural and Irrigation Engineering”, 1973. 423 pg. Manual de Irrigação Copyright © Bureau of Reclamation 72
  • 74.
    Avaliação de PequenasBarragens Herbaud, J.J.M.; Magalhães, F.X. de; Cadier, E.; et al. Bacia Representativa de Juatama. Relatório Final. Recife, SUDENE-DPG-PRN-HME, 1989. 153 pg. (Brasil.SUDENE.Hidrologia, 24). “Convênio SUDENE/ORSTOM”. Herbaud, J.J.M.; Lins, M.J.A.; Assunção, M.S. de; et al. Bacia Hidrográfica Representativa de Ibipeba. Relatório Final. Recife, SUDENE-DPG-PRN-HME, 1989. 219 pg. (Brasil. SUDENE. Hidrologia, 27). “Convênio SUDENE/ORSTOM”. Hiez, G Processamento dos Dados Pluviométricos do Nordeste. 2ª parte – A. Homogenização dos Dados. Método do Vetor Regional. Recife, SUDENE-DRN-HME, 1978. “Convênio SUDENE/ ORSTOM”. Laraque, A. Simsal Um Modelo de Previsão da Salinização dos Açudes do Nordeste Brasileiro. In: Simpósio Brasileiro de Recursos Hídricos, VII. ABID, Foz do Iguaçu, 1989. Anais do..., Salvador, 1989. Laraque, Alain. Estudo e Previsão da Qualidade da água dos Açudes do Nordeste Semiárido Brasilei- ro. Recife, SUDENE-DPG-PRN-HME, 1989. 91 pg. il. (Brasil.SUDENE.Hidrologia, 26). “Convênio SUDENE/ORSTOM”. Leprun, J.C. Primeira Avaliação das águas Superficiais do Nordeste. Relatório de fim de convênio de manejo e conservação do solo do Nordeste brasileiro. Recife, SUDENE-DRN, 1983. 91-141 pg. “Convênio SUDENE/ORSTOM”. Leprun, J.C.; Assunção, M.S.; Cadier, E. Avaliação dos Recursos Hídricos das Pequenas Bacias do Nordeste Semiárido. Características Físico-Climáticas. (Primeira Síntese dos Resultados Obti- dos). Recife, SUDENE-DRN-HME, 1983. 71 pg. il. mapas. (Brasil. SUDENE. Hidrologia, 15). “Con- vênio SUDENE/ORSTOM”. Molle, F. Perdas por Evaporação e Infiltração em Pequenos Açudes. Recife, SUDENE-DPG-PRN-GT.HME, 1979. 172 pg. (Brasil.SUDENE.Hidrologia, 25). “Convênio SUDENE/ORSTOM”. Molinier, M. Homogeneização e Zoneamento da Pluviometria Anual no Nordeste. Recife, SUDENE- DRN, 1979. (Em elaboração). “Convênio SUDENE/ORSTOM”. Nouvelot, J.F. Planificação da Implantação de Bacias Representativas. Aplicação à área da SUDENE. Recife, SUDENE-DRN, 1974. 91 pg. il. Bibliografia original: “Planification d’implantation de bassins versants représentatifs”. “Convênio SUDENE/ORSTOM”. Nouvelot, J.F.; Ferreira; P.A.S.; Cadier, E. Bacia Representativa do Riacho do Navio. Relatório Final. Recife, SUDENE-DRN-HME, 1979. 193 pg. il. (Brasil.SUDENE.Hidrologia, 6). Bibliografia. “Convê- nio SUDENE/ORSTOM”. Pfafstetter, O. Chuvas Intensas no Brasil. Departamento Nacional de Obras de Saneamento, 1957. Puech, C.; Chabi-Gonni, D. “Méthode de calcul des débits de crue décennale pour les petits et moyens bassins versants en Afrique de l’Ouest et Centrale (2e édition)”. CIEH, Ouagadougou, 1984. 9l pg. Pungs, J.P.; Cadier, E. Manual de Utilização dos Sistemas BAC e DHM. Banco de Dados Hidrometeo- rológicos da SUDENE. Recife, SUDENE-DRN-HME. l985. 139 pg. il. (Brasil.SUDENE.Hidrologia, 23). “Convênio SUDENE/ORSTOM”. Ribstein, P. “Modeles de crues et petits bassins versants au sahel. Montpellier, 1990. 3l7 pg. Université des Sciences et Techniques du Languedoc (These de Doctorat)”. Manual de Irrigação Copyright © Bureau of Reclamation 73
  • 75.
    Avaliação de PequenasBarragens Rodier, J.A.; Ribstein, P. “Estimation des caractéristiques de la crue dcennale pour les bassins versants du SAHEL couvrant 1 a 10 km2”. Montpellier, 1988. ORSTOM. 133 pg. Rodier, J.A. “La transposition des résultats des bassins représentatifs et ses problemes. Cahiers ORSTOM, série Hydrologie”. Paris, 1982. 19(2), pg. 115-27. Rodier, J.A. “Evaluation de l’écoulement annuel dans le Sabel tropical africain. Paris, ORSTOM, 1975. 121 pg. il. (Travaus et Documents de l’ORSTOM, 46"). Bibliografia. Rodier, J.A.; Auvray, C. “Estimation des débits des crues décennales pour les Bassins Versants de superfícies inférieures à 200 km2”. Paris, ORSTOM-CIEH, 1965. 30 pg. il. Rodier, J.A. “Ecoulement de surface dans les bassins perméables du Sahel. Comparaison avec d’autres bassins perméables tropicaux. Hydrologie continentale”. Vol. 4, nº 2. Paris, 1990. ORSTOM. pg. 123-138. S.C.S. (“Soil Conservation Service”). “Urban Hydrology for Small Watersheds Technical Release 55. Department of Agriculture”, U.S.A., 1975. Thornthwaite, C.W.; Mather, J.C. “Instructions and Tables for Computing Potential Evapotranspiration and Water Ballance. Centertan, 1957. Drexel Institut of Technology (Publications in Climatology, 3)”. Toebes, C.; Ourivaev, V. “Representative and Experimental Bassins, an International Guide for Research and Pratice”. Paris, UNESCO, 1970. Vieira et al. Descrição da Rede de Bacias Representativas e Experimentais do Nordeste Brasileiro. In: Simpósio Brasileiro de Hidrologia e Recursos Hídricos, V. ABRH, Blumenau, 1983. Anais do ... Fortaleza, 1983. v. 1, pg. 39-66. Obs.: Faltam referências dos outros mapas de solo e hidrológicos do Nordeste, a serem sugeridos por LEPRUM, Sl CAMPELLO, BUREC e DNOCS. Manual de Irrigação Copyright © Bureau of Reclamation 74