30/08/2018
Fisiologia da Micção
30/08/2018
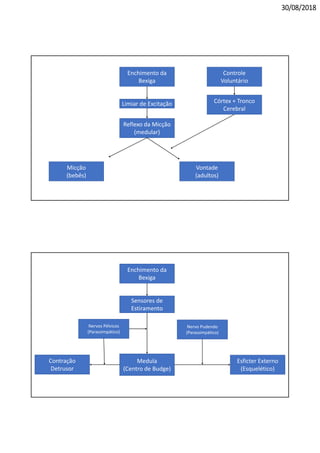
Enchimento da 
Bexiga
Limiar de Excitação
Reflexo da Micção
(medular)
Micção
(bebês)
Vontade
(adultos)
Controle 
Voluntário
Córtex + Tronco 
Cerebral
Enchimento da 
Bexiga
Sensores de 
Estiramento
Medula
(Centro de Budge)
Contração
Detrusor
Esficter Externo
(Esquelético)
Nervos Pélvicos
(Parassimpático)
Nervo Pudendo 
(Parassimpático)
30/08/2018
• Sistema nervoso central (SNC‐ medula)
• Três tipos de fibras: 
• Simpáticas
• Plenitude/Dor
• Relaxamento da bexiga
• T10 e L2 (nervos hipogástricos)
• Parassimpáticas:
• Esvaziamento/Contração
• S2 e S4
• Nervos pélvicos
• Gânglio mesentérico inferior
• Somáticas (esfíncter uretral).
• Nervos pudendos 
• S2 e S4 
30/08/2018
• Músculos Lisos da bexiga:
• Involuntário →Mantém o tônus muscular
• Músculo Esquelético do esfíncter
• Voluntário → Liberação da urina.
• Incontinência urinária: incapacidade voluntária de prevenção da saída de 
urina. 
• Causas:
• contração muscular;
• transmissão neuronal;
• estímulo hormonal;
• fatores mecânicos (inclusive tumor de próstata);
• diabetes mellitus;
• insuficiência cardíaca
• Interferências temporária:
• Estímulos ambientais
• Bloqueio no SNC ou SNP.
• Gestação
• Doenças:
• Mal de Parkinson
• Esclerose múltipla
• lesões na medula espinhal e/ou paralisia do sistema nervoso central
30/08/2018
Simpático x Parassimpático
• Simpático:
• Noradrenalina
• inibe contração m. liso da bexiga (detrusor) e contrai o esfíncter interno
• Bixiga ENCHE!
• Parassimpático:
• Acetilcolina
• Contrai o músculo detrusor e relaza o esfíncter interno
• Bexiga ESVAZIA!

Aula2