Anatomia do sistema circulatório
Anatomia do sistema circulatório
Prof. Dr. Caio Maximino
Marabá – Junho/2015
Anatomia do sistema circulatório
Anatomia geral do coração
Coração
Vias
circulatórias
Aorta e
seus ramos
Veias da
circulação
sistêmica
Sistema
porta
hepática
● Órgão relativamente pequeno, com cerca de 250 g em
mulheres e 300 g em homens
● Cerca de 2/3 da massa do coração se encontra na porção
esquerda da cavidade torácica
● Apóia-se sobre o diafragma, próximo à linha média da
cavidade torácica, no mediastino
– Região se estende do esterno à coluna vertebral; da primeira costela
ao diafragma; e entre os pulmões
– Coberto de cada lado pela pleura mediastinal
Circulação
pulmonar
Anatomia do sistema circulatório
Mediastino
●
Tecido conectivo frouxo da pleura parietal de cada lado do mediastino permitem
que esse acomode-se às mudanças de movimento, volume e pressão na cavidade
torácica
– Respiração (movimentos do diafragma, da parde torácica e da árvore bronquial), pulsações
das grandes artérias, movimento dos pulmões e do coração
●
Mediastino superior: Estende-se inferiormente da abertura superior do tórax
até o plano transverso do tórax (que inclui horizontalmente o ângulo do esterno e
passa através do disco intervertebral de TIV e TV posteriormente)
●
Mediastino inferior: Entre o plano transverso do tórax e o diafragma
– Dividido em partes anterior média e posterior
●
O coração e os grandes vasos se encontram no mediastino médio
Coração
Vias
circulatórias
Aorta e
seus ramos
Veias da
circulação
sistêmica
Sistema
porta
hepática
Circulação
pulmonar
Anatomia do sistema circulatório
Mediastino
Coração
Vias
circulatórias
Aorta e
seus ramos
Veias da
circulação
sistêmica
Sistema
porta
hepática
Circulação
pulmonar
Anatomia do sistema circulatório
Pericárdio
●
Saco fibrosseroso de parede dupla que envolve o coração e as raízes de seus grandes vasos
●
Fundido com a túnica adventícia dos grandes vasos que entram e saem do coração
●
O saco em si é o pericárdio fibroso, composto de mesotélio gorduroso
– Preso ao centro tendíneo do diafragma pelo ligamentopericardicofrênico
– O pericárdio fibroso é fixado ao esterno pelos ligamentos esternopericárdicos
– A fixação no mediastino posterior é por tecido conectivo frouxo
●
A face interna do pericárdio fibroso é revestida com uma membrana serosa, a lâmina
parietal do pericárdio seroso, que se reflete para o coração nos grandes vasos como a
lâmina visceral do pericárdio (= epicárdio)
●
A cavidade do pericárdio é um espaço potencial entre as camadas das lâminas parietal e
visceral; contém uma película fina de líquido que diminui o atrito do movimento cardíaco
Coração
Vias
circulatórias
Aorta e
seus ramos
Veias da
circulação
sistêmica
Sistema
porta
hepática
Circulação
pulmonar
Anatomia do sistema circulatório
Epicárdio
●
Lâmina externa da parede do coração
●
Formado pela lâmina visceral do pericárdio seroso
●
Reflete-se do coração e grandes vasos para tornar-se
contínuo com a lâmina parietal nos pontos onde
– A aorta e o tronco pulmonar deixam o coração forma o→
seio transverso do pericárdio
– As veias cavas superior e inferior e as veias pulmonares
entram no coração forma o seio oblíquo do pericárdio→
Coração
Vias
circulatórias
Aorta e
seus ramos
Veias da
circulação
sistêmica
Sistema
porta
hepática
Circulação
pulmonar
Anatomia do sistema circulatório
Pericárdio e epicárdio
Coração
Vias
circulatórias
Aorta e
seus ramos
Veias da
circulação
sistêmica
Sistema
porta
hepática
Circulação
pulmonar
Anatomia do sistema circulatório
Orientação cardíaca
Coração
Vias
circulatórias
Aorta e
seus ramos
Veias da
circulação
sistêmica
Sistema
porta
hepática
Circulação
pulmonar
●
A forma geral e a orientação do
coração são de uma pirâmide apoiada
em um de seus lados.
●
Colocado na cavidade torácica, o ápice
dessa pirâmide se projeta para frente,
para baixo e para a esquerda
●
Os lados dessa pirâmide consistem em
– Uma face diafragmática (inferior) sobre o
qual a pirâmide se apóia
– Uma face esternocostal (anterior)
– Uma face pulmonar direita
– Uma face pulmonar esquerda
Anatomia do sistema circulatório
Base e ápice do coração
●
A base do coração direciona-se posteriormente, e
consiste em
– Átrio esquerdo
– Pequena parte do átrio direito
– Partes proximais das veias cavas superior e inferior e veias
pulmonares
●
A partir da base, o coração projeta-se para a frente, para
baixo e para a esquerda, terminando no ápice, formado
pela parte ínfero-lateral do ventrículo esquerdo
Coração
Vias
circulatórias
Aorta e
seus ramos
Veias da
circulação
sistêmica
Sistema
porta
hepática
Circulação
pulmonar
Anatomia do sistema circulatório
Base e ápice do coração
Coração
Vias
circulatórias
Aorta e
seus ramos
Veias da
circulação
sistêmica
Sistema
porta
hepática
Circulação
pulmonar
Anatomia do sistema circulatório
Faces do coração
●
A face esternocostal volta-se anteriormente e consiste principalmente no
ventrículo direito, com uma parte do átrio direito à direita e uma parte do
ventrículo esquerdo à esquerda
●
A face diafrágmática apóia o coração na posição anatômica; consiste no
ventrículo esquerdo e uma pequena porção do ventrículo direito, separados
pelo sulco interventricular posterior; separada do coração pelo seio coronário
● A face pulmonar esquerda, voltada para o pulmão esquerdo, é ampla e
convexa, e consiste no ventrículo esquerdo e numa porção do átrio esquerdo
● A face pulmonar direita volta-se para o pulmão direito, é ampla e convexa, e
consiste no átrio direito
Coração
Vias
circulatórias
Aorta e
seus ramos
Veias da
circulação
sistêmica
Sistema
porta
hepática
Circulação
pulmonar
Anatomia do sistema circulatório
Face diafrágmatica
Coração
Vias
circulatórias
Aorta e
seus ramos
Veias da
circulação
sistêmica
Sistema
porta
hepática
Circulação
pulmonar
Anatomia do sistema circulatório
Margens e bordas do coração
● As margens direita e esquerda são idênticas às faces
pulmonares
● A margem inferior, aguda entre as faces esternocostal e
diafragmática do coração, é formada principalmente pelo
ventrículo direito e uma pequena porção do ventrículo
esquerdo perto do ápice
● A margem obtusa separa as faces esternocostal e
pulmonar esquerda; é redonda e estende da aurícula
esquerda ao ápice cardíaco
Coração
Vias
circulatórias
Aorta e
seus ramos
Veias da
circulação
sistêmica
Sistema
porta
hepática
Circulação
pulmonar
Anatomia do sistema circulatório
Margens e bordas do coração
Coração
Vias
circulatórias
Aorta e
seus ramos
Veias da
circulação
sistêmica
Sistema
porta
hepática
Circulação
pulmonar
Anatomia do sistema circulatório
Câmaras do coração
Coração
Vias
circulatórias
Aorta e
seus ramos
Veias da
circulação
sistêmica
Sistema
porta
hepática
Circulação
pulmonar
Anatomia do sistema circulatório
Átrio direito
●
Interior dividido em 2 espaços contínuos
– Divisão indicada externamente pelo sulco terminal e internamente pela crista terminal
●
Espaço posterior é o seio da veia cava, no qual desembocam as veias cavas
●
O espaço anterior inclui a aurícula direita e é chamado de átrio propriamente dito
– Paredes cobertas por músculos pectíneos
●
O óstio do seio coronário recebe sangue da maioria das veias cardíacas e abre-se medialmente
ao óstio da veia cava inferior
●
Separando o átrio direito do esquerdo encontra-se o septo interatrial, voltado ventralmente e
para a direita
●
Do átrio, o sangue passa ao ventrículo direito através do óstio atrioventricular direito, fechado
pela valva atrioventricular direita (tricúspide) durante a contração ventricular
Coração
Vias
circulatórias
Aorta e
seus ramos
Veias da
circulação
sistêmica
Sistema
porta
hepática
Circulação
pulmonar
Anatomia do sistema circulatório
Átrio direito
Coração
Vias
circulatórias
Aorta e
seus ramos
Veias da
circulação
sistêmica
Sistema
porta
hepática
Circulação
pulmonar
Anatomia do sistema circulatório
Ventrículo direito
●
As paredes da porção da entrada do ventrículo direito têm numerosas
estruturas musculares irregulares chamadas trabéculas cárneas
●
Algumas trabéculas (músculos papilares) têm apenas uma extremidade
fixada à superfície ventricular, enquanto a outra extremidade serve como
ponto de fixação para cordas tendíneas que se ligam às margens livres das
válvulas da valva tricúspide
– Os mm papilares recebem seu nome de acordo com seu ponto de origem na
superfície ventricular
●
O trato de saída é o cone arterial ou infundíbulo, e leva ao tronco
pulmonário
– Fluxo controlado pela valva do tronco pulmonar, que consiste em 3 válvulas
semilunares
Coração
Vias
circulatórias
Aorta e
seus ramos
Veias da
circulação
sistêmica
Sistema
porta
hepática
Circulação
pulmonar
Anatomia do sistema circulatório
Ventrículo direito
Coração
Vias
circulatórias
Aorta e
seus ramos
Veias da
circulação
sistêmica
Sistema
porta
hepática
Circulação
pulmonar
Anatomia do sistema circulatório
Coração direito
Veia cava superior
Crista terminal
Óstio da VCI
Óstio do seio coronário
Coração
Vias
circulatórias
Aorta e
seus ramos
Veias da
circulação
sistêmica
Sistema
porta
hepática
Circulação
pulmonar
Válvula anterior da valva
atrioventricular
M papilar anterior
Tronco pulmonar
Aorta ascendente
Valva do tronco pulmonar
Septo interventricular
M papilares septais
Trabécula septomarginal
Anatomia do sistema circulatório
Átrio e ventrículo esquerdos
●
O ostio artrioventricular esquerdo abre-se do lado direito
posterior da parte superior do ventrículo esquerdo
– Fluxo controlado pela valva atrioventricular esquerda (mitral)
– A base das válvulas da valva mitral ficam presas a um anel fibroso
●
O ventrículo esquerdo é cônico, mais longo do que o direito, e
tem camada mais espessa de miocárdio
●
O vestíbulo da aorta é o trato de saída do ventrículo esquerdo, e é
contínuo superiormente com a aorta ascendente.
– Fluxo controlado pela valva da aorta, que contém 3 válvulas semilunares
Coração
Vias
circulatórias
Aorta e
seus ramos
Veias da
circulação
sistêmica
Sistema
porta
hepática
Circulação
pulmonar
Anatomia do sistema circulatório
Átrio e ventrículo esquerdos
Coração
Vias
circulatórias
Aorta e
seus ramos
Veias da
circulação
sistêmica
Sistema
porta
hepática
Circulação
pulmonar
Anatomia do sistema circulatório
Anatomia de superfície do coração
●
A ausculta de sons valvares é feita em referência a estruturas de superfície, com o
estetoscópio posicionado distalmente ao fluxo sanguíneo que passa pelas valvas
●
A valva atrioventricualr direita é ouvida imediatamente à esquerda da parte inferior
do esterno, perto do quinto espaço intercostal
●
A valva atrioventricular esquerda é ouvida no ápice do coração, no quinto espaço
intercostal esquerdo na linha hemiclavicular
●
A valva do tronco pulmonar é ouvida na extremidade medial do segundo espaço
intercostal esquerdo
●
A valva aórtica é ouvida na extremidade medial do segundo espaço intercostal
direito
Coração
Vias
circulatórias
Aorta e
seus ramos
Veias da
circulação
sistêmica
Sistema
porta
hepática
Circulação
pulmonar
Anatomia do sistema circulatório
Anatomia de superfície do coração
Coração
Vias
circulatórias
Aorta e
seus ramos
Veias da
circulação
sistêmica
Sistema
porta
hepática
Circulação
pulmonar
Anatomia do sistema circulatório
Esqueleto cardíaco
●
As fibras musculares cardíacas estão presas a um esqueleto fibroso de colágeno denso
que forma 4 anéis fibrosos (que circundamos orifícios das valvas), trígonos fibrosos
direito e esquerdo (formados pela conexão dos anéis) e as partes membranáceas dos
septos interatrial e interventricular
●
Mantém os orifícios das valvas abertos e impede que sejam excessivamente distendidos
pelo volume de sangue bombeado através deles
●
Fornece inserções para as válvulas das valvas
●
Fornece inserção e origem para o miocárdio
– Quando os ventrículos se contraem, produzem um movimento de “torcedura” em virtude da
orientação espiral das fibras musculares cardíacas
●
Forma um “isolante” elétrico, separando os impulsos conduzidos nos átrios e ventrículos
Coração
Vias
circulatórias
Aorta e
seus ramos
Veias da
circulação
sistêmica
Sistema
porta
hepática
Circulação
pulmonar
Anatomia do sistema circulatório
Esqueleto cardíaco
Coração
Vias
circulatórias
Aorta e
seus ramos
Veias da
circulação
sistêmica
Sistema
porta
hepática
Circulação
pulmonar
Anatomia do sistema circulatório
Complexo estimulante
●
Nó sinoatrial/sinusal – Localizado ântero-lateralmente, sob o epicárdio, na junção
da VCS e do átrio direito, próximo da extremidade superior do sulco terminal
– Marcapasso nomotópico do coração
●
Nó atrioventricular – Localizado na região póstero-inferior do septoatrial, próximo
ao óstio do seio coronário
●
Fascículo atrioventricular – Única ponte entre o sincício fisiológico atrial e o
ventricular; redistribui o sinal produzido nos nós para os ventrículos
– Tronco (feixe de His) – Segmento inicial
– Divide-se em ramos direito e esquerdo na junção das partes membranáce e muscular do
septo interventricular
●
Ao final do septo, o fascículo ramifica-se nos ramos subendocárdicos (fibras de
Purkinje)
Coração
Vias
circulatórias
Aorta e
seus ramos
Veias da
circulação
sistêmica
Sistema
porta
hepática
Circulação
pulmonar
Anatomia do sistema circulatório
Coração
Vias
circulatórias
Aorta e
seus ramos
Veias da
circulação
sistêmica
Sistema
porta
hepática
Circulação
pulmonar
Anatomia do sistema circulatório
Nó atrioventricular
Coração
Vias
circulatórias
Aorta e
seus ramos
Veias da
circulação
sistêmica
Sistema
porta
hepática
Circulação
pulmonar
Feixe de His
Ramo direito
Anatomia do sistema circulatório
Fibras de Purkinje
Coração
Vias
circulatórias
Aorta e
seus ramos
Veias da
circulação
sistêmica
Sistema
porta
hepática
Circulação
pulmonar
Septo
interventricular
Ramos do
ramo esquerdo
Mm papilares
Anatomia do sistema circulatório
Inervação do coração
Coração
Vias
circulatórias
Aorta e
seus ramos
Veias da
circulação
sistêmica
Sistema
porta
hepática
Circulação
pulmonar
Anatomia do sistema circulatório
Gânglio simpático
Coração
Vias
circulatórias
Aorta e
seus ramos
Veias da
circulação
sistêmica
Sistema
porta
hepática
Circulação
pulmonar
Tronco simpático
Plexo esofágico (vagal)
Nervo vago direito
Ramos cardíacos
inferiores do vago
Anatomia do sistema circulatório
Estrutura básica dos vasos
● A parede de um vaso sanguíneo consiste de 3
camadas (túnicas) de tecidos diferentes: túnica
íntima, túnica média, e túnica adventícia
●
Modificações desse “desenho básico” definem
os cinco tipos de vasos sanguíneos e as
diferenças estruturais e funcionais entre os
diferentes tipos de vasos
Coração
Vias
circulatórias
Aorta e
seus ramos
Veias da
circulação
sistêmica
Sistema
porta
hepática
Circulação
pulmonar
Anatomia do sistema circulatório
TÚNICA ÍNTIMA
Endotélio
Membrana basal
Lâmina elástica
interna
TÚNICA MÉDIA
Músculo liso
Lâmina elástica
externa
TÚNICA
ADVENTÍCIA
ARTÉRIAS VEIAS
CAPILARESEndotélio
Membrana basal
Coração
Vias
circulatórias
Aorta e
seus ramos
Veias da
circulação
sistêmica
Sistema
porta
hepática
Circulação
pulmonar
Anatomia do sistema circulatório
Coração
Vias
circulatórias
Aorta e
seus ramos
Veias da
circulação
sistêmica
Sistema
porta
hepática
Circulação
pulmonar
Anatomia do sistema circulatório
Artérias elásticas
●
Aorta e seus ramos iniciais (artérias braquicefálica, subclávia, carótida comum, e
ilíaca comum), assim como o tronco pulmonar
●
Maior diâmetro entre todas as artérias, mas a parede dos vasos é relativamente fina
● Caracterizadas por lâminas elásticas bem definidas e túnica média dominada por
lamelas elásticas
●
Ajudam a propelir o sangue durante o relaxamento dos ventrículos
– Quando o sangue é ejetado do coração, as paredes das artérias elásticas se estiram,
acomodando o infuxo de sangue
– O estiramento cria energia mecânica potencial, fazendo com que as fibras elásticas
funcionem como resevatório de pressão
– O recuo das fibras elásticas converte a energia potencial em energia cinética para o sangue
Coração
Vias
circulatórias
Aorta e
seus ramos
Veias da
circulação
sistêmica
Sistema
porta
hepática
Circulação
pulmonar
Anatomia do sistema circulatório
Artérias musculares
●
Artérias médias cuja túnica média contém mais m liso e menos fibras elásticas
– Paredes das artérias relativamente grossas
– Lâmina elástica interna bem definida, pouca lâmina elástica externa
●
Capazes de mais vasoconstrição e vasodilatação para ajustar o fluxo sanguíneo
●
Túnica adventícia mais ampla do que a túnica média permite mudança no
diâmetro do vaso, mas previne o encurtamento do vaso quando este é
cortado
●
Não apresentam não representam reservatório de pressão; o fluxo sanguíneo
é controlado pelo tônus vascular
Coração
Vias
circulatórias
Aorta e
seus ramos
Veias da
circulação
sistêmica
Sistema
porta
hepática
Circulação
pulmonar
Anatomia do sistema circulatório
Anastomoses
●
A união dos ramos de uma ou mais artérias que
suprem a mesma região do corpo
●
Se o fluxo sanguíneo pára, a circulação para o
órgão ou tecido não é encerrada, e flui pela
circulação colateral da anastomose
●
Também pode ocorrer entre veias e entre
arteríolas e vênulas
Coração
Vias
circulatórias
Aorta e
seus ramos
Veias da
circulação
sistêmica
Sistema
porta
hepática
Circulação
pulmonar
Anatomia do sistema circulatório
Arteríolas
●
Vasos microscópicos com comprimentos entre 15 µm e 300 µm
●
Túnica íntima fina com lâmina elástica interna fenestrada que desaparece na porção terminal
(metarteríola) da arteríola
●
Túnica média com 1-2 camadas de m liso
●
Metarteríola transiciona para a junção capilar, onde a fibra muscular mais distal forma um
esfíncter pré-capilar que monitora o fluxo sanguíneo no capilar
●
Túnica adventícia consiste em tecido conectivo areolar contendo muitos nervos simpáticos
não-mielinizados
●
O controle vasomotor intenso e o pequeno diâmetro fazem das arteríolas os vasos de
resistência
Coração
Vias
circulatórias
Aorta e
seus ramos
Veias da
circulação
sistêmica
Sistema
porta
hepática
Circulação
pulmonar
Anatomia do sistema circulatório
Capilares
●
Menores vasos, com diâmetros entre 5-10 µm
●
Formam uma rede extensa de vasos curtos (centenas de µm de
comprimento), ramificados e interconectados que cercam
células individuais dos tecidos
– A função primária dos capilares é permitir a troca de
substâncias entre o sangue e o fluido intersticial, tornando-os
vasos de troca
●
O fluxo de sangue de uma metarteríola para os capilares e de lá
para as vênulas pós-capilares é chamado de microcirculação
Coração
Vias
circulatórias
Aorta e
seus ramos
Veias da
circulação
sistêmica
Sistema
porta
hepática
Circulação
pulmonar
Anatomia do sistema circulatório
Capilares
●
Não apresentam túnica média ou adventícia
●
Apresentam uma única camada de células endoteliais e
membrana basal
– Capilares contínuos apresentam membranas das células
endoteliais contínuas interrompidas somente em fendas
intercelulares
– Capilares fenestrados apresentam fenestras (70-100 nm) nas
membranas plasmáticas das células endoteliais
– Sinusóides apresentam fenestras e fendas intercelulares
muito grandes; membrana basal incompleta ou ausente
Coração
Vias
circulatórias
Aorta e
seus ramos
Veias da
circulação
sistêmica
Sistema
porta
hepática
Circulação
pulmonar
Anatomia do sistema circulatório
Leito capilar
●
Rede de 10-100 capilares que emergem de uma mesma
metarteríola
●
Quando os esfíncteres pré-capilares das metarteríolas estão
relaxados, o sangue flui para o capilares; do contrário, o fluxo
diminui ou cessa
– A alternância de contração e relaxamento das metarteríolas e esfíncteres
pré-capilares ocorre 5-10x min e é chamada de vasomotilidade
●
Como o terminal distal da metarteríola não apresenta m liso,
permite a passagem de sangue diretamente para as vênulas
quando os esfíncteres pré-capilares estão fechados
Coração
Vias
circulatórias
Aorta e
seus ramos
Veias da
circulação
sistêmica
Sistema
porta
hepática
Circulação
pulmonar
Anatomia do sistema circulatório
Fluxo sanguíneo pelo leito capilar
Coração
Vias
circulatórias
Aorta e
seus ramos
Veias da
circulação
sistêmica
Sistema
porta
hepática
Circulação
pulmonar
Anatomia do sistema circulatório
Vênulas
●
As vênulas e veias apresentam paredes finas
– Elementos mais distensíveis do sistema vascular, servindo como reservatórios de
sangue
●
As vênulas pós-capilares drenam o sangue dos capilares, medem 10-50
µm de diâmetro, e apresentam junções intercelulares fracamente
organizadas (porosidade)
●
Formam pontos imporantes de troca de nutrientes e excreta e para a
emigração de linfócitos
●
Vênulas musculares (50-200 µm)apresentam 1-2 camadas de m liso
arranjado circularmente
Coração
Vias
circulatórias
Aorta e
seus ramos
Veias da
circulação
sistêmica
Sistema
porta
hepática
Circulação
pulmonar
Anatomia do sistema circulatório
Veias
● Paredes finas com túnica íntima mais fína do que nas artérias
● Túnica adventícia consistindo de colágeno e fibras elásticas
● Ausência de lâminas elásticas diminui a resistência a altas
pressões
● Algumas veias possuem valvas especializadas a partir da
túnica interna; suas cúspides projetam-se no lúmen na
direção do coração, prevenindo o fluxo contrário do sangue
Coração
Vias
circulatórias
Aorta e
seus ramos
Veias da
circulação
sistêmica
Sistema
porta
hepática
Circulação
pulmonar
Anatomia do sistema circulatório
Característica dos vasos
Tipo de vaso Tamanho Íntima Média Adventícia Função
Artérias elásticas Maiores artérias do
corpo
Lâmina elástica
interna bem definida
Grossa e dominada
por fibras elásticas
Mais fina do que a
média
Conduzir sangue do
coração para as
artérias musculares
Artérias musculares Médias Lâmina elástica
interna bem definida
Grossa e dominada
por m liso
Mais grossa do que
a média
Distribuir sangue
para as arteríolas
Arteríolas Microscópicas Fina com lâmina
elástica interna
fenestrada que
desaparece
distalmente
1-2 camadas de m
liso; cél mais distal
forma esfíncter pré-
capilar
TC frouxo e nervos
simpáticos
Levar sangue aos
capilares e ajudar a
regular o fluxo das
artérias para os
capilares
Capilares Menores vasos Endotélio e
membrana basal
Ausente Ausente Troca de nutrientes
e excreta
Vênulas pós-
capilares
Microscópicas Endotélio e
membrana basal
Ausente Esparsa Distribuir sangue
para vênulas
musculares troca de
nutrientes e excreta;
imune
Vênulas musculares Microscópicas Endotélio e
membrana basal
1-2 camadas de m
liso
Esparsa Distribuir sangue
para as veias;
reservatório
Veias Médias Endotélio e
membrana basal;
ausência de lâmina
elástica; válvulas;
lumen maior do que
nas artérias
Mais fina do que nas
artérias; ausência de
lâmina elástica
Mais grossa Retorno venoso
Anatomia do sistema circulatório
Distribuição de sangue
64 9
7
13
7
Veias e vênulas sis-
têmicas
Vasos pulmonares
Coração
Artérias e arteríolas
sistêmicas
Capilares sistêmicos
Coração
Vias
circulatórias
Aorta e
seus ramos
Veias da
circulação
sistêmica
Sistema
porta
hepática
Circulação
pulmonar
Anatomia do sistema circulatório
Aorta
●
Maior artéria do corpo, com diâmetro de 2-3 cm
●
Quatro divisões principais, que se subdividem em artérias de distribuição para os diversos
órgãos
●
A porção da aorta que emerge do ventrículo posterior esquerdo ao tronco pulmonar é a
aorta ascendente
●
Após o arco da aorta, a aorta desce próxima aos corpos vertebrais, onde é chamada de
aorta torácica
●
Quando a aorta torácica alcança o fundo do tórax, passa pelo hiato aórtico do diafragama
para se tornar a aorta abdominal
●
A aorta abdominal desce até o nível de LIV, onde se divide em duas artérias ilíacas comuns
Coração
Vias
circulatórias
Aorta e
seus ramos
Veias da
circulação
sistêmica
Sistema
porta
hepática
Circulação
pulmonar
Anatomia do sistema circulatório
Coração
Vias
circulatórias
Aorta e
seus ramos
Veias da
circulação
sistêmica
Sistema
porta
hepática
Circulação
pulmonar
Anatomia do sistema circulatório
Aorta ascendente
●
Porção de ~5 cm de comprimento; inicia-se na valva aórtica
●
Direcionada superiormente, levemente anteriormente, e à direita
●
Inicia-se posterior ao tronco pulmonar e aurícula direita
●
Termina no nível do ângulo do esterno, onde inicia o arco da aorta
●
Em sua origem, a aorta ascendente contém 3 dilatações (seios
aórticos); um seio direito e um esquerdo darão origem às artérias
coronárias
Coração
Vias
circulatórias
Aorta e
seus ramos
Veias da
circulação
sistêmica
Sistema
porta
hepática
Circulação
pulmonar
Anatomia do sistema circulatório
Aorta ascendente
Coração
Vias
circulatórias
Aorta e
seus ramos
Veias da
circulação
sistêmica
Sistema
porta
hepática
Circulação
pulmonar
Aorta ascendente
Artéria
coronária esquerda
Artéria
coronária direita
Ramo interventricular
posterior
Ramo marginal
Ramo interventricular
anterior
Ramo circunflexo
Anatomia do sistema circulatório
Artérias coronárias
●
Emergem da aorta ascendente em ponto superior à valva aórtica
●
Formam um anel à volta do coração, ramificando-se no miocárdio dos
átrios e dos ventrículos
●
O ramo interventricular posterior da artéria coronária direita supre o
ventrículo direito
●
O ramo interventricular anterior (ramo descendente esquerdo anterior
esquerdo) da artéria coronária esquerda supre os dois ventrículos
●
O ramo circunflexo supre o átrio esquerdo e o ventrículo esquerdo
Coração
Vias
circulatórias
Aorta e
seus ramos
Veias da
circulação
sistêmica
Sistema
porta
hepática
Circulação
pulmonar
Anatomia do sistema circulatório
Artérias coronárias
Coração
Vias
circulatórias
Aorta e
seus ramos
Veias da
circulação
sistêmica
Sistema
porta
hepática
Circulação
pulmonar
Coronária direita
Ramo circunflexo
Coronária esquerda
Interventricular esquerda
Anatomia do sistema circulatório
Arco da aorta
●
Continuação da aorta com 4-5 cm de comprimento
●
Direcionado superior e posteriormente para a esquerda e então inferiormente
●
Termina na altura do disco intervertebral entre TIV e TV
●
Emerge do pericárdio posterior ao esterno no nível do ângulo esternal
●
3 artérias elásticas maiores ramificam-se a partir do aspecto superior do arco da
aorta
– Tronco braquiocefálico
– Artéria carótida esquerda
– Artéria subclávia esquerda
Coração
Vias
circulatórias
Aorta e
seus ramos
Veias da
circulação
sistêmica
Sistema
porta
hepática
Circulação
pulmonar
Anatomia do sistema circulatório
Coração
Vias
circulatórias
Aorta e
seus ramos
Veias da
circulação
sistêmica
Sistema
porta
hepática
Circulação
pulmonar
Subclávia direita
Tronco
braquiocefálico
Carótida comum
Anatomia do sistema circulatório
Arco da aorta
●
Tronco braquiocefálico – Primeiro e maior ramo do arco da aorta; originado
posterior ao manúbrio do esterno, onde está anterior à traquéia e posterior à veia
braquiocefálica esquerda
– Sobe súpero-lateralmente para alcançar o lado direito da traquéia e a articulação
esternoclavicular direita, onde se divide em artérias carótida comum direita e subclávia
direita
●
Artéria carótida comum esquerda – origina-se posterior ao manúbrio do
esterno, ligeiramente posterior e à esquerda do tronco braquiocefálico
– Sobe anterior à artéria subclávia esquerda e situa-se inicialmente anterior à traquéia e
depois à sua esquerda; entra no pescoço passando posterior à 3ª articulação
esternoclavicular
●
Artéria subclávia esquerda – origina-se da parte posterior do arco,
imediatamente atrás da artéria carótida comum esquerda; sobe lateral à traquéia e
à artéria carótida comum esquerda através do mediastino superior
Coração
Vias
circulatórias
Aorta e
seus ramos
Veias da
circulação
sistêmica
Sistema
porta
hepática
Circulação
pulmonar
Anatomia do sistema circulatório
Variações nos ramos
do arco da aorta
Coração
Vias
circulatórias
Aorta e
seus ramos
Veias da
circulação
sistêmica
Sistema
porta
hepática
Circulação
pulmonar
Anatomia do sistema circulatório
Coração
Vias
circulatórias
Aorta e
seus ramos
Veias da
circulação
sistêmica
Sistema
porta
hepática
Circulação
pulmonar
Tronco
braquiocefálico
Carótida direitaSubclávia direita
Vertebral direita Axilar direita
Carótida
externa direita
Carótida
interna direita
Basilar Braquial direita
Membro superiorCérebro e cabeça
Cérebro e cabeça
Anatomia do sistema circulatório
Pontos para os pulsos
●
Os pulsos periféricos podem ser sentidos em 6 locais do membro superior
– Pulso axilar – Na axila, a artéria axilar é lateral ao ápice da cúpula de pele que reveste
seu assoalho
– Pulso braquial na parte média do braço – Na artéria braquial sobre a face medial do
braço no sulco entre os mm bíceps braquial e tríceps braquial; o manguito do
esfigmomanômetro é posicionado aqui
– Pulso braquial na fossa cubital – Na artéria braquial medial ao tendão do mm bíceps
braquial; o estetoscópio é posicionado aqui
– Pulso radial na parte distal do antebraço – Na artéria radial, imediatamente lateral
ao tendão do mm flexor radial do carpo; local mais comum para contar a frequência de
pulso
– Pulso ulnar na parte distal do antebraço – Na artéria ulnar, imediatamente acima da
margem lateral do tendão do flexor ulnar do carpo e proximal ao pisiforme
– Pulso radial na tabaqueira anatômica – Na artéria radial quando cruza a face lateral
do punho entre o tendão do m extensor longo do polegar e os tendões dos mm
extensor curto do polegar e abdutor longo do polegar
Coração
Vias
circulatórias
Aorta e
seus ramos
Veias da
circulação
sistêmica
Sistema
porta
hepática
Circulação
pulmonar
Anatomia do sistema circulatório
Coração
Vias
circulatórias
Aorta e
seus ramos
Veias da
circulação
sistêmica
Sistema
porta
hepática
Circulação
pulmonar
Anatomia do sistema circulatório
Aorta torácica
●
Continuação da arco da aorta com ~20 cm de comprimento
●
Inicia no nível do disco intervertebral entre TIV e TV, onde
desce à esquerda da coluna vertebral
●
Conforme desce, aproxima-se da linha média e se extende pelo
hiato aórtico, localizado anterior à coluna vertebral no nível do
disco entre TXII e LI
●
Ramos viscerais para as vísceras, ramos partietais para as
estruturas da parede torácica
Coração
Vias
circulatórias
Aorta e
seus ramos
Veias da
circulação
sistêmica
Sistema
porta
hepática
Circulação
pulmonar
Anatomia do sistema circulatório
Ramos viscerais
●
Artérias pericárdicas – 2-3 pequenas artérias que emergem em
níveis variados da aorta torácica e penetram no saco pericárdico
●
Artérias brônquicas – A direita tpicamente emerge da 3ª artéria
intercostal posterior; 2 artérias esquerdas emergem da porçao
superior da aorta torácia; seguem os brônquios para o pulmão
●
Artérias esofágicas – 4-5 artérias que emergem da superfície
anterior da aorta torácia e se ramificam no esôfago
●
Artérias do mediastino – Emergem de diferentes pontos da aorta
torácica, e suprem principalmente tecido conectivo e linfonodos
Coração
Vias
circulatórias
Aorta e
seus ramos
Veias da
circulação
sistêmica
Sistema
porta
hepática
Circulação
pulmonar
Anatomia do sistema circulatório
Ramos parietais
●
Artérias intercostais posteriores – 9 pares de artérias que emergem do
aspecto posterolateral de cada lado da aorta torácica; passam lateral e
anteriormente pelo espaço intercostal, onde irão anastomosar comos ramos
anteriores das artérias torácicas internas
– Suprem pele, músculos e costelas da parede torácica; vértebras torácias, meninges e
medula espinhal; e glândulas mamárias
●
Artérias subcostais – Ramos segmentais mais baixos da aorta torácia;
passam pela parede torácia por baixo da 12ª costela
– Suprem pele, músculos e costelas; TXII, meninges e medula espinhal
●
Artérias frênicas superiores – Emergem da porção inferior da aorta
torácica e passam pela superfície superior do diafragma
– Suprem o diafragma e pleura diafragmática
Coração
Vias
circulatórias
Aorta e
seus ramos
Veias da
circulação
sistêmica
Sistema
porta
hepática
Circulação
pulmonar
Anatomia do sistema circulatório
Aorta abdominal
● Continuação da aorta torácia depois que esta
passa pelo diafragma
●
Inicia no hiato aórtico e temina no nível de LIV,
onde divide-se em artérias ilíacas comuns
direita e esquerda
● Ramificações viscerais e parietais
Coração
Vias
circulatórias
Aorta e
seus ramos
Veias da
circulação
sistêmica
Sistema
porta
hepática
Circulação
pulmonar
Anatomia do sistema circulatório
Ramos viscerais não-pareados
●
Tronco celíaco – Primeiro ramo da aorta inferior ao diafragma; emerge da aorta abdominal no nível de TXII
– Artéria gástrica esquerda
– Artéria esplênica
●
Artérias pancreáticas
●
Artéria gastro-omental esquerda
●
Artérias gástricas curtas
– Artéria hepática comum
●
Artéria mesentérica superior – Emerge da superfície anterior ~1 cm abaixo e anteriormente do tronco celíaco;
extende-se por camadas de mesentério
– Artéria pancreaticoduodenal inferior
– Artérias jejunais e ileais
– Artéria ileocólica
– Artéria cólica direita
– Artéria cólica média
●
Artéria mesentérica inferior – Emerge do aspecto anterior da aorta abdominal no nível de TIII
– Artéria cóllica esquerda
– Artérias sigmóides
– Artéria retal superior
Coração
Vias
circulatórias
Aorta e
seus ramos
Veias da
circulação
sistêmica
Sistema
porta
hepática
Circulação
pulmonar
Anatomia do sistema circulatório
Ramos viscerais pareadas
●
Artérias suprarrenais – 3 pares (superior, média, e
inferior), mas só o par médio origina diretamente da aorta
abdominal; o par superior origina nas artérias frênicas
inferiores, e o par inferior origina nas artérias renais
●
Artérias renais – Direita e esquerda; emergem doas
aspectos laterais da aorta abdominal, ~1 cm abaixo da aorta
mesentérica
●
Artérias gonadais – Emergem do aspecto anterior da aorta
abdominal no nível de LII inferior às artérias renais
Coração
Vias
circulatórias
Aorta e
seus ramos
Veias da
circulação
sistêmica
Sistema
porta
hepática
Circulação
pulmonar
Anatomia do sistema circulatório
Ramos parietais
●
Artéria sacral mediana (não-pareada) – Emerge da
superfície posterior da aorta abdominal 1 cm acima da
bifurcação das artérias ilíacas comuns
●
Artérias frênicas inferiores – Emerge imediatamente
superior à origem do tronco celíaco
●
Artérias lombares – Emergem da superfície
posterolateral da aorta abdominal com padrão similar
às intercostais
Coração
Vias
circulatórias
Aorta e
seus ramos
Veias da
circulação
sistêmica
Sistema
porta
hepática
Circulação
pulmonar
Anatomia do sistema circulatório
Coração
Vias
circulatórias
Aorta e
seus ramos
Veias da
circulação
sistêmica
Sistema
porta
hepática
Circulação
pulmonar
Anatomia do sistema circulatório
Artéria ilíaca comum
● A aorta abdominal termina dividindo-se em
artérias ilíacas comuns que, por sua vez,
dividem-se em artérias ilíacas internas e
externas
●
As artérias ilíacas externas tornam-se artérias
femorais nas coxas, artérias poplíteas na
região posterior ao joelho, e artérias tibiais
anterior e posterior nas pernas
Coração
Vias
circulatórias
Aorta e
seus ramos
Veias da
circulação
sistêmica
Sistema
porta
hepática
Circulação
pulmonar
Anatomia do sistema circulatório
Aorta
abdominal
Ilíaca comum
esquerda
Ilíaca comum
direita
Ilíaca externa direita Ilíaca interna direita
Femoral direita Pelve, glúteos,
genitais,
compartimento
medial da coxa
Poplítea direita
Tibial
anterior direita
Tibial
posterior direita
Fibular direita
Coração
Vias
circulatórias
Aorta e
seus ramos
Veias da
circulação
sistêmica
Sistema
porta
hepática
Circulação
pulmonar
Anatomia do sistema circulatório
Coração
Vias
circulatórias
Aorta e
seus ramos
Veias da
circulação
sistêmica
Sistema
porta
hepática
Circulação
pulmonar
Anatomia do sistema circulatório
Veias da circulação sistêmica
●
Em geral, enquanto as artérias se encontram profundas, as veias podem
ser superficias ou profundas
– Veias superficiais se localizam embaixo da pele e podem ser visualizadas
facilmente na superfície
– Sítios importantes para punção venosa ou administração i.v.
– Como não existem artérias maiores superficiais, o nome das veias superficiais
não corresponde ao nome das artérias
●
As veias profundas normalmente seguem o mesmo trajeto das artérias
e tem o mesmo nome delas
●
Enquanto as artérias apresentam trajeto regular, as veias são mais
difíceis de seguir porque conectam-se em redes irregulares
Coração
Vias
circulatórias
Aorta e
seus ramos
Veias da
circulação
sistêmica
Sistema
porta
hepática
Circulação
pulmonar
Anatomia do sistema circulatório
Veias da circulação sistêmica
● 3 veias sistêmicas desembocam no coração
– O seio coronário recebe o sangue das veias
cardíacas que drenam o coração
– Com poucas exceções, a veia cava superior
recebe o sangue das outras veias superiores ao
diafragma, exceto dos alvéolos
– A veia cava inferior recebe o sangue das veias
inferiores ao diafragma
Coração
Vias
circulatórias
Aorta e
seus ramos
Veias da
circulação
sistêmica
Sistema
porta
hepática
Circulação
pulmonar
Anatomia do sistema circulatório
Coração
Vias
circulatórias
Aorta e
seus ramos
Veias da
circulação
sistêmica
Sistema
porta
hepática
Circulação
pulmonar
Anatomia do sistema circulatório
Veias da cabeça e do pescoço
●
A maior parte do sangue drenado da cabeça passa
por 3 pares de veias
– Jugulares internas
– Jugulares externas
– Veias vertebrais
●
Dentro da cavidade craniana, todas as veias
drenamnos seios venosos durais (canais venosos
com endotélio entre as camadas da dura mater) e
então para as veias jugulares internas
Coração
Vias
circulatórias
Aorta e
seus ramos
Veias da
circulação
sistêmica
Sistema
porta
hepática
Circulação
pulmonar
Subclávias
Braquiocefálicas
Anatomia do sistema circulatório
Coração
Vias
circulatórias
Aorta e
seus ramos
Veias da
circulação
sistêmica
Sistema
porta
hepática
Circulação
pulmonar
Veia cava
superior
Braquiocefálica
direita
Braquiocefálica
esquerda
Vertebral
direita
Vertebral
esquerda
Jugular
interna direita
Jugular
externa direita
Seio sigmóide
direito
Seio transverso
direito
Seio sagital
direito
Jugular
interna esquerda
Seio sigmóide
esquerdo
Seio transverso
esquerdo
Seio reto
Seio sagital
esquerdo
Jugular
externa esquerda
Anatomia do sistema circulatório
Veias do membro superior
●
Veias superficiais e profundas retornam o sangue do membro
superior para o coração
●
As veias superficiais, localizadas abaixo da pele e comumente
visíveis na superfície, anastomosam extensamente entre si e
com as veias profundas
●
A maior parte do sangue do membro superior é drenada pelas
veias superficiais
●
As veias profundas apresentam valvas mais frequentemente
Coração
Vias
circulatórias
Aorta e
seus ramos
Veias da
circulação
sistêmica
Sistema
porta
hepática
Circulação
pulmonar
Anatomia do sistema circulatório
Veias do membro superior
●
SUPERFICIAIS
– Rede venosa dorsal das mãos – rede de veias no dorso das mãos formadas por veias
metacarpais dorsais
– Arco venoso radial superficial
– Veias cefálicas
– Veias basílicas – Conectadas às cefálicas pelas veias cubitais medianas
– Veias intermédias do antebraço – Iniciam no arco venoso palmar superficial
●
PROFUNDAS
– Subclávia
– Axilar
– Braquial
– Ulnar
– Radial
– Arco venoso radial profundo
Coração
Vias
circulatórias
Aorta e
seus ramos
Veias da
circulação
sistêmica
Sistema
porta
hepática
Circulação
pulmonar
Anatomia do sistema circulatório
Veia cava
superior
Braquiocefálica
direita
Subclávia
direita
Jugular
interna direita
Axilar direita
Braquial direita
Radial direita
Arco venoso
palmar profundo
Cefálica
direita
Ulnar direita
Arco venoso
palmar superficial
Intermédia
do antebraço
Plexo venoso
palmar
Basílica
Arco
venoso dorsal
Coração
Vias
circulatórias
Aorta e
seus ramos
Veias da
circulação
sistêmica
Sistema
porta
hepática
Circulação
pulmonar
Idem
esquerda
Anatomia do sistema circulatório
Coração
Vias
circulatórias
Aorta e
seus ramos
Veias da
circulação
sistêmica
Sistema
porta
hepática
Circulação
pulmonar
Anatomia do sistema circulatório
Venipunção do membro superior
●
Devido à proeminência e acessibilidade das veias superficiais do
membro superior, são comumente usadas para venipunção
●
Podem estar engastadas no tecido subcutâneo, mas a obstrução do
retorno venoso pela aplicação de torniquete as dilata
●
As veias intermédias basílica ou cefálica são comumente usadas
para venipunção para retirada de sangue ou cateterização cardíaca
direita
●
As veias que formam a rede venosa dorsal e as veias cefálica e
basílica distais são comumente usadas para alimentação intravenosa
Coração
Vias
circulatórias
Aorta e
seus ramos
Veias da
circulação
sistêmica
Sistema
porta
hepática
Circulação
pulmonar
Anatomia do sistema circulatório
Jugular externa
Jugular interna
Cefálica
Axilar
Cefálica
Rede venosa dorsal
Braquiocefálica
Torácica interna
Coração
Vias
circulatórias
Aorta e
seus ramos
Veias da
circulação
sistêmica
Sistema
porta
hepática
Circulação
pulmonar
Anatomia do sistema circulatório
Veias do tórax
●
Ainda que as veias braquiocefálicas drenem algumas porções do
tórax, a maior parte das estruturas torácicas são drenadas por
uma rede de veias, o sistema ázigo que percorre ambos os
lados da coluna vertebral
●
Veias ázigo, hemiázigo e hemiázigo acessória – grande
variação na origem, curso, tributários, anastomoses e
terminações
●
Diversas veias pequenas ligam diretamente o sistema ázigo à veia
cava inferior; se esta ou a veia portal hepática se obstruírem, o
sangue pode ser desviado para o sistema ázigo
Coração
Vias
circulatórias
Aorta e
seus ramos
Veias da
circulação
sistêmica
Sistema
porta
hepática
Circulação
pulmonar
Anatomia do sistema circulatório
Veias do tórax
●
Veias braquiocefálicas – União das veias subclávia e jugular interna; duas veias
braquiocefálicas formam a veia cava superior; drenam cabeça, pescoço, membro
superior, glândulas mamárias, e tórax superior
●
Veia ázigo – Veia não-pareada anterior à coluna vertebral, levemente à direita
da linha média; drena o lado direito da parede torácica, as vísceras torácicas, e a
parede abdominal posterior
●
Veia hemiázigo – Anterior à coluna vertebral, levemente à esquerda da linha
média; drena o lado esquerdo da parede torácica inferior, as vísceras torácicas, e
a parede abdominal posterior esquerda
●
Veia hemiázigo acessória – Anterior à coluna vertebral, à esquerda da linha
media; drena o lado esquerdo da parede torácica superior e as vísceras torácicas
Coração
Vias
circulatórias
Aorta e
seus ramos
Veias da
circulação
sistêmica
Sistema
porta
hepática
Circulação
pulmonar
Anatomia do sistema circulatório
Coração
Vias
circulatórias
Aorta e
seus ramos
Veias da
circulação
sistêmica
Sistema
porta
hepática
Circulação
pulmonar
Veia cava
superior
Ázigo Hemiázigo
Hemiázigo
acessória
Subcostal
direita
Lombar
ascendente
esquerda
Subcostal
esquerda
Lombar
ascendente
direita
Braquiocefálica
direita
Anatomia do sistema circulatório
Coração
Vias
circulatórias
Aorta e
seus ramos
Veias da
circulação
sistêmica
Sistema
porta
hepática
Circulação
pulmonar
Ázigo
Braquiocefálica
Anatomia do sistema circulatório
Veias do abdome e pelve
● O sangue das vísceras abdominais e pélvicas e da metade
inferior da parede abdominal retorna ao coração através da
veia cava inferior
● Diversas pequenas veias penetram na veia cava inferior; a
maioria retorna o fluxo dos ramos parietais da aorta
abdominal
● A veia cava inferior não recebe veias diretamete do trato
gastrointestinal, baço, pâncreas, e vesícula biliar → veia
portal
Coração
Vias
circulatórias
Aorta e
seus ramos
Veias da
circulação
sistêmica
Sistema
porta
hepática
Circulação
pulmonar
Anatomia do sistema circulatório
Divisões da veia cava inferior
●
Veias frênicas inferiores – Drenam superfície inferior do diafragma e tecidos peritoneais adjacentes
● Veias hepáticas
●
Veias lombares – Drenam mm parede abdominal posterior e lateral, vértebras lombares, medula espinhal e
cauda equina, e meninges
● Veias suprarrenais – Drenam as glândulas suprarrenais
● Veias renais – Drenam os rins
●
Veias gonadais – Drenam gônadas e tecidos adjacentes
● Veias ilíacas comuns
– Veias ilíacas internas – Drenam os mm da parede pélvica e região glútea, vísceras pélvicas e genitais externos
–
Veias ilíacas externas – Drenam a parede abdominal inferior anteriormente, o m cremaster (♂), genitais externos, e
membro inferior
Coração
Vias
circulatórias
Aorta e
seus ramos
Veias da
circulação
sistêmica
Sistema
porta
hepática
Circulação
pulmonar
Anatomia do sistema circulatório
Veia cava
inferior
Lombar
Gonadal
Ilíaca comum
direita
Ilíaca comum
esquerda
Ilíaca externa
direita
Ilíaca interna
direita
Ilíaca interna
esquerda
Ilíaca externa
esquerda
Renal
Suprarrenal
Frênica inferior
HepáticaHepática
Porta
hepática
Coração
Vias
circulatórias
Aorta e
seus ramos
Veias da
circulação
sistêmica
Sistema
porta
hepática
Circulação
pulmonar
Anatomia do sistema circulatório
Coração
Vias
circulatórias
Aorta e
seus ramos
Veias da
circulação
sistêmica
Sistema
porta
hepática
Circulação
pulmonar
Anatomia do sistema circulatório
Coração
Vias
circulatórias
Aorta e
seus ramos
Veias da
circulação
sistêmica
Sistema
porta
hepática
Circulação
pulmonar
Anatomia do sistema circulatório
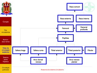
Veias do membro inferior
●
SUPERFICIAIS
– Veias safenas longas – Ascendem do pé à virilha n camada subcutânea; drenam tecidos
integumentares e mm superficiais do membro inferior, virilha, e parede abdominal inferior
– Veias safenas curtas – Iniciam no aspecto lateral dos arcos venosos dorsais do pé e terminam em
veias poplíteas; drenam tecidos integumentares e mm suerficiais do pé e do aspecto posterior da
perna
●
PROFUNDAS
– Veias femorais – Desembocam nas veias ilíacas externas e acompanham as artérias femorais;
drenam pele, linfonodos, mm e ossos do quadril, e genitais externos
– Veias poplíteas – Recebem sangue das tibiais e das safenas curtas; drenam a articulação do joelho
e pele, mm e ossos adjacentes
– Veias tibiais posteriores – Iniciam posteriores ao maléolo medial a partir de veias plantares;
drenam pele, mm e ossos da superfície plantar do pé e dos aspectos posteriores e laterais da
perna
– Veias tibiais anteriores – Emergem do arco venoso dorsal; drenam a superfície dorsal do pé,
articulação talocrural, aspectos antriores da perna, articulaçao do joelho, e articulação tibiofibular
Coração
Vias
circulatórias
Aorta e
seus ramos
Veias da
circulação
sistêmica
Sistema
porta
hepática
Circulação
pulmonar
Anatomia do sistema circulatório
Arco dorsal
venoso
Safena longa Safena curta Tibial anterior Tibial posterior
Arco venoso
plantar
Fibular
Poplítea
Femoral
Iliaca externa Iliaca interna
Iliaca comum
Femoral
profunda
Coração
Vias
circulatórias
Aorta e
seus ramos
Veias da
circulação
sistêmica
Sistema
porta
hepática
Circulação
pulmonar
Anatomia do sistema circulatório
Anatomia do sistema circulatório
Circulação portal hepática
●
A veia portal hepática recebe sangue dos capilares dos órgãos gastrointestinais e do baço e o leva aos
sinusóides do fígado
●
As veias mesentérica superior e esplênica unem-se para formar a veia portal hepática
●
A veia mesentérica superior drena sangue do intestino delgado e porções do intestino grosso, estômago e
pâncreas através das veias jejunal, ileal, ileocólica, cólica direita, cólica média, pancreaticoduodenal, e gastro-
omental direita
●
A veia esplênica drena sangue do estômago, pâncreas, e porções do intestino grosso através das veias gástrica
curta, gastro-omental esquerda, pancreática, e mesentérica inferior
●
A veia mesentérica inferior, que passa pela veia esplênica, drena porções do intestino grosso através das
veias retal superior, sigmóide, e cólica esquerda
●
As veias gástricas direita e esquerda, que abrem-se diretamente na veia portal, drenam o estômago
●
A veia cística drena a vvesícula biliar
Coração
Vias
circulatórias
Aorta e
seus ramos
Veias da
circulação
sistêmica
Sistema
porta
hepática
Circulação
pulmonar
Anatomia do sistema circulatório
Anastomoses portocavais
●
Anastomoses sistêmicas que ocorrem em locais onde o sangue
pode drenar ao sistema porta e/ou ao sistema da veia cava
●
Se o fluxo de sangue pelo sistema porta for alterado (p. ex., por
doenças hepáticas), a ausência de valvas nas veias do sistema
porta permite o fluxo reverso, que dilata as veias menores
●
O sangue é então drenado pelas veias tributárias da veia cava
●
A ativação dessas anastomoses pode produzir sinais e sintomas
clínicos
Coração
Vias
circulatórias
Aorta e
seus ramos
Veias da
circulação
sistêmica
Sistema
porta
hepática
Circulação
pulmonar
Anatomia do sistema circulatório
Anastomoses portocavais
Local Drenagem
portal
Drenagem
caval
Sinal/sintoma
Esôfago Veia gástrica
esquerda
Veia hemiázigo Varizes
esofágeas,
sangramento
Reto Veia retal
superior
Veia retal
inferior
Hemorróidas
Parede
abdominal
anterior
Veia
paraumbilical
Veia intercostal Cabeça-de-
medusa
Retroperitoneal Veias duodenal,
pancreática, e
cólica direita e
esquerda
Veia lombar Sangramento
intestinal
Coração
Vias
circulatórias
Aorta e
seus ramos
Veias da
circulação
sistêmica
Sistema
porta
hepática
Circulação
pulmonar
Anatomia do sistema circulatório
Coração
Vias
circulatórias
Aorta e
seus ramos
Veias da
circulação
sistêmica
Sistema
porta
hepática
Circulação
pulmonar
Anatomia do sistema circulatório
Veia porta
Mesentérica
superior
Cólica
direita
Ileocólica
Esplênica
Renal
Jejunais
Ileais
Coração
Vias
circulatórias
Aorta e
seus ramos
Veias da
circulação
sistêmica
Sistema
porta
hepática
Circulação
pulmonar
Anatomia do sistema circulatório
Circulação pulmonar
●
Transporta sangue desoxigenado do ventrículo direito para
os alvéolos do pulmão e retorna sangue oxigenado do
pulmão para o átrio esquerdo
●
O tronco pulmonar emerge do ventrículo direito e passa
superiormente, posteriormente, e à esquerda, e então
divide-se nas artérias pulmonares direita e esquerda
●
Ramificações extensas para formação de capilares, que se
unem nas vênulas e eventualmente em veias pulmonares
Coração
Vias
circulatórias
Aorta e
seus ramos
Veias da
circulação
sistêmica
Sistema
porta
hepática
Circulação
pulmonar
Anatomia do sistema circulatório
Coração
Vias
circulatórias
Aorta e
seus ramos
Veias da
circulação
sistêmica
Sistema
porta
hepática
Circulação
pulmonar
Anatomia do sistema circulatório
Coração
Vias
circulatórias
Aorta e
seus ramos
Veias da
circulação
sistêmica
Sistema
porta
hepática
Circulação
pulmonar

Anatomia do sistema circulatório

  • 1.
    Anatomia do sistemacirculatório Anatomia do sistema circulatório Prof. Dr. Caio Maximino Marabá – Junho/2015
  • 2.
    Anatomia do sistemacirculatório Anatomia geral do coração Coração Vias circulatórias Aorta e seus ramos Veias da circulação sistêmica Sistema porta hepática ● Órgão relativamente pequeno, com cerca de 250 g em mulheres e 300 g em homens ● Cerca de 2/3 da massa do coração se encontra na porção esquerda da cavidade torácica ● Apóia-se sobre o diafragma, próximo à linha média da cavidade torácica, no mediastino – Região se estende do esterno à coluna vertebral; da primeira costela ao diafragma; e entre os pulmões – Coberto de cada lado pela pleura mediastinal Circulação pulmonar
  • 3.
    Anatomia do sistemacirculatório Mediastino ● Tecido conectivo frouxo da pleura parietal de cada lado do mediastino permitem que esse acomode-se às mudanças de movimento, volume e pressão na cavidade torácica – Respiração (movimentos do diafragma, da parde torácica e da árvore bronquial), pulsações das grandes artérias, movimento dos pulmões e do coração ● Mediastino superior: Estende-se inferiormente da abertura superior do tórax até o plano transverso do tórax (que inclui horizontalmente o ângulo do esterno e passa através do disco intervertebral de TIV e TV posteriormente) ● Mediastino inferior: Entre o plano transverso do tórax e o diafragma – Dividido em partes anterior média e posterior ● O coração e os grandes vasos se encontram no mediastino médio Coração Vias circulatórias Aorta e seus ramos Veias da circulação sistêmica Sistema porta hepática Circulação pulmonar
  • 4.
    Anatomia do sistemacirculatório Mediastino Coração Vias circulatórias Aorta e seus ramos Veias da circulação sistêmica Sistema porta hepática Circulação pulmonar
  • 5.
    Anatomia do sistemacirculatório Pericárdio ● Saco fibrosseroso de parede dupla que envolve o coração e as raízes de seus grandes vasos ● Fundido com a túnica adventícia dos grandes vasos que entram e saem do coração ● O saco em si é o pericárdio fibroso, composto de mesotélio gorduroso – Preso ao centro tendíneo do diafragma pelo ligamentopericardicofrênico – O pericárdio fibroso é fixado ao esterno pelos ligamentos esternopericárdicos – A fixação no mediastino posterior é por tecido conectivo frouxo ● A face interna do pericárdio fibroso é revestida com uma membrana serosa, a lâmina parietal do pericárdio seroso, que se reflete para o coração nos grandes vasos como a lâmina visceral do pericárdio (= epicárdio) ● A cavidade do pericárdio é um espaço potencial entre as camadas das lâminas parietal e visceral; contém uma película fina de líquido que diminui o atrito do movimento cardíaco Coração Vias circulatórias Aorta e seus ramos Veias da circulação sistêmica Sistema porta hepática Circulação pulmonar
  • 6.
    Anatomia do sistemacirculatório Epicárdio ● Lâmina externa da parede do coração ● Formado pela lâmina visceral do pericárdio seroso ● Reflete-se do coração e grandes vasos para tornar-se contínuo com a lâmina parietal nos pontos onde – A aorta e o tronco pulmonar deixam o coração forma o→ seio transverso do pericárdio – As veias cavas superior e inferior e as veias pulmonares entram no coração forma o seio oblíquo do pericárdio→ Coração Vias circulatórias Aorta e seus ramos Veias da circulação sistêmica Sistema porta hepática Circulação pulmonar
  • 7.
    Anatomia do sistemacirculatório Pericárdio e epicárdio Coração Vias circulatórias Aorta e seus ramos Veias da circulação sistêmica Sistema porta hepática Circulação pulmonar
  • 8.
    Anatomia do sistemacirculatório Orientação cardíaca Coração Vias circulatórias Aorta e seus ramos Veias da circulação sistêmica Sistema porta hepática Circulação pulmonar ● A forma geral e a orientação do coração são de uma pirâmide apoiada em um de seus lados. ● Colocado na cavidade torácica, o ápice dessa pirâmide se projeta para frente, para baixo e para a esquerda ● Os lados dessa pirâmide consistem em – Uma face diafragmática (inferior) sobre o qual a pirâmide se apóia – Uma face esternocostal (anterior) – Uma face pulmonar direita – Uma face pulmonar esquerda
  • 9.
    Anatomia do sistemacirculatório Base e ápice do coração ● A base do coração direciona-se posteriormente, e consiste em – Átrio esquerdo – Pequena parte do átrio direito – Partes proximais das veias cavas superior e inferior e veias pulmonares ● A partir da base, o coração projeta-se para a frente, para baixo e para a esquerda, terminando no ápice, formado pela parte ínfero-lateral do ventrículo esquerdo Coração Vias circulatórias Aorta e seus ramos Veias da circulação sistêmica Sistema porta hepática Circulação pulmonar
  • 10.
    Anatomia do sistemacirculatório Base e ápice do coração Coração Vias circulatórias Aorta e seus ramos Veias da circulação sistêmica Sistema porta hepática Circulação pulmonar
  • 11.
    Anatomia do sistemacirculatório Faces do coração ● A face esternocostal volta-se anteriormente e consiste principalmente no ventrículo direito, com uma parte do átrio direito à direita e uma parte do ventrículo esquerdo à esquerda ● A face diafrágmática apóia o coração na posição anatômica; consiste no ventrículo esquerdo e uma pequena porção do ventrículo direito, separados pelo sulco interventricular posterior; separada do coração pelo seio coronário ● A face pulmonar esquerda, voltada para o pulmão esquerdo, é ampla e convexa, e consiste no ventrículo esquerdo e numa porção do átrio esquerdo ● A face pulmonar direita volta-se para o pulmão direito, é ampla e convexa, e consiste no átrio direito Coração Vias circulatórias Aorta e seus ramos Veias da circulação sistêmica Sistema porta hepática Circulação pulmonar
  • 12.
    Anatomia do sistemacirculatório Face diafrágmatica Coração Vias circulatórias Aorta e seus ramos Veias da circulação sistêmica Sistema porta hepática Circulação pulmonar
  • 13.
    Anatomia do sistemacirculatório Margens e bordas do coração ● As margens direita e esquerda são idênticas às faces pulmonares ● A margem inferior, aguda entre as faces esternocostal e diafragmática do coração, é formada principalmente pelo ventrículo direito e uma pequena porção do ventrículo esquerdo perto do ápice ● A margem obtusa separa as faces esternocostal e pulmonar esquerda; é redonda e estende da aurícula esquerda ao ápice cardíaco Coração Vias circulatórias Aorta e seus ramos Veias da circulação sistêmica Sistema porta hepática Circulação pulmonar
  • 14.
    Anatomia do sistemacirculatório Margens e bordas do coração Coração Vias circulatórias Aorta e seus ramos Veias da circulação sistêmica Sistema porta hepática Circulação pulmonar
  • 15.
    Anatomia do sistemacirculatório Câmaras do coração Coração Vias circulatórias Aorta e seus ramos Veias da circulação sistêmica Sistema porta hepática Circulação pulmonar
  • 16.
    Anatomia do sistemacirculatório Átrio direito ● Interior dividido em 2 espaços contínuos – Divisão indicada externamente pelo sulco terminal e internamente pela crista terminal ● Espaço posterior é o seio da veia cava, no qual desembocam as veias cavas ● O espaço anterior inclui a aurícula direita e é chamado de átrio propriamente dito – Paredes cobertas por músculos pectíneos ● O óstio do seio coronário recebe sangue da maioria das veias cardíacas e abre-se medialmente ao óstio da veia cava inferior ● Separando o átrio direito do esquerdo encontra-se o septo interatrial, voltado ventralmente e para a direita ● Do átrio, o sangue passa ao ventrículo direito através do óstio atrioventricular direito, fechado pela valva atrioventricular direita (tricúspide) durante a contração ventricular Coração Vias circulatórias Aorta e seus ramos Veias da circulação sistêmica Sistema porta hepática Circulação pulmonar
  • 17.
    Anatomia do sistemacirculatório Átrio direito Coração Vias circulatórias Aorta e seus ramos Veias da circulação sistêmica Sistema porta hepática Circulação pulmonar
  • 18.
    Anatomia do sistemacirculatório Ventrículo direito ● As paredes da porção da entrada do ventrículo direito têm numerosas estruturas musculares irregulares chamadas trabéculas cárneas ● Algumas trabéculas (músculos papilares) têm apenas uma extremidade fixada à superfície ventricular, enquanto a outra extremidade serve como ponto de fixação para cordas tendíneas que se ligam às margens livres das válvulas da valva tricúspide – Os mm papilares recebem seu nome de acordo com seu ponto de origem na superfície ventricular ● O trato de saída é o cone arterial ou infundíbulo, e leva ao tronco pulmonário – Fluxo controlado pela valva do tronco pulmonar, que consiste em 3 válvulas semilunares Coração Vias circulatórias Aorta e seus ramos Veias da circulação sistêmica Sistema porta hepática Circulação pulmonar
  • 19.
    Anatomia do sistemacirculatório Ventrículo direito Coração Vias circulatórias Aorta e seus ramos Veias da circulação sistêmica Sistema porta hepática Circulação pulmonar
  • 20.
    Anatomia do sistemacirculatório Coração direito Veia cava superior Crista terminal Óstio da VCI Óstio do seio coronário Coração Vias circulatórias Aorta e seus ramos Veias da circulação sistêmica Sistema porta hepática Circulação pulmonar Válvula anterior da valva atrioventricular M papilar anterior Tronco pulmonar Aorta ascendente Valva do tronco pulmonar Septo interventricular M papilares septais Trabécula septomarginal
  • 21.
    Anatomia do sistemacirculatório Átrio e ventrículo esquerdos ● O ostio artrioventricular esquerdo abre-se do lado direito posterior da parte superior do ventrículo esquerdo – Fluxo controlado pela valva atrioventricular esquerda (mitral) – A base das válvulas da valva mitral ficam presas a um anel fibroso ● O ventrículo esquerdo é cônico, mais longo do que o direito, e tem camada mais espessa de miocárdio ● O vestíbulo da aorta é o trato de saída do ventrículo esquerdo, e é contínuo superiormente com a aorta ascendente. – Fluxo controlado pela valva da aorta, que contém 3 válvulas semilunares Coração Vias circulatórias Aorta e seus ramos Veias da circulação sistêmica Sistema porta hepática Circulação pulmonar
  • 22.
    Anatomia do sistemacirculatório Átrio e ventrículo esquerdos Coração Vias circulatórias Aorta e seus ramos Veias da circulação sistêmica Sistema porta hepática Circulação pulmonar
  • 23.
    Anatomia do sistemacirculatório Anatomia de superfície do coração ● A ausculta de sons valvares é feita em referência a estruturas de superfície, com o estetoscópio posicionado distalmente ao fluxo sanguíneo que passa pelas valvas ● A valva atrioventricualr direita é ouvida imediatamente à esquerda da parte inferior do esterno, perto do quinto espaço intercostal ● A valva atrioventricular esquerda é ouvida no ápice do coração, no quinto espaço intercostal esquerdo na linha hemiclavicular ● A valva do tronco pulmonar é ouvida na extremidade medial do segundo espaço intercostal esquerdo ● A valva aórtica é ouvida na extremidade medial do segundo espaço intercostal direito Coração Vias circulatórias Aorta e seus ramos Veias da circulação sistêmica Sistema porta hepática Circulação pulmonar
  • 24.
    Anatomia do sistemacirculatório Anatomia de superfície do coração Coração Vias circulatórias Aorta e seus ramos Veias da circulação sistêmica Sistema porta hepática Circulação pulmonar
  • 25.
    Anatomia do sistemacirculatório Esqueleto cardíaco ● As fibras musculares cardíacas estão presas a um esqueleto fibroso de colágeno denso que forma 4 anéis fibrosos (que circundamos orifícios das valvas), trígonos fibrosos direito e esquerdo (formados pela conexão dos anéis) e as partes membranáceas dos septos interatrial e interventricular ● Mantém os orifícios das valvas abertos e impede que sejam excessivamente distendidos pelo volume de sangue bombeado através deles ● Fornece inserções para as válvulas das valvas ● Fornece inserção e origem para o miocárdio – Quando os ventrículos se contraem, produzem um movimento de “torcedura” em virtude da orientação espiral das fibras musculares cardíacas ● Forma um “isolante” elétrico, separando os impulsos conduzidos nos átrios e ventrículos Coração Vias circulatórias Aorta e seus ramos Veias da circulação sistêmica Sistema porta hepática Circulação pulmonar
  • 26.
    Anatomia do sistemacirculatório Esqueleto cardíaco Coração Vias circulatórias Aorta e seus ramos Veias da circulação sistêmica Sistema porta hepática Circulação pulmonar
  • 27.
    Anatomia do sistemacirculatório Complexo estimulante ● Nó sinoatrial/sinusal – Localizado ântero-lateralmente, sob o epicárdio, na junção da VCS e do átrio direito, próximo da extremidade superior do sulco terminal – Marcapasso nomotópico do coração ● Nó atrioventricular – Localizado na região póstero-inferior do septoatrial, próximo ao óstio do seio coronário ● Fascículo atrioventricular – Única ponte entre o sincício fisiológico atrial e o ventricular; redistribui o sinal produzido nos nós para os ventrículos – Tronco (feixe de His) – Segmento inicial – Divide-se em ramos direito e esquerdo na junção das partes membranáce e muscular do septo interventricular ● Ao final do septo, o fascículo ramifica-se nos ramos subendocárdicos (fibras de Purkinje) Coração Vias circulatórias Aorta e seus ramos Veias da circulação sistêmica Sistema porta hepática Circulação pulmonar
  • 28.
    Anatomia do sistemacirculatório Coração Vias circulatórias Aorta e seus ramos Veias da circulação sistêmica Sistema porta hepática Circulação pulmonar
  • 29.
    Anatomia do sistemacirculatório Nó atrioventricular Coração Vias circulatórias Aorta e seus ramos Veias da circulação sistêmica Sistema porta hepática Circulação pulmonar Feixe de His Ramo direito
  • 30.
    Anatomia do sistemacirculatório Fibras de Purkinje Coração Vias circulatórias Aorta e seus ramos Veias da circulação sistêmica Sistema porta hepática Circulação pulmonar Septo interventricular Ramos do ramo esquerdo Mm papilares
  • 31.
    Anatomia do sistemacirculatório Inervação do coração Coração Vias circulatórias Aorta e seus ramos Veias da circulação sistêmica Sistema porta hepática Circulação pulmonar
  • 32.
    Anatomia do sistemacirculatório Gânglio simpático Coração Vias circulatórias Aorta e seus ramos Veias da circulação sistêmica Sistema porta hepática Circulação pulmonar Tronco simpático Plexo esofágico (vagal) Nervo vago direito Ramos cardíacos inferiores do vago
  • 33.
    Anatomia do sistemacirculatório Estrutura básica dos vasos ● A parede de um vaso sanguíneo consiste de 3 camadas (túnicas) de tecidos diferentes: túnica íntima, túnica média, e túnica adventícia ● Modificações desse “desenho básico” definem os cinco tipos de vasos sanguíneos e as diferenças estruturais e funcionais entre os diferentes tipos de vasos Coração Vias circulatórias Aorta e seus ramos Veias da circulação sistêmica Sistema porta hepática Circulação pulmonar
  • 34.
    Anatomia do sistemacirculatório TÚNICA ÍNTIMA Endotélio Membrana basal Lâmina elástica interna TÚNICA MÉDIA Músculo liso Lâmina elástica externa TÚNICA ADVENTÍCIA ARTÉRIAS VEIAS CAPILARESEndotélio Membrana basal Coração Vias circulatórias Aorta e seus ramos Veias da circulação sistêmica Sistema porta hepática Circulação pulmonar
  • 35.
    Anatomia do sistemacirculatório Coração Vias circulatórias Aorta e seus ramos Veias da circulação sistêmica Sistema porta hepática Circulação pulmonar
  • 36.
    Anatomia do sistemacirculatório Artérias elásticas ● Aorta e seus ramos iniciais (artérias braquicefálica, subclávia, carótida comum, e ilíaca comum), assim como o tronco pulmonar ● Maior diâmetro entre todas as artérias, mas a parede dos vasos é relativamente fina ● Caracterizadas por lâminas elásticas bem definidas e túnica média dominada por lamelas elásticas ● Ajudam a propelir o sangue durante o relaxamento dos ventrículos – Quando o sangue é ejetado do coração, as paredes das artérias elásticas se estiram, acomodando o infuxo de sangue – O estiramento cria energia mecânica potencial, fazendo com que as fibras elásticas funcionem como resevatório de pressão – O recuo das fibras elásticas converte a energia potencial em energia cinética para o sangue Coração Vias circulatórias Aorta e seus ramos Veias da circulação sistêmica Sistema porta hepática Circulação pulmonar
  • 37.
    Anatomia do sistemacirculatório Artérias musculares ● Artérias médias cuja túnica média contém mais m liso e menos fibras elásticas – Paredes das artérias relativamente grossas – Lâmina elástica interna bem definida, pouca lâmina elástica externa ● Capazes de mais vasoconstrição e vasodilatação para ajustar o fluxo sanguíneo ● Túnica adventícia mais ampla do que a túnica média permite mudança no diâmetro do vaso, mas previne o encurtamento do vaso quando este é cortado ● Não apresentam não representam reservatório de pressão; o fluxo sanguíneo é controlado pelo tônus vascular Coração Vias circulatórias Aorta e seus ramos Veias da circulação sistêmica Sistema porta hepática Circulação pulmonar
  • 38.
    Anatomia do sistemacirculatório Anastomoses ● A união dos ramos de uma ou mais artérias que suprem a mesma região do corpo ● Se o fluxo sanguíneo pára, a circulação para o órgão ou tecido não é encerrada, e flui pela circulação colateral da anastomose ● Também pode ocorrer entre veias e entre arteríolas e vênulas Coração Vias circulatórias Aorta e seus ramos Veias da circulação sistêmica Sistema porta hepática Circulação pulmonar
  • 39.
    Anatomia do sistemacirculatório Arteríolas ● Vasos microscópicos com comprimentos entre 15 µm e 300 µm ● Túnica íntima fina com lâmina elástica interna fenestrada que desaparece na porção terminal (metarteríola) da arteríola ● Túnica média com 1-2 camadas de m liso ● Metarteríola transiciona para a junção capilar, onde a fibra muscular mais distal forma um esfíncter pré-capilar que monitora o fluxo sanguíneo no capilar ● Túnica adventícia consiste em tecido conectivo areolar contendo muitos nervos simpáticos não-mielinizados ● O controle vasomotor intenso e o pequeno diâmetro fazem das arteríolas os vasos de resistência Coração Vias circulatórias Aorta e seus ramos Veias da circulação sistêmica Sistema porta hepática Circulação pulmonar
  • 40.
    Anatomia do sistemacirculatório Capilares ● Menores vasos, com diâmetros entre 5-10 µm ● Formam uma rede extensa de vasos curtos (centenas de µm de comprimento), ramificados e interconectados que cercam células individuais dos tecidos – A função primária dos capilares é permitir a troca de substâncias entre o sangue e o fluido intersticial, tornando-os vasos de troca ● O fluxo de sangue de uma metarteríola para os capilares e de lá para as vênulas pós-capilares é chamado de microcirculação Coração Vias circulatórias Aorta e seus ramos Veias da circulação sistêmica Sistema porta hepática Circulação pulmonar
  • 41.
    Anatomia do sistemacirculatório Capilares ● Não apresentam túnica média ou adventícia ● Apresentam uma única camada de células endoteliais e membrana basal – Capilares contínuos apresentam membranas das células endoteliais contínuas interrompidas somente em fendas intercelulares – Capilares fenestrados apresentam fenestras (70-100 nm) nas membranas plasmáticas das células endoteliais – Sinusóides apresentam fenestras e fendas intercelulares muito grandes; membrana basal incompleta ou ausente Coração Vias circulatórias Aorta e seus ramos Veias da circulação sistêmica Sistema porta hepática Circulação pulmonar
  • 42.
    Anatomia do sistemacirculatório Leito capilar ● Rede de 10-100 capilares que emergem de uma mesma metarteríola ● Quando os esfíncteres pré-capilares das metarteríolas estão relaxados, o sangue flui para o capilares; do contrário, o fluxo diminui ou cessa – A alternância de contração e relaxamento das metarteríolas e esfíncteres pré-capilares ocorre 5-10x min e é chamada de vasomotilidade ● Como o terminal distal da metarteríola não apresenta m liso, permite a passagem de sangue diretamente para as vênulas quando os esfíncteres pré-capilares estão fechados Coração Vias circulatórias Aorta e seus ramos Veias da circulação sistêmica Sistema porta hepática Circulação pulmonar
  • 43.
    Anatomia do sistemacirculatório Fluxo sanguíneo pelo leito capilar Coração Vias circulatórias Aorta e seus ramos Veias da circulação sistêmica Sistema porta hepática Circulação pulmonar
  • 44.
    Anatomia do sistemacirculatório Vênulas ● As vênulas e veias apresentam paredes finas – Elementos mais distensíveis do sistema vascular, servindo como reservatórios de sangue ● As vênulas pós-capilares drenam o sangue dos capilares, medem 10-50 µm de diâmetro, e apresentam junções intercelulares fracamente organizadas (porosidade) ● Formam pontos imporantes de troca de nutrientes e excreta e para a emigração de linfócitos ● Vênulas musculares (50-200 µm)apresentam 1-2 camadas de m liso arranjado circularmente Coração Vias circulatórias Aorta e seus ramos Veias da circulação sistêmica Sistema porta hepática Circulação pulmonar
  • 45.
    Anatomia do sistemacirculatório Veias ● Paredes finas com túnica íntima mais fína do que nas artérias ● Túnica adventícia consistindo de colágeno e fibras elásticas ● Ausência de lâminas elásticas diminui a resistência a altas pressões ● Algumas veias possuem valvas especializadas a partir da túnica interna; suas cúspides projetam-se no lúmen na direção do coração, prevenindo o fluxo contrário do sangue Coração Vias circulatórias Aorta e seus ramos Veias da circulação sistêmica Sistema porta hepática Circulação pulmonar
  • 46.
    Anatomia do sistemacirculatório Característica dos vasos Tipo de vaso Tamanho Íntima Média Adventícia Função Artérias elásticas Maiores artérias do corpo Lâmina elástica interna bem definida Grossa e dominada por fibras elásticas Mais fina do que a média Conduzir sangue do coração para as artérias musculares Artérias musculares Médias Lâmina elástica interna bem definida Grossa e dominada por m liso Mais grossa do que a média Distribuir sangue para as arteríolas Arteríolas Microscópicas Fina com lâmina elástica interna fenestrada que desaparece distalmente 1-2 camadas de m liso; cél mais distal forma esfíncter pré- capilar TC frouxo e nervos simpáticos Levar sangue aos capilares e ajudar a regular o fluxo das artérias para os capilares Capilares Menores vasos Endotélio e membrana basal Ausente Ausente Troca de nutrientes e excreta Vênulas pós- capilares Microscópicas Endotélio e membrana basal Ausente Esparsa Distribuir sangue para vênulas musculares troca de nutrientes e excreta; imune Vênulas musculares Microscópicas Endotélio e membrana basal 1-2 camadas de m liso Esparsa Distribuir sangue para as veias; reservatório Veias Médias Endotélio e membrana basal; ausência de lâmina elástica; válvulas; lumen maior do que nas artérias Mais fina do que nas artérias; ausência de lâmina elástica Mais grossa Retorno venoso
  • 47.
    Anatomia do sistemacirculatório Distribuição de sangue 64 9 7 13 7 Veias e vênulas sis- têmicas Vasos pulmonares Coração Artérias e arteríolas sistêmicas Capilares sistêmicos Coração Vias circulatórias Aorta e seus ramos Veias da circulação sistêmica Sistema porta hepática Circulação pulmonar
  • 48.
    Anatomia do sistemacirculatório Aorta ● Maior artéria do corpo, com diâmetro de 2-3 cm ● Quatro divisões principais, que se subdividem em artérias de distribuição para os diversos órgãos ● A porção da aorta que emerge do ventrículo posterior esquerdo ao tronco pulmonar é a aorta ascendente ● Após o arco da aorta, a aorta desce próxima aos corpos vertebrais, onde é chamada de aorta torácica ● Quando a aorta torácica alcança o fundo do tórax, passa pelo hiato aórtico do diafragama para se tornar a aorta abdominal ● A aorta abdominal desce até o nível de LIV, onde se divide em duas artérias ilíacas comuns Coração Vias circulatórias Aorta e seus ramos Veias da circulação sistêmica Sistema porta hepática Circulação pulmonar
  • 49.
    Anatomia do sistemacirculatório Coração Vias circulatórias Aorta e seus ramos Veias da circulação sistêmica Sistema porta hepática Circulação pulmonar
  • 50.
    Anatomia do sistemacirculatório Aorta ascendente ● Porção de ~5 cm de comprimento; inicia-se na valva aórtica ● Direcionada superiormente, levemente anteriormente, e à direita ● Inicia-se posterior ao tronco pulmonar e aurícula direita ● Termina no nível do ângulo do esterno, onde inicia o arco da aorta ● Em sua origem, a aorta ascendente contém 3 dilatações (seios aórticos); um seio direito e um esquerdo darão origem às artérias coronárias Coração Vias circulatórias Aorta e seus ramos Veias da circulação sistêmica Sistema porta hepática Circulação pulmonar
  • 51.
    Anatomia do sistemacirculatório Aorta ascendente Coração Vias circulatórias Aorta e seus ramos Veias da circulação sistêmica Sistema porta hepática Circulação pulmonar Aorta ascendente Artéria coronária esquerda Artéria coronária direita Ramo interventricular posterior Ramo marginal Ramo interventricular anterior Ramo circunflexo
  • 52.
    Anatomia do sistemacirculatório Artérias coronárias ● Emergem da aorta ascendente em ponto superior à valva aórtica ● Formam um anel à volta do coração, ramificando-se no miocárdio dos átrios e dos ventrículos ● O ramo interventricular posterior da artéria coronária direita supre o ventrículo direito ● O ramo interventricular anterior (ramo descendente esquerdo anterior esquerdo) da artéria coronária esquerda supre os dois ventrículos ● O ramo circunflexo supre o átrio esquerdo e o ventrículo esquerdo Coração Vias circulatórias Aorta e seus ramos Veias da circulação sistêmica Sistema porta hepática Circulação pulmonar
  • 53.
    Anatomia do sistemacirculatório Artérias coronárias Coração Vias circulatórias Aorta e seus ramos Veias da circulação sistêmica Sistema porta hepática Circulação pulmonar Coronária direita Ramo circunflexo Coronária esquerda Interventricular esquerda
  • 54.
    Anatomia do sistemacirculatório Arco da aorta ● Continuação da aorta com 4-5 cm de comprimento ● Direcionado superior e posteriormente para a esquerda e então inferiormente ● Termina na altura do disco intervertebral entre TIV e TV ● Emerge do pericárdio posterior ao esterno no nível do ângulo esternal ● 3 artérias elásticas maiores ramificam-se a partir do aspecto superior do arco da aorta – Tronco braquiocefálico – Artéria carótida esquerda – Artéria subclávia esquerda Coração Vias circulatórias Aorta e seus ramos Veias da circulação sistêmica Sistema porta hepática Circulação pulmonar
  • 55.
    Anatomia do sistemacirculatório Coração Vias circulatórias Aorta e seus ramos Veias da circulação sistêmica Sistema porta hepática Circulação pulmonar Subclávia direita Tronco braquiocefálico Carótida comum
  • 56.
    Anatomia do sistemacirculatório Arco da aorta ● Tronco braquiocefálico – Primeiro e maior ramo do arco da aorta; originado posterior ao manúbrio do esterno, onde está anterior à traquéia e posterior à veia braquiocefálica esquerda – Sobe súpero-lateralmente para alcançar o lado direito da traquéia e a articulação esternoclavicular direita, onde se divide em artérias carótida comum direita e subclávia direita ● Artéria carótida comum esquerda – origina-se posterior ao manúbrio do esterno, ligeiramente posterior e à esquerda do tronco braquiocefálico – Sobe anterior à artéria subclávia esquerda e situa-se inicialmente anterior à traquéia e depois à sua esquerda; entra no pescoço passando posterior à 3ª articulação esternoclavicular ● Artéria subclávia esquerda – origina-se da parte posterior do arco, imediatamente atrás da artéria carótida comum esquerda; sobe lateral à traquéia e à artéria carótida comum esquerda através do mediastino superior Coração Vias circulatórias Aorta e seus ramos Veias da circulação sistêmica Sistema porta hepática Circulação pulmonar
  • 57.
    Anatomia do sistemacirculatório Variações nos ramos do arco da aorta Coração Vias circulatórias Aorta e seus ramos Veias da circulação sistêmica Sistema porta hepática Circulação pulmonar
  • 58.
    Anatomia do sistemacirculatório Coração Vias circulatórias Aorta e seus ramos Veias da circulação sistêmica Sistema porta hepática Circulação pulmonar Tronco braquiocefálico Carótida direitaSubclávia direita Vertebral direita Axilar direita Carótida externa direita Carótida interna direita Basilar Braquial direita Membro superiorCérebro e cabeça Cérebro e cabeça
  • 59.
    Anatomia do sistemacirculatório Pontos para os pulsos ● Os pulsos periféricos podem ser sentidos em 6 locais do membro superior – Pulso axilar – Na axila, a artéria axilar é lateral ao ápice da cúpula de pele que reveste seu assoalho – Pulso braquial na parte média do braço – Na artéria braquial sobre a face medial do braço no sulco entre os mm bíceps braquial e tríceps braquial; o manguito do esfigmomanômetro é posicionado aqui – Pulso braquial na fossa cubital – Na artéria braquial medial ao tendão do mm bíceps braquial; o estetoscópio é posicionado aqui – Pulso radial na parte distal do antebraço – Na artéria radial, imediatamente lateral ao tendão do mm flexor radial do carpo; local mais comum para contar a frequência de pulso – Pulso ulnar na parte distal do antebraço – Na artéria ulnar, imediatamente acima da margem lateral do tendão do flexor ulnar do carpo e proximal ao pisiforme – Pulso radial na tabaqueira anatômica – Na artéria radial quando cruza a face lateral do punho entre o tendão do m extensor longo do polegar e os tendões dos mm extensor curto do polegar e abdutor longo do polegar Coração Vias circulatórias Aorta e seus ramos Veias da circulação sistêmica Sistema porta hepática Circulação pulmonar
  • 60.
    Anatomia do sistemacirculatório Coração Vias circulatórias Aorta e seus ramos Veias da circulação sistêmica Sistema porta hepática Circulação pulmonar
  • 61.
    Anatomia do sistemacirculatório Aorta torácica ● Continuação da arco da aorta com ~20 cm de comprimento ● Inicia no nível do disco intervertebral entre TIV e TV, onde desce à esquerda da coluna vertebral ● Conforme desce, aproxima-se da linha média e se extende pelo hiato aórtico, localizado anterior à coluna vertebral no nível do disco entre TXII e LI ● Ramos viscerais para as vísceras, ramos partietais para as estruturas da parede torácica Coração Vias circulatórias Aorta e seus ramos Veias da circulação sistêmica Sistema porta hepática Circulação pulmonar
  • 62.
    Anatomia do sistemacirculatório Ramos viscerais ● Artérias pericárdicas – 2-3 pequenas artérias que emergem em níveis variados da aorta torácica e penetram no saco pericárdico ● Artérias brônquicas – A direita tpicamente emerge da 3ª artéria intercostal posterior; 2 artérias esquerdas emergem da porçao superior da aorta torácia; seguem os brônquios para o pulmão ● Artérias esofágicas – 4-5 artérias que emergem da superfície anterior da aorta torácia e se ramificam no esôfago ● Artérias do mediastino – Emergem de diferentes pontos da aorta torácica, e suprem principalmente tecido conectivo e linfonodos Coração Vias circulatórias Aorta e seus ramos Veias da circulação sistêmica Sistema porta hepática Circulação pulmonar
  • 63.
    Anatomia do sistemacirculatório Ramos parietais ● Artérias intercostais posteriores – 9 pares de artérias que emergem do aspecto posterolateral de cada lado da aorta torácica; passam lateral e anteriormente pelo espaço intercostal, onde irão anastomosar comos ramos anteriores das artérias torácicas internas – Suprem pele, músculos e costelas da parede torácica; vértebras torácias, meninges e medula espinhal; e glândulas mamárias ● Artérias subcostais – Ramos segmentais mais baixos da aorta torácia; passam pela parede torácia por baixo da 12ª costela – Suprem pele, músculos e costelas; TXII, meninges e medula espinhal ● Artérias frênicas superiores – Emergem da porção inferior da aorta torácica e passam pela superfície superior do diafragma – Suprem o diafragma e pleura diafragmática Coração Vias circulatórias Aorta e seus ramos Veias da circulação sistêmica Sistema porta hepática Circulação pulmonar
  • 64.
    Anatomia do sistemacirculatório Aorta abdominal ● Continuação da aorta torácia depois que esta passa pelo diafragma ● Inicia no hiato aórtico e temina no nível de LIV, onde divide-se em artérias ilíacas comuns direita e esquerda ● Ramificações viscerais e parietais Coração Vias circulatórias Aorta e seus ramos Veias da circulação sistêmica Sistema porta hepática Circulação pulmonar
  • 65.
    Anatomia do sistemacirculatório Ramos viscerais não-pareados ● Tronco celíaco – Primeiro ramo da aorta inferior ao diafragma; emerge da aorta abdominal no nível de TXII – Artéria gástrica esquerda – Artéria esplênica ● Artérias pancreáticas ● Artéria gastro-omental esquerda ● Artérias gástricas curtas – Artéria hepática comum ● Artéria mesentérica superior – Emerge da superfície anterior ~1 cm abaixo e anteriormente do tronco celíaco; extende-se por camadas de mesentério – Artéria pancreaticoduodenal inferior – Artérias jejunais e ileais – Artéria ileocólica – Artéria cólica direita – Artéria cólica média ● Artéria mesentérica inferior – Emerge do aspecto anterior da aorta abdominal no nível de TIII – Artéria cóllica esquerda – Artérias sigmóides – Artéria retal superior Coração Vias circulatórias Aorta e seus ramos Veias da circulação sistêmica Sistema porta hepática Circulação pulmonar
  • 66.
    Anatomia do sistemacirculatório Ramos viscerais pareadas ● Artérias suprarrenais – 3 pares (superior, média, e inferior), mas só o par médio origina diretamente da aorta abdominal; o par superior origina nas artérias frênicas inferiores, e o par inferior origina nas artérias renais ● Artérias renais – Direita e esquerda; emergem doas aspectos laterais da aorta abdominal, ~1 cm abaixo da aorta mesentérica ● Artérias gonadais – Emergem do aspecto anterior da aorta abdominal no nível de LII inferior às artérias renais Coração Vias circulatórias Aorta e seus ramos Veias da circulação sistêmica Sistema porta hepática Circulação pulmonar
  • 67.
    Anatomia do sistemacirculatório Ramos parietais ● Artéria sacral mediana (não-pareada) – Emerge da superfície posterior da aorta abdominal 1 cm acima da bifurcação das artérias ilíacas comuns ● Artérias frênicas inferiores – Emerge imediatamente superior à origem do tronco celíaco ● Artérias lombares – Emergem da superfície posterolateral da aorta abdominal com padrão similar às intercostais Coração Vias circulatórias Aorta e seus ramos Veias da circulação sistêmica Sistema porta hepática Circulação pulmonar
  • 68.
    Anatomia do sistemacirculatório Coração Vias circulatórias Aorta e seus ramos Veias da circulação sistêmica Sistema porta hepática Circulação pulmonar
  • 69.
    Anatomia do sistemacirculatório Artéria ilíaca comum ● A aorta abdominal termina dividindo-se em artérias ilíacas comuns que, por sua vez, dividem-se em artérias ilíacas internas e externas ● As artérias ilíacas externas tornam-se artérias femorais nas coxas, artérias poplíteas na região posterior ao joelho, e artérias tibiais anterior e posterior nas pernas Coração Vias circulatórias Aorta e seus ramos Veias da circulação sistêmica Sistema porta hepática Circulação pulmonar
  • 70.
    Anatomia do sistemacirculatório Aorta abdominal Ilíaca comum esquerda Ilíaca comum direita Ilíaca externa direita Ilíaca interna direita Femoral direita Pelve, glúteos, genitais, compartimento medial da coxa Poplítea direita Tibial anterior direita Tibial posterior direita Fibular direita Coração Vias circulatórias Aorta e seus ramos Veias da circulação sistêmica Sistema porta hepática Circulação pulmonar
  • 71.
    Anatomia do sistemacirculatório Coração Vias circulatórias Aorta e seus ramos Veias da circulação sistêmica Sistema porta hepática Circulação pulmonar
  • 72.
    Anatomia do sistemacirculatório Veias da circulação sistêmica ● Em geral, enquanto as artérias se encontram profundas, as veias podem ser superficias ou profundas – Veias superficiais se localizam embaixo da pele e podem ser visualizadas facilmente na superfície – Sítios importantes para punção venosa ou administração i.v. – Como não existem artérias maiores superficiais, o nome das veias superficiais não corresponde ao nome das artérias ● As veias profundas normalmente seguem o mesmo trajeto das artérias e tem o mesmo nome delas ● Enquanto as artérias apresentam trajeto regular, as veias são mais difíceis de seguir porque conectam-se em redes irregulares Coração Vias circulatórias Aorta e seus ramos Veias da circulação sistêmica Sistema porta hepática Circulação pulmonar
  • 73.
    Anatomia do sistemacirculatório Veias da circulação sistêmica ● 3 veias sistêmicas desembocam no coração – O seio coronário recebe o sangue das veias cardíacas que drenam o coração – Com poucas exceções, a veia cava superior recebe o sangue das outras veias superiores ao diafragma, exceto dos alvéolos – A veia cava inferior recebe o sangue das veias inferiores ao diafragma Coração Vias circulatórias Aorta e seus ramos Veias da circulação sistêmica Sistema porta hepática Circulação pulmonar
  • 74.
    Anatomia do sistemacirculatório Coração Vias circulatórias Aorta e seus ramos Veias da circulação sistêmica Sistema porta hepática Circulação pulmonar
  • 75.
    Anatomia do sistemacirculatório Veias da cabeça e do pescoço ● A maior parte do sangue drenado da cabeça passa por 3 pares de veias – Jugulares internas – Jugulares externas – Veias vertebrais ● Dentro da cavidade craniana, todas as veias drenamnos seios venosos durais (canais venosos com endotélio entre as camadas da dura mater) e então para as veias jugulares internas Coração Vias circulatórias Aorta e seus ramos Veias da circulação sistêmica Sistema porta hepática Circulação pulmonar Subclávias Braquiocefálicas
  • 76.
    Anatomia do sistemacirculatório Coração Vias circulatórias Aorta e seus ramos Veias da circulação sistêmica Sistema porta hepática Circulação pulmonar Veia cava superior Braquiocefálica direita Braquiocefálica esquerda Vertebral direita Vertebral esquerda Jugular interna direita Jugular externa direita Seio sigmóide direito Seio transverso direito Seio sagital direito Jugular interna esquerda Seio sigmóide esquerdo Seio transverso esquerdo Seio reto Seio sagital esquerdo Jugular externa esquerda
  • 77.
    Anatomia do sistemacirculatório Veias do membro superior ● Veias superficiais e profundas retornam o sangue do membro superior para o coração ● As veias superficiais, localizadas abaixo da pele e comumente visíveis na superfície, anastomosam extensamente entre si e com as veias profundas ● A maior parte do sangue do membro superior é drenada pelas veias superficiais ● As veias profundas apresentam valvas mais frequentemente Coração Vias circulatórias Aorta e seus ramos Veias da circulação sistêmica Sistema porta hepática Circulação pulmonar
  • 78.
    Anatomia do sistemacirculatório Veias do membro superior ● SUPERFICIAIS – Rede venosa dorsal das mãos – rede de veias no dorso das mãos formadas por veias metacarpais dorsais – Arco venoso radial superficial – Veias cefálicas – Veias basílicas – Conectadas às cefálicas pelas veias cubitais medianas – Veias intermédias do antebraço – Iniciam no arco venoso palmar superficial ● PROFUNDAS – Subclávia – Axilar – Braquial – Ulnar – Radial – Arco venoso radial profundo Coração Vias circulatórias Aorta e seus ramos Veias da circulação sistêmica Sistema porta hepática Circulação pulmonar
  • 79.
    Anatomia do sistemacirculatório Veia cava superior Braquiocefálica direita Subclávia direita Jugular interna direita Axilar direita Braquial direita Radial direita Arco venoso palmar profundo Cefálica direita Ulnar direita Arco venoso palmar superficial Intermédia do antebraço Plexo venoso palmar Basílica Arco venoso dorsal Coração Vias circulatórias Aorta e seus ramos Veias da circulação sistêmica Sistema porta hepática Circulação pulmonar Idem esquerda
  • 80.
    Anatomia do sistemacirculatório Coração Vias circulatórias Aorta e seus ramos Veias da circulação sistêmica Sistema porta hepática Circulação pulmonar
  • 81.
    Anatomia do sistemacirculatório Venipunção do membro superior ● Devido à proeminência e acessibilidade das veias superficiais do membro superior, são comumente usadas para venipunção ● Podem estar engastadas no tecido subcutâneo, mas a obstrução do retorno venoso pela aplicação de torniquete as dilata ● As veias intermédias basílica ou cefálica são comumente usadas para venipunção para retirada de sangue ou cateterização cardíaca direita ● As veias que formam a rede venosa dorsal e as veias cefálica e basílica distais são comumente usadas para alimentação intravenosa Coração Vias circulatórias Aorta e seus ramos Veias da circulação sistêmica Sistema porta hepática Circulação pulmonar
  • 82.
    Anatomia do sistemacirculatório Jugular externa Jugular interna Cefálica Axilar Cefálica Rede venosa dorsal Braquiocefálica Torácica interna Coração Vias circulatórias Aorta e seus ramos Veias da circulação sistêmica Sistema porta hepática Circulação pulmonar
  • 83.
    Anatomia do sistemacirculatório Veias do tórax ● Ainda que as veias braquiocefálicas drenem algumas porções do tórax, a maior parte das estruturas torácicas são drenadas por uma rede de veias, o sistema ázigo que percorre ambos os lados da coluna vertebral ● Veias ázigo, hemiázigo e hemiázigo acessória – grande variação na origem, curso, tributários, anastomoses e terminações ● Diversas veias pequenas ligam diretamente o sistema ázigo à veia cava inferior; se esta ou a veia portal hepática se obstruírem, o sangue pode ser desviado para o sistema ázigo Coração Vias circulatórias Aorta e seus ramos Veias da circulação sistêmica Sistema porta hepática Circulação pulmonar
  • 84.
    Anatomia do sistemacirculatório Veias do tórax ● Veias braquiocefálicas – União das veias subclávia e jugular interna; duas veias braquiocefálicas formam a veia cava superior; drenam cabeça, pescoço, membro superior, glândulas mamárias, e tórax superior ● Veia ázigo – Veia não-pareada anterior à coluna vertebral, levemente à direita da linha média; drena o lado direito da parede torácica, as vísceras torácicas, e a parede abdominal posterior ● Veia hemiázigo – Anterior à coluna vertebral, levemente à esquerda da linha média; drena o lado esquerdo da parede torácica inferior, as vísceras torácicas, e a parede abdominal posterior esquerda ● Veia hemiázigo acessória – Anterior à coluna vertebral, à esquerda da linha media; drena o lado esquerdo da parede torácica superior e as vísceras torácicas Coração Vias circulatórias Aorta e seus ramos Veias da circulação sistêmica Sistema porta hepática Circulação pulmonar
  • 85.
    Anatomia do sistemacirculatório Coração Vias circulatórias Aorta e seus ramos Veias da circulação sistêmica Sistema porta hepática Circulação pulmonar Veia cava superior Ázigo Hemiázigo Hemiázigo acessória Subcostal direita Lombar ascendente esquerda Subcostal esquerda Lombar ascendente direita Braquiocefálica direita
  • 86.
    Anatomia do sistemacirculatório Coração Vias circulatórias Aorta e seus ramos Veias da circulação sistêmica Sistema porta hepática Circulação pulmonar Ázigo Braquiocefálica
  • 87.
    Anatomia do sistemacirculatório Veias do abdome e pelve ● O sangue das vísceras abdominais e pélvicas e da metade inferior da parede abdominal retorna ao coração através da veia cava inferior ● Diversas pequenas veias penetram na veia cava inferior; a maioria retorna o fluxo dos ramos parietais da aorta abdominal ● A veia cava inferior não recebe veias diretamete do trato gastrointestinal, baço, pâncreas, e vesícula biliar → veia portal Coração Vias circulatórias Aorta e seus ramos Veias da circulação sistêmica Sistema porta hepática Circulação pulmonar
  • 88.
    Anatomia do sistemacirculatório Divisões da veia cava inferior ● Veias frênicas inferiores – Drenam superfície inferior do diafragma e tecidos peritoneais adjacentes ● Veias hepáticas ● Veias lombares – Drenam mm parede abdominal posterior e lateral, vértebras lombares, medula espinhal e cauda equina, e meninges ● Veias suprarrenais – Drenam as glândulas suprarrenais ● Veias renais – Drenam os rins ● Veias gonadais – Drenam gônadas e tecidos adjacentes ● Veias ilíacas comuns – Veias ilíacas internas – Drenam os mm da parede pélvica e região glútea, vísceras pélvicas e genitais externos – Veias ilíacas externas – Drenam a parede abdominal inferior anteriormente, o m cremaster (♂), genitais externos, e membro inferior Coração Vias circulatórias Aorta e seus ramos Veias da circulação sistêmica Sistema porta hepática Circulação pulmonar
  • 89.
    Anatomia do sistemacirculatório Veia cava inferior Lombar Gonadal Ilíaca comum direita Ilíaca comum esquerda Ilíaca externa direita Ilíaca interna direita Ilíaca interna esquerda Ilíaca externa esquerda Renal Suprarrenal Frênica inferior HepáticaHepática Porta hepática Coração Vias circulatórias Aorta e seus ramos Veias da circulação sistêmica Sistema porta hepática Circulação pulmonar
  • 90.
    Anatomia do sistemacirculatório Coração Vias circulatórias Aorta e seus ramos Veias da circulação sistêmica Sistema porta hepática Circulação pulmonar
  • 91.
    Anatomia do sistemacirculatório Coração Vias circulatórias Aorta e seus ramos Veias da circulação sistêmica Sistema porta hepática Circulação pulmonar
  • 92.
    Anatomia do sistemacirculatório Veias do membro inferior ● SUPERFICIAIS – Veias safenas longas – Ascendem do pé à virilha n camada subcutânea; drenam tecidos integumentares e mm superficiais do membro inferior, virilha, e parede abdominal inferior – Veias safenas curtas – Iniciam no aspecto lateral dos arcos venosos dorsais do pé e terminam em veias poplíteas; drenam tecidos integumentares e mm suerficiais do pé e do aspecto posterior da perna ● PROFUNDAS – Veias femorais – Desembocam nas veias ilíacas externas e acompanham as artérias femorais; drenam pele, linfonodos, mm e ossos do quadril, e genitais externos – Veias poplíteas – Recebem sangue das tibiais e das safenas curtas; drenam a articulação do joelho e pele, mm e ossos adjacentes – Veias tibiais posteriores – Iniciam posteriores ao maléolo medial a partir de veias plantares; drenam pele, mm e ossos da superfície plantar do pé e dos aspectos posteriores e laterais da perna – Veias tibiais anteriores – Emergem do arco venoso dorsal; drenam a superfície dorsal do pé, articulação talocrural, aspectos antriores da perna, articulaçao do joelho, e articulação tibiofibular Coração Vias circulatórias Aorta e seus ramos Veias da circulação sistêmica Sistema porta hepática Circulação pulmonar
  • 93.
    Anatomia do sistemacirculatório Arco dorsal venoso Safena longa Safena curta Tibial anterior Tibial posterior Arco venoso plantar Fibular Poplítea Femoral Iliaca externa Iliaca interna Iliaca comum Femoral profunda Coração Vias circulatórias Aorta e seus ramos Veias da circulação sistêmica Sistema porta hepática Circulação pulmonar
  • 94.
    Anatomia do sistemacirculatório
  • 95.
    Anatomia do sistemacirculatório Circulação portal hepática ● A veia portal hepática recebe sangue dos capilares dos órgãos gastrointestinais e do baço e o leva aos sinusóides do fígado ● As veias mesentérica superior e esplênica unem-se para formar a veia portal hepática ● A veia mesentérica superior drena sangue do intestino delgado e porções do intestino grosso, estômago e pâncreas através das veias jejunal, ileal, ileocólica, cólica direita, cólica média, pancreaticoduodenal, e gastro- omental direita ● A veia esplênica drena sangue do estômago, pâncreas, e porções do intestino grosso através das veias gástrica curta, gastro-omental esquerda, pancreática, e mesentérica inferior ● A veia mesentérica inferior, que passa pela veia esplênica, drena porções do intestino grosso através das veias retal superior, sigmóide, e cólica esquerda ● As veias gástricas direita e esquerda, que abrem-se diretamente na veia portal, drenam o estômago ● A veia cística drena a vvesícula biliar Coração Vias circulatórias Aorta e seus ramos Veias da circulação sistêmica Sistema porta hepática Circulação pulmonar
  • 96.
    Anatomia do sistemacirculatório Anastomoses portocavais ● Anastomoses sistêmicas que ocorrem em locais onde o sangue pode drenar ao sistema porta e/ou ao sistema da veia cava ● Se o fluxo de sangue pelo sistema porta for alterado (p. ex., por doenças hepáticas), a ausência de valvas nas veias do sistema porta permite o fluxo reverso, que dilata as veias menores ● O sangue é então drenado pelas veias tributárias da veia cava ● A ativação dessas anastomoses pode produzir sinais e sintomas clínicos Coração Vias circulatórias Aorta e seus ramos Veias da circulação sistêmica Sistema porta hepática Circulação pulmonar
  • 97.
    Anatomia do sistemacirculatório Anastomoses portocavais Local Drenagem portal Drenagem caval Sinal/sintoma Esôfago Veia gástrica esquerda Veia hemiázigo Varizes esofágeas, sangramento Reto Veia retal superior Veia retal inferior Hemorróidas Parede abdominal anterior Veia paraumbilical Veia intercostal Cabeça-de- medusa Retroperitoneal Veias duodenal, pancreática, e cólica direita e esquerda Veia lombar Sangramento intestinal Coração Vias circulatórias Aorta e seus ramos Veias da circulação sistêmica Sistema porta hepática Circulação pulmonar
  • 98.
    Anatomia do sistemacirculatório Coração Vias circulatórias Aorta e seus ramos Veias da circulação sistêmica Sistema porta hepática Circulação pulmonar
  • 99.
    Anatomia do sistemacirculatório Veia porta Mesentérica superior Cólica direita Ileocólica Esplênica Renal Jejunais Ileais Coração Vias circulatórias Aorta e seus ramos Veias da circulação sistêmica Sistema porta hepática Circulação pulmonar
  • 100.
    Anatomia do sistemacirculatório Circulação pulmonar ● Transporta sangue desoxigenado do ventrículo direito para os alvéolos do pulmão e retorna sangue oxigenado do pulmão para o átrio esquerdo ● O tronco pulmonar emerge do ventrículo direito e passa superiormente, posteriormente, e à esquerda, e então divide-se nas artérias pulmonares direita e esquerda ● Ramificações extensas para formação de capilares, que se unem nas vênulas e eventualmente em veias pulmonares Coração Vias circulatórias Aorta e seus ramos Veias da circulação sistêmica Sistema porta hepática Circulação pulmonar
  • 101.
    Anatomia do sistemacirculatório Coração Vias circulatórias Aorta e seus ramos Veias da circulação sistêmica Sistema porta hepática Circulação pulmonar
  • 102.
    Anatomia do sistemacirculatório Coração Vias circulatórias Aorta e seus ramos Veias da circulação sistêmica Sistema porta hepática Circulação pulmonar