ANATOMIA DO
CORAÇÃO
Renato Dias
MEDIASTINO
• Cavidade Torácica
– Pulmões/pleuras/coração
• Mediastino: intervalo entre as duas pleuras
• Mediastino superior: acima nível do
pericárdio
• Anterior:
– Está a frente do pericárdio e atrás do esterno
• Médio:
– pericárdio/coração/porções de grandes vasos
• Posterior
– Atrás do pericárdio
Coração e Pericárdio
• Pericárdio: saco fibrosseroso
que envolve o coração.
• Pericárdio fibroso
– Inferiormente funde-se com o
centro tendíneo do diafragma e
está intimamente relacionado
aos grandes vasos do coração
• Pericárdio seroso
– Lâmina parietal: forra
superfície interna do fibroso
– Lâmina visceral: em contato
com o coração
Pericárdio
Separa o coração dos outros órgãos do mediastino.
Camada externa fibrosa: pericárdio fibroso;
Camada externa serosa: pericárdio seroso.
Coração
Forma: base, ápice e faces (esternocostal, diafragmática e pulmonar).
O maior eixo do coração – longitudinal – é oblíquo e forma um ângulo de
aproximadamente 40 graus com o plano horizontal e também com o plano mediano
do corpo.
Camadas do coração
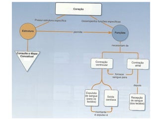
Câmaras cardíacas
Válvulas cardíacas
Valvas atrioventriculares:
dispositivos que permitem a
passagem do sangue somente do
átrio para o ventrículo.
Valva atrioventricular direita:
tricúspide;
Valva atrioventricular esquerda:
mitral.
Vasos cardíacos
Veia cava superior – cabeça,
pescoço e membros superiores;
Veia cava inferior – tronco e
membros inferiores;
Veias pulmonares;
.
– Seio coronário – vasos que alimentam as
paredes do coração
Vasos cardíacos
Artérias pulmonares;
Aorta ascendente;
Artérias coronárias – fornecem
sangue oxigenado para a as
paredes do coração;
Arco da aorta – envia artérias para
as partes superiores do corpo;
Aorta torácica descendente (que
torna aorta abdominal).
Circulação Arterial
Septos cardíacos
Horizontal: atrioventricular – divide o coração em porções superior e
inferior
Porção superior apresenta um septo sagital (inter-atrial) que divide
nos átrios direito e esquerdo. Cada átrio possui um apêndice
denominado de aurícula.
Septos cardíacos
Porção inferior apresenta um septo sagital (interventricular) que divide
nos ventrículos direito e esquerdo. Este septo possui dois orifícios:
óstios atrioventriculares.
 Átrio direito – veias cavas
superior e inferior;
 Átrio esquerdo – veias
pulmonares (4, sendo 2 de
cada pulmão);
 Ventrículo direito – tronco
pulmonar (artérias pulmonares
direita e esquerda);
 Ventrículo esquerdo – artéria
aorta;
 Valvas do tronco pulmonar e
aórtica: valvas semilunares.
Circulação sanguínea
Primeira corrente sanguínea – sai
do ventrículo direito através do
tronco pulmonar e se dirige aos
capilares pulmonares onde se
processa a hematose.
O sangue oxigenado resultante é
levado pelas veias pulmonares e
lançado no átrio esquerdo, de onde
passará para o ventrículo esquerdo.
Circulação sanguínea
Segunda corrente sanguínea – sai
do ventrículo esquerdo através da
artéria aorta, a qual vai se
ramificando sucessivamente e
chega a todos os tecidos do
organismo.
Após as trocas, o sangue carregado
de resíduos e CO2 retorna ao
coração através de numerosas
veias, as quais em última instância
são tributárias (ou afluentes) de
dois grandes troncos venosos (veias
cavas inferior e superior).
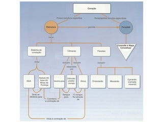
Sistema condutor
O impulso inicia no Nó sinoartrial → ativa musculatura do Nó atrio
ventricular.
Os dois ramos do feixe atrioventricular + fibras de Purkinjie conduzem
impulsos so Nó atriventricular até o miocárdio ventricular.
thevirtualheart.org
Sistema cardiovascular
Função: envio de material nutritivo e
oxigênio às células.
Nutrição celular: responsável pelo
crescimento e manutenção da vitalidade
do organismo.
Sangue: transporta material nutritivo
absorvido pela digestão dos alimentos e
permite a difusão do oxigênio obtido na
respiração celular.
Constituído por:
Tubos – vasos;
Fluidos – sangue e linfa;
Capilares – área de trocas entre o
sangue e os tecidos orgânicos.
Sistema cardiovascular
A permeabilidade seletiva permite que
material nutritivo e oxigênio passem dos
capilares para os tecidos e produtos do
resíduo metabólico passem dos tecidos para
os capilares.
Sistema sanguífero: vasos e coração;
Sistema linfático: vasos linfáticos e órgãos
linfoides;
Órgãos hemopoiéticos: medula óssea e
órgãos linfoides.
Tipos de circulação
Coronária - leva sangue ao miocárdio;
Pulmonar – do ventrículo direito para
a rede capilar dos pulmões e após a
hematose retorna ao átrio esquerdo.
Sistêmica – do ventrículo esquerdo
para a rede capilar dos tecidos e após
as trocas retorna pelas veias ao átrio
direito.
Colateral – mecanismo de defesa.
Tipos de circulação
Portal – interposição de uma veia entre
duas redes de capilares, sem passar por
órgão intermediário.
Ex: circulação portal-hepática
Veia porta fica localizada entre a rede de
capilares do fígado e a rede capilar do
intestino e tem como objetivo armazenar
excessos de açúcares da digestão no
fígado depois de uma refeição e liberar
os açúcares armazenados no fígado como
glicogênio, entre as refeições, visando
manter o nível de glicose no sangue.
Tipos de vasos
sanguíneos
Artérias:
Tubos elásticos pelos quais circula o
sangue de forma centrífuga, cuja
coloração se dá de acordo com os tecidos
circunvizinhos;
Elásticas ou de grande calibre;
Distribuidoras ou de médio calibre;
Arteríolas ou de menor calibre.
Tipos de vasos
sanguíneos
Ramos terminais – a partir da divisão do
tronco, o qual deixa de existir.
Ramos colaterais – a partir da divisão
do tronco, o qual continua existindo. Tais
ramos se formam a partir de diversos
ângulos.
Tipos de vasos sanguíneos
Posição:
Superficiais – em geral oriundas de artérias musculares que se destinam à pele, de
calibre reduzido e distribuição irregular.
Profundas – a maioria das artérias (afinidade por ossos e repulsão pela pele).
Nomenclatura: de acordo com a situação, direção, órgão irrigado ou peça anatômica
adjacente.
As artérias profundas são acompanhadas por uma ou duas veias, tendo esta mesmo
trajeto, calibre semelhante e em geral o mesmo nome da artéria que acompanha,
sendo chamadas veias satélites.
Quando decorrem juntos artéria, veia e nervo, o conjunto se chama feixe vásculo-
nervoso.
Tipos de vasos
sanguíneos
Veias:
Tubos elásticos pelos quais circula o
sangue de forma centrípeta;
Fazem sequência aos capilares que
transportam;
As superficiais têm coloração azul-
escura porque suas finas paredes deixam
transparecer o sangue que nele circula;
Cilíndricas quando cheias; achatadas,
quando vazias.
Grande, médio, pequeno calibre e
vênulas.
Tipos de vasos
sanguíneos
Posição
Superficiais: subcutâneas, visíveis na
pele, sendo mais calibrosas nos membros
e no pescoço.
Drenam o sangue na circulação
cutânea e servem como via de descarga
auxiliar da circulação profunda.
Tipos de vasos
sanguíneos
Profundas: solitárias – que não
acompanham artérias – ou satélites.
Comunicantes: ligam as veias superficiais
às profundas.
As veias da cabeça e tronco podem ser
classificadas em viscerais, quando
drenam nas vísceras ou órgãos, e em
parietais, quando drenam as paredes
daqueles segmentos.
Tipos de vasos
sanguíneos
Características:
O número de veias é maior que o de
artérias;
Frequente existência de duas veias
satélites acompanhando uma artéria;
Existência de veias superficiais, sem
artérias correspondentes.
Tipos de vasos sanguíneos
Válvulas:
Pregas membranosas da camada interna da veia, não existindo nas veias do
cérebro e em algumas do tronco e pescoço.
Sistema cardiovascular
Sistema cardiovascular
Sistema cardiovascular
Sistema cardiovascular
Sistema cardiovascular

Sistema cardiovascular

  • 1.
  • 2.
    MEDIASTINO • Cavidade Torácica –Pulmões/pleuras/coração • Mediastino: intervalo entre as duas pleuras • Mediastino superior: acima nível do pericárdio • Anterior: – Está a frente do pericárdio e atrás do esterno • Médio: – pericárdio/coração/porções de grandes vasos • Posterior – Atrás do pericárdio
  • 3.
    Coração e Pericárdio •Pericárdio: saco fibrosseroso que envolve o coração. • Pericárdio fibroso – Inferiormente funde-se com o centro tendíneo do diafragma e está intimamente relacionado aos grandes vasos do coração • Pericárdio seroso – Lâmina parietal: forra superfície interna do fibroso – Lâmina visceral: em contato com o coração
  • 4.
    Pericárdio Separa o coraçãodos outros órgãos do mediastino. Camada externa fibrosa: pericárdio fibroso; Camada externa serosa: pericárdio seroso.
  • 5.
    Coração Forma: base, ápicee faces (esternocostal, diafragmática e pulmonar). O maior eixo do coração – longitudinal – é oblíquo e forma um ângulo de aproximadamente 40 graus com o plano horizontal e também com o plano mediano do corpo.
  • 6.
  • 7.
  • 8.
    Válvulas cardíacas Valvas atrioventriculares: dispositivosque permitem a passagem do sangue somente do átrio para o ventrículo. Valva atrioventricular direita: tricúspide; Valva atrioventricular esquerda: mitral.
  • 9.
    Vasos cardíacos Veia cavasuperior – cabeça, pescoço e membros superiores; Veia cava inferior – tronco e membros inferiores; Veias pulmonares; .
  • 10.
    – Seio coronário– vasos que alimentam as paredes do coração
  • 11.
    Vasos cardíacos Artérias pulmonares; Aortaascendente; Artérias coronárias – fornecem sangue oxigenado para a as paredes do coração; Arco da aorta – envia artérias para as partes superiores do corpo; Aorta torácica descendente (que torna aorta abdominal).
  • 12.
  • 13.
    Septos cardíacos Horizontal: atrioventricular– divide o coração em porções superior e inferior Porção superior apresenta um septo sagital (inter-atrial) que divide nos átrios direito e esquerdo. Cada átrio possui um apêndice denominado de aurícula.
  • 14.
    Septos cardíacos Porção inferiorapresenta um septo sagital (interventricular) que divide nos ventrículos direito e esquerdo. Este septo possui dois orifícios: óstios atrioventriculares.
  • 15.
     Átrio direito– veias cavas superior e inferior;  Átrio esquerdo – veias pulmonares (4, sendo 2 de cada pulmão);  Ventrículo direito – tronco pulmonar (artérias pulmonares direita e esquerda);  Ventrículo esquerdo – artéria aorta;  Valvas do tronco pulmonar e aórtica: valvas semilunares.
  • 16.
    Circulação sanguínea Primeira correntesanguínea – sai do ventrículo direito através do tronco pulmonar e se dirige aos capilares pulmonares onde se processa a hematose. O sangue oxigenado resultante é levado pelas veias pulmonares e lançado no átrio esquerdo, de onde passará para o ventrículo esquerdo.
  • 17.
    Circulação sanguínea Segunda correntesanguínea – sai do ventrículo esquerdo através da artéria aorta, a qual vai se ramificando sucessivamente e chega a todos os tecidos do organismo. Após as trocas, o sangue carregado de resíduos e CO2 retorna ao coração através de numerosas veias, as quais em última instância são tributárias (ou afluentes) de dois grandes troncos venosos (veias cavas inferior e superior).
  • 18.
    Sistema condutor O impulsoinicia no Nó sinoartrial → ativa musculatura do Nó atrio ventricular. Os dois ramos do feixe atrioventricular + fibras de Purkinjie conduzem impulsos so Nó atriventricular até o miocárdio ventricular.
  • 19.
  • 20.
    Sistema cardiovascular Função: enviode material nutritivo e oxigênio às células. Nutrição celular: responsável pelo crescimento e manutenção da vitalidade do organismo. Sangue: transporta material nutritivo absorvido pela digestão dos alimentos e permite a difusão do oxigênio obtido na respiração celular. Constituído por: Tubos – vasos; Fluidos – sangue e linfa; Capilares – área de trocas entre o sangue e os tecidos orgânicos.
  • 21.
    Sistema cardiovascular A permeabilidadeseletiva permite que material nutritivo e oxigênio passem dos capilares para os tecidos e produtos do resíduo metabólico passem dos tecidos para os capilares. Sistema sanguífero: vasos e coração; Sistema linfático: vasos linfáticos e órgãos linfoides; Órgãos hemopoiéticos: medula óssea e órgãos linfoides.
  • 22.
    Tipos de circulação Coronária- leva sangue ao miocárdio; Pulmonar – do ventrículo direito para a rede capilar dos pulmões e após a hematose retorna ao átrio esquerdo. Sistêmica – do ventrículo esquerdo para a rede capilar dos tecidos e após as trocas retorna pelas veias ao átrio direito. Colateral – mecanismo de defesa.
  • 23.
    Tipos de circulação Portal– interposição de uma veia entre duas redes de capilares, sem passar por órgão intermediário. Ex: circulação portal-hepática Veia porta fica localizada entre a rede de capilares do fígado e a rede capilar do intestino e tem como objetivo armazenar excessos de açúcares da digestão no fígado depois de uma refeição e liberar os açúcares armazenados no fígado como glicogênio, entre as refeições, visando manter o nível de glicose no sangue.
  • 24.
    Tipos de vasos sanguíneos Artérias: Tuboselásticos pelos quais circula o sangue de forma centrífuga, cuja coloração se dá de acordo com os tecidos circunvizinhos; Elásticas ou de grande calibre; Distribuidoras ou de médio calibre; Arteríolas ou de menor calibre.
  • 25.
    Tipos de vasos sanguíneos Ramosterminais – a partir da divisão do tronco, o qual deixa de existir. Ramos colaterais – a partir da divisão do tronco, o qual continua existindo. Tais ramos se formam a partir de diversos ângulos.
  • 26.
    Tipos de vasossanguíneos Posição: Superficiais – em geral oriundas de artérias musculares que se destinam à pele, de calibre reduzido e distribuição irregular. Profundas – a maioria das artérias (afinidade por ossos e repulsão pela pele). Nomenclatura: de acordo com a situação, direção, órgão irrigado ou peça anatômica adjacente. As artérias profundas são acompanhadas por uma ou duas veias, tendo esta mesmo trajeto, calibre semelhante e em geral o mesmo nome da artéria que acompanha, sendo chamadas veias satélites. Quando decorrem juntos artéria, veia e nervo, o conjunto se chama feixe vásculo- nervoso.
  • 27.
    Tipos de vasos sanguíneos Veias: Tuboselásticos pelos quais circula o sangue de forma centrípeta; Fazem sequência aos capilares que transportam; As superficiais têm coloração azul- escura porque suas finas paredes deixam transparecer o sangue que nele circula; Cilíndricas quando cheias; achatadas, quando vazias. Grande, médio, pequeno calibre e vênulas.
  • 28.
    Tipos de vasos sanguíneos Posição Superficiais:subcutâneas, visíveis na pele, sendo mais calibrosas nos membros e no pescoço. Drenam o sangue na circulação cutânea e servem como via de descarga auxiliar da circulação profunda.
  • 29.
    Tipos de vasos sanguíneos Profundas:solitárias – que não acompanham artérias – ou satélites. Comunicantes: ligam as veias superficiais às profundas. As veias da cabeça e tronco podem ser classificadas em viscerais, quando drenam nas vísceras ou órgãos, e em parietais, quando drenam as paredes daqueles segmentos.
  • 30.
    Tipos de vasos sanguíneos Características: Onúmero de veias é maior que o de artérias; Frequente existência de duas veias satélites acompanhando uma artéria; Existência de veias superficiais, sem artérias correspondentes.
  • 31.
    Tipos de vasossanguíneos Válvulas: Pregas membranosas da camada interna da veia, não existindo nas veias do cérebro e em algumas do tronco e pescoço.