Incorporar apresentação
Transferir como PDF, PPTX



























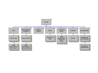
O documento discute os conceitos fundamentais de arquitetura da informação, incluindo suas definições, o papel do arquiteto da informação, e os componentes essenciais como organização, rotulação e sistemas de navegação.

























