ECA (Lei 8.069/1990) + SINASE (Lei 12.594/2012)
ECA
1. Convivência Familiar
A criança e adolescente tem direito de viver no seio de sua família, e em ambiente
livre de pessoas dependentes de substâncias entorpecentes, como regra.
Assim teremos:
2. Ato Infracional e Medidas Socieducativas e de Proteção
 Quem comete ato infracional é o adolescente e somente ele poderá ser
impostas medidas socieducativas, como por exemplo, a internação.
 Atente aos direitos dos adolescentes privados de sua liberdade, dentre
eles: peticionar diretamente a qualquer autoridade, receber visitas ao
menos semanalmente, receber escolarização e profissionalização,
assistência religiosa, pelo SINASE visitas intimas, realizar atividades
culturais, esportivas e de lazer, entre outros.
Família
Natural
Extensa: afinidade e
afetividade
Substituta
exceção: guarda, tutela e
adoção
Adoção: excepcional e
irrevogável, vedada
adoção por procuração
Regra: máximo até os 18
anos, não desliga de
impedimentos
matrimoniais
Estágio de convivência:
determinação judicial.
Estrangeiros: no mínimo
30 dias no Brasil!
 A internação não excederá a 3 anos, aplicada em situações que o ato
infracional é cometido mediante grave ameaça ou violência a pessoa,
reiteração de infrações graves e descumprimento reiterado e injustificável
de medida anteriormente imposta.
 Internação tem as características de: brevidade, excepcionalidade e
respeito a condição peculiar do adolescente.
3. Conselho Tutelar
Lembre-se de alguns pontos:
 Composto de 5 membros, mandato de 4 anos.
 Órgão permanente, autônomo e não jurisdicional.
Medidas Protetivas
Aplicadas
Ação ou omissão da
sociedade
Falta, omissão ou
abuso dos pais
Em razão da conduta
da criança ou
adolescente
Medidas
Encaminhamento aos
pais ou responsável
mediante termo de
responsabilidade
Orientação, apoio, e
acompanhamentos
temporário
Matricula escolar,
inclusão em programas
de auxílio a família
Tratamento médico,
psicológico ,
psiquiátrico
Tratamento as drogas e
álcool
Acolhimento
Institucional, colocação
em família substituta
Medidas Socio
Educativas
Advertência
Obrigação de
Reparar o dano
Prestar serviços a
comunidade
Liberdade Assistida
e Internação e Semi
Liberdade
SINASE
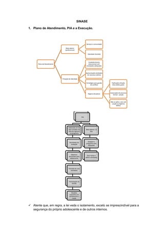
1. Plano de Atendimento, PIA e a Execução.
 Atente que, em regra, a lei veda o isolamento, exceto se imprescindível para a
segurança do próprio adolescente e de outros internos.
Plano de Atendimento
Meio aberto
(preferencial)
Serviços a comunidade
Liberdade Assistida
Privação de Liberdade
Estabelecimento
educacional com
instalações adequadas
Apresentação atividades
de natureza coletiva
Estratégias para gestão
de conflitos
Regime disciplinar
Tipificação infração
leve,média, grave
instauração de processo
formal - sanção
Não se aplica: atos sob
coação ou legítima
defesa
PIA
Elaborado em 45
dias contados da
data de ingresso
no programa
Resultados da
avaliação
Objetivos
declarados pelo
adolescente
Previsão de suas
atividades
Participação da
família
Medidas
específicas de
atendimento a
saúde
Meio aberto: 15
dias
Designar o
programa mais
adequado
fixar metas e
definir atividades
 São princípios que devem ser observados na execução de medidas
socioeducativas:
PRINCÍPIOS
• LEGALIDADE (tratamento menos gravoso que adulto)
• EXCEPCIONALIDADE
DA INTERVENÇÃO JUDICIAL E IMPOSIÇÃO DE MEDIDA
SOCIOEDUCATIVA
• AUTOCOMPOSIÇÃO DE CONFLITOS
• PRIORIDADES PRÁTICAS OU MEDIDAS RESTAURATIVAS COM
RELAÇÃO A VÍTIMA
• PROPORCIONALIDADE EM RELAÇÃO À OFENSA
• BREVIDADE DA MEDIDA
• INDIVIDUALIZAÇÃO (idade, capacidades circunstâncias pessoais)
• MÍNIMA INTERVENÇÃO
• NÃO DISCRIMINAÇÃO (etnia, gênero, nacionalidade, classe social,
orientação religiosa, política ou sexual, ...)
• FORTALECIMENTO VÍNCULOS FAMILIARES E COMUNITÁRIOS
2. Direitos Individuais
Art. 49. São direitos do adolescente submetido ao cumprimento de medida
socioeducativa, sem prejuízo de outros previstos em lei:
I - ser acompanhado por seus pais ou responsável e por seu defensor, em qualquer fase
do procedimento administrativo ou judicial;
II - ser incluído em programa de meio aberto quando inexistir vaga para o cumprimento
de medida de privação da liberdade, exceto nos casos de ato infracional cometido
mediante grave ameaça ou violência à pessoa, quando o adolescente deverá ser
internado em Unidade mais próxima de seu local de residência;
III - ser respeitado em sua personalidade, intimidade, liberdade de pensamento e religião
e em todos os direitos não expressamente limitados na sentença;
IV - peticionar, por escrito ou verbalmente, diretamente a qualquer autoridade ou órgão
público, devendo, obrigatoriamente, ser respondido em até 15 (quinze) dias;
V - ser informado, inclusive por escrito, das normas de organização e funcionamento do
programa de atendimento e também das previsões de natureza disciplinar;
VI - receber, sempre que solicitar, informações sobre a evolução de seu plano individual,
participando, obrigatoriamente, de sua elaboração e, se for o caso, reavaliação;
VII - receber assistência integral à sua saúde, conforme o disposto no art. 60 desta Lei;
e
VIII - ter atendimento garantido em creche e pré-escola aos filhos de 0 (zero) a 5 (cinco)
anos.

72 hrs educador social

  • 1.
    ECA (Lei 8.069/1990)+ SINASE (Lei 12.594/2012) ECA 1. Convivência Familiar A criança e adolescente tem direito de viver no seio de sua família, e em ambiente livre de pessoas dependentes de substâncias entorpecentes, como regra. Assim teremos: 2. Ato Infracional e Medidas Socieducativas e de Proteção  Quem comete ato infracional é o adolescente e somente ele poderá ser impostas medidas socieducativas, como por exemplo, a internação.  Atente aos direitos dos adolescentes privados de sua liberdade, dentre eles: peticionar diretamente a qualquer autoridade, receber visitas ao menos semanalmente, receber escolarização e profissionalização, assistência religiosa, pelo SINASE visitas intimas, realizar atividades culturais, esportivas e de lazer, entre outros. Família Natural Extensa: afinidade e afetividade Substituta exceção: guarda, tutela e adoção Adoção: excepcional e irrevogável, vedada adoção por procuração Regra: máximo até os 18 anos, não desliga de impedimentos matrimoniais Estágio de convivência: determinação judicial. Estrangeiros: no mínimo 30 dias no Brasil!
  • 2.
     A internaçãonão excederá a 3 anos, aplicada em situações que o ato infracional é cometido mediante grave ameaça ou violência a pessoa, reiteração de infrações graves e descumprimento reiterado e injustificável de medida anteriormente imposta.  Internação tem as características de: brevidade, excepcionalidade e respeito a condição peculiar do adolescente. 3. Conselho Tutelar Lembre-se de alguns pontos:  Composto de 5 membros, mandato de 4 anos.  Órgão permanente, autônomo e não jurisdicional. Medidas Protetivas Aplicadas Ação ou omissão da sociedade Falta, omissão ou abuso dos pais Em razão da conduta da criança ou adolescente Medidas Encaminhamento aos pais ou responsável mediante termo de responsabilidade Orientação, apoio, e acompanhamentos temporário Matricula escolar, inclusão em programas de auxílio a família Tratamento médico, psicológico , psiquiátrico Tratamento as drogas e álcool Acolhimento Institucional, colocação em família substituta Medidas Socio Educativas Advertência Obrigação de Reparar o dano Prestar serviços a comunidade Liberdade Assistida e Internação e Semi Liberdade
  • 3.
    SINASE 1. Plano deAtendimento, PIA e a Execução.  Atente que, em regra, a lei veda o isolamento, exceto se imprescindível para a segurança do próprio adolescente e de outros internos. Plano de Atendimento Meio aberto (preferencial) Serviços a comunidade Liberdade Assistida Privação de Liberdade Estabelecimento educacional com instalações adequadas Apresentação atividades de natureza coletiva Estratégias para gestão de conflitos Regime disciplinar Tipificação infração leve,média, grave instauração de processo formal - sanção Não se aplica: atos sob coação ou legítima defesa PIA Elaborado em 45 dias contados da data de ingresso no programa Resultados da avaliação Objetivos declarados pelo adolescente Previsão de suas atividades Participação da família Medidas específicas de atendimento a saúde Meio aberto: 15 dias Designar o programa mais adequado fixar metas e definir atividades
  • 4.
     São princípiosque devem ser observados na execução de medidas socioeducativas: PRINCÍPIOS • LEGALIDADE (tratamento menos gravoso que adulto) • EXCEPCIONALIDADE DA INTERVENÇÃO JUDICIAL E IMPOSIÇÃO DE MEDIDA SOCIOEDUCATIVA • AUTOCOMPOSIÇÃO DE CONFLITOS • PRIORIDADES PRÁTICAS OU MEDIDAS RESTAURATIVAS COM RELAÇÃO A VÍTIMA • PROPORCIONALIDADE EM RELAÇÃO À OFENSA • BREVIDADE DA MEDIDA • INDIVIDUALIZAÇÃO (idade, capacidades circunstâncias pessoais) • MÍNIMA INTERVENÇÃO • NÃO DISCRIMINAÇÃO (etnia, gênero, nacionalidade, classe social, orientação religiosa, política ou sexual, ...) • FORTALECIMENTO VÍNCULOS FAMILIARES E COMUNITÁRIOS 2. Direitos Individuais Art. 49. São direitos do adolescente submetido ao cumprimento de medida socioeducativa, sem prejuízo de outros previstos em lei: I - ser acompanhado por seus pais ou responsável e por seu defensor, em qualquer fase do procedimento administrativo ou judicial; II - ser incluído em programa de meio aberto quando inexistir vaga para o cumprimento de medida de privação da liberdade, exceto nos casos de ato infracional cometido mediante grave ameaça ou violência à pessoa, quando o adolescente deverá ser internado em Unidade mais próxima de seu local de residência; III - ser respeitado em sua personalidade, intimidade, liberdade de pensamento e religião e em todos os direitos não expressamente limitados na sentença; IV - peticionar, por escrito ou verbalmente, diretamente a qualquer autoridade ou órgão público, devendo, obrigatoriamente, ser respondido em até 15 (quinze) dias; V - ser informado, inclusive por escrito, das normas de organização e funcionamento do programa de atendimento e também das previsões de natureza disciplinar; VI - receber, sempre que solicitar, informações sobre a evolução de seu plano individual, participando, obrigatoriamente, de sua elaboração e, se for o caso, reavaliação; VII - receber assistência integral à sua saúde, conforme o disposto no art. 60 desta Lei; e VIII - ter atendimento garantido em creche e pré-escola aos filhos de 0 (zero) a 5 (cinco) anos.