0
UNIVERSIDADE PAULISTA
PRÓ-REITORIA DE PÓS-GRADUAÇÃO E PESQUISA
MBA EM LOGÍSTICA EMPRESARIAL E SUPPLY CHAIN
NÚBIA TEREZA SILVA DOS SANTOS
LOGÍSTICA REVERSA DE ESPONJAS DOMÉSTICAS: O
CASO DA SCOTCH-BRITE – 3M DO BRASIL
Campinas-SP
2015
1
NÚBIA TEREZA SILVA DOS SANTOS
LOGÍSTICA REVERSA DE ESPONJAS DOMÉSTICAS: O
CASO DA SCOTCH BRITE – 3M DO BRASIL
Monografia apresentada como requisito
para a aprovação no Programa de Pós-
Graduação Latu Sensu – MBA em
Logística Empresarial e Supply Chain,
sob orientação do Prof. MsC. Maurício
Cassar.
Campinas - SP
2015
2
NÚBIA TEREZA SILVA DOS SANTOS
LOGÍSTICA REVERSA DE ESPONJAS DOMÉSTICAS: O
CASO DA SCOTCH BRITE – 3M DO BRASIL
Trabalho Monográfico apresentado como requisito para aprovação no
Programa Pós-Graduação Latu Sensu – MBA em Logística Empresarial e
Supply Chain, avaliado conforme segue:
Conceito Final:
Data da Avaliação: ____/____/_____
Professores Avaliadores:
3
DEDICATÓRIA
Minha dedicatória vai primeiramente a Deus, que tem me capacitado em
tudo aquilo que tomo com desafio para minha vida, seja tanto no lado pessoal
como no profissional.
Dedico a todas as pessoas que de alguma maneira tiveram uma
participação nessa pesquisa, a fim de colaborar com informações que possam
ajudar tanto pessoas como o meio ambiente.
“Eis que nenhum trabalho é em vão no Senhor”.
4
AGRADECIMENTO
“Em nosso negócio, uma pessoa não consegue fazer muita coisa isoladamente.
Você tem de criar um time a seu redor.” (STEVE JOBS)
Tenho que agradecer muitas pessoas que dedicaram um minuto do seu tempo
em me ajudar com informações que complementaram a minha pesquisa. Para um bom
desenvolvimento do meu trabalho, precisei contar com colaborações estratégicas, ou
seja, pessoas que estivessem à frente desse projeto de reciclagem que pudessem me
transmitir à essência desse projeto, informações que me direcionaram a buscar cada
vez mais uma visão de um todo, o porquê do investimento em reciclagem de esponjas
domésticas.
Agradeço a equipe 3M: Emerson Mota (responsável pelo projeto) ao qual me
deu suporte em relação às informações técnicas do projeto; à Lienne Pires. Meu
agradecimento também vai para o Agnaldo Honório/Q.A da 3M do Brasil, ao qual me
passou instruções que foram de grande valia para o desenvolvimento desse trabalho.
Uma pessoa de grande bagagem profissional que me serviu de exemplo para
desenvolver um bom trabalho.
A ideia para essa pesquisa surgiu através de uma conversa com um Engenheiro
de Embalagens da 3M, busquei uma direção, já tinha em mente fazer algo voltado para
a Logística Reversa, só não havia definido o produto que iria estudar, surgiram muitas
ideias, mas defini pelas Esponjas Domésticas através da sugestão do Luciano
Parmegianni (3M).
Agradeço também a equipe da TerraCycle, em especial à Julia Worcemann ao
qual me repassou todas as informações sobre o processo geral desse projeto de
reciclagem.
Espero que essa pesquisa possa contribuir de alguma forma para a continuidade
e aprimoramento desse projeto através da conscientização da sociedade.
5
Não há nada mais difícil de controlar,
mais perigoso de conduzir, ou mais
incerto no seu sucesso, do que liderar a
introdução de uma nova ordem.
(MAQUIAVELLI, N; 1469).
6
RESUMO
O presente trabalho tem por objetivo apresentar os benefícios que a implantação do
processo de Logística Reversa pode trazer para a empresa, sociedade e para o Meio
Ambiente. No decorrer do desenvolvimento dessa pesquisa foi possível destacar o
conceito e benefícios da Logística Reversa, ao qual vem a tratar dos bens descartados
no sistema logístico, como o caso das esponjas domésticas, resíduos e outros
materiais não reutilizados após sua venda e consumo. A implantação da logística
reversa na empresa exige o controle de todas as informações necessárias para o
retorno do material ao ciclo produtivo, pois um planejamento correto agrega valores
econômicos, ecológicos, logísticos, entre outros. Este trabalho enumera algumas
razões que podem levar as empresas a praticarem a logística reversa, sendo uma fonte
de vantagem competitiva para uma estratégica empresarial, chegando a obter até
reduções de custos em seus processos. O método utilizado é a pesquisa bibliográfica,
realizada através do levantamento em fontes secundárias, como consultas a livros,
artigos científicos e revistas especializadas. Essa pesquisa também contou com
informações sobre o Projeto Brigada de Esponjas Scotch-Brite ao qual tem como
objetivo a Reciclagem de Esponjas domésticas. Tal projeto é uma parceria da empresa
3M do Brasil com a TerraCycle afim de dar a destinação correta às esponjas
domésticas, sejam elas de qualquer marca. O projeto também tem teor social, às quais
instituições são ajudadas através do programa de coletas.
Palavras-chaves: Esponjas. Logística Reversa. Meio Ambiente. Reciclagem.
7
SUMÁRIO
INTRODUÇÃO ............................................................................................................8
1. CONCEITOS DE LOGÍSTICA REVERSA.............................................................9
1.1 Ciclo Reverso de Pós-Consumo e Pós-Venda .............................................16
1.2 IMPORTANCIA DA LOGISTICA REVERSA PARA A EMPRESA, SOCIEDADE
E MEIO AMBIENTE ...............................................................................................21
1.2.1 Objetivos e benefícios ambientais da implantação da LR:............................23
1.2.1.1 Objetivos: ................................................................................................23
1.2.1.2 Benefícios: ..............................................................................................23
1.2.2 Objetivos e benefícios econômicos da implantação da LR:..........................24
1.2.2.1 Objetivos .................................................................................................24
1.2.2.2 Benefícios ...............................................................................................24
2. A 3M DO BRASIL E AS ESPONJAS DOMÉSTICAS..........................................25
2.1 A História da 3M do Brasil.............................................................................25
Visão 3M.............................................................................................................26
Valores 3M..........................................................................................................26
2.2 A marca Scoth-Brite......................................................................................27
2.3 A TerraCycle .................................................................................................29
3. A LOGÍSTICA REVERSA DAS ESPONJAS 3M DO BRASIL E O PROJETO
BRIGADA DE ESPONJAS SCOTCH-BRITE PELA EMPRESA TERRACYCLE.......32
3.1 Situação atual do projeto ...............................................................................36
4. CONSIDERAÇÕES FINAIS................................................................................40
REFERÊNCIAS.........................................................................................................42
ANEXO..................................................................................................................... 46
8
INTRODUÇÃO
No atual cenário econômico, onde a competitividade tem feito com que as
empresas se adéquem as mudanças com muita agilidade e flexibilidade, tem se notado
o interesse em questões que visam à minimização de impactos ambientais, a fim de
criar uma imagem melhor da empresa perante a sociedade. O que se tem notado
também é que controlando a geração e a destinação de resíduos/ materiais, tem-se
obtido resultados significantes como a redução de custos, fidelização de clientes e
reconhecimento de empresa sustentável perante a sociedade. Tal processo é
conhecido como Logística Reversa (LR).
A Logística Reversa vem para tratar não somente da produção de produtos ou
prestação de serviços, mas também para mostrar o interesse na destinação final
desses materiais, sendo assim, gerenciando o fluxo logístico que trata dos materiais
desde o ponto de consumo até o ponto de origem, obtendo a eficiência da cadeia de
retorno de produtos.
Portanto, esse trabalho tem como objetivo geral identificar os benefícios que a
implantação da Logística Reversa pode proporcionar tanto para a empresa, como
sociedade e meio ambiente, analisando a importância do crescimento de tal processo
como forma de contribuir para a sustentabilidade. Para tais questões e discussões
sobre os benefícios da implantação do Processo da Logística Reversa, a metodologia
desse trabalho foi baseada em pesquisas bibliográficas considerando livros, artigos e
publicações.
A pesquisa também contou com o estudo sobre o Projeto Brigada de Esponjas
Scotch-Brite ao qual tem como objetivo a Reciclagem de Esponjas, produto foco
pesquisado nesse trabalho. O projeto é uma iniciativa da empresa 3M do Brasil em
parceria com a empresa TerraCycle, ao qual é a responsável pelo processo de retorno
das esponjas ao ciclo produtivo, tornando assim matéria-prima para produção de outros
produtos.
A fabricação de esponjas é feita com um tipo de plástico considerado de difícil
reciclagem, por isso o tempo de decomposição desse material no meio ambiente é
indeterminado, além de contribuir com a preservação do meio ambiente, o consumidor
tem a chance de se engajar em uma causa social participando do projeto de reciclagem
das esponjas.
9
1. CONCEITOS DE LOGÍSTICA REVERSA
A logística reversa (LR) é uma ferramenta muito essencial e vem se destacando
por ser uma ferramenta que pensa também no meio ambiente, gerenciando resíduos e
dando a eles a destinação correta. Ao falar em logística reversa logo assuntos como
reciclagem e devolução se tornam primeiros conceitos a serem vistos.
Segundo Marcondes e Cardoso (2005), a LR já havia sendo estudada pela
indústria seriada desde 1975 em países desenvolvidos, como Inglaterra e EUA,
somente na última década, começou a ser estudada no Brasil.
Conforme Leite (2009) os primeiros estudos sobre a LR surgiram por volta da
década de 70 e 80, onde o foco principal estava relacionado ao retorno de bens a
serem processados em reciclagem de materiais.
Leite (2009; p.16 e 15) define a logística reversa como sendo:
A área da logística empresarial que planeja, opera e controla o fluxo e as
informações logísticas correspondentes, do retorno dos bens de pós-
venda e de pós-consumo ao ciclo de negócios ou ao ciclo produtivo, por
meio dos canais de distribuição reversos, agregando- lhes valor de
diversas naturezas: econômico, ecológico, legal, logístico, de imagem
corporativa, entre outras.
Essa questão da imagem da empresa perante a sociedade, caracterizando seria
a imagem corporativa, onde os consumidores avaliam e buscam de certa forma
empresas que sejam ecologicamente corretas.
De acordo com Ponchirolli (2007, p. 58),
A imagem – seja de empresa, de produto, de marca – é desenhada na
mente das pessoas com base em atributos desejáveis ou rejeitáveis,
pautados em valores, formando assim um conceito favorável ou
desfavorável, imagem positiva, negativa ou neutra, da empresa.
Para complementar essa definição, Pereira (2010) citou em sua pesquisa o
conceito dado por Adlmaier e Sellitto (2007):
Área da logística empresarial que visa gerenciar, de modo integrado,
todos os aspectos logísticos do retorno dos bens ao ciclo produtivo, por
meio de canais de distribuição reversos de pós-venda e de pós-
consumo, agregando-lhes valor econômico e ambiental (...) pela sua
reintegração a um ponto do ciclo produtivo de origem, ou a outro ciclo
produtivo, sob a forma de insumo ou matéria-prima.
O conceito de logística reversa tem evoluído com o decorrer dos anos,
inicialmente sua prática tratava-se da movimentação dos bens de um canal de
distribuição, hoje conforme Rodrigues et al (2002), tal conceito tem ganhado novas
abordagens, a logística reversa está sendo vista como a logística do retorno dos
produtos, redução de recursos, reciclagem e ações para substituição e reutilização de
10
materiais, disposição final de resíduos e reparação, reaproveitamento e remanufatura
de materiais, sendo incluída também em sua definição a questão da eficiência
ambiental.
Logística Reversa é “o processo de planejamento, implementação e
controle do fluxo eficiente e de baixo custo de matérias primas, estoque
em processo, produto acabado e informações relacionadas, desde o
ponto de consumo até o ponto de origem, com o propósito de
recuperação de valor ou descarte apropriado para coleta e tratamento de
lixo”. (ROGERS; LEMBKE, 1999 apud RIBEIRO, 2011).
A LR procura encontrar um meio eficiente de trazer do ponto de consumo, os
bens e materiais que foram vendidos, até o ponto de origem. A logística reversa
quando utilizada pelas organizações, acaba passando para seus clientes a imagem de
uma empresa sustentável, que se preocupa com o meio ambiente. (DIAS, 2005).
Um [...] aspecto diz respeito ao aumento da consciência ecológica dos
consumidores, que esperam que as empresas reduzam os impactos
negativos de sua atividade ao meio ambiente. Isso tem gerado ações por
parte de algumas empresas que visam comunicar ao público uma
imagem institucional “ecologicamente correta”. (LACERDA, 2003).
O profissional de logística não se preocupam somente com a movimentação
física dos materiais, e sim com o processo/ fluxo como um todo, desde o planejamento
da compra da matéria-prima até a entrega no cliente, a fim de satisfazer suas
necessidades. (SILVA, 2009).
A ideia central da logística reversa é a recuperação de valor através do
retorno dos bens ao processo produtivo ou ao ciclo de negócios. Além
disso, fatores relacionados a questões ambientais de relacionamento
com o cliente e imagem corporativa, ressaltam o papel estratégico da
logística reversa. (GONTIJO; DIAS; WERNER, 2010).
A LR vem para atender uma futura legislação ambiental, onde as empresas
precisam tornar-se mais responsáveis por todo o ciclo de vida de seus produtos, ou
seja, legalmente responder pelo destino após a entrega dos produtos ao seu
consumidor final e pelo impacto que eles produzem ao meio ambiente. Tal prática traz
aspectos de que a empresa possui como cultura à prática de conscientização
ecológica, que se preocupa também como o meio ambiente.
Foi aprovada em 2010 a nova Política Nacional de Resíduos Sólidos (lei federal
n° 12.305/2010), ao qual impôs uma nova maneira de como as empresas devem lidar
com a destinação final de seus resíduos sólidos. Alguns processos como a reciclagem,
coleta seletiva e a logística reversa vem para formarem a base dessa estrutura.
Segundo a Lei n° 12.305 de 2 de Agosto de 2010 a Logística Reversa é o:
11
Instrumento de desenvolvimento econômico e social caracterizado por
um conjunto de ações, procedimentos e meios destinados a viabilizar a
coleta e a restituição dos resíduos sólidos ao setor empresarial, para
reaproveitamento, em seu ciclo ou em outros ciclos produtivos, ou outra
destinação final ambientalmente adequada;
Lian (2012) define logística reversa como:
Uma ferramenta importante o chamado ciclo fechado de produção. Se a
empresa tem obrigação de dar destino aos seus resíduos, nada mais
óbvio que eles voltem como insumo para a sua ou para outra fábrica.
O pensamento Logístico pode ser visto como o processo que o produto
chegue na hora certa, no lugar certo, no tempo determinado que o
cliente precise comprar aquele produto, ou seja, o fluxo de materiais do
ponto de aquisição do produto até o ponto final de consumo. Já a LR é
vista de forma contraria do pensamento logístico. Pensa-se que de onde
sai do ponto final de consumo, e volte para a sua origem ou local certo. A
LR faz o reaproveitamento dos produtos que são coletados em diversas
localizações, precisam de uma logística para ser consolidados em
armazéns, ou algum local apropriado, e reaproveitados, seja de
manufaturado ou recondicionado. (NUNES, 2011).
A função da logística direta é encaminhar o produto para centros de distribuição,
destes para o mercado e assim chegando ao consumidor final, no caso da logística
reversa é o inverso, adquiriram-se os produtos/ materiais e depois devolve às suas
origens para tratamento, disposição final ou reciclagem.
Em termos práticos a logística reversa tem como objetivo principal
reduzir a poluição do meio ambiente e os desperdícios de insumos,
assim como a reutilização e reciclagem de produtos. Por exemplo,
organizações como supermercados, industriais e lojas descartam
volumes consideráveis de material que podem ser reciclados como
papel, papelão, pallets de madeira, plástico, entre outros resíduos
industriais com grande potencial de reutilização ou reciclagem. (SHIBAO;
MOORI; SANTOS, 2010).
Segundo Silva (2009), a logística reversa visa abordar o gerenciamento eficiente
do processo de recuperação dos produtos.
Para Oliveira e Silva (2005, p. 02) a logística reversa:
É um termo bastante genérico. Em seu sentido mais amplo, significa
todas as operações relacionadas com a reutilização de produtos e
materiais. Refere-se a todas as atividades logísticas de coletar,
desmontar e processar produtos e/ou materiais usados a fim de
assegurar uma recuperação sustentável.
A logística de fluxos de retorno, ou logística reversa, visa à eficiente execução
de recuperação de produtos. (GOMES; RIBEIRO, 2004 p.140).
Mueller (2005) citou algumas diferenças consideradas fundamentais ao qual
difere a Logística convencional e seu sistema reverso:
“Na Cadeia Logística convencional os produtos são puxados pelo
sistema, enquanto que na Logística Reversa existe uma combinação
entre puxar e empurrar os produtos pela cadeia de suprimentos. Isto
acontece, pois há, em muitos casos, uma legislação que aumenta a
12
responsabilidade do produtor. Quantidades de descarte já são limitadas
em muitos países. Os Fluxos Logísticos Reversos não se dispõem de
forma divergente, como os fluxos convencionais, mas sim podendo ser
divergentes e convergentes ao mesmo tempo. O processo produtivo
ultrapassa os limites das unidades de produção no sistema de Logística
Reversa. Os fluxos de retorno seguem um diagrama de processamento
pré-definido, no qual os produtos (descartados) são transformados em
produtos secundários, componentes e materiais. Os processos de
produção aparecem incorporados à rede de distribuição. Ao contrario do
processo convencional, o processo reverso possui um nível de incerteza
bastante alto”.
Para Mentzer et al (2001), a implantação da logística reversa pode provir da
necessidade de se pensar na sensibilidade ecológica, ou seja, a conscientização das
pessoas em relação as suas atitudes e seus processos hoje, visando às gerações
futuras.
Cabral (2011) ainda cita que para alcançar o objetivo do desenvolvimento
sustentável é necessário um planejamento onde se possa reconhecer que os recursos
naturais são finitos, com o desenvolvimento sustentável uma nova visão é criada onde
o objetivo seria o equilíbrio dos diversos aspectos ecológicos.
Em termos mais práticos, Shibao et al (2010) diz que o objetivo principal da LR é
“reduzir a poluição do meio ambiente e os desperdícios de insumos, assim como a
reutilização e reciclagem de produtos. Como exemplo, podemos destacar os
supermercados, indústrias e lojas que descartam um volume bem considerável de
material que podem ser reciclados como papel, papelão, pallets de madeira, plástico,
entre outros resíduos industriais com grande potencial de reutilização ou reciclagem”.
Na tabela 1 abaixo, encontra-se várias definições para o termo de logística
reversa, juntamente a cada definição uma perspectiva foi atribuída. (VALLE; COSTA,
2006).
Tabela 1: Definições sobre a logística reversa
13
Fonte: (VALLE; COSTA, 2006).
Para Felizardo (2003, p. 35), o objetivo da LR é agregar valor a um produto que
possuem componentes ou não de uso, resíduos industriais e produtos que apresentam
fim de sua vida útil.
Rodrigues et al (2002) cita algumas razões em seu estudo que apontam o que
estimulou a logística reversa:
 Sensibilidade ecológica: baseado na questão da sustentabilidade;
 Pressões legais: baseado na aprovação recente da Lei 12.305, Política
Nacional de Resíduos Sólidos, onde a responsabilidade da destinação dos
resíduos deixa de ser do estado e passa para os fabricantes;
 Redução do ciclo de vida;
 Imagem diferenciada: empresa sendo vista pela sociedade como
ecologicamente correta;
 Redução de custos: através da reutilização de embalagens retornáveis e
reaproveitamento de materiais.
14
Lacerda (2002) cita três motivos para o uso da Logística Reversa, são elas as
relacionadas às questões ambientais, onde as empresas devem ser legalmente
responsáveis pelo destino dos resíduos/ materiais; as relacionadas à diferenciação de
serviço, como o retorno de produtos e por ultimo os relacionados à questão de redução
de custo, onde se pode ver um considerável retorno quanto, por exemplo, a questão de
reciclagem de embalagens.
No estudo de Gontijo; Dias e Werner (2010) foi citado que a preocupação
crescente em optar pelas práticas da Logística Reversa deve-se por alguns fatores, tais
como:
 Escassez de materiais;
 Aumento do volume de distribuição;
 Material de custo mais barato ou já pré-processado;
 Custo de disposição final;
 Globalização de mercados;
 e custos de retornar os resíduos.
Em relação à reciclagem e a devolução de materiais, Cabral (2012) considera
que “ter esse tipo de conduta faz parte das preocupações constantes das empresas
que adotam a sustentabilidade e a responsabilidade social como diferenciais de seus
negócios”.
Gontijo et al (2010) declara que a LR vem propor que é possível ter crescimento
econômico preservando ao mesmo tempo o meio ambiente. Ainda citam que a ideia
central da logística reversa está voltada para a recuperação de valor através do retorno
dos bens ao processo produtivo ou ao ciclo de negócios.
A logística reversa é responsável por viabilizar o retorno dos materiais e
produtos, após sua venda e consumo, por meio de canais de distribuição
reversos, acrescentando valores aos mesmos. O material descartado
pelo consumidor devera ser recolhido para ser reutilizado ou descartado
corretamente. (GONTIJO; DIAS; WERNER, 2010).
A preocupação com o consumo sustentável tem crescido devido que as
legislações ambientais têm se tornado mais exigentes, onde os fabricantes são
responsáveis pela vida útil de seus produtos e também resíduos que são gerados
durante o processo produtivo. (DAHER; SILVA; DONSECA, 2006).
Leite (2003) classifica os bens de acordo com sua vida útil em:
 Bens duráveis: bens que possuem vida útil que varia de alguns anos e
algumas décadas;
15
 Bens semiduráveis: materiais que possuem uma vida útil intermediária, entre
durável e descartável, sua vida corresponde a meses, dificilmente é superior
a dois anos;
 Bens descartáveis: bens que tem vida útil de descartes de apenas algumas
semanas, raramente passam de seis meses.
Ainda para o autor, a implantação da logística reversa depende de condições
essenciais, como:
 Remuneração em todas as etapas reversas;
 Qualidade dos materiais reciclados;
 Escala econômica de atividades;
 Mercado para os produtos com o conteúdo reciclado.
Segundo Leite (2012), “Para não conturbar a sociedade, tudo que vai para o
mercado poderia voltar e ser reaproveitado”.
É necessário que haja uma inspiração legislativa para que os fabricantes
percebam, por exemplo, que a contaminação dos componentes de
produtos de informática ou a poluição por excesso (caso dos pneus)
conturba a vida urbana da sociedade. (LEITE, 2012).
Uma pesquisa quantitativa elaborada por Felipe (2009) com 8 (oito) empresas
associadas à Associação Empresarial de Criciúma – ACIC, demonstra o conhecimento
e a aplicação que possuem do processo de LR, conforme Figura 1:
Figura 1: Conhecimento e Aplicação
Fonte: Felipe (2009, p. 44)
Conforme pesquisa o maior índice (50 %) indica que as maiorias das empresas
já praticam o processo de logística reversa em sua cadeia produtiva.
16
1.1. Ciclo Reverso de Pós-Consumo e Pós-Venda
Uma parcela dos bens que são vendidos por meio da cadeia de
distribuição direta retorna ao ciclo de negócios ou produtivo pelos canais
de distribuição reversos. Os bens de pós-venda, um pouco ou sem
nenhum uso, constituem os canais reversos de pós-vendas, enquanto os
bens de pós-consumo, que foram usados e não apresentam interesse ao
primeiro possuidor, serão retornados pelos canais reversos de pós-
consumo. (LEITE, 2003, p.12).
Os bens de pós-vendas retornam por diferentes motivos e utilizam, em
grande parte os próprios canais de distribuição direta, enquanto os bens
de pós-consumo possuem uma organização própria que dará origem ao
gerenciamento reverso. Os canais reversos de pós-consumo
subdividem-se em reversos de reuso de bens duráveis de semiduráveis,
de desmanche de bens duráveis e de reciclagem de produtos e materiais
constituintes. (SILVA, 2009).
Segundo Leite (2009) a LR pode ser dividida em duas áreas de atuação:
Logística reversa de pós-venda e Logística reversa de pós-consumo:
A logística reversa de pós-venda está relacionada à devolução dos produtos que
tenha pouco ou nenhum uso.
O fluxo de bens de pós-venda pode se originar de várias formas, por
problemas de performance do produto ou por garantias comerciais; ao
mesmo tempo, pode se originar em diferentes momentos da distribuição
direta, ou seja, do consumidor final para o varejista ou entre membros da
cadeia de distribuição direta. (LEITE, 2003 p.9).
Enquadram-se nesse processo os produtos que tenham pouco ou nenhum uso,
com defeito, que vão para a assistência técnica ou que por algum motivo foram
devolvidos pelo consumidor, como por exemplo: computadores, notebooks, netbooks e
outros aparelhos de informática. (CABRAL, 2012).
Seu objetivo estratégico é o de agregar valor a um produto logístico que
é devolvido por razões comerciais, erros no processamento dos pedidos,
garantia dada pelo fabricante, defeitos ou falhas de funcionamento no
produto, avarias no transporte, entre outros motivos. Este fluxo de
retorno se estabelecerá entre os diversos elos da cadeia de distribuição
direta dependendo do objetivo estratégico ou motivo de seu retorno.
(LEITE, 2002).
Leite (2003) venha a definir a logística reversa de pós-vendas como:
“a específica área de atuação da logística reversa que se ocupa do
planejamento, da operação e do controle do fluxo físico e das
informações logísticas correspondentes do bem de pós-venda, sem uso
ou com pouco uso, que por diferentes motivos retornam aos diferentes
elos da cadeia de distribuição direta, que constituem uma parte dos
canais reversos pelos quais fluem esses produtos.”
Segundo Leite (2003), esses bens que se enquadram no fim da vida útil são
denominados produtos de pós-consumo que podem ser enviados a destinos finais
tradicionais, como a cremação ou os aterros sanitários, considerados meios seguros de
17
estocagem e eliminação, ou retornar ao ciclo produtivo por meio de canais de
desmanche, reciclagem ou reuso, estendendo assim sua vida útil.
Quanto à logística reversa de pós-consumo vem a tratar dos produtos que foram
utilizados até o fim de sua vida útil, mas mesmo após o seu descarte tem alguma
utilização, isso através da reciclagem, reuso ou desmanche.
Nesses casos, portanto, os canais reversos de ‘reuso’ são definidos
como aqueles em que se tem a extensão do uso de um produto de pós-
consumo ou de seu componente, com a mesma função para a qual foi
originalmente concebido, ou seja, sem nenhum tipo de remanufatura.
(LEITE, 2003 p.06).
Sinnecker (2007, p. 38) comenta que:
[...] constituem-se bens de pós-consumo dos produtos em seu fim de
vida útil ou usada com possibilidade de utilização bem como, os resíduos
industriais em geral. Seu objetivo estratégico é o de agregar valor a um
produto logístico constituído por bens inservíveis ao proprietário original,
ou que ainda possuam condições de utilização, por produtos
descartados por terem atingido o fim de vida útil e por resíduos
industriais. Estes produtos de pós-consumo poderão se originar de bens
duráveis ou descartáveis e fluírem por canais reversos de Reuso,
Desmanche, Reciclagem até a destinação final.
Guarnieri (2005) caracteriza a logística reversa de pós-consumo através do
planejamento e disposição final dos bens de pós-consumo, que são aqueles bens que
já estão no final de sua vida útil.
Leite (2003) divide os bens de pós-consumo em três categorias:
 Bens descartáveis: considerados os produtos que tem vida útil curta, como
embalagens, brinquedos, materiais para escritório, suprimentos para
computadores, artigos cirúrgicos, pilhas de equipamentos eletrônicos, fraldas,
jornais, revistas, e outros;
 Bens duráveis: São produtos que variam sua vida útil em alguns anos ou até
décadas. Bens que satisfazem a vida social. Fazem parte dessa categoria os
automóveis, os eletrodomésticos, os eletrônicos, as máquinas e os
equipamentos industriais, os edifícios de diversas naturezas, os aviões, as
construções civis, os navios, entre outros;
“Um bem durável é composto por uma série de componentes com
diferentes durações de vida e que poderão ser substituídos ao longo da
vida do bem, dando origem a fluxos em canais reversos próprios”.
(LEITE, 2003).
 Bens semiduráveis: considerados produtos quem tem vida útil curta, oscilam
entre duráveis e semiduráveis, são eles bateria de veículos, óleos lubrificantes,
baterias de celulares, computadores e seus periféricos, revistas especializadas,
entre outros.
18
Leite (2003) cita que o principal foco da logística reversa em relação aos bens
de pós-consumo esta voltado à preocupação desses bens ao processo produtivo por
meio de desmanche, reciclagem ou reuso.
A logística reversa de pós-consumo aborda algumas atividades que podem
trazer benefícios ao meio ambiente, uma das principais atividades, hoje já praticadas
por muitas empresas é a reciclagem.
‘Reciclagem’ é o canal reverso de revalorização, em que os materiais
constituintes dos produtos descartados são extraídos industrialmente,
transformando-se em matérias-primas secundárias ou recicladas que
são reincorporadas à fabricação de novos produtos. (LEITE, 2003 p.07).
Leite (2009) ainda cita algumas vantagens obtidas através da reciclagem:
 Economia de energia economia de energia e matérias-primas, reduzindo
desperdícios e a poluição do ar, água e do solo;
 Redução do lixo nos aterros sanitários;
 Geração de renda pela comercialização dos itens recicláveis e processos
logísticos reversos.
A aplicação da logística reversa de pós-consumo pode proporcionar vantagens
de fator econômico para as empresas, visando à utilização de materiais recicláveis que
foram reintegrados ao ciclo produtivo, tornando os preços menores em relação à
compra de matérias-primas, gerando assim uma economia através do menor custo
produtivo com menor utilização de recursos naturais. (Leite, 2003).
Seu objetivo estratégico é o de agregar valor a um produto logístico
constituído por bens inservíveis ao proprietário original, ou que ainda
possuam condições de utilização, por produtos descartados por terem
atingido o fim de vida útil e por resíduos industriais. Estes produtos de
pós-consumo poderão se originar de bens duráveis ou descartáveis e
fluírem por canais reversos de Reuso, Desmanche, Reciclagem até a
destinação final. (LEITE, 2002).
Segundo Leite (2002) essas duas áreas de atuação da logística reversa tem sido
tratada independentemente até então pela literatura, diferenciada pelo estágio ou fase
do ciclo de vida útil do produto retornado, na Figura 2 abaixo, está relacionado à área
de atuação e as etapas da LR.
19
Figura 2: Logística Reversa – Área de Atuação e Etapas Reversas
Fonte: Leite (2002). Revista Tecnologística.
Leite (2003) cita que através dessas cadeias/áreas podem-se destacar alguns
benefícios, como a: competitividade, retorno financeiro e imagem corporativa.
Abaixo segue Figura 3, apresentada na pesquisa de Ferreira (2011).
Figura 3: Fluxos reversos: agregando valor (adaptado de LEITE, 2003, p. 207)
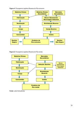
Abaixo na Figura 4 segue detalhado o fluxograma da logística reversa do pós-
consumo e na Figura 5 o fluxograma da logística do pós-venda, conforme Mueller
(2005).
20
Figura 4: Fluxograma Logística Reversa do Pós-consumo
Figura 5: Fluxograma Logística Reversa de Pós-venda
Fonte: Leite Consultorias
21
1.2 IMPORTANCIA DA LOGISTICA REVERSA PARA A EMPRESA,
SOCIEDADE E MEIO AMBIENTE
Nunes (2011) cita que a participação da sociedade tem grande influencia nos
resultados voltados ao marketing ecológico, que empresas como Abril e Natura,
desenvolvem e apresentam ações de merchandising que visam à utilização de
produtos ecologicamente corretos.
Para o autor as empresas que praticam a LR, terão como vantagens:
 Valorização de seus produtos através de clientes que procuram empresas
que possam oferecer um processo logístico reverso;
 Rentabilidade em todas as fases de retorno;
 Redução de custos: através do reaproveitamento de materiais e economia
com embalagens retornáveis;
 Imagem e reputação: adotando procedimentos em gestão ambiental.
A logística reversa vem a se tornar um instrumento para a preservação do meio
ambiente, através de tal processo resultados como redução de concentração de
resíduos são notados.
Muller (2005, apud PEDROSA 2008), cita sete razões que podem levar as
empresas as praticarem a LR:
1. Legislação Ambiental: ao qual está exigindo das empresas que se tornem
responsáveis pela destinação de seus resíduos;
2. Benefícios econômicos do uso de produtos retornáveis, que podem ser
reutilizados no processo produtivo;
3. A crescente conscientização ambiental dos consumidos;
4. Razões competitivas: diferenciação por serviços;
5. Limpeza do canal de distribuição;
6. Proteção de margem de lucro;
7. Recaptura de valor e recuperação de ativos.
Simões (2002) diz que houve um aumento por práticas e atividades ambientais,
visando assim à importância da LR, ao qual passou a ser considerada uma forma de
unir todo o clico da cadeia de suprimentos.
Biazzi (2002) cita alguns outros motivos ao qual demonstram a importância da
prática da LR:
 Devolução cada vez maior de produtos pelos clientes do varejo;
22
 Alto desenvolvimento tecnológico, o que provoca uma grande obsolescência
e aumenta a preocupação das empresas em evitar acúmulos de produtos;
 Escassez de recursos virgens;
 Dificuldade de eliminar produtos e componentes não reaproveitados nas
grandes cidades, gerando acumulo de resíduos.
“No atual cenário, as empresas que adotarem a prática da LR, ganharam
fortalecimento de sua imagem institucional”. (FELIZARDO; HATA; KEYAMA, 2002).
Lacerda (2002) cita que as iniciativas relacionadas à logística reversa têm
proporcionado ganhos às empresas, principalmente em questões de economia, onde
ocorre a reutilização de embalagens retornáveis.
Os clientes valorizam empresas que possuem políticas de retorno de
produtos, pois isso garante o direito de devolução ou troca de produtos.
Este processo envolve uma estrutura para recebimento, classificação e
expedição de produtos retornados, bem como um novo processo no
caso de uma nova saída desse mesmo produto. (NUNES, 2011).
Segundo Guarnieri (2005), as empresas que adotam a LR acabam gerando
vantagem competitiva em relação a outras empresas que não adotam, pois a logística
reversa torna-se uma diferenciação de serviço, facilitando a vida dos clientes.
Outro beneficio para a empresa, seria a redução de custos através da prática
pela reciclagem, ao qual tem trazido retornos consideráveis para as empresas. Esses
resultados são obtidos através da reutilização de embalagens e do reaproveitamento
de materiais da produção.
Através da LR surgem oportunidades como a reciclagem ou reuso que
proporcionam a preservação do meio ambiente, reduzindo assim a exploração dos
recursos naturais e recuperando materiais para serem retornados aos ciclos produtivos.
Pelos cálculos do CLRB, a economia reversa gera de R$ 15 a R$ 18
bilhões e tende a crescer fortemente à medida que as legislações
passem a contemplar outros segmentos. (CABRAL, 2012).
Visando a diminuição do impacto que a geração de resíduos causa ao meio
ambiente, a LR vem propor uma conscientização ecológica para as empresas, visando
comunicar ao público uma imagem institucional “ecologicamente correta”.
Outro beneficio que hoje ainda é ignorado por grande parte das
organizações, mas que deve ganhar relevância nos próximos anos é o
poder que a logística reversa tem em unir a indústria, o
atacado/distribuidor, o varejo e os demais elos da cadeia de
abastecimento em torno de vantagens mútuas. (MOTTA, 2011).
Chaves e Batalha (2008) também citam possíveis vantagens para as empresas
que aderem o processo de logística reversa em sua cadeia:
23
 Restrições ambientais: focando na conscientização sobre a conservação
ambiental, visando o crescimento ambiental;
 Redução de custo: através do reaproveitamento de materiais e economia
com embalagens retornáveis;
 Razões competitivas: Utilização de políticas que possibilitem o estreitamento
com o cliente, facilitando a troca de produto e que possam fidelizar os
clientes e se diferenciar dos concorrentes;
 Diferenciação da imagem corporativa: Utilizar a logística reversa
estrategicamente de forma a se posicionar como empresa-cidadã,
contribuindo com a sociedade.
Leite (2003) relacionou os principais objetivos e benefícios, tanto ambiental
como econômico da implantação do processo de logística reversa.
1. 1.2.1 Objetivos e benefícios ambientais da implantação da LR:
1.2.1.1 Objetivos:
 Mitigar impacto ambiental dos resíduos e
 Economizar os recursos naturais.
1.2.1.2 Benefícios:
 Redução do volume de descarte tanto seguras quanto ilegais;
 Antecipação às exigências de regulamentações legais;
 Economia de energia na fabricação de novos produtos;
 Diminuição da poluição pela contenção dos resíduos;
 Restrição dos riscos advindos de aterros;
 Melhoria da imagem corporativa e
 Consciência ecológica.
______________________________________________________________
1
Mitigar é intervir de alguma forma para remediar ou reduzir algum impacto ambiental detectado.
(Bio Jr. USP | Instituto de Biociências)
24
1.2.2 Objetivos e benefícios econômicos da implantação da LR:
1.2.2.1 Objetivos
 Formalizar negócios existentes;
 Aumentar volume de negócios;
 Reduzir custos substituindo matéria primas primárias por secundárias;
 Direcionar produtos recusados para mercados secundários e
 Economizar energia e custos de descarte de resíduos.
1.2.2.2 Benefícios
 Criação de novos negócios na cadeia produtiva;
 Redução de investimentos em fábricas;
 Economia do custo de energia na fabricação;
 Aumento de fluxo de caixa por meio da comercialização dos produtos
secundários e dos Resíduos;
 Aproveitamento do canal de distribuição para escoar os produtos
secundários nos mercados e
 Melhoria da imagem corporativa;
Ortim (2011) cita que as empresas devem se conscientizar da importância da
implantação da logística reversa, pois ela trará muitos benefícios:
 Ampliação da imagem da empresa, de modo que, esta passará a ser bem vista
pelos clientes e fornecedores;
 Abertura de novas oportunidades de negócio;
 O material coletado pode ser utilizado como matéria-prima para fabricação de
novas peças;
 Comercialização em outros segmentos;
 Concessão de linhas de crédito pelo BNDS e BID para implantação de projetos
ambientais.
Para Campos (2006), a LR pode ser vista por dois ângulos: o econômico e o
social, sendo o econômico relacionado aos gastos financeiros e o social refere-se aos
ganhos recebidos pela sociedade.
25
Através do processo de logística reversa, baseando-se na atividade de
reciclagem especificamente, tanto a sociedade, como o meio ambiente acabam
obtendo benefícios que contribuem para uma vida mais sustentável, através da
reciclagem pode-se obter a diminuição na poluição do solo, redução de lixo em aterros,
um crescimento na melhoria da limpeza da cidade resultando assim na qualidade de
vida da população.
2. A 3M DO BRASIL E AS ESPONJAS DOMÉSTICAS
2.1 A História da 3M do Brasil
Empresa líder em Pesquisa & Desenvolvimento, fundada em 1902 em
Minnesota-EUA com a exploração das minas por 5 homens. A empresa de Mineração e
de Manufatura de Minnesota logo foi transferida para a cidade de Duluth (1905). As
atividades foram concentradas na fabricação de abrasivos.
Em 1910, após a entrada de novos investidores, a empresa foi transferida para
Saint Paul, capital do estado de Minnesota.
A 3M chegou ao Brasil em 1946 em Campinas, interior de São Paulo sob a
razão Durex, Lixas e Fitas Adesivas Ltda.
A 3M trouxe para o mercado inovações importantes para o dia a dia dos
brasileiros como as fitas adesivas (Scotch® e Durex
MR
), as
esponjas Scotch-Brite
MR
, os blocos de recados Post-it®, as fitas
isolantes Scotch 33+, os curativos Micropore
MR
, a linha de cuidado
pessoal Nexcare
MR
, as películas refletivas usadas em placas de trânsito,
os adesivos Command
TM
, entre outros milhares de produtos.
Em 1954 a fábrica foi transferida para a cidade de Sumaré (SP) iniciando sua
produção com produtos abrasivos (lixas de papel).
No Brasil, seu parque industrial ocupa mais de 200.000 metros quadrados nas
cidades de Sumaré, Ribeirão Preto, Itapetininga, Mairinque, Manaus e São José do Rio
Preto. Além disso, detém o controle da Incavas, instalada em Bom Princípio, no Rio
Grande do Sul, produtora de insumos e acessórios para limpeza doméstica como rodos
e vassouras.
1975 – Inaugurada planta de Ribeirão Preto com a produção de fotocopiadoras,
fitas magnéticas e materiais refletivos;
1981 – Inaugurada a planta de Itapetininga: tratamento de papéis para o dorso
de fitas adesivas e fabricação de produtos para segurança;
26
2005 – Aquisição das operações globais da Cuno – empresa multinacional
especializada em filtração localizada em Mairinque;
2007 (1º Semestre) – Início das atividades em Manaus (AM) com a produção de
fitas especiais para área industrial e para o mercado de consumo;
2007 (2º Semestre) - A 3M do Brasil anunciou sua segunda aquisição no país
com a empresa Abzil Indústria e Comércio Ltda, do segmento de produtos ortodônticos,
complementando a linha de produtos da 3M Unitek na cidade de São José do Rio
Preto.
Visão 3M
 Tecnologia 3M impulsionando cada empresa
 Produtos 3M melhorando cada lar
 Inovações 3M facilitando a vida de cada pessoa
Valores 3M
 Agir com honestidade e integridade inflexíveis em tudo o que fazemos.
 Satisfazer nossos clientes com tecnologias inovadoras e qualidade superior,
valor e serviço.
 Oferecer retorno atraente aos investidores por meio de crescimento
sustentável e global.
 Respeitar o ambiente físico e social no mundo todo.
 Desenvolver e reconhecer a diversidade de talentos, iniciativas e a liderança
de nossos funcionários.
 Conquistar a admiração de todos os envolvidos com a 3M em todo o mundo.
Dados corporativos
● Origem: Estados Unidos
● Lançamento: 1958
● Criador: 3M Company
● Sede mundial: St. Paul, Minnesota
● Proprietário da marca: 3M Company
● Capital aberto: Não
● CEO & Presidente: Inge G. Thulin
● Faturamento: US$ 1 bilhão (estimado)
27
● Lucro: Não divulgado
● Presença global: + 80 países
● Presença no Brasil: Sim
● Segmento: Limpeza
● Principais produtos: Esponjas, baldes, rodos e vassouras
● Concorrentes diretos: Swiffer, Assolan e Bombril
● Ícones: As esponjas dupla face na cor verde e amarela
● Slogan: Clean Smart. Clean Brite.
● Website: www.scotchbrite.com.br
2. 2 A marca Scoth-Brite
A marca SCOTH-BRITE é bem conhecida principalmente por suas esponjas
verde e amarela e foi criada pela 3M, porém foi introduzida inicialmente nos Estados
Unidos em 1958 com o nome Scotch-Brite Floor Cleaning Pads. Já no Brasil, as
esponjas foram lançadas no ano de 1961.
O primeiro produto foi direcionado para o uso industrial, um disco de flanela para
ser utilizado em enceradeiras para limpar, remover e polir pisos. Ainda no ano de 1948
foi introduzida ao mercado a esponja doméstica para limpeza multiuso.
Várias outras versões das tradicionais esponjas verde e amarela foram
lançadas: Salva-Unhas (com inovador formato que protege as unhas do atrito nas
tarefas mais difíceis de limpeza), Limpeza de Banheiro (indicado para limpeza de
louças sanitárias e esmaltados sem riscar), Microcápsulas (que libera um delicioso
aroma de limão, além de ser resistente a muitas lavagens sem deixar resíduos nas
louças e panelas), Antiaderente (que limpa sem riscar os materiais mais delicados,
como a superfície antiaderente das panelas, acrílicos, cristais, pratarias, porcelanas e
vidros), Esponja Mágica (desenvolvida para limpar sujeiras difíceis como giz de cera e
lápis de cor em paredes, manchas em vidros e espelhos, resíduos de sabão em
azulejos e muito mais), além da esponja com ação antibactericida que combate o
desenvolvimento e proliferação de germes e bactérias.
28
Tempo de Decomposição do Materiais
Material Tempo de Degradação
Aço Mais de 100 anos
Alumínio 200 a 500 anos
Cerâmica Indeterminado
Chicletes 5 anos
Corda de nylon 30 anos
Embalagens Longa Vida até 100 anos (alumínio)
Esponjas Indeterminado
Filtros de cigarros 5 anos
Isopor Indeterminado
Louças Indeterminado
Luvas de borracha Indeterminado
Metais (componentes de equipamentos) cerca de 450 anos
Papel e papelão cerca de 6 meses
Plásticos (embalagens, equipamentos) até 450 anos
Pneus Indeterminado
Sacos e sacolas plásticas mais de 100 anos
Vidros Indeterminado
Fonte: Ambiente Brasil
Abaixo segue a relação de algumas das esponjas domésticas fabricadas pela
fábrica da 3M do Brasil na cidade de Sumaré-SP
Figura 6: Esponja Dupla Face
Figura 7: Esponja Não risca
Figura 8: Esponja Antiaderente
29
Figura 9: Esponja Sanitária
Figura 10: Esponja Mágica
Figura 11: Esponja Ultra
Figura 12: Esponja Max
2.3 A TerraCycle
A TerraCycle é uma empresa internacional especializada na coleta e reciclagem
de resíduos de difícil reciclabilidade. Fundada nos Estados Unidos em 2001, por um
estudante de 19 anos chamado Tom Szaky da Universidade de Princeton hoje é a líder
mundial nesse segmento. Possui escritórios distribuídos em 23 países, trabalha com
mais de 30 marcas para coletar embalagens que teriam como destino provável aterros
sanitários ou lixões. Em 2009 a empresa foi instalada no Brasil e desde então construiu
30
parceria com várias empresas: Faber-Castell, Mondeléz Brasil (Tang), Avon, Colgate,
L’Oréal (Garnier), Fast Shop, Brasil Foods, Suzano (Report), Coppertone e 3M (Scotch-
Brite). Após a coleta, os resíduos são transformados em matéria-prima para outros
produtos que podem ser adquiridos nas principais redes de varejo.
Processo de coleta do lixo é realizado através do Programa de Brigadas, que
paga R$ 0,02 por cada embalagem coletada. Todo o valor arrecadado é depois
repassado para escolas ou instituições sem fins lucrativos de todo o Brasil. Atualmente,
o valor de doações já passa de 350 mil reais e, no mundo, essa quantia já ultrapassou
8 milhões de dólares. A TerraCycle é líder mundial em soluções para materiais de difícil
reciclagem, mobilizando atualmente mais de 650 mil pessoas, que juntas já coletaram
mais de 23 milhões de embalagens e arrecadaram mais de 350 mil reais para
organizações nos últimos 5 anos. (DADOS SITE TERRACYCLE).
O escritório no Brasil fica localizada na cidade de São Paulo, porém times de
coletas estão espalhados por todo o Brasil. O escritório é decorado com produtos e
móveis upcycled. Estrados de madeiras (pallets) separam os ambientes e materiais
reaproveitados ganham uma segunda vida, por exemplo, portas de madeira se
transformam em mesas e bobinas servem como bancos de apoio. As paredes são
pintadas por grafiteiros e expressam a cultura da empresa.
Abaixo segue fotos ao qual a TerraCycle disponibiliza em seu site para que as
pessoas conheçam sua planta.
Figura 13 - Recepção
31
Figura 14 - Mostruário de produtos
Figura 15 - Espaço de convivência
Figura 16 - Coleta
32
Figura 17 - Sala de reunião
Figura 18 - Espaço de trabalho
Fonte: Site TerraCycle
3. A LOGÍSTICA REVERSA DAS ESPONJAS 3M DO BRASIL E O PROJETO
BRIGADA DE ESPONJAS SCOTCH-BRITE PELA EMPRESA TERRACYCLE
A 3M dentro dos seus princípios de sustentabilidade sempre buscou uma forma
de reciclar as esponjas Scotch-Brite, porém o mais difícil é realmente operacionalizar a
logística reversa das esponjas usadas. O projeto com a Terracycle possibilitou esta
operação através da ajuda dos consumidores que enviam as esponjas através de
Correios.
33
Com este projeto, a Scotch-Brite busca solucionar o problema de um resíduo
que possui uma considerável demanda por reciclagem. Segundo dados da própria 3M,
no Brasil são comercializados cerca de 360 milhões de esponjas de limpeza doméstica
de todas as marcas (o equivalente a mais de 3 mil toneladas) sendo que
provavelmente todo esse material é descartado junto ao lixo doméstico. Em vez de ir
para aterros sanitários ou lixões, as mais de três mil toneladas de esponjas consumidas
no Brasil a cada ano, podem voltar ao ciclo produtivo se tornando matéria-prima para
outros produtos.
Agora com a Brigada, boa parte dessas esponjas e também das suas
embalagens podem ser recicladas em todo o Brasil, o que ajuda a suavizar um
problema que só cresce no Brasil e no mundo, como mostram alguns dados a seguir:
 Segundo a Agência de Proteção Ambiental dos EUA, a quantidade de lixo
produzida pela humanidade cresceu cerca de 10.000% nos últimos 100 anos;
 A cada ano os brasileiros geram 68 milhões de toneladas de lixo urbano.
Esse número cresceu 6,8% em 2010 (comparados com o ano de 2009),
percentual seis vezes maior que o crescimento da população das cidades no
mesmo período. Dados do Panorama dos Resíduos Sólidos no Brasil 2012,
publicado pela Associação Brasileira de Empresas de Limpeza Pública e
Resíduos Especiais (Abrelpe);
 Em termos globais, o volume de resíduos urbanos deve saltar do atual 1,3
bilhão de toneladas para inimagináveis 2,2 bilhões de toneladas anuais até
2025. Dados do Programa da Organização das Nações Unidas para o Meio
Ambiente (Pnuma);
 Das cerca de 183 mil toneladas diárias de lixo produzido no País, 73 mil são
resíduos recicláveis, de acordo com o estudo Pagamento por Serviços
Ambientais Urbanos para a Gestão de Resíduos Sólidos, lançado em 2010
pelo Instituto de Pesquisa Econômica Aplicada (Ipea) e equivalem à perda de
R$8 bilhões por ano em matérias-primas não aproveitadas. Já segundo,
Sabetai Calderoni o doutor em Ciências pela USP e autor do livro Os Bilhões
Jogados no Lixo, esse valor pode chegar a R$ 20 bilhões. (3M, 2014).
Foi desenvolvida uma tecnologia para compor as esponjas usadas nas resinas
de Polipropileno e de Polietileno. Assim que as esponjas são recebidas em no
armazém da TerraCycle, inicia-se um processo de separação manual. Após a
separação e triagem as esponjas são moídas, lavadas, secadas e micronizadas. Por
fim as esponjas são extrusadas e granuladas para utilização final de sopro ou injeção.
34
O que foi desenvolvido foram aditivos, tecnologias e outros segredos industriais de
preparação das esponjas para adicioná-las em produtos plásticos convencionais
principalmente de PP e PE.
O material granulado gerado a partir da reciclagem das esponjas é destinado
para os fabricantes de peças plásticas do mercado. Neste momento a cadeia
econômica é um fator decisivo, portanto são distribuídas as resinas para parceiros
estratégicos do mercado.
Alguns exemplos dos produtos fabricados são: lixeiras, cremalheiras, garrafas,
suportes plásticos, pallets de movimentação de carga, floreiras e etc. Esses materiais
podem ser adquiridos pelos consumidores diretamente nas lojas onde os fabricantes
realizam a venda, por todo o Brasil ou localmente.
Todo o processo até o lançamento do programa de coleta leva, em média, dois
anos. O início das negociações com a 3M se deram no início de 2012, depois o
material passa por vários testes que comprovam sua reciclabilidade. O programa foi
lançado em junho de 2013.
O principal objetivo da TerraCycle é evitar que resíduos até então não recicláveis
tenham como destino final lixões e aterros sanitários. Portanto, trabalham na
propagação de seus programas de reciclagem visando que, no futuro, o número de
pessoas que descarte estes resíduos no lixo comum, seja mínimo.
O principal objetivo desse programa é garantir que o máximo de consumidores
passe a utilizar a Brigada da Scotch-Brite para descartar suas esponjas usadas (de
qualquer marca). Vale lembrar que qualquer pessoa ou organização pode participar
independente da região do país.
Segundo Emerson Mota/3M as expectativas em relação a esse projeto são:
 Em vez de ir para aterros sanitários ou lixões, as mais de três mil toneladas
de esponjas consumidas no Brasil a cada ano, podem voltar ao ciclo
produtivo se tornando matéria-prima para outros produtos;
 Ao incentivar as pessoas a repensar o conceito de lixo e fornecer doações
para organizações sem fins lucrativos, a 3M e TerraCycle estão ajudando o
consumidor a gerar um impacto positivo sobre o meio ambiente tanto em
nível global como local;
 Ao utilizar materiais reciclados como matéria-prima para outros produtos, a
TerraCycle substitui a necessidade de se produzir mais material virgem;
 Utilizando resíduos de embalagens, a TerraCycle auxilia na oferta de
produtos ambientalmente responsáveis e de preços mais acessíveis.
35
A participação na Brigada de Esponjas Scotch-Brite é totalmente gratuita, não há
taxa de inscrição e o envio das remessas é pago pela TerraCycle. Basta cadastrar o
seu time de coleta (pode ser uma escola, organização, empresa etc.) um representante
maior de 13 anos de idade para ser o responsável pelo cadastro. Depois é só seguir os
passos abaixo disponibilizado no site da TerraCycle:
1. Colete o máximo de esponjas usadas e suas respectivas embalagens. A
TerraCycle aceita remessas de diversos tamanhos, mas para garantir que
seus pontos sejam computados você deve atingir o peso mínimo de 500
gramas. Não serão computados os pontos para remessas com valores
inferiores ao mínimo da Brigada. Para reduzir sua pegada de carbono, dê
preferência ao envio de remessas maiores (máximo de 30kg) e reutilize
caixas para enviar seus resíduos.
2. Imprima uma etiqueta pré-paga. Para adquirir gratuitamente essa
etiqueta, basta acessar sua conta no site da Terracycle, clicar em "Envie
seu resíduo” e escolher a opção “Solicitar etiquetas”. Você também pode
solicitar sua etiqueta clicando aqui.
3. Envie sua remesa para a TerraCycle. Após fechar bem a sua caixa e
colar a etiqueta pré-paga, basta entregá-la em uma agência própria dos
Correios.
Figura 19 – Ilustração do processo de coleta e reciclagem TerraCycle
Esse projeto também visa ajudar instituições sem fins lucrativos: para cada
unidade de resíduo enviada, o seu time de coleta receberá 2 pontos TerraCycle que
36
equivalem a R$0,02 (1 ponto = R$0,01) e poderão ser revertidos em doações para uma
entidade sem fins lucrativos ou escola de sua escolha.
Figura 20 – Resíduos aceitos
Atualmente esse projeto já conta com mais de 10.000 times de coletas
espalhados pelo Brasil através do cadastro do site da Terracycle e nos primeiros 8
meses do projeto já retornaram mais de 30 mil esponjas usadas.
A Terracycle junto com a Scotch-Brite mantém um relacionamento direto com os
times de coleta para mantê-los engajados e participantes ativamente do processo.
Segundo Emerson Mota/3M do Brasil: “A Brigada de Esponjas Scotch-Brite
reforça a preocupação da marca com a preservação do meio-ambiente e convida os
consumidores a ajudar o próximo”.
3.1 Situação atual do projeto
Utilizando a metodologia SWOT podem-se detectar pontos importantes, sejam
eles oportunidades como também ameaças, ao qual podem ser exploradas de uma
forma mais abrangente pela empresa. Essa análise permite à empresa a construção de
estratégicas a serem trabalhadas a fim de se diferenciarem de seus concorrentes.
A análise SWOT é considerada uma ferramenta de gestão muito utilizada no
meio empresarial. Termo inglês, tendo como significado: Forças (Strengths), Fraquezas
(Weaknesses), Oportunidades (Opportunities) e Ameaças (Threats).
37
Pode-se dividir a análise SWOT em duas partes: a análise do ambiente
interno, onde serão identificados os pontos fortes e os fracos, e a análise
do ambiente externo, onde estão as ameaças e as oportunidades.
(FAUSTINO, 2012)
Baseando-se nessa ferramenta, foi desenvolvida uma análise do projeto de
reciclagem de esponjas, conforme tabela 2 de sua atual situação:
 Pontos Fortes e Oportunidades
Quando se expõe os pontos fortes ou forças, podemos observar as vantagens
internas da empresa em relação aos seus concorrentes, desta maneira analisando a
empresa 3M do Brasil, temos como pontos principais: Empresa que possui marca
reconhecida no mercado; Empresa Inovadora; Parcerias Estratégicas para a efetivação
e execução do projeto e o consumidor final, visando que se for bem instruído ele acaba
se tornando uma peça chave para o projeto.
Como oportunidades, temos as parcerias com escolas, grandes mercados e
associações de bairro. Pode-se destacar também o Reconhecimento Sustentável e os
Projetos Sustentáveis, ao qual acabam se interligando. Pensando como o projeto deve
chegar ao consumidor, o Plano de Comunicação vem a ser uma oportunidade
chegando ao questionamento: Como o consumidor terá conhecimento do projeto?
Quando falamos em Plano de Comunicação, o foco principal nesse caso é o
consumidor. A empresa elaborou algum plano que pudesse chegar ao consumidor final
à proposta de logística reversa de seus produtos, nesse caso as esponjas? Está sendo
elaborado ou foi elaborada uma nova embalagem ao qual a informação do processo de
devolução do produto após seu consumo está explicito para o consumidor? O plano de
comunicação vai visar à forma de como a ideia do projeto vai chegar ao consumidor.
Conforme informação de Emerson Mota/3M, “houve um investimento inicial na
divulgação através do meio digital. No entanto, há uma oportunidade de divulgarmos
mais, sem dúvida. Com relação ao envolvimento do público interno, há uma
comunicação dirigida a este público com a possibilidade de coleta interna. Estamos
trabalhando agora para aumentar o engajamento deste público”.
38
 Pontos Fracos e Ameaças
Por outro lado, analisando as fraquezas e ameaças, pode-se destacar o
aumento de custo ao qual nos leva a um questionamento: Até quanto o aumento de
custo pode tornar o projeto inviável? Outro ponto a ser analisar, seria o Marketing
interno. O projeto nasce dentro da empresa e é dentro dela que precisa ser exposto,
ser comunicado, ser apresentado. A comunicação interna também se torna um ponto
chave, pois são os próprios funcionários da empresa que irão colaborar com ideias,
com a divulgação externa do projeto.
Atualmente não existe uma legislação que obrigue as empresas a reciclarem
produtos como esponjas, mas analisando a situação atual do mundo, ao qual a
tendência é sempre a busca de produtos sustentáveis, de empresas que se preocupam
com o meio ambiente, que se preocupam com a destinação de seus resíduos,
podemos considerar que a Legislação vem a ser uma ameaça. As empresas estão
preparadas atualmente para adotarem novas legislações para a destinação de todos os
seus produtos?
A extensão territorial do Brasil pode ser considerada como uma ameaça, sendo
que da malha de transporte predominante no Brasil, o modal rodoviário é o mais
utilizado. Conforme dados da FIESP (2011), pode-se observar na tabela 3 na matriz de
transporte, o desequilíbrio entre os modais no Brasil e no estado de São Paulo.
Tabela 3 – Matriz de Transporte: Brasil e Estado de São Paulo
Modal Brasil (%)* São Paulo (%)**
Rodoviário 59,0 93,1
Ferroviário 24,0 5,3
Aquaviário 13,0 0,5
Aeroviário 0,3 0,3
Dutoviário 3,7 0,8
Dessa análise, temos mais um questionamento: O porquê a malha de transporte
pode ser considerada como uma ameaça? Analisando o cenário atual, onde o modal
mais utilizado é o rodoviário, deve-se pensar nas condições das rodovias do Brasil,
pois quando falamos no estado de São Paulo, temos boas rodovias, e quando falamos
39
em outros estados? Não temos boas rodovias distribuídas pelo Brasil, onde o
transporte de cargas acaba se tornando mais complicado, de custo alto, prazo maior e
no caso da reciclagem de esponjas, temos toda a questão do processo de logística
reversa, da volta das esponjas usadas para os locais de coleta.
Tabela 2: Análise SWOT
FORÇAS/ STRENGTHS
Marca Reconhecida
Empresa Inovadora
Parcerias Estratégicas
Consumidor final conscientizado
FRAQUEZAS/ WEAKNESSES
Processo de coleta (L.R)
Mão de Obra
Marketing Interno
Comunicação de Direcionamento
Aumento de Custo
OPORTUNIDADES/ OPPORTUNITIES
Parcerias com escolas, grandes
mercados, associação de bairros
Reconhecimento Sustentável
Plano de Comunicação
Projetos Sustentáveis
Aumento de Custo
AMEAÇAS/ THREATS
Legislação
Perda do Consumidor
Malha de Transporte
Comprometimento do consumidor final ao
longo dos anos (relacionado a falta de
informação sobre os produtos oriundos da
esponja reciclada – LCM2
)
Possíveis concorrentes
Quebra de parceria
Enfraquecimento do projeto
Volume captado pelo mercado ser menor
do que o esperado
_____________________________________________________________________________________________________________________________
2
LCM (Life Cycle Management) – “Gestão do ciclo de vida é uma abordagem de gestão de negócios que
pode ser usado por todos os tipos de empresas (e outras organizações) para melhorar seus produtos e,
assim, o desempenho de sustentabilidade das empresas e cadeias de valor associadas”. UNEP (2008)
Life Cycle Management Navigator (at http://www.unep.fr/scp/lcinitiative/ publications/training/index.htm)
40
4. CONSIDERAÇÕES FINAIS
“A reciclagem é uma realidade e uma tendência no comportamento de consumo,
logo a nossa intenção é cada vez mais potencializar o projeto tornando-o mais robusto
através da conscientização dos consumidores para que os mesmos se engajem e nos
ajude nesta causa nobre”. (EMERSON MOTA/3M BRASIL).
O mundo está em constante mudança, se não há um trabalho voltado a
conscientizar a população para que seu comportamento mude em relação à reciclagem
e separação de seus materiais, lixos orgânicos e etc, o que conhecemos e temos
disponíveis hoje, amanhã estará em escassez.
Os gestores do projeto na 3M já estão avaliando outras possibilidades a fim de
ampliar o desenvolvimento do projeto, uma das ideias está relacionada à aplicação do
projeto em escolas e varejistas parceiros da 3M e Scotch-Brite.
Sugiro para o crescimento desse projeto o trabalho com escolas, envolvendo as
crianças e os adolescentes. Desenvolvendo novas iniciativas como gincanas
relacionadas à reciclagem. Outra sugestão é trabalhar com as crianças ou
adolescentes que normalmente já fazem parte de algum trabalho social da empresa 3M
do Brasil, incentivando e conscientizando essas crianças e adolescentes sobre a
importância da reciclagem das esponjas.
As campanhas de sugestões que são desenvolvidas dentro da empresa podem
agregar muito valor e crescimento para esse projeto. Sugiro assim a elaboração de
campanhas que contem com a colaboração dos funcionários através de ideias e
sugestões que agregam valor para o projeto Brigada de Esponjas Scotch-Brite.
Outro ponto importante está relacionado aos pontos de coleta, ao qual deveriam
ser mais abrangentes. Conforme mencionado no trabalho, existem alguns pontos de
coleta e em outros casos, o próprio consumidor pode enviar via correios às esponjas. A
melhoria no processo de coleta se dará a partir das novas parcerias.
As legislações devem sim defender a questão da responsabilidade social das
empresas, e as empresas devem ver isso como oportunidade, a fim de agregar valor as
suas atividades e conquistar mais clientes, criando assim uma imagem de empresa
ecologicamente correta e que para o bom desenvolvimento do processo da L.R, se faz
necessário o mapeamento dos processos e o gerenciamento da cadeia de
suprimentos.
As empresas devem instituir departamentos voltados a sustentabilidade e à
responsabilidade social. Deve-se ressaltar que as empresas precisam se adequar as
41
novas exigências ambientais, que implantar a Logística Reversa não se trata somente
de ganhos materiais, pois estamos falando de uma cadeia toda, não só de empresa,
mas de pessoas (sociedade) e meio ambiente. Trata-se de uma iniciativa quando
pensamos que não há legislações que obriguem a reciclagem de seus produtos.
Conclui-se nessa pesquisa que a Logística Reversa está muito ligada as
questões ecológicas, ambientais, benefícios de diferencial competitivo e razões
financeiras que sua prática pode proporcionar. Isso devido ao fato de estarem
relacionadas às atividades como reciclagem, retrabalho e a reutilização de produtos.
O tema reciclagem é bem amplo e de grande relevância, sendo assim esse
trabalho deixa espaço para o desenvolvimento de novas pesquisas, ideias e sugestões
a fim de abranger estudos sobre a reciclagem de esponjas domésticas
especificamente.
42
REFERÊNCIAS
ADLMAIER, D.; SELLITTO, M. A. Embalagens retornáveis para transporte de bens
manufaturados: um estudo de caso em logística reversa. Produção, v. 17, n.2.
2007.
BALLOU, Ronald H. Logística Empresarial: transportes, administração de
materiais, distribuição física. 1 ed. 22 reimp. São Paulo: Atlas, 2010.
_______, Ronald H. Gerenciamento da Cadeia de Suprimentos: Planejamento,
Organização e Logística Empresarial. 4º Ed. São Paulo: Bookman, 2001.
_______, Ronald H. Business Logistics Management. Englewood Cliffs: Prentice
Hall, 1998
_______, Ronald H. Logística Empresarial. 2 ed. São Paulo, Atlas, 1995.
BRAGA JUNIOR, Sergio Silva. Gestão ambiental no varejo: um estudo das práticas
de logística reversa em supermercados de médio porte. 2007. 133 f. Dissertação
(Mestrado em Administração das Organizações) – Programa de Pós-Graduação em
Administração das Organizações, Faculdade de Economia, Administração e
Contabilidade de Ribeirão Preto, Ribeirão Preto, 2007.
CAMPOS, Tatiane. Logística reversa: aplicação ao problema das embalagens da
CEAGESP. São Paulo: Escola Politécnica da Universidade de São Paulo, 2006.
Dissertação (Mestrado), Departamento de Engenharia de Transportes-São Paulo,
2006. 154p
CABRAL, Daniela. Um jogo em que todos ganham: A logística reversa começa a
fazer parte das empresas que adotam a sustentabilidade como diferencial de
seus negócios. Revista Administrador Profissional, ano 35, n. 309, pp. 14-17, 2012.
COSTA, L.G.; VALLE, R. Logística reversa: importância, fatores para a aplicação e
contexto brasileiro. In: III Simpósio de Excelência em Gestão e Tecnologia, 2006.
Resende-RJ: SEGET, 2006.
COUNCIL OF SUPPLY CHAIN MANAGEMENT PROFESSIONALS (CSCMP).
Definition of logistics management. Disponível em:
<http://cscmp.org/aboutcscmp/definitions.asp>. Acesso em: 08 Março 2015
DIAS, João Carlos Quaresma. Logística global e macrológica. Lisboa: Edições
Síbalo, 2005.
DORNEIR, Philippe-Pierre; ERNST, Ricardo; FENDER, Michel; KOUVELIS Panos.
Logística e Operações Globais – Textos e Casos. São Paulo: Atlas, 2000.
FELIPE, Lisdeise Nunes. A logística Reversa como ferramenta de melhoria nos
processos das indústrias de revestimentos cerâmicos da região de Criciúma-SC.
Monografia apresentada ao curso de Administração com Habilitação em Comércio
Exterior, da Universidade do Extremo Sul Catarinense – UNESC. Criciúma, 2009.
43
FELIZARDO, Jean Mari. Logística Reversa: A reciclagem nas indústrias de plástico
da cidade de Curitiba e circunvizinhas. 2003. 151 f. Dissertação (Mestrado em
Tecnologia) – Programa de Pós-Graduação em Tecnologia. Centro Federal
Tecnológico de Educação Tecnológica do Paraná, Curitiba, 2003.
FLEISCHMANN, M., BLOEMHOF-RUWAARD, J.M., DEKKER, R., et al. Quantitative
models for reverse logistics, European Journal of Operational Research, v. 103,
pp. 1-17, 1997.
FLEURY, Paulo Fernando et al. Logística e Gerenciamento da cadeia de
suprimentos: Planejamento do fluxo de produtos e dos recursos. Ed: Atlas, SP,
2003.
GIACOBO, Fabiano; ESTRADA, Rolando S.; CERETTA, Paulo Sérgio. Logística
reversa: a satisfação do cliente no pós-venda. Revista Eletrônica de
Administração - READ/UFRGS, Porto Alegre, e. 35, v. 9, n. 5, p. 01-17, set-out/2003.
Disponível em: < http://read.adm.ufrgs.br/edicoes/busca.php>. Acesso em: 08
Fevereiro de 2015.
GONTIJO; Felipe Eugenio Kich; DIAS, Alexandre Magno de Paula; WERNER,
Jaqueline. A logística reversa de ciclo fechado para embalagens PET. VII
Congresso Nacional de Excelência em Gestão, Ago 2010. Disponível em
<http://www.excelenciaemgestao.org/Portals/2/documents/cneg7/anais/T11_0350_212
5.pdf>. Acesso em 15 de Março 2015.
GUANIERI, Patricia et all. A logística reversa de pós-venda e pós-consumo
agregando valor econômico, legal e ecológico às empresas - Congresso de
Administração e Congresso Sul Brasileiro de Comércio Exterior, Paraná, 2005.
LACERDA, L. Logística reversa: uma visão sobre os conceitos básicos e as
praticas. 2002. Disponível em:
<http://www.sargas.com.br/site/artigos_pdf/artigo_logistica
_reversa_leonardo_lacerda.pdf > Acesso em: 20 Janeiro 2015
________, L. Logística Reversa – uma visão sobre os conceitos básicos e as práticas
operacionais. Centro de Estudos em Logística, COPPEAD, UFRJ, 2002. Disponível em:
http://www.cel.coppead.ufrj.br/fspublic.htm. Acesso em 13 Março 2015
LEITE, Paulo Roberto. Um jogo em que todos ganham: A logística reversa começa
a fazer parte das empresas que adotam a sustentabilidade como diferencial de
seus negócios. 2012. Disponível em
<http://www.clrb.com.br/ns/up/arquivo/revista_administrador_abril2012.pdf> Acesso em
09 de Fevereiro de 2015.
_____, Paulo Roberto. Logística Reversa: Meio Ambiente e Competitividade. São
Paulo: Pearson, 2009.
_____, Paulo Roberto. Logística Reversa e a competitividade empresarial. Revista
Tecnologística, São Paulo, ano XI, n.117, ago. 2005. Disponível em: <
http://www.tecnologistica.com.br/site/5%2C1%2C26%2C10494.asp>. Acesso em 11
Janeiro 2015
_____, Paulo Roberto. Logística Reversa: Panorama Brasileiro. Revista
44
Tecnologística. nº. 104, 2004.
_____, Paulo Roberto. Logística Reversa. Meio Ambiente e Competitividade. São
Paulo: Prentice Hall, 2003.
_____, Paulo Roberto. Logística reversa: nova área da logística empresarial.
Revista Tecnologística. São Paulo, 2002.. Disponível em <
http://meusite.mackenzie.com.br/leitepr/LOG%CDSTICA%20REVERSA%20-
%20NOVA%20%C1REA%20DA%20LOG%CDSTICA%20EMPRESARIAL.pdf>.
Acesso em 05 Fevereiro 2015
LIAN, Henrique. Sustentabilidade: a razão social das empresas. Revista
Administrador Profissional, ano 35, n. 309, pp. 20-25, 2012.
LIMA, L.M., CAIXETA, J.V.F. Conceitos e práticas de Logística Reversa. Revista
Tecnologística, v. 4, n. 66, pp. 54-58, 2001.
MARANHA, Fernanda. Empresa júnior da USP cria projeto de redução do efeito
estufa. Edição Ano: 46 - Número: 83 - Publicada em: 18/10/2013. Disponível em
http://www.usp.br/aun/exibir.php?id=5553&edicao=982. Acesso em Maio, 2015
MARCONDES, F. C.S. & CARDOSO F.F. Contribuição para aplicação do conceito
de logística reversa na cadeia de suprimentos da construção civil. Porto Alegre:IV
SIBRAGEC/I ELAGEC, 2005.
MEIRIM, Hélio. Logística! Será que é isso mesmo? 2008. Disponível em <
http://www.portaldomarketing.com.br/Artigos_de_logistica/Logistica_sera_que_e_isso_
mesmo.htm>.
MENTZER, J. T. et al. Defining supply chain management. Journal of Business
Logistics, v. 22, n. 2, 2001. http://dx.doi.org/10.1002/j.2158-1592.2001.tb00001.x
MOTTA, Wladmir Henriques. Logística Reversa e reciclagem de embalagens no
Brasil. VII Congresso Nacional de Excelência em Gestão, Ago 2011. Disponível em
<http://www.excelenciaemgestao.org/Portals/2/documents/cneg7/anais/T11_0350_212
5.pdf>. Acesso em 10 de Fevereiro 2015.
MUELLER, C. Logística Reversa Meio-Ambiente e Produtividade. GELOG-UFSC
2005. Disponível em
http://empresaresponsavel.com/aulas/logistica_texto_meioambiente.pdf
rsa.pdf. Acesso em 16 mar. 2015.
NAHN, A.N.N. P; SOUZA, C.G; AGUIAR, R.A.A. Logística reversa no Brasil: a visão
dos especialistas. Ouro Preto-MG: XXIII Encontro Nacional de Engenharia de
Produção, 2003.
NOVAES, Antônio Galvão. Logística e Gerenciamento da Cadeia de Distribuição:
Estratégia, Operação e Avaliação. Rio de Janeiro: Campus, p.409, 2001.
NUNES, Wagner Djones. As vantagens e desvantagens da logística reversa no
sistema de gestão ambiental. Junho, 2011. Disponível em
http://wagnerdnunes.blogspot.com.br/2011_06_01_archive.html
45
OLIVEIRA, Adriano Abreu de; SILVA, Jersone Tarso Moreira. A Logística Reversa no
Processo de Revalorização dos Bens Manufaturados. Franca, 2005. Disponível em:
<http://www.facef.br/rea/edicao07/ed07_art03.pdf>
PEREIRA, Priscila Lazzarini. Logística Reversa na Mercedes-Benz- Juiz de Fora:
Evolução e Oportunidades. Trabalho de Conclusão de Curso apresentado a
Faculdade de Engenharia da Universidade Federal de Juiz de Fora. Juiz de Fira, 2010.
Disponível em <http://www.ufjf.br/ep/files/2011/02/TCC-Logistica-Reversa-Priscilla-
Lazzarini-Pereira.pdf> Acesso em 20 de maio de 2012
PIRES, S. O modelo de consórcio Modular. São Paulo: Universidade de São Paulo,
1999.
PONCHIROLLI, Osmar. Ética e responsabilidade social empresarial. Curitiba:
Juruá, 2007.
RODRIGUES, D.F.; RODRIGUES, G.G.; LEAL, J.E.; PIZZOLATO, N.D. Logística
Reversa- Conceitos e Componentes do sistema. Curitiba: XXII Encontro Nacional de
Engenharia de Produção, 2002.
ROGERS, Dale, S., TIBBEN-LEMBKE, R. An examination of reverse logistics
practices. Journal of business logistics, vol. 22, number 2, 2001.
SHIBAO, Fábio Ytoshi; MOORI, Roberto Giro; SANTOS, Mario Roberto dos. A
logística reversa e a sustentabilidade empresarial. XIII SemeAD- Seminários em
Administração. Setembro, 2010. Disponível em
http://www.ead.fea.usp.br/semead/13semead/resultado/trabalhosPDF/521.pdf. Acesso
em Mar, 2013
SILVA. Aparecida Donizete Alves. O crescimento da importância da Logística
Reversa. Trabalho apresentado como exigência parcial para obtenção do certificado de
conclusão de curso de Pós-graduação lato sensu em Gestão de Operações e Logística
da METROCAMP. Campinas, 2009. [mensagem pessoal]. Mensagem recebida por
<expedicao.buckman@celerelog.com.br> em 30 abr. 2012
STOCK, J.R. Development and Implementation of Reverse Logistics Programs.
Oaks Brook, IL, Council of Logistics Management Books, 1998.
46
ANEXO
DECLARAÇÃO
Eu, Núbia Tereza Silva dos Santos portador(a) do documento de identidade RG:
42.217.012-4, CPF 340.120.668-03, aluno(a) regularmente matriculado(a) no curso de
Pós - Graduação MBA EM LOGÍSTICA EMPRESARIAL E SUPPLY CHAIN do
programa Lato Sensu da UNIP – UNIVERSIDADE PAULISTA, sob o n° RA: 9312784,
declaro a quem possa interessar e para todos os fins de direito, que:
 Sou o(a) legítimo(a) autor(a) da monografia cujo título é: LOGÍSTICA REVERSA
DE ESPONJAS DOMÉSTICAS: O CASO DA SCOTCH-BRITE – 3M DO
BRASIL, da qual esta declaração faz parte, em seus ANEXOS;
 Respeitei a legislação vigente sobre direitos autorais, em especial, citado
sempre as fontes as quais recorri para transcrever ou adaptar textos produzidos
por terceiros, conforme as normas técnicas em vigor.
Declaro-me, ainda, ciente de que se for apurado a qualquer tempo qualquer falsidade
quanto ás declarações 1 e 2, acima, este meu trabalho monográfico poderá ser
considerado NULO e, consequentemente, o certificado de conclusão de curso/diploma
correspondente ao curso para o qual entreguei esta monografia será cancelado,
podendo toda e qualquer informação a respeito desse fato vir a tornar-se de
conhecimento público.
Por ser expressão da verdade, dato e assino a presente DECLARAÇÃO,
Em Campinas, _____/__________ de 2015.
Autenticação dessa assinatura, pelo funcionário da Secretaria da Pós- Graduação Lato Sensu da UNIP
____________________________________
Assinatura do (a) aluno (a)
47

TCC Logistica Reversa

  • 1.
    0 UNIVERSIDADE PAULISTA PRÓ-REITORIA DEPÓS-GRADUAÇÃO E PESQUISA MBA EM LOGÍSTICA EMPRESARIAL E SUPPLY CHAIN NÚBIA TEREZA SILVA DOS SANTOS LOGÍSTICA REVERSA DE ESPONJAS DOMÉSTICAS: O CASO DA SCOTCH-BRITE – 3M DO BRASIL Campinas-SP 2015
  • 2.
    1 NÚBIA TEREZA SILVADOS SANTOS LOGÍSTICA REVERSA DE ESPONJAS DOMÉSTICAS: O CASO DA SCOTCH BRITE – 3M DO BRASIL Monografia apresentada como requisito para a aprovação no Programa de Pós- Graduação Latu Sensu – MBA em Logística Empresarial e Supply Chain, sob orientação do Prof. MsC. Maurício Cassar. Campinas - SP 2015
  • 3.
    2 NÚBIA TEREZA SILVADOS SANTOS LOGÍSTICA REVERSA DE ESPONJAS DOMÉSTICAS: O CASO DA SCOTCH BRITE – 3M DO BRASIL Trabalho Monográfico apresentado como requisito para aprovação no Programa Pós-Graduação Latu Sensu – MBA em Logística Empresarial e Supply Chain, avaliado conforme segue: Conceito Final: Data da Avaliação: ____/____/_____ Professores Avaliadores:
  • 4.
    3 DEDICATÓRIA Minha dedicatória vaiprimeiramente a Deus, que tem me capacitado em tudo aquilo que tomo com desafio para minha vida, seja tanto no lado pessoal como no profissional. Dedico a todas as pessoas que de alguma maneira tiveram uma participação nessa pesquisa, a fim de colaborar com informações que possam ajudar tanto pessoas como o meio ambiente. “Eis que nenhum trabalho é em vão no Senhor”.
  • 5.
    4 AGRADECIMENTO “Em nosso negócio,uma pessoa não consegue fazer muita coisa isoladamente. Você tem de criar um time a seu redor.” (STEVE JOBS) Tenho que agradecer muitas pessoas que dedicaram um minuto do seu tempo em me ajudar com informações que complementaram a minha pesquisa. Para um bom desenvolvimento do meu trabalho, precisei contar com colaborações estratégicas, ou seja, pessoas que estivessem à frente desse projeto de reciclagem que pudessem me transmitir à essência desse projeto, informações que me direcionaram a buscar cada vez mais uma visão de um todo, o porquê do investimento em reciclagem de esponjas domésticas. Agradeço a equipe 3M: Emerson Mota (responsável pelo projeto) ao qual me deu suporte em relação às informações técnicas do projeto; à Lienne Pires. Meu agradecimento também vai para o Agnaldo Honório/Q.A da 3M do Brasil, ao qual me passou instruções que foram de grande valia para o desenvolvimento desse trabalho. Uma pessoa de grande bagagem profissional que me serviu de exemplo para desenvolver um bom trabalho. A ideia para essa pesquisa surgiu através de uma conversa com um Engenheiro de Embalagens da 3M, busquei uma direção, já tinha em mente fazer algo voltado para a Logística Reversa, só não havia definido o produto que iria estudar, surgiram muitas ideias, mas defini pelas Esponjas Domésticas através da sugestão do Luciano Parmegianni (3M). Agradeço também a equipe da TerraCycle, em especial à Julia Worcemann ao qual me repassou todas as informações sobre o processo geral desse projeto de reciclagem. Espero que essa pesquisa possa contribuir de alguma forma para a continuidade e aprimoramento desse projeto através da conscientização da sociedade.
  • 6.
    5 Não há nadamais difícil de controlar, mais perigoso de conduzir, ou mais incerto no seu sucesso, do que liderar a introdução de uma nova ordem. (MAQUIAVELLI, N; 1469).
  • 7.
    6 RESUMO O presente trabalhotem por objetivo apresentar os benefícios que a implantação do processo de Logística Reversa pode trazer para a empresa, sociedade e para o Meio Ambiente. No decorrer do desenvolvimento dessa pesquisa foi possível destacar o conceito e benefícios da Logística Reversa, ao qual vem a tratar dos bens descartados no sistema logístico, como o caso das esponjas domésticas, resíduos e outros materiais não reutilizados após sua venda e consumo. A implantação da logística reversa na empresa exige o controle de todas as informações necessárias para o retorno do material ao ciclo produtivo, pois um planejamento correto agrega valores econômicos, ecológicos, logísticos, entre outros. Este trabalho enumera algumas razões que podem levar as empresas a praticarem a logística reversa, sendo uma fonte de vantagem competitiva para uma estratégica empresarial, chegando a obter até reduções de custos em seus processos. O método utilizado é a pesquisa bibliográfica, realizada através do levantamento em fontes secundárias, como consultas a livros, artigos científicos e revistas especializadas. Essa pesquisa também contou com informações sobre o Projeto Brigada de Esponjas Scotch-Brite ao qual tem como objetivo a Reciclagem de Esponjas domésticas. Tal projeto é uma parceria da empresa 3M do Brasil com a TerraCycle afim de dar a destinação correta às esponjas domésticas, sejam elas de qualquer marca. O projeto também tem teor social, às quais instituições são ajudadas através do programa de coletas. Palavras-chaves: Esponjas. Logística Reversa. Meio Ambiente. Reciclagem.
  • 8.
    7 SUMÁRIO INTRODUÇÃO ............................................................................................................8 1. CONCEITOSDE LOGÍSTICA REVERSA.............................................................9 1.1 Ciclo Reverso de Pós-Consumo e Pós-Venda .............................................16 1.2 IMPORTANCIA DA LOGISTICA REVERSA PARA A EMPRESA, SOCIEDADE E MEIO AMBIENTE ...............................................................................................21 1.2.1 Objetivos e benefícios ambientais da implantação da LR:............................23 1.2.1.1 Objetivos: ................................................................................................23 1.2.1.2 Benefícios: ..............................................................................................23 1.2.2 Objetivos e benefícios econômicos da implantação da LR:..........................24 1.2.2.1 Objetivos .................................................................................................24 1.2.2.2 Benefícios ...............................................................................................24 2. A 3M DO BRASIL E AS ESPONJAS DOMÉSTICAS..........................................25 2.1 A História da 3M do Brasil.............................................................................25 Visão 3M.............................................................................................................26 Valores 3M..........................................................................................................26 2.2 A marca Scoth-Brite......................................................................................27 2.3 A TerraCycle .................................................................................................29 3. A LOGÍSTICA REVERSA DAS ESPONJAS 3M DO BRASIL E O PROJETO BRIGADA DE ESPONJAS SCOTCH-BRITE PELA EMPRESA TERRACYCLE.......32 3.1 Situação atual do projeto ...............................................................................36 4. CONSIDERAÇÕES FINAIS................................................................................40 REFERÊNCIAS.........................................................................................................42 ANEXO..................................................................................................................... 46
  • 9.
    8 INTRODUÇÃO No atual cenárioeconômico, onde a competitividade tem feito com que as empresas se adéquem as mudanças com muita agilidade e flexibilidade, tem se notado o interesse em questões que visam à minimização de impactos ambientais, a fim de criar uma imagem melhor da empresa perante a sociedade. O que se tem notado também é que controlando a geração e a destinação de resíduos/ materiais, tem-se obtido resultados significantes como a redução de custos, fidelização de clientes e reconhecimento de empresa sustentável perante a sociedade. Tal processo é conhecido como Logística Reversa (LR). A Logística Reversa vem para tratar não somente da produção de produtos ou prestação de serviços, mas também para mostrar o interesse na destinação final desses materiais, sendo assim, gerenciando o fluxo logístico que trata dos materiais desde o ponto de consumo até o ponto de origem, obtendo a eficiência da cadeia de retorno de produtos. Portanto, esse trabalho tem como objetivo geral identificar os benefícios que a implantação da Logística Reversa pode proporcionar tanto para a empresa, como sociedade e meio ambiente, analisando a importância do crescimento de tal processo como forma de contribuir para a sustentabilidade. Para tais questões e discussões sobre os benefícios da implantação do Processo da Logística Reversa, a metodologia desse trabalho foi baseada em pesquisas bibliográficas considerando livros, artigos e publicações. A pesquisa também contou com o estudo sobre o Projeto Brigada de Esponjas Scotch-Brite ao qual tem como objetivo a Reciclagem de Esponjas, produto foco pesquisado nesse trabalho. O projeto é uma iniciativa da empresa 3M do Brasil em parceria com a empresa TerraCycle, ao qual é a responsável pelo processo de retorno das esponjas ao ciclo produtivo, tornando assim matéria-prima para produção de outros produtos. A fabricação de esponjas é feita com um tipo de plástico considerado de difícil reciclagem, por isso o tempo de decomposição desse material no meio ambiente é indeterminado, além de contribuir com a preservação do meio ambiente, o consumidor tem a chance de se engajar em uma causa social participando do projeto de reciclagem das esponjas.
  • 10.
    9 1. CONCEITOS DELOGÍSTICA REVERSA A logística reversa (LR) é uma ferramenta muito essencial e vem se destacando por ser uma ferramenta que pensa também no meio ambiente, gerenciando resíduos e dando a eles a destinação correta. Ao falar em logística reversa logo assuntos como reciclagem e devolução se tornam primeiros conceitos a serem vistos. Segundo Marcondes e Cardoso (2005), a LR já havia sendo estudada pela indústria seriada desde 1975 em países desenvolvidos, como Inglaterra e EUA, somente na última década, começou a ser estudada no Brasil. Conforme Leite (2009) os primeiros estudos sobre a LR surgiram por volta da década de 70 e 80, onde o foco principal estava relacionado ao retorno de bens a serem processados em reciclagem de materiais. Leite (2009; p.16 e 15) define a logística reversa como sendo: A área da logística empresarial que planeja, opera e controla o fluxo e as informações logísticas correspondentes, do retorno dos bens de pós- venda e de pós-consumo ao ciclo de negócios ou ao ciclo produtivo, por meio dos canais de distribuição reversos, agregando- lhes valor de diversas naturezas: econômico, ecológico, legal, logístico, de imagem corporativa, entre outras. Essa questão da imagem da empresa perante a sociedade, caracterizando seria a imagem corporativa, onde os consumidores avaliam e buscam de certa forma empresas que sejam ecologicamente corretas. De acordo com Ponchirolli (2007, p. 58), A imagem – seja de empresa, de produto, de marca – é desenhada na mente das pessoas com base em atributos desejáveis ou rejeitáveis, pautados em valores, formando assim um conceito favorável ou desfavorável, imagem positiva, negativa ou neutra, da empresa. Para complementar essa definição, Pereira (2010) citou em sua pesquisa o conceito dado por Adlmaier e Sellitto (2007): Área da logística empresarial que visa gerenciar, de modo integrado, todos os aspectos logísticos do retorno dos bens ao ciclo produtivo, por meio de canais de distribuição reversos de pós-venda e de pós- consumo, agregando-lhes valor econômico e ambiental (...) pela sua reintegração a um ponto do ciclo produtivo de origem, ou a outro ciclo produtivo, sob a forma de insumo ou matéria-prima. O conceito de logística reversa tem evoluído com o decorrer dos anos, inicialmente sua prática tratava-se da movimentação dos bens de um canal de distribuição, hoje conforme Rodrigues et al (2002), tal conceito tem ganhado novas abordagens, a logística reversa está sendo vista como a logística do retorno dos produtos, redução de recursos, reciclagem e ações para substituição e reutilização de
  • 11.
    10 materiais, disposição finalde resíduos e reparação, reaproveitamento e remanufatura de materiais, sendo incluída também em sua definição a questão da eficiência ambiental. Logística Reversa é “o processo de planejamento, implementação e controle do fluxo eficiente e de baixo custo de matérias primas, estoque em processo, produto acabado e informações relacionadas, desde o ponto de consumo até o ponto de origem, com o propósito de recuperação de valor ou descarte apropriado para coleta e tratamento de lixo”. (ROGERS; LEMBKE, 1999 apud RIBEIRO, 2011). A LR procura encontrar um meio eficiente de trazer do ponto de consumo, os bens e materiais que foram vendidos, até o ponto de origem. A logística reversa quando utilizada pelas organizações, acaba passando para seus clientes a imagem de uma empresa sustentável, que se preocupa com o meio ambiente. (DIAS, 2005). Um [...] aspecto diz respeito ao aumento da consciência ecológica dos consumidores, que esperam que as empresas reduzam os impactos negativos de sua atividade ao meio ambiente. Isso tem gerado ações por parte de algumas empresas que visam comunicar ao público uma imagem institucional “ecologicamente correta”. (LACERDA, 2003). O profissional de logística não se preocupam somente com a movimentação física dos materiais, e sim com o processo/ fluxo como um todo, desde o planejamento da compra da matéria-prima até a entrega no cliente, a fim de satisfazer suas necessidades. (SILVA, 2009). A ideia central da logística reversa é a recuperação de valor através do retorno dos bens ao processo produtivo ou ao ciclo de negócios. Além disso, fatores relacionados a questões ambientais de relacionamento com o cliente e imagem corporativa, ressaltam o papel estratégico da logística reversa. (GONTIJO; DIAS; WERNER, 2010). A LR vem para atender uma futura legislação ambiental, onde as empresas precisam tornar-se mais responsáveis por todo o ciclo de vida de seus produtos, ou seja, legalmente responder pelo destino após a entrega dos produtos ao seu consumidor final e pelo impacto que eles produzem ao meio ambiente. Tal prática traz aspectos de que a empresa possui como cultura à prática de conscientização ecológica, que se preocupa também como o meio ambiente. Foi aprovada em 2010 a nova Política Nacional de Resíduos Sólidos (lei federal n° 12.305/2010), ao qual impôs uma nova maneira de como as empresas devem lidar com a destinação final de seus resíduos sólidos. Alguns processos como a reciclagem, coleta seletiva e a logística reversa vem para formarem a base dessa estrutura. Segundo a Lei n° 12.305 de 2 de Agosto de 2010 a Logística Reversa é o:
  • 12.
    11 Instrumento de desenvolvimentoeconômico e social caracterizado por um conjunto de ações, procedimentos e meios destinados a viabilizar a coleta e a restituição dos resíduos sólidos ao setor empresarial, para reaproveitamento, em seu ciclo ou em outros ciclos produtivos, ou outra destinação final ambientalmente adequada; Lian (2012) define logística reversa como: Uma ferramenta importante o chamado ciclo fechado de produção. Se a empresa tem obrigação de dar destino aos seus resíduos, nada mais óbvio que eles voltem como insumo para a sua ou para outra fábrica. O pensamento Logístico pode ser visto como o processo que o produto chegue na hora certa, no lugar certo, no tempo determinado que o cliente precise comprar aquele produto, ou seja, o fluxo de materiais do ponto de aquisição do produto até o ponto final de consumo. Já a LR é vista de forma contraria do pensamento logístico. Pensa-se que de onde sai do ponto final de consumo, e volte para a sua origem ou local certo. A LR faz o reaproveitamento dos produtos que são coletados em diversas localizações, precisam de uma logística para ser consolidados em armazéns, ou algum local apropriado, e reaproveitados, seja de manufaturado ou recondicionado. (NUNES, 2011). A função da logística direta é encaminhar o produto para centros de distribuição, destes para o mercado e assim chegando ao consumidor final, no caso da logística reversa é o inverso, adquiriram-se os produtos/ materiais e depois devolve às suas origens para tratamento, disposição final ou reciclagem. Em termos práticos a logística reversa tem como objetivo principal reduzir a poluição do meio ambiente e os desperdícios de insumos, assim como a reutilização e reciclagem de produtos. Por exemplo, organizações como supermercados, industriais e lojas descartam volumes consideráveis de material que podem ser reciclados como papel, papelão, pallets de madeira, plástico, entre outros resíduos industriais com grande potencial de reutilização ou reciclagem. (SHIBAO; MOORI; SANTOS, 2010). Segundo Silva (2009), a logística reversa visa abordar o gerenciamento eficiente do processo de recuperação dos produtos. Para Oliveira e Silva (2005, p. 02) a logística reversa: É um termo bastante genérico. Em seu sentido mais amplo, significa todas as operações relacionadas com a reutilização de produtos e materiais. Refere-se a todas as atividades logísticas de coletar, desmontar e processar produtos e/ou materiais usados a fim de assegurar uma recuperação sustentável. A logística de fluxos de retorno, ou logística reversa, visa à eficiente execução de recuperação de produtos. (GOMES; RIBEIRO, 2004 p.140). Mueller (2005) citou algumas diferenças consideradas fundamentais ao qual difere a Logística convencional e seu sistema reverso: “Na Cadeia Logística convencional os produtos são puxados pelo sistema, enquanto que na Logística Reversa existe uma combinação entre puxar e empurrar os produtos pela cadeia de suprimentos. Isto acontece, pois há, em muitos casos, uma legislação que aumenta a
  • 13.
    12 responsabilidade do produtor.Quantidades de descarte já são limitadas em muitos países. Os Fluxos Logísticos Reversos não se dispõem de forma divergente, como os fluxos convencionais, mas sim podendo ser divergentes e convergentes ao mesmo tempo. O processo produtivo ultrapassa os limites das unidades de produção no sistema de Logística Reversa. Os fluxos de retorno seguem um diagrama de processamento pré-definido, no qual os produtos (descartados) são transformados em produtos secundários, componentes e materiais. Os processos de produção aparecem incorporados à rede de distribuição. Ao contrario do processo convencional, o processo reverso possui um nível de incerteza bastante alto”. Para Mentzer et al (2001), a implantação da logística reversa pode provir da necessidade de se pensar na sensibilidade ecológica, ou seja, a conscientização das pessoas em relação as suas atitudes e seus processos hoje, visando às gerações futuras. Cabral (2011) ainda cita que para alcançar o objetivo do desenvolvimento sustentável é necessário um planejamento onde se possa reconhecer que os recursos naturais são finitos, com o desenvolvimento sustentável uma nova visão é criada onde o objetivo seria o equilíbrio dos diversos aspectos ecológicos. Em termos mais práticos, Shibao et al (2010) diz que o objetivo principal da LR é “reduzir a poluição do meio ambiente e os desperdícios de insumos, assim como a reutilização e reciclagem de produtos. Como exemplo, podemos destacar os supermercados, indústrias e lojas que descartam um volume bem considerável de material que podem ser reciclados como papel, papelão, pallets de madeira, plástico, entre outros resíduos industriais com grande potencial de reutilização ou reciclagem”. Na tabela 1 abaixo, encontra-se várias definições para o termo de logística reversa, juntamente a cada definição uma perspectiva foi atribuída. (VALLE; COSTA, 2006). Tabela 1: Definições sobre a logística reversa
  • 14.
    13 Fonte: (VALLE; COSTA,2006). Para Felizardo (2003, p. 35), o objetivo da LR é agregar valor a um produto que possuem componentes ou não de uso, resíduos industriais e produtos que apresentam fim de sua vida útil. Rodrigues et al (2002) cita algumas razões em seu estudo que apontam o que estimulou a logística reversa:  Sensibilidade ecológica: baseado na questão da sustentabilidade;  Pressões legais: baseado na aprovação recente da Lei 12.305, Política Nacional de Resíduos Sólidos, onde a responsabilidade da destinação dos resíduos deixa de ser do estado e passa para os fabricantes;  Redução do ciclo de vida;  Imagem diferenciada: empresa sendo vista pela sociedade como ecologicamente correta;  Redução de custos: através da reutilização de embalagens retornáveis e reaproveitamento de materiais.
  • 15.
    14 Lacerda (2002) citatrês motivos para o uso da Logística Reversa, são elas as relacionadas às questões ambientais, onde as empresas devem ser legalmente responsáveis pelo destino dos resíduos/ materiais; as relacionadas à diferenciação de serviço, como o retorno de produtos e por ultimo os relacionados à questão de redução de custo, onde se pode ver um considerável retorno quanto, por exemplo, a questão de reciclagem de embalagens. No estudo de Gontijo; Dias e Werner (2010) foi citado que a preocupação crescente em optar pelas práticas da Logística Reversa deve-se por alguns fatores, tais como:  Escassez de materiais;  Aumento do volume de distribuição;  Material de custo mais barato ou já pré-processado;  Custo de disposição final;  Globalização de mercados;  e custos de retornar os resíduos. Em relação à reciclagem e a devolução de materiais, Cabral (2012) considera que “ter esse tipo de conduta faz parte das preocupações constantes das empresas que adotam a sustentabilidade e a responsabilidade social como diferenciais de seus negócios”. Gontijo et al (2010) declara que a LR vem propor que é possível ter crescimento econômico preservando ao mesmo tempo o meio ambiente. Ainda citam que a ideia central da logística reversa está voltada para a recuperação de valor através do retorno dos bens ao processo produtivo ou ao ciclo de negócios. A logística reversa é responsável por viabilizar o retorno dos materiais e produtos, após sua venda e consumo, por meio de canais de distribuição reversos, acrescentando valores aos mesmos. O material descartado pelo consumidor devera ser recolhido para ser reutilizado ou descartado corretamente. (GONTIJO; DIAS; WERNER, 2010). A preocupação com o consumo sustentável tem crescido devido que as legislações ambientais têm se tornado mais exigentes, onde os fabricantes são responsáveis pela vida útil de seus produtos e também resíduos que são gerados durante o processo produtivo. (DAHER; SILVA; DONSECA, 2006). Leite (2003) classifica os bens de acordo com sua vida útil em:  Bens duráveis: bens que possuem vida útil que varia de alguns anos e algumas décadas;
  • 16.
    15  Bens semiduráveis:materiais que possuem uma vida útil intermediária, entre durável e descartável, sua vida corresponde a meses, dificilmente é superior a dois anos;  Bens descartáveis: bens que tem vida útil de descartes de apenas algumas semanas, raramente passam de seis meses. Ainda para o autor, a implantação da logística reversa depende de condições essenciais, como:  Remuneração em todas as etapas reversas;  Qualidade dos materiais reciclados;  Escala econômica de atividades;  Mercado para os produtos com o conteúdo reciclado. Segundo Leite (2012), “Para não conturbar a sociedade, tudo que vai para o mercado poderia voltar e ser reaproveitado”. É necessário que haja uma inspiração legislativa para que os fabricantes percebam, por exemplo, que a contaminação dos componentes de produtos de informática ou a poluição por excesso (caso dos pneus) conturba a vida urbana da sociedade. (LEITE, 2012). Uma pesquisa quantitativa elaborada por Felipe (2009) com 8 (oito) empresas associadas à Associação Empresarial de Criciúma – ACIC, demonstra o conhecimento e a aplicação que possuem do processo de LR, conforme Figura 1: Figura 1: Conhecimento e Aplicação Fonte: Felipe (2009, p. 44) Conforme pesquisa o maior índice (50 %) indica que as maiorias das empresas já praticam o processo de logística reversa em sua cadeia produtiva.
  • 17.
    16 1.1. Ciclo Reversode Pós-Consumo e Pós-Venda Uma parcela dos bens que são vendidos por meio da cadeia de distribuição direta retorna ao ciclo de negócios ou produtivo pelos canais de distribuição reversos. Os bens de pós-venda, um pouco ou sem nenhum uso, constituem os canais reversos de pós-vendas, enquanto os bens de pós-consumo, que foram usados e não apresentam interesse ao primeiro possuidor, serão retornados pelos canais reversos de pós- consumo. (LEITE, 2003, p.12). Os bens de pós-vendas retornam por diferentes motivos e utilizam, em grande parte os próprios canais de distribuição direta, enquanto os bens de pós-consumo possuem uma organização própria que dará origem ao gerenciamento reverso. Os canais reversos de pós-consumo subdividem-se em reversos de reuso de bens duráveis de semiduráveis, de desmanche de bens duráveis e de reciclagem de produtos e materiais constituintes. (SILVA, 2009). Segundo Leite (2009) a LR pode ser dividida em duas áreas de atuação: Logística reversa de pós-venda e Logística reversa de pós-consumo: A logística reversa de pós-venda está relacionada à devolução dos produtos que tenha pouco ou nenhum uso. O fluxo de bens de pós-venda pode se originar de várias formas, por problemas de performance do produto ou por garantias comerciais; ao mesmo tempo, pode se originar em diferentes momentos da distribuição direta, ou seja, do consumidor final para o varejista ou entre membros da cadeia de distribuição direta. (LEITE, 2003 p.9). Enquadram-se nesse processo os produtos que tenham pouco ou nenhum uso, com defeito, que vão para a assistência técnica ou que por algum motivo foram devolvidos pelo consumidor, como por exemplo: computadores, notebooks, netbooks e outros aparelhos de informática. (CABRAL, 2012). Seu objetivo estratégico é o de agregar valor a um produto logístico que é devolvido por razões comerciais, erros no processamento dos pedidos, garantia dada pelo fabricante, defeitos ou falhas de funcionamento no produto, avarias no transporte, entre outros motivos. Este fluxo de retorno se estabelecerá entre os diversos elos da cadeia de distribuição direta dependendo do objetivo estratégico ou motivo de seu retorno. (LEITE, 2002). Leite (2003) venha a definir a logística reversa de pós-vendas como: “a específica área de atuação da logística reversa que se ocupa do planejamento, da operação e do controle do fluxo físico e das informações logísticas correspondentes do bem de pós-venda, sem uso ou com pouco uso, que por diferentes motivos retornam aos diferentes elos da cadeia de distribuição direta, que constituem uma parte dos canais reversos pelos quais fluem esses produtos.” Segundo Leite (2003), esses bens que se enquadram no fim da vida útil são denominados produtos de pós-consumo que podem ser enviados a destinos finais tradicionais, como a cremação ou os aterros sanitários, considerados meios seguros de
  • 18.
    17 estocagem e eliminação,ou retornar ao ciclo produtivo por meio de canais de desmanche, reciclagem ou reuso, estendendo assim sua vida útil. Quanto à logística reversa de pós-consumo vem a tratar dos produtos que foram utilizados até o fim de sua vida útil, mas mesmo após o seu descarte tem alguma utilização, isso através da reciclagem, reuso ou desmanche. Nesses casos, portanto, os canais reversos de ‘reuso’ são definidos como aqueles em que se tem a extensão do uso de um produto de pós- consumo ou de seu componente, com a mesma função para a qual foi originalmente concebido, ou seja, sem nenhum tipo de remanufatura. (LEITE, 2003 p.06). Sinnecker (2007, p. 38) comenta que: [...] constituem-se bens de pós-consumo dos produtos em seu fim de vida útil ou usada com possibilidade de utilização bem como, os resíduos industriais em geral. Seu objetivo estratégico é o de agregar valor a um produto logístico constituído por bens inservíveis ao proprietário original, ou que ainda possuam condições de utilização, por produtos descartados por terem atingido o fim de vida útil e por resíduos industriais. Estes produtos de pós-consumo poderão se originar de bens duráveis ou descartáveis e fluírem por canais reversos de Reuso, Desmanche, Reciclagem até a destinação final. Guarnieri (2005) caracteriza a logística reversa de pós-consumo através do planejamento e disposição final dos bens de pós-consumo, que são aqueles bens que já estão no final de sua vida útil. Leite (2003) divide os bens de pós-consumo em três categorias:  Bens descartáveis: considerados os produtos que tem vida útil curta, como embalagens, brinquedos, materiais para escritório, suprimentos para computadores, artigos cirúrgicos, pilhas de equipamentos eletrônicos, fraldas, jornais, revistas, e outros;  Bens duráveis: São produtos que variam sua vida útil em alguns anos ou até décadas. Bens que satisfazem a vida social. Fazem parte dessa categoria os automóveis, os eletrodomésticos, os eletrônicos, as máquinas e os equipamentos industriais, os edifícios de diversas naturezas, os aviões, as construções civis, os navios, entre outros; “Um bem durável é composto por uma série de componentes com diferentes durações de vida e que poderão ser substituídos ao longo da vida do bem, dando origem a fluxos em canais reversos próprios”. (LEITE, 2003).  Bens semiduráveis: considerados produtos quem tem vida útil curta, oscilam entre duráveis e semiduráveis, são eles bateria de veículos, óleos lubrificantes, baterias de celulares, computadores e seus periféricos, revistas especializadas, entre outros.
  • 19.
    18 Leite (2003) citaque o principal foco da logística reversa em relação aos bens de pós-consumo esta voltado à preocupação desses bens ao processo produtivo por meio de desmanche, reciclagem ou reuso. A logística reversa de pós-consumo aborda algumas atividades que podem trazer benefícios ao meio ambiente, uma das principais atividades, hoje já praticadas por muitas empresas é a reciclagem. ‘Reciclagem’ é o canal reverso de revalorização, em que os materiais constituintes dos produtos descartados são extraídos industrialmente, transformando-se em matérias-primas secundárias ou recicladas que são reincorporadas à fabricação de novos produtos. (LEITE, 2003 p.07). Leite (2009) ainda cita algumas vantagens obtidas através da reciclagem:  Economia de energia economia de energia e matérias-primas, reduzindo desperdícios e a poluição do ar, água e do solo;  Redução do lixo nos aterros sanitários;  Geração de renda pela comercialização dos itens recicláveis e processos logísticos reversos. A aplicação da logística reversa de pós-consumo pode proporcionar vantagens de fator econômico para as empresas, visando à utilização de materiais recicláveis que foram reintegrados ao ciclo produtivo, tornando os preços menores em relação à compra de matérias-primas, gerando assim uma economia através do menor custo produtivo com menor utilização de recursos naturais. (Leite, 2003). Seu objetivo estratégico é o de agregar valor a um produto logístico constituído por bens inservíveis ao proprietário original, ou que ainda possuam condições de utilização, por produtos descartados por terem atingido o fim de vida útil e por resíduos industriais. Estes produtos de pós-consumo poderão se originar de bens duráveis ou descartáveis e fluírem por canais reversos de Reuso, Desmanche, Reciclagem até a destinação final. (LEITE, 2002). Segundo Leite (2002) essas duas áreas de atuação da logística reversa tem sido tratada independentemente até então pela literatura, diferenciada pelo estágio ou fase do ciclo de vida útil do produto retornado, na Figura 2 abaixo, está relacionado à área de atuação e as etapas da LR.
  • 20.
    19 Figura 2: LogísticaReversa – Área de Atuação e Etapas Reversas Fonte: Leite (2002). Revista Tecnologística. Leite (2003) cita que através dessas cadeias/áreas podem-se destacar alguns benefícios, como a: competitividade, retorno financeiro e imagem corporativa. Abaixo segue Figura 3, apresentada na pesquisa de Ferreira (2011). Figura 3: Fluxos reversos: agregando valor (adaptado de LEITE, 2003, p. 207) Abaixo na Figura 4 segue detalhado o fluxograma da logística reversa do pós- consumo e na Figura 5 o fluxograma da logística do pós-venda, conforme Mueller (2005).
  • 21.
    20 Figura 4: FluxogramaLogística Reversa do Pós-consumo Figura 5: Fluxograma Logística Reversa de Pós-venda Fonte: Leite Consultorias
  • 22.
    21 1.2 IMPORTANCIA DALOGISTICA REVERSA PARA A EMPRESA, SOCIEDADE E MEIO AMBIENTE Nunes (2011) cita que a participação da sociedade tem grande influencia nos resultados voltados ao marketing ecológico, que empresas como Abril e Natura, desenvolvem e apresentam ações de merchandising que visam à utilização de produtos ecologicamente corretos. Para o autor as empresas que praticam a LR, terão como vantagens:  Valorização de seus produtos através de clientes que procuram empresas que possam oferecer um processo logístico reverso;  Rentabilidade em todas as fases de retorno;  Redução de custos: através do reaproveitamento de materiais e economia com embalagens retornáveis;  Imagem e reputação: adotando procedimentos em gestão ambiental. A logística reversa vem a se tornar um instrumento para a preservação do meio ambiente, através de tal processo resultados como redução de concentração de resíduos são notados. Muller (2005, apud PEDROSA 2008), cita sete razões que podem levar as empresas as praticarem a LR: 1. Legislação Ambiental: ao qual está exigindo das empresas que se tornem responsáveis pela destinação de seus resíduos; 2. Benefícios econômicos do uso de produtos retornáveis, que podem ser reutilizados no processo produtivo; 3. A crescente conscientização ambiental dos consumidos; 4. Razões competitivas: diferenciação por serviços; 5. Limpeza do canal de distribuição; 6. Proteção de margem de lucro; 7. Recaptura de valor e recuperação de ativos. Simões (2002) diz que houve um aumento por práticas e atividades ambientais, visando assim à importância da LR, ao qual passou a ser considerada uma forma de unir todo o clico da cadeia de suprimentos. Biazzi (2002) cita alguns outros motivos ao qual demonstram a importância da prática da LR:  Devolução cada vez maior de produtos pelos clientes do varejo;
  • 23.
    22  Alto desenvolvimentotecnológico, o que provoca uma grande obsolescência e aumenta a preocupação das empresas em evitar acúmulos de produtos;  Escassez de recursos virgens;  Dificuldade de eliminar produtos e componentes não reaproveitados nas grandes cidades, gerando acumulo de resíduos. “No atual cenário, as empresas que adotarem a prática da LR, ganharam fortalecimento de sua imagem institucional”. (FELIZARDO; HATA; KEYAMA, 2002). Lacerda (2002) cita que as iniciativas relacionadas à logística reversa têm proporcionado ganhos às empresas, principalmente em questões de economia, onde ocorre a reutilização de embalagens retornáveis. Os clientes valorizam empresas que possuem políticas de retorno de produtos, pois isso garante o direito de devolução ou troca de produtos. Este processo envolve uma estrutura para recebimento, classificação e expedição de produtos retornados, bem como um novo processo no caso de uma nova saída desse mesmo produto. (NUNES, 2011). Segundo Guarnieri (2005), as empresas que adotam a LR acabam gerando vantagem competitiva em relação a outras empresas que não adotam, pois a logística reversa torna-se uma diferenciação de serviço, facilitando a vida dos clientes. Outro beneficio para a empresa, seria a redução de custos através da prática pela reciclagem, ao qual tem trazido retornos consideráveis para as empresas. Esses resultados são obtidos através da reutilização de embalagens e do reaproveitamento de materiais da produção. Através da LR surgem oportunidades como a reciclagem ou reuso que proporcionam a preservação do meio ambiente, reduzindo assim a exploração dos recursos naturais e recuperando materiais para serem retornados aos ciclos produtivos. Pelos cálculos do CLRB, a economia reversa gera de R$ 15 a R$ 18 bilhões e tende a crescer fortemente à medida que as legislações passem a contemplar outros segmentos. (CABRAL, 2012). Visando a diminuição do impacto que a geração de resíduos causa ao meio ambiente, a LR vem propor uma conscientização ecológica para as empresas, visando comunicar ao público uma imagem institucional “ecologicamente correta”. Outro beneficio que hoje ainda é ignorado por grande parte das organizações, mas que deve ganhar relevância nos próximos anos é o poder que a logística reversa tem em unir a indústria, o atacado/distribuidor, o varejo e os demais elos da cadeia de abastecimento em torno de vantagens mútuas. (MOTTA, 2011). Chaves e Batalha (2008) também citam possíveis vantagens para as empresas que aderem o processo de logística reversa em sua cadeia:
  • 24.
    23  Restrições ambientais:focando na conscientização sobre a conservação ambiental, visando o crescimento ambiental;  Redução de custo: através do reaproveitamento de materiais e economia com embalagens retornáveis;  Razões competitivas: Utilização de políticas que possibilitem o estreitamento com o cliente, facilitando a troca de produto e que possam fidelizar os clientes e se diferenciar dos concorrentes;  Diferenciação da imagem corporativa: Utilizar a logística reversa estrategicamente de forma a se posicionar como empresa-cidadã, contribuindo com a sociedade. Leite (2003) relacionou os principais objetivos e benefícios, tanto ambiental como econômico da implantação do processo de logística reversa. 1. 1.2.1 Objetivos e benefícios ambientais da implantação da LR: 1.2.1.1 Objetivos:  Mitigar impacto ambiental dos resíduos e  Economizar os recursos naturais. 1.2.1.2 Benefícios:  Redução do volume de descarte tanto seguras quanto ilegais;  Antecipação às exigências de regulamentações legais;  Economia de energia na fabricação de novos produtos;  Diminuição da poluição pela contenção dos resíduos;  Restrição dos riscos advindos de aterros;  Melhoria da imagem corporativa e  Consciência ecológica. ______________________________________________________________ 1 Mitigar é intervir de alguma forma para remediar ou reduzir algum impacto ambiental detectado. (Bio Jr. USP | Instituto de Biociências)
  • 25.
    24 1.2.2 Objetivos ebenefícios econômicos da implantação da LR: 1.2.2.1 Objetivos  Formalizar negócios existentes;  Aumentar volume de negócios;  Reduzir custos substituindo matéria primas primárias por secundárias;  Direcionar produtos recusados para mercados secundários e  Economizar energia e custos de descarte de resíduos. 1.2.2.2 Benefícios  Criação de novos negócios na cadeia produtiva;  Redução de investimentos em fábricas;  Economia do custo de energia na fabricação;  Aumento de fluxo de caixa por meio da comercialização dos produtos secundários e dos Resíduos;  Aproveitamento do canal de distribuição para escoar os produtos secundários nos mercados e  Melhoria da imagem corporativa; Ortim (2011) cita que as empresas devem se conscientizar da importância da implantação da logística reversa, pois ela trará muitos benefícios:  Ampliação da imagem da empresa, de modo que, esta passará a ser bem vista pelos clientes e fornecedores;  Abertura de novas oportunidades de negócio;  O material coletado pode ser utilizado como matéria-prima para fabricação de novas peças;  Comercialização em outros segmentos;  Concessão de linhas de crédito pelo BNDS e BID para implantação de projetos ambientais. Para Campos (2006), a LR pode ser vista por dois ângulos: o econômico e o social, sendo o econômico relacionado aos gastos financeiros e o social refere-se aos ganhos recebidos pela sociedade.
  • 26.
    25 Através do processode logística reversa, baseando-se na atividade de reciclagem especificamente, tanto a sociedade, como o meio ambiente acabam obtendo benefícios que contribuem para uma vida mais sustentável, através da reciclagem pode-se obter a diminuição na poluição do solo, redução de lixo em aterros, um crescimento na melhoria da limpeza da cidade resultando assim na qualidade de vida da população. 2. A 3M DO BRASIL E AS ESPONJAS DOMÉSTICAS 2.1 A História da 3M do Brasil Empresa líder em Pesquisa & Desenvolvimento, fundada em 1902 em Minnesota-EUA com a exploração das minas por 5 homens. A empresa de Mineração e de Manufatura de Minnesota logo foi transferida para a cidade de Duluth (1905). As atividades foram concentradas na fabricação de abrasivos. Em 1910, após a entrada de novos investidores, a empresa foi transferida para Saint Paul, capital do estado de Minnesota. A 3M chegou ao Brasil em 1946 em Campinas, interior de São Paulo sob a razão Durex, Lixas e Fitas Adesivas Ltda. A 3M trouxe para o mercado inovações importantes para o dia a dia dos brasileiros como as fitas adesivas (Scotch® e Durex MR ), as esponjas Scotch-Brite MR , os blocos de recados Post-it®, as fitas isolantes Scotch 33+, os curativos Micropore MR , a linha de cuidado pessoal Nexcare MR , as películas refletivas usadas em placas de trânsito, os adesivos Command TM , entre outros milhares de produtos. Em 1954 a fábrica foi transferida para a cidade de Sumaré (SP) iniciando sua produção com produtos abrasivos (lixas de papel). No Brasil, seu parque industrial ocupa mais de 200.000 metros quadrados nas cidades de Sumaré, Ribeirão Preto, Itapetininga, Mairinque, Manaus e São José do Rio Preto. Além disso, detém o controle da Incavas, instalada em Bom Princípio, no Rio Grande do Sul, produtora de insumos e acessórios para limpeza doméstica como rodos e vassouras. 1975 – Inaugurada planta de Ribeirão Preto com a produção de fotocopiadoras, fitas magnéticas e materiais refletivos; 1981 – Inaugurada a planta de Itapetininga: tratamento de papéis para o dorso de fitas adesivas e fabricação de produtos para segurança;
  • 27.
    26 2005 – Aquisiçãodas operações globais da Cuno – empresa multinacional especializada em filtração localizada em Mairinque; 2007 (1º Semestre) – Início das atividades em Manaus (AM) com a produção de fitas especiais para área industrial e para o mercado de consumo; 2007 (2º Semestre) - A 3M do Brasil anunciou sua segunda aquisição no país com a empresa Abzil Indústria e Comércio Ltda, do segmento de produtos ortodônticos, complementando a linha de produtos da 3M Unitek na cidade de São José do Rio Preto. Visão 3M  Tecnologia 3M impulsionando cada empresa  Produtos 3M melhorando cada lar  Inovações 3M facilitando a vida de cada pessoa Valores 3M  Agir com honestidade e integridade inflexíveis em tudo o que fazemos.  Satisfazer nossos clientes com tecnologias inovadoras e qualidade superior, valor e serviço.  Oferecer retorno atraente aos investidores por meio de crescimento sustentável e global.  Respeitar o ambiente físico e social no mundo todo.  Desenvolver e reconhecer a diversidade de talentos, iniciativas e a liderança de nossos funcionários.  Conquistar a admiração de todos os envolvidos com a 3M em todo o mundo. Dados corporativos ● Origem: Estados Unidos ● Lançamento: 1958 ● Criador: 3M Company ● Sede mundial: St. Paul, Minnesota ● Proprietário da marca: 3M Company ● Capital aberto: Não ● CEO & Presidente: Inge G. Thulin ● Faturamento: US$ 1 bilhão (estimado)
  • 28.
    27 ● Lucro: Nãodivulgado ● Presença global: + 80 países ● Presença no Brasil: Sim ● Segmento: Limpeza ● Principais produtos: Esponjas, baldes, rodos e vassouras ● Concorrentes diretos: Swiffer, Assolan e Bombril ● Ícones: As esponjas dupla face na cor verde e amarela ● Slogan: Clean Smart. Clean Brite. ● Website: www.scotchbrite.com.br 2. 2 A marca Scoth-Brite A marca SCOTH-BRITE é bem conhecida principalmente por suas esponjas verde e amarela e foi criada pela 3M, porém foi introduzida inicialmente nos Estados Unidos em 1958 com o nome Scotch-Brite Floor Cleaning Pads. Já no Brasil, as esponjas foram lançadas no ano de 1961. O primeiro produto foi direcionado para o uso industrial, um disco de flanela para ser utilizado em enceradeiras para limpar, remover e polir pisos. Ainda no ano de 1948 foi introduzida ao mercado a esponja doméstica para limpeza multiuso. Várias outras versões das tradicionais esponjas verde e amarela foram lançadas: Salva-Unhas (com inovador formato que protege as unhas do atrito nas tarefas mais difíceis de limpeza), Limpeza de Banheiro (indicado para limpeza de louças sanitárias e esmaltados sem riscar), Microcápsulas (que libera um delicioso aroma de limão, além de ser resistente a muitas lavagens sem deixar resíduos nas louças e panelas), Antiaderente (que limpa sem riscar os materiais mais delicados, como a superfície antiaderente das panelas, acrílicos, cristais, pratarias, porcelanas e vidros), Esponja Mágica (desenvolvida para limpar sujeiras difíceis como giz de cera e lápis de cor em paredes, manchas em vidros e espelhos, resíduos de sabão em azulejos e muito mais), além da esponja com ação antibactericida que combate o desenvolvimento e proliferação de germes e bactérias.
  • 29.
    28 Tempo de Decomposiçãodo Materiais Material Tempo de Degradação Aço Mais de 100 anos Alumínio 200 a 500 anos Cerâmica Indeterminado Chicletes 5 anos Corda de nylon 30 anos Embalagens Longa Vida até 100 anos (alumínio) Esponjas Indeterminado Filtros de cigarros 5 anos Isopor Indeterminado Louças Indeterminado Luvas de borracha Indeterminado Metais (componentes de equipamentos) cerca de 450 anos Papel e papelão cerca de 6 meses Plásticos (embalagens, equipamentos) até 450 anos Pneus Indeterminado Sacos e sacolas plásticas mais de 100 anos Vidros Indeterminado Fonte: Ambiente Brasil Abaixo segue a relação de algumas das esponjas domésticas fabricadas pela fábrica da 3M do Brasil na cidade de Sumaré-SP Figura 6: Esponja Dupla Face Figura 7: Esponja Não risca Figura 8: Esponja Antiaderente
  • 30.
    29 Figura 9: EsponjaSanitária Figura 10: Esponja Mágica Figura 11: Esponja Ultra Figura 12: Esponja Max 2.3 A TerraCycle A TerraCycle é uma empresa internacional especializada na coleta e reciclagem de resíduos de difícil reciclabilidade. Fundada nos Estados Unidos em 2001, por um estudante de 19 anos chamado Tom Szaky da Universidade de Princeton hoje é a líder mundial nesse segmento. Possui escritórios distribuídos em 23 países, trabalha com mais de 30 marcas para coletar embalagens que teriam como destino provável aterros sanitários ou lixões. Em 2009 a empresa foi instalada no Brasil e desde então construiu
  • 31.
    30 parceria com váriasempresas: Faber-Castell, Mondeléz Brasil (Tang), Avon, Colgate, L’Oréal (Garnier), Fast Shop, Brasil Foods, Suzano (Report), Coppertone e 3M (Scotch- Brite). Após a coleta, os resíduos são transformados em matéria-prima para outros produtos que podem ser adquiridos nas principais redes de varejo. Processo de coleta do lixo é realizado através do Programa de Brigadas, que paga R$ 0,02 por cada embalagem coletada. Todo o valor arrecadado é depois repassado para escolas ou instituições sem fins lucrativos de todo o Brasil. Atualmente, o valor de doações já passa de 350 mil reais e, no mundo, essa quantia já ultrapassou 8 milhões de dólares. A TerraCycle é líder mundial em soluções para materiais de difícil reciclagem, mobilizando atualmente mais de 650 mil pessoas, que juntas já coletaram mais de 23 milhões de embalagens e arrecadaram mais de 350 mil reais para organizações nos últimos 5 anos. (DADOS SITE TERRACYCLE). O escritório no Brasil fica localizada na cidade de São Paulo, porém times de coletas estão espalhados por todo o Brasil. O escritório é decorado com produtos e móveis upcycled. Estrados de madeiras (pallets) separam os ambientes e materiais reaproveitados ganham uma segunda vida, por exemplo, portas de madeira se transformam em mesas e bobinas servem como bancos de apoio. As paredes são pintadas por grafiteiros e expressam a cultura da empresa. Abaixo segue fotos ao qual a TerraCycle disponibiliza em seu site para que as pessoas conheçam sua planta. Figura 13 - Recepção
  • 32.
    31 Figura 14 -Mostruário de produtos Figura 15 - Espaço de convivência Figura 16 - Coleta
  • 33.
    32 Figura 17 -Sala de reunião Figura 18 - Espaço de trabalho Fonte: Site TerraCycle 3. A LOGÍSTICA REVERSA DAS ESPONJAS 3M DO BRASIL E O PROJETO BRIGADA DE ESPONJAS SCOTCH-BRITE PELA EMPRESA TERRACYCLE A 3M dentro dos seus princípios de sustentabilidade sempre buscou uma forma de reciclar as esponjas Scotch-Brite, porém o mais difícil é realmente operacionalizar a logística reversa das esponjas usadas. O projeto com a Terracycle possibilitou esta operação através da ajuda dos consumidores que enviam as esponjas através de Correios.
  • 34.
    33 Com este projeto,a Scotch-Brite busca solucionar o problema de um resíduo que possui uma considerável demanda por reciclagem. Segundo dados da própria 3M, no Brasil são comercializados cerca de 360 milhões de esponjas de limpeza doméstica de todas as marcas (o equivalente a mais de 3 mil toneladas) sendo que provavelmente todo esse material é descartado junto ao lixo doméstico. Em vez de ir para aterros sanitários ou lixões, as mais de três mil toneladas de esponjas consumidas no Brasil a cada ano, podem voltar ao ciclo produtivo se tornando matéria-prima para outros produtos. Agora com a Brigada, boa parte dessas esponjas e também das suas embalagens podem ser recicladas em todo o Brasil, o que ajuda a suavizar um problema que só cresce no Brasil e no mundo, como mostram alguns dados a seguir:  Segundo a Agência de Proteção Ambiental dos EUA, a quantidade de lixo produzida pela humanidade cresceu cerca de 10.000% nos últimos 100 anos;  A cada ano os brasileiros geram 68 milhões de toneladas de lixo urbano. Esse número cresceu 6,8% em 2010 (comparados com o ano de 2009), percentual seis vezes maior que o crescimento da população das cidades no mesmo período. Dados do Panorama dos Resíduos Sólidos no Brasil 2012, publicado pela Associação Brasileira de Empresas de Limpeza Pública e Resíduos Especiais (Abrelpe);  Em termos globais, o volume de resíduos urbanos deve saltar do atual 1,3 bilhão de toneladas para inimagináveis 2,2 bilhões de toneladas anuais até 2025. Dados do Programa da Organização das Nações Unidas para o Meio Ambiente (Pnuma);  Das cerca de 183 mil toneladas diárias de lixo produzido no País, 73 mil são resíduos recicláveis, de acordo com o estudo Pagamento por Serviços Ambientais Urbanos para a Gestão de Resíduos Sólidos, lançado em 2010 pelo Instituto de Pesquisa Econômica Aplicada (Ipea) e equivalem à perda de R$8 bilhões por ano em matérias-primas não aproveitadas. Já segundo, Sabetai Calderoni o doutor em Ciências pela USP e autor do livro Os Bilhões Jogados no Lixo, esse valor pode chegar a R$ 20 bilhões. (3M, 2014). Foi desenvolvida uma tecnologia para compor as esponjas usadas nas resinas de Polipropileno e de Polietileno. Assim que as esponjas são recebidas em no armazém da TerraCycle, inicia-se um processo de separação manual. Após a separação e triagem as esponjas são moídas, lavadas, secadas e micronizadas. Por fim as esponjas são extrusadas e granuladas para utilização final de sopro ou injeção.
  • 35.
    34 O que foidesenvolvido foram aditivos, tecnologias e outros segredos industriais de preparação das esponjas para adicioná-las em produtos plásticos convencionais principalmente de PP e PE. O material granulado gerado a partir da reciclagem das esponjas é destinado para os fabricantes de peças plásticas do mercado. Neste momento a cadeia econômica é um fator decisivo, portanto são distribuídas as resinas para parceiros estratégicos do mercado. Alguns exemplos dos produtos fabricados são: lixeiras, cremalheiras, garrafas, suportes plásticos, pallets de movimentação de carga, floreiras e etc. Esses materiais podem ser adquiridos pelos consumidores diretamente nas lojas onde os fabricantes realizam a venda, por todo o Brasil ou localmente. Todo o processo até o lançamento do programa de coleta leva, em média, dois anos. O início das negociações com a 3M se deram no início de 2012, depois o material passa por vários testes que comprovam sua reciclabilidade. O programa foi lançado em junho de 2013. O principal objetivo da TerraCycle é evitar que resíduos até então não recicláveis tenham como destino final lixões e aterros sanitários. Portanto, trabalham na propagação de seus programas de reciclagem visando que, no futuro, o número de pessoas que descarte estes resíduos no lixo comum, seja mínimo. O principal objetivo desse programa é garantir que o máximo de consumidores passe a utilizar a Brigada da Scotch-Brite para descartar suas esponjas usadas (de qualquer marca). Vale lembrar que qualquer pessoa ou organização pode participar independente da região do país. Segundo Emerson Mota/3M as expectativas em relação a esse projeto são:  Em vez de ir para aterros sanitários ou lixões, as mais de três mil toneladas de esponjas consumidas no Brasil a cada ano, podem voltar ao ciclo produtivo se tornando matéria-prima para outros produtos;  Ao incentivar as pessoas a repensar o conceito de lixo e fornecer doações para organizações sem fins lucrativos, a 3M e TerraCycle estão ajudando o consumidor a gerar um impacto positivo sobre o meio ambiente tanto em nível global como local;  Ao utilizar materiais reciclados como matéria-prima para outros produtos, a TerraCycle substitui a necessidade de se produzir mais material virgem;  Utilizando resíduos de embalagens, a TerraCycle auxilia na oferta de produtos ambientalmente responsáveis e de preços mais acessíveis.
  • 36.
    35 A participação naBrigada de Esponjas Scotch-Brite é totalmente gratuita, não há taxa de inscrição e o envio das remessas é pago pela TerraCycle. Basta cadastrar o seu time de coleta (pode ser uma escola, organização, empresa etc.) um representante maior de 13 anos de idade para ser o responsável pelo cadastro. Depois é só seguir os passos abaixo disponibilizado no site da TerraCycle: 1. Colete o máximo de esponjas usadas e suas respectivas embalagens. A TerraCycle aceita remessas de diversos tamanhos, mas para garantir que seus pontos sejam computados você deve atingir o peso mínimo de 500 gramas. Não serão computados os pontos para remessas com valores inferiores ao mínimo da Brigada. Para reduzir sua pegada de carbono, dê preferência ao envio de remessas maiores (máximo de 30kg) e reutilize caixas para enviar seus resíduos. 2. Imprima uma etiqueta pré-paga. Para adquirir gratuitamente essa etiqueta, basta acessar sua conta no site da Terracycle, clicar em "Envie seu resíduo” e escolher a opção “Solicitar etiquetas”. Você também pode solicitar sua etiqueta clicando aqui. 3. Envie sua remesa para a TerraCycle. Após fechar bem a sua caixa e colar a etiqueta pré-paga, basta entregá-la em uma agência própria dos Correios. Figura 19 – Ilustração do processo de coleta e reciclagem TerraCycle Esse projeto também visa ajudar instituições sem fins lucrativos: para cada unidade de resíduo enviada, o seu time de coleta receberá 2 pontos TerraCycle que
  • 37.
    36 equivalem a R$0,02(1 ponto = R$0,01) e poderão ser revertidos em doações para uma entidade sem fins lucrativos ou escola de sua escolha. Figura 20 – Resíduos aceitos Atualmente esse projeto já conta com mais de 10.000 times de coletas espalhados pelo Brasil através do cadastro do site da Terracycle e nos primeiros 8 meses do projeto já retornaram mais de 30 mil esponjas usadas. A Terracycle junto com a Scotch-Brite mantém um relacionamento direto com os times de coleta para mantê-los engajados e participantes ativamente do processo. Segundo Emerson Mota/3M do Brasil: “A Brigada de Esponjas Scotch-Brite reforça a preocupação da marca com a preservação do meio-ambiente e convida os consumidores a ajudar o próximo”. 3.1 Situação atual do projeto Utilizando a metodologia SWOT podem-se detectar pontos importantes, sejam eles oportunidades como também ameaças, ao qual podem ser exploradas de uma forma mais abrangente pela empresa. Essa análise permite à empresa a construção de estratégicas a serem trabalhadas a fim de se diferenciarem de seus concorrentes. A análise SWOT é considerada uma ferramenta de gestão muito utilizada no meio empresarial. Termo inglês, tendo como significado: Forças (Strengths), Fraquezas (Weaknesses), Oportunidades (Opportunities) e Ameaças (Threats).
  • 38.
    37 Pode-se dividir aanálise SWOT em duas partes: a análise do ambiente interno, onde serão identificados os pontos fortes e os fracos, e a análise do ambiente externo, onde estão as ameaças e as oportunidades. (FAUSTINO, 2012) Baseando-se nessa ferramenta, foi desenvolvida uma análise do projeto de reciclagem de esponjas, conforme tabela 2 de sua atual situação:  Pontos Fortes e Oportunidades Quando se expõe os pontos fortes ou forças, podemos observar as vantagens internas da empresa em relação aos seus concorrentes, desta maneira analisando a empresa 3M do Brasil, temos como pontos principais: Empresa que possui marca reconhecida no mercado; Empresa Inovadora; Parcerias Estratégicas para a efetivação e execução do projeto e o consumidor final, visando que se for bem instruído ele acaba se tornando uma peça chave para o projeto. Como oportunidades, temos as parcerias com escolas, grandes mercados e associações de bairro. Pode-se destacar também o Reconhecimento Sustentável e os Projetos Sustentáveis, ao qual acabam se interligando. Pensando como o projeto deve chegar ao consumidor, o Plano de Comunicação vem a ser uma oportunidade chegando ao questionamento: Como o consumidor terá conhecimento do projeto? Quando falamos em Plano de Comunicação, o foco principal nesse caso é o consumidor. A empresa elaborou algum plano que pudesse chegar ao consumidor final à proposta de logística reversa de seus produtos, nesse caso as esponjas? Está sendo elaborado ou foi elaborada uma nova embalagem ao qual a informação do processo de devolução do produto após seu consumo está explicito para o consumidor? O plano de comunicação vai visar à forma de como a ideia do projeto vai chegar ao consumidor. Conforme informação de Emerson Mota/3M, “houve um investimento inicial na divulgação através do meio digital. No entanto, há uma oportunidade de divulgarmos mais, sem dúvida. Com relação ao envolvimento do público interno, há uma comunicação dirigida a este público com a possibilidade de coleta interna. Estamos trabalhando agora para aumentar o engajamento deste público”.
  • 39.
    38  Pontos Fracose Ameaças Por outro lado, analisando as fraquezas e ameaças, pode-se destacar o aumento de custo ao qual nos leva a um questionamento: Até quanto o aumento de custo pode tornar o projeto inviável? Outro ponto a ser analisar, seria o Marketing interno. O projeto nasce dentro da empresa e é dentro dela que precisa ser exposto, ser comunicado, ser apresentado. A comunicação interna também se torna um ponto chave, pois são os próprios funcionários da empresa que irão colaborar com ideias, com a divulgação externa do projeto. Atualmente não existe uma legislação que obrigue as empresas a reciclarem produtos como esponjas, mas analisando a situação atual do mundo, ao qual a tendência é sempre a busca de produtos sustentáveis, de empresas que se preocupam com o meio ambiente, que se preocupam com a destinação de seus resíduos, podemos considerar que a Legislação vem a ser uma ameaça. As empresas estão preparadas atualmente para adotarem novas legislações para a destinação de todos os seus produtos? A extensão territorial do Brasil pode ser considerada como uma ameaça, sendo que da malha de transporte predominante no Brasil, o modal rodoviário é o mais utilizado. Conforme dados da FIESP (2011), pode-se observar na tabela 3 na matriz de transporte, o desequilíbrio entre os modais no Brasil e no estado de São Paulo. Tabela 3 – Matriz de Transporte: Brasil e Estado de São Paulo Modal Brasil (%)* São Paulo (%)** Rodoviário 59,0 93,1 Ferroviário 24,0 5,3 Aquaviário 13,0 0,5 Aeroviário 0,3 0,3 Dutoviário 3,7 0,8 Dessa análise, temos mais um questionamento: O porquê a malha de transporte pode ser considerada como uma ameaça? Analisando o cenário atual, onde o modal mais utilizado é o rodoviário, deve-se pensar nas condições das rodovias do Brasil, pois quando falamos no estado de São Paulo, temos boas rodovias, e quando falamos
  • 40.
    39 em outros estados?Não temos boas rodovias distribuídas pelo Brasil, onde o transporte de cargas acaba se tornando mais complicado, de custo alto, prazo maior e no caso da reciclagem de esponjas, temos toda a questão do processo de logística reversa, da volta das esponjas usadas para os locais de coleta. Tabela 2: Análise SWOT FORÇAS/ STRENGTHS Marca Reconhecida Empresa Inovadora Parcerias Estratégicas Consumidor final conscientizado FRAQUEZAS/ WEAKNESSES Processo de coleta (L.R) Mão de Obra Marketing Interno Comunicação de Direcionamento Aumento de Custo OPORTUNIDADES/ OPPORTUNITIES Parcerias com escolas, grandes mercados, associação de bairros Reconhecimento Sustentável Plano de Comunicação Projetos Sustentáveis Aumento de Custo AMEAÇAS/ THREATS Legislação Perda do Consumidor Malha de Transporte Comprometimento do consumidor final ao longo dos anos (relacionado a falta de informação sobre os produtos oriundos da esponja reciclada – LCM2 ) Possíveis concorrentes Quebra de parceria Enfraquecimento do projeto Volume captado pelo mercado ser menor do que o esperado _____________________________________________________________________________________________________________________________ 2 LCM (Life Cycle Management) – “Gestão do ciclo de vida é uma abordagem de gestão de negócios que pode ser usado por todos os tipos de empresas (e outras organizações) para melhorar seus produtos e, assim, o desempenho de sustentabilidade das empresas e cadeias de valor associadas”. UNEP (2008) Life Cycle Management Navigator (at http://www.unep.fr/scp/lcinitiative/ publications/training/index.htm)
  • 41.
    40 4. CONSIDERAÇÕES FINAIS “Areciclagem é uma realidade e uma tendência no comportamento de consumo, logo a nossa intenção é cada vez mais potencializar o projeto tornando-o mais robusto através da conscientização dos consumidores para que os mesmos se engajem e nos ajude nesta causa nobre”. (EMERSON MOTA/3M BRASIL). O mundo está em constante mudança, se não há um trabalho voltado a conscientizar a população para que seu comportamento mude em relação à reciclagem e separação de seus materiais, lixos orgânicos e etc, o que conhecemos e temos disponíveis hoje, amanhã estará em escassez. Os gestores do projeto na 3M já estão avaliando outras possibilidades a fim de ampliar o desenvolvimento do projeto, uma das ideias está relacionada à aplicação do projeto em escolas e varejistas parceiros da 3M e Scotch-Brite. Sugiro para o crescimento desse projeto o trabalho com escolas, envolvendo as crianças e os adolescentes. Desenvolvendo novas iniciativas como gincanas relacionadas à reciclagem. Outra sugestão é trabalhar com as crianças ou adolescentes que normalmente já fazem parte de algum trabalho social da empresa 3M do Brasil, incentivando e conscientizando essas crianças e adolescentes sobre a importância da reciclagem das esponjas. As campanhas de sugestões que são desenvolvidas dentro da empresa podem agregar muito valor e crescimento para esse projeto. Sugiro assim a elaboração de campanhas que contem com a colaboração dos funcionários através de ideias e sugestões que agregam valor para o projeto Brigada de Esponjas Scotch-Brite. Outro ponto importante está relacionado aos pontos de coleta, ao qual deveriam ser mais abrangentes. Conforme mencionado no trabalho, existem alguns pontos de coleta e em outros casos, o próprio consumidor pode enviar via correios às esponjas. A melhoria no processo de coleta se dará a partir das novas parcerias. As legislações devem sim defender a questão da responsabilidade social das empresas, e as empresas devem ver isso como oportunidade, a fim de agregar valor as suas atividades e conquistar mais clientes, criando assim uma imagem de empresa ecologicamente correta e que para o bom desenvolvimento do processo da L.R, se faz necessário o mapeamento dos processos e o gerenciamento da cadeia de suprimentos. As empresas devem instituir departamentos voltados a sustentabilidade e à responsabilidade social. Deve-se ressaltar que as empresas precisam se adequar as
  • 42.
    41 novas exigências ambientais,que implantar a Logística Reversa não se trata somente de ganhos materiais, pois estamos falando de uma cadeia toda, não só de empresa, mas de pessoas (sociedade) e meio ambiente. Trata-se de uma iniciativa quando pensamos que não há legislações que obriguem a reciclagem de seus produtos. Conclui-se nessa pesquisa que a Logística Reversa está muito ligada as questões ecológicas, ambientais, benefícios de diferencial competitivo e razões financeiras que sua prática pode proporcionar. Isso devido ao fato de estarem relacionadas às atividades como reciclagem, retrabalho e a reutilização de produtos. O tema reciclagem é bem amplo e de grande relevância, sendo assim esse trabalho deixa espaço para o desenvolvimento de novas pesquisas, ideias e sugestões a fim de abranger estudos sobre a reciclagem de esponjas domésticas especificamente.
  • 43.
    42 REFERÊNCIAS ADLMAIER, D.; SELLITTO,M. A. Embalagens retornáveis para transporte de bens manufaturados: um estudo de caso em logística reversa. Produção, v. 17, n.2. 2007. BALLOU, Ronald H. Logística Empresarial: transportes, administração de materiais, distribuição física. 1 ed. 22 reimp. São Paulo: Atlas, 2010. _______, Ronald H. Gerenciamento da Cadeia de Suprimentos: Planejamento, Organização e Logística Empresarial. 4º Ed. São Paulo: Bookman, 2001. _______, Ronald H. Business Logistics Management. Englewood Cliffs: Prentice Hall, 1998 _______, Ronald H. Logística Empresarial. 2 ed. São Paulo, Atlas, 1995. BRAGA JUNIOR, Sergio Silva. Gestão ambiental no varejo: um estudo das práticas de logística reversa em supermercados de médio porte. 2007. 133 f. Dissertação (Mestrado em Administração das Organizações) – Programa de Pós-Graduação em Administração das Organizações, Faculdade de Economia, Administração e Contabilidade de Ribeirão Preto, Ribeirão Preto, 2007. CAMPOS, Tatiane. Logística reversa: aplicação ao problema das embalagens da CEAGESP. São Paulo: Escola Politécnica da Universidade de São Paulo, 2006. Dissertação (Mestrado), Departamento de Engenharia de Transportes-São Paulo, 2006. 154p CABRAL, Daniela. Um jogo em que todos ganham: A logística reversa começa a fazer parte das empresas que adotam a sustentabilidade como diferencial de seus negócios. Revista Administrador Profissional, ano 35, n. 309, pp. 14-17, 2012. COSTA, L.G.; VALLE, R. Logística reversa: importância, fatores para a aplicação e contexto brasileiro. In: III Simpósio de Excelência em Gestão e Tecnologia, 2006. Resende-RJ: SEGET, 2006. COUNCIL OF SUPPLY CHAIN MANAGEMENT PROFESSIONALS (CSCMP). Definition of logistics management. Disponível em: <http://cscmp.org/aboutcscmp/definitions.asp>. Acesso em: 08 Março 2015 DIAS, João Carlos Quaresma. Logística global e macrológica. Lisboa: Edições Síbalo, 2005. DORNEIR, Philippe-Pierre; ERNST, Ricardo; FENDER, Michel; KOUVELIS Panos. Logística e Operações Globais – Textos e Casos. São Paulo: Atlas, 2000. FELIPE, Lisdeise Nunes. A logística Reversa como ferramenta de melhoria nos processos das indústrias de revestimentos cerâmicos da região de Criciúma-SC. Monografia apresentada ao curso de Administração com Habilitação em Comércio Exterior, da Universidade do Extremo Sul Catarinense – UNESC. Criciúma, 2009.
  • 44.
    43 FELIZARDO, Jean Mari.Logística Reversa: A reciclagem nas indústrias de plástico da cidade de Curitiba e circunvizinhas. 2003. 151 f. Dissertação (Mestrado em Tecnologia) – Programa de Pós-Graduação em Tecnologia. Centro Federal Tecnológico de Educação Tecnológica do Paraná, Curitiba, 2003. FLEISCHMANN, M., BLOEMHOF-RUWAARD, J.M., DEKKER, R., et al. Quantitative models for reverse logistics, European Journal of Operational Research, v. 103, pp. 1-17, 1997. FLEURY, Paulo Fernando et al. Logística e Gerenciamento da cadeia de suprimentos: Planejamento do fluxo de produtos e dos recursos. Ed: Atlas, SP, 2003. GIACOBO, Fabiano; ESTRADA, Rolando S.; CERETTA, Paulo Sérgio. Logística reversa: a satisfação do cliente no pós-venda. Revista Eletrônica de Administração - READ/UFRGS, Porto Alegre, e. 35, v. 9, n. 5, p. 01-17, set-out/2003. Disponível em: < http://read.adm.ufrgs.br/edicoes/busca.php>. Acesso em: 08 Fevereiro de 2015. GONTIJO; Felipe Eugenio Kich; DIAS, Alexandre Magno de Paula; WERNER, Jaqueline. A logística reversa de ciclo fechado para embalagens PET. VII Congresso Nacional de Excelência em Gestão, Ago 2010. Disponível em <http://www.excelenciaemgestao.org/Portals/2/documents/cneg7/anais/T11_0350_212 5.pdf>. Acesso em 15 de Março 2015. GUANIERI, Patricia et all. A logística reversa de pós-venda e pós-consumo agregando valor econômico, legal e ecológico às empresas - Congresso de Administração e Congresso Sul Brasileiro de Comércio Exterior, Paraná, 2005. LACERDA, L. Logística reversa: uma visão sobre os conceitos básicos e as praticas. 2002. Disponível em: <http://www.sargas.com.br/site/artigos_pdf/artigo_logistica _reversa_leonardo_lacerda.pdf > Acesso em: 20 Janeiro 2015 ________, L. Logística Reversa – uma visão sobre os conceitos básicos e as práticas operacionais. Centro de Estudos em Logística, COPPEAD, UFRJ, 2002. Disponível em: http://www.cel.coppead.ufrj.br/fspublic.htm. Acesso em 13 Março 2015 LEITE, Paulo Roberto. Um jogo em que todos ganham: A logística reversa começa a fazer parte das empresas que adotam a sustentabilidade como diferencial de seus negócios. 2012. Disponível em <http://www.clrb.com.br/ns/up/arquivo/revista_administrador_abril2012.pdf> Acesso em 09 de Fevereiro de 2015. _____, Paulo Roberto. Logística Reversa: Meio Ambiente e Competitividade. São Paulo: Pearson, 2009. _____, Paulo Roberto. Logística Reversa e a competitividade empresarial. Revista Tecnologística, São Paulo, ano XI, n.117, ago. 2005. Disponível em: < http://www.tecnologistica.com.br/site/5%2C1%2C26%2C10494.asp>. Acesso em 11 Janeiro 2015 _____, Paulo Roberto. Logística Reversa: Panorama Brasileiro. Revista
  • 45.
    44 Tecnologística. nº. 104,2004. _____, Paulo Roberto. Logística Reversa. Meio Ambiente e Competitividade. São Paulo: Prentice Hall, 2003. _____, Paulo Roberto. Logística reversa: nova área da logística empresarial. Revista Tecnologística. São Paulo, 2002.. Disponível em < http://meusite.mackenzie.com.br/leitepr/LOG%CDSTICA%20REVERSA%20- %20NOVA%20%C1REA%20DA%20LOG%CDSTICA%20EMPRESARIAL.pdf>. Acesso em 05 Fevereiro 2015 LIAN, Henrique. Sustentabilidade: a razão social das empresas. Revista Administrador Profissional, ano 35, n. 309, pp. 20-25, 2012. LIMA, L.M., CAIXETA, J.V.F. Conceitos e práticas de Logística Reversa. Revista Tecnologística, v. 4, n. 66, pp. 54-58, 2001. MARANHA, Fernanda. Empresa júnior da USP cria projeto de redução do efeito estufa. Edição Ano: 46 - Número: 83 - Publicada em: 18/10/2013. Disponível em http://www.usp.br/aun/exibir.php?id=5553&edicao=982. Acesso em Maio, 2015 MARCONDES, F. C.S. & CARDOSO F.F. Contribuição para aplicação do conceito de logística reversa na cadeia de suprimentos da construção civil. Porto Alegre:IV SIBRAGEC/I ELAGEC, 2005. MEIRIM, Hélio. Logística! Será que é isso mesmo? 2008. Disponível em < http://www.portaldomarketing.com.br/Artigos_de_logistica/Logistica_sera_que_e_isso_ mesmo.htm>. MENTZER, J. T. et al. Defining supply chain management. Journal of Business Logistics, v. 22, n. 2, 2001. http://dx.doi.org/10.1002/j.2158-1592.2001.tb00001.x MOTTA, Wladmir Henriques. Logística Reversa e reciclagem de embalagens no Brasil. VII Congresso Nacional de Excelência em Gestão, Ago 2011. Disponível em <http://www.excelenciaemgestao.org/Portals/2/documents/cneg7/anais/T11_0350_212 5.pdf>. Acesso em 10 de Fevereiro 2015. MUELLER, C. Logística Reversa Meio-Ambiente e Produtividade. GELOG-UFSC 2005. Disponível em http://empresaresponsavel.com/aulas/logistica_texto_meioambiente.pdf rsa.pdf. Acesso em 16 mar. 2015. NAHN, A.N.N. P; SOUZA, C.G; AGUIAR, R.A.A. Logística reversa no Brasil: a visão dos especialistas. Ouro Preto-MG: XXIII Encontro Nacional de Engenharia de Produção, 2003. NOVAES, Antônio Galvão. Logística e Gerenciamento da Cadeia de Distribuição: Estratégia, Operação e Avaliação. Rio de Janeiro: Campus, p.409, 2001. NUNES, Wagner Djones. As vantagens e desvantagens da logística reversa no sistema de gestão ambiental. Junho, 2011. Disponível em http://wagnerdnunes.blogspot.com.br/2011_06_01_archive.html
  • 46.
    45 OLIVEIRA, Adriano Abreude; SILVA, Jersone Tarso Moreira. A Logística Reversa no Processo de Revalorização dos Bens Manufaturados. Franca, 2005. Disponível em: <http://www.facef.br/rea/edicao07/ed07_art03.pdf> PEREIRA, Priscila Lazzarini. Logística Reversa na Mercedes-Benz- Juiz de Fora: Evolução e Oportunidades. Trabalho de Conclusão de Curso apresentado a Faculdade de Engenharia da Universidade Federal de Juiz de Fora. Juiz de Fira, 2010. Disponível em <http://www.ufjf.br/ep/files/2011/02/TCC-Logistica-Reversa-Priscilla- Lazzarini-Pereira.pdf> Acesso em 20 de maio de 2012 PIRES, S. O modelo de consórcio Modular. São Paulo: Universidade de São Paulo, 1999. PONCHIROLLI, Osmar. Ética e responsabilidade social empresarial. Curitiba: Juruá, 2007. RODRIGUES, D.F.; RODRIGUES, G.G.; LEAL, J.E.; PIZZOLATO, N.D. Logística Reversa- Conceitos e Componentes do sistema. Curitiba: XXII Encontro Nacional de Engenharia de Produção, 2002. ROGERS, Dale, S., TIBBEN-LEMBKE, R. An examination of reverse logistics practices. Journal of business logistics, vol. 22, number 2, 2001. SHIBAO, Fábio Ytoshi; MOORI, Roberto Giro; SANTOS, Mario Roberto dos. A logística reversa e a sustentabilidade empresarial. XIII SemeAD- Seminários em Administração. Setembro, 2010. Disponível em http://www.ead.fea.usp.br/semead/13semead/resultado/trabalhosPDF/521.pdf. Acesso em Mar, 2013 SILVA. Aparecida Donizete Alves. O crescimento da importância da Logística Reversa. Trabalho apresentado como exigência parcial para obtenção do certificado de conclusão de curso de Pós-graduação lato sensu em Gestão de Operações e Logística da METROCAMP. Campinas, 2009. [mensagem pessoal]. Mensagem recebida por <expedicao.buckman@celerelog.com.br> em 30 abr. 2012 STOCK, J.R. Development and Implementation of Reverse Logistics Programs. Oaks Brook, IL, Council of Logistics Management Books, 1998.
  • 47.
    46 ANEXO DECLARAÇÃO Eu, Núbia TerezaSilva dos Santos portador(a) do documento de identidade RG: 42.217.012-4, CPF 340.120.668-03, aluno(a) regularmente matriculado(a) no curso de Pós - Graduação MBA EM LOGÍSTICA EMPRESARIAL E SUPPLY CHAIN do programa Lato Sensu da UNIP – UNIVERSIDADE PAULISTA, sob o n° RA: 9312784, declaro a quem possa interessar e para todos os fins de direito, que:  Sou o(a) legítimo(a) autor(a) da monografia cujo título é: LOGÍSTICA REVERSA DE ESPONJAS DOMÉSTICAS: O CASO DA SCOTCH-BRITE – 3M DO BRASIL, da qual esta declaração faz parte, em seus ANEXOS;  Respeitei a legislação vigente sobre direitos autorais, em especial, citado sempre as fontes as quais recorri para transcrever ou adaptar textos produzidos por terceiros, conforme as normas técnicas em vigor. Declaro-me, ainda, ciente de que se for apurado a qualquer tempo qualquer falsidade quanto ás declarações 1 e 2, acima, este meu trabalho monográfico poderá ser considerado NULO e, consequentemente, o certificado de conclusão de curso/diploma correspondente ao curso para o qual entreguei esta monografia será cancelado, podendo toda e qualquer informação a respeito desse fato vir a tornar-se de conhecimento público. Por ser expressão da verdade, dato e assino a presente DECLARAÇÃO, Em Campinas, _____/__________ de 2015. Autenticação dessa assinatura, pelo funcionário da Secretaria da Pós- Graduação Lato Sensu da UNIP ____________________________________ Assinatura do (a) aluno (a)
  • 48.