CENTRO UNIVERSITÁRIO SENAC

                 Douglas Ferreira Tomé




ThinkQuest – Um Ambiente Virtual Facilitador no Processo de
          Aprendizagem no Ensino Fundamental




                        São Paulo

                           2011
Douglas Ferreira Tomé




ThinkQuest – Um Ambiente Virtual Facilitador no Processo de
          Aprendizagem no Ensino Fundamental




                                  Monografia apresentada ao curso de
                                      Pós-Graduação ―Tecnologias na
                                Aprendizagem‖ do Centro Universitário
                                    Senac, na linha de pesquisa sobre
                                  Ambientes Virtuais de Aprendizagem.
                     Professora Orientadora Maria Salete Prado Soares




                        São Paulo
                           2011
Dedicatória e Agradecimentos




  Dedico esta monografia especialmente para minha família (Helô, Bia e João
       Pedro), que acreditaram que eu conseguiria desenvolver este trabalho.

Agradeço aos meus colegas e professores de curso, com quem aprendi muito.
            Espero ter colaborado um pouco para a aprendizagem de alguns.
Se, na verdade, não estou no mundo para simplesmente a ele me adaptar, mas
para transformá-lo; se não é possível mudá-lo sem um certo sonho ou projeto de
mundo, devo usar toda possibilidade que tenha para não apenas falar de minha
utopia, mas participar de práticas com ela coerentes.
                                                                  Paulo Freire
RESUMO



Este trabalho discutiu a utilização de recursos tecnológicos no processo de
ensino-aprendizagem e para isso descreveu e analisou um ambiente virtual de
aprendizagem, denominado ThinkQuest, uma plataforma on-line oferecida pela
Oracle Education Foudation.

O objetivo era verificar se aquele ambiente e a utilização de suas ferramentas
facilitam a aprendizagem dos alunos do Ensino Fundamental e se as atividades
desenvolvidas pelos professores e alunos propiciam a produção do pensamento
crítico, da criatividade, do trabalho em equipe, da compreensão intercultural, da
comunicação, tecnologia e autodireção, ou seja, se contribui para as habilidades
do século XXI.

A metodologia utilizada foi a pesquisa participante: foram observadas atividades
e projetos desenvolvidos de professores e alunos usuários, de modo a identificar
se e como a população pesquisada poderia produzir conhecimento, mudar
atitudes e abordagens que levariam à aprendizagem.

A partir da fundamentação teórica e da linha de trabalho com os Ambientes
Virtuais de Aprendizagem, foram pesquisadas ferramentas do ThinkQuest e a
possibilidade delas facilitarem a aprendizagem.

Os resultados mostraram que as ferramentas e o ambiente ThinkQuest,
juntamente com as atividades e projetos desenvolvidos pelo usuário, podem
contribuir para o desenvolvimento das competências e habilidades do século XXI,
e serem um facilitador no processo de aprendizagem dos alunos do Ensino
Fundamental.




Palavras chave: Ambiente Virtual de Aprendizagem, Tecnologias                 na
Aprendizagem, Tecnologia de Informação e Comunicação, ThinkQuest.
Lista de Ilustrações


Figura 1: Página para digitar o usuário e senha de acesso ao ambiente
ThinkQuest.............................................................................................................25

Figura 2: Ambiente acessado e visualização da página inicial.............................. 26

Figura 3: Utilização do lápis nas publicações........................................................ 26

Figura 4: Panfleto de divulgação do projeto.......................................................... 42

Figura 5: Alimentos arrecadados após a participação da gincana da
solidariedade..........................................................................................................43

Figura 6: Exemplo da atividade desenvolvida na sala de aula virtual – Parte 1.... 45

Figura 7: Exemplo da atividade desenvolvida na sala de aula virtual – Parte 2.... 46

Figura 8: Orientações da atividade Rede Segura.................................................. 47

Figura 9: Comentários registrados pelos alunos na atividade: Rede Segura....... 48
Lista de Gráficos


Gráfico 1: Respondendo ao questionamento: Quem é você?............................... 30

Gráfico 2: Respondendo ao questionamento da origem da escola....................... 31

Gráfico 3: Frequência no acesso ao ambiente ThinkQuest................................... 32

Gráfico 4: Respostas sobre a utilização do ambiente ThinkQuest........................ 33
Lista de Abreviações e Siglas


AVA – Ambiente Virtual de Aprendizagem

OEF - Oracle Education Foundation

PCNs – Parâmetro Curriculares Nacionais

TQ – ThinkQuest

TIC’s – Tecnologias da Informação e Comunicação

UNRWA - Agências das Nações Unidas para o Trabalho e Ajuda Humanitária
SUMÁRIO



INTRODUÇÃO ...................................................................................................... 11

1       Ambientes Virtuais de Aprendizagem – AVA’s .......................................... 14

2       Tecnologias na Educação - Aprendizagem no Século XXI ....................... 18

3       Conhecendo o ThinkQuest .......................................................................... 23

4       A Página Inicial e suas ferramentas ........................................................... 24

5       Espaço para Projeto ..................................................................................... 27

6       Metodologia da Pesquisa............................................................................. 28

7       A Pesquisa .................................................................................................... 29

    7.1 Os Usuários do ThinkQuest .................................................................... 30

    7.2 As Escolas dos Usuários ......................................................................... 31

    7.3 Frequência nos acessos .......................................................................... 32

    7.4 Onde acontecem os acessos? ................................................................ 32

    7.5 As ferramentas que auxiliam no processo............................................. 33

    7.6 O usuário avaliando se a ferramenta facilita a aprendizagem .............. 35

    7.7 Quais ferramentas facilitam o processo de aprendizagem segundo
    seus usuários .................................................................................................... 36

    7.8 Os usuários e suas experiências ............................................................ 38

    7.9 Transformando os alunos........................................................................ 39

8       Experiências na utilização do ThinkQuest ................................................. 40

    8.1 Projeto: Kindness Kids ............................................................................ 40

    8.2 Projeto: Corrente do Bem ........................................................................ 41

    8.3 Projeto: Sala de Aula Virtual .................................................................... 44

9       Conclusão ..................................................................................................... 49

REFERÊNCIAS .................................................................................................... 51

ANEXOS ............................................................................................................... 54
INTRODUÇÃO


          Muito se discute sobre ferramentas e metodologias que podem ser
utilizadas na educação presencial, semipresencial e a distância. Este trabalho
analisou um ambiente virtual de aprendizagem, suas ferramentas e a
possibilidade de serem utilizadas como um facilitador no processo de
aprendizagem dos alunos.

          Conforme Pierri Lévy (2004, p.07),

                             ―novas maneiras de pensar e de conviver estão sendo elaboradas no
                             mundo das comunicações e da Informática. As relações entre os
                             homens, o trabalho, a própria inteligência dependem, na verdade, da
                             metamorfose incessante de dispositivos informacionais de todos os tipos.
                             Escrita, leitura, visão, audição, criação e aprendizagem são capturados
                             por uma Informática cada vez mais avançada‖.




          O processo de ensino aprendizagem sempre esteve no meu pensamento,
acreditava que o professor deveria ser muito mais de um transmissor de
informações e sim um mediador do conhecimento, compartilhando, interagindo e
desenvolvendo a aprendizagem de seus educando.

          Conforme Moran (2000, p.11),

                             ―todos estamos experimentando que a sociedade está mudando nas
                             suas formas de organizar-se, de produzir bens, comercializá-los, de
                             divertir-se, de ensinar e de aprender. [...] O campo da educação está
                             muito pressionado por mudanças, assim como acontece com as demais
                             organizações‖.




          Durante o período de desenvolvimento deste estudo, pode-se constatar
que há vários espaços de aprendizagem que se dizem educativos, vários
softwares, sites, várias metodologias e mesmo vários educadores procurando
resolver o problema da educação, o que nem sempre corresponde à realidade.
Dentre esses espaços os ambientes virtuais de aprendizagem, o presente
trabalho quer analisar o ambiente virtual ThinkQuest1, – um AVA oferecido às


1
    ThinkQuest – Oracle Education Foundation - http://www.thinkquest.org/pt_br/
                                                                                                  11
escolas públicas e particulares – e, avalia cada uma das ferramentas e sua
possível contribuição no processo de aprendizagem dos alunos do Ensino
Fundamental.

       Existem diversos ambientes de aprendizagem que oferecem vários
instrumentos de trabalho, individual e coletivo, e que envolvem a interação e
comunicação. O problema que permeia este trabalho é se o ambiente ThinkQuest
é adequado pedagogicamente e se atende aos requisitos de alunos e professores
do Ensino Fundamental. A investigação desta pesquisa está, portanto, centrada
neste ambiente, investigando as possibilidades de trabalho e se elas são
satisfatórias para esse público.

       Partiu-se das possibilidades de aprendizagem e estudou-se o ambiente
ThinkQuest, analisando sua funcionalidade no processo de aprendizagem dos
alunos do Ensino Fundamental.

       O ambiente ThinkQuest foi escolhido para esta pesquisa por apresentar os
requisitos já citados e porque permite realizar interação entre aluno-aluno, aluno-
professor e professor-professor. Assim, esta pesquisa visa verificar se as
ferramentas de um ambiente virtual utilizado por professores e alunos do Ensino
Fundamental, pode ser um facilitador no processo da aprendizagem desses
alunos.

                      A pesquisa participante é aquela que o pesquisador, para realizar a
                      observação dos fenômenos, compartilha a vivência dos sujeitos
                      pesquisados, participando, de forma sistemática e permanente, ao longo
                      do tempo da pesquisa, das suas atividades. O pesquisador coloca-se
                      numa postura de identificação com os pesquisados. (Severino, 2007,
                      p.120)




       A metodologia utilizada foi a pesquisa participante, cujo objetivo principal
era verificar a plataforma ThinkQuest, suas ferramentas e se as atividades
propostas pelos professores desenvolvem nos alunos as habilidades do século
XXI (pensamento crítico, criatividade, trabalho em equipe, compreensão
intercultural,   comunicação,   tecnologia     e   autodireção).    A    análise   dessas
ferramentas no desenvolvimento das atividades poderia indicar (ou não) serem
elas facilitadoras no processo da aprendizagem do Ensino Fundamental.

                                                                                         12
A hipótese é que é possível acontecer a aprendizagem dos alunos,
utilizando as ferramentas disponíveis no ambiente e que elas funcionam como
facilitadoras.

       A primeira parte deste trabalho relata o uso das tecnologias na educação –
a aprendizagem no século XXI – falando sobre o AVA e apresenta o ambiente
ThinkQuest, sua história, sua contribuição para o desenvolvimento da
aprendizagem no século XXI, a segurança que ele apresenta para as crianças,
suas ferramentas e como elas podem desenvolver a aprendizagem dos alunos do
Ensino Fundamental.

       Em seguida mostra-se a abordagem da pesquisa realizada com os
usuários do ambiente, professores e alunos, verificando qual é a instituição de
trabalho ou estudo, a frequência e onde acontecem os acessos, se existe um
facilitador no processo de aprendizagem, quais ferramentas contribuem para essa
facilidade, as experiências dos usuários e as transformações após começar a
utilizar o ambiente.




                                                                              13
1 Ambientes Virtuais de Aprendizagem – AVA’s


        Um ambiente virtual de aprendizagem surge da necessidade de criar
cursos que possam ser desenvolvidos com o auxilio da Internet. Esses ambientes
são elaborados por uma equipe de tutores e professores que administram o curso
com a inserção de atividades e conteúdo.

                         Ambientes digitais de aprendizagem são sistemas computacionais
                         disponíveis na internet, destinados ao suporte de atividades mediadas
                         pelas tecnologias de informação e comunicação. Permitem integrar
                         múltiplas mídias, linguagens e recursos, apresentar informações de
                         maneira organizada, desenvolver interações entre pessoas e objetos de
                         conhecimento, elaborar e socializar produções tendo em vista atingir
                                                                 2
                         determinados objetivos. (ALMEIDA, 2003)




        O ambiente virtual de aprendizagem precisa apresentar, em seu ambiente
de trabalho, ferramentas que podem expressar esse processo de aprendizagem,
de forma integrada e colaborativa, com a possibilidade de socialização em seus
usuários e não possuindo espaços geográficos que possam impedi-los. Vale
lembrar que os ambientes virtuais de aprendizagem não são restritos à educação
a distância.

                         É notável que o avanço tecnológico possibilitou uma nova realidade
                         educacional: o ensino mediado por computador. A inserção do
                         computador na educação provoca uma mudança de comportamento dos
                         participantes do processo ensino - aprendizagem.
                         [...]
                         O ambiente virtual propicia o resgate de uma postura mais ativa e menos
                         passiva dos alunos. O professor também é afetado por estas mudanças,
                         deixando de ser o centro do processo - detentor de todo o conhecimento
                         – para transformar-se em um mediador das atividades de aprendizagem.
                         Nessa nova realidade, o ensino tende a tornar-se mais individualizado,
                         adaptando-se aos diferentes perfis psicológicos, formas de aprender e
                         comportamentos dos diferentes alunos. O estudo adquire maior
                         flexibilidade, podendo ser realizado de acordo com a disponibilidade de
                         tempo do aluno e no local mais adequado.
                         É fundamental fornecer suporte na preparação do professor para exercer
                         suas funções neste novo ambiente, aproveitando ao máximo os recursos
                         oferecidos pela plataforma. É de vital importância que o professor esteja
                         preparado para se relacionar com seus alunos através da interface
                         computacional e para isso ele precisa dominar as ferramentas
                         disponíveis. Uma barreira a ser ultrapassada é a visão tradicional do
                         professor sobre o ensino. A aplicação da tecnologia na educação, o que

2
 Periódico de Maria Elizabeth Bianconcini de Almeida, publicado na Revista de Educação e acessado em
15/01/11 em http://www.scielo.br/scielo.php?pid=S1517-97022003000200010&script=sci_arttext
                                                                                                 14
para muitos professores é vista como um risco, não substitui nenhum
                         dos elementos envolvidos com o ensino presencial tradicional. O ensino
                         semi-presencial mantém ainda as principais referências do ensino
                         presencial. Desta forma, tanto alunos quanto professores, podem realizar
                         uma transição suave para o novo contexto e os professores podem se
                         concentrar na adaptação e utilização das estratégias mais adequadas ao
                         novo ambiente de ensino.
                         [...]
                         Professores e alunos precisam ser alfabetizados em relação às
                         possibilidades das novas tecnologias, de modo que os desníveis de
                                                                               3
                         conhecimento tornem-se cada vez menores (HAGUENAUER , 2003)



        Segundo Filatro (2004, p.26), ―o desenvolvimento da informática abriu
possibilidades a novas formas de educação, formais ou informais, individuais ou
coletivas, de natureza autodidata ou sob a supervisão de grandes instituições de
ensino, em formato presencial ou totalmente mediado por tecnologias‖.

        Os Ava’s são sistemas computacionais disponíveis na Internet, com a
finalidade de desenvolver atividades mediadas pelas tecnologias de informação e
comunicação – TIC’s.

        Com o avanço da Internet, essas formas de sistemas tiveram grande
aplicação na Educação a Distância, utilizando esses ambientes virtuais como
parte do processo de aprendizagem dos alunos, provocando a interação e a
colaboração entre os participantes. Um AVA integra diversas ferramentas de
comunicação e interação, potencializando a comunicação entre seus usuários e
promovendo a troca entre aluno-aluno e aluno-professor.

        Vale lembrar que Lévy trata a cibercultura e cultura digital como sinônimos
de um mesmo período cultural.                Segundo Lévy (1999, p.17), ―Cibercultura
especifica aqui o conjunto de técnicas (materiais e intelectuais), de práticas, de
atitudes de modos de pensamentos e valores que se desenvolvem juntamente
com o crescimento do ciberespaço‖.

        Ainda, segundo Lévy (1999, p.17), é ―o novo meio de comunicação que
surge da interconexão mundial dos computadores‖. Para este autor, o termo


3
 Profa. Cristina Haguenauer da Escola de Comunicação e do Programa de Pós-Graduação em Linguística
Aplicada da Faculdade de Letras da UFRJ. Pesquisadora na área de Tecnologias da Informação e da
Comunicação aplicadas à Educação e à Gestão do Conhecimento. Artigo publicado na revista Mídia e
Educação em 7/08/2003 disponível no site: http://www.latec.ufrj.br/01sobre-o-latec/noticias/tve2.htm
                                                                                                 15
especifica ―não apenas a infraestrutura material da comunicação digital, mas
também o universo oceânico de informações que ela abriga, assim como os seres
humanos que navegam e alimentam esse universo.‖

      Assim, um AVA vai além das paredes de uma escola, proporcionando o
aprender de forma simples e transparente, onde se cria uma nova forma de leitura
das informações e relacionamento entre aqueles que trabalham na área da
educação.

      Segundo Preece (2005, p.35), as ferramentas são uteis para o
desenvolvimento de um ambiente em seu processo de aprendizagem, com
objetivos menores e cita:

      1) O sistema deve ser eficaz no uso;

      2) Deve ser eficiente no uso;

      3) Deve possuir um bom nível de segurança;

      4) Ser útil e funcional;

      5) Deve ser fácil de aprender;

      6) E deve ser fácil de lembrar como se usa.

      A aprendizagem mediada por um AVA pode permitir que através dos
recursos possam ser digitalizados várias fontes de informação e conhecimentos,
criados e apresentados de forma hipertextual, com a utilização de multimídia e
simuladores. Essa ―cultura digital‖ leva seus usuários a novos conhecimentos e
novas habilidades para o século XXI.

      Nielsen (2000 apud ALVES FILHO, 2006), destaca que um AVA deve ter
um design de interação de fácil entendimento e interação. Destaca os 10
princípios de usabilidade que podem ser seguidas na elaboração de um AVA.

                      Visibilidade
                      O sistema deve sempre manter os usuários informados sobre o que está
                      acontecendo, através de feedback apropriado dentro de um tempo
                      razoável.




                                                                                       16
Casar sistema e mundo real
                  O sistema deve falar a língua do usuário, com palavras, frase, e
                  conceitos familiares ao usuário, de preferência a termos técnicos. Seguir
                  convenções do mundo real, fazendo a informação aparecer em uma
                  ordem natural e lógica.

                  Controle do usuário e liberdade
                  Os usuários frequentemente escolhem erradamente algumas funções do
                  sistema, e necessitarão de uma clara ―saída de emergência‖ para sair da
                  situação indesejada sem enfrentar um extenso ―diálogo‖. Deve suportar
                  ―desfazer‖ e ―refazer‖.

                  Consistência e padrões
                  Usuários não são obrigados a se questionar se diferentes palavras,
                  situações ou ações significam a mesma coisa. Siga convenções.

                  Prevenção de erros
                  Bem melhor que boas mensagens de erro é um design que previne em
                  primeiro lugar a ocorrência de um problema. Elimine qualquer condição
                  propensa a erro ou procure-as e apresente aos usuários uma opção de
                  confirmar antes de eles executarem alguma ação.

                  Reconhecimento de preferência à lembrança
                  Minimize o uso da memória do usuário colocando objetos, ações e
                  opções à vista. O usuário não deve ter que lembrar das informações de
                  uma parte do diálogo na outra. Instruções de uso do sistema devem ser
                  visíveis ou facilmente acessíveis quanto apropriado.

                  Flexibilidade e Eficiência de uso
                  Aceleradores — invisíveis ao novo usuário — podem freqüentemente
                  acelerar a interação do usuário experiente de modo que o sistema pode
                  atender tanto a usuários inexperientes ou experientes. Permita ao
                  usuário unir ações freqüentes.

                  Design estético e minimalista
                  Os diálogos não devem conter informações irrelevantes ou raramente
                  necessárias. Cada unidade extra de informação em um diálogo compete
                  com as unidades pertinentes de informação e diminui sua visibilidade
                  relativa.

                  Ajude os usuários a reconhecer, diagnosticar e se recuperar de
                  erros.
                  Mensagens de erro devem ser expressas em linguagem clara (sem
                  códigos), indicar precisamente o problema e construtivamente sugerir
                  uma solução.

                  Ajuda e documentação
                  Embora seja melhor que o sistema possa ser usado sem documentação,
                  pode ser necessário providenciar ajuda e documentação. Qualquer tipo
                  de informação deve ser fácil de procurar, focada na tarefa do usuário,
                  listar passos concretos para ser levada a cabo e não ser muito grande.

                  (NIELSEN apud ALVES FILHO, 2006, p.17)


     Assim, as TIC’s estão disponíveis para a exploração e os Ava’s são um
caminho que, se bem construído, pode levar seus usuários à construção do


                                                                                        17
conhecimento,       podendo        ser   explorado      e    utilizado    nos    processos       de
aprendizagem.

        O    ThinkQuest      foi   escolhido      por    apresentar      uma     plataforma      de
aprendizagem on-line, que atende às características de usabilidade, ele ajuda
seus usuários a desenvolver habilidades do século XXI, incluindo habilidades de
comunicação, pensamento crítico e tecnologia. A pesquisa realizada com os
usuários do ambiente vai verificar se esses objetivos são alcançados e se
facilitam a aprendizagem dos alunos do ensino fundamental.

        A pesquisa desenvolvida com os usuários do ThinkQuest, envolveu
professores e alunos que utilizam o ambiente das atividades. Para a realização da
pesquisa foi utilizado a própria plataforma de aprendizagem e as ferramentas
disponíveis no ambiente.

        O questionário4 foi aplicado para alguns usuários do ambiente e o número
de participantes foi superior ao número de convites, mostrando que houve um
compartilhamento de informação, o que fez com que outras pessoas tivessem
acesso às perguntas.




    2 Tecnologias na Educação - Aprendizagem no Século XXI


        No final do século XX e início do século XXI temos o início da revolução do
conhecimento, marcada pela velocidade do crescimento da tecnologia no
cotidiano de seus usuários. O conhecimento humano, a globalização e a
velocidade dessas mudanças implicam numa nova aprendizagem para o século
XXI.




4
  O questionário foi aplicado no ambiente de aprendizagem Thinkquest, que ficou disponível para
participação a partir de 29/09/10 - http://www.thinkquest.org/pls/html/think.page?p=629986771&m=EDIT
                                                                                                 18
Segundo uma frase de Alvin Toffler5 (1995, p.95),―O analfabeto do século
XXI não será aquele que não sabe ler e escrever, mas aquele que não consegue
aprender, desaprender e reaprender‖.

        A tecnologia pode ser compreendida como um conjunto de ferramentas
aplicadas a um determinado ramo da atividade humana. Neste caso, o estudo
será na aplicação da tecnologia no processo da aprendizagem.

        Segundo Moran (2007, p.89), ―as tecnologias caminham para a
convergência, a integração, a mobilidade e a multifuncionalidade, isto é, para
realização de atividades diferentes num mesmo aparelho (...)‖.

        A utilização das tecnologias ampliam o conhecimento. E com esse uso
existe a possibilidade da produção e interação dessas informações.

        Prossegue Moran (2007, p.90), sobre as tecnologias, para quem elas são
―meio, apoio, mas, com o avanço das redes, da comunicação em tempo real e
dos portais de pesquisa, transformaram-se em instrumentos fundamentais para a
mudança na educação‖.

        Assim, a tecnologia não é apenas a utilização de equipamentos, mas a
possibilidade de transformação, servindo como um mecanismo pelo qual é
possível apropriar-se de um novo saber, construindo o conhecimento e
produzindo uma nova didática de aprendizagem.

        A capacidade de aprender e aplicar seus conhecimentos e competências
está ligado ao processo de aprendizagem, alfabetização visual, midiática,
tecnológica numérica, dirigida e centrada no aluno com ênfase em como saber.

        Os Parâmetros Curriculares Nacionais (PCNs, 2000), indicam as diretrizes
de como utilizar a informática na escola, destacando as competências e
habilidades:

                           - Reconhecer o papel da informática na organização da vida sócio
                           cultural e na compreensão da realidade, relacionando o manuseio do
                           computador a casos reais, ligados ao cotidiano do estudante, seja no
                           mundo do trabalho, no mundo da educação ou na vida privada.


5
 Escritor e futurista norte-americano doutorado em Letras, Leis e Ciência, é conhecido pelos seus escritos
sobre a revolução digital, a revolução das comunicações e a singularidade tecnológica.
                                                                                                       19
- Construir, mediante experiências práticas, protótipos de sistemas
                    automatizados em diferentes áreas, ligadas à realidade do estudante,
                    utilizando-se, para isso, de conhecimentos interdisciplinares.

                    - Reconhecer a informática como ferramenta para novas estratégias de
                    aprendizagem, capaz de contribuir de forma significativa para o processo
                    de construção do conhecimento, nas diversas áreas.

                    - Identificar os principais equipamentos de informática, reconhecendo-os
                    de acordo com suas características, funções e modelos.

                    - Dominar as funções básicas dos principais produtos de automoção da
                    microinformática, tais como sistemas operacionais, interfaces gráficas,
                    editores de textos, planilhas de cálculos e aplicativos de apresentação.

                    - Conhecer o conceito de rede, diferenciando as globais, como a Internet
                    – que teriam a finalidade de incentivar a pesquisa e a investigação
                    graças às formas digitais e possibilitar o conhecimento de outras
                    realidades, experiências e culturas – das locais ou corporativas, como as
                    Intranets – que teriam a finalidade de agilizar ações ligadas a atividades
                    profissionais, dando ênfase a trabalhos em equipe.

                    - Dominar conceitos computacionais, que facilitem a incorporação de
                    ferramentas específicas nas atividades profissionais. (BRASIL, PCNs
                    2000)




      Essas orientações servem para que as tecnologias sejam inseridas nos
ambientes escolares, criando ambientes interativos com novas possibilidades de
ensino e aprendizagem, ligando seus usuários com um mundo externo e
inserindo-os na sociedade.

                    O ritmo acelerado de inovações tecnológicas exige que um sistema
                    educacional capaz de estimular nos estudantes o interesse pela
                    aprendizagem. E que esse interesse diante de novos conhecimentos e
                    técnicas seja mantido ao longo da sua vida profissional, que,
                    provavelmente, tenderá a se realizar em áreas diversas de uma atividade
                    produtiva cada vez mais sujeita ao impacto das novas tecnologias.
                    (SANCHO, 1998, p.41)

      A aprendizagem no século XXI requer dos educadores uma diferente
abordagem de aprendizados por projetos, engajando os estudantes em tarefas
complexas, incluindo design e planejamento, resolução de problemas, tomada de
decisões, criação, produção e comunicação de resultados.

      Segundo Marco Silva (2003, p.329), ―as organizações contemporâneas
exigem um novo tipo de individuo e de trabalhador, um sujeito dotado de
competências técnicas múltiplas, capacidade para trabalhar em equipe, aprender
e se adaptar a situações novas‖.

                                                                                           20
Conforme Valente (2002), a presença da informática na escola não garante
por si só, uma maior qualidade de ensino e pode mascarar um ensino tradicional,
baseado na memorização de informações.

        Para Marques e Caetano (2002, p. 136), ―a informática deve servir para
enriquecer o ambiente educacional, propiciando a construção de conhecimentos
por meio de uma atuação ativa, crítica e criativa por parte de alunos e
professores‖.

        Assim, a Fundação Educacional Oracle acredita que os estudantes
precisam aprender e enfrentar os desafios que são apresentados, propõe um
espaço virtual de aprendizagem, de maneira criativa e com iniciativas próprias,
fazendo com que os estudantes utilizem cada vez mais a tecnologia, envolvendo
o trabalho colaborativo e de compreensão intercultural.



                           Contribuições possíveis das novas tecnologias para a aprendizagem:

                           - estimulam os alunos a desenvolverem habilidades intelectuais;

                           - muitos alunos mostram mais interesse em aprender e se concentram
                           mais;

                           - estimulam a busca de mais informação sobre determinado assunto e
                           um maior número de relações entre informações;

                           - promove cooperação entre aos estudantes [...]

                           (MARQUES e CAETANO, 2002, p.151)

        Pensando nesses desafios propõe o ―Instituto para a Aprendizagem do
Século XXI‖6, que tem o objetivo de formar professores através do uso da
aprendizagem por projetos, dando a oportunidade de encontrar e colaborar com
seus pares, preparando para ajudar os alunos e melhorando sua prática com o
uso das ferramentas.

                           A transição de uma educação é uma formação estritamente
                           institucionalizada (a escola, a universidade) para uma situação de troca
                           generalizada de saberes, o ensino da sociedade por ela mesma, de
                           reconhecimento auto-gerenciado, móvel e contextual das competências.
                           (LÉVY, 1999: p. 172).




6
 Instituto para a Aprendizagem do século XXI – projeto desenvolvido pela Oracle com a finalidade de
formar professores – disponível em http://www.thinkquest.org/pls/html/think.go?c=250866504.
                                                                                                      21
Para facilitar esse processo, a fundação oferece um ambiente virtual com a
finalidade colaborar com o desenvolvimento da aprendizagem, aberto às escolas
de todo o mundo, de forma gratuita e sem conter propagandas. O ThinkQuest é
esse espaço que pretende ajudar professores e alunos a desenvolver os projetos
e conseguir atingir os objetivos propostos. É um ambiente protegido, com
ferramentas de publicação e interação, utilizadas para alavancar a aprendizagem
de qualquer área do conhecimento e/ou seu componente curricular, criando uma
rede de professores e alunos do mundo todo, desenvolvendo a compreensão
intercultural.

       Para Marques e Caetano (2002, p.162) existem cinco tipos de
possibilidades de utilização das TIC na sala de aula:

       - Recurso Educacional: para tornar a aprendizagem mais motivadora e a
informação mais abrangente. Qualquer tema que for proposto em sala de aula
terá uma grande quantidade de informações na Internet, basta saber filtrá-las.

       - Instrumento de Comunicação: continuará sendo um dos pilares da
Internet, pois as pessoas sentem a necessidade de se comunicarem com seus
pares. Em sala de aula será uma ferramenta de grande interação entre todos.

       - Realização de Projetos: quando as atividades são compartilhadas entre
aulas em diferentes escolas, são organizados projetos de colaboração dos quais
muitas vezes participam inúmeros alunos e professores.

       - Transmissão de Conteúdos: a Internet com a sua facilidade de apresentar
conteúdos e estimular a interação, criou um espaço de desenvolvimento do
ensino através dos computadores.

       - Auxílio à pesquisa e ao desenvolvimento profissional dos professores:
todo profissional de ensino precisa estar informado sobre o que acontece na sua
área de conhecimento e para buscar informações.

       Portanto, acredita-se que os alunos, desenvolvendo os projetos propostos
e orientados por seus professores, desenvolverão habilidades importantes para
sua inserção no mundo globalizado, como o pensamento crítico, criatividade,


                                                                                 22
trabalho em equipe, compreensão intercultural, comunicação, tecnologias e
autodireção.




    3 Conhecendo o ThinkQuest


        Em 1998, a Oracle Corporation7 criou um serviço de e-mail e web para
escolas do Reino Unido e dos Estados Unidos, denominado ―Think.com‖, com o
foco na aprendizagem por projetos. O ThinkQuest surge como uma única marca,
com a transferência para a Oracle Education Foundation – OEF, em 2008 e a
participação da competição desenvolvida pela OEF.

        Entre os anos de 1999 e 2006 o ambiente foi lançado nos países: Irlanda,
País de Gales, Estados Unidos, Chile, Nova Zelândia, China, Índia, Tailândia,
Austrália, Canadá, Dinamarca, Itália, Egito, Alemanha, Hungria, Holanda,
Romênia, África do Sul, República Tcheca, Gana, Lesoto, Quênia, Filipinas, Porto
Rico, Sri Lanka, Argentina, Bélgica, Bulgária, Croácia, Espanha, Finlândia,
França, Gabão, Indonésia, Luxemburgo, Malásia, Mali, Moçambique, Namíbia,
Paquistão, Portugal, Polônia, Quatar, Singapura, Suiça, Turquia e, em 2007 o
Brasil, juntamente com Macedônia e Agências das Nações Unidas para o
Trabalho e Ajuda Humanitária (UNRWA), começa a fazer parte do ambiente.

        Hoje o ThinkQuest está em 48 países e mais 12 UNRWA, envolvendo
22.701 escolas e 61.071 projetos. No Brasil existem 1050 escolas cadastradas.

        A psicóloga Rosa Maria Farah8, coordenadora do Núcleo de Pesquisas em
Psicologia e Informática da PUC-SP, questiona a utilização saudável da Internet e
diz ser imprescindível a conversa transparente entre pais, filhos e escola,
incluindo limite de uso, assim como qualquer outro controle.




7
 Histórico baseado nas informações encontradas no ambiente Thinkquest – http://www.thinkquest.org/
acessado em dez/2010.
8
 GIRO IBOPE – Edição 13 – abr/mai/jun de 2009 – acessado em 05/02/2011 no site:
http://www.ibope.com.br/giroibope/13edicao/jovens.html
                                                                                                     23
Assim, a OEF e o ambiente ThinkQuest contribuem com a segurança das
crianças, apoiando e prevenindo a publicação ou divulgação de informações
pessoais, com a orientação da utilização do ambiente se mantendo em um bom
nível, restringindo as palavras que podem ofender seus usuários, não permitindo
a linguagem imprópria e que façam apologia à violência e/ou racismo.

      Toda a imagem que o aluno queira publicar existe a necessidade da
aprovação de um professor da escola, que pode permitir ou não sua publicação
existindo a possibilidade de deixar a orientação na página do seu aluno.

      O ThinkQuest apresenta atividades que trabalham a segurança e o uso das
netiquetas, podendo serem apresentadas como uma atividade inicial em sua
apresentação e início de utilização do ambiente.

      Assim, o ThinkQuest surge com a finalidade de incorporar nas lições de
qualquer área curricular por meio de projetos, tarefas, revisão de colegas,
publicação de pesquisas, de participação na competição, utilizando o processo
on-line para o desenvolvimento das atividades.




4 A Página Inicial e suas ferramentas


      O primeiro acesso ao ThinkQuest nos leva a uma página inicial, de fácil
compreensão e entendimento. Sendo os alunos participantes de diversas
comunidades virtuais, conseguem utilizá-la de maneira prática, desenvolvendo as
atividades que são solicitadas por seus professores orientadores.

      Cada usuário possui um login e senha para o acesso, que é necessária a
utilização na página de acesso ao ambiente.




                                                                             24
Figura 1: Página para digitar o usuário e senha de acesso ao ambiente ThinkQuest.


      Acessado, o ambiente mostra as possibilidades de publicação e interação,
onde existem as possibilidades de criar novas páginas e associar-se aos projetos
disponíveis. A interação pode acontecer com os alunos e professores da mesma
escola ou com alunos e professores de outras escolas, cidades, estados e países.

      LEMOS (2002, p.16) afirma que a ―cultura digital solta as amarras e
desenvolve-se de forma onipresente, fazendo com que não seja mais o usuário
que se desloque até a rede, mas a rede que passa a envolver os usuários e os
objetos numa conexão generalizada‖.

      O aluno pode visitar as páginas de projetos desenvolvidos nas escolas e
acessar a biblioteca de projetos, onde se encontram publicados os trabalhos
desenvolvidos por alunos, sob a orientação de seus professores, que no
ThinkQuest são denominados treinadores.




                                                                                             25
Figura 2: Ambiente acessado e visualização da página inicial.


      Existe um limite de publicação em cada página (dez), incluindo textos,
imagens e interação, e cada usuário pode criar 25 páginas em seu ambiente de
trabalho.

      Utiliza-se o lápis para todas as atividades de publicação e interação.




                          Figura 3: Utilização do lápis nas publicações.




      O usuário pode publicar um texto através do lápis ―escrever‖ ou uma lista,
com a inserção de hiperlinks em ambas as publicações. Pode-se inserir um
arquivo, uma mídia ou uma foto, em várias extensões, utilizando o ―Fazer Upload‖
e a interação acontece com a utilização do ―Interagir‖.




                                                                                  26
5 Espaço para Projeto


      Para o desenvolvimento das competências do século XXI existe,
principalmente, a necessidade de autonomia em aprender ―sozinho‖. Os espaços
virtuais de aprendizagem necessitam que seus usuários precisem de autonomia
na construção de seu conhecimento, possibilitando a aprendizagem através da
colaboração entre seus pares.

      Os desafios apresentados para acontecer essa formação podem ser
orientados através de projetos, que é uma atividade própria do ser humano. O
homem projeta seu futuro e é responsável para seu desenvolvimento e de suas
atividades, com a pretensão de atingir seus objetivos.

                     A aprendizagem por projetos deve ser uma oportunidade para que os
                     alunos possam pensar e julgar por si, desenvolvendo o pensamento, a
                     autonomia e o senso criativo. Em consequência o problema proposto
                     deverá ser resolvido por eles, ainda que possam e devam ser orientados
                     por um educador. (Andrade, 2003, p.76)




      No ambiente ThinkQuest é encontrado um espaço que proporciona a
formação do conhecimento de seus usuários. Os projetos são elaborados por
professores em espaços específicos, que permitem o desenvolvimento,
organização e orientação das atividades, com a utilização e compartilhamento
entre todos os membros do projeto. O professor convida cada membro para
participar e acessar o ambiente do projeto, podendo interagir, editar e publicar sua
participação, desde que a permissão seja dada pelo professor.

      Durante o desenvolvimento do trabalho serão apresentados algumas
experiências de projetos significativos que foram ou estão em andamento no
ThinkQuest.




                                                                                        27
6 Metodologia da Pesquisa


      A pesquisa desenvolvida foi participante, com a interação entre o
pesquisador e os membros da situação investigada. Este trabalho teve a intenção
de verificar se o ambiente ThinkQuest, juntamente com as ferramentas
disponíveis e as atividades desenvolvidas, com a orientação e acompanhamento
dos professores, são facilitadoras e permitam a aprendizagem dos alunos.

      A pesquisa procurou, através das informações coletadas, desenvolver o
conhecimento para responder ao problema levantado, tentando confirmar se os
objetivos propostos estão sendo alcançados.

      Segundo Gil (1991, p.17), ―pode-se definir uma pesquisa como o
procedimento racional e sistemático que tem o objetivo de proporcionar respostas
aos problemas que são propostos.‖

      Assim, essa pesquisa teve a intenção de verificar se existia uma resposta
para o problema proposto, e para verificar esse questionamento foi desenvolvido
um processo de pesquisa que aconteceu com o envolvimento de professores do
Ensino Fundamental de duas escolas, uma pública e outra particular, onde foram
questionados sobre a utilização do ambiente e suas ferramentas, quais foram as
colaborações que as atividades deram no desenvolvimento da aprendizagem dos
alunos, quem utilizava e qual a periodicidade de acesso ao espaço, e suas
experiências.

      Ainda, segundo Gil (1991, p.55), ―A pesquisa participante, assim como a
pesquisa-ação, caracteriza-se pela interação entre pesquisadores e membros das
situações investigadas. Há autores que empregam as duas expressões como
sinônimas‖.

      Nesse processo, o pesquisador foi envolvido como parte da pesquisa,
participando com sua experiência no ambiente Thinkquest e comparando-a com
de outros usuários.




                                                                              28
Para justificar essa pesquisa realizou-se um levantamento bibliográfico, para
sustentar as afirmações publicadas e permitir que a pesquisa não fosse
comprometida.




7 A Pesquisa



      Em virtude da necessidade de saber se o ThinkQuest pode ser
considerado um ambiente virtual de aprendizagem, houve a realização de dois
momentos, na pesquisa, para poder avaliar se as ferramentas do ambiente são
facilitadores no processo de aprendizagem de seus usuários, em especial, se os
alunos do Ensino Fundamental adquirem novos conhecimentos através de sua
utilização. Esses dois momentos aconteceram com uma pesquisa bibliográfica
sobre os ambientes virtuais de aprendizagem e uma pesquisa com os usuários do
ambiente.

      A pesquisa aconteceu no próprio ambiente ThinkQuest, com a participação
134 usuários, incluindo professores e alunos, que responderam ao questionário
que encontra-se no anexo deste trabalho.

      O questionário ficou disponível para a participação dos usuários no período
entre os meses de setembro e novembro de 2010, sendo que após este período
continuou recebendo contribuições, mas que não foram aqui analisadas.

      A amostra constou de professores e alunos de duas escolas, uma escola
pública localizada na cidade de Ubatuba – SP e, uma escola particular localizada
na cidade de São Paulo – SP, onde o pesquisador deste trabalho desenvolve
atividades no ambiente pesquisado.

      Sendo o ThinkQuest um ambiente aberto para as escolas inscritas, o
convite para participar do questionário foi destinado para alguns participantes
mas, extrapolou as ―paredes virtuais‖ do ambiente e professores e alunos de
outras escolas também colaboraram com suas experiências e expectativas sobre
o ambiente.

                                                                               29
Dentre os participantes foi possível notar a presença, principalmente, de
vários professores e alunos de escolas públicas e privadas, da cidade de São
Paulo, Ubatuba, Indaiatuba e Tatuí no estado de São Paulo, das escolas
estaduais do estado do Ceará e de escolas da Itália, Porto Rico, Peru e México.

      Essa interação é um bom indicador de que o ambiente é um espaço que
possibilita a colaboração e o envolvimento entre os usuários, estando
colaborando para novos conhecimentos.

      Na sequência observam-se algumas respostas que foram destacadas,
encontrando das demais participações nos anexos.




7.1 Os Usuários do ThinkQuest




      A utilização do ThinkQuest é realizada por professores e alunos assim, o
primeiro questionamento teve a intenção de verificar quem estava respondendo a
pesquisa. O resultado apresentado nesta pergunta teve a participação de 134
usuários.

      A participação no primeiro questionamento está representada no gráfico 1.




                  Gráfico 1: Respondendo ao questionamento: Quem é você?


      A participação mostrou que dois terços das respostas foram dadas por
professores e, o restante, por alunos que utilizam o ambiente. Esse questionário
foi encaminhado para professores, mas por ser um ambiente aberto, alunos

                                                                                  30
também acessaram e decidiram participar, colocando suas opiniões e seus
comentários.

      Posteriormente, serão apresentados os relatos de alguns dos professores e
alunos sobre a utilização das ferramentas, se tiveram alguma transformação no
desenvolvimento das atividades e das experiências que tem com o ThinkQuest.




7.2 As Escolas dos Usuários




      A segunda pergunta teve a finalidade de saber a origem das escolas dos
professores e alunos, se eram públicas ou privadas. O ThinkQuest se apresentou
predominantemente de escolas públicas e com uma participação mais baixa de
escolas privadas. Foi apresentado um pequeno grupo de professores que
trabalham nas duas redes de ensino.

      O gráfico 2 mostra esse resultado:




                Gráfico 2: Respondendo ao questionamento da origem da escola




                                                                               31
7.3 Frequência nos acessos




      A frequência dos usuários é uma ação que mostra o envolvimento nas
atividades propostas e nos projetos desenvolvidos. A pesquisa mostrou que
metade os usuários acessam o ambiente diariamente e que um terço dos demais
usuários acessam, pelo menos, uma vez por semana. Veja no gráfico 3.




                  Gráfico 3: Frequência no acesso ao ambiente ThinkQuest.


      Essa resposta indica que existe um envolvimento grande e que a
participação é essencial para o sucesso das atividades propostas. É claro que
precisa haver uma discussão sobre a qualidade das atividades, mas o primeiro
passo é estar presente no ambiente, participando das discussões e interagindo
com os demais usuários.




7.4 Onde acontecem os acessos?




      A grande parte dos usuários do ThinkQuest utilizam o ambiente acessando
da própria escola, apresentando claramente que este acesso acontece durante as
aulas desenvolvidas no laboratório de informática e que é a grande maioria dos
pesquisado, como já foi identificado anteriormente. Também é possível notar um
                                                                            32
grande número de acesso no ambiente particular, possivelmente na preparação e
acompanhamento das atividades que estão sendo desenvolvidas.

       O gráfico 4 apresenta essas respostas:




                   Gráfico 4: Respostas sobre a utilização do ambiente ThinkQuest.




7.5 As ferramentas que auxiliam no processo




       Conforme já citado anteriormente, as ferramentas apresentadas no
ambiente fazem parte do processo de aprendizagem dos seus usuários. Os
pesquisados foram questionados sobre essas ferramentas e solicitado que
justificassem suas respostas. Foi utilizada a ferramenta do próprio ambiente
―Publicar uma Mensagem‖ para que os usuários justificassem suas respostas.

       A seguir é possível ler algumas respostas de professores e alunos que
foram selecionadas9:

                        Prof. Hirata

                        Todas as ferramentas deste ambiente, se utilizadas com objetivos
                        pedagógicos, podem facilitar a aprendizagem. Faz-se necessário um
                        acompanhamento dos professores para orientar a utilização dessas
                        ferramentas, de modo que os alunos consigam utilizá-las de forma
                        correta e produtiva.

9
 Comentários acessado no ambiente ThinkQuest, em 19/01/2011
http://www.thinkquest.org/pls/html/think.page?p=629986771&m=EDIT.
                                                                                      33
29/9/2010

                     Sra Oliveira

                     Eu diria que todas as ferramentas contribuem e muito para o processo
                     de ensino aprendizagem, pois instiga o aluno a pensar, questionar,
                     interagir com outros alunos, prfessores, enfim é uma infinidade de
                     opções que sendo bem utilizadas só trazem benefícios.
                     28/9/2010

                     Profª Valeria

                     Colabora com a elaboração de projetos, questionamentos e pesquisas
                     em todas as disciplinas, colaborando também com a criatividade de
                     professores e alunos.
                     25/9/2010



      Os comentários de vários professores e alunos destacam a possibilidade
de interagir com outras pessoas, envolvendo-se nos projetos e atividades. Essa
possibilidade de interação entre seus pares mostra o desenvolvimento da
aprendizagem de várias competências do século XXI, destacando-se o trabalho
em equipe, com o envolvimento de um grupo na discussão, propondo soluções
para os desafios que surgem durante o trabalho. Nesse processo existe o
trabalho de aprender entre iguais e aprender juntos.


      Filatro (2004) afirma que um ambiente virtual é um espaço de significação,
onde a interação potencializa a construção do conhecimento e da aprendizagem.
Um AVA deve ser capaz de proporcionar o aprender enquanto se faz; deve ser
simples e transparente; um sistema fácil de operar. A palavra mais importante de
um AVA é a aprendizagem.


      No livro ―Tutoria‖, é possível estudar a aprendizagem entre iguais,
respeitando a diversidade dos alunos:


                     (...) o estabelecimento de relações cooperativas entre iguais nos
                     contextos escolares mostra-se extremamente relevante, não só como
                     mecanismo de desenvolvimento e aprendizagem, mas também como
                     estratégia de ensino que permite celebrar a diversidade e adquirir
                     habilidades e atitudes sociais básicas e funcionais para o funcionamento
                     democrático e para a sociedade do conhecimento (Duran e Vidal, 2007,
                     p.18)




                                                                                          34
Assim, o ambiente ThinkQuest propõe o espaço onde é possível oferecer a
aprendizagem através do conhecimento, que é adquirido com a colaboração de
seus usuários, interferindo e interagindo nos espaços de discussão e construção.
O fundamental é a utilização das diversas ferramentas e a reflexão de sua
utilização.




7.6 O usuário avaliando se a ferramenta facilita a aprendizagem




        Foi também solicitado que cada um dos usuários realizassem uma
avaliação sobre o ThinkQuest como um ambiente virtual que facilita a
aprendizagem no Ensino Fundamental.

        Os professores e alunos discutiram este questionamento. Algumas
respostas foram selecionadas e descritas abaixo10:

                         Sra. Sena

                         Sim, com certeza o Thinkquest facilitará bastante o processo de ensino
                         aprendizagem dos aluno x professor.Principalmente porque está
                         oferecendo essa possibilidade ao professor de se capacitar para atender
                         melhor nossos docentes do Ensino fundamental e Médio também.
                         26/10/2010


                         OPE Andrea

                         Com certeza. Temos um trabalho em nossa escola com os pequenos de
                         6 e 7 anos, que ainda estão em processo de alfabetização e eles se
                         desenvolvem muito quando veem sua escrita tornar-se pública.
                         10/10/2010

                         Professora Cristina

                         O Thinkquest dispõe de ferramentas interessantes para estimular o
                         pensamento crítico e a autonomia de escrita e leitura entre alunos de
                         qualquer faixa etária. Também penso que seu maior benefício é iniciar a
                         educação dos alunos para uso de ambientes virtuais com segurança e
                         bom senso.
                         1/10/2010




10
  Avaliação dos usuários. Acessado no ambiente ThinkQuest, em 19/01/2011
http://www.thinkquest.org/pls/html/think.page?p=629986771&m=EDIT
                                                                                             35
Sra Cristina

                           Gosto muito de utilizar o ambiente para que os participantes registrem
                           seu conhecimento inicial acerca de um tema, discutam, troquem
                           informações, refinem ideias e avaliem o que aprenderam. O portfólio fica
                           completo.
                           29/9/2010


        Os relatos dos usuários destacam que o ambiente é um facilitador de
aprendizagem, principalmente na inclusão digital; na possibilidade de interagir
com outros usuários, de outras localidades; que auxilia na alfabetização e na
leitura dos alunos; a segurança no acesso e nas suas publicações. Também
destacaram que o ambiente sozinho não representa uma mudança nesse
processo. Existe a necessidade da intervenção dos professores, na preparação e
orientação das atividades.

        ―A avaliação é sempre uma atribuição de qualidade a alguma coisa,
experiência, situação, ação, vale dizer, o ato de avaliar incide sempre sobre
alguma coisa que existe extensiva e quantitativamente. Para proceder a uma
avaliação sobre atos humanos e, em especial, à aprendizagem, devemos
considerar a contagem de frequência e, a partir dela, emitimos nosso juízo de
qualidade (...)‖ (Luckesi, 2002)11.




7.7 Quais ferramentas facilitam o processo de aprendizagem segundo seus
     usuários




        Sobre a utilização das ferramentas do ThinkQuest, os usuários foram
questionados sobre quais dessas ferramentas facilitavam o processo de
aprendizagem dos alunos. Os professores relatam que as ferramentas de
interação, que possibilitam uma comunicação segura e com intervenções dos
professores, são as principais ferramentas que facilitam o processo da



11
  Artigo publicado na EccoS revista científica, acessada em 20/01/2011, em
http://www.luckesi.com.br/textos/art_avaliacao/art_avaliacao_eccos_1.pdf
                                                                                                36
aprendizagem. Veja algumas respostas dadas pelos usuários que foram
selecionadas para justificar esta afirmação:

                     Prof. Renata Ikeda

                     Todas as ferramentas se utilizadas com um bom planejamento são
                     facilitadoras no processo de aprendizagem, mas acredito que aquelas
                     que      possibilitam  o   olhar   para   o   processo    de   uma
                     discussão(debate/brainstorm/pergunta) ajudam os alunos a perceber o
                     quanto a argumentação pode ser um meio de esclarecer e aprender
                     mais sobre diversos conteúdos e assuntos.
                     1/10/2010

                     Professora Lina

                     Na verdade, a oportunidade de dar opinião e argumentar sobre as ideias,
                     pode desenvolver no aluno pensamentos mais organizados e com isso
                     ele tem a oportunidade de relacionar conteúdos, pesquisar sobre
                     assuntos, criar soluções para situações desconhecidas e assim
                     desenvolver sua autonomia na forma de aprender.
                     Todas as ferramentas colaboram com esse processo.
                     29/9/2010

                     Professora Juliana

                     Possui uma interface bastante fácil e permite ao professor elaborar
                     projetos com diversos recursos como enquetes e tempestades de ideias.
                     Além de permitir ao aluno o uso de sua criatividade através da criação de
                     suas próprias páginas.
                     25/9/2010



      Segundo SANTAELLA (2004, p.181), ―a grande marca identificatória do
leitor imersivo está, sem dúvida, na interatividade‖. Essa interatividade, para
LEMOS (2002, p.112), ocorre através dos ―processos de comunicação baseados
em manipulações de informações‖, encontrando a informação no ciberespaço,
num processo simples de comunicação, onde exista um emissor e um receptor de
mensagens.

      As ferramentas, bem utilizadas e com boa orientação, caminha para a
possibilidade de desenvolver a aprendizagem de forma gradativa, com novos
conhecimentos, envolvendo as habilidades necessárias para o século XXI.




                                                                                           37
7.8 Os usuários e suas experiências

      Questionados sobre as experiências que considerava importante na sua
aprendizagem ou na aprendizagem de seus alunos, os professores relataram
algumas atividades que podem ser exploradas como uma nova ferramenta de
conhecimento.

      Os relatos foram:

                    Profª Denique

                    Eles puderam criar conhecimento a partir de ações simples e despertar o
                    interesse pela história regional, preenchendo a lacuna que existe sobre o
                    assunto.

                    Ficaram mais confiante para debater os rumos do bairro e pensar em
                    novos projetos.
                    7/10/2010

                    Profª Eliana

                    Estamos com um projeto muito interessante e quem quiser participar
                    fique á vontade precisamos de muita divulgação.
                    Trata-se do projeto "A Corrente do Bem" para incentivar a prática da
                    solidariedade resgatando os valores humanos, existem algumas
                    atividades no thinkquest e depois faremos apresentações de dança e
                    música na rua e em alguns eventos da cidade de Ubatuba onde
                    moramos, para divulgar o projeto e mostrar o trabalho das crianças.
                    4/10/2010


                    DANIELLE - 1MIT P

                    Quando participei das competições de 2007 e 2008 criando websites tive
                    que ir busca do conhecimento aprendendo sobre informática, sobre a
                    língua inglesa e em vários momentos no desenrolar dos projetos fui um
                    pouco repórter, desenhista, escritora, pesquisadora. E alem de todas
                    essas ações tive que usar minha criatividade para transformar os
                    conhecimentos adquiridos em um bom projeto.
                    25/9/2010




                                                                                          38
7.9 Transformando os alunos



      Um dos principais pontos notados é que as atividades e o ambiente
propõem projetos que envolvam a interdisciplinaridade com a participação de
várias áreas do conhecimento, num mesmo projeto.

      A afirmação de Filatro (2004), ―ambiente virtual é um espaço fecundo de
significação onde seres humanos e objetos técnicos interagem potencializando a
construção do conhecimento‖, mostra que o ambiente ThinkQuest produz uma
transformação nas atividades escolares.

      Na pesquisa, os usuários foram questionados sobre essa transformação e
os relatos foram:

                    Prof. Daniel

                    Uma verdadeira revolução: além de melhorar a relação com os alunos e
                    a motivação para o trabalho, mudou a direção da minha carreira de
                    professor.
                    17/11/2010

                    Prof. Renata Ikeda

                    Sim, houve diversas transformações, mas acredito que a maior foi
                    encontrar uma maneira de visualizar instantaneamente o que os alunos
                    produzem e assim poder junto com eles mapear seu processo de
                    aprendizagem. A visualização desse processo é importantíssima.
                    Também considero transformação a oportunidade de desenvolver
                    projetos em que podem colaborar, realmente, uns com os outros de
                    forma dinâmica e eficiente.
                    1/10/2010

                    Prof. Emerson

                    O nosso maior desafio, como professor, é conseguir superar os grandes
                    obstáculos vivenciados no dia a dia da sala de aula. Temos muitos
                    alunos e com realidades distintas, mas só conseguiremos resultados
                    positivos quando fizermos um trabalho diferenciado.

                    Os resultados práticos são visíveis no ambiente escolar. Melhora a
                    interatividade e o relacionamento entre alunos e professores, a
                    socialização das ideias, a participação nos projetos e atividades
                    escolares.
                    29/9/2010



      Essas    transformações      são   notadas   na    postura    dos    alunos,    no
desenvolvimento das atividades, na pesquisa, na interação entre alunos-alunos,
                                                                                      39
alunos-professores        e    professores-professores,          provocando       a    troca     de
conhecimento e a colaboração no processo da aprendizagem.

        É importante lembrar que a pesquisa12 foi realizada com alunos e
professores usuários do ambiente ThinkQuest, que trabalham com atividades de
aplicação e interação, sendo desenvolvidas entre os meses de setembro e
novembro de 2010.




8 Experiências na utilização do ThinkQuest


8.1 Projeto: Kindness Kids




        Um professor de escola pública localizada na cidade de Ubatuba – SP,
aceitou o desafio e convidou um grupo de alunos para participar da competição
ThinkQuest – 2008. Na equipe estavam presentes 4 alunos que estudavam na
escola americana do Alabama – EUA, e 2 alunas da escola municipal de Ubatuba,
ambas com 12 anos de idade, iniciaram o projeto sob a orientação dos seus
professores.

        A proposta era a criação de um site educacional para participar de uma
competição internacional, onde a preparação, o desenvolvimento, as discussões,
as atividades, seriam desenvolvidas dentro do ambiente virtual do ThinkQuest. No
primeiro momento aconteceu a discussão sobre o tema do trabalho e, após
algumas conversas, decidiram que o tema seria sobre ―Gentileza‖. O tema foi
desenvolvido no ambiente ThinkQuest com o título: Kindness Kids13.

        No primeiro momento, os alunos definiram o papel de cada componente do
grupo e qual seria a pesquisa que fariam. Existia uma dificuldade, a língua

12
   A pesquisa, na sua íntegra, está disponível em
http://www.thinkquest.org/pls/html/think.page?p=629986771&o=629992675&m=EDIT&n=1, lembrando
que somente os usuários do ambiente podem acessá-la.
13
   Registro das atividades desenvolvidas pelas alunas, registrado no ThinkQuest, acessado em 12 de
fevereiro de 2010 e disponível em
http://www.thinkquest.org/pls/html/f?p=projects:100:184563556::::P100_ID:221652650
                                                                                                 40
estrangeira que separavam os componentes da equipe brasileira e americana.
Eles utilizaram os recursos tecnológicos para minimizar a dificuldade e, com o
auxílio dos professores, o projeto foi desenvolvido.

        A equipe realizou as pesquisas, enquetes com a comunidade escolar,
trabalharam com imagens, livros, revistas, artigos, músicas e vídeos que falavam
sobre o tema. As alunas brasileiras foram ao campo, entrevistando pessoas da
cidade, a polícia ambiental, os moradores da cidade de Ubatuba.

        O trabalho final foi apresentado com o título ―Color our world with
kindness”14 e foi um dos premiados na competição Internacional Thinkquest de
2008.




8.2 Projeto: Corrente do Bem




        Um segundo projeto desenvolvido pela mesma escola teve o título de
―Corrente do Bem‖15, inspirado no filme: Pay It Forward, dirigido por Mimi Leder e
no livro escrito por Catherine Ryan Hyde. O projeto teve o objetivo principal em
incentivar os alunos a refletir sobre a vida e semear o sentimento de
solidariedade.

        O trabalho discutiu outros temas, como valores humanos, explorando
músicas, outros filmes, textos em revistas e livros, com a intenção de incentivar
ações sociais e solidárias, provocando uma mudança na qualidade de vida dos
alunos.

        Os alunos desenvolveram o panfleto abaixo, com o objetivo de divulgar o
projeto e convidar as pessoas a mudarem suas atitudes:




14
 Trabalho final apresentado para a competição ThinkQuest Internacional na versão em inglês disponível
em http://www.bibbed.org/wbes/kindness2
15
  Projeto Corrente do Bem, disponível em
http://www.thinkquest.org/pls/html/f?p=projects:100:184563556::::P100_ID:616469311
                                                                                                        41
Figura 4: Panfleto de divulgação do projeto.


      Após assistir ao filme, os alunos realizaram enquetes sobre o tema –
utilizando as ferramentas do ThinkQuest – analisando e registrando as pesquisas
e transformando as informações em gráficos de barras e ―pizzas‖, para uma
melhor interpretação dos dados. A aprendizagem durante o processo foi além do
esperado pelos professores.

      A comunidade escolar conseguiu arrecadar alimentos e envolver a
comunidade escolar na discussão do projeto




                                                                            42
Figura 5: Alimentos arrecadados após a participação da gincana da solidariedade


        O projeto recebeu o prêmio Ciccilo Matarazzo 16, que visa incentivar as
boas práticas pedagógicas.

        Segundo os professores do projeto, o trabalho provocou mudança no
pensamento, valores e atitudes, resgatando os valores humanos e diminuindo a
violência e a agressividade dos alunos presentes no cotidiano da escola, além de
incentivar o exercício da solidariedade. O ThinkQuest foi fundamental no processo
de desenvolvimento, discussão, interação e colaboração do projeto. Com o
ambiente foi possível a participação da comunidade escolar.




16
  Informações no site O Noticiado, disponível em http://www.onoticiado.com.br/noticias-de-ubatuba-e-
caraguatatuba/noticias-de-ubatuba/6852-ubatuba-premio-ciccillo-matarazzo.html e acessado em 12 de
março de 2011.
                                                                                                       43
8.3 Projeto: Sala de Aula Virtual




        Uma terceira experiência é um projeto desenvolvido no colégio Unisa, da
cidade de São Paulo, SP, com a orientação do professor pesquisador deste
trabalho.

        Foram criados espaços no ThinkQuest denominados ―Sala de Aula
Virtual‖17 para cada turma, alunos do 3º ao 9º ano do Ensino Fundamental, que
participa das aulas de Informática Educativa.

        Este espaço visava desenvolver as habilidades do século XXI, em que os
alunos são protagonistas de seus trabalhos, divulgando suas experiências com
todos os usuários do ambiente.

        O projeto foi classificado no ThinkQuest como ―Ciência e Tecnologia –
Educação‖.

        No espaço do projeto, as atividades desenvolvidas foram trabalhadas
através da discussão de temas diversos, envolvendo os problemas brasileiros,
como, por exemplo, a desigualdade social, a saúde pública, a violência, o
preconceito, e vários outros. Os alunos foram convidados a discutir os diversos
problemas e, após essa discussão, escolhessem um tema para desenvolver a
pesquisa, registrando as informações em páginas criadas no ThinkQuest, com a
produção de texto, publicação de imagens, interação através de perguntas onde
os alunos convidam os usuários de outras escolas a participarem da discussão
sobre o tema.

        Após a recepção das respostas, os alunos realizaram a análise das
informações colhidas, registrando seus comentários e avaliando a participação,
tanto das respostas como da participação do grupo em que esteve envolvido.
Esses registros foram publicados na sala de aula virtual e nas páginas pessoais
dos alunos.



17
  Projeto “Sala de Aula Virtual” da turma 9º B – Colégio Unisa, disponível em
http://www.thinkquest.org/pls/html/f?p=projects:100:184563556::::P100_ID:586240877
                                                                                     44
Na atividade proposta para o início de 2011, os professores solicitaram que
os alunos criassem uma página com o título: ―autobiografia‖ e escrevessem um
pouco de sua história. Após a conclusão da primeira atividade, os alunos
utilizaram o ―tradutor online‖ para traduzir a autobiografia para o inglês e o
espanhol e, em seguida os alunos deveriam apresentar suas publicações para os
professores de inglês e espanhol para as devidas correções. Também deveriam
publicar uma foto e criar um espaço para a interação chamado de ―livro de
visitas‖, para os colegas deixarem seus recados após a leitura das autobiografias
dos colegas.

        Um exemplo da página do aluno18, aqui denominada de Julia:




              Figura 6: Exemplo da atividade desenvolvida na sala de aula virtual – Parte 1.

18
  Página de uma aluna do 9º ano do Ensino Fundamental, disponível em
http://www.thinkquest.org/pls/html/think.go?u=464369937
                                                                                               45
Figura 7: Exemplo da atividade desenvolvida na sala de aula virtual – Parte 2.




                                                                                 46
E nessa mesma turma, os professores estão discutindo a segurança no
uso das tecnologias, com o título: Rede Segura19.




                          Figura 8: Orientações da atividade Rede Segura.




19
  Atividade Rede Segura, disponível em
http://www.thinkquest.org/pls/html/think.page?p=679847627&m=
                                                                            47
Figura 9: Comentários registrados pelos alunos na atividade: Rede Segura.




      Assim, os usuários que desenvolveram ou desenvolvem os projetos
propostos,   orientados      por     seus     professores,        desenvolveram          ou   estão
desenvolvendo habilidades importantes para sua inserção no mundo globalizado,
com o pensamento crítico, criatividade, trabalho em equipe, compreensão
intercultural, comunicação, tecnologias e autodireção.




                                                                                                 48
9 Conclusão


        O processo de ensino-aprendizagem possui historicamente a característica
de interação presencial, com as discussões, análises, trocas de experiências e
avaliação em tempo e local definido, ou seja, na sala de aula. Com o avanço das
tecnologias aplicadas na aprendizagem existe a possibilidade de o trabalho
ocorrer de forma virtual, com as interações acontecendo em momentos diversos,
podendo ser esclarecidas e comentadas por pessoas do ―mundo‖ presente na
rede.
        O século XXI caminha para uma transformação na educação, destruindo as
barreiras do século passado, onde o acesso às informações estão disponíveis em
tempo real, com a possibilidade de acessá-las através de vários recursos
tecnológicos.
        É fundamental a importância na qualidade do trabalho desenvolvido nesses
ambientes virtuais de aprendizagem, analisando e avaliando se os objetivos estão
sendo alcançados com as atividades e projetos propostos, sendo retomado a todo
o momento e, quando necessário, replanejado e reestruturado para novos
momentos ou novas aplicações.
        Nossos alunos são nativos tecnológicos. Brincam com a tecnologia. O
nosso papel é utilizar essa ―brincadeira‖ para transformá-la em aprendizagem.
        As experiências mostradas no ambiente ThinkQuest, suas ferramentas de
publicação e interação, as atividades e projetos desenvolvidos, indicam que estão
contribuindo para a aprendizagem, não só dos alunos, mas dos professores que a
utilizam.
        É de conhecimento de todos que é difícil ―avaliar‖ o processo de
aprendizagem, mas é possível reconhecer quando os alunos estão adquirindo
novos conhecimentos e aplicando-os nos suas atividades e trabalhos.
        O ambiente virtual ThinkQuest apresentou na pesquisa realizada,
envolvendo alunos da escola pública e particular, que está contribuindo para a
aquisição desses novos conhecimentos, desenvolvendo em vários momentos as
habilidades do século XXI. No desenvolvimento das atividades envolvidas no
projeto, sob as orientações, mediação e avaliação dos professores, é notório que
os alunos estão adquirindo e incorporando algumas das habilidades:
                                                                                49
 Trabalho em equipe;
    Pensamento crítico;
    Criatividade;
    Compreensão intercultural;
    Comunicação;
    Tecnologia e autodireção.



      Quando um grupo de alunos demonstra a preocupação com algum
problema brasileiro ou mundial, e estão dispostos em discutir esse tema, realizar
pesquisas, criar seus textos e publicá-los, abrir uma discussão e convidar outras
pessoas a interagir com esse tema, temos a convicção que estamos no caminho
certo, e que as ferramentas disponíveis no ThinkQuest, objeto de estudo deste
trabalho, têm contribuído para esse desenvolvimento.

      A análise bibliográfica e a pesquisa do ambiente também mostrou ser
fundamental a mediação do professor, sendo um bom ―perguntador‖, propondo e
orientando os projetos propostos, sabendo a necessidade de qual ferramenta ser
utilizada em alguns momentos do trabalho e, em todos os momentos, retomando
o processo e avaliando se os objetivos estão sendo alcançados. Novamente, os
trabalhos e projetos apresentados nesta pesquisa demonstraram que esses
objetivos estão sendo alcançados.

      Também é certo que esta foi uma primeira pesquisa sobre o ambiente e
existe a necessidade de novos conhecimentos, de novos estudos e de novas
informações para que ―todos‖ os objetivos sejam alcançados. Dado o cenário
globalizado, o ambiente virtual ThinkQuest e seus recursos estão colaborando
para que diversas escolas públicas e particulares, possibilitem a seus alunos e
usuários a construção de novos conhecimentos. Isso permite o ―compartilhar‖
desse conhecimento adquirido, transformando o uso das tecnologias em uma
ferramenta essencial no processo ensino-aprendizagem.




                                                                              50
REFERÊNCIAS


ALMEIDA, Maria Elizabeth Bianconcini de. Educação a distância na Internet:
Abordagens e Contribuições dos Ambientes Digitais de Aprendizagem. Educação
e Pesquisa: Revista da Faculdade de Educação da USP, São Paulo: v. 29, n.
2, p. 327-340, jul./dez., 2003.


ALVES FILHO, Noberto. Usabilidade e Acessibilidade no site do Governo do
Estado do Paraná. Monografia (Especialização em Desenvolvimento de
Aplicações para Web) – Universidade Estadual de Londrina, Londrina, 2006.
Disponível em: http://www2.dc.uel.br/nourau/document/?code=520


ANDRADE, Pedro F. Aprender por projetos, formar educadores. In VALENTE,
J.A. (Org.) Formação de professores para o uso da informática na escola.
Campinas: Nied/Unicamp, 2003.


BRASIL. Ministério da Educação. Secretaria de Educação Básica. Parâmetros
Curriculares Nacionais: Ensino Médio. Brasília: MEC, 2000. Acessado em 11
fev. 2011 e disponível em: http://portal.mec.gov.br/seb/arquivos/pdf/blegais.pdf


DURAN, David; VIDAL, Vinyet. Tutoria: aprendizagem entre iguais: da teoria à
prática. Tradução Ernani Rosa. – Porto Alegre: Artmed, 2007.


FILATRO, Andrea. Design instrucional contextualizado:             educação    e
tecnologia, São Paulo, SP: Edtora SENAC São Paulo, 2004.


GIL, Antonio Carlos. Como Elaborar Projetos de Pesquisa. São Paulo: Atlas,
1991


GIRO IBOPE – Edição 13 – abr/mai/jun de 2009 – acessado em 05/02/2011 no
site: http://www.ibope.com.br/giroibope/13edicao/jovens.html


HAGUENAUER, Cristina. O Ambiente Colaborativo na Internet. Revista Mídia e
Educação, UFRJ, 2003, disponível:
http://www.latec.ufrj.br/01sobre-o-latec/noticias/tve2.htm


                                                                             51
LEMOS, André. Cibercultura: tecnologia e vida              social   na     cultura
contemporânea. Porto Alegre, RS: Editora Sulina, 2002.


LÉVY, Pierre. Cibercultura. São Paulo. Ed. 34, 1999.


LEVY, Pierre. As Tecnologias da Inteligência. Editora 34. Rio de Janeiro, 2004.



LUCKESI, Cipriano Carlos. Avaliação da Aprendizagem na Escola e Questão Das
Representações Sociais1. EccoS revista científica, acessada em 20/01/2011,
Disponível em
http://www.luckesi.com.br/textos/art_avaliacao/art_avaliacao_eccos_1.pdf


MARQUES, Adriana Cavalcante; CAETANO, Josineide da Silva. Utilização da
Informática na Escola. In: MERCADO, Luís Paulo Leopoldo (org.). Novas
tecnologias na educação: reflexões sobre a prática. Maceió, AL: EDUFAL,
2002, p. 131-168.


MORAN, José Manuel. A Educação que desejamos: Novos desafios e como
chegar lá, Campinas: Ed. Papirus, 2007, p.89-90.


MORAN, José Manuel. Ensino e aprendizagem inovadores com tecnologias
audiovisuais e telemáticas; In: MORAN, José Manuel; MASETTO, Marcos T.;
BEHERENS, Marilda Aparecida. Novas Tecnologias e mediação pedagógica.
8ª. Ed. Campinas, SP: Papirus, 2000, p.11-65.


NIELSEN, Jakob. Projetando Websites; tradução de Ana Gibson. Rio de Janeiro:
Elsevier, 2000.


ORACLE, Education Foundation – Plataforma de Aprendizagem on-line -
ThinkQuest, em http://www.thinkquest.org/pt_br/, acessado no período de agosto
de 2010 à março de 2011.


PREECE, Jennifer. Design de interação: além da interação homem-
computador. Tradução Viviane Possamai. Porto Alegre: Bookman, 2005.


                                                                                52
SANCHO, Juan M. Para uma tecnologia educacional. Porto Alegre, ArtMed,
1998, p.41.


SANTAELLA, Lucia. Navegar no ciberespaço: o perfil cognitivo do leitor
imersivo. São Paulo, SP: Editora Paulus, 2004.


SEVERINO, Antonio Joaquim. Metodologia do trabalho científico. 23 ed. São
Paulo: Cortez Editora, 2007.


SILVA, Marcos (Org.). Educação On-line: teorias, práticas, legislação,
formação corporativa. São Paulo: Loyola, 2003.


TOFFLER, Alvin. A Terceira Onda. Ed.Record, 21. Ed., 1995.


VALENTE, José Armando (org.). O computador na sociedade do
conhecimento. NIED - Universidade Estatual de Campinas. Campinas, SP:
Unicamp/NIED, 2002.




                                                                       53
ANEXOS


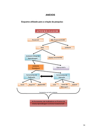
Esquema utilizado para a criação da pesquisa:




                                                54
Questionário aplicado aos usuários do ThinkQuest, fornecendo dados
para o desenvolvimento da pesquisa.




                                                                     55
56
Respostas dos usuários quando questionados                      sobre    quais
ferramentas auxiliam no processo de aprendizagem:



Prof. Daniel

Principalmente o conjunto de ferramentas do "Interagir".
17/11/2010


Prof.ssa Caprini

Todas as ferramentas de Think é útil para comunicar com todo o mundo
(mensagens, voto e etc.)

Tutti gli strumenti di think sono utili per comunicare con tutti (messaggi, voto,ecc)
10/11/2010

Sra. Sena

Concordo com a colega Eliana, essa interação com alunos e profor. de várias
partes do mundo é uma forma de desenvolver diversas formas de aprendizagem,
conhecer outras culturas acadêmicas e etc.
26/10/2010

Prof. Hirata

Todas as ferramentas deste ambiente, se utilizadas com objetivos pedagógicos,
podem facilitar a aprendizagem. Faz-se necessário um acompanhamento dos
professores para orientar a utilização dessas ferramentas, de modo que os alunos
consigam utilizá-las de forma correta e produtiva.
29/9/2010

Professora Hevalda

Dependendo da criatividade e dinamismo do professor, todas as ferramentas do
ThinkQuest facilitam o processo de aprendizagem e desenvolvimento do
protagonismo e autonomia do alunado.
28/9/2010

Sra Oliveira

Eu diria que todas as ferramentas contribuem e muito para o processo de ensino
aprendizagem, pois instiga o aluno a pensar, questionar, interagir com outros

                                                                                   57
alunos, prfessores, enfim é uma infinidade de opções que sendo bem utilizadas
só trazem benefícios.
28/9/2010

Profa. Santin

Las de intercambio de ideas, debates, votaciones, paneles de mensajes. La
posibilidad de subir y editar materiales como textos e imágenes fomenta su
creatividad y el trabajo colaborativo.
26/9/2010

Profª Valeria

Colabora com a elaboração de projetos, questionamentos e pesquisas em todas
as disciplinas, colaborando também com a criatividade de professores e alunos.
25/9/2010




                                                                            58
Respostas dos usuários quando questionados para avaliar as
ferramentas que auxiliam no processo de aprendizagem:



Profª Mariana

Sim, porque é um ambiente diferente da sala de aula tradicional, e dá a
oportunidade de interação com estudantes de outros países.
17/11/2010

Prof.ssa Caprini

Sim porque é criativo e alarga a "escola de tempo" com uma formalidade que os
alunos gostam.
Sì perchè è creativo ed amplia il "tempo scuola" con una modalità che piace agli
alunni.
10/11/2010

Bruna - 8C A

Sim, porque é um meio de aprendizagem muito legal, é bem divertido e
educativo.
10/11/2010

Sra. Sena

Sim, com certeza o Thinkquest facilitará bastante o processo de ensino
aprendizagem dos aluno x professor.Principalmente porque está oferecendo essa
possibilidade ao professor de se capacitar para atender melhor nossos docentes
do Ensino fundamental e Médio também.
26/10/2010

Profª Eliana

Sim, com certeza é um ótimo ambiente de aprendizagem para todas as séries da
educação básica, pena que ainda pouco explorado pelos professores. Acredito
que uma das principais funções do thinkquest é o desenvolvimento da linguagem
dos alunos.
15/10/2010




                                                                              59
Profª. Santos

Sim, pois acredito que esta ferramenta desenvolve em nossos alunos a
curiosidade, e isso estimula neles o pensamento e principalmente o senso crítico.
11/10/2010

OPE Andrea

Com certeza. Temos um trabalho em nossa escola com os pequenos de 6 e 7
anos, que ainda estão em processo de alfabetização e eles se desenvolvem muito
quando veem sua escrita tornar-se pública.
10/10/2010

Profª Marcia Oliveira

Os alunos aprendem a usar as ferramentas trabalhadas, interagir, participar das
atividades de outras pessoas e adquirem informações importantes para ampliar
seu conhecimento.
9/10/2010

Jader Q

Pois a gente conhece pessoas de outro lugar, faz trabalhos em inglês e tem
competições que influenciam a gente a aprender!!!É muito legal!!!
8/10/2010

Srta. Alves dos Res

O ambiente é interativo, incentivador e o mais importante, propicípio para o
aprendiz investigador, questionador e produtor do conhecimento. Independente
do seu grau cognitivo todos têm como colaborar.

8/10/2010
Professora Cristina

O Thinkquest dispõe de ferramentas interessantes para estimular o pensamento
crítico e a autonomia de escrita e leitura entre alunos de qualquer faixa etária.
Também penso que seu maior benefício é iniciar a educação dos alunos para uso
de ambientes virtuais com segurança e bom senso.
1/10/2010




                                                                               60
Sr. Moura Nobre

Todo e qualquer ambiente de aprendizagem, virtual ou não, pode trazer
benefícios para o crescimento intelectual de todos, mas, isto só vai acontecer se
as aulas forem preparadas e desenvolvidas de uma forma séria e comprometida
com o processo de construção e socialização de sabes. Se não houver um efetivo
planejamento, o ambiente thinkquest será somente mais uma ferramenta que não
será utilizada corretamente.
30/9/2010

Sra Cristina

Gosto muito de utilizar o ambiente para que os participantes registrem seu
conhecimento inicial acerca de um tema, discutam, troquem informações, refinem
ideias e avaliem o que aprenderam. O portfólio fica completo.
29/9/2010

Prof. Hirata

O ThinkQuest é um ambiente virtual que pode facilitar a aprendizagem, desde que
seja usado de forma adequada, em conjunto com outras estratégias de
aprendizagem.
O papel do professor é fundamental para obter-se uma aprendizagem com
qualidade.
29/9/2010

Professora Lina

Penso que o ambiente pode apoiar a aprendizagem do aluno, mas ele não
determina essa aprendizagem.
O direcionamento do professor apoiado aos novos ambientes de aprendizagem
poderão definir melhor a aprendizagem do aluno.
29/9/2010

Prof. Emerson

Aqui na Escola onde eu sou professor, percebe-se claramente que os alunos
gostam e fazem uso desse Portal de Aprendizagem, chamado Thinkquest.
Fato que pode ser comprovado pelo grande registro de acesso ao site, onde eles
interagem com outros alunos e professores, participam de projetos e de
atividades desenvolvidas pelos professores.
29/9/2010


                                                                              61
Sra Stalberg

Sim. É um ambiente diferente e interessante para a aprendizagem, além de
conectar o aluno com o mundo todo. A interação professor/aluno é dinâmica.
29/9/2010

Sra. DE RIVERA

si claro que si por que se puede lograr que los pequeños trabajen en equipo con
sus papitos y eso es una buena base e importante para su aprendizaje ok
26/9/2010

Profa. Santin

Si.Primero porque desarrolla sus habilidades comunicadoras. Le permite
relacionarse en un ámbito seguro con sus pares de todo el mudo. Además,
participa y se involucra en actividades creativas y educativas, a travérs de una
herramienta que le resulta atractiva. Mejora su competencia de lecto-escritura.
26/9/2010

Srta. Laura Chacon

Si, porque primeramente los motiva a hacer las cosas, la plataforma es facil de
usar. Desarrolla la creatividad,el trabajo colaborativo, refuerzan sus competencias
digitales. Ayuda tambien a mejorar la convivencia y reforzar y en algunos casos a
formar valores como la solidariad, tolerancia y otros.
26/9/2010

DANIELLE - 1MIT P

O TQ e uma excelente ferramenta de aprendizagem, pois adquirimos
conhecimento nos divertindo, porem a maioria dos professores não o utiliza como
um método auxiliar de ensino.
25/9/2010




                                                                                62
Respostas dos usuários quando questionados quais ferramentas
facilitam a aprendizagem, segundo seus usuários:



Profª Eliana

A interatividade com a possibilidade de comunicação segura com pessoas do
mundo todo amplia horizontes.
15/10/2010

Profª Denique

Todas são muito boas. Mas verifiquei que as mensagens que eles trocam entre si
despertam muito o senso crítico e a curiosidade por saber novos fatos para
compartilhar com os amigos.
7/10/2010

Profª Loide

Todas as ferramentas possibilitam o processo de aprendizagem. Desde a escrita,
argumentação e reflexão, além de aprender a usar o computador como uma
ferramenta de trabalho.
5/10/2010

Profª Eliana

As ferramentas debate, brainstorm, voto, painel de mensagens, publicação,
upload.
Temos várias ferramentas para criar nossas aulas e para que os alunos também
possam criar, isso é importante para treinarmos a capacidade de criatividade e
inovação.
4/10/2010

Prof. Renata Ikeda

Todas as ferramentas se utilizadas com um bom planejamento são facilitadoras
no processo de aprendizagem, mas acredito que aquelas que possibilitam o olhar
para o processo de uma discussão(debate/brainstorm/pergunta) ajudam os alunos
a perceber o quanto a argumentação pode ser um meio de esclarecer e aprender
mais sobre diversos conteúdos e assuntos.
1/10/2010




                                                                            63
Professora Lina

Na verdade, a oportunidade de dar opinião e argumentar sobre as ideias, pode
desenvolver no aluno pensamentos mais organizados e com isso ele tem a
oportunidade de relacionar conteúdos, pesquisar sobre assuntos, criar soluções
para situações desconhecidas e assim desenvolver sua autonomia na forma de
aprender.
Todas as ferramentas colaboram com esse processo.
29/9/2010

Profª Claudia

Acredito que as ferramentas que incentivam a leitura e a escrita. Que em minha
opinião é o publicar uma mensagem e o voto, isso para os alunos do primeiro
ciclo e para o segundo ciclo é rico pois, podem explorar todas as ferramentas.
25/9/2010

Professora Juliana

Possui uma interface bastante fácil e permite ao professor elaborar projetos com
diversos recursos como enquetes e tempestades de ideias. Além de permitir ao
aluno o uso de sua criatividade através da criação de suas próprias páginas.
25/9/2010

DANIELLE - 1MIT P

Acho que todas são importantes, desde a criação da sua primeira pagina até a
elaboração de projetos e criação de web sites.
25/9/2010




                                                                              64
Respostas      dos   usuários     quando     questionados     sobre    suas
experiências:



Prof.ssa Caprini

Experiências são muitas: projetos de história, artigos para o jornal, projetos de
literatura atividade individual e de grupo.

Sono molte le esperienze: progetti di storia, articoli per il giornale, progetti di
letteratura attività individuali e di gruppo.
10/11/2010

Sra. Sena

Uma experiência vivenciada junto aos meus alunos é sempre quando trabalho
uma aula teórica procura vivenciá-la, pois dessa forma o conteúdo se tornará
significativo, com a realidade dos alunos acontecendo realmente o aprendizado.
26/10/2010

Srta. Alves dos Res

Estamos utilizando o ambiente como espaço interativo das Formações
Continuada em Serviço, com professores dos Laboratórios Escolar de Informática
e também com alunos. O projeto está sendo iniciado, mas já temos muitas idéias.
Uma delas são as publicações dos alunos.
8/10/2010

Profª Denique

Eles puderam criar conhecimento a partir de ações simples e despertar o
interesse pela história regional, preenchendo a lacuna que existe sobre o assunto.

Ficaram mais confiante para debater os rumos do bairro e pensar em novos
projetos.
7/10/2010

Profª Loide

Além do projeto de compostagem que é muito real e é discutido no ambiente
virtual ( fique à vontade para dar uma olhada em "Mais vida menos lixo")também
utilizo para fechar algumas aulas com vídeo ou livros. Na minha página tem um
trabalho sobre um filme infantil e que gerou bastante debate e aprendizagem na
área humana e ética.
5/10/2010

                                                                                65
Profª Eliana

Estamos com um projeto muito interessante e quem quiser participar fique á
vontade precisamos de muita divulgação.
Trata-se do projeto "A Corrente do Bem" para incentivar a prática da solidariedade
resgatando os valores humanos, existem algumas atividades no thinkquest e
depois faremos apresentações de dança e música na rua e em alguns eventos da
cidade de Ubatuba onde moramos, para divulgar o projeto e mostrar o trabalho
das crianças.
4/10/2010

Prof. Renata Ikeda

Fiz um projeto com alunos de 3o ano sobre água em que foi possível desenvolver
vários aspectos. Senti que os alunos estavam mais motivados em pensar
caminhos e soluções para os problemas que encontravam sem tornarem-se
passivos. Mas, no ambiente, também acho que a riqueza que a troca de
experiências proporciona é um espaço importante para os alunos e também para
os professores.
1/10/2010

Profa. Santin

He diseñado un proyecto que fomenta la lectura, el cual resultó muy productivo.
Actualmente desarrollo uno sobre valores en la educación como parte de nuestra
idea de una Revolución Cultural para el S.XXI, dentro del marco de la
conmemoración del Centenario de nuestra Revolución.
26/9/2010

DANIELLE - 1MIT P

Quando participei das competições de 2007 e 2008 criando websites tive que ir
busca do conhecimento aprendendo sobre informática, sobre a língua inglesa e
em vários momentos no desenrolar dos projetos fui um pouco repórter,
desenhista, escritora, pesquisadora. E alem de todas essas ações tive que usar
minha criatividade para transformar os conhecimentos adquiridos em um bom
projeto.
25/9/2010




                                                                               66
Respostas dos usuários quando questionados                 sobre    quais
transformações aconteceram com os alunos:



Prof. Daniel

Uma verdadeira revolução: além de melhorar a relação com os alunos e a
motivação para o trabalho, mudou a direção da minha carreira de professor.
17/11/2010

Prof.ssa Caprini

Sim, meus alunos estão muito contentes, estimulou e a parte e o resultado de
compromisso aumentaram.

Sì, i miei alunni sono molto contenti, stimolati e la partecipazione e l'impegno
risultano aumentati.
10/11/2010

Profª. Santos

Sim, os alunos se sentiram mais estimulados, e com isso aumentou a frequência
e principalmente a participação nas aulas.
11/10/2010

Srta. Alves dos Res

O interesse e a criatividade dos aprendizes são fantásticos. Você apresenta uma
ideia eles vêm com outras melhores, a interação é o fator principal.
8/10/2010

Prof. Renata Ikeda

Sim, houve diversas transformações, mas acredito que a maior foi encontrar uma
maneira de visualizar instantaneamente o que os alunos produzem e assim poder
junto com eles mapear seu processo de aprendizagem. A visualização desse
processo é importantíssima. Também considero transformação a oportunidade de
desenvolver projetos em que podem colaborar, realmente, uns com os outros de
forma dinâmica e eficiente.
1/10/2010

Prof. Hirata

O ThinkQuest adquiriu importância como ferramenta de comunicação e maior
interação com e entre os estudantes, oferecendo possibilidades de auto-

                                                                             67
desenvolvimento, em um ambiente em que os estudantes passaram a
compartilhar seus anseios, seus desejos e suas produções.
29/9/2010

Prof. Emerson

O nosso maior desafio, como professor, é conseguir superar os grandes
obstáculos vivenciados no dia a dia da sala de aula. Temos muitos alunos e com
realidades distintas, mas só conseguiremos resultados positivos quando fizermos
um trabalho diferenciado.

Os resultados práticos são visíveis no ambiente escolar. Melhora a interatividade
e o relacionamento entre alunos e professores, a socialização das ideias, a
participação nos projetos e atividades escolares.
29/9/2010

Profª Fatima

Nas atividades não, mas na forma dos alunos participarem, agora eles de casa ou
de outros lugares acessam o thinkquest que no caso é uma ferramenta a mais
que contribui no processo de ensino aprendizagem.
28/9/2010

Profa. Santin

Si. Los alumnos al principio no estaban muy interesados y se les dificultó un poco
el manejo de las herramientas. Pero posteriormente, lo han empleado como una
alternativa más segura para comunicarnos y trabajar. Mejoraron su redacción.
26/9/2010




                                                                                68

ThinkQuest – Um Ambiente Virtual Facilitador no Processo de Aprendizagem no Ensino Fundamental

  • 1.
    CENTRO UNIVERSITÁRIO SENAC Douglas Ferreira Tomé ThinkQuest – Um Ambiente Virtual Facilitador no Processo de Aprendizagem no Ensino Fundamental São Paulo 2011
  • 2.
    Douglas Ferreira Tomé ThinkQuest– Um Ambiente Virtual Facilitador no Processo de Aprendizagem no Ensino Fundamental Monografia apresentada ao curso de Pós-Graduação ―Tecnologias na Aprendizagem‖ do Centro Universitário Senac, na linha de pesquisa sobre Ambientes Virtuais de Aprendizagem. Professora Orientadora Maria Salete Prado Soares São Paulo 2011
  • 3.
    Dedicatória e Agradecimentos Dedico esta monografia especialmente para minha família (Helô, Bia e João Pedro), que acreditaram que eu conseguiria desenvolver este trabalho. Agradeço aos meus colegas e professores de curso, com quem aprendi muito. Espero ter colaborado um pouco para a aprendizagem de alguns.
  • 4.
    Se, na verdade,não estou no mundo para simplesmente a ele me adaptar, mas para transformá-lo; se não é possível mudá-lo sem um certo sonho ou projeto de mundo, devo usar toda possibilidade que tenha para não apenas falar de minha utopia, mas participar de práticas com ela coerentes. Paulo Freire
  • 5.
    RESUMO Este trabalho discutiua utilização de recursos tecnológicos no processo de ensino-aprendizagem e para isso descreveu e analisou um ambiente virtual de aprendizagem, denominado ThinkQuest, uma plataforma on-line oferecida pela Oracle Education Foudation. O objetivo era verificar se aquele ambiente e a utilização de suas ferramentas facilitam a aprendizagem dos alunos do Ensino Fundamental e se as atividades desenvolvidas pelos professores e alunos propiciam a produção do pensamento crítico, da criatividade, do trabalho em equipe, da compreensão intercultural, da comunicação, tecnologia e autodireção, ou seja, se contribui para as habilidades do século XXI. A metodologia utilizada foi a pesquisa participante: foram observadas atividades e projetos desenvolvidos de professores e alunos usuários, de modo a identificar se e como a população pesquisada poderia produzir conhecimento, mudar atitudes e abordagens que levariam à aprendizagem. A partir da fundamentação teórica e da linha de trabalho com os Ambientes Virtuais de Aprendizagem, foram pesquisadas ferramentas do ThinkQuest e a possibilidade delas facilitarem a aprendizagem. Os resultados mostraram que as ferramentas e o ambiente ThinkQuest, juntamente com as atividades e projetos desenvolvidos pelo usuário, podem contribuir para o desenvolvimento das competências e habilidades do século XXI, e serem um facilitador no processo de aprendizagem dos alunos do Ensino Fundamental. Palavras chave: Ambiente Virtual de Aprendizagem, Tecnologias na Aprendizagem, Tecnologia de Informação e Comunicação, ThinkQuest.
  • 6.
    Lista de Ilustrações Figura1: Página para digitar o usuário e senha de acesso ao ambiente ThinkQuest.............................................................................................................25 Figura 2: Ambiente acessado e visualização da página inicial.............................. 26 Figura 3: Utilização do lápis nas publicações........................................................ 26 Figura 4: Panfleto de divulgação do projeto.......................................................... 42 Figura 5: Alimentos arrecadados após a participação da gincana da solidariedade..........................................................................................................43 Figura 6: Exemplo da atividade desenvolvida na sala de aula virtual – Parte 1.... 45 Figura 7: Exemplo da atividade desenvolvida na sala de aula virtual – Parte 2.... 46 Figura 8: Orientações da atividade Rede Segura.................................................. 47 Figura 9: Comentários registrados pelos alunos na atividade: Rede Segura....... 48
  • 7.
    Lista de Gráficos Gráfico1: Respondendo ao questionamento: Quem é você?............................... 30 Gráfico 2: Respondendo ao questionamento da origem da escola....................... 31 Gráfico 3: Frequência no acesso ao ambiente ThinkQuest................................... 32 Gráfico 4: Respostas sobre a utilização do ambiente ThinkQuest........................ 33
  • 8.
    Lista de Abreviaçõese Siglas AVA – Ambiente Virtual de Aprendizagem OEF - Oracle Education Foundation PCNs – Parâmetro Curriculares Nacionais TQ – ThinkQuest TIC’s – Tecnologias da Informação e Comunicação UNRWA - Agências das Nações Unidas para o Trabalho e Ajuda Humanitária
  • 9.
    SUMÁRIO INTRODUÇÃO ...................................................................................................... 11 1 Ambientes Virtuais de Aprendizagem – AVA’s .......................................... 14 2 Tecnologias na Educação - Aprendizagem no Século XXI ....................... 18 3 Conhecendo o ThinkQuest .......................................................................... 23 4 A Página Inicial e suas ferramentas ........................................................... 24 5 Espaço para Projeto ..................................................................................... 27 6 Metodologia da Pesquisa............................................................................. 28 7 A Pesquisa .................................................................................................... 29 7.1 Os Usuários do ThinkQuest .................................................................... 30 7.2 As Escolas dos Usuários ......................................................................... 31 7.3 Frequência nos acessos .......................................................................... 32 7.4 Onde acontecem os acessos? ................................................................ 32 7.5 As ferramentas que auxiliam no processo............................................. 33 7.6 O usuário avaliando se a ferramenta facilita a aprendizagem .............. 35 7.7 Quais ferramentas facilitam o processo de aprendizagem segundo seus usuários .................................................................................................... 36 7.8 Os usuários e suas experiências ............................................................ 38 7.9 Transformando os alunos........................................................................ 39 8 Experiências na utilização do ThinkQuest ................................................. 40 8.1 Projeto: Kindness Kids ............................................................................ 40 8.2 Projeto: Corrente do Bem ........................................................................ 41 8.3 Projeto: Sala de Aula Virtual .................................................................... 44 9 Conclusão ..................................................................................................... 49 REFERÊNCIAS .................................................................................................... 51 ANEXOS ............................................................................................................... 54
  • 11.
    INTRODUÇÃO Muito se discute sobre ferramentas e metodologias que podem ser utilizadas na educação presencial, semipresencial e a distância. Este trabalho analisou um ambiente virtual de aprendizagem, suas ferramentas e a possibilidade de serem utilizadas como um facilitador no processo de aprendizagem dos alunos. Conforme Pierri Lévy (2004, p.07), ―novas maneiras de pensar e de conviver estão sendo elaboradas no mundo das comunicações e da Informática. As relações entre os homens, o trabalho, a própria inteligência dependem, na verdade, da metamorfose incessante de dispositivos informacionais de todos os tipos. Escrita, leitura, visão, audição, criação e aprendizagem são capturados por uma Informática cada vez mais avançada‖. O processo de ensino aprendizagem sempre esteve no meu pensamento, acreditava que o professor deveria ser muito mais de um transmissor de informações e sim um mediador do conhecimento, compartilhando, interagindo e desenvolvendo a aprendizagem de seus educando. Conforme Moran (2000, p.11), ―todos estamos experimentando que a sociedade está mudando nas suas formas de organizar-se, de produzir bens, comercializá-los, de divertir-se, de ensinar e de aprender. [...] O campo da educação está muito pressionado por mudanças, assim como acontece com as demais organizações‖. Durante o período de desenvolvimento deste estudo, pode-se constatar que há vários espaços de aprendizagem que se dizem educativos, vários softwares, sites, várias metodologias e mesmo vários educadores procurando resolver o problema da educação, o que nem sempre corresponde à realidade. Dentre esses espaços os ambientes virtuais de aprendizagem, o presente trabalho quer analisar o ambiente virtual ThinkQuest1, – um AVA oferecido às 1 ThinkQuest – Oracle Education Foundation - http://www.thinkquest.org/pt_br/ 11
  • 12.
    escolas públicas eparticulares – e, avalia cada uma das ferramentas e sua possível contribuição no processo de aprendizagem dos alunos do Ensino Fundamental. Existem diversos ambientes de aprendizagem que oferecem vários instrumentos de trabalho, individual e coletivo, e que envolvem a interação e comunicação. O problema que permeia este trabalho é se o ambiente ThinkQuest é adequado pedagogicamente e se atende aos requisitos de alunos e professores do Ensino Fundamental. A investigação desta pesquisa está, portanto, centrada neste ambiente, investigando as possibilidades de trabalho e se elas são satisfatórias para esse público. Partiu-se das possibilidades de aprendizagem e estudou-se o ambiente ThinkQuest, analisando sua funcionalidade no processo de aprendizagem dos alunos do Ensino Fundamental. O ambiente ThinkQuest foi escolhido para esta pesquisa por apresentar os requisitos já citados e porque permite realizar interação entre aluno-aluno, aluno- professor e professor-professor. Assim, esta pesquisa visa verificar se as ferramentas de um ambiente virtual utilizado por professores e alunos do Ensino Fundamental, pode ser um facilitador no processo da aprendizagem desses alunos. A pesquisa participante é aquela que o pesquisador, para realizar a observação dos fenômenos, compartilha a vivência dos sujeitos pesquisados, participando, de forma sistemática e permanente, ao longo do tempo da pesquisa, das suas atividades. O pesquisador coloca-se numa postura de identificação com os pesquisados. (Severino, 2007, p.120) A metodologia utilizada foi a pesquisa participante, cujo objetivo principal era verificar a plataforma ThinkQuest, suas ferramentas e se as atividades propostas pelos professores desenvolvem nos alunos as habilidades do século XXI (pensamento crítico, criatividade, trabalho em equipe, compreensão intercultural, comunicação, tecnologia e autodireção). A análise dessas ferramentas no desenvolvimento das atividades poderia indicar (ou não) serem elas facilitadoras no processo da aprendizagem do Ensino Fundamental. 12
  • 13.
    A hipótese éque é possível acontecer a aprendizagem dos alunos, utilizando as ferramentas disponíveis no ambiente e que elas funcionam como facilitadoras. A primeira parte deste trabalho relata o uso das tecnologias na educação – a aprendizagem no século XXI – falando sobre o AVA e apresenta o ambiente ThinkQuest, sua história, sua contribuição para o desenvolvimento da aprendizagem no século XXI, a segurança que ele apresenta para as crianças, suas ferramentas e como elas podem desenvolver a aprendizagem dos alunos do Ensino Fundamental. Em seguida mostra-se a abordagem da pesquisa realizada com os usuários do ambiente, professores e alunos, verificando qual é a instituição de trabalho ou estudo, a frequência e onde acontecem os acessos, se existe um facilitador no processo de aprendizagem, quais ferramentas contribuem para essa facilidade, as experiências dos usuários e as transformações após começar a utilizar o ambiente. 13
  • 14.
    1 Ambientes Virtuaisde Aprendizagem – AVA’s Um ambiente virtual de aprendizagem surge da necessidade de criar cursos que possam ser desenvolvidos com o auxilio da Internet. Esses ambientes são elaborados por uma equipe de tutores e professores que administram o curso com a inserção de atividades e conteúdo. Ambientes digitais de aprendizagem são sistemas computacionais disponíveis na internet, destinados ao suporte de atividades mediadas pelas tecnologias de informação e comunicação. Permitem integrar múltiplas mídias, linguagens e recursos, apresentar informações de maneira organizada, desenvolver interações entre pessoas e objetos de conhecimento, elaborar e socializar produções tendo em vista atingir 2 determinados objetivos. (ALMEIDA, 2003) O ambiente virtual de aprendizagem precisa apresentar, em seu ambiente de trabalho, ferramentas que podem expressar esse processo de aprendizagem, de forma integrada e colaborativa, com a possibilidade de socialização em seus usuários e não possuindo espaços geográficos que possam impedi-los. Vale lembrar que os ambientes virtuais de aprendizagem não são restritos à educação a distância. É notável que o avanço tecnológico possibilitou uma nova realidade educacional: o ensino mediado por computador. A inserção do computador na educação provoca uma mudança de comportamento dos participantes do processo ensino - aprendizagem. [...] O ambiente virtual propicia o resgate de uma postura mais ativa e menos passiva dos alunos. O professor também é afetado por estas mudanças, deixando de ser o centro do processo - detentor de todo o conhecimento – para transformar-se em um mediador das atividades de aprendizagem. Nessa nova realidade, o ensino tende a tornar-se mais individualizado, adaptando-se aos diferentes perfis psicológicos, formas de aprender e comportamentos dos diferentes alunos. O estudo adquire maior flexibilidade, podendo ser realizado de acordo com a disponibilidade de tempo do aluno e no local mais adequado. É fundamental fornecer suporte na preparação do professor para exercer suas funções neste novo ambiente, aproveitando ao máximo os recursos oferecidos pela plataforma. É de vital importância que o professor esteja preparado para se relacionar com seus alunos através da interface computacional e para isso ele precisa dominar as ferramentas disponíveis. Uma barreira a ser ultrapassada é a visão tradicional do professor sobre o ensino. A aplicação da tecnologia na educação, o que 2 Periódico de Maria Elizabeth Bianconcini de Almeida, publicado na Revista de Educação e acessado em 15/01/11 em http://www.scielo.br/scielo.php?pid=S1517-97022003000200010&script=sci_arttext 14
  • 15.
    para muitos professoresé vista como um risco, não substitui nenhum dos elementos envolvidos com o ensino presencial tradicional. O ensino semi-presencial mantém ainda as principais referências do ensino presencial. Desta forma, tanto alunos quanto professores, podem realizar uma transição suave para o novo contexto e os professores podem se concentrar na adaptação e utilização das estratégias mais adequadas ao novo ambiente de ensino. [...] Professores e alunos precisam ser alfabetizados em relação às possibilidades das novas tecnologias, de modo que os desníveis de 3 conhecimento tornem-se cada vez menores (HAGUENAUER , 2003) Segundo Filatro (2004, p.26), ―o desenvolvimento da informática abriu possibilidades a novas formas de educação, formais ou informais, individuais ou coletivas, de natureza autodidata ou sob a supervisão de grandes instituições de ensino, em formato presencial ou totalmente mediado por tecnologias‖. Os Ava’s são sistemas computacionais disponíveis na Internet, com a finalidade de desenvolver atividades mediadas pelas tecnologias de informação e comunicação – TIC’s. Com o avanço da Internet, essas formas de sistemas tiveram grande aplicação na Educação a Distância, utilizando esses ambientes virtuais como parte do processo de aprendizagem dos alunos, provocando a interação e a colaboração entre os participantes. Um AVA integra diversas ferramentas de comunicação e interação, potencializando a comunicação entre seus usuários e promovendo a troca entre aluno-aluno e aluno-professor. Vale lembrar que Lévy trata a cibercultura e cultura digital como sinônimos de um mesmo período cultural. Segundo Lévy (1999, p.17), ―Cibercultura especifica aqui o conjunto de técnicas (materiais e intelectuais), de práticas, de atitudes de modos de pensamentos e valores que se desenvolvem juntamente com o crescimento do ciberespaço‖. Ainda, segundo Lévy (1999, p.17), é ―o novo meio de comunicação que surge da interconexão mundial dos computadores‖. Para este autor, o termo 3 Profa. Cristina Haguenauer da Escola de Comunicação e do Programa de Pós-Graduação em Linguística Aplicada da Faculdade de Letras da UFRJ. Pesquisadora na área de Tecnologias da Informação e da Comunicação aplicadas à Educação e à Gestão do Conhecimento. Artigo publicado na revista Mídia e Educação em 7/08/2003 disponível no site: http://www.latec.ufrj.br/01sobre-o-latec/noticias/tve2.htm 15
  • 16.
    especifica ―não apenasa infraestrutura material da comunicação digital, mas também o universo oceânico de informações que ela abriga, assim como os seres humanos que navegam e alimentam esse universo.‖ Assim, um AVA vai além das paredes de uma escola, proporcionando o aprender de forma simples e transparente, onde se cria uma nova forma de leitura das informações e relacionamento entre aqueles que trabalham na área da educação. Segundo Preece (2005, p.35), as ferramentas são uteis para o desenvolvimento de um ambiente em seu processo de aprendizagem, com objetivos menores e cita: 1) O sistema deve ser eficaz no uso; 2) Deve ser eficiente no uso; 3) Deve possuir um bom nível de segurança; 4) Ser útil e funcional; 5) Deve ser fácil de aprender; 6) E deve ser fácil de lembrar como se usa. A aprendizagem mediada por um AVA pode permitir que através dos recursos possam ser digitalizados várias fontes de informação e conhecimentos, criados e apresentados de forma hipertextual, com a utilização de multimídia e simuladores. Essa ―cultura digital‖ leva seus usuários a novos conhecimentos e novas habilidades para o século XXI. Nielsen (2000 apud ALVES FILHO, 2006), destaca que um AVA deve ter um design de interação de fácil entendimento e interação. Destaca os 10 princípios de usabilidade que podem ser seguidas na elaboração de um AVA. Visibilidade O sistema deve sempre manter os usuários informados sobre o que está acontecendo, através de feedback apropriado dentro de um tempo razoável. 16
  • 17.
    Casar sistema emundo real O sistema deve falar a língua do usuário, com palavras, frase, e conceitos familiares ao usuário, de preferência a termos técnicos. Seguir convenções do mundo real, fazendo a informação aparecer em uma ordem natural e lógica. Controle do usuário e liberdade Os usuários frequentemente escolhem erradamente algumas funções do sistema, e necessitarão de uma clara ―saída de emergência‖ para sair da situação indesejada sem enfrentar um extenso ―diálogo‖. Deve suportar ―desfazer‖ e ―refazer‖. Consistência e padrões Usuários não são obrigados a se questionar se diferentes palavras, situações ou ações significam a mesma coisa. Siga convenções. Prevenção de erros Bem melhor que boas mensagens de erro é um design que previne em primeiro lugar a ocorrência de um problema. Elimine qualquer condição propensa a erro ou procure-as e apresente aos usuários uma opção de confirmar antes de eles executarem alguma ação. Reconhecimento de preferência à lembrança Minimize o uso da memória do usuário colocando objetos, ações e opções à vista. O usuário não deve ter que lembrar das informações de uma parte do diálogo na outra. Instruções de uso do sistema devem ser visíveis ou facilmente acessíveis quanto apropriado. Flexibilidade e Eficiência de uso Aceleradores — invisíveis ao novo usuário — podem freqüentemente acelerar a interação do usuário experiente de modo que o sistema pode atender tanto a usuários inexperientes ou experientes. Permita ao usuário unir ações freqüentes. Design estético e minimalista Os diálogos não devem conter informações irrelevantes ou raramente necessárias. Cada unidade extra de informação em um diálogo compete com as unidades pertinentes de informação e diminui sua visibilidade relativa. Ajude os usuários a reconhecer, diagnosticar e se recuperar de erros. Mensagens de erro devem ser expressas em linguagem clara (sem códigos), indicar precisamente o problema e construtivamente sugerir uma solução. Ajuda e documentação Embora seja melhor que o sistema possa ser usado sem documentação, pode ser necessário providenciar ajuda e documentação. Qualquer tipo de informação deve ser fácil de procurar, focada na tarefa do usuário, listar passos concretos para ser levada a cabo e não ser muito grande. (NIELSEN apud ALVES FILHO, 2006, p.17) Assim, as TIC’s estão disponíveis para a exploração e os Ava’s são um caminho que, se bem construído, pode levar seus usuários à construção do 17
  • 18.
    conhecimento, podendo ser explorado e utilizado nos processos de aprendizagem. O ThinkQuest foi escolhido por apresentar uma plataforma de aprendizagem on-line, que atende às características de usabilidade, ele ajuda seus usuários a desenvolver habilidades do século XXI, incluindo habilidades de comunicação, pensamento crítico e tecnologia. A pesquisa realizada com os usuários do ambiente vai verificar se esses objetivos são alcançados e se facilitam a aprendizagem dos alunos do ensino fundamental. A pesquisa desenvolvida com os usuários do ThinkQuest, envolveu professores e alunos que utilizam o ambiente das atividades. Para a realização da pesquisa foi utilizado a própria plataforma de aprendizagem e as ferramentas disponíveis no ambiente. O questionário4 foi aplicado para alguns usuários do ambiente e o número de participantes foi superior ao número de convites, mostrando que houve um compartilhamento de informação, o que fez com que outras pessoas tivessem acesso às perguntas. 2 Tecnologias na Educação - Aprendizagem no Século XXI No final do século XX e início do século XXI temos o início da revolução do conhecimento, marcada pela velocidade do crescimento da tecnologia no cotidiano de seus usuários. O conhecimento humano, a globalização e a velocidade dessas mudanças implicam numa nova aprendizagem para o século XXI. 4 O questionário foi aplicado no ambiente de aprendizagem Thinkquest, que ficou disponível para participação a partir de 29/09/10 - http://www.thinkquest.org/pls/html/think.page?p=629986771&m=EDIT 18
  • 19.
    Segundo uma frasede Alvin Toffler5 (1995, p.95),―O analfabeto do século XXI não será aquele que não sabe ler e escrever, mas aquele que não consegue aprender, desaprender e reaprender‖. A tecnologia pode ser compreendida como um conjunto de ferramentas aplicadas a um determinado ramo da atividade humana. Neste caso, o estudo será na aplicação da tecnologia no processo da aprendizagem. Segundo Moran (2007, p.89), ―as tecnologias caminham para a convergência, a integração, a mobilidade e a multifuncionalidade, isto é, para realização de atividades diferentes num mesmo aparelho (...)‖. A utilização das tecnologias ampliam o conhecimento. E com esse uso existe a possibilidade da produção e interação dessas informações. Prossegue Moran (2007, p.90), sobre as tecnologias, para quem elas são ―meio, apoio, mas, com o avanço das redes, da comunicação em tempo real e dos portais de pesquisa, transformaram-se em instrumentos fundamentais para a mudança na educação‖. Assim, a tecnologia não é apenas a utilização de equipamentos, mas a possibilidade de transformação, servindo como um mecanismo pelo qual é possível apropriar-se de um novo saber, construindo o conhecimento e produzindo uma nova didática de aprendizagem. A capacidade de aprender e aplicar seus conhecimentos e competências está ligado ao processo de aprendizagem, alfabetização visual, midiática, tecnológica numérica, dirigida e centrada no aluno com ênfase em como saber. Os Parâmetros Curriculares Nacionais (PCNs, 2000), indicam as diretrizes de como utilizar a informática na escola, destacando as competências e habilidades: - Reconhecer o papel da informática na organização da vida sócio cultural e na compreensão da realidade, relacionando o manuseio do computador a casos reais, ligados ao cotidiano do estudante, seja no mundo do trabalho, no mundo da educação ou na vida privada. 5 Escritor e futurista norte-americano doutorado em Letras, Leis e Ciência, é conhecido pelos seus escritos sobre a revolução digital, a revolução das comunicações e a singularidade tecnológica. 19
  • 20.
    - Construir, medianteexperiências práticas, protótipos de sistemas automatizados em diferentes áreas, ligadas à realidade do estudante, utilizando-se, para isso, de conhecimentos interdisciplinares. - Reconhecer a informática como ferramenta para novas estratégias de aprendizagem, capaz de contribuir de forma significativa para o processo de construção do conhecimento, nas diversas áreas. - Identificar os principais equipamentos de informática, reconhecendo-os de acordo com suas características, funções e modelos. - Dominar as funções básicas dos principais produtos de automoção da microinformática, tais como sistemas operacionais, interfaces gráficas, editores de textos, planilhas de cálculos e aplicativos de apresentação. - Conhecer o conceito de rede, diferenciando as globais, como a Internet – que teriam a finalidade de incentivar a pesquisa e a investigação graças às formas digitais e possibilitar o conhecimento de outras realidades, experiências e culturas – das locais ou corporativas, como as Intranets – que teriam a finalidade de agilizar ações ligadas a atividades profissionais, dando ênfase a trabalhos em equipe. - Dominar conceitos computacionais, que facilitem a incorporação de ferramentas específicas nas atividades profissionais. (BRASIL, PCNs 2000) Essas orientações servem para que as tecnologias sejam inseridas nos ambientes escolares, criando ambientes interativos com novas possibilidades de ensino e aprendizagem, ligando seus usuários com um mundo externo e inserindo-os na sociedade. O ritmo acelerado de inovações tecnológicas exige que um sistema educacional capaz de estimular nos estudantes o interesse pela aprendizagem. E que esse interesse diante de novos conhecimentos e técnicas seja mantido ao longo da sua vida profissional, que, provavelmente, tenderá a se realizar em áreas diversas de uma atividade produtiva cada vez mais sujeita ao impacto das novas tecnologias. (SANCHO, 1998, p.41) A aprendizagem no século XXI requer dos educadores uma diferente abordagem de aprendizados por projetos, engajando os estudantes em tarefas complexas, incluindo design e planejamento, resolução de problemas, tomada de decisões, criação, produção e comunicação de resultados. Segundo Marco Silva (2003, p.329), ―as organizações contemporâneas exigem um novo tipo de individuo e de trabalhador, um sujeito dotado de competências técnicas múltiplas, capacidade para trabalhar em equipe, aprender e se adaptar a situações novas‖. 20
  • 21.
    Conforme Valente (2002),a presença da informática na escola não garante por si só, uma maior qualidade de ensino e pode mascarar um ensino tradicional, baseado na memorização de informações. Para Marques e Caetano (2002, p. 136), ―a informática deve servir para enriquecer o ambiente educacional, propiciando a construção de conhecimentos por meio de uma atuação ativa, crítica e criativa por parte de alunos e professores‖. Assim, a Fundação Educacional Oracle acredita que os estudantes precisam aprender e enfrentar os desafios que são apresentados, propõe um espaço virtual de aprendizagem, de maneira criativa e com iniciativas próprias, fazendo com que os estudantes utilizem cada vez mais a tecnologia, envolvendo o trabalho colaborativo e de compreensão intercultural. Contribuições possíveis das novas tecnologias para a aprendizagem: - estimulam os alunos a desenvolverem habilidades intelectuais; - muitos alunos mostram mais interesse em aprender e se concentram mais; - estimulam a busca de mais informação sobre determinado assunto e um maior número de relações entre informações; - promove cooperação entre aos estudantes [...] (MARQUES e CAETANO, 2002, p.151) Pensando nesses desafios propõe o ―Instituto para a Aprendizagem do Século XXI‖6, que tem o objetivo de formar professores através do uso da aprendizagem por projetos, dando a oportunidade de encontrar e colaborar com seus pares, preparando para ajudar os alunos e melhorando sua prática com o uso das ferramentas. A transição de uma educação é uma formação estritamente institucionalizada (a escola, a universidade) para uma situação de troca generalizada de saberes, o ensino da sociedade por ela mesma, de reconhecimento auto-gerenciado, móvel e contextual das competências. (LÉVY, 1999: p. 172). 6 Instituto para a Aprendizagem do século XXI – projeto desenvolvido pela Oracle com a finalidade de formar professores – disponível em http://www.thinkquest.org/pls/html/think.go?c=250866504. 21
  • 22.
    Para facilitar esseprocesso, a fundação oferece um ambiente virtual com a finalidade colaborar com o desenvolvimento da aprendizagem, aberto às escolas de todo o mundo, de forma gratuita e sem conter propagandas. O ThinkQuest é esse espaço que pretende ajudar professores e alunos a desenvolver os projetos e conseguir atingir os objetivos propostos. É um ambiente protegido, com ferramentas de publicação e interação, utilizadas para alavancar a aprendizagem de qualquer área do conhecimento e/ou seu componente curricular, criando uma rede de professores e alunos do mundo todo, desenvolvendo a compreensão intercultural. Para Marques e Caetano (2002, p.162) existem cinco tipos de possibilidades de utilização das TIC na sala de aula: - Recurso Educacional: para tornar a aprendizagem mais motivadora e a informação mais abrangente. Qualquer tema que for proposto em sala de aula terá uma grande quantidade de informações na Internet, basta saber filtrá-las. - Instrumento de Comunicação: continuará sendo um dos pilares da Internet, pois as pessoas sentem a necessidade de se comunicarem com seus pares. Em sala de aula será uma ferramenta de grande interação entre todos. - Realização de Projetos: quando as atividades são compartilhadas entre aulas em diferentes escolas, são organizados projetos de colaboração dos quais muitas vezes participam inúmeros alunos e professores. - Transmissão de Conteúdos: a Internet com a sua facilidade de apresentar conteúdos e estimular a interação, criou um espaço de desenvolvimento do ensino através dos computadores. - Auxílio à pesquisa e ao desenvolvimento profissional dos professores: todo profissional de ensino precisa estar informado sobre o que acontece na sua área de conhecimento e para buscar informações. Portanto, acredita-se que os alunos, desenvolvendo os projetos propostos e orientados por seus professores, desenvolverão habilidades importantes para sua inserção no mundo globalizado, como o pensamento crítico, criatividade, 22
  • 23.
    trabalho em equipe,compreensão intercultural, comunicação, tecnologias e autodireção. 3 Conhecendo o ThinkQuest Em 1998, a Oracle Corporation7 criou um serviço de e-mail e web para escolas do Reino Unido e dos Estados Unidos, denominado ―Think.com‖, com o foco na aprendizagem por projetos. O ThinkQuest surge como uma única marca, com a transferência para a Oracle Education Foundation – OEF, em 2008 e a participação da competição desenvolvida pela OEF. Entre os anos de 1999 e 2006 o ambiente foi lançado nos países: Irlanda, País de Gales, Estados Unidos, Chile, Nova Zelândia, China, Índia, Tailândia, Austrália, Canadá, Dinamarca, Itália, Egito, Alemanha, Hungria, Holanda, Romênia, África do Sul, República Tcheca, Gana, Lesoto, Quênia, Filipinas, Porto Rico, Sri Lanka, Argentina, Bélgica, Bulgária, Croácia, Espanha, Finlândia, França, Gabão, Indonésia, Luxemburgo, Malásia, Mali, Moçambique, Namíbia, Paquistão, Portugal, Polônia, Quatar, Singapura, Suiça, Turquia e, em 2007 o Brasil, juntamente com Macedônia e Agências das Nações Unidas para o Trabalho e Ajuda Humanitária (UNRWA), começa a fazer parte do ambiente. Hoje o ThinkQuest está em 48 países e mais 12 UNRWA, envolvendo 22.701 escolas e 61.071 projetos. No Brasil existem 1050 escolas cadastradas. A psicóloga Rosa Maria Farah8, coordenadora do Núcleo de Pesquisas em Psicologia e Informática da PUC-SP, questiona a utilização saudável da Internet e diz ser imprescindível a conversa transparente entre pais, filhos e escola, incluindo limite de uso, assim como qualquer outro controle. 7 Histórico baseado nas informações encontradas no ambiente Thinkquest – http://www.thinkquest.org/ acessado em dez/2010. 8 GIRO IBOPE – Edição 13 – abr/mai/jun de 2009 – acessado em 05/02/2011 no site: http://www.ibope.com.br/giroibope/13edicao/jovens.html 23
  • 24.
    Assim, a OEFe o ambiente ThinkQuest contribuem com a segurança das crianças, apoiando e prevenindo a publicação ou divulgação de informações pessoais, com a orientação da utilização do ambiente se mantendo em um bom nível, restringindo as palavras que podem ofender seus usuários, não permitindo a linguagem imprópria e que façam apologia à violência e/ou racismo. Toda a imagem que o aluno queira publicar existe a necessidade da aprovação de um professor da escola, que pode permitir ou não sua publicação existindo a possibilidade de deixar a orientação na página do seu aluno. O ThinkQuest apresenta atividades que trabalham a segurança e o uso das netiquetas, podendo serem apresentadas como uma atividade inicial em sua apresentação e início de utilização do ambiente. Assim, o ThinkQuest surge com a finalidade de incorporar nas lições de qualquer área curricular por meio de projetos, tarefas, revisão de colegas, publicação de pesquisas, de participação na competição, utilizando o processo on-line para o desenvolvimento das atividades. 4 A Página Inicial e suas ferramentas O primeiro acesso ao ThinkQuest nos leva a uma página inicial, de fácil compreensão e entendimento. Sendo os alunos participantes de diversas comunidades virtuais, conseguem utilizá-la de maneira prática, desenvolvendo as atividades que são solicitadas por seus professores orientadores. Cada usuário possui um login e senha para o acesso, que é necessária a utilização na página de acesso ao ambiente. 24
  • 25.
    Figura 1: Páginapara digitar o usuário e senha de acesso ao ambiente ThinkQuest. Acessado, o ambiente mostra as possibilidades de publicação e interação, onde existem as possibilidades de criar novas páginas e associar-se aos projetos disponíveis. A interação pode acontecer com os alunos e professores da mesma escola ou com alunos e professores de outras escolas, cidades, estados e países. LEMOS (2002, p.16) afirma que a ―cultura digital solta as amarras e desenvolve-se de forma onipresente, fazendo com que não seja mais o usuário que se desloque até a rede, mas a rede que passa a envolver os usuários e os objetos numa conexão generalizada‖. O aluno pode visitar as páginas de projetos desenvolvidos nas escolas e acessar a biblioteca de projetos, onde se encontram publicados os trabalhos desenvolvidos por alunos, sob a orientação de seus professores, que no ThinkQuest são denominados treinadores. 25
  • 26.
    Figura 2: Ambienteacessado e visualização da página inicial. Existe um limite de publicação em cada página (dez), incluindo textos, imagens e interação, e cada usuário pode criar 25 páginas em seu ambiente de trabalho. Utiliza-se o lápis para todas as atividades de publicação e interação. Figura 3: Utilização do lápis nas publicações. O usuário pode publicar um texto através do lápis ―escrever‖ ou uma lista, com a inserção de hiperlinks em ambas as publicações. Pode-se inserir um arquivo, uma mídia ou uma foto, em várias extensões, utilizando o ―Fazer Upload‖ e a interação acontece com a utilização do ―Interagir‖. 26
  • 27.
    5 Espaço paraProjeto Para o desenvolvimento das competências do século XXI existe, principalmente, a necessidade de autonomia em aprender ―sozinho‖. Os espaços virtuais de aprendizagem necessitam que seus usuários precisem de autonomia na construção de seu conhecimento, possibilitando a aprendizagem através da colaboração entre seus pares. Os desafios apresentados para acontecer essa formação podem ser orientados através de projetos, que é uma atividade própria do ser humano. O homem projeta seu futuro e é responsável para seu desenvolvimento e de suas atividades, com a pretensão de atingir seus objetivos. A aprendizagem por projetos deve ser uma oportunidade para que os alunos possam pensar e julgar por si, desenvolvendo o pensamento, a autonomia e o senso criativo. Em consequência o problema proposto deverá ser resolvido por eles, ainda que possam e devam ser orientados por um educador. (Andrade, 2003, p.76) No ambiente ThinkQuest é encontrado um espaço que proporciona a formação do conhecimento de seus usuários. Os projetos são elaborados por professores em espaços específicos, que permitem o desenvolvimento, organização e orientação das atividades, com a utilização e compartilhamento entre todos os membros do projeto. O professor convida cada membro para participar e acessar o ambiente do projeto, podendo interagir, editar e publicar sua participação, desde que a permissão seja dada pelo professor. Durante o desenvolvimento do trabalho serão apresentados algumas experiências de projetos significativos que foram ou estão em andamento no ThinkQuest. 27
  • 28.
    6 Metodologia daPesquisa A pesquisa desenvolvida foi participante, com a interação entre o pesquisador e os membros da situação investigada. Este trabalho teve a intenção de verificar se o ambiente ThinkQuest, juntamente com as ferramentas disponíveis e as atividades desenvolvidas, com a orientação e acompanhamento dos professores, são facilitadoras e permitam a aprendizagem dos alunos. A pesquisa procurou, através das informações coletadas, desenvolver o conhecimento para responder ao problema levantado, tentando confirmar se os objetivos propostos estão sendo alcançados. Segundo Gil (1991, p.17), ―pode-se definir uma pesquisa como o procedimento racional e sistemático que tem o objetivo de proporcionar respostas aos problemas que são propostos.‖ Assim, essa pesquisa teve a intenção de verificar se existia uma resposta para o problema proposto, e para verificar esse questionamento foi desenvolvido um processo de pesquisa que aconteceu com o envolvimento de professores do Ensino Fundamental de duas escolas, uma pública e outra particular, onde foram questionados sobre a utilização do ambiente e suas ferramentas, quais foram as colaborações que as atividades deram no desenvolvimento da aprendizagem dos alunos, quem utilizava e qual a periodicidade de acesso ao espaço, e suas experiências. Ainda, segundo Gil (1991, p.55), ―A pesquisa participante, assim como a pesquisa-ação, caracteriza-se pela interação entre pesquisadores e membros das situações investigadas. Há autores que empregam as duas expressões como sinônimas‖. Nesse processo, o pesquisador foi envolvido como parte da pesquisa, participando com sua experiência no ambiente Thinkquest e comparando-a com de outros usuários. 28
  • 29.
    Para justificar essapesquisa realizou-se um levantamento bibliográfico, para sustentar as afirmações publicadas e permitir que a pesquisa não fosse comprometida. 7 A Pesquisa Em virtude da necessidade de saber se o ThinkQuest pode ser considerado um ambiente virtual de aprendizagem, houve a realização de dois momentos, na pesquisa, para poder avaliar se as ferramentas do ambiente são facilitadores no processo de aprendizagem de seus usuários, em especial, se os alunos do Ensino Fundamental adquirem novos conhecimentos através de sua utilização. Esses dois momentos aconteceram com uma pesquisa bibliográfica sobre os ambientes virtuais de aprendizagem e uma pesquisa com os usuários do ambiente. A pesquisa aconteceu no próprio ambiente ThinkQuest, com a participação 134 usuários, incluindo professores e alunos, que responderam ao questionário que encontra-se no anexo deste trabalho. O questionário ficou disponível para a participação dos usuários no período entre os meses de setembro e novembro de 2010, sendo que após este período continuou recebendo contribuições, mas que não foram aqui analisadas. A amostra constou de professores e alunos de duas escolas, uma escola pública localizada na cidade de Ubatuba – SP e, uma escola particular localizada na cidade de São Paulo – SP, onde o pesquisador deste trabalho desenvolve atividades no ambiente pesquisado. Sendo o ThinkQuest um ambiente aberto para as escolas inscritas, o convite para participar do questionário foi destinado para alguns participantes mas, extrapolou as ―paredes virtuais‖ do ambiente e professores e alunos de outras escolas também colaboraram com suas experiências e expectativas sobre o ambiente. 29
  • 30.
    Dentre os participantesfoi possível notar a presença, principalmente, de vários professores e alunos de escolas públicas e privadas, da cidade de São Paulo, Ubatuba, Indaiatuba e Tatuí no estado de São Paulo, das escolas estaduais do estado do Ceará e de escolas da Itália, Porto Rico, Peru e México. Essa interação é um bom indicador de que o ambiente é um espaço que possibilita a colaboração e o envolvimento entre os usuários, estando colaborando para novos conhecimentos. Na sequência observam-se algumas respostas que foram destacadas, encontrando das demais participações nos anexos. 7.1 Os Usuários do ThinkQuest A utilização do ThinkQuest é realizada por professores e alunos assim, o primeiro questionamento teve a intenção de verificar quem estava respondendo a pesquisa. O resultado apresentado nesta pergunta teve a participação de 134 usuários. A participação no primeiro questionamento está representada no gráfico 1. Gráfico 1: Respondendo ao questionamento: Quem é você? A participação mostrou que dois terços das respostas foram dadas por professores e, o restante, por alunos que utilizam o ambiente. Esse questionário foi encaminhado para professores, mas por ser um ambiente aberto, alunos 30
  • 31.
    também acessaram edecidiram participar, colocando suas opiniões e seus comentários. Posteriormente, serão apresentados os relatos de alguns dos professores e alunos sobre a utilização das ferramentas, se tiveram alguma transformação no desenvolvimento das atividades e das experiências que tem com o ThinkQuest. 7.2 As Escolas dos Usuários A segunda pergunta teve a finalidade de saber a origem das escolas dos professores e alunos, se eram públicas ou privadas. O ThinkQuest se apresentou predominantemente de escolas públicas e com uma participação mais baixa de escolas privadas. Foi apresentado um pequeno grupo de professores que trabalham nas duas redes de ensino. O gráfico 2 mostra esse resultado: Gráfico 2: Respondendo ao questionamento da origem da escola 31
  • 32.
    7.3 Frequência nosacessos A frequência dos usuários é uma ação que mostra o envolvimento nas atividades propostas e nos projetos desenvolvidos. A pesquisa mostrou que metade os usuários acessam o ambiente diariamente e que um terço dos demais usuários acessam, pelo menos, uma vez por semana. Veja no gráfico 3. Gráfico 3: Frequência no acesso ao ambiente ThinkQuest. Essa resposta indica que existe um envolvimento grande e que a participação é essencial para o sucesso das atividades propostas. É claro que precisa haver uma discussão sobre a qualidade das atividades, mas o primeiro passo é estar presente no ambiente, participando das discussões e interagindo com os demais usuários. 7.4 Onde acontecem os acessos? A grande parte dos usuários do ThinkQuest utilizam o ambiente acessando da própria escola, apresentando claramente que este acesso acontece durante as aulas desenvolvidas no laboratório de informática e que é a grande maioria dos pesquisado, como já foi identificado anteriormente. Também é possível notar um 32
  • 33.
    grande número deacesso no ambiente particular, possivelmente na preparação e acompanhamento das atividades que estão sendo desenvolvidas. O gráfico 4 apresenta essas respostas: Gráfico 4: Respostas sobre a utilização do ambiente ThinkQuest. 7.5 As ferramentas que auxiliam no processo Conforme já citado anteriormente, as ferramentas apresentadas no ambiente fazem parte do processo de aprendizagem dos seus usuários. Os pesquisados foram questionados sobre essas ferramentas e solicitado que justificassem suas respostas. Foi utilizada a ferramenta do próprio ambiente ―Publicar uma Mensagem‖ para que os usuários justificassem suas respostas. A seguir é possível ler algumas respostas de professores e alunos que foram selecionadas9: Prof. Hirata Todas as ferramentas deste ambiente, se utilizadas com objetivos pedagógicos, podem facilitar a aprendizagem. Faz-se necessário um acompanhamento dos professores para orientar a utilização dessas ferramentas, de modo que os alunos consigam utilizá-las de forma correta e produtiva. 9 Comentários acessado no ambiente ThinkQuest, em 19/01/2011 http://www.thinkquest.org/pls/html/think.page?p=629986771&m=EDIT. 33
  • 34.
    29/9/2010 Sra Oliveira Eu diria que todas as ferramentas contribuem e muito para o processo de ensino aprendizagem, pois instiga o aluno a pensar, questionar, interagir com outros alunos, prfessores, enfim é uma infinidade de opções que sendo bem utilizadas só trazem benefícios. 28/9/2010 Profª Valeria Colabora com a elaboração de projetos, questionamentos e pesquisas em todas as disciplinas, colaborando também com a criatividade de professores e alunos. 25/9/2010 Os comentários de vários professores e alunos destacam a possibilidade de interagir com outras pessoas, envolvendo-se nos projetos e atividades. Essa possibilidade de interação entre seus pares mostra o desenvolvimento da aprendizagem de várias competências do século XXI, destacando-se o trabalho em equipe, com o envolvimento de um grupo na discussão, propondo soluções para os desafios que surgem durante o trabalho. Nesse processo existe o trabalho de aprender entre iguais e aprender juntos. Filatro (2004) afirma que um ambiente virtual é um espaço de significação, onde a interação potencializa a construção do conhecimento e da aprendizagem. Um AVA deve ser capaz de proporcionar o aprender enquanto se faz; deve ser simples e transparente; um sistema fácil de operar. A palavra mais importante de um AVA é a aprendizagem. No livro ―Tutoria‖, é possível estudar a aprendizagem entre iguais, respeitando a diversidade dos alunos: (...) o estabelecimento de relações cooperativas entre iguais nos contextos escolares mostra-se extremamente relevante, não só como mecanismo de desenvolvimento e aprendizagem, mas também como estratégia de ensino que permite celebrar a diversidade e adquirir habilidades e atitudes sociais básicas e funcionais para o funcionamento democrático e para a sociedade do conhecimento (Duran e Vidal, 2007, p.18) 34
  • 35.
    Assim, o ambienteThinkQuest propõe o espaço onde é possível oferecer a aprendizagem através do conhecimento, que é adquirido com a colaboração de seus usuários, interferindo e interagindo nos espaços de discussão e construção. O fundamental é a utilização das diversas ferramentas e a reflexão de sua utilização. 7.6 O usuário avaliando se a ferramenta facilita a aprendizagem Foi também solicitado que cada um dos usuários realizassem uma avaliação sobre o ThinkQuest como um ambiente virtual que facilita a aprendizagem no Ensino Fundamental. Os professores e alunos discutiram este questionamento. Algumas respostas foram selecionadas e descritas abaixo10: Sra. Sena Sim, com certeza o Thinkquest facilitará bastante o processo de ensino aprendizagem dos aluno x professor.Principalmente porque está oferecendo essa possibilidade ao professor de se capacitar para atender melhor nossos docentes do Ensino fundamental e Médio também. 26/10/2010 OPE Andrea Com certeza. Temos um trabalho em nossa escola com os pequenos de 6 e 7 anos, que ainda estão em processo de alfabetização e eles se desenvolvem muito quando veem sua escrita tornar-se pública. 10/10/2010 Professora Cristina O Thinkquest dispõe de ferramentas interessantes para estimular o pensamento crítico e a autonomia de escrita e leitura entre alunos de qualquer faixa etária. Também penso que seu maior benefício é iniciar a educação dos alunos para uso de ambientes virtuais com segurança e bom senso. 1/10/2010 10 Avaliação dos usuários. Acessado no ambiente ThinkQuest, em 19/01/2011 http://www.thinkquest.org/pls/html/think.page?p=629986771&m=EDIT 35
  • 36.
    Sra Cristina Gosto muito de utilizar o ambiente para que os participantes registrem seu conhecimento inicial acerca de um tema, discutam, troquem informações, refinem ideias e avaliem o que aprenderam. O portfólio fica completo. 29/9/2010 Os relatos dos usuários destacam que o ambiente é um facilitador de aprendizagem, principalmente na inclusão digital; na possibilidade de interagir com outros usuários, de outras localidades; que auxilia na alfabetização e na leitura dos alunos; a segurança no acesso e nas suas publicações. Também destacaram que o ambiente sozinho não representa uma mudança nesse processo. Existe a necessidade da intervenção dos professores, na preparação e orientação das atividades. ―A avaliação é sempre uma atribuição de qualidade a alguma coisa, experiência, situação, ação, vale dizer, o ato de avaliar incide sempre sobre alguma coisa que existe extensiva e quantitativamente. Para proceder a uma avaliação sobre atos humanos e, em especial, à aprendizagem, devemos considerar a contagem de frequência e, a partir dela, emitimos nosso juízo de qualidade (...)‖ (Luckesi, 2002)11. 7.7 Quais ferramentas facilitam o processo de aprendizagem segundo seus usuários Sobre a utilização das ferramentas do ThinkQuest, os usuários foram questionados sobre quais dessas ferramentas facilitavam o processo de aprendizagem dos alunos. Os professores relatam que as ferramentas de interação, que possibilitam uma comunicação segura e com intervenções dos professores, são as principais ferramentas que facilitam o processo da 11 Artigo publicado na EccoS revista científica, acessada em 20/01/2011, em http://www.luckesi.com.br/textos/art_avaliacao/art_avaliacao_eccos_1.pdf 36
  • 37.
    aprendizagem. Veja algumasrespostas dadas pelos usuários que foram selecionadas para justificar esta afirmação: Prof. Renata Ikeda Todas as ferramentas se utilizadas com um bom planejamento são facilitadoras no processo de aprendizagem, mas acredito que aquelas que possibilitam o olhar para o processo de uma discussão(debate/brainstorm/pergunta) ajudam os alunos a perceber o quanto a argumentação pode ser um meio de esclarecer e aprender mais sobre diversos conteúdos e assuntos. 1/10/2010 Professora Lina Na verdade, a oportunidade de dar opinião e argumentar sobre as ideias, pode desenvolver no aluno pensamentos mais organizados e com isso ele tem a oportunidade de relacionar conteúdos, pesquisar sobre assuntos, criar soluções para situações desconhecidas e assim desenvolver sua autonomia na forma de aprender. Todas as ferramentas colaboram com esse processo. 29/9/2010 Professora Juliana Possui uma interface bastante fácil e permite ao professor elaborar projetos com diversos recursos como enquetes e tempestades de ideias. Além de permitir ao aluno o uso de sua criatividade através da criação de suas próprias páginas. 25/9/2010 Segundo SANTAELLA (2004, p.181), ―a grande marca identificatória do leitor imersivo está, sem dúvida, na interatividade‖. Essa interatividade, para LEMOS (2002, p.112), ocorre através dos ―processos de comunicação baseados em manipulações de informações‖, encontrando a informação no ciberespaço, num processo simples de comunicação, onde exista um emissor e um receptor de mensagens. As ferramentas, bem utilizadas e com boa orientação, caminha para a possibilidade de desenvolver a aprendizagem de forma gradativa, com novos conhecimentos, envolvendo as habilidades necessárias para o século XXI. 37
  • 38.
    7.8 Os usuáriose suas experiências Questionados sobre as experiências que considerava importante na sua aprendizagem ou na aprendizagem de seus alunos, os professores relataram algumas atividades que podem ser exploradas como uma nova ferramenta de conhecimento. Os relatos foram: Profª Denique Eles puderam criar conhecimento a partir de ações simples e despertar o interesse pela história regional, preenchendo a lacuna que existe sobre o assunto. Ficaram mais confiante para debater os rumos do bairro e pensar em novos projetos. 7/10/2010 Profª Eliana Estamos com um projeto muito interessante e quem quiser participar fique á vontade precisamos de muita divulgação. Trata-se do projeto "A Corrente do Bem" para incentivar a prática da solidariedade resgatando os valores humanos, existem algumas atividades no thinkquest e depois faremos apresentações de dança e música na rua e em alguns eventos da cidade de Ubatuba onde moramos, para divulgar o projeto e mostrar o trabalho das crianças. 4/10/2010 DANIELLE - 1MIT P Quando participei das competições de 2007 e 2008 criando websites tive que ir busca do conhecimento aprendendo sobre informática, sobre a língua inglesa e em vários momentos no desenrolar dos projetos fui um pouco repórter, desenhista, escritora, pesquisadora. E alem de todas essas ações tive que usar minha criatividade para transformar os conhecimentos adquiridos em um bom projeto. 25/9/2010 38
  • 39.
    7.9 Transformando osalunos Um dos principais pontos notados é que as atividades e o ambiente propõem projetos que envolvam a interdisciplinaridade com a participação de várias áreas do conhecimento, num mesmo projeto. A afirmação de Filatro (2004), ―ambiente virtual é um espaço fecundo de significação onde seres humanos e objetos técnicos interagem potencializando a construção do conhecimento‖, mostra que o ambiente ThinkQuest produz uma transformação nas atividades escolares. Na pesquisa, os usuários foram questionados sobre essa transformação e os relatos foram: Prof. Daniel Uma verdadeira revolução: além de melhorar a relação com os alunos e a motivação para o trabalho, mudou a direção da minha carreira de professor. 17/11/2010 Prof. Renata Ikeda Sim, houve diversas transformações, mas acredito que a maior foi encontrar uma maneira de visualizar instantaneamente o que os alunos produzem e assim poder junto com eles mapear seu processo de aprendizagem. A visualização desse processo é importantíssima. Também considero transformação a oportunidade de desenvolver projetos em que podem colaborar, realmente, uns com os outros de forma dinâmica e eficiente. 1/10/2010 Prof. Emerson O nosso maior desafio, como professor, é conseguir superar os grandes obstáculos vivenciados no dia a dia da sala de aula. Temos muitos alunos e com realidades distintas, mas só conseguiremos resultados positivos quando fizermos um trabalho diferenciado. Os resultados práticos são visíveis no ambiente escolar. Melhora a interatividade e o relacionamento entre alunos e professores, a socialização das ideias, a participação nos projetos e atividades escolares. 29/9/2010 Essas transformações são notadas na postura dos alunos, no desenvolvimento das atividades, na pesquisa, na interação entre alunos-alunos, 39
  • 40.
    alunos-professores e professores-professores, provocando a troca de conhecimento e a colaboração no processo da aprendizagem. É importante lembrar que a pesquisa12 foi realizada com alunos e professores usuários do ambiente ThinkQuest, que trabalham com atividades de aplicação e interação, sendo desenvolvidas entre os meses de setembro e novembro de 2010. 8 Experiências na utilização do ThinkQuest 8.1 Projeto: Kindness Kids Um professor de escola pública localizada na cidade de Ubatuba – SP, aceitou o desafio e convidou um grupo de alunos para participar da competição ThinkQuest – 2008. Na equipe estavam presentes 4 alunos que estudavam na escola americana do Alabama – EUA, e 2 alunas da escola municipal de Ubatuba, ambas com 12 anos de idade, iniciaram o projeto sob a orientação dos seus professores. A proposta era a criação de um site educacional para participar de uma competição internacional, onde a preparação, o desenvolvimento, as discussões, as atividades, seriam desenvolvidas dentro do ambiente virtual do ThinkQuest. No primeiro momento aconteceu a discussão sobre o tema do trabalho e, após algumas conversas, decidiram que o tema seria sobre ―Gentileza‖. O tema foi desenvolvido no ambiente ThinkQuest com o título: Kindness Kids13. No primeiro momento, os alunos definiram o papel de cada componente do grupo e qual seria a pesquisa que fariam. Existia uma dificuldade, a língua 12 A pesquisa, na sua íntegra, está disponível em http://www.thinkquest.org/pls/html/think.page?p=629986771&o=629992675&m=EDIT&n=1, lembrando que somente os usuários do ambiente podem acessá-la. 13 Registro das atividades desenvolvidas pelas alunas, registrado no ThinkQuest, acessado em 12 de fevereiro de 2010 e disponível em http://www.thinkquest.org/pls/html/f?p=projects:100:184563556::::P100_ID:221652650 40
  • 41.
    estrangeira que separavamos componentes da equipe brasileira e americana. Eles utilizaram os recursos tecnológicos para minimizar a dificuldade e, com o auxílio dos professores, o projeto foi desenvolvido. A equipe realizou as pesquisas, enquetes com a comunidade escolar, trabalharam com imagens, livros, revistas, artigos, músicas e vídeos que falavam sobre o tema. As alunas brasileiras foram ao campo, entrevistando pessoas da cidade, a polícia ambiental, os moradores da cidade de Ubatuba. O trabalho final foi apresentado com o título ―Color our world with kindness”14 e foi um dos premiados na competição Internacional Thinkquest de 2008. 8.2 Projeto: Corrente do Bem Um segundo projeto desenvolvido pela mesma escola teve o título de ―Corrente do Bem‖15, inspirado no filme: Pay It Forward, dirigido por Mimi Leder e no livro escrito por Catherine Ryan Hyde. O projeto teve o objetivo principal em incentivar os alunos a refletir sobre a vida e semear o sentimento de solidariedade. O trabalho discutiu outros temas, como valores humanos, explorando músicas, outros filmes, textos em revistas e livros, com a intenção de incentivar ações sociais e solidárias, provocando uma mudança na qualidade de vida dos alunos. Os alunos desenvolveram o panfleto abaixo, com o objetivo de divulgar o projeto e convidar as pessoas a mudarem suas atitudes: 14 Trabalho final apresentado para a competição ThinkQuest Internacional na versão em inglês disponível em http://www.bibbed.org/wbes/kindness2 15 Projeto Corrente do Bem, disponível em http://www.thinkquest.org/pls/html/f?p=projects:100:184563556::::P100_ID:616469311 41
  • 42.
    Figura 4: Panfletode divulgação do projeto. Após assistir ao filme, os alunos realizaram enquetes sobre o tema – utilizando as ferramentas do ThinkQuest – analisando e registrando as pesquisas e transformando as informações em gráficos de barras e ―pizzas‖, para uma melhor interpretação dos dados. A aprendizagem durante o processo foi além do esperado pelos professores. A comunidade escolar conseguiu arrecadar alimentos e envolver a comunidade escolar na discussão do projeto 42
  • 43.
    Figura 5: Alimentosarrecadados após a participação da gincana da solidariedade O projeto recebeu o prêmio Ciccilo Matarazzo 16, que visa incentivar as boas práticas pedagógicas. Segundo os professores do projeto, o trabalho provocou mudança no pensamento, valores e atitudes, resgatando os valores humanos e diminuindo a violência e a agressividade dos alunos presentes no cotidiano da escola, além de incentivar o exercício da solidariedade. O ThinkQuest foi fundamental no processo de desenvolvimento, discussão, interação e colaboração do projeto. Com o ambiente foi possível a participação da comunidade escolar. 16 Informações no site O Noticiado, disponível em http://www.onoticiado.com.br/noticias-de-ubatuba-e- caraguatatuba/noticias-de-ubatuba/6852-ubatuba-premio-ciccillo-matarazzo.html e acessado em 12 de março de 2011. 43
  • 44.
    8.3 Projeto: Salade Aula Virtual Uma terceira experiência é um projeto desenvolvido no colégio Unisa, da cidade de São Paulo, SP, com a orientação do professor pesquisador deste trabalho. Foram criados espaços no ThinkQuest denominados ―Sala de Aula Virtual‖17 para cada turma, alunos do 3º ao 9º ano do Ensino Fundamental, que participa das aulas de Informática Educativa. Este espaço visava desenvolver as habilidades do século XXI, em que os alunos são protagonistas de seus trabalhos, divulgando suas experiências com todos os usuários do ambiente. O projeto foi classificado no ThinkQuest como ―Ciência e Tecnologia – Educação‖. No espaço do projeto, as atividades desenvolvidas foram trabalhadas através da discussão de temas diversos, envolvendo os problemas brasileiros, como, por exemplo, a desigualdade social, a saúde pública, a violência, o preconceito, e vários outros. Os alunos foram convidados a discutir os diversos problemas e, após essa discussão, escolhessem um tema para desenvolver a pesquisa, registrando as informações em páginas criadas no ThinkQuest, com a produção de texto, publicação de imagens, interação através de perguntas onde os alunos convidam os usuários de outras escolas a participarem da discussão sobre o tema. Após a recepção das respostas, os alunos realizaram a análise das informações colhidas, registrando seus comentários e avaliando a participação, tanto das respostas como da participação do grupo em que esteve envolvido. Esses registros foram publicados na sala de aula virtual e nas páginas pessoais dos alunos. 17 Projeto “Sala de Aula Virtual” da turma 9º B – Colégio Unisa, disponível em http://www.thinkquest.org/pls/html/f?p=projects:100:184563556::::P100_ID:586240877 44
  • 45.
    Na atividade propostapara o início de 2011, os professores solicitaram que os alunos criassem uma página com o título: ―autobiografia‖ e escrevessem um pouco de sua história. Após a conclusão da primeira atividade, os alunos utilizaram o ―tradutor online‖ para traduzir a autobiografia para o inglês e o espanhol e, em seguida os alunos deveriam apresentar suas publicações para os professores de inglês e espanhol para as devidas correções. Também deveriam publicar uma foto e criar um espaço para a interação chamado de ―livro de visitas‖, para os colegas deixarem seus recados após a leitura das autobiografias dos colegas. Um exemplo da página do aluno18, aqui denominada de Julia: Figura 6: Exemplo da atividade desenvolvida na sala de aula virtual – Parte 1. 18 Página de uma aluna do 9º ano do Ensino Fundamental, disponível em http://www.thinkquest.org/pls/html/think.go?u=464369937 45
  • 46.
    Figura 7: Exemploda atividade desenvolvida na sala de aula virtual – Parte 2. 46
  • 47.
    E nessa mesmaturma, os professores estão discutindo a segurança no uso das tecnologias, com o título: Rede Segura19. Figura 8: Orientações da atividade Rede Segura. 19 Atividade Rede Segura, disponível em http://www.thinkquest.org/pls/html/think.page?p=679847627&m= 47
  • 48.
    Figura 9: Comentáriosregistrados pelos alunos na atividade: Rede Segura. Assim, os usuários que desenvolveram ou desenvolvem os projetos propostos, orientados por seus professores, desenvolveram ou estão desenvolvendo habilidades importantes para sua inserção no mundo globalizado, com o pensamento crítico, criatividade, trabalho em equipe, compreensão intercultural, comunicação, tecnologias e autodireção. 48
  • 49.
    9 Conclusão O processo de ensino-aprendizagem possui historicamente a característica de interação presencial, com as discussões, análises, trocas de experiências e avaliação em tempo e local definido, ou seja, na sala de aula. Com o avanço das tecnologias aplicadas na aprendizagem existe a possibilidade de o trabalho ocorrer de forma virtual, com as interações acontecendo em momentos diversos, podendo ser esclarecidas e comentadas por pessoas do ―mundo‖ presente na rede. O século XXI caminha para uma transformação na educação, destruindo as barreiras do século passado, onde o acesso às informações estão disponíveis em tempo real, com a possibilidade de acessá-las através de vários recursos tecnológicos. É fundamental a importância na qualidade do trabalho desenvolvido nesses ambientes virtuais de aprendizagem, analisando e avaliando se os objetivos estão sendo alcançados com as atividades e projetos propostos, sendo retomado a todo o momento e, quando necessário, replanejado e reestruturado para novos momentos ou novas aplicações. Nossos alunos são nativos tecnológicos. Brincam com a tecnologia. O nosso papel é utilizar essa ―brincadeira‖ para transformá-la em aprendizagem. As experiências mostradas no ambiente ThinkQuest, suas ferramentas de publicação e interação, as atividades e projetos desenvolvidos, indicam que estão contribuindo para a aprendizagem, não só dos alunos, mas dos professores que a utilizam. É de conhecimento de todos que é difícil ―avaliar‖ o processo de aprendizagem, mas é possível reconhecer quando os alunos estão adquirindo novos conhecimentos e aplicando-os nos suas atividades e trabalhos. O ambiente virtual ThinkQuest apresentou na pesquisa realizada, envolvendo alunos da escola pública e particular, que está contribuindo para a aquisição desses novos conhecimentos, desenvolvendo em vários momentos as habilidades do século XXI. No desenvolvimento das atividades envolvidas no projeto, sob as orientações, mediação e avaliação dos professores, é notório que os alunos estão adquirindo e incorporando algumas das habilidades: 49
  • 50.
     Trabalho emequipe;  Pensamento crítico;  Criatividade;  Compreensão intercultural;  Comunicação;  Tecnologia e autodireção. Quando um grupo de alunos demonstra a preocupação com algum problema brasileiro ou mundial, e estão dispostos em discutir esse tema, realizar pesquisas, criar seus textos e publicá-los, abrir uma discussão e convidar outras pessoas a interagir com esse tema, temos a convicção que estamos no caminho certo, e que as ferramentas disponíveis no ThinkQuest, objeto de estudo deste trabalho, têm contribuído para esse desenvolvimento. A análise bibliográfica e a pesquisa do ambiente também mostrou ser fundamental a mediação do professor, sendo um bom ―perguntador‖, propondo e orientando os projetos propostos, sabendo a necessidade de qual ferramenta ser utilizada em alguns momentos do trabalho e, em todos os momentos, retomando o processo e avaliando se os objetivos estão sendo alcançados. Novamente, os trabalhos e projetos apresentados nesta pesquisa demonstraram que esses objetivos estão sendo alcançados. Também é certo que esta foi uma primeira pesquisa sobre o ambiente e existe a necessidade de novos conhecimentos, de novos estudos e de novas informações para que ―todos‖ os objetivos sejam alcançados. Dado o cenário globalizado, o ambiente virtual ThinkQuest e seus recursos estão colaborando para que diversas escolas públicas e particulares, possibilitem a seus alunos e usuários a construção de novos conhecimentos. Isso permite o ―compartilhar‖ desse conhecimento adquirido, transformando o uso das tecnologias em uma ferramenta essencial no processo ensino-aprendizagem. 50
  • 51.
    REFERÊNCIAS ALMEIDA, Maria ElizabethBianconcini de. Educação a distância na Internet: Abordagens e Contribuições dos Ambientes Digitais de Aprendizagem. Educação e Pesquisa: Revista da Faculdade de Educação da USP, São Paulo: v. 29, n. 2, p. 327-340, jul./dez., 2003. ALVES FILHO, Noberto. Usabilidade e Acessibilidade no site do Governo do Estado do Paraná. Monografia (Especialização em Desenvolvimento de Aplicações para Web) – Universidade Estadual de Londrina, Londrina, 2006. Disponível em: http://www2.dc.uel.br/nourau/document/?code=520 ANDRADE, Pedro F. Aprender por projetos, formar educadores. In VALENTE, J.A. (Org.) Formação de professores para o uso da informática na escola. Campinas: Nied/Unicamp, 2003. BRASIL. Ministério da Educação. Secretaria de Educação Básica. Parâmetros Curriculares Nacionais: Ensino Médio. Brasília: MEC, 2000. Acessado em 11 fev. 2011 e disponível em: http://portal.mec.gov.br/seb/arquivos/pdf/blegais.pdf DURAN, David; VIDAL, Vinyet. Tutoria: aprendizagem entre iguais: da teoria à prática. Tradução Ernani Rosa. – Porto Alegre: Artmed, 2007. FILATRO, Andrea. Design instrucional contextualizado: educação e tecnologia, São Paulo, SP: Edtora SENAC São Paulo, 2004. GIL, Antonio Carlos. Como Elaborar Projetos de Pesquisa. São Paulo: Atlas, 1991 GIRO IBOPE – Edição 13 – abr/mai/jun de 2009 – acessado em 05/02/2011 no site: http://www.ibope.com.br/giroibope/13edicao/jovens.html HAGUENAUER, Cristina. O Ambiente Colaborativo na Internet. Revista Mídia e Educação, UFRJ, 2003, disponível: http://www.latec.ufrj.br/01sobre-o-latec/noticias/tve2.htm 51
  • 52.
    LEMOS, André. Cibercultura:tecnologia e vida social na cultura contemporânea. Porto Alegre, RS: Editora Sulina, 2002. LÉVY, Pierre. Cibercultura. São Paulo. Ed. 34, 1999. LEVY, Pierre. As Tecnologias da Inteligência. Editora 34. Rio de Janeiro, 2004. LUCKESI, Cipriano Carlos. Avaliação da Aprendizagem na Escola e Questão Das Representações Sociais1. EccoS revista científica, acessada em 20/01/2011, Disponível em http://www.luckesi.com.br/textos/art_avaliacao/art_avaliacao_eccos_1.pdf MARQUES, Adriana Cavalcante; CAETANO, Josineide da Silva. Utilização da Informática na Escola. In: MERCADO, Luís Paulo Leopoldo (org.). Novas tecnologias na educação: reflexões sobre a prática. Maceió, AL: EDUFAL, 2002, p. 131-168. MORAN, José Manuel. A Educação que desejamos: Novos desafios e como chegar lá, Campinas: Ed. Papirus, 2007, p.89-90. MORAN, José Manuel. Ensino e aprendizagem inovadores com tecnologias audiovisuais e telemáticas; In: MORAN, José Manuel; MASETTO, Marcos T.; BEHERENS, Marilda Aparecida. Novas Tecnologias e mediação pedagógica. 8ª. Ed. Campinas, SP: Papirus, 2000, p.11-65. NIELSEN, Jakob. Projetando Websites; tradução de Ana Gibson. Rio de Janeiro: Elsevier, 2000. ORACLE, Education Foundation – Plataforma de Aprendizagem on-line - ThinkQuest, em http://www.thinkquest.org/pt_br/, acessado no período de agosto de 2010 à março de 2011. PREECE, Jennifer. Design de interação: além da interação homem- computador. Tradução Viviane Possamai. Porto Alegre: Bookman, 2005. 52
  • 53.
    SANCHO, Juan M.Para uma tecnologia educacional. Porto Alegre, ArtMed, 1998, p.41. SANTAELLA, Lucia. Navegar no ciberespaço: o perfil cognitivo do leitor imersivo. São Paulo, SP: Editora Paulus, 2004. SEVERINO, Antonio Joaquim. Metodologia do trabalho científico. 23 ed. São Paulo: Cortez Editora, 2007. SILVA, Marcos (Org.). Educação On-line: teorias, práticas, legislação, formação corporativa. São Paulo: Loyola, 2003. TOFFLER, Alvin. A Terceira Onda. Ed.Record, 21. Ed., 1995. VALENTE, José Armando (org.). O computador na sociedade do conhecimento. NIED - Universidade Estatual de Campinas. Campinas, SP: Unicamp/NIED, 2002. 53
  • 54.
    ANEXOS Esquema utilizado paraa criação da pesquisa: 54
  • 55.
    Questionário aplicado aosusuários do ThinkQuest, fornecendo dados para o desenvolvimento da pesquisa. 55
  • 56.
  • 57.
    Respostas dos usuáriosquando questionados sobre quais ferramentas auxiliam no processo de aprendizagem: Prof. Daniel Principalmente o conjunto de ferramentas do "Interagir". 17/11/2010 Prof.ssa Caprini Todas as ferramentas de Think é útil para comunicar com todo o mundo (mensagens, voto e etc.) Tutti gli strumenti di think sono utili per comunicare con tutti (messaggi, voto,ecc) 10/11/2010 Sra. Sena Concordo com a colega Eliana, essa interação com alunos e profor. de várias partes do mundo é uma forma de desenvolver diversas formas de aprendizagem, conhecer outras culturas acadêmicas e etc. 26/10/2010 Prof. Hirata Todas as ferramentas deste ambiente, se utilizadas com objetivos pedagógicos, podem facilitar a aprendizagem. Faz-se necessário um acompanhamento dos professores para orientar a utilização dessas ferramentas, de modo que os alunos consigam utilizá-las de forma correta e produtiva. 29/9/2010 Professora Hevalda Dependendo da criatividade e dinamismo do professor, todas as ferramentas do ThinkQuest facilitam o processo de aprendizagem e desenvolvimento do protagonismo e autonomia do alunado. 28/9/2010 Sra Oliveira Eu diria que todas as ferramentas contribuem e muito para o processo de ensino aprendizagem, pois instiga o aluno a pensar, questionar, interagir com outros 57
  • 58.
    alunos, prfessores, enfimé uma infinidade de opções que sendo bem utilizadas só trazem benefícios. 28/9/2010 Profa. Santin Las de intercambio de ideas, debates, votaciones, paneles de mensajes. La posibilidad de subir y editar materiales como textos e imágenes fomenta su creatividad y el trabajo colaborativo. 26/9/2010 Profª Valeria Colabora com a elaboração de projetos, questionamentos e pesquisas em todas as disciplinas, colaborando também com a criatividade de professores e alunos. 25/9/2010 58
  • 59.
    Respostas dos usuáriosquando questionados para avaliar as ferramentas que auxiliam no processo de aprendizagem: Profª Mariana Sim, porque é um ambiente diferente da sala de aula tradicional, e dá a oportunidade de interação com estudantes de outros países. 17/11/2010 Prof.ssa Caprini Sim porque é criativo e alarga a "escola de tempo" com uma formalidade que os alunos gostam. Sì perchè è creativo ed amplia il "tempo scuola" con una modalità che piace agli alunni. 10/11/2010 Bruna - 8C A Sim, porque é um meio de aprendizagem muito legal, é bem divertido e educativo. 10/11/2010 Sra. Sena Sim, com certeza o Thinkquest facilitará bastante o processo de ensino aprendizagem dos aluno x professor.Principalmente porque está oferecendo essa possibilidade ao professor de se capacitar para atender melhor nossos docentes do Ensino fundamental e Médio também. 26/10/2010 Profª Eliana Sim, com certeza é um ótimo ambiente de aprendizagem para todas as séries da educação básica, pena que ainda pouco explorado pelos professores. Acredito que uma das principais funções do thinkquest é o desenvolvimento da linguagem dos alunos. 15/10/2010 59
  • 60.
    Profª. Santos Sim, poisacredito que esta ferramenta desenvolve em nossos alunos a curiosidade, e isso estimula neles o pensamento e principalmente o senso crítico. 11/10/2010 OPE Andrea Com certeza. Temos um trabalho em nossa escola com os pequenos de 6 e 7 anos, que ainda estão em processo de alfabetização e eles se desenvolvem muito quando veem sua escrita tornar-se pública. 10/10/2010 Profª Marcia Oliveira Os alunos aprendem a usar as ferramentas trabalhadas, interagir, participar das atividades de outras pessoas e adquirem informações importantes para ampliar seu conhecimento. 9/10/2010 Jader Q Pois a gente conhece pessoas de outro lugar, faz trabalhos em inglês e tem competições que influenciam a gente a aprender!!!É muito legal!!! 8/10/2010 Srta. Alves dos Res O ambiente é interativo, incentivador e o mais importante, propicípio para o aprendiz investigador, questionador e produtor do conhecimento. Independente do seu grau cognitivo todos têm como colaborar. 8/10/2010 Professora Cristina O Thinkquest dispõe de ferramentas interessantes para estimular o pensamento crítico e a autonomia de escrita e leitura entre alunos de qualquer faixa etária. Também penso que seu maior benefício é iniciar a educação dos alunos para uso de ambientes virtuais com segurança e bom senso. 1/10/2010 60
  • 61.
    Sr. Moura Nobre Todoe qualquer ambiente de aprendizagem, virtual ou não, pode trazer benefícios para o crescimento intelectual de todos, mas, isto só vai acontecer se as aulas forem preparadas e desenvolvidas de uma forma séria e comprometida com o processo de construção e socialização de sabes. Se não houver um efetivo planejamento, o ambiente thinkquest será somente mais uma ferramenta que não será utilizada corretamente. 30/9/2010 Sra Cristina Gosto muito de utilizar o ambiente para que os participantes registrem seu conhecimento inicial acerca de um tema, discutam, troquem informações, refinem ideias e avaliem o que aprenderam. O portfólio fica completo. 29/9/2010 Prof. Hirata O ThinkQuest é um ambiente virtual que pode facilitar a aprendizagem, desde que seja usado de forma adequada, em conjunto com outras estratégias de aprendizagem. O papel do professor é fundamental para obter-se uma aprendizagem com qualidade. 29/9/2010 Professora Lina Penso que o ambiente pode apoiar a aprendizagem do aluno, mas ele não determina essa aprendizagem. O direcionamento do professor apoiado aos novos ambientes de aprendizagem poderão definir melhor a aprendizagem do aluno. 29/9/2010 Prof. Emerson Aqui na Escola onde eu sou professor, percebe-se claramente que os alunos gostam e fazem uso desse Portal de Aprendizagem, chamado Thinkquest. Fato que pode ser comprovado pelo grande registro de acesso ao site, onde eles interagem com outros alunos e professores, participam de projetos e de atividades desenvolvidas pelos professores. 29/9/2010 61
  • 62.
    Sra Stalberg Sim. Éum ambiente diferente e interessante para a aprendizagem, além de conectar o aluno com o mundo todo. A interação professor/aluno é dinâmica. 29/9/2010 Sra. DE RIVERA si claro que si por que se puede lograr que los pequeños trabajen en equipo con sus papitos y eso es una buena base e importante para su aprendizaje ok 26/9/2010 Profa. Santin Si.Primero porque desarrolla sus habilidades comunicadoras. Le permite relacionarse en un ámbito seguro con sus pares de todo el mudo. Además, participa y se involucra en actividades creativas y educativas, a travérs de una herramienta que le resulta atractiva. Mejora su competencia de lecto-escritura. 26/9/2010 Srta. Laura Chacon Si, porque primeramente los motiva a hacer las cosas, la plataforma es facil de usar. Desarrolla la creatividad,el trabajo colaborativo, refuerzan sus competencias digitales. Ayuda tambien a mejorar la convivencia y reforzar y en algunos casos a formar valores como la solidariad, tolerancia y otros. 26/9/2010 DANIELLE - 1MIT P O TQ e uma excelente ferramenta de aprendizagem, pois adquirimos conhecimento nos divertindo, porem a maioria dos professores não o utiliza como um método auxiliar de ensino. 25/9/2010 62
  • 63.
    Respostas dos usuáriosquando questionados quais ferramentas facilitam a aprendizagem, segundo seus usuários: Profª Eliana A interatividade com a possibilidade de comunicação segura com pessoas do mundo todo amplia horizontes. 15/10/2010 Profª Denique Todas são muito boas. Mas verifiquei que as mensagens que eles trocam entre si despertam muito o senso crítico e a curiosidade por saber novos fatos para compartilhar com os amigos. 7/10/2010 Profª Loide Todas as ferramentas possibilitam o processo de aprendizagem. Desde a escrita, argumentação e reflexão, além de aprender a usar o computador como uma ferramenta de trabalho. 5/10/2010 Profª Eliana As ferramentas debate, brainstorm, voto, painel de mensagens, publicação, upload. Temos várias ferramentas para criar nossas aulas e para que os alunos também possam criar, isso é importante para treinarmos a capacidade de criatividade e inovação. 4/10/2010 Prof. Renata Ikeda Todas as ferramentas se utilizadas com um bom planejamento são facilitadoras no processo de aprendizagem, mas acredito que aquelas que possibilitam o olhar para o processo de uma discussão(debate/brainstorm/pergunta) ajudam os alunos a perceber o quanto a argumentação pode ser um meio de esclarecer e aprender mais sobre diversos conteúdos e assuntos. 1/10/2010 63
  • 64.
    Professora Lina Na verdade,a oportunidade de dar opinião e argumentar sobre as ideias, pode desenvolver no aluno pensamentos mais organizados e com isso ele tem a oportunidade de relacionar conteúdos, pesquisar sobre assuntos, criar soluções para situações desconhecidas e assim desenvolver sua autonomia na forma de aprender. Todas as ferramentas colaboram com esse processo. 29/9/2010 Profª Claudia Acredito que as ferramentas que incentivam a leitura e a escrita. Que em minha opinião é o publicar uma mensagem e o voto, isso para os alunos do primeiro ciclo e para o segundo ciclo é rico pois, podem explorar todas as ferramentas. 25/9/2010 Professora Juliana Possui uma interface bastante fácil e permite ao professor elaborar projetos com diversos recursos como enquetes e tempestades de ideias. Além de permitir ao aluno o uso de sua criatividade através da criação de suas próprias páginas. 25/9/2010 DANIELLE - 1MIT P Acho que todas são importantes, desde a criação da sua primeira pagina até a elaboração de projetos e criação de web sites. 25/9/2010 64
  • 65.
    Respostas dos usuários quando questionados sobre suas experiências: Prof.ssa Caprini Experiências são muitas: projetos de história, artigos para o jornal, projetos de literatura atividade individual e de grupo. Sono molte le esperienze: progetti di storia, articoli per il giornale, progetti di letteratura attività individuali e di gruppo. 10/11/2010 Sra. Sena Uma experiência vivenciada junto aos meus alunos é sempre quando trabalho uma aula teórica procura vivenciá-la, pois dessa forma o conteúdo se tornará significativo, com a realidade dos alunos acontecendo realmente o aprendizado. 26/10/2010 Srta. Alves dos Res Estamos utilizando o ambiente como espaço interativo das Formações Continuada em Serviço, com professores dos Laboratórios Escolar de Informática e também com alunos. O projeto está sendo iniciado, mas já temos muitas idéias. Uma delas são as publicações dos alunos. 8/10/2010 Profª Denique Eles puderam criar conhecimento a partir de ações simples e despertar o interesse pela história regional, preenchendo a lacuna que existe sobre o assunto. Ficaram mais confiante para debater os rumos do bairro e pensar em novos projetos. 7/10/2010 Profª Loide Além do projeto de compostagem que é muito real e é discutido no ambiente virtual ( fique à vontade para dar uma olhada em "Mais vida menos lixo")também utilizo para fechar algumas aulas com vídeo ou livros. Na minha página tem um trabalho sobre um filme infantil e que gerou bastante debate e aprendizagem na área humana e ética. 5/10/2010 65
  • 66.
    Profª Eliana Estamos comum projeto muito interessante e quem quiser participar fique á vontade precisamos de muita divulgação. Trata-se do projeto "A Corrente do Bem" para incentivar a prática da solidariedade resgatando os valores humanos, existem algumas atividades no thinkquest e depois faremos apresentações de dança e música na rua e em alguns eventos da cidade de Ubatuba onde moramos, para divulgar o projeto e mostrar o trabalho das crianças. 4/10/2010 Prof. Renata Ikeda Fiz um projeto com alunos de 3o ano sobre água em que foi possível desenvolver vários aspectos. Senti que os alunos estavam mais motivados em pensar caminhos e soluções para os problemas que encontravam sem tornarem-se passivos. Mas, no ambiente, também acho que a riqueza que a troca de experiências proporciona é um espaço importante para os alunos e também para os professores. 1/10/2010 Profa. Santin He diseñado un proyecto que fomenta la lectura, el cual resultó muy productivo. Actualmente desarrollo uno sobre valores en la educación como parte de nuestra idea de una Revolución Cultural para el S.XXI, dentro del marco de la conmemoración del Centenario de nuestra Revolución. 26/9/2010 DANIELLE - 1MIT P Quando participei das competições de 2007 e 2008 criando websites tive que ir busca do conhecimento aprendendo sobre informática, sobre a língua inglesa e em vários momentos no desenrolar dos projetos fui um pouco repórter, desenhista, escritora, pesquisadora. E alem de todas essas ações tive que usar minha criatividade para transformar os conhecimentos adquiridos em um bom projeto. 25/9/2010 66
  • 67.
    Respostas dos usuáriosquando questionados sobre quais transformações aconteceram com os alunos: Prof. Daniel Uma verdadeira revolução: além de melhorar a relação com os alunos e a motivação para o trabalho, mudou a direção da minha carreira de professor. 17/11/2010 Prof.ssa Caprini Sim, meus alunos estão muito contentes, estimulou e a parte e o resultado de compromisso aumentaram. Sì, i miei alunni sono molto contenti, stimolati e la partecipazione e l'impegno risultano aumentati. 10/11/2010 Profª. Santos Sim, os alunos se sentiram mais estimulados, e com isso aumentou a frequência e principalmente a participação nas aulas. 11/10/2010 Srta. Alves dos Res O interesse e a criatividade dos aprendizes são fantásticos. Você apresenta uma ideia eles vêm com outras melhores, a interação é o fator principal. 8/10/2010 Prof. Renata Ikeda Sim, houve diversas transformações, mas acredito que a maior foi encontrar uma maneira de visualizar instantaneamente o que os alunos produzem e assim poder junto com eles mapear seu processo de aprendizagem. A visualização desse processo é importantíssima. Também considero transformação a oportunidade de desenvolver projetos em que podem colaborar, realmente, uns com os outros de forma dinâmica e eficiente. 1/10/2010 Prof. Hirata O ThinkQuest adquiriu importância como ferramenta de comunicação e maior interação com e entre os estudantes, oferecendo possibilidades de auto- 67
  • 68.
    desenvolvimento, em umambiente em que os estudantes passaram a compartilhar seus anseios, seus desejos e suas produções. 29/9/2010 Prof. Emerson O nosso maior desafio, como professor, é conseguir superar os grandes obstáculos vivenciados no dia a dia da sala de aula. Temos muitos alunos e com realidades distintas, mas só conseguiremos resultados positivos quando fizermos um trabalho diferenciado. Os resultados práticos são visíveis no ambiente escolar. Melhora a interatividade e o relacionamento entre alunos e professores, a socialização das ideias, a participação nos projetos e atividades escolares. 29/9/2010 Profª Fatima Nas atividades não, mas na forma dos alunos participarem, agora eles de casa ou de outros lugares acessam o thinkquest que no caso é uma ferramenta a mais que contribui no processo de ensino aprendizagem. 28/9/2010 Profa. Santin Si. Los alumnos al principio no estaban muy interesados y se les dificultó un poco el manejo de las herramientas. Pero posteriormente, lo han empleado como una alternativa más segura para comunicarnos y trabajar. Mejoraron su redacción. 26/9/2010 68