UNIVERSIDADE ANHANGUERA


         ADMINISTRAÇÃO DE EMPRESAS




A MÍDIA IMPRESSA COMO PLANO ESTRATÉGICO DE
     MARKETING PARA O TERCEIRO SETOR




               NATAL CLODOVIL
             MÔNICA YAMAMOTO
            MÁRCIA DA SILVA ROLIM
          LEANDRO GOMES CARDOSO
         DEBORA APARECIDA FERREIRA




                  OSASCO
                    2012
NATAL CLODOVIL
                                MÔNICA YAMAMOTO
                           MÁRCIA DA SILVA ROLIM
                         LEANDRO GOMES CARDOSO
                       DEBORA APARECIDA FERREIRA




        A MÍDIA IMPRESSA COMO PLANO ESTRATÉGICO DE
                MARKETING PARA O TERCEIRO SETOR




Monografia apresentada como exigência para obtenção do grau de Bacharelado
em ADMINISTRAÇÃO DE EMPRESAS da UNIVERSIDADE ANHANGUERA .




Orientadora: Vanessa Zeferino




                                    OSASCO
                                      2012
Dedicamos esse material a Professora
Vanessa Zeferino, que nos orientou a
fazer esse trabalho de conclusão de curso
e nos divertiu com suas aulas inovadoras
e seu jeito meigo de lecionar.
AGRADECIMENTOS



     Agradecemos primeiramente a Deus, que nos deu a terra e a ferramenta
para construirmos nossos sonhos.


     Plantinhas   que nasceram        em situações adversas, sob tempestades e
calor temerosos. Em diversas ocasiões, pensamos que não iriamos crescer.
     O tempo passou, e descobrimos que não estávamos sozinhas, éramos em
seis que juntos formavam um belo jardim. Mas esse jardim precisava crescer,
precisávamos de aprendizado e conhecimento para sobreviver. O tempo foi
passando... Uma plantinha murchou, duas murcharam, até três...O sol era muito
forte e precisávamos de água, mas esse jardim foi forte e unido o suficiente para
ser o Jardim mais bonito da cidade!


     Passaram-se quatro anos e tivemos muitos jardineiros que nos ajudaram,
plesmente foram os professores da nossa vida, que nos ensinaram em todos os
momentos da nossa trajetória
     E não teve jeito, esse jardim cresceu e formou grandes administradores!


     Com essa pequenina e singela história, resumimos o que foram quatro
anos de estudo e dedicação. Aprendemos que a conquista é boa, mas se for em
equipe é melhor ainda, aprendemos também, que professor é o bem mais valioso
na formação de um ser humano.


     Agradecemos aos nossos           familiares, pais e amigos que sempre nos
ajudaram quando nos sentíamos poucos.


     Esses anos com muito estudo e dedicação, percebemos que temos
grandes dádivas: O convívio entre pessoas, a partilha de alegrias e a troca do
maior bem do mundo, o conhecimento!
A vida deve ser cuidada e enaltecida; deve-se
cultivar todas as possibilidades que encerra e fazer
delas um jardim, ainda que seja apenas para ter a
ventura de recolher, de quando em quando, uma
flor de cada planta que a própria mão semeou,
cultivou e aperfeiçoou .
        (Carlos Bernardo González Pecotche)
RESUMO




Este artigo tem por objetivo levantar, desenvolver e entender a importância da
mídia impressa dentro do terceiro setor. Sua utilização está inserida no estudo do
marketing e se aplicado de forma eficiente, tornar-se-á uma ferramenta
estratégica. Foram coletados dados de uma instituição e de fontes bibliográficas,
com a finalidade de exemplificar e facilitar o entendimento no que se refere ao
objetivo do artigo. Os estudos foram baseados no desempenho da organização
de direito privado, sem fins lucrativos conhecido com Centro das Indústrias do
Estado de São Paulo (CIESP), cujo foco está no atendimento às necessidades e
demandas das indústrias, representando-as perante os órgãos públicos federais,
estaduais e municipais. O levantamento de informações foi baseado nas edições
dos jornais impressos da entidade em tela, que traz em seu bojo o planejamento
estratégico de marketing, para que o leitor conheça as diretrizes essenciais na
editoração e diagramação de um jornal impresso.




Palavras-chave: JORNAL; MARKETING; PLANEJAMENTO; ESTRATÉGICO;
TERCEIRO SETOR; MÍDIA IMPRESSA.
RESUMEN




Este artículo pretende planear, desarrollar y comprender la importancia de los
medios de impresión dentro del tercer sector. Su uso se inserta en los estudios
de marketing y al aplicarse efectivamente, hará una herramienta estratégica.
Los datos fueron colectados de una institución y de fuentes de literatura, con el
fin de ilustrar y facilitar la comprensión sobre el propósito del artículo. Los
estudios se basan en el rendimiento de la organización del derecho privado, sin
fines de lucro conocida como el Centro de las Industrias del Estado de São Paulo
(CIESP), cuyo objetivo es responder las necesidades y demandas de las
industrias, su representación ante las autoridades federales, estatales y
municipales. La encuesta se basó en la información de las ediciones impresas de
los periódicos de la entidad en la pantalla, lo que trae consigo la planificación
estratégica de marketing, para que el lector conozca las directrices esenciales
sobre la edición y distribución de un periódico impreso.




PALABRAS CLAVES: PERIODICO; MARKETING; PLANEAMENTO;
ESTRATÉGICO; TERCER SECTOR; PERIÓDICO IMPRESO.
LISTA DE TABELAS


TABELA 1 – JORNAL INDUSNEWS.................................................................................43

TABELA 2 – PAUTA..........................................................................................................46
LISTA DE FIGURAS




FIGURA 1 – ORGANOGRAMA CIESP DENTRO DE UMA DIRETORIA REGIONAL .....22

FIGURA 2 – CONVITE PARA ESTRATÉGIA DE PROMOÇÃO ..................................... 34

FIGURA 3 – CICLO PDCA .............................................................................................. 42
LISTA DE ABREVIATURAS




CIESP – CENTRO DAS INDÚSTRIAS DO ESTADO DE SÃO PAULO

MAESTRO – METODOLOGIA DE GOVERNANÇA CORPORATIVA INTEGRADA
À GESTÃO EM MICROFINANÇAS

OSCIP – ORGANIZAÇÃO DA SOCIEDADE DE INTERESSE PÚBLICO

ONG – ORGANIZAÇÃO NÃO GOVERNAMENTAL

FIESP – FEDERAÇÃO DAS INDÚSTRIAS DO ESTADO DE SÃO PAULO

DR – DIRETORIA REGIONAL

NJE – NÚCLEO DE JOVEM EMPREENDEDOR

NUCAH – NÚCLEO DE CAPITAL HUMANO

IBGE – INSTITUTO BRASILEIRO DE GEOGRAFIA E ESTATÍSTICA

SESI – SERVIÇO SOCIAL DA INDÚSTRIA

SENAI – SERVIÇO NACIONAL DE APRENDIZAGEM INDUSTRIAL
SUMÁRIO


1 INTRODUÇÃO.....................................................................................................12
2 TERCEIRO SETOR.............................................................................................15
3 ORIGEM DO CIESP.............................................................................................17
   3.1 COMO TUDO COMEÇOU.............................................................................17
   3.2 ESTRUTURA ORGANIZACIONAL................................................................20
4 MÍDIA IMPRESSA COMO FATOR DE MARKETING PARA O TERCEIRO
SETOR....................................................................................................................23
   4.1 CONCEITO....................................................................................................23
   4.2 JUSTIFICATIVA.............................................................................................24
5 CONCEITO DE MARKETING E SUA EVOLUÇÃO.............................................26
   5.1 CONCEITO....................................................................................................26
      5.1.1 ORIGEM..................................................................................................28
   5.2 MARKETING DE SERVIÇOS........................................................................28
      5.2.1 O SETOR DE SERVIÇOS.......................................................................29
   5.3 INTANGÍVEL..................................................................................................30
   5.4 OS 4 P'S E OS 4 C'S.....................................................................................31
      5.4.1 OS 4 P'S .................................................................................................31
      5.4.2 4 P'S DE SERVIÇOS...............................................................................31
      5.4.3 4 C'S........................................................................................................32
   5.5 ESTRATÉGIA PROMOCIONAL....................................................................33
   5.6 SEGMENTAÇÃO DE MERCADO..................................................................37
6 O PLANO ESTRATÉGICO ALINHADO AO MARKETING...................................38
   6.1 PLANO ESTRATÉGICO NO MARKETING...................................................38
  6.2 ANÁLISE SWOT............................................................................................39
  6.3 O CICLO PDCA NO MARKETING.................................................................40
  6.4UTILIZANDO A FERRAMENTA 5 W'S E 2 H'S...............................................42
  6.5 DEFINIÇÃO DA PAUTA .................................................................................45
   6.6 ESTRATÉGIA MIX DE MERCADO...............................................................47
7 COLETA DE DADOS............................................................................................49
8 CONCLUSÃO......................................................................................................51
9 GLOSSÁRIO........................................................................................................52
10 REFERÊNCIAS BIBLIOGRÁFICAS..................................................................53
12

      INTRODUÇÃO


      O objeto do artigo para a realização dessa pesquisa em forma monográfica
para o Trabalho de Conclusão de Curso de Administração de Empresas foi a
utilização da mídia impressa como ferramenta de marketing para o terceiro setor,
na divulgação do Centro das Indústrias do Estado de São Paulo (CIESP),
Instituição do terceiro setor situada na Região Bragantina.


      O projeto desenvolvido foi a publicação de um periódico no formato tablóide
com pautas direcionadas às ações regionais. A problemática da pesquisa foi:
Toda empresa do terceiro setor deveria utilizar o marketing estratégico como
ferramenta de fortalecimento da sua marca. Seja de pequeno ou grande porte
necessita de marketing, comunicação e relacionamento, em especial, destaca-se
o terceiro setor que sobrevive da marca e credibilidade dos serviços.


      O objetivo geral deste artigo é compreender a importância do marketing no
setor terciário. Os objetivos específicos detalham as ferramentas de comunicação
e o que elas impactam em relação aos benefícios, pois um dos desafios
enfrentados é a legitimidade, onde é necessária uma formalização legal,
transparências de ações e divulgação de resultados.


      O objetivo específico é mostrar aos leitores a importância do organograma
e do estatuto no nascimento da entidade, que serão elementos que darão a base
para formar seus propósitos organizacionais, que futuramente, servirão para a
elaboração de novos projetos.


      A justificativa para o desenvolvimento deste artigo foi reunir as ações da
entidade, promover o marketing social, fortalecer a marca CIESP, dar visibilidade
às instituições parceiras e aos associados por meio de um periódico. A
representatividade da instituição no âmbito estadual, bem como a interação com
a imprensa local e o poder público, contribuíram para o alcance do público-alvo, a
divulgação das ações e a fonte de informação. A metodologia utilizada no artigo
baseou-se no acompanhamento de ferramentas do plano estratégico, no contexto
geral do marketing e das peculiaridades do terceiro setor. Esse trabalho está
13

dividido em oito seções.


      A segunda seção versa sobre o terceiro setor, que no artigo, relata toda a
sua origem. No Brasil, são vários tipos de organizações que pertencem ao setor
terciário, porém, todas não objetivam lucro e são regidas por estatuto e atas de
eleição..


      A terceira seção aborda a origem do CIESP e sua trajetória até os dias
atuais. Mostra também, a estrutura organizacional de uma diretoria regional, ou
seja, o organograma que define as funções e também sua missão, visão e
valores.


      A quarta seção explana o conceito da mídia impressa e sua origem no
mundo e no Brasil. Esclarece também, os motivos pela escolha da mídia
impressa, visto que as pesquisas indicam uma certa tendência para a leitura do
jornal mesmo na era da internet.


      A quinta seção, que faz parte do desenvolvimento, traz o conceito teórico
do marketing, os picos de êxtase de evolução e a concepção do mercado dentro
de vários setores. Aborda ainda, a definição de marketing e setor de serviços.
Define também, a intangibilidade, que é um tema que faz parte da cadeia de
serviços e valores. Neste    contexto, explana-se também sobre os 4 P's, e
consecutivamente a origem dos 4 P's de serviços e 5 C's. No mesmo capítulo,
orienta-se sobre a estratégia promocional, que é a definição e orientação da
promoção do bem ou serviço. Utiliza-se também como plano a segmentação do
mercado, ou seja, ao criar o jornal deve-se conhecer quem é o público e o que
eles gostam de ler.


      Na sexta seção, que ainda faz parte do desenvolvimento, ressalta a
importância do plano estratégico para o marketing, bem como a utilização de
ferramentas: SWOT, PDCA E 5W2H. No mesmo capítulo, explica-se o que é uma
pauta e utiliza o jornal Indusnews como exemplo. E no último parágrafo,
pressupõe a estratégia de mix de mercado, que agrega todas as diretrizes que
definem marketing.
14



      Na sétima seção, setor concluinte do artigo, faz-se a coleta da pesquisa de
satisfação do jornal. Nessa categoria, o objetivo é checar se o jornal cumpriu seu
papel e se realmente o público aderiu.


      Na oitava seção, que fecha o conceito da conclusão, define se o trabalho
cumpriu com o seu objetivo,      que era utilizar a mídia impressa como plano
estratégico de marketing para o terceiro setor.
15

         2 TERCEIRO SETOR



         Segundo o manual Metodologia de Governança Corporativa Integrada à
gestão em Microfinanças, MAESTRO (2008) descreve o conceito de terceiro
setor:


                       O Terceiro Setor é compreendido como um conjunto de valores que
                       privilegia a iniciativa individual, a autoexpressão, a solidariedade e a
                       ajuda mútua, além de considerar também aspectos institucionais e
                       econômicos.



         De acordo com Fernandes (2002) o primeiro setor é o estado, o segundo
setor está ligado ao mercado. A referência ao terceiro setor é indireta, por não ser
nem governamental e nem lucrativo. Esta expressão foi utilizada para designar
algumas associações nos EUA, em 1970. Na década de 1980 a expressão
começa a ser utilizada na Europa. São compreendidas por organizações sem fins
lucrativos; entidades filantrópicas; Organizações Não Governamentais (ONGs);
fundações; associações; instituições voluntárias, Organizações da Sociedade
Civil de Interesse Público (OSCIPs). O setor terciário difere das entidades
privadas por não ter interesse no lucro, além de envolver indivíduos voluntários.
Segundo Coelho (2000),


                      Pelo menos teoricamente, essas organizações distinguiram-se das
                      entidades privadas inseridas no mercado por não objetivarem lucro e por
                      responderem, em alguma medida, às necessidades coletivas. É preciso
                      não confundir público e coletivo.



         Dentro dessa definição, consegue-se analisar que o público remete ao
Estado, enquanto o coletivo preocupa-se em atender os anseios da organização
civil.   Fernandes (2002) afirma que “...o conceito designa simplesmente um
conjunto de iniciativas particulares com um sentido público.”


         Toma-se com exemplo o CIESP, cuja missão é defender os interesses
16

comuns dos seus associados e do setor industrial. Prega a teoria do Terceiro
Setor que as entidades sem fins lucrativos são aquelas em que os recursos
advêm daqueles que se aglutinam em torno de interesses comuns e contribuem
financeiramente e, também, de outras fontes de financiamento, que na maioria
dos casos são ligadas ao Estado por meio de projetos.
17

3 ORIGEM DO CIESP



      3.1 COMO TUDO COMEÇOU



      Como explanado na primeira seção, toda e qualquer organização nasce de
uma necessidade coletiva. Utiliza-se nesse artigo a história da entidade e sua
evolução até 2012.


      A fundação do Centro das Indústrias do Estado de São Paulo (CIESP),
ocorreu no dia 28 de março de 1928 em reunião no Clube Comercial, na época
localizado na Rua São Bento, nº 47, com a instalação de uma Diretoria provisória,
presidida por Jorge Street, enquanto se providenciava a redação dos estatutos e
a eleição da primeira diretoria permanente.


      A escolha do cargo principal ficou com o então maior industrial do País; o
Conde Francisco Matarazzo e o segundo cargo em importância, para Roberto
Simonsen, na época, um jovem de 39 anos. A posse ocorreu no dia primeiro de
junho do mesmo ano presidida pelo Governador do Estado de São Paulo, Júlio
Prestes. Os demais cargos da primeira diretoria foram ocupados por
representantes das principais empresas e mentores de grandes ideias, tais como:
Horácio Lafer, Jorge Street, José Ermírio de Moraes e Antonio Devisate.


      A partir da fundação, surgem os primeiros desafios: atender o principal
anseio dos fundadores ou seja o de transformar a classe industrial em formadora
de opinião; criar um serviço de informações sobre preços de mercado no mundo;
um centro de estatísticas; montar uma biblioteca especializada; inaugurar um
centro de exposições e instalar um laboratório de análise de materiais e
desenvolver um sistema de normas para a produção, uma combinação altamente
prática, mas não comum na época.


     Com o decreto de 1931, que instituiu um modelo sindical baseado em
associações de classe, Federações Estaduais e Confederações, o CIESP -
18

Centro das Indústrias do Estado de São Paulo passa a chamar-se FIESP -
Federação das Indústrias do Estado de São Paulo, com as funções de: formar
a Confederação Nacional da Indústria e do Comércio e organizar um tribunal
de conciliação e arbitramento, destinado a resolver questões entre patrões e
empregados.A partir da fundação, surgem os primeiros desafios: atender o
principal anseio dos fundadores ou seja o de transformar a classe industrial em
formadora de opinião; criar um serviço de informações sobre preços de
mercado no mundo; um centro de estatísticas; montar uma biblioteca
especializada; inaugurar um centro de exposições e instalar um laboratório de
análise de materiais e desenvolver um sistema de normas para a produção,
uma combinação altamente prática, mas não comum na época.


      Com o decreto de 1931, que instituiu um modelo sindical baseado em
associações de classe, Federações Estaduais e Confederações, o CIESP -
Centro das Indústrias do Estado de São Paulo passa a chamar-se FIESP -
Federação das Indústrias do Estado de São Paulo, com as funções de: formar
a Confederação Nacional da Indústria e do Comércio e organizar um tribunal
de conciliação e arbitramento, destinado a resolver questões entre patrões e
empregados.


      Em 1949, se inicia a descentralização da Entidade com a criação de oito
DRs - Diretorias Regionais no interior do estado, fato este que fortalece a
representatividade política do CIESP, aumenta o seu quadro associativo,
amplia e diversifica suas atividades.


      Hoje, em todo o Estado, são 42 DRs trabalhando pelos interesses da
indústria, desenvolvendo projetos culturais, econômicos e sociais visando à
melhoria de qualidade de vida das regiões onde estão localizadas.


      Na Região Bragantina, depois da ocorrência de um incêndio na empresa
Santa Therezinha de Papéis, atual Santher, ficou evidente a falta de um
contingente do corpo de bombeiros na cidade, fato este que ensejou um
movimento de empresários locais na busca de apoio das autoridades civis para
se conseguir esta benfeitoria, fazendo-se necessária a criação de uma entidade
19

que os representasse. Dessa forma iniciaram-se as reuniões do CIESP na
própria Santher.


      Em terreno doado pela Prefeitura da cidade e recebendo a doação da
estrutura metálica do Presidente da entidade, Sr. Mário Amato; o CIESP
Regional de Bragança Paulista inaugura aos treze dias do mês de novembro de
1991, sua sede e no dia 23 de julho de 2004 o auditório “Norberto Pedro” para
dar melhor atendimento às cidades de Atibaia, Bragança Paulista, Bom Jesus
dos Perdões, Joanópolis, Monte Alegre do Sul, Nazaré Paulista, Pedra Bela,
Pinhalzinho, Piracaia, Socorro, Tuiuti e Vargem.


      Hoje, as atividades desenvolvidas pela entidade conta com os seguintes
serviços: Núcleo de Jovens Empreendedores (NJE), responsável pelas ações
sociais e de capacitação dos jovens empresários; Núcleo de Capital Humano
(NUCAH), que se dedica à pesquisa e ao desenvolvimento dos recursos
humanos e na formação de lideranças; Assessoria em exportação e emissão de
certificado de origem; Posto do CIEE para contratação de estagiários,
aprendizes e trainees; Emissão de certificados digitais, serviço esse nomeado
como autoridade de registro junto a Imprensa Oficial e inaugurado no dia 5 de
novembro de 2011.


      Além    desses    serviços   o   CIESP,   também     dispõe   de   diversos
departamentos especializados para atender seus associados, tais como: Meio
Ambiente; Infraestrutura; Jurídico; Câmara de Arbitragem, Gestão de Negócios,
Responsabilidade Social, Inovação e Tecnologia.


      Como mostrado, é interessante e necessário conhecer toda a história de
uma instituição e utilizar para o planejamento estratégico de marketing. Divulgar
a história de uma organização irá trazer credibilidade e valores.
20

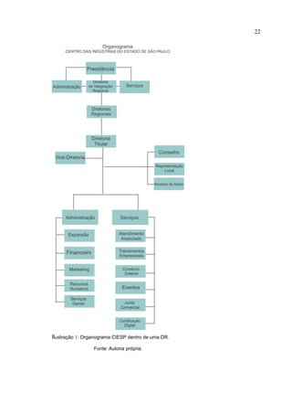
      3.2 ESTRUTURA ORGANIZACIONAL



      Estrutura organizacional do CIESP


      "Se você não sabe para onde vai, todos os caminhos o levarão para lugar nenhum."
                                                                              Henry Kissinger


      Na Figura 1 apresenta-se o escopo organizacional da entidade usada no
artigo. É por ela que se identificam as funções dentro de qualquer organização,
seja pública ou privada. Tenório (2005) defende que,


                      O organograma representa graficamente a divisão no trabalho da
                      organização, tanto no sentido horizontal, definindo áreas de atuação, no
                      sentido vertical, estabelecendo níveis hierárquicos ou de decisão. Por
                      meio do organograma visualizamos as relações de autoridade e de
                      comunicação entre unidades e grupos de trabalho. Devemos considerar
                      no entanto, que o organograma mostra a instituição num determinado
                      momento e que, no dia a dia, as relações nele apresentadas podem
                      sofrer modificações, razão pela qual deve ser visto periodicamente.


      O organograma mostra que a diretoria tem a autoridade e responsabilidade
para dirigir, com um diretor titular e dois vice-diretores. O conselho, os
representantes locais e os núcleos são órgãos de apoio da diretoria e ligados a
ela estão os departamentos, agentes executores. No sentido horizontal os
departamentos Administração e Serviços respondem diretamente ao diretor titular
e na eventualidade de sua substituição ao primeiro vice-diretor, deles originando
os diversos setores de auxiliares para o funcionamento da diretoria regional. Isto
comprova que os departamentos têm o seu nível de importância e essencialidade
dentro do escopo. É importante analisar que, os departamentos estão ligados à
diretoria, não aos conselhos, representantes e núcleos que tem um grau de
importância elevado dentro da organização.


      Na sequência, dentro de cada função no organograma existem as
responsabilidades e o cumprimento de tarefas. É importante ressaltar que esta
instituição, bem como a maioria do terceiro setor, possuem um estatuto, que
segundo o dicionário é uma espécie de lei que regulamenta as associações,
organizações, entre outros. Segundo Tenório (2005), “ O Estatuto deve expressar
21

quais as competências de cada unidade, informando quem decide e quem
assessora.” Ao tomar como exemplo o estatuto CIESP, observa-se que ele orienta
nos objetivos, organograma, funções, eleições e todo o processo. É interessante
conhecê-lo para entender a missão, objetivos e valores dessa organização.
Estrategicamente o propósito vai definir, em poucas palavras, para onde ir, qual
caminho seguir e como alcançar um determinado objetivo.


      De acordo com Cecconelo, Antonio Renato e Adjental, Antonio (2008).


                    A visão representa a imagem futura que se projeta de um negócio, com
                    base nas premissas disponíveis, a missão reflete as incumbências a
                    serem assumidas para a consecução da imagem projetada. Se a missão
                    representa o caminho a ser trilhado, os valores representam o conjunto
                    de princípios e normas, os parâmetros que serão incorporados e aceitos
                    para a condução da empresa ao cumprimento da missão.
22




Ilustração 1: Organograma CIESP dentro de uma DR.
                 Fonte: Autoria própria.
23

     4 MÍDIA IMPRESSA COMO FATOR DE MARKETING PARA O
TERCEIRO SETOR




         4.1 CONCEITO



         Segundo o Manual de Redação da Folha de São Paulo (2001) a mídia
designa os meios de comunicação. Indica os meios de comunicação impressos,
como jornais e revistas. O tema também designa o profissional da área de
publicidade que escolhe os veículos em que o anúncio será divulgado.


       Foi em um sábado, no dia 10 de setembro de 1808 que a sociedade
conheceu a Gazeta do Rio de Janeiro, primeiro jornal impresso. Antes da família
real, tudo era proibido no Brasil em questão de imprensa. Livros, jornais, panfletos
não podiam ser veiculados no país. A Gazeta, mesmo sendo um dos órgãos
oficiais do país era censurada. A colônia portuguesa mantinha essa restrição
quanto à comunicação, porém, em outras colônias americanas já se utilizava a
mídia desde o século XVI. Em meados do anos 1950, depois da segunda guerra
mundial a mídia ganha concorrentes e é produzida em massa, com a introdução
da mídia eletrônica. Com essa constante evolução, os norte-americanos mudam
os conceitos no Brasil, criando novas categorias: a informativa, opinativa e
interpretativa. Esse fator foi preponderante para dar mais ênfase e profundidade
nos assuntos. A partir de 1980, ocorre mais uma evolução significativa no país,
que culminou com o Impeachment do presidente da República em 1992, a mídia
impressa teve papel determinante. Deu-se maior relevância aos jornalistas
independentes que não estavam submetidos ao estado e sim às forças de
mercado. Tanto no Brasil, quanto nos Estados Unidos, onde ocorreu o caso
Watergate1, houve uma reformulação da maneira em se tratar da notícia. O
jornalismo passou a mostrar suas próprias falhas de forma patente. A imprensa

1 O caso Watergate foi o escândalo político ocorrido na década de 1970 nos Estados Unidos da
América que, ao vir à tona, acabou por culminar com a renúncia do presidente americano Richard
Nixon eleito pelo partido republicano. "Watergate" de certo modo tornou-se um caso paradigmático
de corrupção
24

perde parte de sua credibilidade e passa a ser denominada de invasiva e
conivente. Diante destes fatos, ocorre novamente uma forte influência dos jornais
americanos, como o caso do US Today, que inclui a formatação de cadernos
como os conhecidos hoje no Brasil. O panorama muda novamente logo após o
movimento pelas Diretas Já e se consolida com o aparecimento de um jornalismo
mais ágil, preciso e coerente com os fatos, pois agora concorre com outras mídias
que ganharam fôlego e se tornaram mais presentes na vida das pessoas. A
internet trouxe uma nova maneira de escrever os textos e dar informação de
forma concisa e leve. A manchete ou título da matéria tem relevância quando se
quer a atenção do leitor.


      O impresso passa a ser aquele veículo que se pode aprofundar a notícia
que a televisão veiculou, o portal da internet noticiou e que se tornará voz corrente
nas conversas do dia seguinte. Há uma condição importante para que o impresso
se sobreponha a outras formas de produzir a notícia devido a sua perenidade.
Considera-se que cada exemplar de um jornal é lido por no mínimo uma pessoa
sendo extendido por no mínimo mais três. A televisão tem um poder maior para
atingir um contingente grande de telespectadores, mas nem todos estarão atentos
aos fatos. Já no caso da internet, uma parcela considerável da população ainda
não tem acesso ao computador e quando tem não dispõe de sinal em sua região
ou mesmo , se possui, não tem acesso a banda larga devido ao preço proibitivo.



      4.2 JUSTIFICATIVA



      Uma pesquisa feita em outubro de 2011 pela World Association of
Newspapers and News Publishers mostra que os jornais impressos têm mais
alcance que a internet em termos de leitura. A pesquisa informa que a população
mundial teve um declínio na leitura de um periódico, pois foi compensada por
leitores digitais. Mesmo assim, ela enfatiza que os jornais alcançam 2,3 bilhões de
pessoas por dia, enquanto a internet alcança 1,9 bilhão.


       Quando se trata da circulação de leitores em alguns países, há uma
25

disparidade quanto à geografia, está em declínio nos países ocidentais
desenvolvidos (mais na América do que em outros lugares) e em ascensão na
Ásia e América Latina. Caiu 2,5% ano a ano e 18% em cinco anos na Europa
Ocidental, diz o relatório. Na Ásia, região do Pacífico, cresceu 7% de 2009 a
2010, e 16% em cinco anos. Nos Estados Unidos, a circulação vem despencando
11% ano a ano, e 17% em cinco anos. O país onde se lê mais jornal é a Islândia,
onde 96% dos habitantes têm o hábito diário de ler algum periódico. O segundo
lugar pertence ao Japão, com 92%, seguido de Noruega, Suíça e Suécia (82%),
Finlândia e Hong-Kong (80%).


       Outra pesquisa denominada "Hábitos de informação e formação de opinião
da população brasileira", feita em 2010 pela Secom (Secretaria de Comunicação
da presidência da República), aponta que os jornais de circulação diária são lidos
por 46,1% da população brasileira. Entre esse grupo, 24,7% leem diariamente e
30,4% um dia por semana, em média. Concluindo, a mídia impressa é um meio
de comunicação com potencial, possui mais relevância e seguindo as diretrizes
das pesquisas, é mais valorizado que uma newsletter.


       Caldas (2002) defende que há uma diferença entre leitores e usuários de
internet e que um jornal bem elaborado deve conter conteúdos com originalidade,
valores, fatos e opiniões, diferentemente do que o internauta busca, que são
informações em poucas linhas.


       Kotler (2000) define:


                      Informações podem ser produzidas e comercializadas como um produto.
                      É essencialmente isso que escolas e universidades produzem e
                      distribuem, mediante um preço, aos pais, aos alunos e às comunidades.


       O objetivo é trazer conteúdo diferenciado e design arrojado e elegante
dentro da mídia impressa para que o leitor possa ser cativado por esse produto e
tenha interesse em usá-lo. Para fazer uma pauta, é necessário conhecer o
público-alvo, fazer uma análise de cenário micro e macroambiente e alinhar isso
com os objetivos e valores da instituição.
26

5 CONCEITO DE MARKETING E SUA EVOLUÇÃO




5.1 CONCEITO



      Conforme o dicionário Michaelis o conceito de marketing é:


                      Comercialização. 2 Execução de todos os atos de comércio que sirvam
                     para dirigir o escoamento de mercadorias e serviços do produtor ao
                     consumidor. 3 Conjunto de operações que envolvem a vida do produto,
                     desde a planificação de sua produção até o momento em que é adquirido
                     pelo consumidor.


       Ou seja, ao interpretar essa definição, observa-se que o marketing é um
aglomerado de ações que fazem parte do ciclo de produto, desde a concepção da
ideia até a chegada ao consumidor final. Infelizmente, no Brasil as pessoas
confundem com o setor de vendas.


      O Autor Kotler (2000), defende que o marketing é bem diferente de vender.
Outrossim, as vendas fazem parte do contexto de marketing, porém é uma
consequência. A questão é descobrir necessidades não atendidas e fornecer
soluções e quando o marketing tem êxito não precisa fazer esforço para venda,
ou seja, o produto vende por si só.


      Kotler (2000), em suas próprias palavras define o papel do marketing;


                     Marketing não pode ser o mesmo que vender porque começa muito
                     antes de a empresa ter o produto. Marketing é a tarefa, assumida pelos
                     grandes, de avaliar necessidades, medir sua extensão, e intensidade e
                     determinar se existe a oportunidade para lucros. A venda ocorre depois
                     que um produto é fabricado. O marketing continua por toda a vida do
                     produto, tentando encantar novos clientes, melhorar o poder de atração
                     e o desempenho do produto, tirar lições dos resultados das vendas do
                     produto e gerenciar as vendas repetidas aos mesmos clientes.
27



      Na mesma concepção, temos a afirmação do autor Las Casas (2002);


                     A área do conhecimento que engloba todas as atividades concernentes
                     às relações de troca, orientadas para a satisfação, os desejos e
                     necessidades dos consumidores, visando alcançar determinados
                     objetivos da organização ou indivíduo e considerando sempre o meio
                     ambiente de atuação e o impacto que estas relações causam no bem-
                     estar da sociedade.


      Perante essa citação, a área do marketing é uma área que busca os
anseios para a satisfação do cliente.


      A partir da formulação do marketing, obtêm-se várias denominações, com
alguns exemplos;


      Marketing de serviços
      Agregar valor aos serviços prestados por uma empresa.


      Endomarketing
      Dentro da empresa. O objetivo é agregar valor da empresa e do
produto/serviço para o funcionário


      Marketing social
      Foca o bem estar da sociedade, pensando na sustentabilidade.


      Joint Marketing
      União de duas empresas para um bem comum.


      Marketing Industrial
      Business to business, ou seja, são ações de marketing voltadas as
empresas oriundas de empresas.


      Marketing pessoal
      É a imagem que uma pessoa passa, por seu comportamento e
comunicação.
28

      5.1.1 ORIGEM



      A Revolução Industrial trouxe uma série de mudanças para a indústria. A
fabricação em grandes quantidades fez com que existisse mais concorrentes em
todo o mundo e não somente isso, a globalização promoveu mais ainda a
concorrência entre países, que é a melhor forma de medir o produto e o serviço,
foi assim que as pessoas mudaram e implantaram a melhoria contínua dentro de
seus processos.


      Em 1920 surge as primeiras mudanças e a estratégia de vendas para o
mercado é dado como pontapé inicial. O objetivo na época era somente vender
em grandes quantidades, trabalhando sobre a necessidade da demanda. Em
1950 o conceito muda e as empresas preferem conquistar o cliente e entender
suas necessidades e seus desejos, vender é apenas uma consequência. Em
1980 esse conceito é aprimorado e obtêm-se novas ideias, tais como: superar as
expectativas dos clientes; analisar concorrência (inteligência de mercado);
agregar mais valor ao produto e o cliente é o foco. Nesse sentido, Berardi (2004)
defende que, “ O marketing é um estudo das necessidades e desejos dos clientes
para, de posse destas informações, oferecer a eles, exatamente o que desejam.”



      5.2 MARKETING DE SERVIÇOS



      MARKETING DE SERVIÇOS
      Como explicado anteriormente, a década de 80 trouxe o desenvolvimento
do marketing em todos os setores, isso se deve a evolução do mercado e
também das pessoas.
      Conforme o autor Las Casas (2002);


                    De modo geral, na década de 80 o marketing desenvolveu-se
                    intensamente em vários setores e, especificamente no terciário, o
                    crescimento foi ainda mais acelerado. A mudança na mentalidade
                    empresarial pode ser apontada como um dos fatores que contribuíram
                    para isso, no sentido que, hoje em dia, médicos, dentistas, auditores,
                    contadores, entre outros profissionais, já aceitam a ideia de aplicar
29

                     técnicas mercadológicas aos seus negócios.


        Serviços, diferentemente de produto, é algo intangível, porém não deixa de
ser comercializado    por uma empresa ou por um indivíduo. O autor Rathmell
(1966) faz a afirmação perfeita sobre a diferenciação de cada um. “Bem nada
mais é do que um produto, artigo ou material e serviços é uma ação, esforço ou
desempenho.”



        5.2.1 O SETOR DE SERVIÇOS



        Segundo uma pesquisa feita pelo Instituto Brasileiro de Geografia e
Estatística (IBGE), em junho de 2012 a produção variou 0,2% e em três meses
seguidos as taxas somaram a perda de 2,%. Em relação ao ano passado, se
comparar a mesma época representa uma queda 5,5% décimo resultado negativo
consecutivo nesse tipo de comparação e o mais intenso desde setembro de 2009
(-7,6%), esses números mostram efetivamente a queda da produção industrial no
país. É fato de que a globalização, a inflação e o sistema tributário faz com que o
país perca mercado interno para concorrentes de outros países.


        Entretanto, o país perde no setor industrial e ganha do setor de serviços.
Uma pesquisa feita pelo IBGE e publicada pela globo G1 mostra que a economia
do país cresce 4% no terceiro trimestre de 2012. Em especial, o setor de serviços
registra aumento de 7% e a indústria um declíno de -2,5%, o setor agropecuário
registra maior crescimento, 4,9%. No setor de serviços, tiveram destaque as
atividades de intermediação financeira e seguros (1,8%), serviços de informação
(1,0%), administração, saúde e educação pública (0,8%) e outros serviços (0,8%).


        Os dados representados mostram que o crescimento do setor de serviços
alavanca o desenvolvimento e representa parcela expressiva na economia do
país.
30

       5.3 INTANGÍVEL



       O serviço é intangível, não se pode pegar. Isso significa que uma
organização deve estar atenta quando se implementa o plano de ação para
marketing de serviços. Antes de mais nada, profissionais capacitados para a
venda fazem uma grande diferença positiva. Fisicamente, deve-se procurar
demonstrar toda a parte com material da melhor maneira. Sites, catálogos e o
jornal Indusnews usado como exemplo é uma amostra disso. Conforme                  Las
Casas (2002),


                      ...elaborar o máximo esmero a parte material que for agregada aos
                     serviços. O preparo de uma proposta bem encadernada, detalhada e
                     com ótima apresentação também caracteriza um esforço de evidência
                     física.


       Primeira aparência é o que fica. Esse termo realmente é verdadeiro para a
sobrevivência do setor de serviço, ou seja, a organização deve se preocupar com
sua fisionomia. Ao comprar um produto, o primeiro passo é olhar a embalagem e
para isso o cliente deve se identificar com o produto, que deve cativá-lo. No
mundo do setor de serviços, existe também uma embalagem que na verdade é
intangível, mas com fator preponderante para a conquista e fidelização de
clientes.


       O CIESP por exemplo, sobrevive da captação de recursos da indústria, ou
seja, existe uma relação de troca, pois vende-se um serviço por recursos
financeiros. Para isso, a entidade deve manter sua credibilidade e o segredo da
fidelização do cliente é o bom atendimento e tornar as promessas tangíveis, como
Las Casas (2002)defende, “A tangibilização do intangível         deve fazer parte e
acompanhar as apresentações de venda.”
31

      5.4 OS 4 P'S E OS 4 C'S




      5.4.1 OS 4 P'S



      Para um planejamento eficaz é necessário entender os quatros aspectos
mercadológicos fundamentais que regem o marketing mix. De acordo com o
autor Cecconelo, Antonio Renato e Adjental, Antonio (2008);


                    Produto são as características de qualquer bem, serviços, ideia, pessoa,
                    instituição., que potencialmente possui valor de troca. Preço são as
                    variáveis que refletem o custo do produto para o consumidor , como
                    preço propriamente dito, condições de pagamento, aceitação ou não de
                    cartões de crédito, entre outras. Praça é tudo o que se relaciona a
                    distribuição, localização física e logística envolvida para fazer um produto
                    chegar às mãos do consumidor. Promoção é processo de comunicação
                    ativa dos atributos e benefícios de um produto para o mercado-alvo
                    pretendido.




      5.4.2 4 P'S DE SERVIÇOS



      O marketing de serviços necessita de considerações especiais para sua
comercialização e também possui quatro diretrizes para desenvolver as
atividades. Sãos os 4 p's: perfil, processos, procedimentos e pessoas.


      O perfil é o estabelecimento onde ocorrerá a prestação do serviço, inclui
todo o layout dos móveis, escritório e limpeza, pois o cliente ao chegar no
escritório, vai relacionar o trabalho que a organização desenvolve                  com as
atividades que sejam voltadas à organização e a arrumação.


     Os processos definem o fluxograma de uma empresa, é necessário manter
pessoas capacitadas e mapear os processos. Cada setor deve ter uma função e
todo funcionário deve desempenhar uma função com a demanda de ser
32

responsável por aquilo que faz. A importância do atendimento ao cliente e não
deixá-lo esperando faz com que a organização tenha um alto índice de
credibilidade.


       Procedimentos


       O procedimento está ligado ao processo, por exemplo, o CIESP em seu
departamento de certificação digital.


       Processo: Certificar o cliente
       Procedimento: Atendimento            ao   cliente; Análise      da    documentação;
Preenchimento do formulário; Assinatura dos papéis;                      Digitalização dos
documentos; Assinatura digital dos documentos; Envio do arquivo para a nuvem;
envio do pedido para aprovação; Espera                 da aprovação; Preenchimento e
impressão do boleto.


       São os procedimentos que determinam o processo. O autor Las Casas
(2002) defende que;
       “Os procedimentos referem-se ao atendimento, ou ao momento da
verdade.”


       Pessoas
       A mão de obra é a maior parte dos investimentos. É necessário capacitar
funcionários para que eles tenham melhor desempenho, outrossim, contratar certo
faz a diferença, pois ajuda a construir uma boa imagem da empresa e contribui
para seu desenvolvimento.



       5.4.3 4 C'S



Em meados de 90, Lauterborn 2 muda o conceito do centro de marketing. No artigo
2 Robert F. Lauterborn propôs uma classificação quatro Cs em 1993, que é mais versão orientada
para o consumidor dos quatro Ps que tenta ajustar melhor o movimento do marketing de massa
para marketing de nicho. http://translate.google.com/translate?hl=pt-
BR&sl=en&u=http://en.wikipedia.org/wiki/Marketing_mix&prev=/search%3Fq%3DRobert
33

de Serrano, Daniel Portillo3 explana esse conceito;


                        Robert Lauterborn desenvolveu em 1990 uma nova nova visão para o
                        Marketing Mix. Ao contrário de Mc Carthy que afirmava que a mistura de
                        variáveis para uma atividade de Marketing deveria ser dosada com os 4
                        Ps: Produto, Preço, Praça e Promoção, Lauterborn ofereceu 4 novos
                        ingredientes.Para o Autor, os 4 Ps poderiam perfeitamente ser
                        substituídos por 4Cs: Consumers Wants and needs, Cost To Satisfy,
                        Convenience to buy e Communication.


         No Brasil os 4Cs foram traduzidos como: Necessidades e desejos do
Consumidor, custo para satisfazer o consumidor, conveniência para comprar e
Comunicação.”




         5.5 ESTRATÉGIA PROMOCIONAL



         Promoção é uma palavra bem-vinda no dia-a-dia, mas o objetivo neste
capítulo é compreender realmente para que serve.


         Segundo o dicionário Michaelis, promoção esta no contexto de:
Campanha de propaganda, impulso publicitário: Promoção de vendas.


         É uma fase importante da estratégia de marketing, porque com ela define-
se como promover o bem ou serviço. Segundo os autores (Cecconello, Antonio
Renato e Ajzental, Alberto, 2008, apud CROCCO et al, 2006, p 89),


                        É o conjunto de mensagens que o ofertante do produto comunica a seu
                        público-alvo e stakeholders e, geral. O composto promocional é formado
                        pela propaganda, publicidade, promoção de vendas, merchadising,
                        marketing direto, atendimento ao cliente, marketing digital, assessoria de
                        imprensa e embalagem.


%2BLauterborn%26hl%3Dpt-BR%26tbo%3Dd%26biw%3D1366%26bih
%3D643&sa=X&ei=Ip66UI_0O5C89QTSpoHQCg&ved=0CDoQ7gEwAQ
      acesso em 01/12/2012


3 Serrano, Daniel Portillo. Os 4 Cs do Marketing, Palestrante, Consultor e Professor. Bacharel
em Comunicação Social com ênfase em Marketing Pela Universidade Anhembi Morumbi,
http://www.portaldomarketing.com.br/Artigos/4_Cs_do_Marketing.htm, acesso em 26/11/2012
34

        A propaganda é toda comunicação paga transmitida pela mídia em massa
(TV, outdoor, televisão, rádio, entre outros).




                      Ilustração 2: Convite para a estratégia de promoção

                                     Fonte: Autoria própria
35




      MERCHADISING
      Inserção de produto em algum lugar para o conhecimento do público.
      O evento “Happy Business”foi uma estratégia de merchadising para
agregar público e deixar o jornal exposto no local para apreciação.




      MÍDIA DIGITAL
      Divulgação do produto em sites, blogs ou redes sociais.
      Usar os sites e e-mails marketings é uma alternativa eficaz. A utilização
das redes sociais também ajuda a promover o produto. O CIESP mantém um
sítio institucional, redes sociais e a atualização constante do mailing list para a
divulgação do evento e lançamento jornal.


      MARKETING OFF LINE
      Trata-se da divulgação do produto em revista ou jornais.
      O convite (figura 3 ) para o evento Happy Business foi divulgado em dois
jornais de grande circulação das cidades principais da região Bragantina,
BRAGANÇA PAULISTA E ATIBAIA.




      PUBLICIDADE
      Qualquer forma de divulgação não paga.
      O release alcançou os jornais e vários blog na internet.




          Evento empresarial pretende reunir jovens empreendedores e
                        lideranças da Região Bragantina


A segunda edição do Happy Business coordenada pelo Núcleo de Jovens
Empreendedores (NJE) do Centro das Indústrias do Estado de São Paulo
36

(CIESP), Diretoria Bragança Paulista promoverá o encontro de empresários que
tem a inovação como um dos princípios básicos de seus negócios e lançar
veículo de informação empresarial.


No dia 25 de outubro acontecerá na Pizzaria Razera, em Bragança Paulista, a 2ª
edição do Happy Business, que além de reunir os principais empresários,
executivos, novos empreendedores e sociedade civil de uma das regiões com
grande potencial de crescimento econômico do Eixo Fernão Dias – Dom Pedro,
lançará o Jornal Indusnews, veiculo de mídia cujo objetivo é divulgar as
empresas para o mercado regional, promover mudanças em suas estratégias de
parceria e otimizar as relações entre empresas de variados setores da economia,
estimulando a divulgação de seus produtos e serviços por meio da participação
no Núcleo de Jovens Empreendedores do CIESP DR Bragança Paulista.
A adesão das empresas ao evento é feita de forma voluntária e aberta.
Durante o encontro os participantes receberão material de divulgação dos
patrocinadores e trocarão cartões de visita, estreitando o contato local. O
informativo que será apresentado na ocasião, tratará de temas ligados a
Federação e Centro das Indústrias do Estado de São Paulo (FIESP/CIESP),
Serviço Nacional de Aprendizagem Industrial (SENAI) e Serviço Social da
Indústria (SESI), da inovação, do empreendedorismo, dos cursos e treinamentos
oferecidos pelas instituições de ensino ligadas a indústria, além de artigos de
empresas de destaque na região. A realização do evento é do NJE, com apoio
do CIESP e Forneria Razzera. Os patrocinadores ouro são: Netsi; Fernando
Protta – Consultoria Ambiental; Tam Viagens; Tour House; AP&L Consultoria e
Grupo Asserth Consultoria Empresarial. Os patrocinadores prata são: Vectra
Embalagens, Renz, Colégio Populus – Unidade Bragança Paulista e Atibaia;
Ateliê do Mel; CLD, Global e Blueplast.


A participação deve ser confirmada até o dia 23 de outubro pelo email
info@ciespbp.com.br, telefones 11 4603-2501 ou 11 4035-5262 ou pelo site
www.ciespbp.com.br


Assessoria de Imprensa CIESP.
37

5.6 SEGMENTAÇÃO DE MERCADO



      Ao desenvolver um produto, é necessário atentar-se ao público-alvo. Por
exemplo, o CIESP ao fazer o jornal, relacionou a pauta com os empresários da
região.


      Assuntos relacionados ao empreendedorismo, a inovação, a saúde, o
turismo e a alta gastronomia foram os destaques no jornal Indusnews.


      O público- alvo são pessoas abastadas, que gostam de viajar, gostam de
assuntos relacionados aos seus empreendimentos, cuidam de sua saúde        e
apreciam a alta gastronomia.
38

      6 O PLANO ESTRATÉGICO DA MÍDIA ALINHADO AO MARKETING



      6.1 PLANO ESTRATÉGICO NO MARKETING



      O plano define quais estratégias tomar para chegar ao objetivo. A estratégia
é o que define quais ferramentas utilizar. O autor Sertek (2007) define o termo
estratégia;


                     O termo estratégia (do grego: strategos), inicialmente, referia-se a uma
                     posição exercida, depois à habilidade gerida e, em seguida, ao discurso
                     emitido e defendido (até chegar a força e vender o inimigo). Dessa
                     forma, o termo costuma ser aplicado à forma pela qual a as empresas
                     se inserem no mercado escolhido, de forma a ganhar o espaço
                     pretendido.




      O plano é essencial dentro da organização, fundamental para os setores,
incluindo o marketing. Planejar é toda a atividade gerida dentro da organização, o
Nunes, João Coelho e Cavique, Luís 2008 define que;


                    Planear é toda a actividade organizada dentro da empresa, que visa
                    definir estratégias, estabelecer objectivos e antecipar decisões, para que,
                    no curto, médio ou longo prazo, a organização ou qualquer setor ou
                    função da mesma seja mais eficazes, coerentes e dinâmicas, tendo
                    normalmente como resultado desta actividade o plano.



      O planejamento para o Jornal Indusnews foi: identificar os custos, captar
patrocinadores, montar a estratégia de promoção, identificar o público-alvo,
definir os assuntos para a pauta, montar o cronograma e na fase final, diagramar
o jornal e fazer a impressão.



      6.2 ANÁLISE SWOT



      Dentro da estratégia, é comum o uso de ferramentas para identificação de
negócios e análise de cenários. Neste artigo, foi utilizado a ferramenta SWOT
39

para identificar as forças e fraquezas da instituição.


      A origem Swot é de origem inglesa: strenghts – pontos fortes; weakness –
pontos fracos; opportunities – oportunidades; threats – ameaças.


      Sertek, paulo (2007) define como;


                      ...técnica de análise dos ambientes interno e externo, comumente
                      empregada para avaliação do posicionamento da organização e de sua
                      capacidade de competição.


      Logo, para melhor explanação;
      Pontos fortes: Quais são os pontos fortes que diferem dos concorrentes?
      Fraquezas: Quais são os pontos fracos que fazem com que se perca
mercado para os concorrentes?
      Oportunidades: Quais são as oportunidades que trazem vantagem
competitiva para o mercado?
      Ameaças: Quais são os fatores que fazem que eu perca as vantagens
competitivas?


Têm-se abaixo as ferramentas para a análise de viabilidade para a mídia
impressa do CIESP;


      Ambiente Externo das ameaças:


      Dificuldades financeiras das empresas com a crise; falta de endomarketing,
marketing social e merchandising; o desconhecimento e a desinformação das
pessoas quanto aos serviços CIESP


      Ambiente Externo das oportunidades


      Representatividade Estadual (Abrangência ); Interação com o Poder
Público; Atuação e força como representante da Indústria perante órgãos públicos
e privados; Região está em plena fase de evolução com entrantes multinacionais
e de grande porte, com a falta de estrutura e saturação de grandes metrópoles,
40

essas empresas se mudam para o interior.


      Ambiente interno das forças


      Política de Benefícios (RH)       adequada; Têm ferramentas         e dados
disponíveis para pesquisas; Acesso a Informações inéditas, que podem trazer
benefícios e atualização da classe social, poder privado e público; Matriz possui
mão de obra para orientar suas diretorias.


      Ambiente interno das fraquezas


      Falta de comprometimento com os prazos; Falta de mão de obra
qualificada para o terceiro setor; Ineficácia de organograma e política de carreira;
Alguns setores (departamentos tanto como da matriz e regionais) são ineficazes;
Rotatividade de associações (indústria); Não existe uma mesma linha de
raciocínio para todos os escritórios regionais; Falta de atendimentos presenciais,
para estreitar relacionamentos.


      Conclusão: Foi constatado que as empresas não conhecem a gama de
serviços do CIESP, que possui grande potencial e mercado, porém, falta melhorar
a divulgação dos seus serviços e com mais periodicidade. É necessário também,
valorizar as empresas associadas, que mantêm toda a estrutura.



      6.3 O CICLO PDCA NO MARKETING



      Como falado anteriormente, no planejamento estratégico utiliza-se
ferramentas gerenciáveis para o conhecimento dos processos e como fazê-los.
      O PDCA é uma ferramenta utilizada em diversas empresas, pois
comprende todo o setor de planejamento até o processo de resultados,
incentivando também a melhoria contínua.
      Conforme Sertek (2007) a origem do PDCA foi introduzida no Japão, após
a primeira guerra mundial por Walter A. Shewart, mas quem realmente difundiu
41

em todo o mundo foi Deming, em 1950.
     Abaixo define-se o significado do PDCA, que é originado do inglês.


      Plan (Planejar):
      Método que define o planejamento de todos os processos.
      Do (Fazer)
      Fazer tudo o que foi planejado.
      Chek (Checar)
      Conferir se o que foi executado está de acordo com o planejado.
      Action (Ação) Atuar nas ações de correção


      Ou seja, o ciclo PDCA na figura 3




                   Jornal INDUSnews
                             Ilustração 3: Ciclo PDCA

                               Fonte: Autoria própria
42

        6.4 UTILIZANDO A FERRAMENTA 5 W'S E 2 H'S PARA O PLANO DE
MÍDIA



        Essa ferramentas consiste em fazer perguntas                   para uma determinada
tarefa. No artigo de Periard4, ele define como deve ser feito.


                          O 5W2H, basicamente, é um checklist de determinadas atividades que
                          precisam ser desenvolvidas com o máximo de clareza possível por parte
                          dos colaboradores da empresa. Ele funciona como um mapeamento
                          destas atividades, onde ficará estabelecido o que será feito, quem fará o
                          quê, em qual período de tempo, em qual área da empresa e todos os
                          motivos pelos quais esta atividade deve ser feita. Em um segundo
                          momento, deverá figurar nesta tabela (sim, você fará isto em uma tabela)
                          como será feita esta atividade e quanto custará aos cofres da empresa
                          tal processo.

        Abaixo, detalha-se os significados de cada item dos 5w2h
What: O que deverá ser feito?
Why: Por que será feito ?
Where: Onde será feito?
When: Quando será feito ?
Who: Por quem será feito?
How: Como será feito ?
How much: Quanto custará fazer ?

        A melhor forma de compilar esta ferramentas é utilizar uma tabela.

                                  TABELA 1 - JORNAL INDUSNEWS
 What ?                   Será feito um Jornal impresso. Impressão e distribuição de três em
                          três meses.
 Why ?                    O Objetivo é promover as ações da instituição; Agregar valor a
                          marca CIESP; Divulgar os serviços e a programação de eventos;
                          promover o marketing social de empresas associadas; Vender o
                          CIESP de uma forma mais clean; trazer informação e conhecimento
                          aos leitores de uma forma mais descontraída
 Where ?                  O lançamento do jornal será feito em um Evento de Negócios e
                          posteriormente encaminhado às 1075 empresas (Dados Caged) da

4 Conceito 5w2h. http://www.sobreadministracao.com/o-que-e-o-5w2h-e-como-ele-e-utilizado> Acesso em
01/12
43

         região bragantina que são nosso público-alvo, e também, alguns
         locais de grande circulação de pessoas.
When ?   30/09                             Solicitação de patrocínios
         02/10                             Envio       de        logomarca        para
                                           inserção no Convite.
         03-04/10                          Elaboração do convite e emails
                                           marketings
         04/10                             Elaboração e envio de release à
                                           imprensa
         10/10                             Entrega dos convites (gráfica)
         11/10                             Envio das malas diretas às
                                           empresas
         04-11-18/10                       Envio       de        email    marketing
                                           (convite)
         10/10                             Coleta de material para o Jornal
                                           "Indusnews"
         15/10                             Envio       dos        anúncios        das
                                           empresas patrocinadoras
         11-16/10                          Material Gráfico - planejamento
         17/10                             Revisão do material
         18-19/10                          Impressão do Jornal
         22/10                             Entrega          de     Material       das
                                           empresas (catálogos, flyers ou
                                           banners)
         25 – 31/10                        Distribuição          do      jornal    às
                                           empresas
         25/10                             Acontecimento do evento
Who ?    Alguém para:
         MARKETING E COMERCIAL
         Fazer a venda dos patrocínios do jornal
         Colher as matérias e releases
         Editoração e tratamento das matérias e design gráfico
         Organização do evento de negócios
         ADMINISTRATIVO
44

           Controle de mala diretas
           Montar Cronograma e acompanhar
           FINANCEIRO
           Fazer a cobranças dos patrocinadores
How ?
           Características = Publicação trimestral, tiragem de 5.000, papel
           jornal e colorido, com oito páginas
           Conteúdo =       Turismo, empreendedorismo, inovação, tecnologia,
           notícias inéditas, ações atuantes, sistema S, homenagens ao
           associado.




How much   Descrição                 Quantidade         Valor
           Impressão do jornal       5.000              R$ 2.350,00
           Coquetel                  100 pessoas        R$ 1200,00
           Impressão           de 200 unidades          R$ 423,00
           convites
           Envio de convites e                          R$987,00
           jornais    via    mala-
           direta
           Publicação no Jornal 2                       395,00
                                     Total              5395,00



           Receitas – Provisão
           Descrição                 Quantidade         Valor
           Anúncio de ½ página 2                        R$ 1.400,00
           Anúncio de 8,75 cm²       18                 R$ 4.140,00
                                     Total
           Obs: Não objetiva lucro por ser uma Entidade sem fins lucrativos
45

       6.5 DEFINIÇÃO DA PAUTA



       Segundo Caldas (2002);


                      Passando por este vestibular, pode-se começar a pensar na rotina
                      diária de um repórter. A rigor, tudo começa pela pauta. Ela não precisa se
                      materializar em algum papel ou tela do computador. Pode ser por
                      exemplo, apenas uma ideia, no campo de um jornalista. A pauta é a
                      tentativa de organizar a desordem que se instauraria numa redação,
                      caso ela não existisse.



       A pauta define quais os temas que o jornalista deve utilizar para seu jornal,
que antes de tudo deve estar alinhado com a estratégia de mercado. Para o
jornal Indusnews foi utilizado a seguinte pauta;



                                       TABELA 2 – PAUTA
Área                                                             Definição e método
Representatividade                                  Entrevista exclusiva com presidente da
                                                    FIESP,          sobre           inovação       e
                                                    empreendedorismo.
Homenagem Associado                                 Matéria especial sobre tendências de moda
                                                    Empresa: Capricórnio S/A
Interação com o Sistema S                           Entrevista com o Diretor da nova escola
                                                    (construção) SENAI sobre as expectativas
                                                    para 2013
Recursos Humanos                                    Material com algum especialista sobre
                                                    gestão de contencioso
Palavra do Diretor                                  Material contendo uma apresentação e foto
                                                    do diretor
Empreendedorismo                                    Matéria exclusiva sobre um empreendedor
                                                    que teve a ideia de fazer cerveja artesanal
                                                    e Pizza quadrada e hoje é a pizzaria mais
                                                    badalada da região
46

 Responsabilidade Social                     Material   sobre   doenças    oriundas     de
                                             excesso de trabalho (stress, hipertensão,
                                             depressão). Também,      algumas receitas
                                             saudáveis, econômicas        e fazendo o
                                             reaproveitamento de alimentos nutritivos
CIESP como defensor da Classe Social e Apresentar todo o histórico da “Energia a
Industrial                                   preço justo”. Movimento que pedia redução
                                             da conta de energia elétrica e foi levado ao
                                             senado. Foi sancionado e no inicio de
                                             2013, teremos uma redução de até 28%
                                             para a Indústria e 17,7% para residências.
               Turismo                       Histórico da cidade de Punta del Leste,
                                             situada no Uruguay, contando sobre suas
                                             belas praias e paraíso tropical no verão.
                                             Haverá também um cupom impresso no
                                             site com 10% de desconto para uma
                                             viagem até esse país.
Homenagem ao Associado                       Entrevista exclusiva com uma empresa
                                             associada e seu aniversário de 50 anos
Agenda                                       Conteúdo sobre os principais eventos da
                                             região



      6.6 ESTRATÉGIA MIX DE MERCADO



      Seguindo as diretrizes dos 4 P's explanada no capítulo , o marketing mix é
o composto que rege esses componentes e que define o contexto de marketing.


      Berardi (2004) defende que “Devemos considerar que o cliente está
disposto a consumir o produto que lhe convier, pelo preço que achar justo, no
local que desejar, desde que saiba a sua existência.”




      1)     Público Alvo
47

      Empresas de serviços ou produtos


      2)    Posicionamento
      Agregar valor a marca CIESP, divulgar ações importantes, homenagear
empresas associadas, vender o CIESP fazendo um Marketing Social, anunciar os
patrocinadores


      3)    Estratégia de Mix
      Product: Patrocínios para o evento de Negócios “Happy Business” e
anúncios no Jornal “Indusnews”


      Patrocinador Ouro| Benefícios - Anúncio de ½ página colorido no Jornal
Indusnews, Edição Especial, 27cm x 20 cm, 5.000 exemplares, que serão
distribuídos aos participantes e posteriormente enviados para as empresas da
região bragantina por mala direta (aproximadamente 1075 empresas). Logo no
convite, no email marketing e veiculações (jornal e TV).     Haverá local para
dispensação de flyers, folderes, catálogos e brindes.
      Patrocinador Prata| Benefícios - Anúncio de 8,75 cm x 8,75 cm colorido no
Jornal Indusnews, Edição Especial, com 5.000 exemplares, que serão
distribuídos aos participantes e posteriormente enviados para as empresas da
região bragantina por mala direta (aproximadamente 1075 empresas). Logo no
convite e no email marketing. Haverá local para dispensação de flyers, folderes,
catálogos e brindes.


      Price: Estratégia de penetração, ou seja, praticado valores baixos para
atingir a cota de vendas de patrocínios mais rápido. Média de 15% mais barato
se comparado a anúncios de jornais da região. Patrocinando o evento, ganha o
anúncio.
      Patrocinador Ouro: R$ 700,00 (parcela em 2x)
      Patrocinador Prata: R$ 230,00 (parcela em 2 x)


      Place: O importante é haver dispersamento. Será distribuído 300 no dia do
evento, 2150 para empresas de todas as cidades, e o restante será colocado em
alguns pontos de grande circulação de pessoas.
48



     Promotion: Possibilidade do patrocinador agregar valor a marca, gerar
network,     anunciar com um custo acessível e participar de um Evento de
Negócios.

      7 COLETA DE DADOS



      A pesquisa teve como objetivo checar se realmente o jornal cumpriu o seu
papel de plano de marketing para a instituição. Foi realizada no dia 29/11/2012,
através de formulário via internet, com 6 pessoas que trabalham na área e
participam efetivamente das ações do CIESP.


      1) O que você achou sobre a disposição/ layout do Jornal
Indusnews? As respostas poderiam ser: excelente, muito bom, regular, ruim
e muito ruim.


      Dos seis entrevistados, metade respondeu excelente e a outra metade
muito bom.


      2) Dentre os assuntos abaixo, determine o grau de importância dos
(assuntos que devem ser abordados. 1 (menos importante) e 5 (mais
importante)


      Nas pesquisa, obteve-se os seguintes resultados
      1º Lugar: Educação com 33 pontos
      2º Lugar: Responsabilidade Social e Inovação com 31 pontos
      3º Lugar : Meio Ambiente com 29 pontos
      4º Lugar : Comércio Exterior e Recursos Humanos com 27 pontos
      5º Lugar : Tecnologia com 26 pontos
      6º Lugar: Assuntos relacionados ao Sistema S com 25 pontos
      7º Lugar: Gastronomia com 22 pontos
49

      3) No livro Marketing para o século XXI, Philip Kotler afirma que o
nome da marca deve sugerir os benefícios e qualidades do produto como
ação ou efeito, ser singular, fácil de pronunciar e lembrar. Diante disso,
você concorda que a marca Indusnews, criada para o jornal, atende esta
afirmação?


      Cinco pessoas concordaram plenamente que sim, enquanto apenas uma
pessoa concorda que a marca remete ao entendimento que o nicho de mercado
está somente para indústrias por conta do nome conter “Indus”.


      4) No seu ponto de vista, o jornal impresso é uma fonte de
informação importante e um ótimo veículo de comunicação para fazer o
marketing de uma organização?


      Na pesquisa todos ressaltaram que é uma ótima fonte de comunicação
para se fazer marketing dentro organização.


      Sugestão de outros assuntos para o jornal.


      Meio   Ambiente,    dicas   de   beleza,     capital   humano,   normas
regulamentadoras, empreendedorismo e gestão tributária.
50




      8 CONCLUSÃO



      O artigo desenvolvido mostra que toda e qualquer instituição necessita do
plano de marketing para divulgar e promover seus bens e serviços. Neste intuito,
foram mostrados todo o planejamento estratégico de marketing e como isso
pode contribuir para o desenvolvimento de uma organização.


      Como    desenvolvido     no   presente   artigo,   identifica-se   primeiro   as
necessidades através das ferramentas do plano estratégico, que mostra a
contribuição efetiva para o desenvolvimento até o resultado final do bem ou
serviço.


      Vale lembrar que para fazer um jornal, não basta apenas conhecer sobre
jornalismo. É mais do que necessário conhecer o mercado em que se está
inserido e utilizá-lo dentro das estratégias. Por isso mesmo, inicialmente, foram
explanados a missão, visão e valores da organização.


      Os assuntos devem ser direcionados ao público-alvo e a diagramação e o
layout devem chamar atenção para a leitura.


      A justificativa mostra que realmente as pessoas aderem ao jornal como
fonte de leitura e por mais que a internet esteja em alta, os públicos são
diferentes, pois a leitura do jornal está alinhado com a fonte de informação e a
internet como visualização rápida para o leitor.


      A coleta de dados que serviu como pesquisa, identifica que o jornal atende
as expectativas do público-alvo, visto que as respostas        foram favoráveis ao
conteúdo apresentado na pauta.


      Mas é no ambiente de pesquisa que identifica-se também as sugestões
de melhoria e ao utilizar o ciclo PDCA, continua o processo de mudanças no
51

ambiente de ação.

9 GLOSSÁRIO



TABLÓIDE: Jornal diário de pequeno formato, com ilustrações .

LEGITIMIDADE: Caráter, estado ou qualidade do que é legítimo ou está de
acordo com a razão, com a justiça ou com a lei.

ESTATUTO: Lei orgânica ou regulamento de um Estado, associação, ou de
qualquer corpo coletivo em geral.

PREMISSA: a que contém o termo maior, isto é, o predicado da conclusão.

DISPARIDADE: Desigualdade, desproporção, dessemelhança.

NEWSLETTER: comunicação por escrito dirigida a certo grupo de pessoas,
boletim.

NETWORK: rede de comunicações.

MAILING LIST: Lista de e-mails de uma a organização.

SISTEMA S: Organizações do terceiro setor (SESI, SENAI, SESC, SENAC,
SEBRAE).

CLEAN: Visual mais limpo, sem muitas ilustrações e conteúdos.

ABASTADOS: Rico, com altgo poder aquisitivo.

RELEASE: em Jornalismo, é um comunicado que é emitido antes da notícia
completa.

FLUXOGRAMA: Representação gráfica, por símbolos especiais, da definição,
análise ou método de solução de um problema.

AGLOMERADO: Ajuntado, amontoado.
52

10 REFERÊNCIAS BIBLIOGRÁFICAS



BERARDI, René Castro. Programa de marketing e propaganda:
desenvolvimento e planejamento. Pg 13, 2004, Editora IBPEX.


CALDAS, Alvaro Deu no jornal: o jornalismo impresso na era da internet, pag
17, 64. Ed. PUC – Rio, Loyola, São Paulo, 2002.


COBRA, Marcos. Consultoria em Marketing Manual do Consultor. 1. ed. São
Paulo: Cobra Editora e Marketing,. 2003.


Conceito de Marketing no dicionário.
http://michaelis.uol.com.br/moderno/portugues/index.php?lingua=portugues-
portugues&palavra=marketing. Acesso em 25/11/2012.


Conceito de Promoção no dicionário.
http://michaelis.uol.com.br/moderno/portugues/index.php?lingua=portugues-
portugues&palavra=promo%E7%E3o Acesso em 26/11/2012.


Estatuto no Site CIESP. http://www.ciesp.com.br/ciesp/conteudo/estatuto
%202009.pdf acesso em 25/11/2012.



Jornal mais popular que internet.
http://www.observatoriodaimprensa.com.br/news/view/_jornais_sao_mais_popular
es_que_a_internet > acesso em 01/12/2012.


KOTLER, Philip Administração de Marketing, 2000, p.27, 30, Ed. Prentice Hall,
2000.


Kotler, Philip. Marketing para o século XXI. Como criar, conquistar e fidelizar
mercados. Pg 33, 2000, Editora Futura – São Paulo.


Las Casas, Alexandre Luzzi. Marketing de Serviços -3. ed, Pg 13, 17, 79-81,
204,205, 2002, Editora São Paulo Atlas.


Nunes, João Coelho e Cavique, Luís. Plano de Marketing. Pg 69, 2008,
Portugal., Ed. Dom Quixote.
53



Periard, Gustavo. O que é o 5w2h e como ele é utilizado?
http://www.sobreadministracao.com/o-que-e-o-5w2h-e-como-ele-e-utilizado/,
acesso em 01/12/2012.


Pesquisa setor de serviços no Brasil,
http://g1.globo.com/economia/noticia/2012/08/economia-brasileira-cresce-04-no-
2-trimestre-de-2012-mostra-ibge.html, acesso em 25/11/2012.


Pesquisa setor industrial no Brasil
http://www.ibge.gov.br/home/presidencia/noticias/noticia_visualiza.php?
id_noticia=2186&id_pagina=1, acesso em 24/11/2012.


Rathmell, John. What is meant by service? Journal of Marketing, v. 30, pg 32-
36, 1966.


Robert Lauterborn. http://translate.google.com/translate?hl=pt-
BR&sl=en&u=http://en.wikipedia.org/wiki/Marketing_mix&prev=/search%3Fq
%3DRober > acesso em 01/12/2012.


Serrano, Daniel Portillo. Os 4 Cs do Marketing,
http://www.portaldomarketing.com.br/Artigos/4_Cs_do_Marketing.htm, acesso em
26/11/2012.


Sertek, Paulo, Guindani, Roberto Ari e Martins, Tomás Sparano. Administração
e planejamento estratégico. Ed Ibpex, Curitiba, 2007, Pg 26, 74.


Tenório, G. Fernando. Gestão de ONGs: principais funções gerenciais. 2005,
pg58-59, 9 edição, Editora FGV, Rio de janeiro.

TCC de marketing

  • 1.
    UNIVERSIDADE ANHANGUERA ADMINISTRAÇÃO DE EMPRESAS A MÍDIA IMPRESSA COMO PLANO ESTRATÉGICO DE MARKETING PARA O TERCEIRO SETOR NATAL CLODOVIL MÔNICA YAMAMOTO MÁRCIA DA SILVA ROLIM LEANDRO GOMES CARDOSO DEBORA APARECIDA FERREIRA OSASCO 2012
  • 2.
    NATAL CLODOVIL MÔNICA YAMAMOTO MÁRCIA DA SILVA ROLIM LEANDRO GOMES CARDOSO DEBORA APARECIDA FERREIRA A MÍDIA IMPRESSA COMO PLANO ESTRATÉGICO DE MARKETING PARA O TERCEIRO SETOR Monografia apresentada como exigência para obtenção do grau de Bacharelado em ADMINISTRAÇÃO DE EMPRESAS da UNIVERSIDADE ANHANGUERA . Orientadora: Vanessa Zeferino OSASCO 2012
  • 3.
    Dedicamos esse materiala Professora Vanessa Zeferino, que nos orientou a fazer esse trabalho de conclusão de curso e nos divertiu com suas aulas inovadoras e seu jeito meigo de lecionar.
  • 4.
    AGRADECIMENTOS Agradecemos primeiramente a Deus, que nos deu a terra e a ferramenta para construirmos nossos sonhos. Plantinhas que nasceram em situações adversas, sob tempestades e calor temerosos. Em diversas ocasiões, pensamos que não iriamos crescer. O tempo passou, e descobrimos que não estávamos sozinhas, éramos em seis que juntos formavam um belo jardim. Mas esse jardim precisava crescer, precisávamos de aprendizado e conhecimento para sobreviver. O tempo foi passando... Uma plantinha murchou, duas murcharam, até três...O sol era muito forte e precisávamos de água, mas esse jardim foi forte e unido o suficiente para ser o Jardim mais bonito da cidade! Passaram-se quatro anos e tivemos muitos jardineiros que nos ajudaram, plesmente foram os professores da nossa vida, que nos ensinaram em todos os momentos da nossa trajetória E não teve jeito, esse jardim cresceu e formou grandes administradores! Com essa pequenina e singela história, resumimos o que foram quatro anos de estudo e dedicação. Aprendemos que a conquista é boa, mas se for em equipe é melhor ainda, aprendemos também, que professor é o bem mais valioso na formação de um ser humano. Agradecemos aos nossos familiares, pais e amigos que sempre nos ajudaram quando nos sentíamos poucos. Esses anos com muito estudo e dedicação, percebemos que temos grandes dádivas: O convívio entre pessoas, a partilha de alegrias e a troca do maior bem do mundo, o conhecimento!
  • 5.
    A vida deveser cuidada e enaltecida; deve-se cultivar todas as possibilidades que encerra e fazer delas um jardim, ainda que seja apenas para ter a ventura de recolher, de quando em quando, uma flor de cada planta que a própria mão semeou, cultivou e aperfeiçoou . (Carlos Bernardo González Pecotche)
  • 6.
    RESUMO Este artigo tempor objetivo levantar, desenvolver e entender a importância da mídia impressa dentro do terceiro setor. Sua utilização está inserida no estudo do marketing e se aplicado de forma eficiente, tornar-se-á uma ferramenta estratégica. Foram coletados dados de uma instituição e de fontes bibliográficas, com a finalidade de exemplificar e facilitar o entendimento no que se refere ao objetivo do artigo. Os estudos foram baseados no desempenho da organização de direito privado, sem fins lucrativos conhecido com Centro das Indústrias do Estado de São Paulo (CIESP), cujo foco está no atendimento às necessidades e demandas das indústrias, representando-as perante os órgãos públicos federais, estaduais e municipais. O levantamento de informações foi baseado nas edições dos jornais impressos da entidade em tela, que traz em seu bojo o planejamento estratégico de marketing, para que o leitor conheça as diretrizes essenciais na editoração e diagramação de um jornal impresso. Palavras-chave: JORNAL; MARKETING; PLANEJAMENTO; ESTRATÉGICO; TERCEIRO SETOR; MÍDIA IMPRESSA.
  • 7.
    RESUMEN Este artículo pretendeplanear, desarrollar y comprender la importancia de los medios de impresión dentro del tercer sector. Su uso se inserta en los estudios de marketing y al aplicarse efectivamente, hará una herramienta estratégica. Los datos fueron colectados de una institución y de fuentes de literatura, con el fin de ilustrar y facilitar la comprensión sobre el propósito del artículo. Los estudios se basan en el rendimiento de la organización del derecho privado, sin fines de lucro conocida como el Centro de las Industrias del Estado de São Paulo (CIESP), cuyo objetivo es responder las necesidades y demandas de las industrias, su representación ante las autoridades federales, estatales y municipales. La encuesta se basó en la información de las ediciones impresas de los periódicos de la entidad en la pantalla, lo que trae consigo la planificación estratégica de marketing, para que el lector conozca las directrices esenciales sobre la edición y distribución de un periódico impreso. PALABRAS CLAVES: PERIODICO; MARKETING; PLANEAMENTO; ESTRATÉGICO; TERCER SECTOR; PERIÓDICO IMPRESO.
  • 8.
    LISTA DE TABELAS TABELA1 – JORNAL INDUSNEWS.................................................................................43 TABELA 2 – PAUTA..........................................................................................................46
  • 9.
    LISTA DE FIGURAS FIGURA1 – ORGANOGRAMA CIESP DENTRO DE UMA DIRETORIA REGIONAL .....22 FIGURA 2 – CONVITE PARA ESTRATÉGIA DE PROMOÇÃO ..................................... 34 FIGURA 3 – CICLO PDCA .............................................................................................. 42
  • 10.
    LISTA DE ABREVIATURAS CIESP– CENTRO DAS INDÚSTRIAS DO ESTADO DE SÃO PAULO MAESTRO – METODOLOGIA DE GOVERNANÇA CORPORATIVA INTEGRADA À GESTÃO EM MICROFINANÇAS OSCIP – ORGANIZAÇÃO DA SOCIEDADE DE INTERESSE PÚBLICO ONG – ORGANIZAÇÃO NÃO GOVERNAMENTAL FIESP – FEDERAÇÃO DAS INDÚSTRIAS DO ESTADO DE SÃO PAULO DR – DIRETORIA REGIONAL NJE – NÚCLEO DE JOVEM EMPREENDEDOR NUCAH – NÚCLEO DE CAPITAL HUMANO IBGE – INSTITUTO BRASILEIRO DE GEOGRAFIA E ESTATÍSTICA SESI – SERVIÇO SOCIAL DA INDÚSTRIA SENAI – SERVIÇO NACIONAL DE APRENDIZAGEM INDUSTRIAL
  • 11.
    SUMÁRIO 1 INTRODUÇÃO.....................................................................................................12 2 TERCEIROSETOR.............................................................................................15 3 ORIGEM DO CIESP.............................................................................................17 3.1 COMO TUDO COMEÇOU.............................................................................17 3.2 ESTRUTURA ORGANIZACIONAL................................................................20 4 MÍDIA IMPRESSA COMO FATOR DE MARKETING PARA O TERCEIRO SETOR....................................................................................................................23 4.1 CONCEITO....................................................................................................23 4.2 JUSTIFICATIVA.............................................................................................24 5 CONCEITO DE MARKETING E SUA EVOLUÇÃO.............................................26 5.1 CONCEITO....................................................................................................26 5.1.1 ORIGEM..................................................................................................28 5.2 MARKETING DE SERVIÇOS........................................................................28 5.2.1 O SETOR DE SERVIÇOS.......................................................................29 5.3 INTANGÍVEL..................................................................................................30 5.4 OS 4 P'S E OS 4 C'S.....................................................................................31 5.4.1 OS 4 P'S .................................................................................................31 5.4.2 4 P'S DE SERVIÇOS...............................................................................31 5.4.3 4 C'S........................................................................................................32 5.5 ESTRATÉGIA PROMOCIONAL....................................................................33 5.6 SEGMENTAÇÃO DE MERCADO..................................................................37 6 O PLANO ESTRATÉGICO ALINHADO AO MARKETING...................................38 6.1 PLANO ESTRATÉGICO NO MARKETING...................................................38 6.2 ANÁLISE SWOT............................................................................................39 6.3 O CICLO PDCA NO MARKETING.................................................................40 6.4UTILIZANDO A FERRAMENTA 5 W'S E 2 H'S...............................................42 6.5 DEFINIÇÃO DA PAUTA .................................................................................45 6.6 ESTRATÉGIA MIX DE MERCADO...............................................................47 7 COLETA DE DADOS............................................................................................49 8 CONCLUSÃO......................................................................................................51 9 GLOSSÁRIO........................................................................................................52 10 REFERÊNCIAS BIBLIOGRÁFICAS..................................................................53
  • 12.
    12 INTRODUÇÃO O objeto do artigo para a realização dessa pesquisa em forma monográfica para o Trabalho de Conclusão de Curso de Administração de Empresas foi a utilização da mídia impressa como ferramenta de marketing para o terceiro setor, na divulgação do Centro das Indústrias do Estado de São Paulo (CIESP), Instituição do terceiro setor situada na Região Bragantina. O projeto desenvolvido foi a publicação de um periódico no formato tablóide com pautas direcionadas às ações regionais. A problemática da pesquisa foi: Toda empresa do terceiro setor deveria utilizar o marketing estratégico como ferramenta de fortalecimento da sua marca. Seja de pequeno ou grande porte necessita de marketing, comunicação e relacionamento, em especial, destaca-se o terceiro setor que sobrevive da marca e credibilidade dos serviços. O objetivo geral deste artigo é compreender a importância do marketing no setor terciário. Os objetivos específicos detalham as ferramentas de comunicação e o que elas impactam em relação aos benefícios, pois um dos desafios enfrentados é a legitimidade, onde é necessária uma formalização legal, transparências de ações e divulgação de resultados. O objetivo específico é mostrar aos leitores a importância do organograma e do estatuto no nascimento da entidade, que serão elementos que darão a base para formar seus propósitos organizacionais, que futuramente, servirão para a elaboração de novos projetos. A justificativa para o desenvolvimento deste artigo foi reunir as ações da entidade, promover o marketing social, fortalecer a marca CIESP, dar visibilidade às instituições parceiras e aos associados por meio de um periódico. A representatividade da instituição no âmbito estadual, bem como a interação com a imprensa local e o poder público, contribuíram para o alcance do público-alvo, a divulgação das ações e a fonte de informação. A metodologia utilizada no artigo baseou-se no acompanhamento de ferramentas do plano estratégico, no contexto geral do marketing e das peculiaridades do terceiro setor. Esse trabalho está
  • 13.
    13 dividido em oitoseções. A segunda seção versa sobre o terceiro setor, que no artigo, relata toda a sua origem. No Brasil, são vários tipos de organizações que pertencem ao setor terciário, porém, todas não objetivam lucro e são regidas por estatuto e atas de eleição.. A terceira seção aborda a origem do CIESP e sua trajetória até os dias atuais. Mostra também, a estrutura organizacional de uma diretoria regional, ou seja, o organograma que define as funções e também sua missão, visão e valores. A quarta seção explana o conceito da mídia impressa e sua origem no mundo e no Brasil. Esclarece também, os motivos pela escolha da mídia impressa, visto que as pesquisas indicam uma certa tendência para a leitura do jornal mesmo na era da internet. A quinta seção, que faz parte do desenvolvimento, traz o conceito teórico do marketing, os picos de êxtase de evolução e a concepção do mercado dentro de vários setores. Aborda ainda, a definição de marketing e setor de serviços. Define também, a intangibilidade, que é um tema que faz parte da cadeia de serviços e valores. Neste contexto, explana-se também sobre os 4 P's, e consecutivamente a origem dos 4 P's de serviços e 5 C's. No mesmo capítulo, orienta-se sobre a estratégia promocional, que é a definição e orientação da promoção do bem ou serviço. Utiliza-se também como plano a segmentação do mercado, ou seja, ao criar o jornal deve-se conhecer quem é o público e o que eles gostam de ler. Na sexta seção, que ainda faz parte do desenvolvimento, ressalta a importância do plano estratégico para o marketing, bem como a utilização de ferramentas: SWOT, PDCA E 5W2H. No mesmo capítulo, explica-se o que é uma pauta e utiliza o jornal Indusnews como exemplo. E no último parágrafo, pressupõe a estratégia de mix de mercado, que agrega todas as diretrizes que definem marketing.
  • 14.
    14 Na sétima seção, setor concluinte do artigo, faz-se a coleta da pesquisa de satisfação do jornal. Nessa categoria, o objetivo é checar se o jornal cumpriu seu papel e se realmente o público aderiu. Na oitava seção, que fecha o conceito da conclusão, define se o trabalho cumpriu com o seu objetivo, que era utilizar a mídia impressa como plano estratégico de marketing para o terceiro setor.
  • 15.
    15 2 TERCEIRO SETOR Segundo o manual Metodologia de Governança Corporativa Integrada à gestão em Microfinanças, MAESTRO (2008) descreve o conceito de terceiro setor: O Terceiro Setor é compreendido como um conjunto de valores que privilegia a iniciativa individual, a autoexpressão, a solidariedade e a ajuda mútua, além de considerar também aspectos institucionais e econômicos. De acordo com Fernandes (2002) o primeiro setor é o estado, o segundo setor está ligado ao mercado. A referência ao terceiro setor é indireta, por não ser nem governamental e nem lucrativo. Esta expressão foi utilizada para designar algumas associações nos EUA, em 1970. Na década de 1980 a expressão começa a ser utilizada na Europa. São compreendidas por organizações sem fins lucrativos; entidades filantrópicas; Organizações Não Governamentais (ONGs); fundações; associações; instituições voluntárias, Organizações da Sociedade Civil de Interesse Público (OSCIPs). O setor terciário difere das entidades privadas por não ter interesse no lucro, além de envolver indivíduos voluntários. Segundo Coelho (2000), Pelo menos teoricamente, essas organizações distinguiram-se das entidades privadas inseridas no mercado por não objetivarem lucro e por responderem, em alguma medida, às necessidades coletivas. É preciso não confundir público e coletivo. Dentro dessa definição, consegue-se analisar que o público remete ao Estado, enquanto o coletivo preocupa-se em atender os anseios da organização civil. Fernandes (2002) afirma que “...o conceito designa simplesmente um conjunto de iniciativas particulares com um sentido público.” Toma-se com exemplo o CIESP, cuja missão é defender os interesses
  • 16.
    16 comuns dos seusassociados e do setor industrial. Prega a teoria do Terceiro Setor que as entidades sem fins lucrativos são aquelas em que os recursos advêm daqueles que se aglutinam em torno de interesses comuns e contribuem financeiramente e, também, de outras fontes de financiamento, que na maioria dos casos são ligadas ao Estado por meio de projetos.
  • 17.
    17 3 ORIGEM DOCIESP 3.1 COMO TUDO COMEÇOU Como explanado na primeira seção, toda e qualquer organização nasce de uma necessidade coletiva. Utiliza-se nesse artigo a história da entidade e sua evolução até 2012. A fundação do Centro das Indústrias do Estado de São Paulo (CIESP), ocorreu no dia 28 de março de 1928 em reunião no Clube Comercial, na época localizado na Rua São Bento, nº 47, com a instalação de uma Diretoria provisória, presidida por Jorge Street, enquanto se providenciava a redação dos estatutos e a eleição da primeira diretoria permanente. A escolha do cargo principal ficou com o então maior industrial do País; o Conde Francisco Matarazzo e o segundo cargo em importância, para Roberto Simonsen, na época, um jovem de 39 anos. A posse ocorreu no dia primeiro de junho do mesmo ano presidida pelo Governador do Estado de São Paulo, Júlio Prestes. Os demais cargos da primeira diretoria foram ocupados por representantes das principais empresas e mentores de grandes ideias, tais como: Horácio Lafer, Jorge Street, José Ermírio de Moraes e Antonio Devisate. A partir da fundação, surgem os primeiros desafios: atender o principal anseio dos fundadores ou seja o de transformar a classe industrial em formadora de opinião; criar um serviço de informações sobre preços de mercado no mundo; um centro de estatísticas; montar uma biblioteca especializada; inaugurar um centro de exposições e instalar um laboratório de análise de materiais e desenvolver um sistema de normas para a produção, uma combinação altamente prática, mas não comum na época. Com o decreto de 1931, que instituiu um modelo sindical baseado em associações de classe, Federações Estaduais e Confederações, o CIESP -
  • 18.
    18 Centro das Indústriasdo Estado de São Paulo passa a chamar-se FIESP - Federação das Indústrias do Estado de São Paulo, com as funções de: formar a Confederação Nacional da Indústria e do Comércio e organizar um tribunal de conciliação e arbitramento, destinado a resolver questões entre patrões e empregados.A partir da fundação, surgem os primeiros desafios: atender o principal anseio dos fundadores ou seja o de transformar a classe industrial em formadora de opinião; criar um serviço de informações sobre preços de mercado no mundo; um centro de estatísticas; montar uma biblioteca especializada; inaugurar um centro de exposições e instalar um laboratório de análise de materiais e desenvolver um sistema de normas para a produção, uma combinação altamente prática, mas não comum na época. Com o decreto de 1931, que instituiu um modelo sindical baseado em associações de classe, Federações Estaduais e Confederações, o CIESP - Centro das Indústrias do Estado de São Paulo passa a chamar-se FIESP - Federação das Indústrias do Estado de São Paulo, com as funções de: formar a Confederação Nacional da Indústria e do Comércio e organizar um tribunal de conciliação e arbitramento, destinado a resolver questões entre patrões e empregados. Em 1949, se inicia a descentralização da Entidade com a criação de oito DRs - Diretorias Regionais no interior do estado, fato este que fortalece a representatividade política do CIESP, aumenta o seu quadro associativo, amplia e diversifica suas atividades. Hoje, em todo o Estado, são 42 DRs trabalhando pelos interesses da indústria, desenvolvendo projetos culturais, econômicos e sociais visando à melhoria de qualidade de vida das regiões onde estão localizadas. Na Região Bragantina, depois da ocorrência de um incêndio na empresa Santa Therezinha de Papéis, atual Santher, ficou evidente a falta de um contingente do corpo de bombeiros na cidade, fato este que ensejou um movimento de empresários locais na busca de apoio das autoridades civis para se conseguir esta benfeitoria, fazendo-se necessária a criação de uma entidade
  • 19.
    19 que os representasse.Dessa forma iniciaram-se as reuniões do CIESP na própria Santher. Em terreno doado pela Prefeitura da cidade e recebendo a doação da estrutura metálica do Presidente da entidade, Sr. Mário Amato; o CIESP Regional de Bragança Paulista inaugura aos treze dias do mês de novembro de 1991, sua sede e no dia 23 de julho de 2004 o auditório “Norberto Pedro” para dar melhor atendimento às cidades de Atibaia, Bragança Paulista, Bom Jesus dos Perdões, Joanópolis, Monte Alegre do Sul, Nazaré Paulista, Pedra Bela, Pinhalzinho, Piracaia, Socorro, Tuiuti e Vargem. Hoje, as atividades desenvolvidas pela entidade conta com os seguintes serviços: Núcleo de Jovens Empreendedores (NJE), responsável pelas ações sociais e de capacitação dos jovens empresários; Núcleo de Capital Humano (NUCAH), que se dedica à pesquisa e ao desenvolvimento dos recursos humanos e na formação de lideranças; Assessoria em exportação e emissão de certificado de origem; Posto do CIEE para contratação de estagiários, aprendizes e trainees; Emissão de certificados digitais, serviço esse nomeado como autoridade de registro junto a Imprensa Oficial e inaugurado no dia 5 de novembro de 2011. Além desses serviços o CIESP, também dispõe de diversos departamentos especializados para atender seus associados, tais como: Meio Ambiente; Infraestrutura; Jurídico; Câmara de Arbitragem, Gestão de Negócios, Responsabilidade Social, Inovação e Tecnologia. Como mostrado, é interessante e necessário conhecer toda a história de uma instituição e utilizar para o planejamento estratégico de marketing. Divulgar a história de uma organização irá trazer credibilidade e valores.
  • 20.
    20 3.2 ESTRUTURA ORGANIZACIONAL Estrutura organizacional do CIESP "Se você não sabe para onde vai, todos os caminhos o levarão para lugar nenhum." Henry Kissinger Na Figura 1 apresenta-se o escopo organizacional da entidade usada no artigo. É por ela que se identificam as funções dentro de qualquer organização, seja pública ou privada. Tenório (2005) defende que, O organograma representa graficamente a divisão no trabalho da organização, tanto no sentido horizontal, definindo áreas de atuação, no sentido vertical, estabelecendo níveis hierárquicos ou de decisão. Por meio do organograma visualizamos as relações de autoridade e de comunicação entre unidades e grupos de trabalho. Devemos considerar no entanto, que o organograma mostra a instituição num determinado momento e que, no dia a dia, as relações nele apresentadas podem sofrer modificações, razão pela qual deve ser visto periodicamente. O organograma mostra que a diretoria tem a autoridade e responsabilidade para dirigir, com um diretor titular e dois vice-diretores. O conselho, os representantes locais e os núcleos são órgãos de apoio da diretoria e ligados a ela estão os departamentos, agentes executores. No sentido horizontal os departamentos Administração e Serviços respondem diretamente ao diretor titular e na eventualidade de sua substituição ao primeiro vice-diretor, deles originando os diversos setores de auxiliares para o funcionamento da diretoria regional. Isto comprova que os departamentos têm o seu nível de importância e essencialidade dentro do escopo. É importante analisar que, os departamentos estão ligados à diretoria, não aos conselhos, representantes e núcleos que tem um grau de importância elevado dentro da organização. Na sequência, dentro de cada função no organograma existem as responsabilidades e o cumprimento de tarefas. É importante ressaltar que esta instituição, bem como a maioria do terceiro setor, possuem um estatuto, que segundo o dicionário é uma espécie de lei que regulamenta as associações, organizações, entre outros. Segundo Tenório (2005), “ O Estatuto deve expressar
  • 21.
    21 quais as competênciasde cada unidade, informando quem decide e quem assessora.” Ao tomar como exemplo o estatuto CIESP, observa-se que ele orienta nos objetivos, organograma, funções, eleições e todo o processo. É interessante conhecê-lo para entender a missão, objetivos e valores dessa organização. Estrategicamente o propósito vai definir, em poucas palavras, para onde ir, qual caminho seguir e como alcançar um determinado objetivo. De acordo com Cecconelo, Antonio Renato e Adjental, Antonio (2008). A visão representa a imagem futura que se projeta de um negócio, com base nas premissas disponíveis, a missão reflete as incumbências a serem assumidas para a consecução da imagem projetada. Se a missão representa o caminho a ser trilhado, os valores representam o conjunto de princípios e normas, os parâmetros que serão incorporados e aceitos para a condução da empresa ao cumprimento da missão.
  • 22.
    22 Ilustração 1: OrganogramaCIESP dentro de uma DR. Fonte: Autoria própria.
  • 23.
    23 4 MÍDIA IMPRESSA COMO FATOR DE MARKETING PARA O TERCEIRO SETOR 4.1 CONCEITO Segundo o Manual de Redação da Folha de São Paulo (2001) a mídia designa os meios de comunicação. Indica os meios de comunicação impressos, como jornais e revistas. O tema também designa o profissional da área de publicidade que escolhe os veículos em que o anúncio será divulgado. Foi em um sábado, no dia 10 de setembro de 1808 que a sociedade conheceu a Gazeta do Rio de Janeiro, primeiro jornal impresso. Antes da família real, tudo era proibido no Brasil em questão de imprensa. Livros, jornais, panfletos não podiam ser veiculados no país. A Gazeta, mesmo sendo um dos órgãos oficiais do país era censurada. A colônia portuguesa mantinha essa restrição quanto à comunicação, porém, em outras colônias americanas já se utilizava a mídia desde o século XVI. Em meados do anos 1950, depois da segunda guerra mundial a mídia ganha concorrentes e é produzida em massa, com a introdução da mídia eletrônica. Com essa constante evolução, os norte-americanos mudam os conceitos no Brasil, criando novas categorias: a informativa, opinativa e interpretativa. Esse fator foi preponderante para dar mais ênfase e profundidade nos assuntos. A partir de 1980, ocorre mais uma evolução significativa no país, que culminou com o Impeachment do presidente da República em 1992, a mídia impressa teve papel determinante. Deu-se maior relevância aos jornalistas independentes que não estavam submetidos ao estado e sim às forças de mercado. Tanto no Brasil, quanto nos Estados Unidos, onde ocorreu o caso Watergate1, houve uma reformulação da maneira em se tratar da notícia. O jornalismo passou a mostrar suas próprias falhas de forma patente. A imprensa 1 O caso Watergate foi o escândalo político ocorrido na década de 1970 nos Estados Unidos da América que, ao vir à tona, acabou por culminar com a renúncia do presidente americano Richard Nixon eleito pelo partido republicano. "Watergate" de certo modo tornou-se um caso paradigmático de corrupção
  • 24.
    24 perde parte desua credibilidade e passa a ser denominada de invasiva e conivente. Diante destes fatos, ocorre novamente uma forte influência dos jornais americanos, como o caso do US Today, que inclui a formatação de cadernos como os conhecidos hoje no Brasil. O panorama muda novamente logo após o movimento pelas Diretas Já e se consolida com o aparecimento de um jornalismo mais ágil, preciso e coerente com os fatos, pois agora concorre com outras mídias que ganharam fôlego e se tornaram mais presentes na vida das pessoas. A internet trouxe uma nova maneira de escrever os textos e dar informação de forma concisa e leve. A manchete ou título da matéria tem relevância quando se quer a atenção do leitor. O impresso passa a ser aquele veículo que se pode aprofundar a notícia que a televisão veiculou, o portal da internet noticiou e que se tornará voz corrente nas conversas do dia seguinte. Há uma condição importante para que o impresso se sobreponha a outras formas de produzir a notícia devido a sua perenidade. Considera-se que cada exemplar de um jornal é lido por no mínimo uma pessoa sendo extendido por no mínimo mais três. A televisão tem um poder maior para atingir um contingente grande de telespectadores, mas nem todos estarão atentos aos fatos. Já no caso da internet, uma parcela considerável da população ainda não tem acesso ao computador e quando tem não dispõe de sinal em sua região ou mesmo , se possui, não tem acesso a banda larga devido ao preço proibitivo. 4.2 JUSTIFICATIVA Uma pesquisa feita em outubro de 2011 pela World Association of Newspapers and News Publishers mostra que os jornais impressos têm mais alcance que a internet em termos de leitura. A pesquisa informa que a população mundial teve um declínio na leitura de um periódico, pois foi compensada por leitores digitais. Mesmo assim, ela enfatiza que os jornais alcançam 2,3 bilhões de pessoas por dia, enquanto a internet alcança 1,9 bilhão. Quando se trata da circulação de leitores em alguns países, há uma
  • 25.
    25 disparidade quanto àgeografia, está em declínio nos países ocidentais desenvolvidos (mais na América do que em outros lugares) e em ascensão na Ásia e América Latina. Caiu 2,5% ano a ano e 18% em cinco anos na Europa Ocidental, diz o relatório. Na Ásia, região do Pacífico, cresceu 7% de 2009 a 2010, e 16% em cinco anos. Nos Estados Unidos, a circulação vem despencando 11% ano a ano, e 17% em cinco anos. O país onde se lê mais jornal é a Islândia, onde 96% dos habitantes têm o hábito diário de ler algum periódico. O segundo lugar pertence ao Japão, com 92%, seguido de Noruega, Suíça e Suécia (82%), Finlândia e Hong-Kong (80%). Outra pesquisa denominada "Hábitos de informação e formação de opinião da população brasileira", feita em 2010 pela Secom (Secretaria de Comunicação da presidência da República), aponta que os jornais de circulação diária são lidos por 46,1% da população brasileira. Entre esse grupo, 24,7% leem diariamente e 30,4% um dia por semana, em média. Concluindo, a mídia impressa é um meio de comunicação com potencial, possui mais relevância e seguindo as diretrizes das pesquisas, é mais valorizado que uma newsletter. Caldas (2002) defende que há uma diferença entre leitores e usuários de internet e que um jornal bem elaborado deve conter conteúdos com originalidade, valores, fatos e opiniões, diferentemente do que o internauta busca, que são informações em poucas linhas. Kotler (2000) define: Informações podem ser produzidas e comercializadas como um produto. É essencialmente isso que escolas e universidades produzem e distribuem, mediante um preço, aos pais, aos alunos e às comunidades. O objetivo é trazer conteúdo diferenciado e design arrojado e elegante dentro da mídia impressa para que o leitor possa ser cativado por esse produto e tenha interesse em usá-lo. Para fazer uma pauta, é necessário conhecer o público-alvo, fazer uma análise de cenário micro e macroambiente e alinhar isso com os objetivos e valores da instituição.
  • 26.
    26 5 CONCEITO DEMARKETING E SUA EVOLUÇÃO 5.1 CONCEITO Conforme o dicionário Michaelis o conceito de marketing é: Comercialização. 2 Execução de todos os atos de comércio que sirvam para dirigir o escoamento de mercadorias e serviços do produtor ao consumidor. 3 Conjunto de operações que envolvem a vida do produto, desde a planificação de sua produção até o momento em que é adquirido pelo consumidor. Ou seja, ao interpretar essa definição, observa-se que o marketing é um aglomerado de ações que fazem parte do ciclo de produto, desde a concepção da ideia até a chegada ao consumidor final. Infelizmente, no Brasil as pessoas confundem com o setor de vendas. O Autor Kotler (2000), defende que o marketing é bem diferente de vender. Outrossim, as vendas fazem parte do contexto de marketing, porém é uma consequência. A questão é descobrir necessidades não atendidas e fornecer soluções e quando o marketing tem êxito não precisa fazer esforço para venda, ou seja, o produto vende por si só. Kotler (2000), em suas próprias palavras define o papel do marketing; Marketing não pode ser o mesmo que vender porque começa muito antes de a empresa ter o produto. Marketing é a tarefa, assumida pelos grandes, de avaliar necessidades, medir sua extensão, e intensidade e determinar se existe a oportunidade para lucros. A venda ocorre depois que um produto é fabricado. O marketing continua por toda a vida do produto, tentando encantar novos clientes, melhorar o poder de atração e o desempenho do produto, tirar lições dos resultados das vendas do produto e gerenciar as vendas repetidas aos mesmos clientes.
  • 27.
    27 Na mesma concepção, temos a afirmação do autor Las Casas (2002); A área do conhecimento que engloba todas as atividades concernentes às relações de troca, orientadas para a satisfação, os desejos e necessidades dos consumidores, visando alcançar determinados objetivos da organização ou indivíduo e considerando sempre o meio ambiente de atuação e o impacto que estas relações causam no bem- estar da sociedade. Perante essa citação, a área do marketing é uma área que busca os anseios para a satisfação do cliente. A partir da formulação do marketing, obtêm-se várias denominações, com alguns exemplos; Marketing de serviços Agregar valor aos serviços prestados por uma empresa. Endomarketing Dentro da empresa. O objetivo é agregar valor da empresa e do produto/serviço para o funcionário Marketing social Foca o bem estar da sociedade, pensando na sustentabilidade. Joint Marketing União de duas empresas para um bem comum. Marketing Industrial Business to business, ou seja, são ações de marketing voltadas as empresas oriundas de empresas. Marketing pessoal É a imagem que uma pessoa passa, por seu comportamento e comunicação.
  • 28.
    28 5.1.1 ORIGEM A Revolução Industrial trouxe uma série de mudanças para a indústria. A fabricação em grandes quantidades fez com que existisse mais concorrentes em todo o mundo e não somente isso, a globalização promoveu mais ainda a concorrência entre países, que é a melhor forma de medir o produto e o serviço, foi assim que as pessoas mudaram e implantaram a melhoria contínua dentro de seus processos. Em 1920 surge as primeiras mudanças e a estratégia de vendas para o mercado é dado como pontapé inicial. O objetivo na época era somente vender em grandes quantidades, trabalhando sobre a necessidade da demanda. Em 1950 o conceito muda e as empresas preferem conquistar o cliente e entender suas necessidades e seus desejos, vender é apenas uma consequência. Em 1980 esse conceito é aprimorado e obtêm-se novas ideias, tais como: superar as expectativas dos clientes; analisar concorrência (inteligência de mercado); agregar mais valor ao produto e o cliente é o foco. Nesse sentido, Berardi (2004) defende que, “ O marketing é um estudo das necessidades e desejos dos clientes para, de posse destas informações, oferecer a eles, exatamente o que desejam.” 5.2 MARKETING DE SERVIÇOS MARKETING DE SERVIÇOS Como explicado anteriormente, a década de 80 trouxe o desenvolvimento do marketing em todos os setores, isso se deve a evolução do mercado e também das pessoas. Conforme o autor Las Casas (2002); De modo geral, na década de 80 o marketing desenvolveu-se intensamente em vários setores e, especificamente no terciário, o crescimento foi ainda mais acelerado. A mudança na mentalidade empresarial pode ser apontada como um dos fatores que contribuíram para isso, no sentido que, hoje em dia, médicos, dentistas, auditores, contadores, entre outros profissionais, já aceitam a ideia de aplicar
  • 29.
    29 técnicas mercadológicas aos seus negócios. Serviços, diferentemente de produto, é algo intangível, porém não deixa de ser comercializado por uma empresa ou por um indivíduo. O autor Rathmell (1966) faz a afirmação perfeita sobre a diferenciação de cada um. “Bem nada mais é do que um produto, artigo ou material e serviços é uma ação, esforço ou desempenho.” 5.2.1 O SETOR DE SERVIÇOS Segundo uma pesquisa feita pelo Instituto Brasileiro de Geografia e Estatística (IBGE), em junho de 2012 a produção variou 0,2% e em três meses seguidos as taxas somaram a perda de 2,%. Em relação ao ano passado, se comparar a mesma época representa uma queda 5,5% décimo resultado negativo consecutivo nesse tipo de comparação e o mais intenso desde setembro de 2009 (-7,6%), esses números mostram efetivamente a queda da produção industrial no país. É fato de que a globalização, a inflação e o sistema tributário faz com que o país perca mercado interno para concorrentes de outros países. Entretanto, o país perde no setor industrial e ganha do setor de serviços. Uma pesquisa feita pelo IBGE e publicada pela globo G1 mostra que a economia do país cresce 4% no terceiro trimestre de 2012. Em especial, o setor de serviços registra aumento de 7% e a indústria um declíno de -2,5%, o setor agropecuário registra maior crescimento, 4,9%. No setor de serviços, tiveram destaque as atividades de intermediação financeira e seguros (1,8%), serviços de informação (1,0%), administração, saúde e educação pública (0,8%) e outros serviços (0,8%). Os dados representados mostram que o crescimento do setor de serviços alavanca o desenvolvimento e representa parcela expressiva na economia do país.
  • 30.
    30 5.3 INTANGÍVEL O serviço é intangível, não se pode pegar. Isso significa que uma organização deve estar atenta quando se implementa o plano de ação para marketing de serviços. Antes de mais nada, profissionais capacitados para a venda fazem uma grande diferença positiva. Fisicamente, deve-se procurar demonstrar toda a parte com material da melhor maneira. Sites, catálogos e o jornal Indusnews usado como exemplo é uma amostra disso. Conforme Las Casas (2002), ...elaborar o máximo esmero a parte material que for agregada aos serviços. O preparo de uma proposta bem encadernada, detalhada e com ótima apresentação também caracteriza um esforço de evidência física. Primeira aparência é o que fica. Esse termo realmente é verdadeiro para a sobrevivência do setor de serviço, ou seja, a organização deve se preocupar com sua fisionomia. Ao comprar um produto, o primeiro passo é olhar a embalagem e para isso o cliente deve se identificar com o produto, que deve cativá-lo. No mundo do setor de serviços, existe também uma embalagem que na verdade é intangível, mas com fator preponderante para a conquista e fidelização de clientes. O CIESP por exemplo, sobrevive da captação de recursos da indústria, ou seja, existe uma relação de troca, pois vende-se um serviço por recursos financeiros. Para isso, a entidade deve manter sua credibilidade e o segredo da fidelização do cliente é o bom atendimento e tornar as promessas tangíveis, como Las Casas (2002)defende, “A tangibilização do intangível deve fazer parte e acompanhar as apresentações de venda.”
  • 31.
    31 5.4 OS 4 P'S E OS 4 C'S 5.4.1 OS 4 P'S Para um planejamento eficaz é necessário entender os quatros aspectos mercadológicos fundamentais que regem o marketing mix. De acordo com o autor Cecconelo, Antonio Renato e Adjental, Antonio (2008); Produto são as características de qualquer bem, serviços, ideia, pessoa, instituição., que potencialmente possui valor de troca. Preço são as variáveis que refletem o custo do produto para o consumidor , como preço propriamente dito, condições de pagamento, aceitação ou não de cartões de crédito, entre outras. Praça é tudo o que se relaciona a distribuição, localização física e logística envolvida para fazer um produto chegar às mãos do consumidor. Promoção é processo de comunicação ativa dos atributos e benefícios de um produto para o mercado-alvo pretendido. 5.4.2 4 P'S DE SERVIÇOS O marketing de serviços necessita de considerações especiais para sua comercialização e também possui quatro diretrizes para desenvolver as atividades. Sãos os 4 p's: perfil, processos, procedimentos e pessoas. O perfil é o estabelecimento onde ocorrerá a prestação do serviço, inclui todo o layout dos móveis, escritório e limpeza, pois o cliente ao chegar no escritório, vai relacionar o trabalho que a organização desenvolve com as atividades que sejam voltadas à organização e a arrumação. Os processos definem o fluxograma de uma empresa, é necessário manter pessoas capacitadas e mapear os processos. Cada setor deve ter uma função e todo funcionário deve desempenhar uma função com a demanda de ser
  • 32.
    32 responsável por aquiloque faz. A importância do atendimento ao cliente e não deixá-lo esperando faz com que a organização tenha um alto índice de credibilidade. Procedimentos O procedimento está ligado ao processo, por exemplo, o CIESP em seu departamento de certificação digital. Processo: Certificar o cliente Procedimento: Atendimento ao cliente; Análise da documentação; Preenchimento do formulário; Assinatura dos papéis; Digitalização dos documentos; Assinatura digital dos documentos; Envio do arquivo para a nuvem; envio do pedido para aprovação; Espera da aprovação; Preenchimento e impressão do boleto. São os procedimentos que determinam o processo. O autor Las Casas (2002) defende que; “Os procedimentos referem-se ao atendimento, ou ao momento da verdade.” Pessoas A mão de obra é a maior parte dos investimentos. É necessário capacitar funcionários para que eles tenham melhor desempenho, outrossim, contratar certo faz a diferença, pois ajuda a construir uma boa imagem da empresa e contribui para seu desenvolvimento. 5.4.3 4 C'S Em meados de 90, Lauterborn 2 muda o conceito do centro de marketing. No artigo 2 Robert F. Lauterborn propôs uma classificação quatro Cs em 1993, que é mais versão orientada para o consumidor dos quatro Ps que tenta ajustar melhor o movimento do marketing de massa para marketing de nicho. http://translate.google.com/translate?hl=pt- BR&sl=en&u=http://en.wikipedia.org/wiki/Marketing_mix&prev=/search%3Fq%3DRobert
  • 33.
    33 de Serrano, DanielPortillo3 explana esse conceito; Robert Lauterborn desenvolveu em 1990 uma nova nova visão para o Marketing Mix. Ao contrário de Mc Carthy que afirmava que a mistura de variáveis para uma atividade de Marketing deveria ser dosada com os 4 Ps: Produto, Preço, Praça e Promoção, Lauterborn ofereceu 4 novos ingredientes.Para o Autor, os 4 Ps poderiam perfeitamente ser substituídos por 4Cs: Consumers Wants and needs, Cost To Satisfy, Convenience to buy e Communication. No Brasil os 4Cs foram traduzidos como: Necessidades e desejos do Consumidor, custo para satisfazer o consumidor, conveniência para comprar e Comunicação.” 5.5 ESTRATÉGIA PROMOCIONAL Promoção é uma palavra bem-vinda no dia-a-dia, mas o objetivo neste capítulo é compreender realmente para que serve. Segundo o dicionário Michaelis, promoção esta no contexto de: Campanha de propaganda, impulso publicitário: Promoção de vendas. É uma fase importante da estratégia de marketing, porque com ela define- se como promover o bem ou serviço. Segundo os autores (Cecconello, Antonio Renato e Ajzental, Alberto, 2008, apud CROCCO et al, 2006, p 89), É o conjunto de mensagens que o ofertante do produto comunica a seu público-alvo e stakeholders e, geral. O composto promocional é formado pela propaganda, publicidade, promoção de vendas, merchadising, marketing direto, atendimento ao cliente, marketing digital, assessoria de imprensa e embalagem. %2BLauterborn%26hl%3Dpt-BR%26tbo%3Dd%26biw%3D1366%26bih %3D643&sa=X&ei=Ip66UI_0O5C89QTSpoHQCg&ved=0CDoQ7gEwAQ acesso em 01/12/2012 3 Serrano, Daniel Portillo. Os 4 Cs do Marketing, Palestrante, Consultor e Professor. Bacharel em Comunicação Social com ênfase em Marketing Pela Universidade Anhembi Morumbi, http://www.portaldomarketing.com.br/Artigos/4_Cs_do_Marketing.htm, acesso em 26/11/2012
  • 34.
    34 A propaganda é toda comunicação paga transmitida pela mídia em massa (TV, outdoor, televisão, rádio, entre outros). Ilustração 2: Convite para a estratégia de promoção Fonte: Autoria própria
  • 35.
    35 MERCHADISING Inserção de produto em algum lugar para o conhecimento do público. O evento “Happy Business”foi uma estratégia de merchadising para agregar público e deixar o jornal exposto no local para apreciação. MÍDIA DIGITAL Divulgação do produto em sites, blogs ou redes sociais. Usar os sites e e-mails marketings é uma alternativa eficaz. A utilização das redes sociais também ajuda a promover o produto. O CIESP mantém um sítio institucional, redes sociais e a atualização constante do mailing list para a divulgação do evento e lançamento jornal. MARKETING OFF LINE Trata-se da divulgação do produto em revista ou jornais. O convite (figura 3 ) para o evento Happy Business foi divulgado em dois jornais de grande circulação das cidades principais da região Bragantina, BRAGANÇA PAULISTA E ATIBAIA. PUBLICIDADE Qualquer forma de divulgação não paga. O release alcançou os jornais e vários blog na internet. Evento empresarial pretende reunir jovens empreendedores e lideranças da Região Bragantina A segunda edição do Happy Business coordenada pelo Núcleo de Jovens Empreendedores (NJE) do Centro das Indústrias do Estado de São Paulo
  • 36.
    36 (CIESP), Diretoria BragançaPaulista promoverá o encontro de empresários que tem a inovação como um dos princípios básicos de seus negócios e lançar veículo de informação empresarial. No dia 25 de outubro acontecerá na Pizzaria Razera, em Bragança Paulista, a 2ª edição do Happy Business, que além de reunir os principais empresários, executivos, novos empreendedores e sociedade civil de uma das regiões com grande potencial de crescimento econômico do Eixo Fernão Dias – Dom Pedro, lançará o Jornal Indusnews, veiculo de mídia cujo objetivo é divulgar as empresas para o mercado regional, promover mudanças em suas estratégias de parceria e otimizar as relações entre empresas de variados setores da economia, estimulando a divulgação de seus produtos e serviços por meio da participação no Núcleo de Jovens Empreendedores do CIESP DR Bragança Paulista. A adesão das empresas ao evento é feita de forma voluntária e aberta. Durante o encontro os participantes receberão material de divulgação dos patrocinadores e trocarão cartões de visita, estreitando o contato local. O informativo que será apresentado na ocasião, tratará de temas ligados a Federação e Centro das Indústrias do Estado de São Paulo (FIESP/CIESP), Serviço Nacional de Aprendizagem Industrial (SENAI) e Serviço Social da Indústria (SESI), da inovação, do empreendedorismo, dos cursos e treinamentos oferecidos pelas instituições de ensino ligadas a indústria, além de artigos de empresas de destaque na região. A realização do evento é do NJE, com apoio do CIESP e Forneria Razzera. Os patrocinadores ouro são: Netsi; Fernando Protta – Consultoria Ambiental; Tam Viagens; Tour House; AP&L Consultoria e Grupo Asserth Consultoria Empresarial. Os patrocinadores prata são: Vectra Embalagens, Renz, Colégio Populus – Unidade Bragança Paulista e Atibaia; Ateliê do Mel; CLD, Global e Blueplast. A participação deve ser confirmada até o dia 23 de outubro pelo email info@ciespbp.com.br, telefones 11 4603-2501 ou 11 4035-5262 ou pelo site www.ciespbp.com.br Assessoria de Imprensa CIESP.
  • 37.
    37 5.6 SEGMENTAÇÃO DEMERCADO Ao desenvolver um produto, é necessário atentar-se ao público-alvo. Por exemplo, o CIESP ao fazer o jornal, relacionou a pauta com os empresários da região. Assuntos relacionados ao empreendedorismo, a inovação, a saúde, o turismo e a alta gastronomia foram os destaques no jornal Indusnews. O público- alvo são pessoas abastadas, que gostam de viajar, gostam de assuntos relacionados aos seus empreendimentos, cuidam de sua saúde e apreciam a alta gastronomia.
  • 38.
    38 6 O PLANO ESTRATÉGICO DA MÍDIA ALINHADO AO MARKETING 6.1 PLANO ESTRATÉGICO NO MARKETING O plano define quais estratégias tomar para chegar ao objetivo. A estratégia é o que define quais ferramentas utilizar. O autor Sertek (2007) define o termo estratégia; O termo estratégia (do grego: strategos), inicialmente, referia-se a uma posição exercida, depois à habilidade gerida e, em seguida, ao discurso emitido e defendido (até chegar a força e vender o inimigo). Dessa forma, o termo costuma ser aplicado à forma pela qual a as empresas se inserem no mercado escolhido, de forma a ganhar o espaço pretendido. O plano é essencial dentro da organização, fundamental para os setores, incluindo o marketing. Planejar é toda a atividade gerida dentro da organização, o Nunes, João Coelho e Cavique, Luís 2008 define que; Planear é toda a actividade organizada dentro da empresa, que visa definir estratégias, estabelecer objectivos e antecipar decisões, para que, no curto, médio ou longo prazo, a organização ou qualquer setor ou função da mesma seja mais eficazes, coerentes e dinâmicas, tendo normalmente como resultado desta actividade o plano. O planejamento para o Jornal Indusnews foi: identificar os custos, captar patrocinadores, montar a estratégia de promoção, identificar o público-alvo, definir os assuntos para a pauta, montar o cronograma e na fase final, diagramar o jornal e fazer a impressão. 6.2 ANÁLISE SWOT Dentro da estratégia, é comum o uso de ferramentas para identificação de negócios e análise de cenários. Neste artigo, foi utilizado a ferramenta SWOT
  • 39.
    39 para identificar asforças e fraquezas da instituição. A origem Swot é de origem inglesa: strenghts – pontos fortes; weakness – pontos fracos; opportunities – oportunidades; threats – ameaças. Sertek, paulo (2007) define como; ...técnica de análise dos ambientes interno e externo, comumente empregada para avaliação do posicionamento da organização e de sua capacidade de competição. Logo, para melhor explanação; Pontos fortes: Quais são os pontos fortes que diferem dos concorrentes? Fraquezas: Quais são os pontos fracos que fazem com que se perca mercado para os concorrentes? Oportunidades: Quais são as oportunidades que trazem vantagem competitiva para o mercado? Ameaças: Quais são os fatores que fazem que eu perca as vantagens competitivas? Têm-se abaixo as ferramentas para a análise de viabilidade para a mídia impressa do CIESP; Ambiente Externo das ameaças: Dificuldades financeiras das empresas com a crise; falta de endomarketing, marketing social e merchandising; o desconhecimento e a desinformação das pessoas quanto aos serviços CIESP Ambiente Externo das oportunidades Representatividade Estadual (Abrangência ); Interação com o Poder Público; Atuação e força como representante da Indústria perante órgãos públicos e privados; Região está em plena fase de evolução com entrantes multinacionais e de grande porte, com a falta de estrutura e saturação de grandes metrópoles,
  • 40.
    40 essas empresas semudam para o interior. Ambiente interno das forças Política de Benefícios (RH) adequada; Têm ferramentas e dados disponíveis para pesquisas; Acesso a Informações inéditas, que podem trazer benefícios e atualização da classe social, poder privado e público; Matriz possui mão de obra para orientar suas diretorias. Ambiente interno das fraquezas Falta de comprometimento com os prazos; Falta de mão de obra qualificada para o terceiro setor; Ineficácia de organograma e política de carreira; Alguns setores (departamentos tanto como da matriz e regionais) são ineficazes; Rotatividade de associações (indústria); Não existe uma mesma linha de raciocínio para todos os escritórios regionais; Falta de atendimentos presenciais, para estreitar relacionamentos. Conclusão: Foi constatado que as empresas não conhecem a gama de serviços do CIESP, que possui grande potencial e mercado, porém, falta melhorar a divulgação dos seus serviços e com mais periodicidade. É necessário também, valorizar as empresas associadas, que mantêm toda a estrutura. 6.3 O CICLO PDCA NO MARKETING Como falado anteriormente, no planejamento estratégico utiliza-se ferramentas gerenciáveis para o conhecimento dos processos e como fazê-los. O PDCA é uma ferramenta utilizada em diversas empresas, pois comprende todo o setor de planejamento até o processo de resultados, incentivando também a melhoria contínua. Conforme Sertek (2007) a origem do PDCA foi introduzida no Japão, após a primeira guerra mundial por Walter A. Shewart, mas quem realmente difundiu
  • 41.
    41 em todo omundo foi Deming, em 1950. Abaixo define-se o significado do PDCA, que é originado do inglês. Plan (Planejar): Método que define o planejamento de todos os processos. Do (Fazer) Fazer tudo o que foi planejado. Chek (Checar) Conferir se o que foi executado está de acordo com o planejado. Action (Ação) Atuar nas ações de correção Ou seja, o ciclo PDCA na figura 3 Jornal INDUSnews Ilustração 3: Ciclo PDCA Fonte: Autoria própria
  • 42.
    42 6.4 UTILIZANDO A FERRAMENTA 5 W'S E 2 H'S PARA O PLANO DE MÍDIA Essa ferramentas consiste em fazer perguntas para uma determinada tarefa. No artigo de Periard4, ele define como deve ser feito. O 5W2H, basicamente, é um checklist de determinadas atividades que precisam ser desenvolvidas com o máximo de clareza possível por parte dos colaboradores da empresa. Ele funciona como um mapeamento destas atividades, onde ficará estabelecido o que será feito, quem fará o quê, em qual período de tempo, em qual área da empresa e todos os motivos pelos quais esta atividade deve ser feita. Em um segundo momento, deverá figurar nesta tabela (sim, você fará isto em uma tabela) como será feita esta atividade e quanto custará aos cofres da empresa tal processo. Abaixo, detalha-se os significados de cada item dos 5w2h What: O que deverá ser feito? Why: Por que será feito ? Where: Onde será feito? When: Quando será feito ? Who: Por quem será feito? How: Como será feito ? How much: Quanto custará fazer ? A melhor forma de compilar esta ferramentas é utilizar uma tabela. TABELA 1 - JORNAL INDUSNEWS What ? Será feito um Jornal impresso. Impressão e distribuição de três em três meses. Why ? O Objetivo é promover as ações da instituição; Agregar valor a marca CIESP; Divulgar os serviços e a programação de eventos; promover o marketing social de empresas associadas; Vender o CIESP de uma forma mais clean; trazer informação e conhecimento aos leitores de uma forma mais descontraída Where ? O lançamento do jornal será feito em um Evento de Negócios e posteriormente encaminhado às 1075 empresas (Dados Caged) da 4 Conceito 5w2h. http://www.sobreadministracao.com/o-que-e-o-5w2h-e-como-ele-e-utilizado> Acesso em 01/12
  • 43.
    43 região bragantina que são nosso público-alvo, e também, alguns locais de grande circulação de pessoas. When ? 30/09 Solicitação de patrocínios 02/10 Envio de logomarca para inserção no Convite. 03-04/10 Elaboração do convite e emails marketings 04/10 Elaboração e envio de release à imprensa 10/10 Entrega dos convites (gráfica) 11/10 Envio das malas diretas às empresas 04-11-18/10 Envio de email marketing (convite) 10/10 Coleta de material para o Jornal "Indusnews" 15/10 Envio dos anúncios das empresas patrocinadoras 11-16/10 Material Gráfico - planejamento 17/10 Revisão do material 18-19/10 Impressão do Jornal 22/10 Entrega de Material das empresas (catálogos, flyers ou banners) 25 – 31/10 Distribuição do jornal às empresas 25/10 Acontecimento do evento Who ? Alguém para: MARKETING E COMERCIAL Fazer a venda dos patrocínios do jornal Colher as matérias e releases Editoração e tratamento das matérias e design gráfico Organização do evento de negócios ADMINISTRATIVO
  • 44.
    44 Controle de mala diretas Montar Cronograma e acompanhar FINANCEIRO Fazer a cobranças dos patrocinadores How ? Características = Publicação trimestral, tiragem de 5.000, papel jornal e colorido, com oito páginas Conteúdo = Turismo, empreendedorismo, inovação, tecnologia, notícias inéditas, ações atuantes, sistema S, homenagens ao associado. How much Descrição Quantidade Valor Impressão do jornal 5.000 R$ 2.350,00 Coquetel 100 pessoas R$ 1200,00 Impressão de 200 unidades R$ 423,00 convites Envio de convites e R$987,00 jornais via mala- direta Publicação no Jornal 2 395,00 Total 5395,00 Receitas – Provisão Descrição Quantidade Valor Anúncio de ½ página 2 R$ 1.400,00 Anúncio de 8,75 cm² 18 R$ 4.140,00 Total Obs: Não objetiva lucro por ser uma Entidade sem fins lucrativos
  • 45.
    45 6.5 DEFINIÇÃO DA PAUTA Segundo Caldas (2002); Passando por este vestibular, pode-se começar a pensar na rotina diária de um repórter. A rigor, tudo começa pela pauta. Ela não precisa se materializar em algum papel ou tela do computador. Pode ser por exemplo, apenas uma ideia, no campo de um jornalista. A pauta é a tentativa de organizar a desordem que se instauraria numa redação, caso ela não existisse. A pauta define quais os temas que o jornalista deve utilizar para seu jornal, que antes de tudo deve estar alinhado com a estratégia de mercado. Para o jornal Indusnews foi utilizado a seguinte pauta; TABELA 2 – PAUTA Área Definição e método Representatividade Entrevista exclusiva com presidente da FIESP, sobre inovação e empreendedorismo. Homenagem Associado Matéria especial sobre tendências de moda Empresa: Capricórnio S/A Interação com o Sistema S Entrevista com o Diretor da nova escola (construção) SENAI sobre as expectativas para 2013 Recursos Humanos Material com algum especialista sobre gestão de contencioso Palavra do Diretor Material contendo uma apresentação e foto do diretor Empreendedorismo Matéria exclusiva sobre um empreendedor que teve a ideia de fazer cerveja artesanal e Pizza quadrada e hoje é a pizzaria mais badalada da região
  • 46.
    46 Responsabilidade Social Material sobre doenças oriundas de excesso de trabalho (stress, hipertensão, depressão). Também, algumas receitas saudáveis, econômicas e fazendo o reaproveitamento de alimentos nutritivos CIESP como defensor da Classe Social e Apresentar todo o histórico da “Energia a Industrial preço justo”. Movimento que pedia redução da conta de energia elétrica e foi levado ao senado. Foi sancionado e no inicio de 2013, teremos uma redução de até 28% para a Indústria e 17,7% para residências. Turismo Histórico da cidade de Punta del Leste, situada no Uruguay, contando sobre suas belas praias e paraíso tropical no verão. Haverá também um cupom impresso no site com 10% de desconto para uma viagem até esse país. Homenagem ao Associado Entrevista exclusiva com uma empresa associada e seu aniversário de 50 anos Agenda Conteúdo sobre os principais eventos da região 6.6 ESTRATÉGIA MIX DE MERCADO Seguindo as diretrizes dos 4 P's explanada no capítulo , o marketing mix é o composto que rege esses componentes e que define o contexto de marketing. Berardi (2004) defende que “Devemos considerar que o cliente está disposto a consumir o produto que lhe convier, pelo preço que achar justo, no local que desejar, desde que saiba a sua existência.” 1) Público Alvo
  • 47.
    47 Empresas de serviços ou produtos 2) Posicionamento Agregar valor a marca CIESP, divulgar ações importantes, homenagear empresas associadas, vender o CIESP fazendo um Marketing Social, anunciar os patrocinadores 3) Estratégia de Mix Product: Patrocínios para o evento de Negócios “Happy Business” e anúncios no Jornal “Indusnews” Patrocinador Ouro| Benefícios - Anúncio de ½ página colorido no Jornal Indusnews, Edição Especial, 27cm x 20 cm, 5.000 exemplares, que serão distribuídos aos participantes e posteriormente enviados para as empresas da região bragantina por mala direta (aproximadamente 1075 empresas). Logo no convite, no email marketing e veiculações (jornal e TV). Haverá local para dispensação de flyers, folderes, catálogos e brindes. Patrocinador Prata| Benefícios - Anúncio de 8,75 cm x 8,75 cm colorido no Jornal Indusnews, Edição Especial, com 5.000 exemplares, que serão distribuídos aos participantes e posteriormente enviados para as empresas da região bragantina por mala direta (aproximadamente 1075 empresas). Logo no convite e no email marketing. Haverá local para dispensação de flyers, folderes, catálogos e brindes. Price: Estratégia de penetração, ou seja, praticado valores baixos para atingir a cota de vendas de patrocínios mais rápido. Média de 15% mais barato se comparado a anúncios de jornais da região. Patrocinando o evento, ganha o anúncio. Patrocinador Ouro: R$ 700,00 (parcela em 2x) Patrocinador Prata: R$ 230,00 (parcela em 2 x) Place: O importante é haver dispersamento. Será distribuído 300 no dia do evento, 2150 para empresas de todas as cidades, e o restante será colocado em alguns pontos de grande circulação de pessoas.
  • 48.
    48 Promotion: Possibilidade do patrocinador agregar valor a marca, gerar network, anunciar com um custo acessível e participar de um Evento de Negócios. 7 COLETA DE DADOS A pesquisa teve como objetivo checar se realmente o jornal cumpriu o seu papel de plano de marketing para a instituição. Foi realizada no dia 29/11/2012, através de formulário via internet, com 6 pessoas que trabalham na área e participam efetivamente das ações do CIESP. 1) O que você achou sobre a disposição/ layout do Jornal Indusnews? As respostas poderiam ser: excelente, muito bom, regular, ruim e muito ruim. Dos seis entrevistados, metade respondeu excelente e a outra metade muito bom. 2) Dentre os assuntos abaixo, determine o grau de importância dos (assuntos que devem ser abordados. 1 (menos importante) e 5 (mais importante) Nas pesquisa, obteve-se os seguintes resultados 1º Lugar: Educação com 33 pontos 2º Lugar: Responsabilidade Social e Inovação com 31 pontos 3º Lugar : Meio Ambiente com 29 pontos 4º Lugar : Comércio Exterior e Recursos Humanos com 27 pontos 5º Lugar : Tecnologia com 26 pontos 6º Lugar: Assuntos relacionados ao Sistema S com 25 pontos 7º Lugar: Gastronomia com 22 pontos
  • 49.
    49 3) No livro Marketing para o século XXI, Philip Kotler afirma que o nome da marca deve sugerir os benefícios e qualidades do produto como ação ou efeito, ser singular, fácil de pronunciar e lembrar. Diante disso, você concorda que a marca Indusnews, criada para o jornal, atende esta afirmação? Cinco pessoas concordaram plenamente que sim, enquanto apenas uma pessoa concorda que a marca remete ao entendimento que o nicho de mercado está somente para indústrias por conta do nome conter “Indus”. 4) No seu ponto de vista, o jornal impresso é uma fonte de informação importante e um ótimo veículo de comunicação para fazer o marketing de uma organização? Na pesquisa todos ressaltaram que é uma ótima fonte de comunicação para se fazer marketing dentro organização. Sugestão de outros assuntos para o jornal. Meio Ambiente, dicas de beleza, capital humano, normas regulamentadoras, empreendedorismo e gestão tributária.
  • 50.
    50 8 CONCLUSÃO O artigo desenvolvido mostra que toda e qualquer instituição necessita do plano de marketing para divulgar e promover seus bens e serviços. Neste intuito, foram mostrados todo o planejamento estratégico de marketing e como isso pode contribuir para o desenvolvimento de uma organização. Como desenvolvido no presente artigo, identifica-se primeiro as necessidades através das ferramentas do plano estratégico, que mostra a contribuição efetiva para o desenvolvimento até o resultado final do bem ou serviço. Vale lembrar que para fazer um jornal, não basta apenas conhecer sobre jornalismo. É mais do que necessário conhecer o mercado em que se está inserido e utilizá-lo dentro das estratégias. Por isso mesmo, inicialmente, foram explanados a missão, visão e valores da organização. Os assuntos devem ser direcionados ao público-alvo e a diagramação e o layout devem chamar atenção para a leitura. A justificativa mostra que realmente as pessoas aderem ao jornal como fonte de leitura e por mais que a internet esteja em alta, os públicos são diferentes, pois a leitura do jornal está alinhado com a fonte de informação e a internet como visualização rápida para o leitor. A coleta de dados que serviu como pesquisa, identifica que o jornal atende as expectativas do público-alvo, visto que as respostas foram favoráveis ao conteúdo apresentado na pauta. Mas é no ambiente de pesquisa que identifica-se também as sugestões de melhoria e ao utilizar o ciclo PDCA, continua o processo de mudanças no
  • 51.
    51 ambiente de ação. 9GLOSSÁRIO TABLÓIDE: Jornal diário de pequeno formato, com ilustrações . LEGITIMIDADE: Caráter, estado ou qualidade do que é legítimo ou está de acordo com a razão, com a justiça ou com a lei. ESTATUTO: Lei orgânica ou regulamento de um Estado, associação, ou de qualquer corpo coletivo em geral. PREMISSA: a que contém o termo maior, isto é, o predicado da conclusão. DISPARIDADE: Desigualdade, desproporção, dessemelhança. NEWSLETTER: comunicação por escrito dirigida a certo grupo de pessoas, boletim. NETWORK: rede de comunicações. MAILING LIST: Lista de e-mails de uma a organização. SISTEMA S: Organizações do terceiro setor (SESI, SENAI, SESC, SENAC, SEBRAE). CLEAN: Visual mais limpo, sem muitas ilustrações e conteúdos. ABASTADOS: Rico, com altgo poder aquisitivo. RELEASE: em Jornalismo, é um comunicado que é emitido antes da notícia completa. FLUXOGRAMA: Representação gráfica, por símbolos especiais, da definição, análise ou método de solução de um problema. AGLOMERADO: Ajuntado, amontoado.
  • 52.
    52 10 REFERÊNCIAS BIBLIOGRÁFICAS BERARDI,René Castro. Programa de marketing e propaganda: desenvolvimento e planejamento. Pg 13, 2004, Editora IBPEX. CALDAS, Alvaro Deu no jornal: o jornalismo impresso na era da internet, pag 17, 64. Ed. PUC – Rio, Loyola, São Paulo, 2002. COBRA, Marcos. Consultoria em Marketing Manual do Consultor. 1. ed. São Paulo: Cobra Editora e Marketing,. 2003. Conceito de Marketing no dicionário. http://michaelis.uol.com.br/moderno/portugues/index.php?lingua=portugues- portugues&palavra=marketing. Acesso em 25/11/2012. Conceito de Promoção no dicionário. http://michaelis.uol.com.br/moderno/portugues/index.php?lingua=portugues- portugues&palavra=promo%E7%E3o Acesso em 26/11/2012. Estatuto no Site CIESP. http://www.ciesp.com.br/ciesp/conteudo/estatuto %202009.pdf acesso em 25/11/2012. Jornal mais popular que internet. http://www.observatoriodaimprensa.com.br/news/view/_jornais_sao_mais_popular es_que_a_internet > acesso em 01/12/2012. KOTLER, Philip Administração de Marketing, 2000, p.27, 30, Ed. Prentice Hall, 2000. Kotler, Philip. Marketing para o século XXI. Como criar, conquistar e fidelizar mercados. Pg 33, 2000, Editora Futura – São Paulo. Las Casas, Alexandre Luzzi. Marketing de Serviços -3. ed, Pg 13, 17, 79-81, 204,205, 2002, Editora São Paulo Atlas. Nunes, João Coelho e Cavique, Luís. Plano de Marketing. Pg 69, 2008, Portugal., Ed. Dom Quixote.
  • 53.
    53 Periard, Gustavo. Oque é o 5w2h e como ele é utilizado? http://www.sobreadministracao.com/o-que-e-o-5w2h-e-como-ele-e-utilizado/, acesso em 01/12/2012. Pesquisa setor de serviços no Brasil, http://g1.globo.com/economia/noticia/2012/08/economia-brasileira-cresce-04-no- 2-trimestre-de-2012-mostra-ibge.html, acesso em 25/11/2012. Pesquisa setor industrial no Brasil http://www.ibge.gov.br/home/presidencia/noticias/noticia_visualiza.php? id_noticia=2186&id_pagina=1, acesso em 24/11/2012. Rathmell, John. What is meant by service? Journal of Marketing, v. 30, pg 32- 36, 1966. Robert Lauterborn. http://translate.google.com/translate?hl=pt- BR&sl=en&u=http://en.wikipedia.org/wiki/Marketing_mix&prev=/search%3Fq %3DRober > acesso em 01/12/2012. Serrano, Daniel Portillo. Os 4 Cs do Marketing, http://www.portaldomarketing.com.br/Artigos/4_Cs_do_Marketing.htm, acesso em 26/11/2012. Sertek, Paulo, Guindani, Roberto Ari e Martins, Tomás Sparano. Administração e planejamento estratégico. Ed Ibpex, Curitiba, 2007, Pg 26, 74. Tenório, G. Fernando. Gestão de ONGs: principais funções gerenciais. 2005, pg58-59, 9 edição, Editora FGV, Rio de janeiro.