Modelo de Auto-Avaliação das Bibliotecas
                                                                                    1
 Escolares: Metodologias de Operacionalização


Fundamentação da escolha do domínio
B. Leitura e Literacia

        O domínio B foi por mim seleccionado, prioritariamente, porque é aquele sobre
o qual temos investido mais, talvez, pela natureza da biblioteca.
        Penso que a BE/CRE Espinho Nº2, como biblioteca do 1º ciclo, tem dado apoio
ao desenvolvimento da leitura e da literacia. Esta biblioteca abriu as suas portas há
três anos e tem tido como objectivo principal este domínio, dai ser extremamente
pertinente avaliá-lo para aferir o que esta bem e o que é preciso melhorar.
        A BE patrocina desde sempre as actividades de promoção da leitura e literacia.
        Como já referi, esta BE apoia sete escolas básicas e sete jardins, espalhados por
três freguesias.
        Para que a promoção da leitura e literacia chegue a toda a comunidade escolar,
as acções têm sido muitas e variadas, para que todos tenham acesso a livros, a hora do
conto, a encontros com escritores, a ilustradores, a jornalistas e outras personalidades
ligadas a este sector.
        A comunidade escolar (professores, alunos e encarregados de educação) têm-
se esforçado com várias iniciativas, em conjunto, para equipar a BE com documentos
para aumentar, actualizar e melhorar a colecção existente, de forma a ter livros para
cobrir as necessidades.
        Assim, no espaço da biblioteca tem, à disposição dos alunos, diferentes tipos de
documentos e suportes variados: livros, dicionários, enciclopédias, gramáticas,
prontuários, revistas, jornais, dossiers temáticos, CD-ROM, DVD, internet.
        No entanto, nem todos os alunos e professores podem ter acesso imediato a
estes documentos, pois distam alguns quilómetros da BE. Para minorar esta situação
há uma circulação interna de materiais (documentos) pelas escolas e, através da
internet, existe partilha de ficheiros com histórias, fichas de trabalho, etc.
Paralelamente, tenho agendado actividades pelas escolas onde, pessoalmente, tenho
feito digressão levando literacia…
        A BE apoia vários projectos que estão a ser desenvolvidos no agrupamento. A
participação começa na realização do projecto até a sua avaliação. Alguns destes
projectos estão directamente ligados a este domínio. São eles:
        o Projecto PNL (Todo o agrupamento)
        o Dança das letras (Pré – escolar)
        o H 2O – Projecto Escrita, Ciências Experimentais e Matemática. (1º Ciclo)
        A BE Espinho Nº2, tem ainda diversas actividades em parceria com a Biblioteca
Municipal de Espinho;
        É, também, frequente realizar, em articulação com as várias áreas curriculares,
fichas de leitura com aplicação de técnicas, como: resumo, ilustrações, produção de

Formanda: Leonor Otília
Modelo de Auto-Avaliação das Bibliotecas
                                                                                  2
 Escolares: Metodologias de Operacionalização

trabalhos escritos com recurso a bibliografia em suporte livro e internet e uso
acompanhado dos computadores.
        Para além disso, a BE dá apoio a todas as turmas que realizam actividades que
possibilitem o desenvolvimento do aluno em termos literários.
        O impacto deste nosso investimento, à primeira vista, parece-me francamente
positivo é que, de facto, os alunos têm uma nova postura perante a BE, os resultados
das aprendizagens escolares evoluíram positivamente, e muitas mensagens,
ensinamentos, que foram transmitidas transversalmente através das actividades
desenvolvidas, causaram impacto na formação ética, social dos alunos. Para além
disto, tenho o feed back (oral e escrito) de professores, de alunos, de encarregados de
educação e de auxiliares, no sentido de ser necessário mais acções neste âmbito, por
ser mostrarem muito proveitosas na formação integral dos alunos ( o impacto).
        Só que “Medir os outcomes (impactos) significa, no entanto, ir mais além, no
sentido de conhecer o benefício para os utilizadores da sua interacção com a
biblioteca. A qualidade não deriva nesta acepção, da biblioteca em si mesma ou do seu
peso intrínseco, mas do valor atribuído pelos utilizadores a esse benefício, traduzido
num mudança de conhecimento, competências, atitudes, valores, níveis de sucesso,
bem-estar, inclusão, etc.”E é nesta filosofia que se baseia a auto avaliação da
Bibliotecas Escolares e, por isso, urgente a BE fazer a auto avaliação, pois com os
resultados podemos apoiar o seu desenvolvimento e demonstrar a sua contribuição e
impacto no ensino aprendizagem da escola.

Avaliar para quê?

   ⇒ Para conseguir uma melhoria contínua de procedimentos, de actividades e de
     projectos sempre na procura do sucesso escolar dos nossos alunos;
   ⇒ Para clarificar adequadamente os objectivos da BE;
   ⇒ Para elucidar os objectivos de aprendizagem dos alunos em relação com a
     biblioteca;
   ⇒ Para estabelecer os Indicadores adequados para essas aprendizagens.

Avaliar o quê?

          Os inputs (instalações, equipamentos, colecções);
          Os processos (actividades e serviços);
          Os outputs (leitura presencial, requisições, empréstimos, pesquisas);
          E principalmente os outcomes · para se conseguir medir resultados em
           termos de reais benefícios para os utilizadores e, também, em termos de se
           atingirem as metas propostas e desejadas pelas bibliotecas Escolares e pela
           Escola.

Formanda: Leonor Otília
Modelo de Auto-Avaliação das Bibliotecas
                                                                            3
 Escolares: Metodologias de Operacionalização


                            PLANO DE AVALIAÇÃO

                    Etapas do processo de Auto-Avaliação
       1º                                     2º

       Reuniões de sensibilização             Constituição de equipa responsável
       com os órgãos de gestão                pela condução do processo.
       pedagógica e executiva da
       escola    para    uma     co-
       responsabilização de todos os
       intervenientes.
                                            3º

        Plano de Avaliação:

- Problema/Diagnóstico

- Identificação do Domínio objecto da avaliação;

- Tipo de avaliação a empreender;

- Métodos e instrumentos a utilizar;

- Intervenientes;

- Calendarização;

- Planificação de recolha e tratamento de dados;

- Análise e divulgação da informação;

- Acções para a melhoria.




Formanda: Leonor Otília
Modelo de Auto-Avaliação das Bibliotecas
                                                                                         4
 Escolares: Metodologias de Operacionalização

       Domínio a avaliar: B. Leitura e Literacia
Intervenientes:                                              Amostra:

      Director da escola;                                  20% do número total de
      Professora bibliotecária e equipa;                    docentes,
      Conselho Pedagógico e órgãos de gestão               10% do número total de alunos
       intermédia;
                                                             dos vários anos
      Professores;
                                                            10%      do     número     de
      Alunos                                                encarregados de educação


                  Indicador de Processo              Indicador de Impacto
Indicadores:

                   B.1 Trabalho da BE ao serviço    B.3 Impacto do trabalho da BE nas
                  da promoção da leitura         atitudes e competências dos alunos, no
                                                 âmbito da leitura e das literacias


Métodos           •   Plano Anual de Actividades        •    Questionário      aos     alunos
e Instrumentos        e Plano de Acção                       (possuindo             perguntas
                  •   Questionários            aos           direccionadas para o tipo de
                      professores, aos alunos e              hábitos de leitura que os alunos
                      aos pais/E.E.                          têm no espaço da BE e o impacto
                  •   Pequenos       questionários           que esta teve na modificação
                      usados na elaboração dos               desses hábitos)
                      relatórios das actividades        •    Questionário aos professores
                      desenvolvidas                          (prática lectiva de incentivo ao
                  •   Planificação,      marketing           uso da BE; trabalho de
                      (cartazes, pagina Web…) e              colaboração com a BE; trabalho
                      relatório das actividades;             da BE no âmbito da leitura e da
                  •   Registos de observação                 literacia)
                      informal Estatística de           •    Estatísticas de utilização da BE
                      ocupação para leitura                  para actividades de leitura e de
                      informal                               escrita; Estatística de requisição
                  •   Estatística de requisição              domiciliária
                      domiciliária                      •    Observação da utilização da BE
                                                        •    Trabalhos    realizados     pelos
                  •   Participação no jornal do              alunos      nas       actividades
                      Agrupamento “ Gaivota”                 desenvolvidas pela BE na
                                                             promoção da leitura, em
                                                             suportes diversificados

                                                        •    Actas

Formanda: Leonor Otília
Modelo de Auto-Avaliação das Bibliotecas
                                                                                    5
 Escolares: Metodologias de Operacionalização




Calendarização das etapas a desenvolver



       Para uma operacionalização do modelo com o máximo sucesso, o plano de
calendarização deve ser respeitado, pois o tempo é exíguo para a sua implementação
em pleno e a própria complexidade do processo exige a realização de múltiplas tarefas,
que só com um plano cronológico bem estruturado poderá garantir o seu êxito até ao
fim.


                                      1º PERÍ ODO




                                      Outubro /Novembro          Novembro/Dezembro
        Setembro/Outubro
                                    Analisar o Domínio e       Elaborar os questionários
        Fazer um Diagnóstico        Subdomínios                do domínio a avaliar
        da situação
                                    Escolher os métodos de     Criar critérios para a
        Escolher o Domínio a        recolha das evidências     aplicação dos mesmos aos
        avaliar                                                professores, educadoras e
                                    Escolher o grupo           alunos
                                    alvo/alunos para
        Elaboração de um            aplicação da grelha de     Preparação da
        Cronograma                  observação                 apresentação do Modelo
                                                               de Auto-avaliação ao
                                                               Conselho Pedagógico




Formanda: Leonor Otília
Modelo de Auto-Avaliação das Bibliotecas
                                                                                    6
 Escolares: Metodologias de Operacionalização

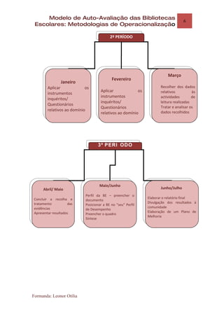
                                            2º PERÍODO




                                                                          Março
                                             Fevereiro
                 Janeiro
         Aplicar             os                                       Recolher dos dados
                                      Aplicar             os          relativos          às
         instrumentos
                                      instrumentos                    actividades        de
         inquéritos/
                                      inquéritos/                     leitura realizadas
         Questionários
                                      Questionários                   Tratar e analisar os
         relativos ao domínio                                         dados recolhidos
                                      relativos ao domínio




                                    3º PERÍ ODO




                                     Maio/Junho
      Abril/ Maio                                                     Junho/Julho
                             Perfil da BE – preencher o
 Concluir a recolha e                                          Elaborar o relatório final
                             documento
 tratamento          das                                       Divulgação dos resultados à
                             Posicionar a BE no “seu” Perfil
 evidências                                                    comunidade
                             de Desempenho
 Apresentar resultados                                         Elaboração de um Plano de
                             Preencher o quadro
                                                               Melhoria
                             Síntese




Formanda: Leonor Otília
Modelo de Auto-Avaliação das Bibliotecas
                                                                                   7
 Escolares: Metodologias de Operacionalização




Análise e divulgação da informação
                                              Divulgação do Relatório        de   Auto-
Análise                                       Avaliação, deve ser feito:




   Análise dos dados feita com base no           À Assembleia de Escola,
    seu tratamento estatístico.                   Ao Director
   Confrontação dos dados obtidos com            Ao      Gabinete da Rede de
    os factores críticos de sucesso e com            Bibliotecas Escolares
    os descritores de desempenho                    À Coordenadora interconcelhia
   Cruzamento entre os factores críticos           À comunidade em geral, por
    de sucesso e os perfis de                        exemplo, através da página Web
    desempenho para determinação de                  ou do Blog.
    um nível.                                       Divulgação dos resultados com a
                                                     apresentação do Relatório no
   Verificação do impacto do trabalho               último Conselho Pedagógico do
    da BE nas atitudes e competências                ano
    dos alunos, tendo como referência os            Integração dos resultados da
    factores    críticos    de     sucesso           auto-avaliação da BE no relatório
    (utilização da BE para leitura                   da        auto-avaliação      da
    recreativa, leitura para recolha de              escola/agrupamento
    informação, leitura para realização
    de trabalhos; participação, activa, em
    actividades de promoção da leitura,
    registo    dos      progressos      nas
    competências de leitura/avaliação).




Formanda: Leonor Otília
Modelo de Auto-Avaliação das Bibliotecas
                                                                                8
 Escolares: Metodologias de Operacionalização


Algumas considerações:


       Estou perante o Modelo da Auto - avaliação das Bibliotecas Escolares pela
primeira vez e um pouco apreensiva na sua aplicação, pois ele não foi concebido
especificamente para as BE do 1º Ciclo e tenho pouca experiência neste sector, o que
não abona ao meu favor. Para além disto estou com limitações nos recursos humanos
disponíveis, pois no meu agrupamento não há ninguém que o tenha aplicado (sou a
única PB).
       Mas acredito que será uma prática muito benéfica para a BE, para a
Escola/Agrupamento        e   para   mim,   enquanto     Professora    Bibliotecária,
independentemente de exigir a realização de múltiplas tarefas, de ser burocrático e,
aparentemente, muito trabalhoso.




Formanda: Leonor Otília

Tarefa 4 dominío b

  • 1.
    Modelo de Auto-Avaliaçãodas Bibliotecas 1 Escolares: Metodologias de Operacionalização Fundamentação da escolha do domínio B. Leitura e Literacia O domínio B foi por mim seleccionado, prioritariamente, porque é aquele sobre o qual temos investido mais, talvez, pela natureza da biblioteca. Penso que a BE/CRE Espinho Nº2, como biblioteca do 1º ciclo, tem dado apoio ao desenvolvimento da leitura e da literacia. Esta biblioteca abriu as suas portas há três anos e tem tido como objectivo principal este domínio, dai ser extremamente pertinente avaliá-lo para aferir o que esta bem e o que é preciso melhorar. A BE patrocina desde sempre as actividades de promoção da leitura e literacia. Como já referi, esta BE apoia sete escolas básicas e sete jardins, espalhados por três freguesias. Para que a promoção da leitura e literacia chegue a toda a comunidade escolar, as acções têm sido muitas e variadas, para que todos tenham acesso a livros, a hora do conto, a encontros com escritores, a ilustradores, a jornalistas e outras personalidades ligadas a este sector. A comunidade escolar (professores, alunos e encarregados de educação) têm- se esforçado com várias iniciativas, em conjunto, para equipar a BE com documentos para aumentar, actualizar e melhorar a colecção existente, de forma a ter livros para cobrir as necessidades. Assim, no espaço da biblioteca tem, à disposição dos alunos, diferentes tipos de documentos e suportes variados: livros, dicionários, enciclopédias, gramáticas, prontuários, revistas, jornais, dossiers temáticos, CD-ROM, DVD, internet. No entanto, nem todos os alunos e professores podem ter acesso imediato a estes documentos, pois distam alguns quilómetros da BE. Para minorar esta situação há uma circulação interna de materiais (documentos) pelas escolas e, através da internet, existe partilha de ficheiros com histórias, fichas de trabalho, etc. Paralelamente, tenho agendado actividades pelas escolas onde, pessoalmente, tenho feito digressão levando literacia… A BE apoia vários projectos que estão a ser desenvolvidos no agrupamento. A participação começa na realização do projecto até a sua avaliação. Alguns destes projectos estão directamente ligados a este domínio. São eles: o Projecto PNL (Todo o agrupamento) o Dança das letras (Pré – escolar) o H 2O – Projecto Escrita, Ciências Experimentais e Matemática. (1º Ciclo) A BE Espinho Nº2, tem ainda diversas actividades em parceria com a Biblioteca Municipal de Espinho; É, também, frequente realizar, em articulação com as várias áreas curriculares, fichas de leitura com aplicação de técnicas, como: resumo, ilustrações, produção de Formanda: Leonor Otília
  • 2.
    Modelo de Auto-Avaliaçãodas Bibliotecas 2 Escolares: Metodologias de Operacionalização trabalhos escritos com recurso a bibliografia em suporte livro e internet e uso acompanhado dos computadores. Para além disso, a BE dá apoio a todas as turmas que realizam actividades que possibilitem o desenvolvimento do aluno em termos literários. O impacto deste nosso investimento, à primeira vista, parece-me francamente positivo é que, de facto, os alunos têm uma nova postura perante a BE, os resultados das aprendizagens escolares evoluíram positivamente, e muitas mensagens, ensinamentos, que foram transmitidas transversalmente através das actividades desenvolvidas, causaram impacto na formação ética, social dos alunos. Para além disto, tenho o feed back (oral e escrito) de professores, de alunos, de encarregados de educação e de auxiliares, no sentido de ser necessário mais acções neste âmbito, por ser mostrarem muito proveitosas na formação integral dos alunos ( o impacto). Só que “Medir os outcomes (impactos) significa, no entanto, ir mais além, no sentido de conhecer o benefício para os utilizadores da sua interacção com a biblioteca. A qualidade não deriva nesta acepção, da biblioteca em si mesma ou do seu peso intrínseco, mas do valor atribuído pelos utilizadores a esse benefício, traduzido num mudança de conhecimento, competências, atitudes, valores, níveis de sucesso, bem-estar, inclusão, etc.”E é nesta filosofia que se baseia a auto avaliação da Bibliotecas Escolares e, por isso, urgente a BE fazer a auto avaliação, pois com os resultados podemos apoiar o seu desenvolvimento e demonstrar a sua contribuição e impacto no ensino aprendizagem da escola. Avaliar para quê? ⇒ Para conseguir uma melhoria contínua de procedimentos, de actividades e de projectos sempre na procura do sucesso escolar dos nossos alunos; ⇒ Para clarificar adequadamente os objectivos da BE; ⇒ Para elucidar os objectivos de aprendizagem dos alunos em relação com a biblioteca; ⇒ Para estabelecer os Indicadores adequados para essas aprendizagens. Avaliar o quê?  Os inputs (instalações, equipamentos, colecções);  Os processos (actividades e serviços);  Os outputs (leitura presencial, requisições, empréstimos, pesquisas);  E principalmente os outcomes · para se conseguir medir resultados em termos de reais benefícios para os utilizadores e, também, em termos de se atingirem as metas propostas e desejadas pelas bibliotecas Escolares e pela Escola. Formanda: Leonor Otília
  • 3.
    Modelo de Auto-Avaliaçãodas Bibliotecas 3 Escolares: Metodologias de Operacionalização PLANO DE AVALIAÇÃO Etapas do processo de Auto-Avaliação 1º 2º Reuniões de sensibilização Constituição de equipa responsável com os órgãos de gestão pela condução do processo. pedagógica e executiva da escola para uma co- responsabilização de todos os intervenientes. 3º Plano de Avaliação: - Problema/Diagnóstico - Identificação do Domínio objecto da avaliação; - Tipo de avaliação a empreender; - Métodos e instrumentos a utilizar; - Intervenientes; - Calendarização; - Planificação de recolha e tratamento de dados; - Análise e divulgação da informação; - Acções para a melhoria. Formanda: Leonor Otília
  • 4.
    Modelo de Auto-Avaliaçãodas Bibliotecas 4 Escolares: Metodologias de Operacionalização Domínio a avaliar: B. Leitura e Literacia Intervenientes: Amostra:  Director da escola;  20% do número total de  Professora bibliotecária e equipa; docentes,  Conselho Pedagógico e órgãos de gestão  10% do número total de alunos intermédia; dos vários anos  Professores;  10% do número de  Alunos encarregados de educação Indicador de Processo Indicador de Impacto Indicadores: B.1 Trabalho da BE ao serviço B.3 Impacto do trabalho da BE nas da promoção da leitura atitudes e competências dos alunos, no âmbito da leitura e das literacias Métodos • Plano Anual de Actividades • Questionário aos alunos e Instrumentos e Plano de Acção (possuindo perguntas • Questionários aos direccionadas para o tipo de professores, aos alunos e hábitos de leitura que os alunos aos pais/E.E. têm no espaço da BE e o impacto • Pequenos questionários que esta teve na modificação usados na elaboração dos desses hábitos) relatórios das actividades • Questionário aos professores desenvolvidas (prática lectiva de incentivo ao • Planificação, marketing uso da BE; trabalho de (cartazes, pagina Web…) e colaboração com a BE; trabalho relatório das actividades; da BE no âmbito da leitura e da • Registos de observação literacia) informal Estatística de • Estatísticas de utilização da BE ocupação para leitura para actividades de leitura e de informal escrita; Estatística de requisição • Estatística de requisição domiciliária domiciliária • Observação da utilização da BE • Trabalhos realizados pelos • Participação no jornal do alunos nas actividades Agrupamento “ Gaivota” desenvolvidas pela BE na promoção da leitura, em suportes diversificados • Actas Formanda: Leonor Otília
  • 5.
    Modelo de Auto-Avaliaçãodas Bibliotecas 5 Escolares: Metodologias de Operacionalização Calendarização das etapas a desenvolver Para uma operacionalização do modelo com o máximo sucesso, o plano de calendarização deve ser respeitado, pois o tempo é exíguo para a sua implementação em pleno e a própria complexidade do processo exige a realização de múltiplas tarefas, que só com um plano cronológico bem estruturado poderá garantir o seu êxito até ao fim. 1º PERÍ ODO Outubro /Novembro Novembro/Dezembro Setembro/Outubro Analisar o Domínio e Elaborar os questionários Fazer um Diagnóstico Subdomínios do domínio a avaliar da situação Escolher os métodos de Criar critérios para a Escolher o Domínio a recolha das evidências aplicação dos mesmos aos avaliar professores, educadoras e Escolher o grupo alunos alvo/alunos para Elaboração de um aplicação da grelha de Preparação da Cronograma observação apresentação do Modelo de Auto-avaliação ao Conselho Pedagógico Formanda: Leonor Otília
  • 6.
    Modelo de Auto-Avaliaçãodas Bibliotecas 6 Escolares: Metodologias de Operacionalização 2º PERÍODO Março Fevereiro Janeiro Aplicar os Recolher dos dados Aplicar os relativos às instrumentos instrumentos actividades de inquéritos/ inquéritos/ leitura realizadas Questionários Questionários Tratar e analisar os relativos ao domínio dados recolhidos relativos ao domínio 3º PERÍ ODO Maio/Junho Abril/ Maio Junho/Julho Perfil da BE – preencher o Concluir a recolha e Elaborar o relatório final documento tratamento das Divulgação dos resultados à Posicionar a BE no “seu” Perfil evidências comunidade de Desempenho Apresentar resultados Elaboração de um Plano de Preencher o quadro Melhoria Síntese Formanda: Leonor Otília
  • 7.
    Modelo de Auto-Avaliaçãodas Bibliotecas 7 Escolares: Metodologias de Operacionalização Análise e divulgação da informação Divulgação do Relatório de Auto- Análise Avaliação, deve ser feito:  Análise dos dados feita com base no  À Assembleia de Escola, seu tratamento estatístico.  Ao Director  Confrontação dos dados obtidos com  Ao Gabinete da Rede de os factores críticos de sucesso e com Bibliotecas Escolares os descritores de desempenho  À Coordenadora interconcelhia  Cruzamento entre os factores críticos  À comunidade em geral, por de sucesso e os perfis de exemplo, através da página Web desempenho para determinação de ou do Blog. um nível.  Divulgação dos resultados com a apresentação do Relatório no  Verificação do impacto do trabalho último Conselho Pedagógico do da BE nas atitudes e competências ano dos alunos, tendo como referência os  Integração dos resultados da factores críticos de sucesso auto-avaliação da BE no relatório (utilização da BE para leitura da auto-avaliação da recreativa, leitura para recolha de escola/agrupamento informação, leitura para realização de trabalhos; participação, activa, em actividades de promoção da leitura, registo dos progressos nas competências de leitura/avaliação). Formanda: Leonor Otília
  • 8.
    Modelo de Auto-Avaliaçãodas Bibliotecas 8 Escolares: Metodologias de Operacionalização Algumas considerações: Estou perante o Modelo da Auto - avaliação das Bibliotecas Escolares pela primeira vez e um pouco apreensiva na sua aplicação, pois ele não foi concebido especificamente para as BE do 1º Ciclo e tenho pouca experiência neste sector, o que não abona ao meu favor. Para além disto estou com limitações nos recursos humanos disponíveis, pois no meu agrupamento não há ninguém que o tenha aplicado (sou a única PB). Mas acredito que será uma prática muito benéfica para a BE, para a Escola/Agrupamento e para mim, enquanto Professora Bibliotecária, independentemente de exigir a realização de múltiplas tarefas, de ser burocrático e, aparentemente, muito trabalhoso. Formanda: Leonor Otília