MAPAS CONCEITUAIS




PARA APRENDER MATEMÁTICA


                  SERGIO LORENZATO




Aluno: Ailton Barcelos da Costa
SERGIO LORENZATO ................................................................................................... 1
I – ENSINAR COM CONHECIMENTO...................................................................................... 3
II – ANALIZAR A MODA ........................................................................................................... 3
III – VALORIZAR A EXPERIENCIA DE MAGISTÉRIO ......................................................... 4
IV – INVESTIR EM SUA FORMAÇÃO ..................................................................................... 4
V – AUSCULTAR O ALUNO...................................................................................................... 4
VI – COMEÇAR PELO CONCRETO .......................................................................................... 5
VII – CONSIDERAR O CONTEXTO GRUPAL ......................................................................... 6
VIII – APROVEITAR A VIVENCIA DO ALUNO ..................................................................... 6
IX – PARTIR DE ONDE O ALUNO ESTÁ................................................................................. 7
X – NÃO SALTAR ETAPAS ....................................................................................................... 7
XI – RESPEITAR A INDIVIDUALIDADE DO ALUNO .......................................................... 8
XII – TOMAR CUIDADO COM O SIMPLES, O OBVIO E O ACERTO.................................. 8
XIII – ATENTAR PARA A LINGUAGEM MATEMÁTICA ..................................................... 8
XIV – VALORIZAR OS ERROS DOS ALUNOS ....................................................................... 9
XV – INTERPRETAR A MATEMÁTICA COMO INSTRUMENTO ........................................ 9
XVI – EXPLORAR AS APLICAÇÕES DA MATEMATICA..................................................... 9
XVII – ENSINAR INTEGRALMENTE ARITMETICA, GEOMETRIA E ALGEBRA .......... 10
XVIII – PROPICIAR EXPERIMENTAÇAO ............................................................................. 10
XIX – FAVORECER A REDESCOBERTA .............................................................................. 11
XX – ENFATIZAR OS PORQUES MATEMATICOS.............................................................. 12
XXI – HISTORIAR O ENSINO.................................................................................................. 12
XXII – CONSTRUIR O LABORATORIO DE ENSINO DE MATEMATICA (LEM) ............ 13
XXIII – DESMISTIFICAR A MATEMATICA.......................................................................... 13
XXIV – ASSUMIR A MELHOR POSTURA PROFISSIONAL ............................................... 14
XXV – PENSAR NO QUE FALOU ........................................................................................... 15




                                                                                                                                2
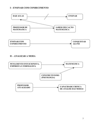
I – ENSINAR COM CONHECIMENTO


  DAR AULAS                                         ENSINAR




  PROFESSOR DE                         SABER EDUCAÇÃO
  MATEMATICA                           MATEMÁTICA




ENSINAR COM                                             CONQUISTAR
CONHECIMENTO                                            ALUNO




II – ANALIZAR A MODA


PENSAMENTO INTUICIONISTA,                        MATEMÁTICA
EMPIRISTA E FORMALISTA



                            CONSTRUTIVISMO
                            (PSICOLOGIA)



      PROFESSOR
      ATUALIZADO                             CAPACIDADE CRITICA
                                             DE ANALISE DAS MODAS




                                                                3
III – VALORIZAR A EXPERIENCIA DE MAGISTÉRIO



       EXPERIENCIA                             RIQUEZA DE
       DOCENTE                                 APRENDIZADO




                       QUALIDADE DE
                       ENSINO




       PROFESSOR RECEM-
       FORMADO




    IV – INVESTIR EM SUA FORMAÇÃO

         DIPLOMA                            EMPREGO




                               FORMAÇÃO
       PÓS-GRADUAÇÃO           CONTINUADA          HABITO DA
                                                   LEITURA


    V – AUSCULTAR O ALUNO

                                                   RESPEITO
    PROFESSOR



                                             DIALOGO EM SALA
OUVIR ALUNOS



                                                               4
VI – COMEÇAR PELO CONCRETO

                                    ENSINO DA
VER COM AS
                                    MATEMÁTICA
MÃOS



         CONHECIMENTO FISICO




             MATERIAIS



        OBJETOS MANUSEAVEIS




       OBJETOS EM DUAS DIMENSÕES




             ESCRITA




         SIMBOLOS MATEMÁTICOS



        CONHECIMENTO MATEMÁTICO



   CONCRETO                        ABSTRAÇÃO


                                               5
VII – CONSIDERAR O CONTEXTO GRUPAL


   CULTURA DO         EXPERIENCIAS DO       PLANEJAMENTO
   ALUNO              ALUNO




                      ENSINO DE
                      MATEMÁTICA



VIII – APROVEITAR A VIVENCIA DO ALUNO


   VIVENCIA                             INFLUENCIA NO
                                        RACIOCINIO




         ENSINO DE
         MATEMATICA



                                          ENSINO ACIMA
  CONHECER ALUNO                          DAS
                                          POSSIBILIDADES
                                          DO ALUNO



  ADIAMENTO DE
  ASSUNTOS




                                                           6
IX – PARTIR DE ONDE O ALUNO ESTÁ

                                   APRENDIZAGEM
CONHECIMENTO DO
ALUNO




PRÉ-REQUISITOS
COGNITIVOS                            PRÉ-
                                      OPERATÓRIO




                                      OPERATÓRIO
 ETAPAS DO                            CONCRETO
 DESENVOLVIMENTO DO
 PENSAMENTO HUMANO

                                      OPERATÓRIO
                                      FORMAL


X – NÃO SALTAR ETAPAS



   MEIO CULTURAL

                                           PONTO DE
                                           PARTIDA PARA O
                                           ENSINO
  VIVÊNCIA DO ALUNO



 DESCONHECIMETO
 DETRALHADO DO
 CONHECIMENTO

                                         SALTAR ETAPAS
                                         DO ENSINO

MELHOR ESTRATÉGIA
DIDATICA




                                                         7
XI – RESPEITAR A INDIVIDUALIDADE DO ALUNO

      DIFERENTES                              DESENVOLVIMENTO
      RECURSOS DIDÁTICOS                      DE PONTECIALIDADES
                                              DO ALUNO



  XII – TOMAR CUIDADO COM O SIMPLES, O OBVIO E O ACERTO

    SIMPLES
                                    FACILITADOR DO ENSINO

    CERTO


CAMUFLAR
DIFICULDADES




  XIII – ATENTAR PARA A LINGUAGEM MATEMÁTICA



           LINGUAGEM                          LINGUAGEM
           ORAL                               MATEMÁTICA




            COMPLICADOR
            DA                                OBJETIVOS
            APRENDIZAGEM                      DE ENSINO



                                      LINGUAGEM ORAL
            EVOLUÇÃO DA LINGUAGEM
            MATEMATICA UNIVERSAL

       .
                                                  PROPRIEDADES POR
                                                  DIFERENTES OPTICAS




                                                              8
XIV – VALORIZAR OS ERROS DOS ALUNOS

  ERRO
                                         ALGO RUIM

   APRENDIZAGEM
   (ATUAL)                               NÃO APRENDIZAGEM
                                         (PASSADO)
   NOVAS
   CONCEPÇÕES

                                           MEDO DE ERRAR




XV – INTERPRETAR A MATEMÁTICA COMO INSTRUMENTO


  DEFICIENCIA NA                         SUPERFICIALIDADE
  FORMAÇÃO                               DOS CONCEITOS NO
                                         ENSINO MÉDIO




  CURRICULOS                                  FORMAÇÃO DE
  UNIVERSITARIOS                              PESQUISADORES



                                         INSTRUMENTO DA
  PROFESSORES                            APRENDIZAGEM




XVI – EXPLORAR AS APLICAÇÕES DA MATEMATICA

ENSINO PRÁTICO DA                         ALTERNATIVA
MATEMATICA                                METODOLOGICA



                                        ENSINO REALISTA
 ALUNOS ATUAIS
                           OBSERVAÇÃO
                           COTIDIANA
                                                            9
XVII – ENSINAR INTEGRALMENTE ARITMETICA, GEOMETRIA E
    ALGEBRA

     ALGEBRA           ARITMÉTICA         GEOMETRIA




     TRIGONOMETRIA
                                                MATEMÁTICA EM 1808




                            ENSINO CONJUNTO
                            (HOJE)



     MATEMÁTICA
     MODERNA                                     ENSINO DA GEOMETRIA
                                                    (DECADA DE 60)




    XVIII – PROPICIAR EXPERIMENTAÇAO

     EXPERIMENTAÇÃO                                  PARTICIPAÇÃO DAS
     ESCOLAR                                         DESCOBERTAS



                                                         SOCIABILIAÇÃO



                      CONSTRUÇÃO DO
                      CONHECIMENTO            REFLEXÃO            RACIOCÍNIO




REDESCOBERTA         MEMORIZAÇÃO
                     DE RESULTADOS               CONHECIMENTO
                                                 DO CONTEUDO
           ENSINO
           MATEMÁTICO
                                                CONHECIMENTO DO
                                                MATERIAL
                                                                         10
XIX – FAVORECER A REDESCOBERTA


   RESPOSTAS CERTAS
                                               BOA EDUCAÇÃO



                                                 DESENVOLVIMENTO
    DESCOBERTAS                                  COGNITIVO


                                       APRENDIZADO



                                   PENSAR NO PROBLEMA


                       ESTÍMULO DO
                       PENSAMENTO

   APRENDIZAGEM
   MATEMÁTICA                                        DIFICULDADE DO
                                                     PROFESSOR



                  APRENDIZADO DO
                  PROFESSOR




                                                                11
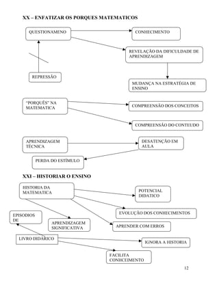
XX – ENFATIZAR OS PORQUES MATEMATICOS

      QUESTIONAMENO                        CONHECIMENTO



                                        REVELAÇÃO DA DIFICULDADE DE
                                        APRENDIZAGEM



       REPRESSÃO
                                          MUDANÇA NA ESTRATÉGIA DE
                                          ENSINO


     “PORQUÊS” NA
     MATEMATICA                           COMPREENSÃO DOS CONCEITOS



                                           COMPREENSÃO DO CONTEUDO


     APRENDIZAGEM                            DESATENÇÃO EM
     TÉCNICA                                 AULA


            PERDA DO ESTÍMULO


   XXI – HISTORIAR O ENSINO

    HISTORIA DA
    MATEMATICA                              POTENCIAL
                                            DIDATICO



                                     EVOLUÇÃO DOS CONHECIMENTOS
EPISODIOS
DE
                  APRENDIZAGEM
                  SIGNIFICATIVA     APRENDER COM ERROS

  LIVRO DIDÁRICO
                                                 IGNORA A HISTORIA


                                  FACILITA
                                  CONHCEIMENTO
                                                                12
XXII – CONSTRUIR O LABORATORIO DE ENSINO DE
MATEMATICA (LEM)


     MATERIAIS DIDÁTICOS                           L.E.M.
     ESPECÍFICOS



         SOLIDOS



        QUEBRA-CABEÇAS


                                                        REVISTAS
        INSTRUMENTOS
        DE MEDIDAS
                                              CALCULADORAS
          LIVROS

                            COMPUTADORES




XXIII – DESMISTIFICAR A MATEMATICA

 PROPAGAÇÃO DE CRENÇAS
 E MITOS (EM GERAL)                            MEIO E CULTURAL
                                               SOCIAL

                                       TRADIÇÕES


                             FAMILIA

          APRENDIZAGEM
          MATEMÁTICA
                                                   MITOS E CRENDICES
                                                   MATEMÁTICAS
     ENSINO DA MATEMATICA


      ALGUNS CONTEUDOS DA MATEMATICA
      ELEMENTAR                                     CONCEPÇÃO DA
                                                    MATEMÁTICA



                                                              13
XXIV – ASSUMIR A MELHOR POSTURA PROFISSIONAL

        DIFICULDADE                              REFLEXÃO
        NO EXERCICIO                             SOBRE
        DO MAGISTÉRIO                            PRATICA
                                                 PROFISSIONAL


          REFLEXÃO SOBRE
          METODOLOGIAS
                                                 REFLEXÃO
                                                 SOBRE
                                                 EPISTEMOLOGIA
           HIERARQUIA DE VALORES




       DIFERENTES
       ESTRATÉGIAS                               DIFERENTES
       DE ENSINO                                 SOLUÇÕES



                                                 CONSTANTE
       PROFESSOR                                 ATUALIZAÇÃO

                                   PESQUISADOR




                                                              14
XXV – PENSAR NO QUE FALOU

                            ETNOMATEMATICA
       RESOLUÇÃO DE
       PROBLEMAS
                                             GEOMETRIA E
                                             PENSAMENTO
                                             GEOMETRICO
  ALFABETIZAÇÃO
  MATEMÁTICA
                                               HISTORIA DA FILOSOFIA
                                               AMTEMTICA
                         EDUCAÇÃO
                         MATEMATICA
                                               MODELAÇÃO
    ALGEBRA E
    PENSAMENTO
    ALGEBRICO

                                         CALCULO
                                         MENTAL

         DESENVOLVIMENTO CURRICULAR




                                                           15

Mapa conceitual lorenzato

  • 1.
    MAPAS CONCEITUAIS PARA APRENDERMATEMÁTICA SERGIO LORENZATO Aluno: Ailton Barcelos da Costa
  • 2.
    SERGIO LORENZATO ...................................................................................................1 I – ENSINAR COM CONHECIMENTO...................................................................................... 3 II – ANALIZAR A MODA ........................................................................................................... 3 III – VALORIZAR A EXPERIENCIA DE MAGISTÉRIO ......................................................... 4 IV – INVESTIR EM SUA FORMAÇÃO ..................................................................................... 4 V – AUSCULTAR O ALUNO...................................................................................................... 4 VI – COMEÇAR PELO CONCRETO .......................................................................................... 5 VII – CONSIDERAR O CONTEXTO GRUPAL ......................................................................... 6 VIII – APROVEITAR A VIVENCIA DO ALUNO ..................................................................... 6 IX – PARTIR DE ONDE O ALUNO ESTÁ................................................................................. 7 X – NÃO SALTAR ETAPAS ....................................................................................................... 7 XI – RESPEITAR A INDIVIDUALIDADE DO ALUNO .......................................................... 8 XII – TOMAR CUIDADO COM O SIMPLES, O OBVIO E O ACERTO.................................. 8 XIII – ATENTAR PARA A LINGUAGEM MATEMÁTICA ..................................................... 8 XIV – VALORIZAR OS ERROS DOS ALUNOS ....................................................................... 9 XV – INTERPRETAR A MATEMÁTICA COMO INSTRUMENTO ........................................ 9 XVI – EXPLORAR AS APLICAÇÕES DA MATEMATICA..................................................... 9 XVII – ENSINAR INTEGRALMENTE ARITMETICA, GEOMETRIA E ALGEBRA .......... 10 XVIII – PROPICIAR EXPERIMENTAÇAO ............................................................................. 10 XIX – FAVORECER A REDESCOBERTA .............................................................................. 11 XX – ENFATIZAR OS PORQUES MATEMATICOS.............................................................. 12 XXI – HISTORIAR O ENSINO.................................................................................................. 12 XXII – CONSTRUIR O LABORATORIO DE ENSINO DE MATEMATICA (LEM) ............ 13 XXIII – DESMISTIFICAR A MATEMATICA.......................................................................... 13 XXIV – ASSUMIR A MELHOR POSTURA PROFISSIONAL ............................................... 14 XXV – PENSAR NO QUE FALOU ........................................................................................... 15 2
  • 3.
    I – ENSINARCOM CONHECIMENTO DAR AULAS ENSINAR PROFESSOR DE SABER EDUCAÇÃO MATEMATICA MATEMÁTICA ENSINAR COM CONQUISTAR CONHECIMENTO ALUNO II – ANALIZAR A MODA PENSAMENTO INTUICIONISTA, MATEMÁTICA EMPIRISTA E FORMALISTA CONSTRUTIVISMO (PSICOLOGIA) PROFESSOR ATUALIZADO CAPACIDADE CRITICA DE ANALISE DAS MODAS 3
  • 4.
    III – VALORIZARA EXPERIENCIA DE MAGISTÉRIO EXPERIENCIA RIQUEZA DE DOCENTE APRENDIZADO QUALIDADE DE ENSINO PROFESSOR RECEM- FORMADO IV – INVESTIR EM SUA FORMAÇÃO DIPLOMA EMPREGO FORMAÇÃO PÓS-GRADUAÇÃO CONTINUADA HABITO DA LEITURA V – AUSCULTAR O ALUNO RESPEITO PROFESSOR DIALOGO EM SALA OUVIR ALUNOS 4
  • 5.
    VI – COMEÇARPELO CONCRETO ENSINO DA VER COM AS MATEMÁTICA MÃOS CONHECIMENTO FISICO MATERIAIS OBJETOS MANUSEAVEIS OBJETOS EM DUAS DIMENSÕES ESCRITA SIMBOLOS MATEMÁTICOS CONHECIMENTO MATEMÁTICO CONCRETO ABSTRAÇÃO 5
  • 6.
    VII – CONSIDERARO CONTEXTO GRUPAL CULTURA DO EXPERIENCIAS DO PLANEJAMENTO ALUNO ALUNO ENSINO DE MATEMÁTICA VIII – APROVEITAR A VIVENCIA DO ALUNO VIVENCIA INFLUENCIA NO RACIOCINIO ENSINO DE MATEMATICA ENSINO ACIMA CONHECER ALUNO DAS POSSIBILIDADES DO ALUNO ADIAMENTO DE ASSUNTOS 6
  • 7.
    IX – PARTIRDE ONDE O ALUNO ESTÁ APRENDIZAGEM CONHECIMENTO DO ALUNO PRÉ-REQUISITOS COGNITIVOS PRÉ- OPERATÓRIO OPERATÓRIO ETAPAS DO CONCRETO DESENVOLVIMENTO DO PENSAMENTO HUMANO OPERATÓRIO FORMAL X – NÃO SALTAR ETAPAS MEIO CULTURAL PONTO DE PARTIDA PARA O ENSINO VIVÊNCIA DO ALUNO DESCONHECIMETO DETRALHADO DO CONHECIMENTO SALTAR ETAPAS DO ENSINO MELHOR ESTRATÉGIA DIDATICA 7
  • 8.
    XI – RESPEITARA INDIVIDUALIDADE DO ALUNO DIFERENTES DESENVOLVIMENTO RECURSOS DIDÁTICOS DE PONTECIALIDADES DO ALUNO XII – TOMAR CUIDADO COM O SIMPLES, O OBVIO E O ACERTO SIMPLES FACILITADOR DO ENSINO CERTO CAMUFLAR DIFICULDADES XIII – ATENTAR PARA A LINGUAGEM MATEMÁTICA LINGUAGEM LINGUAGEM ORAL MATEMÁTICA COMPLICADOR DA OBJETIVOS APRENDIZAGEM DE ENSINO LINGUAGEM ORAL EVOLUÇÃO DA LINGUAGEM MATEMATICA UNIVERSAL . PROPRIEDADES POR DIFERENTES OPTICAS 8
  • 9.
    XIV – VALORIZAROS ERROS DOS ALUNOS ERRO ALGO RUIM APRENDIZAGEM (ATUAL) NÃO APRENDIZAGEM (PASSADO) NOVAS CONCEPÇÕES MEDO DE ERRAR XV – INTERPRETAR A MATEMÁTICA COMO INSTRUMENTO DEFICIENCIA NA SUPERFICIALIDADE FORMAÇÃO DOS CONCEITOS NO ENSINO MÉDIO CURRICULOS FORMAÇÃO DE UNIVERSITARIOS PESQUISADORES INSTRUMENTO DA PROFESSORES APRENDIZAGEM XVI – EXPLORAR AS APLICAÇÕES DA MATEMATICA ENSINO PRÁTICO DA ALTERNATIVA MATEMATICA METODOLOGICA ENSINO REALISTA ALUNOS ATUAIS OBSERVAÇÃO COTIDIANA 9
  • 10.
    XVII – ENSINARINTEGRALMENTE ARITMETICA, GEOMETRIA E ALGEBRA ALGEBRA ARITMÉTICA GEOMETRIA TRIGONOMETRIA MATEMÁTICA EM 1808 ENSINO CONJUNTO (HOJE) MATEMÁTICA MODERNA ENSINO DA GEOMETRIA (DECADA DE 60) XVIII – PROPICIAR EXPERIMENTAÇAO EXPERIMENTAÇÃO PARTICIPAÇÃO DAS ESCOLAR DESCOBERTAS SOCIABILIAÇÃO CONSTRUÇÃO DO CONHECIMENTO REFLEXÃO RACIOCÍNIO REDESCOBERTA MEMORIZAÇÃO DE RESULTADOS CONHECIMENTO DO CONTEUDO ENSINO MATEMÁTICO CONHECIMENTO DO MATERIAL 10
  • 11.
    XIX – FAVORECERA REDESCOBERTA RESPOSTAS CERTAS BOA EDUCAÇÃO DESENVOLVIMENTO DESCOBERTAS COGNITIVO APRENDIZADO PENSAR NO PROBLEMA ESTÍMULO DO PENSAMENTO APRENDIZAGEM MATEMÁTICA DIFICULDADE DO PROFESSOR APRENDIZADO DO PROFESSOR 11
  • 12.
    XX – ENFATIZAROS PORQUES MATEMATICOS QUESTIONAMENO CONHECIMENTO REVELAÇÃO DA DIFICULDADE DE APRENDIZAGEM REPRESSÃO MUDANÇA NA ESTRATÉGIA DE ENSINO “PORQUÊS” NA MATEMATICA COMPREENSÃO DOS CONCEITOS COMPREENSÃO DO CONTEUDO APRENDIZAGEM DESATENÇÃO EM TÉCNICA AULA PERDA DO ESTÍMULO XXI – HISTORIAR O ENSINO HISTORIA DA MATEMATICA POTENCIAL DIDATICO EVOLUÇÃO DOS CONHECIMENTOS EPISODIOS DE APRENDIZAGEM SIGNIFICATIVA APRENDER COM ERROS LIVRO DIDÁRICO IGNORA A HISTORIA FACILITA CONHCEIMENTO 12
  • 13.
    XXII – CONSTRUIRO LABORATORIO DE ENSINO DE MATEMATICA (LEM) MATERIAIS DIDÁTICOS L.E.M. ESPECÍFICOS SOLIDOS QUEBRA-CABEÇAS REVISTAS INSTRUMENTOS DE MEDIDAS CALCULADORAS LIVROS COMPUTADORES XXIII – DESMISTIFICAR A MATEMATICA PROPAGAÇÃO DE CRENÇAS E MITOS (EM GERAL) MEIO E CULTURAL SOCIAL TRADIÇÕES FAMILIA APRENDIZAGEM MATEMÁTICA MITOS E CRENDICES MATEMÁTICAS ENSINO DA MATEMATICA ALGUNS CONTEUDOS DA MATEMATICA ELEMENTAR CONCEPÇÃO DA MATEMÁTICA 13
  • 14.
    XXIV – ASSUMIRA MELHOR POSTURA PROFISSIONAL DIFICULDADE REFLEXÃO NO EXERCICIO SOBRE DO MAGISTÉRIO PRATICA PROFISSIONAL REFLEXÃO SOBRE METODOLOGIAS REFLEXÃO SOBRE EPISTEMOLOGIA HIERARQUIA DE VALORES DIFERENTES ESTRATÉGIAS DIFERENTES DE ENSINO SOLUÇÕES CONSTANTE PROFESSOR ATUALIZAÇÃO PESQUISADOR 14
  • 15.
    XXV – PENSARNO QUE FALOU ETNOMATEMATICA RESOLUÇÃO DE PROBLEMAS GEOMETRIA E PENSAMENTO GEOMETRICO ALFABETIZAÇÃO MATEMÁTICA HISTORIA DA FILOSOFIA AMTEMTICA EDUCAÇÃO MATEMATICA MODELAÇÃO ALGEBRA E PENSAMENTO ALGEBRICO CALCULO MENTAL DESENVOLVIMENTO CURRICULAR 15