Programação em Pascal




Profª Jocelma Rios
Maio/2012
Linguagem de programação Pascal




                                                Saiba mais: http://pt.wikipedia.org/wiki/Blaise_Pascal
 Linguagem de programação estruturada, que
 •


 recebeu este nome em homenagem ao matemático
 Blaise Pascal
 Foi criada em 1971 pelo suíço Niklaus Wirth,
 •


 visando promover o uso de código estruturado
 Teve grande sucesso na década de 1980, sendo
 •


 utilizada em computadores baseados na
 arquitetura 8080 e 8086
 •
     Gera programas compilados (.EXE)
 Pascal é normalmente uma das linguagens de
 •


 escolha para ensinar programação
Compiladores
 Pascalzim: compilador gratuito que foi
 desenvolvido na UnB e é utilizado em várias
 disciplinas de introdução a programação
 Turbo Pascal: era o principal compilador
 Pascal para PC durante os anos 1980 e início
 dos anos 1990
 Free Pascal: compilador escrito em Pascal,
 distribuído sob a licença de uso GNU/GPL.
 Pode ser utilizado em conjunto com código
 escrito em Turbo Pascal ou Delphi, e pode
 ser usados em várias plataformas e sistemas
 operacionais
Linguagem de programação Pascal

 Estrutura básica de um programa em
 Pascal:

 1.Cabeçalho do programa
 2.Área de declarações
 3.Corpo do programa       Exemplo de código:


                           program OlaMundo;
                           begin
                            writeln('Olá, Mundo!');
                           end.
Linguagem de programação Pascal
 Estrutura básica de um programa em Pascal:
 {comentários entre chaves não são lidos pelo compilador}
 1.program Nome_do_programa; {identificação do
 programa}
 2.uses CRT; {acessar uma biblioteca de funções, necessário
 no Turbo Pascal}
 3.var         {declaramos as variáveis}
 4.   a,b,c:real; {variáveis:tipo}
 5.begin       {início do corpo do programa}
 6. read(a); {comandos dentro do corpo}
 7. c:=a;      {comandos terminam com ponto e vírgula}
 8.end.        {fim do corpo do programa com ponto}
Linguagem de programação Pascal
 Área de declarações:

 Uses: define as bibliotecas de funções que serão
 utilizadas
 Label: utilizados em conjunto com a instrução GOTO
 Const: define as constantes que serão utilizadas
 Var: define as variáveis que serão utilizadas
 Procedure: define as sub-rotinas necessárias
 Function: define as funções necessárias
Linguagem de programação Pascal
 Bibliotecas:

 Crt: rotinas para tratamento/formatação de vídeo e som
 Dos: manipulação do sistema operacional (DOS), rotinas
 que permitem controle de
 baixo nível
 Graph: rotinas para tratamento gráfico
 Printer: rotinas para tratamento de impressões
 Overlay: rotinas para tratamento de overlays
 (sobreposição)
Linguagem de programação Pascal
 Biblioteca Crt:
 Clrscr → limpa a tela
 Delay(x) → aguarda x/100 segundos
 Delline → deleta uma linha
 Gotoxy(lin,col) → desloca o cursor para a posição x,y
 Highvideo → aumenta brilho dos próximos textos
 Lowvideo → diminui brilho dos próximos textos
 Normvideo → retorna o brilho do vídeo ao normal
 Nosound → desabilita som
 Readkey → armazena o valor lido de uma tecla
 Sound(1) → emite som
Linguagem de programação Pascal
 Biblioteca Dos:
 GetTime(hora,min,seg,cent) → retorna hora
 GetDate(ano,mes,dia,diaSemana) → retorna data
Constantes

  Constante é um determinado valor
  fixo que não se modifica ao longo
 do tempo, durante a execução de um
  programa. Conforme o seu tipo, a
 constante é classificada como sendo
     numérica, lógica e literal.

 Program CalculaArea;
 Const
   Pi=3,141516;
Variáveis
 Variável é a representação simbólica dos
   elementos de um certo conjunto. Cada
  variável corresponde a uma posição de
 memória, cujo conteúdo pode se alterado
 ao longo do tempo durante a execução de
  um programa. Embora uma variável possa
 assumir diferentes valores, ela só pode
  armazenar um valor a cada instante.

 Program CalculaArea;
 Var
   Raio: real;
Variáveis – tipos
 Numéricas: armazenam números, que poderão
 ser utilizados para cálculos
  – Inteiras       →   para   armazenamento   de   números
    inteiros
    •   Integer – 2 bytes (-32768 … 32767)
    •   Shortint – 1 byte (-128 … 127)
    •   Longint – 4 bytes (-2147483648 … 2147483647)
    •   Byte – 1 byte (0 … 255)
    •   Word – 2 bytes (0 … 65535)
  – Reais → para armazenamento de números que
    possuam casas decimais
    •   Real – 6   bytes (2.9e-39 … 1.7e38)
    •   Single –   4 bytes (1.5e-45 … 3.4e38)
    •   Double –   8 bytes (5.0e-324 … 1.7e308)
    •   Extended   – 10 bytes (3.4e-4932 … 1.1e4932)
Variáveis – tipos
 Alfanuméricas: para armazenamento de dados
 que contenham letras e/ou números

 • Pode em determinados momentos conter somente
   dados numéricos ou somente literais
 • Se forem usadas somente para armazenamento de
   números, não poderá ser utilizada para
   operações matemáticas

   – Char – 1 byte (um caracter)
   – String – 2 a 256 bytes (2 a 256 caracteres)
      • Ex: nome: string[30];
Variáveis – tipos
 • Lógicas: armazenam somente dados lógicos
   que podem ser Verdadeiro ou Falso
    – Boolean

 • Ponteiro: armazena a posição de memória e
   não o conteúdo do dado, de outra variável
Variáveis – declaração
 • As variáveis só podem armazenar valores
   de um mesmo tipo, de maneira que também
   são classificadas como sendo numéricas,
   lógicas e literais.

        Program CalculaArea;
        Var
           base, altura, raio: real;
           tipo: string[20];
           raio: real;
           realizado: boolean;
Palavras reservadas
 • Visando interpretar a lógica desenvolvida
   pelo programador, as linguagens de
   programação limitam o uso de algumas
   palavras, que tem função específica nos
   programas, em forma de sentença, comando
   ou instrução
     → são chamadas de palavras reservadas
     → ex: const, var, program, read, readln,
     write, writeln, if, then, eles, begin, end,
     while, do, case, of, repeat, until,
     integer, real, boolean, string, procedure,
     function, uses, array, clrscr, delay etc.
Operadores

     Os operadores são meios pelo qual
        incrementamos, decrementamos,
   comparamos e avaliamos dados dentro do
                 computador.

  Há três tipos de operadores:
   –   Operadores Aritméticos
   –   Operadores Relacionais
   –   Operadores Lógicos
Operadores aritméticos
• Adição +
• Subtração -
• Multiplicação *
• Divisão (real) /

OBS: A linguagem Pascal não possui um operador para
  potenciação; a mesma é calculada a partir de cálculos de
  produto ou através de uma função exponencial (ex) e
  função logarítmica (LN(X)).

Sintaxe:
 XY := EXP(Y*LN(X))
EX:
 X0.5    = EXP(0.5 * LN(X))
Operadores aritméticos
• (x)DIV(y) – retorna o quociente inteiro da divisão de x
  por y
• MOD(x) – retorna o resto da divisão
• INT(x) – retorna a parte inteira de um número
• ABS(x) - pega o valor absoluto de x
• Exp – expoente
• Round(x) – retorna o valor arredondado de x
• Frac(x) – retorna a parte fracionária de x
• Ln – logaritmo
• Sqr(x) – retorna o quadrado de x
• Sqrt(x) – retorna a raiz quadrada de x
• Trunc(x) – pega a parte inteira do número real
Operadores relacionais

 Descrição Símbolo
 •   Igual a =
 •   Diferente de <>
 •   Maior que >
 •   Menor que <
 •   Maior ou igual a >=
 •   Menor ou igual a <=
 •   Atribui valor a :=
Operadores lógicos

 • E → AND
 • OU → OR
 • NÃO → NOT
Prioridade dos Operadores

 1.Parênteses e funções
 2.Sinais unários (=, :=)
 3.Exponenciação
 4.Divisão e multiplicação
 5.Adição e subtração
 6.Operadores relacionais
 7.NOT
 8.AND
 9.OR
Comandos
•Read(): Comando que solicita o dado a ser
fornecido pelo usuário

•Readln(): Comando que solicita o dado a ser
fornecido pelo usuário, e salta uma linha na tela
de interface com o usuário

•Write(): Comando que define a escrita de um
resultado na tela ou impressora

•Writeln(): Escreve e salta para a próxima linha.
Pode ser usado também para imprimir uma linha em
branco
Comandos
•While <condição> Do <comandos>: Enquanto
<condição> Faça <comandos>

•Repeat <comandos> Until <condição> : Repita
<comandos> até <condição>

•For <ValorInicial> to <ValorFinal> do
<comandos>: Para ValorInicial até ValorFinal Faça
<comandos>

•If <condição> then <comandos> else <comandos>:
Se <condição> então <comandos> senão <comandos>
{semelhante ao SE(Teste_Lógico;ValorVerdadeiro;ValorFalso) do Excel}
Exemplo:Somar dois números         Program Soma;   {nome do programa}

...                                Uses CRT;
Definir os tipos de dados
Solicitar o primeiro número N1     Var {define as variaveis}
Solicitar o segundo número N2        N1, N2, Soma,Pi,AreaCirc1: Real;
Soma=N1+N2                           Tecla:Char;
Calcular a área do círculo         Begin {Inicia a programação}
Emitir o valor de Soma e da Área     Pi:=3.141516;
...                                  Clrscr; {limpa a tela}
                                     Write(“Digite o primeiro numero”);
Variáveis: São valores que
   variam durante a execução do      Readln(N1);
   programa                          Write(“Digite o segundo numero”);
Constantes: São valores que não      Readln(N2);
   variam durante a execução do      Soma:=N1+N2;
   programa.                         AreaCirc1:=Pi*N1**2;
Integer(inteira),Boolean             Writeln(“N1+N2= “,Soma);
Begin (inicia o Programa ou um       Writeln(“A area do circulo eh:
                                   “AreaCirc1);
   procedimento)
                                   End.
End (Termina o programa (se
   seguido de ponto’.’) ou um
   procedimento)
Program Precofim;

Var                                           1

NomeVeiculo:String[25];
PrecoFabrica,Imposto,Lucro,PrecoFim:R write('Digite o percentual do lucro: ');
eal;                                  read(Lucro);
Tecla:char;
                                      /*Cálculo de Imposto e lucro*/
Begin                                 Imposto:=(Imposto*PrecoFabrica)/100;
                                      Lucro:=(Lucro*PrecoFabrica)/100;
/*Digitação das variáveis*/
write('Digite o nome do veículo: '); /*Cálculo do preço final*/
readln(NomeVeiculo);                 PrecoFim:=PrecoFabrica+Imposto+Lucro;

write('Digite o preço do veículo: '); /*Emissão de resultados*/
readln(PrecoFabrica);                 write('O valor final do veículo ',
                                      Nomeveiculo,' é: ',PrecoFim);
write('Digite o percentual do         readkey;
imposto: ');
readln(Imposto);                     end.



             1
Estrutura de Decisão e Repetição

  Os comandos de decisão ou desvio fazem
  parte das técnicas de programação que
  conduzem a estruturas de programas que
  não são totalmente sequenciais
  As principais estruturas de decisão são:
  If … then
  If … then … eles …
  Case of … do
If … then (Se … então)

  A estrutura de decisão if...then vem
  acompanhada de um ou mais comandos, ou
  seja, se determinada condição for
  satisfeita pelo comando if...then, o
  comando é executado


    If MEDIA >= 5.0 then
       aluno_aprovado := true;
If … then (Se … então)
  Sempre um comando será executado
  independente da condição, ou seja, caso
  a condição seja “verdadeira” o comando
  da condição será executado, caso
  contrário o comando da condição “falsa”
  será executado.


    If MEDIA >= 5.0 then
       aluno_aprovado := true
    else
      aluno_aprovado := false;
If … then (Se … então)
    .
    .
                            Program Compara_Num;
    .                       var
                              N1, N2: integer;
  N1=N2     S               begin
                N1=N2
    ?                         read (N1);
        N                     read (N2);
            N               if N1=N2 then
  N1>N2
                N1<N2         write ('N1=N2')
    ?
                            else
        S
                              if N1>N2 then
  N1>N2                          write ('N1>N2')
                        .     else
                        .
                        .        write ('N1<N2');
                            end.
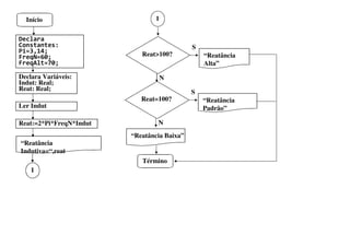
Início                        1


Declara
Constantes:                                  S
Pi=3,14;                    Reat>100?
FreqN=60;                                        “Reatância
FreqAlt=70;                                      Alta”

Declara Variáveis:                  N
Indut: Real;
Reat: Real;
                                             S
                            Reat=100?            “Reatância
Ler Indut                                        Padrão”

Reat:=2*Pi*FreqN*Indut           N
                         “Reatância Baixa”
“Reatância
Indutiva=“,reat
                            Término
    1
Código Pascal
 Program Maior;
 Uses crt;
 Var
     N1,N2:real;
 Begin
    clrscr;
    write ('Digite o primeiro número: ');
    readln (N1);
    write ('Digite o segundo número: ');
    readln (N2);
    if N1=N2 then
        writeln ('O numero ',N1,' é igual ao ', N2)
    else
         if N1>N2 then
             writeln ('O numero ',N1,' é maior que ',N2)
         else
             writeln ('O numero ',N2,' é maior que ',N1);
 End.
Program MaioMenor3;
                                                 else
Uses crt;                                          if N1>N2 then
                                                      begin
Var                                                     Maior:=N1;
   N1,N2,N3,Maior,Menor:Real;                           Menor:=N2;
   tecla:char;                                        end
Begin                                              else
 clrscr; {Comando para limpar tela}                   begin
 write ('Digite o primeiro numero: ');                  Maior:=N2;
 readln (N1);                                           Menor:=N1;
 writeln ('');                                        end;
 write ('Digite o segundo numero: ');           if N3>Maior then
 readln (N2);                                     Maior:=N3;
 writeln ('');                                  if N3<Menor then
 write ('Digite o terceiro numero: ');            Menor:=N3;
 readln (N3);
 writeln ('');                                  writeln ('O maior numero é ',Maior:2:2);
 if N1=N2 then                                  writeln ('');
   begin                                        writeln ('O menor numero é ',Menor:2:2);
     writeln ('O numero ',N1:2:2,'é igual ao
',N2:2:2);                                      readkey;
     if N1=N3 then
       begin                                    End.
         writeln ('O numero ',N1:2:2,'é igual
ao ',N3:2:2);
         if N2=N3 then
           writeln ('O numero ',N2:2:2,'é
igual ao ',N3:2:2);
       end;
  Maior := N1;
  Menor := N1;
    end
Ler dois números e uma letra. Se a letra for 'a', adicionar, se for 's', subtrair,
     se for 'm', multiplicar, se for 'd', dividir, senão, exibir “Operação inexistente”
    Início                                           1


Definir N1,N2,Resultado: Real;                                  S
                                                                    Resultado:=     Operação:
Definir Letra,Tecla: Char;                        Letra=m?                        multiplicação
                                                                       N1*N2
                                                         n

  Ler (N1)                                                      S
                                                                    Resultado:=    Operação:
                                                  Letra=d?
                                                                                    divisão
                                                                       N1*N2
  Ler (N2)


 Ler (Letra)                                       Operação:
                                                  Inexistente
               S
                   Resultado:=   Operação:
   Letra=a?                        adição
                      N1+N2
          n                                       Fim

               S
                   Resultado:=   Operação:
   Letra=s?           N1-N2      subtração

          n

      1
Program Operacao;                               if letra=‘m’ or letra=‘M’ then
Uses CRT;                                         begin
Var                                                 Resultado:=N1*N2;
  N1,N2,Resultado:Real;                             writeln (‘A operação escolhida foi a
  Letra,Tecla: Char;                          multiplicação e resultado eh: ‘,Resultado);
                                                  end;
begin                                           if letra=‘d’ or letra=‘D’ then
                                                  begin
  clrscr;
                                                    Resultado:=N1/N2;
  write (‘Digite o primeiro número: ‘);
                                                    writeln (‘A operação escolhida foi a
  readln (N1);
                                              divisão e resultado eh: ‘,Resultado);
  write (‘Digite o segundo número: ‘);
                                                  end
  readln (N2);
                                                else
  write (‘Escolha a operação:
                                                  writeln (‘A operação escolhida é
a(Adição);S(Subtração),m(multiplicação),d(D
                                              inválida’);
ivisão): ‘);
  readln (Letra);
                                              End.
  if letra=‘a’ or letra=‘A’ then
    begin
      Resultado:=N1+N2;
      writeln (‘A operação escolhida foi a
adição e resultado eh: ‘,Resultado);
    end;
  if letra=‘s’ or letra=‘S’ then
    begin
      Resultado:=N1-N2;
      writeln (‘A operação escolhida foi a
subtração e resultado eh: ‘,Resultado);
    end;
Select … Case
 A estrutura de decisão select … case é
   utilizada para testar, na condição, uma
   única expressão, que produz um
   resultado, ou, então, o valor de uma
   variável, em que está armazenado um
   determinado conteúdo

 Compara-se, então, o resultado obtido no
   teste com os valores fornecidos em cada
   cláusula “Case”
Select … Case → Exemplo
                       INICIO


                      Título=“”

                    Recebe Opção
                                   sim
                     Opção=1             Título=“Opção 1”
                    não
                                   sim
                      Opção=2            Título=“Opção 2”
                    não
              não                  sim
                     Opção=3
                                         Título=“Opção 3”
    Opção Errada
                      Título


                       FIM
Estrutura de Decisão Múltipla (CASE-OF)
( http://www.scribd.com/doc/31075622/linguagens-e-t-cnicas-de-
programa%C2%A6Eo-pdf): É usada quando se deseja executar um dentre
vários comandos, dependendo do resultado de uma expressão:
Sintaxe:
     CASE <expressão> OF
          <lista de constantes-1>: <comando-1>;
          <lista de constantes-2>: <comando-2>;
....
ELSE <comando-n>
End;
<expressão>: Deve resultar um tipo escalar, diferentemente do REAL
e do STRING;

<lista de constantes-x>:contém uma ou mais constantes, separadas
por vírgula e contém o mesmo tipo de <expressão>.

<comando-x>: pode ser comando simples ou composto.

O   resultado   de   <expressão>   é   comparado  com   <lista   de
constante>,para verificação de igualdade. Se a igualdade acontece o
comando correspondente é executado, caso contrário, o comando
correspondente em ELSE será executado.
Program UsoCase;
{Simulador de calculadora básica de inteiros}

var
  X,Y: integer;
  Op: char;

begin
  clrscr;
  write ('Digite X: ');
  readln (X);
  write ('');
                                             1
  write ('Digite Y: ');         case Op of
  readln (Y);                     '+': writeln (X+Y);
  write ('');                     '-': writeln (X-Y);
  write ('Digite o Operador:');   'x', 'X', '*': writeln (X*Y);
  readln (Op);                    '/': writeln (X/Y);
                                else
                                  Writeln ('Operação inválida');
              1                 end;

                                 end.
Comando de repetição
     Utilizamos os comandos de repetição quando
     desejamos que um determinado conjunto de
     instruções ou comandos sejam executados um
     número definido ou indefinido de vezes, ou
     enquanto um determinado estado de coisas
     prevalecer ou até que seja alcançado.

     Trabalharemos com modelos de comandos de
     repetição:
 •   Enquanto x, processar (Do While ...Loop);
 •   Até que x, processar ... (Do Until ... Loop);
 •   Processar ..., Enquanto x (Do ... Loop While);
 •   Processar ..., Até que x (Do ... Loop Until)
 •   Para ... Até ... Seguinte (For ... To ... Next)
Comando de repetição
 • Enquanto x, Processar (Do While … Loop)
  Neste caso, o bloco de operações será
  executado enquanto a condição x for
  verdadeira. O teste da condição será
  sempre realizado antes de qualquer
  operação.
  Enquanto a condição for verdadeira o
  processo se repete.
  Podemos utilizar essa estrutura para
  trabalharmos com contadores.
Comando de repetição → exemplo

               N=0




                             não
               N<=100

                     sim

               N=N+1

        loop


                  Continue
Comando de repetição
 • Até que x, processar … (Do until … loop)
   Neste caso, o bloco de operações será
   executado até que a condição seja
   satisfeita, ou seja, somente executará os
   comandos enquanto a condição for falsa.
Exemplo – faça … até …
             N=0



                              sim
             N=100

             não

              N=N+1




                   Continue
Comando de repetição
 • Processar …, Enquanto x (Do … Loop While)
  Neste caso, primeiro são executados os
  comandos, e somente depois é realizado o
  teste da condição. Se a condição for
  verdadeira, os comandos são executados
  novamente, caso seja falso é encerrado o
  comando DO.
Exemplo – de … até …

              N=N+1




        sim
              N<=100


                   não


              Continue
Comando de repetição
 • Processar …, Até que x (Do … Loop Until)
   Neste caso, executa-se primeiro o bloco
   de operações e somente depois é realizado
   o teste de condição.
   Se a condição for verdadeira, o fluxo do
   programa continua normalmente. Caso
   contrário é processado novamente os
   comandos antes do teste da condição.
Exemplo – faça … até …

              N=N+1




        não
              N>=100



                   sim


              Continue
Comando de repetição
For … to … next
 Permite a repetição dos comandos contidos nesta
   estrutura seja repetida um número específico
   de vezes.

 Descrição Narrativa: Imprima na tela os números
   de 1 a 100.

 Linguagem Algorítmica:

 for N := 1 to 100 do
    begin
       writeln (N);
    end;
Comando de repetição
For … to … next
   Neste exemplo, ao iniciar o comando for a
   variável N recebera o valor do primeiro
   número da condição (no caso 1) e será
   impresso na tela o valor do mesmo, quando
   esse comando se repetir o N passara a ter o
   valor de N+1 ou seja 2, e será impresso
   novamente na tela, isso se repetira até que N
   seja igual a 100. Temos também no comando for
   a opção que vai decrescendo N até chegar em
   um valor igual ao segundo da condição.
   Exemplo:

 For N := 100 dowto 1 do
 Begin
 Writeln (N);
 End;
Program ContrTemp;
var
      Temp, TemPad, DiferTemp: real;
      Opcao: char;
begin
  TempPad:=30;
  while opção <> 'n' do
       begin
         read (Temp);
         if Temp>Temppad then
              begin
                DiferTemp:=Temp-TempPad;
                writeln ('A temperatura deve ser diminuida em' , DiferTemp);
              end
         else
              if Temp<Temppad then
                begin
                    Difertem:=Temppad-Temp;
                    writeln (‘A temperatura deve ser aumentada em ‘, DiferTemp);
                end;
         read (Opcao);
       end;
end.
Estrutura de Repetição(Laço): While     CÓDIGO PASCAL
                                        Program SomaN;

                                        var
    Início
                                          N1,N2,Soma: real;
                                          Opcao: Char;
Definir N1,N2,Soma:Real;                begin
Definir Tecla, Opcao: Char;               clrscr; {Limpa a tela}
                                          Opcao:='S'; {Inicializar a variável}
                              N
Enquanto Opcao<>´n´ faça          Fim     while Opcao<>'n' do
                                            begin
               S
                                              write ('Digite o primeiro número: ');
         Ler N1;                              readln (N1);
                                              write ('Digite o segundo número: ');
         Ler N2;                              readln (N2);
                                              Soma:=N1+N2;
          Soma:=N1+N2
                                              writeln ('');
                                              writeln (N1:2:2, '+', N2:2:2, '=',
                                        Soma:2:2);
             Ler Opcao;                       writeln ('');
                                              write ('Deseja continuar(s{n)? ');
                                              readln (Opcao);
                                            end;
                                          read (Opcao);
                                        end.
Exemplo: Digitar Nome e turma de alunos usando estrutura de repetição

  Program NomeTurm;

  var
        nome: string[30];
        turma: string[4];
        opcao: char;

  begin
    opcao:='s';
    while opcao<>'n' do
       begin
         write ('Digite o nome do aluno: ');
         readln (nome);
         write ('Digite a turma do aluno: ');
         readln (turma);
         Writeln ('');
         write ('Deseja continuar(s/n): ');
         readln (opcao);
         writeln ('');
     end;
  end.
Exemplo: Digitar Nome e turma de alunos usando estrutura de repetição, totalizando os alunos digitados e cada
turma digitada
Program NomeTurm;
var
  nome: string[30];                                             writeln('');
  turma: string[4];                                             writeln ('Total     de alunos cadastrados:
  TotAluno,Tot5811,Tot5812,Tot5911,Tot5912:                   ',TotAluno);
integer;                                                        writeln ('');
  opcao: char;                                                  writeln ('Turma     5811: ',Tot5811);
begin                                                           writeln ('');
  opcao:='s';                                                   writeln ('Turma     5812: ',Tot5812);
  while opcao<>'n' do                                           writeln ('');
    begin                                                       writeln ('Turma     5911: ',Tot5911);
     write('Digite o nome do aluno: ');                         writeln ('');
      readln(nome);                                             writeln ('Turma     5912: ',Tot5912);
      write('Digite a turma do aluno: ');                     end.
      readln(turma);
      Writeln('');
      TotAluno:=Totaluno+1;
      If turma='5811' then
         Tot5811:=Tot5811+1;
      If turma='5812' then
         Tot5812:=Tot5812+1;
      If turma='5911' then
         Tot5911:=Tot5911+1;
      If turma='5912' then
         Tot5912:=Tot5912+1;
      write('Deseja continuar(s/n): ');
      readln(opcao);
      writeln('');
    end;
Estrutura de Repetição(Laço):
                                      CÓDIGO PASCAL
Repeat...Until
                                      Program SomaN;
                                      var
      Início
                                        N1,N2,Soma:real;
                                        Opcao: Char;
  Definir N1,N2,Soma:Real;
                                      begin
  Definir Tecla, Opcao: Char;
                                        repeat
                                           clrscr;
            Repeat              Fim
                                           write ('Digite o primeiro número:
                                      ');
           Ler N1;                         readln (N1);
                                           write ('Digite o segundo número: ');
           Ler N2;                         readln (N2);
                                           soma := N1+N2;
           Soma:=N1+N2                     writeln (' ');
                                           writeln (N1:2:1, '+', N2:2:1, '=',
               Ler Opcao;             Soma:2:1);
                                           writeln (' ');
           Until Opcao=´n´                 write ('Deseja continuar(s{n)? ');
                                           readln (Opcao);
                                        until opcao = 'n';
                                      end.
Array
 É semelhante a uma planilha eletrônica, porém,
 pode ter mais de duas dimensões.
 Um vetor, tipo especial de matriz, possui apenas
 uma dimensão. Por exemplo, uma linha ou uma
 coluna de uma planilha do Excel possui apenas
 uma dimensão. Uma planilha com mais de uma linha
 ou coluna possui duas dimensões.
 A matriz só pode armazenar valores de um mesmo
 tipo.
Array
 Sintaxe de um array (matriz):

 <nome_variavel>: [<nº inicial de linhas>..<nº final de
 linhas>,<nº   inicial   de    colunas>..<nº final   de
 colunas>,...,<nº inicial da dimensão N>..<nº final da
 dimensão N>]<tipo que o array pode conter];


 Ex.:
 Var
   Notas: array [1..200, 1..4] of real;
Array
 var
   Nota: array [1..200, 1..4] of real;
   i, j: integer;
 ...
 for i:=1 to 200 do
     for j:=1 to 4 do
       write ('Digite a nota do aluno: ');
       read (Nota[i,j]);
     for i:=1 to 200 do
        for col=1 to 4 do
          write ('A nota do aluno é: ', Nota[i,j]);
 …

 Obs.: Para cada linha deve-se varrer todas as colunas,
 só após acessar a última coluna, pula-se para a
 próxima linha. Isso á análogo para todas as dimensões
 e suas subdimensões.
Array
 Exemplo – leitura de um array unidimensional:

 var
   nota: array [1..20] of real;
   i: integer;


 begin
       for i:=1 to 20 do
       begin
         write ('Digite a nota da unidade: ');
         readln (nota[i]);
       end;
Array
 Exemplo – leitura de um array bidimensional:

 var
       NotaMedia: array [1..20,1..4] of real;
       i, j: integer;
 begin
   for i:=1 to 20 do
        for j:=1 to 4 do
         begin
           write ('Digite a nota da unidade ', j, '.');
           readln (NotaMedia[i,j]);
         end;

Lógica de programação pascal

  • 1.
    Programação em Pascal ProfªJocelma Rios Maio/2012
  • 2.
    Linguagem de programaçãoPascal Saiba mais: http://pt.wikipedia.org/wiki/Blaise_Pascal Linguagem de programação estruturada, que • recebeu este nome em homenagem ao matemático Blaise Pascal Foi criada em 1971 pelo suíço Niklaus Wirth, • visando promover o uso de código estruturado Teve grande sucesso na década de 1980, sendo • utilizada em computadores baseados na arquitetura 8080 e 8086 • Gera programas compilados (.EXE) Pascal é normalmente uma das linguagens de • escolha para ensinar programação
  • 3.
    Compiladores Pascalzim: compiladorgratuito que foi desenvolvido na UnB e é utilizado em várias disciplinas de introdução a programação Turbo Pascal: era o principal compilador Pascal para PC durante os anos 1980 e início dos anos 1990 Free Pascal: compilador escrito em Pascal, distribuído sob a licença de uso GNU/GPL. Pode ser utilizado em conjunto com código escrito em Turbo Pascal ou Delphi, e pode ser usados em várias plataformas e sistemas operacionais
  • 4.
    Linguagem de programaçãoPascal Estrutura básica de um programa em Pascal: 1.Cabeçalho do programa 2.Área de declarações 3.Corpo do programa Exemplo de código: program OlaMundo; begin writeln('Olá, Mundo!'); end.
  • 5.
    Linguagem de programaçãoPascal Estrutura básica de um programa em Pascal: {comentários entre chaves não são lidos pelo compilador} 1.program Nome_do_programa; {identificação do programa} 2.uses CRT; {acessar uma biblioteca de funções, necessário no Turbo Pascal} 3.var {declaramos as variáveis} 4. a,b,c:real; {variáveis:tipo} 5.begin {início do corpo do programa} 6. read(a); {comandos dentro do corpo} 7. c:=a; {comandos terminam com ponto e vírgula} 8.end. {fim do corpo do programa com ponto}
  • 6.
    Linguagem de programaçãoPascal Área de declarações: Uses: define as bibliotecas de funções que serão utilizadas Label: utilizados em conjunto com a instrução GOTO Const: define as constantes que serão utilizadas Var: define as variáveis que serão utilizadas Procedure: define as sub-rotinas necessárias Function: define as funções necessárias
  • 7.
    Linguagem de programaçãoPascal Bibliotecas: Crt: rotinas para tratamento/formatação de vídeo e som Dos: manipulação do sistema operacional (DOS), rotinas que permitem controle de baixo nível Graph: rotinas para tratamento gráfico Printer: rotinas para tratamento de impressões Overlay: rotinas para tratamento de overlays (sobreposição)
  • 8.
    Linguagem de programaçãoPascal Biblioteca Crt: Clrscr → limpa a tela Delay(x) → aguarda x/100 segundos Delline → deleta uma linha Gotoxy(lin,col) → desloca o cursor para a posição x,y Highvideo → aumenta brilho dos próximos textos Lowvideo → diminui brilho dos próximos textos Normvideo → retorna o brilho do vídeo ao normal Nosound → desabilita som Readkey → armazena o valor lido de uma tecla Sound(1) → emite som
  • 9.
    Linguagem de programaçãoPascal Biblioteca Dos: GetTime(hora,min,seg,cent) → retorna hora GetDate(ano,mes,dia,diaSemana) → retorna data
  • 10.
    Constantes Constanteé um determinado valor fixo que não se modifica ao longo do tempo, durante a execução de um programa. Conforme o seu tipo, a constante é classificada como sendo numérica, lógica e literal. Program CalculaArea; Const Pi=3,141516;
  • 11.
    Variáveis Variável éa representação simbólica dos elementos de um certo conjunto. Cada variável corresponde a uma posição de memória, cujo conteúdo pode se alterado ao longo do tempo durante a execução de um programa. Embora uma variável possa assumir diferentes valores, ela só pode armazenar um valor a cada instante. Program CalculaArea; Var Raio: real;
  • 12.
    Variáveis – tipos Numéricas: armazenam números, que poderão ser utilizados para cálculos – Inteiras → para armazenamento de números inteiros • Integer – 2 bytes (-32768 … 32767) • Shortint – 1 byte (-128 … 127) • Longint – 4 bytes (-2147483648 … 2147483647) • Byte – 1 byte (0 … 255) • Word – 2 bytes (0 … 65535) – Reais → para armazenamento de números que possuam casas decimais • Real – 6 bytes (2.9e-39 … 1.7e38) • Single – 4 bytes (1.5e-45 … 3.4e38) • Double – 8 bytes (5.0e-324 … 1.7e308) • Extended – 10 bytes (3.4e-4932 … 1.1e4932)
  • 13.
    Variáveis – tipos Alfanuméricas: para armazenamento de dados que contenham letras e/ou números • Pode em determinados momentos conter somente dados numéricos ou somente literais • Se forem usadas somente para armazenamento de números, não poderá ser utilizada para operações matemáticas – Char – 1 byte (um caracter) – String – 2 a 256 bytes (2 a 256 caracteres) • Ex: nome: string[30];
  • 14.
    Variáveis – tipos • Lógicas: armazenam somente dados lógicos que podem ser Verdadeiro ou Falso – Boolean • Ponteiro: armazena a posição de memória e não o conteúdo do dado, de outra variável
  • 15.
    Variáveis – declaração • As variáveis só podem armazenar valores de um mesmo tipo, de maneira que também são classificadas como sendo numéricas, lógicas e literais. Program CalculaArea; Var base, altura, raio: real; tipo: string[20]; raio: real; realizado: boolean;
  • 16.
    Palavras reservadas •Visando interpretar a lógica desenvolvida pelo programador, as linguagens de programação limitam o uso de algumas palavras, que tem função específica nos programas, em forma de sentença, comando ou instrução → são chamadas de palavras reservadas → ex: const, var, program, read, readln, write, writeln, if, then, eles, begin, end, while, do, case, of, repeat, until, integer, real, boolean, string, procedure, function, uses, array, clrscr, delay etc.
  • 17.
    Operadores Os operadores são meios pelo qual incrementamos, decrementamos, comparamos e avaliamos dados dentro do computador. Há três tipos de operadores: – Operadores Aritméticos – Operadores Relacionais – Operadores Lógicos
  • 18.
    Operadores aritméticos • Adição+ • Subtração - • Multiplicação * • Divisão (real) / OBS: A linguagem Pascal não possui um operador para potenciação; a mesma é calculada a partir de cálculos de produto ou através de uma função exponencial (ex) e função logarítmica (LN(X)). Sintaxe: XY := EXP(Y*LN(X)) EX: X0.5 = EXP(0.5 * LN(X))
  • 19.
    Operadores aritméticos • (x)DIV(y)– retorna o quociente inteiro da divisão de x por y • MOD(x) – retorna o resto da divisão • INT(x) – retorna a parte inteira de um número • ABS(x) - pega o valor absoluto de x • Exp – expoente • Round(x) – retorna o valor arredondado de x • Frac(x) – retorna a parte fracionária de x • Ln – logaritmo • Sqr(x) – retorna o quadrado de x • Sqrt(x) – retorna a raiz quadrada de x • Trunc(x) – pega a parte inteira do número real
  • 20.
    Operadores relacionais DescriçãoSímbolo • Igual a = • Diferente de <> • Maior que > • Menor que < • Maior ou igual a >= • Menor ou igual a <= • Atribui valor a :=
  • 21.
    Operadores lógicos •E → AND • OU → OR • NÃO → NOT
  • 22.
    Prioridade dos Operadores 1.Parênteses e funções 2.Sinais unários (=, :=) 3.Exponenciação 4.Divisão e multiplicação 5.Adição e subtração 6.Operadores relacionais 7.NOT 8.AND 9.OR
  • 23.
    Comandos •Read(): Comando quesolicita o dado a ser fornecido pelo usuário •Readln(): Comando que solicita o dado a ser fornecido pelo usuário, e salta uma linha na tela de interface com o usuário •Write(): Comando que define a escrita de um resultado na tela ou impressora •Writeln(): Escreve e salta para a próxima linha. Pode ser usado também para imprimir uma linha em branco
  • 24.
    Comandos •While <condição> Do<comandos>: Enquanto <condição> Faça <comandos> •Repeat <comandos> Until <condição> : Repita <comandos> até <condição> •For <ValorInicial> to <ValorFinal> do <comandos>: Para ValorInicial até ValorFinal Faça <comandos> •If <condição> then <comandos> else <comandos>: Se <condição> então <comandos> senão <comandos> {semelhante ao SE(Teste_Lógico;ValorVerdadeiro;ValorFalso) do Excel}
  • 25.
    Exemplo:Somar dois números Program Soma; {nome do programa} ... Uses CRT; Definir os tipos de dados Solicitar o primeiro número N1 Var {define as variaveis} Solicitar o segundo número N2 N1, N2, Soma,Pi,AreaCirc1: Real; Soma=N1+N2 Tecla:Char; Calcular a área do círculo Begin {Inicia a programação} Emitir o valor de Soma e da Área Pi:=3.141516; ... Clrscr; {limpa a tela} Write(“Digite o primeiro numero”); Variáveis: São valores que variam durante a execução do Readln(N1); programa Write(“Digite o segundo numero”); Constantes: São valores que não Readln(N2); variam durante a execução do Soma:=N1+N2; programa. AreaCirc1:=Pi*N1**2; Integer(inteira),Boolean Writeln(“N1+N2= “,Soma); Begin (inicia o Programa ou um Writeln(“A area do circulo eh: “AreaCirc1); procedimento) End. End (Termina o programa (se seguido de ponto’.’) ou um procedimento)
  • 26.
    Program Precofim; Var 1 NomeVeiculo:String[25]; PrecoFabrica,Imposto,Lucro,PrecoFim:R write('Digite o percentual do lucro: '); eal; read(Lucro); Tecla:char; /*Cálculo de Imposto e lucro*/ Begin Imposto:=(Imposto*PrecoFabrica)/100; Lucro:=(Lucro*PrecoFabrica)/100; /*Digitação das variáveis*/ write('Digite o nome do veículo: '); /*Cálculo do preço final*/ readln(NomeVeiculo); PrecoFim:=PrecoFabrica+Imposto+Lucro; write('Digite o preço do veículo: '); /*Emissão de resultados*/ readln(PrecoFabrica); write('O valor final do veículo ', Nomeveiculo,' é: ',PrecoFim); write('Digite o percentual do readkey; imposto: '); readln(Imposto); end. 1
  • 27.
    Estrutura de Decisãoe Repetição Os comandos de decisão ou desvio fazem parte das técnicas de programação que conduzem a estruturas de programas que não são totalmente sequenciais As principais estruturas de decisão são: If … then If … then … eles … Case of … do
  • 28.
    If … then(Se … então) A estrutura de decisão if...then vem acompanhada de um ou mais comandos, ou seja, se determinada condição for satisfeita pelo comando if...then, o comando é executado If MEDIA >= 5.0 then aluno_aprovado := true;
  • 29.
    If … then(Se … então) Sempre um comando será executado independente da condição, ou seja, caso a condição seja “verdadeira” o comando da condição será executado, caso contrário o comando da condição “falsa” será executado. If MEDIA >= 5.0 then aluno_aprovado := true else aluno_aprovado := false;
  • 30.
    If … then(Se … então) . . Program Compara_Num; . var N1, N2: integer; N1=N2 S begin N1=N2 ? read (N1); N read (N2); N if N1=N2 then N1>N2 N1<N2 write ('N1=N2') ? else S if N1>N2 then N1>N2 write ('N1>N2') . else . . write ('N1<N2'); end.
  • 31.
    Início 1 Declara Constantes: S Pi=3,14; Reat>100? FreqN=60; “Reatância FreqAlt=70; Alta” Declara Variáveis: N Indut: Real; Reat: Real; S Reat=100? “Reatância Ler Indut Padrão” Reat:=2*Pi*FreqN*Indut N “Reatância Baixa” “Reatância Indutiva=“,reat Término 1
  • 32.
    Código Pascal ProgramMaior; Uses crt; Var N1,N2:real; Begin clrscr; write ('Digite o primeiro número: '); readln (N1); write ('Digite o segundo número: '); readln (N2); if N1=N2 then writeln ('O numero ',N1,' é igual ao ', N2) else if N1>N2 then writeln ('O numero ',N1,' é maior que ',N2) else writeln ('O numero ',N2,' é maior que ',N1); End.
  • 33.
    Program MaioMenor3; else Uses crt; if N1>N2 then begin Var Maior:=N1; N1,N2,N3,Maior,Menor:Real; Menor:=N2; tecla:char; end Begin else clrscr; {Comando para limpar tela} begin write ('Digite o primeiro numero: '); Maior:=N2; readln (N1); Menor:=N1; writeln (''); end; write ('Digite o segundo numero: '); if N3>Maior then readln (N2); Maior:=N3; writeln (''); if N3<Menor then write ('Digite o terceiro numero: '); Menor:=N3; readln (N3); writeln (''); writeln ('O maior numero é ',Maior:2:2); if N1=N2 then writeln (''); begin writeln ('O menor numero é ',Menor:2:2); writeln ('O numero ',N1:2:2,'é igual ao ',N2:2:2); readkey; if N1=N3 then begin End. writeln ('O numero ',N1:2:2,'é igual ao ',N3:2:2); if N2=N3 then writeln ('O numero ',N2:2:2,'é igual ao ',N3:2:2); end; Maior := N1; Menor := N1; end
  • 34.
    Ler dois númerose uma letra. Se a letra for 'a', adicionar, se for 's', subtrair, se for 'm', multiplicar, se for 'd', dividir, senão, exibir “Operação inexistente” Início 1 Definir N1,N2,Resultado: Real; S Resultado:= Operação: Definir Letra,Tecla: Char; Letra=m? multiplicação N1*N2 n Ler (N1) S Resultado:= Operação: Letra=d? divisão N1*N2 Ler (N2) Ler (Letra) Operação: Inexistente S Resultado:= Operação: Letra=a? adição N1+N2 n Fim S Resultado:= Operação: Letra=s? N1-N2 subtração n 1
  • 35.
    Program Operacao; if letra=‘m’ or letra=‘M’ then Uses CRT; begin Var Resultado:=N1*N2; N1,N2,Resultado:Real; writeln (‘A operação escolhida foi a Letra,Tecla: Char; multiplicação e resultado eh: ‘,Resultado); end; begin if letra=‘d’ or letra=‘D’ then begin clrscr; Resultado:=N1/N2; write (‘Digite o primeiro número: ‘); writeln (‘A operação escolhida foi a readln (N1); divisão e resultado eh: ‘,Resultado); write (‘Digite o segundo número: ‘); end readln (N2); else write (‘Escolha a operação: writeln (‘A operação escolhida é a(Adição);S(Subtração),m(multiplicação),d(D inválida’); ivisão): ‘); readln (Letra); End. if letra=‘a’ or letra=‘A’ then begin Resultado:=N1+N2; writeln (‘A operação escolhida foi a adição e resultado eh: ‘,Resultado); end; if letra=‘s’ or letra=‘S’ then begin Resultado:=N1-N2; writeln (‘A operação escolhida foi a subtração e resultado eh: ‘,Resultado); end;
  • 36.
    Select … Case A estrutura de decisão select … case é utilizada para testar, na condição, uma única expressão, que produz um resultado, ou, então, o valor de uma variável, em que está armazenado um determinado conteúdo Compara-se, então, o resultado obtido no teste com os valores fornecidos em cada cláusula “Case”
  • 37.
    Select … Case→ Exemplo INICIO Título=“” Recebe Opção sim Opção=1 Título=“Opção 1” não sim Opção=2 Título=“Opção 2” não não sim Opção=3 Título=“Opção 3” Opção Errada Título FIM
  • 38.
    Estrutura de DecisãoMúltipla (CASE-OF) ( http://www.scribd.com/doc/31075622/linguagens-e-t-cnicas-de- programa%C2%A6Eo-pdf): É usada quando se deseja executar um dentre vários comandos, dependendo do resultado de uma expressão: Sintaxe: CASE <expressão> OF <lista de constantes-1>: <comando-1>; <lista de constantes-2>: <comando-2>; .... ELSE <comando-n> End; <expressão>: Deve resultar um tipo escalar, diferentemente do REAL e do STRING; <lista de constantes-x>:contém uma ou mais constantes, separadas por vírgula e contém o mesmo tipo de <expressão>. <comando-x>: pode ser comando simples ou composto. O resultado de <expressão> é comparado com <lista de constante>,para verificação de igualdade. Se a igualdade acontece o comando correspondente é executado, caso contrário, o comando correspondente em ELSE será executado.
  • 39.
    Program UsoCase; {Simulador decalculadora básica de inteiros} var X,Y: integer; Op: char; begin clrscr; write ('Digite X: '); readln (X); write (''); 1 write ('Digite Y: '); case Op of readln (Y); '+': writeln (X+Y); write (''); '-': writeln (X-Y); write ('Digite o Operador:'); 'x', 'X', '*': writeln (X*Y); readln (Op); '/': writeln (X/Y); else Writeln ('Operação inválida'); 1 end; end.
  • 40.
    Comando de repetição Utilizamos os comandos de repetição quando desejamos que um determinado conjunto de instruções ou comandos sejam executados um número definido ou indefinido de vezes, ou enquanto um determinado estado de coisas prevalecer ou até que seja alcançado. Trabalharemos com modelos de comandos de repetição: • Enquanto x, processar (Do While ...Loop); • Até que x, processar ... (Do Until ... Loop); • Processar ..., Enquanto x (Do ... Loop While); • Processar ..., Até que x (Do ... Loop Until) • Para ... Até ... Seguinte (For ... To ... Next)
  • 41.
    Comando de repetição • Enquanto x, Processar (Do While … Loop) Neste caso, o bloco de operações será executado enquanto a condição x for verdadeira. O teste da condição será sempre realizado antes de qualquer operação. Enquanto a condição for verdadeira o processo se repete. Podemos utilizar essa estrutura para trabalharmos com contadores.
  • 42.
    Comando de repetição→ exemplo N=0 não N<=100 sim N=N+1 loop Continue
  • 43.
    Comando de repetição • Até que x, processar … (Do until … loop) Neste caso, o bloco de operações será executado até que a condição seja satisfeita, ou seja, somente executará os comandos enquanto a condição for falsa.
  • 44.
    Exemplo – faça… até … N=0 sim N=100 não N=N+1 Continue
  • 45.
    Comando de repetição • Processar …, Enquanto x (Do … Loop While) Neste caso, primeiro são executados os comandos, e somente depois é realizado o teste da condição. Se a condição for verdadeira, os comandos são executados novamente, caso seja falso é encerrado o comando DO.
  • 46.
    Exemplo – de… até … N=N+1 sim N<=100 não Continue
  • 47.
    Comando de repetição • Processar …, Até que x (Do … Loop Until) Neste caso, executa-se primeiro o bloco de operações e somente depois é realizado o teste de condição. Se a condição for verdadeira, o fluxo do programa continua normalmente. Caso contrário é processado novamente os comandos antes do teste da condição.
  • 48.
    Exemplo – faça… até … N=N+1 não N>=100 sim Continue
  • 49.
    Comando de repetição For… to … next Permite a repetição dos comandos contidos nesta estrutura seja repetida um número específico de vezes. Descrição Narrativa: Imprima na tela os números de 1 a 100. Linguagem Algorítmica: for N := 1 to 100 do begin writeln (N); end;
  • 50.
    Comando de repetição For… to … next Neste exemplo, ao iniciar o comando for a variável N recebera o valor do primeiro número da condição (no caso 1) e será impresso na tela o valor do mesmo, quando esse comando se repetir o N passara a ter o valor de N+1 ou seja 2, e será impresso novamente na tela, isso se repetira até que N seja igual a 100. Temos também no comando for a opção que vai decrescendo N até chegar em um valor igual ao segundo da condição. Exemplo: For N := 100 dowto 1 do Begin Writeln (N); End;
  • 51.
    Program ContrTemp; var Temp, TemPad, DiferTemp: real; Opcao: char; begin TempPad:=30; while opção <> 'n' do begin read (Temp); if Temp>Temppad then begin DiferTemp:=Temp-TempPad; writeln ('A temperatura deve ser diminuida em' , DiferTemp); end else if Temp<Temppad then begin Difertem:=Temppad-Temp; writeln (‘A temperatura deve ser aumentada em ‘, DiferTemp); end; read (Opcao); end; end.
  • 52.
    Estrutura de Repetição(Laço):While CÓDIGO PASCAL Program SomaN; var Início N1,N2,Soma: real; Opcao: Char; Definir N1,N2,Soma:Real; begin Definir Tecla, Opcao: Char; clrscr; {Limpa a tela} Opcao:='S'; {Inicializar a variável} N Enquanto Opcao<>´n´ faça Fim while Opcao<>'n' do begin S write ('Digite o primeiro número: '); Ler N1; readln (N1); write ('Digite o segundo número: '); Ler N2; readln (N2); Soma:=N1+N2; Soma:=N1+N2 writeln (''); writeln (N1:2:2, '+', N2:2:2, '=', Soma:2:2); Ler Opcao; writeln (''); write ('Deseja continuar(s{n)? '); readln (Opcao); end; read (Opcao); end.
  • 53.
    Exemplo: Digitar Nomee turma de alunos usando estrutura de repetição Program NomeTurm; var nome: string[30]; turma: string[4]; opcao: char; begin opcao:='s'; while opcao<>'n' do begin write ('Digite o nome do aluno: '); readln (nome); write ('Digite a turma do aluno: '); readln (turma); Writeln (''); write ('Deseja continuar(s/n): '); readln (opcao); writeln (''); end; end.
  • 54.
    Exemplo: Digitar Nomee turma de alunos usando estrutura de repetição, totalizando os alunos digitados e cada turma digitada Program NomeTurm; var nome: string[30]; writeln(''); turma: string[4]; writeln ('Total de alunos cadastrados: TotAluno,Tot5811,Tot5812,Tot5911,Tot5912: ',TotAluno); integer; writeln (''); opcao: char; writeln ('Turma 5811: ',Tot5811); begin writeln (''); opcao:='s'; writeln ('Turma 5812: ',Tot5812); while opcao<>'n' do writeln (''); begin writeln ('Turma 5911: ',Tot5911); write('Digite o nome do aluno: '); writeln (''); readln(nome); writeln ('Turma 5912: ',Tot5912); write('Digite a turma do aluno: '); end. readln(turma); Writeln(''); TotAluno:=Totaluno+1; If turma='5811' then Tot5811:=Tot5811+1; If turma='5812' then Tot5812:=Tot5812+1; If turma='5911' then Tot5911:=Tot5911+1; If turma='5912' then Tot5912:=Tot5912+1; write('Deseja continuar(s/n): '); readln(opcao); writeln(''); end;
  • 55.
    Estrutura de Repetição(Laço): CÓDIGO PASCAL Repeat...Until Program SomaN; var Início N1,N2,Soma:real; Opcao: Char; Definir N1,N2,Soma:Real; begin Definir Tecla, Opcao: Char; repeat clrscr; Repeat Fim write ('Digite o primeiro número: '); Ler N1; readln (N1); write ('Digite o segundo número: '); Ler N2; readln (N2); soma := N1+N2; Soma:=N1+N2 writeln (' '); writeln (N1:2:1, '+', N2:2:1, '=', Ler Opcao; Soma:2:1); writeln (' '); Until Opcao=´n´ write ('Deseja continuar(s{n)? '); readln (Opcao); until opcao = 'n'; end.
  • 56.
    Array É semelhantea uma planilha eletrônica, porém, pode ter mais de duas dimensões. Um vetor, tipo especial de matriz, possui apenas uma dimensão. Por exemplo, uma linha ou uma coluna de uma planilha do Excel possui apenas uma dimensão. Uma planilha com mais de uma linha ou coluna possui duas dimensões. A matriz só pode armazenar valores de um mesmo tipo.
  • 57.
    Array Sintaxe deum array (matriz): <nome_variavel>: [<nº inicial de linhas>..<nº final de linhas>,<nº inicial de colunas>..<nº final de colunas>,...,<nº inicial da dimensão N>..<nº final da dimensão N>]<tipo que o array pode conter]; Ex.: Var Notas: array [1..200, 1..4] of real;
  • 58.
    Array var Nota: array [1..200, 1..4] of real; i, j: integer; ... for i:=1 to 200 do for j:=1 to 4 do write ('Digite a nota do aluno: '); read (Nota[i,j]); for i:=1 to 200 do for col=1 to 4 do write ('A nota do aluno é: ', Nota[i,j]); … Obs.: Para cada linha deve-se varrer todas as colunas, só após acessar a última coluna, pula-se para a próxima linha. Isso á análogo para todas as dimensões e suas subdimensões.
  • 59.
    Array Exemplo –leitura de um array unidimensional: var nota: array [1..20] of real; i: integer; begin for i:=1 to 20 do begin write ('Digite a nota da unidade: '); readln (nota[i]); end;
  • 60.
    Array Exemplo –leitura de um array bidimensional: var NotaMedia: array [1..20,1..4] of real; i, j: integer; begin for i:=1 to 20 do for j:=1 to 4 do begin write ('Digite a nota da unidade ', j, '.'); readln (NotaMedia[i,j]); end;