Gerenciamento de Paradas
de Manutenção
Rodolfo Stonner
Engenheiro Mecânico
PMP e RMP pelo PMI
32 anos de Petrobras, como Gerente de
Manutenção e de Projetos (coordenou
mais de 30 paradas de Manutenção)
3 anos como consultor no PMO da
ampliação da Refinaria de Talara, norte
do Peru.
Conteúdo e
Sequência
01
Introdução
02
Estrutura
03
Planejamento
Estruturas organizacionais
Estratégia de Contratação
A parada como um projeto
Escopo da Parada
Planejamento de rotina x
Parada
Nivelamento de Recursos
Acompanhamento
04
Boas Práticas
Lições aprendidas
Dicas
01
Introdução
Definição de
Projeto
PMBOK Guide 6th Edition
Projeto é um esforço
temporário empreendido
para criar um produto,
serviço ou resultado único.
Parada é um
Projeto
Concepção Planejamento Implementação Finalização
Projetos de construção e montagem
Parada é um
Projeto
Concepção Planejamento Implementação Finalização
Projetos de construção e montagem
Concepção Planejamento Implementação Finalização
Paradas de Manutenção
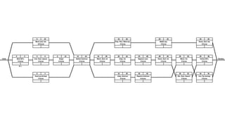
Macro Cronograma
de uma Parada
Análise Relatórios anteriores
Lista preliminar de serviços
Definição de grandes projetos
Aquisição de materiais de longo prazo de fornecimento (LLI)
Macro Planejamento
Definição da Estratégia de Contratação
Contratação de Serviços
Lista de serviços consolidada Planejamento detalhado
Inspeção pré-parada
Montagem da Infra-Estrutura
Execução
6 a 18 meses
(depende do porte e tipo de unidade)
Consolidação do Escopo Lista preliminar de materiais
Macro Cronograma
de uma Parada
Análise Relatórios anteriores
Lista preliminar de serviços
Definição de grandes projetos
Aquisição de materiais de longo prazo de aquisição (LLI)
Macro Planejamento
Definição da Estratégia de Contratação
Contratação de Serviços
Lista de serviços consolidada Planejamento detalhado
Inspeção pré-parada
Montagem da Infra-Estrutura
Execução
6 a 18 meses
(depende do porte e tipo de unidade)
Consolidação do Escopo Lista preliminar de materiais
Congelamento de escopo
Redução de escopo:
Muito frequentemente, a Operação vê a Parada como uma
oportunidade para introdução de melhorias nas Unidades. Com esta
visão, o volume de serviços na Parada aumenta consideravelmente.
Na realidade, este é um equívoco:
• O custo de manutenção na Parada é maior que na Rotina (cerca
de 2,5 vezes maior).
• A mão de obra de Rotina, de caráter mais permanente, tem
melhor qualificação do que a mão de obra de Parada.
• Quanto menos serviços na Parada, menos gente, menor
exposição ao risco.
• Reduzir serviços de Parada permite um gerenciamento mais
focado (menor dispersão), e otimização da supervisão.
Redução de escopo: como a parada é vista
Manutenção:
Evento complexo e trabalhoso
Dificuldades no controle
Prazos muito curtos
Custos elevados
Operação:
Oportunidade única para sanar todas as
pendências de Manutenção e executar
todas as melhorias desejáveis.
Riscos em
Paradas
Pessoas:
• Limitado número de detentores da “expertise”
requerida, em paradas, processo, conhecimento
dos equipamentos, etc.
• Limitado número de executantes capacitados e/ou
certificados.
• Excesso de horas extras.
• Dificuldades na passagem de serviço.
• Perda de tempo entre turnos de execução.
Riscos em
Paradas
Espaço físico:
• Congestionamento de áreas com pessoas,
guindastes, compressores, geradores, etc.
• Número limitado de pessoas, andaimes e
ferramentas dentro dos equipamentos.
• Toda interface pode potencialmente comprometer o
prazo da parada.
Riscos em
Paradas
Segurança:
• Áreas de trabalho congestionadas podem acarretar
acidentes (queda de ferramentas, tropeções, etc.).
• Se há a ameaça de atraso e os serviços são
acelerados...acidentes podem ocorrer.
• Entrada de pessoas em equipamentos são sempre
um risco potencial.
• Movimentação de cargas e manuseio de
ferramentas pesadas também são um risco
potencial.
Riscos em
Paradas
Outros riscos:
Se você trabalha em algo, pode quebrá-lo...
Remoção e recolocação de feixes tubulares de
permutadores podem provocar falhas...
Revisão de equipamentos rotativos pode introduzir
defeitos...
Todo flange que foi aberto pode ter um vazamento na
partida.
Capacetes, luvas, parafusos, braçadeiras tem
misteriosa atração pelos lugares mais estranhos...
Água e ar dentro de sistemas de hidrocarbonetos são
causa frequente de problemas na partida.
Riscos em
Paradas
Tempo
λ
Vamos
definir
a
Manutenção
Preventiva
aqui!
A probabilidade de falha foi antecipada!!!!
Aqui
começa
a
zona
de
desgaste,
onde
aumenta
a
probabilidade
de
falha
Outros riscos:
Revisão de equipamentos
rotativos pode introduzir defeitos...
Riscos em
Paradas
Outros riscos:
Se há equipamentos em “stand-by”, revisá-los
simultaneamente é um erro!
Porque eles não se sentem confortáveis rodando com um
equipamento momentaneamente sem sobressalente ... da mesma
forma quando temos um pneu furado, apenas dirigimos com o
sobressalente o suficiente para irmos à oficina ...
Considere essas duas bombas
em uma redundância passiva
(uma será como reserva).
Suponha que durante as
primeiras 100 h após uma
Manutenção Geral, tal bomba
terá 70% de confiabilidade e,
depois disso, por um período
de um ano, funcionará com
97% de confiabilidade (que são
suposições razoáveis !!!).
Riscos em
Paradas
Outros riscos:
Se há equipamentos em “stand-by”, revisá-los
simultaneamente é um erro!
Se a Manutenção Geral for
realizada em um Programa
Preventivo ou Preditivo, durante
as operações normais, durante o
tempo de reparo a unidade estará
funcionando pendente de uma
bomba única, com uma
confiabilidade de 97%.
Se durante a Parada ambas as bombas estiverem em Manutenção
Geral, durante as primeiras 100 horas a confiabilidade do sistema
(considerando uma troca perfeita) seria de 94,5% (usando a fórmula
R (t) = e-λt (1 + λt)). Assim, a unidade funcionaria por um período de
tempo com duas bombas disponíveis, mas com uma confiabilidade
geral abaixo se funcionasse com apenas uma bomba!
Custos da
Manutenção em
Parada – antes
e depois da
redução de
escopo
Custo Total Manutenção
Custo Total Manutenção
Custo Manutenção Rotina
Custo Manutenção Rotina
Custo Manutenção Parada
Custo Manutenção Parada
ANTES DEPOIS
O aumento da
confiança na
Manutenção de
Rotina é a chave
para uma parada
de sucesso!
Questões para
auxiliar na redução
de escopo
O que faz o equipamento?
Está operando atualmente?
A unidade opera sem o equipamento?
Pode ser isolado da Unidade?
Tem reserva?
Nível requerido de inspeção?
Histórico de reparos?
Condições de processo?
Categoria de risco?
Alternativas de execução?
Fluxograma de
Decisão
Item da Lista de Serviços
Risco de NÃO fazer o
serviço
Inaceitável
Excluir o item da lista
Pode ser feito de forma
econômica e segura fora
da Parada? f
Executar o serviço fora da
Parada
Sim
O serviço pode sofrer
redução?
Não
Modificar o escopo na
Parada
Sim
Não
Manter o item na lista de
serviços
Aceitável
Matriz de
Risco
• Considera Saúde, Segurança e Meio
Ambiente, e consequências operacionais e
financeiras.
• “Taylor made” (feito sob medida)
• Trabalho em equipe: conjuga a “expertise” da
Operação, Manutenção, Segurança,
Engenharia e Inspeção.
• Auxilia a identificar itens de alto risco.
• Verifica se os trabalhos listados agregam
valor e estão consistentes com os objetivos
do negócio.
• Redução em volume de serviços e custo
MAS
Requer apoio formal, visível e ostensivo da
Administração, reduzindo o “risco individual”.
Matriz de Risco
Insignificante
Médio
Probabilidade
Alto
5 4 3 2 1
Baixo
Consequência
A
B
C
D
E
Modelos verbais para Consequências
A – Catastrófica - Morte / Incêndio de grandes proporções /
Vazamento de gás tóxico / Liberação de GLP / Parada total da
Refinaria
B – Muito séria - Acidente com afastamento / Parada de diversas
unidades / Ocorrência ambiental com impacto externo
C – Séria - Acidente sem afastamento / Parada de unidade de
grande porte / Ocorrência ambiental de médio porte
D – Moderada - Parada de unidade de pequeno porte / Redução de
carga em unidade de grande porte / Ocorrência ambiental menor
E – Pequena - Quase acidente / Redução de carga (perda < 100
kUS$) / Perda de eficiência energética / Vazamento sem impacto
ambiental
Modelos verbais para Probabilidades
1 – Muito provável (>80%)– acontece em praticamente todas as
paradas
2 – Provável (10% a 80%) – acontece em diversas paradas
3 – Possível (1% a 10%) – já vi isto acontecer!
4 – Improvável (0,1% a 1%) – já ouvi falar de casos assim...
5 – Muito improvável (<0,1%) – Nunca ouvi falar que isto tenha
ocorrido!
Redução de
Escopo:
Vaso acumulador
de Carga
Escopo inicial de serviços:
Raquetear, abrir, limpar e inspecionar.
Análise:
• Sem ocorrências operacionais
• Vaso nunca foi inspecionado internamente (instalado há 8
anos)
• Há 4 anos, ultrassom externo não evidenciou corrosão
significativa.
• Mecanismo de corrosão seria alveolar.
• Alvéolo provavelmente não se tornaria passante antes da
próxima parada.
Risco sem mitigação seria B4 (muito grave/improvável)
• Consequência seria parada de diversas unidades para
sanar vazamento.
• Fogo é improvável, pois o vazamento seria pequeno e
começaria gotejando.
• Risco mitigado mediante programação de nova inspeção
externa (ultrassom) antes da próxima parada, tornando a
probabilidade Extremamente Improvável.
Nova Categoria C5 (grave/muito improvável): Serviço
cancelado
Redução de
escopo:
Permutador de
topo da Torre
Escopo inicial de serviços:
Sacar os três feixes para inspeção.
• Três trocadores casco-tubos em série, pressões
elevadas.
• Inspeções internas anteriores evidenciaram
formação de alvéolos.
• Apresentou incrustações em paradas anteriores.
• Vida média dos tubos é de 8 anos, e os tubos
atuais tem de 4 a 6 anos.
• Próxima parada seria daqui a quatro anos.
Categoria de risco C3 (Grave/possível)
Decisão tomada: fazer limpeza química no local, sacar
o feixe tubular em piores condições (histórico) e
inspecionar; abrir / substituir os demais em função do
resultado da inspeção.
Redução de escopo.
Redução de
escopo:
Forno de Unidade
de Destilação
Escopo atual inclui acesso interno completo para
inspeção e limpeza interna e externa dos tubos.
• Suportes e estruturas em bom estado na última
parada.
• Inspeções anteriores constataram alguma corrosão,
erosão e formação de depósitos.
• Há indicações do processo de incrustações.
Categoria de risco C2 (séria/provável), baseado na
possibilidade das incrustações nos tubos virem a
exigir parada da unidade para limpeza.
Decisão tomada: Manter os serviços na Parada.
Itens individuais de serviços neste forno
submetidos à análise em separado.
Efeitos da Redução
de Escopo
Total de Equipamentos
Antes Depois
Torres 5 4
Vasos 9 4
Fornos 3 3
Trocadores 20 10
Total: 37 21
Efeitos da Redução
de Escopo
Custos: Antes e Depois
Previsão inicial 4,6 M $
Efeito interno 0,6 M $ -
Redução analítica de escopo 0,8 M $ -
Realização final 3,2 M $
Redução de 30% do custo previsto inicial!
Redução de
escopo:
Cuidado com as
querências
Inportância do
congelamento
de escopo
Geração do
escopo da
parada
• Relatórios da última parada
• Relatórios de inspeções periódicas
(medição de espessura, ultrassom,
gamagrafia, medição de vibrações,
termografia, alterações no balanço térmico
ou de massa)
• Ordens de serviço não atendidas pela
Manutenção
• Solicitações da operação
• Projetos de engenharia
• Melhoras operacionais
Exercícios de
definição de
Escopo - 1
Uma torre de destilação atmosférica tem um
revestimento interno de aço inoxidável. Devido
às mudanças na carga a ser processada, este
revestimento deve ser substituído por outro
tipo de aço inoxidável, através da técnica de
lining.
O material revestido por lining possui uma
ligação mecânica entre a chapa e o material
mais nobre e resistente, com solda no
contorno do revestimento. Isso pode ser feito
no campo.
O material revestido por clad possui uma
ligação metalúrgica entre a chapa e o material
do clad. Vem da fábrica.
Exercícios de
definição de
Escopo - 1
Fazer a troca na parada tem grande risco de
atraso, devido à limitação de pessoas que
trabalham na mesma vertical.
A compra de uma nova torre evita atrasos,
mas é uma solução de alto custo.
Que solução você adotaria? Pode haver
outras possibilidades ...
Exercícios de
definição de
Escopo - 1
Aço
carbono
(material
estrutural)
Aço inoxidável
(clad)
Interface visível
mIcrograficamente
Chapaa com CLAD Chapa com LINING
Aço inoxidável
(lining)
Interface visível
mAcrograficamente
Exercícios de
definição de
Escopo - 1
Quando o revestimento é aplicado como LINING, a
chapa de revestimento é soldada no CONTORNO.
É feito um teste PNEUMÁTICO, apenas para
verificar se a área está estanque.
Exercícios de
definição de
Escopo - 1
Para aplicar o
LINING, seria
necessário
remover todas as
bandejas...
...montar
andaimes, e
começar a colocar
a chapa de
LINING ...
Mas com as
limitações de
trabalhar na
mesma vertical!
Exercícios de
definição de
Escopo - 1 Mas se houver
um guindaste que
possa movimentar
a torre, ela é
colocada na
HORIZONTAL e
não há mais
restrições de
segurança ...
Exercícios de
definição de
Escopo - 2
Uma unidade de processo petroquímico
possui um sistema de resfriamento aberto, ou
seja, utiliza a água do mar para resfriar seus
fluxos de produtos e devolve a água ao mar.
Por questões ambientais, os órgãos
governamentais exigem a substituição desse
sistema aberto por um sistema semifechado,
com água doce, retornando a uma torre de
resfriamento para reiniciar o processo.
Mas, desta forma o equilíbrio térmico é
alterado e será necessária a substituição de
muitos trechos de tubulação, além da
instalação de novos trocadores de calor.
Exercícios de
definição de
Escopo - 2
A instalação dos novos trechos de tubulações
em Aço Carbono (devido à modificação do
projeto devido à questão do balanço térmico)
apresenta um grande risco de atraso na
Parada.
Instalá-los em pré-parada, com a unidade em
operação, traz riscos à segurança industrial
(soldagem, trabalho a quente com a unidade
em operação).
Que solução você adotaria? Existem outras
possibilidades ...
Exercícios de
definição de
Escopo - 2
Por que não fazê-lo em PRFV (Plástico Reforçado
com Fibra de Vidro)?
Plástico? Em una unidade de petróleo, sujeita a fogo?
1027 ºC
Exercícios de
definição de
Escopo - 2
Solda “fria”... Na
realidade, é uma
cola...
Montagem das
tubulações em pré-
parada, sem os riscos
de trabalho a quente
Exercícios de
definição de
Escopo - 3
A região superior de um forno de processo é
chamada de zona de convecção, porque não
há mais troca térmica por radiação.
Para aumentar a eficiência da troca térmica, o
revestimento interno refratário, que é aplicado
por projeção pneumática (gunite), possui um
formato especial para conduzir os gases de
combustão, conforme visto a seguir:
Exercícios de
definição de
Escopo - 3
Termografias realizadas durante a operação
da unidade indicam deterioração desse
revestimento refratário, devendo ser
substituído, por questões de segurança dos
operadores e eficiência energética.
Mas aplicá-lo por projeção pneumática exige
que todos os tubos sejam retirados, para que
haja espaço para projeção, e depois os
recoloque, com grande risco de atraso.
Alguma sugestão?
Exercícios de
definição de
Escopo - 3
Projeção pneumática? Seria necessário retirar todos os tubos para dar espaço para
a projeção pneumática ...
Vertimento de concreto refratário? De qualquer forma, seria preciso retirar todos os
tubos, para fazer a forma ...
Monte uma nova convecção no pipe-shop (oficina), para montá-la na Parada?
Atende ao prazo, mas é muito caro ...
Exercícios de
definição de
Escopo - 3
Sugestão dos técnicos de isolamento térmico e refratário: retirar (cortar) as placas
de aço externas, deixar os tubos expostos, construir a parede do refratário com
tijolos refratários, fixar novas placas de aço com parafusos ... Isso garante acesso
todas as vezes em que for necessário!
Exercícios de
definição de
Escopo - 3
Outros
exemplos de
soluções
criativas de
acesso
NAFTA
GASOLINA
GLP
GÊS COMBUSTÈ
VEL
GASÌ LEO
CATALISADOR
REATOR
(“riser“)
VASO
SEPARADOR
REGENERADOR
720 C
o
Inspeção do “riser”
Outros
exemplos de
soluções
criativas de
acesso
02
Estrutura
Gerência da Parada
Segurança Infra-estrutura
Coordenação de
Planejamento
Coordenação de
Inspeção
Serviços de
Mecânica
Planejamento
Operação
Fiscalização
Apoio Técnico
Execução
Serviços de
Tubulação
Inspeção
Operação
Planejamento
Fiscalização
Apoio Técnico
Execução
Serviços em
Fornos
Inspeção
Operação
Planejamento
Fiscalização
Apoio Técnico
Execução
Características:
-Maior centralização e poder
decisório
-Menos interfaces
-Maior dispêndio de recursos
Gerência da Parada
Segurança Infra-estrutura
Mecânica Tubulação Fornos
Planejam. Planejam. Planejam.
Inspeção
Caldeiraria
Refratários
Complementar
Planejamento:
O que fazer...
Quando fazer...
Apoio técnico /
Fiscalização:
Como fazer...
Com quem fazer...
Execução:
Fazer.. Características:
-Melhor aporte técnico
-Mais interfaces
-Otimização de recursos
O estabelecimento de uma estrutura
organizacional efetiva, deve ser de tal modo que
se defina :
• Uma Coordenação Geral única e forte, sendo
responsável por todos eventos durante a
cessação de produção (condicionamento de
parada, manutenção, empreendimentos, testes
e partida).
• Mecanismos de comunicações buscando a
cooperação de todos
• Permitir a efetiva tomada de decisões em
equipe face a ocorrência de fatos novos, além
de se ajustar a novas condições.
• Atribuições e responsabilidades de forma clara
• Comprometimento de todas as áreas que
participam direta ou indiretamente da parada
• Qualificação de pessoal compatível com as
atribuições e responsabilidades
Estrutura
Organizacional
Deve existir um Plano de Reuniões periódicas com os demais
gestores da Empresa, para nivelamento de informações a
respeito da parada.
Sugere-se reuniões semanais, para atualização do avanço da
Parada, informar necessidades de apoio e providências
requeridas.
Em nível da Parada de Manutenção, deve haver reuniões pelo
menos diárias (ou até por turno de trabalho), para avaliar o
andamento dos serviços, interfaces existentes, definição de
prioridades e outros problemas imediatos da Parada.
Sugere-se reuniões ao início dos trabalhos, rápidas, sem
formalismos.
Estrutura
Organizacional
O Gerente da Parada : Olha “para fora” da
Organização do evento em busca de apoios adicionais
eventualmente necessários.
O Coordenador Geral : Olha “para dentro” orientando
os esforços de todos para o atendimento do objetivo
comum.
Equipes de assessorias ligadas diretamente ao
Coordenador Geral :
Planejamento
Contratação
Materiais
Engenharia
Infra-estrutura
As equipes de execução: responsáveis por fazer
acontecer.
Estrutura
Organizacional
O Gerente da Parada e o Coordenador Geral, devem,
em princípio, ter na organização permanente ,
“status” superior ao de qualquer outro participante da
Organização da Parada.
Estas posições são uma oportunidade impar para o
enriquecimento gerencial e visão do conjunto.
Devem ser os primeiros a serem designados para
acompanhamento de toda a fase de planejamento.
É essencial que fiquem a disposição em tempo integral
durante a realização do evento.
Estrutura
Organizacional
Estratégia de
Contratação
Contratos spot para Paradas ou Contratos de Rotina
atendendo Paradas
• Hh ou preços unitários
• Apoios: andaimes, elevação de cargas, limpeza
industrial, END à embutidos no contrato ou
fornecidos pela Contratante?
• Bônus para contratada
• Um contrato para todas as especialidades ou
contratos por Sistemas / equipamentos?
Definição das relações comerciais entre cliente e fornecedor:
1) Empreitada por preço global (lump sum price) e sua variante Turn-Key.
2) Empreitada por preços unitários (unit price)
3) Serviços por administração: administração simples (cost-plus) e
administração interessada (cost-plus fixed fee)
Prestação
de
serviços
Contratação
de mão de
obra
Preço Global: quando os serviços ajustados são pagos com base no seu custo total
preestabelecido, nele compreendidas todas as despesas diretas e indiretas, inclusive o
lucro da contratada.
Turn-key: o termo corresponde a “virar a chave” e traduz a ideia de que a contratada
fará todos os serviços, entregando ao cliente a unidade em condições de operação. O
custo dos serviços abrange portanto todas as fases do empreendimento, inclusive
projeto, suprimento de materiais, montagem e obras civis, condicionamento, operação
assistida e responsabilidade pelo atendimento das garantias de desempenho.
Preço Unitário: quando os serviços ajustados são pagos com base no preço de cada um
dos itens de serviço que o compõem, sendo pago por quantidades obtidas através de
avaliações ou medições.
Administração simples: o pagamento dos custos indiretos e lucro é feito através de
uma taxa percentual preestabelecida (taxa de administração) aplicada sobre o
montante da mão de obra.
Administração interessada: é uma variante do serviço por administração, em que os
custos indiretos e o lucro são pagos em parcelas de valor determinado previamente, e
desembolsadas ao longo da execução dos serviços.
Em uma unidade de craqueamento fluido, há seguras indicações de que uma
torre de tratamento de GLP (Gás Liquefeito de Petróleo), a T-510, sofreu
severos danos internos, comprometendo sua operação segura.
Colocando em primeiro lugar a segurança física e operacional, de pessoas e
equipamentos, a refinaria decidiu by-passar esta parte desta unidade, fazendo o
tratamento em outra unidade, a um custo mais elevado e sobrecarregando esta
outra unidade.
A recuperação da torre será contratada, e a premissa básica é realizar todos os
reparos necessários, em um prazo mínimo, estimado pelo planejamento da
Contratante em 10 dias, e assim estipulado em contrato como prazo de
manutenção. A torre tem 2 m de diâmetro interno, e comprimento entre
tangentes de 20 m, com tampos hemisféricos.
•Abrir as bocas de visita (BV’s).
•Efetuar limpeza interna.
•Inspeção (Encargo da Contratante).
•Desmontagem de 50 % das bandejas (10 bandejas).
•Substituição de dois anéis suporte de bandejas.
•Substituição de 50 % do revestimento interno (lining), correspondente
à região desbandejada (60 m2).
•Fabricação e substituição de 10 m2 de módulos de bandejas.
•Reparos em 20 m2 de módulos de bandejas.
•Fabricação e substituição de 10 m de vigas suporte de módulos.
•Desempenamento de 10 m de vigas suporte de módulos.
•Teste pneumático do lining.
•Fechar as bocas de visita (BV’s).
Obrigações da Contratada
•Fornecer todo o material para a execução de soldas a arco elétrico
e corte oxi-acetilênico.
•Fornecer material para iluminação interna dos equipamentos, com
transformadores de segurança de 24 V.
•Fornecer exaustores elétricos e pneumáticos.
•Fornecer material de consumo geral (lixas, discos de corte,
abrasivos, solventes, trapos, graxas, escovas de aço, etc.)
•Fornecer todas as ferramentas necessárias para a execução dos
serviços.
•Fornecer EPI’s (Equipamentos de Proteção Individual) a todos os
seus empregados.
•Providenciar transporte de peças dos almoxarifados e / ou oficinas
da Contratante ao local de aplicação.
Obrigações da Contratante
•Todo o material de recomposição ou substituição de partes constituintes dos
equipamentos e tubulações.
•Fornecimento dos andaimes.
•Serviços de elevação de carga.
•Ar comprimido, jateamento e pintura.
Descrição Unid. Quant. Preço Unitário
Parcela Fixa Verba 01
Serviços Gerais Verba 01
Serviços Definidos Verba 01
Serviços Medidos:
Recuperação de bandejas m2 30
Fabricação de bandejas m2 18
Desempenamento de vigas m 10
Fabricação de vigas m 10
Troca de lining m2 108
Serviços por Administração:
Caldeireiro Hh 60
Ajudante Hh 60
Soldador Hh 30
Servente Hh 120
Total =
Preço del Item
Sugestão de Planilha
Serviços medidos
•Recuperação de bandejas.
Envolve a desmontagem ( e posterior montagem), o desempeno, remoção ( e posterior
colocação) e limpeza de borbulhadores. Pequenos reparos de solda. Será apropriado por
m2.
•Fabricação de bandejas.
Envolve a fabricação (corte e solda), pré-montagem, instalação de borbulhadores e
instalação na torre. Será apropriado por m2.
•Desempenamento de vigas.
Envolve sua retirada, assim como dos módulos fixados nestas, se necessário ( e posterior
montagem), o desempeno e eventuais reparos com solda. Será apropriado por m.
•Fabricação de vigas.
Envolve a fabricação (corte e solda), instalação e montagem dos módulos das bandejas.
Será apropriado por m.
•Substituição do lining.
Envolve a retirada do lining condenado, a preparação da superfície e da chapa a ser
colocada como revestimento, a solda e o teste pneumático. Será apropriado por m2.
Planilha de preços unitários:
Quantidade realizada:
Descrição
Quantidade
Preço
Unitário
Total Preço
Unitário
Total
Empresa A Empresa B
Engaxet. Válv. 2” 400 12$ 4800$ 15$ 6000$
Subst. Válvula 18” 20 230$ 4600$ 60$ 1200$
Total = 9400$ 7200$
Descrição Quantidade
Preço
Unitário
Total Preço
Unitário
Total
Empresa A Empresa B
Engaxet. Válv. 2” 700 12$ 8400$ 15$ 10500$
Subst. Válvula 18” 3 230$ 690$ 60$ 180$
Total = 9090$ 10680$
Aspectos Estratégicos
da Contratação de
Serviços de
Manutenção e Paradas
Contratação
§ Processo Transacional
§ Negociações Pontuais e Personalizadas
§ Relação com Fornecedores Baseada no
Preço - Foco no Aspecto Comercial
§ Não Existe Avaliação de Performance dos
Fornecedores (ou processo de avaliação
é inadequado)
§ Qualidade de Informação
§ Negociação Baseada em Fatos
§ Relacionamento Estratégico
§ Time de Negócios Multifuncional
§ Racionalização de Fornecedores e
Serviços (Capacitação do Mercado)
§ Disponibilidade/Confiabilidade Operacional
§ Agilidade/Nível de Serviço
Modelo Tradicional
§ Menor Preço de Serviços
Visão estratégica
§ Custo Total de Serviços
Foco:
Hoje
Meta
Admin.
Utilização
Preço
Admin.
Utilização
Preço
Foco de Contratação
Foco Limitado
Gerenciamento da Fonte de Suprimento
•Descrição: Categorias de serviços não
críticos e com um mercado fornecedor
concentrado
•Ações: Minimizar os riscos de fornecimento
(ex : contratos de longo prazo, Consorcio,
terceirização, coordenação central - pedidos
locais)
Gerenciamento do Fornecedor
•Descrição:Categorias de serviços
complexos e de alto valor
•Ações: Garantir um controle máximo da
fonte fornecedora (ex : parcerias,
primeirização, desenvolvimento de
fornecedor)
Gerenciamento do Processo de Contratação
•Descrição: Categorias de serviços não
críticos e com alta diluição do mercado
• fornecedor
•Ações: Minimizar os custos do processo de
contratação (ex : Terceirização, contratação
local, padronização, eProcurement)
Gerenciamento dos Serviços
•Descrição: Categorias de serviços com alta
criticidade mas com grande mercado
fornecedor (baixa complexidade)
•Ações: Garantir a regularidade do serviço a
baixo custo. O processo deve permitir
controle do preço futuro (ex : leilão, contrato
a curto prazo, negociação agressiva,
substituição, consolidação…)
Alto
Baixo
Complexidade
do
Mercado
(Fator
Externo)
Alto
Criticidade do Item (Fator Interno)
O objetivo desta
matriz é
identificar uma
estratégia de
contratação
apropriada à
criticidade do
serviço e à
complexidade
do mercado
fornecedor
Estratégicos
Gargalos
Alavancagem
Oportunidades
Gerenciamento da Fonte de Suprimento Gerenciamento do Fornecedor
Gerenciamento do Processo de Contratação Gerenciamento dos Serviços
Alto
Baixo
Complexidade
do
Mercado
(Fator
Externo)
Alto
Criticidade do Item (Fator Interno)
Estratégicos
Gargalos
Alavancagem
Oportunidades
n Nº de Fornecedores
n Nível de Competição entre
Fornecedores
n Dispersão Geográfica
n Nível de Serviço Desejado
n Impacto financeiro (ex: perda de produção)
n Aspectos de segurança nas instalações
n Confiabilidade de atendimento
n Complexidade tecnológica
n Custo associado à falta do serviço
n Confiabilidade/Disponibilidade Operacional
60%
30%
10%
Complexidade do
Mercado
Fornecedor
(eixo Y - Fatores
Externos)
1. Gasto total com o tipo de
serviço
2. Confiabilidade e
Disponibilidade
Operacional
3. Impacto sobre Meio
Ambiente, Segurança e
Saúde (SMS)
Criticidade do Tipo
de Serviço
(eixo X - Fatores
Internos)
1. Nível de competitividade
do Mercado Fornecedor
2. Qualificação do pessoal
3. Plano de investimentos
da empresa
Valor contratado em R$
Impacto na produção pela execução
ineficiente/atraso do serviço
Impacto de execução ineficiente do
serviço na rentabilidade dos processos
associados
Risco para a segurança/saúde decorrente
de execução inadequada do serviço
Risco para o meio ambiente decorrente de
execução inadequada do serviço
Fornecedores dominantes
Falta de alternativas de fornecimento
Existência de cartel, monopólio
Domínio da tecnologia pelo
mercado/Impacto de tecnologia
exclusiva/proprietária na competição de
mercado
Grau de qualificação dos fornecedores
Impactos sobre mercado fornecedor
decorrente de grande volume de
investimentos.
10%
45%
45%
Eixos Critérios (exemplos) Considerações
Peso (exemp)
Complexidade
do
mercado
fornecedor
(fatores
externos)
Alto
Alto
Baixo
Baixo
Em que quadrantes
colocaríamos os
contratos de:
• Alimentação
• Compra de
parafusos
• Manutenção de
grandes
compressores
• Manutenção de
permutadores
• Vigilância
• Hidrojato de alta
pressão
• Limpeza de tubos
de fornos com PIG
• Andaimes
Tercerização
Coleta de
preços
Primeirização
Preços unitários
Desenvolvimento
de fornecedores
Contratos de
longo prazo
Tercerização
Criticidade dos serviços
(fatores internos)
Estudos de Casos
Contratação
Uma siderurgia está planejando fazer uma parada para manutenção em uma unidade
de lingotamento.
Haverá serviços de refratários e isolamento térmico, alguns reparos de chapas metálicas,
serviços elétricos, mecânicos e de instrumentação. A manutenção dessa planta é
fortemente terceirizada, sob supervisão da equipe da siderurgia, com exceção dos
componentes eletromecânicos. Nestes serviços, a mão-de-obra é contratada e
supervisionada por pessoal próprio. A unidade a ser parada representa aproximadamente
40% da planta, o que significa que um número razoável de fiscais e supervisores será
liberado para a Parada. A fiscalização, enquanto definição de serviços, é adequada,
porém o controle de qualidade dos serviços contratados é de responsabilidade do
empreiteiro executante. Suportes de guindaste, movimentação de cargas, limpeza
industrial, etc. são necessários. Estima-se uma parada de 20 dias, com alguns serviços
em regime de 24 horas, e o contingente envolvido nesta parada chega a cerca de 300
pessoas.
Estabeleça uma estratégia de contratação para esta parada. A planta está localizada perto de um
centro industrial, com mão de obra abundante e razoavelmente qualificada. Será feito um único
contrato para todos os serviços, abrangendo todas as especialidades? Será por administração, preços
unitários, preço global? Guindastes, andaimes, etc. serão fornecidos por meio de um contrato
centralizado para os outros contratos, ou cada contrato deve fornecer seu suporte? Muitos serviços
serão definidos durante a parada.
Os serviços eletromecânicos já são terceirizados, sob a supervisão da empresa que
realiza os serviços - portanto, está contratando serviços, e não mão de obra. Como a
mão de obra é abundante, será solicitado à empresa contratada aumentar seu
quadro de funcionários antes da parada, para fazer frente à maior demanda de
serviços.
Os serviços de refratários são altamente especializados, e também, por se tratarem
de atividades a serem realizadas (em geral) com a planta parada, devem ser
contratados especificamente para o evento. Se esta usina faz parte de um
conglomerado de usinas siderúrgicas localizadas em diferentes pontos do país, um
modelo que pode se mostrar interessante é ter um contrato centralizado, com preços
definidos, para realizar intervenções sob demanda nas diversas regiões do país.
Para os demais serviços, como haverá um número adequado de pessoas para fazer
a fiscalização, a mão de obra contratada poderá ser aumentada. O suporte de
guindaste, andaimes, limpeza industrial, que já vinham com a unidade em operação,
continuarão sendo fornecidos pela siderurgia.
Serviços eletromecânicos: preços unitários, com empresa já contratada.
Serviços de refratários: contrato específico, a preços unitários. Avalie a possibilidade de usar um
contrato centralizado.
Outros serviços: aumento da força de trabalho local, sob a supervisão do pessoal da fábrica. Mão de
obra paga por Hh.
Guindastes, andaimes, limpeza industrial, fornecidos pelo cliente. etc.
Uma mineradora quer fazer uma parada para manutenção em uma de suas minas.
Por questões logísticas e de segurança, os serviços funcionarão apenas durante o dia
(luz natural), durante cerca de 12 dias. Todos os recursos de produção operando no
local serão dedicados à parada de manutenção, durante a qual sondas de perfuração,
carregadores e transportadores de minério, compressores, trituradores, subestações,
tubulações e equipamentos de água e ar comprimido serão submetidos a
manutenções preventivas e eventualmente corretivas. Haverá serviços
predominantemente mecânicos e elétricos, fortemente executados com mão de obra
própria, mas com alguns apoios contratados (levantamento de cargas, andaimes,
soldadura, tubagens, isolamento térmico, mecânica de motores de combustão
interna).
Estabeleça uma estratégia de contratação para esta parada. A localização do serviço é distante dos
centros urbanos e há escassez de mão de obra qualificada. A questão ambiental é de fundamental
importância. Será feito um único contrato para todos os serviços, abrangendo todas as
especialidades? Será por administração, preço unitário ou preço global? Guindastes, andaimes, etc.
serão fornecidos por meio de um contrato centralizado para os outros contratos, ou cada contrato
deve fornecer seu suporte? Não se espera muita variação na definição de serviços.
Sugere-se fazer os serviços com mão de obra própria (como já acontece na rotina),
principalmente porque não haverá produção, então todos os trabalhadores estarão
envolvidos na manutenção. Os serviços de apoio de guindaste, andaimes, isolamento,
manutenção, etc.) serão contratados pela administração (Hh), por meio da mineradora.
Um cuidado que a mineradora deve ter é, devido à distância dos centros urbanos,
estabelecer abrigo e moradia para os dias de parada.
E mais, para evitar conflitos e tensões que sempre existem, deve proporcionar a todas
as pessoas a possibilidade de diversão, com bibliotecas, teles, videogames, tênis de
mesa ... E um controle restrito de álcool e outras drogas.
Devido à importância da questão ambiental, a equipe da SMS deve ser reforçada com
pessoas especializadas em meio ambiente, e muito cuidado com os resíduos
industriais.
Uma termelétrica, construída para regular a oferta e a demanda devido à sazonalidade
da energia hidrelétrica local, funciona com a queima de gás combustível e / ou óleo
combustível. Fatores econômicos têm levado ao consumo preferencial de óleo
combustível, que possui alto teor de enxofre, gerando resíduos altamente corrosivos e
maior dificuldade de manutenção. O gerador de vapor (caldeira) e o turbo gerador
passarão por manutenção. Os recursos de manutenção permanente são escassos,
com grande necessidade de contratação de serviços, com pequeno contingente de
fiscais e supervisores. Os serviços serão realizados administrativamente, de segunda a
sábado, já que atualmente existe um grande fornecimento de energia hidrelétrica. Os
serviços incluem caldeiraria e soldagem, refratários e isolamento térmico, andaimes e
levantamento de cargas, mecânicos, elétricos e de instrumentação, bem como testes e
inspeções não destrutivas.
Estabeleça uma estratégia de contratação para esta parada. O fato de termos estendido os prazos leva
a administração a buscar uma parada de custo mínimo. Será feito um único contrato para todos os
serviços, abrangendo todas as especialidades? Será por administração, preços unitários, preço global?
Guindastes, andaimes, etc. serão fornecidos por meio de um contrato centralizado para os outros
contratos, ou cada contrato deve fornecer seu suporte? A parada também visa atender às exigências
legais.
O principal serviço a ser contratado é a recuperação do gerador e do turbogerador. O
uso de óleo combustível certamente levará a uma maior quantidade de serviços.
Devido ao baixo número de supervisores, seria indicada uma contratação com preço
global.
Porém, devido à possibilidade de variação na quantidade e tipos de serviços, é possível
optar por um contrato baseado em preços unitários, cujo preço se aproxima do preço
real.
Os serviços de refratários e isolamento térmico, que normalmente não têm pessoas
permanentemente na fábrica, devem ser contratados especificamente para este evento.
Pequenos serviços de caldeiraria, soldagens, serviços elétricos e mecânicos, em
sistemas auxiliares, provavelmente já têm executantes contratados, talvez seja
necessário aumentar o número de pessoas. Pelas características destes contratos, os
suportes (gruas, andaimes, etc.) deverão ser fornecidos por terceiros através da
empresa gestora da termelétrica..
Uma refinaria de petróleo fará uma grande parada em seu conjunto mais complexo e
lucrativo, o craqueamento catalítico fluido. É uma parada com uma preparação prévia
de 18 meses, com um planejamento muito detalhado. A equipe central, formada no
início da preparação, possui excelente relacionamento e conhecimento técnico,
evidentemente precisando ser bastante fortalecida para a etapa de execução, que
compreenderá um período de 35 dias, com diversos serviços em 24h/dia.
Haverá grande movimentação de cargas, com pesados componentes pré-fabricados
a serem montados durante a parada.
A manutenção incluirá serviços na montagem do conversor, colunas e tambores,
trocadores, tubulações, bombas, compressores e motores elétricos. Estarão
envolvidas as especialidades de refratários, isolamento térmico, caldeiraria, soldagem
e tubulação, mecânica, elétrica, instrumentação, pintura, limpeza industrial, hidrojato,
andaimes, levantamento de cargas, ensaios não destrutivos. Estima-se que 2.000
pessoas estejam envolvidas na Parada.
Estabeleça uma estratégia de contratação para esta parada. A refinaria está localizada próxima a um
centro industrial, com mão de obra qualificada em abundância. A questão da Segurança e Meio
Ambiente é de fundamental importância. Será feito um único contrato para todos os serviços,
abrangendo todas as especialidades? Será por administração, preço unitário ou preço global?
Guindastes, andaimes, etc. serão fornecidos por meio de um contrato centralizado para os outros
contratos, ou cada contrato deve fornecer seu suporte? Observe que os serviços são muito bem
detalhados e planejados.
Os serviços são grandes demais para colocá-los em um único contrato. Além da
complexidade dos serviços, existem os riscos de colocar tudo em um único contrato.
Por experiência, sugere-se:
Um contrato para o conjunto conversor, com preços unitários, incluindo refratários e
andaimes.
Outro contrato de serviços em torres e vasos, por não haver o quantitativo exato dos
serviços. Inclusive andaimes, pois esses andaimes atenderão especificamente a
esses serviços. Refratários não são necessários.
Os serviços de tubulações, pintura, isolamento, instrumentação de trocadores,
mecânicos, elétricos, que estão mais dispersos geograficamente pela área e com
serviços sempre existentes, rotineiramente, o quadro de funcionários deve ser
ampliado para atender o maior número de serviços, e para o apoios (guindastes,
andaimes, fiscalização) é melhor atender com um contrato centralizado (rotina, com
aumento de pessoal) para todas essas frentes de serviço, atendendo de acordo com
as prioridades.
Guindastes especiais também devem ser contratados centralmente.
03
Planejamento
Tarefas unitárias
mensuráveis = pacotes
de trabalho
Decompor o Todo em
tarefas unitárias
mensuráveis
Recompor o Todo,
respeitando as
interdependências.
Níveis de
Planejamento
POLÍTICO
• Estabelecimento dos objetivos.
• A política define o que fazer.
ESTRATÉGICO
• Análise e escolha das alternativas para
alcançar os objetivos.
• A estratégia estabelece o como fazer.
TÁTICO
• Elaboração de planos detalhados para a
execução das alternativas escolhidas.
• A tática diz quando, quem e onde fazer.
Níveis de
Planejamento -
Político
POLÍTICO
Quando parar?
Qual(is) planta(s) parar?
Mínimo prazo ou mínimo custo?
Considerações:
• Mercado
• Logística
• Custos
• Sazonalidade
• Considerações de Segurança
Níveis de
Planejamento -
Estratégico
ESTRATÉGICO
Qual deverá ser a estratégia de contratação?
Reparar ou substituir?
Como será a Equipe?
Considerações:
• Volume de serviços
• Logística
• Custos
• Mercado prestador de serviços
• Disponibilidade de recursos
Níveis de
Planejamento -
Tático
TÁTICO
Como será executada a Manutenção?
Qual o caminho crítico?
Quais equipamentos, dispositivos e ferramentas
especiais requeridos?
Considerações:
• Complexidade dos serviços
• Detalhamento do planejamento
• Prazos
• Lay-out
• Segurança e eficácia na execução
Visão do
Planejamento
Planejamento é uma atividade permanente e
continuada, que se desenvolve de modo
ordenado e racional, sistematizando um
processo de tomada de decisões, com vistas ao
alcance de objetivos que permitirão otimizar a
futura posição da instituição a respeito de
mudanças aleatórias ou organizadas no meio
ambiente futuro.
Desdobramento
de Visão de
Planejamento
É UM PROCESSO CONTÍNUO
atividade permanente e continuada com constantes
revisões.
É ORGANIZADO
se processa de modo ordenado e racional
PREPARA DECISÕES
sistematiza tomada de decisões (escolhe alternativas)
VISA UM OBJETIVO
existe para facilitar o alcance de objetivos
É LIGADO AO FUTURO
caracteriza-se por um prazo
PREPARA PARA MUDANÇAS
dá a conotação de estratégia ao planejamento
Outra definição, mais simples, considera o planejamento,
apenas, uma forma de sistematizar o processo de tomada
de decisões.
Micro-
planejamento
O micro-planejamento abrange o estudo e planejamento
das atividades inerentes a uma dada tarefa.
(ferramentas, materiais, procedimentos, instruções
específicas).
Deve contemplar todas as ações fundamentais à
execução do trabalho, não devendo se restringir às
tarefas de manutenção mas, também, as de apoio ou
acompanhamento (inspeção, segurança, acesso, etc).
O excessivo detalhamento pode ser tão prejudicial ao
acompanhamento quanto a falta do detalhamento.
O que é Workface Planning? Advanced Work Packaging?
Responsabilidades
do planejador
• Iniciar o desenvolvimento logo que cada item da lista de
parada é aprovado, através do levantamento de recursos
chave, envolvimento de especialistas, etc, ou seja, um
macro-planejamento.
• Coordenar o levantamento das informações necessárias ao
desenvolvimento do trabalho, envolvendo as demais áreas
da refinaria (procedimentos, previsões, serviços, materiais,
equipamentos, estudos de especialistas, históricos de
duração, custos, etc)
• Desenvolver o planejamento de forma integrada com as
áreas de engenharia/projeto e operação, identificando os
caminhos crítico e sub-crítico.
• Implementar ferramenta de controle de todas as fases do
processo parada (incluindo tarefas, responsáveis, prazos,
etc).
• Estabelecer os padrões de documentos e formulários.
Responsabilidades
do planejador
• Preparar e distribuir, com antecedência mínima de 3 meses,
as Folhas de Dados dos equipamentos.
• Desenvolver e distribuir aos supervisores de equipes, pelo
menos 15 dias antes da parada, “livros” dos serviços,
organizados por equipamentos / tipo, com suas tarefas,
equipes associadas, recursos, interfaces, etc.
• Preparar e distribuir, por turno de trabalho, os planos de
execução de serviços (programação do dia). Exemplo.
• Conduzir avaliações de campo periódicas para atestar a
cumplicidade entre o planejado e o realizado.
• Receber a programação do dia oriundas do campo,
atualizando (apropriando) e avaliando os impactos no
planejamento, com vistas a identificar eventuais ações
corretivas, tanto em termos de prazo quanto de custo,
levando esta informação à coordenação da parada / frentes
de serviços.
• Replanejar.
Dia típico do
planejador
Horário
aproximado
Atividades
08:00 Verificar andamento dos serviços noturnos.
Confirmar a programação do dia. Distribuir
recursos de apoio conforme prioridades.
09:00 Checar andamento dos serviços no campo.
10:00 Reuniões com equipes. Definições.
11:00 Checar materiais e serviços. Verificar
necessidade de replanejamento.
13:00 Acompanhar serviços. Fazer replanejamento.
15:00 Reuniões de coordenação.
16:00 Iniciar atualização do planejamento.
17:00 Fazer programação do turno e do dia seguinte.
18:00 Definir prioridades para serviços de apoio.
Ferramentas de
Planejamento
Chapa divisória de
passes
Chapa quebra-jato Espelho
flutuante
Cabeçote
flutuante
Feixe tubular
Chicanas
Atividades 2 4 6 8 10 12 14 16 18 20 22 24 26
Raqueteamento do Previsto
permutador Realizado
Abertura da tampa Previsto
do carretel Realizado
Retirada do Previsto
carretel Realizado
Remoção do Previsto
Boleado Realizado
Remoção do Previsto
Flutuante Realizado
Retirada do Previsto
Feixe Realizado
Limpeza do casco Previsto
e componentes Realizado
Reparos do casco Previsto
e componentes Realizado
Hidrojateamento do Previsto
Feixe Realizado
Retubulagem do Previsto
Feixe Realizado
Cronograma
Atividades 2 4 6 8 10 12 14 16 18 20 22 24 26
Raqueteamento do permutador
Abertura da tampa do carretel
Retirada do carretel
Remoção do boleado
Remoção do Flutuante
Retirada do feixe
Limpeza casco e componentes
Reparos do casco e componentes
Hidrojateamento do feixe
Retubulagem do feixe
Montagem do feixe
• Modelo Americano (não mais mencionado a partir PMBOK Guide 4th edition)
• Modelo Francês
Atividade
Nó ou evento
Atividade Atividade
Tarefa Dependências
A ---
B ---
C A B
D C
E C
F A
G E F
Modelo Americano
A
B
C
F
Tarefa Dependências
A ---
B ---
C A B
D C
E C
F A
G E F
Modelo Americano
A
B
C
D
E
F
G
Tarefa Dependências
A ---
B ---
C A B
D C
E C
F A
G E F
Modelo Francês
Inicio
Fim
A
B
C
D
E
F
G
Método
probabilístico e
determinístico de
estimativa de
prazo
PERT (Program Evaluation and Review Technique)
Desenvolvido pela Marinha dos Estados Unidos durante o
Projeto Polaris, é caracterizado pelo uso de tempo
probabilístico, te = (a + 4m + b) / 6, onde a é o tempo mais
otimista, m é o tempo médio e b é o tempo mais pessimista.
Corresponde à mediana da distribuição do tempo.
CPM (Critical Path Method)
Desenvolvido pela Rand Corporation, usa o tempo
determinístico m, que corresponde ao modo de distribuição
do tempo.
Tiempo
Frecuencia
Moda : Valor mais
frequente da
distribuição
Mediana: divide a
curva em duas
regiões de
mesma área.
Te
m
a b
Tempo determinístico à moda
Tempo probabilístico à mediana
Método
probabilístico e
determinístico de
estimativa de
prazo
T-5305
T-5305
N° Tarefa Depend Dur Rec x Qtd Rec x Qtd
1 Abrir acessos (manholes) 4 4 CA
2 Montar andaime externo 10 8 AN
3 Sacar termopares 2 2 CA
4 Instalar ilumin. e exaustão 1 2 1 EL 2 AY
5 Arejar 4 6
6 Retirar internos 2 3 5 4 2 CA
7 Montar andaime interno 6 4 4 AN
8 Limpar internos 6 4 4 AY
9 Limpeza interna 7 4 2 AY
10 Prep. pontos p/med. espes 6 4 2 CA
11 Reparos nos internos 8 6 4 CA
12 Reparos no costado 9 4 2 CA 1 SO
13 Medir espesura 10 4 1 IE
14 Desmontar andaime interno 12 2 4 AN
15 Montar internos 11 14 4 2 CA
16 Desmontar andaime extern 13 8 8 AN
17 Retirar ilumin. e exaustão 14 2 1 EL 2 AY
18 Inst. termopares 15 2 2 CA
19 Fechar accesos (manholes) 15 17 4 2 CA
N° Tarea Depend Dur Rec x Qtd Rec x Qtd
1 Abrir accesos (manholes) 4 4 CA
2 Montar andamio externo 10 8 AN
3 Sacar termopares 2 2 CA
4 Instalar ilumin. e exaustão 1 2 1 EL 2 AY
5 Ventilar 4 6
6 Retirar internos 2 3 5 4 2 CA
7 Montar andamio interno 6 4 4 AN
8 Limpiar internos 6 4 4 AY
9 Limpeza interna 7 4 2 AY
10 Prep. pontos p/med. espes 6 4 2 CA
11 Reparaciones nos internos 8 6 4 CA
12 Reparaciones no costado 9 4 2 CA 1 SO
13 Medir espesor 10 4 1 IE
14 Desmontar andamio interno 12 2 4 AN
15 Montar internos 11 14 4 2 CA
16 Desmontar andamio extern 13 8 8 AN
17 Retirar ilumin. e exaustão 14 2 1 EL 2 AY
18 Inst. termopares 15 2 2 CA
19 Fechar accesos (manholes) 15 17 4 2 CA
Planejamento:
Conceito de folgas,
caminho crítico e
nivelamento de
recursos
H(1)
7 8
13 14
D (2)
4 6
11 13
A data mais cedo de início da atividade D é 4, e a data mas tarde de término é 13. Como sua duração é
2, a FOLGA TOTAL é 13– 4 – 2 = 7
Ou seja, se atrasar 7 unidades de tempo, NÃO atrasará o projeto.
Se consumirmos, total ou parcialmente, a folga da atividade D, a atividade seguinte, H, já não começará
na data mais cedo.
Ainda assim, se a atividade D atrasar apenas 1 unidade de tempo, sequer a data mais cedo de início da
atividade H será afetada. Temos aí a chamada FOLGA LIVRE = 1. Folga livre é aquela que não impacta
nenhuma das atividades sucessoras.
2 4 6 8 10 12 14 16 18 20 22 24 26 28 30 32 34 36 38 40
1 Abrir BV’s
2 Montar andaime externo
3 Sacar poços termopares
4 Instalar ilumin./exaustão
5 Arejar
6 Retirar internos
7 Montar andaime interno
8 Limpar internos
9 Limpeza interna
10 Prep. ptos p/med. espess.
11 Reparos nos internos
12 Reparos no costado
13 Medir espessura
14 Desmontar and. interno
15 Montar internos
16 Montar andaime externo
17 Retirar ilumin./exaustão
18 Instalar poços termopares
19 Fechar BV’s
Histograma do recurso Caldeireiro
8
7
6
5
4
3
2
1
2 4 6 8 10 12 14 16 18 20 22 24 26 28 30 32 34 36 38 40
2 4 6 8 10 12 14 16 18 20 22 24 26 28 30 32 34 36 38 40
1 Abrir BV’s
2 Montar andaime externo --
3 Sacar poços termopares -- -- -- -- --
4 Instalar ilumin./exaustão
5 Arejar
6 Retirar internos
7 Montar andaime interno
8 Limpar internos .. ..
9 Limpeza interna
10 Prep. ptos p/med. espess. .. .. ..
11 Reparos nos internos -- --
12 Reparos no costado
13 Medir espessura .. .. ..
14 Desmontar and. interno
15 Montar internos
16 Desm. andaime externo -- -- --
17 Retirar ilumin./exaustão --
18 Instalar poços termopares --
19 Fechar BV’s
Histograma do recurso Caldeireiro
8
7
6
5
3
4
3
11 18
2
1
1
6 10 12 15 19
2 4 6 8 10 12 14 16 18 20 22 24 26 28 30 32 34 36 38 40
6 caldeireiros
4 caldeireiros
• Deslocar tarefas dentro de suas folgas: este é o padrão. É a primeira (e em
muitos casos a única) alternativa utilizada por um programa de planejamento e
nivelamento de recursos. Não há impedimento algum em realizá-lo. Alguns softwares
apresentam a opção para nivelar utilizando a folga livre ou a folga total. Como já
vimos quando da definição destas folgas, a folga total é a maior, portanto
potencialmente consegue-se maior redução de recursos usando a folga total. Em
contrapartida, algumas tarefas se tornam críticas ou quase críticas. Ao nivelar usando
apenas a folga livre, não se consegue acentuada redução de recursos, mas também
não se aumenta a criticidade das tarefas.
• Interromper tarefas: podemos dizer que, de uma maneira geral, todas as tarefas
são interrompíeis. Não fosse assim, todas as atividades industriais teriam que ocorrer
em regime de 24 horas ininterruptas. Claro que há algumas atividades cuja
interrupção deve ser evitada: aplicação de concreto; solda de uma junta; jato de areia.
Ainda assim, é possível interrompê-las, tomando certas precauções: aplicar concreto
em um região definida, e criar um chanfro a 45 (junta fria); fazer o passe de raiz da
solda, e deixar o enchimento para depois; fazer um repasse de jato no início do dia
seguinte (brush off). Uma atividade que claramente não pode ser interrompida em
hipótese alguma é o Tratamento Térmico de Alívio de Tensões (TTAT) em uma junta
soldada.
Apesar de praticamente todas as tarefas poderem ser interrompidas, muitos softwares
não adotam esta alternativa, ou quando o fazem, não é uma opção automática, tem
que ser definida pelo planejador.
• Mudar o perfil de uma tarefa: consiste em alterar a quantidade de recursos e a
duração da tarefa, mantendo o total de homens hora (Hh). Esta é uma alternativa que
jamais é automática. Somente o planejador poderá, quando o software aceitar esta
alternativa, dizer quais atividades podem ter seu perfil modificado, posto que esta é
uma característica de cada atividade, e apenas a experiência do planejador poderá
defini-lo. Por exemplo: para montar um andaime no interior de uma chaminé
industrial, por ocasião da manutenção do forno ou da caldeira, podem ser necessários
20 homens trabalhando 10 horas, em um total de 200 Hh. Certamente este serviço
não poderá ser realizado por 4 homens trabalhando 50 horas, pois a característica
deste trabalho demanda um contigente apreciável de recursos: primeiro é montado o
primeiro lance de andaimes, acima do qual se posta uma dupla, e o material para as
etapas seguintes é levado por uma corrente de homens, até a altura em que esteja
sendo montado o andaime (é usual chamar este transporte de material, onde não é
possível transportá-lo de forma mecanizada, de “formiguinha”). No caso do exercício
B.3, imaginamos que a montagem do telhado poderia demandar o dobro do tempo,
reduzindo à metade a quantidade de recursos.
Nivelando recursos com a utilização de
um software
Curva de avanço físico
Previsto
0 0
2 8
4 16
6 24,67
8 30
10 35,3
12 35,3
14 36,7
16 38
18 44,67
20 51,33
22 56
24 60,67
26 68
28 75,33
30 86
32 94,67
T-5305: Previsto
0
20
40
60
80
100
120
0 2 4 6 8 10 12 14 16 18 20 22 24 26 28 30 32 34 36 38
Tempo
Percentual Previsto
Previsto Realizado Replanejado
0 0 0
2 8 9,5
4 16 19,5
6 24,67 29
8 30 33
10 35,3 39
12 35,3 39
14 36,7 41
16 38 44
18 44,67 46
20 51,33 49 39
22 56 47
24 60,67 55
26 68 63
28 75,33 70
30 86 77
32 94,67 85
34 96 93
36 98,67 96
38 100 100
T-5305: Acompanhamento
0
10
20
30
40
50
60
70
80
90
100
0
2
4
6
8
10
12
14
16
18
20
22
24
26
28
30
32
34
36
38
Tempo
Percentual
Previsto
Realizado
Replanejado
Na hora 20, se acrescentou algum serviço!
0
1 0,3 0,3 0,3 0,3 0,3 0,3 0,3 0,3 0,3 0,3 0,3 0,4 0,4 0,4 0,4 0,5
2 0,5 0,5 0,5 0,5 0,6 0,6 0,6 0,7 0,7 0,8 0,8 0,9 1,0 1,1 1,2 1,4
3 0,8 0,9 0,9 1,0 1,1 1,1 1,2 1,3 1,5 1,6 1,8 2,0 2,3 2,6 3,0 3,6
4 1,4 1,5 1,6 1,7 1,9 2,1 2,3 2,5 2,8 3,2 3,6 4,1 4,8 5,6 6,7 8,1
5 2,3 2,5 2,7 2,9 3,2 3,6 4,0 4,5 5,1 5,8 6,7 7,8 9,1 10,8 13,0 15,9
6 3,6 3,9 4,3 4,8 5,3 5,9 6,7 7,6 8,6 9,9 11,5 13,5 15,9 18,9 22,7 27,4
7 5,5 6,0 6,7 7,4 8,3 9,3 10,6 12,0 13,8 15,9 18,4 21,5 25,2 29,8 35,4 42,1
8 8,1 8,9 9,9 11,1 12,4 14,0 15,9 18,1 20,7 23,8 27,4 31,8 36,9 43,0 50,0 57,9
9 11,5 12,8 14,2 15,9 17,8 20,0 22,7 25,7 29,3 33,4 38,2 43,7 50,0 57,0 64,6 72,6
10 15,9 17,6 19,6 21,8 24,4 27,4 30,9 34,8 39,3 44,3 50,0 56,3 63,1 70,2 77,3 84,1
11 21,2 23,4 26,0 28,9 32,2 35,9 40,1 44,8 50,0 55,7 61,8 68,2 74,8 81,1 87,0 91,9
12 27,4 30,2 33,4 36,9 40,9 45,2 50,0 55,2 60,7 66,6 72,6 78,5 84,1 89,2 93,3 96,4
13 34,5 37,8 41,5 45,6 50,0 54,8 59,9 65,2 70,7 76,2 81,6 86,5 90,9 94,4 97,0 98,6
14 42,1 45,9 50,0 54,4 59,1 64,1 69,1 74,3 79,3 84,1 88,5 92,2 95,2 97,4 98,8 99,5
15 50,0 54,1 58,5 63,1 67,8 72,6 77,3 81,9 86,2 90,1 93,3 95,9 97,7 98,9 99,6 100,0
16 57,9 62,2 66,6 71,1 75,6 80,0 84,1 88,0 91,4 94,2 96,4 98,0 99,0 99,6 100,0
17 65,5 69,8 74,0 78,2 82,2 86,0 89,4 92,4 94,9 96,8 98,2 99,1 99,6 100,0
18 72,6 76,6 80,4 84,1 87,6 90,7 93,3 95,5 97,2 98,4 99,2 99,6 100,0
Curva de Avance Físico Padrão
Curva de Avance Físico Padrão
Curva de Avanço Físico ( a 50%)
0,0
10,0
20,0
30,0
40,0
50,0
60,0
70,0
80,0
90,0
100,0
1 2 3 4 5 6 7 8 9 10 11 12 13 14 15 16 17 18 19 20 21 22 23 24 25
Percentual
Períodos
Al estimar períodos de duración, para cada actividad la tendencia es
asignar un período adicional, como factor de seguridad (buffer).
Ley de Expansibilidad Laboral (Ley de Parkinson):
El trabajo se expande hasta ocupar todo el tiempo disponible.
Para evitar la Ley de Parkinson, el buffer se agrega al final de la cadena
crítica y al final de todas las cadenas que llegan a la cadena crítica.
Síndrome del estudiante: dejar todo por hacer en el último momento.
Para evitarlo y para permitir que los recursos se concentren en
actividades CRÍTICAS, las actividades que no pertenecen a la Cadena
Crítica se asignan en sus fechas más tardías.
Otras técnicas de aceleración:
Fast tracking
Crashing
04
Buenas prácticas y “tips”
Múltiplos proyectos
Mecánica
Eléctrica
Calderería y
Aislamiento
Proyecto
Integrado
Seguimiento de Cronogramas
Previsto x realizado (comparación con baseline)
Seguimiento de Cronogramas
Líneas de progreso (front lines)
Cronograma de Hitos
¿Que se requiere para un hito? Así como los KPI, los hitos deben ser
SMART:
Specific - Específico, no genérico;
Por ejemplo, "Completar la documentación del proyecto" no es un objetivo, ya que es una
declaración genérica (¿qué se necesita para lograr la finalización de la documentación del
proyecto?).
“Haber aprobado todos los documentos contenidos en el Plan de Ejecución del Proyecto” es
un objetivo, ya que es específico: el PEP contiene el listado de todos los documentos, y el
objetivo se habrá cumplido si se han aprobado todos.
Measurable - Mensurable
“Obtener la aprobación del EVTE (Estudio de viabilidad técnica y económica)”: ¿qué se
necesita para lograr un EVTE “positivo”? ¿Cuánto debería ser el VAN (valor actual neto) o el
TRI (tasa interna de rendimiento)?
Cronograma de Hitos
¿Que se requiere para un hito? Así como los KPI, los hitos deben ser
SMART:
Achievable
Realista, alcanzable. Traer una pieza de 500 ton de China a México en dos días no es
alcanzable.
Relevant - Relevante
Especialmente en las fases iniciales del proyecto, en las que debemos esforzarnos por no
tener una profusión de actividades e hitos, los hitos a crear deben ser relevantes para el
objetivo del proyecto en su conjunto.
Time based - Asociado con fechas
Un hito debe estar asociado con fechas (no a plazos). En la fase conceptual, las definiciones
de proyectos pueden tener diferentes aspectos a analizar, cuyos plazos pueden ser difíciles
de estimar (cuanto más precisa es la actividad, más fácil es medir los plazos). Sin embargo,
Marcos puede, y debe, establecerse: "El Proyecto Conceptual debe estar terminado en mm /
dd / aaaa"
Milestones Trend Analysis (MTA)
Buenas
prácticas
para
cronogramas
Definición de tareas
Intente utilizar descripciones breves, como Verbo +
Sustantivo; sin embargo, el nombre debe dejar claro
cuál es la actividad y cuál es el entregable; Evite las
abreviaturas.
Si cree que es necesario detallar más la tarea, no lo
haga en el campo Descripción; hay campos
específicos para eso.
No utilice tareas recurrentes (repetidas
periódicamente); para la gestión de cronogramas,
esto no funciona; use las tareas de Outlook o algún
tipo de agenda, pero no el cronograma.
Creación de dependencias
Todas las tareas deben tener dependencias, sin
embargo EVITE AL MÁXIMO crear un número
excesivo de dependencias: tenga en cuenta que
muchas veces al crear una dependencia, se
establecen otras dependencias lógicas, no siendo
necesario crear más dependencias. La denominada
Densidad Lógica (# de relaciones de
interdependencia / # de tareas) no debe exceder
3,00.
Solo una tarea no tiene predecesora: la tarea inicial,
y solo una no tiene sucesora: la tarea final. Si una
tarea no tiene sucesora (nada depende de él) o
predecesor (no depende de ninguna tarea), ¿qué
hace esta actividad en el cronograma?
Buenas
prácticas
para
cronogramas
Cuidado con las restricciones
No restrinja demasiado el cronograma; evite
restricciones como "DEBE comenzar en ...", "DEBE
terminar en ...". Si es absolutamente necesario
establecer una restricción de fecha, prefiera algo
como "Comenzar después de ..." o "Finalizar antes
de ...", que aún permiten cierta flexibilidad para
mover tareas.
Intente siempre utilizar actividades en el modo
Temprano (ASAP- Lo antes posible)"; las actividades
deben poder moverse, de modo que las fechas
puedan ser analizadas críticamente y la verdadera
ruta crítica esté claramente identificada.
Buenas
prácticas
para
cronogramas
Atención a tareas de resumen
Las tareas de resumen son tareas creadas para
agrupar determinadas tareas que tienen cierta
afinidad, así como para crear la Estructura Analítica
del Proyecto (WBS).
Por lo tanto, los recursos no deben asignarse a
tareas de resumen, ni deben crearse dependencias
entre tareas de resumen.
Buenas
prácticas
para
cronogramas
Calendarios y recursos
Es muy común que se inserten tareas, con recursos
y plazos, y solo entonces crear la tabla de recursos y
los calendarios del proyecto.
Al crear calendarios (del proyecto, recursos o
tareas) después de la inserción de tareas, pueden
estar completamente mal configurados. Por lo
tanto, antes de iniciar el registro de tareas, defina
los calendarios.
Para permitir el análisis correcto de los recursos y su
nivelación, es una buena práctica crear una tabla de
recursos del proyecto antes de asociarlos con
tareas.
Buenas
prácticas
para
cronogramas
Prudencia en las estimaciones
Tenga cuidado de cumplir con los plazos; ya sabe de
antemano que no se cumplirán los plazos. Calcule los
plazos según los recursos disponibles.
El pasado no garantiza el futuro. La productividad en
una tarea en un trabajo determinado no garantiza
que esta productividad se repita en la siguiente.
Involucrar al personal de supervisión y ejecución:
además de obtener datos más realistas, se obtiene su
compromiso con el cumplimiento de los plazos.
¡Sepa que los plazos deterministas generalmente
tienen solo un 5% (cinco por ciento) de
probabilidades de cumplirse! ¡Practica el análisis de
Montecarlo, usa conceptos estadísticos!
Buenas
prácticas
para
cronogramas
Programa cargado de recursos
Si no carga recursos en el cronograma (asignar
recursos a tareas), tendrá un cronograma poco
realista. Los plazos son una función de los recursos,
especialmente cuando los mismos recursos se asignan
a diferentes tareas.
Utilice los estándares de productividad, para estimar
los recursos según el tiempo y tamaño de la actividad.
Sin embargo, una vez más, usa Montecarlo !!!!
Además, verifique si la cantidad de recursos
estimados para una actividad es consistente con las
limitaciones físicas de la ubicación, la disponibilidad
de herramientas y equipos ... ¡Planificar no es pilotar
el MS Project!
Buenas
prácticas
para
cronogramas
Considere factores de impacto en la productividad,
buscando su mitigación:
• Clima (lluvia, viento, calor, etc.)
• Acceso (altura, espacio, etc.)
• Absentismo en periodos especiales
Evite tareas en el Cronograma que duren más de 8 a
10 horas (turno) y más de 20 a 40 horas de ejecución.
Busque el apoyo de expertos, bases de datos e
historiales de intervención para definir secuencias,
duraciones, herramientas, etc.
Evalúe cuidadosamente las dependencias y
restricciones.
Mantenga actualizada la base de datos del equipo,
formularios, gráficos e informes.
Buenas
prácticas
para
cronogramas
Nivelación de recursos
Cuando "ejecuta" el programa por primera vez, el
valor predeterminado es que el programa sea
"temprano", es decir, todas las actividades
programadas en la fecha más temprana posible
(ASAP: Tan pronto como sea posible).
Esto genera picos de recursos, sin embargo, ya que
hay holgura y las actividades se pueden mover a lo
largo de la holgura para optimizar el uso de los
recursos. Esto se llama nivelación de recursos.
Buenas
prácticas
para
cronogramas
Lo complicado se planea!!!!
Lo complicado es lo trivial!!!
Consultar supervisores de campo.
Evaluar técnicas de ejecución.
Realizar simulaciones.
Verificar las interfaces.
Interfaces: existe el peligro ...
Cuidados en
la
planificación
Motores y bombas
Bombas y tuberías
Aislamiento y pintura
Tubería y pintura
Tubería y aislamiento
Calderería y refractario
Operación y mantenimiento (parada y arranque)
Campo y talleres
Interfaces
Productividad
07:30 16:30
07:30 19:30
6 horas efectivas de 9
trabajadas
8 horas efectivas de 12
trabajadas
07:30
07:30
14 horas efectivas de 24
trabajadas
Factores
críticos para
el Éxito de
una Parada
Estrategia de Contratación
Planificación Integrada
Coordinador de servicios de apoyo
Espacio único para la Coordinación de la Parada
Reuniones diarias de coordinación
Tubería
Verificar los dibujos
Atención a los detalles
Piensa “out of the box”
• Radiografía digital
• Restaurante único de la parada
• Uso de materiales no convencionales
• Control de acceso y observadores
• Linterna química
• Alpinismo industrial
Buenas
prácticas de
Seguridad
• Carnets de identificación en la entrada
a espacios confinados
• Uso de observadores
• Disponibilidad de equipos de rescate
específicos
• Linterna química
• Plan de ventilación mecánica

Gerenciamento+de+Paradas+de+Manutenção+[Salvo+Automaticamente].pdf

  • 1.
  • 2.
    Rodolfo Stonner Engenheiro Mecânico PMPe RMP pelo PMI 32 anos de Petrobras, como Gerente de Manutenção e de Projetos (coordenou mais de 30 paradas de Manutenção) 3 anos como consultor no PMO da ampliação da Refinaria de Talara, norte do Peru.
  • 3.
    Conteúdo e Sequência 01 Introdução 02 Estrutura 03 Planejamento Estruturas organizacionais Estratégiade Contratação A parada como um projeto Escopo da Parada Planejamento de rotina x Parada Nivelamento de Recursos Acompanhamento 04 Boas Práticas Lições aprendidas Dicas
  • 4.
  • 5.
    Definição de Projeto PMBOK Guide6th Edition Projeto é um esforço temporário empreendido para criar um produto, serviço ou resultado único.
  • 7.
    Parada é um Projeto ConcepçãoPlanejamento Implementação Finalização Projetos de construção e montagem
  • 8.
    Parada é um Projeto ConcepçãoPlanejamento Implementação Finalização Projetos de construção e montagem Concepção Planejamento Implementação Finalização Paradas de Manutenção
  • 9.
    Macro Cronograma de umaParada Análise Relatórios anteriores Lista preliminar de serviços Definição de grandes projetos Aquisição de materiais de longo prazo de fornecimento (LLI) Macro Planejamento Definição da Estratégia de Contratação Contratação de Serviços Lista de serviços consolidada Planejamento detalhado Inspeção pré-parada Montagem da Infra-Estrutura Execução 6 a 18 meses (depende do porte e tipo de unidade) Consolidação do Escopo Lista preliminar de materiais
  • 10.
    Macro Cronograma de umaParada Análise Relatórios anteriores Lista preliminar de serviços Definição de grandes projetos Aquisição de materiais de longo prazo de aquisição (LLI) Macro Planejamento Definição da Estratégia de Contratação Contratação de Serviços Lista de serviços consolidada Planejamento detalhado Inspeção pré-parada Montagem da Infra-Estrutura Execução 6 a 18 meses (depende do porte e tipo de unidade) Consolidação do Escopo Lista preliminar de materiais Congelamento de escopo
  • 11.
    Redução de escopo: Muitofrequentemente, a Operação vê a Parada como uma oportunidade para introdução de melhorias nas Unidades. Com esta visão, o volume de serviços na Parada aumenta consideravelmente. Na realidade, este é um equívoco: • O custo de manutenção na Parada é maior que na Rotina (cerca de 2,5 vezes maior). • A mão de obra de Rotina, de caráter mais permanente, tem melhor qualificação do que a mão de obra de Parada. • Quanto menos serviços na Parada, menos gente, menor exposição ao risco. • Reduzir serviços de Parada permite um gerenciamento mais focado (menor dispersão), e otimização da supervisão.
  • 12.
    Redução de escopo:como a parada é vista Manutenção: Evento complexo e trabalhoso Dificuldades no controle Prazos muito curtos Custos elevados Operação: Oportunidade única para sanar todas as pendências de Manutenção e executar todas as melhorias desejáveis.
  • 13.
    Riscos em Paradas Pessoas: • Limitadonúmero de detentores da “expertise” requerida, em paradas, processo, conhecimento dos equipamentos, etc. • Limitado número de executantes capacitados e/ou certificados. • Excesso de horas extras. • Dificuldades na passagem de serviço. • Perda de tempo entre turnos de execução.
  • 14.
    Riscos em Paradas Espaço físico: •Congestionamento de áreas com pessoas, guindastes, compressores, geradores, etc. • Número limitado de pessoas, andaimes e ferramentas dentro dos equipamentos. • Toda interface pode potencialmente comprometer o prazo da parada.
  • 15.
    Riscos em Paradas Segurança: • Áreasde trabalho congestionadas podem acarretar acidentes (queda de ferramentas, tropeções, etc.). • Se há a ameaça de atraso e os serviços são acelerados...acidentes podem ocorrer. • Entrada de pessoas em equipamentos são sempre um risco potencial. • Movimentação de cargas e manuseio de ferramentas pesadas também são um risco potencial.
  • 16.
    Riscos em Paradas Outros riscos: Sevocê trabalha em algo, pode quebrá-lo... Remoção e recolocação de feixes tubulares de permutadores podem provocar falhas... Revisão de equipamentos rotativos pode introduzir defeitos... Todo flange que foi aberto pode ter um vazamento na partida. Capacetes, luvas, parafusos, braçadeiras tem misteriosa atração pelos lugares mais estranhos... Água e ar dentro de sistemas de hidrocarbonetos são causa frequente de problemas na partida.
  • 17.
    Riscos em Paradas Tempo λ Vamos definir a Manutenção Preventiva aqui! A probabilidadede falha foi antecipada!!!! Aqui começa a zona de desgaste, onde aumenta a probabilidade de falha Outros riscos: Revisão de equipamentos rotativos pode introduzir defeitos...
  • 18.
    Riscos em Paradas Outros riscos: Sehá equipamentos em “stand-by”, revisá-los simultaneamente é um erro! Porque eles não se sentem confortáveis rodando com um equipamento momentaneamente sem sobressalente ... da mesma forma quando temos um pneu furado, apenas dirigimos com o sobressalente o suficiente para irmos à oficina ... Considere essas duas bombas em uma redundância passiva (uma será como reserva). Suponha que durante as primeiras 100 h após uma Manutenção Geral, tal bomba terá 70% de confiabilidade e, depois disso, por um período de um ano, funcionará com 97% de confiabilidade (que são suposições razoáveis !!!).
  • 19.
    Riscos em Paradas Outros riscos: Sehá equipamentos em “stand-by”, revisá-los simultaneamente é um erro! Se a Manutenção Geral for realizada em um Programa Preventivo ou Preditivo, durante as operações normais, durante o tempo de reparo a unidade estará funcionando pendente de uma bomba única, com uma confiabilidade de 97%. Se durante a Parada ambas as bombas estiverem em Manutenção Geral, durante as primeiras 100 horas a confiabilidade do sistema (considerando uma troca perfeita) seria de 94,5% (usando a fórmula R (t) = e-λt (1 + λt)). Assim, a unidade funcionaria por um período de tempo com duas bombas disponíveis, mas com uma confiabilidade geral abaixo se funcionasse com apenas uma bomba!
  • 20.
    Custos da Manutenção em Parada– antes e depois da redução de escopo Custo Total Manutenção Custo Total Manutenção Custo Manutenção Rotina Custo Manutenção Rotina Custo Manutenção Parada Custo Manutenção Parada ANTES DEPOIS
  • 21.
    O aumento da confiançana Manutenção de Rotina é a chave para uma parada de sucesso!
  • 22.
    Questões para auxiliar naredução de escopo O que faz o equipamento? Está operando atualmente? A unidade opera sem o equipamento? Pode ser isolado da Unidade? Tem reserva? Nível requerido de inspeção? Histórico de reparos? Condições de processo? Categoria de risco? Alternativas de execução?
  • 23.
    Fluxograma de Decisão Item daLista de Serviços Risco de NÃO fazer o serviço Inaceitável Excluir o item da lista Pode ser feito de forma econômica e segura fora da Parada? f Executar o serviço fora da Parada Sim O serviço pode sofrer redução? Não Modificar o escopo na Parada Sim Não Manter o item na lista de serviços Aceitável
  • 24.
    Matriz de Risco • ConsideraSaúde, Segurança e Meio Ambiente, e consequências operacionais e financeiras. • “Taylor made” (feito sob medida) • Trabalho em equipe: conjuga a “expertise” da Operação, Manutenção, Segurança, Engenharia e Inspeção. • Auxilia a identificar itens de alto risco. • Verifica se os trabalhos listados agregam valor e estão consistentes com os objetivos do negócio. • Redução em volume de serviços e custo MAS Requer apoio formal, visível e ostensivo da Administração, reduzindo o “risco individual”.
  • 25.
  • 26.
    Modelos verbais paraConsequências A – Catastrófica - Morte / Incêndio de grandes proporções / Vazamento de gás tóxico / Liberação de GLP / Parada total da Refinaria B – Muito séria - Acidente com afastamento / Parada de diversas unidades / Ocorrência ambiental com impacto externo C – Séria - Acidente sem afastamento / Parada de unidade de grande porte / Ocorrência ambiental de médio porte D – Moderada - Parada de unidade de pequeno porte / Redução de carga em unidade de grande porte / Ocorrência ambiental menor E – Pequena - Quase acidente / Redução de carga (perda < 100 kUS$) / Perda de eficiência energética / Vazamento sem impacto ambiental
  • 27.
    Modelos verbais paraProbabilidades 1 – Muito provável (>80%)– acontece em praticamente todas as paradas 2 – Provável (10% a 80%) – acontece em diversas paradas 3 – Possível (1% a 10%) – já vi isto acontecer! 4 – Improvável (0,1% a 1%) – já ouvi falar de casos assim... 5 – Muito improvável (<0,1%) – Nunca ouvi falar que isto tenha ocorrido!
  • 28.
    Redução de Escopo: Vaso acumulador deCarga Escopo inicial de serviços: Raquetear, abrir, limpar e inspecionar. Análise: • Sem ocorrências operacionais • Vaso nunca foi inspecionado internamente (instalado há 8 anos) • Há 4 anos, ultrassom externo não evidenciou corrosão significativa. • Mecanismo de corrosão seria alveolar. • Alvéolo provavelmente não se tornaria passante antes da próxima parada. Risco sem mitigação seria B4 (muito grave/improvável) • Consequência seria parada de diversas unidades para sanar vazamento. • Fogo é improvável, pois o vazamento seria pequeno e começaria gotejando. • Risco mitigado mediante programação de nova inspeção externa (ultrassom) antes da próxima parada, tornando a probabilidade Extremamente Improvável. Nova Categoria C5 (grave/muito improvável): Serviço cancelado
  • 29.
    Redução de escopo: Permutador de topoda Torre Escopo inicial de serviços: Sacar os três feixes para inspeção. • Três trocadores casco-tubos em série, pressões elevadas. • Inspeções internas anteriores evidenciaram formação de alvéolos. • Apresentou incrustações em paradas anteriores. • Vida média dos tubos é de 8 anos, e os tubos atuais tem de 4 a 6 anos. • Próxima parada seria daqui a quatro anos. Categoria de risco C3 (Grave/possível) Decisão tomada: fazer limpeza química no local, sacar o feixe tubular em piores condições (histórico) e inspecionar; abrir / substituir os demais em função do resultado da inspeção. Redução de escopo.
  • 30.
    Redução de escopo: Forno deUnidade de Destilação Escopo atual inclui acesso interno completo para inspeção e limpeza interna e externa dos tubos. • Suportes e estruturas em bom estado na última parada. • Inspeções anteriores constataram alguma corrosão, erosão e formação de depósitos. • Há indicações do processo de incrustações. Categoria de risco C2 (séria/provável), baseado na possibilidade das incrustações nos tubos virem a exigir parada da unidade para limpeza. Decisão tomada: Manter os serviços na Parada. Itens individuais de serviços neste forno submetidos à análise em separado.
  • 31.
    Efeitos da Redução deEscopo Total de Equipamentos Antes Depois Torres 5 4 Vasos 9 4 Fornos 3 3 Trocadores 20 10 Total: 37 21
  • 32.
    Efeitos da Redução deEscopo Custos: Antes e Depois Previsão inicial 4,6 M $ Efeito interno 0,6 M $ - Redução analítica de escopo 0,8 M $ - Realização final 3,2 M $ Redução de 30% do custo previsto inicial!
  • 33.
  • 34.
  • 35.
    Geração do escopo da parada •Relatórios da última parada • Relatórios de inspeções periódicas (medição de espessura, ultrassom, gamagrafia, medição de vibrações, termografia, alterações no balanço térmico ou de massa) • Ordens de serviço não atendidas pela Manutenção • Solicitações da operação • Projetos de engenharia • Melhoras operacionais
  • 36.
    Exercícios de definição de Escopo- 1 Uma torre de destilação atmosférica tem um revestimento interno de aço inoxidável. Devido às mudanças na carga a ser processada, este revestimento deve ser substituído por outro tipo de aço inoxidável, através da técnica de lining. O material revestido por lining possui uma ligação mecânica entre a chapa e o material mais nobre e resistente, com solda no contorno do revestimento. Isso pode ser feito no campo. O material revestido por clad possui uma ligação metalúrgica entre a chapa e o material do clad. Vem da fábrica.
  • 37.
    Exercícios de definição de Escopo- 1 Fazer a troca na parada tem grande risco de atraso, devido à limitação de pessoas que trabalham na mesma vertical. A compra de uma nova torre evita atrasos, mas é uma solução de alto custo. Que solução você adotaria? Pode haver outras possibilidades ...
  • 38.
    Exercícios de definição de Escopo- 1 Aço carbono (material estrutural) Aço inoxidável (clad) Interface visível mIcrograficamente Chapaa com CLAD Chapa com LINING Aço inoxidável (lining) Interface visível mAcrograficamente
  • 39.
    Exercícios de definição de Escopo- 1 Quando o revestimento é aplicado como LINING, a chapa de revestimento é soldada no CONTORNO. É feito um teste PNEUMÁTICO, apenas para verificar se a área está estanque.
  • 40.
    Exercícios de definição de Escopo- 1 Para aplicar o LINING, seria necessário remover todas as bandejas... ...montar andaimes, e começar a colocar a chapa de LINING ... Mas com as limitações de trabalhar na mesma vertical!
  • 41.
    Exercícios de definição de Escopo- 1 Mas se houver um guindaste que possa movimentar a torre, ela é colocada na HORIZONTAL e não há mais restrições de segurança ...
  • 42.
    Exercícios de definição de Escopo- 2 Uma unidade de processo petroquímico possui um sistema de resfriamento aberto, ou seja, utiliza a água do mar para resfriar seus fluxos de produtos e devolve a água ao mar. Por questões ambientais, os órgãos governamentais exigem a substituição desse sistema aberto por um sistema semifechado, com água doce, retornando a uma torre de resfriamento para reiniciar o processo. Mas, desta forma o equilíbrio térmico é alterado e será necessária a substituição de muitos trechos de tubulação, além da instalação de novos trocadores de calor.
  • 43.
    Exercícios de definição de Escopo- 2 A instalação dos novos trechos de tubulações em Aço Carbono (devido à modificação do projeto devido à questão do balanço térmico) apresenta um grande risco de atraso na Parada. Instalá-los em pré-parada, com a unidade em operação, traz riscos à segurança industrial (soldagem, trabalho a quente com a unidade em operação). Que solução você adotaria? Existem outras possibilidades ...
  • 44.
    Exercícios de definição de Escopo- 2 Por que não fazê-lo em PRFV (Plástico Reforçado com Fibra de Vidro)? Plástico? Em una unidade de petróleo, sujeita a fogo? 1027 ºC
  • 45.
    Exercícios de definição de Escopo- 2 Solda “fria”... Na realidade, é uma cola... Montagem das tubulações em pré- parada, sem os riscos de trabalho a quente
  • 46.
    Exercícios de definição de Escopo- 3 A região superior de um forno de processo é chamada de zona de convecção, porque não há mais troca térmica por radiação. Para aumentar a eficiência da troca térmica, o revestimento interno refratário, que é aplicado por projeção pneumática (gunite), possui um formato especial para conduzir os gases de combustão, conforme visto a seguir:
  • 47.
    Exercícios de definição de Escopo- 3 Termografias realizadas durante a operação da unidade indicam deterioração desse revestimento refratário, devendo ser substituído, por questões de segurança dos operadores e eficiência energética. Mas aplicá-lo por projeção pneumática exige que todos os tubos sejam retirados, para que haja espaço para projeção, e depois os recoloque, com grande risco de atraso. Alguma sugestão?
  • 48.
    Exercícios de definição de Escopo- 3 Projeção pneumática? Seria necessário retirar todos os tubos para dar espaço para a projeção pneumática ... Vertimento de concreto refratário? De qualquer forma, seria preciso retirar todos os tubos, para fazer a forma ... Monte uma nova convecção no pipe-shop (oficina), para montá-la na Parada? Atende ao prazo, mas é muito caro ...
  • 49.
    Exercícios de definição de Escopo- 3 Sugestão dos técnicos de isolamento térmico e refratário: retirar (cortar) as placas de aço externas, deixar os tubos expostos, construir a parede do refratário com tijolos refratários, fixar novas placas de aço com parafusos ... Isso garante acesso todas as vezes em que for necessário!
  • 50.
  • 51.
    Outros exemplos de soluções criativas de acesso NAFTA GASOLINA GLP GÊSCOMBUSTÈ VEL GASÌ LEO CATALISADOR REATOR (“riser“) VASO SEPARADOR REGENERADOR 720 C o Inspeção do “riser”
  • 52.
  • 53.
  • 54.
    Gerência da Parada SegurançaInfra-estrutura Coordenação de Planejamento Coordenação de Inspeção Serviços de Mecânica Planejamento Operação Fiscalização Apoio Técnico Execução Serviços de Tubulação Inspeção Operação Planejamento Fiscalização Apoio Técnico Execução Serviços em Fornos Inspeção Operação Planejamento Fiscalização Apoio Técnico Execução Características: -Maior centralização e poder decisório -Menos interfaces -Maior dispêndio de recursos
  • 55.
    Gerência da Parada SegurançaInfra-estrutura Mecânica Tubulação Fornos Planejam. Planejam. Planejam. Inspeção Caldeiraria Refratários Complementar Planejamento: O que fazer... Quando fazer... Apoio técnico / Fiscalização: Como fazer... Com quem fazer... Execução: Fazer.. Características: -Melhor aporte técnico -Mais interfaces -Otimização de recursos
  • 56.
    O estabelecimento deuma estrutura organizacional efetiva, deve ser de tal modo que se defina : • Uma Coordenação Geral única e forte, sendo responsável por todos eventos durante a cessação de produção (condicionamento de parada, manutenção, empreendimentos, testes e partida). • Mecanismos de comunicações buscando a cooperação de todos • Permitir a efetiva tomada de decisões em equipe face a ocorrência de fatos novos, além de se ajustar a novas condições. • Atribuições e responsabilidades de forma clara • Comprometimento de todas as áreas que participam direta ou indiretamente da parada • Qualificação de pessoal compatível com as atribuições e responsabilidades Estrutura Organizacional
  • 57.
    Deve existir umPlano de Reuniões periódicas com os demais gestores da Empresa, para nivelamento de informações a respeito da parada. Sugere-se reuniões semanais, para atualização do avanço da Parada, informar necessidades de apoio e providências requeridas. Em nível da Parada de Manutenção, deve haver reuniões pelo menos diárias (ou até por turno de trabalho), para avaliar o andamento dos serviços, interfaces existentes, definição de prioridades e outros problemas imediatos da Parada. Sugere-se reuniões ao início dos trabalhos, rápidas, sem formalismos. Estrutura Organizacional
  • 58.
    O Gerente daParada : Olha “para fora” da Organização do evento em busca de apoios adicionais eventualmente necessários. O Coordenador Geral : Olha “para dentro” orientando os esforços de todos para o atendimento do objetivo comum. Equipes de assessorias ligadas diretamente ao Coordenador Geral : Planejamento Contratação Materiais Engenharia Infra-estrutura As equipes de execução: responsáveis por fazer acontecer. Estrutura Organizacional
  • 59.
    O Gerente daParada e o Coordenador Geral, devem, em princípio, ter na organização permanente , “status” superior ao de qualquer outro participante da Organização da Parada. Estas posições são uma oportunidade impar para o enriquecimento gerencial e visão do conjunto. Devem ser os primeiros a serem designados para acompanhamento de toda a fase de planejamento. É essencial que fiquem a disposição em tempo integral durante a realização do evento. Estrutura Organizacional
  • 63.
    Estratégia de Contratação Contratos spotpara Paradas ou Contratos de Rotina atendendo Paradas • Hh ou preços unitários • Apoios: andaimes, elevação de cargas, limpeza industrial, END à embutidos no contrato ou fornecidos pela Contratante? • Bônus para contratada • Um contrato para todas as especialidades ou contratos por Sistemas / equipamentos?
  • 64.
    Definição das relaçõescomerciais entre cliente e fornecedor: 1) Empreitada por preço global (lump sum price) e sua variante Turn-Key. 2) Empreitada por preços unitários (unit price) 3) Serviços por administração: administração simples (cost-plus) e administração interessada (cost-plus fixed fee) Prestação de serviços Contratação de mão de obra
  • 65.
    Preço Global: quandoos serviços ajustados são pagos com base no seu custo total preestabelecido, nele compreendidas todas as despesas diretas e indiretas, inclusive o lucro da contratada. Turn-key: o termo corresponde a “virar a chave” e traduz a ideia de que a contratada fará todos os serviços, entregando ao cliente a unidade em condições de operação. O custo dos serviços abrange portanto todas as fases do empreendimento, inclusive projeto, suprimento de materiais, montagem e obras civis, condicionamento, operação assistida e responsabilidade pelo atendimento das garantias de desempenho. Preço Unitário: quando os serviços ajustados são pagos com base no preço de cada um dos itens de serviço que o compõem, sendo pago por quantidades obtidas através de avaliações ou medições. Administração simples: o pagamento dos custos indiretos e lucro é feito através de uma taxa percentual preestabelecida (taxa de administração) aplicada sobre o montante da mão de obra. Administração interessada: é uma variante do serviço por administração, em que os custos indiretos e o lucro são pagos em parcelas de valor determinado previamente, e desembolsadas ao longo da execução dos serviços.
  • 66.
    Em uma unidadede craqueamento fluido, há seguras indicações de que uma torre de tratamento de GLP (Gás Liquefeito de Petróleo), a T-510, sofreu severos danos internos, comprometendo sua operação segura. Colocando em primeiro lugar a segurança física e operacional, de pessoas e equipamentos, a refinaria decidiu by-passar esta parte desta unidade, fazendo o tratamento em outra unidade, a um custo mais elevado e sobrecarregando esta outra unidade. A recuperação da torre será contratada, e a premissa básica é realizar todos os reparos necessários, em um prazo mínimo, estimado pelo planejamento da Contratante em 10 dias, e assim estipulado em contrato como prazo de manutenção. A torre tem 2 m de diâmetro interno, e comprimento entre tangentes de 20 m, com tampos hemisféricos.
  • 67.
    •Abrir as bocasde visita (BV’s). •Efetuar limpeza interna. •Inspeção (Encargo da Contratante). •Desmontagem de 50 % das bandejas (10 bandejas). •Substituição de dois anéis suporte de bandejas. •Substituição de 50 % do revestimento interno (lining), correspondente à região desbandejada (60 m2). •Fabricação e substituição de 10 m2 de módulos de bandejas. •Reparos em 20 m2 de módulos de bandejas. •Fabricação e substituição de 10 m de vigas suporte de módulos. •Desempenamento de 10 m de vigas suporte de módulos. •Teste pneumático do lining. •Fechar as bocas de visita (BV’s).
  • 68.
    Obrigações da Contratada •Fornecertodo o material para a execução de soldas a arco elétrico e corte oxi-acetilênico. •Fornecer material para iluminação interna dos equipamentos, com transformadores de segurança de 24 V. •Fornecer exaustores elétricos e pneumáticos. •Fornecer material de consumo geral (lixas, discos de corte, abrasivos, solventes, trapos, graxas, escovas de aço, etc.) •Fornecer todas as ferramentas necessárias para a execução dos serviços. •Fornecer EPI’s (Equipamentos de Proteção Individual) a todos os seus empregados. •Providenciar transporte de peças dos almoxarifados e / ou oficinas da Contratante ao local de aplicação.
  • 69.
    Obrigações da Contratante •Todoo material de recomposição ou substituição de partes constituintes dos equipamentos e tubulações. •Fornecimento dos andaimes. •Serviços de elevação de carga. •Ar comprimido, jateamento e pintura.
  • 70.
    Descrição Unid. Quant.Preço Unitário Parcela Fixa Verba 01 Serviços Gerais Verba 01 Serviços Definidos Verba 01 Serviços Medidos: Recuperação de bandejas m2 30 Fabricação de bandejas m2 18 Desempenamento de vigas m 10 Fabricação de vigas m 10 Troca de lining m2 108 Serviços por Administração: Caldeireiro Hh 60 Ajudante Hh 60 Soldador Hh 30 Servente Hh 120 Total = Preço del Item Sugestão de Planilha
  • 71.
    Serviços medidos •Recuperação debandejas. Envolve a desmontagem ( e posterior montagem), o desempeno, remoção ( e posterior colocação) e limpeza de borbulhadores. Pequenos reparos de solda. Será apropriado por m2. •Fabricação de bandejas. Envolve a fabricação (corte e solda), pré-montagem, instalação de borbulhadores e instalação na torre. Será apropriado por m2. •Desempenamento de vigas. Envolve sua retirada, assim como dos módulos fixados nestas, se necessário ( e posterior montagem), o desempeno e eventuais reparos com solda. Será apropriado por m. •Fabricação de vigas. Envolve a fabricação (corte e solda), instalação e montagem dos módulos das bandejas. Será apropriado por m. •Substituição do lining. Envolve a retirada do lining condenado, a preparação da superfície e da chapa a ser colocada como revestimento, a solda e o teste pneumático. Será apropriado por m2.
  • 72.
    Planilha de preçosunitários: Quantidade realizada: Descrição Quantidade Preço Unitário Total Preço Unitário Total Empresa A Empresa B Engaxet. Válv. 2” 400 12$ 4800$ 15$ 6000$ Subst. Válvula 18” 20 230$ 4600$ 60$ 1200$ Total = 9400$ 7200$ Descrição Quantidade Preço Unitário Total Preço Unitário Total Empresa A Empresa B Engaxet. Válv. 2” 700 12$ 8400$ 15$ 10500$ Subst. Válvula 18” 3 230$ 690$ 60$ 180$ Total = 9090$ 10680$
  • 73.
    Aspectos Estratégicos da Contrataçãode Serviços de Manutenção e Paradas Contratação
  • 74.
    § Processo Transacional §Negociações Pontuais e Personalizadas § Relação com Fornecedores Baseada no Preço - Foco no Aspecto Comercial § Não Existe Avaliação de Performance dos Fornecedores (ou processo de avaliação é inadequado) § Qualidade de Informação § Negociação Baseada em Fatos § Relacionamento Estratégico § Time de Negócios Multifuncional § Racionalização de Fornecedores e Serviços (Capacitação do Mercado) § Disponibilidade/Confiabilidade Operacional § Agilidade/Nível de Serviço Modelo Tradicional § Menor Preço de Serviços Visão estratégica § Custo Total de Serviços Foco: Hoje Meta Admin. Utilização Preço Admin. Utilização Preço Foco de Contratação Foco Limitado
  • 75.
    Gerenciamento da Fontede Suprimento •Descrição: Categorias de serviços não críticos e com um mercado fornecedor concentrado •Ações: Minimizar os riscos de fornecimento (ex : contratos de longo prazo, Consorcio, terceirização, coordenação central - pedidos locais) Gerenciamento do Fornecedor •Descrição:Categorias de serviços complexos e de alto valor •Ações: Garantir um controle máximo da fonte fornecedora (ex : parcerias, primeirização, desenvolvimento de fornecedor) Gerenciamento do Processo de Contratação •Descrição: Categorias de serviços não críticos e com alta diluição do mercado • fornecedor •Ações: Minimizar os custos do processo de contratação (ex : Terceirização, contratação local, padronização, eProcurement) Gerenciamento dos Serviços •Descrição: Categorias de serviços com alta criticidade mas com grande mercado fornecedor (baixa complexidade) •Ações: Garantir a regularidade do serviço a baixo custo. O processo deve permitir controle do preço futuro (ex : leilão, contrato a curto prazo, negociação agressiva, substituição, consolidação…) Alto Baixo Complexidade do Mercado (Fator Externo) Alto Criticidade do Item (Fator Interno) O objetivo desta matriz é identificar uma estratégia de contratação apropriada à criticidade do serviço e à complexidade do mercado fornecedor Estratégicos Gargalos Alavancagem Oportunidades
  • 76.
    Gerenciamento da Fontede Suprimento Gerenciamento do Fornecedor Gerenciamento do Processo de Contratação Gerenciamento dos Serviços Alto Baixo Complexidade do Mercado (Fator Externo) Alto Criticidade do Item (Fator Interno) Estratégicos Gargalos Alavancagem Oportunidades n Nº de Fornecedores n Nível de Competição entre Fornecedores n Dispersão Geográfica n Nível de Serviço Desejado n Impacto financeiro (ex: perda de produção) n Aspectos de segurança nas instalações n Confiabilidade de atendimento n Complexidade tecnológica n Custo associado à falta do serviço n Confiabilidade/Disponibilidade Operacional
  • 77.
    60% 30% 10% Complexidade do Mercado Fornecedor (eixo Y- Fatores Externos) 1. Gasto total com o tipo de serviço 2. Confiabilidade e Disponibilidade Operacional 3. Impacto sobre Meio Ambiente, Segurança e Saúde (SMS) Criticidade do Tipo de Serviço (eixo X - Fatores Internos) 1. Nível de competitividade do Mercado Fornecedor 2. Qualificação do pessoal 3. Plano de investimentos da empresa Valor contratado em R$ Impacto na produção pela execução ineficiente/atraso do serviço Impacto de execução ineficiente do serviço na rentabilidade dos processos associados Risco para a segurança/saúde decorrente de execução inadequada do serviço Risco para o meio ambiente decorrente de execução inadequada do serviço Fornecedores dominantes Falta de alternativas de fornecimento Existência de cartel, monopólio Domínio da tecnologia pelo mercado/Impacto de tecnologia exclusiva/proprietária na competição de mercado Grau de qualificação dos fornecedores Impactos sobre mercado fornecedor decorrente de grande volume de investimentos. 10% 45% 45% Eixos Critérios (exemplos) Considerações Peso (exemp)
  • 78.
    Complexidade do mercado fornecedor (fatores externos) Alto Alto Baixo Baixo Em que quadrantes colocaríamosos contratos de: • Alimentação • Compra de parafusos • Manutenção de grandes compressores • Manutenção de permutadores • Vigilância • Hidrojato de alta pressão • Limpeza de tubos de fornos com PIG • Andaimes Tercerização Coleta de preços Primeirização Preços unitários Desenvolvimento de fornecedores Contratos de longo prazo Tercerização Criticidade dos serviços (fatores internos)
  • 79.
  • 80.
    Uma siderurgia estáplanejando fazer uma parada para manutenção em uma unidade de lingotamento. Haverá serviços de refratários e isolamento térmico, alguns reparos de chapas metálicas, serviços elétricos, mecânicos e de instrumentação. A manutenção dessa planta é fortemente terceirizada, sob supervisão da equipe da siderurgia, com exceção dos componentes eletromecânicos. Nestes serviços, a mão-de-obra é contratada e supervisionada por pessoal próprio. A unidade a ser parada representa aproximadamente 40% da planta, o que significa que um número razoável de fiscais e supervisores será liberado para a Parada. A fiscalização, enquanto definição de serviços, é adequada, porém o controle de qualidade dos serviços contratados é de responsabilidade do empreiteiro executante. Suportes de guindaste, movimentação de cargas, limpeza industrial, etc. são necessários. Estima-se uma parada de 20 dias, com alguns serviços em regime de 24 horas, e o contingente envolvido nesta parada chega a cerca de 300 pessoas. Estabeleça uma estratégia de contratação para esta parada. A planta está localizada perto de um centro industrial, com mão de obra abundante e razoavelmente qualificada. Será feito um único contrato para todos os serviços, abrangendo todas as especialidades? Será por administração, preços unitários, preço global? Guindastes, andaimes, etc. serão fornecidos por meio de um contrato centralizado para os outros contratos, ou cada contrato deve fornecer seu suporte? Muitos serviços serão definidos durante a parada.
  • 81.
    Os serviços eletromecânicosjá são terceirizados, sob a supervisão da empresa que realiza os serviços - portanto, está contratando serviços, e não mão de obra. Como a mão de obra é abundante, será solicitado à empresa contratada aumentar seu quadro de funcionários antes da parada, para fazer frente à maior demanda de serviços. Os serviços de refratários são altamente especializados, e também, por se tratarem de atividades a serem realizadas (em geral) com a planta parada, devem ser contratados especificamente para o evento. Se esta usina faz parte de um conglomerado de usinas siderúrgicas localizadas em diferentes pontos do país, um modelo que pode se mostrar interessante é ter um contrato centralizado, com preços definidos, para realizar intervenções sob demanda nas diversas regiões do país. Para os demais serviços, como haverá um número adequado de pessoas para fazer a fiscalização, a mão de obra contratada poderá ser aumentada. O suporte de guindaste, andaimes, limpeza industrial, que já vinham com a unidade em operação, continuarão sendo fornecidos pela siderurgia. Serviços eletromecânicos: preços unitários, com empresa já contratada. Serviços de refratários: contrato específico, a preços unitários. Avalie a possibilidade de usar um contrato centralizado. Outros serviços: aumento da força de trabalho local, sob a supervisão do pessoal da fábrica. Mão de obra paga por Hh. Guindastes, andaimes, limpeza industrial, fornecidos pelo cliente. etc.
  • 82.
    Uma mineradora querfazer uma parada para manutenção em uma de suas minas. Por questões logísticas e de segurança, os serviços funcionarão apenas durante o dia (luz natural), durante cerca de 12 dias. Todos os recursos de produção operando no local serão dedicados à parada de manutenção, durante a qual sondas de perfuração, carregadores e transportadores de minério, compressores, trituradores, subestações, tubulações e equipamentos de água e ar comprimido serão submetidos a manutenções preventivas e eventualmente corretivas. Haverá serviços predominantemente mecânicos e elétricos, fortemente executados com mão de obra própria, mas com alguns apoios contratados (levantamento de cargas, andaimes, soldadura, tubagens, isolamento térmico, mecânica de motores de combustão interna). Estabeleça uma estratégia de contratação para esta parada. A localização do serviço é distante dos centros urbanos e há escassez de mão de obra qualificada. A questão ambiental é de fundamental importância. Será feito um único contrato para todos os serviços, abrangendo todas as especialidades? Será por administração, preço unitário ou preço global? Guindastes, andaimes, etc. serão fornecidos por meio de um contrato centralizado para os outros contratos, ou cada contrato deve fornecer seu suporte? Não se espera muita variação na definição de serviços.
  • 83.
    Sugere-se fazer osserviços com mão de obra própria (como já acontece na rotina), principalmente porque não haverá produção, então todos os trabalhadores estarão envolvidos na manutenção. Os serviços de apoio de guindaste, andaimes, isolamento, manutenção, etc.) serão contratados pela administração (Hh), por meio da mineradora. Um cuidado que a mineradora deve ter é, devido à distância dos centros urbanos, estabelecer abrigo e moradia para os dias de parada. E mais, para evitar conflitos e tensões que sempre existem, deve proporcionar a todas as pessoas a possibilidade de diversão, com bibliotecas, teles, videogames, tênis de mesa ... E um controle restrito de álcool e outras drogas. Devido à importância da questão ambiental, a equipe da SMS deve ser reforçada com pessoas especializadas em meio ambiente, e muito cuidado com os resíduos industriais.
  • 84.
    Uma termelétrica, construídapara regular a oferta e a demanda devido à sazonalidade da energia hidrelétrica local, funciona com a queima de gás combustível e / ou óleo combustível. Fatores econômicos têm levado ao consumo preferencial de óleo combustível, que possui alto teor de enxofre, gerando resíduos altamente corrosivos e maior dificuldade de manutenção. O gerador de vapor (caldeira) e o turbo gerador passarão por manutenção. Os recursos de manutenção permanente são escassos, com grande necessidade de contratação de serviços, com pequeno contingente de fiscais e supervisores. Os serviços serão realizados administrativamente, de segunda a sábado, já que atualmente existe um grande fornecimento de energia hidrelétrica. Os serviços incluem caldeiraria e soldagem, refratários e isolamento térmico, andaimes e levantamento de cargas, mecânicos, elétricos e de instrumentação, bem como testes e inspeções não destrutivas. Estabeleça uma estratégia de contratação para esta parada. O fato de termos estendido os prazos leva a administração a buscar uma parada de custo mínimo. Será feito um único contrato para todos os serviços, abrangendo todas as especialidades? Será por administração, preços unitários, preço global? Guindastes, andaimes, etc. serão fornecidos por meio de um contrato centralizado para os outros contratos, ou cada contrato deve fornecer seu suporte? A parada também visa atender às exigências legais.
  • 85.
    O principal serviçoa ser contratado é a recuperação do gerador e do turbogerador. O uso de óleo combustível certamente levará a uma maior quantidade de serviços. Devido ao baixo número de supervisores, seria indicada uma contratação com preço global. Porém, devido à possibilidade de variação na quantidade e tipos de serviços, é possível optar por um contrato baseado em preços unitários, cujo preço se aproxima do preço real. Os serviços de refratários e isolamento térmico, que normalmente não têm pessoas permanentemente na fábrica, devem ser contratados especificamente para este evento. Pequenos serviços de caldeiraria, soldagens, serviços elétricos e mecânicos, em sistemas auxiliares, provavelmente já têm executantes contratados, talvez seja necessário aumentar o número de pessoas. Pelas características destes contratos, os suportes (gruas, andaimes, etc.) deverão ser fornecidos por terceiros através da empresa gestora da termelétrica..
  • 86.
    Uma refinaria depetróleo fará uma grande parada em seu conjunto mais complexo e lucrativo, o craqueamento catalítico fluido. É uma parada com uma preparação prévia de 18 meses, com um planejamento muito detalhado. A equipe central, formada no início da preparação, possui excelente relacionamento e conhecimento técnico, evidentemente precisando ser bastante fortalecida para a etapa de execução, que compreenderá um período de 35 dias, com diversos serviços em 24h/dia. Haverá grande movimentação de cargas, com pesados componentes pré-fabricados a serem montados durante a parada. A manutenção incluirá serviços na montagem do conversor, colunas e tambores, trocadores, tubulações, bombas, compressores e motores elétricos. Estarão envolvidas as especialidades de refratários, isolamento térmico, caldeiraria, soldagem e tubulação, mecânica, elétrica, instrumentação, pintura, limpeza industrial, hidrojato, andaimes, levantamento de cargas, ensaios não destrutivos. Estima-se que 2.000 pessoas estejam envolvidas na Parada. Estabeleça uma estratégia de contratação para esta parada. A refinaria está localizada próxima a um centro industrial, com mão de obra qualificada em abundância. A questão da Segurança e Meio Ambiente é de fundamental importância. Será feito um único contrato para todos os serviços, abrangendo todas as especialidades? Será por administração, preço unitário ou preço global? Guindastes, andaimes, etc. serão fornecidos por meio de um contrato centralizado para os outros contratos, ou cada contrato deve fornecer seu suporte? Observe que os serviços são muito bem detalhados e planejados.
  • 87.
    Os serviços sãograndes demais para colocá-los em um único contrato. Além da complexidade dos serviços, existem os riscos de colocar tudo em um único contrato. Por experiência, sugere-se: Um contrato para o conjunto conversor, com preços unitários, incluindo refratários e andaimes. Outro contrato de serviços em torres e vasos, por não haver o quantitativo exato dos serviços. Inclusive andaimes, pois esses andaimes atenderão especificamente a esses serviços. Refratários não são necessários. Os serviços de tubulações, pintura, isolamento, instrumentação de trocadores, mecânicos, elétricos, que estão mais dispersos geograficamente pela área e com serviços sempre existentes, rotineiramente, o quadro de funcionários deve ser ampliado para atender o maior número de serviços, e para o apoios (guindastes, andaimes, fiscalização) é melhor atender com um contrato centralizado (rotina, com aumento de pessoal) para todas essas frentes de serviço, atendendo de acordo com as prioridades. Guindastes especiais também devem ser contratados centralmente.
  • 88.
  • 89.
    Tarefas unitárias mensuráveis =pacotes de trabalho Decompor o Todo em tarefas unitárias mensuráveis Recompor o Todo, respeitando as interdependências.
  • 90.
    Níveis de Planejamento POLÍTICO • Estabelecimentodos objetivos. • A política define o que fazer. ESTRATÉGICO • Análise e escolha das alternativas para alcançar os objetivos. • A estratégia estabelece o como fazer. TÁTICO • Elaboração de planos detalhados para a execução das alternativas escolhidas. • A tática diz quando, quem e onde fazer.
  • 91.
    Níveis de Planejamento - Político POLÍTICO Quandoparar? Qual(is) planta(s) parar? Mínimo prazo ou mínimo custo? Considerações: • Mercado • Logística • Custos • Sazonalidade • Considerações de Segurança
  • 92.
    Níveis de Planejamento - Estratégico ESTRATÉGICO Qualdeverá ser a estratégia de contratação? Reparar ou substituir? Como será a Equipe? Considerações: • Volume de serviços • Logística • Custos • Mercado prestador de serviços • Disponibilidade de recursos
  • 93.
    Níveis de Planejamento - Tático TÁTICO Comoserá executada a Manutenção? Qual o caminho crítico? Quais equipamentos, dispositivos e ferramentas especiais requeridos? Considerações: • Complexidade dos serviços • Detalhamento do planejamento • Prazos • Lay-out • Segurança e eficácia na execução
  • 94.
    Visão do Planejamento Planejamento éuma atividade permanente e continuada, que se desenvolve de modo ordenado e racional, sistematizando um processo de tomada de decisões, com vistas ao alcance de objetivos que permitirão otimizar a futura posição da instituição a respeito de mudanças aleatórias ou organizadas no meio ambiente futuro.
  • 95.
    Desdobramento de Visão de Planejamento ÉUM PROCESSO CONTÍNUO atividade permanente e continuada com constantes revisões. É ORGANIZADO se processa de modo ordenado e racional PREPARA DECISÕES sistematiza tomada de decisões (escolhe alternativas) VISA UM OBJETIVO existe para facilitar o alcance de objetivos É LIGADO AO FUTURO caracteriza-se por um prazo PREPARA PARA MUDANÇAS dá a conotação de estratégia ao planejamento Outra definição, mais simples, considera o planejamento, apenas, uma forma de sistematizar o processo de tomada de decisões.
  • 96.
    Micro- planejamento O micro-planejamento abrangeo estudo e planejamento das atividades inerentes a uma dada tarefa. (ferramentas, materiais, procedimentos, instruções específicas). Deve contemplar todas as ações fundamentais à execução do trabalho, não devendo se restringir às tarefas de manutenção mas, também, as de apoio ou acompanhamento (inspeção, segurança, acesso, etc). O excessivo detalhamento pode ser tão prejudicial ao acompanhamento quanto a falta do detalhamento. O que é Workface Planning? Advanced Work Packaging?
  • 97.
    Responsabilidades do planejador • Iniciaro desenvolvimento logo que cada item da lista de parada é aprovado, através do levantamento de recursos chave, envolvimento de especialistas, etc, ou seja, um macro-planejamento. • Coordenar o levantamento das informações necessárias ao desenvolvimento do trabalho, envolvendo as demais áreas da refinaria (procedimentos, previsões, serviços, materiais, equipamentos, estudos de especialistas, históricos de duração, custos, etc) • Desenvolver o planejamento de forma integrada com as áreas de engenharia/projeto e operação, identificando os caminhos crítico e sub-crítico. • Implementar ferramenta de controle de todas as fases do processo parada (incluindo tarefas, responsáveis, prazos, etc). • Estabelecer os padrões de documentos e formulários.
  • 98.
    Responsabilidades do planejador • Preparare distribuir, com antecedência mínima de 3 meses, as Folhas de Dados dos equipamentos. • Desenvolver e distribuir aos supervisores de equipes, pelo menos 15 dias antes da parada, “livros” dos serviços, organizados por equipamentos / tipo, com suas tarefas, equipes associadas, recursos, interfaces, etc. • Preparar e distribuir, por turno de trabalho, os planos de execução de serviços (programação do dia). Exemplo. • Conduzir avaliações de campo periódicas para atestar a cumplicidade entre o planejado e o realizado. • Receber a programação do dia oriundas do campo, atualizando (apropriando) e avaliando os impactos no planejamento, com vistas a identificar eventuais ações corretivas, tanto em termos de prazo quanto de custo, levando esta informação à coordenação da parada / frentes de serviços. • Replanejar.
  • 99.
    Dia típico do planejador Horário aproximado Atividades 08:00Verificar andamento dos serviços noturnos. Confirmar a programação do dia. Distribuir recursos de apoio conforme prioridades. 09:00 Checar andamento dos serviços no campo. 10:00 Reuniões com equipes. Definições. 11:00 Checar materiais e serviços. Verificar necessidade de replanejamento. 13:00 Acompanhar serviços. Fazer replanejamento. 15:00 Reuniões de coordenação. 16:00 Iniciar atualização do planejamento. 17:00 Fazer programação do turno e do dia seguinte. 18:00 Definir prioridades para serviços de apoio.
  • 100.
  • 101.
    Chapa divisória de passes Chapaquebra-jato Espelho flutuante Cabeçote flutuante Feixe tubular Chicanas
  • 102.
    Atividades 2 46 8 10 12 14 16 18 20 22 24 26 Raqueteamento do Previsto permutador Realizado Abertura da tampa Previsto do carretel Realizado Retirada do Previsto carretel Realizado Remoção do Previsto Boleado Realizado Remoção do Previsto Flutuante Realizado Retirada do Previsto Feixe Realizado Limpeza do casco Previsto e componentes Realizado Reparos do casco Previsto e componentes Realizado Hidrojateamento do Previsto Feixe Realizado Retubulagem do Previsto Feixe Realizado
  • 103.
    Cronograma Atividades 2 46 8 10 12 14 16 18 20 22 24 26 Raqueteamento do permutador Abertura da tampa do carretel Retirada do carretel Remoção do boleado Remoção do Flutuante Retirada do feixe Limpeza casco e componentes Reparos do casco e componentes Hidrojateamento do feixe Retubulagem do feixe Montagem do feixe
  • 104.
    • Modelo Americano(não mais mencionado a partir PMBOK Guide 4th edition) • Modelo Francês Atividade Nó ou evento Atividade Atividade
  • 105.
    Tarefa Dependências A --- B--- C A B D C E C F A G E F Modelo Americano A B C F
  • 106.
    Tarefa Dependências A --- B--- C A B D C E C F A G E F Modelo Americano A B C D E F G
  • 107.
    Tarefa Dependências A --- B--- C A B D C E C F A G E F Modelo Francês Inicio Fim A B C D E F G
  • 108.
    Método probabilístico e determinístico de estimativade prazo PERT (Program Evaluation and Review Technique) Desenvolvido pela Marinha dos Estados Unidos durante o Projeto Polaris, é caracterizado pelo uso de tempo probabilístico, te = (a + 4m + b) / 6, onde a é o tempo mais otimista, m é o tempo médio e b é o tempo mais pessimista. Corresponde à mediana da distribuição do tempo. CPM (Critical Path Method) Desenvolvido pela Rand Corporation, usa o tempo determinístico m, que corresponde ao modo de distribuição do tempo.
  • 109.
    Tiempo Frecuencia Moda : Valormais frequente da distribuição Mediana: divide a curva em duas regiões de mesma área. Te m a b Tempo determinístico à moda Tempo probabilístico à mediana Método probabilístico e determinístico de estimativa de prazo
  • 110.
  • 111.
    T-5305 N° Tarefa DependDur Rec x Qtd Rec x Qtd 1 Abrir acessos (manholes) 4 4 CA 2 Montar andaime externo 10 8 AN 3 Sacar termopares 2 2 CA 4 Instalar ilumin. e exaustão 1 2 1 EL 2 AY 5 Arejar 4 6 6 Retirar internos 2 3 5 4 2 CA 7 Montar andaime interno 6 4 4 AN 8 Limpar internos 6 4 4 AY 9 Limpeza interna 7 4 2 AY 10 Prep. pontos p/med. espes 6 4 2 CA 11 Reparos nos internos 8 6 4 CA 12 Reparos no costado 9 4 2 CA 1 SO 13 Medir espesura 10 4 1 IE 14 Desmontar andaime interno 12 2 4 AN 15 Montar internos 11 14 4 2 CA 16 Desmontar andaime extern 13 8 8 AN 17 Retirar ilumin. e exaustão 14 2 1 EL 2 AY 18 Inst. termopares 15 2 2 CA 19 Fechar accesos (manholes) 15 17 4 2 CA
  • 112.
    N° Tarea DependDur Rec x Qtd Rec x Qtd 1 Abrir accesos (manholes) 4 4 CA 2 Montar andamio externo 10 8 AN 3 Sacar termopares 2 2 CA 4 Instalar ilumin. e exaustão 1 2 1 EL 2 AY 5 Ventilar 4 6 6 Retirar internos 2 3 5 4 2 CA 7 Montar andamio interno 6 4 4 AN 8 Limpiar internos 6 4 4 AY 9 Limpeza interna 7 4 2 AY 10 Prep. pontos p/med. espes 6 4 2 CA 11 Reparaciones nos internos 8 6 4 CA 12 Reparaciones no costado 9 4 2 CA 1 SO 13 Medir espesor 10 4 1 IE 14 Desmontar andamio interno 12 2 4 AN 15 Montar internos 11 14 4 2 CA 16 Desmontar andamio extern 13 8 8 AN 17 Retirar ilumin. e exaustão 14 2 1 EL 2 AY 18 Inst. termopares 15 2 2 CA 19 Fechar accesos (manholes) 15 17 4 2 CA
  • 115.
    Planejamento: Conceito de folgas, caminhocrítico e nivelamento de recursos
  • 116.
    H(1) 7 8 13 14 D(2) 4 6 11 13 A data mais cedo de início da atividade D é 4, e a data mas tarde de término é 13. Como sua duração é 2, a FOLGA TOTAL é 13– 4 – 2 = 7 Ou seja, se atrasar 7 unidades de tempo, NÃO atrasará o projeto. Se consumirmos, total ou parcialmente, a folga da atividade D, a atividade seguinte, H, já não começará na data mais cedo. Ainda assim, se a atividade D atrasar apenas 1 unidade de tempo, sequer a data mais cedo de início da atividade H será afetada. Temos aí a chamada FOLGA LIVRE = 1. Folga livre é aquela que não impacta nenhuma das atividades sucessoras.
  • 118.
    2 4 68 10 12 14 16 18 20 22 24 26 28 30 32 34 36 38 40 1 Abrir BV’s 2 Montar andaime externo 3 Sacar poços termopares 4 Instalar ilumin./exaustão 5 Arejar 6 Retirar internos 7 Montar andaime interno 8 Limpar internos 9 Limpeza interna 10 Prep. ptos p/med. espess. 11 Reparos nos internos 12 Reparos no costado 13 Medir espessura 14 Desmontar and. interno 15 Montar internos 16 Montar andaime externo 17 Retirar ilumin./exaustão 18 Instalar poços termopares 19 Fechar BV’s Histograma do recurso Caldeireiro 8 7 6 5 4 3 2 1 2 4 6 8 10 12 14 16 18 20 22 24 26 28 30 32 34 36 38 40
  • 119.
    2 4 68 10 12 14 16 18 20 22 24 26 28 30 32 34 36 38 40 1 Abrir BV’s 2 Montar andaime externo -- 3 Sacar poços termopares -- -- -- -- -- 4 Instalar ilumin./exaustão 5 Arejar 6 Retirar internos 7 Montar andaime interno 8 Limpar internos .. .. 9 Limpeza interna 10 Prep. ptos p/med. espess. .. .. .. 11 Reparos nos internos -- -- 12 Reparos no costado 13 Medir espessura .. .. .. 14 Desmontar and. interno 15 Montar internos 16 Desm. andaime externo -- -- -- 17 Retirar ilumin./exaustão -- 18 Instalar poços termopares -- 19 Fechar BV’s Histograma do recurso Caldeireiro 8 7 6 5 3 4 3 11 18 2 1 1 6 10 12 15 19 2 4 6 8 10 12 14 16 18 20 22 24 26 28 30 32 34 36 38 40 6 caldeireiros
  • 120.
  • 121.
    • Deslocar tarefasdentro de suas folgas: este é o padrão. É a primeira (e em muitos casos a única) alternativa utilizada por um programa de planejamento e nivelamento de recursos. Não há impedimento algum em realizá-lo. Alguns softwares apresentam a opção para nivelar utilizando a folga livre ou a folga total. Como já vimos quando da definição destas folgas, a folga total é a maior, portanto potencialmente consegue-se maior redução de recursos usando a folga total. Em contrapartida, algumas tarefas se tornam críticas ou quase críticas. Ao nivelar usando apenas a folga livre, não se consegue acentuada redução de recursos, mas também não se aumenta a criticidade das tarefas.
  • 122.
    • Interromper tarefas:podemos dizer que, de uma maneira geral, todas as tarefas são interrompíeis. Não fosse assim, todas as atividades industriais teriam que ocorrer em regime de 24 horas ininterruptas. Claro que há algumas atividades cuja interrupção deve ser evitada: aplicação de concreto; solda de uma junta; jato de areia. Ainda assim, é possível interrompê-las, tomando certas precauções: aplicar concreto em um região definida, e criar um chanfro a 45 (junta fria); fazer o passe de raiz da solda, e deixar o enchimento para depois; fazer um repasse de jato no início do dia seguinte (brush off). Uma atividade que claramente não pode ser interrompida em hipótese alguma é o Tratamento Térmico de Alívio de Tensões (TTAT) em uma junta soldada. Apesar de praticamente todas as tarefas poderem ser interrompidas, muitos softwares não adotam esta alternativa, ou quando o fazem, não é uma opção automática, tem que ser definida pelo planejador.
  • 123.
    • Mudar operfil de uma tarefa: consiste em alterar a quantidade de recursos e a duração da tarefa, mantendo o total de homens hora (Hh). Esta é uma alternativa que jamais é automática. Somente o planejador poderá, quando o software aceitar esta alternativa, dizer quais atividades podem ter seu perfil modificado, posto que esta é uma característica de cada atividade, e apenas a experiência do planejador poderá defini-lo. Por exemplo: para montar um andaime no interior de uma chaminé industrial, por ocasião da manutenção do forno ou da caldeira, podem ser necessários 20 homens trabalhando 10 horas, em um total de 200 Hh. Certamente este serviço não poderá ser realizado por 4 homens trabalhando 50 horas, pois a característica deste trabalho demanda um contigente apreciável de recursos: primeiro é montado o primeiro lance de andaimes, acima do qual se posta uma dupla, e o material para as etapas seguintes é levado por uma corrente de homens, até a altura em que esteja sendo montado o andaime (é usual chamar este transporte de material, onde não é possível transportá-lo de forma mecanizada, de “formiguinha”). No caso do exercício B.3, imaginamos que a montagem do telhado poderia demandar o dobro do tempo, reduzindo à metade a quantidade de recursos.
  • 124.
    Nivelando recursos coma utilização de um software
  • 130.
  • 132.
    Previsto 0 0 2 8 416 6 24,67 8 30 10 35,3 12 35,3 14 36,7 16 38 18 44,67 20 51,33 22 56 24 60,67 26 68 28 75,33 30 86 32 94,67 T-5305: Previsto 0 20 40 60 80 100 120 0 2 4 6 8 10 12 14 16 18 20 22 24 26 28 30 32 34 36 38 Tempo Percentual Previsto
  • 133.
    Previsto Realizado Replanejado 00 0 2 8 9,5 4 16 19,5 6 24,67 29 8 30 33 10 35,3 39 12 35,3 39 14 36,7 41 16 38 44 18 44,67 46 20 51,33 49 39 22 56 47 24 60,67 55 26 68 63 28 75,33 70 30 86 77 32 94,67 85 34 96 93 36 98,67 96 38 100 100 T-5305: Acompanhamento 0 10 20 30 40 50 60 70 80 90 100 0 2 4 6 8 10 12 14 16 18 20 22 24 26 28 30 32 34 36 38 Tempo Percentual Previsto Realizado Replanejado Na hora 20, se acrescentou algum serviço!
  • 134.
    0 1 0,3 0,30,3 0,3 0,3 0,3 0,3 0,3 0,3 0,3 0,3 0,4 0,4 0,4 0,4 0,5 2 0,5 0,5 0,5 0,5 0,6 0,6 0,6 0,7 0,7 0,8 0,8 0,9 1,0 1,1 1,2 1,4 3 0,8 0,9 0,9 1,0 1,1 1,1 1,2 1,3 1,5 1,6 1,8 2,0 2,3 2,6 3,0 3,6 4 1,4 1,5 1,6 1,7 1,9 2,1 2,3 2,5 2,8 3,2 3,6 4,1 4,8 5,6 6,7 8,1 5 2,3 2,5 2,7 2,9 3,2 3,6 4,0 4,5 5,1 5,8 6,7 7,8 9,1 10,8 13,0 15,9 6 3,6 3,9 4,3 4,8 5,3 5,9 6,7 7,6 8,6 9,9 11,5 13,5 15,9 18,9 22,7 27,4 7 5,5 6,0 6,7 7,4 8,3 9,3 10,6 12,0 13,8 15,9 18,4 21,5 25,2 29,8 35,4 42,1 8 8,1 8,9 9,9 11,1 12,4 14,0 15,9 18,1 20,7 23,8 27,4 31,8 36,9 43,0 50,0 57,9 9 11,5 12,8 14,2 15,9 17,8 20,0 22,7 25,7 29,3 33,4 38,2 43,7 50,0 57,0 64,6 72,6 10 15,9 17,6 19,6 21,8 24,4 27,4 30,9 34,8 39,3 44,3 50,0 56,3 63,1 70,2 77,3 84,1 11 21,2 23,4 26,0 28,9 32,2 35,9 40,1 44,8 50,0 55,7 61,8 68,2 74,8 81,1 87,0 91,9 12 27,4 30,2 33,4 36,9 40,9 45,2 50,0 55,2 60,7 66,6 72,6 78,5 84,1 89,2 93,3 96,4 13 34,5 37,8 41,5 45,6 50,0 54,8 59,9 65,2 70,7 76,2 81,6 86,5 90,9 94,4 97,0 98,6 14 42,1 45,9 50,0 54,4 59,1 64,1 69,1 74,3 79,3 84,1 88,5 92,2 95,2 97,4 98,8 99,5 15 50,0 54,1 58,5 63,1 67,8 72,6 77,3 81,9 86,2 90,1 93,3 95,9 97,7 98,9 99,6 100,0 16 57,9 62,2 66,6 71,1 75,6 80,0 84,1 88,0 91,4 94,2 96,4 98,0 99,0 99,6 100,0 17 65,5 69,8 74,0 78,2 82,2 86,0 89,4 92,4 94,9 96,8 98,2 99,1 99,6 100,0 18 72,6 76,6 80,4 84,1 87,6 90,7 93,3 95,5 97,2 98,4 99,2 99,6 100,0 Curva de Avance Físico Padrão
  • 136.
    Curva de AvanceFísico Padrão Curva de Avanço Físico ( a 50%) 0,0 10,0 20,0 30,0 40,0 50,0 60,0 70,0 80,0 90,0 100,0 1 2 3 4 5 6 7 8 9 10 11 12 13 14 15 16 17 18 19 20 21 22 23 24 25 Percentual Períodos
  • 137.
    Al estimar períodosde duración, para cada actividad la tendencia es asignar un período adicional, como factor de seguridad (buffer). Ley de Expansibilidad Laboral (Ley de Parkinson): El trabajo se expande hasta ocupar todo el tiempo disponible.
  • 138.
    Para evitar laLey de Parkinson, el buffer se agrega al final de la cadena crítica y al final de todas las cadenas que llegan a la cadena crítica.
  • 139.
    Síndrome del estudiante:dejar todo por hacer en el último momento. Para evitarlo y para permitir que los recursos se concentren en actividades CRÍTICAS, las actividades que no pertenecen a la Cadena Crítica se asignan en sus fechas más tardías.
  • 140.
    Otras técnicas deaceleración: Fast tracking Crashing
  • 141.
  • 142.
  • 143.
  • 144.
    Seguimiento de Cronogramas Previstox realizado (comparación con baseline)
  • 145.
    Seguimiento de Cronogramas Líneasde progreso (front lines)
  • 146.
    Cronograma de Hitos ¿Quese requiere para un hito? Así como los KPI, los hitos deben ser SMART: Specific - Específico, no genérico; Por ejemplo, "Completar la documentación del proyecto" no es un objetivo, ya que es una declaración genérica (¿qué se necesita para lograr la finalización de la documentación del proyecto?). “Haber aprobado todos los documentos contenidos en el Plan de Ejecución del Proyecto” es un objetivo, ya que es específico: el PEP contiene el listado de todos los documentos, y el objetivo se habrá cumplido si se han aprobado todos. Measurable - Mensurable “Obtener la aprobación del EVTE (Estudio de viabilidad técnica y económica)”: ¿qué se necesita para lograr un EVTE “positivo”? ¿Cuánto debería ser el VAN (valor actual neto) o el TRI (tasa interna de rendimiento)?
  • 147.
    Cronograma de Hitos ¿Quese requiere para un hito? Así como los KPI, los hitos deben ser SMART: Achievable Realista, alcanzable. Traer una pieza de 500 ton de China a México en dos días no es alcanzable. Relevant - Relevante Especialmente en las fases iniciales del proyecto, en las que debemos esforzarnos por no tener una profusión de actividades e hitos, los hitos a crear deben ser relevantes para el objetivo del proyecto en su conjunto. Time based - Asociado con fechas Un hito debe estar asociado con fechas (no a plazos). En la fase conceptual, las definiciones de proyectos pueden tener diferentes aspectos a analizar, cuyos plazos pueden ser difíciles de estimar (cuanto más precisa es la actividad, más fácil es medir los plazos). Sin embargo, Marcos puede, y debe, establecerse: "El Proyecto Conceptual debe estar terminado en mm / dd / aaaa"
  • 148.
  • 149.
    Buenas prácticas para cronogramas Definición de tareas Intenteutilizar descripciones breves, como Verbo + Sustantivo; sin embargo, el nombre debe dejar claro cuál es la actividad y cuál es el entregable; Evite las abreviaturas. Si cree que es necesario detallar más la tarea, no lo haga en el campo Descripción; hay campos específicos para eso. No utilice tareas recurrentes (repetidas periódicamente); para la gestión de cronogramas, esto no funciona; use las tareas de Outlook o algún tipo de agenda, pero no el cronograma.
  • 150.
    Creación de dependencias Todaslas tareas deben tener dependencias, sin embargo EVITE AL MÁXIMO crear un número excesivo de dependencias: tenga en cuenta que muchas veces al crear una dependencia, se establecen otras dependencias lógicas, no siendo necesario crear más dependencias. La denominada Densidad Lógica (# de relaciones de interdependencia / # de tareas) no debe exceder 3,00. Solo una tarea no tiene predecesora: la tarea inicial, y solo una no tiene sucesora: la tarea final. Si una tarea no tiene sucesora (nada depende de él) o predecesor (no depende de ninguna tarea), ¿qué hace esta actividad en el cronograma? Buenas prácticas para cronogramas
  • 151.
    Cuidado con lasrestricciones No restrinja demasiado el cronograma; evite restricciones como "DEBE comenzar en ...", "DEBE terminar en ...". Si es absolutamente necesario establecer una restricción de fecha, prefiera algo como "Comenzar después de ..." o "Finalizar antes de ...", que aún permiten cierta flexibilidad para mover tareas. Intente siempre utilizar actividades en el modo Temprano (ASAP- Lo antes posible)"; las actividades deben poder moverse, de modo que las fechas puedan ser analizadas críticamente y la verdadera ruta crítica esté claramente identificada. Buenas prácticas para cronogramas
  • 152.
    Atención a tareasde resumen Las tareas de resumen son tareas creadas para agrupar determinadas tareas que tienen cierta afinidad, así como para crear la Estructura Analítica del Proyecto (WBS). Por lo tanto, los recursos no deben asignarse a tareas de resumen, ni deben crearse dependencias entre tareas de resumen. Buenas prácticas para cronogramas
  • 153.
    Calendarios y recursos Esmuy común que se inserten tareas, con recursos y plazos, y solo entonces crear la tabla de recursos y los calendarios del proyecto. Al crear calendarios (del proyecto, recursos o tareas) después de la inserción de tareas, pueden estar completamente mal configurados. Por lo tanto, antes de iniciar el registro de tareas, defina los calendarios. Para permitir el análisis correcto de los recursos y su nivelación, es una buena práctica crear una tabla de recursos del proyecto antes de asociarlos con tareas. Buenas prácticas para cronogramas
  • 154.
    Prudencia en lasestimaciones Tenga cuidado de cumplir con los plazos; ya sabe de antemano que no se cumplirán los plazos. Calcule los plazos según los recursos disponibles. El pasado no garantiza el futuro. La productividad en una tarea en un trabajo determinado no garantiza que esta productividad se repita en la siguiente. Involucrar al personal de supervisión y ejecución: además de obtener datos más realistas, se obtiene su compromiso con el cumplimiento de los plazos. ¡Sepa que los plazos deterministas generalmente tienen solo un 5% (cinco por ciento) de probabilidades de cumplirse! ¡Practica el análisis de Montecarlo, usa conceptos estadísticos! Buenas prácticas para cronogramas
  • 155.
    Programa cargado derecursos Si no carga recursos en el cronograma (asignar recursos a tareas), tendrá un cronograma poco realista. Los plazos son una función de los recursos, especialmente cuando los mismos recursos se asignan a diferentes tareas. Utilice los estándares de productividad, para estimar los recursos según el tiempo y tamaño de la actividad. Sin embargo, una vez más, usa Montecarlo !!!! Además, verifique si la cantidad de recursos estimados para una actividad es consistente con las limitaciones físicas de la ubicación, la disponibilidad de herramientas y equipos ... ¡Planificar no es pilotar el MS Project! Buenas prácticas para cronogramas
  • 156.
    Considere factores deimpacto en la productividad, buscando su mitigación: • Clima (lluvia, viento, calor, etc.) • Acceso (altura, espacio, etc.) • Absentismo en periodos especiales Evite tareas en el Cronograma que duren más de 8 a 10 horas (turno) y más de 20 a 40 horas de ejecución. Busque el apoyo de expertos, bases de datos e historiales de intervención para definir secuencias, duraciones, herramientas, etc. Evalúe cuidadosamente las dependencias y restricciones. Mantenga actualizada la base de datos del equipo, formularios, gráficos e informes. Buenas prácticas para cronogramas
  • 157.
    Nivelación de recursos Cuando"ejecuta" el programa por primera vez, el valor predeterminado es que el programa sea "temprano", es decir, todas las actividades programadas en la fecha más temprana posible (ASAP: Tan pronto como sea posible). Esto genera picos de recursos, sin embargo, ya que hay holgura y las actividades se pueden mover a lo largo de la holgura para optimizar el uso de los recursos. Esto se llama nivelación de recursos. Buenas prácticas para cronogramas
  • 158.
    Lo complicado seplanea!!!! Lo complicado es lo trivial!!! Consultar supervisores de campo. Evaluar técnicas de ejecución. Realizar simulaciones. Verificar las interfaces. Interfaces: existe el peligro ... Cuidados en la planificación
  • 159.
    Motores y bombas Bombasy tuberías Aislamiento y pintura Tubería y pintura Tubería y aislamiento Calderería y refractario Operación y mantenimiento (parada y arranque) Campo y talleres Interfaces
  • 160.
    Productividad 07:30 16:30 07:30 19:30 6horas efectivas de 9 trabajadas 8 horas efectivas de 12 trabajadas 07:30 07:30 14 horas efectivas de 24 trabajadas
  • 161.
    Factores críticos para el Éxitode una Parada Estrategia de Contratación Planificación Integrada Coordinador de servicios de apoyo Espacio único para la Coordinación de la Parada Reuniones diarias de coordinación Tubería Verificar los dibujos Atención a los detalles Piensa “out of the box” • Radiografía digital • Restaurante único de la parada • Uso de materiales no convencionales • Control de acceso y observadores • Linterna química • Alpinismo industrial
  • 162.
    Buenas prácticas de Seguridad • Carnetsde identificación en la entrada a espacios confinados • Uso de observadores • Disponibilidad de equipos de rescate específicos • Linterna química • Plan de ventilación mecánica