Cordata
Características Gerais
• Triblásticos: Possuem 3 folhetos germinativo (ectoderma,
endoderma e mesoderma).
• Celomados: possuem uma cavidade corporal completamente
revestida por tecidos mesodérmicos.
• Deuterostômios (“boca em segundo”), ou seja, assim como os
equinodermos, o blastóporo origina o ânus, e a boca é
originada posteriormente.
• Possuem corpo segmentado.
• Possuem simetria bilateral.
• Protocordados:
• Subfilo Urochordata: Urocordados. São as ascídias (tunicados).
• Subfilo Cephalochordata: Cefalocordados, representados pelos
anfioxos.
• Vertebrados:
• Subfilo Vertebrata (ou Craniata): São os vertebrados.
Avançar
Notocorda
Ascidia Anfioxo Feiticeira Lampreia Tubarão Peixe Sapo Cobra Ave Macaco
Classe Mammalia
Voltar
Notocorda
Estrutura que dá nome ao Filo.
Consiste de um bastão localizado na
região dorsal do animal, entre o tubo
nervoso e o tubo digestório. É o
primeiro eixo de sustentação do
animal, nos cordados vertebrados é
substituída pela coluna vertebral.
Possui origem mesodérmica, e é
formada por células grandes, envoltas
por uma bainha de tecido conjuntivo. É
considerada a principal novidade
evolutiva do grupo!
Coluna Vertebral
AvançarMenu
Menu Voltar
Subfilo Urochordata
Representados principalmente pelas
ascídias, invertebrados marinhos sésseis, e o
nome do Filo se deve ao fato de que apresentam
notocorda geralmente apenas na fase larval, e
restrita à cauda (Oura: cauda em grego). Medem
de alguns milímetros até 10 cm, e possuem o
corpo revestido por uma túnica, um envoltório
espesso constituído pelo polissacarídeo tunicina.
Os urocordados adultos são muito distintos dos
cordados típicos, somente a larva apresenta as
características que permitem classificar estes
animais como pertencentes ao Filo Chordata.
Inclusive, acredita-se que os animais que deram
origem aos cordados fossem muito similares às
larvas dos urocordados.
Ascídias
AvançarMenu
VoltarMenu
Subfilo Cephalochordata
Animais marinhos de corpo alongado,
semelhante ao formato de alguns peixes,
cujo representante mais conhecido é o
anfioxo (aquele utilizado como modelo de
desenvolvimento embrionário). O nome do
grupo deve-se ao fato de que a notocorda,
além de persistir até a fase adulta, estende-
se da extremidade posterior até a cabeça.
Medem aproximadamente 6 cm de
comprimento e vivem enterrados na areia.
Ao contrário das ascídias, não são sésseis,
mas veremos que apresentam algumas
estruturas muito semelhantes.
Anfioxo
AvançarMenu
VoltarMenu
Classe Myxini
São os peixes-bruxa (ou feiticeiras),
animais marinhos que não possuem
vértebras, apenas um crânio cartilaginoso
(não são peixes!). A sustentação do animal
está a cargo da notocorda, que persiste até a
fase adulta. A ausência de vértebras propicia
a estes animais, um corpo bastante
maleável, eles podem dar um nó em si
mesmos. Vivem enterrados em ambientes
marinhos e se alimentam de anelídeos e
peixes, vivos ou mortos, com o uso de um
par de estruturas contendo dentículos, que
se protrai a partir da boca.
Peixes-bruxa
AvançarMenu
VoltarMenu
Classe Petromyzontida
São as lampréias, animais
principalmente marinhos (alguns
conseguem viver em ambientes
dulcícolas). São ectoparasitas
agressivos e se alimentam
parasitando peixes com o uso de uma
língua raspadora, que os auxilia a
perfurar a pele do hospedeiro, e
também secretam substâncias
anticoagulantes na saliva.
Lampréia
AvançarMenu
Barbatana dorsal anterior Barbatana dorsal posteriorOlhos
Narina
Túnel bucal
Cabeça
Brânquias externas Tronco Abertura cloacal
Calda
Nadadeira
VoltarMenu
Classe Chondrichthyes
• São os peixes que possuem esqueleto cartilaginoso;
• Possuem de 5-7 pares de fendas branquiais, além de outra abertura, o
espiráculo, canal entre a faringe e o meio externo.
• A maioria é carnívora.
• Possuem no intestino, uma estrutura chamada válvula espiral, cujas funções
são aumentar a área de absorção do órgão, e retardar o trânsito dos alimentos
ao longo dele, aumentando a eficiência da absorção de nutrientes.
• Apresentam eletrorreceptores denominados ampolas de Lorenzini. Consistem
de canais sensitivos com células sensoriais capazes de captar correntes
elétricas geradas pela atividade muscular de outros animais. Localizados na
cabeça.
• No que diz respeito à reprodução, são dióicos, apresentam fecundação interna
(o macho tem apêndices copuladores chamados de cláspers), e o
desenvolvimento é direto. Maioria ovovivípara.
• Seu principal excreta nitrogenado é a uréia.
AvançarMenu
VoltarMenu
Classe Osteichthyes (Actinopterygii)
• São os peixes de nadadeiras raiadas, possuidores de um esqueleto ósseo:
• Possuem escamas geralmente dispostas como as telhas de uma casa.
• Apresentam uma bexiga natatória, uma bolsa interna cheia de gás,
responsável por controlar a flutuabilidade do peixe. Estes peixes têm uma
glândula de gás, que secreta ácido lático no sangue. O aumento da acidez
promove o aumento da dissociação do O2 com a hemoglobina, então o O2
vai para a bexiga natatória. Acredita-se que uma bolsa ancestral originou
tanto as bexigas natatórias quanto os pulmões dos peixes pulmonados.
(OBS: O controle da flutuabilidade dos peixes cartilaginosos é feito com a
secreção de óleo pelo fígado!).
• No que diz respeito à reprodução, a maioria é dióica, de fecundação
externa e desenvolvimento direto (aos peixes jovens dá-se o nome de
alevinos). Maioria ovípara.
• Seu principal excreta nitrogenado é a amônia.
AvançarMenu
VoltarAvançar
Caracteres Osteichthyes Condrichthyes
Esqueleto ósseo cartilaginoso
Escamas presentes ou ciclóides placóides
Válvula espiral ausente presente
Brânquias com opérculo sem opérculo
Boca na porção anterior da
cabeça
na porção ventral da
cabeça
Bexiga Natatória presente ausente
Sistema Digestório com ânus com cloaca
Comparação entre o Reino Osteichthyes e o Condrichthyes
VoltarAvançar
Voltar
Menu
Classe Amphibia
Vertebrados tetrápodes que, em geral, apresentam uma “vida
dupla” (daí o nome, amphi: duas e bio: vida): Uma fase larval aquática,
e uma fase adulta terrestre, mas ainda dependente de ambientes
aquáticos. Os anfíbios foram os primeiros vertebrados a colonizar o
ambiente terrestre, na medida em que este mesmo ambiente foi
colonizado pelas grandes plantas vasculares, que foram capazes de
criar ambientes úmidos mais afastados dos lagos e rios. São, portanto,
o equivalente animal das briófitas e pteridófitas, pois ainda precisam
de ambientes aquáticos para se reproduzir, e não possuem todas as
adaptações necessárias para uma vida inteiramente terrestre.
AvançarMenu
Voltar
Avançar
VoltarMenu
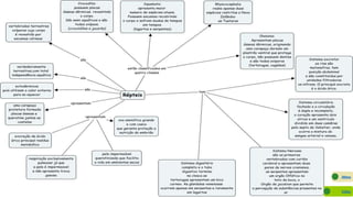
Classe Reptilia
Os répteis (reptilis: rastejar em latim) são um grupo de
vertebrados predominantemente terrestres com o corpo geralmente
recoberto por uma pele grossa escamada, e pernas curtas ou mesmo
sem pernas, como as serpentes. Foram os vertebrados que
conquistaram definitivamente o ambiente terrestre, graças a uma série
de novas características que apresentam em relação aos anfíbios, que
os permitem se reproduzir sem a necessidade de depositar seus ovos
na água (o ovo amniótico) e evitar a perda de água pela superfície do
corpo. Esta é a classe á qual pertencem as serpentes, crocodilos,
lagartos e tartarugas atuais, além dos animais preferidos das crianças,
os dinossauros.
AvançarMenu
VoltarAvançar
Voltar
Menu
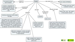
Classe Aves
Vertebrados com o corpo aerodinâmico e recoberto por penas, e
cujos membros anteriores são modificados em asas. Existem
aproximadamente 9 mil espécies de aves no mundo.
• Existem dois tipos básicos de aves:
• · Ratitas: Aves que não voam, geralmente possuem pernas longas
adaptadas para a corrida, e o osso esterno (aquele que fica no meio do
peito) achatado, desprovido de uma quilha. Exemplos: Ema, avestruz, Kiwi
e Casuar.
• · Carenadas: Aves voadoras (exceto os pingüins, que voam na água J),
possuem o osso esterno com uma porção bem desenvolvida e saliente, a
quilha, onde se inserem os músculos responsáveis pelo vôo.
AvançarMenu
VoltarAvançar
VoltarMenu
Classe Mammalia
Animais com o corpo geralmente recoberto por pêlos, e que
possuem glândulas mamárias, cuja secreção nutritiva, o leite, é
utilizada para alimentar seus filhotes durante certo tempo. É a classe
de vertebrados mais diversificada, apresenta representantes terrestres,
aquáticos e até capazes de voar!
AvançarMenu
VoltarAvançar
Rickman et al., 2009
Diversidade
Rickman et al., 2009
Celulose digerida por
microorganismos simbiontes,
regurgitada e remastigada,
proteína digerida pelos
ruminantes de origem
microbiana
VoltarAvançar
VoltarMenu

Filo chordata

  • 1.
  • 2.
    Características Gerais • Triblásticos:Possuem 3 folhetos germinativo (ectoderma, endoderma e mesoderma). • Celomados: possuem uma cavidade corporal completamente revestida por tecidos mesodérmicos. • Deuterostômios (“boca em segundo”), ou seja, assim como os equinodermos, o blastóporo origina o ânus, e a boca é originada posteriormente. • Possuem corpo segmentado. • Possuem simetria bilateral. • Protocordados: • Subfilo Urochordata: Urocordados. São as ascídias (tunicados). • Subfilo Cephalochordata: Cefalocordados, representados pelos anfioxos. • Vertebrados: • Subfilo Vertebrata (ou Craniata): São os vertebrados. Avançar
  • 3.
    Notocorda Ascidia Anfioxo FeiticeiraLampreia Tubarão Peixe Sapo Cobra Ave Macaco Classe Mammalia Voltar
  • 4.
    Notocorda Estrutura que dánome ao Filo. Consiste de um bastão localizado na região dorsal do animal, entre o tubo nervoso e o tubo digestório. É o primeiro eixo de sustentação do animal, nos cordados vertebrados é substituída pela coluna vertebral. Possui origem mesodérmica, e é formada por células grandes, envoltas por uma bainha de tecido conjuntivo. É considerada a principal novidade evolutiva do grupo! Coluna Vertebral AvançarMenu
  • 5.
  • 6.
    Subfilo Urochordata Representados principalmentepelas ascídias, invertebrados marinhos sésseis, e o nome do Filo se deve ao fato de que apresentam notocorda geralmente apenas na fase larval, e restrita à cauda (Oura: cauda em grego). Medem de alguns milímetros até 10 cm, e possuem o corpo revestido por uma túnica, um envoltório espesso constituído pelo polissacarídeo tunicina. Os urocordados adultos são muito distintos dos cordados típicos, somente a larva apresenta as características que permitem classificar estes animais como pertencentes ao Filo Chordata. Inclusive, acredita-se que os animais que deram origem aos cordados fossem muito similares às larvas dos urocordados. Ascídias AvançarMenu
  • 7.
  • 8.
    Subfilo Cephalochordata Animais marinhosde corpo alongado, semelhante ao formato de alguns peixes, cujo representante mais conhecido é o anfioxo (aquele utilizado como modelo de desenvolvimento embrionário). O nome do grupo deve-se ao fato de que a notocorda, além de persistir até a fase adulta, estende- se da extremidade posterior até a cabeça. Medem aproximadamente 6 cm de comprimento e vivem enterrados na areia. Ao contrário das ascídias, não são sésseis, mas veremos que apresentam algumas estruturas muito semelhantes. Anfioxo AvançarMenu
  • 9.
  • 10.
    Classe Myxini São ospeixes-bruxa (ou feiticeiras), animais marinhos que não possuem vértebras, apenas um crânio cartilaginoso (não são peixes!). A sustentação do animal está a cargo da notocorda, que persiste até a fase adulta. A ausência de vértebras propicia a estes animais, um corpo bastante maleável, eles podem dar um nó em si mesmos. Vivem enterrados em ambientes marinhos e se alimentam de anelídeos e peixes, vivos ou mortos, com o uso de um par de estruturas contendo dentículos, que se protrai a partir da boca. Peixes-bruxa AvançarMenu
  • 11.
  • 12.
    Classe Petromyzontida São aslampréias, animais principalmente marinhos (alguns conseguem viver em ambientes dulcícolas). São ectoparasitas agressivos e se alimentam parasitando peixes com o uso de uma língua raspadora, que os auxilia a perfurar a pele do hospedeiro, e também secretam substâncias anticoagulantes na saliva. Lampréia AvançarMenu
  • 13.
    Barbatana dorsal anteriorBarbatana dorsal posteriorOlhos Narina Túnel bucal Cabeça Brânquias externas Tronco Abertura cloacal Calda Nadadeira VoltarMenu
  • 14.
    Classe Chondrichthyes • Sãoos peixes que possuem esqueleto cartilaginoso; • Possuem de 5-7 pares de fendas branquiais, além de outra abertura, o espiráculo, canal entre a faringe e o meio externo. • A maioria é carnívora. • Possuem no intestino, uma estrutura chamada válvula espiral, cujas funções são aumentar a área de absorção do órgão, e retardar o trânsito dos alimentos ao longo dele, aumentando a eficiência da absorção de nutrientes. • Apresentam eletrorreceptores denominados ampolas de Lorenzini. Consistem de canais sensitivos com células sensoriais capazes de captar correntes elétricas geradas pela atividade muscular de outros animais. Localizados na cabeça. • No que diz respeito à reprodução, são dióicos, apresentam fecundação interna (o macho tem apêndices copuladores chamados de cláspers), e o desenvolvimento é direto. Maioria ovovivípara. • Seu principal excreta nitrogenado é a uréia. AvançarMenu
  • 15.
  • 16.
    Classe Osteichthyes (Actinopterygii) •São os peixes de nadadeiras raiadas, possuidores de um esqueleto ósseo: • Possuem escamas geralmente dispostas como as telhas de uma casa. • Apresentam uma bexiga natatória, uma bolsa interna cheia de gás, responsável por controlar a flutuabilidade do peixe. Estes peixes têm uma glândula de gás, que secreta ácido lático no sangue. O aumento da acidez promove o aumento da dissociação do O2 com a hemoglobina, então o O2 vai para a bexiga natatória. Acredita-se que uma bolsa ancestral originou tanto as bexigas natatórias quanto os pulmões dos peixes pulmonados. (OBS: O controle da flutuabilidade dos peixes cartilaginosos é feito com a secreção de óleo pelo fígado!). • No que diz respeito à reprodução, a maioria é dióica, de fecundação externa e desenvolvimento direto (aos peixes jovens dá-se o nome de alevinos). Maioria ovípara. • Seu principal excreta nitrogenado é a amônia. AvançarMenu
  • 17.
  • 18.
    Caracteres Osteichthyes Condrichthyes Esqueletoósseo cartilaginoso Escamas presentes ou ciclóides placóides Válvula espiral ausente presente Brânquias com opérculo sem opérculo Boca na porção anterior da cabeça na porção ventral da cabeça Bexiga Natatória presente ausente Sistema Digestório com ânus com cloaca Comparação entre o Reino Osteichthyes e o Condrichthyes VoltarAvançar
  • 19.
  • 20.
    Classe Amphibia Vertebrados tetrápodesque, em geral, apresentam uma “vida dupla” (daí o nome, amphi: duas e bio: vida): Uma fase larval aquática, e uma fase adulta terrestre, mas ainda dependente de ambientes aquáticos. Os anfíbios foram os primeiros vertebrados a colonizar o ambiente terrestre, na medida em que este mesmo ambiente foi colonizado pelas grandes plantas vasculares, que foram capazes de criar ambientes úmidos mais afastados dos lagos e rios. São, portanto, o equivalente animal das briófitas e pteridófitas, pois ainda precisam de ambientes aquáticos para se reproduzir, e não possuem todas as adaptações necessárias para uma vida inteiramente terrestre. AvançarMenu
  • 21.
  • 22.
  • 23.
    Classe Reptilia Os répteis(reptilis: rastejar em latim) são um grupo de vertebrados predominantemente terrestres com o corpo geralmente recoberto por uma pele grossa escamada, e pernas curtas ou mesmo sem pernas, como as serpentes. Foram os vertebrados que conquistaram definitivamente o ambiente terrestre, graças a uma série de novas características que apresentam em relação aos anfíbios, que os permitem se reproduzir sem a necessidade de depositar seus ovos na água (o ovo amniótico) e evitar a perda de água pela superfície do corpo. Esta é a classe á qual pertencem as serpentes, crocodilos, lagartos e tartarugas atuais, além dos animais preferidos das crianças, os dinossauros. AvançarMenu
  • 24.
  • 25.
  • 26.
    Classe Aves Vertebrados como corpo aerodinâmico e recoberto por penas, e cujos membros anteriores são modificados em asas. Existem aproximadamente 9 mil espécies de aves no mundo. • Existem dois tipos básicos de aves: • · Ratitas: Aves que não voam, geralmente possuem pernas longas adaptadas para a corrida, e o osso esterno (aquele que fica no meio do peito) achatado, desprovido de uma quilha. Exemplos: Ema, avestruz, Kiwi e Casuar. • · Carenadas: Aves voadoras (exceto os pingüins, que voam na água J), possuem o osso esterno com uma porção bem desenvolvida e saliente, a quilha, onde se inserem os músculos responsáveis pelo vôo. AvançarMenu
  • 27.
  • 28.
  • 29.
    Classe Mammalia Animais como corpo geralmente recoberto por pêlos, e que possuem glândulas mamárias, cuja secreção nutritiva, o leite, é utilizada para alimentar seus filhotes durante certo tempo. É a classe de vertebrados mais diversificada, apresenta representantes terrestres, aquáticos e até capazes de voar! AvançarMenu
  • 30.
  • 31.
    Rickman et al.,2009 Diversidade Rickman et al., 2009 Celulose digerida por microorganismos simbiontes, regurgitada e remastigada, proteína digerida pelos ruminantes de origem microbiana VoltarAvançar
  • 32.