ECV 130 – ESTRADAS
Sumário
• Considerações Iniciais
• Fatores que influenciam a escolha de um
traçado
• Anteprojeto
• Projeto Final
• Representação Gráfica do Projeto
Definição de Estradas
Rodovias
Estrada destinada a transferência de pessoas e/ou bens, entre
dois locais geograficamente separados, efetuada por veículos
automotores como carros, motos, ônibus e caminhões, também
denominadas de estradas de rodagem.
História
Primeiros registros históricos no mundo do uso de estradas:
Pesquisas arqueológicas mostram que as primeiras estradas foram construídas a partir de
trilhas usadas por povos pré-históricos e se localizaram no sudoeste da Ásia, numa ampla
área delimitada pelo mar Negro, Cáspio, Mediterrâneo e o golfo Pérsico.
Primeiras estradas datam de 2500 AC., o faraó Keops A grande Pirâmide (230m base x
146m altura).2,3 milhões de blocos de pedra, cada pesando 2,5 t, 100.000 homens durante
20 anos, para isso construiu-se uma estrada pavimentada com grandes lajes de pedra com
a face superior trabalhada (pista lisa), os blocos eram arrastados sobre uma espécie de
trenó arrastado por inúmeras parelhas de escravos, para diminuir o atrito parte da pista era
lubrificada com óleo e água.
História
História das Rodovias
A primeira rodovia pavimentada no Brasil, foi a Estrada União e Indústria, que liga
Petrópolis (RJ) a Juiz de Fora (MG), que comemorou 150 anos em 2011, foi
inaugurada em 23 de junho de 1861 pelo imperador dom Pedro II e construída
com a mão de obra de colonos alemães
História das Rodovias
Os revestimentos até o início do século 19 eram executados com pedras,
madeiras ou solo selecionado (MS). A partir daquela época passou-se a usar o
cimento e o asfalto nas pavimentações rodoviárias.
Início - 1802 na França, 1838 - Estados Unidos e 1869 na Inglaterra (asfaltos
naturais).
Os asfaltos derivados de petróleo foram utilizados a partir de 1909. (mais
puros e mais econômicos que os asfaltos naturais).
História das Rodovias
As estradas brasileiras tiveram sua construção iniciada apenas no século 19 e as rodovias surgiram só na
década de 1920, primeiro no Nordeste, em programas de combate às secas. Em 1928 foi inaugurada a
primeira rodovia pavimentada, a Rio-Petrópolis, a rodovia Washington Luís, hoje pertencente ao trecho da
BR040.
História das Rodovias
A partir das décadas de 1940 e 1950, a construção de rodovias ganhou poderoso
impulso devido a três fatores principais:
Criação do Fundo Rodoviário Nacional (lei Joppert), em 1946, que
estabeleceu um imposto sobre combustíveis líquidos, usado para financiar a
construção de estradas pelos estados e a União;
Criação dos Departamentos Estaduais de Estradas de Rodagem os DER’s,
como também o departamento Nacional de Estradas de Rodagem - DNER.
Fundação da Petrobrás, em 1954, que passou a produzir asfalto em grande
quantidade;
Implantação da indústria automobilística nacional, em 1957.
História das Rodovias
A mudança da capital do Rio de Janeiro para Brasília levou à criação de um novo e ambicioso plano
rodoviário para ligar a nova capital a todas as regiões do país. Entre as rodovias construídas a partir
desse plano destacam-se a Brasília-Acre e a Belém-Brasília, que se estende por 2.070km, um terço dos
quais através da selva amazônica.
Pará
Acre
Brasília
Matriz de Transportes no Brasil (2015)
Extensão das Rodovias Brasileiras
Fonte: CNT, 2015
Extensão das Rodovias Brasileiras
Fonte: CNT, 2015
Fonte: CNT, 2015
Fonte: CNT, 2015
Projeto de Estradas
Para a elaboração de um projeto de estradas as atividades são divididas em
fases, envolvendo equipes multidisciplinares na área da engenharia, que
devem executar ações coordenadas com o propósito de atingir-se o objetivo
a que se propõe.
O projeto de uma estrada inicia com a escolha de um traçado de uma
diretriz principal, e a partir do qual são desenvolvidos os estudos.
O traçado final é contemplado no projeto geométrico da rodovia,
e é a partir dos dados resultantes desse projeto que se segue os
demais estudos:
Pavimentação
Desapropriação
Sinalização
Terraplenagem
Ambiental
Orçamento
Hidrológico
Projeto de Estradas
Atividades – projeto estradas
• As principais atividades para elaboração de um projeto
viário são:
• Estudos de tráfego;
• Estudos geológicos e
geotécnicos;
• Estudos hidrológicos;
• Estudos topográficos;
• Projeto geométrico;
• Projeto de
terraplenagem;
• Projeto de
pavimentação;
• Projeto de drenagem;
• Projeto de obras de arte
correntes;
• Projeto de obras de arte
especiais;
• Projeto de viabilidade
econômica;
• Projeto de desapropriação;
• Projetos de interseções,
retornos e acessos;
• Projeto de sinalização;
• Projeto de elementos de
segurança;
• Orçamento da obra e plano
de execução;
• Relatório de impacto
ambiental.
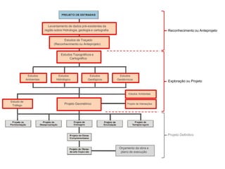
Levantamento de dados pré-existentes da
região sobre Hidrologia, geologia e cartografia
Estudos de Traçado
(Reconhecimento ou Anteprojeto)
Estudos Topográficos e
Cartográfico
Estudos
Ambientais
Estudo de
Tráfego
Estudos Estudos
Hidrológico Geológicos
Projeto Geométrico
Estudos
Geotécnicos
Estudos Ambientais
Projeto de Interseções
Orçamento da obra e
plano de execução
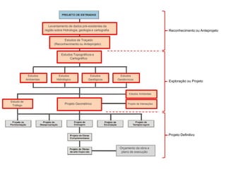
Levantamento de dados pré-existentes da
região sobre Hidrologia, geologia e cartografia
Estudos de Traçado
(Reconhecimento ou Anteprojeto)
Estudos Topográficos e
Cartográfico
Estudos
Ambientais
Estudo de
Tráfego
Estudos Estudos
Hidrológico Geológicos
Projeto Geométrico
Estudos
Geotécnicos
Estudos Ambientais
Projeto de Interseções
Orçamento da obra e
plano de execução
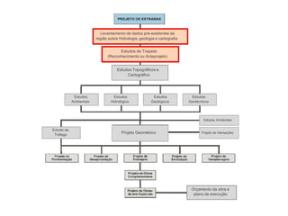
Levantamento de dados pré-existentes da
Estudos
Ambientais
Estudo de
Tráfego
região sobre Hidrologia, geologia e cartografia
Estudos de Traçado
(Reconhecimento ou Anteprojeto)
Estudos Topográficos e
Cartográfico
Estudos Estudos
Hidrológico Geológicos
Projeto Geométrico
Estudos
Geotécnicos
Estudos Ambientais
Projeto de Interseções
Orçamento da obra e
plano de execução
Reconhecimento ou Anteprojeto
Exploração ou Projeto
Projeto Definitivo
Fases do Estudo do Traçado de uma Estrada
Reconhecimento ou Anteprojeto;
Exploração ou Projeto;
Locação ou Projeto Definitivo.
Fases do Estudo do Traçado de uma Estrada
Reconhecimento ou Anteprojeto
É a primeira fase da escolha do traçado de uma estrada. Tem por objetivo principal o levantamento e a
análise de dados da região necessários à definição dos possíveis locais por onde a estrada possa passar.
Nesta fase são detectados os principais obstáculos topográficos, geológicos, hidrológicos e escolhidos
locais para o lançamento de anteprojetos.
Mapas rodoviários
Fotografias aéreas (aerofotogrametria)
Cartas geográficas
Planos e estudos anteriores
Explorações topográficas em campo
Reconhecimento ou Anteprojeto
A - Localização dos pontos inicial e final da estrada;
B - Indicação dos pontos obrigatórios de passagem;
Pontos Obrigatórios de Passagem de Condição: São determinados por fatores não técnicos, como
fatores políticos, econômicos, sociais, históricos, etc.
Pontos Obrigatórios de Passagem de Circunstância : A escolha desses pontos é, portanto, um problema
essencialmente técnico. (seja para se obter melhores condições de tráfego e/ou para possibilitar obras
menos dispendiosas).
C - Retas que ligam os pontos obrigatórios de passagem.
Diretriz Geral: É a reta que liga os pontos extremos da estrada;
Diretriz Parcial: É cada uma das retas que liga dois pontos obrigatórios intermediários.
Reconhecimento ou Anteprojeto
(C,D) Pontos Obrigatórios de Passagem de Condição;
(G ) Pontos Obrigatórios de Passagem de Circunstância;
(AB)Diretriz Geral;
(BC, CG, GE, ED, DA) Diretriz Parcial.
Reconhecimento ou Anteprojeto
Traçado de Vale
Traçado de Montanha
Principais tarefas na Fase de Reconhecimento
Coleta de dados sobre a região (mapas, cartas, fotos aéreas, topografia, dados sócio-
econômicos, tráfego, estudos geológicos e hidrológicos existentes, etc);
Observação do terreno dentro do qual se situam os pontos obrigatórios de passagem de
condição (no campo, em cartas ou em fotografias aéreas);
A determinação das diretrizes geral e parciais, considerando-se apenas os pontos
obrigatórios de condição;
Determinação dos pontos obrigatórios de passagem de circunstância;
Determinação das diversas diretrizes parciais possíveis;
Seleção das diretrizes parciais que forneçam o traçado mais próximo da diretriz geral;
Levantamento de quantitativos e custos preliminares das alternativas;
Avaliação dos traçados.
Tarefas na Fase de Reconhecimento
1. Reconhecimento usando Mapas e Cartas
2. Reconhecimento usando Aerofoto
3. Reconhecimento usando Aerofotogrametria
4. Reconhecimento com Imagens Orbitais
5. Reconhecimento Terrestre
1. Reconhecimento usando Mapas e Cartas
No Brasil geralmente dispõe-se de Mapas ou Cartas em escalas pequenas, dando apenas
indicações dos cursos d’água e, esquematicamente, o relevo do terreno. O estudo neste tipo
de carta não é suficiente para a escolha da melhor alternativa de traçado, sendo necessário
deslocar-se ao campo e percorrer várias diretrizes selecionadas em escritório, para se
definir qual a melhor.
Assim como o Reconhecimento sobre o Mapa ou Carta deve ser seguido de uma
verificação no campo, esse reconhecimento visual do terreno é complementado por um
levantamento topográfico expedito, que permitirá fazer o desenho da(s) faixa(s)
reconhecidas(s), para as alternativas propostas em escritório.
2. Reconhecimento usando Aerofoto
Por muitos anos os engenheiros rodoviários vêm usando fotografias aéreas em projetos de
estradas, inicialmente apenas com finalidade de estudos de alternativas aos itinerários e
depois em todas as fases de projetos. As possíveis rotas eram examinadas em pares
estereoscópicos e interpretadas às condições do terreno, levando-se em conta:
Ocupação do terreno
Volume de terraplanagem
Drenagem
Risco de deslizamentos
Localização de materiais para Sub-bases, Bases e Agregados de construção
Locais de transposição de Rios e Gargantas.
2. Reconhecimento usando Aerofoto
A primeira foto aérea foi tirada em 1858, por Tournachon de um balão, para ser usada na confecção de
mapas. Mas foi com a I Guerra Mundial que as aerofotos tornaram-se realmente importantes, tendo sido
fundamentais na II Guerra Mundial.
Nos anos 1950 teve início do uso de aerofotogrametria como fonte de dados topográficos
No Brasil os métodos aerofotogramétricos foram usados em vários DER (Departamentos de Estradas
de Rodagem) pelo Brasil, por volta dos anos 1970.
Nas décadas de 70 e 80 o antigo DNER (Departamento Nacional de Estradas de Rodagem) usaram
fotografias na fase de Reconhecimento em escalas como 1:10.000 e 1:20.000.
Em 1996 o DNER chegou a especificar a escala de restituição de 1:5.000 apenas para anteprojeto.
A partir de 2006 o DNIT (Departamento Nacional de Infra-estrutura de Transportes) e o DER-SP
passaram a especificar fotogrametria para projetos básicos (ou ante-projetos) e projetos executivos (ou
projetos finais).
2. Reconhecimento usando Aerofoto
Estudo de traçado com pares estereoscópicos Estudo de traçado uso de anaglifo para
visualização em 3D sendo necessário um
óculos vermelho e azul
Pode-se realizar medições de diferença de altura
utilizando-se o Método de medição de Paralaxe.
2. Reconhecimento usando Aerofoto
Estudo de traçado uso de anaglifo para visualização em 3D sendo necessário um óculos vermelho e azul
A
B
3. Reconhecimento usando Aerofotogrametria
A partir de levantamentos aerofotogramétricos pode-se fazer estudos estereoscópicos do
traçado, pelo emprego de mosaico controlado, em escalas de 1:5000. Chama-se de mosaico
um conjunto de fotografias aéreas, unidas em seus pontos comuns, constituindo um todo
referente a determinada região. Tem-se:
Mosaico controlado: é quando a junção das fotografias individuais é feita mediante
controle das distâncias conhecidas de pontos no terreno, e que figurem nas fotografias;
Mosaico não controlado: é Quando as fotografias são unidas pela simples superposição
dos pontos comuns, sem nenhum controle em face do terreno a que se refere.
3. Reconhecimento usando Aerofotogrametria
Resolução de 2006 do DNIT
Escala na fase de Reconhecimento: 1:20.000 (planta) e 1:2000 (perfil)
ICN - Intervalo de Curva de nível
3. Reconhecimento usando Aerofotogrametria
Restituição Planimétrica e Altimétrica
3. Reconhecimento usando Aerofotogrametria
Vantagens
É método de levantamento eficiente para mapeamento de grandes extensões;
Pode ser mais seguro que outros métodos de levantamento, como em locais perigosos e
tráfego intenso;
Permite levantamento e mapeamento de áreas inacessíveis;
Cria um registro fotográfico da área do projeto, útil também para várias etapas do projeto;
Fornece produtos digitais de grande utilidade como ortofotos e MDT (Modelo Digital do
Terreno)
3. Reconhecimento usando Aerofotogrametria
Desvantagens
Definição de especificações adequadas de precisão com relação às exigências do cálculo
de massas de terraplanagem.
Não é possível mostrar razoavelmente o terreno, quando a área é coberta por vegetação
densa .
Atrasos por condições de tempo e nebulosidade em certas regiões e estações do ano.
Falta de engenheiros civis com formação adequada em aerofotogrametria.
4. Reconhecimento com Imagens Orbitais
Os estudos de traçado podem ser realizados com o emprego de imagens Orbitais
e/ou dados altimétricos gerados pelo processo denominado de Interferometria e
de interferogramas :
4.1- Dados Orbitais de sensores de imageamento (sensores passivos);
4.2- Dados Orbitais de sensores tipo Radar (sensores ativos);
4. Reconhecimento com Imagens Orbitais
4.1- Dados Orbitais de sensores de imageamento (sensores passivos);
4. Reconhecimento com Imagens Orbitais
4.1- Dados Orbitais de sensores de imageamento (sensores passivos);
4. Reconhecimento com Imagens Orbitais
4.2- Dados Orbitais de sensores tipo Radar (sensores ativos);
4. Reconhecimento com Imagens Orbitais
4.2- Dados Orbitais de sensores tipo Radar (sensores ativos);
3. Reconhecimento com Imagens Orbitais
TERRA 3D
O satélite alemão TanDEM-X, colocado em órbita pela Agência Espacial Alemã (DLR) em 21
de junho, começou a enviar as primeiras imagens apenas três dias e meio após o seu
lançamento, mostrando as regiões de Madagascar, Ucrânia e Moscou. Juntamente com o
satélite gêmeo TerraSAR-X, o TanDEM-X vai levar três anos para coletar dados radar
estéreo para a criação de um modelo digital de toda a superfície terrestre, com precisão
relativa melhor que dois metros.
Uma região geográfica será imageada a partir de duas posições diferentes, isso é
semelhante à forma como nós usamos os olhos para obter uma imagem 3D com precisão.
Os dois olhos do projeto Terra 3D estão nos satélites Tandem-X e TerraSAR-X, permitindo a
criação de interferogramas de diferentes distâncias.
3. Reconhecimento com Imagens Orbitais
Terra 3D
TerraSAR-X
Tandem-X
4. Reconhecimento com Imagens Orbitais
Dados Orbitais de sensores de imageamento e sensores tipo Radar (SRTM ou GDEM)
3. Reconhecimento Terrestre
No caso de insuficiência ou inexistência de elementos cartográficos da região, os trabalhos
de campo para o reconhecimento exigirão maiores detalhamentos para se definir os
elementos topográficos, capazes de fornecer indicações precisas das alternativas de
traçados.
História Recente
Inspeção local de todos os traçados possíveis. O engenheiro percorre, de automóvel, à
cavalo ou a pé, a região, levando uma bússula, um aneróide (barômetro) e acompanhado d
um guia que conheça todos os caminhos.
Todas as diretrizes são percorridas e uma avaliação dos traçados, baseada no espírito de
observação e outros elementos colhidos, é realizada objetivando selecionar uma ou duas
diretrizes para uma avaliação posterior. “
3. Reconhecimento Terrestre
Hoje
Os trabalhos de reconhecimento terrestre, quando são feitos, uma vez que existem fotos
aéreas e/ou imagens de satélites, são desenvolvidos numa inspeção local de todos os
traçados possíveis. O engenheiro percorre a região e mapeia os diferentes traçados com o
uso receptores GPS (Global Positioning System) e acompanhado de um guia que conheça
todos os caminhos.
Todas as diretrizes são percorridas e uma avaliação dos traçados, baseada no espírito de
observação e outros elementos colhidos, é realizada objetivando selecionar uma diretriz
para uma avaliação posterior. “
3. Reconhecimento Terrestre
Após o reconhecimento é feito um relatório completo e detalhado que recebe o nome de
Memorial do Reconhecimento, no qual devem ser justificadas todas as opções adotadas.
Basicamente, este relatório, que também é chamado de Relatório Preliminar, contém:
Descrição dos dados coletados no reconhecimento;
Descrição das alternativas estudadas;
Descrição de subtrechos de cada alternativa, caso existam;
Descrição das características geométricas adotadas;
Apresentação dos quantitativos e custos preliminares (Orçamento Preliminar);
Análise técnica-econômica e financeira dos traçados.
3. Reconhecimento Terrestre
Além da parte de texto, deve ser elaborado o desenho da linha de
reconhecimento em planta e perfil. A escala das plantas a serem
apresentadas deve ser 1:20.000, podendo-se aceitar, para trechos muito
extensos (acima de 400 km), a representação na escala de 1:40.000 ou
1:50.000.
O perfil da linha de reconhecimento deverá ser apresentado nas escalas
horizontal de 1:20.000 ou 1:50.000 e vertical 1:2000 ou 1:5000.
Cidades A e C
Diretriz Geral
Alternativa 1 ou Cidade
Alternativa 2
Alternativa 3
B =
(a, b) =
(c, d, e, h, f, g) =
(i, j) =
(Aa, Ab, ac, ce, ei, bd, dB, Bh, hf, hg, fj, fj, jC, iC) =
Cidades A e C
Diretriz Geral
Alternativa 1 ou Cidade
Alternativa 2
Alternativa 3
B = Pontos Obrigatórios de Passagem de Condição
(a, b) = Pontos Obrigatórios de Passagem de Circunstância - Topografia
(c, d, e, h, f, g) = Pontos Obrigatórios de Passagem de Circunstância - Hidrologia
(i, j) = Pontos Obrigatórios de Passagem de Circunstância - Obstáculo Físico
(Aa, Ab, ac, ce, ei, bd, dB, Bh, hf, hg, fj, fj, jC, iC) = Diretriz Parcial
Fatores que influem na Escolha do Traçado
A Topografia da Região
As condições geológicas e geotécnicas do terreno
A Hidrografia e Hidrologia da região
A presença de benfeitoria ao longo da Região
Custo e Aspecto Ambiental
Fatores que influem na Escolha do Traçado
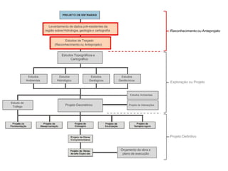
Levantamento de dados pré-existentes da
Estudos
Ambientais
Estudo de
Tráfego
região sobre Hidrologia, geologia e cartografia
Estudos de Traçado
(Reconhecimento ou Anteprojeto)
Estudos Topográficos e
Cartográfico
Estudos Estudos
Hidrológico Geológicos
Projeto Geométrico
Estudos
Geotécnicos
Estudos Ambientais
Projeto de Interseções
Orçamento da obra e
plano de execução
Reconhecimento ou Anteprojeto
Exploração ou Projeto
Projeto Definitivo
Fases do Estudo do Traçado de uma Estrada
Reconhecimento ou Anteprojeto;
Exploração ou Projeto;
Locação ou Projeto Definitivo.
Fases do Estudo do Traçado de uma Estrada
Exploração ou Projeto
Com o objetivo de realizar o Projeto Definitivo de Engenharia da Estrada, executa-se uma
segunda etapa de estudos, com mais detalhes, possibilitando a obtenção de todos os demais
elementos para a elaboração de um projeto inicial da estrada. Esta nova etapa é denominada
Exploração ou Projeto.
Durante a fase de exploração são desenvolvidos outros estudos, além dos topográficos, como os
relativos à tráfego, hidrologia, geologia, geotécnica, etc. Estes estudos possibilitam a
elaboração dos projetos geométrico, drenagem, terraplenagem, pavimentação, etc...
Exploração ou Projeto
A metodologia clássica de exploração consiste basicamente, dentre outros estudos, no
levantamento topográfico planialtimétrico rigoroso de uma faixa limitada do terreno, dentro
da qual seja possível projetar o eixo da futura estrada (faixa de exploração).
Tomando-se para referência os Pontos Obrigatórios de Passagem (de Condição e de
Circunstância), determinados na etapa anterior, procura-se demarcar no terreno uma linha
poligonal tão próxima quanto possível do futuro eixo de projeto da estrada.
Exploração ou Projeto
ou Cidade
Alternativa 3
Exploração ou Projeto
ou Cidade
Alternativa 3
Topografia Convencional
Levantamentos Aerofotogrametria + Exploração em Campo
Perfilamento a Laser aerotransportado + Exploração em Campo
Exploração ou Projeto
A poligonal levantada topograficamente na fase de exploração recebe a
denominação de Eixo de Exploração ou Poligonal de Exploração. É importante
observar que esta poligonal não é necessariamente igual à poligonal estabelecida
na fase de Reconhecimento, pois a equipe de exploração pode encontrar, nesta
fase, uma linha tecnicamente mais indicada e que se situe ligeiramente afastada
da diretriz do reconhecimento. Observe-se, também, que o eixo de exploração
não será necessariamente o eixo de projeto definitivo, isto é, o eixo da estrada a
ser construída.
Fases de Estudos de um Projeto de
Estradas
• Exploração ou Projeto
• Trabalhos de Campo
• Lançamento do Eixo da Poligonal
É uma etapa muito importante na exploração, devido ao fato de que a poligonal
a ser implantada será a linha de apoio para os demais serviços topográficos,
com o objetivo de colher elementos que possibilitem a representação gráfica do
relevo do terreno ao longo da faixa. Este aspecto evidencia o extremo cuidado
que se deve ter na orientação a ser dada para o lançamento dos alinhamentos,
que irão constituir a poligonal de exploração.
O lançamento da poligonal de exploração deverá ser feito com base em
medidas lineares (distâncias horizontais) e angulares (azimutes e deflexões)
dos alinhamentos. Considerando-se toda a extensão da linha de
reconhecimento, pode a implantação da poligonal de exploração ser entregue a
uma única equipe de topografia ou distribuída por mais de uma delas. Em
qualquer caso, cada trecho a ser levantado por uma equipe deve ter suas
extremidades localizadas em pontos obrigatórios de passagem, para que se
possa garantir a continuidade do eixo de exploração.
Fases de Estudos de um Projeto de
Estradas
• Exploração ou Projeto
• Trabalhos de Campo
• Lançamento do Eixo da Poligonal
Os pontos de mudança de direção, quando não coincidentes
com estacas inteiras (o que geralmente acontece) são
indicados pela estaca inteira imediatamente anterior mais a
distância do ponto a essa estaca
Fases de Estudos de um Projeto de
Estradas
• Exploração ou Projeto
• Trabalhos de Campo
• Lançamento do Eixo da Poligonal
As anotações deste estágio inicial são feitas na chamada
Caderneta de Alinhamento ou Caderneta de Caminhamento
Fases de Estudos de um Projeto de
Estradas
• Exploração ou Projeto
• Trabalhos de Campo
• Nivelamento e Contranivelamento
O eixo da poligonal deverá ser nivelado em todas as estacas, portanto,
utilizando-se os piquetes cravados no estaqueamento, com o objetivo de
determinar as cotas dos pontos do terreno, para traçar o perfil longitudinal.
A cota inicial deverá ser transportada de uma referência de nível (RN) existente
na região ou arbitrada, quando tal não puder acontecer..
Fases de Estudos de um Projeto de
Estradas
• Exploração ou Projeto
• Trabalhos de Campo
• Levantamento das Seções Transversais
Para possibilitar a representação gráfica do relevo do terreno, ao longo da faixa
de exploração, procede-se ao levantamento de seções transversais, a partir do
eixo de exploração, conforme indica a Figura
Fases de Estudos de um Projeto de
Estradas
• Exploração ou Projeto
• Trabalhos de Campo
• Levantamento das Seções Transversais
Os elementos do levantamento das seções transversais deverão ser anotados
em caderneta própria, denominada Caderneta de Seccionamento
Fases de Estudos de um Projeto de
Estradas
• Exploração ou Projeto
• Trabalhos de Escritório
Os trabalhos de escritório referentes às informações colhidas nos estudos
topográficos têm por fim organizar a planta da faixa levantada, com a
representação do relevo do terreno, planta esta que vai permitir projetar a
diretriz da futura estrada e avaliar o custo provável da mesma.
Concluídos os serviços de campo, as cadernetas são levadas ao escritório para
os trabalhos de conferência e cálculos, após o que se tem condições de
preparar os desenhos. Portanto, para a confecção dos desenhos será
necessário calcular as cadernetas de caminhamento, de nivelamento, de
contranivelamento e de seccionamento.
O desenho da planta baixa, apresentando a poligonal de exploração, deverá
ser feita com o auxílio de uma malha de coordenadas retangulares, na escala
1:2000.
O desenho do perfil longitudinal do terreno, ao longo do eixo da poligonal de
exploração, é feito nas escalas horizontal 1:2.000 e vertical 1:200...
As seções transversais são desenhadas na escala única de 1:200
Fases de Estudos de um Projeto de
Estradas
• Exploração ou Projeto
• Trabalhos de Escritório
Perfil Longitudinal
Fases de Estudos de um Projeto de
Estradas
• Exploração ou Projeto
• Trabalhos de Escritório
Perfil Transversal
Fases de Estudos de um Projeto de
Estradas
• Exploração ou Projeto
• Trabalhos de Escritório
Planta Baixa de Exploração
Fases de Estudos de um Projeto de
Estradas
• Projeto Definitivo ou Locação
• Trabalhos de Escritório
É a fase de detalhamento da fase de exploração (fase anterior), ou
seja, o cálculo de todos os elementos necessários à perfeita definição
do projeto em planta, perfil longitudinal e seções transversais. O
projeto final da estrada é o conjunto de todos esses projetos,
complementado por memórias de cálculo, justificativa de soluções e
processos adotados, quantificação de serviços, especificações de
materiais, métodos de execução e orçamento.
Uma estrada, quando bem projetada, não deverá apresentar
inconvenientes como curvas fechadas e freqüentes, greide muito
quebrado e com declividades fortes ou visibilidade deficiente. Ao
projetar uma estrada deve-se, na medida do possível, evitar essas
características indesejáveis.
Fases de Estudos de um Projeto de
Estradas
• Projeto Definitivo ou Locação
• Trabalhos de Escritório
Como regras básicas, leva-se em consideração o seguinte:
• As curvas devem ter o maior raio possível;
• A rampa máxima somente deve ser empregada em casos
particulares e com a menor extensão possível;
• A visibilidade deve ser assegurada em todo o traçado, principalmente
nos cruzamentos e nas curvas horizontais e verticais;
• Devem ser minimizados ou evitados os cortes em rocha;
• Devem ser compensados os cortes e os aterros;
• As distâncias de transporte devem ser as menores possíveis.
Exploração ou Projeto
Eixo de
Exploração
Eixo da Fase de
Reconhecimento
Levantamento de dados pré-existentes da
Estudos
Ambientais
Estudo de
Tráfego
região sobre Hidrologia, geologia e cartografia
Estudos de Traçado
(Reconhecimento ou Anteprojeto)
Estudos Topográficos e
Cartográfico
Estudos Estudos
Hidrológico Geológicos
Projeto Geométrico
Estudos
Geotécnicos
Estudos Ambientais
Projeto de Interseções
Orçamento da obra e
plano de execução
Reconhecimento ou Anteprojeto
Exploração ou Projeto
Projeto Definitivo
Fases do Estudo do Traçado de uma Estrada
Reconhecimento ou Anteprojeto;
Exploração ou Projeto;
Locação ou Projeto Definitivo.
Locação ou Projeto Definitivo
É a fase de detalhamento da fase de Exploração, ou seja, o cálculo de todos os elementos
necessários à perfeita definição do projeto em planta, perfil longitudinal e seções transversais. O
projeto final da estrada é o conjunto de todos esses projetos, complementado por memórias de
cálculo, justificativa de soluções e processos adotados, quantificação de serviços, especificações
de materiais, métodos de execução e orçamento.
Uma estrada, quando bem projetada, não deverá apresentar inconvenientes como curvas
fechadas e freqüentes, greide muito quebrado e com declividades fortes ou visibilidade
deficiente. Ao projetar uma estrada deve-se, na medida do possível, evitar essas características
indesejáveis.
Locação ou Projeto Definitivo
Como regras básicas, leva-se em consideração o seguinte:
As curvas devem ter o maior raio possível;
A rampa máxima somente deve ser empregada em casos particulares e com a menor extensão
possível;
A visibilidade deve ser assegurada em todo o traçado, principalmente nos cruzamentos e nas
curvas horizontais e verticais;
Devem ser minimizados ou evitados os cortes em rocha;
Devem ser compensados os cortes e os aterros;

Est 01

  • 1.
    ECV 130 –ESTRADAS
  • 2.
    Sumário • Considerações Iniciais •Fatores que influenciam a escolha de um traçado • Anteprojeto • Projeto Final • Representação Gráfica do Projeto
  • 3.
    Definição de Estradas Rodovias Estradadestinada a transferência de pessoas e/ou bens, entre dois locais geograficamente separados, efetuada por veículos automotores como carros, motos, ônibus e caminhões, também denominadas de estradas de rodagem.
  • 4.
    História Primeiros registros históricosno mundo do uso de estradas: Pesquisas arqueológicas mostram que as primeiras estradas foram construídas a partir de trilhas usadas por povos pré-históricos e se localizaram no sudoeste da Ásia, numa ampla área delimitada pelo mar Negro, Cáspio, Mediterrâneo e o golfo Pérsico. Primeiras estradas datam de 2500 AC., o faraó Keops A grande Pirâmide (230m base x 146m altura).2,3 milhões de blocos de pedra, cada pesando 2,5 t, 100.000 homens durante 20 anos, para isso construiu-se uma estrada pavimentada com grandes lajes de pedra com a face superior trabalhada (pista lisa), os blocos eram arrastados sobre uma espécie de trenó arrastado por inúmeras parelhas de escravos, para diminuir o atrito parte da pista era lubrificada com óleo e água.
  • 5.
  • 6.
    História das Rodovias Aprimeira rodovia pavimentada no Brasil, foi a Estrada União e Indústria, que liga Petrópolis (RJ) a Juiz de Fora (MG), que comemorou 150 anos em 2011, foi inaugurada em 23 de junho de 1861 pelo imperador dom Pedro II e construída com a mão de obra de colonos alemães
  • 7.
    História das Rodovias Osrevestimentos até o início do século 19 eram executados com pedras, madeiras ou solo selecionado (MS). A partir daquela época passou-se a usar o cimento e o asfalto nas pavimentações rodoviárias. Início - 1802 na França, 1838 - Estados Unidos e 1869 na Inglaterra (asfaltos naturais). Os asfaltos derivados de petróleo foram utilizados a partir de 1909. (mais puros e mais econômicos que os asfaltos naturais).
  • 8.
    História das Rodovias Asestradas brasileiras tiveram sua construção iniciada apenas no século 19 e as rodovias surgiram só na década de 1920, primeiro no Nordeste, em programas de combate às secas. Em 1928 foi inaugurada a primeira rodovia pavimentada, a Rio-Petrópolis, a rodovia Washington Luís, hoje pertencente ao trecho da BR040.
  • 9.
    História das Rodovias Apartir das décadas de 1940 e 1950, a construção de rodovias ganhou poderoso impulso devido a três fatores principais: Criação do Fundo Rodoviário Nacional (lei Joppert), em 1946, que estabeleceu um imposto sobre combustíveis líquidos, usado para financiar a construção de estradas pelos estados e a União; Criação dos Departamentos Estaduais de Estradas de Rodagem os DER’s, como também o departamento Nacional de Estradas de Rodagem - DNER. Fundação da Petrobrás, em 1954, que passou a produzir asfalto em grande quantidade; Implantação da indústria automobilística nacional, em 1957.
  • 10.
    História das Rodovias Amudança da capital do Rio de Janeiro para Brasília levou à criação de um novo e ambicioso plano rodoviário para ligar a nova capital a todas as regiões do país. Entre as rodovias construídas a partir desse plano destacam-se a Brasília-Acre e a Belém-Brasília, que se estende por 2.070km, um terço dos quais através da selva amazônica. Pará Acre Brasília
  • 11.
    Matriz de Transportesno Brasil (2015)
  • 12.
    Extensão das RodoviasBrasileiras Fonte: CNT, 2015
  • 13.
    Extensão das RodoviasBrasileiras Fonte: CNT, 2015
  • 14.
  • 15.
  • 16.
    Projeto de Estradas Paraa elaboração de um projeto de estradas as atividades são divididas em fases, envolvendo equipes multidisciplinares na área da engenharia, que devem executar ações coordenadas com o propósito de atingir-se o objetivo a que se propõe. O projeto de uma estrada inicia com a escolha de um traçado de uma diretriz principal, e a partir do qual são desenvolvidos os estudos.
  • 17.
    O traçado finalé contemplado no projeto geométrico da rodovia, e é a partir dos dados resultantes desse projeto que se segue os demais estudos: Pavimentação Desapropriação Sinalização Terraplenagem Ambiental Orçamento Hidrológico Projeto de Estradas
  • 18.
    Atividades – projetoestradas • As principais atividades para elaboração de um projeto viário são: • Estudos de tráfego; • Estudos geológicos e geotécnicos; • Estudos hidrológicos; • Estudos topográficos; • Projeto geométrico; • Projeto de terraplenagem; • Projeto de pavimentação; • Projeto de drenagem; • Projeto de obras de arte correntes; • Projeto de obras de arte especiais; • Projeto de viabilidade econômica; • Projeto de desapropriação; • Projetos de interseções, retornos e acessos; • Projeto de sinalização; • Projeto de elementos de segurança; • Orçamento da obra e plano de execução; • Relatório de impacto ambiental.
  • 19.
    Levantamento de dadospré-existentes da região sobre Hidrologia, geologia e cartografia Estudos de Traçado (Reconhecimento ou Anteprojeto) Estudos Topográficos e Cartográfico Estudos Ambientais Estudo de Tráfego Estudos Estudos Hidrológico Geológicos Projeto Geométrico Estudos Geotécnicos Estudos Ambientais Projeto de Interseções Orçamento da obra e plano de execução
  • 20.
    Levantamento de dadospré-existentes da região sobre Hidrologia, geologia e cartografia Estudos de Traçado (Reconhecimento ou Anteprojeto) Estudos Topográficos e Cartográfico Estudos Ambientais Estudo de Tráfego Estudos Estudos Hidrológico Geológicos Projeto Geométrico Estudos Geotécnicos Estudos Ambientais Projeto de Interseções Orçamento da obra e plano de execução
  • 21.
    Levantamento de dadospré-existentes da Estudos Ambientais Estudo de Tráfego região sobre Hidrologia, geologia e cartografia Estudos de Traçado (Reconhecimento ou Anteprojeto) Estudos Topográficos e Cartográfico Estudos Estudos Hidrológico Geológicos Projeto Geométrico Estudos Geotécnicos Estudos Ambientais Projeto de Interseções Orçamento da obra e plano de execução Reconhecimento ou Anteprojeto Exploração ou Projeto Projeto Definitivo
  • 22.
    Fases do Estudodo Traçado de uma Estrada Reconhecimento ou Anteprojeto; Exploração ou Projeto; Locação ou Projeto Definitivo.
  • 23.
    Fases do Estudodo Traçado de uma Estrada Reconhecimento ou Anteprojeto É a primeira fase da escolha do traçado de uma estrada. Tem por objetivo principal o levantamento e a análise de dados da região necessários à definição dos possíveis locais por onde a estrada possa passar. Nesta fase são detectados os principais obstáculos topográficos, geológicos, hidrológicos e escolhidos locais para o lançamento de anteprojetos. Mapas rodoviários Fotografias aéreas (aerofotogrametria) Cartas geográficas Planos e estudos anteriores Explorações topográficas em campo
  • 24.
    Reconhecimento ou Anteprojeto A- Localização dos pontos inicial e final da estrada; B - Indicação dos pontos obrigatórios de passagem; Pontos Obrigatórios de Passagem de Condição: São determinados por fatores não técnicos, como fatores políticos, econômicos, sociais, históricos, etc. Pontos Obrigatórios de Passagem de Circunstância : A escolha desses pontos é, portanto, um problema essencialmente técnico. (seja para se obter melhores condições de tráfego e/ou para possibilitar obras menos dispendiosas). C - Retas que ligam os pontos obrigatórios de passagem. Diretriz Geral: É a reta que liga os pontos extremos da estrada; Diretriz Parcial: É cada uma das retas que liga dois pontos obrigatórios intermediários.
  • 25.
    Reconhecimento ou Anteprojeto (C,D)Pontos Obrigatórios de Passagem de Condição; (G ) Pontos Obrigatórios de Passagem de Circunstância; (AB)Diretriz Geral; (BC, CG, GE, ED, DA) Diretriz Parcial.
  • 26.
    Reconhecimento ou Anteprojeto Traçadode Vale Traçado de Montanha
  • 27.
    Principais tarefas naFase de Reconhecimento Coleta de dados sobre a região (mapas, cartas, fotos aéreas, topografia, dados sócio- econômicos, tráfego, estudos geológicos e hidrológicos existentes, etc); Observação do terreno dentro do qual se situam os pontos obrigatórios de passagem de condição (no campo, em cartas ou em fotografias aéreas); A determinação das diretrizes geral e parciais, considerando-se apenas os pontos obrigatórios de condição; Determinação dos pontos obrigatórios de passagem de circunstância; Determinação das diversas diretrizes parciais possíveis; Seleção das diretrizes parciais que forneçam o traçado mais próximo da diretriz geral; Levantamento de quantitativos e custos preliminares das alternativas; Avaliação dos traçados.
  • 28.
    Tarefas na Fasede Reconhecimento 1. Reconhecimento usando Mapas e Cartas 2. Reconhecimento usando Aerofoto 3. Reconhecimento usando Aerofotogrametria 4. Reconhecimento com Imagens Orbitais 5. Reconhecimento Terrestre
  • 29.
    1. Reconhecimento usandoMapas e Cartas No Brasil geralmente dispõe-se de Mapas ou Cartas em escalas pequenas, dando apenas indicações dos cursos d’água e, esquematicamente, o relevo do terreno. O estudo neste tipo de carta não é suficiente para a escolha da melhor alternativa de traçado, sendo necessário deslocar-se ao campo e percorrer várias diretrizes selecionadas em escritório, para se definir qual a melhor. Assim como o Reconhecimento sobre o Mapa ou Carta deve ser seguido de uma verificação no campo, esse reconhecimento visual do terreno é complementado por um levantamento topográfico expedito, que permitirá fazer o desenho da(s) faixa(s) reconhecidas(s), para as alternativas propostas em escritório.
  • 30.
    2. Reconhecimento usandoAerofoto Por muitos anos os engenheiros rodoviários vêm usando fotografias aéreas em projetos de estradas, inicialmente apenas com finalidade de estudos de alternativas aos itinerários e depois em todas as fases de projetos. As possíveis rotas eram examinadas em pares estereoscópicos e interpretadas às condições do terreno, levando-se em conta: Ocupação do terreno Volume de terraplanagem Drenagem Risco de deslizamentos Localização de materiais para Sub-bases, Bases e Agregados de construção Locais de transposição de Rios e Gargantas.
  • 31.
    2. Reconhecimento usandoAerofoto A primeira foto aérea foi tirada em 1858, por Tournachon de um balão, para ser usada na confecção de mapas. Mas foi com a I Guerra Mundial que as aerofotos tornaram-se realmente importantes, tendo sido fundamentais na II Guerra Mundial. Nos anos 1950 teve início do uso de aerofotogrametria como fonte de dados topográficos No Brasil os métodos aerofotogramétricos foram usados em vários DER (Departamentos de Estradas de Rodagem) pelo Brasil, por volta dos anos 1970. Nas décadas de 70 e 80 o antigo DNER (Departamento Nacional de Estradas de Rodagem) usaram fotografias na fase de Reconhecimento em escalas como 1:10.000 e 1:20.000. Em 1996 o DNER chegou a especificar a escala de restituição de 1:5.000 apenas para anteprojeto. A partir de 2006 o DNIT (Departamento Nacional de Infra-estrutura de Transportes) e o DER-SP passaram a especificar fotogrametria para projetos básicos (ou ante-projetos) e projetos executivos (ou projetos finais).
  • 32.
    2. Reconhecimento usandoAerofoto Estudo de traçado com pares estereoscópicos Estudo de traçado uso de anaglifo para visualização em 3D sendo necessário um óculos vermelho e azul Pode-se realizar medições de diferença de altura utilizando-se o Método de medição de Paralaxe.
  • 33.
    2. Reconhecimento usandoAerofoto Estudo de traçado uso de anaglifo para visualização em 3D sendo necessário um óculos vermelho e azul A B
  • 34.
    3. Reconhecimento usandoAerofotogrametria A partir de levantamentos aerofotogramétricos pode-se fazer estudos estereoscópicos do traçado, pelo emprego de mosaico controlado, em escalas de 1:5000. Chama-se de mosaico um conjunto de fotografias aéreas, unidas em seus pontos comuns, constituindo um todo referente a determinada região. Tem-se: Mosaico controlado: é quando a junção das fotografias individuais é feita mediante controle das distâncias conhecidas de pontos no terreno, e que figurem nas fotografias; Mosaico não controlado: é Quando as fotografias são unidas pela simples superposição dos pontos comuns, sem nenhum controle em face do terreno a que se refere.
  • 35.
    3. Reconhecimento usandoAerofotogrametria Resolução de 2006 do DNIT Escala na fase de Reconhecimento: 1:20.000 (planta) e 1:2000 (perfil) ICN - Intervalo de Curva de nível
  • 36.
    3. Reconhecimento usandoAerofotogrametria Restituição Planimétrica e Altimétrica
  • 37.
    3. Reconhecimento usandoAerofotogrametria Vantagens É método de levantamento eficiente para mapeamento de grandes extensões; Pode ser mais seguro que outros métodos de levantamento, como em locais perigosos e tráfego intenso; Permite levantamento e mapeamento de áreas inacessíveis; Cria um registro fotográfico da área do projeto, útil também para várias etapas do projeto; Fornece produtos digitais de grande utilidade como ortofotos e MDT (Modelo Digital do Terreno)
  • 38.
    3. Reconhecimento usandoAerofotogrametria Desvantagens Definição de especificações adequadas de precisão com relação às exigências do cálculo de massas de terraplanagem. Não é possível mostrar razoavelmente o terreno, quando a área é coberta por vegetação densa . Atrasos por condições de tempo e nebulosidade em certas regiões e estações do ano. Falta de engenheiros civis com formação adequada em aerofotogrametria.
  • 39.
    4. Reconhecimento comImagens Orbitais Os estudos de traçado podem ser realizados com o emprego de imagens Orbitais e/ou dados altimétricos gerados pelo processo denominado de Interferometria e de interferogramas : 4.1- Dados Orbitais de sensores de imageamento (sensores passivos); 4.2- Dados Orbitais de sensores tipo Radar (sensores ativos);
  • 40.
    4. Reconhecimento comImagens Orbitais 4.1- Dados Orbitais de sensores de imageamento (sensores passivos);
  • 41.
    4. Reconhecimento comImagens Orbitais 4.1- Dados Orbitais de sensores de imageamento (sensores passivos);
  • 42.
    4. Reconhecimento comImagens Orbitais 4.2- Dados Orbitais de sensores tipo Radar (sensores ativos);
  • 43.
    4. Reconhecimento comImagens Orbitais 4.2- Dados Orbitais de sensores tipo Radar (sensores ativos);
  • 44.
    3. Reconhecimento comImagens Orbitais TERRA 3D O satélite alemão TanDEM-X, colocado em órbita pela Agência Espacial Alemã (DLR) em 21 de junho, começou a enviar as primeiras imagens apenas três dias e meio após o seu lançamento, mostrando as regiões de Madagascar, Ucrânia e Moscou. Juntamente com o satélite gêmeo TerraSAR-X, o TanDEM-X vai levar três anos para coletar dados radar estéreo para a criação de um modelo digital de toda a superfície terrestre, com precisão relativa melhor que dois metros. Uma região geográfica será imageada a partir de duas posições diferentes, isso é semelhante à forma como nós usamos os olhos para obter uma imagem 3D com precisão. Os dois olhos do projeto Terra 3D estão nos satélites Tandem-X e TerraSAR-X, permitindo a criação de interferogramas de diferentes distâncias.
  • 45.
    3. Reconhecimento comImagens Orbitais Terra 3D TerraSAR-X Tandem-X
  • 46.
    4. Reconhecimento comImagens Orbitais Dados Orbitais de sensores de imageamento e sensores tipo Radar (SRTM ou GDEM)
  • 48.
    3. Reconhecimento Terrestre Nocaso de insuficiência ou inexistência de elementos cartográficos da região, os trabalhos de campo para o reconhecimento exigirão maiores detalhamentos para se definir os elementos topográficos, capazes de fornecer indicações precisas das alternativas de traçados. História Recente Inspeção local de todos os traçados possíveis. O engenheiro percorre, de automóvel, à cavalo ou a pé, a região, levando uma bússula, um aneróide (barômetro) e acompanhado d um guia que conheça todos os caminhos. Todas as diretrizes são percorridas e uma avaliação dos traçados, baseada no espírito de observação e outros elementos colhidos, é realizada objetivando selecionar uma ou duas diretrizes para uma avaliação posterior. “
  • 49.
    3. Reconhecimento Terrestre Hoje Ostrabalhos de reconhecimento terrestre, quando são feitos, uma vez que existem fotos aéreas e/ou imagens de satélites, são desenvolvidos numa inspeção local de todos os traçados possíveis. O engenheiro percorre a região e mapeia os diferentes traçados com o uso receptores GPS (Global Positioning System) e acompanhado de um guia que conheça todos os caminhos. Todas as diretrizes são percorridas e uma avaliação dos traçados, baseada no espírito de observação e outros elementos colhidos, é realizada objetivando selecionar uma diretriz para uma avaliação posterior. “
  • 50.
    3. Reconhecimento Terrestre Apóso reconhecimento é feito um relatório completo e detalhado que recebe o nome de Memorial do Reconhecimento, no qual devem ser justificadas todas as opções adotadas. Basicamente, este relatório, que também é chamado de Relatório Preliminar, contém: Descrição dos dados coletados no reconhecimento; Descrição das alternativas estudadas; Descrição de subtrechos de cada alternativa, caso existam; Descrição das características geométricas adotadas; Apresentação dos quantitativos e custos preliminares (Orçamento Preliminar); Análise técnica-econômica e financeira dos traçados.
  • 51.
    3. Reconhecimento Terrestre Alémda parte de texto, deve ser elaborado o desenho da linha de reconhecimento em planta e perfil. A escala das plantas a serem apresentadas deve ser 1:20.000, podendo-se aceitar, para trechos muito extensos (acima de 400 km), a representação na escala de 1:40.000 ou 1:50.000. O perfil da linha de reconhecimento deverá ser apresentado nas escalas horizontal de 1:20.000 ou 1:50.000 e vertical 1:2000 ou 1:5000.
  • 52.
    Cidades A eC Diretriz Geral Alternativa 1 ou Cidade Alternativa 2 Alternativa 3 B = (a, b) = (c, d, e, h, f, g) = (i, j) = (Aa, Ab, ac, ce, ei, bd, dB, Bh, hf, hg, fj, fj, jC, iC) =
  • 53.
    Cidades A eC Diretriz Geral Alternativa 1 ou Cidade Alternativa 2 Alternativa 3 B = Pontos Obrigatórios de Passagem de Condição (a, b) = Pontos Obrigatórios de Passagem de Circunstância - Topografia (c, d, e, h, f, g) = Pontos Obrigatórios de Passagem de Circunstância - Hidrologia (i, j) = Pontos Obrigatórios de Passagem de Circunstância - Obstáculo Físico (Aa, Ab, ac, ce, ei, bd, dB, Bh, hf, hg, fj, fj, jC, iC) = Diretriz Parcial
  • 54.
    Fatores que influemna Escolha do Traçado A Topografia da Região As condições geológicas e geotécnicas do terreno A Hidrografia e Hidrologia da região A presença de benfeitoria ao longo da Região Custo e Aspecto Ambiental
  • 55.
    Fatores que influemna Escolha do Traçado
  • 56.
    Levantamento de dadospré-existentes da Estudos Ambientais Estudo de Tráfego região sobre Hidrologia, geologia e cartografia Estudos de Traçado (Reconhecimento ou Anteprojeto) Estudos Topográficos e Cartográfico Estudos Estudos Hidrológico Geológicos Projeto Geométrico Estudos Geotécnicos Estudos Ambientais Projeto de Interseções Orçamento da obra e plano de execução Reconhecimento ou Anteprojeto Exploração ou Projeto Projeto Definitivo
  • 57.
    Fases do Estudodo Traçado de uma Estrada Reconhecimento ou Anteprojeto; Exploração ou Projeto; Locação ou Projeto Definitivo.
  • 58.
    Fases do Estudodo Traçado de uma Estrada Exploração ou Projeto Com o objetivo de realizar o Projeto Definitivo de Engenharia da Estrada, executa-se uma segunda etapa de estudos, com mais detalhes, possibilitando a obtenção de todos os demais elementos para a elaboração de um projeto inicial da estrada. Esta nova etapa é denominada Exploração ou Projeto. Durante a fase de exploração são desenvolvidos outros estudos, além dos topográficos, como os relativos à tráfego, hidrologia, geologia, geotécnica, etc. Estes estudos possibilitam a elaboração dos projetos geométrico, drenagem, terraplenagem, pavimentação, etc...
  • 59.
    Exploração ou Projeto Ametodologia clássica de exploração consiste basicamente, dentre outros estudos, no levantamento topográfico planialtimétrico rigoroso de uma faixa limitada do terreno, dentro da qual seja possível projetar o eixo da futura estrada (faixa de exploração). Tomando-se para referência os Pontos Obrigatórios de Passagem (de Condição e de Circunstância), determinados na etapa anterior, procura-se demarcar no terreno uma linha poligonal tão próxima quanto possível do futuro eixo de projeto da estrada.
  • 60.
    Exploração ou Projeto ouCidade Alternativa 3
  • 61.
    Exploração ou Projeto ouCidade Alternativa 3 Topografia Convencional Levantamentos Aerofotogrametria + Exploração em Campo Perfilamento a Laser aerotransportado + Exploração em Campo
  • 62.
    Exploração ou Projeto Apoligonal levantada topograficamente na fase de exploração recebe a denominação de Eixo de Exploração ou Poligonal de Exploração. É importante observar que esta poligonal não é necessariamente igual à poligonal estabelecida na fase de Reconhecimento, pois a equipe de exploração pode encontrar, nesta fase, uma linha tecnicamente mais indicada e que se situe ligeiramente afastada da diretriz do reconhecimento. Observe-se, também, que o eixo de exploração não será necessariamente o eixo de projeto definitivo, isto é, o eixo da estrada a ser construída.
  • 63.
    Fases de Estudosde um Projeto de Estradas • Exploração ou Projeto • Trabalhos de Campo • Lançamento do Eixo da Poligonal É uma etapa muito importante na exploração, devido ao fato de que a poligonal a ser implantada será a linha de apoio para os demais serviços topográficos, com o objetivo de colher elementos que possibilitem a representação gráfica do relevo do terreno ao longo da faixa. Este aspecto evidencia o extremo cuidado que se deve ter na orientação a ser dada para o lançamento dos alinhamentos, que irão constituir a poligonal de exploração. O lançamento da poligonal de exploração deverá ser feito com base em medidas lineares (distâncias horizontais) e angulares (azimutes e deflexões) dos alinhamentos. Considerando-se toda a extensão da linha de reconhecimento, pode a implantação da poligonal de exploração ser entregue a uma única equipe de topografia ou distribuída por mais de uma delas. Em qualquer caso, cada trecho a ser levantado por uma equipe deve ter suas extremidades localizadas em pontos obrigatórios de passagem, para que se possa garantir a continuidade do eixo de exploração.
  • 64.
    Fases de Estudosde um Projeto de Estradas • Exploração ou Projeto • Trabalhos de Campo • Lançamento do Eixo da Poligonal Os pontos de mudança de direção, quando não coincidentes com estacas inteiras (o que geralmente acontece) são indicados pela estaca inteira imediatamente anterior mais a distância do ponto a essa estaca
  • 65.
    Fases de Estudosde um Projeto de Estradas • Exploração ou Projeto • Trabalhos de Campo • Lançamento do Eixo da Poligonal As anotações deste estágio inicial são feitas na chamada Caderneta de Alinhamento ou Caderneta de Caminhamento
  • 66.
    Fases de Estudosde um Projeto de Estradas • Exploração ou Projeto • Trabalhos de Campo • Nivelamento e Contranivelamento O eixo da poligonal deverá ser nivelado em todas as estacas, portanto, utilizando-se os piquetes cravados no estaqueamento, com o objetivo de determinar as cotas dos pontos do terreno, para traçar o perfil longitudinal. A cota inicial deverá ser transportada de uma referência de nível (RN) existente na região ou arbitrada, quando tal não puder acontecer..
  • 67.
    Fases de Estudosde um Projeto de Estradas • Exploração ou Projeto • Trabalhos de Campo • Levantamento das Seções Transversais Para possibilitar a representação gráfica do relevo do terreno, ao longo da faixa de exploração, procede-se ao levantamento de seções transversais, a partir do eixo de exploração, conforme indica a Figura
  • 68.
    Fases de Estudosde um Projeto de Estradas • Exploração ou Projeto • Trabalhos de Campo • Levantamento das Seções Transversais Os elementos do levantamento das seções transversais deverão ser anotados em caderneta própria, denominada Caderneta de Seccionamento
  • 69.
    Fases de Estudosde um Projeto de Estradas • Exploração ou Projeto • Trabalhos de Escritório Os trabalhos de escritório referentes às informações colhidas nos estudos topográficos têm por fim organizar a planta da faixa levantada, com a representação do relevo do terreno, planta esta que vai permitir projetar a diretriz da futura estrada e avaliar o custo provável da mesma. Concluídos os serviços de campo, as cadernetas são levadas ao escritório para os trabalhos de conferência e cálculos, após o que se tem condições de preparar os desenhos. Portanto, para a confecção dos desenhos será necessário calcular as cadernetas de caminhamento, de nivelamento, de contranivelamento e de seccionamento. O desenho da planta baixa, apresentando a poligonal de exploração, deverá ser feita com o auxílio de uma malha de coordenadas retangulares, na escala 1:2000. O desenho do perfil longitudinal do terreno, ao longo do eixo da poligonal de exploração, é feito nas escalas horizontal 1:2.000 e vertical 1:200... As seções transversais são desenhadas na escala única de 1:200
  • 70.
    Fases de Estudosde um Projeto de Estradas • Exploração ou Projeto • Trabalhos de Escritório Perfil Longitudinal
  • 71.
    Fases de Estudosde um Projeto de Estradas • Exploração ou Projeto • Trabalhos de Escritório Perfil Transversal
  • 72.
    Fases de Estudosde um Projeto de Estradas • Exploração ou Projeto • Trabalhos de Escritório Planta Baixa de Exploração
  • 73.
    Fases de Estudosde um Projeto de Estradas • Projeto Definitivo ou Locação • Trabalhos de Escritório É a fase de detalhamento da fase de exploração (fase anterior), ou seja, o cálculo de todos os elementos necessários à perfeita definição do projeto em planta, perfil longitudinal e seções transversais. O projeto final da estrada é o conjunto de todos esses projetos, complementado por memórias de cálculo, justificativa de soluções e processos adotados, quantificação de serviços, especificações de materiais, métodos de execução e orçamento. Uma estrada, quando bem projetada, não deverá apresentar inconvenientes como curvas fechadas e freqüentes, greide muito quebrado e com declividades fortes ou visibilidade deficiente. Ao projetar uma estrada deve-se, na medida do possível, evitar essas características indesejáveis.
  • 74.
    Fases de Estudosde um Projeto de Estradas • Projeto Definitivo ou Locação • Trabalhos de Escritório Como regras básicas, leva-se em consideração o seguinte: • As curvas devem ter o maior raio possível; • A rampa máxima somente deve ser empregada em casos particulares e com a menor extensão possível; • A visibilidade deve ser assegurada em todo o traçado, principalmente nos cruzamentos e nas curvas horizontais e verticais; • Devem ser minimizados ou evitados os cortes em rocha; • Devem ser compensados os cortes e os aterros; • As distâncias de transporte devem ser as menores possíveis.
  • 75.
    Exploração ou Projeto Eixode Exploração Eixo da Fase de Reconhecimento
  • 76.
    Levantamento de dadospré-existentes da Estudos Ambientais Estudo de Tráfego região sobre Hidrologia, geologia e cartografia Estudos de Traçado (Reconhecimento ou Anteprojeto) Estudos Topográficos e Cartográfico Estudos Estudos Hidrológico Geológicos Projeto Geométrico Estudos Geotécnicos Estudos Ambientais Projeto de Interseções Orçamento da obra e plano de execução Reconhecimento ou Anteprojeto Exploração ou Projeto Projeto Definitivo
  • 77.
    Fases do Estudodo Traçado de uma Estrada Reconhecimento ou Anteprojeto; Exploração ou Projeto; Locação ou Projeto Definitivo.
  • 78.
    Locação ou ProjetoDefinitivo É a fase de detalhamento da fase de Exploração, ou seja, o cálculo de todos os elementos necessários à perfeita definição do projeto em planta, perfil longitudinal e seções transversais. O projeto final da estrada é o conjunto de todos esses projetos, complementado por memórias de cálculo, justificativa de soluções e processos adotados, quantificação de serviços, especificações de materiais, métodos de execução e orçamento. Uma estrada, quando bem projetada, não deverá apresentar inconvenientes como curvas fechadas e freqüentes, greide muito quebrado e com declividades fortes ou visibilidade deficiente. Ao projetar uma estrada deve-se, na medida do possível, evitar essas características indesejáveis.
  • 79.
    Locação ou ProjetoDefinitivo Como regras básicas, leva-se em consideração o seguinte: As curvas devem ter o maior raio possível; A rampa máxima somente deve ser empregada em casos particulares e com a menor extensão possível; A visibilidade deve ser assegurada em todo o traçado, principalmente nos cruzamentos e nas curvas horizontais e verticais; Devem ser minimizados ou evitados os cortes em rocha; Devem ser compensados os cortes e os aterros;