Incorporar apresentação
Baixar para ler offline


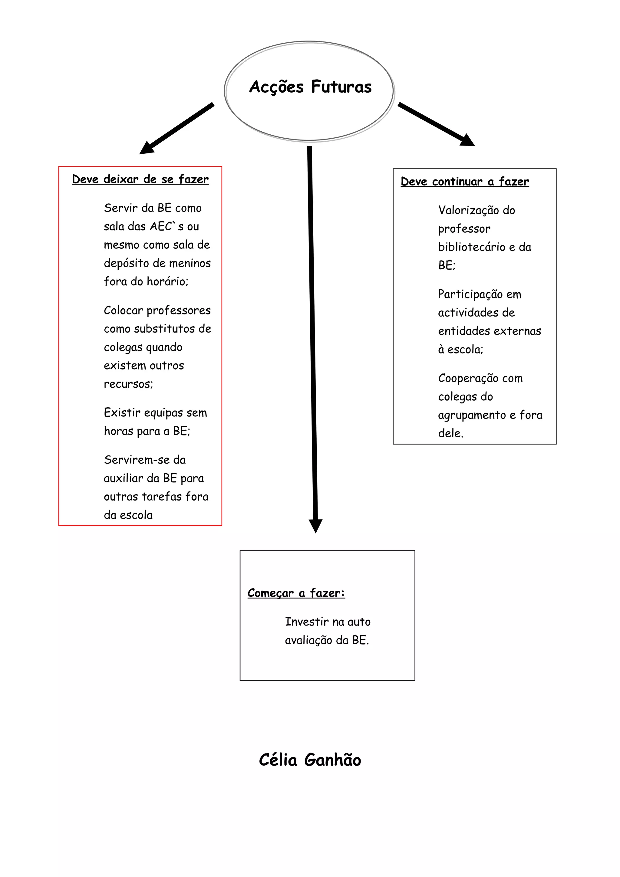
A bibliotecária sugere que deixem de usar a biblioteca como sala de aula ou depósito quando não em uso, e de colocar professores como substitutos quando há outros recursos. Ela sugere continuar valorizando professores e bibliotecários, participando em atividades externas, e cooperando com colegas dentro e fora da escola. Ela também sugere começar a autoavaliar a biblioteca.
