1
SALA INTERATIVA: BOAS IDEIAS E UM FAZER DIFERENTE
Anna Fernanda Paiva -Bianca Panisset -Edmond Rubim de Araujo - Fernanda Sarmento
Marina Henriques - Mônica de M. Couto - Pedro Cariello Botelho - Renato Gil Amaral
PROJETO FINAL SUBMETIDO AO CORPO DOCENTE DOS PROGRAMAS DE
PÓS-GRADUAÇÃO EM ENGENHARIA DA UNIVERSIDADE FEDERAL DO RIO
DE JANEIRO COMO PARTE DOS REQUISITOS NECESSÁRIOS PARA
OBTENÇÃO DO GRAU DE ESPECIALISTA EM GESTÃO DO CONHECIMENTO
E INTELIGÊNCIA EMPRESARIAL
Aprovado por:
__________________________________________
Membro da banca, titulação
__________________________________________
Membro da banca, titulação
__________________________________________
Membro da banca, titulação
RIO DE JANEIRO, RJ - BRASIL
AGOSTO, 2011
2
SALA INTERATIVA: BOAS IDEIAS E UM FAZER DIFERENTE
Anna Fernanda Paiva -Bianca Panisset -Edmond Rubim de Araujo - Fernanda Sarmento
Marina Henriques - Mônica de M. Couto - Pedro Cariello Botelho - Renato Gil Amaral
PROJETO FINAL SUBMETIDO AO CORPO DOCENTE DA COORDENAÇÃO
DOS PROGRAMAS DE PÓS-GRADUAÇÃO DE ENGENHARIA DA
UNIVERSIDADE FEDERAL DO RIO DE JANEIRO COMO PARTE DOS
REQUISITOS NECESSÁRIOS PARA A OBTENÇÃO DO GRAU DE
ESPECIALISTA EM GESTÃO DO CONHECIMENTO E INTELIGÊNCIA
EMPRESARIAL
COUTO, Monica; SARMENTO, Fernanda; PAIVA, Anna Fernanda;
PANISSET, Bianca; ARAUJO, Edmond; HENRIQUES, Marina;
BOTELHO, Pedro; AMARAL, Renato.
Sala de Aula Interativa/ Monica de Menezes Couto; Fernanda d‘Avila
Melo Sarmento; Anna Fernanda Gomes Bernardo de Paiva/ Bianca
Therezinha Carvalho Panisset/Edmond Rubim de Araújo/ Marina
Henriques/ Pedro Cariello Botelho/ Renato Gil Amaral - Rio de Janeiro:
UFRJ/COPPE [2010]
II, 192p. ; 29,7 cm
Orientador: André Pereira
Especialização (Projeto Final) – UFRJ/COPPE/ Programa de
Engenharia de Produção, 2010.
Referências Bibliográficas: p. 54-56
1. Inovação pedagógica. 2. Construção coletiva do conhecimento. 3.
Aproximação dos alunos ao campo da Ciência e Tecnologia. I. PEREIRA,
André. II. Universidade Federal do Rio de Janeiro, COPPE, Programa de
Engenharia de Produção. III Título
3
RESUMO
O projeto Sala Interativa pretende orientar a construção de um ambiente de
aprendizagem interativo, replicável em distintos espaços. É uma iniciativa de caráter
complementar à aprendizagem dos educandos do Ensino Médio promovendo uma maior
aproximação do campo da Ciência e da Tecnologia, apoiada em uma dinâmica de
estímulo à curiosidade, expressão de ideias e aprendizagem colaborativa.
Palavras-chave: Sala Interativa, Inovação, Educação
ABSTRACT
The project ―Sala Interativa‖ (Interactive Room) intends to guide the construction of an
interactive learning environment, replicable in different spaces. It is an initiative of a
complementary learning of high school students promoting a deeper approach to the
field of Science and Technology, supported by a dynamic stimulus to curiosity,
expression of ideas and collaborative learning.
Keywords: Interactive Room, Innovation, Education
4
“Diego não conhecia o mar. O pai, Santiago Kovadloff, levou-o
para que descobrisse o mar.
Viajaram para o sul.
Ele, o mar, estava do outro lado das dunas altas, esperando.
Quando o menino e o pai enfim alcançaram aquelas alturas de
areia, depois de muito caminhar, o mar estava na frente de seus olhos. E
foi tanta a imensidão do mar, e tanto o seu fulgor, que o menino ficou
mudo de beleza.
E quando finalmente conseguiu falar, tremendo, gaguejando,
pediu ao pai:
- Me ajuda a olhar!"
Eduardo Galeano - O livro dos Abraços
5
Conteúdo
1. INTRODUÇÃO ........................................................................................................ 7
2. ESTUDO DO AMBIENTE E CONTEXTO PEDAGÓGICO................................ 20
3. A HISTÓRIA DO PROJETO (E DE TANTOS OUTROS...) ................................ 29
3.1) Considerações gerais ........................................................................................... 29
3.2) Entrevista com Professor Aranha ........................................................................ 33
3.3) Entrevista com a Professora Maria Lúcia Horta.................................................. 36
3.4) Resultados e histórias de sucesso ........................................................................ 37
4. A ESTRATÉGIA .................................................................................................... 39
4.1) PESQUISA 1 – Estudo a partir dos Objetivos (Foco na questão pedagógica) .. 40
4.2) PESQUISA 2 – Estudo a partir da Inovação de Valor (foco na percepção do
cliente e viabilidade do negócio) ................................................................................ 43
4.2.1) A nova curva de valor................................................................................... 45
4.2.2 O novo modelo de negócio ............................................................................ 54
5. JUNTANDO AS PEÇAS........................................................................................ 59
5.1) Como tudo isso se conjuga? ................................................................................ 59
6. A SALA NA PRÁTICA.......................................................................................... 63
6.1) Alguns comentários iniciais ................................................................................ 63
6.2) Funcionamento Pedagógico................................................................................. 64
6.2.1) Criando condições para aprendizagem ......................................................... 64
6.2.1) Funcionamento dos módulos ........................................................................ 67
6.3) Estratégias de Ocupação do Espaço .................................................................... 74
6.3.1 Os padrões aplicáveis..................................................................................... 80
6.3.2 A relação com o espaço.................................................................................. 90
6.3.3 Resumindo as influências arquitetônicas ....................................................... 94
6.4) Mais padrões: ambientes e comportamentos para boas idéias .......................... 101
6.4.1) O possível adjacente ................................................................................... 102
6
6.4.2) Redes líquidas............................................................................................. 104
6.4.3) A intuição lenta........................................................................................... 106
6.4.4) Serendipidade.............................................................................................. 107
6.4.5) Erro ............................................................................................................. 107
6.4.6) Exaptação.................................................................................................... 108
6.4.7) Plataformas ................................................................................................. 109
6.4.8) Resumindo influências de criação de ambiente inovador........................... 110
6.5) Refletindo sobre todas as influências ................................................................ 111
7. O PROJETO PILOTO........................................................................................... 112
7.1) BMG piloto........................................................................................................ 112
7.2) Plano de Gerenciamento do Projeto .................................................................. 119
7.2.1) Introdução ................................................................................................... 119
7.2.2 Objetivos ..................................................................................................... 121
7.2.3 Resultado Esperado...................................................................................... 123
7.2.4 Escopo do Projeto......................................................................................... 124
7.2.5 Equipe de Planejamento de Projeto.............................................................. 125
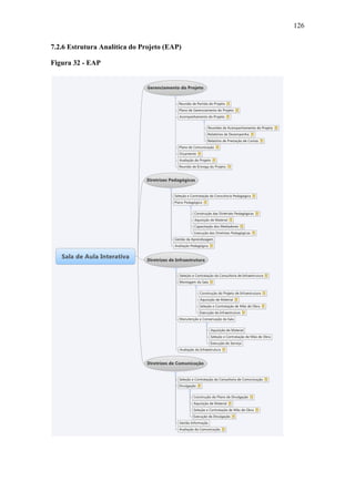
7.2.6 Estrutura Analítica do Projeto (EAP)........................................................... 126
7.2.7 Dicionário EAP ............................................................................................ 127
7.2.8 Comunicações .............................................................................................. 141
7.2.9 Orçamento.................................................................................................... 143
7.2.10 Sumario de Custos do Projeto.................................................................... 144
7.2.11 Riscos do Projeto Piloto............................................................................. 144
7.2.12 Matriz de Responsabilidades do Projeto Piloto.......................................... 146
7.2.13 Verificação da Qualidade do Projeto ......................................................... 147
8. CONSIDERAÇÕES FINAIS................................................................................ 147
9. ANEXOS............................................................................................................... 150
10. REFERÊNCIAS BIBLIOGRÁFICAS .............................................................. 245
7
1. INTRODUÇÃO
A expressão ―Sociedade do Conhecimento‖ é recorrentemente utilizada para
descrever a atual conjuntura mundial. Todas as mudanças que percebemos nas esferas
cultural, econômica e social desde o industrialismo apontam para uma nova dinâmica
das relações humanas e comerciais. TOFFLER (1980) descreve este momento como
sendo ―a terceira onda‖.
A primeira onda descrita por TOFFLER (1980) seria a desencadeada pela
descoberta da agricultura. A partir deste evento, segundo o autor, o homem abandona
uma vida migratória em pequenos grupos, passa a viver de forma sedentária em aldeias,
colônias e desenvolve todo um novo estilo de vida através do cultivo da terra. Em
resumo, ―a terra era a base da economia, da vida, da cultura, da estrutura da família e da
política. Em todas elas a vida era organizada ao redor da aldeia. [...] a economia era
descentralizada [...] a comunidade produzia a maioria de todas as suas necessidades‖
(TOFFLER, 1980:35)
As pessoas viviam do cultivo da terra, através de um lento e artesanal modo de
produção. Não havia tecnologias desenvolvidas para transportar essas mercadorias ou
para realizar o controle de qualidade das mesmas. Culturalmente, as mudanças eram
insignificantes ao longo do tempo, uma vez que, além de a educação ser restrita a
poucos e ficar sob tutela exclusivamente religiosa, não existiam meios de comunicação
como os que conhecemos hoje, e a disseminação da informação era precária.
No fim do século XVII, com a Revolução Industrial na Europa, emerge em
alguns locais a segunda onda. Caracterizada pelo industrialismo e a urbanização, ela
trouxe consigo a sistematização da produção (e conseqüente padronização dos
produtos), a criação de diversos meios de comunicação (individuais ou de massa) que
permitiram uma maior troca cultural e a transição para um modelo de educação sob
grande influência da revolução burguesa e seus princípios de universalidade.
Apesar destes inquestionáveis ganhos, a segunda onda estabeleceu uma grande
ruptura quando ―separou violentamente dois aspectos de nossas vidas que até então
sempre tinham sido um [...]. As duas metades da vida humana que a Segunda Onda
separou foram produção e consumo‖ (TOFFLER, 1980:50). O que o autor pontua é que
8
na primeira onda o grande volume de tudo que se era produzido era consumido pelos
próprios produtores, e apenas um volume marginal de produtos era vendido, barganhado
ou trocado. De forma oposta, durante a segunda onda, a maior parte de tudo que era
produzido (comida, mercadorias, serviços) passou a ser destinado à venda. Ou seja, as
pessoas abandonam o papel do agricultor auto-suficiente e migram para a condição de
operário que depende inteiramente dos itens produzidos por outrem.
A questão da padronização citada anteriormente e essa separação absoluta entre
a produção e o consumo servem de linha guia para os sistemas produtivos industriais.
Assim, a separação da linha de montagem em pequenas atividades repetitivas, a fim de
obter a maior produtividade possível do trabalhador, reforçava estes pontos. Logo, ao
prescindir de seu conhecimento, de sua cultura, de seu pensamento sistêmico, o
trabalhador aos poucos foi mecanizando sua atividade e embotando sua capacidade
criativa.
O mais familiar princípio da Segunda Onda é a padronização.
Todo mundo sabe que as sociedades industriais produzem
milhões de produtos idênticos. Poucas pessoas, entretanto, já se
detiveram para notar que, apenas o mercado se tornou importante,
nós fizemos mais do que simplesmente padronizar garrafas de
Coca-Cola [...]. Nós aplicamos o mesmo princípio a muitas outras
coisas. (TOFFLER, 1980:59)
Neste cenário, a sociedade urbana passou a sofrer a intervenção cada vez maior
do Estado para estabelecer a escola elementar universal, laica, gratuita e obrigatória. A
relação entre educação e bem-estar social, estabilidade, progresso e capacidade de
transformação passou a ser enfatizada.
A Terceira Onda está situada, segundo o autor, aproximadamente a partir da
década de 1950. Esta onda é caracterizada por ter o conhecimento como principal fator
produtivo. Essa ―economia do conhecimento‖ trouxe mudanças relevantes para o
sistema econômico, uma vez que abandonou o foco no trabalho em si (o que acarretou
em perda de valor para mercadorias industrializadas) e passou a ser baseada na maneira
como o conhecimento é gerado e utilizado (GORZ, 2005).
9
CAVALCANTI e colaboradores (2001) compartilham de visão semelhante. Para
eles:
A constatação de que conhecimento é hoje o principal fator de
produção tem conseqüências nas atividades econômicas. [...] Mas
um dos maiores impulsionadores dessas grandes mudanças a que
estamos assistindo é a confluência de diferentes tecnologias [...]
Esta convergência é um traço essencial da nova economia e é a
responsável pela criação de diversos produtos e serviços
inovadores que estão modificando de modo irreversível a maneira
como os negócios são concebidos e gerenciados.
(CAVALCANTI; GOMES; PEREIRA, 2001:29)
CASTELLS (1997 apud CONTRERA, 2001) é um dos autores que estuda a
relação entre as novas tecnologias, a comunicação e a sociedade, apresentando uma
forma peculiar de descrever esse momento. No seu entender, trata-se de um:
Novo sistema tecnológico, econômico e social. Uma economia
em que a produtividade não depende da quantidade de fatores de
produção (capital, trabalho, recursos naturais), mas sim de
aplicação de conhecimentos e informação para gestão, produção e
distribuição, tanto nos processos como nos produtos.
(CASTELLS, 1997 apud CONTRERA, 2001:59)
A nova realidade se conjuga com o aumento na velocidade de transmissão de
informações e de obsolescência de antigas tecnologias, reforçando a importância da
imaterialidade neste novo cenário. Para RIFKIN (2001) este momento deveria ser
denominado ―a era do acesso‖. Para ele é mais importante ter acesso e ser capaz de lidar
com um grande volume de informações do que possuir algo físico. No seu entender:
Em um mundo de produção customizada, de inovação e
atualizações contínuas e de ciclos de vida de produto cada vez
mais breves, tudo se torna quase imediatamente desatualizado.
Ter, guardar e acumular, em uma economia em que a mudança
10
em si é a única constante, faz cada vez menos sentido. (RIFKIN,
2001:5)
Entretanto, não foram apenas os fatores econômicos que entraram em
transformação profunda. As novas tecnologias de informação e comunicação impactam
de forma sem precedentes na maneira pela qual o homem se comunica e constrói idéias.
Para TOFFLER (1980):
Enquanto o nosso ambiente se convulsiona com mudanças – e
enquanto nossos empregos, lares, igrejas e escolas e arranjos
políticos sentem o impacto da Terceira Onda – o mar de
informação em volta de nós também muda. (TOFFLER,
1980:162)
Com isso, o aprendizado começou a deixar de se caracterizar pela simples
aquisição ou transferência de conteúdo, e passou a ter como prerrogativa a interação do
educando com o conteúdo. ARANHA (2009) é um dos autores que compartilha desta
visão. No seu entender:
A relação pedagógica como construção conjunta baseia-se em um
novo paradigma que vai além da idéia que existe um aluno
consumidor, passivo de saberes. (ARANHA, 2009: 220)
Embora boa parte da sociedade já viva sob esta nova dinâmica nas relações, o
modelo educacional presente nas escolas sofreu pequena alteração. O que se percebe é a
repetição da velha fórmula, pura e simples transmissão de informações, fatos e
acontecimentos. Assim, o que outrora fora um modelo inovador e adequado, sinônimo
de progresso, ao se manter inalterado através do tempo, tornou-se uma obsoleta
ferramenta de educação, ineficiente na capacitação de nossos jovens para lidar com o
complexo mundo que vivemos.
Paulo Freire é um dos autores que insiste em criticar o ensino bancário – aquele
onde se deposita informação e conhecimento na cabeça do educando, como se ela fosse
11
vazia. Para ele "...ensinar não é transferir conhecimento, mas criar as possibilidades para
sua própria produção ou a sua construção" (FREIRE, 2003, p. 47).
Edgar Morin em seu livro ―Os Sete Saberes Necessários à Educação do Futuro‖
explora a complexidade do ser humano, diante da qual o ensino bancário não faz sentido
para o aprendizado, como destacado no trecho abaixo:
O ser humano é a um só tempo físico, biológico, psíquico,
cultural, social, histórico. Esta unidade complexa da natureza
humana é totalmente desintegrada na educação por meio das
disciplinas, tendo-se tornado impossível aprender o que significa
ser humano. É preciso restaurá-la, de modo que cada um, onde
quer que se encontre, tome conhecimento e consciência, ao
mesmo tempo, de sua identidade complexa e de sua identidade
comum a todos os outros humanos. Desse modo, a condição
humana deveria ser o objeto essência de todo o ensino. (MORIN,
2000: 15)
Portanto, na sociedade que está se organizando atualmente, o principal recurso
econômico passa a ser a informação e a capacidade de gerar conhecimento a partir dela.
O homem deve ser capaz de usar o conhecimento para gerar valor e inovação, em
qualquer setor da sociedade, ou seja, os parâmetros de geração de riqueza estão
mudando, como afirmam Cavalcanti e colaboradores (2001):
Se antes o que gerava riqueza e poder era o domínio do capital, da
terra e do trabalho, hoje a realidade é outra. Segundo a
Organização para a Cooperação e Desenvolvimento Econômico
(OCDE), ligada à ONU, mais de 55% da riqueza mundial advêm
do conhecimento e dos denominados bens ou produtos
intangíveis, como softwares, patentes, royalties, serviços de
consultoria e bens culturais como filmes, músicas e
entretenimento em geral. (CAVALCANTI; GOMES; PEREIRA,
2001:.21)
12
A inovação, entretanto, pode ser dividida em duas etapas principais: a primeira é
o momento de idealizar, conceber um conceito novo; a segunda diz respeito à
capacidade de executar esta nova idéia, mais especificamente, à capacidade de torná-la
comercialmente viável. As empresas e as pessoas na Sociedade do Conhecimento
devem ser instigadas e provocadas a se tornarem capazes de utilizar o conhecimento
para gerar inovação.
Para SENGE (2009) uma nova invenção só se torna inovação quando pode ser
multiplicada com custo atrativo. Ele exemplifica este conceito comentando a invenção
do avião, cujo desdobramento em inovação através da aviação comercial se deu apenas
trinta anos depois. Esse conceito é reforçado por BROWN (2010), que afirma que é
dada muita ênfase à primeira metade da inovação (a fase de ter idéias) e pouca ou
nenhuma atenção é dada à parte da execução da mesma, segundo ele:
Tenho visto inúmeros exemplos de boas idéias que nunca
conseguiram se firmar devido à execução insatisfatória. A maioria
nem chega ao mercado e aquelas que chegam acabam apinhando
os estoques de lojas de eletroeletrônicos e supermercados.
(BROWN, 2010:105).
Entretanto, a realidade em relação ao conhecimento das pessoas sobre o ―fazer
acontecer‖ é muito aquém do que poderia ser esperado. Este é um dos desafios do
homem contemporâneo, como assinalam BOSSIDY e CHARAN (2005):
Mas a despeito de tudo que se diz sobre execução, as pessoas mal
sabem o que isso significa. Quando estamos ensinando sobre o
tema, primeiramente pedimos às pessoas para defini-lo. Elas
acham que sabem e, em geral, começam bem. ―É fazer
acontecer‖, elas dizem. [...] Então, perguntamos como fazer
acontecer, e o diálogo logo esmorece. Não importa se são alunos
ou executivos do alto escalão, fica logo claro – para eles e para
nós – que eles não têm a menor idéia do que significa executar.
(BOSSIDY; CHARAN, 2005:30).
13
Assim, quando se fala em inovação não se deve restringir ao conceito de
estímulo à criatividade. A capacidade de execução e de materialização de idéias deve
ser valorizada também. Dessa forma, entre o conhecimento puro e a inovação reside o
campo do conhecimento aplicado, ou seja, o estudo das tecnologias que irão viabilizar
as criações. Neste sentido STEINER (2006) afirma:
Quando nos referimos ao conhecimento, sua geração e seu uso
pela sociedade, estamos falando de uma variedade de atividades
que vão desde a geração do conhecimento puro (ciência) e
aplicado (tecnologia) até a capacidade de, a partir dele, produzir
riqueza (inovação). Devemos lembrar ainda que é fundamental
que o cidadão possa usar o conhecimento de forma útil e
produtiva. Portanto, educação de qualidade em todos os níveis é
essencial. (STEINER, 2006:75).
Neste sentido, uma vez que a inovação é um importante diferencial competitivo,
falar em formar mais pessoas em carreiras ligadas à tecnologia, especialmente na área
da engenharia, ganha uma caráter estratégico no desenvolvimento de qualquer país.
Na contramão desta tendência, a carência de profissionais formados nas áreas
tecnológicas é crescente no Mundo. Grayley (2010) assinala que a diretora-geral da
Unesco, Irina Bokova, lembrou que nos últimos 150 anos, a engenharia e a tecnologia
transformam o mundo. Para ela, o uso da engenharia pode fazer a diferença nos países
em desenvolvimento.
Os avanços na engenharia tem sido fundamental para o progresso
humano, desde a invenção da roda. Principalemnte nos últimos
cento e cinquenta anos, a engenharia e a tecnologia têm
transformado o mundo em que vivemos, contribuindo
significativamente para uma expectativa de vida mais longa e
melhor qualidade de vida para uma grande parte da população do
mundial. No entanto, os melhores cuidados de saúde, moradia,
alimentação, transportes, comunicações, e muitos outros
beneficios trazidos pela engenharia são distribuídos de forma
14
desigual ao redor do mundo. Milhões de pessoas não têm água
potável e saneamento adequado, não tem acesso a centros
médicos e algumas até precisam viajar muitos quilômetros a pé ao
longo de estradas de chão todos os dias para chegar ao trabalho ou
escola1
(UNESCO, 2010:4)
Os jovens também parecem ignorar esta enorme demanda mundial por mão de
obra qualificada nos campos da ciência aplicada. Muitos deles não se sentem atraídos
pela carreira de engenharia. O relatório "Engenharia: Temas, Desafios e Oportunidades
para o Desenvolvimento" compilado pela UNESCO com ajuda de mais de 120
especialistas do mundo, aponta para um cenário crítico no qual a queda de matrículas
em cursos de engenharia tornou-se um problema mundial, que se reflete no Brasil, como
retratado na citação abaixo:
A engenharia como profissão enfrenta um número relativamente
baixo de engenheiros, estima-se que existam apenas 550.000 na
população economicamente ativa – aproximadamente 6
engenheiros por 1.000 habitantes. [...] Apesar da escassez de
engenheiros no mercado de trabalho - um mercado que exige
profissionais para a construção, infra-estrutura, expansão
industrial e de serviços - não observa-se aumento no interesse dos
jovens por esta importante profissão. De fato, as estatísticas
mostram que o número de alunos está aumentando nas áreas de
ciências humanas, mas não em estudos técnicos, o que significa
1
Tradução dos autores. Original: ―Advances in engineering have been central to human progress ever
since the invention of the wheel. In the past hundred and fifty years in particular, engineering and
technology have transformed the world we live in, contributing to signifi cantly longer life expectancy
and enhanced quality of life for large numbers of the world‘s population. Yet improved healthcare,
housing, nutrition, transport, communications, and the many other benefits engineering brings are
distributed unevenly throughout the world. Millions of people do not have clean drinking water and
proper sanitation, they do not have access to a medical centre, they may travel many miles on foot along
unmade tracks every day to get to work or school‖
15
que há uma demanda elevada por profissionais técnicos2
.
(UNESCO, 2010:238)
Reforçando, como o Brasil é um país ainda carente de infraestrutura básica,
extremamente pautado na exportação de commodities e com déficit já existente entre a
demanda e oferta de profissionais da área, o fomento à formação em tecnologia e
engenharia surge com grande importância. Ricardo Gattass, superintendente da Área de
Universidades da FINEP, entrevistado pra a revista da FINEP afirmou que ―O
desenvolvimento das engenharias é fator altamente estratégico para o progresso do
Brasil [...] Sem eles, não há como implementar nenhum projeto de desenvolvimento
nacional‖ (GATTASS apud TELLES, 2011:12).
A mesma reportagem ressalta alguns dados colhidos durante levantamento
realizado entre os anos de 2001 a 2005 que apontam que ―a participação do Brasil na
pesquisa em engenharia no mundo é de apenas 1,4%, contra 28,1% dos Estados Unidos,
10,3% do Japão e 8,6% da China‖. (TELLES, 2011:12).
O relatório da UNESCO (2010) ressalta ainda que o Brasil é um dos países
cotados para assumir papel de liderança nos próximos anos, mas, para que possa liberar
todo este potencial, seu desenvolvimento é imperativo. Assim, levando-se em
consideração a correlação entre engenharia e o desenvolvimento de uma nação, faz-se
necessário um diagnóstico e o desenvolvimento de soluções eficientes para sanar esta
deficiência. A situação torna-se mais crítica ao analisarmos que, mesmo quando
comparado aos outros países emergentes, o Brasil vem apresentando resultados abaixo
da média. O tema é de grande relevância e a comparação também foi debatida no
relatório da UNESCO:
O Brasil possui 1.325 cursos de engenharia com 300.000
estudantes de engenharia matriculados, o que equivale a 7,75% de
2
Tradução dos autores. Original: ―Engineering as a profession faces a relatively low number of engineers,
estimated at only 550,000 in the economically active population – about 6 engineers per 1,000 people.
[…] Despite the shortage of engineers in the labour market – a market that demands professionals for
infrastructure construction and industrial and services expansion – there is no observed increase in youth
interest for this most important profession. Indeed, statistics show that the number of students is
increasing in areas of social studies but not in technical studies, meaning that technical professionals are
in extreme demand‖.
16
todos os universitários e forma 25.000 engenheiros por ano. Em
2005, por volta de 30.000 engenheiros se formaram, mas este
número é três vezes menor que a Coreia do Sul, cuja população é
um quarto da brasileira. (UNESCO, 2010:238)3
A necessidade de engenheiros no Brasil é confirmada por Marcos Túlio de Melo,
presidente do CONFEA (Conselho Federal de Engenharia, Arquitetura e Agronomia).
Ao ser entrevistado por COSTA (2011) Marcos Túlio afirmou que: ―Estão faltando
engenheiros no mercado de trabalho e faltarão mais ainda [...] o apagão de mão de obra
poderá trazer graves conseqüências para a economia brasileira‖ (COSTA, 2011:s/n). O
déficit de engenheiros calculado é de vinte mil profissionais, com previsão de aumento
devido aos programas federais de desenvolvimento, à exploração do pré-sal e ao forte
crescimento do setor de construção civil alavancado pelos grandes eventos esportivos
que o Brasil irá sediar (Copa do Mundo de 2014 e Olimpíadas de 2016).
O IPEA (Instituto de Pesquisa Econômica Aplicada) também ressaltou a
necessidade de profissionais da área em estudo divulgado em março deste ano,
mencionado por LOPES (2011). Baseando-se neste estudo ele afirma que: ―a demanda
por engenheiros deve crescer, até 2020, entre 5,1% e 13% dependendo do crescimento
da economia. Isso significa que, até lá, serão necessários entre 600 mil e 1,15 milhão de
engenheiros.‖ (LOPES, 2011: s/n).
Como visto, portanto, a importância da inovação tecnológica hoje no mundo e o
papel do conhecimento e da formação e qualificação profissional, sobretudo para países
emergentes, está em pauta para discussão. Segundo o estudo da UNESCO ("Engenharia:
Temas, Desafios e Oportunidades para o Desenvolvimento") já comentado, uma das
possíveis razões para o desinteresse dos jovens é a percepção da engenharia como sendo
um assunto chato, difícil e extremamente teórico, mal remunerado em relação ao
esforço empreendido e com impactos negativos no meio ambiente. Os jovens, portanto,
não são capazes de entender o papel do engenheiro no desenvolvimento da sociedade e
3
Tradução dos autores. Original: ―Brazil has 1,325 engineering courses with 300,000 engineering
students, equivalent to 7.75 per cent of all university students, and graduates 25,000 engineers per year. In
2005, about 30,000 engineers graduated, but even this number is three times smaller than for South
Korea, which has a population one quarter of the size of Brazil.‖
17
transformação social através da tecnologia. Será que existiriam outras possíveis causas a
serem combatidas?
Uma das causas que devem ser levadas em consideração está relacionada com a
inadequação das propostas educacionais com a realidade na qual os alunos estão
inseridos. Os atuais modelos educativos não estimulam os jovens a desvendar o campo
das Ciências da Natureza, Matemática e das Tecnologias. Como colocado no relatório
da UNESCO, essas disciplinas poderiam se tornar mais atrativas ―através da
transformação dos currículos e da pedagogia com o uso de informações e experiências
em mais atividades, projetos e aprendizagem baseada em problemas, experimentação e
aplicação e abordagens menos abstratas que levam à desistência e ao desinteresse dos
alunos‖ (UNESCO, 2010:31)4
.
Como possível sintoma desta problemática no Brasil, pode-se apontar os baixos
índices de desempenho dos estudantes em Ciências e Matemática obtidos em algumas
avaliações como o Exame Nacional do Ensino Médio (ENEM), o Sistema de Avaliação
da Educação Básica (SAEB-MEC) e o ―Program for International Student Assessment‖
(PISA-OECD), no qual o Brasil ficou entre as últimas colocações em todos as
disciplinas, conforme indicado na Tabela 1, especialmente quando avaliamos o
desempenho em Matemática (58º de 66 países) na edição de 2009.
Cabe ressaltar, entretanto, que despertar o interesse por estas disciplinas não é
um papel exclusivo do ensino formal: outros meios além da escola podem ser utilizados
para despertar o gosto e o interesse dos alunos. Essas alternativas, contudo, ainda não
têm conseguido a penetração adequada. PIMENTEL (2011) comenta em sua
reportagem a pesquisa realizada pelo Ministério da Ciência e Tecnologia em parceria
com a UNESCO em junho e julho de 2010. A pesquisa revelou que 36,8% dos
brasileiros não freqüentam eventos científicos porque não há espaços dessa natureza nas
localidades onde vivem.
Ainda de acordo com os dados divulgados, apenas 8,3% já visitaram algum
museu ou centro de ciência e tecnologia e menos de 5% dos entrevistados já teriam
4
Tradução dos autores. Original: ―[..] can be made more interesting through the transformation of
curricula and pedagogy using such information and experience in more activity-, project- and problem-
based learning, just-in-time approaches and hands-on application, and less formulaic approaches that turn
students off‖
18
participado da Semana Nacional de Ciência e Tecnologia, evento organizado pelo
governo federal cuja finalidade é exibir experiências científicas e tecnológicas de
institutos de pesquisa, universidades e escolas (ensino fundamental e médio).
Tabela 1 - Ranking PISA 2009.
Adaptado de: PISA (2009)
Entretanto, cabe ressaltar algumas iniciativas que estimulam a aproximação dos
jovens do campo da Ciência e da Tecnologia que já acontecem há muitos anos como,
por exemplo, os projetos apoiados pelo programa ―Ação Ciência de Todos‖, que se
desenvolve através do convênio de cooperação técnico-financeira entre o Ministério da
Ciência e Tecnologia e a financiadora de estudos e projetos, FINEP5
.
Outra iniciativa existente é o ―Programa Jovem Cientista‖ que estimula talentos
na ciência e na tecnologia e é promovido pelo Conselho Nacional de Desenvolvimento
Científico e Tecnológico (CNPq) em parceria com a Fundação Roberto Marinho, a
Gerdau e a General Eletric. Segundo informações divulgadas no site oficial da
5
Informações retiradas do documento/relatório interno cedido pela Professora Maria Lúcia Horta, chefe
do Departamento de Ciências Humanas, Sociais e da Vida da FINEP – Financiadora de Estudos e
Projetos – Ministério da Ciência e Tecnologia.
19
iniciativa6
, o programa já possui 30 anos de história e teve mais de 15 mil trabalhos
inscritos, além de ter premiado 152 estudantes. Anualmente ele mobiliza 25 mil escolas
do Ensino Médio e envolve mais de 2 mil instituições de pesquisa e ensino da ciência
em seu processo de divulgação. Em 2010, recebeu 2.158 trabalhos de pesquisa, sendo
1.925 de estudantes do Ensino Médio.
Outra iniciativa, o Projeto USP vai à escola é descrito em sua página online7
como ―uma exposição composta por uma série de objetos e painéis eletrônicos
interativos e luminosos e por material biológico que pode ser observado em
microscópio‖. Idealizada pelo Grupo de Pesquisa em Óptica e Fotônica (CEPOF) do
Instituto de Física de São Carlos em conjunto com o Centro de Estudos do Genoma
Humano (CEGH), do Instituto de Biociências da USP, seu objetivo é percorrer as
escolas de Ensino Médio da grande São Paulo e de cidades do entorno de São Carlos
reproduzindo no espaço escolar a situação vivida em museus de ciência.
Os objetos instrucionais são interativos e abordam conteúdos de óptica e de
biologia, com a intenção de motivar os alunos para o aprendizado destes conteúdos
científicos. A exposição é realizada em uma única sala (espaços diversos são utilizados
para este fim: bibliotecas, laboratórios, sala de vídeo, entre outros) e dura de três a cinco
dias em cada escola.
Os alunos são organizados em grupos de 35 (aproximadamente o tamanho de
uma classe) e visitam a exposição durante 45 minutos em média, interagindo com o
material exposto. Na equipe de suporte ficam quatro mediadores (graduandos ou pós-
graduandos de Ciências Biológicas e Física) que estimulam a observação e interação
com os objetos e questionam os visitantes sobre aspectos interessantes dos mesmos.
Em paralelo, os professores de Biologia e de Física das escolas visitadas
realizam um treinamento de 8 horas, a fim de conhecer o conteúdo exposto. Durante a
capacitação são entregues apostilas contendo informações teóricas sobre os conceitos e
sugestões de abordagem dos assuntos em sala de aula.
Desta forma, alinhados com os desafios de inovação trazidos pela Sociedade do
Conhecimento, com a demanda de engenheiros por parte do mercado mundial e
6
http://www.jovemcientista.org.br/index.php Acesso em: 25 de Junho de 2011 às 14:01
7
http://genoma.ib.usp.br/educacao/projetos_usp_escola.html Acesso em: 25 de Junho de 2011 às 14:05
20
nacional, cientes da necessidade de rever as propostas educacionais tradicionais e com a
oportunidade de envolver o aluno com o tema ciência e tecnologia fora de seu ambiente
formal de ensino, este trabalho visa desenvolver um projeto de ensino de Física para
alunos do Ensino Médio.
De forma mais específica, a proposta que apresentamos neste projeto é a de um
ambiente de aprendizagem que complemente a formação de Física obtida pelo estudante
regular inscrito em uma instituição de Ensino Médio. O projeto ―Sala Interativa‖
pretende orientar a construção de um ambiente de aprendizagem interativo, replicável
em distintos espaços, escolares e não escolares. O objetivo é promover uma maior
aproximação do campo da Ciência e da Tecnologia, apoiada em uma dinâmica de
estímulo à curiosidade, problematização, expressão de idéias e aprendizagem
colaborativa.
2. ESTUDO DO AMBIENTE E CONTEXTO PEDAGÓGICO
A partir do panorama apresentado na introdução foi possível evidenciar que
existe uma demanda por inovação, tanto para resolver problemas, como para criar
alternativas sustentáveis nos âmbitos social, econômico, ambiental e político. Na área de
Educação esta necessidade também é real, especialmente em função de as escolas
manterem o mesmo formato de ensino desde a segunda onda de TOFFLER (1980)
comentada anteriormente. PETERS (2004) sugere que essa reinvenção deveria ser a
base para as demais mudanças. No seu entender:
Estamos em um ponto de inflexão. Um curto período de tempo no
qual estamos reimaginando tudo. Economia e comércio. As
organizações em geral. Política. Guerras. Saúde. Isto é:
parecemos estar reimaginando tudo – exceto o sistema escolar,
que deveria (teoricamente) servir de base para, ou até mesmo
guiar, o resto. (PETERS, 2004:278)
Para que o Brasil, país em desenvolvimento, possa atingir um potencial
competitivo no mundo globalizado e acelerado, será necessário contar com a quantidade
adequada de profissionais de áreas reconhecidamente promotoras de inovação. As
profissões que frequentemente são apontadas por especialistas, neste sentido, são as que
se encontram no campo da Ciência e Tecnologia.
21
De certa forma, é justamente o esforço de formação de mais engenheiros que
completa o quadro que distingue a América Latina da Ásia emergente (INOVA
ENGENHARIA, 2006). Complementando informações anteriores referentes ao relatório
da UNESCO e buscando alguns dados mais recentes, encontramos em reportagem da
revista Época online, números que comprovam que o Brasil forma anualmente cerca de
quarenta mil profissionais na área, enquanto a Coréia do Sul garante noventa mil
engenheiros e a China chega a formar seiscentos e cinqüenta mil profissionais, entre
tecnólogos e engenheiros (ÉPOCA ONLINE, 2011). Assim, mesmo guardadas as
proporções populacionais, a China forma percentualmente o dobro de profissionais que
o Brasil considerando o número total de formados dividido por sua população total. A
Coréia do Sul, por sua vez, chega a obter um percentual quase nove vezes maior de
formação de profissionais versus população total que o Brasil, conforme por ser
observado no quadro que se segue.
Tabela 2 – Cruzamento de dados de formação de profissionais e dados população
total
População
Total
Profissionais
Formados
% profissionais
formados/população
total
Brasil 193.733.800 40.000 0,021%
China 1.331.460.000 650.000 0,049%
Coréia do Sul 48.747.000 90.000 0,185%
Fonte: Os autores: dados de formação de profissionais (ÉPOCA ONLINE, 2011) e dados de população
total (Banco Mundial, Indicadores do Desenvolvimento Mundial8
)
Esta situação é difícil de reverter a curto prazo, especialmente porque o Brasil
possui uma proporção percentualmente pequena de sua população entre 18 e 24 anos na
Universidade (independente do curso considerado): cerca de 10% contra mais de 80%
nos EUA e na Coréia do Sul. A França chega a contar com mais de 50% dos jovens na
Universidade e mesmo países latino americanos como Argentina, Equador, Costa Rica e
Venezuela contam com mais de 20% (INOVA ENGENHARIA, 2006).
Sendo assim, a educação ganha cada vez mais destaque como protagonista de
um novo cenário com crescimento econômico. O pano de fundo pode ser caracterizado
como um ambiente de geração e disseminação de conhecimento em grande escala,
8
= Dados do site foram atualizados em: 26 de abr de 2011 Disponível em:
http://data.worldbank.org/brazilian-portuguese?cid=GPDptbr_WDI Acesso em 26/05/2011 às 00:24
22
fundado no amplo acesso às tecnologias de informação e comunicação, no
desenvolvimento de competências profissionais e humanas adequadas às necessidades
da sociedade atual. Por esta razão, é possível identificar a necessidade de criação de um
espaço de aprendizagem diferente daquele em que os jovens brasileiros são, em geral,
formados atualmente.
Observando escolas públicas e privadas no Brasil e no exterior, pode-se dizer
que a maioria delas ainda vive/sobrevive coberta por uma cúpula de vidro imaginária
em que muitos educadores ficam do lado de dentro assistindo às tsunamis das mudanças
externas sem alterar em nada a rotina em suas práticas no ambiente escolar. O estranho
é perceber que, quando do lado de fora, em suas casas e outros ambientes que não sejam
a escola, estes mesmos educadores convivem com inúmeras conseqüências das
mudanças ocorridas no mundo e já têm incorporadas muitas delas em suas vidas
pessoais.
Os pontos apresentados até aqui mostram a escola, sob o ponto de vista do
aluno, como um lugar em que o conhecimento é descolado de sua rotina, um local no
qual é difícil dar sentido à vida, condição fundamental para qualquer ser humano e, por
conseguinte, qualquer projeto humanitário.
Todo este cenário facilita a compreensão das razões que tornam cada vez mais
difícil provocar o aluno de Ensino Médio a encantar-se com o conhecimento,
principalmente nas áreas das ciências aplicadas.
Cabe pontuar que pouca coisa no ambiente escolar tradicional atende aos jovens
atualmente cursando o Ensino Médio, para o qual o projeto aqui apresentado foi
pensado. Assim, uma pergunta que surge necessariamente antes da elaboração deste
projeto é: quem é esse jovem do Ensino Médio?
Segundo o MEC, a idade adequada para este nível de escolaridade é de 15 a 17
anos (PARÂMETROS CURRICULARES NACIONAIS, 2000:6). Assim, podemos
considerar que, apesar dos desvios de escolarização líquida (índice que mostra quantos
estudantes frequentam a série considerada ―correta‖ pelo MEC em relação à sua idade,
ou seja, quando não há distorção idade/série), esta é uma informação importante para a
compreensão deste jovem, que pode ser conceituado de forma ampla dentro da chamada
geração Y.
23
Geração Y (ou Millenials) é o nome dado ao grupo nascido entre 1980 e 2000
(ZEMKE; RAINES; FILIPCZAK, 2000). Esses jovens são frequentemente
caracterizados por já terem nascido em um mundo com computador e, mais
recentemente, com internet. Em função disso, sabem lidar melhor com grandes
quantidades de informação e são pesquisadores por natureza. Além disso, cabe ressaltar
que encontrar significado para a própria vida é uma característica pulsante desta
geração.
Assim, como citado na introdução, o modelo tradicional de ensino não está
preparado para este perfil e muitas vezes afasta o educando de alguns princípios básicos
necessários à sua aprendizagem (e que fazem parte de seu dia a dia no contato com a
tecnologia) como a curiosidade, a livre expressão de idéias e a colaboração.
Levando-se em conta que a ―educação emancipadora‖ preconizada por FREIRE
(2005) é aquela que desenvolve o sujeito autônomo, consideramos que uma educação
emancipadora na formação para a ciência e a tecnologia se faça necessária.
HERNANDEZ (2007), citando os pensamentos de Bell Hooks e Sonia Nieto
sugere: ―uma educação para indivíduos em transição, que construam e participem de
experiências vivenciadas de aprendizagem, pelas quais aprendam a resolver questões
que possam dar sentido ao mundo em que vivem, de suas relações com os outros e
consigo mesmo‖ (HERNANDEZ, 2007:15). Estes pensamentos podem ser
complementados com a metáfora sugerida por Tião Rocha, educador do Vale do
Jequitinhonha que há 12 anos desenvolve uma educação ―sem escolas‖, em sua palestra
no I Encontro Internacional de Educação9
: ele propõe, além do uso das TIC‘s –
Tecnologias da Informação e Comunicação –, o uso mais animado das TAC‘s –
Tecnologias da Aprendizagem e da Convivência.
Se deixarmos de lado a questão pedagógica, mesmo sob o ponto de vista do
espaço físico e a maneira de ocupá-lo, suas dimensões, o desenho arquitetônico e a
distribuição do mobiliário das escolas de hoje, constata-se que são idênticos aos das
9
I Encontro Internacional sobre Educação – Arte e Analfabetismo Funcional. Seminário aberto ao
público realizado nos dias 1 e 2 de dezembro de 2008 no Auditório Gilberto Freyre (Palácio Gustavo
Capanema - Rua da Imprensa 16, Centro – Rio de Janeiro / Brasil). Tião participou da Mesa III:
Quebrando Modelos – Interações Horizontais, no dia 01 de dezembro as 15:00.
24
escolas da era industrial e produzem uma percepção de um ambiente em que seus
usuários ficam passivamente recebendo informações, sem poder de escolha. Neste
sentido HERNANDEZ (2007) ressalta em sua epígrafe a clássica frase do Diretor das
Bibliotecas da Academia de Ciências da China:
Quando as pessoas estão sentadas em cadeiras tradicionais,
pensam de modo tradicional. Se o desejo for o de promover
mudanças, é necessário remover o lugar onde estão sentadas.
(HERNANDEZ, 2007:11)
Estes espaços a que nos referimos, quase inalterados desde a sua criação, hoje
são ocupados por jovens multitarefas, dinâmicos e sedentos por desafios. Se traçarmos o
perfil desta geração digital, é possível encontrar prós e contras deste novo tipo de
comportamento que é reflexo de uma época que, com sua velocidade e constantes
inovações, intensificou em grande medida o imediatismo natural dos adolescentes e
jovens em geral. O costume de estar a apenas alguns ―cliques‖ da entrega de produtos,
conteúdos e sistemas dificulta o engajamento e o investimento de um tempo um pouco
maior a um único tema.
Em contrapartida, TAPSCOTT (2010) entrevistou cerca de dez mil jovens para
escrever o livro ―A Hora da Geração Digital‖ e constatou que eles trazem consigo novas
formas de pensar, como por exemplo, a valorização da liberdade de escolha e expressão,
o gosto pela customização e colaboração, o desejo por buscar novas informações e a
importância dada à integridade de pessoas e empresas. Segundo MATTAR (2010), os
jovens - aqueles que nasceram em 1980 ou depois, ou seja, pertencentes à já citada
geração Y, possuem, entre outras, as seguintes características:
Habilidade para ler imagens visuais – são comunicadores
visuais intuitivos; habilidades espaciais/visuais e de integração
entre o virtual e o físico;
Descoberta indutiva – aprendem melhor por descoberta do que
ouvindo; desdobramento da atenção – são capazes de mudar sua
atenção rapidamente de uma tarefa para outra, e podem escolher
não prestar atenção em coisas que não lhes interessam;
25
Tempo de resposta rápido – são capazes de responder
rapidamente e esperam respostas rápidas como retorno.
(MATTAR, 2010:12)
O quadro de estilos de aprendizagem - novo milênio e milênio anterior, proposto
por DEDE (apud MATTAR, 2010) apresenta as diferenças mais significativas a serem
analisadas:
Tabela 3 - Estilos de aprendizagem do novo milênio versus milênio anterior
Estilos de aprendizagem do novo milênio Estilos de aprendizagem do milênio anterior
Fluência em múltiplas mídias; valoriza cada
uma em função dos tipos de comunicação,
atividades, experiências e expressões que ela
estimula.
Centra-se no trabalho com uma mídia única,
mais adequada ao estilo e às preferências do
indivíduo.
Aprendizado baseado em experiências de
pesquisa, peneira e síntese coletiva, em vez
da localização e absorção das informações
em alguma fonte individual melhor; prefere
aprendizado comunal em experiências
diversificadas, tácitas e situadas; valoriza o
conhecimento distribuído por uma
comunidade em contexto, assim como o
conhecimento de um indivíduo.
Integração individual de fontes de informação
explícitas e divergentes.
Aprendizado ativo baseado em experiência
(real e simulada) que inclui oportunidades
frequentes para reflexão (por exemplo,
incluindo experiências na simulação Virtual
University, em um curso sobre liderança em
Universidade);valoriza estruturas de
referência bicêntricas (em que é possível
enxergar os objetos por dentro e por fora) e
imersivas, que infundam orientação e
reflexão no aprendizado por fazer.
Experiências de aprendizagem que separam
ação e experiência em fases distintas.
26
Expressão por meio de teias não lineares e
associativas de representações em vez de
histórias lineares (por exemplo, criar uma
simulação e uma página Web para expressar
a compreensão em vez de escrever um
artigo); usa representações envolvendo
simulações ricamente associadas e situadas.
Usa multimídia ramificada, mas altamente
hierárquica.
Codesign de experiências de aprendizado
personalizadas para necessidades e
preferências individuais.
Enfatiza a seleção de uma variante
precustomizada de uma gama de serviços
oferecidos.
Adaptado de: Quadro 1.2 – Estilos de aprendizagem – novo milênio e milênio anterior - MATTAR, João,
2010: 13)
Ao serem indagados por um dos autores deste projeto em entrevista informal
sobre as formas que consideravam mais interessantes para aprender, os adolescentes do
Ensino Médio de cinco turmas diferentes – duas de um CIEP e três de uma escola
particular – consideraram a aprendizagem em rede e a convergência das mídias como o
caminho que poderia gerar maior interesse deles pela aprendizagem.
Em oposição a isso, o educador da atualidade, na maioria dos casos, ainda se
encontra apenas como transmissor de informações, fatos e acontecimentos. Embora o
ideal seja uma educação não fragmentada, ou seja, um ensino sem disciplinas
compartimentando o conhecimento, como defende Edgar Morin (2004), seria muito
difícil enfrentar uma mudança absolutamente radical. Um possível caminho é fazê-la
lentamente, começando, por exemplo, por uma postura mediadora do educador, atuação
bem diferente do arquetípico ―professor detentor de todo conhecimento‖. Agindo desta
forma e conectando o conteúdo aos temas da atualidade, poderá contribuir com o
movimento do educando no sentido de descobrir que componentes curriculares como
Física, Química, Biologia e Matemática nos ajudam a descrever o mundo em que
vivemos, a conhecer e desvendar as tecnologias existentes, além de servir de base para o
aparecimento de tecnologias futuras.
Em certas ocasiões o professor não tem os recursos necessários para desenvolver
atividades que propiciem isto aos alunos. Outras vezes, a precária formação docente
dificulta o acesso a situações e leituras que façam – ele mesmo - repensar sua práxis,
27
assim como adotar uma postura mais investigativa para encontrar caminhos possíveis.
Mesmo diante de alguma adversidade, o educador não pode desconsiderar a sua
capacidade de questionar, indagar as teorias e práticas, a fim de manter-se em contínuo
aprendizado.
Diariamente as pessoas assistem e participam de acontecimentos e mudanças no
entorno em que vivem, adaptam-se às alterações sociais e afetivas, às facilidades e
dificuldades em reorganizar idéias e a dar novo significado a experiências e conceitos.
Ou seja, a interação com o meio, a interação com outra pessoa... Todos esses
movimentos são bastante naturais para o ser humano. A grande mudança ocorre nos
meios de comunicação e difusão, que possibilitam que a interatividade não esteja
circunscrita apenas na troca um a um, ou de um sujeito com uma máquina, antes ainda,
eles permitem a participação dos indivíduos e da sociedade na produção de conteúdos e
produtos. A interatividade passa de um conceito antes restrito ao mundo da informática
e dos computadores pessoais para o status de existir como um hábito irreversível da
vida.
Portanto, podemos perceber o empoderamento do ―nós‖, como uma sociedade
integrada e com grande fluxo de informação, na qual o indivíduo ganha força através do
coletivo, e, consequentemente, recebe estímulo a sair de sua passividade e atuar na
concretização de seus anseios.
O educador precisa vivenciar a interatividade com os educandos e propor a
construção coletiva do conhecimento, ao invés de querer transmiti-lo unilateralmente.
Em sala de aula, ele precisa ser mais do que instrutor, treinador, parceiro, conselheiro,
guia, facilitador, colaborador. Deve formular problemas, provocar situações, arquitetar
percursos, mobilizar inteligências múltiplas e coletivas na experiência do conhecimento.
O educando deve experimentar a criação do conhecimento enquanto participa, interfere,
modifica. É a oportunidade que o educando tem de deixar o lugar da recepção passiva
de onde ouve, olha, copia e presta contas, para se envolver com a proposição do
educador.
Não existe grau zero de conhecimento; uma pessoa não é uma
entidade isolada. O cérebro é um órgão que constrói o mundo e a
pedagogia deveria incorporar os saberes que organizam as
circunstâncias dessa construção. Isso implica uma aprendizagem
28
contextualizada, que deve trazer ao educando o mundo e toda sua
beleza, mas também as incertezas, paradoxos, as polaridades
sociais e constantes mudanças. Uma aprendizagem consequente
deve levar o educando não só a entender o que aprendeu, mas
possibilitar-lhe oportunidades para criar, dentro de seu universo
de atuação. (SOUZA; DEPRESBITERIS; MACHADO, 2004:18)
O conceito de interatividade, portanto, vai além da simples iniciativa de investir
em uma sala de aula com computadores ligados à internet. SILVA (2010) defende que
antes disso (ou pelo menos em paralelo), é preciso mudar a forma já cristalizada de
transmissão da informação. Afinal, seria simplista imaginar que o fato de oferecer
computadores de última geração resolveria todas as questões. A inovação essencial para
a mudança no aprender é a pedagógica. Oferecer computadores sem mudar a forma de
usá-los surtirá pouco ou nenhum efeito.
Alguns estabelecimentos educacionais compram equipamentos de realidade
virtual, carteiras conectadas ao computador do professor e à rede, entre outros gadgets
eletrônicos. Entretanto, caso essas ferramentas sejam utilizadas para realizar as mesmas
funções de ―transmissão de informação professor-aluno‖, nada mudará. O mais
importante não é a tecnologia das ferramentas, mas um novo estilo de pedagogia que
preza pela participação, cooperação e multiplicidade de conexões entre todos os
envolvidos no processo comunicacional de construção do conhecimento (SILVA,
2010). As ferramentas tecnológicas são ótimos potencializadores deste processo, mas
não garantem por si só nenhuma interatividade. Nesse sentido, VILLAS-BOAS e
colaboradores (2009) afirmam:
A educação em Ciências deve também ser objeto de ações
inovadoras sob o ponto de vista pedagógico, complementares ao
ensino formal, capazes de contribuir para o aprimoramento da
formação continuada dos educadores de Ensino Médio.
(VILLAS-BOAS, 2009:5)
Com isso criam-se as condições para que os estudantes vivam um processo
educacional baseado na experimentação, ou seja, atividades que despertem para a
aplicabilidade do conhecimento tecnológico produzido pelo campo das ciências
aplicadas.
29
Os comentários sobre as demandas da atualidade, a situação das escolas, dos
educandos e dos educadores, os assuntos emergentes e currículos, as necessidades de
profissionais das áreas de Ciência e Tecnologia, a discussão das propostas educacionais
existentes versus pedagogias desejáveis, entre outros temas tratados neste estudo
reforçam o entusiasmo dos autores pela criação de um ambiente de aprendizagem em
que curiosidade, interações em diversos níveis, diálogos, expressões de idéias, o uso de
múltiplas linguagens e a aprendizagem colaborativa sejam os elementos-chave da
proposta.
Para os autores, um lugar ideal para aprender pode ser descrito da seguinte
forma: gente reunida, problemas desafiadores o bastante para estimulá-los (sem
exageros para não desanimá-los) e um mediador que entenda o papel que lhe cabe como
facilitador da aprendizagem, problematizando situações e conceitos, valorizando a
investigação, o compartilhamento das dúvidas e das soluções possíveis, entendendo que
os equívocos são naturais, esperados e até desejados, pois oferecem oportunidades de
novas buscas e aprendizagens. Um ambiente com tempo para formular hipóteses e que
não tenha compromisso com um programa oficial, uma vez que o conteúdo será mais
interessante caso se relacione às experiências da vida e não exclusivamente com o livro
didático.
Toda essa atividade intelectual deve ocorrer em um local que permita o trânsito
livre, a autonomia, a escolha pelo modo de aprender e de sistematizar o conhecimento
construído. Um espaço que respeite o ritmo de cada um e mobilize o grupo em favor de
propostas coletivas de produção, de utilização do tempo e do espaço, de distribuição de
tarefas, de compartilhamento de idéias de socialização daquilo que se conhece.
3. A HISTÓRIA DO PROJETO (E DE TANTOS OUTROS...)
3.1) Considerações gerais
Ao pensar o ambiente de aprendizagem que é apresentado neste projeto, foi
levado em conta o desejo dos integrantes do grupo em relação à educação, ou seja, antes
mesmo de atender às demandas acadêmicas ou dos propósitos de empreendedorismo e
inovação, considerou-se a importância de que o desejo de uma educação original e feliz,
30
sem comprometer a qualidade, fosse contemplado, para que mais ambientes como este
possam se disseminar, ―contaminar‖ os sistemas de ensino e, em um intervalo de tempo
não tão longo, seja possível a existência de escolas nas quais se aprende a pensar,
compartilhar, criar e colaborar com o bem estar coletivo e o desenvolvimento
sustentável em todos os seus âmbitos. Com um pouco de ousadia, pode-se dizer que este
mesmo ambiente pode ser implementado inclusive nas organizações.
Podemos e devemos inovar o modo como conduzimos a aprendizagem e, com
isso, ir modificando gradativamente o nível de exigência e criticidade dos consumidores
dos serviços de educação, sejam eles públicos ou privados, como no princípio da
circularidade, de MORIN (2004) – em que o indivíduo é ao mesmo tempo produto e
produtor, causador e afetado. A melhora da educação leva à melhora dos sujeitos, que
por sua vez leva à melhora ainda mais significativa da educação, e, como conseqüência,
o ambiente e o sistema de ensino melhoram.
Na entrada da Escola da Ponte, em Portugal, existe um cartaz com a fotografia
da escola e uma frase atribuída à Clarice Lispector: ―Mude, mas comece devagar,
porque a direção é mais importante do que a velocidade” (Anexo 1 pag.150). De certa
forma, esta frase reflete também o espírito deste trabalho: investir na mudança
orientando-se por onde se quer chegar e por quais motivos. Entre o desejo de mudança
na Educação e o que podemos oferecer para iniciá-la está o ambiente de aprendizagem
que chamaremos de Sala Interativa.
Este projeto teve sua origem no estudo preliminar para a criação de uma ―sala de
aula do futuro‖ realizado pelo Instituto Gênesis, da PUC-Rio de Janeiro junto a alguns
parceiros de cooperação técnica: Fundação Planetário da Gávea, Secretaria de Educação
do Estado do Rio de Janeiro, Departamento de Educação da PUC – Rio de Janeiro e
Núcleo Avançado em Educação – NAVE, do Instituto Oi Futuro.
Em novembro de 2010, uma versão ainda em fase de construção foi apresentada
em um Workshop promovido pelo Instituto Gênesis da PUC-RJ10
, sob orientação do
10
O Instituto Gênesis, o Planetário, a Secretaria de Educação do Estado do Rio de Janeiro, o
Departamento de Educação PUC-Rio e Oi Futuro, realizaram, em 18/11/2010, o Worshop Sala de Aula
Interativa. O objetivo do evento foi expor novos mecanismos existentes para complementar o ensino.
31
Professor Engenheiro José Alberto Sampaio Aranha. Este material embrionário foi
utilizado como ponto de partida para o trabalho aqui desenvolvido. Desta forma, além
de serem atendidas as exigências acadêmicas às quais estamos submetidos para a
conclusão da pós-graduação em Gestão do Conhecimento e Inteligência Empresarial,
seria possível desenvolver uma proposta executável de um ambiente de aprendizagem
inovador.
O recorte do tema Educação e Tecnologia fez emergir um diagnóstico que
indicava o déficit progressivo de carreiras da área das Ciências Exatas, em especial a
Engenharia, que são reconhecidamente promotoras de inovação e que era parte da
motivação do projeto original. Para desenhar os primeiros esboços da ―Sala de aula do
futuro‖, levou-se em conta a hipótese de que uma das causas do desinteresse dos jovens
por estas carreiras poderia estar no baixo desempenho de estudantes do Ensino Médio.
Este argumento foi reforçado pela reportagem da Revista Inovação em Pauta, n°
6 - ano 2009, publicação da FINEP – Financiadora de Estudos e Projetos, trazida por
um dos integrantes do grupo após o surgimento da discussão nas aulas de orientação do
MBKM.
Assim, apesar de não estar mais diretamente relacionado ao projeto inicial (Sala
de Aula do Futuro), o projeto ―Sala interativa‖ surgiu a partir da mesma demanda e
atenderá à mesma necessidade de despertar o interesse dos alunos nas áreas de ciência e
tecnologia. Para viabilizar o projeto, foram definidos alguns pontos importantes para o
desenvolvimento posterior da proposta:
- o objetivo geral é a aproximação dos estudantes do campo da Ciência e
Tecnologia;
- o ambiente de aprendizagem é complementar à Educação Básica, atendendo
preferencialmente estudantes do Ensino Médio;
- há a possibilidade de ser implementado em ambientes escolares e não escolares
para visitação pública com agendamento previsto;
Local: Centro Loyola de Fé e Cultura/PUC-Rio (Estrada da Gávea, nº 1 - Gávea – RJ). Entre os
palestrantes constavam: Prof. José Alberto Sampaio Aranha/PUC-Rio, Prof. Luíz Humberto Villwock, o
Prof. José Eduardo A. Fiates, Prof. Paulo Reis, Prof. Rique Nitzsche e Mônica Couto.
32
- os conteúdos disponíveis para exploração e discussão pertencem à área de
Física;
- as dinâmicas de utilização do ambiente são orientadas por um conjunto de
inovações pedagógicas renováveis a partir da experimentação, registro e avaliação.
Foi feita também uma busca por informações sobre outras iniciativas e, entre as
escolas que já trabalham de forma inovadora, observou-se que os alunos do Núcleo
Avançado em Educação – NAVE, do Instituto Oi Futuro (que tem um modelo
educacional diferenciado fortemente apoiado no uso das tecnologias), tiveram um
desempenho superior ao das escolas estaduais de Ensino Médio nos resultados de 2010
do SAERJ - Sistema de Avaliação da Educação do Estado do Rio de Janeiro – como
demonstram os dados nas tabelas de percentual de acertos abaixo:
Tabela 4- Resultado Língua Portuguesa SAERJ - Sistema de Avaliação da
Educação do Estado do Rio de Janeiro.
Língua
Portuguesa
Percentual de acertos de todas
as escolas de Ensino Médio
Regular
Percentual de acertos
do NAVE/RJ
1ª série 62,2% 88,3%
2ª série 44,6% 70,0%
3ª série 55,8% 79,5%
Fonte: Dados fornecidos pela Secretaria de Educação do Estado do Rio de Janeiro e cedidos pelo NAVE
para nosso trabalho.
Tabela 5 - Resultado Matemática SAERJ - Sistema de Avaliação da Educação do
Estado do Rio de Janeiro.
Matemática Percentual de acertos de todas
as escolas de Ensino Regular
Percentual de acertos
do NAVE/RJ
1ª série 33,2% 66,7%
2ª série 62,1% 93,4%
3ª série 49,9% 70,1%
Fonte: Dados fornecidos pela Secretaria de Educação do Estado do Rio de Janeiro e cedidos pelo NAVE
para nosso trabalho.
33
Assim, apesar de ainda incompleto, o diagnóstico e as relações entre uma
pedagogia diferenciada, desempenho dos alunos e motivação com as disciplinas de
ciência aplicada já começava a surgir.
3.2) Entrevista com Professor Aranha11
Durante o processo de elaboração do projeto houve a necessidade de contatar o
Professor Engenheiro José Alberto Sampaio Aranha para obter mais esclarecimentos
sobre o projeto original e avaliar se o percurso pretendido estava alinhado com os
objetivos gerais: aproximar os estudantes do campo da Ciência e Tecnologia e promover
um ciclo permanente de inovação pedagógica.
O diretor do Instituto Gênesis, incubadora de empresas da PUC – RJ, Prof.
Aranha, além de dar orientações quanto ao formato modular do projeto, apresentou uma
série de iniciativas, já em andamento, similares a esta proposta. Dentre elas, comentou
sobre as Praças do Conhecimento, projeto da Prefeitura do Rio de Janeiro que pretende
oportunizar o acesso à cultura e à educação profissionalizante em áreas de
vulnerabilidade social.
As praças formadas por dois edifícios devem ocupar, em média,
área de 1,5 mil m². O prédio maior terá três pavimentos, onde
ficarão a biblioteca digital, as salas de aula, o laboratório e o setor
de administração. No outro edifício, de desenho circular, será
abrigada a sala de cinema. Os dois prédios serão interligados por
uma rampa. Já na área externa, haverá uma pista de skate e um
espaço para recreação. Destinado principalmente aos adolescentes
dos bairros carentes, o novo equipamento oferecerá cursos
profissionalizantes nas áreas de tecnologia da informação e
produção gráfica, com treinamentos sobre design gráfico, web
design, computação gráfica, produção de vídeo e fotografia, entre
outros. O objetivo é facilitar o ingresso desses jovens no mercado
de trabalho. (ROCHA, 2010: s/n)
11
O Professor Aranha recebeu os integrantes Renato Gil Amaral e Mônica de Menezes Couto, no dia 30
de março de 2011, às 18:00 , na sede do Instituto Gênesis – PUC-Rio para uma entrevista sobre o Projeto
Sala de Aula Interativa.
34
Segundo o professor Aranha, o problema da resistência na aptidão para Física
está na maneira de o professor transmitir o conhecimento, portanto é essencial promover
um novo estilo de pedagogia sustentado por uma modalidade comunicacional que supõe
interatividade, isto é, participação, cooperação, multiplicidade de conexões entre
informações e atores envolvidos.
Durante a entrevista informal ele ressaltou ainda que o grande desafio do
professor reside em modificar sua comunicação em sala de aula e na educação, e isso
significa modificar sua autoria enquanto docente e inventar um novo modelo de
educação, desmistificando a tecnologia e fomentando a criatividade e a inovação. Para
ele, isso só pode ser feito através de provocações, ou seja, instigando o aluno e não
apenas passando conteúdo, para que as pessoas a se sintam estimuladas a buscar coisas
novas.
Ele também comentou sobre a mudança da Era Industrial para a Era do
Conhecimento, citada previamente na introdução deste trabalho. Com relação às
mudanças percebidas durante esse período, o professor Aranha acredita que existem
duas grandes variáveis:
A) A relação do homem com o trabalho - depois dos anos 2000, a ―geração
Y‖, começou a entrar no mercado e isso mudou drasticamente a relação do homem com
o trabalho. O homem não trabalha mais por trabalhar, ele quer também bem-estar. Nessa
Era do Conhecimento é preciso criar ambientes de inovação que atendam às constantes
mudanças desse sistema. As pessoas precisam pensar em como planejar e fazer gestão
da vida profissional e ao mesmo tempo ter prazer no que estão fazendo.
B) A relação do homem com a natureza - De acordo com o Professor Aranha,
o ser humano tinha maior capacidade de observação, quando tinha mais contato com a
natureza, pois, entendendo a Natureza, consegue-se entender os conceitos, e em geral, o
homem está se afastando disso. Da mesma forma, está se afastando de seus
semelhantes, por isso, é importante mudar esse modelo. É preciso observar de uma
maneira diferente, perceber o outro, interagir, comunicar e negociar o tempo inteiro. O
grande desafio é criar ambientes de inovação em que as pessoas trabalhem em grupos e
construam pontes ao invés de muros entre eles.
35
Aranha alertou sobre o decréscimo de engenheiros no Mundo, a ociosidade das
vagas nas Escolas de Engenharia e a evasão das pessoas no Curso de Engenharia (cerca
de 50% não terminam o Curso), além de comentar sobre a necessidade de criar um
Programa para criar mais vagas em Engenharia, ocasião em que mencionou iniciativas,
como o REENGE (REENGENHARIA DO ENSINO DE ENGENHARIA) e o
PRODENGE (PROGRAMA DE DESENVOLVIMENTO DAS ENGENHARIAS)
―O REENGE tem como principal objetivo reestruturar o ensino
superior, incentivando a realização de diferentes experiências de
ensino como implantação de módulos de aprendizagem virtual,
utilização de recursos computacionais, atividades de pesquisa e
desenvolvimento experimental, na constante atualização de
profissionais. A principal motivação para a reformulação dos
currículos de Engenharia foi a rapidez dos avanços tecnológicos e
a crescente informatização dos meios de produção. Busca-se
portanto formar engenheiros com uma visão mais sistêmica e com
uma sólida formação básica.O PRODENGE (Programa de
Desenvolvimento das Engenharias), resulta de um interesse do
Governo Federal, através da FINEP (Financiadora de Estudos e
Projetos), com o apoio do CNPq (Conselho Nacional de
Desenvolvimento Científico e Tecnológico), SESU (Secretaria de
Educação Superior) e CAPES (Coordenação de Aperfeiçoamento
de Pessoal de Nível Superior), em tornar o Brasil mais
competitivo, através de seus engenheiros e empresas.‖ (REENGE,
2011:s/n)
Finalmente, o Professor Aranha relatou que já é possível perceber no Brasil essa
preocupação em criar ambientes propícios para a inovação em grupo. Segundo ele, o
Brasil começou a investir em ciência a partir da formação de doutores, após esta fase,
começamos a vivenciar a tecnologia e a discutir a questão de patentes e de propriedade
intelectual, que são processos que se caracterizam por um trabalho individual. Ressaltou
também que não adianta o grupo elaborar o Projeto da Sala Interativa e o mesmo ficar
guardado. É necessário que o Projeto se transforme em um bem ou em um serviço e que
as pessoas o utilizem, para que se caracterize como uma inovação que permite uma
relação social, ou seja, aproveitamento em escala.
36
Nesse contexto, recomendou que o grupo de pesquisa do Projeto Sala Interativa
cumprisse etapas importantes, a saber:
1º) Trabalhar o Modelo (nova proposta pedagógica)
2º) Estruturar o Projeto ―Piloto‖;
3º) Verificar como se manifesta na prática a Sala de Aula Interativa;
4º) Construir um empreendimento para implantar em várias escolas.
3.3) Entrevista com a Professora Maria Lúcia Horta12
O quarto ponto colocado pelo Professor Aranha foi ao encontro de outras
opiniões de especialistas no assunto. Em entrevista com a Professora Maria Lúcia
Horta, do Departamento de Ciências Humanas, Sociais e da Vida da FINEP, o fator
identificado pela professora como mais problemático é a escala em que estas iniciativas
podem acontecer. Muitas vezes existem iniciativas interessantes, mas não é possível
aplicá-las em larga escala e beneficiar uma quantidade mais representativa de alunos e,
com isso, interferir nas políticas públicas. Ela afirmou também que é necessário investir
mais em áreas “hard”, ou seja, aquelas que correspondem às carreiras das Ciências
Exatas. Comentou, ainda, que o custo e o tempo para a formação nesta área são maiores
do que nas demais e talvez isso também colabore pela busca, por parte dos jovens, por
carreiras nas áreas sociais.
Além disso, foi colocado que qualquer iniciativa de projetos de Ciência,
Tecnologia e Educação com o Ensino Médio como público-alvo é válida. Ela reforça,
entretanto, que, de acordo com a experiência da FINEP referente aos projetos
financiados, os que obtiveram melhores resultados foram aqueles em que havia maior
interação dos educandos com os materiais e com os educadores, ou seja, aqueles em que
os alunos podiam experimentar, criar, ter mais autonomia.
12
A Professora Maria Lúcia Horta recebeu Mônica de Menezes Couto no dia 14 de Fevereiro de 2011, às
10:00 , na sede da FINEP, para uma entrevista sobre as iniciativas já existentes, e apoiadas por este órgão
financiador, relacionadas à aproximação e envolvimento de estudantes do Ensino Médio do campo da
Ciência e Tecnologia.
37
3.4) Resultados e histórias de sucesso
Como já citado anteriormente, existem, no Brasil e no mundo, diversas
iniciativas a favor de uma educação menos bancária, com modelos inovadores. Esses
empreendimentos vêm trazendo resultados com relação à postura dos alunos em sala de
aula, aumento no nível de aprendizado, qualidade no rendimento das aulas, aumento do
nível de aprovação, dentre outros impactos positivos.
Em continuação a alguns exemplos já citados na introdução, uma outra iniciativa
que vale ser citada é o projeto Ensino Médio Inovador (EMI, 2011), que possui cinco
pontos centrais: acréscimo de 200 horas na carga horária do Ensino Médio a cada ano;
escolha de grade (o aluno pode escolher 20% da sua grade curricular, dentro de
atividades oferecidas pela escola); atividades experimentais (são enfatizadas práticas
como viagens, aulas em laboratórios e oficinas); valorização da leitura; e garantia da
formação cultural do aluno.
Os recursos são oriundos do Governo Federal que repassa às Escolas pelo
Programa Dinheiro Direto na Escola, após a aprovação dos Planos de Ações
Pedagógicas apresentados pelas secretarias estaduais de educação. Uma parte dessa
verba é destinada para a melhoria da infraestrutura das escolas selecionadas para o EMI
e para viagens de estudantes a lugares como museus, exposições etc. O governo
estadual fica responsável pela capacitação pedagógica dos professores e pelo pagamento
da gratificação dos professores.
O relatório ―As desigualdades na Escolarização no Brasil‖, do Conselho de
Desenvolvimento Econômico e Social (CDES, 2010), ressalta a importância desse
Programa, mostrando que apenas 51% dos jovens de 15 a 17 anos cursam o Ensino
Médio. ―Entre os mais ricos, eles são 78%. Já entre os 20% mais pobres, 32%‖. (CDES,
2010:33)
Outra iniciativa que vem ocorrendo desde 1986 é o PROVOC – Programa de
Vocação Científica, criado pela FIOCRUZ que já envolveu cerca de 330 pesquisadores
em orientação acadêmica de mais de 900 alunos do Ensino Médio. Ao todo, são 22
escolas públicas e privadas que têm participado do processo de implantação e
consolidação da iniciação científica do Ensino Médio. Além disso, mais de 40
38
profissionais estão mobilizados de forma permanente no acompanhamento pedagógico.
Hoje em dia, o PROVOC é uma experiência institucional que ultrapassa o campus da
FIOCRUZ do Rio de Janeiro, atuando também nas unidades da FIOCRUZ de Recife,
Salvador e Belo Horizonte, além de o Programa ter se difundido para outras áreas de
conhecimento (química, física, matemática e informática) e para outras instituições
(PUC, CBPF – Centro Brasileiro de Pesquisas Físicas, CENPES/Petrobras – Centro de
Pesquisa e Desenvolvimento Leopoldo Miguez de Mello e IMPA/MCT – Instituto de
Matemática Pura e Aplicada).
Segundo FERREIRA (2003), em seu artigo ―Concepções da iniciação científica
no Ensino Médio: Uma proposta de pesquisa‖, a participação de profissionais
gabaritados na orientação de alunos têm sido muito importante para a preparação dos
mesmos para os cursos de graduação, como vemos no trecho abaixo:
A ampla e abrangente participação de pesquisadores de
renomadas instituições científicas, como orientadores de iniciação
científica de jovens que ainda nem sequer fizeram suas escolhas
profissionais, tem sido fundamental para discutir a superação de
modelos arcaicos de formação. (...) O aluno do Provoc parece
estar melhor preparado para ingressas nos cursos de graduação.
(FERREIRA, 2003:117)
Outro programa que escolhemos Apresentar é o ―Mão na Massa‖, trazido da
França para o Brasil (São Paulo) em 2001 em cooperação entre as Academias de
Ciências dos dois países. Incentivar o ensino de ciências no ensino fundamental é o
objetivo principal do Programa. Atualmente, o projeto ocorre também no Rio de
Janeiro, em São Carlos e em Ribeirão Preto e atende jovens e adultos, tendo como base
o investimento freqüente na formação de docentes. Durante os encontros, os professores
utilizam atividades experimentais que propiciam o desenvolvimento da linguagem oral
e escrita (DCC, 2011).
Em 2001 60 professores desenvolveram o projeto com 1.940 alunos da 1ª a 4ª
série em 3 escolas com sucesso, o que permitiu que o projeto se expandisse com êxito
para outras escolas em 2002. Hoje são 28 escolas da rede municipal de São Paulo
atendidas, implicando em 500 professores e mais de 18 mil alunos.
39
O projeto acaba por promover um movimento de reorientação curricular na
escola: alguns professores da rede estadual em São Paulo apontaram mudanças na
postura em sala de aula e passaram a atuar como mediadores junto aos estudantes,
atuando de forma mais ativa. Segundo eles, houve melhoria na qualidade das aulas, o
que permitiu que incluíssem aspectos interdisciplinares.
Com isso, apontamos o sucesso e o saldo obtidos em iniciativas similares e
reforçamos nossa segurança de que o projeto Sala Interativa alcançará os resultados
almejados.
4. A ESTRATÉGIA
Após o diagnóstico, estudo do ambiente e levantamento de informações através
de entrevistas e revisão bibliográfica, estabeleceu-se a estratégia de criação da sala de
aula, ou seja, a definição de como seria a abordagem de todas as questões levantadas no
início do trabalho.
Um dos principais pontos de conflito era o fato de ser almejada pelo grupo uma
inovação real, ou seja, o estabelecimento de diretrizes radicalmente diferentes do atual
modelo de sala de aula, e, ao mesmo tempo, a compreensão de que existia a necessidade
de criar um ambiente de aprendizagem que não fosse absolutamente paradoxal à sala de
aula tradicional, já que, de certo modo, como uma atividade complementar à grade
tradicional, a sala de aula interativa deveria conviver com a ―antiga sala de aula‖,
complementando-a e enriquecendo-a.
Deste modo, optou-se por fazer dois movimentos em seqüência: o primeiro
explorou um percurso no sentido de estabelecer os parâmetros da sala de aula
absolutamente ideal com base nos objetivos do trabalho. Ou seja, partindo dos objetivos
gerais do projeto, definiu-se objetivos específicos e, por fim, atividades (metodologias)
que deveriam ser realizadas neste ambiente para alcançar os resultados pretendidos.
Neste período o grupo trabalhou com o cenário ideal como princípio de sua jornada de
pesquisa, e se baseou em princípios pedagógicos para estabelecer as diretrizes.
O outro segmento do grupo partiu para a construção de um novo modelo de
negócio, estabelecendo uma inovação de valor também levando em conta os objetivos
do projeto, mas, considerando, principalmente, a percepção de valor do cliente, ou seja,
dos estudantes e a viabilidade do negócio. Para isso, foram utilizados os modelos dos
livros ―Business Model Generation‖ e ―A estratégia do Oceano Azul‖.
40
De certa forma, o objetivo desse caminho era, conforme colocado pelo Professor
Aranha, trabalharmos primeiramente o modelo, ou seja, a nova proposta pedagógica,
para apenas depois estruturarmos o projeto em si.
Após a realização dessas pesquisas, cujo resultado pode ser visto a seguir, foram
reunidas todas as percepções e buscou-se a interseção entre necessidades (de melhoria,
de ruptura, de continuidade, entre outros) para finalmente estabelecer o que era preciso
em termos físicos, espaciais e pedagógicos, para que as interações necessárias
ocorressem.
O objetivo do trabalho foi montar um modelo de negócio viável e replicável,
através de um documento que permita a qualquer interessado iniciar seu próprio projeto
de Sala Interativa, o Manual do Agente de Mudança (Anexo 3).
4.1) PESQUISA 1 – Estudo a partir dos Objetivos (Foco na questão pedagógica)
Para a construção dos objetivos gerais e específicos e das metodologias, foi
necessária a estruturação de dois instrumentos de visualização da proposta: um mapa
conceitual (Anexo 2), para identificar o ―conceito‖ da Sala Interativa e fornecer àqueles
que desejarem implementá-la uma visão do todo; e a relação de objetivos gerais
/específicos e das metodologias, que seguem abaixo:
A.1- Objetivos da Sala de Aula Interativa
A.1.1- Objetivos Gerais:
- Aproximar os estudantes do campo da ciência e tecnologia;
- Promover um ciclo permanente de inovação pedagógica.
A.1.2- Objetivos específicos:
- Complementar o ensino formal na Área de Ciências da Natureza, Matemática e
suas tecnologias, com recorte em Física;
- Estabelecer conexões entre aprendizagem e a vida cotidiana;
- Estimular a curiosidade e a criatividade;
41
- Desmistificar a tecnologia;
- Desenvolver o ―pensamento complexo‖ (conceito de pensamento complexo de
Edgar Morin)13
- Provocar a livre expressão de ideias em múltiplas linguagens;
- Valorizar a diversidade cultural;
- Incentivar o intercâmbio entre sujeitos com interesses distintos;
- Promover o desenvolvimento da autonomia dos usuários da sala no seu
processo de aprendizagem;
- Promover a aprendizagem colaborativa;
- Estimular a formação de redes de aprendizagem;
- Desenvolver a inteligência coletiva;
- Exercitar o uso das TIC's no processo de aprendizagem;
- Despertar vocações nos usuários da sala;
- Desenvolver a capacidade investigativa dos usuários da sala;
- Incentivar a sistematização dos conhecimentos;
- Desenvolver e aplicar as potencialidades do trabalho em rede;
- Promover a interação entre educandos e educadores em torno de um objetivo
comum;
- Contribuir com a pesquisa em Educação;
- Fornecer dados significativos sobre o desenvolvimento dos educandos em
torno de conteúdos das áreas de conhecimento contempladas.
A.1.3 – Metodologias
As metodologias são as propostas de utilização da sala que permitirão o
cumprimento dos objetivos a partir das atividades desenvolvidas. Optou-se por
estabelecer uma forte ligação com a forma de ocupação e a distribuição de objetos de
aprendizagem em função dos princípios pedagógicos adotados. Ou seja, as atividades do
ambiente serão incorporadas ao projeto arquitetônico e, de acordo com os recursos
oferecidos, proporcionarão maior ou menor grau de interatividade.
13
Refere-se ao pensador Edgar Morin e o seu conceito de pensamento complexo: ―A complexidade é um
tecido (complexus: aquilo que é tecido em conjunto) cujos constituintes heterogêneos e contraditórios
encontram-se inseparavelmente associados‖. (MORIN apud SILVA, 2010: 18)
42
Para atender aos propósitos da sala a ser criada, considerou-se que os usuários
(educandos e educadores) ficarão imersos em um ambiente no qual é possível criar,
investigar, dialogar, compartilhar e aprender durante a permanência na sala.
Organizado em módulos, que se caracterizam pelas possibilidades de exploração
e tipo de intervenção a ser realizada pelo educando, o espaço permitirá o
desenvolvimento de competências diversas, em especial, capacidade colaborativa e
autonomia. São eles:
M1 - Módulo de diálogo e convergência (Arena) – Este é o espaço mais
importante da sala, porque é neste local que as ideias são estimuladas, a curiosidade é
provocada, as conclusões são expostas, os desafios são propostos, os conceitos são
apresentados, entre outras atividades de problematização, mediação, diálogo, exposição,
compartilhamento, colaboração;
M2 - Módulo de atividades – distribuição espacial de objetos de aprendizagem
voltados para funções diversas:
Função a – investigação, pesquisa,consulta, simulação, e atividades de
exploração. Os objetos de aprendizagem podem ser: games, computadores
conectados (rede e internet), pequena biblioteca, acesso aos projetos do acervo;
Função b - sistematização dos conhecimentos elaborados, estruturação
de projetos e elaboração de hipóteses a serem apresentadas no M1-Módulo de
Diálogo e Convergência. Os objetos de aprendizagem oferecidos permitirão a
produção em diferentes plataformas, e a disseminação na rede e em outros
suportes de difusão do conhecimento das produções ocorridas.
Função c - fruição – mais contemplativa, permite o contato com os
conhecimentos já publicados em diferentes linguagens. Composto por
dispositivos de vídeo e áudio individuais, entre outros dispositivos que permitem
a apreciação de conteúdo já elaborado previamente.
43
4.2) PESQUISA 2 – Estudo a partir da Inovação de Valor (foco na percepção do
cliente e viabilidade do negócio)
Com base em todos os aspectos mapeados – a necessidade de engenheiros, a
falta de interesse dos alunos em ciências aplicadas, as falhas do atual sistema
educacional e conseqüente desempenho escolar insatisfatório, entre outros – optou-se
por criar um novo modelo de negócio para as aulas de Física do Ensino Médio.
Inicialmente pode soar estranho abordarmos o assunto escola com um olhar
business, especialmente quando a intenção principal é atingir o ensino público com o
projeto. Entretanto, ao incorporar uma visão de negócios à idealização do projeto, é
possível trazer a preocupação que o ensino traga valor a todos os seus stakeholders, ou
seja, o aluno, o professor, a sociedade, o mercado, entre outros. Afinal, este é o
princípio fundamental ao pensar um modelo de negócio inovador: criar valor para todos
os envolvidos, como colocado por OSTERWALDER e PIGNEUR: ―Atualmente a
inovação em modelos de negócio está relacionada a criação de valor, para as empresas,
para os clientes e para a sociedade.‖ (OSTERWALDER; PIGNEUR, 2010: 5)14
Para este trabalho será utilizado o modelo do livro ―Business Model Generation‖
em combinação com a metodologia do livro ―A Estratégia do Oceano Azul‖15
.
Selecionamos o modelo do Business Model Generation (BMG) por ser de fácil
entendimento para qualquer pessoa, mesmo que não tenha estudado administração.
Nele, nove blocos simplificam o funcionamento de um negócio para que seja possível
atingir um resultado inovador e viável, através de uma linguagem que pode ser
compartilhada por todos os envolvidos, e, portanto facilitar a co-criação.
14
Tradução dos autores. Original: ―Ultimately, business model innovation is about creating value, for
companies, customers, and society. It is about replacing outdated models.‖
15
O livro dos autores Autores: Chan Kim e Renée Mauborgne (2005) apresenta uma nova maneira de
pensar sobre estratégia, resultando em uma criação de novos espaços (o oceano azul) e uma separação da
concorrência (o oceano vermelho). Os autores estudaram 150 ganhadores e perdedores em 30 indústrias
diferentes e viram que explicações tradicionais não explicavam o método dos ganhadores. O que eles
acharam é que empresas que criam novos nichos, fazendo da concorrência um fator irrelevante,
encontram um outro caminho para o crescimento. O livro ensina como colocar em prática essa estratégia.
44
Figura 1 - Business Model Generation
Adaptado de: OSTERWALDER; PIGNEUR, 2010: 18-19
Esse conceito pode se tornar uma linguagem compartilhada que
permite que você facilmente descreva e manipule modelos de
negócio para criar novas alternativas estratégicas. Sem essa
linguagem compartilhada é difícil desafiar sistematicamente
suposições sobre um modelo de negócio inovando de forma bem
sucedida. Nós acreditamos que um modelo de negócio pode ser
melhor descrito através de nove blocos básicos [...] Os nove
blocos cobrem as quatro principais área de um negócio: clientes,
oferta, infra-estrutura e viabilidade financeira. O modelo de
negócio é como um diagrama para implementar a estratégia
atravessando as estruturas, os processos e os sistemas.16
(OSTERWALDER; PIGNEUR, 2010: 5-15)
Associamos o uso do BMG à estratégia do Oceano Azul porque ela permite uma
análise crítica e objetiva do modelo anterior, ao mesmo tempo que facilita a criação de
16
Tradução dos autores. Original: This concept can become a shared language that allows you to easily
describe and manipulate business models to create new strategic alternatives. Without such a shared
language it is difficult to systematically challenge assumptions about one‘s business model and innovate
successfully. We believe a business model can best be described through nine basic building blocks […].
The nine blocks cover the four main areas of a business: customers, offer, infrastructure, and financial
viability. The business model is like a blueprint for a strategy to be implemented through organizational
structures, processes, and systems.
45
uma nova curva de valor. Ou seja, apesar de permitir que você inicie a análise a partir
de um modelo já ultrapassado, ela convida-o a ir além, criando seus próprios atributos
relevantes, através da inovação de valor. Isso é: não apenas cria-se uma forma de
execução diferenciada, como também um conceito completamente novo para o modelo
de negócio.
Nesse sentido, a inovação de valor é mais do que inovação. É
estratégia que abarca todo o sistema de atividades da empresa. A
inovação de valor exige que a empresa reoriente todo o sistema
para empreender um salto no valor, para os compradores e para
ela própria. Na falta dessa abordagem holística, a inovação
continuará fora do núcleo da estratégia. (KIM; MAUBORGNE.
2005: 17)
Este formato (BMG + Oceano Azul) é extremamente interessante, pois ao
mesmo tempo que mantém um quadro geral para todos, relembra-nos de aspectos
importantes como o público-alvo, e permite ir além do status quo. Afinal, é ―como o
pioneiro na fabricação de automóveis, Henry Ford disse certa vez, ―Se eu perguntasse
aos meus clientes o que queriam, eles responderiam, um cavalo rápido‖.‖
(OSTERWALDER; PIGNEUR, 2010: 128)17
4.2.1) A nova curva de valor
Para executar a metodologia de análise proposta por KIM e MAUBORGNE
(2005) e construir a curva de valor baseada na estratégia do Oceano Azul, optamos por
comparar as salas de aula convencionais de escolas públicas e particulares e o ambiente
de aprendizagem inovador proposto no projeto. Para isso, realizamos os seguintes
passos:
1) Definição de atributos para as salas tradicionais e execução da curva para
estes modelos;
17
Tradução dos autores. Original: ―as pioneering automaker Henry Ford once said, ―If I had asked my
customers what they wanted, they would have told me ‗a faster horse‖.‖
46
2) Análise dos atributos e, seguindo a metodologia, avaliação das ações
apropriadas para cada um dos atributos: Elevar, Eliminar e Reduzir, além
de Criar novos atributos;
3) Atribuição de notas e realização da curva de valor da Sala Interativa.
Figura 2- Metodologia da inovação de valor.
Adaptado de: KIM; MAUBORGNE, 2005:29
A) Atributos
Conforme já comentado, foram definidos ―atributos‖ e uma escala de 0 a 5 (zero
a cinco) que avalia a intensidade que os mesmos aparecem em cada um dos ambientes
analisados. São eles:
1- Participação do aluno: refere-se aos níveis de autonomia do educando em
seu processo de aprendizagem. Entende-se por autonomia o conjunto de
ações realizadas pelo educando na gestão de seu processo de aprendizagem.
Estas ações prevêem desde a escolha do objeto de estudo, dos recursos e
objetos de aprendizagem, do tempo de dedicação aos temas, das parcerias de
trabalho, da construção de sua rota de busca/investigação e das formas de
―publicar‖ aquilo que construiu ao longo do processo. Em outras palavras,
desejamos que o aluno seja autor de seu próprio aprendizado. A esse
respeito, podemos destacar o excelente quadro comparativo elaborado por
47
RICARDO (2009), inicialmente elaborado para salas virtuais e adaptado
pelos autores para salas de aula presenciais:
Tabela 6 - Aula Centrada na Autoria x Sala de Aula Reativa
Sala de Aula Centrada na Autoria Sala de Aula Reativa
Aluno Criativo Aluno Depósito
Liberdade Interdição
Criação Reprodução
Diálogo Monólogo
Imprevisível Controle
Interatividade Reatividade
Estímulo Punição
Produção Cópia
Autonomia Dependência
Identidade Homogeneização
Cooperatividade Competitividade
Legitimidade Marginalidade
Adaptado de: RICARDO, 2009: 72
Através da Tabela 6 podemos refletir sobre os desdobramentos do atributo
participação do aluno e contemplar a profundidade das mudanças necessárias
na dinâmica da aula para atender a este atributo;;
2- Participação do professor: refere-se aos níveis de intervenção do educador
no processo vivenciado pelo educando no ambiente proposto. O desejável é
que aconteça uma transição de uma condição mais instrucionista da sala de
aula convencional para uma condição de mediação/facilitação da
aprendizagem. Sendo assim, quanto menor a nota atribuída, mais próxima do
ideal de mediação almejada;
3- Foco único de atenção: refere-se aos níveis de dinamismo da aproximação
do aluno ao objeto de estudo/assunto, ou seja, trata-se de analisar se a aula é
mais expositiva, com um foco único de atenção, ou se é voltada para a
48
aprendizagem colaborativa, autodidatismo, dentre alternativas, em oposição
à aula que se caracteriza pela relação ―um para muitos‖. Assim, à
semelhança da participação do professor, quanto menor a nota, mais próximo
de um ensino colaborativo e com múltiplos objetos de aprendizagem.
4- Abordagem baseada exclusivamente no livro didático: refere-se ao grau
de utilização do livro didático como fio condutor da apresentação dos
conteúdos.
5- Uso de tecnologia e infraestrutura no/do ambiente: refere-se aos níveis de
qualidade, adequação e diversidade na disponibilidade e uso de recursos
tecnológicos e de infraestrutura no ambiente;
6- Prova: refere-se à frequência do uso da prova como único instrumento de
avaliação;
7- Ocupação múltipla do espaço: refere-se aos níveis de utilização do espaço
disponível em relação à composição de um ambiente modular, criando
múltiplas áreas de trabalho;
8- Estímulo à tentativa: refere-se aos níveis de estímulo à experimentação sem
a preocupação com o erro, considerando que o erro é mais uma oportunidade
de aprendizagem e revisão de conceitos;
9- Abordagem flexível de conteúdo: refere-se aos níveis de utilização de
situações didáticas apoiadas no conceito de aprendizagem significativa para
conceituar, explicar e gerar interesse nos diversos temas que devem ser
abordados durante a aula;
10- Avaliação Emancipadora: Refere-se ao uso de dispositivos de avaliação
baseados no conceito de educação emancipadora, ou seja, aquela que
promove a autonomia do aluno. Para isso, caberá um estudo da população
que frequentará este ambiente para que, junto com todos os envolvidos,
sejam estabelecidos os dispositivos e instrumentos de avaliação. Obs.: não se
49
trata da avaliação do projeto, é a avaliação do processo vivenciado pelos
educandos.
11- Tutoriamento aluno-aluno – refere-se aos níveis de propostas de
aprendizagem colaborativa, aquela em que a aprendizagem de cada um está
vinculada à aprendizagem de todos. Conceitualmente, na dinâmica proposta,
o sujeito aprende a partir de sua própria experiência e na relação com o outro
e com a experiência do outro. Assim, o que um indivíduo conhece poderá ser
compartilhado e promover um avanço na elaboração de um novo
conhecimento para todos, sendo um possível caminho para a construção da
inteligência coletiva. Este atributo, portanto, trata da incorporação desta
prática de compartilhamento de conhecimento entre alunos dentro da sala de
aula.
Para melhor compreensão dos atributos apresentados é necessário explicar os
seguintes termos:
- Objetos de aprendizagem– segundo o Learning Technology Standards Committee18
:
objeto de aprendizagem é ―... qualquer material digital ou não digital que pode ser
18
O LTSC foi criado pela IEEE (Institute of Electrical and Electronic Engineers – é a maior associação
profissional do mundo dedicada ao avanço da inovação tecnológica e excelência para o benefício da
humanidade, inspirando seus membros a participar de uma comunidade global através de suas
publicações, conferências, padrões de tecnologia e atividades profissionais e educacionais) e tem como
objetivo desenvolver padrões técnicos credenciados, práticas recomendadas e guias para o aprendizado da
tecnologia ligada à educação. "Aprender a tecnologia" inclui componentes de software, ferramentas,
tecnologias e métodos de design que facilitam o desenvolvimento, implantação, manutenção e
interoperação de computador voltados para educação. As Políticas e Procedimentos IEEE LTSC visam
assegurar um diálogo aberto, orientados ao consenso, transparente processo de desenvolvimento de
padrões tecnológicos credenciados aprendizagem. A adesão é aberta a qualquer pessoa com um interesse
material na obra LTSC.
Estas informações foram traduções dos autores de conteúdos dos sites: http://www.ieee.org/ Acesso em:
26 de junho de 2011 às 11:14 e http://www.ieeeltsc.org:8080/Plone Acesso em: 26 de junho de 2011 às
11:15
50
utilizado durante o processo de aprendizado, educação ou treinamento‖19
(LTSC,
2002:5)
-Aprendizagem significativa- A aprendizagem significativa acontece quando tentamos
dar sentido ou estabelecemos relações entre os novos conceitos ou a nova informação e
os conceitos e conhecimentos já existentes, ou com a experiência anterior. (PEÑA,
2005:19)
-Avaliação emancipadora: Para que nossa definição de avaliação emancipadora
estivesse circunscrita em ambientes e experiências com uso de tecnologias da
informação e da comunicação (TIC‘s) selecionamos a definição apresentada por
TORRES, CASTANEDA E AGUIRRE (2006):
A avaliação, como dispositivo baseado na emancipação, é
concebida como um instrumento que visa à esperança no futuro,
pois se apóia em um processo mais amplo de educar, com a
finalidade de participar com sujeitos inacabados e incompletos em
sua busca permanente e curiosa de melhorar suas práticas por
meio da comunicação, do diálogo, de mediações e de estratégias
de aprendizagem que exijam uma nova compreensão do mundo.
Assim, no ato de educar criticamente na esfera virtual, a avaliação
é o processo que permite desenvolver práticas que devem
contribuir e melhorar as condições de vida, responder
criativamente às necessidades sociais da educação e à potenciação
pedagógica da nova tecnologia, tornando-a uma ferramenta a
serviço da emancipação de homens e mulheres. (TORRES,
CASTANEDA E AGUIRRE, 2006:193)
19
Tradução dos autores. Original ―a learning object is defined as any entity -digital or non-digital- that
may be used for learning, education or training‖.
51
Figura 3 - Atributos e ações para curva de valor
Fonte: Os Autores
B) Notas e Justificativas
Observando a representação gráfica da análise (Figura 3) feita a partir dos
atributos apresentados acima, as notas atribuídas são fruto da experiência dos analistas
(integrantes do grupo), como estudantes e, dois deles, como profissionais da área
educacional e sua experiência neste segmento. Complementarmente, todas as leituras
realizadas sobre a realidade da educação brasileira forneceram subsídios que permitem a
atribuição dos valores apresentados.
No caso do atributo ―participação do aluno‖ observou-se que nas escolas
convencionais, públicas e particulares, a participação do aluno no processo de
aprendizagem é baixa. Mesmo no caso das escolas particulares em que existe uma
evolução para uma maior autonomia do aluno, ainda assim, o objetivo da Sala Interativa
é mais ambicioso. Então, ampliamos de 1,5 nas escolas públicas denotando um total
controle do professor/escola no processo, para um valor nas escolas particulares
convencionais de 2,5 mostrando uma discreta elevação na autonomia do aluno; e
finalmente um salto qualitativo e quantitativo com a nota, 4,5, na sala proposta neste
projeto.
O professor precisa rever o seu papel no mundo contemporâneo e na sala de
aula. Na atualidade, com todas as transformações do mundo e a velocidade com que
tudo acontece, as mudanças não se restringem ao ambiente, mas também aos indivíduos,
no que refere a capacidade de processar suas experiências transformando-as em
conhecimento. Com a tradição de um ensino compartimentalizado, o educador incumbe-
52
se apenas de apresentar aquilo que é ―a parte que lhe cabe‖. Na análise apresentada
sugere-se a transição de uma condição em que o papel do professor é de instruir sobre
um determinado assunto, para outra em que ele provoca o aluno a buscar o
conhecimento pertinente: aquele que é capaz de situar qualquer informação em seu
contexto, e se possível, no conjunto em que está inscrita, como descrito por MORIN
(2004). As notas atribuídas, que traduzem os níveis de participação do professor,
seguem uma sutil redução da escola pública convencional (4) para a escola particular
convencional (3,5), quando o controle da aula e do processo está fortemente em suas
mãos, caindo consideravelmente (2) na sala proposta neste projeto, onde se pretende um
maior empoderamento do aluno na gestão da sua aprendizagem.
O atributo “foco único de atenção” foi reduzido: 4,5 (pública) e 4,0 (particular)
para 2,0 (sala interativa). A idéia é manter o foco em alguns momentos da aula,
permitindo convergência de informações e divergências nas quais todos partem de um
mesmo foco.
Foram eliminados, com nível zero de utilização, os atributos ―prova‖ e
―abordagem baseada exclusivamente no livro didático‖ em função da proposta
pedagógica pensada para o ambiente em construção. Considerou-se que na atualidade o
livro didático é um instrumento limitado, pois reforça uma experiência de aprendizagem
exclusivamente linear, de pouca autoria/interação. Diante de todas as possibilidade de
fontes e formas pesquisa da atualidade, trata-se – quando utilizado como única fonte de
informação - de um recurso muito reducionista.
Houve a necessidade de criação do atributo ―Abordagem flexível de conteúdo‖,
que foi analisado sob o ponto de vista de como seriam tratados os assuntos abordados na
Sala Interativa. As ideias de AUSUBEL, NOVAK e HANSIAN (1978) sobre
aprendizagem significativa traduzem as expectativas por uma aprendizagem que faça
sentido, que leve em conta as experiências e conceitos que os educandos já trazem e
com os quais possam estabelecer relações no contato com novas experiências e
conceitos. A proposição da Sala Interativa valoriza os conhecimentos dos alunos, aquilo
que ele traz, e as relações com a vida; considera-se que vida e ciência não podem estar
desvinculadas. Na sala de aula convencional os conteúdos são tratados como tópicos de
um programa, separados da curiosidade que movimenta o ser humano e o faz buscar
saber mais e se encantar com o que passa a conhecer. Mesmo que todos os
conhecimentos estejam relacionados com fenômenos e situações da vida, a ênfase é para
a quantidade de informação acumulada, como na crítica feita por FREIRE (2011) ao se
53
referir à educação ―bancária‖ que considera os alunos um depósito de informações e não
um ser capaz de pensar, interpretar, criticar e agir a partir de sua análise da realidade e
dos fatos. Como o atributo conteúdo está sendo considerado como aquele que se traduz
em uma aprendizagem significativa, a nota é elevada (4,5), porque acredita-se que é a
forma como se deve lidar com os temas de estudo.
Ao interpretar os atributos até agora analisados pode-se compreender a criação
do atributo ―estímulo à tentativa‖. A revisão do papel do professor, a aprendizagem
significativa, a eliminação da prova como instrumento de avaliação e da abordagem
baseada no livro didático, já são indícios de que o ambiente proposto ganha contornos
de um laboratório vivo, um lugar onde é possível errar, arriscar, elaborar hipóteses para
ampliar as possibilidades de síntese de conhecimentos (nota: 4,0).
O ―tutoriamento aluno-aluno‖ é a representação da promoção da aprendizagem
colaborativa. Desta forma, considera-se a necessidade de criar também o atributo
avaliação vista como instrumento em favor da emancipação. Ou seja, que o aluno tenha
meios de, a partir da aprendizagem colaborativa, da interação com seus pares, do
autoconhecer-se e conhecer as dinâmicas do trabalho coletivo possa encontrar formas de
avaliar sua aprendizagem em relação a si próprio. Entendendo que somos sujeitos
incompletos que vamos nos formando nas trocas, na construção em conjunto e
avançamos na nossa aprendizagem (nota: 2,5). A ―avaliação emancipadora”, como
dito anteriormente, é aquela que promove a autonomia porque sinaliza que temos
sempre a possibilidade de avançar mais (nota: 3).
Cabe lembrar que a avaliação do projeto requer outro tipo de análise para tal é
necessário mobilizar todos os parceiros envolvidos para encontrar a melhor maneira de
verificar o impacto desta proposta.
A ―ocupação múltipla do espaço‖ foi um atributo ampliado (1,0 para escolas
públicas, 2,0 para particulares e 4,0 para a sala interativa), pois não se trata de
simplesmente distribuir o mobiliário ou realizar atividades em grupo como acontece nas
escolas. A proposta é de uma ocupação funcional, ou seja, os espaços são ocupados e
definidos em função da atividade a ser desenvolvida, ou seja, permite as integrações
entre diferentes atores e criam movimentos de divergência e convergência de idéias. É
um espaço de criação, suposição, questionamento e/ou pesquisa que vai sendo ocupado
de acordo com o movimento espontâneo de todos os participantes da experiência de
aprendizagem empreendida. Assim, não apenas a ocupação Física é múltipla: a
ocupação funcional também é diversificada e com diversas possibilidades. Assim, a
54
nota para este atributo é bem alta porque existem poucos momentos em que todos
ocupam um único espaço (sob o ponto de vista físico e funcional) ao mesmo tempo.
O ―uso de tecnologias e a infra-estrutura‖ está muito relacionado aos
investimentos feitos em cada uma das salas de aula analisadas, mas no caso do ambiente
a ser criado, é desejável níveis mais elevados de utilização de recursos tecnológicos e
infra-estrutura permitindo um melhor aproveitamento das propostas pedagógicas
pensadas. A redução de alguns recursos não impediria a realização das propostas
dialógicas, mas estamos falando de um contexto ideal e por isto a nota foi mais elevada.
Atributo ampliado de 2,0 (públicas) e 3,0 (particulares) para 4,0 (sala interativa).
Figura 4 - Curva de valor Sala de Aula Interativa.
Fonte: Os Autores
4.2.2 O novo modelo de negócio
Com base na proposta de valor explicitada acima desenvolvemos um modelo de
negócio para nosso projeto, no qual pontuamos os aspectos essenciais à sua aplicação,
ou seja, uma orientação geral para que qualquer pessoa possa construir um espaço
interativo com a proposta pedagógica inovadora já apresentada no presente trabalho.
Para uma melhor compreensão do Modelo de Negócio a ser apresentado, cabe
uma breve introdução sobre cada um dos tópicos. Apresentamos a seguir os nove blocos
básicos que mostram a lógica da Sala Interativa, e fornecem uma visão mais clara,
interligando os elementos deste Projeto. Estes blocos explicam o funcionamento das
grandes áreas de um negócio e cobrem as quatro principais áreas de uma empresa:
clientes, oferta de valor, infra-estrutura e viabilidade financeira.
55
1) Segmentos de Clientes
O bloco Segmentos de Clientes define os diferentes grupos de pessoas ou
organizações que a empresa ou empreendedor possui como foco de atuação. Neste caso,
os clientes da Sala Interativa são os estudantes do Ensino Médio.
2) Oferta (Proposta de Valor)
Podemos dizer que o bloco de construção Proposições de Valor (ofertas)
descreve o pacote de produtos e serviços que criam valor para um ou mais segmentos de
clientes.
No caso deste projeto, a oferta é um ambiente de aprendizagem diferente da sala
de aula convencional. Este espaço interativo é orientado por um modelo pedagógico
inovador, que utiliza a problematização, o desenvolvimento de projetos e propostas
lúdicas como alternativas para o exercício do trabalho colaborativo, conectando vida e
Ciência. Pretende-se desenvolver a autonomia na construção dos conhecimentos, a
capacidade investigativa dos usuários da sala, a curiosidade e a utilização de múltiplas
linguagens para a exposição de suas conquistas e, paralelamente, almeja-se um ciclo
permanente de inovação pedagógica. Espera-se que, ao ser oferecida a experiência em
um ambiente como este, seja possível, inclusive, despertar a vocação dos estudantes
para o campo da Ciência e Tecnologia, e as carreiras ligadas à Inovação.
Em resumo, a proposta de valor é definida pela Curva de Valor apresentada no
item 4.2.1 deste trabalho.
3) Canais
A forma como a oferta da proposta de valor é comunicada, distribuída e entregue
ao cliente está descrita no bloco de construção: Canais.
Portanto, os clientes (estudantes do Ensino Médio) irão receber a inovação
pedagógica por meio dos canais de distribuição que se caracterizam pela figura do
educador e dos outros indivíduos que atuam neste espaço. Considera-se também, como
parte do bloco Canais, o próprio ambiente da sala interativa apresentada por meio da
utilização de objetos de aprendizagem criados pelos educadores. O uso das tecnologias
da informação e comunicação, entre outros que exijam investimento maior, vai
depender de cada caso, ou seja, de acordo com as possibilidades daqueles que vão
empreender este modelo.
56
4) Relacionamento com o Cliente
O bloco de construção Relacionamento descreve os tipos de relacionamentos
estabelecidos com os diferentes segmentos de clientes.
No caso da sala interativa, o relacionamento com o cliente (estudantes)
acontecerá de maneira contínua (e não de forma transacional, como normalmente ocorre
em museus e outras iniciativas de fomento à ciência experimental), pois as visitas a este
ambiente ocorrerão regularmente e em sinergia com as atividades da escola de origem.
Considera-se a assistência personalizada aos grupos, a participação dos clientes
na co-criação e ajustes das dinâmicas da proposta de valor e a criação de uma rede de
aprendizagem sobre a experiência da sala, como desdobramentos do relacionamento
com o cliente.
5) Fluxo de Receitas
O bloco de construção Fontes de Receita representa o capital gerado a partir de
cada Segmento de Cliente (custos devem ser subtraídos das receitas para criar lucros).
Uma vez que há o intuito que o uso dessa sala seja livre e gratuito para os alunos
do ensino público, porque entendemos que a atividade ali realizada é complementar à
sua escolaridade básica, não há captação de recursos com os clientes primários.
Portanto, para a viabilização do funcionamento do ambiente de aprendizagem
proposto, é necessária a captação de recursos de investidores. No caso de escolas
particulares, caso o projeto venha a ser aplicado em algum desses ambientes, o custo da
implementação e manutenção da sala deve ser contemplado dentro do próprio custo da
escola.
6) Recursos-chave
O bloco de construção Recursos-chave descreve os ativos mais importantes
necessários para fazer o modelo de negócio funcionar. Embora variem de acordo com o
tipo de negócio, podendo haver predominância de um ou outro, os recursos
frequentemente usados são:
Físicos – Esta categoria inclui ativos físicos, tais como instalações fabris,
veículos, máquinas, sistemas, redes de distribuição, etc.
57
Intelectuais – Os recursos intelectuais são marcas, patentes e direitos autorais,
parcerias, bancos de dados, e outros componentes.
Financeiros – Alguns modelos de negócios requerem recursos financeiros e/ou
garantias financeiras, como caixa, linhas de crédito, ou de um conjunto de opções de
ações para contratação de funcionários-chave.
Humanos – Todo empreendimento necessita de recursos humanos, mas para
alguns tipos de negócio as pessoas são cruciais pela própria natureza da proposta de
valor oferecida. Existem negócios em setores intensivos em conhecimento e criatividade
nos quais o capital humano é essencial.
Para o funcionamento da sala interativa acontecer, os recursos fundamentais para
que os alunos vivenciem a experiência inovadora de aprendizagem são os seguintes:
- Recursos Humanos: professores, consultores, monitores, etc.
- Recursos Financeiros: parceria com investidores.
-Recursos Físicos: o espaço físico, mobiliário e, dependendo do nível de
investimento possível para cada caso, esta lista recebe novos itens.
- Recurso Intelectual: Aquisição de softwares, livros, games, antivírus, entre
outros, já que depende do nível de investimento possível para cada caso.
7) Atividades-chave
O bloco de construção atividades-chave descreve as atividades essenciais para
que o modelo de negócios funcione. No caso do projeto da Sala Interativa, podemos
dividir as atividades-chave em dois momentos: 1) atividades necessárias à
implementação do projeto e 2) atividades necessárias à manutenção do modelo.
Aqui, para fins de simplificação, consideramos apenas as atividades de
implantação, uma vez que a contratação de uma equipe dedicada e a natureza
diferenciada de cada projeto pode reconfigurar as atividades de rotina.
Sendo assim, as atividades que tornarão a Sala Interativa funcional são:
prospecção de investidores e/ou captação de recursos, a adequação do espaço físico ao
tipo de abordagem pedagógica apresentada, a formação de professores e de todos que
direta ou indiretamente vão atuar no funcionamento da sala interativa, a criação de
objetos de aprendizagem, a criação de instrumentos de avaliação (do projeto e da
performance dos estudantes e professores) e a criação do sistema de informações para o
gerenciamento/acompanhamento (estrutural e pedagógico) do funcionamento da sala.
58
Lembrando que a proporção de investimento de cada um desses tópicos deve levar em
conta os recursos disponíveis daqueles que vão implementar a proposição de valor
oferecida no modelo em questão.
8 ) Parceiros
As parcerias envolvem instituições que não necessariamente estejam diretamente
ligadas ao negócio, mas que possam oferecer suporte ou apoio de qualquer natureza
e/ou agregar valor ao negócio.
O bloco de construção parcerias-chave descreve a rede de fornecedores e
parceiros que fazem o modelo de negócio funcionar. No caso da Sala Interativa
sugerimos parceiros como: Organizações Não Governamentais, Governos, Centros de
Estudo em Pedagogia e Inovação, Associações, Empresas, interessados em Ciência e
Tecnologia e Investidores.
9) Estruturas de Custos
Os elementos do modelo de negócio resultam em uma estrutura de custos. A
Estrutura de Custos descreve todos os custos incorridos para operar um modelo de
negócio.
Cabe destacar que o modelo aqui apresentado foi estruturado de forma a
corresponder às possibilidades de investimento de cada empreendedor, e, portanto,
podem variar bastante. De qualquer forma, nas situações mais comuns, a estrutura de
custos corresponde aos seguintes elementos:
- Formação dos Educadores;
- Adequação do espaço físico disponível;
- Adequação/utilização dos equipamentos já existentes na ―sede‖ do modelo
apresentado;
- Aquisição e manutenção do espaço, dos equipamentos e do mobiliário;
- Mobilização de recursos humanos para o acompanhamento do projeto.
O modelo de negócio apresentado é considerado uma ferramenta útil e
manipulável, pois contém as orientações para que seja viável a sua implementação por
qualquer empreendedor com níveis de recursos variados, de forma que atendam ao
59
mínimo necessário para a concretização da proposição de valor. A intenção de elaborar
este modelo é nivelar o conhecimento necessário para que seja possível replicar o
projeto em diferentes ambientes escolares, já que a proposição de valor está circunscrita
em diversas formas de aprender.
Figura 5 - Modelo de Negócio Sala Interativa
Imagem adaptada de: OSTERWALDER; PIGNEUR, 2010: 20-21 Conteúdo: Os Autores
5. JUNTANDO AS PEÇAS
5.1) Como tudo isso se conjuga?
A grande pergunta que emerge diante de todos os dados fornecidos até agora e
do modelo de negócio exposto é: como eles se conjugam para a resolução do problema
apontado no diagnóstico? Ou seja, em que medida um projeto complementar de ensino
de disciplinas do Ensino Médio irá trazer novos engenheiros para o Brasil?
A pergunta é absolutamente pertinente e nos faz retornar a algumas questões
fundamentais dos primeiros capítulos. Segundo a pesquisa da UNESCO, há desinteresse
nas carreiras ligadas à ciência e tecnologia por conta das seguintes percepções:
1) Salários baixos quando comparados ao esforço empreendido;
60
2) Grande dificuldade associada às disciplinas correlatas;
3) A percepção de que essas carreiras têm um impacto negativo sobre o meio
ambiente. Ou seja, como citado anteriormente, os jovens não compreendem
como podem contribuir para o desenvolvimento social, econômico e
ambiental através dos conhecimentos técnicos e tecnologias associadas.
Essas constatações nos levam a crer que há um problema vocacional no percurso
escola-faculdade-mercado de trabalho. Um dos principais problemas em abordarmos o
tema da vocação é a tendência a reduzir o significado de vocação a algum tipo de
aptidão ou talento inato. É claro que habilidades são um grande fator de influência para
encontrarmos nossa vocação, mas o conceito abrange aspectos mais amplos como o
desejo de realizar a atividade, o sentido que conseguimos enxergar nela e algumas
questões culturais.
ROBINSON (2009) explora um pouco o tema em seu livro ―The Element‖, mas
com outro nome: ele chama de ―Elemento-chave‖ a situação na qual a paixão pessoal de
alguém encontra suas aptidões naturais. Ele aponta que este é o único caminho para nos
mantermos preparados para um mundo com tantas mudanças. Afinal, apenas estando
em nosso ―Elemento-chave‖ somos capazes de nos conectar com nosso trabalho
mantendo uma dedicação e curiosidade constantes.
Quando as pessoas estão em seu ―Elemento-chave‖ elas se
conectam com algo fundamental para seu senso de identidade,
propósito e bem estar. Estar lá permite um senso de auto
revelação, de definição de quem realmente são e o que deveriam
fazer com suas vidas (ROBINSON, 2009: 21)20
FRANKL (1984) defende que o homem está constantemente em busca de
sentido. Ele aponta uma pesquisa realizada com 7.948 alunos, em 48 universidades cuja
pergunta solicitava que eles apontassem o que consideravam "muito importante para
eles naquele momento‖. Para a surpresa de todos, apenas 16% dos estudantes afirmaram
que muito importante era "ganhar muito dinheiro", enquanto 78% informaram que o seu
20
Tradução dos autores. Original: ―When people are in their Element, they connect with something
fundamental to their sense of identity, purpose and well-being. Being there provides a sense of self-
revelation, of defining who they really are and what they‘re really meant to be doing with their lives‖.
61
principal objetivo era "encontrar um propósito e sentido para minha vida". Será que esse
resultado seria diferente se aplicado nos jovens de hoje?
Assim, quando falamos em encontrar um sentido para a vida, passamos por
todos os aspectos citados anteriormente: habilidades, paixões, etc. E a questão
financeira? Apesar de não ser o principal motivador, a questão financeira importa uma
vez que a pessoa precisa sentir-se segura em relação ao caminho que deseja tomar para
aceitá-lo como sua vocação.
OSTERWALDER (2011) sugere um modelo para pensar um modelo de negócio
pessoal bem sucedido: buscar a interseção entre suas aptidões naturais, o que você ama
fazer e o que o mercado precisa. Ou seja, ―O Elemento‖ adicionado a um fator de
demanda de mercado, logo, a uma viabilidade financeira daquela carreira.
Figura 6 - Modelo de sucesso pessoal
Adaptado e traduzido de: OSTERWALDER (2011)
Em certa instância, os três pontos indicados por OSTERWALDER (2011) se
relacionam com o próprio processo de inovação de mercado: segundo NOBREGA;
LIMA (2010) o processo de inovação depende de três dimensões: processos, pessoas e
mercado.
62
Eles afirmam que ―um modelo de negócio é a maneira como você organiza seus
recursos, seus processos de trabalho, suas competências internas, para fornecer algo que
o mercado queira comprar (e ganhar dinheiro com isso)‖ (NOBREGA; LIMA, 2010:
38).
Portanto, para garantir um modelo pessoal de sucesso, o aluno deve ser formado
para ser capaz de inovar. Assim, o atributo ―pessoas‖ de uma corporação, quando
pensado numa esfera individual pode ser relacionado às paixões, com o ―querer fazer‖.
Os processos, às habilidades, ao ―como fazer‖. Por fim, o mercado, se relaciona à
remuneração e às oportunidades de emprego.
Neste sentido, a demanda de mercado já existe. Resta à nossa sala de aula despertar
aptidões e paixões, ou seja, permitir que o jovem aprenda a atrelar a atividade a um
sentido maior da vida. Retornando aos três pontos apontados pela pesquisa como sendo
a percepção dos jovens (1) Salários baixos quando comparados ao esforço empreendido,
2) Grande dificuldade associada às disciplinas correlatas, 3) A percepção de que essas
carreiras têm um impacto negativo sobre o meio ambiente), a idéia é que a Sala
Interativa busque trabalhar com os dois últimos itens ao desenvolver aptidões, reduzir a
dificuldade associada às disciplinas de matemática e ciências da natureza, e, ao associar
o conteúdo às questões da vida e à resolução de problemas, garantindo um significado
maior para a atividade.
ROBINSON (2009) coloca que ―O Elemento-chave‖ possui duas características
principais e duas condições para se estar nele. Ele aponta que as características
necessárias são: aptidões e paixões, e que as condições são: atitude e oportunidade.
Esses quatro aspectos apontados por ele concluem o mecanismo de nosso
projeto: as aptidões e paixões são trabalhadas através de um modelo pedagógico que
desperta a curiosidade e faz as devidas conexões com a vida real, a atitude é abordada
através do fomento da autonomia e, por fim, a oportunidade pode ser traduzida em dois
aspectos: no formato replicável deste projeto – que permite levar esta iniciativa para
mais pessoas e a própria oportunidade de mercado que este futuro engenheiro irá
encontrar.
63
6. A SALA NA PRÁTICA
6.1) Alguns comentários iniciais
Antes de explicarmos exatamente o funcionamento da sala, vale relembrar o
percurso realizado até aqui:
1) Tudo começou com o projeto Sala de Aula do Futuro, idealizado por José
Aranha, mas que não chegou a ser implementado;
2) Quando a proposta do projeto chegou até o grupo do MBKM, sentimos a
necessidade de entender o grande objetivo da Sala de Aula do Futuro e
terminamos por nos envolver em um diagnóstico completo sobre a situação da
formação de engenheiros no Brasil e no mundo;
3) Durante o processo de diagnóstico, identificamos algumas possíveis causas para
o ―apagão de engenheiros‖ e mapeamos a questão pedagógica como um eixo
central na discussão;
4) Diante das constatações, optamos por repensar o projeto do zero. A Sala de Aula
do futuro, que seria pautada basicamente no uso de tecnologias para ―encantar‖
os alunos através de uma sala aspiracional, passou a se chamar Sala Interativa,
que, através de uma inovação pedagógica anseia ser uma sala inspiradora,
estimuladora.
5) Iniciamos os dois grupos de pesquisa descritos no capítulo 4, o que partia para
estabelecer parâmetros ideais da sala de aula e o que traçou a nova curva de
valor, bem como estabeleceu as diretrizes para o novo modelo de negócio.
6) Por fim, chegamos em um momento em que todas estas pesquisas precisavam
convergir e formar um modelo pedagógico de funcionamento da sala de aula.
Durante este percurso experimentamos a possibilidade de inúmeras conexões de
disciplinas correlatas, de organizações diferentes de um mesmo conhecimento, entre
outros tantos caminhos nada lineares. Nesse momento olhávamos para uma rede de
conhecimento que tinha se formado, sem saber exatamente por onde começar a
―desfiar‖ para garantir um fio condutor textual único.
Pelos motivos apontados acima, gostaríamos de nos antecipar a qualquer
sensação de estranhamento que o leitor tenha sobre o texto do funcionamento da sala de
aula que segue no próximo item deste capítulo. Ele é fruto de nossa tentativa de
64
sistematizar um universo maravilhoso e amplo de conhecimento e conexões. Um risco
que optamos por correr (de sermos simplistas ou confusos ou prolixos ou inúmeros
outros adjetivos por vezes paradoxais dependendo do repertório de nosso leitor) diante
da grande oportunidade de compartilhar esse conhecimento.
6.2) Funcionamento Pedagógico
6.2.1) Criando condições para aprendizagem
No capítulo 4 conhecemos os módulos pensados a partir dos objetivos
pedagógicos do projeto, mas não chegamos a abordar como essa metodologia
funcionaria de fato na Sala Interativa. Para auxiliar nesta conceituação, gostaríamos de
apresentar alguns conceitos de Klas Mellander sobre aprendizagem.
Para MELLANDER (2007) ―o aprendizado só é difícil quando está relacionado
a ensinar e estudar‖. O que ele pretende com o jogo de palavras e com o tom jocoso é
diferenciar ensino e aprendizagem. Para ele, o ensino diz respeito à criação de
condições externas para facilitar o aprendizado como o fornecimento de informações e a
proposição de tarefas. O aprendizado, por sua vez, seria o processo mental que leva ao
conhecimento, sendo esse um processo individual e autônomo.
Assim, ele estabelece cinco ―etapas‖ para o processo de aprendizagem: Atenção,
Informações, Processamento, Conclusões e Aplicações. Vejamos abaixo uma breve
descrição de cada uma das etapas:
1) Atenção: A atenção diz respeito à motivação e ao interesse do aluno. É a
condição primordial para o aprendizado, pois, sem ela, não teremos nossa
curiosidade despertada e não estaremos abertos a receber as informações.
2) Informações: Uma vez que estejamos receptivos à informação, permaneceremos
neste estado apenas se estas atenderem às nossas expectativas. Ou seja, caso haja
excesso ou falta de informação, ou se a informação for incorreta ou confusa, a
tendência é que o processo seja interrompido. Vale lembrar que, mesmo que as
informações façam sentido, o aprendizado ainda não se deu nesta etapa, houve
apenas o contato com informações.
65
3) Processamento: Este é o estágio mais crítico do aprendizado, uma vez que é
nesta etapa que comparamos as novas informações às antigas informações.
Como exemplo, MELLANDER (2007) lembra como às vezes algumas pessoas
param de ler um determinado texto e tiram os olhos das páginas a fim de facilitar
o cérebro a encontrar associações. Da mesma forma, é comum que uma lição
termine e continuemos processando seu conteúdo tempos depois, descobrindo
novas relações com situações que temos contato.
4) Conclusão: MELLANDER (2007) explica que nosso cérebro está
constantemente buscando uma ―gestalt‖, ou seja, relações entre os pedaços de
novos conhecimentos e o todo conhecido. Quando essas relações se tornam
óbvias e sentimos aquele momento ―Aha!‖ ―nasce‖ o conhecimento.
5) Aplicação: A satisfação oriunda da aquisição de um novo conhecimento nos
leva a tentar aplicar aquele conhecimento e este é o início de um novo processo
de aprendizado.
Portanto, ―a qualidade do conhecimento é determinada pelas muitas experiências
e associações que ao todo compõem tal conhecimento. E o ensino e o estudo são
tentativas de recriar [...] o processo de aprendizado que originalmente resultaram no
conhecimento em questão‖ (MELLANDER, 2007:53). Ou seja, uma informação que
não seja processada pelo aluno não se tornará um aprendizado de fato, e, portanto,
devemos buscar recriar o caminho da descoberta e não apenas transmitir informações.
É claro que, como um processo individual e bastante particular, essas etapas
podem ocorrer a qualquer tempo e não necessariamente de forma tão linear quanto
exposto acima. De qualquer forma, vale ressaltar que este processo traduz etapas que
podem ser reproduzidas de forma mais macro, como em um ambiente de aprendizado
ou em situações micro, como dentro de uma dessas próprias etapas. Como coloca
MELLANDER (2007):
Esse processo se dá simultaneamente em diferentes dimensões,
em diferente níveis de ―magnificação‖. Cada etapa do processo de
aprendizado compreende todas as outras etapas, porém em um
nível muito mais detalhado. Cada etapa neste nível mais
detalhado, por sua vez, compreende todas as outras etapas...etc.
66
(Uma representação gráfica deste processo de internalização seria
um fractal, um conceito matemático no qual padrões praticamente
idênticos são repetidos inúmeras vezes [...]). O nível de
magnificação que estamos adotando neste caso manifesta-se em
uma situação de aprendizado como um caminho para um
conhecimento novo e identificável (MELLANDER, 2007:49).
Assim, traçando um paralelo com os módulos propostos, poderíamos estabelecer
a seguinte correspondência e ordem para a utilização dos módulos:
Tabela 7 - As etapas de aprendizagem e os módulos da Sala Interativa
Fonte: Os Autores
Assim, longe de estabelecer um processo fechado de ensino, buscamos com esse
modelo estabelecer padrões para facilitar o aprendizado. Como a entrada e a saída
passam a estabelecer funções importantes, criaremos um novo módulo para abarcar as
duas, o M0 – Módulo de transição. Dessa forma, ficaremos com os seguintes módulos e
funções:
Etapas de Aprendizagem Módulos Sala de Aula Interativa
Saída
Atenção
Aplicação
Informação
Processamento
Conclusão
M1 - Módulo de diálogo e convergência (Arena)
Entrada
M1 - Módulo de diálogo e convergência (Arena)
M2 - Módulo de atividades
Função a – investigação, pesquisa,consulta, simulação, e atividades de exploração.
Função b - sistematização dos conhecimentos elaborados, estruturação de projetos e
elaboração de hipóteses a serem apresentadas no M1-Módulo de Diálogo e Convergência.
Função c - fruição
67
Tabela 8 - Módulos da Sala de aula Interativa e suas funções
Fonte: Os Autores
Além de acompanhar as etapas da aprendizagem, os módulos possuem uma
conceituação teórica importante, que, ao descrever com um pouco mais de detalhe o
funcionamento de cada um deles, abordaremos a seguir.
6.2.1) Funcionamento dos módulos
Os dois módulos apresentados anteriormente: ―Módulo 1(Arena) – divergência e
convergência‖ e ―Módulo 2 – Atividades‖ são a base para que as propostas sejam
executadas e caracterizam também a ocupação múltipla do espaço físico. Eles são parte
da infraestrutura que auxilia o exercício da ―Pedagogia da Incerteza‖ apresentada por
CARVALHO, NEVADO e MENEZES (2005). As autoras argumentam que, ―tomando
por base as ideias construtivistas de Piaget e a pedagogia da pergunta de Paulo Freire‖
(CARVALHO, NEVADO e MENEZES, 2005:353), educar para a incerteza consistirá
em: a- Educar para a busca de soluções de problemas “reais”; b- Educar para
transformar informações em conhecimento; c- Educar para a autoria, a expressão, a
interlocução; d- Educar para a investigação, para a criação de novidades; e- Educar
para a autonomia e a cooperação.
Portanto, tendo como recursos pedagógicos os Módulos mencionados e como
princípios norteadores aqueles que regem a ―Pedagogia da Incerteza‖, considera-se que
os usuários da sala poderão utilizá-la a partir de três instâncias:
a- Instância ―situações - problema‖ – baseada na relação com a vida cotidiana e
em temas significativos para os educandos e educadores envolvidos;
Etapas de Aprendizagem Módulos Sala de Aula Interativa Função
Atenção
M0 – Módulo de transição (Entrada)
M1 - Módulo de diálogo e convergência (Arena)
Informação
M2 - Módulo de atividades
Função a – investigação, pesquisa,consulta, simulação, e
atividades de exploração.
Função b - sistematização dos conhecimentos elaborados,
estruturação de projetos e elaboração de hipóteses a serem
apresentadas no M1-Módulo de Diálogo e Convergência.
Função c - fruição
Processamento
Conclusão
M1 - Módulo de diálogo e convergência (Arena)
Aplicação
M0 – Módulo de transição (Saída)
Despertar o interesse dos alunos e recepcioná-los de forma acolhedora.
Despertar a curiosidade dos alunos através de perguntas e fornecer informações básicas
sobre a proposta de aprendizagem.
Permitir que os alunos acessem a informação que acharem pertinente e adequada, da forma
que considerarem mais adequada.
Incentivar a sistematização do conhecimento de forma autônoma antes da convergência de
informações.
Facilitar a troca de informações sobre as descobertas realizadas.
Oferecer conceituação teórica que facilite a utilização daquele conhecimento adquirido nas
próximas vezes que o aluno se deparar com situação semelhante.
Oferecer uma aplicação imediata através do arquivamento do processamento e conclusões
do aluno.
Desafiar o aluno a aplicar o conhecimento em situações diversas de sua vida.
Manter o interesse pela descoberta, para que o aprendizado perdure fora da sala de aula.
68
b- Instância ―Projeto‖ - as atividades estarão relacionadas a projetos definidos
previamente e em propostas integradas de diferentes áreas de conhecimento;
c- Instância ―Game‖–as atividades fazem parte do contexto de um jogo onde os
educandos são ao mesmo tempo jogadores, figuras do jogo proposto e/ou
seus criadores.
A escolha da instância é decorrente de um planejamento/acordo pedagógico
entre os educadores e educandos envolvidos. Ela traz uma intencionalidade pedagógica,
ou seja, educandos e educadores pretendem conhecer um determinado conceito,
fenômeno ou teoria da Física e para isso estão sendo oferecidas alternativas de como
fazê-lo (as instâncias). Ainda que em cada uma delas exista um maior ou menor
direcionamento dos temas de discussão, a busca pela autonomia do educando é
permanente, assim como o respeito a este atributo mencionado na curva da estratégia do
Oceano Azul elaborada pelos autores. Porém, a autonomia não se dá instantaneamente,
é um processo a ser vivido e conquistado nas ações educativas pretendidas. Uma vez
definida a instância que melhor se adequa ao grupo e aos objetos de estudo, considera-
se importante a manutenção da escolha, ainda que exista sempre a possibilidade do
replanejamento, de mudanças de percurso.
Nas três instâncias os participantes terão à disposição os Módulos 1 e 2 para a
realização das dinâmicas e atividades que envolvem cada uma delas, e o processo de
tentativa será estimulado e vivenciado no trânsito entre o campo das ideias , o campo da
investigação, da experimentação, da colaboração e da explicitação daquilo que for
construído.
A aprendizagem significativa se dará pelo fato de estas dinâmicas não se
confundirem com a aprendizagem mecânica, de simples memorização, mas partirem de
experiências que possuem um significado para os educandos e fazerem parte de
contextos em que eles podem estabelecer relações com outros conhecimentos.
Em função de o processo acontecer orientado pelas instâncias apresentadas será
reforçado o aspecto da continuidade previsto no relacionamento com o cliente, como
apresentado no Business Model Generation.
Assim, a experiência de aprendizagem proposta na Sala Interativa se inicia no
―Portal de Entrada‖, onde o aluno/usuário realiza a sua identificação e entra em contato
69
com as primeiras produções realizadas naquele ambiente, ou com outros objetos que
possam despertar seu interesse, como exposições temporárias, vídeos, etc.
Com esta etapa cumprida aluno/usuário se dirigirá ao Módulo 1 - Arena, onde
acontecerão as primeiras interações e o estímulo à exploração do ambiente de acordo
com a instância selecionada para cada grupo e o respectivo tema de estudo da Física.
A Arena, espaço central do Módulo 1 – divergência/convergência – é o espaço de
acolhida para as discussões, orientações e onde acontece o início das atividades em
qualquer instância. Se a instância for a de ―situações-problema‖ os educadores
envolvidos já terão planejado com os profissionais da sala o encaminhamento e
preparado o espaço físico e os objetos de aprendizagem para a continuidade da atividade
após a apresentação dos questionamentos e da elaboração de hipóteses a serem
verificadas. Como mencionado anteriormente, as situações-problema normalmente
estão vinculadas a situações da vida real, que estão presentes em um contexto
facilmente identificável.
No caso da instância ―Projeto‖, um projeto pedagógico normalmente é
estruturado de forma a envolver educandos e educadores em torno da criação de um
produto final resultado da exploração do tema.
A Pedagogia de Projetos originou-se nas ideias de John Dewey e, segundo
HORN; BARBOSA (2006:18), este pensador levantava como princípios fundamentais
para a elaboração de projetos na escola:
a- princípio da intenção – toda ação , para ser significativa, precisa ser
compreendida e desejada pelos sujeitos, deve ter um significado vital, isto é, deve
corresponder a um fim, ser intencional, proposital;
b- princípio da situação-problema – o pensamento surge de uma situação
problemática que exige analisar a dificuldade, formular soluções, estabelecer conexões,
constituindo uma ato de pensamento completo;
c- princípio da ação – a aprendizagem é realizada singularmente e implica a
razão, a emoção, a sensibilidade, propondo transformações no perceber, sentir, agir,
pensar;
70
d- princípio da real experiência anterior – as experiências passadas formam a
base na qual se assentam as novas;
e- princípio da investigação científica – a ciência se constrói a partir da pesquisa
, e a aprendizagem escolar também deve ser assim;
f- princípio da integração – apesar da diferenciação ser uma constante nos
projetos, é preciso partir de situações fragmentadas e construir relações, explicitar
generalizações;
g- princípio da prova final – verificar se, ao final do projeto, houve
aprendizagem e se algo se modificou;
h- princípio da eficácia social - a escola deve oportunizar experiências de
aprendizagem que fortaleçam o comportamento solidário e democrático.
É possível afirmar que o trabalho com projetos exerce influências nas múltiplas
aprendizagens ocorridas na escola e fora dela e em relação a todos os envolvidos:
professores, alunos, comunidade escolar e famílias.
Finalmente, na instância ―Game‖, é proposto um novo conceito que preconiza a
transformação do processo de aprendizagem em um jogo interativo, no qual os
elementos do jogo: personagens, objetivos, tarefas, superação de obstáculos, o binômio
frustração/realização, trabalho colaborativo entre outros, são utilizados como meio de
aprender. O engajamento no jogo resultará na conquista final que é a explicitação do
aprendido em alguma forma de expressão que possa ser socializada. O jogo será a
aprendizagem da Física, desmistificando-a.
Orientando-se pelas discussões e problematizações vivenciadas no Módulo 1 -
Arena, e levando-se em conta a instância escolhida, o usuário/aluno seleciona quais
microambientes do Módulo 2 podem satisfazer sua curiosidade, necessidade ou
qualquer outro procedimento alinhado com a instância escolhida (situação-problema,
projeto ou jogo).
É necessário fazer o acompanhamento da utilização dos recursos disponíveis
(computadores, vídeos, livros, softwares, etc) pelos educandos, pois estes registros
permitirão a constante análise do percurso de sua aprendizagem, suas hipóteses, seu
desempenho, os objetos de aprendizagem utilizados e também se ele optou por tutoria.
71
A tutoria é preferencialmente realizada entre os educandos do mesmo grupo ou de
outros grupos, mas pode ser também uma das ações dos educadores que os
acompanham.
Os objetos de aprendizagem são recursos variados, estruturados para disponibilizar
o acesso e o diálogo dos alunos com os assuntos/conteúdos referentes à Física, e em
cada um deles o aluno vai vivenciar um ciclo (com todas as etapas abaixo descritas ou
apenas algumas delas) que consiste em:
- Apreciação/fruição: acesso aos conteúdos previamente estruturados, lembrando
que cada objeto tem sua própria linguagem e formas de comunicar o que ―sabe‖;
- Investigação: a partir da resolução de problemas propostos, o aluno/usuário tem
a oportunidade de interagir com distintas ferramentas criando estratégias e
superar o desafio apresentado. Durante a experiência da investigação o
aluno/usuário decidirá se deseja ou não utilizar o recurso da tutoria. Esta
utilização da tutoria ficará registrada e, desta forma, ficará evidenciado o quanto
de autonomia o aluno/usuário teve para realizar as atividades propostas;
(posteriormente, o professor de uma turma poderá trabalhar em sala de aula, em
sua escola, reunindo alunos com mais autonomia com outros de menor
autonomia, em atividades que poderão promover o crescimento de ambos.)
- Registro das soluções e/ou produção de um novo conhecimento – consiste em
realizar o registro final de suas conclusões e/ou buscar os objetos que oferecerão
o suporte para acumular o conhecimento de cada visitante. É a forma de o
aluno/usuário expressar o conhecimento produzido. Pode ser através da criação
de um blog, da produção de um vídeo, da criação de um videogame, ou qualquer
outra forma de socializar aquilo que conheceu e apreendeu.
- Novas propostas – o aluno poderá apresentar novos questionamentos não
atendidos na sua busca/percurso de aprendizagem (o aluno desafiando a ―Sala
Interativa‖).
Sendo assim, os objetos de aprendizagem podem ser interativos ou não, lembrando
que a interação mais significativa é a do aluno/usuário com o ambiente e todos os atores
72
da experiência ali vivenciada. Entende-se como ―atores‖ da experiência todos os
sujeitos que fizerem parte do processo vivenciado estando ou não na Sala Interativa.
Os objetos de aprendizagem têm diferentes funções:
- facilitar a aprendizagem e a criação de novos conhecimentos;
- despertar a curiosidade sobre algum assunto dentro da área de conhecimento
proposta;
- demonstrar a possibilidade de apresentar os assuntos em diferentes linguagens;
- fornecer um suporte para o registro de novos conhecimentos e ou novas
proposições;
Apenas alguns exemplos:
a- livros (físicos e e-books)
b- artigos para experimentos em sala de aula;
c- softwares livres, inclusive aqueles para a criação de games que tem a
possibilidade de serem auto instrutivos como o Unity e o site
http://www.yoyogames.com/make;
d- dispositivos para assistir a um pequeno vídeo sobre o assunto, ouvir
um podcast ou assistir a um slideshow;
e- videogames.
O conteúdo de cada programa e/ou sessão é escolhido entre os educandos e
educadores e são levados em conta tanto os conhecimentos prévios dos educandos,
como o acompanhamento do seu processo de aprendizagem. Na interação com o que a
sala oferece e com todos os envolvidos no processo, o educando é orientado pelos
mediadores (educadores da escola/instituição e da equipe da Sala Interativa) quanto à
melhor maneira de aprofundar, esclarecer, enfim, construir sua rota de
investigação/criação, visando colaborar com o seu desenvolvimento.
Os mediadores são todos os educadores que participam do programa e que
passaram pela formação oferecida no início e durante a realização do mesmo. É preciso
reforçar a ideia mencionada anteriormente de que a Sala Interativa é complementar ao
Ensino Médio Regular e, por isso mesmo, deve ser considerada como um espaço/tempo
73
adicional para o exercício do pensar; para um permanente fluxo de diálogos, interações
e produção de conhecimento que transcendem ao cotidiano escolar.
O conteúdo de Física, abordado nesta sala, ganha contornos diferentes; de
acordo com a forma como é tratado e com a instância escolhida. Todas as instâncias
sugeridas contribuem no desenvolvimento das distintas competências baseadas nos
quatro pilares da educação (aprender a aprender, aprender a ser, aprender a fazer e
aprender a conviver)21
e promovem a interação do aluno com os demais participantes e
com a própria sala.
Em função da diversidade dos alunos/usuários, os resultados destas interações
serão diferentes de uma pessoa para outra. A sala tem possibilidades múltiplas, mas a
experiência de conhecê-la e desfrutar de seus recursos reflete em cada um a partir de
suas subjetividades.
Vale reforçar ainda, que todos estes parâmetros descritos nesta etapa do projeto
estão alinhados com os objetivos do projeto, bem como com a curva de valor
estabelecida na estratégia do Oceano Azul. É claro que, a mesma forma ―fractal‖ que os
passos sugeridos por MELLANDER (2007) são observados tanto no macro quanto no
micro. Os objetivos e a curva de valor estabelecidos neste trabalho permeiam todas as
etapas que serão vivenciadas na sala de aula, mas é possível estabelecer algumas
relações diretas entre os módulos, os objetivos e os atributos da curva de valor, como
pontuado abaixo:
21
Relatório Jacques Delors – Educação para o Século XXI – Disponível em:
http://unesdoc.unesco.org/images/0010/001095/109590por.pdf Acesso em: 15/06/2011, às 20:53
74
Tabela 9 - Módulos da Sala de aula Interativa x Atributos Curva de Valor x
Objetivos Específicos
Fonte: Os Autores
6.3) Estratégias de Ocupação do Espaço
Toda a conceituação pedagógica representa o sistema nervoso – e a alma, se
quisermos falar em termos mais metafísicos – da sala. Para suportar e, de certa forma,
materializar a nova curva de valor, buscaremos estabelecer alguns modelos espaciais
para a sala interativa.
A razão por trás disso é que a arquitetura possui diversas vertentes para
determinar como se dará a exploração do espaço e quais serão os limites de exploração
do mesmo: uma delas, a antropometria, fala sobre as medidas humanas versus as
medidas dos prédios. Em busca de uma ergonomia perfeita, ela resume o estudo dos
espaços ao estudo das necessidades físicas de movimentação e segurança do ser
humano.
Os estudos que relacionam as dimensões físicas do ser humano
com sua habilidade e desempenho ao ocupar um espaço em que
desempenha várias atividades, utilizando-se de equipamentos e
mobiliários adequados para o desenvolvimento das mesmas , são
denominados antropometria. Este termo é derivado de duas
palavras gregas: antro = homem e metro = medida. A
antropometria tem sido considerada, progressivamente, como um
Módulos Sala de Aula Interativa Associado aos atributos... Associado aos objetivos...
M1 - Módulo de diálogo e convergência
(Arena)
Eliminação da prova (através das avaliações emancipadoras realizadas no módulo
2 e da apresentação dos trabalhos no módulo 1 (Arena), o aluno poderá ser
avaliado de forma global e personalizada por seu desempenho.
M0 – Módulo de transição (Saída)
Complementar o ensino formal na Área de Ciências da Natureza, Matemática e
suas tecnologias
Estabelecer conexões entre aprendizagem e a vida cotidiana;
Estimular a curiosidade e a criatividade;
Promover a interação entre educandos e educadores em torno de um objetivo
comum.
Desmistificar a tecnologia;
Desenvolver o ―pensamento complexo‖;
Provocar a livre expressão de ideias em múltiplas linguagens;
Desenvolver e aplicar as potencialidades do trabalho em rede;
Incentivar a sistematização dos conhecimentos;
Desenvolver a capacidade investigativa dos usuários da sala;
Exercitar o uso das TIC's no processo de aprendizagem;
Estimular a formação de redes de aprendizagem;
Promover a aprendizagem colaborativa;
Promover o desenvolvimento da autonomia dos usuários da sala no seu processo
de aprendizagem;
Incentivar o intercâmbio entre sujeitos com interesses distintos.
Valorizar a diversidade cultural;
Incentivar o intercâmbio entre sujeitos com interesses distintos;
Desenvolver a inteligência coletiva;
Incentivar a sistematização dos conhecimentos;
Despertar vocações nos usuários da sala.
Contribuir com a pesquisa em Educação;
Fornecer dados significativos sobre o desenvolvimento dos educandos em torno
de conteúdos das áreas de conhecimento contempladas.
M0 – Módulo de transição (Entrada)
M1 - Módulo de diálogo e convergência
(Arena)
Este módulo está associado à participação reduzida do professor e à redução do
foco único de atenção. No módulo de convergência e divergês todos os alunos se
concentram em um único foco, mas, no restante do tempo, possuem liberdade
para estabelecer as conexões que desejarem.
Estímulo à tentativa, através do encorajamento à exploração do próximo módulo.
M2 - Módulo de atividades
Função a – investigação, pesquisa,consulta,
simulação, e atividades de exploração.
Função b - sistematização dos
conhecimentos elaborados, estruturação de
projetos e elaboração de hipóteses a serem
apresentadas no M1-Módulo de Diálogo e
Convergência.
Função c - fruição
Aumento da participação do aluno;
Redução da participação do professor;
Redução da abordagem exclusivamente através do livro didático, uma vez que
pode oferecer diversos recursos de consulta, desde a internet até tutoriamento;
Uso de tecnologia e infraestrutura no/do ambiente (este atributo está em todos os
módulos, pois todos devem usar amplamente os recursos disponíveis, sempre
preocupados com a função que ele deve exercer e o bem estar que ele deve trazer
ao aluno)
Criação da ocupação múltipla do espaço e do tutoriamento aluno-aluno.
75
fator no processo projetual do arquiteto, sendo uma das técnicas
que envolvem o arcabouço da ergonomia. (BOUERI, 2008:9)
Neste sentido, o estudo do ―Homem Vitruviano‖ e suas medidas ganha grande
relevância, especialmente para assegurar a funcionalidade dos espaços. Essa dimensão
física da arquitetura é extremamente importante e deve ser exaustivamente estudada por
aqueles que desejam projetar qualquer tipo de ambiente, mas a antropometria não se
compromete com outros aspectos humanos igualmente importantes e que devem ser
observados quando há a necessidade de se projetar um espaço.
NAIR; FIELDING; LACKNEY, 2009 defendem que, quando falamos sobre a
experiência humana em relação ao espaço, devemos levar em consideração quatro
domínios básicos: físico, psicológico, fisiológico e comportamental. Assim, conceber e
construir espaços é algo extremamente complexo já que cada um desses domínios pode
explorar diversos atributos diferentes (ver Tabela 10).
Tabela 10 - Domínios da experiência humana e alguns de seus atributos.
Adaptado de: Tabela i-1, NAIR; FIELDING; LACKNEY, 2009:19
Levando em consideração todas essas influências para a construção do espaço
(espaciais, psicológicos, fisiológicos e comportamentais), bem como as atividades
pedagógicas que devem ocorrer na sala de aula e a premissa de replicabilidade do
projeto em diferentes realidades, optamos por seguir um caminho que surgiu a partir dos
estudos de padrões do arquiteto austríaco Christopher Alexander. Na verdade, NAIR;
FIELDING; LACKNEY (2009) optaram por selecionar ALEXANDER (1977) como
referência justamente por que seus padrões levavam em consideração todos os
diferentes aspectos da experiência do espaço.
Domínios da experiência humana dentro
do âmbito do Planejamento e Design de
Escolas
Atributos
Espacial
Íntimo, Aberto, Iluminado, Fechado, Ativo, Tranquilo, Conectado à Natureza,
Monumental, Tecnológico
Psicológico
Calmante, Seguro, Imponente, Alegre, Brincalhão, Estimulante, Criativo, Encorajador de
reflexão, Espiritualmente elevado, Capaz de criar um senso de comunidade
Fisiológico
Quente, Frio, Aconchegante, Com brisa, Saudável, Aromático, Texturizado, Visualmente
agradável
Comportamental
Estudo independente, Trabalho colaborativo, Trabalho em Equipe, Atividade Física,
Pesquisa, Escrita, Trabalho no computador, Leitura, Cantar, Dançar, Atuar, Apresentar,
Grupo de Trabalho Grande, Comunhão com a natureza, Projetar, Construir, Ensinar,
Relaxar, Refletir, Jogar
76
Christopher Alexander é matemático e arquiteto, e, através da junção destas duas
disciplinas e da observação de incontáveis ambientes com boas soluções arquitetônicas,
identificou padrões que levam em consideração os diversos aspectos do ser humano,
estabelecendo critérios de boas práticas conceituais que podem ser aplicadas a inúmeras
situações. Os padrões funcionam como ―arquétipos‖ arquitetônicos, ou seja, não são
uma receita de bolo, mas uma orientação geral sobre como solucionar problemas
compartilhados por inúmeras culturas.
Os elementos desta linguagem são entidades chamadas padrões.
Cada padrão descreve um problema que ocorre repetidas vezes
em nosso ambiente e então descreve o núcleo da solução para esse
problema, de tal forma que você pode usar esta solução um
milhão de vezes, sem nunca fazê-lo da mesma forma duas vezes.
[...] Cada solução é estabelecida de tal forma que ela transmite o
campo das relações essenciais necessárias para resolver o
problema, mas de uma forma muito geral e abstrata - de modo que
você pode resolver o problema por si mesmo, de sua própria
maneira, adaptando às suas preferências e às condições locais no
lugar onde você está fazendo isso22
. (ALEXANDER, 1977:10-13)
Apesar da relevância da obra de Christopher Alexander, seu livro ―A Pattern
Language‖ ficou ―esquecido‖ por anos após o lançamento do mesmo na década de 70.
Recentemente sua obra foi redescoberta e serviu de inspiração para Prakash Nair,
Randall Fielding e Jeffery Lackney, que escreveram um livro apenas sobre padrões
aplicados para o ambiente escolar intitulado ―The Language of School Design‖.
22
Tradução dos autores. Original: ―The elements of this language are entities called patterns. Each
pattern describes a problem which occurs over and over again in our environment, and then describes the
core of the solution to that problem, in such a way that you can use this solution a million times over,
without ever doing it the same way twice.[…] Each solution is stated in such a way that it gives the
essential field of relationships needed to solve the problem, but in a very general and abstract way – so
that you can solve the problem for yourself, in your own way, by adapting it to your preferences, and the
local conditions at the place where you are making it‖.
77
Quando Christopher Alexander escreveu ―A Pattern Language‖
há mais de 30 anos atrás, ele abordou a arquitetura a partir de uma
perspectiva singular. Ele olhou para o mundo real das pessoas e
para as construções e espaços que habitavam a fim de
compreender as conexões entre o ambiente construído e a psique
humana. Focando os atributos da arquitetura e paisagem que
funcionaram, em lugares que são agradáveis ou espiritualmente
estimulantes e para onde as pessoas foram atraídas em vez de
desestimuladas, Alexander foi capaz de identificar muitos padrões
espaciais que supriam as comunidades humanas que eles
apoiavam.23
( NAIR; FIELDING; LACKNEY, 2009:12)
Em seu livro, NAIR; FIELDING; LACKNEY (2009) começam estabelecendo
perguntas importantes: ―Por que as escolas possuem este visual? Por que existe um
abismo entre o os princípios amplamente conhecidos de melhores práticas e o design da
maioria das instalações das escolas? Por que a conexão entre as pesquisas sobre
aprendizagem e as estruturas educacionais são tão difíceis de estabelecer?‖24
( NAIR;
FIELDING; LACKNEY, 2009:13)
Para responder a algumas destas perguntas, eles apresentam o que chamam de
―modelo fordista‖ de educação. Como já citado anteriormente neste trabalho, eles falam
sobre a origem da educação formal como a conhecemos hoje e como ela permaneceu
imutável ao longo do tempo. Como dificuldades do ―modelo fordista‖ eles destacam as
premissas que são utilizadas para guiar qualquer iniciativa dentro deste pensamento,
como destacado abaixo:
23
Tradução dos autores. Original: ―When Christopher Alexander wrote A Pattern Language more than 30
years ago, he approached architecture from a unique perspective. He looked at the real world of people
plus the buildings and spaces they inhabited in order to understand the connections between the built
environment and the human psyche. Focusing on architectural and landscape attributes that worked, on
places that felt pleasant or were spiritually uplifting and to which people were attracted rather that turned
off, Alexander was able to identify many spatial patterns that nourish the human communities they
support.‖
24
Tradução dos autores. Original: ―Why do schools look the way they do? Why is there a chasm between
widely acknowledged best practice principles and the actual design of a majority of school facilities?
Why has the connection between learning research and educational structures been so dificult to repair?‖
78
Suposições (Pressupostos) do Modelo Fordista:
- Todos os estudantes estão prontos para aprender a mesma coisa
no mesmo tempo e da mesma maneira com a mesma pessoa;
- O aprendizado é passivo;
- Um professor pode ser todas as coisas (mentor, guia, especialista
no assunto, palestrante e ―cuidador‖ ) para 20-30 estudantes
simultaneamente;
- O aprendizado acontece sob o controle do professor.25
( NAIR;
FIELDING; LACKNEY, 2009:26)
Este tipo de modelo educacional não estimula a autonomia, a curiosidade ou a
criatividade, e, para propor novas soluções, NAIR; FIELDING; LACKNEY (2009)
desenvolvem 28 padrões voltados para o ambiente escolar, que servirão de inspiração
para o nosso ambiente da Sala Interativa.
Antes de estabelecer um paralelo entre nossos módulos e os padrões arquitetônicos,
entretanto, cabe relembrar e esquematizar o funcionamento do espaço, uma vez que as
atividades serão as grandes ―guias‖ dos parâmetros arquitetônicos.
25
Tradução dos autores. Original: ―Assumptions of the Ford Model:
- All students are ready to learn the same thing at the same time in the same way from the same
person.
- Learning is passive.
- One teacher can be all things (mentor, guide, lecturer, subject matter expert, caregiver) to 20-30
students simultaneously.
- Learning happens under teacher control.‖
79
Figura 7 - Esquema de funcionamento da Sala Interativa
Fonte: Os autores e Felipe Loureiro. Ilustração de: Felipe Loureiro
Descrevendo em passos o funcionamento da sala de aula, portanto, temos o passo 1
– início/entrada, com a chegada dos alunos à sala de aula. Ela deve ser uma entrada
acolhedora e intrigante, aconchegante o suficiente para caso o aluno necessite esperar
por algum período fora da sala de aula e principalmente empolgante para que ele queira
saber mais, ingressar naquele ambiente de aprendizado.
Uma vez dentro da sala de aula, o aluno irá participar do passo 2 – Arena. Esse
espaço deve permitir um foco único de atenção, que não será necessariamente ocupado
pelo professor/facilitador/mediador. Este ponto de atenção não deve ser hierárquico, e
deixar em aberto a possibilidade de intervenção dos presentes assim como nivelar um
pouco dos conhecimentos e sentimentos de todos na sala de aula. A idéia é compartilhar
o assunto sobre qual todos deverão se debruçar durante a pesquisa e estimular o
questionamento e a curiosidade.
O passo 3 – investigação/fruição deve oferecer recursos para pesquisas e
usufruto de informação – de forma individual ou em grupo. Neste ambiente a chave é a
flexibilidade para que os alunos tenham a liberdade de escolher seu próprio percurso de
aprendizado.
O passo 4 – sistematização é o momento para que os alunos possam organizar
as idéias e sintetizar – da forma que mais gostarem – seu aprendizado. Este é um
momento extremamente importante para que eles possam chegar às suas próprias
conclusões antes de confrontar suas idéias novamente na arena.
80
O passo 5 – retorno à arena visa realizar o encontro de idéias e ajudar os
alunos a nomear e sistematizar o conhecimento adquirido.
Por fim, o passo 6 – saída deve permitir que eles deixem seu registro na sala, o
que também poderá contribuir tanto para as atividades no seu retorno ao ambiente como
na rotina de sua escola. A percepção de que o conhecimento construído neste ambiente
tem valor em qualquer lugar é um dos pontos de estimulação da continuidade do
processo.
6.3.1 Os padrões aplicáveis
Após pesquisarmos referências de arquitetura para escola, encontramos relação
para cada um desses ―momentos‖ da sala de aula interativa em padrões arquitetônicos
propostos por NAIR; FIELDING; LACKNEY (2009). Abaixo, na Figura 8 - Padrões
aplicáveis à Sala Interativa, podemos observar cada uma das correspondências
realizadas, bem como os padrões gerais, que permeiam todos os momentos.
Figura 8 - Padrões aplicáveis à Sala Interativa
Fonte: Os autores e Felipe Loureiro. Ilustração de Felipe Loureiro.
81
a) Padrões e Soluções Gerais
Alguns padrões arquitetônicos não são aplicáveis a uma única atividade ou função,
antes ainda, eles permeiam todo o ambiente da sala de aula, imprimindo no mesmo os
valores da sala de aula interativa.
a.1) P#9: “TRANSPARENCY AND PASSIVE SUPERVISION”
Padrão #9: Transparência e Supervisão Passiva - Este padrão diz respeito à idéia de
aumentar a visibilidade em todos os níveis a fim de manter o senso de liberdade,
preservando divisões e/ou acústica, além de permitir uma supervisão passiva. Uma vez
que o facilitador consegue enxergar todo o ambiente, e, por conseqüência, todos os seus
alunos, fica mais fácil para ele observar de uma certa distância e fazer as intervenções
positivas sempre que necessário.
a.2) P#27: “SHARED LEARNING RESOURCES AND LIBRARY”
O padrão #27, biblioteca e recursos de aprendizado compartilhados, fala sobre o
modo como podemos utilizar qualquer recurso disponível para aprender. NAIR;
FIELDING; LACKNEY (2009) agrupam os principais tipos de materiais em três
segmentos: 1) eletrônicos (hardware, software e/ou publicações online); 2) impressos
(livros, revistas e jornais) e 3) manipuláveis (jogos, brinquedos, etc.). Eles
complementam falando que a gestão adequada desses recursos se dá através de duas
variáveis: 1) relevância/utilidade e 2) acessibilidade.
Assim, cabe colocar que este padrão defende que esteja à disposição do aluno, de
forma acessível, o maior número possível de recursos relevantes de todas as naturezas:
eletrônicos, impressos e manipuláveis.
a.3) P#14: “FLEXIBILITY ADAPTABILITY AND VARIETY”
NAIR; FIELDING; LACKNEY (2009) identificaram, ao longo de seus anos de
estudos voltados para a escola, 20 formas de aprendizado para as quais o espaço físico
deve garantir a estrutura, como colocado abaixo:
―As 20 modalidades de aprendizagem que a escola deve oferecer
suporte físico são:
1. Estudo independente
2. Tutoria entre iguais
82
3. Colaboração entre times
4. Aprendizado com professor um-para-um
5. Formato de aula tradicional, dirigido pelo professor
6. Aprendizagem baseada em projetos
7. Tecnologia com computadores móveis
8. Ensino à distância
9. Pesquisa baseada na Internet
10. Apresentação do Aluno
11. Aprendizagem baseada no desempenho
12. Seminário estilo instrução
13. Aprendizagem Inter-disciplinar
14. Aprendizagem naturalista
15. Aprendizagem social / emocional / espiritual
16. Aprendizagem baseada em Arte
17. Storytelling
18. Aprendizagem baseada em design
19. Ensino / aprendizagem em equipe
20. Aprendizagem baseada em jogos‖26
( NAIR; FIELDING;
LACKNEY, 2009:28)
Assim, o segredo de um aprendizado profundo não reside em nenhuma dessas
modalidades especificamente, mas na possibilidade de misturá-las e utilizá-las de forma
variada. Desta forma, o espaço físico deve permitir inúmeras releituras, a fim de garantir
esta flexibilidade a um custo razoável e com uma ocupação sustentável. O padrão #14
fala exatamente sobre isso: Flexibilidade, Adaptabilidade e Variedade.
26
Tradução dos autores. Original: ―The 20 Learning Modalities that the physical school must support are:
1. Independent study; 2.Peer tutoring; 3.Team collaboration; 4. One-on-one learning with teacher; 5.
Lecture format - teacher directed; 6. Project-based learning; 7. Technology with mobile computers; 8.
Distance learning; 9. Internet-based research; 10. Student Presentation; 11. Performance-based learning;
12. Seminar-style instruction; 13.Inter-disciplinary learning; 14. Naturalist learning; 15. Social /
emotional / spiritual learning; 16. Art-based learning; 17. Storytelling; 18. Design-based learning; 19.
Team teaching / learning; 20. Play-based learning‖
83
Assim, por mais que a sala de aula interativa não necessariamente se utilize de
todas as 20 modalidades de aprendizado, ela certamente irá utilizar-se de algumas delas
e deve ser multifuncional, como detalharemos melhor mais adiante.
a.4) P#11: “DISPERSED TECHNOLOGY”
O Padrão #11, Tecnologia Dispersa, defende a possibilidade de multiplicar os
espaços de aprendizagem uma vez que o aluno possa carregar a informação consigo.
Assim, de um laptop a um caderno ou um livro, é importante que o estudante não fique
preso a um determinado espaço.
b) Padrões e Soluções para Entrada/Saída
Objetivo: Acolher os alunos e despertar seu interesse para o interior da sala de aula.
Na saída, eles devem continuar com a curiosidade estimulada e com a sensação de
ligação com o local.
b.1) P#2: “WELCOMING ENTRY”
Para NAIR; FIELDING; LACKNEY (2009), quando alguém entra em uma sala de
aula ou em uma escola, deve imediatamente perceber que aquele é um local de
aprendizado. Alguns pontos podem auxiliar neste sentido como programar exposições
com trabalhos dos alunos, entre outras práticas que visam construir este ambiente
estimulante.
Para tornar o espaço convidativo e aconchegante, podemos garantir a estrutura
necessária para acomodação dos alunos antes da aula: área coberta, local para sentar-se,
etc.
Com a união destas práticas, através do Padrão #2: Entrada Receptiva, tanto a
entrada quanto a saída dos alunos certamente se dará de forma mais estimulante, criando
um espaço de transição necessário para que o aluno possa se preparar para a aula,
evitando uma ruptura abrupta entre o ritmo do exterior e o ritmo do interior da sala.
c) Padrões e Soluções para a Arena
Objetivo: Organização dos alunos em forma de arena para apresentação pelo
professor do tema da aula, uma ―situação‐problema‖ relacionada com a realidade. Além
disso, após o momento de atividade, deve ser possível a reorganização em forma de
84
arena para consolidação do conhecimento crítico sobre o tema apresentado no início da
aula e para apresentação de novos desafios para a motivação da curiosidade.
c.1) P#15: “CAMPFIRE SPACE”
Para a Arena, podemos usar como referência o Padrão nº 15 ‐ ―Espaço da
Fogueira‖. Antes de entrarmos especificamente nos detalhes deste padrão, cabe uma
breve explicação sobre a origem dos padrões 15 (―Campfire Space‖), 16 (―Watering
Hole Space‖ e 17 (―Cave Space‖).
NAIR; FIELDING; LACKNEY (2009) recorrem ao pedagogo David Thornburg
para falar sobre os quatro ambientes arquetípicos de aprendizagem:
1) Campfire Space (Espaço da Fogueira) - Para THORNBURG (2007), o ser
humano se diferencia pela sua capacidade de contar histórias e, segundo o
autor, esta foi uma das formas de ensino mais comuns durante milhares de
anos. Ele defende que boas histórias envolvem diversos aspectos cognitivos
e afetivos, uma vez que elas permitem múltiplas interpretações, permitindo
que adultos e crianças compartilhem a mesma história, mas aprendizados
diferentes. Ele revela que a atividade do ―storytelling‖ era comumente
realizada em torno de uma fogueira ou de uma árvore, daí a metáfora para o
nome do arquétipo.
2) Watering Hole Space (Espaço fonte de água) - THORNBURG (2007)
explica que ao longo de todo o percurso da humanidade as pessoas
precisavam se reunir em torno de uma fonte de água. Assim, durante o
trajeto para esse espaço fonte de água, as pessoas conversavam e trocavam
experiências. Essa interação ocorria mais informalmente que a formação ao
redor da fogueira, era um momento que as pessoas trocavam informações do
dia-a-dia, rumores, sonhos e descobertas. Nesse ambiente cada um que
ingressava na conversa era, ao mesmo tempo, professor e aluno. Assim como
a água é essencial à sobrevivência, o fluxo de informação ocorrido nestes
ambientes é essencial à sobrevivência da cultura. Mesmo hoje nos
bebedouros de escolas e empresas, e nos cafés dos corredores, podemos
observar a sobrevivência deste tipo de aprendizado. Assim, para esses
ambientes com este formato de troca informal entre iguais, pequenos grupos
85
reunidos ensinando e aprendendo simultaneamente, chamamos de ―Watering
Hole Space‖.
3) Cave Space (A caverna) – ―A comunidade de aprendizado da fogueira nos
coloca em contato com especialistas e o espaço fonte de água nos colocou
em contato com nossos iguais. Existe outro ambiente primordial de
aprendizagem de enorme importância: a caverna – onde entramos em contato
com nós mesmos‖27
(THORNBURG, 2007:3). Muitas vezes ao longo da
história, aprendizes precisaram se isolar dos demais para conseguir seus
próprios insights. THORNBURG (2007) relata que alguns povos indígenas
americanos realizavam o ―desafio da visão‖, uma formalização deste
momento da caverna. O desafio consistia em, após um longo período de
preparação, deixar um dos integrantes de sua tribo durante dois dias em uma
caverna sem nada escrito e sem comida. Durante este período e através de
muita meditação, acreditava-se que aquele indivíduo poderia ter a visão que
o guiaria durante a próxima fase de sua vida. Neste caso, além de ser uma
forma de aprendizado, era um rito de passagem. O ―rito de passagem‖,
entretanto, tem outra aplicação para o mundo atual: a passagem entre uma
informação externa para um conhecimento interno, ou seja, um
conhecimento que a pessoa realmente entende e no qual acredita. Ou seja,
essa internalização trata-se de algo muito maior do que a mera memorização
- é um processo de acreditação que envolve um insight real. Permitir que os
alunos alcancem este momento é o objetivo do padrão ―Cave Space‖.
4) Life (Vida) – THORNBURG (2007) termina sugerindo que, após reunir-se
nas ―fogueiras‖ e nas ―fontes de água‖ e isolar-se na ―caverna‖ para
interiorização de todo o conteúdo (podendo ter passado por um ou mais de
um desses processos combinados), o aprendiz já possui uma boa noção do
conhecimento. Existe, entretanto, uma última etapa: a aplicação deste
conhecimento, que chamamos de ―Vida‖. Na realidade, ainda não
conhecemos nada até que tenhamos de fato aplicado este conhecimento. Este
27
Tradução dos autores. Original: ―The learning community of the campfire brought us in contact with
experts, and that of the watering hole brought us in contact with peers. There is another primordial
learning environment of great importance: the cave — where we came in contact with ourselves.‖
86
padrão, entretanto, por sua própria natureza, não possui um correspondente
nos padrões arquitetônicos.
Desta forma, é possível imaginar o padrão que será aplicado à Arena: o
―Campfire Space‖. Segundo NAIR; FIELDING; LACKNEY (2009), as características
deste padrão são as seguintes:
1. Seção da sala elevada, se possível;
2. Boa reflexão de som na área atrás do orador;
3. Mesas e cadeiras que podem ser reorganizadas de um formato
de palestra formal para um modo mais informal para contar
histórias (―storytelling‖);
4. Tela de projeção ou monitor de plasma claramente visível para
toda a sala quando as aulas ocorrem de forma eletrônica ou à
distância.
5. Prever possibilidade de escurecimento da sala para
apresentações de slides e vídeos.
6. Prever instalação de computador do apresentador com um
controle remoto e acesso a som para apresentações multimídia.
(NAIR; FIELDING; LACKNEY, 2009:129) 28
28
Tradução dos autores. Original: ―1. A raised section of the room if possible; 2. Good sound reflectance
behind the speaker‘s area; 3. Desks and chairs that can be arranged in a formal lecture format for more
informal ―story‐ telling‖ mode; 4. Data projection screen or large plasma monitor clearly visible to the
whole room when the lectures are being delivered electronically or from a distance; 5. Provision for the
room to be darkened for viewing slide presentations; 6. Provision for convenient placement of the
presenter‘s laptop computer with a remote controller and access to sound for multimedia presentations.‖
87
Figura 9 - Padrão #15: Campfire Space
Retirado de: ( NAIR; FIELDING; LACKNEY, 2009:129)
Figura 10 - Arena
Fonte: Os autores e Felipe Loureiro. Ilustração de: Felipe Loureiro
d) Padrões e Soluções para Área de atividades
Objetivo: Proporcionar um momento de interação por grupos de interesse ou de
forma individualizada, para investigação e pesquisa que permitam a construção do
processo de aprendizagem fazendo uso dos objetos de aprendizagem disponíveis.
88
d.1) P#1: “THE LEARNING STUDIO”
O padrão #1 – Estúdio de aprendizagem defende um formato que permita que
diferentes ocupações e modalidades de aprendizado ocorram simultaneamente.
O termo Estúdio de aprendizagem é por vezes utilizado para se
referir a uma sala de aula em forma de L, na verdade, não é uma
idéia nova. Uma das primeiras escolas com salas de aula em
formato em L, configuradas como um estúdio de aprendizagem
foi a Corvo Island School em Winnetka, Illinois (EUA),
construída em 1940. Este plano irregular cria espaços com
quebras e zonas flexíveis de aprendizagem que suportam um
número significativo de 18 modalidades críticas de
aprendizagem29
(NAIR; FIELDING; LACKNEY, 2009:29)
Figura 11 - Padrão #1c: The Learning Studio
Retirado de: http://www.designshare.com/index.php/design-patterns/learning-studio Acesso em:
25/06/2011 às16:25.
29
Tradução dos autores: ―The term Learning Studio is sometimes used to refer to an L‐shaped classroom
which is, actually, not a new idea. One of the earliest schools featuring L‐shaped classrooms configured
like Learning Studios is the Crow Island School in Winnetka, Illinois (US) built in 1940. This irregular
plan creates breakout spaces and flexible learning zones that support a significant number of 18 critical
learning modalities.‖
89
d.2) P#16: “WATERING HOLE SPACE”
O Padrão 16 - ―Espaço fonte de água‖ é o ambiente para aprendizado informal entre
iguais, como citado anteriormente, quando explicamos os arquétipos sugeridos por
THORNBURG (2007). Este espaço deve ser capaz de fornecer infra estrutura ―para o
trabalho em pequenos grupos e socialização. É importante não rotular como "espaço
social", pois isso perpetua a idéia de que a aprendizagem só acontece sob tutela, não
abraçando o conceito de aprendizagem ao longo da vida.‖30
(NAIR; FIELDING;
LACKNEY, 2009:133)
Figura 12 - Padrão #16: Watering Hole Space
Retirado de: ( NAIR; FIELDING; LACKNEY, 2009:134-135)
d.3) P#17: “CAVE SPACE”
O Padrão 17 - ―A caverna‖ também faz parte dos conceitos trabalhados por
THORNBURG (2007) e citados anteriormente.
30
Tradução dos autores. Original: ―(Watering Hole space is able to provide) for small group work and
socializing. It is important not to label it as ‗social space‘, since this perpetuates the idea that learning
only happens under tutelage, and does not embrace the concept of lifelong learning.‖
90
Figura 13 - Padrão #17: Cave Space.
Retirado de: ( NAIR; FIELDING; LACKNEY, 2009:141-143)
6.3.2 A relação com o espaço
Ao final de todos os levantamentos dos padrões, podemos finalmente pensar
como todos eles irão relacionar-se com o espaço a ser criado. Assim, inspirados pelo
padrão #14 (Flexibilidade, Adaptabilidade e Variedade), optamos por, em uma mesma
estrutura física, acomodar todas as atividades, como sugerido pela Figura 14.
Figura 14 - Espaço único x ocupação múltipla do espaço
Fonte: Os Autores e Felipe Loureiro. Ilustração de: Felipe Loureiro
Além do padrão #14, buscamos referência na arquitetura tradicional japonesa,
que se utiliza de estruturas flexíveis para possibilitar melhor aproveitamento do espaço e
garantir a multifuncionalidade do ambiente, como colocado por HALL (2005).
91
Para nós, as paredes de uma casa são fixas. No Japão, são
semifixas. As paredes são móveis, e os aposentos têm múltiplas
finalidades. Nas pousadas do interior no Japão (ryokan), o
hóspede descobre que as coisas chegam a ele enquanto o
ambiente se modifica. Ele fica sentado no meio do quarto no
tatame enquanto painéis deslizantes são abertos ou fechados.
Dependendo da hora, o quarto pode incluir todo o ambiente ao ar
livre que o cerca ou pode se encolher em etapas até restar apenas
um boudoir. Recolhe-se uma parede, e uma refeição é servida.
Quando termina a refeição e chega a hora de dormir, desenrola-se
o colchão para dormir no mesmo lugar em que ocorreram
refeições, preparação de alimentos, meditação e contatos sociais.
(HALL, 2005:191)
Figura 15 - Esquema de utilização de uma casa tradicional japonesa
Fonte: Os autores e Felipe Loureiro Ilustração de Felipe Loureiro
Neste caso, a organização dos objetos define a função que o espaço terá naquele
momento. Para permitir isso, os ambientes japoneses são projetados com bastante
espaço livre no centro da sala (ou quarto) e todo o resto (mobiliários, etc.) fica na borda
92
da sala ou ―guardado‖ em nichos nas paredes. Dessa forma, basta ―montar‖ o ambiente
para seu uso e depois devolver os objetos para o lugar para fazer um novo uso da sala.
Figura 16 - Referência: Arquitetura Tradicional Japonesa
Retirado de: MORSE, 1961: 138 e 109
É curioso observar que, em função deste tipo de cultura, o ―nada‖ passa a ser um
elemento adicional para a projeção do espaço. Segundo HALL (2005), os ocidentais
falam (e pensam) sobre o espaço como uma distância entre objetos. Assim, aprendemos
a reagir aos objetos e a considerar um local sem objetos como ―vazio‖.
No Japão, entretanto, eles consideram o próprio vazio como um elemento e possuem
uma palavra específica para identificá-lo: ma. Isso indica como toda a experiência do
ambiente é considerada; tudo é absolutamente planejado, uma vez que os ―vazios‖ não
são frutos do espaço que ―sobrou‖ depois de colocarmos os objetos, sendo na verdade
um elemento que gera sensações e que deve ser trabalhado para a organização do
espaço.
Quando ocidentais pensam e falam sobre o espaço, eles estão se
referindo à distância entre objetos. No Ocidente, aprendemos a
perceber e a reagir à disposição de objetos e a considerar que o
espaço é‗vazio‘. O significado disso tudo torna- se claro somente
quando a atitude é comparada com a dos japoneses, ensinados a
dar significado a espaços – a perceber a forma e o arranjo dos
espaços. Para isso, eles dispõem de uma palavra, ma. O ma, ou
intervalo, é um elemento básico de construção em todas as
experiências espaciais japonesas. (HALL, 2005:193)
93
Esse tipo de mentalidade origina uma arquitetura mais preocupada com a
experiência do que com a ―estética apenas pela estética‖. Um dos exemplos clássicos é
o jardim japonês, que pode ser considerado como uma oposição a um jardim europeu
renascentista. Os jardins renascentistas foram projetados a partir da visão que se tem de
um determinado ponto, criando um enquadramento planejado e de alto impacto visual.
O jardim japonês, por outro lado, é extremamente irregular e considera o caminho a
ser percorrido pelo visitante, e não um ponto de vista estático. Ele estimula, através do
espaço, as reações que se deseja despertar nos visitantes. Assim, em um jardim japonês
podemos encontrar, por exemplo, um caminho que passe por um riacho com uma pedra
levemente mais afastada de outra, de forma que para atravessá-lo você precise olhar
para baixo e possa se deparar com as belíssimas carpas que nadam suavemente aos seus
pés. Outro exemplo é a entrada das casas japonesas tradicionais, que possuem um
pequeno hall vazio com apenas um quadro ou outra obra de arte em um nicho em uma
das paredes. Desta forma, ao entrar no ambiente, o visitante se vê compelido a
contemplar a beleza daquela peça. O conceito por trás da arquitetura japonesa é levar o
observador a descobertas de forma autônoma, mas com estímulos que facilitem este
aprendizado.
Em oposição à perspectiva linear dos pintores barrocos e do
Renascimento, o jardim japonês é projetado para ser apreciado de
muitos pontos de vista. (...) O estudo dos espaços japoneses
exemplifica seu hábito de levar o indivíduo a um ponto em que
ele possa fazer alguma descoberta sozinho. (HALL, 2005:195)
Quando aplicamos este conceito em nossa sala interativa, o encaixe é perfeito: levar
os alunos a perceberem determinados aspectos e a realizarem suas próprias descobertas
com o máximo de aproveitamento e flexibilidade para o espaço. Assim, nossa proposta
se baseia em um único espaço com ocupações diferentes ao longo do período e com a
possibilidade de oferecer suporte aos padrões já comentados.
Além de tudo isso, a influência da arquitetura tradicional japonesa nos permite
criar um novo padrão, que não está no livro de NAIR; FIELDING; LACKNEY: o de
ocupação marginal do espaço, com flexibilidade para alocação dos elementos de acordo
com o uso e momento da aula.
94
Figura 17 - Novo padrão: Ocupação marginal do espaço
Fonte: Os Autores e Felipe Loureiro.
6.3.3 Resumindo as influências arquitetônicas
Resumindo as influências arquitetônicas, podemos estabelecer um quadro resumo
similar aos já apresentados, relacionando as etapas de aprendizado e os módulos aos
padrões arquitetônicos, conforme abaixo:
Tabela 11 - Etapas de Aprendizagem x Módulos Sala de Aula Interativa x Padrões
e influências de arquitetura
Fonte: Os Autores
Desse mapeamento surgiu as orientações e padrões um pouco mais específico
para o projeto, que apresentaremos a seguir. A idéia é exemplificar a aplicação dos
padrões em ambientes com mais ou menos recursos, demonstrando, dessa forma, que a
proposta pedagógica de valor pode ser seguida apesar de pouca disponibilidade
financeira, através de soluções adaptadas.
95
Primeiramente, falaremos sobre um modelo de ocupação genérico, que resuma
os padrões mapeados até aqui. A Figura 18- Ocupação GenéricaFigura 18 ilustra o
modelo genérico de ocupação do espaço. A área interna será utilizada para os módulos
M1 e M2.
Figura 18- Ocupação Genérica
Fonte: Os Autores e Felipe Loureiro. Ilustração de Felipe Loureiro.
Apesar das 17 posições marcadas no desenho, através da utilização otimizada do
espaço, como demonstrado na Figura 19, duas mesas podem ocupar o mesmo espaço
quando não estiverem sendo utilizadas e devem ser desencaixadas para uso. Da mesma
forma, caso não haja necessidade, elas podem ficar encaixadas e ocupar menos espaço,
permitindo igual utilização.
Figura 19 - Encaixe de mesas
Fonte: Os Autores e Felipe Loureiro. Ilustração de Felipe Loureiro.
96
Na Figura 20 e na Figura 21 podemos visualizar uma versão sob medida e uma
versão adaptada para a questão das mesas otimizando o espaço. Adicionalmente, caso
haja espaço e interesse, módulos de armazenamento podem ser adicionados embaixo do
móvel.
Figura 20 - Mobiliário mesa sob medida
Fonte: Os Autores e Felipe Loureiro. Ilustração de Felipe Loureiro.
Figura 21 - Mesa mobiliário solução adaptada
Fonte: Os Autores e Felipe Loureiro. Ilustração de Felipe Loureiro.
Detalhando um pouco melhor o M0 – Módulo de Transição, temos a Figura 22,
com o esquema básico de ocupação. Lembrando que, quanto maior o espaço e a verba,
mais livre poderá ser a intervenção.
97
Figura 22 - Módulo 0 - esquema de ocupação
Fonte: Os Autores e Felipe Loureiro. Ilustração de Felipe Loureiro.
Na Figura 23, podemos observar a solução sob medida para o módulo M0, com
tela de LED para exposição dos trabalhos dos alunos, uma grande janela garantindo a
visibilidade da sala do ambiente de fora e um ambiente acolhedor para receber os
alunos. Podemos perceber que o princípio é o mesmo apesar dos recursos limitados no
exemplo da Figura 24.
Figura 23 - M0 - Módulo de transição solução sob medida
Fonte: Os Autores e Felipe Loureiro. Ilustração de Felipe Loureiro.
98
Figura 24 - M0 - Módulo de transição solução adaptada
Fonte: Os Autores e Felipe Loureiro. Ilustração de Felipe Loureiro.
Em relação ao interior da sala, como já citado anteriormente, é importante
reforçar a questão da ocupação múltipla do espaço, ora voltando-se para a Arena, ora
para o Módulo de atividades, conforme a Figura 25.
Figura 25 - Ocupação múltipla do espaço interno
Fonte: Os Autores e Felipe Loureiro. Ilustração de Felipe Loureiro.
A fim de garantir a flexibilidade e a ocupação múltipla do espaço, é importante
que todo o mobiliário seja móvel e adaptável. Um bom exemplo são as cadeiras, que
99
podem ser móveis (Figura 26) ou simplesmente leves o suficiente para serem
transportadas com facilidade (Figura 27).
Figura 26 - Cadeiras solução sob medida
Fonte: Os Autores e Felipe Loureiro. Ilustração de Felipe Loureiro.
Figura 27 - Cadeiras solução adaptada
Fonte: Os Autores e Felipe Loureiro. Ilustração de Felipe Loureiro.
Por fim, ainda em relação ao mobiliário e tecnologia utilizadas para aplicar a
metodologia em sala, também podemos destacar inúmeras possibilidades como
ilustrados na Figura 28 e na Figura 29.
100
Figura 28 - Módulo básico bancada solução sob medida
Fonte: Os Autores e Felipe Loureiro. Ilustração de Felipe Loureiro.
Figura 29 - Módulo básico bancada solução adaptada
Fonte: Os Autores e Felipe Loureiro. Ilustração de Felipe Loureiro.
101
6.4) Mais padrões: ambientes e comportamentos para boas idéias
Umas das preocupações de nosso trabalho de pesquisa é que este novo ambiente de
aprendizado que estamos propondo não se restringisse a estimular a aprendizagem,
antes ainda, ele deveria ser capaz de fomentar também a inovação.
Em seu livro ―De onde vêm as boas ideias‖, Steven Johnson estuda alguns padrões
de ambiente propícios a ―boas ideias31
‖. Tratar do ambiente, no caso de JOHNSON
(2011), não quer dizer tratar do espaço em si, embora isso possa fazer parte do processo
e até influenciar bastante, mas de uma atmosfera, um modus operandi voltado à
inovação.
O que procuro mostrar neste livro é que uma série de
propriedades e padrões compartilhados ocorre reiteradamente em
ambiente de excepcional fertilidade. [...] Quanto mais abraçamos
esses padrões – em nossos hábitos de trabalho e hobbies pessoais,
em nossos ambientes de trabalho, no projeto de novas ferramentas
de software - , mais capazes seremos de explorar nossa
extraordinária capacidade de pensamento inovador. (JOHNSON,
2011:20)
É interessante observar que, à semelhança das etapas de aprendizagem sugeridas
por MELLANDER (2007), esses padrões se repetem em todas as etapas do processo,
em maior ou menor escala. Segundo JOHNSON (2011:20), ―na linguagem da teoria da
complexidade, esses padrões de inovação e criatividade são fractais: eles reaparecem em
forma reconhecível quando ampliamos e reduzimos porções de imagens.‖
Ele ainda complementa sugerindo que esses padrões permeiam mesmo as
situações mais diversas: ―Quando a vida se torna criativa, tende a gravitar rumo a certos
31
Explicação de Steven Johnson para essa nomenclatura: ―A literatura sobre inovação e criatividade é
rica em distinções sutis entre inovações e invenções, entre diferente formas de criatividade: artística,
cientifífica, tecnológica. Escolhi deliberadamente a expressão mais ampla possível – boas ideias – para
sugerir a perspectiva transdisciplinar que estou tentando adotar. [...] O poeta e o engenheiro [...] podem
parecer estar a um milhão de quilômetros um do outro em suas formas particulares de conhecimento, mas,
quando trazem boas idéias ao mundo, padrões semelhantes de desenvolvimento e colaboração moldam
esse processo‖. (JOHNSON,2011:24)
102
padrões recorrentes, quer sejam emergente e auto-organizativos, quer sejam
deliberadamente fabricados por agentes humanos‖ (JOHNSON, 2011:21).
JOHNSON (2011) estabelece sete padrões ao todo:
1) O possível adjacente;
2) Redes líquidas;
3) A intuição lenta;
4) Serendipidade;
5) Erro;
6) Exaptação;
7) Plataformas.
A seguir, veremos mais detalhes de cada um desses padrões e como eles
influenciam não apenas o ambiente da sala de aula, mas a própria construção do projeto.
6.4.1) O possível adjacente
JOHNSON (2001) tenta desmistificar as inovações como sendo algo oriundo de
uma mente brilhante à frente de seu tempo. Ele defende que boas ideias são mais
parecidas com um trabalho de ―bricolagem‖, ou seja, construídas a partir de elementos
disponíveis. Ele compara este processo à origem da vida, afirmando que o surgimento
da mesma se deu em função de matérias disponíveis que foram se recombinando e
evoluindo ao longo do tempo. Moléculas básicas (amoníaco, metano, água, etc.)
combinaram-se em formaldeído que evoluíram para proteínas, que formaram as
fronteiras das células, que permitiram a organização celular, que evoluíram para
organismos pluricelulares e assim sucessivamente até formar desde um mosquito até um
girassol ou o próprio ser humano. Em resumo, o que JOHNSON (2011) defende é que
―os elementos atômicos que constituem um girassol são exatamente os mesmos
disponíveis na Terra antes do surgimento da vida, mas não se poderia criar
espontaneamente um girassol naquele ambiente por que ele se baseia em toda uma série
de inovações subseqüentes‖, ou seja, toda inovação está inserida em um contexto
possível (JOHNSON, 2001: 30).
103
Diante desta metáfora, JOHNSON (2011) se utilizou do termo que o cientista Stuart
Kauffman atribui a esse tipo de combinação de primeira ordem: ―o possível adjacente‖.
―No caso da química pré-biótica, o possível adjacente define todas aquelas reações
moleculares que eram diretamente alcançáveis na opa primordial‖ (JOHNSON, 2001:
30).
O que ele deseja explicar com essa comparação é que, ao mesmo tempo que
possuímos limitações no que é possível dentro de um determinado contexto histórico,
cultural, tecnológico e/ou ambiental, se não explorarmos todo o potencial não
conseguiremos abrir as fronteiras para um novo possível adjacente.
O possível adjacente é uma espécie de futuro espectral pairando
nas bordas do atual estado das coisas, um mapa de todas as
maneiras segundo as quais o presente pode se reinventar. Ele não
é, contudo, um espaço infinito, ou um campo de jogo totalmente
aberto. [...] O possível adjacente revela que o mundo é capaz de
mudanças extraordinárias, mas que apenas certas mudanças
podem acontecer (JOHNSON, 2001: 30).
Para nosso projeto, o possível adjacente se manifesta antes mesmo da sala de aula.
Quando propomos uma nova curva de valor ou falamos na convivência do projeto com
a sala de aula tradicional estamos falando em ficar dentro do possível adjacente. Ao
mesmo tempo, quando exploramos o possível adjacente, ele se expande. Ou seja, uma
vez que um projeto como o nosso tenha dado certo, mais próximos nos tornamos de
mudanças maiores na educação. ―A estranha e bela verdade com relação ao possível
adjacente é que seus limites se alargam à medida que os exploramos‖ (JOHNSON,
2001: 30).
Da mesma forma, quando nos preocupamos com a replicabilidade do projeto e em
elaborar um ―manual do agente de mudança‖ (ver Anexo 3) com opções mais baratas
para oferecer a mesma curva de valor referente à inovação pedagógica, estamos
permitindo o espírito: ―faça agora com o que está disponível‖, explorando o possível
adjacente de cada projeto que aproveitar a pesquisa realizada para este trabalho.
É interessante perceber como de fato o caráter fractal deste padrão permeia o projeto
desde a perspectiva mais ampla até a análise do micro: na sala de aula em si, o possível
adjacente se manifesta através dos inúmeros recursos que ficam disponíveis para que os
104
alunos recombinem da forma que julgarem adequada. Segundo o autor, os melhores
ambientes para inovar são aqueles que se propõem a ―ajudar seus habitantes a explorar o
possível adjacente, porque apresentam uma amostra ampla e diversa de peças
sobressalentes – mecânicas ou conceituais – e estimulam novos modos de recombiná-
las‖ (JOHNSON, 2001: 39).
Assim, desde o momento em que os alunos ingressam na Arena e são provocados
com perguntas, até o momento que são instigados a explorar o módulo de atividades
aonde podem se combinar da forma que desejarem, estamos ampliando o possível
adjacente. Em uma metáfora química – para seguir o raciocínio de JOHNSON (2011) –
podemos comparar os alunos às matérias básicas da sopa primordial e as perguntas aos
raios que desencadearão e catalisarão as combinações entre essas moléculas. Durante a
atividade, esses elementos encontram o espaço necessário para que colidir de forma
aleatória e gerar novas e inusitadas combinações.
6.4.2) Redes líquidas
JOHNSON (2001) defende que ―uma boa ideia é uma rede‖. Ele explica que o
processo de ter uma ideia ocorre através de uma combinação de inúmeros neurônios e
que, portanto, considerar a ideia como um insight isolado é algo simplista. Assim,
quando exploramos as idéias sob o ponto de vista das redes neurais, dois aspectos
principais devem ser considerados: 1) Tamanho - afinal, ninguém terá nenhum tipo de
insight inovador com apenas três neurônios se conectando. Apesar de nosso cérebro
possuir mais de 100 bilhões de neurônios, todos seriam inúteis sem a capacidade de se
conectar de forma complexa com os demais. 2) Plasticidade – se a rede neuronal não for
capaz de desenvolver novas combinações, ela é incapaz de mudar e, portanto, explorar o
seu próprio possível adjacente.
Aprofundando na questão da plasticidade, uma vez que ela automaticamente irá
auxiliar que conexões maiores se formem, cabe a questão: como podemos manter nosso
cérebro funcionando em alta performance e impelindo-o a construir redes mais
criativas? ―A resposta é maravilhosamente fractal: para tornar nossa mente mais
inovadora, temos de inseri-la em ambientes que compartilhem daquele mesmo tipo
característico de rede‖ (JOHNSON, 2011:43).
105
Novamente, cabe uma pergunta: como proporcionar este tipo de ambiente?
JOHNSON (2011) utiliza-se novamente da metáfora da origem da vida para explicar o
conceito. Ele afirma que analisando o mecanismo de inovação na Terra pré-biótica
temos duas características marcantes: 1) capacidade de estabelecer conexões com
elementos diferentes e 2) ―ambiente ―randomizante‖, que estimula colisões entre todos
os elementos do sistema‖ (JOHNSON, 2011:46).
Para caracterizar o ambiente ideal para este tipo de processo, JOHNSON (2011) se
apropria dos conceitos de Christopher Langton, que usa os diferentes estados da matéria
– gasoso, sólido e líquido – para avaliar uma rede em relação ao seu excesso de ordem
ou excesso de caos. Quando a rede é gasosa, novas configurações são possíveis e
extremamente prováveis, mas o sistema é tão instável que a volatilidade faz com que
essas ligações sejam constantemente rompidas e despedaçadas. Por outro lado, redes
sólidas possuem estabilidade, mas são engessadas e incapazes de novas combinações.
Por fim, redes líquidas permitem novas combinações, mas o sistema é estável o
suficiente para não romper essas novas conexões a todo instante. ―Os 100 bilhões de
neurônios que temos em nosso cérebro formam outro tipo de rede líquida: densamente
interconectada, sempre explorando novos padrões, mas também capaz de preservar
estruturas úteis por longos períodos de tempo‖.
Trazendo para a sala de aula interativa, as organizações de padrões adaptáveis para
se adequar a diversas realidades, mas estáveis o suficiente para manter a curva de valor
da inovação pedagógica pulsante, o manual do agente de mudança é uma rede líquida.
Novamente, explorando a aula em si, quando estabelecemos algumas questões sobre
tempo para as atividades e a preparação do material para apresentação na arena,
permitimos que o processo ocorra de forma livre, mas que as principais conexões sejam
reforçadas e transformadas em informações estáveis o suficiente para acompanhar os
alunos em suas próximas descobertas. Além disso, a possibilidade de ter um ambiente
macro estável (sala de aula fixa) e um ambiente interior mutável (disposição dos
elementos dentro da sala são cambiáveis) permite que essa combinação ―caórdica‖ (caos
+ ordem) seja estabelecida.
JOHNSON (2011) cita o exemplo do Building 20 do MIT:
106
A mágica do Building 20 [...] está no equilíbrio entre ordem e
caos encontrado no ambiente. Havia paredes, portas e salas, como
na maioria dos prédios acadêmicos. Mas as origens temporárias
da estrutura – ela fora erguida com a expectativa de ser derrubada
cinco anos depois – significavam que esses elementos podiam ser
reconfigurados com poucos entraves burocráticos à medida que
novas ideias criavam novos objetivos para os espaços
(JOHNSON, 2011:57)
Por fim, cabe ressaltar que redes líquidas facilitam a exploração do possível
adjacente, como JOHNSON coloca: ―com a maior fluidez – todas aquelas novas ideias
se esbarrando em salas que se expandem e se contraem [...]. Explorar o possível
adjacente pode ser tão simples quanto abrir uma porta. De vez em quando, porém, é
preciso deslocar uma parede‖.
6.4.3) A intuição lenta
O terceiro padrão tenta desmascarar outro mito ligado à inovação: a percepção de
que idéias ocorrem como insights em um único momento. JOHNSON (2011) defende
que ―as grandes idéias em geral vêm ao mundo mal acabadas, mais intuições que
revelações‖ (JOHNSON, 2011:65). Assim, normalmente temos idéias parciais ou
incompletas que eventualmente encontram o último elemento necessário para se tornar
algo de fato completo e compreensível. Neste momento, temos a percepção de que a
ideia nasceu ali e não somos capazes de rastrear que aquele insight nasceu há – talvez –
anos atrás.
JOHNSON (2011) usa o exemplo de Darwin e seus registros até chegar à teoria da
evolução. Darwin sempre relatou seu momento como um insight único, mas, através dos
registros de seus cadernos é possível perceber que ele já tinha a idéia quase pronta
muito antes de sua ultima conexão de neurônios que gerou a teoria completa.
Em nosso projeto, desejamos estimular na intuição lenta através da continuidade das
visitas à sala de aula interativa. Assim, é possível que o aluno vá acrescentando ideias a
conceitos antigos e atinja novos níveis de conhecimento e elaboração de conteúdo.
Além disso, através da constante exposição de trabalhos dos próprios alunos na entrada
107
da sala é possível manter a memória fresca de antigas descobertas, facilitando a
construção contínua do conhecimento.
6.4.4) Serendipidade
Segundo JOHNSON (2011), a palavra Serendipidade tem sua origem em um conto
de fadas persa chamado ―os três príncipes de Serendip‖. Nesta história, os personagens
principais sempre descobrem – por acidente e sagacidade - coisas que não estavam
procurando inicialmente. ―Mas a serendipidade não é apenas uma questão de abraçar
encontros fortuitos por puro deleite. Ela é feita de felizes coincidências [...] porém o que
as torna felizes é o fato de a descoberta ser significativa para quem a fez‖ (JOHNSON,
2011:91). Em outras palavras, se encontrarmos o que não estávamos procurando mas
não estivermos preparados para reconhecer a importância desta nova informação, de
fato não teremos ―encontrado‖ nada. ―A serendipidade completa uma intuição ou abre
uma porta para o possível adjacente que não havíamos percebido‖ (JOHNSON,
2011:91).
Para tirar proveito da serendipidade, portanto, precisamos ao mesmo tempo estar
preparados para reconhecer padrões e informações relevantes e nos permitir liberar
nossa mente de assuntos muito específicos. No caso de nosso projeto, portanto, a
serendipidade é possível quando permitimos as combinações aleatórias de informações
durante as atividades. ―A inovação prospera quando as ideias podem se conectar e se
recombinar serendipitosamente com outras‖ (JOHNSON, 2011:101).
Na realidade, apesar do ambiente de atividades permitir um certo grau de
aleatoriedade, é especialmente fora da sala de aula que a serendipidade irá atuar. Uma
vez já preparado com as pesquisas, informações e descobertas ocorridas em sala, ele
está apto a compreender novas conexões que surjam quando ele não as tiver procurando.
6.4.5) Erro
Como já comentado anteriormente, o processo das boas idéias é lento e pouco
assertivo. Cogitamos várias possibilidades antes de sermos capazes de formular
exatamente o que desejamos. O erro, portanto, é algo que faz parte do processo e não
deve ser tomado como símbolo de incapacidade.
JOHNSON (2011) reforça ainda que o acerto tende a nos manter no mesmo lugar,
enquanto o erro nos faz buscar novas soluções. ―Quando estamos errados, temos de
108
desafiar nossas suposições, adotar novas estratégias. O erro por si só não abre novas
portas para o possível adjacente, mas nos força a procurá-las‖ (JOHNSON, 2011: 115).
Neste caso, a relação com a nossa sala de aula é direta: um dos principais itens da
curva de valor é o estímulo à tentativa, sem julgamento dos erros que forem cometidos
no processo. Assim, durante todo o processo, mas especialmente na entrada da Arena e
durante o módulo de atividade, os alunos são estimulados a tentar e errar sem medo.
6.4.6) Exaptação
Exaptação é um termo da biologia utilizado para quando um determinado organismo
desenvolve alguma característica para uma função específica e depois acaba utilizando-
a para outra atividade. Um dos exemplos clássicos é que acredita-se que as penas
tenham sido originalmente desenvolvidas para auxiliar no controle térmico de
dinossauros não voadores do período Cretáceo, que acabaram se mostrando úteis
quando alguns dos descendentes deste grupo começaram a realizar testes aéreos.
Assim, JOHNSON (2011) cita ainda o exemplo da prensa de Gutenberg: os tipos
móveis já existiam e seu grande diferencial foi ser capaz de ―pegar emprestado‖ a
tecnologia que era utilizada para prensar vinho e juntar com a tecnologia existente de
tipos móveis. ―Parte importante da genialidade de Gutenberg, portanto, não está em
conceber uma tecnologia inteiramente nova a partir do zero, mas em tomar emprestada
um tecnologia madura de um campo inteiramente diferente e usá-la para resolver um
problema de outra natureza‖ (JOHNSON, 2011:126).
Assim, como coloca JOHNSON (2011), um fósforo que acendemos para enxergar
melhor uma sala escura pode ter sua função completamente alterada se encontrarmos
uma pilha de lenha e madeira dentro desta sala.
No caso de nosso projeto, essa exaptação foi fomentada inicialmente através de
nossa equipe transdisciplinar que montou este trabalho de pesquisa e que provavelmente
encontrará sua correspondência quando for estabelecida cada equipe de projeto para a
implementação de projetos futuros.
Dentro da sala, a abordagem baseada pautada na vida e não exclusivamente no livro
didático tende a tornar as conversas mais amplas e multidisciplinares. Além disso,
temos como sugestão aulas com mais de um professor, podendo ser que esse segundo
109
professor seja de outra disciplina – correlata ou não – permitindo exaptação do
conhecimento.
6.4.7) Plataformas
―Espécie-chave‖ é o nome dado a um organismo que provoca grande impacto no
ecossistema. Um predador que mantém uma outra espécie com crescimento controlado
(caso ele não existisse o crescimento exponencial da outra espécie acabaria com o
ambiente), por exemplo, é uma ―espécie-chave‖.
Na década de 90, segundo JOHNSON (2011), o cientista Clive Jones cunhou uma
nova nomeclatura para um tipo específico de ―espécie-chave‖, aquelas espécies que
criam seu próprio ambiente. ―Construtores de ecossistema‖ foi o nome dado a estes
seres. ―Os castores são o exemplo clássico de ‗construtores de ecossistema‘.
Derrubando choupos e salgueiros para construir represas, eles transformam, sozinhos,
florestas temperadas em brejos‖ (JOHNSON, 2011:150).
Após alterar o habitat em seu entorno, esse espaço passa a atrair novas espécies, que
se instalam nas cavidades das árvores mortas, nas lagoas criadas, etc. ―O castor constrói
uma represa para melhor se proteger de seus predadores, mas essa engenharia tem o
efeito de criar um espaço em que martins-pescadores, libélulas e besouros podem obter
seu sustento‖ (JOHNSON, 2011:151).
JOHNSON (2011) então, compara os ―construtores de ecossistemas‖ a ―construtores
de plataforma‖, uma vez que ambos elevam o possível adjacente de forma
desproporcional a outros elementos do sistemas. ―Os construtores de plataforma e de
ecossistema não apenas abrem uma porta para o possível adjacente. Eles constroem um
novo pavimento inteiro‖ (JOHNSON, 2011:151).
Plataformas generativas, portanto, são consideradas por JOHNSON (2011) como
aquelas capazes de ampliar o possível adjacente, uma vez que, através do empilhamento
do conhecimento já existente e consolidado, podemos expandir nossas fronteiras, como
colocado no trecho abaixo:
Não é necessário que a ave canora abrigada num ninho de pica-
pau saiba como furar um buraco num tronco de choupo, nem
como derrubar uma árvore de mais trinta metros de altura. Esse é
o poder generativo das plataformas abertas. A ave canora não arca
110
com o custo de furar e derrubar madeira porque o conhecimento
de como fazer essas coisas foi abertamente fornecido por outras
espécies da cadeia (JOHNSON, 2011:175).
De mesma forma, não precisamos saber como enviar sinais de satélite para usar a
internet, ou seja, ―o benefício real das plataformas empilhadas reside no conhecimento
que não precisamos mais ter‖ (JOHNSON, 2011:174). Assim, em nosso projeto, o uso
de plataformas foi constante: desde o uso de todo o conhecimento disponível (etapas de
aprendizagem, padrões de arquitetura, etc.), até a disponibilização de tudo isso através
de uma nova plataforma, o manual do agente de mudança (Anexo 3).
No funcionamento da sala de aula per se, além de todo o trabalho de pesquisa se
desenvolver baseado em plataformas de conhecimentos anteriores, o próprio passo do
registro do conhecimento aprendido no sistema educacional (ou em qualquer outro
suporte caso não haja a possibilidade de ter um sistema integrado), que é
disponibilizado para o próprio aluno e para seus colegas, é uma plataforma generativa
que amplia o possível adjacente de conhecimento da sala de aula.
6.4.8) Resumindo influências de criação de ambiente inovador
Como os demais padrões e sugestões apresentados neste trabalho, os padrões de
ambientes para estimular boas ideias funcionam mais como uma orientação geral e um
mapeamento de boas práticas do que uma cartilha rígida a ser seguida. De qualquer
forma, cabe ressaltar que a sobreposição destes elementos tende a criar o clima
necessário para inovar. ―Os padrões são simples, mas, se adotados conjuntamente,
ajudam a criar um todo mais sábio do que as suas partes‖ (JOHNSON, 2011:204).
111
Tabela 12 - Etapas de Aprendizagem x Módulos Sala de Aula Interativa x Padrões
Boas Ideias.
Fonte: Os autores.
6.5) Refletindo sobre todas as influências
Até o momento estudamos inúmeras influências para a sala interativa e é
possível perceber a estreita relação que todas elas guardam entre si na tabela abaixo.
Tabela 13 - Etapas de Aprendizagem x Módulos Sala de Aula Interativa x Padrões
e influência de arquitetura x Padrões Boas Ideias.
Fonte: Os Autores.
É importante pontuar que todos esses conceitos podem ser aplicados com o uso
de muito ou pouco recurso financeiro e que a força desta pesquisa reside justamente no
Etapas de Aprendizagem Módulos Sala de Aula Interativa Padrão Boas Ideias Como o padrão boas ideias está inscrito no contexto?
Atenção
M0 – Módulo de transição (Entrada)
M1 - Módulo de diálogo e convergência
(Arena)
Informação
M2 - Módulo de atividades
Função a – investigação, pesquisa,consulta,
simulação, e atividades de exploração.
Função b - sistematização dos conhecimentos
elaborados, estruturação de projetos e
elaboração de hipóteses a serem apresentadas
no M1-Módulo de Diálogo e Convergência.
Função c - fruição
Processamento
Conclusão
M1 - Módulo de diálogo e convergência
(Arena)
Aplicação
M0 – Módulo de transição (Saída)
A continuidade das visitas e a exposição d etrabalhos na entrada da sala de aula auxiliam a
construção de um conhecimento a longo prazo, através de ium processo cumulativo de
informações.
Alunos são provocados com perguntas e convidados a explorar o possível adjacente
recombinando seus conheciementos e utilizando os diversos elementos disponíveis: físicos,
tecnológicos, informacionais, etc.
Os alunos são estimulados a tentar sem medo de errar ao longo de todo o processo, mas em
especial da arena inicial e no módulo de atividades, eles são estimulados a arriscar.
Estabelecer tempo para as atividades e a necessidade de preparação do material para
apresentação na arena, permite que o processo das atividades ocorra de forma livre, mas que
as principais conexões de aprendizado sejam reforçadas e transformadas em informações
estáveis o suficiente para acompanhar os alunos em suas próximas decobertas.
Abordagem baseada na vida e não exclusivamente no livro didático permite conversas mais
amplas e muitidisciplinares. Além disso, a possibilidade d emais de um professor em sala de
aula (especialmente d eoutras disciplinas), pode auxiliar na exaptação dos conhecimentos.
Contribui para o encontro casual de ideias a posisbilidade de combinações em diferentes
grupos durante a aula e, especialmente o contato da mente preparada com informações
relevantes com o mundo externo à sala de aula.
O uso de conhecimentos anteriores no módulo de atividades para fruição ou pesquisa é uma
forma de se utilizar de plataformas generativas. Além disso, o próprio registro dos alunos em
sala (no sistema de educação integrado ou em qualquer outro meio) que fica disponível para
eles mesmos e para outros colegas, é uma forma de criar uma plataforma que amplie o
possível adjacente do conhecimento.
A Intuição Lenta
O possível Adjacente
Erro
Redes Líquidas
Exaptação
Serendipidade
Plataformas
Etapas de Aprendizagem Módulos Sala de Aula Interativa Associado aos atributos... Padrão Boas IdeiasPadrões e influências de arquitetura
Atenção
M0 – Módulo de transição (Entrada) Padrão #2: Entrada Receptiva
Permeiam todo o espaço:
Padrão #9: Transparência e
Supervisão Passiva
Padrão #27: Biblioteca e Recursos
de Aprendizado Compartilhados
Padrão #14: Flexibilidade,
Adaptabilidade e Variedade
Padrão #11: Tecnologia Dispersa
+
Arquitetura japonesa: flexibilidade
+ auxiliar descobertas autônomas +
Novo padrão: Ocupação marginal
do espaço
M1 - Módulo de diálogo e convergência
(Arena)
Padrão #15: Espaço da Fogueira
Informação
M2 - Módulo de atividades
Função a – investigação, pesquisa,consulta,
simulação, e atividades de exploração.
Função b - sistematização dos conhecimentos
elaborados, estruturação de projetos e
elaboração de hipóteses a serem apresentadas
no M1-Módulo de Diálogo e Convergência.
Função c - fruição
Padrão #1: Estúdio de Aprendizagem
Padrão #16: Espaço fonte de água
Padrão #17: A caverna
Este módulo está associado à participação reduzida do professor e à
redução do foco único de atenção. No módulo de convergência e
divergês todos os alunos se concentram em um único foco, mas, no
restante do tempo, possuem liberdade para estabelecer as conexões
que desejarem.
Estímulo à tentativa, através do encorajamento à exploração doAumento da participação do aluno;
Redução da participação do professor;
Redução da abordagem exclusivamente através do livro didático,
uma vez que pode oferecer diversos recursos de consulta, desde a
internet até tutoriamento;
Uso de tecnologia e infraestrutura no/do ambiente (este atributo está
em todos os módulos, pois todos devem usar amplamente os recursos
disponíveis, sempre preocupados com a função que ele deve exercer
e o bem estar que ele deve trazer ao aluno)
Criação da ocupação múltipla do espaço e do tutoriamento aluno-
aluno.
Eliminação da prova (através das avaliações emancipadoras
realizadas no módulo 2 e da apresentação dos trabalhos no módulo 1
(Arena), o aluno poderá ser avaliado de forma global e personalizada
por seu desempenho.
A Intuição Lenta
O possível Adjacente
Erro
Redes Líquidas
Exaptação
Serendipidade
Plataformas
Processamento
Conclusão
M1 - Módulo de diálogo e convergência
(Arena)
Padrão #15: Espaço da Fogueira
Aplicação
M0 – Módulo de transição (Saída) Padrão #2: Entrada Receptiva
112
leque de possibilidades que se abrem quando damos o passo anterior à ―mão na massa‖
em si e observamos conceitualmente o que pode e deve ser mudado nas salas de aulas
de Física.
O manual do agente de mudança reproduzido no Anexo 3 traz a releitura de
todos estes pontos de forma didática e simples para que qualquer pessoa utilize esses
conceitos em prol da melhoria do ensino de Física no ambiente em que estiver inserido.
Uma vez que havia a possibilidade de dar continuidade ao ex-projeto da sala de
aula do futuro e a fim de tornar tangível tudo que foi apresentado, estamos propondo o
projeto piloto no capítulo que se segue com base no que já era conhecido para o projeto
sala de aula do futuro como: parceiros, local, etc.
7. O PROJETO PILOTO
Neste capítulo apresentaremos o Projeto Piloto que concretizará a proposta de valor
e sedimentará as idéias e concepções apresentadas para a Sala Interativa.
O modelo de negócio reúne as informações essenciais sobre o como e o que fazer,
com quem, para quem e por quanto.
7.1) BMG piloto
O Modelo de negócio do projeto piloto é um desdobramento do modelo
genérico, com as especificidades e dando os primeiros passos para o plano de
gerenciamento de projeto, ainda em uma linguagem compartilhada e com alguns temas
sendo tratados de forma genérica.
Posteriormente, no plano de gerenciamento de projeto, muitos destes tópicos
serão repetidos e detalhados, a fim de formar uma visão mais completa que permita a
implementação do mesmo e o controle mais apurado das etapas.
Abaixo, os tópicos e a tela (Figura 30) referente ao BMG do projeto piloto:
1- Segmentos de clientes: Estudantes matriculados nas escolas indicadas pela
Secretaria de Educação do Estado do Rio de Janeiro incluídas no programa
Ensino Médio Inovador.
113
2- Oferta: proposta de inovação pedagógica apresentada na curva de valor da
―Estratégia do Oceano Azul‖ como descrita no item ―4.2.1) A nova curva de
valor‖.
3- Canais de distribuição: Os canais de distribuição são os educadores, a sala de
aula do planetário e seus recursos, já que é na vivência das atividades neste
espaço de aprendizagem que a oferta de valor acontece. Consideram-se também
como canais de distribuição: sites, blogs, twitter e redes sociais pelos aspectos
comunicacionais que estas plataformas oferecem propagando as inovações
pedagógicas ali vivenciadas, além dos conhecimentos produzidos. O cliente
(aluno) recebe a inovação pedagógica na experimentação dos recursos da sala,
mediados pelos educadores e monitores e contando com a funcionalidade que o
espaço físico traz em sua estrutura, com especial destaque para os módulos:
Arena e de atividades, como descritos no item ―6.2.1) Funcionamento dos
módulos‖.
4- Relacionamento com o cliente: O relacionamento com o cliente será realizado
de maneira contínua e não transacional. As sessões na sala de aula interativa
acontecerão regularmente, farão parte da rotina dos alunos, de acordo com o
contrato pedagógico definido na adesão aos programas propostos. Os estudantes
terão a oportunidade de iniciar uma investigação a respeito de uma situação-
problema, projeto ou jogo, cientes de que poderão dar continuidade aos
processos iniciados em uma sessão em um intervalo de tempo de uma semana. É
importante ressaltar a interdependência entre a frequência à sala, as situações da
vida, a sala de aula de sua escola, e todos os momentos de experimentação que
surgirem em seu cotidiano. Existe uma intenção de relacionar vida e Ciência,
mundo e conhecimento que fortalece um relacionamento contínuo com o cliente
(estudante).
5- Fluxo de receitas: investidores a serem prospectados pela equipe de
gerenciamento do projeto, lembrando que os clientes (estudantes) frequentarão a
sala gratuitamente.
114
6- Recursos chave : Os recursos chave para a execução do projeto são:
- Recursos Humanos: profissionais de Educação (pedagogos e professores de
Física, principalmente), de Tecnologia da Informação, arquitetos e outros
fornecedores de serviços;
- Recurso Estrutural/ Físico: Livros, softwares, games, notebooks, tablets, TV de
LED, projetor Datashow, equipamentos de sonorização, tecnologia de
segurança, sistema de informações, conexão banda larga, objetos de
aprendizagem, console e acessórios para games, cabines para exibição de filmes,
outros equipamentos audiovisuais, mobiliário móvel para facilitar a organização
dos alunos em diversos grupos, bem como sua mobilidade e acessibilidade.
- Recursos Intelectuais – Todos os recursos que envolvem patentes e direitos
autorais, parcerias, bancos de dados, e outros componentes.
7- Atividades chave – as atividades chave do Projeto são aquelas que
compreendem tudo que é necessário para a sala funcionar. São elas:
- Prospectar investidores e /ou Captar recursos;
- Firmar contrato de cessão do espaço com o Planetário;
- Selecionar e contratar equipe multidisciplinar para atividades relacionadas aos
aspectos pedagógicos e de infraestrutura:
- Equipe Pedagógica:
- Acompanhar e gerenciar o processo de aprendizagem em
andamento na sala;
- Planejar as atividades pedagógicas;
- Executar o Projeto Pedagógico;
- Selecionar e contratar consultores de Física para a criação de
objetos de aprendizagem;
- Selecionar e contratar game designers e para auxiliar na criação
de objetos de aprendizagem e na elaboração da instância ―jogos‖
do ambiente proposto;
- Selecionar e contratar universitários para atuarem como
monitores da sala (Física e Pedagogia);
115
- Elaborar o programa de formação dos educadores das escolas e
dos educadores da sala;
- Realizar a formação de todos os educadores envolvidos
(educadores das escolas e da sala de aula interativa e monitores);
- Selecionar e contratar profissional responsável pelo contato com
as escolas e cumprimento das formalidades para o uso da sala;
- Criar o contrato pedagógico – trata-se de um contrato
especialmente elaborado para o uso do ambiente proposto;
- Realizar reuniões entre equipe da sala e equipe das escolas
visitantes;
- Elaborar e encaminhar para produção o catálogo com
orientações sobre o uso da sala quanto ao número de usuários
limite, tempo das sessões, programa escolhido, instância, etc.
obedecendo à identidade visual criada;
- Selecionar e contratar profissional responsável pelo contato com
as escolas e cumprimento das formalidades para o uso da sala;
- Criar guias para as instâncias de utilização da sala propostas
(situação-problema, projetos, etc.)
- Criar objetos de aprendizagem tais como: softwares, livros,
games, experimentos, elementos cênicos que provoquem a
discussão de determinados conceitos, filmes, podcasts, etc.;
- Adaptar e selecionar objetos de aprendizagem (eles não
precisam, necessariamente, ser criados, é possível a utilização de
material já existente, desde que seja feita a relação criteriosa dos
mesmos e isso será feito pela equipe pedagógica);
- Estruturar acervo para consulta, ou seja, todas as referências que
podem auxiliar os usuários da sala, sejam eles educandos ou
educadores, nas suas investigações e busca de informações,
elementos para estruturação da sistematização dos conhecimentos
e aquilo que for necessário para melhor entendimento dos
conceitos debatidos (vídeos, livros, textos, listagem de links
interessantes, softwares, etc.);
- Mapear e registrar todos os processos;
- Avaliar o desempenho dos estudantes.
116
- Equipe Infraestrutura:
- Criar planejamentos relacionados à infraestrutura;
-Acompanhar o uso do ambiente e acompanhar o projeto;
- Criar e executar projeto de arquitetura para adequação da sala;
- Selecionar e contratar e equipe para a execução do projeto de
arquitetura;
- Realizar aquisições para a execução do projeto de arquitetura;
- Criar a identidade visual do ambiente e de todos os materiais;
- Elaborar (criação - campo das ideias) e encaminhar para
produção (transformar em produto físico): formulários, crachás,
etc. obedecendo à identidade visual criada;
- Realizar aquisições de tecnologia e equipamentos;
-Realizar aquisições de livros, softwares, games, material de
papelaria, material de escritório;
- Selecionar e contratar técnicos de TI para criação de um sistema
de informação e realizar a aquisição de equipamentos e tecnologia
para funcionamento do sistema de informação;
- Planejar as atividades de infraestrutura;
- Acompanhar o uso do ambiente e avaliar o projeto;
8- Parceiros- O projeto da Sala Interativa tem como parceiros, orientados por
modelo de acordo de cooperação técnica:
- Departamento de Educação da PUC-RJ: desenvolverá a parte de avaliação do
projeto e de todos os elementos que podem contribuir para a pesquisa em
Educação;
- Fundação Planetário da Gávea: disponibilização do espaço físico de 50 m2
;
- Instituto Gênesis / PUC –RJ: articulação das parcerias e orientação para
captação de recursos e investidores;
- Instituto Oi Futuro – NAVE (Núcleo Avançado em Educação): orientação da
Equipe Pedagógica com base na experiência desenvolvida nas unidades NAVE
Rio de Janeiro e Recife;
117
- Secretaria de Educação do Estado do Rio de Janeiro: disponibilização e
interface com as escolas participantes do Programa Ensino Médio Inovador,
educadores e educandos, em relação à participação no projeto da Sala Interativa.
9 – Estrutura de Custos
Tabela 14 - Estrutura de custos
Descrição
Investimento a ser
feito
Aquisições
Espaço físico – a sala Cessão da sala por
parte da Fundação
Planetário da Gávea;
- Material de papelaria, material de escritório;
Pagamento das
aquisições;
- Formulários, crachás, etc. obedecendo à identidade visual
criada;
- Materiais e equipamentos para a obra do projeto de
arquitetura;
Remuneração
- Equipe de Gerenciamento do Projeto, Equipe Pedagógica
e Equipe de Infraestrutura;
Remuneração dos
profissionais de
acordo com a função
e do tipo de
contrato;
- Consultores/professores de Física;
- Game designers/programadores;
- Planejamento das atividades pedagógicas;
- Planejar as atividades de infraestrutura;
- Acompanhar o uso do ambiente e avaliar o projeto;
-Acompanhamento e gerenciamento do processo de
aprendizagem em andamento na sala;
- Mapeamento e registro de todos os processos;
118
- Avaliação do desempenho dos estudantes.
- Planejamentos relacionados à infraestrutura;
- Execução das sessões na sala de aula interativa;
- Acompanhamento do uso do ambiente e do projeto;
Remuneração+Aquisições
- Cursos de formação de todos os educadores envolvidos
(educadores das escolas e da sala de aula interativa e
monitores);
Remuneração dos
profissionais
envolvidos com a
elaboração e criação,
aquisições de
materiais e
pagamento de
serviços de terceiros
(se for o caso);
- Identidade visual do ambiente e de todos os materiais;
- Objetos de aprendizagem tais como: softwares, livros,
games, experimentos, elementos cênicos que provoquem a
discussão de determinados conceitos, filmes, podcasts,
etc.;
- Catálogo com orientações sobre o uso da sala quanto ao
número de usuários limite, tempo das sessões, programa
escolhido, instância, etc. obedecendo à identidade visual
criada;
- Guias para as instâncias de utilização da sala (situação-
problema, projetos, etc.
- Seleção e adaptação de objetos de aprendizagem
existentes no mercado;
- Estruturação de acervo para consulta dos usuários e todos
os envolvidos no projeto;
-Técnicos de TI para criação de um sistema de informação
e aquisição de equipamentos e tecnologia para
funcionamento do sistema de informação;
- Projeto de arquitetura para adequação da sala;
119
- Obra do projeto de arquitetura;
- Execução das sessões na sala de aula interativa;
Figura 30 - Modelo de Negócio Projeto Piloto
Imagem adaptada de: OSTERWALDER; PIGNEUR, 2010: 20-21 Conteúdo: Os Autores
7.2) Plano de Gerenciamento do Projeto
Sobre o item ―7.2) Plano de Gerenciamento do Projeto‖, cabe ressaltar que esta
parte do trabalho simula um documento de Projeto e que, portanto, foi projetada para ser
lida de forma isolada do restante do trabalho. Por esta razão, este tópico pode conter
inúmeros conteúdos similares aos já vistos até aqui.
7.2.1) Introdução
O projeto Sala Interativa é fruto da parceria, na forma de acordo de cooperação
técnica, entre instituições públicas e privadas: Instituto Gênesis – PUC/RJ,
Departamento de Educação da PUC-RJ, Instituto Oi Futuro / NAVE, Fundação
Planetário da Gávea e Secretaria de Educação do Estado do Rio de Janeiro.
120
Estes parceiros acreditam que é necessário criar espaços educativos que
complementem a educação formal com o intuito de promover a aproximação dos
estudantes do Ensino Médio ao campo da Ciência e Tecnologia, além de fomentar um
permanente ciclo de inovação pedagógica. Para atingir objetivo de tamanha magnitude,
pretende-se criar, em sala cedida pela Fundação Planetário da Gávea, espaços
modulares interativos que permitirão o exercício do pensar, a capacidade investigativa,
a experimentação, a sistematização e a disseminação de conhecimentos relacionados à
Física.
Considerando as possibilidades de utilização de linguagens tecnológicas
próprias de nosso tempo e de grande poder de atração para os jovens, os conceitos de
Física trabalhados nas escolas de Ensino Médio serão tratados, neste novo ambiente, de
forma a superar dificuldades e despertar sua curiosidade e interesse em aprofundar seus
conhecimentos neste campo.
Paralelamente busca-se oferecer formação para os docentes visando à
familiarização com as metodologias e processos vivenciados nesta sala e as conexões
possíveis com a sala de aula do ensino formal.
Entende-se que iniciativas de inovação pedagógica devem estar em comunhão
com o espaço físico, projetado para ser coerente com suas propostas, potencializando o
exercício do pensamento e a criação de conhecimento.
Do ponto de vista da continuidade das ações e da escala de sua aplicação, o
projeto pretende gerar subsídios para incentivar a criação de outros espaços, materiais e
recursos tecnológicos oriundos dos resultados evidenciados a partir das avaliações
realizadas e dos avanços obtidos e relatados por alunos, professores e escolas
envolvidas em sua etapa experimental.
Para isso, além das ações já mencionadas, é necessária a criação de um sistema
informacional visando à produção de documentação digital dos processos vivenciados
na sala para fins de avaliação do projeto e do desempenho dos seus usuários, entre
outras informações.
Como parte do processo de integração entre parceiros e usuários, e visando uma
contribuição com as políticas públicas da Educação no Rio de Janeiro serão
beneficiados com esta proposta, em sua iniciativa piloto, 640 alunos das escolas
121
estaduais, pertencentes ao programa Ensino Médio Inovador, da Secretaria de Educação
do Estado do Rio de Janeiro. Em visitas planejadas e apoiados em momentos de
formação da equipe pedagógica de cada escola participante, alunos, professores e outros
atores do processo de aprendizagem, terão a oportunidade de viver a experiência de
construção do conhecimento em Física orientados por uma proposta pedagógica
diferenciada e com o auxílio de objetos de aprendizagem distintos que complementarão
as atividades deste componente curricular vivenciadas na unidade escolar de origem.
O espaço físico para a realização desta proposta inicial é uma sala de 50m2
,
cedida pela Fundação Planetário da Gávea, para a ambientação, distribuição dos objetos
de aprendizagem e acolhida aos usuários deste espaço em horário e modo de
funcionamento a serem descritos posteriormente.
Finalizando, destacamos a preocupação com desenvolvimento sustentável, a
Educação Inclusiva e os Temas transversais da Educação, lembrando que para a
construção e funcionamento deste espaço serão estudados materiais e práticas que
promovam a responsabilidade social e ambiental e a inclusão social.
Para o detalhamento da proposta pedagógica e o funcionamento da estrutura
oferecida, está prevista a criação de duas equipes: Pedagógica e de Estrutura que
planejarão suas ações levando em consideração a sustentabilidade em todos os seus
âmbitos e as necessidades dos indivíduos.
7.2.2 Objetivos
7.2.2.1 Objetivo Geral:
O projeto Sala Interativa pretende orientar a construção de um ambiente de
aprendizagem interativo. É uma iniciativa de caráter complementar à aprendizagem dos
educandos do Ensino Médio do Programa Ensino Médio Inovador, da Secretaria de
Educação do Estado do Rio de Janeiro, promovendo uma maior aproximação destes
estudantes ao campo da Ciência e da Tecnologia, apoiada em uma dinâmica de estímulo
à curiosidade, problematização, expressão de ideias e aprendizagem colaborativa no
estudo da Física.
122
7.2.2.2 Objetivos Específicos
 Promover a autonomia dos alunos no seu processo de aprendizagem;
 Estabelecer conexões entre aprendizagem e a vida cotidiana;
 Estimular a curiosidade e a criatividade;
 Desmistificar a tecnologia;
 Provocar a livre expressão de ideias em múltiplas linguagens;
 Valorizar a diversidade cultural;
 Incentivar o intercâmbio entre sujeitos com interesses distintos;
 Promover a aprendizagem colaborativa;
 Estimular a formação de redes de aprendizagem;
 Desenvolver a inteligência coletiva;
 Exercitar o uso das TIC's no processo de aprendizagem;
 Despertar vocações nos usuários da sala;
 Desenvolver a capacidade investigativa dos usuários da sala;
 Incentivar a sistematização dos conhecimentos;
 Desenvolver e aplicar as potencialidades do trabalho em rede;
 Promover a interação entre educandos e educadores em torno de um objetivo
comum;
 Contribuir com a pesquisa em Educação;
 Fornecer dados significativos sobre o desenvolvimento dos educandos em torno
de conteúdos de Física;
 Complementar o ensino formal com atividades enriquecedoras em Física;
 Despertar vocações em alunos e professores;
 Gerar subsídios para a criação de espaços, recursos e metodologias replicáveis
em outros ambientes;
 Criar metodologias de adequação de espaços públicos para fins educativos
interativos e que gerem resultados tangíveis;
123
7.2.3 Resultado Esperado
O espaço da sala interativa se propõe a aumentar o aproveitamento na disciplina
de Física e ampliar a formação de aproximadamente 640 alunos de Ensino Médio,
durante o período de um ano, através da realização de atividades em um ambiente que
os aproxime ao campo da Ciência e Tecnologia.
7.2.3.1 Metas
 Aumentar os níveis de aprendizagem dos conteúdos discutidos na Sala,
observáveis nas avaliações realizadas durante o período de sua execução;
 Elevar os níveis de autonomia do estudante em relação a sua capacidade de
aprender e produzir novos conhecimentos, observáveis através de instrumentos
criados em parceria entre equipe pedagógica do ambiente proposto e professores
das escolas participantes envolvidos com as atividades;
7.2.3.2 Premissas
 A proposta pedagógica e arquitetônica deverá ser desenvolvida em sala de 50 m2
cedida pela Fundação Planetário da Gávea/ RJ.
 Os estudantes participantes deverão ser alunos matriculados em escolas
pertencentes ao Programa Ensino Médio Inovador da Secretaria de Educação do
Estado do Rio de Janeiro.
 Os professores das escolas da Rede Estadual envolvidos na proposta deverão
estar capacitados e engajados com a proposta de inovação pedagógica
apresentada reforçando os ideias de aprendizagem colaborativa, autonomia dos
estudantes, utilização de recursos tecnológicos no seu processo de
aprendizagem. A capacitação deverá acontecer antes e durante o
desenvolvimento do projeto.
 Criação das equipes Pedagógica, Infraestrutura e Comunicação para o
planejamento das ações previstas.
 Os parceiros de cooperação técnica indicarão representantes para a composição
das equipes Pedagógica e de infraestrutura.
124
7.2.3.3 Restrições
 Infraestrutura, tecnologias, objetos de aprendizagem, softwares e games
elaborados exclusivamente em atendimento à metodologia proposta para este
ambiente.
 As atividades na Sala de Aula Interativa deverão acompanhar o calendário
escolar, iniciar e terminar acompanhando o ano letivo.
7.2.4 Escopo do Projeto
O Projeto Sala Interativa tem como produtos:
 Gerenciamento do Projeto;
 Diretrizes Pedagógica;
- Formação de equipe de desenvolvimento de objetos de aprendizagem de
Física;
- Formação de equipe de designers de games voltados para a Física;
- Elaboração da proposta de integração dos conteúdos formais da escola e
dos recursos e atividades disponíveis no ambiente da sala de aula interativa;
- Capacitação dos professores para condução das atividades e inovações
pedagógicas;
- Criação de um modelo de avaliação que permita ao professor verificar a
efetividade do projeto;
- Sistema Informacional (SIGAP – sistema de gestão da aprendizagem) que
vai ―gerenciar‖ e armazenar todo o fluxo de informações gerados e/ou
produzidos na sala;
 Diretrizes de Infraestrutura;
- Projeto de arquitetura para o ambiente a ser criado em sintonia com a
proposta pedagógica elaborada;
- Adequação da sala de 50 m2
, cedida pela Fundação Planetário da Gávea, de
acordo com os objetivos gerais e específicos do projeto;
- Limpeza e Manutenção do espaço físico.
125
 Diretrizes de Comunicação;
- Formação de equipe para estruturação do sistema de informações (SIGAP) que
vai gerenciar:
- interações sala usuários e registros gerados desta interação;
- acompanhar e registrar as interações: objetos de aprendizagem / usuários;
- registrar e divulgar todas as informações para os parceiros de acordo com
suas necessidades;
- construir a memória do projeto nos seus aspectos estruturais e
pedagógicos visando possíveis replicações;
- apresentar resultados a partir de critérios de análise e avaliação.
7.2.5 Equipe de Planejamento de Projeto
Abaixo na Figura 31 o detalhamento da Equipe do projeto demonstra a
hierarquia de responsabilidades.
Figura 31 - Equipe de Planejamento do Projeto
126
7.2.6 Estrutura Analítica do Projeto (EAP)
Figura 32 - EAP
127
7.2.7 Dicionário EAP
Tabela 15 - Dicionário
Nome do Pacote de
Trabalho
Descrição Critério de Aceitação
Marco 01. Gerenciamento do Projeto
1.1 Reunião de Partida
do Projeto
Tem como objetivo formalizar o
início do envolvimento do
gerente de projeto e sua equipe
no projeto além de definir as
responsabilidades, modelos de
documentação e tarefas
associadas.
Que se realize em duas
etapas: a primeira com
a equipe interna e
abordando aspectos
mais técnicos, de
integração, de
comunicação e de
funcionamento ao
longo do projeto, e a
segunda com o
patrocinador e tratando
mais de apoio, formas
de reporte e
acompanhamento ao
longo do projeto e
prazos de entrega.
1.2 Planos de
Gerenciamento do
Projeto
Documento onde estão listadas
todas as atividades do projeto,
diretivas, ações, métodos para
um melhor
gerenciamento/acompanhamento
do processo de desenvolvimento
do projeto.
Que seja elaborado e
revisado pelo gerente
de projetos e aprovado
pelo patrocinador do
projeto.
1.3 Acompanhamento do
Projeto
Tem como objetivo acompanhar
e verificar o andamento do
Que se realize durante
todo o projeto
128
Nome do Pacote de
Trabalho
Descrição Critério de Aceitação
projeto. Essa etapa pode levantar
sugestões de não conformidades
do projeto para informação e
providências dos responsáveis.
1.3.1 Reuniões de
Acompanhamento do
Projeto
Tem como objetivos:
• relato breve quantificado do
status dos principais marcos do
projeto;
• apresentação de fatos e
informações relevantes que
permitam análise e
acompanhamento do desenrolar
do projeto;
• apresentação de propostas de
solução para problemas
levantados ao longo do projeto;
• avaliação das possíveis
sanções que poderão ser
aplicadas caso ocorram atrasos
ou imprevistos no projeto,
especialmente as que envolvem
qualidade do trabalho,
cronograma e custos;
• alocação de tarefas,
responsáveis e prazos para todas
as medidas e decisões surgidas
na reunião;
• preparação de uma ata das
decisões tomadas a ser
distribuída para todos os
Que se realize
semanalmente durante
todo o projeto, entre o
gerente do projeto e as
consultorias
envolvidas, podendo
ocorrer também
emergencialmente,
sempre que um fato ou
acontecimento assim o
justificar.
129
Nome do Pacote de
Trabalho
Descrição Critério de Aceitação
envolvidos nas decisões
tomadas, e para o cliente e
partes interessadas.
1.3.2 Relatórios de
Desempenho
Documento elaborado pelas
consultorias pedagógica, de
infraestrutura e de comunicação
onde devem estar listadas as
informações sobre o
desempenho de prazos, como as
datas planejadas que foram
cumpridas e as que não foram.
Os relatórios de desempenho
devem também chamar a
atenção do gerente de projeto
para problemas que poderiam
afetar negativamente o
desempenho de prazos no
futuro.
Que se encaminhe
semanalmente durante
todo o projeto, ao
gerente do projeto.
Que o patrocinador
sempre seja
comunicado em caso
de mudanças.
1.3.3 Relatório de
Prestação de Contas
Documento elaborado pelas
consultorias pedagógica, de
infraestrutura e de comunicação
onde devem estar listadas as
informações sobre o
desempenho de custos e de
recursos como resultado do
progresso da entrega final do
projeto.
Que se encaminhe
semanalmente durante
todo o projeto, ao
gerente do projeto.
130
Nome do Pacote de
Trabalho
Descrição Critério de Aceitação
1.4 Plano de
Comunicação
Documento onde estão listadas
todas as partes interessadas e
como elas serão comunicadas,
de quais informações e qual a
periodicidade. Este documento
deverá garantir de maneira
segura e eficaz que as
informações e arquivos serão
compartilhados entre as equipes
envolvidas na execução e
gerenciamento deste projeto.
Que seja elaborado e
revisado pelo gerente
de projetos e aprovado
pelo patrocinador do
projeto.
Que o patrocinador
sempre seja
comunicado em caso
de mudanças.
1.5 Orçamento Planilha macro onde é possível
acompanhar e gerenciar os
custos do projeto. Tem por
objetivo:
• criação do orçamento geral do
projeto, previsão de utilização
de recursos, mão de obra e
materiais.
• pesquisa dos valores para os
itens previstos no orçamento.
• controle comparativo do
orçamento previsto e do
orçamento final configurado
para o projeto.
Que seja elaborado a
partir das informações
fornecidas no relatório
de prestação de contas
semanal.
Que seja elaborado e
revisado pelo gerente
de projetos e aprovado
pelo patrocinador do
projeto.
Que o patrocinador
sempre seja
comunicado em caso
de mudanças.
131
Nome do Pacote de
Trabalho
Descrição Critério de Aceitação
1.6 Avaliação do Projeto Documento onde estão listados
todos os indicadores de êxito e
lições aprendidas do projeto.
Que seja elaborado a
partir da compilação e
análise dos resultados
obtidos nas avaliações
pedagógicas, de
infraestrutura e de
comunicação, além dos
indicadores de prazo de
custos inerentes ao
projeto.
Que seja elaborado e
revisado pelo gerente
de projetos e aprovado
pelo patrocinador do
projeto.
1.7 Reunião de Entrega
do Projeto
Tem como objetivos:
• descrição resumida do projeto,
desde seu início até sua
finalização
• síntese das fases e marcos
principais e caracterização do
cumprimento de tudo que ficou
acertado e aceito pelo
patrocinador em cada fase
• certificação de que o projeto
sendo entregue neste momento
cumpre todos os requisitos
acordados ao início, ou
modificados e redimensionados
pelas partes ao longo dos
Que se realize ao final
do projeto
caracterizando o final
do envolvimento do
gerente e sua equipe
com o mesmo. A partir
desta reunião o projeto
é considerado entregue
e funcionando a
contento, perdendo
suas características de
projeto e passando a ter
vida própria e
funcionamento
independente.
132
Nome do Pacote de
Trabalho
Descrição Critério de Aceitação
trabalhos.
• assinatura pelas partes de um
termo de finalização e aceite do
projeto
• prestação de contas e outras
providências administrativas de
encerramento.
• entrega formal dos produtos
resultantes da realização do
projeto.
Marco 02. Diretrizes Pedagógicas
2.1 Seleção e
Contratação da
Consultoria Pedagógica
Seleção e contratação de
consultoria especialista em
educação de jovens, que deverá
contar com os seguintes
profissionais:
•Coordenador Pedagógico
•Consultor de Física
•Equipe de Apoio Especializado.
Que a seleção seja
realizada pelo Gerente
de Projetos e a
aprovação seja
realizada pelo
patrocinador do
projeto.
2.2 Plano Pedagógico Compreende toda a construção
pedagógica necessária a
montagem da sala de aula
interativa a ser coordenada pela
consultoria pedagógica e
executada pelos
professores/mediadores.
Que utilize o prazo e o
orçamento previstos
pelo gerente de projeto.
133
Nome do Pacote de
Trabalho
Descrição Critério de Aceitação
2.2.1 Construção das
Diretrizes Pedagógicas
Tem como objetivos:
•Definir as diretrizes
pedagógicas que irão permear as
atividades na sala de aula
interativa;
•Construir os objetos de
aprendizagem e itinerários
formativos para ensino de física
que serão utilizados no ambiente
da sala de aula interativa;
•Definir os parâmetros de
avaliação da aplicação das
diretrizes pedagógicas;
•Elaborar o modelo de
capacitação dos
professores/mediadores.
Que seja elaborado e
revisado pela
consultoria pedagógica
e aprovado pelo
gerente de projeto.
2.2.2 Aquisição de
Material
Cotação e compra do material
necessário para a capacitação
dos professores/ mediadores.
Que seja conduzida
pela consultoria
pedagógica.
Que utilize o prazo e o
orçamento previstos
pelo gerente de projeto.
2.2.3 Capacitação dos
Mediadores
Capacitação dos
professores/mediadores da sala
de aula interativa. Essa
capacitação deverá possibilitar
que esses
professores/mediadores tenham
autonomia para orientar os
Que seja conduzida
pela consultoria
pedagógica.
Que utilize o prazo e o
orçamento previstos
134
Nome do Pacote de
Trabalho
Descrição Critério de Aceitação
jovens no espaço da sala de aula,
de acordo com as diretrizes
pedagógicas definidas pelo
projeto.
pelo gerente de projeto.
2.2.4 Execução das
Diretrizes Pedagógicas
As execuções das diretrizes
pedagógicas ficarão a cargo dos
professores / mediadores, com o
acompanhamento da consultoria,
que orientarão os jovens no
espaço da sala de aula interativa.
Que ocorra durante o
ano letivo.
2.3Gestão da
Aprendizagem
Criação de Sistema de
Gerenciamento da
Aprendizagem com o objetivo
de gerenciar e armazenar todo o
fluxo de informações gerados
e/ou produzidos na sala de aula
interativa.
Que seja elaborado e
revisado pela
consultoria pedagógica
e os especialistas
técnicos e aprovado
pelo gerente de projeto.
2.4 Avaliação Pedagógica A execução das diretrizes
pedagógicas será acompanhada
pela consultoria de modo a
medir o alcance dos indicadores
de sucesso definidos para essa
etapa do projeto.
Que seja elaborado ao
longo desse marco e
entregue ao final dele.
Que seja elaborado e
revisado pela
consultoria pedagógica
e aprovado pelo
gerente de projeto.
Marco 03. Diretrizes de Infraestrutura
135
Nome do Pacote de
Trabalho
Descrição Critério de Aceitação
3.1 Seleção e
Contratação da
Consultoria de
Infraestrutura
Seleção e contratação de
consultoria especialista em
infraestrutura educacional, que
deverá contar com os seguintes
profissionais:
•Engenheiro Civil
•Arquiteto
•Equipe de Apoio Especializado.
Que a seleção seja
realizada pelo Gerente
de Projetos e a
aprovação seja
realizada pelo
patrocinador do
projeto.
3.2 Montagem da Sala Compreende toda a construção e
montagem da sala de aula
interativa a ser coordenada pela
equipe de infraestrutura e
executada pela mão de obra
operacional.
Que utilize o prazo e o
orçamento previstos
pelo gerente de projeto.
3.2.1 Construção do
Projeto de Infraestrutura
Caberá a consultoria de
infraestrutura em parceria com o
Gerente de Projeto elaborar o
projeto de infraestrutura que
contemple as diretrizes
pedagógicas definidas pela
equipe de ensino.
Que seja elaborado e
revisado pela
consultoria de
infraestrutura e
aprovado pelo gerente
de projeto.
3.2.2 Aquisição de
Material
Cotação e compra do material
necessário para a entrega do
espaço físico da sala de aula
interativa.
Que seja conduzida
pela consultoria
pedagógica.
Que utilize o prazo e o
orçamento previstos
pelo gerente de projeto.
136
Nome do Pacote de
Trabalho
Descrição Critério de Aceitação
3.2.3 Seleção e
Contratação de Mão de
Obra
Seleção e contratação da equipe
operacional necessária à
infraestrutura do projeto. A
quantidade de mão de obra
operacional necessária será
definida de acordo com as
necessidades levantadas pela
consultoria de infraestrutura
durante a construção do projeto
de infraestrutura.
Que seja conduzida
pela consultoria
pedagógica e aprovada
pelo Gerente de
Projetos.
Que utilize o prazo e o
orçamento previstos
pelo gerente de projeto.
3.2.4 Execução da
Infraestrutura
Será de responsabilidade da mão
de obra operacional, com
supervisão da consultoria de
infraestrutura e consistirá na
execução de todas as fases
previstas necessárias para a
entrega do espaço físico da sala
de aula interativa.
Que utilize o prazo e o
orçamento previstos
pelo gerente de projeto.
3.3 Manutenção e
Conservação da Sala
Gerir atividades que
proporcionem a conservação e
limpeza do espaço físico e
equipamentos.
Que utilize o prazo e o
orçamento previstos
pelo gerente de projeto.
3.3.1 Aquisição de
Material
Cotação e compra do material
necessário para a limpeza e
conservação do espaço físico e
equipamentos da sala de aula
interativa.
Que utilize o prazo e o
orçamento previstos
pelo gerente de projeto.
137
Nome do Pacote de
Trabalho
Descrição Critério de Aceitação
3.3.2 Seleção e
Contratação de Mão de
Obra
Seleção e contratação da equipe
operacional necessária à limpeza
e conservação do espaço físico e
equipamentos.
Que seja conduzida
pelo chefe de
manutenção e aprovada
pelo Gerente de
Projetos.
Que utilize o prazo e o
orçamento previstos
pelo gerente de projeto.
3.3.3 Execução do
Serviço
Executar atividades de limpeza e
conservação do espaço físico e
equipamentos da sala de aula
interativa.
Que utilize o prazo
previsto pelo chefe de
manutenção.
4. Avaliação da
Infraestrutura
A execução da infraestrutura
será acompanhada pela equipe
de infraestrutura de modo a
medir o alcance dos indicadores
de sucesso definidos para essa
etapa do projeto. Ao final dessa
etapa, a equipe de ensino deverá
avaliar o projeto de
infraestrutura de modo a garantir
que ele atenda as diretrizes
pedagógicas da sala de aula
interativa.
Que seja elaborado ao
longo desse marco e
entregue ao final dele.
Que seja elaborado e
revisado pela
consultoria de
infraestrutura e
aprovado pelo gerente
de projeto.
Marco 04. Diretrizes de Comunicação
138
Nome do Pacote de
Trabalho
Descrição Critério de Aceitação
4.1 Seleção e
Contratação da
Consultoria de
Comunicação
Caberá ao Gerente do Projeto
conduzir a etapa de seleção e
contratação de consultoria em
comunicação para o público
jovem, que deverá contar com
os seguintes profissionais:
•Diretor de Criação
•Redator
•Diretor de Arte
•Equipe de Apoio Especializado.
Que a seleção seja
realizada pelo Gerente
de Projetos e a
aprovação seja
realizada pelo
patrocinador do
projeto.
4.2 Divulgação Compreende toda a construção e
montagem do plano de
divulgação a ser coordenada
pela consultoria de comunicação
e executada pela mão de obra
operacional. Nessa etapa são
selecionados também os
principais veículos a serem
focados e os esforços de
comunicação.
Que utilize o prazo e o
orçamento previstos
pelo gerente de projeto.
4.2.1 Construção do
Plano de Divulgação
Caberá a consultoria de
comunicação em parceria com o
Gerente de Projeto elaborar o
projeto de divulgação que
contemple as diretrizes
pedagógicas definidas pela
equipe de ensino, produzindo
peças de comunicação atrativas
e adequadas ao público jovem
Que seja elaborado e
revisado pela
consultoria de
comunicação e
aprovado pelo gerente
de projeto.
139
Nome do Pacote de
Trabalho
Descrição Critério de Aceitação
em diferentes mídias.
4.2.2 Aquisição de
Material
Cotação e compra do material
necessário a entrega das peças
de divulgação da sala de aula
interativa.
Que seja conduzida
pela consultoria de
comunicação.
Que utilize o prazo e o
orçamento previstos
pelo gerente de projeto.
4.2.3 Seleção e
Contratação de Mão de
Obra
Seleção e contratação da equipe
operacional necessária à
divulgação da sala de aula
interativa. A quantidade de mão
de obra operacional necessária
será definida de acordo com as
necessidades levantadas pela
consultoria de comunicação
durante a construção do plano de
divulgação.
Que seja conduzida
pela consultoria de
comunicação e
aprovada pelo Gerente
de Projetos.
Que utilize o prazo e o
orçamento previstos
pelo gerente de projeto.
4.2.4 Execução da
Divulgação
Será de responsabilidade da mão
de obra operacional, com
supervisão da consultoria de
comunicação, e consistirá na
execução de todas as fases
previstas para divulgação da sala
de aula interativa.
Que utilize o prazo e o
orçamento previstos
pelo gerente de projeto.
140
Nome do Pacote de
Trabalho
Descrição Critério de Aceitação
4.3 Gestão da
Informação
Criação de Sistema de
Gerenciamento de Informações
com os seguintes objetivos:
•interações entre sala, usuários e
registros gerados desta
interação;
• acompanhar e registrar as
interações: objetos de
aprendizagem / usuários;
• registrar e divulgar todas as
informações para os parceiros de
acordo com suas necessidades;
• construir a memória do projeto
nos seus aspectos estruturais e
pedagógicos visando possíveis
replicações;
• apresentar resultados a partir
de critérios de análise e
avaliação;
Que seja elaborado e
revisado pela
consultoria de
comunicação e os
especialistas técnicos e
aprovado pelo gerente
de projeto.
4.4 Avaliação da
Comunicação
A divulgação será acompanhada
pela consultoria de modo a
medir o alcance dos indicadores
de sucesso definidos para essa
etapa do projeto.
Ao final dessa etapa, a equipe de
ensino deverá avaliar se o
Que seja elaborado ao
longo desse marco e
entregue ao final dele.
Que seja elaborado e
revisado pela
consultoria de
141
Nome do Pacote de
Trabalho
Descrição Critério de Aceitação
projeto de divulgação atende as
diretrizes pedagógicas da sala de
aula interativa. O resultado
obtido nessa etapa será
reportado ao Gerente de Projeto.
comunicação e
aprovado pelo gerente
de projeto.
7.2.8 Cronograma Macro
Tabela 16 - Cronograma Macro
7.2.8 Comunicações
Tabela 17 - Mapa das Comunicações
Evento Periodicidade Documento Meio Origem
Parte
Interessada
Reunião de Partida
do Projeto
Semana de início
do projeto
Ata de
Reunião
e-mail
Gerente de
Projeto
Patrocinador
Equipe do
Projeto
142
Evento Periodicidade Documento Meio Origem
Parte
Interessada
Reuniões de
Acompanhamento
Semanal
Ata de
Reunião
e-mail
Gerente de
Projeto
Equipe do
Projeto
Relatório de
Desempenho
Semanal
Modelo
estabelecido
pelo Gerente
do Projeto
e-mail
Equipe do
Projeto
Gerente de
Projeto
Relatório de
Prestação de Contas
Semanal
Modelo
estabelecido
pelo Gerente
do Projeto
e-mail
Equipe do
Projeto
Gerente de
Projeto
Relatório de
Desempenho
Semanal Boletim Papel
Coordenador
Pedagógico
Alunos
Matriz de Avaliação
do Projeto
Semanal Planilha E-mail
Gerente de
Projeto
Patrocinador
Reunião de
Encerramento do
Projeto
Semana de
encerramento do
projeto
Memorando e-mail
Gerente de
Projeto
Patrocinador
Equipe do
Projeto
143
7.2.9 Orçamento
Tabela 18 - Orçamento do Projeto Piloto
Descrição
Valor
Unitário
Qtd Periodicidade Total
Cessão da sala por parte da
Fundação Planetário da
Gávea;
Espaço físico – A Sala¹ R$ 0,00 0 Única -R$
Material de Escritório Toner, Papel, Lápis,Pastas e outros R$ 3.000,00 1 Mensal 3.000,00R$
Material de Construção Cimento, Revestimento, Pintura, Estrutura Metálica, outros. R$ 10.000,00 1 Única 10.000,00R$
Material da Arena
Tela LCD, Livros Didáticos, Cabeamento,
Projetor,Software, entre outros.
R$ 15.000,00 1 Única 15.000,00R$
Material de Limpeza e Higiene
Detergente, Pano de Chão, Balde, Papel Higiênico, dentre
outros.
R$ 2.000,00 1 Mensal 1.000,00R$
Equipe Projeto R$ 2.000,00 5 Mensal 10.000,00R$
Equipe Pedagogica R$ 3.000,00 5 Mensal 15.000,00R$
Equipe Infraestrutura R$ 3.000,00 3 Única 9.000,00R$
Consultores/Professores de Física; R$ 3.000,00 5 Mensal 15.000,00R$
Game designers/ programadores; R$ 2.500,00 2 Única 5.000,00R$
Designers R$ 2.500,00 3 Única 7.500,00R$
Programadores R$ 1.500,00 4 Única 6.000,00R$
Chefe de Manutenção R$ 1.200,00 1 Mensal 1.200,00R$
Equipe de Limpeza e Conservação R$ 600,00 2 Mensal 1.200,00R$
Cursos de formação de todos os educadores envolvidos
(educadores das escolas e da sala de aula interativa e
monitores);
R$ 1.000,00 16 Única 16.000,00R$
Identidade visual do ambiente e de todos os materiais; R$ 5.000,00 1 Única 5.000,00R$
Objetos de aprendizagem tais como: softwares, livros,
games, experimentos, elementos cênicos que provoquem a
discussão de determinados conceitos, filmes, podcasts, etc.;
R$ 20.000,00 1 Única 20.000,00R$
Catálogo com orientações sobre o uso da sala quanto ao
número de usuários limite, tempo das sessões, programa
escolhido, instância, etc. obedecendo à identidade visual
criada;
R$ 2.000,00 1 Única 2.000,00R$
Guias para as instâncias de utilização da sala (situação-
problema, projetos e gameficação ).
R$ 300,00 16 Única 4.800,00R$
Seleção e adaptação de objetos de aprendizagem existentes
no mercado;
R$ 3.000,00 1 Única 3.000,00R$
Estruturação de acervo para consulta dos usuários e todos
os envolvidos no projeto;
R$ 10.000,00 1 Única 10.000,00R$
Técnicos de TI para criação de um sistema de informação e
aquisição de equipamentos e tecnologia para funcionamento
do sistema de informação;
R$ 2.000,00 3 Única 6.000,00R$
Projeto de arquitetura para adequação da sala; R$ 5.000,00 1 Única 5.000,00R$
170.700,00R$
1 Espaço cedido gratuitamente pela Fundação Planetário da Gávea.
2 Estes custos são estimados e sofrerão variação de acordo com a região do Brasil e demanda de mão de obra.
Total
Remuneração+Aquisições
Remuneração dos profissionais
envolvidos com a elaboração e
criação, aquisições de
materiais e pagamento de
serviços de terceiros (se for o
caso)²
Investimento a ser feito
AquisiçõesRemuneração
Remuneração dos profissionais
de acordo com a função e do
tipo de contrato²
144
7.2.10 Sumario de Custos do Projeto
Tabela 19 - Custos de Implantação e Manutenção
Categorias Descrição Total
Custo de Implantação Custos Únicos do Projeto R$ 124.300,00
Custo de Manutenção Custos Mensais do Projeto R$ 46.400,00
Custo de Implantação por Aluno
Valor Total da Implantação do Projeto versus
o público atendido ( 640 alunos)
R$ 194,22
Custo de Manutenção por Aluno
Valor Mensal de Manutenção do Projeto
versus o público atendido (640 alunos)
R$ 72,50
Custo Anual
Custo Anual de Manutenção da Sala
Interativa R$ 556.800,00
7.2.11 Riscos do Projeto Piloto
Tabela 20 - Mapa de Riscos
Risco Exposição
ao Risco
Resposta ao Risco Responsável
1 Desinteresse dos alunos A Realizar estímulos
motivacionais em
parceria com os
professores/mediadores
Realização de Peças
de Comunicação
atrativas adequadas a
linguagem do público
alvo
Coordenador
Pedagógico
Coordenador de
Comunicação
145
Risco Exposição
ao Risco
Resposta ao Risco Responsável
2 Desistência do professor
durante o período letivo
B Realizar estímulos
motivacionais em
parceria com os
consultores
pedagógicos e
consultores de física
Criação de ambiente de
reciclagem e formação
continuada de estímulo
a troca de experiências.
Coordenador
Pedagógico
Consultor de Física
Coordenador de
Comunicação
3 Não fornecimento de algum
produto ou serviço
B Escolha de
fornecedores com boa
reputação de mercado
Administração rígida de
prazos de entrega e
qualidade do
produto/material
adquirido.
Gerente do Projeto
4 Entrega do espaço da sala
de aula fora do prazo
A Administração rígida de
prazos para os serviços
executados
Gerente de Projeto
Coordenador de
Infraestrutura
146
Risco Exposição
ao Risco
Resposta ao Risco Responsável
5 Perda do Patrocinador do
Projeto
C Comunicação periódica
dos resultados
alcançados versus
investimento aplicado.
Gerente de Projeto
(A = Alta; B = Media; C= Baixa).
7.2.12 Matriz de Responsabilidades do Projeto Piloto
Tabela 21 - Matriz de Responsabilidades
Marco do Projeto
Gerente
de Projeto
Coordenador
Pedagógico
Consultor
de Física
Coordenador de
Infraestrutura
Coordenador
de
Comunicação
Patrocinador
Reunião de
Partida do Projeto
R P P P P A
Reuniões de
Acompanhamento
R P P P P
Relatório de
Desempenho
A F F F F
Relatório de
Prestação de
Contas
A F F F F A
Matriz de
Avaliação do
Projeto
R F F F F A
Reunião de
Encerramento do
Projeto
R P P P P A
A = Aprova F = Fornece Informação P = Participa R = Responsável
147
7.2.13 Verificação da Qualidade do Projeto
Tabela 22 - Verificação da Qualidade
Produto Requisito Meta
Método de
Verificação
Resp
Desempenho do Aluno
Índice de
Aproveitamento
Igual ou
superior a
70%
Avaliação
Mensal
Professor
Desempenho do Aluno
Freq. dos
Alunos
mínimo de
80%
lista de
freq.
Professor
Avaliação do professor
mediador
Relatório
semestral
contendo
críticas e
sugestões
100% de
entrega
Entrega do
relatório
Coordenador
pedagógico
Desempenho da Sala
Índice de
Aprovação da
Turma
80% de
aprovação
Avaliação
Mensal
Coordenador
pedagógico
8. CONSIDERAÇÕES FINAIS
Em nosso trabalho, partimos do fenômeno da sociedade do conhecimento para
entender as necessidades de inovação. Neste contexto, nunca os aspectos intangíveis
foram tão valorizados. O conhecimento assume o papel de destaque na economia e isso
se reflete nas relações sociais e na forma como nos organizamos mentalmente.
Percebemos que a inovação está fortemente conectada ao campo da Ciência e
Tecnologia. Visto por este ângulo, a inovação assume um caráter estratégico, que afeta
diversos segmentos da sociedade, e influencia quais carreiras serão necessárias no
futuro. A engenharia é uma delas. Ao analisar o contexto dos países em
desenvolvimento, como é o caso do Brasil, percebemos uma latência ainda maior por
esse tipo de profissional.
148
Ao escolher a carreira, o jovem é influenciado por todo um conjunto de
experiências as quais ele é submetido ao longo do seu processo de formação. Uma das
grandes interferências durante esta escolha é a escola (onde esse jovem passa a maior
parte da sua trajetória), sobretudo o espaço da sala de aula, que pouco ou nada evoluiu
no decorrer da história.
Em função de sua importância na formação e tomada de decisão do jovem, a
educação demanda mudanças urgentes: um salto da simples transferência de conteúdo
para a vivência de múltiplas interações. A escola precisa formar jovens capazes de lidar
com a grande quantidade de informação da sociedade atual, que exige profissionais
preparados para pensar de maneira mais complexa.
Durante a execução desse projeto nos propusemos a apresentar uma Sala
Interativa que viabilizasse, por meio de suas metodologias e organizações, a
aproximação dos alunos do Ensino Médio aos campos da Ciência e Tecnologia, mais
especificamente a Física. Nesse ambiente sugerimos que os participantes tenham
diferentes possibilidades de experimentar o conhecimento e elevar a sua capacidade de
inovação. O entendimento do espaço físico como um ambiente fomentador de boas
ideias, foi um casamento perfeito com os fundamentos pedagógicos pelos quais nos
orientamos.
Para que chegássemos ao produto final do nosso trabalho, a Sala Interativa,
experimentamos muitas convergências, reunindo nossas experiências pessoais como
alunos, nossos anseios e principalmente nossas variadas formações. O ―conceito de
possível adjacente‖, de Steven Johnson, apresentado por nós nesse trabalho, foi vivido
com intensidade, pois a cada proposição realizada de como gostaríamos que a Sala
Interativa fosse, mil novas possibilidades eram criadas e que se mostraram
extremamente relevantes e proveitosas ao longo do percurso.
Assim, além de nos apoiarmos nas ideias do Paulo Freire, Morin, Ausubel e
outros pensadores da Educação, buscamos referências em disciplinas diversas como:
Arquitetura, Inovação e Negócios.
Para tangibilizar as nossas ideias foi necessário recorrermos a duas ferramentas
muito utilizadas no mundo corporativo. O Business Model Generation e a Estratégia do
Oceano Azul. A conjugação dessas duas forças, alinhada à construção de um Plano de
149
Gerenciamento de Projeto, tem como objetivo gerar um modelo replicável do ambiente
interativo proposto.
Acreditamos que a Sala Interativa é um inicio necessário, ainda que insuficiente,
para colocar um ponto final no déficit de engenheiros do Brasil. Ela se constitui como
uma alternativa de estímulo da vocação científica e um espaço complementar à sala de
aula formal. Os autores desse trabalho pretendem que, para cada jovem impactado por
essa iniciativa, seja aberta uma nova janela. Uma janela, que o permita ter curiosidade
sobre o funcionamento do mundo que o cerca, curiosidade essa tão própria aos cientistas
e tão próxima daqueles que escolhem a engenharia como carreira.
150
9. ANEXOS
Anexo 1 - Foto entrada Escola da Ponte (Vila das Aves, Porto, Potugal)
Fonte: Acervo Pessoal Mônica Couto
151
Anexo 2 - Mapa Conceitual
Fonte: Os Autores
152
Anexo 3 - Manual do Agente de Mudança
153
154
155
156
157
158
159
160
161
162
163
164
165
166
167
168
169
170
171
172
173
174
175
176
177
178
179
180
181
182
183
184
185
186
187
188
189
190
191
192
193
194
195
196
197
198
199
200
201
202
203
204
205
206
207
208
209
210
211
212
213
214
215
216
217
218
219
220
221
222
223
224
225
226
227
228
229
230
231
232
233
234
235
236
237
238
239
240
241
242
243
244
245
10. REFERÊNCIAS BIBLIOGRÁFICAS
ALEXANDER, Christopher. A Pattern Language. New York: Oxford University
Press, 1977. 1108 p.
ALVES, Rubem. Educação dos sentidos e mais.... Campinas, SP, Versus Editora,
2005.
ARANHA, Jose Alberto Sampaio. Interfaces: a chave para compreender as pessoas
e suas relações em um ambiente de inovação. São Paulo: Saraiva, 2009.
AUDINO, D. E NASCIMENTO, R. - Revista Contemporânea de Educação, vol. 5, n.
10, jul/dez 2010, p. 5.
AUSUBEL, D., NOVAK, J., & HANESIAN, H. Educational Psychology: A
Cognitive View (2nd Ed.). New York: Holt, Rinehart & Winston, 1978.
BRABANDERE, Luc de. O lado oculto das mudanças. Tradução: Ricardo Bastos
Vieira. Rio de Janeiro, Elsevier, 2006.
BORGES, Priscilla. Só metade dos brasileiros entre 15 e 17 anos está no ensino
médio. Reportagem publicada em 14/09/2010. Disponível em:
http://ultimosegundo.ig.com.br/educacao/so+metade+dos+brasileiros+entre+15+e+17+a
nos+esta+no+ensino+medio/n1237776251005.html Acesso em: 25 de junho de 2011 às
15:53.
BOSSIDY, Larry; CHARAN, Ram. Execução: a disciplina para atingir resultados.
Rio de Janeiro: Elsevier, 2005.
BOUERI; Jorge. Antropometria aplicada à arquitetura, urbanismo e desenho
industrial. São Paulo: Estação das Letras e Cores Editora, 2008. Disponível em:
http://www.estacaoletras.com.br/pdfs/ebook_antropometria.pdf Acesso: 14/06/2011 às
21:25
BROWN, Tim. Design Thinking. Tradução: Cristina Yamagami. Rio de Janeiro:
Elsevier, 2010.
CAVALCANTI, Marcos; GOMES, Elizabeth; PEREIRA, André. Gestão de empresas
na sociedade do conhecimento: um roteiro para ação. Rio de Janeiro, Campus, 2001.
CARVALHO, Marie Jane S.; NEVADO, Rosane Aragon de; MENEZES, Crediné Silva
de. Arquiteturas Pedagógicas para Educação a Distância: Concepções e Suporte
Telemático. 2005 Anais do XVI SBIE. Universidade Federal de Juiz de Fora
246
Disponível em: http://www.br-ie.org/pub/index.php/sbie/article/view/420/406. Acesso
em: 13/06/2011 as 21:02
CDCC, MÃO NA MASSA. Centro de Divulgação Cientifica e Cultural. 2011.
Disponível em: http://www.cdcc.usp.br/maomassa/ Acesso em: 15/05/2011 às 13:13
CHRISTENSEN, C.M., HORN, M.B., JOHNSON, C.W. Inovação na Sala de Aula –
Como a inovação de ruptura muda a forma de aprender. 1 ed. Tradução Raul
Rubenish. Porto Alegre, Bookman, 2009.
CIÊNCIA DE TODOS. Documento Ciência de Todos - 01/2004 - Avaliação 2009,
fornecido pelo Departamento de Ciências Humanas, Sociais e da Vida/DNU2 – FINEP
– 24/03/2011.
CONTRERA, Carla. As novas práticas de gestão da comunicação organizacional em
face da inserção das tecnologias da informação. Monografia USP – Universidade de
São Paulo. P.59. 2001. Disponível em:
http://sites.google.com/site/gestcorpespecialização/lista-de-monografias. Acesso em:
12/02/2011 às 14:32.
COSTA, Gilberto. Confea: falta de engenheiros ameaça crescimento, Mercadante
defende formação de tecnólogos. Reportagem publicada pela Agência Brasil em
23/02/2011. Disponível em: http://agenciabrasil.ebc.com.br/noticia/2011-02-23/confea-
falta-de-engenheiros-ameaca-crescimento-mercadante-defende-formacao-de-tecnologos
Acesso: 30/03/2011 às 17:25.
DINIZ-PEREIRA, Julio Emílio. O ovo ou a galinha: a crise da profissão docente e a
aparente falta de perspectiva para a educação brasileira. Revista Brasileira de
Estudos Pedagógicos / Instituto Nacional de Estudos e Pesquisas Educacionais Anísio
Teixeira.v. 92, n. 230, p. 5-6, jan./abr. 2011. Brasília. Disponível em
http://www.rbep.inep.gov.br/index.php/RBEP. Acesso em 05/08/2011.
EMI. Ensino Médio Inovador: Ministério da Educação - Educação Básica. 2011
disponível em:
http://portal.mec.gov.br/index.php?option=com_content&view=article&id=13439:ensin
o-medio-inovador&catid=195:seb-educacao-basica acesso em: 14/04/2011 às 13:13
EPOCA ON LINE. Revista Época: Falta de Engenheiros no país pode causar atrasos
nas obras do PAC, Copa e Olimpíadas. 2011 Disponível em:
http://revistaepoca.globo.com/Revista/Epoca/0,,EMI213475-15228,00.html acesso em:
15/05/2011 as 13:13
FERREIRA, Cristina A. Concepções da Iniciação Cientifica no Ensino Médio: Uma
Proposta de Pesquisa. 2003. Pag. 115-130. Versão em PDF disponível em:
247
http://www.revista.epsjv.fiocruz.br/upload/revistas/r40.pdf . acesso em: 14 de maio de
2011 às 14:31
FRANKL; Viktor E. Em Busca de Sentido: Um Psicólogo no Campo de
Concentração. 1984. Versão PDF disponível em:
http://gropius.awardspace.com/ebooks/frankl.pdf. Acesso em: 13 de junho de 2011 às
23:10
FREIRE, Paulo. Pedagogia da Autonomia. Saberes necessários a à Prática Educativa.
São Paulo, Paz e Terra, 2005.
FREIRE, Paulo. Pedagogia do oprimido. 50 ed. São Paulo, Paz e Terra, 2011.
GONTIJO; Joana. Psicologia do ambiente. Publicado em: 08 de Setembro de 2009.
Disponível em: http://www.arquitetura.com.br/noticias/noticia.php?idNot=619 Acesso
em: 14/06/2011 às 22:39.
GORZ, André. O imaterial. São Paulo: Annablume, 2005. P.106. (Tradução de Celso
Azan Jr).
GRAYLEY, Mônica Villela. Queda na demanda para estudo de engenharia
preocupa Unesco. Rádio ONU, 2010. Disponível em:
http://www.unmultimedia.org/radio/portuguese/detail/187088.html Acesso em:
09/03/2011 às 11:00.
GUNTHER, Hartmut; ROZESTRATEN, Reinier J. A. Psicologia ambiental: algumas
consideraçöes sobre sua área de pesquisa e ensino. Textos de psicologia ambiental,
2005, n° 10. Disponível em: http://www.psi-ambiental.net/XTextos/10PsiAmbiental.pdf
Acesso em: 14/06/2011 às 23:28.
HALL, Edward T. A Dimensão Oculta. São Paulo: Livraria Martins Fontes Editora,
2005
HERNANDEZ, Fernando. Catadores da cultura visual – proposta para uma nova
narrativa educacional. Porto Alegre: Editora Mediação, 2007.
HORN, Maria da Graça Souza; BARBOSA , Maria Carmem Silveira Barbosa. Projetos
Pedagógicos na Educação Infantil. Porto Alegre : Artmed, 2008 . 18 p.
INOVA ENGENHARIA. Inova engenharia: propostas para a modernização da
educação em engenharia no Brasil. Instituto Euvaldo Lodi. Núcleo Nacional. Brasília:
IEL.NC/SENAI.DN, 2006, 103 p. ; il.
JOHNSON, Steven. De onde vêm as boas ideias. Rio de Janeiro: Zahar, 2011. 259 p.
248
KIM, W. Chan; MAUBORGNE, Renée. A estratégia do oceano azul: como criar
novos mercados e tornar a concorrência irrelevante. Tradução Afonso Celso da
Cunha Serra. Rio de Janeiro, Elsevier, 2005.
LEAL, Glaucia. Como o cérebro aprende. Revista Mente e Cérebro, Edição Especial
nº 8, ano 2007. p.15-23.
LOPES, Roberta. Estudo do Ipea mostra que país terá estoque de 1,8 milhão de
engenheiros em nove anos. Reportagem publicada pela Agência Brasil em 15/03/2011.
Disponível em: http://agenciabrasil.ebc.com.br/noticia/2011-03-15/estudo-do-ipea-
mostra-que-pais-tera-estoque-de-18-milhao-de-engenheiros-em-nove-anos Acesso:
15/03/2011 16:30.
LTSC. Draft Standard for Learning Object Metada. Learning Technology Standards
Committee, IEEE, 2002. Disponível em: http://ltsc.ieee.org/wg12/files/LOM_1484_
12_1_v1_Final_Draft.pdf Acesso em: 25/06/2011 às 18:48
MATTAR, João. Games em educação – como os nativos digitais aprendem. São
Paulo: Pearson Prentice Hall, 2010.
MELLANDER, Klas. O poder da aprendizagem. São Paulo: Cultrix/Amana, 2007.
248 p.
Ministério da Educação. Instituto Nacional de Estudos e Pesquisas Educacionais Anísio
Teixeira – INEP. Resumo Técnico do Censo da Educação Superior 2009. Brasília,
2010. Disponível em:
http://download.inep.gov.br/download/superior/censo/2009/resumo_tecnico2009.pdf.
Acesso em 05/08/2011.
Ministério da Educação.Secretaria de Educação Básica. Orientações curriculares para
o ensino médio, Volume 2 - Ciências da natureza, matemática e suas tecnologias.
Brasília , 2006. Disponível em:
http://portal.mec.gov.br/seb/arquivos/pdf/book_volume_02_internet.pdf. Acesso em
05/08/2011.
MORIN, Edgar. Os sete saberes necessários à educação do futuro. Tradução Catarina
Eleonora F. da Silva e Jeanne Sawaya; revisão técnica Edgard de Assis Carvalho. – 2.
ed. – São Paulo: Cortez ; Brasília, DF : UNESCO, 2000.
MORIN, Edgar. A cabeça bem feita repensar a reforma, reformar o pensamento. 9°
Ed - Rio de Janeiro: Bertrand, 2004
249
MORSE, Edward S. Japanese Homes and Their Surroundings. Nova York: Dover
Publications INC., 1961.
NAIR, Prakash; FIELDING, Randall; LACKNEY, Jeffery. The Language of School
Design. Minneapolis, Design Share: 2009. 214 p.
NOBREGA; Clemente, LIMA; Adriano R. de. Innovatrix: inovação para não gênios.
Rio de Janeiro: Agir, 2010.
OCDE, What Students Know and Can Do: Student Performance in Reading,
Mathematics and Science. 2010, PISA 2009 Result: Sumario Executivo. Disponível
em: http://www.oecd.org/dataoecd/54/12/46643496.pdf Acesso em: 06/06/2011 às
13:13.
OSTERWALDER, Alexander. Career sweetspot and root for a successful personal
business model. Disponível em: http://osterwalder.posterous.com/career-sweetspot-
and-root-for-a-successful-pe#!/ Acesso em: 13/06/2011 às 21:00
OSTERWALDER, Alexander; PIGNEUR, Yves. Business Model Generation. 2010.
PACHECO, Vinicius F., MAGALHÃES, Magna., CARVALHAL, Maria Ligia C.,
DESSEN, Eliana M. B. A exposição científica "A USP vai à sua Escola" como
instrumento motivacional para a aprendizagem. São Paulo, 2009. Disponível em
http://www.geneticanaescola.com.br/ano4vol2/MS05_004.pdf. Acesso em 05/08/2011.
PARÂMETROS CURRICULARES NACIONAIS. Parâmetros Curriculares
Nacionais Ensino Médio. Brasília, MEC, 2000. Disponível em:
http://portal.mec.gov.br/seb/arquivos/pdf/blegais.pdf Acesso em: 25/06/2011 às 15:48
PETERS, Tom. Reimagine! Excelência nos negócios numa era de desordem. São
Paulo, Futura, 2004, pp. 277- 291
PEÑA, A. O.; et al. Mapas conceituais: uma técnica para aprender. São Paulo, Brasil:
Edições Loyola, 2005.
PIMENTEL, Carolina. Má distribuição de espaços de ciência e tecnologia influencia
interesse da população pelo tema. Reportagem publicada pela Agência Brasil em
10/01/2011. Disponível em: http://agenciabrasil.ebc.com.br/node/640930 Acesso:
10/01/2011 19:23
PINK, Daniel H. O cérebro do futuro. Rio de Janeiro: Elsevier, 2007. Tradução:
Alexandre Feitosa.
PROVOC. Programa de Vocação Cientifica. Fiocruz. 2011. Disponível em:
http://www.epsjv.fiocruz.br/index.php?Area=PROVOC&MNU=PROVOC acesso em
14/04/2011 às 13:16
250
REENGE. Disponível em: http://www.unicamp.br/prg/reenge/ Acesso: 30/03/2011
21:00.
RICARDO; Eleonora Jorge. Educação Corporativa e aprendizagem: as práticas
pedagógicas na era do conhecimento. Rio de Janeiro: Qualitymark, 2009. 120 p.
RIFKIN, Jeremy. A era do acesso; a era da transição de mercados convencionais
para networks e o nascimento de uma nova economia. São Paulo: Makron Books,
2001. p.264.
ROBINSON; Ken. The Element: how finding your passion changes everything.
Londres: Penguin, 2009. 274 p.
ROCHA, Ana Paula. Oscar Niemeyer assina projeto para comunidades carentes do
Rio de Janeiro. Reportagem publicada pela PINIweb (Editora PINI Ltda.) em
23/03/2010. Disponível em: http://www.piniweb.com.br/construcao/arquitetura/oscar-
niemeyer-assina-projeto-para-comunidades-carentes-do-rio-de-164751-1.asp Acesso:
09/05/2011 21:00
SENGE, Peter M. A quinta disciplina. Rio de Janeiro: Best Seller, 2009. Edição revista
e ampliada. Tradução: Gabriel Zilde Neto. p. 530.
SILVA, Marco. Sala de Aula Interativa. 5°ed. São Paulo. Ed. Loyola. 2010
SOUZA, Ana Maria Marins de; DEPRESBITERIS, Léa; MACHADO, Osny Telles
Marcondes. A mediação como princípio educacional – bases teóricas das
abordagens de Reuven Feuerstein. São Paulo: SENAC, 2004.
SOUZA, Carlos Alberto de; SINISCALCHI, Mariângela Hantschick. E a Matemática
nuca mais será a mesma. Editora Escala, 2008. REVISTA PSIQUE CIÊNCIA &
VIDA, ANO III, Nº 34.
STEINER, João E. Conhecimento: gargalos para um Brasil no futuro. Estud. av.,
São Paulo, v. 20, n. 56, Apr. 2006 . Disponível em:
http://www.scielo.br/scielo.php?script=sci_arttext&pid=S0103-
40142006000100007&lng=en&nrm=iso . Acesso em: 19/05/2011.
TAPSCOTT, Don. A hora da geração digital – Como os jovens que cresceram
usando internet estão mudando tudo, das empresas aos governos. Tradução de
Marcello Lino. Rio de Janeiro: Agir Negócio, 2010.
TELLES, Marcia. Brasil sofre com a falta de engenheiros. Disponível em:
http://www.finep.gov.br/imprensa/revista/edicao6/inovacao_em_pauta_6_educacao.pdf
Acesso: 09/03/2011 19:30.
251
THACKARA, John. PLANO B: As alternativas viáveis em um mundo complexo.
Rio de Janeiro, Editora Saraiva, 2008.
THORNBURG, David. Campfires in Cyberspace: Primordial Metaphors for
Learning in the 21st Century. Artigo reeditado em outubro/2007. Disponível em:
http://www.tcpd.org/thornburg/handouts/campfires.pdf Acesso em: 12/07/2011, às
00:08.
TOFFLER, Alvin. A terceira onda. 29 ed. Rio de Janeiro, Record, 1980.
TORRES, CASTANEDA E AGUIRRE. Revista Brasileira de Educação, vol.11, n.
31, Rio de Janeiro, Jan/Apr.2006.
UNESCO. Engenharia: tópicos, desafios e oportunidades para o desenvolvimento.
In: UNESCO Report, 2010. Disponível em:
http://unesdoc.unesco.org/images/0018/001897/189753e.pdf
VILLAS-BOAS, Valquiria; CATELLI, Francisco; BOOTH, Ivete; JÚNIOR, Odilon;
LIMA, Isolda; SAUER, Laurete. Ciência, Tecnologia e Sociedade: um Curso de
Especialização que Propõe Novas Metodologias Para o Ensino Médio. 2009.
Disponível em: http://www.sbf1.sbfisica.org.br/eventos/snef/xviii/sys/resumos/T0398-
1.pdf Acesso: 09/05/2011 20:30
ZEMKE, Ron; RAINES, Claire; FILIPCZAK, Bob. Generations at work. Managing
the Clash of Veterans, Boomers, Xers, and Nexters in your workplace. New York,
Amacom: 2000. 279 p.

Coppe sala interativa(30 09 2011)

  • 1.
    1 SALA INTERATIVA: BOASIDEIAS E UM FAZER DIFERENTE Anna Fernanda Paiva -Bianca Panisset -Edmond Rubim de Araujo - Fernanda Sarmento Marina Henriques - Mônica de M. Couto - Pedro Cariello Botelho - Renato Gil Amaral PROJETO FINAL SUBMETIDO AO CORPO DOCENTE DOS PROGRAMAS DE PÓS-GRADUAÇÃO EM ENGENHARIA DA UNIVERSIDADE FEDERAL DO RIO DE JANEIRO COMO PARTE DOS REQUISITOS NECESSÁRIOS PARA OBTENÇÃO DO GRAU DE ESPECIALISTA EM GESTÃO DO CONHECIMENTO E INTELIGÊNCIA EMPRESARIAL Aprovado por: __________________________________________ Membro da banca, titulação __________________________________________ Membro da banca, titulação __________________________________________ Membro da banca, titulação RIO DE JANEIRO, RJ - BRASIL AGOSTO, 2011
  • 2.
    2 SALA INTERATIVA: BOASIDEIAS E UM FAZER DIFERENTE Anna Fernanda Paiva -Bianca Panisset -Edmond Rubim de Araujo - Fernanda Sarmento Marina Henriques - Mônica de M. Couto - Pedro Cariello Botelho - Renato Gil Amaral PROJETO FINAL SUBMETIDO AO CORPO DOCENTE DA COORDENAÇÃO DOS PROGRAMAS DE PÓS-GRADUAÇÃO DE ENGENHARIA DA UNIVERSIDADE FEDERAL DO RIO DE JANEIRO COMO PARTE DOS REQUISITOS NECESSÁRIOS PARA A OBTENÇÃO DO GRAU DE ESPECIALISTA EM GESTÃO DO CONHECIMENTO E INTELIGÊNCIA EMPRESARIAL COUTO, Monica; SARMENTO, Fernanda; PAIVA, Anna Fernanda; PANISSET, Bianca; ARAUJO, Edmond; HENRIQUES, Marina; BOTELHO, Pedro; AMARAL, Renato. Sala de Aula Interativa/ Monica de Menezes Couto; Fernanda d‘Avila Melo Sarmento; Anna Fernanda Gomes Bernardo de Paiva/ Bianca Therezinha Carvalho Panisset/Edmond Rubim de Araújo/ Marina Henriques/ Pedro Cariello Botelho/ Renato Gil Amaral - Rio de Janeiro: UFRJ/COPPE [2010] II, 192p. ; 29,7 cm Orientador: André Pereira Especialização (Projeto Final) – UFRJ/COPPE/ Programa de Engenharia de Produção, 2010. Referências Bibliográficas: p. 54-56 1. Inovação pedagógica. 2. Construção coletiva do conhecimento. 3. Aproximação dos alunos ao campo da Ciência e Tecnologia. I. PEREIRA, André. II. Universidade Federal do Rio de Janeiro, COPPE, Programa de Engenharia de Produção. III Título
  • 3.
    3 RESUMO O projeto SalaInterativa pretende orientar a construção de um ambiente de aprendizagem interativo, replicável em distintos espaços. É uma iniciativa de caráter complementar à aprendizagem dos educandos do Ensino Médio promovendo uma maior aproximação do campo da Ciência e da Tecnologia, apoiada em uma dinâmica de estímulo à curiosidade, expressão de ideias e aprendizagem colaborativa. Palavras-chave: Sala Interativa, Inovação, Educação ABSTRACT The project ―Sala Interativa‖ (Interactive Room) intends to guide the construction of an interactive learning environment, replicable in different spaces. It is an initiative of a complementary learning of high school students promoting a deeper approach to the field of Science and Technology, supported by a dynamic stimulus to curiosity, expression of ideas and collaborative learning. Keywords: Interactive Room, Innovation, Education
  • 4.
    4 “Diego não conheciao mar. O pai, Santiago Kovadloff, levou-o para que descobrisse o mar. Viajaram para o sul. Ele, o mar, estava do outro lado das dunas altas, esperando. Quando o menino e o pai enfim alcançaram aquelas alturas de areia, depois de muito caminhar, o mar estava na frente de seus olhos. E foi tanta a imensidão do mar, e tanto o seu fulgor, que o menino ficou mudo de beleza. E quando finalmente conseguiu falar, tremendo, gaguejando, pediu ao pai: - Me ajuda a olhar!" Eduardo Galeano - O livro dos Abraços
  • 5.
    5 Conteúdo 1. INTRODUÇÃO ........................................................................................................7 2. ESTUDO DO AMBIENTE E CONTEXTO PEDAGÓGICO................................ 20 3. A HISTÓRIA DO PROJETO (E DE TANTOS OUTROS...) ................................ 29 3.1) Considerações gerais ........................................................................................... 29 3.2) Entrevista com Professor Aranha ........................................................................ 33 3.3) Entrevista com a Professora Maria Lúcia Horta.................................................. 36 3.4) Resultados e histórias de sucesso ........................................................................ 37 4. A ESTRATÉGIA .................................................................................................... 39 4.1) PESQUISA 1 – Estudo a partir dos Objetivos (Foco na questão pedagógica) .. 40 4.2) PESQUISA 2 – Estudo a partir da Inovação de Valor (foco na percepção do cliente e viabilidade do negócio) ................................................................................ 43 4.2.1) A nova curva de valor................................................................................... 45 4.2.2 O novo modelo de negócio ............................................................................ 54 5. JUNTANDO AS PEÇAS........................................................................................ 59 5.1) Como tudo isso se conjuga? ................................................................................ 59 6. A SALA NA PRÁTICA.......................................................................................... 63 6.1) Alguns comentários iniciais ................................................................................ 63 6.2) Funcionamento Pedagógico................................................................................. 64 6.2.1) Criando condições para aprendizagem ......................................................... 64 6.2.1) Funcionamento dos módulos ........................................................................ 67 6.3) Estratégias de Ocupação do Espaço .................................................................... 74 6.3.1 Os padrões aplicáveis..................................................................................... 80 6.3.2 A relação com o espaço.................................................................................. 90 6.3.3 Resumindo as influências arquitetônicas ....................................................... 94 6.4) Mais padrões: ambientes e comportamentos para boas idéias .......................... 101 6.4.1) O possível adjacente ................................................................................... 102
  • 6.
    6 6.4.2) Redes líquidas.............................................................................................104 6.4.3) A intuição lenta........................................................................................... 106 6.4.4) Serendipidade.............................................................................................. 107 6.4.5) Erro ............................................................................................................. 107 6.4.6) Exaptação.................................................................................................... 108 6.4.7) Plataformas ................................................................................................. 109 6.4.8) Resumindo influências de criação de ambiente inovador........................... 110 6.5) Refletindo sobre todas as influências ................................................................ 111 7. O PROJETO PILOTO........................................................................................... 112 7.1) BMG piloto........................................................................................................ 112 7.2) Plano de Gerenciamento do Projeto .................................................................. 119 7.2.1) Introdução ................................................................................................... 119 7.2.2 Objetivos ..................................................................................................... 121 7.2.3 Resultado Esperado...................................................................................... 123 7.2.4 Escopo do Projeto......................................................................................... 124 7.2.5 Equipe de Planejamento de Projeto.............................................................. 125 7.2.6 Estrutura Analítica do Projeto (EAP)........................................................... 126 7.2.7 Dicionário EAP ............................................................................................ 127 7.2.8 Comunicações .............................................................................................. 141 7.2.9 Orçamento.................................................................................................... 143 7.2.10 Sumario de Custos do Projeto.................................................................... 144 7.2.11 Riscos do Projeto Piloto............................................................................. 144 7.2.12 Matriz de Responsabilidades do Projeto Piloto.......................................... 146 7.2.13 Verificação da Qualidade do Projeto ......................................................... 147 8. CONSIDERAÇÕES FINAIS................................................................................ 147 9. ANEXOS............................................................................................................... 150 10. REFERÊNCIAS BIBLIOGRÁFICAS .............................................................. 245
  • 7.
    7 1. INTRODUÇÃO A expressão―Sociedade do Conhecimento‖ é recorrentemente utilizada para descrever a atual conjuntura mundial. Todas as mudanças que percebemos nas esferas cultural, econômica e social desde o industrialismo apontam para uma nova dinâmica das relações humanas e comerciais. TOFFLER (1980) descreve este momento como sendo ―a terceira onda‖. A primeira onda descrita por TOFFLER (1980) seria a desencadeada pela descoberta da agricultura. A partir deste evento, segundo o autor, o homem abandona uma vida migratória em pequenos grupos, passa a viver de forma sedentária em aldeias, colônias e desenvolve todo um novo estilo de vida através do cultivo da terra. Em resumo, ―a terra era a base da economia, da vida, da cultura, da estrutura da família e da política. Em todas elas a vida era organizada ao redor da aldeia. [...] a economia era descentralizada [...] a comunidade produzia a maioria de todas as suas necessidades‖ (TOFFLER, 1980:35) As pessoas viviam do cultivo da terra, através de um lento e artesanal modo de produção. Não havia tecnologias desenvolvidas para transportar essas mercadorias ou para realizar o controle de qualidade das mesmas. Culturalmente, as mudanças eram insignificantes ao longo do tempo, uma vez que, além de a educação ser restrita a poucos e ficar sob tutela exclusivamente religiosa, não existiam meios de comunicação como os que conhecemos hoje, e a disseminação da informação era precária. No fim do século XVII, com a Revolução Industrial na Europa, emerge em alguns locais a segunda onda. Caracterizada pelo industrialismo e a urbanização, ela trouxe consigo a sistematização da produção (e conseqüente padronização dos produtos), a criação de diversos meios de comunicação (individuais ou de massa) que permitiram uma maior troca cultural e a transição para um modelo de educação sob grande influência da revolução burguesa e seus princípios de universalidade. Apesar destes inquestionáveis ganhos, a segunda onda estabeleceu uma grande ruptura quando ―separou violentamente dois aspectos de nossas vidas que até então sempre tinham sido um [...]. As duas metades da vida humana que a Segunda Onda separou foram produção e consumo‖ (TOFFLER, 1980:50). O que o autor pontua é que
  • 8.
    8 na primeira ondao grande volume de tudo que se era produzido era consumido pelos próprios produtores, e apenas um volume marginal de produtos era vendido, barganhado ou trocado. De forma oposta, durante a segunda onda, a maior parte de tudo que era produzido (comida, mercadorias, serviços) passou a ser destinado à venda. Ou seja, as pessoas abandonam o papel do agricultor auto-suficiente e migram para a condição de operário que depende inteiramente dos itens produzidos por outrem. A questão da padronização citada anteriormente e essa separação absoluta entre a produção e o consumo servem de linha guia para os sistemas produtivos industriais. Assim, a separação da linha de montagem em pequenas atividades repetitivas, a fim de obter a maior produtividade possível do trabalhador, reforçava estes pontos. Logo, ao prescindir de seu conhecimento, de sua cultura, de seu pensamento sistêmico, o trabalhador aos poucos foi mecanizando sua atividade e embotando sua capacidade criativa. O mais familiar princípio da Segunda Onda é a padronização. Todo mundo sabe que as sociedades industriais produzem milhões de produtos idênticos. Poucas pessoas, entretanto, já se detiveram para notar que, apenas o mercado se tornou importante, nós fizemos mais do que simplesmente padronizar garrafas de Coca-Cola [...]. Nós aplicamos o mesmo princípio a muitas outras coisas. (TOFFLER, 1980:59) Neste cenário, a sociedade urbana passou a sofrer a intervenção cada vez maior do Estado para estabelecer a escola elementar universal, laica, gratuita e obrigatória. A relação entre educação e bem-estar social, estabilidade, progresso e capacidade de transformação passou a ser enfatizada. A Terceira Onda está situada, segundo o autor, aproximadamente a partir da década de 1950. Esta onda é caracterizada por ter o conhecimento como principal fator produtivo. Essa ―economia do conhecimento‖ trouxe mudanças relevantes para o sistema econômico, uma vez que abandonou o foco no trabalho em si (o que acarretou em perda de valor para mercadorias industrializadas) e passou a ser baseada na maneira como o conhecimento é gerado e utilizado (GORZ, 2005).
  • 9.
    9 CAVALCANTI e colaboradores(2001) compartilham de visão semelhante. Para eles: A constatação de que conhecimento é hoje o principal fator de produção tem conseqüências nas atividades econômicas. [...] Mas um dos maiores impulsionadores dessas grandes mudanças a que estamos assistindo é a confluência de diferentes tecnologias [...] Esta convergência é um traço essencial da nova economia e é a responsável pela criação de diversos produtos e serviços inovadores que estão modificando de modo irreversível a maneira como os negócios são concebidos e gerenciados. (CAVALCANTI; GOMES; PEREIRA, 2001:29) CASTELLS (1997 apud CONTRERA, 2001) é um dos autores que estuda a relação entre as novas tecnologias, a comunicação e a sociedade, apresentando uma forma peculiar de descrever esse momento. No seu entender, trata-se de um: Novo sistema tecnológico, econômico e social. Uma economia em que a produtividade não depende da quantidade de fatores de produção (capital, trabalho, recursos naturais), mas sim de aplicação de conhecimentos e informação para gestão, produção e distribuição, tanto nos processos como nos produtos. (CASTELLS, 1997 apud CONTRERA, 2001:59) A nova realidade se conjuga com o aumento na velocidade de transmissão de informações e de obsolescência de antigas tecnologias, reforçando a importância da imaterialidade neste novo cenário. Para RIFKIN (2001) este momento deveria ser denominado ―a era do acesso‖. Para ele é mais importante ter acesso e ser capaz de lidar com um grande volume de informações do que possuir algo físico. No seu entender: Em um mundo de produção customizada, de inovação e atualizações contínuas e de ciclos de vida de produto cada vez mais breves, tudo se torna quase imediatamente desatualizado. Ter, guardar e acumular, em uma economia em que a mudança
  • 10.
    10 em si éa única constante, faz cada vez menos sentido. (RIFKIN, 2001:5) Entretanto, não foram apenas os fatores econômicos que entraram em transformação profunda. As novas tecnologias de informação e comunicação impactam de forma sem precedentes na maneira pela qual o homem se comunica e constrói idéias. Para TOFFLER (1980): Enquanto o nosso ambiente se convulsiona com mudanças – e enquanto nossos empregos, lares, igrejas e escolas e arranjos políticos sentem o impacto da Terceira Onda – o mar de informação em volta de nós também muda. (TOFFLER, 1980:162) Com isso, o aprendizado começou a deixar de se caracterizar pela simples aquisição ou transferência de conteúdo, e passou a ter como prerrogativa a interação do educando com o conteúdo. ARANHA (2009) é um dos autores que compartilha desta visão. No seu entender: A relação pedagógica como construção conjunta baseia-se em um novo paradigma que vai além da idéia que existe um aluno consumidor, passivo de saberes. (ARANHA, 2009: 220) Embora boa parte da sociedade já viva sob esta nova dinâmica nas relações, o modelo educacional presente nas escolas sofreu pequena alteração. O que se percebe é a repetição da velha fórmula, pura e simples transmissão de informações, fatos e acontecimentos. Assim, o que outrora fora um modelo inovador e adequado, sinônimo de progresso, ao se manter inalterado através do tempo, tornou-se uma obsoleta ferramenta de educação, ineficiente na capacitação de nossos jovens para lidar com o complexo mundo que vivemos. Paulo Freire é um dos autores que insiste em criticar o ensino bancário – aquele onde se deposita informação e conhecimento na cabeça do educando, como se ela fosse
  • 11.
    11 vazia. Para ele"...ensinar não é transferir conhecimento, mas criar as possibilidades para sua própria produção ou a sua construção" (FREIRE, 2003, p. 47). Edgar Morin em seu livro ―Os Sete Saberes Necessários à Educação do Futuro‖ explora a complexidade do ser humano, diante da qual o ensino bancário não faz sentido para o aprendizado, como destacado no trecho abaixo: O ser humano é a um só tempo físico, biológico, psíquico, cultural, social, histórico. Esta unidade complexa da natureza humana é totalmente desintegrada na educação por meio das disciplinas, tendo-se tornado impossível aprender o que significa ser humano. É preciso restaurá-la, de modo que cada um, onde quer que se encontre, tome conhecimento e consciência, ao mesmo tempo, de sua identidade complexa e de sua identidade comum a todos os outros humanos. Desse modo, a condição humana deveria ser o objeto essência de todo o ensino. (MORIN, 2000: 15) Portanto, na sociedade que está se organizando atualmente, o principal recurso econômico passa a ser a informação e a capacidade de gerar conhecimento a partir dela. O homem deve ser capaz de usar o conhecimento para gerar valor e inovação, em qualquer setor da sociedade, ou seja, os parâmetros de geração de riqueza estão mudando, como afirmam Cavalcanti e colaboradores (2001): Se antes o que gerava riqueza e poder era o domínio do capital, da terra e do trabalho, hoje a realidade é outra. Segundo a Organização para a Cooperação e Desenvolvimento Econômico (OCDE), ligada à ONU, mais de 55% da riqueza mundial advêm do conhecimento e dos denominados bens ou produtos intangíveis, como softwares, patentes, royalties, serviços de consultoria e bens culturais como filmes, músicas e entretenimento em geral. (CAVALCANTI; GOMES; PEREIRA, 2001:.21)
  • 12.
    12 A inovação, entretanto,pode ser dividida em duas etapas principais: a primeira é o momento de idealizar, conceber um conceito novo; a segunda diz respeito à capacidade de executar esta nova idéia, mais especificamente, à capacidade de torná-la comercialmente viável. As empresas e as pessoas na Sociedade do Conhecimento devem ser instigadas e provocadas a se tornarem capazes de utilizar o conhecimento para gerar inovação. Para SENGE (2009) uma nova invenção só se torna inovação quando pode ser multiplicada com custo atrativo. Ele exemplifica este conceito comentando a invenção do avião, cujo desdobramento em inovação através da aviação comercial se deu apenas trinta anos depois. Esse conceito é reforçado por BROWN (2010), que afirma que é dada muita ênfase à primeira metade da inovação (a fase de ter idéias) e pouca ou nenhuma atenção é dada à parte da execução da mesma, segundo ele: Tenho visto inúmeros exemplos de boas idéias que nunca conseguiram se firmar devido à execução insatisfatória. A maioria nem chega ao mercado e aquelas que chegam acabam apinhando os estoques de lojas de eletroeletrônicos e supermercados. (BROWN, 2010:105). Entretanto, a realidade em relação ao conhecimento das pessoas sobre o ―fazer acontecer‖ é muito aquém do que poderia ser esperado. Este é um dos desafios do homem contemporâneo, como assinalam BOSSIDY e CHARAN (2005): Mas a despeito de tudo que se diz sobre execução, as pessoas mal sabem o que isso significa. Quando estamos ensinando sobre o tema, primeiramente pedimos às pessoas para defini-lo. Elas acham que sabem e, em geral, começam bem. ―É fazer acontecer‖, elas dizem. [...] Então, perguntamos como fazer acontecer, e o diálogo logo esmorece. Não importa se são alunos ou executivos do alto escalão, fica logo claro – para eles e para nós – que eles não têm a menor idéia do que significa executar. (BOSSIDY; CHARAN, 2005:30).
  • 13.
    13 Assim, quando sefala em inovação não se deve restringir ao conceito de estímulo à criatividade. A capacidade de execução e de materialização de idéias deve ser valorizada também. Dessa forma, entre o conhecimento puro e a inovação reside o campo do conhecimento aplicado, ou seja, o estudo das tecnologias que irão viabilizar as criações. Neste sentido STEINER (2006) afirma: Quando nos referimos ao conhecimento, sua geração e seu uso pela sociedade, estamos falando de uma variedade de atividades que vão desde a geração do conhecimento puro (ciência) e aplicado (tecnologia) até a capacidade de, a partir dele, produzir riqueza (inovação). Devemos lembrar ainda que é fundamental que o cidadão possa usar o conhecimento de forma útil e produtiva. Portanto, educação de qualidade em todos os níveis é essencial. (STEINER, 2006:75). Neste sentido, uma vez que a inovação é um importante diferencial competitivo, falar em formar mais pessoas em carreiras ligadas à tecnologia, especialmente na área da engenharia, ganha uma caráter estratégico no desenvolvimento de qualquer país. Na contramão desta tendência, a carência de profissionais formados nas áreas tecnológicas é crescente no Mundo. Grayley (2010) assinala que a diretora-geral da Unesco, Irina Bokova, lembrou que nos últimos 150 anos, a engenharia e a tecnologia transformam o mundo. Para ela, o uso da engenharia pode fazer a diferença nos países em desenvolvimento. Os avanços na engenharia tem sido fundamental para o progresso humano, desde a invenção da roda. Principalemnte nos últimos cento e cinquenta anos, a engenharia e a tecnologia têm transformado o mundo em que vivemos, contribuindo significativamente para uma expectativa de vida mais longa e melhor qualidade de vida para uma grande parte da população do mundial. No entanto, os melhores cuidados de saúde, moradia, alimentação, transportes, comunicações, e muitos outros beneficios trazidos pela engenharia são distribuídos de forma
  • 14.
    14 desigual ao redordo mundo. Milhões de pessoas não têm água potável e saneamento adequado, não tem acesso a centros médicos e algumas até precisam viajar muitos quilômetros a pé ao longo de estradas de chão todos os dias para chegar ao trabalho ou escola1 (UNESCO, 2010:4) Os jovens também parecem ignorar esta enorme demanda mundial por mão de obra qualificada nos campos da ciência aplicada. Muitos deles não se sentem atraídos pela carreira de engenharia. O relatório "Engenharia: Temas, Desafios e Oportunidades para o Desenvolvimento" compilado pela UNESCO com ajuda de mais de 120 especialistas do mundo, aponta para um cenário crítico no qual a queda de matrículas em cursos de engenharia tornou-se um problema mundial, que se reflete no Brasil, como retratado na citação abaixo: A engenharia como profissão enfrenta um número relativamente baixo de engenheiros, estima-se que existam apenas 550.000 na população economicamente ativa – aproximadamente 6 engenheiros por 1.000 habitantes. [...] Apesar da escassez de engenheiros no mercado de trabalho - um mercado que exige profissionais para a construção, infra-estrutura, expansão industrial e de serviços - não observa-se aumento no interesse dos jovens por esta importante profissão. De fato, as estatísticas mostram que o número de alunos está aumentando nas áreas de ciências humanas, mas não em estudos técnicos, o que significa 1 Tradução dos autores. Original: ―Advances in engineering have been central to human progress ever since the invention of the wheel. In the past hundred and fifty years in particular, engineering and technology have transformed the world we live in, contributing to signifi cantly longer life expectancy and enhanced quality of life for large numbers of the world‘s population. Yet improved healthcare, housing, nutrition, transport, communications, and the many other benefits engineering brings are distributed unevenly throughout the world. Millions of people do not have clean drinking water and proper sanitation, they do not have access to a medical centre, they may travel many miles on foot along unmade tracks every day to get to work or school‖
  • 15.
    15 que há umademanda elevada por profissionais técnicos2 . (UNESCO, 2010:238) Reforçando, como o Brasil é um país ainda carente de infraestrutura básica, extremamente pautado na exportação de commodities e com déficit já existente entre a demanda e oferta de profissionais da área, o fomento à formação em tecnologia e engenharia surge com grande importância. Ricardo Gattass, superintendente da Área de Universidades da FINEP, entrevistado pra a revista da FINEP afirmou que ―O desenvolvimento das engenharias é fator altamente estratégico para o progresso do Brasil [...] Sem eles, não há como implementar nenhum projeto de desenvolvimento nacional‖ (GATTASS apud TELLES, 2011:12). A mesma reportagem ressalta alguns dados colhidos durante levantamento realizado entre os anos de 2001 a 2005 que apontam que ―a participação do Brasil na pesquisa em engenharia no mundo é de apenas 1,4%, contra 28,1% dos Estados Unidos, 10,3% do Japão e 8,6% da China‖. (TELLES, 2011:12). O relatório da UNESCO (2010) ressalta ainda que o Brasil é um dos países cotados para assumir papel de liderança nos próximos anos, mas, para que possa liberar todo este potencial, seu desenvolvimento é imperativo. Assim, levando-se em consideração a correlação entre engenharia e o desenvolvimento de uma nação, faz-se necessário um diagnóstico e o desenvolvimento de soluções eficientes para sanar esta deficiência. A situação torna-se mais crítica ao analisarmos que, mesmo quando comparado aos outros países emergentes, o Brasil vem apresentando resultados abaixo da média. O tema é de grande relevância e a comparação também foi debatida no relatório da UNESCO: O Brasil possui 1.325 cursos de engenharia com 300.000 estudantes de engenharia matriculados, o que equivale a 7,75% de 2 Tradução dos autores. Original: ―Engineering as a profession faces a relatively low number of engineers, estimated at only 550,000 in the economically active population – about 6 engineers per 1,000 people. […] Despite the shortage of engineers in the labour market – a market that demands professionals for infrastructure construction and industrial and services expansion – there is no observed increase in youth interest for this most important profession. Indeed, statistics show that the number of students is increasing in areas of social studies but not in technical studies, meaning that technical professionals are in extreme demand‖.
  • 16.
    16 todos os universitáriose forma 25.000 engenheiros por ano. Em 2005, por volta de 30.000 engenheiros se formaram, mas este número é três vezes menor que a Coreia do Sul, cuja população é um quarto da brasileira. (UNESCO, 2010:238)3 A necessidade de engenheiros no Brasil é confirmada por Marcos Túlio de Melo, presidente do CONFEA (Conselho Federal de Engenharia, Arquitetura e Agronomia). Ao ser entrevistado por COSTA (2011) Marcos Túlio afirmou que: ―Estão faltando engenheiros no mercado de trabalho e faltarão mais ainda [...] o apagão de mão de obra poderá trazer graves conseqüências para a economia brasileira‖ (COSTA, 2011:s/n). O déficit de engenheiros calculado é de vinte mil profissionais, com previsão de aumento devido aos programas federais de desenvolvimento, à exploração do pré-sal e ao forte crescimento do setor de construção civil alavancado pelos grandes eventos esportivos que o Brasil irá sediar (Copa do Mundo de 2014 e Olimpíadas de 2016). O IPEA (Instituto de Pesquisa Econômica Aplicada) também ressaltou a necessidade de profissionais da área em estudo divulgado em março deste ano, mencionado por LOPES (2011). Baseando-se neste estudo ele afirma que: ―a demanda por engenheiros deve crescer, até 2020, entre 5,1% e 13% dependendo do crescimento da economia. Isso significa que, até lá, serão necessários entre 600 mil e 1,15 milhão de engenheiros.‖ (LOPES, 2011: s/n). Como visto, portanto, a importância da inovação tecnológica hoje no mundo e o papel do conhecimento e da formação e qualificação profissional, sobretudo para países emergentes, está em pauta para discussão. Segundo o estudo da UNESCO ("Engenharia: Temas, Desafios e Oportunidades para o Desenvolvimento") já comentado, uma das possíveis razões para o desinteresse dos jovens é a percepção da engenharia como sendo um assunto chato, difícil e extremamente teórico, mal remunerado em relação ao esforço empreendido e com impactos negativos no meio ambiente. Os jovens, portanto, não são capazes de entender o papel do engenheiro no desenvolvimento da sociedade e 3 Tradução dos autores. Original: ―Brazil has 1,325 engineering courses with 300,000 engineering students, equivalent to 7.75 per cent of all university students, and graduates 25,000 engineers per year. In 2005, about 30,000 engineers graduated, but even this number is three times smaller than for South Korea, which has a population one quarter of the size of Brazil.‖
  • 17.
    17 transformação social atravésda tecnologia. Será que existiriam outras possíveis causas a serem combatidas? Uma das causas que devem ser levadas em consideração está relacionada com a inadequação das propostas educacionais com a realidade na qual os alunos estão inseridos. Os atuais modelos educativos não estimulam os jovens a desvendar o campo das Ciências da Natureza, Matemática e das Tecnologias. Como colocado no relatório da UNESCO, essas disciplinas poderiam se tornar mais atrativas ―através da transformação dos currículos e da pedagogia com o uso de informações e experiências em mais atividades, projetos e aprendizagem baseada em problemas, experimentação e aplicação e abordagens menos abstratas que levam à desistência e ao desinteresse dos alunos‖ (UNESCO, 2010:31)4 . Como possível sintoma desta problemática no Brasil, pode-se apontar os baixos índices de desempenho dos estudantes em Ciências e Matemática obtidos em algumas avaliações como o Exame Nacional do Ensino Médio (ENEM), o Sistema de Avaliação da Educação Básica (SAEB-MEC) e o ―Program for International Student Assessment‖ (PISA-OECD), no qual o Brasil ficou entre as últimas colocações em todos as disciplinas, conforme indicado na Tabela 1, especialmente quando avaliamos o desempenho em Matemática (58º de 66 países) na edição de 2009. Cabe ressaltar, entretanto, que despertar o interesse por estas disciplinas não é um papel exclusivo do ensino formal: outros meios além da escola podem ser utilizados para despertar o gosto e o interesse dos alunos. Essas alternativas, contudo, ainda não têm conseguido a penetração adequada. PIMENTEL (2011) comenta em sua reportagem a pesquisa realizada pelo Ministério da Ciência e Tecnologia em parceria com a UNESCO em junho e julho de 2010. A pesquisa revelou que 36,8% dos brasileiros não freqüentam eventos científicos porque não há espaços dessa natureza nas localidades onde vivem. Ainda de acordo com os dados divulgados, apenas 8,3% já visitaram algum museu ou centro de ciência e tecnologia e menos de 5% dos entrevistados já teriam 4 Tradução dos autores. Original: ―[..] can be made more interesting through the transformation of curricula and pedagogy using such information and experience in more activity-, project- and problem- based learning, just-in-time approaches and hands-on application, and less formulaic approaches that turn students off‖
  • 18.
    18 participado da SemanaNacional de Ciência e Tecnologia, evento organizado pelo governo federal cuja finalidade é exibir experiências científicas e tecnológicas de institutos de pesquisa, universidades e escolas (ensino fundamental e médio). Tabela 1 - Ranking PISA 2009. Adaptado de: PISA (2009) Entretanto, cabe ressaltar algumas iniciativas que estimulam a aproximação dos jovens do campo da Ciência e da Tecnologia que já acontecem há muitos anos como, por exemplo, os projetos apoiados pelo programa ―Ação Ciência de Todos‖, que se desenvolve através do convênio de cooperação técnico-financeira entre o Ministério da Ciência e Tecnologia e a financiadora de estudos e projetos, FINEP5 . Outra iniciativa existente é o ―Programa Jovem Cientista‖ que estimula talentos na ciência e na tecnologia e é promovido pelo Conselho Nacional de Desenvolvimento Científico e Tecnológico (CNPq) em parceria com a Fundação Roberto Marinho, a Gerdau e a General Eletric. Segundo informações divulgadas no site oficial da 5 Informações retiradas do documento/relatório interno cedido pela Professora Maria Lúcia Horta, chefe do Departamento de Ciências Humanas, Sociais e da Vida da FINEP – Financiadora de Estudos e Projetos – Ministério da Ciência e Tecnologia.
  • 19.
    19 iniciativa6 , o programajá possui 30 anos de história e teve mais de 15 mil trabalhos inscritos, além de ter premiado 152 estudantes. Anualmente ele mobiliza 25 mil escolas do Ensino Médio e envolve mais de 2 mil instituições de pesquisa e ensino da ciência em seu processo de divulgação. Em 2010, recebeu 2.158 trabalhos de pesquisa, sendo 1.925 de estudantes do Ensino Médio. Outra iniciativa, o Projeto USP vai à escola é descrito em sua página online7 como ―uma exposição composta por uma série de objetos e painéis eletrônicos interativos e luminosos e por material biológico que pode ser observado em microscópio‖. Idealizada pelo Grupo de Pesquisa em Óptica e Fotônica (CEPOF) do Instituto de Física de São Carlos em conjunto com o Centro de Estudos do Genoma Humano (CEGH), do Instituto de Biociências da USP, seu objetivo é percorrer as escolas de Ensino Médio da grande São Paulo e de cidades do entorno de São Carlos reproduzindo no espaço escolar a situação vivida em museus de ciência. Os objetos instrucionais são interativos e abordam conteúdos de óptica e de biologia, com a intenção de motivar os alunos para o aprendizado destes conteúdos científicos. A exposição é realizada em uma única sala (espaços diversos são utilizados para este fim: bibliotecas, laboratórios, sala de vídeo, entre outros) e dura de três a cinco dias em cada escola. Os alunos são organizados em grupos de 35 (aproximadamente o tamanho de uma classe) e visitam a exposição durante 45 minutos em média, interagindo com o material exposto. Na equipe de suporte ficam quatro mediadores (graduandos ou pós- graduandos de Ciências Biológicas e Física) que estimulam a observação e interação com os objetos e questionam os visitantes sobre aspectos interessantes dos mesmos. Em paralelo, os professores de Biologia e de Física das escolas visitadas realizam um treinamento de 8 horas, a fim de conhecer o conteúdo exposto. Durante a capacitação são entregues apostilas contendo informações teóricas sobre os conceitos e sugestões de abordagem dos assuntos em sala de aula. Desta forma, alinhados com os desafios de inovação trazidos pela Sociedade do Conhecimento, com a demanda de engenheiros por parte do mercado mundial e 6 http://www.jovemcientista.org.br/index.php Acesso em: 25 de Junho de 2011 às 14:01 7 http://genoma.ib.usp.br/educacao/projetos_usp_escola.html Acesso em: 25 de Junho de 2011 às 14:05
  • 20.
    20 nacional, cientes danecessidade de rever as propostas educacionais tradicionais e com a oportunidade de envolver o aluno com o tema ciência e tecnologia fora de seu ambiente formal de ensino, este trabalho visa desenvolver um projeto de ensino de Física para alunos do Ensino Médio. De forma mais específica, a proposta que apresentamos neste projeto é a de um ambiente de aprendizagem que complemente a formação de Física obtida pelo estudante regular inscrito em uma instituição de Ensino Médio. O projeto ―Sala Interativa‖ pretende orientar a construção de um ambiente de aprendizagem interativo, replicável em distintos espaços, escolares e não escolares. O objetivo é promover uma maior aproximação do campo da Ciência e da Tecnologia, apoiada em uma dinâmica de estímulo à curiosidade, problematização, expressão de idéias e aprendizagem colaborativa. 2. ESTUDO DO AMBIENTE E CONTEXTO PEDAGÓGICO A partir do panorama apresentado na introdução foi possível evidenciar que existe uma demanda por inovação, tanto para resolver problemas, como para criar alternativas sustentáveis nos âmbitos social, econômico, ambiental e político. Na área de Educação esta necessidade também é real, especialmente em função de as escolas manterem o mesmo formato de ensino desde a segunda onda de TOFFLER (1980) comentada anteriormente. PETERS (2004) sugere que essa reinvenção deveria ser a base para as demais mudanças. No seu entender: Estamos em um ponto de inflexão. Um curto período de tempo no qual estamos reimaginando tudo. Economia e comércio. As organizações em geral. Política. Guerras. Saúde. Isto é: parecemos estar reimaginando tudo – exceto o sistema escolar, que deveria (teoricamente) servir de base para, ou até mesmo guiar, o resto. (PETERS, 2004:278) Para que o Brasil, país em desenvolvimento, possa atingir um potencial competitivo no mundo globalizado e acelerado, será necessário contar com a quantidade adequada de profissionais de áreas reconhecidamente promotoras de inovação. As profissões que frequentemente são apontadas por especialistas, neste sentido, são as que se encontram no campo da Ciência e Tecnologia.
  • 21.
    21 De certa forma,é justamente o esforço de formação de mais engenheiros que completa o quadro que distingue a América Latina da Ásia emergente (INOVA ENGENHARIA, 2006). Complementando informações anteriores referentes ao relatório da UNESCO e buscando alguns dados mais recentes, encontramos em reportagem da revista Época online, números que comprovam que o Brasil forma anualmente cerca de quarenta mil profissionais na área, enquanto a Coréia do Sul garante noventa mil engenheiros e a China chega a formar seiscentos e cinqüenta mil profissionais, entre tecnólogos e engenheiros (ÉPOCA ONLINE, 2011). Assim, mesmo guardadas as proporções populacionais, a China forma percentualmente o dobro de profissionais que o Brasil considerando o número total de formados dividido por sua população total. A Coréia do Sul, por sua vez, chega a obter um percentual quase nove vezes maior de formação de profissionais versus população total que o Brasil, conforme por ser observado no quadro que se segue. Tabela 2 – Cruzamento de dados de formação de profissionais e dados população total População Total Profissionais Formados % profissionais formados/população total Brasil 193.733.800 40.000 0,021% China 1.331.460.000 650.000 0,049% Coréia do Sul 48.747.000 90.000 0,185% Fonte: Os autores: dados de formação de profissionais (ÉPOCA ONLINE, 2011) e dados de população total (Banco Mundial, Indicadores do Desenvolvimento Mundial8 ) Esta situação é difícil de reverter a curto prazo, especialmente porque o Brasil possui uma proporção percentualmente pequena de sua população entre 18 e 24 anos na Universidade (independente do curso considerado): cerca de 10% contra mais de 80% nos EUA e na Coréia do Sul. A França chega a contar com mais de 50% dos jovens na Universidade e mesmo países latino americanos como Argentina, Equador, Costa Rica e Venezuela contam com mais de 20% (INOVA ENGENHARIA, 2006). Sendo assim, a educação ganha cada vez mais destaque como protagonista de um novo cenário com crescimento econômico. O pano de fundo pode ser caracterizado como um ambiente de geração e disseminação de conhecimento em grande escala, 8 = Dados do site foram atualizados em: 26 de abr de 2011 Disponível em: http://data.worldbank.org/brazilian-portuguese?cid=GPDptbr_WDI Acesso em 26/05/2011 às 00:24
  • 22.
    22 fundado no amploacesso às tecnologias de informação e comunicação, no desenvolvimento de competências profissionais e humanas adequadas às necessidades da sociedade atual. Por esta razão, é possível identificar a necessidade de criação de um espaço de aprendizagem diferente daquele em que os jovens brasileiros são, em geral, formados atualmente. Observando escolas públicas e privadas no Brasil e no exterior, pode-se dizer que a maioria delas ainda vive/sobrevive coberta por uma cúpula de vidro imaginária em que muitos educadores ficam do lado de dentro assistindo às tsunamis das mudanças externas sem alterar em nada a rotina em suas práticas no ambiente escolar. O estranho é perceber que, quando do lado de fora, em suas casas e outros ambientes que não sejam a escola, estes mesmos educadores convivem com inúmeras conseqüências das mudanças ocorridas no mundo e já têm incorporadas muitas delas em suas vidas pessoais. Os pontos apresentados até aqui mostram a escola, sob o ponto de vista do aluno, como um lugar em que o conhecimento é descolado de sua rotina, um local no qual é difícil dar sentido à vida, condição fundamental para qualquer ser humano e, por conseguinte, qualquer projeto humanitário. Todo este cenário facilita a compreensão das razões que tornam cada vez mais difícil provocar o aluno de Ensino Médio a encantar-se com o conhecimento, principalmente nas áreas das ciências aplicadas. Cabe pontuar que pouca coisa no ambiente escolar tradicional atende aos jovens atualmente cursando o Ensino Médio, para o qual o projeto aqui apresentado foi pensado. Assim, uma pergunta que surge necessariamente antes da elaboração deste projeto é: quem é esse jovem do Ensino Médio? Segundo o MEC, a idade adequada para este nível de escolaridade é de 15 a 17 anos (PARÂMETROS CURRICULARES NACIONAIS, 2000:6). Assim, podemos considerar que, apesar dos desvios de escolarização líquida (índice que mostra quantos estudantes frequentam a série considerada ―correta‖ pelo MEC em relação à sua idade, ou seja, quando não há distorção idade/série), esta é uma informação importante para a compreensão deste jovem, que pode ser conceituado de forma ampla dentro da chamada geração Y.
  • 23.
    23 Geração Y (ouMillenials) é o nome dado ao grupo nascido entre 1980 e 2000 (ZEMKE; RAINES; FILIPCZAK, 2000). Esses jovens são frequentemente caracterizados por já terem nascido em um mundo com computador e, mais recentemente, com internet. Em função disso, sabem lidar melhor com grandes quantidades de informação e são pesquisadores por natureza. Além disso, cabe ressaltar que encontrar significado para a própria vida é uma característica pulsante desta geração. Assim, como citado na introdução, o modelo tradicional de ensino não está preparado para este perfil e muitas vezes afasta o educando de alguns princípios básicos necessários à sua aprendizagem (e que fazem parte de seu dia a dia no contato com a tecnologia) como a curiosidade, a livre expressão de idéias e a colaboração. Levando-se em conta que a ―educação emancipadora‖ preconizada por FREIRE (2005) é aquela que desenvolve o sujeito autônomo, consideramos que uma educação emancipadora na formação para a ciência e a tecnologia se faça necessária. HERNANDEZ (2007), citando os pensamentos de Bell Hooks e Sonia Nieto sugere: ―uma educação para indivíduos em transição, que construam e participem de experiências vivenciadas de aprendizagem, pelas quais aprendam a resolver questões que possam dar sentido ao mundo em que vivem, de suas relações com os outros e consigo mesmo‖ (HERNANDEZ, 2007:15). Estes pensamentos podem ser complementados com a metáfora sugerida por Tião Rocha, educador do Vale do Jequitinhonha que há 12 anos desenvolve uma educação ―sem escolas‖, em sua palestra no I Encontro Internacional de Educação9 : ele propõe, além do uso das TIC‘s – Tecnologias da Informação e Comunicação –, o uso mais animado das TAC‘s – Tecnologias da Aprendizagem e da Convivência. Se deixarmos de lado a questão pedagógica, mesmo sob o ponto de vista do espaço físico e a maneira de ocupá-lo, suas dimensões, o desenho arquitetônico e a distribuição do mobiliário das escolas de hoje, constata-se que são idênticos aos das 9 I Encontro Internacional sobre Educação – Arte e Analfabetismo Funcional. Seminário aberto ao público realizado nos dias 1 e 2 de dezembro de 2008 no Auditório Gilberto Freyre (Palácio Gustavo Capanema - Rua da Imprensa 16, Centro – Rio de Janeiro / Brasil). Tião participou da Mesa III: Quebrando Modelos – Interações Horizontais, no dia 01 de dezembro as 15:00.
  • 24.
    24 escolas da eraindustrial e produzem uma percepção de um ambiente em que seus usuários ficam passivamente recebendo informações, sem poder de escolha. Neste sentido HERNANDEZ (2007) ressalta em sua epígrafe a clássica frase do Diretor das Bibliotecas da Academia de Ciências da China: Quando as pessoas estão sentadas em cadeiras tradicionais, pensam de modo tradicional. Se o desejo for o de promover mudanças, é necessário remover o lugar onde estão sentadas. (HERNANDEZ, 2007:11) Estes espaços a que nos referimos, quase inalterados desde a sua criação, hoje são ocupados por jovens multitarefas, dinâmicos e sedentos por desafios. Se traçarmos o perfil desta geração digital, é possível encontrar prós e contras deste novo tipo de comportamento que é reflexo de uma época que, com sua velocidade e constantes inovações, intensificou em grande medida o imediatismo natural dos adolescentes e jovens em geral. O costume de estar a apenas alguns ―cliques‖ da entrega de produtos, conteúdos e sistemas dificulta o engajamento e o investimento de um tempo um pouco maior a um único tema. Em contrapartida, TAPSCOTT (2010) entrevistou cerca de dez mil jovens para escrever o livro ―A Hora da Geração Digital‖ e constatou que eles trazem consigo novas formas de pensar, como por exemplo, a valorização da liberdade de escolha e expressão, o gosto pela customização e colaboração, o desejo por buscar novas informações e a importância dada à integridade de pessoas e empresas. Segundo MATTAR (2010), os jovens - aqueles que nasceram em 1980 ou depois, ou seja, pertencentes à já citada geração Y, possuem, entre outras, as seguintes características: Habilidade para ler imagens visuais – são comunicadores visuais intuitivos; habilidades espaciais/visuais e de integração entre o virtual e o físico; Descoberta indutiva – aprendem melhor por descoberta do que ouvindo; desdobramento da atenção – são capazes de mudar sua atenção rapidamente de uma tarefa para outra, e podem escolher não prestar atenção em coisas que não lhes interessam;
  • 25.
    25 Tempo de respostarápido – são capazes de responder rapidamente e esperam respostas rápidas como retorno. (MATTAR, 2010:12) O quadro de estilos de aprendizagem - novo milênio e milênio anterior, proposto por DEDE (apud MATTAR, 2010) apresenta as diferenças mais significativas a serem analisadas: Tabela 3 - Estilos de aprendizagem do novo milênio versus milênio anterior Estilos de aprendizagem do novo milênio Estilos de aprendizagem do milênio anterior Fluência em múltiplas mídias; valoriza cada uma em função dos tipos de comunicação, atividades, experiências e expressões que ela estimula. Centra-se no trabalho com uma mídia única, mais adequada ao estilo e às preferências do indivíduo. Aprendizado baseado em experiências de pesquisa, peneira e síntese coletiva, em vez da localização e absorção das informações em alguma fonte individual melhor; prefere aprendizado comunal em experiências diversificadas, tácitas e situadas; valoriza o conhecimento distribuído por uma comunidade em contexto, assim como o conhecimento de um indivíduo. Integração individual de fontes de informação explícitas e divergentes. Aprendizado ativo baseado em experiência (real e simulada) que inclui oportunidades frequentes para reflexão (por exemplo, incluindo experiências na simulação Virtual University, em um curso sobre liderança em Universidade);valoriza estruturas de referência bicêntricas (em que é possível enxergar os objetos por dentro e por fora) e imersivas, que infundam orientação e reflexão no aprendizado por fazer. Experiências de aprendizagem que separam ação e experiência em fases distintas.
  • 26.
    26 Expressão por meiode teias não lineares e associativas de representações em vez de histórias lineares (por exemplo, criar uma simulação e uma página Web para expressar a compreensão em vez de escrever um artigo); usa representações envolvendo simulações ricamente associadas e situadas. Usa multimídia ramificada, mas altamente hierárquica. Codesign de experiências de aprendizado personalizadas para necessidades e preferências individuais. Enfatiza a seleção de uma variante precustomizada de uma gama de serviços oferecidos. Adaptado de: Quadro 1.2 – Estilos de aprendizagem – novo milênio e milênio anterior - MATTAR, João, 2010: 13) Ao serem indagados por um dos autores deste projeto em entrevista informal sobre as formas que consideravam mais interessantes para aprender, os adolescentes do Ensino Médio de cinco turmas diferentes – duas de um CIEP e três de uma escola particular – consideraram a aprendizagem em rede e a convergência das mídias como o caminho que poderia gerar maior interesse deles pela aprendizagem. Em oposição a isso, o educador da atualidade, na maioria dos casos, ainda se encontra apenas como transmissor de informações, fatos e acontecimentos. Embora o ideal seja uma educação não fragmentada, ou seja, um ensino sem disciplinas compartimentando o conhecimento, como defende Edgar Morin (2004), seria muito difícil enfrentar uma mudança absolutamente radical. Um possível caminho é fazê-la lentamente, começando, por exemplo, por uma postura mediadora do educador, atuação bem diferente do arquetípico ―professor detentor de todo conhecimento‖. Agindo desta forma e conectando o conteúdo aos temas da atualidade, poderá contribuir com o movimento do educando no sentido de descobrir que componentes curriculares como Física, Química, Biologia e Matemática nos ajudam a descrever o mundo em que vivemos, a conhecer e desvendar as tecnologias existentes, além de servir de base para o aparecimento de tecnologias futuras. Em certas ocasiões o professor não tem os recursos necessários para desenvolver atividades que propiciem isto aos alunos. Outras vezes, a precária formação docente dificulta o acesso a situações e leituras que façam – ele mesmo - repensar sua práxis,
  • 27.
    27 assim como adotaruma postura mais investigativa para encontrar caminhos possíveis. Mesmo diante de alguma adversidade, o educador não pode desconsiderar a sua capacidade de questionar, indagar as teorias e práticas, a fim de manter-se em contínuo aprendizado. Diariamente as pessoas assistem e participam de acontecimentos e mudanças no entorno em que vivem, adaptam-se às alterações sociais e afetivas, às facilidades e dificuldades em reorganizar idéias e a dar novo significado a experiências e conceitos. Ou seja, a interação com o meio, a interação com outra pessoa... Todos esses movimentos são bastante naturais para o ser humano. A grande mudança ocorre nos meios de comunicação e difusão, que possibilitam que a interatividade não esteja circunscrita apenas na troca um a um, ou de um sujeito com uma máquina, antes ainda, eles permitem a participação dos indivíduos e da sociedade na produção de conteúdos e produtos. A interatividade passa de um conceito antes restrito ao mundo da informática e dos computadores pessoais para o status de existir como um hábito irreversível da vida. Portanto, podemos perceber o empoderamento do ―nós‖, como uma sociedade integrada e com grande fluxo de informação, na qual o indivíduo ganha força através do coletivo, e, consequentemente, recebe estímulo a sair de sua passividade e atuar na concretização de seus anseios. O educador precisa vivenciar a interatividade com os educandos e propor a construção coletiva do conhecimento, ao invés de querer transmiti-lo unilateralmente. Em sala de aula, ele precisa ser mais do que instrutor, treinador, parceiro, conselheiro, guia, facilitador, colaborador. Deve formular problemas, provocar situações, arquitetar percursos, mobilizar inteligências múltiplas e coletivas na experiência do conhecimento. O educando deve experimentar a criação do conhecimento enquanto participa, interfere, modifica. É a oportunidade que o educando tem de deixar o lugar da recepção passiva de onde ouve, olha, copia e presta contas, para se envolver com a proposição do educador. Não existe grau zero de conhecimento; uma pessoa não é uma entidade isolada. O cérebro é um órgão que constrói o mundo e a pedagogia deveria incorporar os saberes que organizam as circunstâncias dessa construção. Isso implica uma aprendizagem
  • 28.
    28 contextualizada, que devetrazer ao educando o mundo e toda sua beleza, mas também as incertezas, paradoxos, as polaridades sociais e constantes mudanças. Uma aprendizagem consequente deve levar o educando não só a entender o que aprendeu, mas possibilitar-lhe oportunidades para criar, dentro de seu universo de atuação. (SOUZA; DEPRESBITERIS; MACHADO, 2004:18) O conceito de interatividade, portanto, vai além da simples iniciativa de investir em uma sala de aula com computadores ligados à internet. SILVA (2010) defende que antes disso (ou pelo menos em paralelo), é preciso mudar a forma já cristalizada de transmissão da informação. Afinal, seria simplista imaginar que o fato de oferecer computadores de última geração resolveria todas as questões. A inovação essencial para a mudança no aprender é a pedagógica. Oferecer computadores sem mudar a forma de usá-los surtirá pouco ou nenhum efeito. Alguns estabelecimentos educacionais compram equipamentos de realidade virtual, carteiras conectadas ao computador do professor e à rede, entre outros gadgets eletrônicos. Entretanto, caso essas ferramentas sejam utilizadas para realizar as mesmas funções de ―transmissão de informação professor-aluno‖, nada mudará. O mais importante não é a tecnologia das ferramentas, mas um novo estilo de pedagogia que preza pela participação, cooperação e multiplicidade de conexões entre todos os envolvidos no processo comunicacional de construção do conhecimento (SILVA, 2010). As ferramentas tecnológicas são ótimos potencializadores deste processo, mas não garantem por si só nenhuma interatividade. Nesse sentido, VILLAS-BOAS e colaboradores (2009) afirmam: A educação em Ciências deve também ser objeto de ações inovadoras sob o ponto de vista pedagógico, complementares ao ensino formal, capazes de contribuir para o aprimoramento da formação continuada dos educadores de Ensino Médio. (VILLAS-BOAS, 2009:5) Com isso criam-se as condições para que os estudantes vivam um processo educacional baseado na experimentação, ou seja, atividades que despertem para a aplicabilidade do conhecimento tecnológico produzido pelo campo das ciências aplicadas.
  • 29.
    29 Os comentários sobreas demandas da atualidade, a situação das escolas, dos educandos e dos educadores, os assuntos emergentes e currículos, as necessidades de profissionais das áreas de Ciência e Tecnologia, a discussão das propostas educacionais existentes versus pedagogias desejáveis, entre outros temas tratados neste estudo reforçam o entusiasmo dos autores pela criação de um ambiente de aprendizagem em que curiosidade, interações em diversos níveis, diálogos, expressões de idéias, o uso de múltiplas linguagens e a aprendizagem colaborativa sejam os elementos-chave da proposta. Para os autores, um lugar ideal para aprender pode ser descrito da seguinte forma: gente reunida, problemas desafiadores o bastante para estimulá-los (sem exageros para não desanimá-los) e um mediador que entenda o papel que lhe cabe como facilitador da aprendizagem, problematizando situações e conceitos, valorizando a investigação, o compartilhamento das dúvidas e das soluções possíveis, entendendo que os equívocos são naturais, esperados e até desejados, pois oferecem oportunidades de novas buscas e aprendizagens. Um ambiente com tempo para formular hipóteses e que não tenha compromisso com um programa oficial, uma vez que o conteúdo será mais interessante caso se relacione às experiências da vida e não exclusivamente com o livro didático. Toda essa atividade intelectual deve ocorrer em um local que permita o trânsito livre, a autonomia, a escolha pelo modo de aprender e de sistematizar o conhecimento construído. Um espaço que respeite o ritmo de cada um e mobilize o grupo em favor de propostas coletivas de produção, de utilização do tempo e do espaço, de distribuição de tarefas, de compartilhamento de idéias de socialização daquilo que se conhece. 3. A HISTÓRIA DO PROJETO (E DE TANTOS OUTROS...) 3.1) Considerações gerais Ao pensar o ambiente de aprendizagem que é apresentado neste projeto, foi levado em conta o desejo dos integrantes do grupo em relação à educação, ou seja, antes mesmo de atender às demandas acadêmicas ou dos propósitos de empreendedorismo e inovação, considerou-se a importância de que o desejo de uma educação original e feliz,
  • 30.
    30 sem comprometer aqualidade, fosse contemplado, para que mais ambientes como este possam se disseminar, ―contaminar‖ os sistemas de ensino e, em um intervalo de tempo não tão longo, seja possível a existência de escolas nas quais se aprende a pensar, compartilhar, criar e colaborar com o bem estar coletivo e o desenvolvimento sustentável em todos os seus âmbitos. Com um pouco de ousadia, pode-se dizer que este mesmo ambiente pode ser implementado inclusive nas organizações. Podemos e devemos inovar o modo como conduzimos a aprendizagem e, com isso, ir modificando gradativamente o nível de exigência e criticidade dos consumidores dos serviços de educação, sejam eles públicos ou privados, como no princípio da circularidade, de MORIN (2004) – em que o indivíduo é ao mesmo tempo produto e produtor, causador e afetado. A melhora da educação leva à melhora dos sujeitos, que por sua vez leva à melhora ainda mais significativa da educação, e, como conseqüência, o ambiente e o sistema de ensino melhoram. Na entrada da Escola da Ponte, em Portugal, existe um cartaz com a fotografia da escola e uma frase atribuída à Clarice Lispector: ―Mude, mas comece devagar, porque a direção é mais importante do que a velocidade” (Anexo 1 pag.150). De certa forma, esta frase reflete também o espírito deste trabalho: investir na mudança orientando-se por onde se quer chegar e por quais motivos. Entre o desejo de mudança na Educação e o que podemos oferecer para iniciá-la está o ambiente de aprendizagem que chamaremos de Sala Interativa. Este projeto teve sua origem no estudo preliminar para a criação de uma ―sala de aula do futuro‖ realizado pelo Instituto Gênesis, da PUC-Rio de Janeiro junto a alguns parceiros de cooperação técnica: Fundação Planetário da Gávea, Secretaria de Educação do Estado do Rio de Janeiro, Departamento de Educação da PUC – Rio de Janeiro e Núcleo Avançado em Educação – NAVE, do Instituto Oi Futuro. Em novembro de 2010, uma versão ainda em fase de construção foi apresentada em um Workshop promovido pelo Instituto Gênesis da PUC-RJ10 , sob orientação do 10 O Instituto Gênesis, o Planetário, a Secretaria de Educação do Estado do Rio de Janeiro, o Departamento de Educação PUC-Rio e Oi Futuro, realizaram, em 18/11/2010, o Worshop Sala de Aula Interativa. O objetivo do evento foi expor novos mecanismos existentes para complementar o ensino.
  • 31.
    31 Professor Engenheiro JoséAlberto Sampaio Aranha. Este material embrionário foi utilizado como ponto de partida para o trabalho aqui desenvolvido. Desta forma, além de serem atendidas as exigências acadêmicas às quais estamos submetidos para a conclusão da pós-graduação em Gestão do Conhecimento e Inteligência Empresarial, seria possível desenvolver uma proposta executável de um ambiente de aprendizagem inovador. O recorte do tema Educação e Tecnologia fez emergir um diagnóstico que indicava o déficit progressivo de carreiras da área das Ciências Exatas, em especial a Engenharia, que são reconhecidamente promotoras de inovação e que era parte da motivação do projeto original. Para desenhar os primeiros esboços da ―Sala de aula do futuro‖, levou-se em conta a hipótese de que uma das causas do desinteresse dos jovens por estas carreiras poderia estar no baixo desempenho de estudantes do Ensino Médio. Este argumento foi reforçado pela reportagem da Revista Inovação em Pauta, n° 6 - ano 2009, publicação da FINEP – Financiadora de Estudos e Projetos, trazida por um dos integrantes do grupo após o surgimento da discussão nas aulas de orientação do MBKM. Assim, apesar de não estar mais diretamente relacionado ao projeto inicial (Sala de Aula do Futuro), o projeto ―Sala interativa‖ surgiu a partir da mesma demanda e atenderá à mesma necessidade de despertar o interesse dos alunos nas áreas de ciência e tecnologia. Para viabilizar o projeto, foram definidos alguns pontos importantes para o desenvolvimento posterior da proposta: - o objetivo geral é a aproximação dos estudantes do campo da Ciência e Tecnologia; - o ambiente de aprendizagem é complementar à Educação Básica, atendendo preferencialmente estudantes do Ensino Médio; - há a possibilidade de ser implementado em ambientes escolares e não escolares para visitação pública com agendamento previsto; Local: Centro Loyola de Fé e Cultura/PUC-Rio (Estrada da Gávea, nº 1 - Gávea – RJ). Entre os palestrantes constavam: Prof. José Alberto Sampaio Aranha/PUC-Rio, Prof. Luíz Humberto Villwock, o Prof. José Eduardo A. Fiates, Prof. Paulo Reis, Prof. Rique Nitzsche e Mônica Couto.
  • 32.
    32 - os conteúdosdisponíveis para exploração e discussão pertencem à área de Física; - as dinâmicas de utilização do ambiente são orientadas por um conjunto de inovações pedagógicas renováveis a partir da experimentação, registro e avaliação. Foi feita também uma busca por informações sobre outras iniciativas e, entre as escolas que já trabalham de forma inovadora, observou-se que os alunos do Núcleo Avançado em Educação – NAVE, do Instituto Oi Futuro (que tem um modelo educacional diferenciado fortemente apoiado no uso das tecnologias), tiveram um desempenho superior ao das escolas estaduais de Ensino Médio nos resultados de 2010 do SAERJ - Sistema de Avaliação da Educação do Estado do Rio de Janeiro – como demonstram os dados nas tabelas de percentual de acertos abaixo: Tabela 4- Resultado Língua Portuguesa SAERJ - Sistema de Avaliação da Educação do Estado do Rio de Janeiro. Língua Portuguesa Percentual de acertos de todas as escolas de Ensino Médio Regular Percentual de acertos do NAVE/RJ 1ª série 62,2% 88,3% 2ª série 44,6% 70,0% 3ª série 55,8% 79,5% Fonte: Dados fornecidos pela Secretaria de Educação do Estado do Rio de Janeiro e cedidos pelo NAVE para nosso trabalho. Tabela 5 - Resultado Matemática SAERJ - Sistema de Avaliação da Educação do Estado do Rio de Janeiro. Matemática Percentual de acertos de todas as escolas de Ensino Regular Percentual de acertos do NAVE/RJ 1ª série 33,2% 66,7% 2ª série 62,1% 93,4% 3ª série 49,9% 70,1% Fonte: Dados fornecidos pela Secretaria de Educação do Estado do Rio de Janeiro e cedidos pelo NAVE para nosso trabalho.
  • 33.
    33 Assim, apesar deainda incompleto, o diagnóstico e as relações entre uma pedagogia diferenciada, desempenho dos alunos e motivação com as disciplinas de ciência aplicada já começava a surgir. 3.2) Entrevista com Professor Aranha11 Durante o processo de elaboração do projeto houve a necessidade de contatar o Professor Engenheiro José Alberto Sampaio Aranha para obter mais esclarecimentos sobre o projeto original e avaliar se o percurso pretendido estava alinhado com os objetivos gerais: aproximar os estudantes do campo da Ciência e Tecnologia e promover um ciclo permanente de inovação pedagógica. O diretor do Instituto Gênesis, incubadora de empresas da PUC – RJ, Prof. Aranha, além de dar orientações quanto ao formato modular do projeto, apresentou uma série de iniciativas, já em andamento, similares a esta proposta. Dentre elas, comentou sobre as Praças do Conhecimento, projeto da Prefeitura do Rio de Janeiro que pretende oportunizar o acesso à cultura e à educação profissionalizante em áreas de vulnerabilidade social. As praças formadas por dois edifícios devem ocupar, em média, área de 1,5 mil m². O prédio maior terá três pavimentos, onde ficarão a biblioteca digital, as salas de aula, o laboratório e o setor de administração. No outro edifício, de desenho circular, será abrigada a sala de cinema. Os dois prédios serão interligados por uma rampa. Já na área externa, haverá uma pista de skate e um espaço para recreação. Destinado principalmente aos adolescentes dos bairros carentes, o novo equipamento oferecerá cursos profissionalizantes nas áreas de tecnologia da informação e produção gráfica, com treinamentos sobre design gráfico, web design, computação gráfica, produção de vídeo e fotografia, entre outros. O objetivo é facilitar o ingresso desses jovens no mercado de trabalho. (ROCHA, 2010: s/n) 11 O Professor Aranha recebeu os integrantes Renato Gil Amaral e Mônica de Menezes Couto, no dia 30 de março de 2011, às 18:00 , na sede do Instituto Gênesis – PUC-Rio para uma entrevista sobre o Projeto Sala de Aula Interativa.
  • 34.
    34 Segundo o professorAranha, o problema da resistência na aptidão para Física está na maneira de o professor transmitir o conhecimento, portanto é essencial promover um novo estilo de pedagogia sustentado por uma modalidade comunicacional que supõe interatividade, isto é, participação, cooperação, multiplicidade de conexões entre informações e atores envolvidos. Durante a entrevista informal ele ressaltou ainda que o grande desafio do professor reside em modificar sua comunicação em sala de aula e na educação, e isso significa modificar sua autoria enquanto docente e inventar um novo modelo de educação, desmistificando a tecnologia e fomentando a criatividade e a inovação. Para ele, isso só pode ser feito através de provocações, ou seja, instigando o aluno e não apenas passando conteúdo, para que as pessoas a se sintam estimuladas a buscar coisas novas. Ele também comentou sobre a mudança da Era Industrial para a Era do Conhecimento, citada previamente na introdução deste trabalho. Com relação às mudanças percebidas durante esse período, o professor Aranha acredita que existem duas grandes variáveis: A) A relação do homem com o trabalho - depois dos anos 2000, a ―geração Y‖, começou a entrar no mercado e isso mudou drasticamente a relação do homem com o trabalho. O homem não trabalha mais por trabalhar, ele quer também bem-estar. Nessa Era do Conhecimento é preciso criar ambientes de inovação que atendam às constantes mudanças desse sistema. As pessoas precisam pensar em como planejar e fazer gestão da vida profissional e ao mesmo tempo ter prazer no que estão fazendo. B) A relação do homem com a natureza - De acordo com o Professor Aranha, o ser humano tinha maior capacidade de observação, quando tinha mais contato com a natureza, pois, entendendo a Natureza, consegue-se entender os conceitos, e em geral, o homem está se afastando disso. Da mesma forma, está se afastando de seus semelhantes, por isso, é importante mudar esse modelo. É preciso observar de uma maneira diferente, perceber o outro, interagir, comunicar e negociar o tempo inteiro. O grande desafio é criar ambientes de inovação em que as pessoas trabalhem em grupos e construam pontes ao invés de muros entre eles.
  • 35.
    35 Aranha alertou sobreo decréscimo de engenheiros no Mundo, a ociosidade das vagas nas Escolas de Engenharia e a evasão das pessoas no Curso de Engenharia (cerca de 50% não terminam o Curso), além de comentar sobre a necessidade de criar um Programa para criar mais vagas em Engenharia, ocasião em que mencionou iniciativas, como o REENGE (REENGENHARIA DO ENSINO DE ENGENHARIA) e o PRODENGE (PROGRAMA DE DESENVOLVIMENTO DAS ENGENHARIAS) ―O REENGE tem como principal objetivo reestruturar o ensino superior, incentivando a realização de diferentes experiências de ensino como implantação de módulos de aprendizagem virtual, utilização de recursos computacionais, atividades de pesquisa e desenvolvimento experimental, na constante atualização de profissionais. A principal motivação para a reformulação dos currículos de Engenharia foi a rapidez dos avanços tecnológicos e a crescente informatização dos meios de produção. Busca-se portanto formar engenheiros com uma visão mais sistêmica e com uma sólida formação básica.O PRODENGE (Programa de Desenvolvimento das Engenharias), resulta de um interesse do Governo Federal, através da FINEP (Financiadora de Estudos e Projetos), com o apoio do CNPq (Conselho Nacional de Desenvolvimento Científico e Tecnológico), SESU (Secretaria de Educação Superior) e CAPES (Coordenação de Aperfeiçoamento de Pessoal de Nível Superior), em tornar o Brasil mais competitivo, através de seus engenheiros e empresas.‖ (REENGE, 2011:s/n) Finalmente, o Professor Aranha relatou que já é possível perceber no Brasil essa preocupação em criar ambientes propícios para a inovação em grupo. Segundo ele, o Brasil começou a investir em ciência a partir da formação de doutores, após esta fase, começamos a vivenciar a tecnologia e a discutir a questão de patentes e de propriedade intelectual, que são processos que se caracterizam por um trabalho individual. Ressaltou também que não adianta o grupo elaborar o Projeto da Sala Interativa e o mesmo ficar guardado. É necessário que o Projeto se transforme em um bem ou em um serviço e que as pessoas o utilizem, para que se caracterize como uma inovação que permite uma relação social, ou seja, aproveitamento em escala.
  • 36.
    36 Nesse contexto, recomendouque o grupo de pesquisa do Projeto Sala Interativa cumprisse etapas importantes, a saber: 1º) Trabalhar o Modelo (nova proposta pedagógica) 2º) Estruturar o Projeto ―Piloto‖; 3º) Verificar como se manifesta na prática a Sala de Aula Interativa; 4º) Construir um empreendimento para implantar em várias escolas. 3.3) Entrevista com a Professora Maria Lúcia Horta12 O quarto ponto colocado pelo Professor Aranha foi ao encontro de outras opiniões de especialistas no assunto. Em entrevista com a Professora Maria Lúcia Horta, do Departamento de Ciências Humanas, Sociais e da Vida da FINEP, o fator identificado pela professora como mais problemático é a escala em que estas iniciativas podem acontecer. Muitas vezes existem iniciativas interessantes, mas não é possível aplicá-las em larga escala e beneficiar uma quantidade mais representativa de alunos e, com isso, interferir nas políticas públicas. Ela afirmou também que é necessário investir mais em áreas “hard”, ou seja, aquelas que correspondem às carreiras das Ciências Exatas. Comentou, ainda, que o custo e o tempo para a formação nesta área são maiores do que nas demais e talvez isso também colabore pela busca, por parte dos jovens, por carreiras nas áreas sociais. Além disso, foi colocado que qualquer iniciativa de projetos de Ciência, Tecnologia e Educação com o Ensino Médio como público-alvo é válida. Ela reforça, entretanto, que, de acordo com a experiência da FINEP referente aos projetos financiados, os que obtiveram melhores resultados foram aqueles em que havia maior interação dos educandos com os materiais e com os educadores, ou seja, aqueles em que os alunos podiam experimentar, criar, ter mais autonomia. 12 A Professora Maria Lúcia Horta recebeu Mônica de Menezes Couto no dia 14 de Fevereiro de 2011, às 10:00 , na sede da FINEP, para uma entrevista sobre as iniciativas já existentes, e apoiadas por este órgão financiador, relacionadas à aproximação e envolvimento de estudantes do Ensino Médio do campo da Ciência e Tecnologia.
  • 37.
    37 3.4) Resultados ehistórias de sucesso Como já citado anteriormente, existem, no Brasil e no mundo, diversas iniciativas a favor de uma educação menos bancária, com modelos inovadores. Esses empreendimentos vêm trazendo resultados com relação à postura dos alunos em sala de aula, aumento no nível de aprendizado, qualidade no rendimento das aulas, aumento do nível de aprovação, dentre outros impactos positivos. Em continuação a alguns exemplos já citados na introdução, uma outra iniciativa que vale ser citada é o projeto Ensino Médio Inovador (EMI, 2011), que possui cinco pontos centrais: acréscimo de 200 horas na carga horária do Ensino Médio a cada ano; escolha de grade (o aluno pode escolher 20% da sua grade curricular, dentro de atividades oferecidas pela escola); atividades experimentais (são enfatizadas práticas como viagens, aulas em laboratórios e oficinas); valorização da leitura; e garantia da formação cultural do aluno. Os recursos são oriundos do Governo Federal que repassa às Escolas pelo Programa Dinheiro Direto na Escola, após a aprovação dos Planos de Ações Pedagógicas apresentados pelas secretarias estaduais de educação. Uma parte dessa verba é destinada para a melhoria da infraestrutura das escolas selecionadas para o EMI e para viagens de estudantes a lugares como museus, exposições etc. O governo estadual fica responsável pela capacitação pedagógica dos professores e pelo pagamento da gratificação dos professores. O relatório ―As desigualdades na Escolarização no Brasil‖, do Conselho de Desenvolvimento Econômico e Social (CDES, 2010), ressalta a importância desse Programa, mostrando que apenas 51% dos jovens de 15 a 17 anos cursam o Ensino Médio. ―Entre os mais ricos, eles são 78%. Já entre os 20% mais pobres, 32%‖. (CDES, 2010:33) Outra iniciativa que vem ocorrendo desde 1986 é o PROVOC – Programa de Vocação Científica, criado pela FIOCRUZ que já envolveu cerca de 330 pesquisadores em orientação acadêmica de mais de 900 alunos do Ensino Médio. Ao todo, são 22 escolas públicas e privadas que têm participado do processo de implantação e consolidação da iniciação científica do Ensino Médio. Além disso, mais de 40
  • 38.
    38 profissionais estão mobilizadosde forma permanente no acompanhamento pedagógico. Hoje em dia, o PROVOC é uma experiência institucional que ultrapassa o campus da FIOCRUZ do Rio de Janeiro, atuando também nas unidades da FIOCRUZ de Recife, Salvador e Belo Horizonte, além de o Programa ter se difundido para outras áreas de conhecimento (química, física, matemática e informática) e para outras instituições (PUC, CBPF – Centro Brasileiro de Pesquisas Físicas, CENPES/Petrobras – Centro de Pesquisa e Desenvolvimento Leopoldo Miguez de Mello e IMPA/MCT – Instituto de Matemática Pura e Aplicada). Segundo FERREIRA (2003), em seu artigo ―Concepções da iniciação científica no Ensino Médio: Uma proposta de pesquisa‖, a participação de profissionais gabaritados na orientação de alunos têm sido muito importante para a preparação dos mesmos para os cursos de graduação, como vemos no trecho abaixo: A ampla e abrangente participação de pesquisadores de renomadas instituições científicas, como orientadores de iniciação científica de jovens que ainda nem sequer fizeram suas escolhas profissionais, tem sido fundamental para discutir a superação de modelos arcaicos de formação. (...) O aluno do Provoc parece estar melhor preparado para ingressas nos cursos de graduação. (FERREIRA, 2003:117) Outro programa que escolhemos Apresentar é o ―Mão na Massa‖, trazido da França para o Brasil (São Paulo) em 2001 em cooperação entre as Academias de Ciências dos dois países. Incentivar o ensino de ciências no ensino fundamental é o objetivo principal do Programa. Atualmente, o projeto ocorre também no Rio de Janeiro, em São Carlos e em Ribeirão Preto e atende jovens e adultos, tendo como base o investimento freqüente na formação de docentes. Durante os encontros, os professores utilizam atividades experimentais que propiciam o desenvolvimento da linguagem oral e escrita (DCC, 2011). Em 2001 60 professores desenvolveram o projeto com 1.940 alunos da 1ª a 4ª série em 3 escolas com sucesso, o que permitiu que o projeto se expandisse com êxito para outras escolas em 2002. Hoje são 28 escolas da rede municipal de São Paulo atendidas, implicando em 500 professores e mais de 18 mil alunos.
  • 39.
    39 O projeto acabapor promover um movimento de reorientação curricular na escola: alguns professores da rede estadual em São Paulo apontaram mudanças na postura em sala de aula e passaram a atuar como mediadores junto aos estudantes, atuando de forma mais ativa. Segundo eles, houve melhoria na qualidade das aulas, o que permitiu que incluíssem aspectos interdisciplinares. Com isso, apontamos o sucesso e o saldo obtidos em iniciativas similares e reforçamos nossa segurança de que o projeto Sala Interativa alcançará os resultados almejados. 4. A ESTRATÉGIA Após o diagnóstico, estudo do ambiente e levantamento de informações através de entrevistas e revisão bibliográfica, estabeleceu-se a estratégia de criação da sala de aula, ou seja, a definição de como seria a abordagem de todas as questões levantadas no início do trabalho. Um dos principais pontos de conflito era o fato de ser almejada pelo grupo uma inovação real, ou seja, o estabelecimento de diretrizes radicalmente diferentes do atual modelo de sala de aula, e, ao mesmo tempo, a compreensão de que existia a necessidade de criar um ambiente de aprendizagem que não fosse absolutamente paradoxal à sala de aula tradicional, já que, de certo modo, como uma atividade complementar à grade tradicional, a sala de aula interativa deveria conviver com a ―antiga sala de aula‖, complementando-a e enriquecendo-a. Deste modo, optou-se por fazer dois movimentos em seqüência: o primeiro explorou um percurso no sentido de estabelecer os parâmetros da sala de aula absolutamente ideal com base nos objetivos do trabalho. Ou seja, partindo dos objetivos gerais do projeto, definiu-se objetivos específicos e, por fim, atividades (metodologias) que deveriam ser realizadas neste ambiente para alcançar os resultados pretendidos. Neste período o grupo trabalhou com o cenário ideal como princípio de sua jornada de pesquisa, e se baseou em princípios pedagógicos para estabelecer as diretrizes. O outro segmento do grupo partiu para a construção de um novo modelo de negócio, estabelecendo uma inovação de valor também levando em conta os objetivos do projeto, mas, considerando, principalmente, a percepção de valor do cliente, ou seja, dos estudantes e a viabilidade do negócio. Para isso, foram utilizados os modelos dos livros ―Business Model Generation‖ e ―A estratégia do Oceano Azul‖.
  • 40.
    40 De certa forma,o objetivo desse caminho era, conforme colocado pelo Professor Aranha, trabalharmos primeiramente o modelo, ou seja, a nova proposta pedagógica, para apenas depois estruturarmos o projeto em si. Após a realização dessas pesquisas, cujo resultado pode ser visto a seguir, foram reunidas todas as percepções e buscou-se a interseção entre necessidades (de melhoria, de ruptura, de continuidade, entre outros) para finalmente estabelecer o que era preciso em termos físicos, espaciais e pedagógicos, para que as interações necessárias ocorressem. O objetivo do trabalho foi montar um modelo de negócio viável e replicável, através de um documento que permita a qualquer interessado iniciar seu próprio projeto de Sala Interativa, o Manual do Agente de Mudança (Anexo 3). 4.1) PESQUISA 1 – Estudo a partir dos Objetivos (Foco na questão pedagógica) Para a construção dos objetivos gerais e específicos e das metodologias, foi necessária a estruturação de dois instrumentos de visualização da proposta: um mapa conceitual (Anexo 2), para identificar o ―conceito‖ da Sala Interativa e fornecer àqueles que desejarem implementá-la uma visão do todo; e a relação de objetivos gerais /específicos e das metodologias, que seguem abaixo: A.1- Objetivos da Sala de Aula Interativa A.1.1- Objetivos Gerais: - Aproximar os estudantes do campo da ciência e tecnologia; - Promover um ciclo permanente de inovação pedagógica. A.1.2- Objetivos específicos: - Complementar o ensino formal na Área de Ciências da Natureza, Matemática e suas tecnologias, com recorte em Física; - Estabelecer conexões entre aprendizagem e a vida cotidiana; - Estimular a curiosidade e a criatividade;
  • 41.
    41 - Desmistificar atecnologia; - Desenvolver o ―pensamento complexo‖ (conceito de pensamento complexo de Edgar Morin)13 - Provocar a livre expressão de ideias em múltiplas linguagens; - Valorizar a diversidade cultural; - Incentivar o intercâmbio entre sujeitos com interesses distintos; - Promover o desenvolvimento da autonomia dos usuários da sala no seu processo de aprendizagem; - Promover a aprendizagem colaborativa; - Estimular a formação de redes de aprendizagem; - Desenvolver a inteligência coletiva; - Exercitar o uso das TIC's no processo de aprendizagem; - Despertar vocações nos usuários da sala; - Desenvolver a capacidade investigativa dos usuários da sala; - Incentivar a sistematização dos conhecimentos; - Desenvolver e aplicar as potencialidades do trabalho em rede; - Promover a interação entre educandos e educadores em torno de um objetivo comum; - Contribuir com a pesquisa em Educação; - Fornecer dados significativos sobre o desenvolvimento dos educandos em torno de conteúdos das áreas de conhecimento contempladas. A.1.3 – Metodologias As metodologias são as propostas de utilização da sala que permitirão o cumprimento dos objetivos a partir das atividades desenvolvidas. Optou-se por estabelecer uma forte ligação com a forma de ocupação e a distribuição de objetos de aprendizagem em função dos princípios pedagógicos adotados. Ou seja, as atividades do ambiente serão incorporadas ao projeto arquitetônico e, de acordo com os recursos oferecidos, proporcionarão maior ou menor grau de interatividade. 13 Refere-se ao pensador Edgar Morin e o seu conceito de pensamento complexo: ―A complexidade é um tecido (complexus: aquilo que é tecido em conjunto) cujos constituintes heterogêneos e contraditórios encontram-se inseparavelmente associados‖. (MORIN apud SILVA, 2010: 18)
  • 42.
    42 Para atender aospropósitos da sala a ser criada, considerou-se que os usuários (educandos e educadores) ficarão imersos em um ambiente no qual é possível criar, investigar, dialogar, compartilhar e aprender durante a permanência na sala. Organizado em módulos, que se caracterizam pelas possibilidades de exploração e tipo de intervenção a ser realizada pelo educando, o espaço permitirá o desenvolvimento de competências diversas, em especial, capacidade colaborativa e autonomia. São eles: M1 - Módulo de diálogo e convergência (Arena) – Este é o espaço mais importante da sala, porque é neste local que as ideias são estimuladas, a curiosidade é provocada, as conclusões são expostas, os desafios são propostos, os conceitos são apresentados, entre outras atividades de problematização, mediação, diálogo, exposição, compartilhamento, colaboração; M2 - Módulo de atividades – distribuição espacial de objetos de aprendizagem voltados para funções diversas: Função a – investigação, pesquisa,consulta, simulação, e atividades de exploração. Os objetos de aprendizagem podem ser: games, computadores conectados (rede e internet), pequena biblioteca, acesso aos projetos do acervo; Função b - sistematização dos conhecimentos elaborados, estruturação de projetos e elaboração de hipóteses a serem apresentadas no M1-Módulo de Diálogo e Convergência. Os objetos de aprendizagem oferecidos permitirão a produção em diferentes plataformas, e a disseminação na rede e em outros suportes de difusão do conhecimento das produções ocorridas. Função c - fruição – mais contemplativa, permite o contato com os conhecimentos já publicados em diferentes linguagens. Composto por dispositivos de vídeo e áudio individuais, entre outros dispositivos que permitem a apreciação de conteúdo já elaborado previamente.
  • 43.
    43 4.2) PESQUISA 2– Estudo a partir da Inovação de Valor (foco na percepção do cliente e viabilidade do negócio) Com base em todos os aspectos mapeados – a necessidade de engenheiros, a falta de interesse dos alunos em ciências aplicadas, as falhas do atual sistema educacional e conseqüente desempenho escolar insatisfatório, entre outros – optou-se por criar um novo modelo de negócio para as aulas de Física do Ensino Médio. Inicialmente pode soar estranho abordarmos o assunto escola com um olhar business, especialmente quando a intenção principal é atingir o ensino público com o projeto. Entretanto, ao incorporar uma visão de negócios à idealização do projeto, é possível trazer a preocupação que o ensino traga valor a todos os seus stakeholders, ou seja, o aluno, o professor, a sociedade, o mercado, entre outros. Afinal, este é o princípio fundamental ao pensar um modelo de negócio inovador: criar valor para todos os envolvidos, como colocado por OSTERWALDER e PIGNEUR: ―Atualmente a inovação em modelos de negócio está relacionada a criação de valor, para as empresas, para os clientes e para a sociedade.‖ (OSTERWALDER; PIGNEUR, 2010: 5)14 Para este trabalho será utilizado o modelo do livro ―Business Model Generation‖ em combinação com a metodologia do livro ―A Estratégia do Oceano Azul‖15 . Selecionamos o modelo do Business Model Generation (BMG) por ser de fácil entendimento para qualquer pessoa, mesmo que não tenha estudado administração. Nele, nove blocos simplificam o funcionamento de um negócio para que seja possível atingir um resultado inovador e viável, através de uma linguagem que pode ser compartilhada por todos os envolvidos, e, portanto facilitar a co-criação. 14 Tradução dos autores. Original: ―Ultimately, business model innovation is about creating value, for companies, customers, and society. It is about replacing outdated models.‖ 15 O livro dos autores Autores: Chan Kim e Renée Mauborgne (2005) apresenta uma nova maneira de pensar sobre estratégia, resultando em uma criação de novos espaços (o oceano azul) e uma separação da concorrência (o oceano vermelho). Os autores estudaram 150 ganhadores e perdedores em 30 indústrias diferentes e viram que explicações tradicionais não explicavam o método dos ganhadores. O que eles acharam é que empresas que criam novos nichos, fazendo da concorrência um fator irrelevante, encontram um outro caminho para o crescimento. O livro ensina como colocar em prática essa estratégia.
  • 44.
    44 Figura 1 -Business Model Generation Adaptado de: OSTERWALDER; PIGNEUR, 2010: 18-19 Esse conceito pode se tornar uma linguagem compartilhada que permite que você facilmente descreva e manipule modelos de negócio para criar novas alternativas estratégicas. Sem essa linguagem compartilhada é difícil desafiar sistematicamente suposições sobre um modelo de negócio inovando de forma bem sucedida. Nós acreditamos que um modelo de negócio pode ser melhor descrito através de nove blocos básicos [...] Os nove blocos cobrem as quatro principais área de um negócio: clientes, oferta, infra-estrutura e viabilidade financeira. O modelo de negócio é como um diagrama para implementar a estratégia atravessando as estruturas, os processos e os sistemas.16 (OSTERWALDER; PIGNEUR, 2010: 5-15) Associamos o uso do BMG à estratégia do Oceano Azul porque ela permite uma análise crítica e objetiva do modelo anterior, ao mesmo tempo que facilita a criação de 16 Tradução dos autores. Original: This concept can become a shared language that allows you to easily describe and manipulate business models to create new strategic alternatives. Without such a shared language it is difficult to systematically challenge assumptions about one‘s business model and innovate successfully. We believe a business model can best be described through nine basic building blocks […]. The nine blocks cover the four main areas of a business: customers, offer, infrastructure, and financial viability. The business model is like a blueprint for a strategy to be implemented through organizational structures, processes, and systems.
  • 45.
    45 uma nova curvade valor. Ou seja, apesar de permitir que você inicie a análise a partir de um modelo já ultrapassado, ela convida-o a ir além, criando seus próprios atributos relevantes, através da inovação de valor. Isso é: não apenas cria-se uma forma de execução diferenciada, como também um conceito completamente novo para o modelo de negócio. Nesse sentido, a inovação de valor é mais do que inovação. É estratégia que abarca todo o sistema de atividades da empresa. A inovação de valor exige que a empresa reoriente todo o sistema para empreender um salto no valor, para os compradores e para ela própria. Na falta dessa abordagem holística, a inovação continuará fora do núcleo da estratégia. (KIM; MAUBORGNE. 2005: 17) Este formato (BMG + Oceano Azul) é extremamente interessante, pois ao mesmo tempo que mantém um quadro geral para todos, relembra-nos de aspectos importantes como o público-alvo, e permite ir além do status quo. Afinal, é ―como o pioneiro na fabricação de automóveis, Henry Ford disse certa vez, ―Se eu perguntasse aos meus clientes o que queriam, eles responderiam, um cavalo rápido‖.‖ (OSTERWALDER; PIGNEUR, 2010: 128)17 4.2.1) A nova curva de valor Para executar a metodologia de análise proposta por KIM e MAUBORGNE (2005) e construir a curva de valor baseada na estratégia do Oceano Azul, optamos por comparar as salas de aula convencionais de escolas públicas e particulares e o ambiente de aprendizagem inovador proposto no projeto. Para isso, realizamos os seguintes passos: 1) Definição de atributos para as salas tradicionais e execução da curva para estes modelos; 17 Tradução dos autores. Original: ―as pioneering automaker Henry Ford once said, ―If I had asked my customers what they wanted, they would have told me ‗a faster horse‖.‖
  • 46.
    46 2) Análise dosatributos e, seguindo a metodologia, avaliação das ações apropriadas para cada um dos atributos: Elevar, Eliminar e Reduzir, além de Criar novos atributos; 3) Atribuição de notas e realização da curva de valor da Sala Interativa. Figura 2- Metodologia da inovação de valor. Adaptado de: KIM; MAUBORGNE, 2005:29 A) Atributos Conforme já comentado, foram definidos ―atributos‖ e uma escala de 0 a 5 (zero a cinco) que avalia a intensidade que os mesmos aparecem em cada um dos ambientes analisados. São eles: 1- Participação do aluno: refere-se aos níveis de autonomia do educando em seu processo de aprendizagem. Entende-se por autonomia o conjunto de ações realizadas pelo educando na gestão de seu processo de aprendizagem. Estas ações prevêem desde a escolha do objeto de estudo, dos recursos e objetos de aprendizagem, do tempo de dedicação aos temas, das parcerias de trabalho, da construção de sua rota de busca/investigação e das formas de ―publicar‖ aquilo que construiu ao longo do processo. Em outras palavras, desejamos que o aluno seja autor de seu próprio aprendizado. A esse respeito, podemos destacar o excelente quadro comparativo elaborado por
  • 47.
    47 RICARDO (2009), inicialmenteelaborado para salas virtuais e adaptado pelos autores para salas de aula presenciais: Tabela 6 - Aula Centrada na Autoria x Sala de Aula Reativa Sala de Aula Centrada na Autoria Sala de Aula Reativa Aluno Criativo Aluno Depósito Liberdade Interdição Criação Reprodução Diálogo Monólogo Imprevisível Controle Interatividade Reatividade Estímulo Punição Produção Cópia Autonomia Dependência Identidade Homogeneização Cooperatividade Competitividade Legitimidade Marginalidade Adaptado de: RICARDO, 2009: 72 Através da Tabela 6 podemos refletir sobre os desdobramentos do atributo participação do aluno e contemplar a profundidade das mudanças necessárias na dinâmica da aula para atender a este atributo;; 2- Participação do professor: refere-se aos níveis de intervenção do educador no processo vivenciado pelo educando no ambiente proposto. O desejável é que aconteça uma transição de uma condição mais instrucionista da sala de aula convencional para uma condição de mediação/facilitação da aprendizagem. Sendo assim, quanto menor a nota atribuída, mais próxima do ideal de mediação almejada; 3- Foco único de atenção: refere-se aos níveis de dinamismo da aproximação do aluno ao objeto de estudo/assunto, ou seja, trata-se de analisar se a aula é mais expositiva, com um foco único de atenção, ou se é voltada para a
  • 48.
    48 aprendizagem colaborativa, autodidatismo,dentre alternativas, em oposição à aula que se caracteriza pela relação ―um para muitos‖. Assim, à semelhança da participação do professor, quanto menor a nota, mais próximo de um ensino colaborativo e com múltiplos objetos de aprendizagem. 4- Abordagem baseada exclusivamente no livro didático: refere-se ao grau de utilização do livro didático como fio condutor da apresentação dos conteúdos. 5- Uso de tecnologia e infraestrutura no/do ambiente: refere-se aos níveis de qualidade, adequação e diversidade na disponibilidade e uso de recursos tecnológicos e de infraestrutura no ambiente; 6- Prova: refere-se à frequência do uso da prova como único instrumento de avaliação; 7- Ocupação múltipla do espaço: refere-se aos níveis de utilização do espaço disponível em relação à composição de um ambiente modular, criando múltiplas áreas de trabalho; 8- Estímulo à tentativa: refere-se aos níveis de estímulo à experimentação sem a preocupação com o erro, considerando que o erro é mais uma oportunidade de aprendizagem e revisão de conceitos; 9- Abordagem flexível de conteúdo: refere-se aos níveis de utilização de situações didáticas apoiadas no conceito de aprendizagem significativa para conceituar, explicar e gerar interesse nos diversos temas que devem ser abordados durante a aula; 10- Avaliação Emancipadora: Refere-se ao uso de dispositivos de avaliação baseados no conceito de educação emancipadora, ou seja, aquela que promove a autonomia do aluno. Para isso, caberá um estudo da população que frequentará este ambiente para que, junto com todos os envolvidos, sejam estabelecidos os dispositivos e instrumentos de avaliação. Obs.: não se
  • 49.
    49 trata da avaliaçãodo projeto, é a avaliação do processo vivenciado pelos educandos. 11- Tutoriamento aluno-aluno – refere-se aos níveis de propostas de aprendizagem colaborativa, aquela em que a aprendizagem de cada um está vinculada à aprendizagem de todos. Conceitualmente, na dinâmica proposta, o sujeito aprende a partir de sua própria experiência e na relação com o outro e com a experiência do outro. Assim, o que um indivíduo conhece poderá ser compartilhado e promover um avanço na elaboração de um novo conhecimento para todos, sendo um possível caminho para a construção da inteligência coletiva. Este atributo, portanto, trata da incorporação desta prática de compartilhamento de conhecimento entre alunos dentro da sala de aula. Para melhor compreensão dos atributos apresentados é necessário explicar os seguintes termos: - Objetos de aprendizagem– segundo o Learning Technology Standards Committee18 : objeto de aprendizagem é ―... qualquer material digital ou não digital que pode ser 18 O LTSC foi criado pela IEEE (Institute of Electrical and Electronic Engineers – é a maior associação profissional do mundo dedicada ao avanço da inovação tecnológica e excelência para o benefício da humanidade, inspirando seus membros a participar de uma comunidade global através de suas publicações, conferências, padrões de tecnologia e atividades profissionais e educacionais) e tem como objetivo desenvolver padrões técnicos credenciados, práticas recomendadas e guias para o aprendizado da tecnologia ligada à educação. "Aprender a tecnologia" inclui componentes de software, ferramentas, tecnologias e métodos de design que facilitam o desenvolvimento, implantação, manutenção e interoperação de computador voltados para educação. As Políticas e Procedimentos IEEE LTSC visam assegurar um diálogo aberto, orientados ao consenso, transparente processo de desenvolvimento de padrões tecnológicos credenciados aprendizagem. A adesão é aberta a qualquer pessoa com um interesse material na obra LTSC. Estas informações foram traduções dos autores de conteúdos dos sites: http://www.ieee.org/ Acesso em: 26 de junho de 2011 às 11:14 e http://www.ieeeltsc.org:8080/Plone Acesso em: 26 de junho de 2011 às 11:15
  • 50.
    50 utilizado durante oprocesso de aprendizado, educação ou treinamento‖19 (LTSC, 2002:5) -Aprendizagem significativa- A aprendizagem significativa acontece quando tentamos dar sentido ou estabelecemos relações entre os novos conceitos ou a nova informação e os conceitos e conhecimentos já existentes, ou com a experiência anterior. (PEÑA, 2005:19) -Avaliação emancipadora: Para que nossa definição de avaliação emancipadora estivesse circunscrita em ambientes e experiências com uso de tecnologias da informação e da comunicação (TIC‘s) selecionamos a definição apresentada por TORRES, CASTANEDA E AGUIRRE (2006): A avaliação, como dispositivo baseado na emancipação, é concebida como um instrumento que visa à esperança no futuro, pois se apóia em um processo mais amplo de educar, com a finalidade de participar com sujeitos inacabados e incompletos em sua busca permanente e curiosa de melhorar suas práticas por meio da comunicação, do diálogo, de mediações e de estratégias de aprendizagem que exijam uma nova compreensão do mundo. Assim, no ato de educar criticamente na esfera virtual, a avaliação é o processo que permite desenvolver práticas que devem contribuir e melhorar as condições de vida, responder criativamente às necessidades sociais da educação e à potenciação pedagógica da nova tecnologia, tornando-a uma ferramenta a serviço da emancipação de homens e mulheres. (TORRES, CASTANEDA E AGUIRRE, 2006:193) 19 Tradução dos autores. Original ―a learning object is defined as any entity -digital or non-digital- that may be used for learning, education or training‖.
  • 51.
    51 Figura 3 -Atributos e ações para curva de valor Fonte: Os Autores B) Notas e Justificativas Observando a representação gráfica da análise (Figura 3) feita a partir dos atributos apresentados acima, as notas atribuídas são fruto da experiência dos analistas (integrantes do grupo), como estudantes e, dois deles, como profissionais da área educacional e sua experiência neste segmento. Complementarmente, todas as leituras realizadas sobre a realidade da educação brasileira forneceram subsídios que permitem a atribuição dos valores apresentados. No caso do atributo ―participação do aluno‖ observou-se que nas escolas convencionais, públicas e particulares, a participação do aluno no processo de aprendizagem é baixa. Mesmo no caso das escolas particulares em que existe uma evolução para uma maior autonomia do aluno, ainda assim, o objetivo da Sala Interativa é mais ambicioso. Então, ampliamos de 1,5 nas escolas públicas denotando um total controle do professor/escola no processo, para um valor nas escolas particulares convencionais de 2,5 mostrando uma discreta elevação na autonomia do aluno; e finalmente um salto qualitativo e quantitativo com a nota, 4,5, na sala proposta neste projeto. O professor precisa rever o seu papel no mundo contemporâneo e na sala de aula. Na atualidade, com todas as transformações do mundo e a velocidade com que tudo acontece, as mudanças não se restringem ao ambiente, mas também aos indivíduos, no que refere a capacidade de processar suas experiências transformando-as em conhecimento. Com a tradição de um ensino compartimentalizado, o educador incumbe-
  • 52.
    52 se apenas deapresentar aquilo que é ―a parte que lhe cabe‖. Na análise apresentada sugere-se a transição de uma condição em que o papel do professor é de instruir sobre um determinado assunto, para outra em que ele provoca o aluno a buscar o conhecimento pertinente: aquele que é capaz de situar qualquer informação em seu contexto, e se possível, no conjunto em que está inscrita, como descrito por MORIN (2004). As notas atribuídas, que traduzem os níveis de participação do professor, seguem uma sutil redução da escola pública convencional (4) para a escola particular convencional (3,5), quando o controle da aula e do processo está fortemente em suas mãos, caindo consideravelmente (2) na sala proposta neste projeto, onde se pretende um maior empoderamento do aluno na gestão da sua aprendizagem. O atributo “foco único de atenção” foi reduzido: 4,5 (pública) e 4,0 (particular) para 2,0 (sala interativa). A idéia é manter o foco em alguns momentos da aula, permitindo convergência de informações e divergências nas quais todos partem de um mesmo foco. Foram eliminados, com nível zero de utilização, os atributos ―prova‖ e ―abordagem baseada exclusivamente no livro didático‖ em função da proposta pedagógica pensada para o ambiente em construção. Considerou-se que na atualidade o livro didático é um instrumento limitado, pois reforça uma experiência de aprendizagem exclusivamente linear, de pouca autoria/interação. Diante de todas as possibilidade de fontes e formas pesquisa da atualidade, trata-se – quando utilizado como única fonte de informação - de um recurso muito reducionista. Houve a necessidade de criação do atributo ―Abordagem flexível de conteúdo‖, que foi analisado sob o ponto de vista de como seriam tratados os assuntos abordados na Sala Interativa. As ideias de AUSUBEL, NOVAK e HANSIAN (1978) sobre aprendizagem significativa traduzem as expectativas por uma aprendizagem que faça sentido, que leve em conta as experiências e conceitos que os educandos já trazem e com os quais possam estabelecer relações no contato com novas experiências e conceitos. A proposição da Sala Interativa valoriza os conhecimentos dos alunos, aquilo que ele traz, e as relações com a vida; considera-se que vida e ciência não podem estar desvinculadas. Na sala de aula convencional os conteúdos são tratados como tópicos de um programa, separados da curiosidade que movimenta o ser humano e o faz buscar saber mais e se encantar com o que passa a conhecer. Mesmo que todos os conhecimentos estejam relacionados com fenômenos e situações da vida, a ênfase é para a quantidade de informação acumulada, como na crítica feita por FREIRE (2011) ao se
  • 53.
    53 referir à educação―bancária‖ que considera os alunos um depósito de informações e não um ser capaz de pensar, interpretar, criticar e agir a partir de sua análise da realidade e dos fatos. Como o atributo conteúdo está sendo considerado como aquele que se traduz em uma aprendizagem significativa, a nota é elevada (4,5), porque acredita-se que é a forma como se deve lidar com os temas de estudo. Ao interpretar os atributos até agora analisados pode-se compreender a criação do atributo ―estímulo à tentativa‖. A revisão do papel do professor, a aprendizagem significativa, a eliminação da prova como instrumento de avaliação e da abordagem baseada no livro didático, já são indícios de que o ambiente proposto ganha contornos de um laboratório vivo, um lugar onde é possível errar, arriscar, elaborar hipóteses para ampliar as possibilidades de síntese de conhecimentos (nota: 4,0). O ―tutoriamento aluno-aluno‖ é a representação da promoção da aprendizagem colaborativa. Desta forma, considera-se a necessidade de criar também o atributo avaliação vista como instrumento em favor da emancipação. Ou seja, que o aluno tenha meios de, a partir da aprendizagem colaborativa, da interação com seus pares, do autoconhecer-se e conhecer as dinâmicas do trabalho coletivo possa encontrar formas de avaliar sua aprendizagem em relação a si próprio. Entendendo que somos sujeitos incompletos que vamos nos formando nas trocas, na construção em conjunto e avançamos na nossa aprendizagem (nota: 2,5). A ―avaliação emancipadora”, como dito anteriormente, é aquela que promove a autonomia porque sinaliza que temos sempre a possibilidade de avançar mais (nota: 3). Cabe lembrar que a avaliação do projeto requer outro tipo de análise para tal é necessário mobilizar todos os parceiros envolvidos para encontrar a melhor maneira de verificar o impacto desta proposta. A ―ocupação múltipla do espaço‖ foi um atributo ampliado (1,0 para escolas públicas, 2,0 para particulares e 4,0 para a sala interativa), pois não se trata de simplesmente distribuir o mobiliário ou realizar atividades em grupo como acontece nas escolas. A proposta é de uma ocupação funcional, ou seja, os espaços são ocupados e definidos em função da atividade a ser desenvolvida, ou seja, permite as integrações entre diferentes atores e criam movimentos de divergência e convergência de idéias. É um espaço de criação, suposição, questionamento e/ou pesquisa que vai sendo ocupado de acordo com o movimento espontâneo de todos os participantes da experiência de aprendizagem empreendida. Assim, não apenas a ocupação Física é múltipla: a ocupação funcional também é diversificada e com diversas possibilidades. Assim, a
  • 54.
    54 nota para esteatributo é bem alta porque existem poucos momentos em que todos ocupam um único espaço (sob o ponto de vista físico e funcional) ao mesmo tempo. O ―uso de tecnologias e a infra-estrutura‖ está muito relacionado aos investimentos feitos em cada uma das salas de aula analisadas, mas no caso do ambiente a ser criado, é desejável níveis mais elevados de utilização de recursos tecnológicos e infra-estrutura permitindo um melhor aproveitamento das propostas pedagógicas pensadas. A redução de alguns recursos não impediria a realização das propostas dialógicas, mas estamos falando de um contexto ideal e por isto a nota foi mais elevada. Atributo ampliado de 2,0 (públicas) e 3,0 (particulares) para 4,0 (sala interativa). Figura 4 - Curva de valor Sala de Aula Interativa. Fonte: Os Autores 4.2.2 O novo modelo de negócio Com base na proposta de valor explicitada acima desenvolvemos um modelo de negócio para nosso projeto, no qual pontuamos os aspectos essenciais à sua aplicação, ou seja, uma orientação geral para que qualquer pessoa possa construir um espaço interativo com a proposta pedagógica inovadora já apresentada no presente trabalho. Para uma melhor compreensão do Modelo de Negócio a ser apresentado, cabe uma breve introdução sobre cada um dos tópicos. Apresentamos a seguir os nove blocos básicos que mostram a lógica da Sala Interativa, e fornecem uma visão mais clara, interligando os elementos deste Projeto. Estes blocos explicam o funcionamento das grandes áreas de um negócio e cobrem as quatro principais áreas de uma empresa: clientes, oferta de valor, infra-estrutura e viabilidade financeira.
  • 55.
    55 1) Segmentos deClientes O bloco Segmentos de Clientes define os diferentes grupos de pessoas ou organizações que a empresa ou empreendedor possui como foco de atuação. Neste caso, os clientes da Sala Interativa são os estudantes do Ensino Médio. 2) Oferta (Proposta de Valor) Podemos dizer que o bloco de construção Proposições de Valor (ofertas) descreve o pacote de produtos e serviços que criam valor para um ou mais segmentos de clientes. No caso deste projeto, a oferta é um ambiente de aprendizagem diferente da sala de aula convencional. Este espaço interativo é orientado por um modelo pedagógico inovador, que utiliza a problematização, o desenvolvimento de projetos e propostas lúdicas como alternativas para o exercício do trabalho colaborativo, conectando vida e Ciência. Pretende-se desenvolver a autonomia na construção dos conhecimentos, a capacidade investigativa dos usuários da sala, a curiosidade e a utilização de múltiplas linguagens para a exposição de suas conquistas e, paralelamente, almeja-se um ciclo permanente de inovação pedagógica. Espera-se que, ao ser oferecida a experiência em um ambiente como este, seja possível, inclusive, despertar a vocação dos estudantes para o campo da Ciência e Tecnologia, e as carreiras ligadas à Inovação. Em resumo, a proposta de valor é definida pela Curva de Valor apresentada no item 4.2.1 deste trabalho. 3) Canais A forma como a oferta da proposta de valor é comunicada, distribuída e entregue ao cliente está descrita no bloco de construção: Canais. Portanto, os clientes (estudantes do Ensino Médio) irão receber a inovação pedagógica por meio dos canais de distribuição que se caracterizam pela figura do educador e dos outros indivíduos que atuam neste espaço. Considera-se também, como parte do bloco Canais, o próprio ambiente da sala interativa apresentada por meio da utilização de objetos de aprendizagem criados pelos educadores. O uso das tecnologias da informação e comunicação, entre outros que exijam investimento maior, vai depender de cada caso, ou seja, de acordo com as possibilidades daqueles que vão empreender este modelo.
  • 56.
    56 4) Relacionamento como Cliente O bloco de construção Relacionamento descreve os tipos de relacionamentos estabelecidos com os diferentes segmentos de clientes. No caso da sala interativa, o relacionamento com o cliente (estudantes) acontecerá de maneira contínua (e não de forma transacional, como normalmente ocorre em museus e outras iniciativas de fomento à ciência experimental), pois as visitas a este ambiente ocorrerão regularmente e em sinergia com as atividades da escola de origem. Considera-se a assistência personalizada aos grupos, a participação dos clientes na co-criação e ajustes das dinâmicas da proposta de valor e a criação de uma rede de aprendizagem sobre a experiência da sala, como desdobramentos do relacionamento com o cliente. 5) Fluxo de Receitas O bloco de construção Fontes de Receita representa o capital gerado a partir de cada Segmento de Cliente (custos devem ser subtraídos das receitas para criar lucros). Uma vez que há o intuito que o uso dessa sala seja livre e gratuito para os alunos do ensino público, porque entendemos que a atividade ali realizada é complementar à sua escolaridade básica, não há captação de recursos com os clientes primários. Portanto, para a viabilização do funcionamento do ambiente de aprendizagem proposto, é necessária a captação de recursos de investidores. No caso de escolas particulares, caso o projeto venha a ser aplicado em algum desses ambientes, o custo da implementação e manutenção da sala deve ser contemplado dentro do próprio custo da escola. 6) Recursos-chave O bloco de construção Recursos-chave descreve os ativos mais importantes necessários para fazer o modelo de negócio funcionar. Embora variem de acordo com o tipo de negócio, podendo haver predominância de um ou outro, os recursos frequentemente usados são: Físicos – Esta categoria inclui ativos físicos, tais como instalações fabris, veículos, máquinas, sistemas, redes de distribuição, etc.
  • 57.
    57 Intelectuais – Osrecursos intelectuais são marcas, patentes e direitos autorais, parcerias, bancos de dados, e outros componentes. Financeiros – Alguns modelos de negócios requerem recursos financeiros e/ou garantias financeiras, como caixa, linhas de crédito, ou de um conjunto de opções de ações para contratação de funcionários-chave. Humanos – Todo empreendimento necessita de recursos humanos, mas para alguns tipos de negócio as pessoas são cruciais pela própria natureza da proposta de valor oferecida. Existem negócios em setores intensivos em conhecimento e criatividade nos quais o capital humano é essencial. Para o funcionamento da sala interativa acontecer, os recursos fundamentais para que os alunos vivenciem a experiência inovadora de aprendizagem são os seguintes: - Recursos Humanos: professores, consultores, monitores, etc. - Recursos Financeiros: parceria com investidores. -Recursos Físicos: o espaço físico, mobiliário e, dependendo do nível de investimento possível para cada caso, esta lista recebe novos itens. - Recurso Intelectual: Aquisição de softwares, livros, games, antivírus, entre outros, já que depende do nível de investimento possível para cada caso. 7) Atividades-chave O bloco de construção atividades-chave descreve as atividades essenciais para que o modelo de negócios funcione. No caso do projeto da Sala Interativa, podemos dividir as atividades-chave em dois momentos: 1) atividades necessárias à implementação do projeto e 2) atividades necessárias à manutenção do modelo. Aqui, para fins de simplificação, consideramos apenas as atividades de implantação, uma vez que a contratação de uma equipe dedicada e a natureza diferenciada de cada projeto pode reconfigurar as atividades de rotina. Sendo assim, as atividades que tornarão a Sala Interativa funcional são: prospecção de investidores e/ou captação de recursos, a adequação do espaço físico ao tipo de abordagem pedagógica apresentada, a formação de professores e de todos que direta ou indiretamente vão atuar no funcionamento da sala interativa, a criação de objetos de aprendizagem, a criação de instrumentos de avaliação (do projeto e da performance dos estudantes e professores) e a criação do sistema de informações para o gerenciamento/acompanhamento (estrutural e pedagógico) do funcionamento da sala.
  • 58.
    58 Lembrando que aproporção de investimento de cada um desses tópicos deve levar em conta os recursos disponíveis daqueles que vão implementar a proposição de valor oferecida no modelo em questão. 8 ) Parceiros As parcerias envolvem instituições que não necessariamente estejam diretamente ligadas ao negócio, mas que possam oferecer suporte ou apoio de qualquer natureza e/ou agregar valor ao negócio. O bloco de construção parcerias-chave descreve a rede de fornecedores e parceiros que fazem o modelo de negócio funcionar. No caso da Sala Interativa sugerimos parceiros como: Organizações Não Governamentais, Governos, Centros de Estudo em Pedagogia e Inovação, Associações, Empresas, interessados em Ciência e Tecnologia e Investidores. 9) Estruturas de Custos Os elementos do modelo de negócio resultam em uma estrutura de custos. A Estrutura de Custos descreve todos os custos incorridos para operar um modelo de negócio. Cabe destacar que o modelo aqui apresentado foi estruturado de forma a corresponder às possibilidades de investimento de cada empreendedor, e, portanto, podem variar bastante. De qualquer forma, nas situações mais comuns, a estrutura de custos corresponde aos seguintes elementos: - Formação dos Educadores; - Adequação do espaço físico disponível; - Adequação/utilização dos equipamentos já existentes na ―sede‖ do modelo apresentado; - Aquisição e manutenção do espaço, dos equipamentos e do mobiliário; - Mobilização de recursos humanos para o acompanhamento do projeto. O modelo de negócio apresentado é considerado uma ferramenta útil e manipulável, pois contém as orientações para que seja viável a sua implementação por qualquer empreendedor com níveis de recursos variados, de forma que atendam ao
  • 59.
    59 mínimo necessário paraa concretização da proposição de valor. A intenção de elaborar este modelo é nivelar o conhecimento necessário para que seja possível replicar o projeto em diferentes ambientes escolares, já que a proposição de valor está circunscrita em diversas formas de aprender. Figura 5 - Modelo de Negócio Sala Interativa Imagem adaptada de: OSTERWALDER; PIGNEUR, 2010: 20-21 Conteúdo: Os Autores 5. JUNTANDO AS PEÇAS 5.1) Como tudo isso se conjuga? A grande pergunta que emerge diante de todos os dados fornecidos até agora e do modelo de negócio exposto é: como eles se conjugam para a resolução do problema apontado no diagnóstico? Ou seja, em que medida um projeto complementar de ensino de disciplinas do Ensino Médio irá trazer novos engenheiros para o Brasil? A pergunta é absolutamente pertinente e nos faz retornar a algumas questões fundamentais dos primeiros capítulos. Segundo a pesquisa da UNESCO, há desinteresse nas carreiras ligadas à ciência e tecnologia por conta das seguintes percepções: 1) Salários baixos quando comparados ao esforço empreendido;
  • 60.
    60 2) Grande dificuldadeassociada às disciplinas correlatas; 3) A percepção de que essas carreiras têm um impacto negativo sobre o meio ambiente. Ou seja, como citado anteriormente, os jovens não compreendem como podem contribuir para o desenvolvimento social, econômico e ambiental através dos conhecimentos técnicos e tecnologias associadas. Essas constatações nos levam a crer que há um problema vocacional no percurso escola-faculdade-mercado de trabalho. Um dos principais problemas em abordarmos o tema da vocação é a tendência a reduzir o significado de vocação a algum tipo de aptidão ou talento inato. É claro que habilidades são um grande fator de influência para encontrarmos nossa vocação, mas o conceito abrange aspectos mais amplos como o desejo de realizar a atividade, o sentido que conseguimos enxergar nela e algumas questões culturais. ROBINSON (2009) explora um pouco o tema em seu livro ―The Element‖, mas com outro nome: ele chama de ―Elemento-chave‖ a situação na qual a paixão pessoal de alguém encontra suas aptidões naturais. Ele aponta que este é o único caminho para nos mantermos preparados para um mundo com tantas mudanças. Afinal, apenas estando em nosso ―Elemento-chave‖ somos capazes de nos conectar com nosso trabalho mantendo uma dedicação e curiosidade constantes. Quando as pessoas estão em seu ―Elemento-chave‖ elas se conectam com algo fundamental para seu senso de identidade, propósito e bem estar. Estar lá permite um senso de auto revelação, de definição de quem realmente são e o que deveriam fazer com suas vidas (ROBINSON, 2009: 21)20 FRANKL (1984) defende que o homem está constantemente em busca de sentido. Ele aponta uma pesquisa realizada com 7.948 alunos, em 48 universidades cuja pergunta solicitava que eles apontassem o que consideravam "muito importante para eles naquele momento‖. Para a surpresa de todos, apenas 16% dos estudantes afirmaram que muito importante era "ganhar muito dinheiro", enquanto 78% informaram que o seu 20 Tradução dos autores. Original: ―When people are in their Element, they connect with something fundamental to their sense of identity, purpose and well-being. Being there provides a sense of self- revelation, of defining who they really are and what they‘re really meant to be doing with their lives‖.
  • 61.
    61 principal objetivo era"encontrar um propósito e sentido para minha vida". Será que esse resultado seria diferente se aplicado nos jovens de hoje? Assim, quando falamos em encontrar um sentido para a vida, passamos por todos os aspectos citados anteriormente: habilidades, paixões, etc. E a questão financeira? Apesar de não ser o principal motivador, a questão financeira importa uma vez que a pessoa precisa sentir-se segura em relação ao caminho que deseja tomar para aceitá-lo como sua vocação. OSTERWALDER (2011) sugere um modelo para pensar um modelo de negócio pessoal bem sucedido: buscar a interseção entre suas aptidões naturais, o que você ama fazer e o que o mercado precisa. Ou seja, ―O Elemento‖ adicionado a um fator de demanda de mercado, logo, a uma viabilidade financeira daquela carreira. Figura 6 - Modelo de sucesso pessoal Adaptado e traduzido de: OSTERWALDER (2011) Em certa instância, os três pontos indicados por OSTERWALDER (2011) se relacionam com o próprio processo de inovação de mercado: segundo NOBREGA; LIMA (2010) o processo de inovação depende de três dimensões: processos, pessoas e mercado.
  • 62.
    62 Eles afirmam que―um modelo de negócio é a maneira como você organiza seus recursos, seus processos de trabalho, suas competências internas, para fornecer algo que o mercado queira comprar (e ganhar dinheiro com isso)‖ (NOBREGA; LIMA, 2010: 38). Portanto, para garantir um modelo pessoal de sucesso, o aluno deve ser formado para ser capaz de inovar. Assim, o atributo ―pessoas‖ de uma corporação, quando pensado numa esfera individual pode ser relacionado às paixões, com o ―querer fazer‖. Os processos, às habilidades, ao ―como fazer‖. Por fim, o mercado, se relaciona à remuneração e às oportunidades de emprego. Neste sentido, a demanda de mercado já existe. Resta à nossa sala de aula despertar aptidões e paixões, ou seja, permitir que o jovem aprenda a atrelar a atividade a um sentido maior da vida. Retornando aos três pontos apontados pela pesquisa como sendo a percepção dos jovens (1) Salários baixos quando comparados ao esforço empreendido, 2) Grande dificuldade associada às disciplinas correlatas, 3) A percepção de que essas carreiras têm um impacto negativo sobre o meio ambiente), a idéia é que a Sala Interativa busque trabalhar com os dois últimos itens ao desenvolver aptidões, reduzir a dificuldade associada às disciplinas de matemática e ciências da natureza, e, ao associar o conteúdo às questões da vida e à resolução de problemas, garantindo um significado maior para a atividade. ROBINSON (2009) coloca que ―O Elemento-chave‖ possui duas características principais e duas condições para se estar nele. Ele aponta que as características necessárias são: aptidões e paixões, e que as condições são: atitude e oportunidade. Esses quatro aspectos apontados por ele concluem o mecanismo de nosso projeto: as aptidões e paixões são trabalhadas através de um modelo pedagógico que desperta a curiosidade e faz as devidas conexões com a vida real, a atitude é abordada através do fomento da autonomia e, por fim, a oportunidade pode ser traduzida em dois aspectos: no formato replicável deste projeto – que permite levar esta iniciativa para mais pessoas e a própria oportunidade de mercado que este futuro engenheiro irá encontrar.
  • 63.
    63 6. A SALANA PRÁTICA 6.1) Alguns comentários iniciais Antes de explicarmos exatamente o funcionamento da sala, vale relembrar o percurso realizado até aqui: 1) Tudo começou com o projeto Sala de Aula do Futuro, idealizado por José Aranha, mas que não chegou a ser implementado; 2) Quando a proposta do projeto chegou até o grupo do MBKM, sentimos a necessidade de entender o grande objetivo da Sala de Aula do Futuro e terminamos por nos envolver em um diagnóstico completo sobre a situação da formação de engenheiros no Brasil e no mundo; 3) Durante o processo de diagnóstico, identificamos algumas possíveis causas para o ―apagão de engenheiros‖ e mapeamos a questão pedagógica como um eixo central na discussão; 4) Diante das constatações, optamos por repensar o projeto do zero. A Sala de Aula do futuro, que seria pautada basicamente no uso de tecnologias para ―encantar‖ os alunos através de uma sala aspiracional, passou a se chamar Sala Interativa, que, através de uma inovação pedagógica anseia ser uma sala inspiradora, estimuladora. 5) Iniciamos os dois grupos de pesquisa descritos no capítulo 4, o que partia para estabelecer parâmetros ideais da sala de aula e o que traçou a nova curva de valor, bem como estabeleceu as diretrizes para o novo modelo de negócio. 6) Por fim, chegamos em um momento em que todas estas pesquisas precisavam convergir e formar um modelo pedagógico de funcionamento da sala de aula. Durante este percurso experimentamos a possibilidade de inúmeras conexões de disciplinas correlatas, de organizações diferentes de um mesmo conhecimento, entre outros tantos caminhos nada lineares. Nesse momento olhávamos para uma rede de conhecimento que tinha se formado, sem saber exatamente por onde começar a ―desfiar‖ para garantir um fio condutor textual único. Pelos motivos apontados acima, gostaríamos de nos antecipar a qualquer sensação de estranhamento que o leitor tenha sobre o texto do funcionamento da sala de aula que segue no próximo item deste capítulo. Ele é fruto de nossa tentativa de
  • 64.
    64 sistematizar um universomaravilhoso e amplo de conhecimento e conexões. Um risco que optamos por correr (de sermos simplistas ou confusos ou prolixos ou inúmeros outros adjetivos por vezes paradoxais dependendo do repertório de nosso leitor) diante da grande oportunidade de compartilhar esse conhecimento. 6.2) Funcionamento Pedagógico 6.2.1) Criando condições para aprendizagem No capítulo 4 conhecemos os módulos pensados a partir dos objetivos pedagógicos do projeto, mas não chegamos a abordar como essa metodologia funcionaria de fato na Sala Interativa. Para auxiliar nesta conceituação, gostaríamos de apresentar alguns conceitos de Klas Mellander sobre aprendizagem. Para MELLANDER (2007) ―o aprendizado só é difícil quando está relacionado a ensinar e estudar‖. O que ele pretende com o jogo de palavras e com o tom jocoso é diferenciar ensino e aprendizagem. Para ele, o ensino diz respeito à criação de condições externas para facilitar o aprendizado como o fornecimento de informações e a proposição de tarefas. O aprendizado, por sua vez, seria o processo mental que leva ao conhecimento, sendo esse um processo individual e autônomo. Assim, ele estabelece cinco ―etapas‖ para o processo de aprendizagem: Atenção, Informações, Processamento, Conclusões e Aplicações. Vejamos abaixo uma breve descrição de cada uma das etapas: 1) Atenção: A atenção diz respeito à motivação e ao interesse do aluno. É a condição primordial para o aprendizado, pois, sem ela, não teremos nossa curiosidade despertada e não estaremos abertos a receber as informações. 2) Informações: Uma vez que estejamos receptivos à informação, permaneceremos neste estado apenas se estas atenderem às nossas expectativas. Ou seja, caso haja excesso ou falta de informação, ou se a informação for incorreta ou confusa, a tendência é que o processo seja interrompido. Vale lembrar que, mesmo que as informações façam sentido, o aprendizado ainda não se deu nesta etapa, houve apenas o contato com informações.
  • 65.
    65 3) Processamento: Esteé o estágio mais crítico do aprendizado, uma vez que é nesta etapa que comparamos as novas informações às antigas informações. Como exemplo, MELLANDER (2007) lembra como às vezes algumas pessoas param de ler um determinado texto e tiram os olhos das páginas a fim de facilitar o cérebro a encontrar associações. Da mesma forma, é comum que uma lição termine e continuemos processando seu conteúdo tempos depois, descobrindo novas relações com situações que temos contato. 4) Conclusão: MELLANDER (2007) explica que nosso cérebro está constantemente buscando uma ―gestalt‖, ou seja, relações entre os pedaços de novos conhecimentos e o todo conhecido. Quando essas relações se tornam óbvias e sentimos aquele momento ―Aha!‖ ―nasce‖ o conhecimento. 5) Aplicação: A satisfação oriunda da aquisição de um novo conhecimento nos leva a tentar aplicar aquele conhecimento e este é o início de um novo processo de aprendizado. Portanto, ―a qualidade do conhecimento é determinada pelas muitas experiências e associações que ao todo compõem tal conhecimento. E o ensino e o estudo são tentativas de recriar [...] o processo de aprendizado que originalmente resultaram no conhecimento em questão‖ (MELLANDER, 2007:53). Ou seja, uma informação que não seja processada pelo aluno não se tornará um aprendizado de fato, e, portanto, devemos buscar recriar o caminho da descoberta e não apenas transmitir informações. É claro que, como um processo individual e bastante particular, essas etapas podem ocorrer a qualquer tempo e não necessariamente de forma tão linear quanto exposto acima. De qualquer forma, vale ressaltar que este processo traduz etapas que podem ser reproduzidas de forma mais macro, como em um ambiente de aprendizado ou em situações micro, como dentro de uma dessas próprias etapas. Como coloca MELLANDER (2007): Esse processo se dá simultaneamente em diferentes dimensões, em diferente níveis de ―magnificação‖. Cada etapa do processo de aprendizado compreende todas as outras etapas, porém em um nível muito mais detalhado. Cada etapa neste nível mais detalhado, por sua vez, compreende todas as outras etapas...etc.
  • 66.
    66 (Uma representação gráficadeste processo de internalização seria um fractal, um conceito matemático no qual padrões praticamente idênticos são repetidos inúmeras vezes [...]). O nível de magnificação que estamos adotando neste caso manifesta-se em uma situação de aprendizado como um caminho para um conhecimento novo e identificável (MELLANDER, 2007:49). Assim, traçando um paralelo com os módulos propostos, poderíamos estabelecer a seguinte correspondência e ordem para a utilização dos módulos: Tabela 7 - As etapas de aprendizagem e os módulos da Sala Interativa Fonte: Os Autores Assim, longe de estabelecer um processo fechado de ensino, buscamos com esse modelo estabelecer padrões para facilitar o aprendizado. Como a entrada e a saída passam a estabelecer funções importantes, criaremos um novo módulo para abarcar as duas, o M0 – Módulo de transição. Dessa forma, ficaremos com os seguintes módulos e funções: Etapas de Aprendizagem Módulos Sala de Aula Interativa Saída Atenção Aplicação Informação Processamento Conclusão M1 - Módulo de diálogo e convergência (Arena) Entrada M1 - Módulo de diálogo e convergência (Arena) M2 - Módulo de atividades Função a – investigação, pesquisa,consulta, simulação, e atividades de exploração. Função b - sistematização dos conhecimentos elaborados, estruturação de projetos e elaboração de hipóteses a serem apresentadas no M1-Módulo de Diálogo e Convergência. Função c - fruição
  • 67.
    67 Tabela 8 -Módulos da Sala de aula Interativa e suas funções Fonte: Os Autores Além de acompanhar as etapas da aprendizagem, os módulos possuem uma conceituação teórica importante, que, ao descrever com um pouco mais de detalhe o funcionamento de cada um deles, abordaremos a seguir. 6.2.1) Funcionamento dos módulos Os dois módulos apresentados anteriormente: ―Módulo 1(Arena) – divergência e convergência‖ e ―Módulo 2 – Atividades‖ são a base para que as propostas sejam executadas e caracterizam também a ocupação múltipla do espaço físico. Eles são parte da infraestrutura que auxilia o exercício da ―Pedagogia da Incerteza‖ apresentada por CARVALHO, NEVADO e MENEZES (2005). As autoras argumentam que, ―tomando por base as ideias construtivistas de Piaget e a pedagogia da pergunta de Paulo Freire‖ (CARVALHO, NEVADO e MENEZES, 2005:353), educar para a incerteza consistirá em: a- Educar para a busca de soluções de problemas “reais”; b- Educar para transformar informações em conhecimento; c- Educar para a autoria, a expressão, a interlocução; d- Educar para a investigação, para a criação de novidades; e- Educar para a autonomia e a cooperação. Portanto, tendo como recursos pedagógicos os Módulos mencionados e como princípios norteadores aqueles que regem a ―Pedagogia da Incerteza‖, considera-se que os usuários da sala poderão utilizá-la a partir de três instâncias: a- Instância ―situações - problema‖ – baseada na relação com a vida cotidiana e em temas significativos para os educandos e educadores envolvidos; Etapas de Aprendizagem Módulos Sala de Aula Interativa Função Atenção M0 – Módulo de transição (Entrada) M1 - Módulo de diálogo e convergência (Arena) Informação M2 - Módulo de atividades Função a – investigação, pesquisa,consulta, simulação, e atividades de exploração. Função b - sistematização dos conhecimentos elaborados, estruturação de projetos e elaboração de hipóteses a serem apresentadas no M1-Módulo de Diálogo e Convergência. Função c - fruição Processamento Conclusão M1 - Módulo de diálogo e convergência (Arena) Aplicação M0 – Módulo de transição (Saída) Despertar o interesse dos alunos e recepcioná-los de forma acolhedora. Despertar a curiosidade dos alunos através de perguntas e fornecer informações básicas sobre a proposta de aprendizagem. Permitir que os alunos acessem a informação que acharem pertinente e adequada, da forma que considerarem mais adequada. Incentivar a sistematização do conhecimento de forma autônoma antes da convergência de informações. Facilitar a troca de informações sobre as descobertas realizadas. Oferecer conceituação teórica que facilite a utilização daquele conhecimento adquirido nas próximas vezes que o aluno se deparar com situação semelhante. Oferecer uma aplicação imediata através do arquivamento do processamento e conclusões do aluno. Desafiar o aluno a aplicar o conhecimento em situações diversas de sua vida. Manter o interesse pela descoberta, para que o aprendizado perdure fora da sala de aula.
  • 68.
    68 b- Instância ―Projeto‖- as atividades estarão relacionadas a projetos definidos previamente e em propostas integradas de diferentes áreas de conhecimento; c- Instância ―Game‖–as atividades fazem parte do contexto de um jogo onde os educandos são ao mesmo tempo jogadores, figuras do jogo proposto e/ou seus criadores. A escolha da instância é decorrente de um planejamento/acordo pedagógico entre os educadores e educandos envolvidos. Ela traz uma intencionalidade pedagógica, ou seja, educandos e educadores pretendem conhecer um determinado conceito, fenômeno ou teoria da Física e para isso estão sendo oferecidas alternativas de como fazê-lo (as instâncias). Ainda que em cada uma delas exista um maior ou menor direcionamento dos temas de discussão, a busca pela autonomia do educando é permanente, assim como o respeito a este atributo mencionado na curva da estratégia do Oceano Azul elaborada pelos autores. Porém, a autonomia não se dá instantaneamente, é um processo a ser vivido e conquistado nas ações educativas pretendidas. Uma vez definida a instância que melhor se adequa ao grupo e aos objetos de estudo, considera- se importante a manutenção da escolha, ainda que exista sempre a possibilidade do replanejamento, de mudanças de percurso. Nas três instâncias os participantes terão à disposição os Módulos 1 e 2 para a realização das dinâmicas e atividades que envolvem cada uma delas, e o processo de tentativa será estimulado e vivenciado no trânsito entre o campo das ideias , o campo da investigação, da experimentação, da colaboração e da explicitação daquilo que for construído. A aprendizagem significativa se dará pelo fato de estas dinâmicas não se confundirem com a aprendizagem mecânica, de simples memorização, mas partirem de experiências que possuem um significado para os educandos e fazerem parte de contextos em que eles podem estabelecer relações com outros conhecimentos. Em função de o processo acontecer orientado pelas instâncias apresentadas será reforçado o aspecto da continuidade previsto no relacionamento com o cliente, como apresentado no Business Model Generation. Assim, a experiência de aprendizagem proposta na Sala Interativa se inicia no ―Portal de Entrada‖, onde o aluno/usuário realiza a sua identificação e entra em contato
  • 69.
    69 com as primeirasproduções realizadas naquele ambiente, ou com outros objetos que possam despertar seu interesse, como exposições temporárias, vídeos, etc. Com esta etapa cumprida aluno/usuário se dirigirá ao Módulo 1 - Arena, onde acontecerão as primeiras interações e o estímulo à exploração do ambiente de acordo com a instância selecionada para cada grupo e o respectivo tema de estudo da Física. A Arena, espaço central do Módulo 1 – divergência/convergência – é o espaço de acolhida para as discussões, orientações e onde acontece o início das atividades em qualquer instância. Se a instância for a de ―situações-problema‖ os educadores envolvidos já terão planejado com os profissionais da sala o encaminhamento e preparado o espaço físico e os objetos de aprendizagem para a continuidade da atividade após a apresentação dos questionamentos e da elaboração de hipóteses a serem verificadas. Como mencionado anteriormente, as situações-problema normalmente estão vinculadas a situações da vida real, que estão presentes em um contexto facilmente identificável. No caso da instância ―Projeto‖, um projeto pedagógico normalmente é estruturado de forma a envolver educandos e educadores em torno da criação de um produto final resultado da exploração do tema. A Pedagogia de Projetos originou-se nas ideias de John Dewey e, segundo HORN; BARBOSA (2006:18), este pensador levantava como princípios fundamentais para a elaboração de projetos na escola: a- princípio da intenção – toda ação , para ser significativa, precisa ser compreendida e desejada pelos sujeitos, deve ter um significado vital, isto é, deve corresponder a um fim, ser intencional, proposital; b- princípio da situação-problema – o pensamento surge de uma situação problemática que exige analisar a dificuldade, formular soluções, estabelecer conexões, constituindo uma ato de pensamento completo; c- princípio da ação – a aprendizagem é realizada singularmente e implica a razão, a emoção, a sensibilidade, propondo transformações no perceber, sentir, agir, pensar;
  • 70.
    70 d- princípio dareal experiência anterior – as experiências passadas formam a base na qual se assentam as novas; e- princípio da investigação científica – a ciência se constrói a partir da pesquisa , e a aprendizagem escolar também deve ser assim; f- princípio da integração – apesar da diferenciação ser uma constante nos projetos, é preciso partir de situações fragmentadas e construir relações, explicitar generalizações; g- princípio da prova final – verificar se, ao final do projeto, houve aprendizagem e se algo se modificou; h- princípio da eficácia social - a escola deve oportunizar experiências de aprendizagem que fortaleçam o comportamento solidário e democrático. É possível afirmar que o trabalho com projetos exerce influências nas múltiplas aprendizagens ocorridas na escola e fora dela e em relação a todos os envolvidos: professores, alunos, comunidade escolar e famílias. Finalmente, na instância ―Game‖, é proposto um novo conceito que preconiza a transformação do processo de aprendizagem em um jogo interativo, no qual os elementos do jogo: personagens, objetivos, tarefas, superação de obstáculos, o binômio frustração/realização, trabalho colaborativo entre outros, são utilizados como meio de aprender. O engajamento no jogo resultará na conquista final que é a explicitação do aprendido em alguma forma de expressão que possa ser socializada. O jogo será a aprendizagem da Física, desmistificando-a. Orientando-se pelas discussões e problematizações vivenciadas no Módulo 1 - Arena, e levando-se em conta a instância escolhida, o usuário/aluno seleciona quais microambientes do Módulo 2 podem satisfazer sua curiosidade, necessidade ou qualquer outro procedimento alinhado com a instância escolhida (situação-problema, projeto ou jogo). É necessário fazer o acompanhamento da utilização dos recursos disponíveis (computadores, vídeos, livros, softwares, etc) pelos educandos, pois estes registros permitirão a constante análise do percurso de sua aprendizagem, suas hipóteses, seu desempenho, os objetos de aprendizagem utilizados e também se ele optou por tutoria.
  • 71.
    71 A tutoria épreferencialmente realizada entre os educandos do mesmo grupo ou de outros grupos, mas pode ser também uma das ações dos educadores que os acompanham. Os objetos de aprendizagem são recursos variados, estruturados para disponibilizar o acesso e o diálogo dos alunos com os assuntos/conteúdos referentes à Física, e em cada um deles o aluno vai vivenciar um ciclo (com todas as etapas abaixo descritas ou apenas algumas delas) que consiste em: - Apreciação/fruição: acesso aos conteúdos previamente estruturados, lembrando que cada objeto tem sua própria linguagem e formas de comunicar o que ―sabe‖; - Investigação: a partir da resolução de problemas propostos, o aluno/usuário tem a oportunidade de interagir com distintas ferramentas criando estratégias e superar o desafio apresentado. Durante a experiência da investigação o aluno/usuário decidirá se deseja ou não utilizar o recurso da tutoria. Esta utilização da tutoria ficará registrada e, desta forma, ficará evidenciado o quanto de autonomia o aluno/usuário teve para realizar as atividades propostas; (posteriormente, o professor de uma turma poderá trabalhar em sala de aula, em sua escola, reunindo alunos com mais autonomia com outros de menor autonomia, em atividades que poderão promover o crescimento de ambos.) - Registro das soluções e/ou produção de um novo conhecimento – consiste em realizar o registro final de suas conclusões e/ou buscar os objetos que oferecerão o suporte para acumular o conhecimento de cada visitante. É a forma de o aluno/usuário expressar o conhecimento produzido. Pode ser através da criação de um blog, da produção de um vídeo, da criação de um videogame, ou qualquer outra forma de socializar aquilo que conheceu e apreendeu. - Novas propostas – o aluno poderá apresentar novos questionamentos não atendidos na sua busca/percurso de aprendizagem (o aluno desafiando a ―Sala Interativa‖). Sendo assim, os objetos de aprendizagem podem ser interativos ou não, lembrando que a interação mais significativa é a do aluno/usuário com o ambiente e todos os atores
  • 72.
    72 da experiência alivivenciada. Entende-se como ―atores‖ da experiência todos os sujeitos que fizerem parte do processo vivenciado estando ou não na Sala Interativa. Os objetos de aprendizagem têm diferentes funções: - facilitar a aprendizagem e a criação de novos conhecimentos; - despertar a curiosidade sobre algum assunto dentro da área de conhecimento proposta; - demonstrar a possibilidade de apresentar os assuntos em diferentes linguagens; - fornecer um suporte para o registro de novos conhecimentos e ou novas proposições; Apenas alguns exemplos: a- livros (físicos e e-books) b- artigos para experimentos em sala de aula; c- softwares livres, inclusive aqueles para a criação de games que tem a possibilidade de serem auto instrutivos como o Unity e o site http://www.yoyogames.com/make; d- dispositivos para assistir a um pequeno vídeo sobre o assunto, ouvir um podcast ou assistir a um slideshow; e- videogames. O conteúdo de cada programa e/ou sessão é escolhido entre os educandos e educadores e são levados em conta tanto os conhecimentos prévios dos educandos, como o acompanhamento do seu processo de aprendizagem. Na interação com o que a sala oferece e com todos os envolvidos no processo, o educando é orientado pelos mediadores (educadores da escola/instituição e da equipe da Sala Interativa) quanto à melhor maneira de aprofundar, esclarecer, enfim, construir sua rota de investigação/criação, visando colaborar com o seu desenvolvimento. Os mediadores são todos os educadores que participam do programa e que passaram pela formação oferecida no início e durante a realização do mesmo. É preciso reforçar a ideia mencionada anteriormente de que a Sala Interativa é complementar ao Ensino Médio Regular e, por isso mesmo, deve ser considerada como um espaço/tempo
  • 73.
    73 adicional para oexercício do pensar; para um permanente fluxo de diálogos, interações e produção de conhecimento que transcendem ao cotidiano escolar. O conteúdo de Física, abordado nesta sala, ganha contornos diferentes; de acordo com a forma como é tratado e com a instância escolhida. Todas as instâncias sugeridas contribuem no desenvolvimento das distintas competências baseadas nos quatro pilares da educação (aprender a aprender, aprender a ser, aprender a fazer e aprender a conviver)21 e promovem a interação do aluno com os demais participantes e com a própria sala. Em função da diversidade dos alunos/usuários, os resultados destas interações serão diferentes de uma pessoa para outra. A sala tem possibilidades múltiplas, mas a experiência de conhecê-la e desfrutar de seus recursos reflete em cada um a partir de suas subjetividades. Vale reforçar ainda, que todos estes parâmetros descritos nesta etapa do projeto estão alinhados com os objetivos do projeto, bem como com a curva de valor estabelecida na estratégia do Oceano Azul. É claro que, a mesma forma ―fractal‖ que os passos sugeridos por MELLANDER (2007) são observados tanto no macro quanto no micro. Os objetivos e a curva de valor estabelecidos neste trabalho permeiam todas as etapas que serão vivenciadas na sala de aula, mas é possível estabelecer algumas relações diretas entre os módulos, os objetivos e os atributos da curva de valor, como pontuado abaixo: 21 Relatório Jacques Delors – Educação para o Século XXI – Disponível em: http://unesdoc.unesco.org/images/0010/001095/109590por.pdf Acesso em: 15/06/2011, às 20:53
  • 74.
    74 Tabela 9 -Módulos da Sala de aula Interativa x Atributos Curva de Valor x Objetivos Específicos Fonte: Os Autores 6.3) Estratégias de Ocupação do Espaço Toda a conceituação pedagógica representa o sistema nervoso – e a alma, se quisermos falar em termos mais metafísicos – da sala. Para suportar e, de certa forma, materializar a nova curva de valor, buscaremos estabelecer alguns modelos espaciais para a sala interativa. A razão por trás disso é que a arquitetura possui diversas vertentes para determinar como se dará a exploração do espaço e quais serão os limites de exploração do mesmo: uma delas, a antropometria, fala sobre as medidas humanas versus as medidas dos prédios. Em busca de uma ergonomia perfeita, ela resume o estudo dos espaços ao estudo das necessidades físicas de movimentação e segurança do ser humano. Os estudos que relacionam as dimensões físicas do ser humano com sua habilidade e desempenho ao ocupar um espaço em que desempenha várias atividades, utilizando-se de equipamentos e mobiliários adequados para o desenvolvimento das mesmas , são denominados antropometria. Este termo é derivado de duas palavras gregas: antro = homem e metro = medida. A antropometria tem sido considerada, progressivamente, como um Módulos Sala de Aula Interativa Associado aos atributos... Associado aos objetivos... M1 - Módulo de diálogo e convergência (Arena) Eliminação da prova (através das avaliações emancipadoras realizadas no módulo 2 e da apresentação dos trabalhos no módulo 1 (Arena), o aluno poderá ser avaliado de forma global e personalizada por seu desempenho. M0 – Módulo de transição (Saída) Complementar o ensino formal na Área de Ciências da Natureza, Matemática e suas tecnologias Estabelecer conexões entre aprendizagem e a vida cotidiana; Estimular a curiosidade e a criatividade; Promover a interação entre educandos e educadores em torno de um objetivo comum. Desmistificar a tecnologia; Desenvolver o ―pensamento complexo‖; Provocar a livre expressão de ideias em múltiplas linguagens; Desenvolver e aplicar as potencialidades do trabalho em rede; Incentivar a sistematização dos conhecimentos; Desenvolver a capacidade investigativa dos usuários da sala; Exercitar o uso das TIC's no processo de aprendizagem; Estimular a formação de redes de aprendizagem; Promover a aprendizagem colaborativa; Promover o desenvolvimento da autonomia dos usuários da sala no seu processo de aprendizagem; Incentivar o intercâmbio entre sujeitos com interesses distintos. Valorizar a diversidade cultural; Incentivar o intercâmbio entre sujeitos com interesses distintos; Desenvolver a inteligência coletiva; Incentivar a sistematização dos conhecimentos; Despertar vocações nos usuários da sala. Contribuir com a pesquisa em Educação; Fornecer dados significativos sobre o desenvolvimento dos educandos em torno de conteúdos das áreas de conhecimento contempladas. M0 – Módulo de transição (Entrada) M1 - Módulo de diálogo e convergência (Arena) Este módulo está associado à participação reduzida do professor e à redução do foco único de atenção. No módulo de convergência e divergês todos os alunos se concentram em um único foco, mas, no restante do tempo, possuem liberdade para estabelecer as conexões que desejarem. Estímulo à tentativa, através do encorajamento à exploração do próximo módulo. M2 - Módulo de atividades Função a – investigação, pesquisa,consulta, simulação, e atividades de exploração. Função b - sistematização dos conhecimentos elaborados, estruturação de projetos e elaboração de hipóteses a serem apresentadas no M1-Módulo de Diálogo e Convergência. Função c - fruição Aumento da participação do aluno; Redução da participação do professor; Redução da abordagem exclusivamente através do livro didático, uma vez que pode oferecer diversos recursos de consulta, desde a internet até tutoriamento; Uso de tecnologia e infraestrutura no/do ambiente (este atributo está em todos os módulos, pois todos devem usar amplamente os recursos disponíveis, sempre preocupados com a função que ele deve exercer e o bem estar que ele deve trazer ao aluno) Criação da ocupação múltipla do espaço e do tutoriamento aluno-aluno.
  • 75.
    75 fator no processoprojetual do arquiteto, sendo uma das técnicas que envolvem o arcabouço da ergonomia. (BOUERI, 2008:9) Neste sentido, o estudo do ―Homem Vitruviano‖ e suas medidas ganha grande relevância, especialmente para assegurar a funcionalidade dos espaços. Essa dimensão física da arquitetura é extremamente importante e deve ser exaustivamente estudada por aqueles que desejam projetar qualquer tipo de ambiente, mas a antropometria não se compromete com outros aspectos humanos igualmente importantes e que devem ser observados quando há a necessidade de se projetar um espaço. NAIR; FIELDING; LACKNEY, 2009 defendem que, quando falamos sobre a experiência humana em relação ao espaço, devemos levar em consideração quatro domínios básicos: físico, psicológico, fisiológico e comportamental. Assim, conceber e construir espaços é algo extremamente complexo já que cada um desses domínios pode explorar diversos atributos diferentes (ver Tabela 10). Tabela 10 - Domínios da experiência humana e alguns de seus atributos. Adaptado de: Tabela i-1, NAIR; FIELDING; LACKNEY, 2009:19 Levando em consideração todas essas influências para a construção do espaço (espaciais, psicológicos, fisiológicos e comportamentais), bem como as atividades pedagógicas que devem ocorrer na sala de aula e a premissa de replicabilidade do projeto em diferentes realidades, optamos por seguir um caminho que surgiu a partir dos estudos de padrões do arquiteto austríaco Christopher Alexander. Na verdade, NAIR; FIELDING; LACKNEY (2009) optaram por selecionar ALEXANDER (1977) como referência justamente por que seus padrões levavam em consideração todos os diferentes aspectos da experiência do espaço. Domínios da experiência humana dentro do âmbito do Planejamento e Design de Escolas Atributos Espacial Íntimo, Aberto, Iluminado, Fechado, Ativo, Tranquilo, Conectado à Natureza, Monumental, Tecnológico Psicológico Calmante, Seguro, Imponente, Alegre, Brincalhão, Estimulante, Criativo, Encorajador de reflexão, Espiritualmente elevado, Capaz de criar um senso de comunidade Fisiológico Quente, Frio, Aconchegante, Com brisa, Saudável, Aromático, Texturizado, Visualmente agradável Comportamental Estudo independente, Trabalho colaborativo, Trabalho em Equipe, Atividade Física, Pesquisa, Escrita, Trabalho no computador, Leitura, Cantar, Dançar, Atuar, Apresentar, Grupo de Trabalho Grande, Comunhão com a natureza, Projetar, Construir, Ensinar, Relaxar, Refletir, Jogar
  • 76.
    76 Christopher Alexander ématemático e arquiteto, e, através da junção destas duas disciplinas e da observação de incontáveis ambientes com boas soluções arquitetônicas, identificou padrões que levam em consideração os diversos aspectos do ser humano, estabelecendo critérios de boas práticas conceituais que podem ser aplicadas a inúmeras situações. Os padrões funcionam como ―arquétipos‖ arquitetônicos, ou seja, não são uma receita de bolo, mas uma orientação geral sobre como solucionar problemas compartilhados por inúmeras culturas. Os elementos desta linguagem são entidades chamadas padrões. Cada padrão descreve um problema que ocorre repetidas vezes em nosso ambiente e então descreve o núcleo da solução para esse problema, de tal forma que você pode usar esta solução um milhão de vezes, sem nunca fazê-lo da mesma forma duas vezes. [...] Cada solução é estabelecida de tal forma que ela transmite o campo das relações essenciais necessárias para resolver o problema, mas de uma forma muito geral e abstrata - de modo que você pode resolver o problema por si mesmo, de sua própria maneira, adaptando às suas preferências e às condições locais no lugar onde você está fazendo isso22 . (ALEXANDER, 1977:10-13) Apesar da relevância da obra de Christopher Alexander, seu livro ―A Pattern Language‖ ficou ―esquecido‖ por anos após o lançamento do mesmo na década de 70. Recentemente sua obra foi redescoberta e serviu de inspiração para Prakash Nair, Randall Fielding e Jeffery Lackney, que escreveram um livro apenas sobre padrões aplicados para o ambiente escolar intitulado ―The Language of School Design‖. 22 Tradução dos autores. Original: ―The elements of this language are entities called patterns. Each pattern describes a problem which occurs over and over again in our environment, and then describes the core of the solution to that problem, in such a way that you can use this solution a million times over, without ever doing it the same way twice.[…] Each solution is stated in such a way that it gives the essential field of relationships needed to solve the problem, but in a very general and abstract way – so that you can solve the problem for yourself, in your own way, by adapting it to your preferences, and the local conditions at the place where you are making it‖.
  • 77.
    77 Quando Christopher Alexanderescreveu ―A Pattern Language‖ há mais de 30 anos atrás, ele abordou a arquitetura a partir de uma perspectiva singular. Ele olhou para o mundo real das pessoas e para as construções e espaços que habitavam a fim de compreender as conexões entre o ambiente construído e a psique humana. Focando os atributos da arquitetura e paisagem que funcionaram, em lugares que são agradáveis ou espiritualmente estimulantes e para onde as pessoas foram atraídas em vez de desestimuladas, Alexander foi capaz de identificar muitos padrões espaciais que supriam as comunidades humanas que eles apoiavam.23 ( NAIR; FIELDING; LACKNEY, 2009:12) Em seu livro, NAIR; FIELDING; LACKNEY (2009) começam estabelecendo perguntas importantes: ―Por que as escolas possuem este visual? Por que existe um abismo entre o os princípios amplamente conhecidos de melhores práticas e o design da maioria das instalações das escolas? Por que a conexão entre as pesquisas sobre aprendizagem e as estruturas educacionais são tão difíceis de estabelecer?‖24 ( NAIR; FIELDING; LACKNEY, 2009:13) Para responder a algumas destas perguntas, eles apresentam o que chamam de ―modelo fordista‖ de educação. Como já citado anteriormente neste trabalho, eles falam sobre a origem da educação formal como a conhecemos hoje e como ela permaneceu imutável ao longo do tempo. Como dificuldades do ―modelo fordista‖ eles destacam as premissas que são utilizadas para guiar qualquer iniciativa dentro deste pensamento, como destacado abaixo: 23 Tradução dos autores. Original: ―When Christopher Alexander wrote A Pattern Language more than 30 years ago, he approached architecture from a unique perspective. He looked at the real world of people plus the buildings and spaces they inhabited in order to understand the connections between the built environment and the human psyche. Focusing on architectural and landscape attributes that worked, on places that felt pleasant or were spiritually uplifting and to which people were attracted rather that turned off, Alexander was able to identify many spatial patterns that nourish the human communities they support.‖ 24 Tradução dos autores. Original: ―Why do schools look the way they do? Why is there a chasm between widely acknowledged best practice principles and the actual design of a majority of school facilities? Why has the connection between learning research and educational structures been so dificult to repair?‖
  • 78.
    78 Suposições (Pressupostos) doModelo Fordista: - Todos os estudantes estão prontos para aprender a mesma coisa no mesmo tempo e da mesma maneira com a mesma pessoa; - O aprendizado é passivo; - Um professor pode ser todas as coisas (mentor, guia, especialista no assunto, palestrante e ―cuidador‖ ) para 20-30 estudantes simultaneamente; - O aprendizado acontece sob o controle do professor.25 ( NAIR; FIELDING; LACKNEY, 2009:26) Este tipo de modelo educacional não estimula a autonomia, a curiosidade ou a criatividade, e, para propor novas soluções, NAIR; FIELDING; LACKNEY (2009) desenvolvem 28 padrões voltados para o ambiente escolar, que servirão de inspiração para o nosso ambiente da Sala Interativa. Antes de estabelecer um paralelo entre nossos módulos e os padrões arquitetônicos, entretanto, cabe relembrar e esquematizar o funcionamento do espaço, uma vez que as atividades serão as grandes ―guias‖ dos parâmetros arquitetônicos. 25 Tradução dos autores. Original: ―Assumptions of the Ford Model: - All students are ready to learn the same thing at the same time in the same way from the same person. - Learning is passive. - One teacher can be all things (mentor, guide, lecturer, subject matter expert, caregiver) to 20-30 students simultaneously. - Learning happens under teacher control.‖
  • 79.
    79 Figura 7 -Esquema de funcionamento da Sala Interativa Fonte: Os autores e Felipe Loureiro. Ilustração de: Felipe Loureiro Descrevendo em passos o funcionamento da sala de aula, portanto, temos o passo 1 – início/entrada, com a chegada dos alunos à sala de aula. Ela deve ser uma entrada acolhedora e intrigante, aconchegante o suficiente para caso o aluno necessite esperar por algum período fora da sala de aula e principalmente empolgante para que ele queira saber mais, ingressar naquele ambiente de aprendizado. Uma vez dentro da sala de aula, o aluno irá participar do passo 2 – Arena. Esse espaço deve permitir um foco único de atenção, que não será necessariamente ocupado pelo professor/facilitador/mediador. Este ponto de atenção não deve ser hierárquico, e deixar em aberto a possibilidade de intervenção dos presentes assim como nivelar um pouco dos conhecimentos e sentimentos de todos na sala de aula. A idéia é compartilhar o assunto sobre qual todos deverão se debruçar durante a pesquisa e estimular o questionamento e a curiosidade. O passo 3 – investigação/fruição deve oferecer recursos para pesquisas e usufruto de informação – de forma individual ou em grupo. Neste ambiente a chave é a flexibilidade para que os alunos tenham a liberdade de escolher seu próprio percurso de aprendizado. O passo 4 – sistematização é o momento para que os alunos possam organizar as idéias e sintetizar – da forma que mais gostarem – seu aprendizado. Este é um momento extremamente importante para que eles possam chegar às suas próprias conclusões antes de confrontar suas idéias novamente na arena.
  • 80.
    80 O passo 5– retorno à arena visa realizar o encontro de idéias e ajudar os alunos a nomear e sistematizar o conhecimento adquirido. Por fim, o passo 6 – saída deve permitir que eles deixem seu registro na sala, o que também poderá contribuir tanto para as atividades no seu retorno ao ambiente como na rotina de sua escola. A percepção de que o conhecimento construído neste ambiente tem valor em qualquer lugar é um dos pontos de estimulação da continuidade do processo. 6.3.1 Os padrões aplicáveis Após pesquisarmos referências de arquitetura para escola, encontramos relação para cada um desses ―momentos‖ da sala de aula interativa em padrões arquitetônicos propostos por NAIR; FIELDING; LACKNEY (2009). Abaixo, na Figura 8 - Padrões aplicáveis à Sala Interativa, podemos observar cada uma das correspondências realizadas, bem como os padrões gerais, que permeiam todos os momentos. Figura 8 - Padrões aplicáveis à Sala Interativa Fonte: Os autores e Felipe Loureiro. Ilustração de Felipe Loureiro.
  • 81.
    81 a) Padrões eSoluções Gerais Alguns padrões arquitetônicos não são aplicáveis a uma única atividade ou função, antes ainda, eles permeiam todo o ambiente da sala de aula, imprimindo no mesmo os valores da sala de aula interativa. a.1) P#9: “TRANSPARENCY AND PASSIVE SUPERVISION” Padrão #9: Transparência e Supervisão Passiva - Este padrão diz respeito à idéia de aumentar a visibilidade em todos os níveis a fim de manter o senso de liberdade, preservando divisões e/ou acústica, além de permitir uma supervisão passiva. Uma vez que o facilitador consegue enxergar todo o ambiente, e, por conseqüência, todos os seus alunos, fica mais fácil para ele observar de uma certa distância e fazer as intervenções positivas sempre que necessário. a.2) P#27: “SHARED LEARNING RESOURCES AND LIBRARY” O padrão #27, biblioteca e recursos de aprendizado compartilhados, fala sobre o modo como podemos utilizar qualquer recurso disponível para aprender. NAIR; FIELDING; LACKNEY (2009) agrupam os principais tipos de materiais em três segmentos: 1) eletrônicos (hardware, software e/ou publicações online); 2) impressos (livros, revistas e jornais) e 3) manipuláveis (jogos, brinquedos, etc.). Eles complementam falando que a gestão adequada desses recursos se dá através de duas variáveis: 1) relevância/utilidade e 2) acessibilidade. Assim, cabe colocar que este padrão defende que esteja à disposição do aluno, de forma acessível, o maior número possível de recursos relevantes de todas as naturezas: eletrônicos, impressos e manipuláveis. a.3) P#14: “FLEXIBILITY ADAPTABILITY AND VARIETY” NAIR; FIELDING; LACKNEY (2009) identificaram, ao longo de seus anos de estudos voltados para a escola, 20 formas de aprendizado para as quais o espaço físico deve garantir a estrutura, como colocado abaixo: ―As 20 modalidades de aprendizagem que a escola deve oferecer suporte físico são: 1. Estudo independente 2. Tutoria entre iguais
  • 82.
    82 3. Colaboração entretimes 4. Aprendizado com professor um-para-um 5. Formato de aula tradicional, dirigido pelo professor 6. Aprendizagem baseada em projetos 7. Tecnologia com computadores móveis 8. Ensino à distância 9. Pesquisa baseada na Internet 10. Apresentação do Aluno 11. Aprendizagem baseada no desempenho 12. Seminário estilo instrução 13. Aprendizagem Inter-disciplinar 14. Aprendizagem naturalista 15. Aprendizagem social / emocional / espiritual 16. Aprendizagem baseada em Arte 17. Storytelling 18. Aprendizagem baseada em design 19. Ensino / aprendizagem em equipe 20. Aprendizagem baseada em jogos‖26 ( NAIR; FIELDING; LACKNEY, 2009:28) Assim, o segredo de um aprendizado profundo não reside em nenhuma dessas modalidades especificamente, mas na possibilidade de misturá-las e utilizá-las de forma variada. Desta forma, o espaço físico deve permitir inúmeras releituras, a fim de garantir esta flexibilidade a um custo razoável e com uma ocupação sustentável. O padrão #14 fala exatamente sobre isso: Flexibilidade, Adaptabilidade e Variedade. 26 Tradução dos autores. Original: ―The 20 Learning Modalities that the physical school must support are: 1. Independent study; 2.Peer tutoring; 3.Team collaboration; 4. One-on-one learning with teacher; 5. Lecture format - teacher directed; 6. Project-based learning; 7. Technology with mobile computers; 8. Distance learning; 9. Internet-based research; 10. Student Presentation; 11. Performance-based learning; 12. Seminar-style instruction; 13.Inter-disciplinary learning; 14. Naturalist learning; 15. Social / emotional / spiritual learning; 16. Art-based learning; 17. Storytelling; 18. Design-based learning; 19. Team teaching / learning; 20. Play-based learning‖
  • 83.
    83 Assim, por maisque a sala de aula interativa não necessariamente se utilize de todas as 20 modalidades de aprendizado, ela certamente irá utilizar-se de algumas delas e deve ser multifuncional, como detalharemos melhor mais adiante. a.4) P#11: “DISPERSED TECHNOLOGY” O Padrão #11, Tecnologia Dispersa, defende a possibilidade de multiplicar os espaços de aprendizagem uma vez que o aluno possa carregar a informação consigo. Assim, de um laptop a um caderno ou um livro, é importante que o estudante não fique preso a um determinado espaço. b) Padrões e Soluções para Entrada/Saída Objetivo: Acolher os alunos e despertar seu interesse para o interior da sala de aula. Na saída, eles devem continuar com a curiosidade estimulada e com a sensação de ligação com o local. b.1) P#2: “WELCOMING ENTRY” Para NAIR; FIELDING; LACKNEY (2009), quando alguém entra em uma sala de aula ou em uma escola, deve imediatamente perceber que aquele é um local de aprendizado. Alguns pontos podem auxiliar neste sentido como programar exposições com trabalhos dos alunos, entre outras práticas que visam construir este ambiente estimulante. Para tornar o espaço convidativo e aconchegante, podemos garantir a estrutura necessária para acomodação dos alunos antes da aula: área coberta, local para sentar-se, etc. Com a união destas práticas, através do Padrão #2: Entrada Receptiva, tanto a entrada quanto a saída dos alunos certamente se dará de forma mais estimulante, criando um espaço de transição necessário para que o aluno possa se preparar para a aula, evitando uma ruptura abrupta entre o ritmo do exterior e o ritmo do interior da sala. c) Padrões e Soluções para a Arena Objetivo: Organização dos alunos em forma de arena para apresentação pelo professor do tema da aula, uma ―situação‐problema‖ relacionada com a realidade. Além disso, após o momento de atividade, deve ser possível a reorganização em forma de
  • 84.
    84 arena para consolidaçãodo conhecimento crítico sobre o tema apresentado no início da aula e para apresentação de novos desafios para a motivação da curiosidade. c.1) P#15: “CAMPFIRE SPACE” Para a Arena, podemos usar como referência o Padrão nº 15 ‐ ―Espaço da Fogueira‖. Antes de entrarmos especificamente nos detalhes deste padrão, cabe uma breve explicação sobre a origem dos padrões 15 (―Campfire Space‖), 16 (―Watering Hole Space‖ e 17 (―Cave Space‖). NAIR; FIELDING; LACKNEY (2009) recorrem ao pedagogo David Thornburg para falar sobre os quatro ambientes arquetípicos de aprendizagem: 1) Campfire Space (Espaço da Fogueira) - Para THORNBURG (2007), o ser humano se diferencia pela sua capacidade de contar histórias e, segundo o autor, esta foi uma das formas de ensino mais comuns durante milhares de anos. Ele defende que boas histórias envolvem diversos aspectos cognitivos e afetivos, uma vez que elas permitem múltiplas interpretações, permitindo que adultos e crianças compartilhem a mesma história, mas aprendizados diferentes. Ele revela que a atividade do ―storytelling‖ era comumente realizada em torno de uma fogueira ou de uma árvore, daí a metáfora para o nome do arquétipo. 2) Watering Hole Space (Espaço fonte de água) - THORNBURG (2007) explica que ao longo de todo o percurso da humanidade as pessoas precisavam se reunir em torno de uma fonte de água. Assim, durante o trajeto para esse espaço fonte de água, as pessoas conversavam e trocavam experiências. Essa interação ocorria mais informalmente que a formação ao redor da fogueira, era um momento que as pessoas trocavam informações do dia-a-dia, rumores, sonhos e descobertas. Nesse ambiente cada um que ingressava na conversa era, ao mesmo tempo, professor e aluno. Assim como a água é essencial à sobrevivência, o fluxo de informação ocorrido nestes ambientes é essencial à sobrevivência da cultura. Mesmo hoje nos bebedouros de escolas e empresas, e nos cafés dos corredores, podemos observar a sobrevivência deste tipo de aprendizado. Assim, para esses ambientes com este formato de troca informal entre iguais, pequenos grupos
  • 85.
    85 reunidos ensinando eaprendendo simultaneamente, chamamos de ―Watering Hole Space‖. 3) Cave Space (A caverna) – ―A comunidade de aprendizado da fogueira nos coloca em contato com especialistas e o espaço fonte de água nos colocou em contato com nossos iguais. Existe outro ambiente primordial de aprendizagem de enorme importância: a caverna – onde entramos em contato com nós mesmos‖27 (THORNBURG, 2007:3). Muitas vezes ao longo da história, aprendizes precisaram se isolar dos demais para conseguir seus próprios insights. THORNBURG (2007) relata que alguns povos indígenas americanos realizavam o ―desafio da visão‖, uma formalização deste momento da caverna. O desafio consistia em, após um longo período de preparação, deixar um dos integrantes de sua tribo durante dois dias em uma caverna sem nada escrito e sem comida. Durante este período e através de muita meditação, acreditava-se que aquele indivíduo poderia ter a visão que o guiaria durante a próxima fase de sua vida. Neste caso, além de ser uma forma de aprendizado, era um rito de passagem. O ―rito de passagem‖, entretanto, tem outra aplicação para o mundo atual: a passagem entre uma informação externa para um conhecimento interno, ou seja, um conhecimento que a pessoa realmente entende e no qual acredita. Ou seja, essa internalização trata-se de algo muito maior do que a mera memorização - é um processo de acreditação que envolve um insight real. Permitir que os alunos alcancem este momento é o objetivo do padrão ―Cave Space‖. 4) Life (Vida) – THORNBURG (2007) termina sugerindo que, após reunir-se nas ―fogueiras‖ e nas ―fontes de água‖ e isolar-se na ―caverna‖ para interiorização de todo o conteúdo (podendo ter passado por um ou mais de um desses processos combinados), o aprendiz já possui uma boa noção do conhecimento. Existe, entretanto, uma última etapa: a aplicação deste conhecimento, que chamamos de ―Vida‖. Na realidade, ainda não conhecemos nada até que tenhamos de fato aplicado este conhecimento. Este 27 Tradução dos autores. Original: ―The learning community of the campfire brought us in contact with experts, and that of the watering hole brought us in contact with peers. There is another primordial learning environment of great importance: the cave — where we came in contact with ourselves.‖
  • 86.
    86 padrão, entretanto, porsua própria natureza, não possui um correspondente nos padrões arquitetônicos. Desta forma, é possível imaginar o padrão que será aplicado à Arena: o ―Campfire Space‖. Segundo NAIR; FIELDING; LACKNEY (2009), as características deste padrão são as seguintes: 1. Seção da sala elevada, se possível; 2. Boa reflexão de som na área atrás do orador; 3. Mesas e cadeiras que podem ser reorganizadas de um formato de palestra formal para um modo mais informal para contar histórias (―storytelling‖); 4. Tela de projeção ou monitor de plasma claramente visível para toda a sala quando as aulas ocorrem de forma eletrônica ou à distância. 5. Prever possibilidade de escurecimento da sala para apresentações de slides e vídeos. 6. Prever instalação de computador do apresentador com um controle remoto e acesso a som para apresentações multimídia. (NAIR; FIELDING; LACKNEY, 2009:129) 28 28 Tradução dos autores. Original: ―1. A raised section of the room if possible; 2. Good sound reflectance behind the speaker‘s area; 3. Desks and chairs that can be arranged in a formal lecture format for more informal ―story‐ telling‖ mode; 4. Data projection screen or large plasma monitor clearly visible to the whole room when the lectures are being delivered electronically or from a distance; 5. Provision for the room to be darkened for viewing slide presentations; 6. Provision for convenient placement of the presenter‘s laptop computer with a remote controller and access to sound for multimedia presentations.‖
  • 87.
    87 Figura 9 -Padrão #15: Campfire Space Retirado de: ( NAIR; FIELDING; LACKNEY, 2009:129) Figura 10 - Arena Fonte: Os autores e Felipe Loureiro. Ilustração de: Felipe Loureiro d) Padrões e Soluções para Área de atividades Objetivo: Proporcionar um momento de interação por grupos de interesse ou de forma individualizada, para investigação e pesquisa que permitam a construção do processo de aprendizagem fazendo uso dos objetos de aprendizagem disponíveis.
  • 88.
    88 d.1) P#1: “THELEARNING STUDIO” O padrão #1 – Estúdio de aprendizagem defende um formato que permita que diferentes ocupações e modalidades de aprendizado ocorram simultaneamente. O termo Estúdio de aprendizagem é por vezes utilizado para se referir a uma sala de aula em forma de L, na verdade, não é uma idéia nova. Uma das primeiras escolas com salas de aula em formato em L, configuradas como um estúdio de aprendizagem foi a Corvo Island School em Winnetka, Illinois (EUA), construída em 1940. Este plano irregular cria espaços com quebras e zonas flexíveis de aprendizagem que suportam um número significativo de 18 modalidades críticas de aprendizagem29 (NAIR; FIELDING; LACKNEY, 2009:29) Figura 11 - Padrão #1c: The Learning Studio Retirado de: http://www.designshare.com/index.php/design-patterns/learning-studio Acesso em: 25/06/2011 às16:25. 29 Tradução dos autores: ―The term Learning Studio is sometimes used to refer to an L‐shaped classroom which is, actually, not a new idea. One of the earliest schools featuring L‐shaped classrooms configured like Learning Studios is the Crow Island School in Winnetka, Illinois (US) built in 1940. This irregular plan creates breakout spaces and flexible learning zones that support a significant number of 18 critical learning modalities.‖
  • 89.
    89 d.2) P#16: “WATERINGHOLE SPACE” O Padrão 16 - ―Espaço fonte de água‖ é o ambiente para aprendizado informal entre iguais, como citado anteriormente, quando explicamos os arquétipos sugeridos por THORNBURG (2007). Este espaço deve ser capaz de fornecer infra estrutura ―para o trabalho em pequenos grupos e socialização. É importante não rotular como "espaço social", pois isso perpetua a idéia de que a aprendizagem só acontece sob tutela, não abraçando o conceito de aprendizagem ao longo da vida.‖30 (NAIR; FIELDING; LACKNEY, 2009:133) Figura 12 - Padrão #16: Watering Hole Space Retirado de: ( NAIR; FIELDING; LACKNEY, 2009:134-135) d.3) P#17: “CAVE SPACE” O Padrão 17 - ―A caverna‖ também faz parte dos conceitos trabalhados por THORNBURG (2007) e citados anteriormente. 30 Tradução dos autores. Original: ―(Watering Hole space is able to provide) for small group work and socializing. It is important not to label it as ‗social space‘, since this perpetuates the idea that learning only happens under tutelage, and does not embrace the concept of lifelong learning.‖
  • 90.
    90 Figura 13 -Padrão #17: Cave Space. Retirado de: ( NAIR; FIELDING; LACKNEY, 2009:141-143) 6.3.2 A relação com o espaço Ao final de todos os levantamentos dos padrões, podemos finalmente pensar como todos eles irão relacionar-se com o espaço a ser criado. Assim, inspirados pelo padrão #14 (Flexibilidade, Adaptabilidade e Variedade), optamos por, em uma mesma estrutura física, acomodar todas as atividades, como sugerido pela Figura 14. Figura 14 - Espaço único x ocupação múltipla do espaço Fonte: Os Autores e Felipe Loureiro. Ilustração de: Felipe Loureiro Além do padrão #14, buscamos referência na arquitetura tradicional japonesa, que se utiliza de estruturas flexíveis para possibilitar melhor aproveitamento do espaço e garantir a multifuncionalidade do ambiente, como colocado por HALL (2005).
  • 91.
    91 Para nós, asparedes de uma casa são fixas. No Japão, são semifixas. As paredes são móveis, e os aposentos têm múltiplas finalidades. Nas pousadas do interior no Japão (ryokan), o hóspede descobre que as coisas chegam a ele enquanto o ambiente se modifica. Ele fica sentado no meio do quarto no tatame enquanto painéis deslizantes são abertos ou fechados. Dependendo da hora, o quarto pode incluir todo o ambiente ao ar livre que o cerca ou pode se encolher em etapas até restar apenas um boudoir. Recolhe-se uma parede, e uma refeição é servida. Quando termina a refeição e chega a hora de dormir, desenrola-se o colchão para dormir no mesmo lugar em que ocorreram refeições, preparação de alimentos, meditação e contatos sociais. (HALL, 2005:191) Figura 15 - Esquema de utilização de uma casa tradicional japonesa Fonte: Os autores e Felipe Loureiro Ilustração de Felipe Loureiro Neste caso, a organização dos objetos define a função que o espaço terá naquele momento. Para permitir isso, os ambientes japoneses são projetados com bastante espaço livre no centro da sala (ou quarto) e todo o resto (mobiliários, etc.) fica na borda
  • 92.
    92 da sala ou―guardado‖ em nichos nas paredes. Dessa forma, basta ―montar‖ o ambiente para seu uso e depois devolver os objetos para o lugar para fazer um novo uso da sala. Figura 16 - Referência: Arquitetura Tradicional Japonesa Retirado de: MORSE, 1961: 138 e 109 É curioso observar que, em função deste tipo de cultura, o ―nada‖ passa a ser um elemento adicional para a projeção do espaço. Segundo HALL (2005), os ocidentais falam (e pensam) sobre o espaço como uma distância entre objetos. Assim, aprendemos a reagir aos objetos e a considerar um local sem objetos como ―vazio‖. No Japão, entretanto, eles consideram o próprio vazio como um elemento e possuem uma palavra específica para identificá-lo: ma. Isso indica como toda a experiência do ambiente é considerada; tudo é absolutamente planejado, uma vez que os ―vazios‖ não são frutos do espaço que ―sobrou‖ depois de colocarmos os objetos, sendo na verdade um elemento que gera sensações e que deve ser trabalhado para a organização do espaço. Quando ocidentais pensam e falam sobre o espaço, eles estão se referindo à distância entre objetos. No Ocidente, aprendemos a perceber e a reagir à disposição de objetos e a considerar que o espaço é‗vazio‘. O significado disso tudo torna- se claro somente quando a atitude é comparada com a dos japoneses, ensinados a dar significado a espaços – a perceber a forma e o arranjo dos espaços. Para isso, eles dispõem de uma palavra, ma. O ma, ou intervalo, é um elemento básico de construção em todas as experiências espaciais japonesas. (HALL, 2005:193)
  • 93.
    93 Esse tipo dementalidade origina uma arquitetura mais preocupada com a experiência do que com a ―estética apenas pela estética‖. Um dos exemplos clássicos é o jardim japonês, que pode ser considerado como uma oposição a um jardim europeu renascentista. Os jardins renascentistas foram projetados a partir da visão que se tem de um determinado ponto, criando um enquadramento planejado e de alto impacto visual. O jardim japonês, por outro lado, é extremamente irregular e considera o caminho a ser percorrido pelo visitante, e não um ponto de vista estático. Ele estimula, através do espaço, as reações que se deseja despertar nos visitantes. Assim, em um jardim japonês podemos encontrar, por exemplo, um caminho que passe por um riacho com uma pedra levemente mais afastada de outra, de forma que para atravessá-lo você precise olhar para baixo e possa se deparar com as belíssimas carpas que nadam suavemente aos seus pés. Outro exemplo é a entrada das casas japonesas tradicionais, que possuem um pequeno hall vazio com apenas um quadro ou outra obra de arte em um nicho em uma das paredes. Desta forma, ao entrar no ambiente, o visitante se vê compelido a contemplar a beleza daquela peça. O conceito por trás da arquitetura japonesa é levar o observador a descobertas de forma autônoma, mas com estímulos que facilitem este aprendizado. Em oposição à perspectiva linear dos pintores barrocos e do Renascimento, o jardim japonês é projetado para ser apreciado de muitos pontos de vista. (...) O estudo dos espaços japoneses exemplifica seu hábito de levar o indivíduo a um ponto em que ele possa fazer alguma descoberta sozinho. (HALL, 2005:195) Quando aplicamos este conceito em nossa sala interativa, o encaixe é perfeito: levar os alunos a perceberem determinados aspectos e a realizarem suas próprias descobertas com o máximo de aproveitamento e flexibilidade para o espaço. Assim, nossa proposta se baseia em um único espaço com ocupações diferentes ao longo do período e com a possibilidade de oferecer suporte aos padrões já comentados. Além de tudo isso, a influência da arquitetura tradicional japonesa nos permite criar um novo padrão, que não está no livro de NAIR; FIELDING; LACKNEY: o de ocupação marginal do espaço, com flexibilidade para alocação dos elementos de acordo com o uso e momento da aula.
  • 94.
    94 Figura 17 -Novo padrão: Ocupação marginal do espaço Fonte: Os Autores e Felipe Loureiro. 6.3.3 Resumindo as influências arquitetônicas Resumindo as influências arquitetônicas, podemos estabelecer um quadro resumo similar aos já apresentados, relacionando as etapas de aprendizado e os módulos aos padrões arquitetônicos, conforme abaixo: Tabela 11 - Etapas de Aprendizagem x Módulos Sala de Aula Interativa x Padrões e influências de arquitetura Fonte: Os Autores Desse mapeamento surgiu as orientações e padrões um pouco mais específico para o projeto, que apresentaremos a seguir. A idéia é exemplificar a aplicação dos padrões em ambientes com mais ou menos recursos, demonstrando, dessa forma, que a proposta pedagógica de valor pode ser seguida apesar de pouca disponibilidade financeira, através de soluções adaptadas.
  • 95.
    95 Primeiramente, falaremos sobreum modelo de ocupação genérico, que resuma os padrões mapeados até aqui. A Figura 18- Ocupação GenéricaFigura 18 ilustra o modelo genérico de ocupação do espaço. A área interna será utilizada para os módulos M1 e M2. Figura 18- Ocupação Genérica Fonte: Os Autores e Felipe Loureiro. Ilustração de Felipe Loureiro. Apesar das 17 posições marcadas no desenho, através da utilização otimizada do espaço, como demonstrado na Figura 19, duas mesas podem ocupar o mesmo espaço quando não estiverem sendo utilizadas e devem ser desencaixadas para uso. Da mesma forma, caso não haja necessidade, elas podem ficar encaixadas e ocupar menos espaço, permitindo igual utilização. Figura 19 - Encaixe de mesas Fonte: Os Autores e Felipe Loureiro. Ilustração de Felipe Loureiro.
  • 96.
    96 Na Figura 20e na Figura 21 podemos visualizar uma versão sob medida e uma versão adaptada para a questão das mesas otimizando o espaço. Adicionalmente, caso haja espaço e interesse, módulos de armazenamento podem ser adicionados embaixo do móvel. Figura 20 - Mobiliário mesa sob medida Fonte: Os Autores e Felipe Loureiro. Ilustração de Felipe Loureiro. Figura 21 - Mesa mobiliário solução adaptada Fonte: Os Autores e Felipe Loureiro. Ilustração de Felipe Loureiro. Detalhando um pouco melhor o M0 – Módulo de Transição, temos a Figura 22, com o esquema básico de ocupação. Lembrando que, quanto maior o espaço e a verba, mais livre poderá ser a intervenção.
  • 97.
    97 Figura 22 -Módulo 0 - esquema de ocupação Fonte: Os Autores e Felipe Loureiro. Ilustração de Felipe Loureiro. Na Figura 23, podemos observar a solução sob medida para o módulo M0, com tela de LED para exposição dos trabalhos dos alunos, uma grande janela garantindo a visibilidade da sala do ambiente de fora e um ambiente acolhedor para receber os alunos. Podemos perceber que o princípio é o mesmo apesar dos recursos limitados no exemplo da Figura 24. Figura 23 - M0 - Módulo de transição solução sob medida Fonte: Os Autores e Felipe Loureiro. Ilustração de Felipe Loureiro.
  • 98.
    98 Figura 24 -M0 - Módulo de transição solução adaptada Fonte: Os Autores e Felipe Loureiro. Ilustração de Felipe Loureiro. Em relação ao interior da sala, como já citado anteriormente, é importante reforçar a questão da ocupação múltipla do espaço, ora voltando-se para a Arena, ora para o Módulo de atividades, conforme a Figura 25. Figura 25 - Ocupação múltipla do espaço interno Fonte: Os Autores e Felipe Loureiro. Ilustração de Felipe Loureiro. A fim de garantir a flexibilidade e a ocupação múltipla do espaço, é importante que todo o mobiliário seja móvel e adaptável. Um bom exemplo são as cadeiras, que
  • 99.
    99 podem ser móveis(Figura 26) ou simplesmente leves o suficiente para serem transportadas com facilidade (Figura 27). Figura 26 - Cadeiras solução sob medida Fonte: Os Autores e Felipe Loureiro. Ilustração de Felipe Loureiro. Figura 27 - Cadeiras solução adaptada Fonte: Os Autores e Felipe Loureiro. Ilustração de Felipe Loureiro. Por fim, ainda em relação ao mobiliário e tecnologia utilizadas para aplicar a metodologia em sala, também podemos destacar inúmeras possibilidades como ilustrados na Figura 28 e na Figura 29.
  • 100.
    100 Figura 28 -Módulo básico bancada solução sob medida Fonte: Os Autores e Felipe Loureiro. Ilustração de Felipe Loureiro. Figura 29 - Módulo básico bancada solução adaptada Fonte: Os Autores e Felipe Loureiro. Ilustração de Felipe Loureiro.
  • 101.
    101 6.4) Mais padrões:ambientes e comportamentos para boas idéias Umas das preocupações de nosso trabalho de pesquisa é que este novo ambiente de aprendizado que estamos propondo não se restringisse a estimular a aprendizagem, antes ainda, ele deveria ser capaz de fomentar também a inovação. Em seu livro ―De onde vêm as boas ideias‖, Steven Johnson estuda alguns padrões de ambiente propícios a ―boas ideias31 ‖. Tratar do ambiente, no caso de JOHNSON (2011), não quer dizer tratar do espaço em si, embora isso possa fazer parte do processo e até influenciar bastante, mas de uma atmosfera, um modus operandi voltado à inovação. O que procuro mostrar neste livro é que uma série de propriedades e padrões compartilhados ocorre reiteradamente em ambiente de excepcional fertilidade. [...] Quanto mais abraçamos esses padrões – em nossos hábitos de trabalho e hobbies pessoais, em nossos ambientes de trabalho, no projeto de novas ferramentas de software - , mais capazes seremos de explorar nossa extraordinária capacidade de pensamento inovador. (JOHNSON, 2011:20) É interessante observar que, à semelhança das etapas de aprendizagem sugeridas por MELLANDER (2007), esses padrões se repetem em todas as etapas do processo, em maior ou menor escala. Segundo JOHNSON (2011:20), ―na linguagem da teoria da complexidade, esses padrões de inovação e criatividade são fractais: eles reaparecem em forma reconhecível quando ampliamos e reduzimos porções de imagens.‖ Ele ainda complementa sugerindo que esses padrões permeiam mesmo as situações mais diversas: ―Quando a vida se torna criativa, tende a gravitar rumo a certos 31 Explicação de Steven Johnson para essa nomenclatura: ―A literatura sobre inovação e criatividade é rica em distinções sutis entre inovações e invenções, entre diferente formas de criatividade: artística, cientifífica, tecnológica. Escolhi deliberadamente a expressão mais ampla possível – boas ideias – para sugerir a perspectiva transdisciplinar que estou tentando adotar. [...] O poeta e o engenheiro [...] podem parecer estar a um milhão de quilômetros um do outro em suas formas particulares de conhecimento, mas, quando trazem boas idéias ao mundo, padrões semelhantes de desenvolvimento e colaboração moldam esse processo‖. (JOHNSON,2011:24)
  • 102.
    102 padrões recorrentes, quersejam emergente e auto-organizativos, quer sejam deliberadamente fabricados por agentes humanos‖ (JOHNSON, 2011:21). JOHNSON (2011) estabelece sete padrões ao todo: 1) O possível adjacente; 2) Redes líquidas; 3) A intuição lenta; 4) Serendipidade; 5) Erro; 6) Exaptação; 7) Plataformas. A seguir, veremos mais detalhes de cada um desses padrões e como eles influenciam não apenas o ambiente da sala de aula, mas a própria construção do projeto. 6.4.1) O possível adjacente JOHNSON (2001) tenta desmistificar as inovações como sendo algo oriundo de uma mente brilhante à frente de seu tempo. Ele defende que boas ideias são mais parecidas com um trabalho de ―bricolagem‖, ou seja, construídas a partir de elementos disponíveis. Ele compara este processo à origem da vida, afirmando que o surgimento da mesma se deu em função de matérias disponíveis que foram se recombinando e evoluindo ao longo do tempo. Moléculas básicas (amoníaco, metano, água, etc.) combinaram-se em formaldeído que evoluíram para proteínas, que formaram as fronteiras das células, que permitiram a organização celular, que evoluíram para organismos pluricelulares e assim sucessivamente até formar desde um mosquito até um girassol ou o próprio ser humano. Em resumo, o que JOHNSON (2011) defende é que ―os elementos atômicos que constituem um girassol são exatamente os mesmos disponíveis na Terra antes do surgimento da vida, mas não se poderia criar espontaneamente um girassol naquele ambiente por que ele se baseia em toda uma série de inovações subseqüentes‖, ou seja, toda inovação está inserida em um contexto possível (JOHNSON, 2001: 30).
  • 103.
    103 Diante desta metáfora,JOHNSON (2011) se utilizou do termo que o cientista Stuart Kauffman atribui a esse tipo de combinação de primeira ordem: ―o possível adjacente‖. ―No caso da química pré-biótica, o possível adjacente define todas aquelas reações moleculares que eram diretamente alcançáveis na opa primordial‖ (JOHNSON, 2001: 30). O que ele deseja explicar com essa comparação é que, ao mesmo tempo que possuímos limitações no que é possível dentro de um determinado contexto histórico, cultural, tecnológico e/ou ambiental, se não explorarmos todo o potencial não conseguiremos abrir as fronteiras para um novo possível adjacente. O possível adjacente é uma espécie de futuro espectral pairando nas bordas do atual estado das coisas, um mapa de todas as maneiras segundo as quais o presente pode se reinventar. Ele não é, contudo, um espaço infinito, ou um campo de jogo totalmente aberto. [...] O possível adjacente revela que o mundo é capaz de mudanças extraordinárias, mas que apenas certas mudanças podem acontecer (JOHNSON, 2001: 30). Para nosso projeto, o possível adjacente se manifesta antes mesmo da sala de aula. Quando propomos uma nova curva de valor ou falamos na convivência do projeto com a sala de aula tradicional estamos falando em ficar dentro do possível adjacente. Ao mesmo tempo, quando exploramos o possível adjacente, ele se expande. Ou seja, uma vez que um projeto como o nosso tenha dado certo, mais próximos nos tornamos de mudanças maiores na educação. ―A estranha e bela verdade com relação ao possível adjacente é que seus limites se alargam à medida que os exploramos‖ (JOHNSON, 2001: 30). Da mesma forma, quando nos preocupamos com a replicabilidade do projeto e em elaborar um ―manual do agente de mudança‖ (ver Anexo 3) com opções mais baratas para oferecer a mesma curva de valor referente à inovação pedagógica, estamos permitindo o espírito: ―faça agora com o que está disponível‖, explorando o possível adjacente de cada projeto que aproveitar a pesquisa realizada para este trabalho. É interessante perceber como de fato o caráter fractal deste padrão permeia o projeto desde a perspectiva mais ampla até a análise do micro: na sala de aula em si, o possível adjacente se manifesta através dos inúmeros recursos que ficam disponíveis para que os
  • 104.
    104 alunos recombinem daforma que julgarem adequada. Segundo o autor, os melhores ambientes para inovar são aqueles que se propõem a ―ajudar seus habitantes a explorar o possível adjacente, porque apresentam uma amostra ampla e diversa de peças sobressalentes – mecânicas ou conceituais – e estimulam novos modos de recombiná- las‖ (JOHNSON, 2001: 39). Assim, desde o momento em que os alunos ingressam na Arena e são provocados com perguntas, até o momento que são instigados a explorar o módulo de atividades aonde podem se combinar da forma que desejarem, estamos ampliando o possível adjacente. Em uma metáfora química – para seguir o raciocínio de JOHNSON (2011) – podemos comparar os alunos às matérias básicas da sopa primordial e as perguntas aos raios que desencadearão e catalisarão as combinações entre essas moléculas. Durante a atividade, esses elementos encontram o espaço necessário para que colidir de forma aleatória e gerar novas e inusitadas combinações. 6.4.2) Redes líquidas JOHNSON (2001) defende que ―uma boa ideia é uma rede‖. Ele explica que o processo de ter uma ideia ocorre através de uma combinação de inúmeros neurônios e que, portanto, considerar a ideia como um insight isolado é algo simplista. Assim, quando exploramos as idéias sob o ponto de vista das redes neurais, dois aspectos principais devem ser considerados: 1) Tamanho - afinal, ninguém terá nenhum tipo de insight inovador com apenas três neurônios se conectando. Apesar de nosso cérebro possuir mais de 100 bilhões de neurônios, todos seriam inúteis sem a capacidade de se conectar de forma complexa com os demais. 2) Plasticidade – se a rede neuronal não for capaz de desenvolver novas combinações, ela é incapaz de mudar e, portanto, explorar o seu próprio possível adjacente. Aprofundando na questão da plasticidade, uma vez que ela automaticamente irá auxiliar que conexões maiores se formem, cabe a questão: como podemos manter nosso cérebro funcionando em alta performance e impelindo-o a construir redes mais criativas? ―A resposta é maravilhosamente fractal: para tornar nossa mente mais inovadora, temos de inseri-la em ambientes que compartilhem daquele mesmo tipo característico de rede‖ (JOHNSON, 2011:43).
  • 105.
    105 Novamente, cabe umapergunta: como proporcionar este tipo de ambiente? JOHNSON (2011) utiliza-se novamente da metáfora da origem da vida para explicar o conceito. Ele afirma que analisando o mecanismo de inovação na Terra pré-biótica temos duas características marcantes: 1) capacidade de estabelecer conexões com elementos diferentes e 2) ―ambiente ―randomizante‖, que estimula colisões entre todos os elementos do sistema‖ (JOHNSON, 2011:46). Para caracterizar o ambiente ideal para este tipo de processo, JOHNSON (2011) se apropria dos conceitos de Christopher Langton, que usa os diferentes estados da matéria – gasoso, sólido e líquido – para avaliar uma rede em relação ao seu excesso de ordem ou excesso de caos. Quando a rede é gasosa, novas configurações são possíveis e extremamente prováveis, mas o sistema é tão instável que a volatilidade faz com que essas ligações sejam constantemente rompidas e despedaçadas. Por outro lado, redes sólidas possuem estabilidade, mas são engessadas e incapazes de novas combinações. Por fim, redes líquidas permitem novas combinações, mas o sistema é estável o suficiente para não romper essas novas conexões a todo instante. ―Os 100 bilhões de neurônios que temos em nosso cérebro formam outro tipo de rede líquida: densamente interconectada, sempre explorando novos padrões, mas também capaz de preservar estruturas úteis por longos períodos de tempo‖. Trazendo para a sala de aula interativa, as organizações de padrões adaptáveis para se adequar a diversas realidades, mas estáveis o suficiente para manter a curva de valor da inovação pedagógica pulsante, o manual do agente de mudança é uma rede líquida. Novamente, explorando a aula em si, quando estabelecemos algumas questões sobre tempo para as atividades e a preparação do material para apresentação na arena, permitimos que o processo ocorra de forma livre, mas que as principais conexões sejam reforçadas e transformadas em informações estáveis o suficiente para acompanhar os alunos em suas próximas descobertas. Além disso, a possibilidade de ter um ambiente macro estável (sala de aula fixa) e um ambiente interior mutável (disposição dos elementos dentro da sala são cambiáveis) permite que essa combinação ―caórdica‖ (caos + ordem) seja estabelecida. JOHNSON (2011) cita o exemplo do Building 20 do MIT:
  • 106.
    106 A mágica doBuilding 20 [...] está no equilíbrio entre ordem e caos encontrado no ambiente. Havia paredes, portas e salas, como na maioria dos prédios acadêmicos. Mas as origens temporárias da estrutura – ela fora erguida com a expectativa de ser derrubada cinco anos depois – significavam que esses elementos podiam ser reconfigurados com poucos entraves burocráticos à medida que novas ideias criavam novos objetivos para os espaços (JOHNSON, 2011:57) Por fim, cabe ressaltar que redes líquidas facilitam a exploração do possível adjacente, como JOHNSON coloca: ―com a maior fluidez – todas aquelas novas ideias se esbarrando em salas que se expandem e se contraem [...]. Explorar o possível adjacente pode ser tão simples quanto abrir uma porta. De vez em quando, porém, é preciso deslocar uma parede‖. 6.4.3) A intuição lenta O terceiro padrão tenta desmascarar outro mito ligado à inovação: a percepção de que idéias ocorrem como insights em um único momento. JOHNSON (2011) defende que ―as grandes idéias em geral vêm ao mundo mal acabadas, mais intuições que revelações‖ (JOHNSON, 2011:65). Assim, normalmente temos idéias parciais ou incompletas que eventualmente encontram o último elemento necessário para se tornar algo de fato completo e compreensível. Neste momento, temos a percepção de que a ideia nasceu ali e não somos capazes de rastrear que aquele insight nasceu há – talvez – anos atrás. JOHNSON (2011) usa o exemplo de Darwin e seus registros até chegar à teoria da evolução. Darwin sempre relatou seu momento como um insight único, mas, através dos registros de seus cadernos é possível perceber que ele já tinha a idéia quase pronta muito antes de sua ultima conexão de neurônios que gerou a teoria completa. Em nosso projeto, desejamos estimular na intuição lenta através da continuidade das visitas à sala de aula interativa. Assim, é possível que o aluno vá acrescentando ideias a conceitos antigos e atinja novos níveis de conhecimento e elaboração de conteúdo. Além disso, através da constante exposição de trabalhos dos próprios alunos na entrada
  • 107.
    107 da sala épossível manter a memória fresca de antigas descobertas, facilitando a construção contínua do conhecimento. 6.4.4) Serendipidade Segundo JOHNSON (2011), a palavra Serendipidade tem sua origem em um conto de fadas persa chamado ―os três príncipes de Serendip‖. Nesta história, os personagens principais sempre descobrem – por acidente e sagacidade - coisas que não estavam procurando inicialmente. ―Mas a serendipidade não é apenas uma questão de abraçar encontros fortuitos por puro deleite. Ela é feita de felizes coincidências [...] porém o que as torna felizes é o fato de a descoberta ser significativa para quem a fez‖ (JOHNSON, 2011:91). Em outras palavras, se encontrarmos o que não estávamos procurando mas não estivermos preparados para reconhecer a importância desta nova informação, de fato não teremos ―encontrado‖ nada. ―A serendipidade completa uma intuição ou abre uma porta para o possível adjacente que não havíamos percebido‖ (JOHNSON, 2011:91). Para tirar proveito da serendipidade, portanto, precisamos ao mesmo tempo estar preparados para reconhecer padrões e informações relevantes e nos permitir liberar nossa mente de assuntos muito específicos. No caso de nosso projeto, portanto, a serendipidade é possível quando permitimos as combinações aleatórias de informações durante as atividades. ―A inovação prospera quando as ideias podem se conectar e se recombinar serendipitosamente com outras‖ (JOHNSON, 2011:101). Na realidade, apesar do ambiente de atividades permitir um certo grau de aleatoriedade, é especialmente fora da sala de aula que a serendipidade irá atuar. Uma vez já preparado com as pesquisas, informações e descobertas ocorridas em sala, ele está apto a compreender novas conexões que surjam quando ele não as tiver procurando. 6.4.5) Erro Como já comentado anteriormente, o processo das boas idéias é lento e pouco assertivo. Cogitamos várias possibilidades antes de sermos capazes de formular exatamente o que desejamos. O erro, portanto, é algo que faz parte do processo e não deve ser tomado como símbolo de incapacidade. JOHNSON (2011) reforça ainda que o acerto tende a nos manter no mesmo lugar, enquanto o erro nos faz buscar novas soluções. ―Quando estamos errados, temos de
  • 108.
    108 desafiar nossas suposições,adotar novas estratégias. O erro por si só não abre novas portas para o possível adjacente, mas nos força a procurá-las‖ (JOHNSON, 2011: 115). Neste caso, a relação com a nossa sala de aula é direta: um dos principais itens da curva de valor é o estímulo à tentativa, sem julgamento dos erros que forem cometidos no processo. Assim, durante todo o processo, mas especialmente na entrada da Arena e durante o módulo de atividade, os alunos são estimulados a tentar e errar sem medo. 6.4.6) Exaptação Exaptação é um termo da biologia utilizado para quando um determinado organismo desenvolve alguma característica para uma função específica e depois acaba utilizando- a para outra atividade. Um dos exemplos clássicos é que acredita-se que as penas tenham sido originalmente desenvolvidas para auxiliar no controle térmico de dinossauros não voadores do período Cretáceo, que acabaram se mostrando úteis quando alguns dos descendentes deste grupo começaram a realizar testes aéreos. Assim, JOHNSON (2011) cita ainda o exemplo da prensa de Gutenberg: os tipos móveis já existiam e seu grande diferencial foi ser capaz de ―pegar emprestado‖ a tecnologia que era utilizada para prensar vinho e juntar com a tecnologia existente de tipos móveis. ―Parte importante da genialidade de Gutenberg, portanto, não está em conceber uma tecnologia inteiramente nova a partir do zero, mas em tomar emprestada um tecnologia madura de um campo inteiramente diferente e usá-la para resolver um problema de outra natureza‖ (JOHNSON, 2011:126). Assim, como coloca JOHNSON (2011), um fósforo que acendemos para enxergar melhor uma sala escura pode ter sua função completamente alterada se encontrarmos uma pilha de lenha e madeira dentro desta sala. No caso de nosso projeto, essa exaptação foi fomentada inicialmente através de nossa equipe transdisciplinar que montou este trabalho de pesquisa e que provavelmente encontrará sua correspondência quando for estabelecida cada equipe de projeto para a implementação de projetos futuros. Dentro da sala, a abordagem baseada pautada na vida e não exclusivamente no livro didático tende a tornar as conversas mais amplas e multidisciplinares. Além disso, temos como sugestão aulas com mais de um professor, podendo ser que esse segundo
  • 109.
    109 professor seja deoutra disciplina – correlata ou não – permitindo exaptação do conhecimento. 6.4.7) Plataformas ―Espécie-chave‖ é o nome dado a um organismo que provoca grande impacto no ecossistema. Um predador que mantém uma outra espécie com crescimento controlado (caso ele não existisse o crescimento exponencial da outra espécie acabaria com o ambiente), por exemplo, é uma ―espécie-chave‖. Na década de 90, segundo JOHNSON (2011), o cientista Clive Jones cunhou uma nova nomeclatura para um tipo específico de ―espécie-chave‖, aquelas espécies que criam seu próprio ambiente. ―Construtores de ecossistema‖ foi o nome dado a estes seres. ―Os castores são o exemplo clássico de ‗construtores de ecossistema‘. Derrubando choupos e salgueiros para construir represas, eles transformam, sozinhos, florestas temperadas em brejos‖ (JOHNSON, 2011:150). Após alterar o habitat em seu entorno, esse espaço passa a atrair novas espécies, que se instalam nas cavidades das árvores mortas, nas lagoas criadas, etc. ―O castor constrói uma represa para melhor se proteger de seus predadores, mas essa engenharia tem o efeito de criar um espaço em que martins-pescadores, libélulas e besouros podem obter seu sustento‖ (JOHNSON, 2011:151). JOHNSON (2011) então, compara os ―construtores de ecossistemas‖ a ―construtores de plataforma‖, uma vez que ambos elevam o possível adjacente de forma desproporcional a outros elementos do sistemas. ―Os construtores de plataforma e de ecossistema não apenas abrem uma porta para o possível adjacente. Eles constroem um novo pavimento inteiro‖ (JOHNSON, 2011:151). Plataformas generativas, portanto, são consideradas por JOHNSON (2011) como aquelas capazes de ampliar o possível adjacente, uma vez que, através do empilhamento do conhecimento já existente e consolidado, podemos expandir nossas fronteiras, como colocado no trecho abaixo: Não é necessário que a ave canora abrigada num ninho de pica- pau saiba como furar um buraco num tronco de choupo, nem como derrubar uma árvore de mais trinta metros de altura. Esse é o poder generativo das plataformas abertas. A ave canora não arca
  • 110.
    110 com o custode furar e derrubar madeira porque o conhecimento de como fazer essas coisas foi abertamente fornecido por outras espécies da cadeia (JOHNSON, 2011:175). De mesma forma, não precisamos saber como enviar sinais de satélite para usar a internet, ou seja, ―o benefício real das plataformas empilhadas reside no conhecimento que não precisamos mais ter‖ (JOHNSON, 2011:174). Assim, em nosso projeto, o uso de plataformas foi constante: desde o uso de todo o conhecimento disponível (etapas de aprendizagem, padrões de arquitetura, etc.), até a disponibilização de tudo isso através de uma nova plataforma, o manual do agente de mudança (Anexo 3). No funcionamento da sala de aula per se, além de todo o trabalho de pesquisa se desenvolver baseado em plataformas de conhecimentos anteriores, o próprio passo do registro do conhecimento aprendido no sistema educacional (ou em qualquer outro suporte caso não haja a possibilidade de ter um sistema integrado), que é disponibilizado para o próprio aluno e para seus colegas, é uma plataforma generativa que amplia o possível adjacente de conhecimento da sala de aula. 6.4.8) Resumindo influências de criação de ambiente inovador Como os demais padrões e sugestões apresentados neste trabalho, os padrões de ambientes para estimular boas ideias funcionam mais como uma orientação geral e um mapeamento de boas práticas do que uma cartilha rígida a ser seguida. De qualquer forma, cabe ressaltar que a sobreposição destes elementos tende a criar o clima necessário para inovar. ―Os padrões são simples, mas, se adotados conjuntamente, ajudam a criar um todo mais sábio do que as suas partes‖ (JOHNSON, 2011:204).
  • 111.
    111 Tabela 12 -Etapas de Aprendizagem x Módulos Sala de Aula Interativa x Padrões Boas Ideias. Fonte: Os autores. 6.5) Refletindo sobre todas as influências Até o momento estudamos inúmeras influências para a sala interativa e é possível perceber a estreita relação que todas elas guardam entre si na tabela abaixo. Tabela 13 - Etapas de Aprendizagem x Módulos Sala de Aula Interativa x Padrões e influência de arquitetura x Padrões Boas Ideias. Fonte: Os Autores. É importante pontuar que todos esses conceitos podem ser aplicados com o uso de muito ou pouco recurso financeiro e que a força desta pesquisa reside justamente no Etapas de Aprendizagem Módulos Sala de Aula Interativa Padrão Boas Ideias Como o padrão boas ideias está inscrito no contexto? Atenção M0 – Módulo de transição (Entrada) M1 - Módulo de diálogo e convergência (Arena) Informação M2 - Módulo de atividades Função a – investigação, pesquisa,consulta, simulação, e atividades de exploração. Função b - sistematização dos conhecimentos elaborados, estruturação de projetos e elaboração de hipóteses a serem apresentadas no M1-Módulo de Diálogo e Convergência. Função c - fruição Processamento Conclusão M1 - Módulo de diálogo e convergência (Arena) Aplicação M0 – Módulo de transição (Saída) A continuidade das visitas e a exposição d etrabalhos na entrada da sala de aula auxiliam a construção de um conhecimento a longo prazo, através de ium processo cumulativo de informações. Alunos são provocados com perguntas e convidados a explorar o possível adjacente recombinando seus conheciementos e utilizando os diversos elementos disponíveis: físicos, tecnológicos, informacionais, etc. Os alunos são estimulados a tentar sem medo de errar ao longo de todo o processo, mas em especial da arena inicial e no módulo de atividades, eles são estimulados a arriscar. Estabelecer tempo para as atividades e a necessidade de preparação do material para apresentação na arena, permite que o processo das atividades ocorra de forma livre, mas que as principais conexões de aprendizado sejam reforçadas e transformadas em informações estáveis o suficiente para acompanhar os alunos em suas próximas decobertas. Abordagem baseada na vida e não exclusivamente no livro didático permite conversas mais amplas e muitidisciplinares. Além disso, a possibilidade d emais de um professor em sala de aula (especialmente d eoutras disciplinas), pode auxiliar na exaptação dos conhecimentos. Contribui para o encontro casual de ideias a posisbilidade de combinações em diferentes grupos durante a aula e, especialmente o contato da mente preparada com informações relevantes com o mundo externo à sala de aula. O uso de conhecimentos anteriores no módulo de atividades para fruição ou pesquisa é uma forma de se utilizar de plataformas generativas. Além disso, o próprio registro dos alunos em sala (no sistema de educação integrado ou em qualquer outro meio) que fica disponível para eles mesmos e para outros colegas, é uma forma de criar uma plataforma que amplie o possível adjacente do conhecimento. A Intuição Lenta O possível Adjacente Erro Redes Líquidas Exaptação Serendipidade Plataformas Etapas de Aprendizagem Módulos Sala de Aula Interativa Associado aos atributos... Padrão Boas IdeiasPadrões e influências de arquitetura Atenção M0 – Módulo de transição (Entrada) Padrão #2: Entrada Receptiva Permeiam todo o espaço: Padrão #9: Transparência e Supervisão Passiva Padrão #27: Biblioteca e Recursos de Aprendizado Compartilhados Padrão #14: Flexibilidade, Adaptabilidade e Variedade Padrão #11: Tecnologia Dispersa + Arquitetura japonesa: flexibilidade + auxiliar descobertas autônomas + Novo padrão: Ocupação marginal do espaço M1 - Módulo de diálogo e convergência (Arena) Padrão #15: Espaço da Fogueira Informação M2 - Módulo de atividades Função a – investigação, pesquisa,consulta, simulação, e atividades de exploração. Função b - sistematização dos conhecimentos elaborados, estruturação de projetos e elaboração de hipóteses a serem apresentadas no M1-Módulo de Diálogo e Convergência. Função c - fruição Padrão #1: Estúdio de Aprendizagem Padrão #16: Espaço fonte de água Padrão #17: A caverna Este módulo está associado à participação reduzida do professor e à redução do foco único de atenção. No módulo de convergência e divergês todos os alunos se concentram em um único foco, mas, no restante do tempo, possuem liberdade para estabelecer as conexões que desejarem. Estímulo à tentativa, através do encorajamento à exploração doAumento da participação do aluno; Redução da participação do professor; Redução da abordagem exclusivamente através do livro didático, uma vez que pode oferecer diversos recursos de consulta, desde a internet até tutoriamento; Uso de tecnologia e infraestrutura no/do ambiente (este atributo está em todos os módulos, pois todos devem usar amplamente os recursos disponíveis, sempre preocupados com a função que ele deve exercer e o bem estar que ele deve trazer ao aluno) Criação da ocupação múltipla do espaço e do tutoriamento aluno- aluno. Eliminação da prova (através das avaliações emancipadoras realizadas no módulo 2 e da apresentação dos trabalhos no módulo 1 (Arena), o aluno poderá ser avaliado de forma global e personalizada por seu desempenho. A Intuição Lenta O possível Adjacente Erro Redes Líquidas Exaptação Serendipidade Plataformas Processamento Conclusão M1 - Módulo de diálogo e convergência (Arena) Padrão #15: Espaço da Fogueira Aplicação M0 – Módulo de transição (Saída) Padrão #2: Entrada Receptiva
  • 112.
    112 leque de possibilidadesque se abrem quando damos o passo anterior à ―mão na massa‖ em si e observamos conceitualmente o que pode e deve ser mudado nas salas de aulas de Física. O manual do agente de mudança reproduzido no Anexo 3 traz a releitura de todos estes pontos de forma didática e simples para que qualquer pessoa utilize esses conceitos em prol da melhoria do ensino de Física no ambiente em que estiver inserido. Uma vez que havia a possibilidade de dar continuidade ao ex-projeto da sala de aula do futuro e a fim de tornar tangível tudo que foi apresentado, estamos propondo o projeto piloto no capítulo que se segue com base no que já era conhecido para o projeto sala de aula do futuro como: parceiros, local, etc. 7. O PROJETO PILOTO Neste capítulo apresentaremos o Projeto Piloto que concretizará a proposta de valor e sedimentará as idéias e concepções apresentadas para a Sala Interativa. O modelo de negócio reúne as informações essenciais sobre o como e o que fazer, com quem, para quem e por quanto. 7.1) BMG piloto O Modelo de negócio do projeto piloto é um desdobramento do modelo genérico, com as especificidades e dando os primeiros passos para o plano de gerenciamento de projeto, ainda em uma linguagem compartilhada e com alguns temas sendo tratados de forma genérica. Posteriormente, no plano de gerenciamento de projeto, muitos destes tópicos serão repetidos e detalhados, a fim de formar uma visão mais completa que permita a implementação do mesmo e o controle mais apurado das etapas. Abaixo, os tópicos e a tela (Figura 30) referente ao BMG do projeto piloto: 1- Segmentos de clientes: Estudantes matriculados nas escolas indicadas pela Secretaria de Educação do Estado do Rio de Janeiro incluídas no programa Ensino Médio Inovador.
  • 113.
    113 2- Oferta: propostade inovação pedagógica apresentada na curva de valor da ―Estratégia do Oceano Azul‖ como descrita no item ―4.2.1) A nova curva de valor‖. 3- Canais de distribuição: Os canais de distribuição são os educadores, a sala de aula do planetário e seus recursos, já que é na vivência das atividades neste espaço de aprendizagem que a oferta de valor acontece. Consideram-se também como canais de distribuição: sites, blogs, twitter e redes sociais pelos aspectos comunicacionais que estas plataformas oferecem propagando as inovações pedagógicas ali vivenciadas, além dos conhecimentos produzidos. O cliente (aluno) recebe a inovação pedagógica na experimentação dos recursos da sala, mediados pelos educadores e monitores e contando com a funcionalidade que o espaço físico traz em sua estrutura, com especial destaque para os módulos: Arena e de atividades, como descritos no item ―6.2.1) Funcionamento dos módulos‖. 4- Relacionamento com o cliente: O relacionamento com o cliente será realizado de maneira contínua e não transacional. As sessões na sala de aula interativa acontecerão regularmente, farão parte da rotina dos alunos, de acordo com o contrato pedagógico definido na adesão aos programas propostos. Os estudantes terão a oportunidade de iniciar uma investigação a respeito de uma situação- problema, projeto ou jogo, cientes de que poderão dar continuidade aos processos iniciados em uma sessão em um intervalo de tempo de uma semana. É importante ressaltar a interdependência entre a frequência à sala, as situações da vida, a sala de aula de sua escola, e todos os momentos de experimentação que surgirem em seu cotidiano. Existe uma intenção de relacionar vida e Ciência, mundo e conhecimento que fortalece um relacionamento contínuo com o cliente (estudante). 5- Fluxo de receitas: investidores a serem prospectados pela equipe de gerenciamento do projeto, lembrando que os clientes (estudantes) frequentarão a sala gratuitamente.
  • 114.
    114 6- Recursos chave: Os recursos chave para a execução do projeto são: - Recursos Humanos: profissionais de Educação (pedagogos e professores de Física, principalmente), de Tecnologia da Informação, arquitetos e outros fornecedores de serviços; - Recurso Estrutural/ Físico: Livros, softwares, games, notebooks, tablets, TV de LED, projetor Datashow, equipamentos de sonorização, tecnologia de segurança, sistema de informações, conexão banda larga, objetos de aprendizagem, console e acessórios para games, cabines para exibição de filmes, outros equipamentos audiovisuais, mobiliário móvel para facilitar a organização dos alunos em diversos grupos, bem como sua mobilidade e acessibilidade. - Recursos Intelectuais – Todos os recursos que envolvem patentes e direitos autorais, parcerias, bancos de dados, e outros componentes. 7- Atividades chave – as atividades chave do Projeto são aquelas que compreendem tudo que é necessário para a sala funcionar. São elas: - Prospectar investidores e /ou Captar recursos; - Firmar contrato de cessão do espaço com o Planetário; - Selecionar e contratar equipe multidisciplinar para atividades relacionadas aos aspectos pedagógicos e de infraestrutura: - Equipe Pedagógica: - Acompanhar e gerenciar o processo de aprendizagem em andamento na sala; - Planejar as atividades pedagógicas; - Executar o Projeto Pedagógico; - Selecionar e contratar consultores de Física para a criação de objetos de aprendizagem; - Selecionar e contratar game designers e para auxiliar na criação de objetos de aprendizagem e na elaboração da instância ―jogos‖ do ambiente proposto; - Selecionar e contratar universitários para atuarem como monitores da sala (Física e Pedagogia);
  • 115.
    115 - Elaborar oprograma de formação dos educadores das escolas e dos educadores da sala; - Realizar a formação de todos os educadores envolvidos (educadores das escolas e da sala de aula interativa e monitores); - Selecionar e contratar profissional responsável pelo contato com as escolas e cumprimento das formalidades para o uso da sala; - Criar o contrato pedagógico – trata-se de um contrato especialmente elaborado para o uso do ambiente proposto; - Realizar reuniões entre equipe da sala e equipe das escolas visitantes; - Elaborar e encaminhar para produção o catálogo com orientações sobre o uso da sala quanto ao número de usuários limite, tempo das sessões, programa escolhido, instância, etc. obedecendo à identidade visual criada; - Selecionar e contratar profissional responsável pelo contato com as escolas e cumprimento das formalidades para o uso da sala; - Criar guias para as instâncias de utilização da sala propostas (situação-problema, projetos, etc.) - Criar objetos de aprendizagem tais como: softwares, livros, games, experimentos, elementos cênicos que provoquem a discussão de determinados conceitos, filmes, podcasts, etc.; - Adaptar e selecionar objetos de aprendizagem (eles não precisam, necessariamente, ser criados, é possível a utilização de material já existente, desde que seja feita a relação criteriosa dos mesmos e isso será feito pela equipe pedagógica); - Estruturar acervo para consulta, ou seja, todas as referências que podem auxiliar os usuários da sala, sejam eles educandos ou educadores, nas suas investigações e busca de informações, elementos para estruturação da sistematização dos conhecimentos e aquilo que for necessário para melhor entendimento dos conceitos debatidos (vídeos, livros, textos, listagem de links interessantes, softwares, etc.); - Mapear e registrar todos os processos; - Avaliar o desempenho dos estudantes.
  • 116.
    116 - Equipe Infraestrutura: -Criar planejamentos relacionados à infraestrutura; -Acompanhar o uso do ambiente e acompanhar o projeto; - Criar e executar projeto de arquitetura para adequação da sala; - Selecionar e contratar e equipe para a execução do projeto de arquitetura; - Realizar aquisições para a execução do projeto de arquitetura; - Criar a identidade visual do ambiente e de todos os materiais; - Elaborar (criação - campo das ideias) e encaminhar para produção (transformar em produto físico): formulários, crachás, etc. obedecendo à identidade visual criada; - Realizar aquisições de tecnologia e equipamentos; -Realizar aquisições de livros, softwares, games, material de papelaria, material de escritório; - Selecionar e contratar técnicos de TI para criação de um sistema de informação e realizar a aquisição de equipamentos e tecnologia para funcionamento do sistema de informação; - Planejar as atividades de infraestrutura; - Acompanhar o uso do ambiente e avaliar o projeto; 8- Parceiros- O projeto da Sala Interativa tem como parceiros, orientados por modelo de acordo de cooperação técnica: - Departamento de Educação da PUC-RJ: desenvolverá a parte de avaliação do projeto e de todos os elementos que podem contribuir para a pesquisa em Educação; - Fundação Planetário da Gávea: disponibilização do espaço físico de 50 m2 ; - Instituto Gênesis / PUC –RJ: articulação das parcerias e orientação para captação de recursos e investidores; - Instituto Oi Futuro – NAVE (Núcleo Avançado em Educação): orientação da Equipe Pedagógica com base na experiência desenvolvida nas unidades NAVE Rio de Janeiro e Recife;
  • 117.
    117 - Secretaria deEducação do Estado do Rio de Janeiro: disponibilização e interface com as escolas participantes do Programa Ensino Médio Inovador, educadores e educandos, em relação à participação no projeto da Sala Interativa. 9 – Estrutura de Custos Tabela 14 - Estrutura de custos Descrição Investimento a ser feito Aquisições Espaço físico – a sala Cessão da sala por parte da Fundação Planetário da Gávea; - Material de papelaria, material de escritório; Pagamento das aquisições; - Formulários, crachás, etc. obedecendo à identidade visual criada; - Materiais e equipamentos para a obra do projeto de arquitetura; Remuneração - Equipe de Gerenciamento do Projeto, Equipe Pedagógica e Equipe de Infraestrutura; Remuneração dos profissionais de acordo com a função e do tipo de contrato; - Consultores/professores de Física; - Game designers/programadores; - Planejamento das atividades pedagógicas; - Planejar as atividades de infraestrutura; - Acompanhar o uso do ambiente e avaliar o projeto; -Acompanhamento e gerenciamento do processo de aprendizagem em andamento na sala; - Mapeamento e registro de todos os processos;
  • 118.
    118 - Avaliação dodesempenho dos estudantes. - Planejamentos relacionados à infraestrutura; - Execução das sessões na sala de aula interativa; - Acompanhamento do uso do ambiente e do projeto; Remuneração+Aquisições - Cursos de formação de todos os educadores envolvidos (educadores das escolas e da sala de aula interativa e monitores); Remuneração dos profissionais envolvidos com a elaboração e criação, aquisições de materiais e pagamento de serviços de terceiros (se for o caso); - Identidade visual do ambiente e de todos os materiais; - Objetos de aprendizagem tais como: softwares, livros, games, experimentos, elementos cênicos que provoquem a discussão de determinados conceitos, filmes, podcasts, etc.; - Catálogo com orientações sobre o uso da sala quanto ao número de usuários limite, tempo das sessões, programa escolhido, instância, etc. obedecendo à identidade visual criada; - Guias para as instâncias de utilização da sala (situação- problema, projetos, etc. - Seleção e adaptação de objetos de aprendizagem existentes no mercado; - Estruturação de acervo para consulta dos usuários e todos os envolvidos no projeto; -Técnicos de TI para criação de um sistema de informação e aquisição de equipamentos e tecnologia para funcionamento do sistema de informação; - Projeto de arquitetura para adequação da sala;
  • 119.
    119 - Obra doprojeto de arquitetura; - Execução das sessões na sala de aula interativa; Figura 30 - Modelo de Negócio Projeto Piloto Imagem adaptada de: OSTERWALDER; PIGNEUR, 2010: 20-21 Conteúdo: Os Autores 7.2) Plano de Gerenciamento do Projeto Sobre o item ―7.2) Plano de Gerenciamento do Projeto‖, cabe ressaltar que esta parte do trabalho simula um documento de Projeto e que, portanto, foi projetada para ser lida de forma isolada do restante do trabalho. Por esta razão, este tópico pode conter inúmeros conteúdos similares aos já vistos até aqui. 7.2.1) Introdução O projeto Sala Interativa é fruto da parceria, na forma de acordo de cooperação técnica, entre instituições públicas e privadas: Instituto Gênesis – PUC/RJ, Departamento de Educação da PUC-RJ, Instituto Oi Futuro / NAVE, Fundação Planetário da Gávea e Secretaria de Educação do Estado do Rio de Janeiro.
  • 120.
    120 Estes parceiros acreditamque é necessário criar espaços educativos que complementem a educação formal com o intuito de promover a aproximação dos estudantes do Ensino Médio ao campo da Ciência e Tecnologia, além de fomentar um permanente ciclo de inovação pedagógica. Para atingir objetivo de tamanha magnitude, pretende-se criar, em sala cedida pela Fundação Planetário da Gávea, espaços modulares interativos que permitirão o exercício do pensar, a capacidade investigativa, a experimentação, a sistematização e a disseminação de conhecimentos relacionados à Física. Considerando as possibilidades de utilização de linguagens tecnológicas próprias de nosso tempo e de grande poder de atração para os jovens, os conceitos de Física trabalhados nas escolas de Ensino Médio serão tratados, neste novo ambiente, de forma a superar dificuldades e despertar sua curiosidade e interesse em aprofundar seus conhecimentos neste campo. Paralelamente busca-se oferecer formação para os docentes visando à familiarização com as metodologias e processos vivenciados nesta sala e as conexões possíveis com a sala de aula do ensino formal. Entende-se que iniciativas de inovação pedagógica devem estar em comunhão com o espaço físico, projetado para ser coerente com suas propostas, potencializando o exercício do pensamento e a criação de conhecimento. Do ponto de vista da continuidade das ações e da escala de sua aplicação, o projeto pretende gerar subsídios para incentivar a criação de outros espaços, materiais e recursos tecnológicos oriundos dos resultados evidenciados a partir das avaliações realizadas e dos avanços obtidos e relatados por alunos, professores e escolas envolvidas em sua etapa experimental. Para isso, além das ações já mencionadas, é necessária a criação de um sistema informacional visando à produção de documentação digital dos processos vivenciados na sala para fins de avaliação do projeto e do desempenho dos seus usuários, entre outras informações. Como parte do processo de integração entre parceiros e usuários, e visando uma contribuição com as políticas públicas da Educação no Rio de Janeiro serão beneficiados com esta proposta, em sua iniciativa piloto, 640 alunos das escolas
  • 121.
    121 estaduais, pertencentes aoprograma Ensino Médio Inovador, da Secretaria de Educação do Estado do Rio de Janeiro. Em visitas planejadas e apoiados em momentos de formação da equipe pedagógica de cada escola participante, alunos, professores e outros atores do processo de aprendizagem, terão a oportunidade de viver a experiência de construção do conhecimento em Física orientados por uma proposta pedagógica diferenciada e com o auxílio de objetos de aprendizagem distintos que complementarão as atividades deste componente curricular vivenciadas na unidade escolar de origem. O espaço físico para a realização desta proposta inicial é uma sala de 50m2 , cedida pela Fundação Planetário da Gávea, para a ambientação, distribuição dos objetos de aprendizagem e acolhida aos usuários deste espaço em horário e modo de funcionamento a serem descritos posteriormente. Finalizando, destacamos a preocupação com desenvolvimento sustentável, a Educação Inclusiva e os Temas transversais da Educação, lembrando que para a construção e funcionamento deste espaço serão estudados materiais e práticas que promovam a responsabilidade social e ambiental e a inclusão social. Para o detalhamento da proposta pedagógica e o funcionamento da estrutura oferecida, está prevista a criação de duas equipes: Pedagógica e de Estrutura que planejarão suas ações levando em consideração a sustentabilidade em todos os seus âmbitos e as necessidades dos indivíduos. 7.2.2 Objetivos 7.2.2.1 Objetivo Geral: O projeto Sala Interativa pretende orientar a construção de um ambiente de aprendizagem interativo. É uma iniciativa de caráter complementar à aprendizagem dos educandos do Ensino Médio do Programa Ensino Médio Inovador, da Secretaria de Educação do Estado do Rio de Janeiro, promovendo uma maior aproximação destes estudantes ao campo da Ciência e da Tecnologia, apoiada em uma dinâmica de estímulo à curiosidade, problematização, expressão de ideias e aprendizagem colaborativa no estudo da Física.
  • 122.
    122 7.2.2.2 Objetivos Específicos Promover a autonomia dos alunos no seu processo de aprendizagem;  Estabelecer conexões entre aprendizagem e a vida cotidiana;  Estimular a curiosidade e a criatividade;  Desmistificar a tecnologia;  Provocar a livre expressão de ideias em múltiplas linguagens;  Valorizar a diversidade cultural;  Incentivar o intercâmbio entre sujeitos com interesses distintos;  Promover a aprendizagem colaborativa;  Estimular a formação de redes de aprendizagem;  Desenvolver a inteligência coletiva;  Exercitar o uso das TIC's no processo de aprendizagem;  Despertar vocações nos usuários da sala;  Desenvolver a capacidade investigativa dos usuários da sala;  Incentivar a sistematização dos conhecimentos;  Desenvolver e aplicar as potencialidades do trabalho em rede;  Promover a interação entre educandos e educadores em torno de um objetivo comum;  Contribuir com a pesquisa em Educação;  Fornecer dados significativos sobre o desenvolvimento dos educandos em torno de conteúdos de Física;  Complementar o ensino formal com atividades enriquecedoras em Física;  Despertar vocações em alunos e professores;  Gerar subsídios para a criação de espaços, recursos e metodologias replicáveis em outros ambientes;  Criar metodologias de adequação de espaços públicos para fins educativos interativos e que gerem resultados tangíveis;
  • 123.
    123 7.2.3 Resultado Esperado Oespaço da sala interativa se propõe a aumentar o aproveitamento na disciplina de Física e ampliar a formação de aproximadamente 640 alunos de Ensino Médio, durante o período de um ano, através da realização de atividades em um ambiente que os aproxime ao campo da Ciência e Tecnologia. 7.2.3.1 Metas  Aumentar os níveis de aprendizagem dos conteúdos discutidos na Sala, observáveis nas avaliações realizadas durante o período de sua execução;  Elevar os níveis de autonomia do estudante em relação a sua capacidade de aprender e produzir novos conhecimentos, observáveis através de instrumentos criados em parceria entre equipe pedagógica do ambiente proposto e professores das escolas participantes envolvidos com as atividades; 7.2.3.2 Premissas  A proposta pedagógica e arquitetônica deverá ser desenvolvida em sala de 50 m2 cedida pela Fundação Planetário da Gávea/ RJ.  Os estudantes participantes deverão ser alunos matriculados em escolas pertencentes ao Programa Ensino Médio Inovador da Secretaria de Educação do Estado do Rio de Janeiro.  Os professores das escolas da Rede Estadual envolvidos na proposta deverão estar capacitados e engajados com a proposta de inovação pedagógica apresentada reforçando os ideias de aprendizagem colaborativa, autonomia dos estudantes, utilização de recursos tecnológicos no seu processo de aprendizagem. A capacitação deverá acontecer antes e durante o desenvolvimento do projeto.  Criação das equipes Pedagógica, Infraestrutura e Comunicação para o planejamento das ações previstas.  Os parceiros de cooperação técnica indicarão representantes para a composição das equipes Pedagógica e de infraestrutura.
  • 124.
    124 7.2.3.3 Restrições  Infraestrutura,tecnologias, objetos de aprendizagem, softwares e games elaborados exclusivamente em atendimento à metodologia proposta para este ambiente.  As atividades na Sala de Aula Interativa deverão acompanhar o calendário escolar, iniciar e terminar acompanhando o ano letivo. 7.2.4 Escopo do Projeto O Projeto Sala Interativa tem como produtos:  Gerenciamento do Projeto;  Diretrizes Pedagógica; - Formação de equipe de desenvolvimento de objetos de aprendizagem de Física; - Formação de equipe de designers de games voltados para a Física; - Elaboração da proposta de integração dos conteúdos formais da escola e dos recursos e atividades disponíveis no ambiente da sala de aula interativa; - Capacitação dos professores para condução das atividades e inovações pedagógicas; - Criação de um modelo de avaliação que permita ao professor verificar a efetividade do projeto; - Sistema Informacional (SIGAP – sistema de gestão da aprendizagem) que vai ―gerenciar‖ e armazenar todo o fluxo de informações gerados e/ou produzidos na sala;  Diretrizes de Infraestrutura; - Projeto de arquitetura para o ambiente a ser criado em sintonia com a proposta pedagógica elaborada; - Adequação da sala de 50 m2 , cedida pela Fundação Planetário da Gávea, de acordo com os objetivos gerais e específicos do projeto; - Limpeza e Manutenção do espaço físico.
  • 125.
    125  Diretrizes deComunicação; - Formação de equipe para estruturação do sistema de informações (SIGAP) que vai gerenciar: - interações sala usuários e registros gerados desta interação; - acompanhar e registrar as interações: objetos de aprendizagem / usuários; - registrar e divulgar todas as informações para os parceiros de acordo com suas necessidades; - construir a memória do projeto nos seus aspectos estruturais e pedagógicos visando possíveis replicações; - apresentar resultados a partir de critérios de análise e avaliação. 7.2.5 Equipe de Planejamento de Projeto Abaixo na Figura 31 o detalhamento da Equipe do projeto demonstra a hierarquia de responsabilidades. Figura 31 - Equipe de Planejamento do Projeto
  • 126.
    126 7.2.6 Estrutura Analíticado Projeto (EAP) Figura 32 - EAP
  • 127.
    127 7.2.7 Dicionário EAP Tabela15 - Dicionário Nome do Pacote de Trabalho Descrição Critério de Aceitação Marco 01. Gerenciamento do Projeto 1.1 Reunião de Partida do Projeto Tem como objetivo formalizar o início do envolvimento do gerente de projeto e sua equipe no projeto além de definir as responsabilidades, modelos de documentação e tarefas associadas. Que se realize em duas etapas: a primeira com a equipe interna e abordando aspectos mais técnicos, de integração, de comunicação e de funcionamento ao longo do projeto, e a segunda com o patrocinador e tratando mais de apoio, formas de reporte e acompanhamento ao longo do projeto e prazos de entrega. 1.2 Planos de Gerenciamento do Projeto Documento onde estão listadas todas as atividades do projeto, diretivas, ações, métodos para um melhor gerenciamento/acompanhamento do processo de desenvolvimento do projeto. Que seja elaborado e revisado pelo gerente de projetos e aprovado pelo patrocinador do projeto. 1.3 Acompanhamento do Projeto Tem como objetivo acompanhar e verificar o andamento do Que se realize durante todo o projeto
  • 128.
    128 Nome do Pacotede Trabalho Descrição Critério de Aceitação projeto. Essa etapa pode levantar sugestões de não conformidades do projeto para informação e providências dos responsáveis. 1.3.1 Reuniões de Acompanhamento do Projeto Tem como objetivos: • relato breve quantificado do status dos principais marcos do projeto; • apresentação de fatos e informações relevantes que permitam análise e acompanhamento do desenrolar do projeto; • apresentação de propostas de solução para problemas levantados ao longo do projeto; • avaliação das possíveis sanções que poderão ser aplicadas caso ocorram atrasos ou imprevistos no projeto, especialmente as que envolvem qualidade do trabalho, cronograma e custos; • alocação de tarefas, responsáveis e prazos para todas as medidas e decisões surgidas na reunião; • preparação de uma ata das decisões tomadas a ser distribuída para todos os Que se realize semanalmente durante todo o projeto, entre o gerente do projeto e as consultorias envolvidas, podendo ocorrer também emergencialmente, sempre que um fato ou acontecimento assim o justificar.
  • 129.
    129 Nome do Pacotede Trabalho Descrição Critério de Aceitação envolvidos nas decisões tomadas, e para o cliente e partes interessadas. 1.3.2 Relatórios de Desempenho Documento elaborado pelas consultorias pedagógica, de infraestrutura e de comunicação onde devem estar listadas as informações sobre o desempenho de prazos, como as datas planejadas que foram cumpridas e as que não foram. Os relatórios de desempenho devem também chamar a atenção do gerente de projeto para problemas que poderiam afetar negativamente o desempenho de prazos no futuro. Que se encaminhe semanalmente durante todo o projeto, ao gerente do projeto. Que o patrocinador sempre seja comunicado em caso de mudanças. 1.3.3 Relatório de Prestação de Contas Documento elaborado pelas consultorias pedagógica, de infraestrutura e de comunicação onde devem estar listadas as informações sobre o desempenho de custos e de recursos como resultado do progresso da entrega final do projeto. Que se encaminhe semanalmente durante todo o projeto, ao gerente do projeto.
  • 130.
    130 Nome do Pacotede Trabalho Descrição Critério de Aceitação 1.4 Plano de Comunicação Documento onde estão listadas todas as partes interessadas e como elas serão comunicadas, de quais informações e qual a periodicidade. Este documento deverá garantir de maneira segura e eficaz que as informações e arquivos serão compartilhados entre as equipes envolvidas na execução e gerenciamento deste projeto. Que seja elaborado e revisado pelo gerente de projetos e aprovado pelo patrocinador do projeto. Que o patrocinador sempre seja comunicado em caso de mudanças. 1.5 Orçamento Planilha macro onde é possível acompanhar e gerenciar os custos do projeto. Tem por objetivo: • criação do orçamento geral do projeto, previsão de utilização de recursos, mão de obra e materiais. • pesquisa dos valores para os itens previstos no orçamento. • controle comparativo do orçamento previsto e do orçamento final configurado para o projeto. Que seja elaborado a partir das informações fornecidas no relatório de prestação de contas semanal. Que seja elaborado e revisado pelo gerente de projetos e aprovado pelo patrocinador do projeto. Que o patrocinador sempre seja comunicado em caso de mudanças.
  • 131.
    131 Nome do Pacotede Trabalho Descrição Critério de Aceitação 1.6 Avaliação do Projeto Documento onde estão listados todos os indicadores de êxito e lições aprendidas do projeto. Que seja elaborado a partir da compilação e análise dos resultados obtidos nas avaliações pedagógicas, de infraestrutura e de comunicação, além dos indicadores de prazo de custos inerentes ao projeto. Que seja elaborado e revisado pelo gerente de projetos e aprovado pelo patrocinador do projeto. 1.7 Reunião de Entrega do Projeto Tem como objetivos: • descrição resumida do projeto, desde seu início até sua finalização • síntese das fases e marcos principais e caracterização do cumprimento de tudo que ficou acertado e aceito pelo patrocinador em cada fase • certificação de que o projeto sendo entregue neste momento cumpre todos os requisitos acordados ao início, ou modificados e redimensionados pelas partes ao longo dos Que se realize ao final do projeto caracterizando o final do envolvimento do gerente e sua equipe com o mesmo. A partir desta reunião o projeto é considerado entregue e funcionando a contento, perdendo suas características de projeto e passando a ter vida própria e funcionamento independente.
  • 132.
    132 Nome do Pacotede Trabalho Descrição Critério de Aceitação trabalhos. • assinatura pelas partes de um termo de finalização e aceite do projeto • prestação de contas e outras providências administrativas de encerramento. • entrega formal dos produtos resultantes da realização do projeto. Marco 02. Diretrizes Pedagógicas 2.1 Seleção e Contratação da Consultoria Pedagógica Seleção e contratação de consultoria especialista em educação de jovens, que deverá contar com os seguintes profissionais: •Coordenador Pedagógico •Consultor de Física •Equipe de Apoio Especializado. Que a seleção seja realizada pelo Gerente de Projetos e a aprovação seja realizada pelo patrocinador do projeto. 2.2 Plano Pedagógico Compreende toda a construção pedagógica necessária a montagem da sala de aula interativa a ser coordenada pela consultoria pedagógica e executada pelos professores/mediadores. Que utilize o prazo e o orçamento previstos pelo gerente de projeto.
  • 133.
    133 Nome do Pacotede Trabalho Descrição Critério de Aceitação 2.2.1 Construção das Diretrizes Pedagógicas Tem como objetivos: •Definir as diretrizes pedagógicas que irão permear as atividades na sala de aula interativa; •Construir os objetos de aprendizagem e itinerários formativos para ensino de física que serão utilizados no ambiente da sala de aula interativa; •Definir os parâmetros de avaliação da aplicação das diretrizes pedagógicas; •Elaborar o modelo de capacitação dos professores/mediadores. Que seja elaborado e revisado pela consultoria pedagógica e aprovado pelo gerente de projeto. 2.2.2 Aquisição de Material Cotação e compra do material necessário para a capacitação dos professores/ mediadores. Que seja conduzida pela consultoria pedagógica. Que utilize o prazo e o orçamento previstos pelo gerente de projeto. 2.2.3 Capacitação dos Mediadores Capacitação dos professores/mediadores da sala de aula interativa. Essa capacitação deverá possibilitar que esses professores/mediadores tenham autonomia para orientar os Que seja conduzida pela consultoria pedagógica. Que utilize o prazo e o orçamento previstos
  • 134.
    134 Nome do Pacotede Trabalho Descrição Critério de Aceitação jovens no espaço da sala de aula, de acordo com as diretrizes pedagógicas definidas pelo projeto. pelo gerente de projeto. 2.2.4 Execução das Diretrizes Pedagógicas As execuções das diretrizes pedagógicas ficarão a cargo dos professores / mediadores, com o acompanhamento da consultoria, que orientarão os jovens no espaço da sala de aula interativa. Que ocorra durante o ano letivo. 2.3Gestão da Aprendizagem Criação de Sistema de Gerenciamento da Aprendizagem com o objetivo de gerenciar e armazenar todo o fluxo de informações gerados e/ou produzidos na sala de aula interativa. Que seja elaborado e revisado pela consultoria pedagógica e os especialistas técnicos e aprovado pelo gerente de projeto. 2.4 Avaliação Pedagógica A execução das diretrizes pedagógicas será acompanhada pela consultoria de modo a medir o alcance dos indicadores de sucesso definidos para essa etapa do projeto. Que seja elaborado ao longo desse marco e entregue ao final dele. Que seja elaborado e revisado pela consultoria pedagógica e aprovado pelo gerente de projeto. Marco 03. Diretrizes de Infraestrutura
  • 135.
    135 Nome do Pacotede Trabalho Descrição Critério de Aceitação 3.1 Seleção e Contratação da Consultoria de Infraestrutura Seleção e contratação de consultoria especialista em infraestrutura educacional, que deverá contar com os seguintes profissionais: •Engenheiro Civil •Arquiteto •Equipe de Apoio Especializado. Que a seleção seja realizada pelo Gerente de Projetos e a aprovação seja realizada pelo patrocinador do projeto. 3.2 Montagem da Sala Compreende toda a construção e montagem da sala de aula interativa a ser coordenada pela equipe de infraestrutura e executada pela mão de obra operacional. Que utilize o prazo e o orçamento previstos pelo gerente de projeto. 3.2.1 Construção do Projeto de Infraestrutura Caberá a consultoria de infraestrutura em parceria com o Gerente de Projeto elaborar o projeto de infraestrutura que contemple as diretrizes pedagógicas definidas pela equipe de ensino. Que seja elaborado e revisado pela consultoria de infraestrutura e aprovado pelo gerente de projeto. 3.2.2 Aquisição de Material Cotação e compra do material necessário para a entrega do espaço físico da sala de aula interativa. Que seja conduzida pela consultoria pedagógica. Que utilize o prazo e o orçamento previstos pelo gerente de projeto.
  • 136.
    136 Nome do Pacotede Trabalho Descrição Critério de Aceitação 3.2.3 Seleção e Contratação de Mão de Obra Seleção e contratação da equipe operacional necessária à infraestrutura do projeto. A quantidade de mão de obra operacional necessária será definida de acordo com as necessidades levantadas pela consultoria de infraestrutura durante a construção do projeto de infraestrutura. Que seja conduzida pela consultoria pedagógica e aprovada pelo Gerente de Projetos. Que utilize o prazo e o orçamento previstos pelo gerente de projeto. 3.2.4 Execução da Infraestrutura Será de responsabilidade da mão de obra operacional, com supervisão da consultoria de infraestrutura e consistirá na execução de todas as fases previstas necessárias para a entrega do espaço físico da sala de aula interativa. Que utilize o prazo e o orçamento previstos pelo gerente de projeto. 3.3 Manutenção e Conservação da Sala Gerir atividades que proporcionem a conservação e limpeza do espaço físico e equipamentos. Que utilize o prazo e o orçamento previstos pelo gerente de projeto. 3.3.1 Aquisição de Material Cotação e compra do material necessário para a limpeza e conservação do espaço físico e equipamentos da sala de aula interativa. Que utilize o prazo e o orçamento previstos pelo gerente de projeto.
  • 137.
    137 Nome do Pacotede Trabalho Descrição Critério de Aceitação 3.3.2 Seleção e Contratação de Mão de Obra Seleção e contratação da equipe operacional necessária à limpeza e conservação do espaço físico e equipamentos. Que seja conduzida pelo chefe de manutenção e aprovada pelo Gerente de Projetos. Que utilize o prazo e o orçamento previstos pelo gerente de projeto. 3.3.3 Execução do Serviço Executar atividades de limpeza e conservação do espaço físico e equipamentos da sala de aula interativa. Que utilize o prazo previsto pelo chefe de manutenção. 4. Avaliação da Infraestrutura A execução da infraestrutura será acompanhada pela equipe de infraestrutura de modo a medir o alcance dos indicadores de sucesso definidos para essa etapa do projeto. Ao final dessa etapa, a equipe de ensino deverá avaliar o projeto de infraestrutura de modo a garantir que ele atenda as diretrizes pedagógicas da sala de aula interativa. Que seja elaborado ao longo desse marco e entregue ao final dele. Que seja elaborado e revisado pela consultoria de infraestrutura e aprovado pelo gerente de projeto. Marco 04. Diretrizes de Comunicação
  • 138.
    138 Nome do Pacotede Trabalho Descrição Critério de Aceitação 4.1 Seleção e Contratação da Consultoria de Comunicação Caberá ao Gerente do Projeto conduzir a etapa de seleção e contratação de consultoria em comunicação para o público jovem, que deverá contar com os seguintes profissionais: •Diretor de Criação •Redator •Diretor de Arte •Equipe de Apoio Especializado. Que a seleção seja realizada pelo Gerente de Projetos e a aprovação seja realizada pelo patrocinador do projeto. 4.2 Divulgação Compreende toda a construção e montagem do plano de divulgação a ser coordenada pela consultoria de comunicação e executada pela mão de obra operacional. Nessa etapa são selecionados também os principais veículos a serem focados e os esforços de comunicação. Que utilize o prazo e o orçamento previstos pelo gerente de projeto. 4.2.1 Construção do Plano de Divulgação Caberá a consultoria de comunicação em parceria com o Gerente de Projeto elaborar o projeto de divulgação que contemple as diretrizes pedagógicas definidas pela equipe de ensino, produzindo peças de comunicação atrativas e adequadas ao público jovem Que seja elaborado e revisado pela consultoria de comunicação e aprovado pelo gerente de projeto.
  • 139.
    139 Nome do Pacotede Trabalho Descrição Critério de Aceitação em diferentes mídias. 4.2.2 Aquisição de Material Cotação e compra do material necessário a entrega das peças de divulgação da sala de aula interativa. Que seja conduzida pela consultoria de comunicação. Que utilize o prazo e o orçamento previstos pelo gerente de projeto. 4.2.3 Seleção e Contratação de Mão de Obra Seleção e contratação da equipe operacional necessária à divulgação da sala de aula interativa. A quantidade de mão de obra operacional necessária será definida de acordo com as necessidades levantadas pela consultoria de comunicação durante a construção do plano de divulgação. Que seja conduzida pela consultoria de comunicação e aprovada pelo Gerente de Projetos. Que utilize o prazo e o orçamento previstos pelo gerente de projeto. 4.2.4 Execução da Divulgação Será de responsabilidade da mão de obra operacional, com supervisão da consultoria de comunicação, e consistirá na execução de todas as fases previstas para divulgação da sala de aula interativa. Que utilize o prazo e o orçamento previstos pelo gerente de projeto.
  • 140.
    140 Nome do Pacotede Trabalho Descrição Critério de Aceitação 4.3 Gestão da Informação Criação de Sistema de Gerenciamento de Informações com os seguintes objetivos: •interações entre sala, usuários e registros gerados desta interação; • acompanhar e registrar as interações: objetos de aprendizagem / usuários; • registrar e divulgar todas as informações para os parceiros de acordo com suas necessidades; • construir a memória do projeto nos seus aspectos estruturais e pedagógicos visando possíveis replicações; • apresentar resultados a partir de critérios de análise e avaliação; Que seja elaborado e revisado pela consultoria de comunicação e os especialistas técnicos e aprovado pelo gerente de projeto. 4.4 Avaliação da Comunicação A divulgação será acompanhada pela consultoria de modo a medir o alcance dos indicadores de sucesso definidos para essa etapa do projeto. Ao final dessa etapa, a equipe de ensino deverá avaliar se o Que seja elaborado ao longo desse marco e entregue ao final dele. Que seja elaborado e revisado pela consultoria de
  • 141.
    141 Nome do Pacotede Trabalho Descrição Critério de Aceitação projeto de divulgação atende as diretrizes pedagógicas da sala de aula interativa. O resultado obtido nessa etapa será reportado ao Gerente de Projeto. comunicação e aprovado pelo gerente de projeto. 7.2.8 Cronograma Macro Tabela 16 - Cronograma Macro 7.2.8 Comunicações Tabela 17 - Mapa das Comunicações Evento Periodicidade Documento Meio Origem Parte Interessada Reunião de Partida do Projeto Semana de início do projeto Ata de Reunião e-mail Gerente de Projeto Patrocinador Equipe do Projeto
  • 142.
    142 Evento Periodicidade DocumentoMeio Origem Parte Interessada Reuniões de Acompanhamento Semanal Ata de Reunião e-mail Gerente de Projeto Equipe do Projeto Relatório de Desempenho Semanal Modelo estabelecido pelo Gerente do Projeto e-mail Equipe do Projeto Gerente de Projeto Relatório de Prestação de Contas Semanal Modelo estabelecido pelo Gerente do Projeto e-mail Equipe do Projeto Gerente de Projeto Relatório de Desempenho Semanal Boletim Papel Coordenador Pedagógico Alunos Matriz de Avaliação do Projeto Semanal Planilha E-mail Gerente de Projeto Patrocinador Reunião de Encerramento do Projeto Semana de encerramento do projeto Memorando e-mail Gerente de Projeto Patrocinador Equipe do Projeto
  • 143.
    143 7.2.9 Orçamento Tabela 18- Orçamento do Projeto Piloto Descrição Valor Unitário Qtd Periodicidade Total Cessão da sala por parte da Fundação Planetário da Gávea; Espaço físico – A Sala¹ R$ 0,00 0 Única -R$ Material de Escritório Toner, Papel, Lápis,Pastas e outros R$ 3.000,00 1 Mensal 3.000,00R$ Material de Construção Cimento, Revestimento, Pintura, Estrutura Metálica, outros. R$ 10.000,00 1 Única 10.000,00R$ Material da Arena Tela LCD, Livros Didáticos, Cabeamento, Projetor,Software, entre outros. R$ 15.000,00 1 Única 15.000,00R$ Material de Limpeza e Higiene Detergente, Pano de Chão, Balde, Papel Higiênico, dentre outros. R$ 2.000,00 1 Mensal 1.000,00R$ Equipe Projeto R$ 2.000,00 5 Mensal 10.000,00R$ Equipe Pedagogica R$ 3.000,00 5 Mensal 15.000,00R$ Equipe Infraestrutura R$ 3.000,00 3 Única 9.000,00R$ Consultores/Professores de Física; R$ 3.000,00 5 Mensal 15.000,00R$ Game designers/ programadores; R$ 2.500,00 2 Única 5.000,00R$ Designers R$ 2.500,00 3 Única 7.500,00R$ Programadores R$ 1.500,00 4 Única 6.000,00R$ Chefe de Manutenção R$ 1.200,00 1 Mensal 1.200,00R$ Equipe de Limpeza e Conservação R$ 600,00 2 Mensal 1.200,00R$ Cursos de formação de todos os educadores envolvidos (educadores das escolas e da sala de aula interativa e monitores); R$ 1.000,00 16 Única 16.000,00R$ Identidade visual do ambiente e de todos os materiais; R$ 5.000,00 1 Única 5.000,00R$ Objetos de aprendizagem tais como: softwares, livros, games, experimentos, elementos cênicos que provoquem a discussão de determinados conceitos, filmes, podcasts, etc.; R$ 20.000,00 1 Única 20.000,00R$ Catálogo com orientações sobre o uso da sala quanto ao número de usuários limite, tempo das sessões, programa escolhido, instância, etc. obedecendo à identidade visual criada; R$ 2.000,00 1 Única 2.000,00R$ Guias para as instâncias de utilização da sala (situação- problema, projetos e gameficação ). R$ 300,00 16 Única 4.800,00R$ Seleção e adaptação de objetos de aprendizagem existentes no mercado; R$ 3.000,00 1 Única 3.000,00R$ Estruturação de acervo para consulta dos usuários e todos os envolvidos no projeto; R$ 10.000,00 1 Única 10.000,00R$ Técnicos de TI para criação de um sistema de informação e aquisição de equipamentos e tecnologia para funcionamento do sistema de informação; R$ 2.000,00 3 Única 6.000,00R$ Projeto de arquitetura para adequação da sala; R$ 5.000,00 1 Única 5.000,00R$ 170.700,00R$ 1 Espaço cedido gratuitamente pela Fundação Planetário da Gávea. 2 Estes custos são estimados e sofrerão variação de acordo com a região do Brasil e demanda de mão de obra. Total Remuneração+Aquisições Remuneração dos profissionais envolvidos com a elaboração e criação, aquisições de materiais e pagamento de serviços de terceiros (se for o caso)² Investimento a ser feito AquisiçõesRemuneração Remuneração dos profissionais de acordo com a função e do tipo de contrato²
  • 144.
    144 7.2.10 Sumario deCustos do Projeto Tabela 19 - Custos de Implantação e Manutenção Categorias Descrição Total Custo de Implantação Custos Únicos do Projeto R$ 124.300,00 Custo de Manutenção Custos Mensais do Projeto R$ 46.400,00 Custo de Implantação por Aluno Valor Total da Implantação do Projeto versus o público atendido ( 640 alunos) R$ 194,22 Custo de Manutenção por Aluno Valor Mensal de Manutenção do Projeto versus o público atendido (640 alunos) R$ 72,50 Custo Anual Custo Anual de Manutenção da Sala Interativa R$ 556.800,00 7.2.11 Riscos do Projeto Piloto Tabela 20 - Mapa de Riscos Risco Exposição ao Risco Resposta ao Risco Responsável 1 Desinteresse dos alunos A Realizar estímulos motivacionais em parceria com os professores/mediadores Realização de Peças de Comunicação atrativas adequadas a linguagem do público alvo Coordenador Pedagógico Coordenador de Comunicação
  • 145.
    145 Risco Exposição ao Risco Respostaao Risco Responsável 2 Desistência do professor durante o período letivo B Realizar estímulos motivacionais em parceria com os consultores pedagógicos e consultores de física Criação de ambiente de reciclagem e formação continuada de estímulo a troca de experiências. Coordenador Pedagógico Consultor de Física Coordenador de Comunicação 3 Não fornecimento de algum produto ou serviço B Escolha de fornecedores com boa reputação de mercado Administração rígida de prazos de entrega e qualidade do produto/material adquirido. Gerente do Projeto 4 Entrega do espaço da sala de aula fora do prazo A Administração rígida de prazos para os serviços executados Gerente de Projeto Coordenador de Infraestrutura
  • 146.
    146 Risco Exposição ao Risco Respostaao Risco Responsável 5 Perda do Patrocinador do Projeto C Comunicação periódica dos resultados alcançados versus investimento aplicado. Gerente de Projeto (A = Alta; B = Media; C= Baixa). 7.2.12 Matriz de Responsabilidades do Projeto Piloto Tabela 21 - Matriz de Responsabilidades Marco do Projeto Gerente de Projeto Coordenador Pedagógico Consultor de Física Coordenador de Infraestrutura Coordenador de Comunicação Patrocinador Reunião de Partida do Projeto R P P P P A Reuniões de Acompanhamento R P P P P Relatório de Desempenho A F F F F Relatório de Prestação de Contas A F F F F A Matriz de Avaliação do Projeto R F F F F A Reunião de Encerramento do Projeto R P P P P A A = Aprova F = Fornece Informação P = Participa R = Responsável
  • 147.
    147 7.2.13 Verificação daQualidade do Projeto Tabela 22 - Verificação da Qualidade Produto Requisito Meta Método de Verificação Resp Desempenho do Aluno Índice de Aproveitamento Igual ou superior a 70% Avaliação Mensal Professor Desempenho do Aluno Freq. dos Alunos mínimo de 80% lista de freq. Professor Avaliação do professor mediador Relatório semestral contendo críticas e sugestões 100% de entrega Entrega do relatório Coordenador pedagógico Desempenho da Sala Índice de Aprovação da Turma 80% de aprovação Avaliação Mensal Coordenador pedagógico 8. CONSIDERAÇÕES FINAIS Em nosso trabalho, partimos do fenômeno da sociedade do conhecimento para entender as necessidades de inovação. Neste contexto, nunca os aspectos intangíveis foram tão valorizados. O conhecimento assume o papel de destaque na economia e isso se reflete nas relações sociais e na forma como nos organizamos mentalmente. Percebemos que a inovação está fortemente conectada ao campo da Ciência e Tecnologia. Visto por este ângulo, a inovação assume um caráter estratégico, que afeta diversos segmentos da sociedade, e influencia quais carreiras serão necessárias no futuro. A engenharia é uma delas. Ao analisar o contexto dos países em desenvolvimento, como é o caso do Brasil, percebemos uma latência ainda maior por esse tipo de profissional.
  • 148.
    148 Ao escolher acarreira, o jovem é influenciado por todo um conjunto de experiências as quais ele é submetido ao longo do seu processo de formação. Uma das grandes interferências durante esta escolha é a escola (onde esse jovem passa a maior parte da sua trajetória), sobretudo o espaço da sala de aula, que pouco ou nada evoluiu no decorrer da história. Em função de sua importância na formação e tomada de decisão do jovem, a educação demanda mudanças urgentes: um salto da simples transferência de conteúdo para a vivência de múltiplas interações. A escola precisa formar jovens capazes de lidar com a grande quantidade de informação da sociedade atual, que exige profissionais preparados para pensar de maneira mais complexa. Durante a execução desse projeto nos propusemos a apresentar uma Sala Interativa que viabilizasse, por meio de suas metodologias e organizações, a aproximação dos alunos do Ensino Médio aos campos da Ciência e Tecnologia, mais especificamente a Física. Nesse ambiente sugerimos que os participantes tenham diferentes possibilidades de experimentar o conhecimento e elevar a sua capacidade de inovação. O entendimento do espaço físico como um ambiente fomentador de boas ideias, foi um casamento perfeito com os fundamentos pedagógicos pelos quais nos orientamos. Para que chegássemos ao produto final do nosso trabalho, a Sala Interativa, experimentamos muitas convergências, reunindo nossas experiências pessoais como alunos, nossos anseios e principalmente nossas variadas formações. O ―conceito de possível adjacente‖, de Steven Johnson, apresentado por nós nesse trabalho, foi vivido com intensidade, pois a cada proposição realizada de como gostaríamos que a Sala Interativa fosse, mil novas possibilidades eram criadas e que se mostraram extremamente relevantes e proveitosas ao longo do percurso. Assim, além de nos apoiarmos nas ideias do Paulo Freire, Morin, Ausubel e outros pensadores da Educação, buscamos referências em disciplinas diversas como: Arquitetura, Inovação e Negócios. Para tangibilizar as nossas ideias foi necessário recorrermos a duas ferramentas muito utilizadas no mundo corporativo. O Business Model Generation e a Estratégia do Oceano Azul. A conjugação dessas duas forças, alinhada à construção de um Plano de
  • 149.
    149 Gerenciamento de Projeto,tem como objetivo gerar um modelo replicável do ambiente interativo proposto. Acreditamos que a Sala Interativa é um inicio necessário, ainda que insuficiente, para colocar um ponto final no déficit de engenheiros do Brasil. Ela se constitui como uma alternativa de estímulo da vocação científica e um espaço complementar à sala de aula formal. Os autores desse trabalho pretendem que, para cada jovem impactado por essa iniciativa, seja aberta uma nova janela. Uma janela, que o permita ter curiosidade sobre o funcionamento do mundo que o cerca, curiosidade essa tão própria aos cientistas e tão próxima daqueles que escolhem a engenharia como carreira.
  • 150.
    150 9. ANEXOS Anexo 1- Foto entrada Escola da Ponte (Vila das Aves, Porto, Potugal) Fonte: Acervo Pessoal Mônica Couto
  • 151.
    151 Anexo 2 -Mapa Conceitual Fonte: Os Autores
  • 152.
    152 Anexo 3 -Manual do Agente de Mudança
  • 153.
  • 154.
  • 155.
  • 156.
  • 157.
  • 158.
  • 159.
  • 160.
  • 161.
  • 162.
  • 163.
  • 164.
  • 165.
  • 166.
  • 167.
  • 168.
  • 169.
  • 170.
  • 171.
  • 172.
  • 173.
  • 174.
  • 175.
  • 176.
  • 177.
  • 178.
  • 179.
  • 180.
  • 181.
  • 182.
  • 183.
  • 184.
  • 185.
  • 186.
  • 187.
  • 188.
  • 189.
  • 190.
  • 191.
  • 192.
  • 193.
  • 194.
  • 195.
  • 196.
  • 197.
  • 198.
  • 199.
  • 200.
  • 201.
  • 202.
  • 203.
  • 204.
  • 205.
  • 206.
  • 207.
  • 208.
  • 209.
  • 210.
  • 211.
  • 212.
  • 213.
  • 214.
  • 215.
  • 216.
  • 217.
  • 218.
  • 219.
  • 220.
  • 221.
  • 222.
  • 223.
  • 224.
  • 225.
  • 226.
  • 227.
  • 228.
  • 229.
  • 230.
  • 231.
  • 232.
  • 233.
  • 234.
  • 235.
  • 236.
  • 237.
  • 238.
  • 239.
  • 240.
  • 241.
  • 242.
  • 243.
  • 244.
  • 245.
    245 10. REFERÊNCIAS BIBLIOGRÁFICAS ALEXANDER,Christopher. A Pattern Language. New York: Oxford University Press, 1977. 1108 p. ALVES, Rubem. Educação dos sentidos e mais.... Campinas, SP, Versus Editora, 2005. ARANHA, Jose Alberto Sampaio. Interfaces: a chave para compreender as pessoas e suas relações em um ambiente de inovação. São Paulo: Saraiva, 2009. AUDINO, D. E NASCIMENTO, R. - Revista Contemporânea de Educação, vol. 5, n. 10, jul/dez 2010, p. 5. AUSUBEL, D., NOVAK, J., & HANESIAN, H. Educational Psychology: A Cognitive View (2nd Ed.). New York: Holt, Rinehart & Winston, 1978. BRABANDERE, Luc de. O lado oculto das mudanças. Tradução: Ricardo Bastos Vieira. Rio de Janeiro, Elsevier, 2006. BORGES, Priscilla. Só metade dos brasileiros entre 15 e 17 anos está no ensino médio. Reportagem publicada em 14/09/2010. Disponível em: http://ultimosegundo.ig.com.br/educacao/so+metade+dos+brasileiros+entre+15+e+17+a nos+esta+no+ensino+medio/n1237776251005.html Acesso em: 25 de junho de 2011 às 15:53. BOSSIDY, Larry; CHARAN, Ram. Execução: a disciplina para atingir resultados. Rio de Janeiro: Elsevier, 2005. BOUERI; Jorge. Antropometria aplicada à arquitetura, urbanismo e desenho industrial. São Paulo: Estação das Letras e Cores Editora, 2008. Disponível em: http://www.estacaoletras.com.br/pdfs/ebook_antropometria.pdf Acesso: 14/06/2011 às 21:25 BROWN, Tim. Design Thinking. Tradução: Cristina Yamagami. Rio de Janeiro: Elsevier, 2010. CAVALCANTI, Marcos; GOMES, Elizabeth; PEREIRA, André. Gestão de empresas na sociedade do conhecimento: um roteiro para ação. Rio de Janeiro, Campus, 2001. CARVALHO, Marie Jane S.; NEVADO, Rosane Aragon de; MENEZES, Crediné Silva de. Arquiteturas Pedagógicas para Educação a Distância: Concepções e Suporte Telemático. 2005 Anais do XVI SBIE. Universidade Federal de Juiz de Fora
  • 246.
    246 Disponível em: http://www.br-ie.org/pub/index.php/sbie/article/view/420/406.Acesso em: 13/06/2011 as 21:02 CDCC, MÃO NA MASSA. Centro de Divulgação Cientifica e Cultural. 2011. Disponível em: http://www.cdcc.usp.br/maomassa/ Acesso em: 15/05/2011 às 13:13 CHRISTENSEN, C.M., HORN, M.B., JOHNSON, C.W. Inovação na Sala de Aula – Como a inovação de ruptura muda a forma de aprender. 1 ed. Tradução Raul Rubenish. Porto Alegre, Bookman, 2009. CIÊNCIA DE TODOS. Documento Ciência de Todos - 01/2004 - Avaliação 2009, fornecido pelo Departamento de Ciências Humanas, Sociais e da Vida/DNU2 – FINEP – 24/03/2011. CONTRERA, Carla. As novas práticas de gestão da comunicação organizacional em face da inserção das tecnologias da informação. Monografia USP – Universidade de São Paulo. P.59. 2001. Disponível em: http://sites.google.com/site/gestcorpespecialização/lista-de-monografias. Acesso em: 12/02/2011 às 14:32. COSTA, Gilberto. Confea: falta de engenheiros ameaça crescimento, Mercadante defende formação de tecnólogos. Reportagem publicada pela Agência Brasil em 23/02/2011. Disponível em: http://agenciabrasil.ebc.com.br/noticia/2011-02-23/confea- falta-de-engenheiros-ameaca-crescimento-mercadante-defende-formacao-de-tecnologos Acesso: 30/03/2011 às 17:25. DINIZ-PEREIRA, Julio Emílio. O ovo ou a galinha: a crise da profissão docente e a aparente falta de perspectiva para a educação brasileira. Revista Brasileira de Estudos Pedagógicos / Instituto Nacional de Estudos e Pesquisas Educacionais Anísio Teixeira.v. 92, n. 230, p. 5-6, jan./abr. 2011. Brasília. Disponível em http://www.rbep.inep.gov.br/index.php/RBEP. Acesso em 05/08/2011. EMI. Ensino Médio Inovador: Ministério da Educação - Educação Básica. 2011 disponível em: http://portal.mec.gov.br/index.php?option=com_content&view=article&id=13439:ensin o-medio-inovador&catid=195:seb-educacao-basica acesso em: 14/04/2011 às 13:13 EPOCA ON LINE. Revista Época: Falta de Engenheiros no país pode causar atrasos nas obras do PAC, Copa e Olimpíadas. 2011 Disponível em: http://revistaepoca.globo.com/Revista/Epoca/0,,EMI213475-15228,00.html acesso em: 15/05/2011 as 13:13 FERREIRA, Cristina A. Concepções da Iniciação Cientifica no Ensino Médio: Uma Proposta de Pesquisa. 2003. Pag. 115-130. Versão em PDF disponível em:
  • 247.
    247 http://www.revista.epsjv.fiocruz.br/upload/revistas/r40.pdf . acessoem: 14 de maio de 2011 às 14:31 FRANKL; Viktor E. Em Busca de Sentido: Um Psicólogo no Campo de Concentração. 1984. Versão PDF disponível em: http://gropius.awardspace.com/ebooks/frankl.pdf. Acesso em: 13 de junho de 2011 às 23:10 FREIRE, Paulo. Pedagogia da Autonomia. Saberes necessários a à Prática Educativa. São Paulo, Paz e Terra, 2005. FREIRE, Paulo. Pedagogia do oprimido. 50 ed. São Paulo, Paz e Terra, 2011. GONTIJO; Joana. Psicologia do ambiente. Publicado em: 08 de Setembro de 2009. Disponível em: http://www.arquitetura.com.br/noticias/noticia.php?idNot=619 Acesso em: 14/06/2011 às 22:39. GORZ, André. O imaterial. São Paulo: Annablume, 2005. P.106. (Tradução de Celso Azan Jr). GRAYLEY, Mônica Villela. Queda na demanda para estudo de engenharia preocupa Unesco. Rádio ONU, 2010. Disponível em: http://www.unmultimedia.org/radio/portuguese/detail/187088.html Acesso em: 09/03/2011 às 11:00. GUNTHER, Hartmut; ROZESTRATEN, Reinier J. A. Psicologia ambiental: algumas consideraçöes sobre sua área de pesquisa e ensino. Textos de psicologia ambiental, 2005, n° 10. Disponível em: http://www.psi-ambiental.net/XTextos/10PsiAmbiental.pdf Acesso em: 14/06/2011 às 23:28. HALL, Edward T. A Dimensão Oculta. São Paulo: Livraria Martins Fontes Editora, 2005 HERNANDEZ, Fernando. Catadores da cultura visual – proposta para uma nova narrativa educacional. Porto Alegre: Editora Mediação, 2007. HORN, Maria da Graça Souza; BARBOSA , Maria Carmem Silveira Barbosa. Projetos Pedagógicos na Educação Infantil. Porto Alegre : Artmed, 2008 . 18 p. INOVA ENGENHARIA. Inova engenharia: propostas para a modernização da educação em engenharia no Brasil. Instituto Euvaldo Lodi. Núcleo Nacional. Brasília: IEL.NC/SENAI.DN, 2006, 103 p. ; il. JOHNSON, Steven. De onde vêm as boas ideias. Rio de Janeiro: Zahar, 2011. 259 p.
  • 248.
    248 KIM, W. Chan;MAUBORGNE, Renée. A estratégia do oceano azul: como criar novos mercados e tornar a concorrência irrelevante. Tradução Afonso Celso da Cunha Serra. Rio de Janeiro, Elsevier, 2005. LEAL, Glaucia. Como o cérebro aprende. Revista Mente e Cérebro, Edição Especial nº 8, ano 2007. p.15-23. LOPES, Roberta. Estudo do Ipea mostra que país terá estoque de 1,8 milhão de engenheiros em nove anos. Reportagem publicada pela Agência Brasil em 15/03/2011. Disponível em: http://agenciabrasil.ebc.com.br/noticia/2011-03-15/estudo-do-ipea- mostra-que-pais-tera-estoque-de-18-milhao-de-engenheiros-em-nove-anos Acesso: 15/03/2011 16:30. LTSC. Draft Standard for Learning Object Metada. Learning Technology Standards Committee, IEEE, 2002. Disponível em: http://ltsc.ieee.org/wg12/files/LOM_1484_ 12_1_v1_Final_Draft.pdf Acesso em: 25/06/2011 às 18:48 MATTAR, João. Games em educação – como os nativos digitais aprendem. São Paulo: Pearson Prentice Hall, 2010. MELLANDER, Klas. O poder da aprendizagem. São Paulo: Cultrix/Amana, 2007. 248 p. Ministério da Educação. Instituto Nacional de Estudos e Pesquisas Educacionais Anísio Teixeira – INEP. Resumo Técnico do Censo da Educação Superior 2009. Brasília, 2010. Disponível em: http://download.inep.gov.br/download/superior/censo/2009/resumo_tecnico2009.pdf. Acesso em 05/08/2011. Ministério da Educação.Secretaria de Educação Básica. Orientações curriculares para o ensino médio, Volume 2 - Ciências da natureza, matemática e suas tecnologias. Brasília , 2006. Disponível em: http://portal.mec.gov.br/seb/arquivos/pdf/book_volume_02_internet.pdf. Acesso em 05/08/2011. MORIN, Edgar. Os sete saberes necessários à educação do futuro. Tradução Catarina Eleonora F. da Silva e Jeanne Sawaya; revisão técnica Edgard de Assis Carvalho. – 2. ed. – São Paulo: Cortez ; Brasília, DF : UNESCO, 2000. MORIN, Edgar. A cabeça bem feita repensar a reforma, reformar o pensamento. 9° Ed - Rio de Janeiro: Bertrand, 2004
  • 249.
    249 MORSE, Edward S.Japanese Homes and Their Surroundings. Nova York: Dover Publications INC., 1961. NAIR, Prakash; FIELDING, Randall; LACKNEY, Jeffery. The Language of School Design. Minneapolis, Design Share: 2009. 214 p. NOBREGA; Clemente, LIMA; Adriano R. de. Innovatrix: inovação para não gênios. Rio de Janeiro: Agir, 2010. OCDE, What Students Know and Can Do: Student Performance in Reading, Mathematics and Science. 2010, PISA 2009 Result: Sumario Executivo. Disponível em: http://www.oecd.org/dataoecd/54/12/46643496.pdf Acesso em: 06/06/2011 às 13:13. OSTERWALDER, Alexander. Career sweetspot and root for a successful personal business model. Disponível em: http://osterwalder.posterous.com/career-sweetspot- and-root-for-a-successful-pe#!/ Acesso em: 13/06/2011 às 21:00 OSTERWALDER, Alexander; PIGNEUR, Yves. Business Model Generation. 2010. PACHECO, Vinicius F., MAGALHÃES, Magna., CARVALHAL, Maria Ligia C., DESSEN, Eliana M. B. A exposição científica "A USP vai à sua Escola" como instrumento motivacional para a aprendizagem. São Paulo, 2009. Disponível em http://www.geneticanaescola.com.br/ano4vol2/MS05_004.pdf. Acesso em 05/08/2011. PARÂMETROS CURRICULARES NACIONAIS. Parâmetros Curriculares Nacionais Ensino Médio. Brasília, MEC, 2000. Disponível em: http://portal.mec.gov.br/seb/arquivos/pdf/blegais.pdf Acesso em: 25/06/2011 às 15:48 PETERS, Tom. Reimagine! Excelência nos negócios numa era de desordem. São Paulo, Futura, 2004, pp. 277- 291 PEÑA, A. O.; et al. Mapas conceituais: uma técnica para aprender. São Paulo, Brasil: Edições Loyola, 2005. PIMENTEL, Carolina. Má distribuição de espaços de ciência e tecnologia influencia interesse da população pelo tema. Reportagem publicada pela Agência Brasil em 10/01/2011. Disponível em: http://agenciabrasil.ebc.com.br/node/640930 Acesso: 10/01/2011 19:23 PINK, Daniel H. O cérebro do futuro. Rio de Janeiro: Elsevier, 2007. Tradução: Alexandre Feitosa. PROVOC. Programa de Vocação Cientifica. Fiocruz. 2011. Disponível em: http://www.epsjv.fiocruz.br/index.php?Area=PROVOC&MNU=PROVOC acesso em 14/04/2011 às 13:16
  • 250.
    250 REENGE. Disponível em:http://www.unicamp.br/prg/reenge/ Acesso: 30/03/2011 21:00. RICARDO; Eleonora Jorge. Educação Corporativa e aprendizagem: as práticas pedagógicas na era do conhecimento. Rio de Janeiro: Qualitymark, 2009. 120 p. RIFKIN, Jeremy. A era do acesso; a era da transição de mercados convencionais para networks e o nascimento de uma nova economia. São Paulo: Makron Books, 2001. p.264. ROBINSON; Ken. The Element: how finding your passion changes everything. Londres: Penguin, 2009. 274 p. ROCHA, Ana Paula. Oscar Niemeyer assina projeto para comunidades carentes do Rio de Janeiro. Reportagem publicada pela PINIweb (Editora PINI Ltda.) em 23/03/2010. Disponível em: http://www.piniweb.com.br/construcao/arquitetura/oscar- niemeyer-assina-projeto-para-comunidades-carentes-do-rio-de-164751-1.asp Acesso: 09/05/2011 21:00 SENGE, Peter M. A quinta disciplina. Rio de Janeiro: Best Seller, 2009. Edição revista e ampliada. Tradução: Gabriel Zilde Neto. p. 530. SILVA, Marco. Sala de Aula Interativa. 5°ed. São Paulo. Ed. Loyola. 2010 SOUZA, Ana Maria Marins de; DEPRESBITERIS, Léa; MACHADO, Osny Telles Marcondes. A mediação como princípio educacional – bases teóricas das abordagens de Reuven Feuerstein. São Paulo: SENAC, 2004. SOUZA, Carlos Alberto de; SINISCALCHI, Mariângela Hantschick. E a Matemática nuca mais será a mesma. Editora Escala, 2008. REVISTA PSIQUE CIÊNCIA & VIDA, ANO III, Nº 34. STEINER, João E. Conhecimento: gargalos para um Brasil no futuro. Estud. av., São Paulo, v. 20, n. 56, Apr. 2006 . Disponível em: http://www.scielo.br/scielo.php?script=sci_arttext&pid=S0103- 40142006000100007&lng=en&nrm=iso . Acesso em: 19/05/2011. TAPSCOTT, Don. A hora da geração digital – Como os jovens que cresceram usando internet estão mudando tudo, das empresas aos governos. Tradução de Marcello Lino. Rio de Janeiro: Agir Negócio, 2010. TELLES, Marcia. Brasil sofre com a falta de engenheiros. Disponível em: http://www.finep.gov.br/imprensa/revista/edicao6/inovacao_em_pauta_6_educacao.pdf Acesso: 09/03/2011 19:30.
  • 251.
    251 THACKARA, John. PLANOB: As alternativas viáveis em um mundo complexo. Rio de Janeiro, Editora Saraiva, 2008. THORNBURG, David. Campfires in Cyberspace: Primordial Metaphors for Learning in the 21st Century. Artigo reeditado em outubro/2007. Disponível em: http://www.tcpd.org/thornburg/handouts/campfires.pdf Acesso em: 12/07/2011, às 00:08. TOFFLER, Alvin. A terceira onda. 29 ed. Rio de Janeiro, Record, 1980. TORRES, CASTANEDA E AGUIRRE. Revista Brasileira de Educação, vol.11, n. 31, Rio de Janeiro, Jan/Apr.2006. UNESCO. Engenharia: tópicos, desafios e oportunidades para o desenvolvimento. In: UNESCO Report, 2010. Disponível em: http://unesdoc.unesco.org/images/0018/001897/189753e.pdf VILLAS-BOAS, Valquiria; CATELLI, Francisco; BOOTH, Ivete; JÚNIOR, Odilon; LIMA, Isolda; SAUER, Laurete. Ciência, Tecnologia e Sociedade: um Curso de Especialização que Propõe Novas Metodologias Para o Ensino Médio. 2009. Disponível em: http://www.sbf1.sbfisica.org.br/eventos/snef/xviii/sys/resumos/T0398- 1.pdf Acesso: 09/05/2011 20:30 ZEMKE, Ron; RAINES, Claire; FILIPCZAK, Bob. Generations at work. Managing the Clash of Veterans, Boomers, Xers, and Nexters in your workplace. New York, Amacom: 2000. 279 p.