2
CURSO: LICENCIATURA E BACHARELADO EM EDUCAÇÃO FÍSICA.
PROFESSORA: Profª. ADRIANA ALVES DAUFEMBACK DALL’AGNOL
COLABORADOR: Prof. GEVERSON DE ANDRADE TEIXEIRA
ACADÊMICO(A):____________________________________ 1ª FASE- 2018/1
COMUNICAÇÃO E EXPRESSÃO
APLICADA E METODOLOGIA
CRICIÚMA
2018
3
SUMÁRIO
1 CAPÍTULO.................................................................................. 6
1.1 METODOLOGIA CIENTÍFICA .......................................................................6
1.1.1 Origem da palavra ...................................................................................................................... 6
1.1.2 Por que estudar Metodologia Científica? ................................................................................... 6
1.1.3 O que é ciência?......................................................................................................................... 6
1.1.4 O que é pesquisa? ..................................................................................................................... 6
1.1.5 Pesquisar, por quê? ................................................................................................................... 7
1.1.6 Conhecimento............................................................................................................................. 7
1.1.7 Conhecimento Popular, Vulgar ou Empírico .............................................................................. 7
1.1.8 Conhecimento Científico ............................................................................................................ 8
1.1.9 Conhecimento filosófico ............................................................................................................. 8
1.1.10 Conhecimento Religioso ou Teológico....................................................................................... 9
1.2 Atividades.....................................................................................................9
1.3 Leitura e estudo: pressupostos essenciais para o sucesso acadêmico
10
1.3.1 O que é ler?.............................................................................................................................. 10
1.3.2 O que é ser leitor? .................................................................................................................... 11
1.3.3 Por que lemos? ........................................................................................................................ 11
1.3.4 Como se lê?.............................................................................................................................. 11
1.3.5 Como fazer isso?...................................................................................................................... 12
1.3.5.1 Dica................................................................................................................................ 12
1.3.5.2 Esquema ....................................................................................................................... 12
1.4 LINGUAGEM ACADÊMICA ........................................................................15
1.5 PLÁGIO .......................................................................................................16
2 CAPÍTULO................................................................................ 17
2.1 Citação ........................................................................................................17
2.1.1 Sistema de chamada (sistema numérico ou autor -data) ........................................................ 17
2.2 Tipos de citações .......................................................................................18
2.2.1 Citação direta............................................................................................................................ 18
2.2.2 Destaque em citações .............................................................................................................. 19
2.2.3 Acréscimo, ênfase e dúvida ..................................................................................................... 19
2.2.3.1 Citação direta com mais de três linhas ......................................................................... 20
2.2.4 Omissão (Frase muito grande para citação) ............................................................................ 20
2.2.5 Citação indireta (paráfrase)...................................................................................................... 20
2.2.6 Citação de Citação ................................................................................................................... 21
2.2.7 Citações com:........................................................................................................................... 22
2.2.8 Expressões latinas usadas em citações .................................................................................. 22
2.2.8.1 Usadas no texto e em notas de rodapé ........................................................................ 22
2.2.8.2 Usadas somente em notas de rodapé .......................................................................... 22
2.3 Atividades...................................................................................................23
4
3 CAPÍTULO................................................................................ 27
3.1 Referências.................................................................................................27
3.2 Observações...............................................................................................28
3.2.1 Nome do autor.......................................................................................................................... 28
3.2.1.1 Com até três autores:.................................................................................................... 28
3.2.1.2 Com organizador ou coordenador:................................................................................ 29
3.2.1.3 Livro cujo autor é uma entidade .................................................................................... 29
3.2.1.4 Com capítulo de livro:.................................................................................................... 30
3.2.1.5 Teses, dissertações e trabalhos acadêmicos ............................................................... 30
3.2.1.6 Material disponível online:............................................................................................. 31
3.2.1.7 Artigo de revista:............................................................................................................ 31
3.2.1.8 Artigo de jornal: ............................................................................................................. 31
3.2.1.9 Trabalho apresentado em evento: ................................................................................ 32
3.2.1.10 Observações: ................................................................................................................ 32
4 CAPITULO................................................................................ 36
4.1 Estrutura dos trabalhos acadêmicos .......................................................36
4.2 Formato (tipo de papel, tamanho de fonte, margens).............................38
4.3 Espacejamento...........................................................................................38
4.4 Paginação ...................................................................................................38
4.5 Capa: ...........................................................................................................39
4.6 Folha de rosto- (obrigatória): ....................................................................39
4.7 Folha de aprovação (obrigatório) .............................................................39
4.8 Dedicatória (opcional): ..............................................................................39
4.9 Agradecimentos (opcional):......................................................................40
4.10 Epígrafe (opcional):....................................................................................40
4.11 Resumo na língua vernácula: ...................................................................40
4.12 Resumo na língua estrangeira:.................................................................40
4.13 Lista de ilustrações:...................................................................................40
4.14 Tabelas:.......................................................................................................40
4.15 Abreviatura: ................................................................................................41
4.16 Siglas: .........................................................................................................41
4.17 Símbolo:......................................................................................................41
5
4.18 Elementos Textuais....................................................................................41
4.18.1 Sumário (obrigatório):............................................................................................................... 41
4.18.2 Introdução................................................................................................................................. 42
4.18.3 Desenvolvimento ...................................................................................................................... 43
4.18.4 Conclusão................................................................................................................................. 43
4.18.5 Referências (obrigatório): ......................................................................................................... 44
4.18.6 Glossário:.................................................................................................................................. 44
4.18.7 Apêndice:.................................................................................................................................. 44
4.18.8 Anexo:....................................................................................................................................... 44
4.18.9 Índice: ....................................................................................................................................... 44
5 REFERÊNCIAS......................................................................... 45
OBS: (material produzido exclusivamente para fins didáticos)
6
1 CAPÍTULO
1.1 METODOLOGIA CIENTÍFICA
1.1.1 Origem da palavra
Disciplina que estuda os “caminhos do saber”, entendendo que “método”
representa caminho, “logia” significa estudo e “ciência”, saber.
É importante estudarmos os caminhos do saber. Os caminhos, ou seja, os
métodos ensinados nesta disciplina são procedimentos ou normas para a realização
de trabalhos acadêmicos, a fim de dar ordenamento aos assuntos pesquisados.
1.1.2 Por que estudar Metodologia Científica?
Através desta disciplina, compreende-se melhor o debate científico, além de se
conhecer sobre os tipos de pesquisa, as publicações científicas e a elaboração de
trabalhos acadêmicos. Para essas publicações e trabalhos, exige-se uma
formalização científica, para um bom desempenho acadêmico.
1.1.3 O que é ciência?
Segundo Medeiros (2004, p.48), “A principal função da ciência é o
aperfeiçoamento do conhecimento em todas as áreas para tornar a existência humana
mais significativa”.
Foi na busca de responder aos “porquês” dos acontecimentos que surgiu a
ciência. (LAKATOS; MARCONI, 2003). Mas nem todos os tipos de conhecimento
estão amparados pela ciência, como ocorre com o conhecimento empírico e outros
que veremos adiante.
1.1.4 O que é pesquisa?
A pesquisa é o produto de uma investigação, cujo objetivo é resolver problemas
e solucionar dúvidas, mediante a utilização de procedimentos científicos. Visa produzir
um novo conhecimento e não reproduzir, simplesmente, o que já se sabe sobre um
dado objeto em um determinado campo científico. É a busca de respostas. A pesquisa
é um procedimento racional e sistemático que visa buscar respostas aos problemas
que são propostos. (GIL, 2002).
7
1.1.5 Pesquisar, por quê?
Quando não se tem nenhuma informação acerca do que se pretende pesquisar;
Quando são incompletas aquelas informações já existentes sobre o assunto
em questão;
Quando a informação existente parece ser completa e útil, mas não foi
devidamente verificada.
1.1.6 Conhecimento
Conhecer é incorporar um conceito novo, ou original, sobre um fato ou
fenômeno qualquer. O conhecimento não nasce do vazio e sim das experiências
acumuladas no decorrer da vida cotidiana, por meio de experiências, dos
relacionamentos interpessoais, das leituras de livros e artigos diversos.
Existem várias formas de se conhecer. Pode-se conhecer por ouvir falar, por
assim dizer, ou pode-se conhecer profundamente algo ou alguma coisa como
resultado de uma pesquisa científica. Qualquer conhecimento é útil. Mas, deparamo-
nos com a questão da confiabilidade deste conhecimento. Sendo assim, é importante
que aprendamos um pouco mais sobre o conhecimento científico.
Você já parou para pensar nos tipos de conhecimentos existentes? Certamente
você convive com alguns deles.
Para Lakatos e Marconi (2000) são quatro as formas de se conhecer, ou seja,
quatro tipos básicos de conhecimentos: popular ou senso comum, teológico, filosófico
e científico.
1.1.7 Conhecimento Popular, Vulgar ou Empírico
É o conhecimento popular (vulgar), guiado somente pelo que adquirimos na
vida cotidiana ou ao acaso, servindo-nos da experiência do outro, às vezes ensinando,
às vezes aprendendo, num processo intenso de interação humana e social. É
assistemático, está relacionado com as crenças e os valores, faz parte de antigas
tradições. Como exemplo de conhecimento empírico, você já deve ter ouvido o dito
popular de que tomar chá de macela, mais conhecida como marcela, cura dor de
estômago, mas ela precisa ser colhida na Sexta-feira Santa, antes do sol nascer.
8
1.1.8 Conhecimento Científico
Científico é o conhecimento real e sistemático, próximo ao exato, procurando
conhecer além do fenômeno em si, as causas e leis. Por meio da classificação,
comparação, aplicação dos métodos, análise e síntese, o pesquisador extrai do
contexto social, ou do universo, princípios e leis que estruturam um conhecimento
rigorosamente válido e universal. Neste, são feitos questionamentos e procuradas
explicações sobre os fatos, através de procedimentos que possam levar ao resultado
com comprovação. Não é considerado algo pronto, acabado e definitivo, busca
constantemente explicações, soluções, revisões e reavaliações de seus resultados,
pois, segundo Cervo e Bervian (2002), a ciência é um processo em construção.
Analisar o mesmo exemplo anterior no contexto científico poderia, mediante o
estudo, verificar a relação de causa e efeito e o princípio ativo que determina o
desaparecimento do sintoma “dor de estômago”, quando da ingestão do chá de
macela.
1.1.9 Conhecimento filosófico
O conhecimento filosófico procura conhecer a realidade em seu contexto
universal, sem soluções definitivas para a maioria das questões, busca
constantemente o sentido da justificação e a possibilidade de interpretação a respeito
do homem e de sua existência concreta. A tarefa principal da filosofia resume-se na
reflexão.
Cervo e Bervian (2002) apresentam alguns exemplos que deixam claro esse
conceito, verifique:
- A máquina substituirá o homem?
- As conquistas espaciais comprovam o poder ilimitado do homem?
- O que é valor hoje?
A filosofia procura compreender a realidade em seu contexto universal. Não
produz soluções definitivas para grande número de questões, mas habilita o ser
humano a fazer uso de suas faculdades para entender melhor o sentido da vida,
concretamente.
9
1.1.10 Conhecimento Religioso ou Teológico
Teológico: é o estudo de questões referentes ao conhecimento da divindade,
implicando sempre em uma atitude de fé diante de revelações de um mistério ou
sobrenatural, interpretados como mensagem ou manifestação divina. Esse
conhecimento está intimamente relacionado a um Deus, seja este Jesus Cristo, Buda,
Maomé, um ser invisível, ou qualquer entidade entendida como ser supremo,
dependendo da cultura de cada povo, com quem o ser humano se relaciona por
intermédio da fé religiosa.
OBS: É por isso que as pessoas, normalmente, dizem, que não se discute: ou
se acredita ou não. Exemplo disso são os conhecimentos adquiridos e praticados
pelos homens tendo como base os textos da Bíblia Sagrada ou quaisquer outros livros
sagrados.
1.2 Atividades
1) Classifique as situações seguintes como
senso comum (SC) ou conhecimento
científico (CC):
( ) Para a elaboração de trabalhos
acadêmicos, utilizamos as normas
definidas pela Associação Brasileira
de Normas Técnicas (ABNT).
( ) Segundo os ditos populares, não
podemos comer uva e melancia ao
mesmo tempo, porque isso causa dor
de estômago.
( ) Angino-Rub unguento é um composto
de cânfora e mentol + associações e
é indicado ao alívio da tosse e ação
descongestionante.
( ) O leite de soja sem lactose é um
alimento com proteína isolada de soja
e é indicado para quem não pode
beber leite de vaca.
( ) A certificação ISO 9001, versão 2000,
que versa sobre Sistema de Gestão
da Qualidade, garante sucesso ao
processo de qualidade implantado
pelas organizações.
( ) A melhor coisa para quando a criança
está agitada é o benzimento; com
isso, imediatamente, ela se acalma.
( ) Se alguém tomar todos os dias uma
xícara de chá quente com ervas
(carqueja, espinheira santa e
alcachofra), pode emagrecer até 5
quilos por mês.
( ) O adoçante dietético é composto de
sacarina sódica e ciclamato de sódio
e utilizado por quem está fazendo
regime alimentar.
( ) Para elaborar citações, a melhor fonte
de informações é a NBR 10520 da
ABNT.
( ) Antigamente, muitas mulheres,
quando concebiam um filho, ficavam
de resguardo na alimentação e não
lavavam a cabeça por 40 dias, porque
isso poderia causar problemas de
saúde para a vida toda.
( ) O Instituto Nacional de Metrologia
(Inmetro) cuida da normalização de
produtos e serviços de qualidade.
( ) Algumas mães usam algumas gotas
de leite materno para curar a dor de
ouvido das crianças.
10
2) Todo conhecimento é verdadeiro e
definitivo? Argumente.
_______________________________
_______________________________
_______________________________
_______________________________
_______________________________
_______________________________
_______________________________
3) Quais são as características básicas dos
quatro tipos de conhecimento?
_______________________________
_______________________________
_______________________________
_______________________________
_______________________________
_______________________________
_______________________________
4) Correlacione as afirmações sobre os tipos
de conhecimento com as situações
apresentadas para eles.
a) Empírico
b) Científico
c) Filosófico
d) Teológico
( ) Gelatina diet (sem adição de açúcar),
contendo três vitaminas e dois sais
minerais, é indicada para quem
necessita fazer tratamento de
ingestão controlada de açúcar.
( ) O homem poderá ser produzido em
série, em tubos de ensaio.
( ) Benzer cura dor de cabeça, mas tem
de ser antes do pôr do Sol.
( ) Jesus Cristo morreu na cruz para nos
salvar dos pecados.
1.3 Leitura e estudo: pressupostos essenciais para o sucesso acadêmico
1.3.1 O que é ler?
A leitura é importante para a prática de produção de textos (nos oferece
informações sobre o conteúdo e sobre a organização dos textos).
Ler não é só decodificar palavras. E, antes de tudo, construir sentidos para o
que se lê. É por isto que, muitas vezes, o “leitor” não consegue obter informações num
texto lido. Para obter essas informações e, construir sentidos, é preciso considerar os
conhecimentos prévios que o leitor possui sobre o assunto e a interação com os
diferentes tipos de textos que circulam em nossa sociedade.
Lemos diferentes gêneros textuais que são classificados de acordo com sua
constituição e construídos a partir de condições definidas pré-estabelecidas pelo
próprio gênero.
11
1.3.2 O que é ser leitor?
Um leitor competente é alguém que é capaz de selecionar aquilo que pode
atender a uma necessidade sua, que consegue utilizar estratégias de leitura adequada
para abordá-las de forma a atender essa necessidade.
Um leitor competente só pode constituir-se mediante uma prática constante de
leitura de textos.
1.3.3 Por que lemos?
Para obter uma informação precisa : É a leitura busca de dados. Ex.: busca de
telefone em um lista.
Ler para seguir instruções: É ler as instruções de um jogo, ou uma receita.
Lemos para saber como fazer.
Ler para obter uma informação de caráter geral: É quando queremos saber de
que se trata o texto, saber o que acontece, ver se vai continuar lendo. Ex.: jornal,
sinopse e introdução de livro etc.
Ler para aprender: É quando queremos ampliar nossos conhecimentos. O
leitor sente-se imerso em um processo que o leva a se autointerrogar sobre o que lê.
Ler por prazer: É quando relemos algo que julgamos interessante. Esse tipo
de leitura desencadeia uma experiência emocional.
Ler para comunicar um texto em voz alta: A finalidade deste tipo de leitura é a
socialização de textos. Ex.: Reuniões de pessoas, como em missas, salas de aula etc.
1.3.4 Como se lê?
Quando lemos um texto, é pouco provável que somente com uma leitura
consigamos compreender de forma adequada aquele texto, ou seja, é necessário que
se faça uma leitura mais rigorosa e eficaz que nos ajude a compreender as
informações essenciais do texto.
12
1.3.5 Como fazer isso?
1.3.5.1 Dica
1.3.5.2 Esquema
O esquema representa o conjunto das ideias que você selecionou como sendo
as mais importantes de um texto. É um recurso que podemos utilizar tanto na leitura
quanto na produção escrita. Na leitura, usamos o esquema para destacar as ideias
que mais interessam aos nossos objetivos. E, na escrita, o esquema ajuda-nos a
selecionar e organizar bem nossas ideias. Ao organizar o esquema de um texto,
podemos perceber com mais clareza suas principais informações e visualizar a
estrutura textual utilizada para apresentar aquelas informações.
Portanto:
- Um esquema deve conter a ideia principal de cada parágrafo com frases ou
palavras que revelem o essencial.
- Nunca modifique ou deturpe qualquer informação, nem dê sua opinião crítica.
O esquema deve retratar fielmente o texto.
- Divida o esquema em parágrafos, tópicos ou capítulos, tal qual o texto original.
Para chegar à informação essencial de um texto, você pode fazer o
seguinte:
• Localize as palavras ou sequência de palavras mais importantes de cada
parágrafo;
• Essas palavras representam as palavras-chave ou ideias-chave do texto;
• Usando essas palavras-chave, ou ideias-chave, forme um ESQUEMA (não
um resumo) que lhe dará a noção de como o texto lido está organizado.
13
Leia o texto “Futebol: Paixão Nacional” de Giovane Salera Junior e elabore um
esquema com as ideias-chave.
Futebol: Paixão Nacional
1- O futebol é sem dúvida alguma o esporte mais popular do planeta. Não há nenhum outro
esporte que esteja tão amplamente massificado e que seja praticado da mesma maneira ao redor do
mundo.
2-O futebol é praticado em todos os países, nos cinco continentes do globo. Independente das
questões políticas, religiosas, econômicas ou sociais, o futebol faz parte do cotidiano de todas as
sociedades atuais. O futebol é um esporte coletivo, multidisciplinar, socializante e agonístico por
excelência, e serve para o desenvolvimento do caráter e da personalidade das pessoas que praticam
essa arte.
3-No Brasil, os registros oficiais mostram que o futebol começou a ser praticado em 1894, no
Estado de São Paulo, trazido por Charles Miller, que ao retornar da Inglaterra, onde fora estudar, trouxe
as primeiras bolas, uniformes e chuteiras. Em poucos anos, nasceu entre o povo brasileiro a paixão
pela bola e a difusão do futebol ocorreu de forma ampla.
4-Inicialmente, esse esporte só era praticado por pessoas de classes mais abastadas, mas a
popularização rápida do futebol em várias regiões do país fez com que esse esporte começasse a ser
praticado pelas camadas mais pobres da população. Assim, o futebol começou a ser jogado de forma
aberta e espontânea em todas as localidades do Brasil.
5-Hoje em qualquer cidade ou povoado é possível encontrar crianças, jovens e adultos
praticando esse esporte por meio das “peladas”, que ocorrem geralmente em campos improvisados.
Desde cedo, as crianças brasileiras iniciam o contato com a cultura das brincadeiras de bola com os
pés por meio das “rebatidas”, “controles” e “bobinhos”, que são praticados nos quintais, nos parques,
nas praças e até mesmo nas ruas e vielas da periferia. Dessa forma, em muitos lugares as “peladas” e
essas brincadeiras infantis com a bola são as únicas formas de lazer e entretenimento para milhões de
crianças carentes, especialmente nas cidades interioranas e nas periferias dos grandes centros
urbanos.
6- Diversas experiências bem-sucedidas em todo país, especialmente nos trabalhos
executados pelas escolinhas particulares de futebol, mostram que essa prática favorece o processo
educacional não formal que se evidencia com mais ênfase na percepção das relações sociais por parte
dos seus praticantes: o respeito a normas, ao trabalho em equipe e a importância da dedicação
individual, entre outros valores. O futebol serve como um relevante estímulo à criatividade, além de
despertar na criança e adolescente a valorização e respeito às diferenças individuais, construindo, com
isso, a harmonia, a disciplina e a concentração em âmbito da Escola, da família e da comunidade de
modo geral.
14
7- Boa parte das crianças e jovens brasileiros sonha um dia poder ser um atleta profissional de
futebol. Muitos até procuram se espelhar em atletas famosos que jogaram ou estão jogando por vários
clubes do Brasil e do mundo, como por exemplo, Pelé, Garrincha, Zico, Romário, Ronaldo Fenômeno,
Ronaldinho Gaúcho, Kaká, entre tantos outros.
8- Muitos têm esse grande sonho de um dia poder jogar em um grande clube brasileiro ou
mesmo do exterior. Essa ambição, em geral, está associada ao desejo de vencer as dificuldades que
enfrentam na vida e, assim, buscam melhorias para sua vida e para toda família. Por isso tudo, acredito
que a prática desse esporte maravilhoso deve ser valorizada ainda mais em nosso município.
Disponível em:< http://www.recantodasletras.com.br/ensaios/2067734
>Acesso em: 04 mar. 2013.
ESQUEMA:
1º
2º
3º
4º
5º
15
6º
7º
8º
1.4 LINGUAGEM ACADÊMICA
A linguagem nos textos científicos e acadêmicos deve apresentar:
- Objetividade/ Concisão (expor as ideias relevantes, retirando as informações
supérfluas, que levam o leitor a perder o foco do assunto, expressar-se sem “rodeios”,
sem prolixidade);
- Coerência (relaciona-se com o sentido do que está exposto, à compreensão
das ideias, à clareza de expressão, não deve haver ambiguidade);
- Coesão (ligação das ideias na frase, nos parágrafos e no texto como um todo;
uso dos conectivos);
- Impessoalidade (escrever em 3º pessoa, por exemplo, “Pesquisa-se” e não
“eu acho”, “Observa-se” e não Observei entre tantos outros termos);
Use adequadamente os termos técnicos: o vocabulário próprio da área
estudada deve ser utilizado, uma vez que facilita a transmissão de suas ideias.
Geralmente, um documento acadêmico não será lido por um leigo. Entretanto, não
abuse da linguagem técnica a ponto de tornar seu texto confuso à grande massa de
leitores, pois somente uma minoria será de especialistas. Preocupe-se sempre com a
clareza do texto.
16
Outros fatores também interferirão no uso da linguagem adequada, tais como
os erros ortográficos e de acentuação. Apesar de atualmente os editores de textos
corrigirem esses tipos de erros automaticamente, é bom prestar bastante atenção
nesse item. Além disso, é preciso cuidado com a correta estrutura das frases, a
concordância, o uso da crase e da vírgula.
1.5 PLÁGIO
O plágio é a cópia não autorizada de várias informações e é considerado crime,
previsto no Código Penal Brasileiro, e na lei 9.610/98.
Plágio significa copiar ou assinar uma obra com partes ou totalmente
reproduzida de outra pessoa, dizendo que é sua. O plágio pode ser de qualquer
natureza, como em livros, música, obras, fotografias, trabalhos, e etc.
O plágio musical acontece quando uma música ou o trecho de uma música são
copiados por um artista ou banda. Quando isso é provado em uma ação judicial, a
parte que copiou tem que pagar uma indenização ao autor original.
Existem também diversos casos de plágio no mundo acadêmico, por exemplo,
em faculdades, cursos de pós-graduação, mestrado e doutorado, onde alunos copiam
trabalhos e teses de conclusão de outros, em vez de utilizar as citações bibliográficas.
Nos trabalhos acadêmicos, os alunos devem seguir as normas da ABNT, que
afirmam que mesmo nos pequenos trechos que não são da autoria do executante do
trabalho, o autor deve ser devidamente identificado, segundo as especificações
normativas estipuladas. O ato do plágio, como consiste numa cópia da propriedade
intelectual de outra pessoa, prejudica o desenvolvimento do pensamento crítico de um
aluno, consequentemente retardando o seu aprendizado.
Disponível em:<http://www.significados.com.br/plagio/> Acesso em: 22 fev.
2015.
17
2 CAPÍTULO
2.1 Citação
A Associação Brasileira de Normas Técnicas (ABNT) define citação como:
“menção de uma informação extraída de outra fonte ” (NBR 10520, 2002, p.1)
2.1.1 Sistema de chamada (sistema numérico ou autor -data)
Sistema Numérico: no sistema numérico, a numeração é única e
consecutiva, em algarismos arábicos. Neste sistema, não deve ser iniciada uma nova
numeração a cada nova página do trabalho. A indicação da numeração pode ser
colocada no final da citação ou junto ao autor, quando este aparece no texto. A fonte
é indicada de forma completa em nota de rodapé e deve ser apresentada de acordo
com as normas de referência bibliográfica. Cabe lembrar que as notas de referências
contidas nas notas de rodapé devem estar na lista de referências.
Exemplo 1:
Conforme Soares¹, a escrita “traz consequências sociais, culturais, políticas,
econômicas, cognitivas, linguísticas, quer para o grupo social em que seja introduzida,
quer para o indivíduo que aprenda a usá-la.”
Na nota de rodapé:
_________________________
¹ SOARES, Magda. Letramento: um tema em três gêneros. Belo Horizonte: Atlântica, 2001.
p.18.
Sistema Autor-Data: neste sistema, a citação é realizada por meio do
sobrenome do autor ou pela instituição responsável, ou ainda pela primeira palavra
do título (no caso de a obra não possuir autoria declarada), acompanhado da data de
publicação do documento e página da citação, sendo estes separados por vírgula.
Exemplo 2:
Segundo Rey (2001, p.10), “[...] facilita-se a leitura, faz-se economia de
espaço e de trabalho tipográfico. ”
18
2.2 Tipos de citações
Direta
Indireta
Citação de citação
2.2.1 Citação direta
A citação direta é a transcrição fiel de parte de um conteúdo de uma obra, ou
seja, durante a elaboração de um trabalho acadêmico, por exemplo, foi necessário
consultar um autor específico e, para o seu trabalho, alguma frase foi importante.
Nesse caso, você vai copiá-la, mas vai citá-la. Por ser a transcrição exata de uma
frase/parágrafo de um texto, a frase/parágrafo em questão será apresentada entre
aspas duplas, podendo assumir duas formas:
1. Referenciando e citando: a citação a seguir foi feita como sendo um
parágrafo do texto. Assim, o sobrenome do autor deve ser digitado normalmente, com
a primeira letra em maiúscula e as demais em minúsculo, seguido do ano e página
em que o texto se encontra, sendo estas informações apresentadas entre parênteses.
Exemplo:
Segundo Vaz (2008, p. 63) “não saber usar a internet em um futuro próximo
será como não saber abrir um livro ou acender um fogão, não sabermos algo que nos
permita viver a cidadania na sua completitude”.
2. Citando e referenciando: a chamada pelo nome do autor, quando feita no
final da citação, deve apresentar-se entre parênteses, contendo o sobrenome do autor
em letra maiúscula, seguido pelo ano de publicação e página em que o texto se
encontra.
Exemplo:
“Não saber usar a internet em um futuro próximo será como não saber abrir
um livro ou acender um fogão, não sabermos algo que nos permita viver a cidadania
na sua completitude” (VAZ, 2008, p. 63).
19
2.2.2 Destaque em citações
Como você pode ver, a citação direta é a cópia exata de um texto. Caso o
documento original contenha algum tipo de grifo, como uma palavra em negrito, em
itálico ou sublinhada, a sua citação deve ter esse tipo de grafia, acrescentada com a
observação “grifo do autor”.
Exemplo:
“Uma das referências mais conhecidas a respeito do conceito de padrão de
projeto é o livro A Timeless Way of Building, escrito em 1979 pelo arquiteto
Christopher Alexander” (KOSCIANSKI; SOARES, 2007, p. 289, grifo do autor).
Esse mesmo tipo de observação aplica-se quando, por exemplo, você tiver
feito algum grifo na citação, para enfatizar uma palavra ou frase. No caso, deve-se
acrescentar a expressão “grifo nosso”, indicando que o presente autor (você) fez a
alteração.
Exemplo:
“O termo defeito no PSP refere-se a tudo que esteja errado em um software,
como erros na arquitetura, na representação de diagramas, problemas em algoritmos
etc.” (KOSCIANSKI; SOARES, 2007, p. 123, grifo nosso).
2.2.3 Acréscimo, ênfase e dúvida
Acréscimos e/ou comentários, quando necessários à compreensão de algo
dentro da citação, aparecem entre colchetes [ ] ou entre ( ) parênteses.
Exemplo:
Assim como a psicanálise empresta seus conceitos [para auxiliar] a
biblioteconomia a desvendar caminhos [...]. (MENDES; CRUZ; CURTY, 2005, p.18)
Para indicar que houve espanto, admiração, usamos [!], após a
palavra/expressão que queremos enfatizar.
Para indicar que houve dúvida na citação, usamos [?], após a
palavra/expressão que parece ser duvidosa.
20
2.2.3.1 Citação direta com mais de três linhas
As citações com mais de três linhas devem ter um tipo de destaque diferente:
é necessário reduzir o tamanho da fonte para 10 e é preciso aplicar um recuo de 4cm
em relação à margem esquerda — selecione o texto e movimente os marcadores,
localizado na régua do Word até o número 4, assim, todo o seu texto ficará com o
recuo exigido pelas normas. Ao final, a citação com mais de três linhas terá a seguinte
apresentação — observe que ela não tem aspas:
2.2.4 Omissão (Frase muito grande para citação)
Imagine um parágrafo com 10 linhas, sendo que apenas a primeira e a última
linha interessam a você. Nesse caso, você vai usar uma supressão, que é a inclusão
de um sinal de colchetes com reticências, exatamente como esse [...], indicando que
um trecho do texto não foi usado, veja um exemplo:
“As propostas de melhorias de processo e tecnologia são coletadas e
analisadas [...] com base nos resultados de projetos-piloto” (KOSCIANSKI; SOARES,
2007, p. 153).
2.2.5 Citação indireta (paráfrase)
Depois de ler um artigo, você chegou a uma conclusão semelhante a do autor
consultado. Mas por algum motivo pessoal, você não tem interesse em usar as
mesmas palavras e exatamente a mesma estrutura que encontrou no artigo em
questão. Nesse caso, você fará uma citação indireta, já que o seu texto teve como
base uma obra consultada.
21
Seguindo o mesmo formato de apresentação da citação direta, a indireta
também deve conter o autor da frase citada, bem como o ano da publicação do
artigo/livro, não havendo necessidade de indicação da página. As aspas também não
devem ser usadas na citação indireta.
Exemplos:
Lancaster (1993) aponta como um aspecto importante na recuperação das
informações é a extensão dos conteúdos a serem indexados.
Um aspecto importante na recuperação das informações é a extensão dos
conteúdos a serem indexados (LANCASTER, 1993).
2.2.6 Citação de Citação
É a transcrição direta ou indireta de um texto em que não se teve acesso ao
original, ou seja, retirada de fonte citada pelo autor da obra consultada. É a citação de
um texto que tivemos acesso a partir de outro documento.
Nestes casos, deve-se indicar o autor da citação, seguido da data da obra
original. A expressão latina “apud”, o nome do autor consultado, a data da obra
consultada e a página onde consta a citação.
Exemplo de citação de citação (seguindo o modelo direto):
“No texto jornalístico é convencional apresentar-se um resumo do
acontecimento abordado. Esse resumo pode ser expresso por letras grandes
separadas do resto do texto ou na introdução no ‘lead’”. (VAN DIJK, 1983 apud
FAGUNDES, 2001, p.160)
Exemplo de citação de citação (seguindo o modelo indireto):
Segundo Fujita (1999) citada por Fagundes (2001, p. 65) a indexação engloba
três fases: 1) análise por meio da leitura do documento, em que serão selecionados
os conceitos; 2) síntese, com a elaboração de resumos e 3) a identificação e seleção
de termos com auxílio de uma linguagem documentária.
22
2.2.7 Citações com:
1) Um autor: (MCGREGOR, 1999, p.1)
2) Dois autores: (MORAES; SOUZA, 1997)
3) Três autores: (DUDZIAK; GABRIEL; VILLELA, 2000)
Mais de três autores: (BELKIN et al., 2002)
Entrada pelo título: (O DESENVOLVIMENTO..., 2002)
Entidades: (COMISSÃO DAS COMUNIDADES EUROPÉIAS, 2002)
2.2.8 Expressões latinas usadas em citações
2.2.8.1 Usadas no texto e em notas de rodapé
1. Apud (= citado por, segundo) - Usamos quando não nos é possível o
acesso à obra original, mas encontramos referências dela na obra de outro autor ao
qual tivemos acesso. Apud é a única expressão latina que pode ser usada tanto no
texto quanto em notas de rodapé.
• No texto:
Segundo Enok (1990, apud MENEZES, 2001, p. 33): "A dimensão biográfica
do romance, não se esgota nos conflitos psicológicos”.
• Em rodapé:
_______________________________
¹ Enok ,1990, apud MENEZES, 2001, p. 33.
² EVANS, 1987, apud SAGE, 1992, p. 2-3.
2.2.8.2 Usadas somente em notas de rodapé
1. Idem ou Id. (= do mesmo autor) - indica o mesmo autor da obra citada
pouco antes. Assim, a citação só pode ser feita na mesma página ou folha da anterior:
_______________________
¹ CASCUDO, Luís da Câmara. Contos tradicionais do Brasil. Rio de Janeiro: Ediouro, 1985.
² Idem. Dicionário do folclore brasileiro. Rio de Janeiro: INL, 1954.
2. Ibidem ou Ibid. (mesma obra) - indica que a citação pertence à mesma obra
citada anteriormente. Use quando fizer várias citações de uma mesma obra, variando
23
apenas a paginação. Aqui também a citação só pode ser feita na mesma página ou
folha da citação anterior:
_______________________
¹ CASCUDO, Luís da Câmara. Contos tradicionais do Brasil. Rio de Janeiro: Ediouro,
1985.p.106-107
² CASCUDO, Luís da Câmara, Ibidem, p.117
³ Idem, Ibidem, p.136
3. Opus citatum ou op. cit. (obra citada) - indica que a citação é referente a
uma obra já citada na mesma página ou folha, porém não imediatamente posterior a
essa citação. Também só pode ser feita na mesma página ou folha da citação a que
se refere:
__________________________
¹ MAGALHÃES, Basílio de. O folclore no Brasil. Rio de Janeiro: Imprensa Nacional, 1939.
² CASCUDO, Luís da Câmara. Contos tradicionais do Brasil. Rio de Janeiro: Ediouro, 1985. p.
106 - 107
³ MAGALHÃES, op. Cit., pp.119-125
Fonte: texto elaborado a partir de diversos livros e sites sobre Metodologia Científica.
Disponível em: <http://www.tecmundo.com.br/tutorial/834-aprenda-a-usar-as-normas-
da-abnt-citacao-2-de-4-.htm> Acesso em: 30 mar. 2014.
2.3 Atividades
Exercícios
1) Relacione o (s) tipo (s) de citação (s) e suas
características.
1- Citação Direta Curta
2- Citação Direta Longa
3- Citação Indireta
4- Citação de citação
a) ( ) As citações de até 3 linhas,
deverão ser apresentadas no texto
entre aspas;
b) ( ) As citações com mais de 3 linhas,
deverão ser apresentadas
separadas do texto, por um
espaço/recuo de 4 cm;
c) ( ) Reproduz-se a ideia do autor
consultado sem, contudo,
transcrevê-la literalmente;
d) ( ) Nas citações, a referência ao autor
poderá estar no texto ou ao final
da citação, neste caso, usa-se o
sobrenome do autor entre
parênteses e em letras
maiúsculas. Deverá ser colocado
o ano de publicação da obra e o
número de página;
e) ( ) A citação deverá ser feita em
espaço simples de entrelinhas,
fonte tamanho 10, com recuo de 4
cm da margem esquerda. Ao final
da transcrição, faz-se a citação;
f) ( ) Neste tipo de citação, a colocação
de aspas e número da página não
são necessários, todavia, citar a
fonte é indispensável;
g) ( ) A expressão latina apud que
significa: citado por, conforme,
segundo é utilizada quando se faz
referência a uma fonte secundária;
24
2) Assinale as características das citações a
seguir de acordo com a NBR 10520, 2002.
a) O primeiro autor a abordar este tema foi
Aguilar (1976), num estudo sobre as formas
pelas quais os gestores obtêm informações
relevantes sobre os eventos que acontecem no
ambiente geral da empresa.
( ) Citação de citação
( ) Citação longa
( ) Citação curta
( ) Paráfrase
( ) Citação direta
( ) Omissão
( ) Destaque
( ) Acréscimo
( ) Citação indireta
b) “A investigação levada a cabo até hoje nesta
área demonstra que a importância, que a análise
estratégica externa tem para as empresas, pode
ser inferida pela forma como as atividades de
análise são integradas no processo de
planejamento estratégico” (COSTA, 1997, p. 3,
grifo do autor).
( ) Citação de citação
( ) Citação longa
( ) Citação curta
( ) Paráfrase
( ) Citação direta
( ) Omissão
( ) Destaque
( ) Acréscimo
( ) Citação indireta
c) De acordo com a NBR 10520 (2002, p.1):
As citações retiradas do texto original poderão
ser de dois tipos: parafraseadas, ou diretas. A
citação direta consiste na transcrição fiel do
texto do próprio autor, que, caso seja inferior a
três linhas do texto, aparecerá entre aspas no
corpo do documento. Caso a citação exceda as
três linhas do texto, será destacada e em letra
de fonte menor (tamanho 10).
( ) Citação de citação
( ) Citação longa
( ) Citação curta
( ) Paráfrase
( ) Citação direta
( ) Omissão
( ) Destaque
( ) Acréscimo
( ) Citação indireta
d) De fato, e conforme Costa (1997, p.3)
argumenta, “[...] à medida que as empresas
crescem em tamanho e complexidade, as suas
necessidades de planejamento estratégico
formal aumentam.”
( ) Citação de citação
( ) Citação longa
( ) Citação curta
( ) Paráfrase
( ) Citação direta
( ) Omissão
( ) Destaque
( ) Acréscimo
( ) Citação indireta
e) Segundo Freire (1994, p. 161), “[...]
transformar ciência em conhecimento usado
apresenta implicações epistemológicas porque
permite meios mais ricos de pensar sobre o
conhecimento [...]”.
( ) Citação de citação
( ) Citação longa
( ) Citação curta
( ) Paráfrase
( ) Citação direta
( ) Omissão
( ) Destaque
( ) Acréscimo
( ) Citação indireta
f) De acordo com Costa et al. (1997), para que
se possam tomar decisões estratégicas
informadas, é necessário que os gestores
estejam bem documentados sobre o seu
ambiente de negócios.
( ) Citação de citação
( ) Citação longa
( ) Citação curta
( ) Paráfrase
( ) Citação direta
( ) Omissão
( ) Destaque
( ) Acréscimo
( ) Citação indireta
g) “[...] para que não tenha lugar à produção de
degenerados, quer físicos, quer morais
[verdadeiras ameaças à sociedade]”
(CANDIDO, 1989, p.182, grifo do autor).
( ) Citação de citação
( ) Citação longa
( ) Citação curta
( ) Paráfrase
( ) Citação direta
( ) Omissão
( ) Destaque
( ) Acréscimo
( ) Citação indireta
25
h) Segundo De Sordi (1995) devemos
considerar o conceito de qualidade de ensino
como algo impregnado de conteúdo ideológico.
Sendo que a escola deve explicar de que
qualidade está falando no planejamento de seus
métodos de ensino.
( ) Citação de citação
( ) Citação longa
( ) Citação curta
( ) Paráfrase
( ) Citação direta
( ) Omissão
( ) Destaque
( ) Acréscimo
( ) Citação indireta
i) O conhecimento destes eventos permite aos
gestores a identificação das principais
tendências na sua área de negócios, podendo
orientar as ações das suas empresas de forma
consonante. Com base nos resultados deste
estudo, Aguilar (1967, p.7) definiu análise
estratégica externa como: “A recolha e análise
de informação sobre eventos no ambiente
empresarial externo, cujo conhecimento
assistirá os gestores na sua tarefa de programar
e conduzir o futuro da empresa. ”
( ) Citação de citação
( ) Citação longa
( ) Citação curta
( ) Paráfrase
( ) Citação direta
( ) Omissão
( ) Destaque
( ) Acréscimo
( ) Citação indireta
j) Segundo França et al. (1996, p.128) “as
citações são trechos transcritos ou informações
retiradas das publicações para a realização do
trabalho.”
( ) Citação de citação
( ) Citação longa
( ) Citação curta
( ) Paráfrase
( ) Citação direta
( ) Omissão
( ) Destaque
( ) Acréscimo
( ) Citação indireta
k) A indústria de informação, isoladamente, não
produz conhecimento. Produz estoques de
informação organizada para o uso imediato ou
futuro, ou, o que é pior, a criação voluntária no
Brasil de uma base importante para sustentar a
indústria transnacional de indústria da
informação em ciência e tecnologia, na qual o
profissional é formado no país para funcionar
como um mero executor de normas e
regulamentos, sem, no entanto, tê-los criado
(BARRETO, 1990 apud SOUZA, 1991, p.183).
( ) Citação de citação
( ) Citação longa
( ) Citação curta
( ) Paráfrase
( ) Citação direta
( ) Omissão
( ) Destaque
( ) Acréscimo
( ) Citação indireta
l) É neste cenário, que “[...] a AIDS nos mostra a
extensão que uma doença pode tomar no
espaço público. Ela coloca em evidência de
maneira brilhante a articulação do biológico, do
político, e do social.” (HERZLICH; PIERRET,
1992, p.7).
( ) Citação de citação
( ) Citação longa
( ) Citação curta
( ) Paráfrase
( ) Citação direta
( ) Omissão
( ) Destaque
( ) Acréscimo
( ) Citação indireta
m) O objetivo da pesquisa era esclarecer os
caminhos e as etapas por meio dos quais essa
realidade se construiu. Dentre os diversos
aspectos sublinhados pelas autoras, vale
ressaltar que:
[...] para compreender o desencadeamento da
abundante retórica que fez com que a AIDS se
construísse como ‘fenômeno social’, tem-se
frequentemente atribuído o principal papel à
própria natureza dos grupos mais atingidos e
aos mecanismos de transmissão. Foi construído
então o discurso doravante estereotipado, sobre
sexo, o sangue e a morte [...]. (HERZLICH;
PIERRET, 1992, p.30).
( ) Citação de citação
( ) Citação longa
( ) Citação curta
( ) Paráfrase
( ) Citação direta
( ) Omissão
( ) Destaque
( ) Acréscimo
( ) Citação indireta
26
n) A cultura organizacional pode ser identificada
e aprendida através de seus elementos básicos
tais como: valores, crenças, rituais, estórias e
mitos, tabus e normas. Existem diferentes
visões e compreensões com relação à cultura
organizacional. O mesmo se dá em função das
diferentes construções teóricas serem
resultantes de opções de diferentes
pesquisadores, opções estas que recortam a
realidade detendo-se em aspectos específicos
(FREITAS, 1989).
( ) Citação de citação
( ) Citação longa
( ) Citação curta
( ) Paráfrase
( ) Citação direta
( ) Omissão
( ) Destaque
( ) Acréscimo
( ) Citação indireta
27
3 CAPÍTULO
3.1 Referências
A elaboração das referências bibliográficas é normatizada pela NBR 6023:2002
da Associação Brasileira de Normas Técnicas (ABNT).
A referência deve ser exata, precisa e completa. Trata-se de um conjunto de
elementos descritivos, retirados de um documento, que permitem sua identificação
individual. Consideram-se referências apenas as fontes que efetivamente foram
utilizadas para a elaboração do trabalho.
ATENÇÃO:
A referência pode constar em nota de rodapé, em final de capítulo, em uma
lista de referências.
A lista de referências bibliográficas deve ter as seguintes características:
_ Devem ser listadas em ordem alfabética.
– Alinhada somente à esquerda.
– Em espaço simples entre si, mas separadas por espaço duplo.
– No caso de referências em notas de rodapé, não deve haver espaço entre as
referências.
Uma referência bibliográfica é constituída de alguns elementos essenciais, isto
é, dados indispensáveis para a identificação do documento referenciado. São eles:
Elementos obrigatórios:
– autor
– título seguido do subtítulo (se houver)
– edição
– local (cidade)
– editora
– data (ano de publicação)
28
3.2 Observações
3.2.1 Nome do autor
SOBRENOME, Nome. (sobrenome em maiúsculo, seguido do nome em
minúsculo, com iniciais em maiúscula, podendo este ser abreviado).
Título:
Em negrito.
Subtítulo:
Precedido de: (dois pontos) sem grifo, ou seja, sem itálico, negrito nem
sublinhado.
Edição:
Usam-se números arábicos, para indicar da segunda edição em diante.
Local:
Nome da cidade, sem abreviatura.
Editora:
Precedida de: (dois pontos).
Data:
Ano da publicação, com algarismos arábicos.
Vamos aos exemplos.
3.2.1.1 Com até três autores:
a) Um autor:
Exemplo:
GIL, Antônio Carlos. Como elaborar projetos de pesquisa. 4. ed. São Paulo: Atlas,
2002.
29
b) Dois autores:
Exemplo:
MARCONI, Marina de Andrade; LAKATOS, Eva Maria. Técnicas de Pesquisa:
planejamento e execução de pesquisas, amostragens e técnicas de pesquisas,
elaboração, análise e interpretação de dados. 6. ed. São Paulo: Atlas, 2007.
c) Três autores:
Exemplo:
CERVO, Amado Luiz; BERVIAN, Pedro Alcino; SILVA, Roberto da. Metodologia
Científica. 6. ed. São Paulo: Pearson Prentice Hall, 2007.
d) Mais de três autores:
Exemplo:
CARVALHO, Alex Moreira et al. Aprendendo metodologia científica: uma
orientação para os alunos de graduação. São Paulo: O Nome da Rosa, 2000.
Nesse caso os outros autores são: Eleni Moreno, Francisco Rogério de O.
Bonato, Ivone Pereira da Silva. Eles não aparecem nas referências.
3.2.1.2 Com organizador ou coordenador:
É comum livros em forma de coletânea de artigos de vários autores,
organizados por algum autor específico. Nesse caso, indica-se o organizador.
Exemplo:
JOLY, Maria Cristina Rodrigues Azevedo (Org.). A Tecnologia no Ensino:
Implicações para a aprendizagem. São Paulo: Casa do Psicólogo, 2002.
3.2.1.3 Livro cujo autor é uma entidade
Quando uma entidade coletiva assume integral responsabilidade por um
trabalho, ela é tratada como um autor.
Exemplo:
CENTRO DE ORGANIZAÇÃO DA MEMÓRIA SÓCIO-CULTURAL DO OESTE. Para
uma história do oeste catarinense: 10 anos de CEOM. Chapéu: UNOESC, 1995.
30
3.2.1.4 Com capítulo de livro:
a) Autoria diferente da autoria do livro no todo
AUTOR. título do capítulo +
In: +
Referência completa da obra +
Indicação das páginas do capítulo ou
Numeração do capítulo
Exemplo:
MARINHO, Simão Pedro. Tecnologia, educação contemporânea e desafios ao
professor. In: JOLY, Maria Cristina Rodrigues Azevedo (Org.). A Tecnologia no
Ensino: Implicações para a aprendizagem. São Paulo: Casa do Psicólogo, 2002. Cap.
2.
Obs: Nesse caso. É o título do livro que vai em negrito, e não o título do capítulo.
b) Autoria igual à autoria da obra no todo
Exemplo:
GADOTI, Moacir. A Paixão de Conhecer o Mundo. In: ______. Pensamento
Pedagógico Brasileiro. São Paulo: Atlas, 1987. p. 58-73.
3.2.1.5 Teses, dissertações e trabalhos acadêmicos
SOBRENOME, Prenome. Título: subtítulo. Ano. Nº de folhas. (indicação do tipo
de documento), nome do curso ou programa da faculdade, nome da instituição, local.
Exemplo:
OTT, Margot Bertolucci. Tendências Ideológicas no Ensino de Primeiro Grau.
1983. 214 f. Tese (Doutorado – Programa de Pós-Graduação em Educação),
Faculdade de Educação, UFRGS- Universidade Federal do Rio Grande do Sul, Porto
Alegre.
31
3.2.1.6 Material disponível online:
Quando a obra estiver disponível online, informar ao final:
Disponível em: +<endereço eletrônico> + Acesso em: + data.
Exemplo:
SILVA, Eli Lopes da. Uma experiência de uso de objetos de aprendizagem na
educação presencial: ação-pesquisa num curso de sistemas de informação. 2006.
Dissertação (Mestrado em Educação) – Pontifícia Universidade Católica de Minas
Gerais, Belo Horizonte. Disponível em:
<http://www.biblioteca.pucminas.br/teses/Educacao_SilvaEL_1.pdf>. Acesso em: 10
mar. 2010.
A NBR 6023 diz que não é recomendável referenciar materiais eletrônicos que
possuam curta duração nas redes.
3.2.1.7 Artigo de revista:
AUTOR. título+subtítulo. Título da revista, local, volume ou ano (se houver),
número ou fascículo, páginas do artigo, mês (abreviado), ano.
Exemplo:
DÓRIA, Pedro. Privacidade em público. Super Interessante, Rio de Janeiro, n. 228,
p.52-57, jul. 2006.
3.2.1.8 Artigo de jornal:
SOBRENOME, nome. Título do artigo. Título do jornal, local, dia, mês e ano.
Título do caderno, seção, página inicial e final.
Exemplo:
AZEVEDO, Dermi. Sarney Convida Igrejas Cristãs para Diálogo sobre o Pacto. Folha
de São Paulo, São Paulo, 22 out. 1985. Caderno econômico, p. 13.
32
3.2.1.9 Trabalho apresentado em evento:
AUTOR. título do trabalho. In: nome do evento, numeração (se houver). ano,
local. Título (da obra no todo). Local: Editora, ano da publicação. Página inicial e final.
Observe que o documento recebe o destaque (negrito).
Exemplo:
SILVA, Eli Lopes da. Desafios do uso de objetos de aprendizagem: uma pesquisa -
ação que aposta na tecnologia e nas interações. In: Seminário Pedagogia em debate,
8., 2008, Curitiba. Anais do VIII Seminário Pedagogia em Debate e III Colóquio
Nacional de Formação de Professores. Curitiba: UTP, 2008. p. 91-91.
3.2.1.10 Observações:
1) ALGUMAS CONSIDERAÇÕES SOBRE A AUTORIA
Autoria desconhecida
Quando não for possível identificar a autoria, a entrada deve ser realizada
pelo título, com a primeira palavra em maiúsculo. A norma NBR 6023 afirma que
não se deve usar o termo anônimo para representar autoria desconhecida.
Exemplo:
DIAGNÓSTICO do setor editorial brasileiro. São Paulo: Câmara Brasileira do Livro,
1993.
2) ALGUMAS CONSIDERAÇÕES SOBRE O LOCAL
Não é possível determinar a cidade
Nesse caso, usa-se a expressão [S.I.] entre colchetes, que significa sine loco
(sem local).
Exemplo:
KRIEGER, Gustavo; NOVAES, Luís Antonio; FARIA, Tales. Todos os sócios do
presidente. 3.ed. [S.I.]: Scritta, 1992.
33
3) ALGUMAS CONSIDERAÇÕES SOBRE A EDITORA
a) Não é possível determinar a editora
Nesse caso, usa-se a expressão [s.n.] entre colchetes, que significa sine
nomine (sem denominação/nome). A expressão é escrita em letras minúsculas.
Exemplo:
FRANCO, I. Discursos: de outubro de 1992 a agosto de 1993. Brasília, DF: [s.n.],
1993.
b) Sem local e sem editora.
Nesse caso, usam-se as duas expressões, separadas por dois pontos.
[S.I.:s.n.].
Exemplo:
GONÇALVES, F.B. A história de Mirador. [S.I.:s.n.], 1993.
4) ALGUMAS CONSIDERAÇÕES SOBRE O ANO
a) Um ano ou outro: [ano ou ano] – Ex.: [1970 ou 1971]
b) Ano provável: [ano?] – Ex.: [1992?]
c) Ano correto, mas não indicado no documento: [ano]. Ex: [1992]
d) Ano aproximado: [ca. ano]. – Ex.: [ca. 1992]
e) Década certa: [199-]
f) Década provável: [199?]
Outros documentos
A norma apresenta também exemplos de outros materiais que não foram
referenciados.
34
ATIVIDADES:
Leia as informações abaixo e, de acordo com a NBR 6.023, de agosto de
2002 da Associação Brasileira de Normas Técnicas (ABNT), elabore as
referências.
1)Oitava edição. Marketing contemporâneo. Louis Boone e David Kurtz. 1998.
Cidade do Rio de Janeiro. Editora LCT.
2) Cidade São Paulo. Pedro Demo. Editora Atlas. 2000. Metodologia do
conhecimento científico.
3) Autor (1) Malcon Anderson Tafner. Autor (2) José Tafner. Autor (3) Julianne
Fischer. Editora Juruá. Metodologia do trabalho acadêmico. 2000.
4) Editora Vozes. Maria Cecília de Souza Minayo (Org.). 2001. Petrópolis.
Pesquisa Social: teoria, método e criatividade. 18. Ed.
5) Pag. 10-15. Artigo do autor Marcelo José Lopes, cujo título é: Economia e
Administração. Organizado por Marcelo José Lopes; Obra: Desenvolvimento Atual;
Editora Hucitec; 2000; São Paulo.
6) http://www.gazeta.com.br; autor: Daniel Back. Jornal: A gazeta. Acesso em:
17 de maio 2002. Título: Fundos da internet têm rentabilidade negativa.
35
7) Editora Cultura. O segredo de Luísa. São Paulo. 1999. Fernando Celso
Dolabela. 1ª edição.
8) Dissertação (Mestrado em Linguística) – Autora: Elizabeth Penzlien Tafner.
2004. Título: As formas verbais de futuridade em sessões plenárias: uma abordagem
sociofuncionalista. 188 f. Florianópolis. Centro de Comunicação e Expressão.
Universidade Federal de Santa Catarina.
9) Título: A formação do líder no novo milênio. São Paulo. LIONS CLUBE
INTERNACIONAL. Editora: CNG, 2001.
10) Obra: Criando Frases; Florianópolis; Júlio Salgado; quarta edição; Editora
Eko. 1994.
36
4 CAPITULO
4.1 Estrutura dos trabalhos acadêmicos
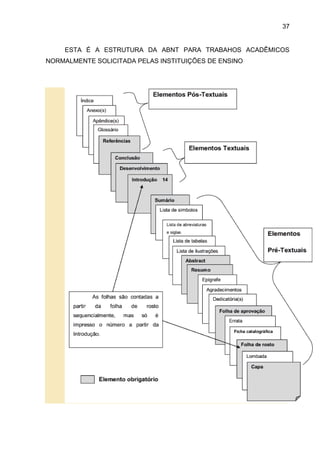
Os elementos de um trabalho acadêmico possuem estrutura composta por partes
pré-textuais, textuais e pós-textuais, sendo algumas dessas partes consideradas obrigatórias
e outras opcionais. Devem obedecer a seguinte ordem:
ESTRUTURA ELEMENTO
Pré-textuais
Capa (obrigatório)
Lombada (opcional)
Folha de rosto (obrigatório)
Errata (opcional)
Folha de aprovação (obrigatório)
Dedicatória (opcional)
Agradecimentos (opcional)
Epígrafe (opcional)
Resumo em língua portuguesa
(obrigatório)
Resumo em língua estrangeira
(obrigatório)
Lista de ilustrações (opcional)
Lista de tabelas (opcional)
Lista de abreviaturas e siglas (opcional)
Lista de símbolos (opcional)
Sumário (obrigatório)
Textuais
Introdução (obrigatório)
Desenvolvimento (obrigatório)
Conclusão (obrigatório)
Pós-textuais
Referências (obrigatório)
Glossário (opcional)
Apêndices (opcional)
Anexos (opcional)
Índice (opcional)
37
ESTA É A ESTRUTURA DA ABNT PARA TRABAHOS ACADÊMICOS
NORMALMENTE SOLICITADA PELAS INSTITUIÇÕES DE ENSINO
38
OBS: Para os trabalhos solicitados em sala de aula, os chamados
trabalhos disciplinares ou interdisciplinares, por serem mais simples,
sugere-se que alguns itens sejam suprimidos.
4.2 Formato (tipo de papel, tamanho de fonte, margens)
- Utilizar papel branco - formato A4 (21,0 x 29,7 cm);
- Texto cor preta;
- Ilustração pode ser colorida;
- Fonte tamanho 12 para o texto;
- Fonte tamanho 10 para citação longa, nota de rodapé e legenda;
- Fontes (Times New Roman ou Arial);
- Margens: superior 3cm, inferior 2cm, esquerda 3cm, direita 2cm;
- Citação longa (mais de 3 linhas) com recuo de 4 cm;
-Primeira linha do parágrafo com recuo de 2 cm a partir da margem esquerda;
4.3 Espacejamento
- Espaço 1,5 - todo o texto;
- Um espaço de 1,5 separa o texto da citação longa;
- Dois espaços de 1,5 - separando cada título das seções e subseções do
texto que os precede e os que sucedem;
- Espaço simples para - citação longa, nota de rodapé, referências, legendas;
- Dois espaços simples - entre uma referência e outra;
4.4 Paginação
- As folhas do seu trabalho devem ser numeradas sequencialmente, em
algarismos arábicos. A contagem será feita a partir da folha de rosto;
39
- A numeração, no entanto, deve aparecer somente a partir da primeira folha
textual (introdução) e sendo consecutiva até o final do trabalho;
- O número da página deve aparecer no canto superior direito da folha;
4.5 Capa:
O objetivo da capa é descrever as informações essenciais para a identificação
dos trabalhos acadêmicos apresentados na Esucri.
- Os elementos essenciais que devem aparecer na capa são: logomarca da
instituição, nome da instituição, nome do autor, título, subtítulo (se houver), local do
campus ou unidade e ano de entrega.
- A capa não é contada. Todas as demais páginas dos elementos pré-textuais
são contadas, mas não numeradas.
4.6 Folha de rosto- (obrigatória):
A folha de rosto contém informações adicionais às da capa, devendo-se manter
coerência entre a duas. Acrescenta-se a natureza de produção, que deverá
corresponder a cada tipo de trabalho acadêmico apresentado, citando-se também o
nome do orientador. Identifique nos subitens, a seguir, qual a natureza de produção e
demais dados que correspondem ao seu trabalho.
4.7 Folha de aprovação (obrigatório)
4.8 Dedicatória (opcional):
Página opcional onde o (a) autor (a) presta homenagem ou dedica seu trabalho.
Esta folha não recebe título e o projeto gráfico fica a critério do autor.
40
4.9 Agradecimentos (opcional):
Devem ser dirigidos às pessoas ou instituições que, realmente contribuíram de
maneira relevante à elaboração do trabalho, restringindo-se ao mínimo necessário.
Deve receber título, o projeto gráfico fica a critério do autor.
4.10 Epígrafe (opcional):
frase, pensamento ou até mesmo versos no qual o autor apresenta citação
seguida de autoria relacionada à matéria tratada no corpo do trabalho.
4.11 Resumo na língua vernácula:
Deve ser um texto bastante sintético que inclui as ideias principais do trabalho,
permitindo que tenha uma visão sucinta do todo, principalmente das questões de
maior importância e das conclusões a que se tenha alcançado. O título deve ser
centralizado e deve ser redigido em parágrafo único. Em teses e dissertações,
apresentar o resumo com, no máximo, 500 palavras e em monografias e outros
trabalhos acadêmicos, com 250 palavras. As palavras-chave devem estar logo abaixo
do resumo.
4.12 Resumo na língua estrangeira:
Versão do resumo para idioma de divulgação internacional. Na ESUCRI, esse
item é opcional.
4.13 Lista de ilustrações:
Lista de desenhos, gravuras e imagens que acompanham o trabalho.
4.14 Tabelas:
Elemento demonstrativo de síntese.
41
4.15 Abreviatura:
Representação de uma palavra por meio de alguma (s) de suas sílabas ou
letras.
4.16 Siglas:
Reunião das letras iniciais dos vocábulos fundamentais de uma denominação
ou título.
4.17 Símbolo:
Sinal que substitui o nome de uma coisa ou ação.
4.18 Elementos Textuais
4.18.1 Sumário (obrigatório):
Para confecção do sumário, você deve consultar a NBR 6027, da ABNT. Para
o sumário não há indicativo numérico, e seu título é centralizado em letras maiúsculas
e em negrito.
O sumário elenca as seções e outras partes do trabalho, transcritas na mesma
ordem e grafia com que aparecem no texto, alinhadas à margem esquerda, em espaço
1,5 sucedidas pelo número da página correspondente à ordem no texto.
O texto pode ser subdividido em várias seções e subseções, mas, no sumário,
a apresentação deve limitar-se até a seção quinária.
As seções são destacadas da seguinte forma:
a) SEÇÃO PRIMÁRIA: todas as letras maiúsculas e em negrito;
b) SEÇÃO SECUNDÁRIA: todas as letras maiúsculas (sem negrito);
c) Seção terciária: apenas a primeira letra maiúscula (salvo nomes próprios),
em negrito;
d) Seção quaternária: apenas a primeira letra maiúscula (salvo nomes próprios)
e sem negrito;
42
e) Seção quinária: apenas a primeira letra maiúscula (salvo nomes próprios),
em itálico.
As REFERÊNCIAS, GLOSSÁRIO, APÊNDICE(S), ANEXO(S) e ÍNDICE(S):
são elementos pós-textuais, que não possuem número de seção e têm seus títulos
digitados em maiúsculas e em negrito.
4.18.2 Introdução
É a apresentação do trabalho, ou seja, o texto inicial que descreve, de forma
clara e sucinta, o assunto abordado. A palavra introdução apresenta-se, precedida por
indicativo numérico, alinhada à esquerda, em letras maiúsculas e negrito. O texto tem
alinhamento justificado e espacejamento entrelinhas de 1,5.
A partir da página inicial da introdução, todas as páginas devem ser numeradas
inclusive referências, anexos etc., A introdução é a parte inicial do texto, na qual
devem constar a formulação e delimitação do assunto tratado, bem como os objetivos
da pesquisa. Tem por finalidade fornecer ao leitor os antecedentes que justificam o
trabalho, assim como enfocar o assunto a ser abordado.
REFORÇANDO: Tem por finalidade apresentar o assunto que o trabalho
abordará. Deve ser escrita de forma clara e objetiva, sem definições concretas e
baseadas na pesquisa.
A introdução deve apresentar o objetivo que se pretende obter com o trabalho
e também as razões para a elaboração de tal.
Deve chamar a atenção do leitor sem indicar, revelar resultados e sem discuti-
-los.
A introdução normalmente é dividida nos seguintes parágrafos:
1º parágrafo: Delimitação do assunto abordado.
2º parágrafo: Objetivo(s) do trabalho (meta(s) a ser atingida)
3º parágrafo: Justificativa do trabalho (Exalta a importância do assunto a ser
estudado)
4º/5º/6º parágrafo (s): resumo do que será apresentado nos capítulos
43
Ex. “ESTA PERSQUISA FOI REALIZADA A FIM DE...
PARA TANTO, APRESENTA...”
“AS ORIENTAÇÕES REPRESENTADAS NESTE TRABALHO
ESPECIFICAM (verbo adequado ao objetivo do trabalho).
É EVIDENTE / PERCEBE-SE / CONSTATA-SE QUE ... (JUSTIFICATIVA)
POR ISSO, ... (INFORMAÇÕES DO TRABALHO)”
4.18.3 Desenvolvimento
Parte principal do texto, que contém a exposição ordenada e pormenorizada do
assunto. Pode ser dividida em seções e subseções, que variam em função do tema e
da abordagem do método.
Deve-se iniciar pelos títulos mais importantes do plano e subdividir cada um
segundo o material disponível, em itens, subitens. O uso de gráficos, tabelas,
fotografias, ilustrações, entre outros, são recursos utilizados para fundamentar,
expressar variações, sintetizar dados e ilustrar o conteúdo do trabalho.
4.18.4 Conclusão
Parte final do trabalho, na qual serão evidenciados os resultados obtidos na
realização, comprovando, ou não, o alcance dos objetivos. A palavra conclusão é
apresentada, precedida por indicativo numérico, alinhada à esquerda, letras
maiúsculas e negrito. O texto tem alinhamento justificado e espacejamento
entrelinhas de 1,5.
DICAS: (Não usar redundâncias ou clichês: “Concluímos que...” “Hoje em
dia...” “Eu acho que...” “Na minha opinião...”)
Use conjunções, pronomes e preposições para dar coesão ao texto
“A PARTIR DO... CONSTATA-SE QUE... “ ... PORTANTO ...” “ ... À
MEDIDA QUE...” “A FIM DE QUE..”
44
4.18.5 Referências (obrigatório):
Conjuntos de elementos que permitem a identificação, no todo ou em parte, de
documentos impressos ou registrados em diversos tipos de materiais que foram
mencionados explicitamente no decorrer do trabalho. Não deve constar nas
referências elementos que não foram citados no texto. As referências deverão ser
apresentadas em lista ordenada alfabeticamente por autor (sistema autor-data), usar
espaçamento entre linhas simples e entre as referências, duplo espaço e alinhados à
esquerda.
O título deve ser centralizado e sem indicativo numérico.
4.18.6 Glossário:
É a explicação dos termos técnicos, verbetes ou expressões que constem do
texto. Sua colocação é opcional. Considerado elemento opcional que deve ser
elaborado em ordem alfabética.
4.18.7 Apêndice:
Texto ou documento formado pelo próprio autor, a fim de complementar sua
argumentação.
4.18.8 Anexo:
Texto ou documento não elaborado pelo autor, que serve de fundamentação,
comprovação e ilustração.
4.18.9 Índice:
Lista de palavras ou frases, ordenadas segundo determinado critério, que
localiza e remete para as informações contidas no texto.
45
5 REFERÊNCIAS
ASSOCIAÇÃO BRASILEIRA DE NORMAS TÉCNICAS. NBR 12520: informação e
documentação: citações em documentos: apresentação. Rio de Janeiro, 2002.
_______. NBR 6023: informação e documentação: referências: elaboração. Rio de
Janeiro, 2002.
CERVO, Amado Luiz; BERVIAN, Pedro Alcino. Metodologia científica. São Paulo:
Prentice Hall, 2002.
GIL, Antônio Carlos. Como elaborar projetos de pesquisa. 4. ed. São Paulo: Atlas,
2002.
LAKATOS, Eva Maria; MARCONI, Marina de Andrade. Fundamentos da
metodologia científica. São Paulo: Atlas, 2003.
MEDEIROS, João Bosco. Redação científica: a prática de fichamentos, resumos,
resenhas. 6.ed. São Paulo: Atlas, 2004.

Apostila Trabalho Acadêmico

  • 1.
    2 CURSO: LICENCIATURA EBACHARELADO EM EDUCAÇÃO FÍSICA. PROFESSORA: Profª. ADRIANA ALVES DAUFEMBACK DALL’AGNOL COLABORADOR: Prof. GEVERSON DE ANDRADE TEIXEIRA ACADÊMICO(A):____________________________________ 1ª FASE- 2018/1 COMUNICAÇÃO E EXPRESSÃO APLICADA E METODOLOGIA CRICIÚMA 2018
  • 2.
    3 SUMÁRIO 1 CAPÍTULO.................................................................................. 6 1.1METODOLOGIA CIENTÍFICA .......................................................................6 1.1.1 Origem da palavra ...................................................................................................................... 6 1.1.2 Por que estudar Metodologia Científica? ................................................................................... 6 1.1.3 O que é ciência?......................................................................................................................... 6 1.1.4 O que é pesquisa? ..................................................................................................................... 6 1.1.5 Pesquisar, por quê? ................................................................................................................... 7 1.1.6 Conhecimento............................................................................................................................. 7 1.1.7 Conhecimento Popular, Vulgar ou Empírico .............................................................................. 7 1.1.8 Conhecimento Científico ............................................................................................................ 8 1.1.9 Conhecimento filosófico ............................................................................................................. 8 1.1.10 Conhecimento Religioso ou Teológico....................................................................................... 9 1.2 Atividades.....................................................................................................9 1.3 Leitura e estudo: pressupostos essenciais para o sucesso acadêmico 10 1.3.1 O que é ler?.............................................................................................................................. 10 1.3.2 O que é ser leitor? .................................................................................................................... 11 1.3.3 Por que lemos? ........................................................................................................................ 11 1.3.4 Como se lê?.............................................................................................................................. 11 1.3.5 Como fazer isso?...................................................................................................................... 12 1.3.5.1 Dica................................................................................................................................ 12 1.3.5.2 Esquema ....................................................................................................................... 12 1.4 LINGUAGEM ACADÊMICA ........................................................................15 1.5 PLÁGIO .......................................................................................................16 2 CAPÍTULO................................................................................ 17 2.1 Citação ........................................................................................................17 2.1.1 Sistema de chamada (sistema numérico ou autor -data) ........................................................ 17 2.2 Tipos de citações .......................................................................................18 2.2.1 Citação direta............................................................................................................................ 18 2.2.2 Destaque em citações .............................................................................................................. 19 2.2.3 Acréscimo, ênfase e dúvida ..................................................................................................... 19 2.2.3.1 Citação direta com mais de três linhas ......................................................................... 20 2.2.4 Omissão (Frase muito grande para citação) ............................................................................ 20 2.2.5 Citação indireta (paráfrase)...................................................................................................... 20 2.2.6 Citação de Citação ................................................................................................................... 21 2.2.7 Citações com:........................................................................................................................... 22 2.2.8 Expressões latinas usadas em citações .................................................................................. 22 2.2.8.1 Usadas no texto e em notas de rodapé ........................................................................ 22 2.2.8.2 Usadas somente em notas de rodapé .......................................................................... 22 2.3 Atividades...................................................................................................23
  • 3.
    4 3 CAPÍTULO................................................................................ 27 3.1Referências.................................................................................................27 3.2 Observações...............................................................................................28 3.2.1 Nome do autor.......................................................................................................................... 28 3.2.1.1 Com até três autores:.................................................................................................... 28 3.2.1.2 Com organizador ou coordenador:................................................................................ 29 3.2.1.3 Livro cujo autor é uma entidade .................................................................................... 29 3.2.1.4 Com capítulo de livro:.................................................................................................... 30 3.2.1.5 Teses, dissertações e trabalhos acadêmicos ............................................................... 30 3.2.1.6 Material disponível online:............................................................................................. 31 3.2.1.7 Artigo de revista:............................................................................................................ 31 3.2.1.8 Artigo de jornal: ............................................................................................................. 31 3.2.1.9 Trabalho apresentado em evento: ................................................................................ 32 3.2.1.10 Observações: ................................................................................................................ 32 4 CAPITULO................................................................................ 36 4.1 Estrutura dos trabalhos acadêmicos .......................................................36 4.2 Formato (tipo de papel, tamanho de fonte, margens).............................38 4.3 Espacejamento...........................................................................................38 4.4 Paginação ...................................................................................................38 4.5 Capa: ...........................................................................................................39 4.6 Folha de rosto- (obrigatória): ....................................................................39 4.7 Folha de aprovação (obrigatório) .............................................................39 4.8 Dedicatória (opcional): ..............................................................................39 4.9 Agradecimentos (opcional):......................................................................40 4.10 Epígrafe (opcional):....................................................................................40 4.11 Resumo na língua vernácula: ...................................................................40 4.12 Resumo na língua estrangeira:.................................................................40 4.13 Lista de ilustrações:...................................................................................40 4.14 Tabelas:.......................................................................................................40 4.15 Abreviatura: ................................................................................................41 4.16 Siglas: .........................................................................................................41 4.17 Símbolo:......................................................................................................41
  • 4.
    5 4.18 Elementos Textuais....................................................................................41 4.18.1Sumário (obrigatório):............................................................................................................... 41 4.18.2 Introdução................................................................................................................................. 42 4.18.3 Desenvolvimento ...................................................................................................................... 43 4.18.4 Conclusão................................................................................................................................. 43 4.18.5 Referências (obrigatório): ......................................................................................................... 44 4.18.6 Glossário:.................................................................................................................................. 44 4.18.7 Apêndice:.................................................................................................................................. 44 4.18.8 Anexo:....................................................................................................................................... 44 4.18.9 Índice: ....................................................................................................................................... 44 5 REFERÊNCIAS......................................................................... 45 OBS: (material produzido exclusivamente para fins didáticos)
  • 5.
    6 1 CAPÍTULO 1.1 METODOLOGIACIENTÍFICA 1.1.1 Origem da palavra Disciplina que estuda os “caminhos do saber”, entendendo que “método” representa caminho, “logia” significa estudo e “ciência”, saber. É importante estudarmos os caminhos do saber. Os caminhos, ou seja, os métodos ensinados nesta disciplina são procedimentos ou normas para a realização de trabalhos acadêmicos, a fim de dar ordenamento aos assuntos pesquisados. 1.1.2 Por que estudar Metodologia Científica? Através desta disciplina, compreende-se melhor o debate científico, além de se conhecer sobre os tipos de pesquisa, as publicações científicas e a elaboração de trabalhos acadêmicos. Para essas publicações e trabalhos, exige-se uma formalização científica, para um bom desempenho acadêmico. 1.1.3 O que é ciência? Segundo Medeiros (2004, p.48), “A principal função da ciência é o aperfeiçoamento do conhecimento em todas as áreas para tornar a existência humana mais significativa”. Foi na busca de responder aos “porquês” dos acontecimentos que surgiu a ciência. (LAKATOS; MARCONI, 2003). Mas nem todos os tipos de conhecimento estão amparados pela ciência, como ocorre com o conhecimento empírico e outros que veremos adiante. 1.1.4 O que é pesquisa? A pesquisa é o produto de uma investigação, cujo objetivo é resolver problemas e solucionar dúvidas, mediante a utilização de procedimentos científicos. Visa produzir um novo conhecimento e não reproduzir, simplesmente, o que já se sabe sobre um dado objeto em um determinado campo científico. É a busca de respostas. A pesquisa é um procedimento racional e sistemático que visa buscar respostas aos problemas que são propostos. (GIL, 2002).
  • 6.
    7 1.1.5 Pesquisar, porquê? Quando não se tem nenhuma informação acerca do que se pretende pesquisar; Quando são incompletas aquelas informações já existentes sobre o assunto em questão; Quando a informação existente parece ser completa e útil, mas não foi devidamente verificada. 1.1.6 Conhecimento Conhecer é incorporar um conceito novo, ou original, sobre um fato ou fenômeno qualquer. O conhecimento não nasce do vazio e sim das experiências acumuladas no decorrer da vida cotidiana, por meio de experiências, dos relacionamentos interpessoais, das leituras de livros e artigos diversos. Existem várias formas de se conhecer. Pode-se conhecer por ouvir falar, por assim dizer, ou pode-se conhecer profundamente algo ou alguma coisa como resultado de uma pesquisa científica. Qualquer conhecimento é útil. Mas, deparamo- nos com a questão da confiabilidade deste conhecimento. Sendo assim, é importante que aprendamos um pouco mais sobre o conhecimento científico. Você já parou para pensar nos tipos de conhecimentos existentes? Certamente você convive com alguns deles. Para Lakatos e Marconi (2000) são quatro as formas de se conhecer, ou seja, quatro tipos básicos de conhecimentos: popular ou senso comum, teológico, filosófico e científico. 1.1.7 Conhecimento Popular, Vulgar ou Empírico É o conhecimento popular (vulgar), guiado somente pelo que adquirimos na vida cotidiana ou ao acaso, servindo-nos da experiência do outro, às vezes ensinando, às vezes aprendendo, num processo intenso de interação humana e social. É assistemático, está relacionado com as crenças e os valores, faz parte de antigas tradições. Como exemplo de conhecimento empírico, você já deve ter ouvido o dito popular de que tomar chá de macela, mais conhecida como marcela, cura dor de estômago, mas ela precisa ser colhida na Sexta-feira Santa, antes do sol nascer.
  • 7.
    8 1.1.8 Conhecimento Científico Científicoé o conhecimento real e sistemático, próximo ao exato, procurando conhecer além do fenômeno em si, as causas e leis. Por meio da classificação, comparação, aplicação dos métodos, análise e síntese, o pesquisador extrai do contexto social, ou do universo, princípios e leis que estruturam um conhecimento rigorosamente válido e universal. Neste, são feitos questionamentos e procuradas explicações sobre os fatos, através de procedimentos que possam levar ao resultado com comprovação. Não é considerado algo pronto, acabado e definitivo, busca constantemente explicações, soluções, revisões e reavaliações de seus resultados, pois, segundo Cervo e Bervian (2002), a ciência é um processo em construção. Analisar o mesmo exemplo anterior no contexto científico poderia, mediante o estudo, verificar a relação de causa e efeito e o princípio ativo que determina o desaparecimento do sintoma “dor de estômago”, quando da ingestão do chá de macela. 1.1.9 Conhecimento filosófico O conhecimento filosófico procura conhecer a realidade em seu contexto universal, sem soluções definitivas para a maioria das questões, busca constantemente o sentido da justificação e a possibilidade de interpretação a respeito do homem e de sua existência concreta. A tarefa principal da filosofia resume-se na reflexão. Cervo e Bervian (2002) apresentam alguns exemplos que deixam claro esse conceito, verifique: - A máquina substituirá o homem? - As conquistas espaciais comprovam o poder ilimitado do homem? - O que é valor hoje? A filosofia procura compreender a realidade em seu contexto universal. Não produz soluções definitivas para grande número de questões, mas habilita o ser humano a fazer uso de suas faculdades para entender melhor o sentido da vida, concretamente.
  • 8.
    9 1.1.10 Conhecimento Religiosoou Teológico Teológico: é o estudo de questões referentes ao conhecimento da divindade, implicando sempre em uma atitude de fé diante de revelações de um mistério ou sobrenatural, interpretados como mensagem ou manifestação divina. Esse conhecimento está intimamente relacionado a um Deus, seja este Jesus Cristo, Buda, Maomé, um ser invisível, ou qualquer entidade entendida como ser supremo, dependendo da cultura de cada povo, com quem o ser humano se relaciona por intermédio da fé religiosa. OBS: É por isso que as pessoas, normalmente, dizem, que não se discute: ou se acredita ou não. Exemplo disso são os conhecimentos adquiridos e praticados pelos homens tendo como base os textos da Bíblia Sagrada ou quaisquer outros livros sagrados. 1.2 Atividades 1) Classifique as situações seguintes como senso comum (SC) ou conhecimento científico (CC): ( ) Para a elaboração de trabalhos acadêmicos, utilizamos as normas definidas pela Associação Brasileira de Normas Técnicas (ABNT). ( ) Segundo os ditos populares, não podemos comer uva e melancia ao mesmo tempo, porque isso causa dor de estômago. ( ) Angino-Rub unguento é um composto de cânfora e mentol + associações e é indicado ao alívio da tosse e ação descongestionante. ( ) O leite de soja sem lactose é um alimento com proteína isolada de soja e é indicado para quem não pode beber leite de vaca. ( ) A certificação ISO 9001, versão 2000, que versa sobre Sistema de Gestão da Qualidade, garante sucesso ao processo de qualidade implantado pelas organizações. ( ) A melhor coisa para quando a criança está agitada é o benzimento; com isso, imediatamente, ela se acalma. ( ) Se alguém tomar todos os dias uma xícara de chá quente com ervas (carqueja, espinheira santa e alcachofra), pode emagrecer até 5 quilos por mês. ( ) O adoçante dietético é composto de sacarina sódica e ciclamato de sódio e utilizado por quem está fazendo regime alimentar. ( ) Para elaborar citações, a melhor fonte de informações é a NBR 10520 da ABNT. ( ) Antigamente, muitas mulheres, quando concebiam um filho, ficavam de resguardo na alimentação e não lavavam a cabeça por 40 dias, porque isso poderia causar problemas de saúde para a vida toda. ( ) O Instituto Nacional de Metrologia (Inmetro) cuida da normalização de produtos e serviços de qualidade. ( ) Algumas mães usam algumas gotas de leite materno para curar a dor de ouvido das crianças.
  • 9.
    10 2) Todo conhecimentoé verdadeiro e definitivo? Argumente. _______________________________ _______________________________ _______________________________ _______________________________ _______________________________ _______________________________ _______________________________ 3) Quais são as características básicas dos quatro tipos de conhecimento? _______________________________ _______________________________ _______________________________ _______________________________ _______________________________ _______________________________ _______________________________ 4) Correlacione as afirmações sobre os tipos de conhecimento com as situações apresentadas para eles. a) Empírico b) Científico c) Filosófico d) Teológico ( ) Gelatina diet (sem adição de açúcar), contendo três vitaminas e dois sais minerais, é indicada para quem necessita fazer tratamento de ingestão controlada de açúcar. ( ) O homem poderá ser produzido em série, em tubos de ensaio. ( ) Benzer cura dor de cabeça, mas tem de ser antes do pôr do Sol. ( ) Jesus Cristo morreu na cruz para nos salvar dos pecados. 1.3 Leitura e estudo: pressupostos essenciais para o sucesso acadêmico 1.3.1 O que é ler? A leitura é importante para a prática de produção de textos (nos oferece informações sobre o conteúdo e sobre a organização dos textos). Ler não é só decodificar palavras. E, antes de tudo, construir sentidos para o que se lê. É por isto que, muitas vezes, o “leitor” não consegue obter informações num texto lido. Para obter essas informações e, construir sentidos, é preciso considerar os conhecimentos prévios que o leitor possui sobre o assunto e a interação com os diferentes tipos de textos que circulam em nossa sociedade. Lemos diferentes gêneros textuais que são classificados de acordo com sua constituição e construídos a partir de condições definidas pré-estabelecidas pelo próprio gênero.
  • 10.
    11 1.3.2 O queé ser leitor? Um leitor competente é alguém que é capaz de selecionar aquilo que pode atender a uma necessidade sua, que consegue utilizar estratégias de leitura adequada para abordá-las de forma a atender essa necessidade. Um leitor competente só pode constituir-se mediante uma prática constante de leitura de textos. 1.3.3 Por que lemos? Para obter uma informação precisa : É a leitura busca de dados. Ex.: busca de telefone em um lista. Ler para seguir instruções: É ler as instruções de um jogo, ou uma receita. Lemos para saber como fazer. Ler para obter uma informação de caráter geral: É quando queremos saber de que se trata o texto, saber o que acontece, ver se vai continuar lendo. Ex.: jornal, sinopse e introdução de livro etc. Ler para aprender: É quando queremos ampliar nossos conhecimentos. O leitor sente-se imerso em um processo que o leva a se autointerrogar sobre o que lê. Ler por prazer: É quando relemos algo que julgamos interessante. Esse tipo de leitura desencadeia uma experiência emocional. Ler para comunicar um texto em voz alta: A finalidade deste tipo de leitura é a socialização de textos. Ex.: Reuniões de pessoas, como em missas, salas de aula etc. 1.3.4 Como se lê? Quando lemos um texto, é pouco provável que somente com uma leitura consigamos compreender de forma adequada aquele texto, ou seja, é necessário que se faça uma leitura mais rigorosa e eficaz que nos ajude a compreender as informações essenciais do texto.
  • 11.
    12 1.3.5 Como fazerisso? 1.3.5.1 Dica 1.3.5.2 Esquema O esquema representa o conjunto das ideias que você selecionou como sendo as mais importantes de um texto. É um recurso que podemos utilizar tanto na leitura quanto na produção escrita. Na leitura, usamos o esquema para destacar as ideias que mais interessam aos nossos objetivos. E, na escrita, o esquema ajuda-nos a selecionar e organizar bem nossas ideias. Ao organizar o esquema de um texto, podemos perceber com mais clareza suas principais informações e visualizar a estrutura textual utilizada para apresentar aquelas informações. Portanto: - Um esquema deve conter a ideia principal de cada parágrafo com frases ou palavras que revelem o essencial. - Nunca modifique ou deturpe qualquer informação, nem dê sua opinião crítica. O esquema deve retratar fielmente o texto. - Divida o esquema em parágrafos, tópicos ou capítulos, tal qual o texto original. Para chegar à informação essencial de um texto, você pode fazer o seguinte: • Localize as palavras ou sequência de palavras mais importantes de cada parágrafo; • Essas palavras representam as palavras-chave ou ideias-chave do texto; • Usando essas palavras-chave, ou ideias-chave, forme um ESQUEMA (não um resumo) que lhe dará a noção de como o texto lido está organizado.
  • 12.
    13 Leia o texto“Futebol: Paixão Nacional” de Giovane Salera Junior e elabore um esquema com as ideias-chave. Futebol: Paixão Nacional 1- O futebol é sem dúvida alguma o esporte mais popular do planeta. Não há nenhum outro esporte que esteja tão amplamente massificado e que seja praticado da mesma maneira ao redor do mundo. 2-O futebol é praticado em todos os países, nos cinco continentes do globo. Independente das questões políticas, religiosas, econômicas ou sociais, o futebol faz parte do cotidiano de todas as sociedades atuais. O futebol é um esporte coletivo, multidisciplinar, socializante e agonístico por excelência, e serve para o desenvolvimento do caráter e da personalidade das pessoas que praticam essa arte. 3-No Brasil, os registros oficiais mostram que o futebol começou a ser praticado em 1894, no Estado de São Paulo, trazido por Charles Miller, que ao retornar da Inglaterra, onde fora estudar, trouxe as primeiras bolas, uniformes e chuteiras. Em poucos anos, nasceu entre o povo brasileiro a paixão pela bola e a difusão do futebol ocorreu de forma ampla. 4-Inicialmente, esse esporte só era praticado por pessoas de classes mais abastadas, mas a popularização rápida do futebol em várias regiões do país fez com que esse esporte começasse a ser praticado pelas camadas mais pobres da população. Assim, o futebol começou a ser jogado de forma aberta e espontânea em todas as localidades do Brasil. 5-Hoje em qualquer cidade ou povoado é possível encontrar crianças, jovens e adultos praticando esse esporte por meio das “peladas”, que ocorrem geralmente em campos improvisados. Desde cedo, as crianças brasileiras iniciam o contato com a cultura das brincadeiras de bola com os pés por meio das “rebatidas”, “controles” e “bobinhos”, que são praticados nos quintais, nos parques, nas praças e até mesmo nas ruas e vielas da periferia. Dessa forma, em muitos lugares as “peladas” e essas brincadeiras infantis com a bola são as únicas formas de lazer e entretenimento para milhões de crianças carentes, especialmente nas cidades interioranas e nas periferias dos grandes centros urbanos. 6- Diversas experiências bem-sucedidas em todo país, especialmente nos trabalhos executados pelas escolinhas particulares de futebol, mostram que essa prática favorece o processo educacional não formal que se evidencia com mais ênfase na percepção das relações sociais por parte dos seus praticantes: o respeito a normas, ao trabalho em equipe e a importância da dedicação individual, entre outros valores. O futebol serve como um relevante estímulo à criatividade, além de despertar na criança e adolescente a valorização e respeito às diferenças individuais, construindo, com isso, a harmonia, a disciplina e a concentração em âmbito da Escola, da família e da comunidade de modo geral.
  • 13.
    14 7- Boa partedas crianças e jovens brasileiros sonha um dia poder ser um atleta profissional de futebol. Muitos até procuram se espelhar em atletas famosos que jogaram ou estão jogando por vários clubes do Brasil e do mundo, como por exemplo, Pelé, Garrincha, Zico, Romário, Ronaldo Fenômeno, Ronaldinho Gaúcho, Kaká, entre tantos outros. 8- Muitos têm esse grande sonho de um dia poder jogar em um grande clube brasileiro ou mesmo do exterior. Essa ambição, em geral, está associada ao desejo de vencer as dificuldades que enfrentam na vida e, assim, buscam melhorias para sua vida e para toda família. Por isso tudo, acredito que a prática desse esporte maravilhoso deve ser valorizada ainda mais em nosso município. Disponível em:< http://www.recantodasletras.com.br/ensaios/2067734 >Acesso em: 04 mar. 2013. ESQUEMA: 1º 2º 3º 4º 5º
  • 14.
    15 6º 7º 8º 1.4 LINGUAGEM ACADÊMICA Alinguagem nos textos científicos e acadêmicos deve apresentar: - Objetividade/ Concisão (expor as ideias relevantes, retirando as informações supérfluas, que levam o leitor a perder o foco do assunto, expressar-se sem “rodeios”, sem prolixidade); - Coerência (relaciona-se com o sentido do que está exposto, à compreensão das ideias, à clareza de expressão, não deve haver ambiguidade); - Coesão (ligação das ideias na frase, nos parágrafos e no texto como um todo; uso dos conectivos); - Impessoalidade (escrever em 3º pessoa, por exemplo, “Pesquisa-se” e não “eu acho”, “Observa-se” e não Observei entre tantos outros termos); Use adequadamente os termos técnicos: o vocabulário próprio da área estudada deve ser utilizado, uma vez que facilita a transmissão de suas ideias. Geralmente, um documento acadêmico não será lido por um leigo. Entretanto, não abuse da linguagem técnica a ponto de tornar seu texto confuso à grande massa de leitores, pois somente uma minoria será de especialistas. Preocupe-se sempre com a clareza do texto.
  • 15.
    16 Outros fatores tambéminterferirão no uso da linguagem adequada, tais como os erros ortográficos e de acentuação. Apesar de atualmente os editores de textos corrigirem esses tipos de erros automaticamente, é bom prestar bastante atenção nesse item. Além disso, é preciso cuidado com a correta estrutura das frases, a concordância, o uso da crase e da vírgula. 1.5 PLÁGIO O plágio é a cópia não autorizada de várias informações e é considerado crime, previsto no Código Penal Brasileiro, e na lei 9.610/98. Plágio significa copiar ou assinar uma obra com partes ou totalmente reproduzida de outra pessoa, dizendo que é sua. O plágio pode ser de qualquer natureza, como em livros, música, obras, fotografias, trabalhos, e etc. O plágio musical acontece quando uma música ou o trecho de uma música são copiados por um artista ou banda. Quando isso é provado em uma ação judicial, a parte que copiou tem que pagar uma indenização ao autor original. Existem também diversos casos de plágio no mundo acadêmico, por exemplo, em faculdades, cursos de pós-graduação, mestrado e doutorado, onde alunos copiam trabalhos e teses de conclusão de outros, em vez de utilizar as citações bibliográficas. Nos trabalhos acadêmicos, os alunos devem seguir as normas da ABNT, que afirmam que mesmo nos pequenos trechos que não são da autoria do executante do trabalho, o autor deve ser devidamente identificado, segundo as especificações normativas estipuladas. O ato do plágio, como consiste numa cópia da propriedade intelectual de outra pessoa, prejudica o desenvolvimento do pensamento crítico de um aluno, consequentemente retardando o seu aprendizado. Disponível em:<http://www.significados.com.br/plagio/> Acesso em: 22 fev. 2015.
  • 16.
    17 2 CAPÍTULO 2.1 Citação AAssociação Brasileira de Normas Técnicas (ABNT) define citação como: “menção de uma informação extraída de outra fonte ” (NBR 10520, 2002, p.1) 2.1.1 Sistema de chamada (sistema numérico ou autor -data) Sistema Numérico: no sistema numérico, a numeração é única e consecutiva, em algarismos arábicos. Neste sistema, não deve ser iniciada uma nova numeração a cada nova página do trabalho. A indicação da numeração pode ser colocada no final da citação ou junto ao autor, quando este aparece no texto. A fonte é indicada de forma completa em nota de rodapé e deve ser apresentada de acordo com as normas de referência bibliográfica. Cabe lembrar que as notas de referências contidas nas notas de rodapé devem estar na lista de referências. Exemplo 1: Conforme Soares¹, a escrita “traz consequências sociais, culturais, políticas, econômicas, cognitivas, linguísticas, quer para o grupo social em que seja introduzida, quer para o indivíduo que aprenda a usá-la.” Na nota de rodapé: _________________________ ¹ SOARES, Magda. Letramento: um tema em três gêneros. Belo Horizonte: Atlântica, 2001. p.18. Sistema Autor-Data: neste sistema, a citação é realizada por meio do sobrenome do autor ou pela instituição responsável, ou ainda pela primeira palavra do título (no caso de a obra não possuir autoria declarada), acompanhado da data de publicação do documento e página da citação, sendo estes separados por vírgula. Exemplo 2: Segundo Rey (2001, p.10), “[...] facilita-se a leitura, faz-se economia de espaço e de trabalho tipográfico. ”
  • 17.
    18 2.2 Tipos decitações Direta Indireta Citação de citação 2.2.1 Citação direta A citação direta é a transcrição fiel de parte de um conteúdo de uma obra, ou seja, durante a elaboração de um trabalho acadêmico, por exemplo, foi necessário consultar um autor específico e, para o seu trabalho, alguma frase foi importante. Nesse caso, você vai copiá-la, mas vai citá-la. Por ser a transcrição exata de uma frase/parágrafo de um texto, a frase/parágrafo em questão será apresentada entre aspas duplas, podendo assumir duas formas: 1. Referenciando e citando: a citação a seguir foi feita como sendo um parágrafo do texto. Assim, o sobrenome do autor deve ser digitado normalmente, com a primeira letra em maiúscula e as demais em minúsculo, seguido do ano e página em que o texto se encontra, sendo estas informações apresentadas entre parênteses. Exemplo: Segundo Vaz (2008, p. 63) “não saber usar a internet em um futuro próximo será como não saber abrir um livro ou acender um fogão, não sabermos algo que nos permita viver a cidadania na sua completitude”. 2. Citando e referenciando: a chamada pelo nome do autor, quando feita no final da citação, deve apresentar-se entre parênteses, contendo o sobrenome do autor em letra maiúscula, seguido pelo ano de publicação e página em que o texto se encontra. Exemplo: “Não saber usar a internet em um futuro próximo será como não saber abrir um livro ou acender um fogão, não sabermos algo que nos permita viver a cidadania na sua completitude” (VAZ, 2008, p. 63).
  • 18.
    19 2.2.2 Destaque emcitações Como você pode ver, a citação direta é a cópia exata de um texto. Caso o documento original contenha algum tipo de grifo, como uma palavra em negrito, em itálico ou sublinhada, a sua citação deve ter esse tipo de grafia, acrescentada com a observação “grifo do autor”. Exemplo: “Uma das referências mais conhecidas a respeito do conceito de padrão de projeto é o livro A Timeless Way of Building, escrito em 1979 pelo arquiteto Christopher Alexander” (KOSCIANSKI; SOARES, 2007, p. 289, grifo do autor). Esse mesmo tipo de observação aplica-se quando, por exemplo, você tiver feito algum grifo na citação, para enfatizar uma palavra ou frase. No caso, deve-se acrescentar a expressão “grifo nosso”, indicando que o presente autor (você) fez a alteração. Exemplo: “O termo defeito no PSP refere-se a tudo que esteja errado em um software, como erros na arquitetura, na representação de diagramas, problemas em algoritmos etc.” (KOSCIANSKI; SOARES, 2007, p. 123, grifo nosso). 2.2.3 Acréscimo, ênfase e dúvida Acréscimos e/ou comentários, quando necessários à compreensão de algo dentro da citação, aparecem entre colchetes [ ] ou entre ( ) parênteses. Exemplo: Assim como a psicanálise empresta seus conceitos [para auxiliar] a biblioteconomia a desvendar caminhos [...]. (MENDES; CRUZ; CURTY, 2005, p.18) Para indicar que houve espanto, admiração, usamos [!], após a palavra/expressão que queremos enfatizar. Para indicar que houve dúvida na citação, usamos [?], após a palavra/expressão que parece ser duvidosa.
  • 19.
    20 2.2.3.1 Citação diretacom mais de três linhas As citações com mais de três linhas devem ter um tipo de destaque diferente: é necessário reduzir o tamanho da fonte para 10 e é preciso aplicar um recuo de 4cm em relação à margem esquerda — selecione o texto e movimente os marcadores, localizado na régua do Word até o número 4, assim, todo o seu texto ficará com o recuo exigido pelas normas. Ao final, a citação com mais de três linhas terá a seguinte apresentação — observe que ela não tem aspas: 2.2.4 Omissão (Frase muito grande para citação) Imagine um parágrafo com 10 linhas, sendo que apenas a primeira e a última linha interessam a você. Nesse caso, você vai usar uma supressão, que é a inclusão de um sinal de colchetes com reticências, exatamente como esse [...], indicando que um trecho do texto não foi usado, veja um exemplo: “As propostas de melhorias de processo e tecnologia são coletadas e analisadas [...] com base nos resultados de projetos-piloto” (KOSCIANSKI; SOARES, 2007, p. 153). 2.2.5 Citação indireta (paráfrase) Depois de ler um artigo, você chegou a uma conclusão semelhante a do autor consultado. Mas por algum motivo pessoal, você não tem interesse em usar as mesmas palavras e exatamente a mesma estrutura que encontrou no artigo em questão. Nesse caso, você fará uma citação indireta, já que o seu texto teve como base uma obra consultada.
  • 20.
    21 Seguindo o mesmoformato de apresentação da citação direta, a indireta também deve conter o autor da frase citada, bem como o ano da publicação do artigo/livro, não havendo necessidade de indicação da página. As aspas também não devem ser usadas na citação indireta. Exemplos: Lancaster (1993) aponta como um aspecto importante na recuperação das informações é a extensão dos conteúdos a serem indexados. Um aspecto importante na recuperação das informações é a extensão dos conteúdos a serem indexados (LANCASTER, 1993). 2.2.6 Citação de Citação É a transcrição direta ou indireta de um texto em que não se teve acesso ao original, ou seja, retirada de fonte citada pelo autor da obra consultada. É a citação de um texto que tivemos acesso a partir de outro documento. Nestes casos, deve-se indicar o autor da citação, seguido da data da obra original. A expressão latina “apud”, o nome do autor consultado, a data da obra consultada e a página onde consta a citação. Exemplo de citação de citação (seguindo o modelo direto): “No texto jornalístico é convencional apresentar-se um resumo do acontecimento abordado. Esse resumo pode ser expresso por letras grandes separadas do resto do texto ou na introdução no ‘lead’”. (VAN DIJK, 1983 apud FAGUNDES, 2001, p.160) Exemplo de citação de citação (seguindo o modelo indireto): Segundo Fujita (1999) citada por Fagundes (2001, p. 65) a indexação engloba três fases: 1) análise por meio da leitura do documento, em que serão selecionados os conceitos; 2) síntese, com a elaboração de resumos e 3) a identificação e seleção de termos com auxílio de uma linguagem documentária.
  • 21.
    22 2.2.7 Citações com: 1)Um autor: (MCGREGOR, 1999, p.1) 2) Dois autores: (MORAES; SOUZA, 1997) 3) Três autores: (DUDZIAK; GABRIEL; VILLELA, 2000) Mais de três autores: (BELKIN et al., 2002) Entrada pelo título: (O DESENVOLVIMENTO..., 2002) Entidades: (COMISSÃO DAS COMUNIDADES EUROPÉIAS, 2002) 2.2.8 Expressões latinas usadas em citações 2.2.8.1 Usadas no texto e em notas de rodapé 1. Apud (= citado por, segundo) - Usamos quando não nos é possível o acesso à obra original, mas encontramos referências dela na obra de outro autor ao qual tivemos acesso. Apud é a única expressão latina que pode ser usada tanto no texto quanto em notas de rodapé. • No texto: Segundo Enok (1990, apud MENEZES, 2001, p. 33): "A dimensão biográfica do romance, não se esgota nos conflitos psicológicos”. • Em rodapé: _______________________________ ¹ Enok ,1990, apud MENEZES, 2001, p. 33. ² EVANS, 1987, apud SAGE, 1992, p. 2-3. 2.2.8.2 Usadas somente em notas de rodapé 1. Idem ou Id. (= do mesmo autor) - indica o mesmo autor da obra citada pouco antes. Assim, a citação só pode ser feita na mesma página ou folha da anterior: _______________________ ¹ CASCUDO, Luís da Câmara. Contos tradicionais do Brasil. Rio de Janeiro: Ediouro, 1985. ² Idem. Dicionário do folclore brasileiro. Rio de Janeiro: INL, 1954. 2. Ibidem ou Ibid. (mesma obra) - indica que a citação pertence à mesma obra citada anteriormente. Use quando fizer várias citações de uma mesma obra, variando
  • 22.
    23 apenas a paginação.Aqui também a citação só pode ser feita na mesma página ou folha da citação anterior: _______________________ ¹ CASCUDO, Luís da Câmara. Contos tradicionais do Brasil. Rio de Janeiro: Ediouro, 1985.p.106-107 ² CASCUDO, Luís da Câmara, Ibidem, p.117 ³ Idem, Ibidem, p.136 3. Opus citatum ou op. cit. (obra citada) - indica que a citação é referente a uma obra já citada na mesma página ou folha, porém não imediatamente posterior a essa citação. Também só pode ser feita na mesma página ou folha da citação a que se refere: __________________________ ¹ MAGALHÃES, Basílio de. O folclore no Brasil. Rio de Janeiro: Imprensa Nacional, 1939. ² CASCUDO, Luís da Câmara. Contos tradicionais do Brasil. Rio de Janeiro: Ediouro, 1985. p. 106 - 107 ³ MAGALHÃES, op. Cit., pp.119-125 Fonte: texto elaborado a partir de diversos livros e sites sobre Metodologia Científica. Disponível em: <http://www.tecmundo.com.br/tutorial/834-aprenda-a-usar-as-normas- da-abnt-citacao-2-de-4-.htm> Acesso em: 30 mar. 2014. 2.3 Atividades Exercícios 1) Relacione o (s) tipo (s) de citação (s) e suas características. 1- Citação Direta Curta 2- Citação Direta Longa 3- Citação Indireta 4- Citação de citação a) ( ) As citações de até 3 linhas, deverão ser apresentadas no texto entre aspas; b) ( ) As citações com mais de 3 linhas, deverão ser apresentadas separadas do texto, por um espaço/recuo de 4 cm; c) ( ) Reproduz-se a ideia do autor consultado sem, contudo, transcrevê-la literalmente; d) ( ) Nas citações, a referência ao autor poderá estar no texto ou ao final da citação, neste caso, usa-se o sobrenome do autor entre parênteses e em letras maiúsculas. Deverá ser colocado o ano de publicação da obra e o número de página; e) ( ) A citação deverá ser feita em espaço simples de entrelinhas, fonte tamanho 10, com recuo de 4 cm da margem esquerda. Ao final da transcrição, faz-se a citação; f) ( ) Neste tipo de citação, a colocação de aspas e número da página não são necessários, todavia, citar a fonte é indispensável; g) ( ) A expressão latina apud que significa: citado por, conforme, segundo é utilizada quando se faz referência a uma fonte secundária;
  • 23.
    24 2) Assinale ascaracterísticas das citações a seguir de acordo com a NBR 10520, 2002. a) O primeiro autor a abordar este tema foi Aguilar (1976), num estudo sobre as formas pelas quais os gestores obtêm informações relevantes sobre os eventos que acontecem no ambiente geral da empresa. ( ) Citação de citação ( ) Citação longa ( ) Citação curta ( ) Paráfrase ( ) Citação direta ( ) Omissão ( ) Destaque ( ) Acréscimo ( ) Citação indireta b) “A investigação levada a cabo até hoje nesta área demonstra que a importância, que a análise estratégica externa tem para as empresas, pode ser inferida pela forma como as atividades de análise são integradas no processo de planejamento estratégico” (COSTA, 1997, p. 3, grifo do autor). ( ) Citação de citação ( ) Citação longa ( ) Citação curta ( ) Paráfrase ( ) Citação direta ( ) Omissão ( ) Destaque ( ) Acréscimo ( ) Citação indireta c) De acordo com a NBR 10520 (2002, p.1): As citações retiradas do texto original poderão ser de dois tipos: parafraseadas, ou diretas. A citação direta consiste na transcrição fiel do texto do próprio autor, que, caso seja inferior a três linhas do texto, aparecerá entre aspas no corpo do documento. Caso a citação exceda as três linhas do texto, será destacada e em letra de fonte menor (tamanho 10). ( ) Citação de citação ( ) Citação longa ( ) Citação curta ( ) Paráfrase ( ) Citação direta ( ) Omissão ( ) Destaque ( ) Acréscimo ( ) Citação indireta d) De fato, e conforme Costa (1997, p.3) argumenta, “[...] à medida que as empresas crescem em tamanho e complexidade, as suas necessidades de planejamento estratégico formal aumentam.” ( ) Citação de citação ( ) Citação longa ( ) Citação curta ( ) Paráfrase ( ) Citação direta ( ) Omissão ( ) Destaque ( ) Acréscimo ( ) Citação indireta e) Segundo Freire (1994, p. 161), “[...] transformar ciência em conhecimento usado apresenta implicações epistemológicas porque permite meios mais ricos de pensar sobre o conhecimento [...]”. ( ) Citação de citação ( ) Citação longa ( ) Citação curta ( ) Paráfrase ( ) Citação direta ( ) Omissão ( ) Destaque ( ) Acréscimo ( ) Citação indireta f) De acordo com Costa et al. (1997), para que se possam tomar decisões estratégicas informadas, é necessário que os gestores estejam bem documentados sobre o seu ambiente de negócios. ( ) Citação de citação ( ) Citação longa ( ) Citação curta ( ) Paráfrase ( ) Citação direta ( ) Omissão ( ) Destaque ( ) Acréscimo ( ) Citação indireta g) “[...] para que não tenha lugar à produção de degenerados, quer físicos, quer morais [verdadeiras ameaças à sociedade]” (CANDIDO, 1989, p.182, grifo do autor). ( ) Citação de citação ( ) Citação longa ( ) Citação curta ( ) Paráfrase ( ) Citação direta ( ) Omissão ( ) Destaque ( ) Acréscimo ( ) Citação indireta
  • 24.
    25 h) Segundo DeSordi (1995) devemos considerar o conceito de qualidade de ensino como algo impregnado de conteúdo ideológico. Sendo que a escola deve explicar de que qualidade está falando no planejamento de seus métodos de ensino. ( ) Citação de citação ( ) Citação longa ( ) Citação curta ( ) Paráfrase ( ) Citação direta ( ) Omissão ( ) Destaque ( ) Acréscimo ( ) Citação indireta i) O conhecimento destes eventos permite aos gestores a identificação das principais tendências na sua área de negócios, podendo orientar as ações das suas empresas de forma consonante. Com base nos resultados deste estudo, Aguilar (1967, p.7) definiu análise estratégica externa como: “A recolha e análise de informação sobre eventos no ambiente empresarial externo, cujo conhecimento assistirá os gestores na sua tarefa de programar e conduzir o futuro da empresa. ” ( ) Citação de citação ( ) Citação longa ( ) Citação curta ( ) Paráfrase ( ) Citação direta ( ) Omissão ( ) Destaque ( ) Acréscimo ( ) Citação indireta j) Segundo França et al. (1996, p.128) “as citações são trechos transcritos ou informações retiradas das publicações para a realização do trabalho.” ( ) Citação de citação ( ) Citação longa ( ) Citação curta ( ) Paráfrase ( ) Citação direta ( ) Omissão ( ) Destaque ( ) Acréscimo ( ) Citação indireta k) A indústria de informação, isoladamente, não produz conhecimento. Produz estoques de informação organizada para o uso imediato ou futuro, ou, o que é pior, a criação voluntária no Brasil de uma base importante para sustentar a indústria transnacional de indústria da informação em ciência e tecnologia, na qual o profissional é formado no país para funcionar como um mero executor de normas e regulamentos, sem, no entanto, tê-los criado (BARRETO, 1990 apud SOUZA, 1991, p.183). ( ) Citação de citação ( ) Citação longa ( ) Citação curta ( ) Paráfrase ( ) Citação direta ( ) Omissão ( ) Destaque ( ) Acréscimo ( ) Citação indireta l) É neste cenário, que “[...] a AIDS nos mostra a extensão que uma doença pode tomar no espaço público. Ela coloca em evidência de maneira brilhante a articulação do biológico, do político, e do social.” (HERZLICH; PIERRET, 1992, p.7). ( ) Citação de citação ( ) Citação longa ( ) Citação curta ( ) Paráfrase ( ) Citação direta ( ) Omissão ( ) Destaque ( ) Acréscimo ( ) Citação indireta m) O objetivo da pesquisa era esclarecer os caminhos e as etapas por meio dos quais essa realidade se construiu. Dentre os diversos aspectos sublinhados pelas autoras, vale ressaltar que: [...] para compreender o desencadeamento da abundante retórica que fez com que a AIDS se construísse como ‘fenômeno social’, tem-se frequentemente atribuído o principal papel à própria natureza dos grupos mais atingidos e aos mecanismos de transmissão. Foi construído então o discurso doravante estereotipado, sobre sexo, o sangue e a morte [...]. (HERZLICH; PIERRET, 1992, p.30). ( ) Citação de citação ( ) Citação longa ( ) Citação curta ( ) Paráfrase ( ) Citação direta ( ) Omissão ( ) Destaque ( ) Acréscimo ( ) Citação indireta
  • 25.
    26 n) A culturaorganizacional pode ser identificada e aprendida através de seus elementos básicos tais como: valores, crenças, rituais, estórias e mitos, tabus e normas. Existem diferentes visões e compreensões com relação à cultura organizacional. O mesmo se dá em função das diferentes construções teóricas serem resultantes de opções de diferentes pesquisadores, opções estas que recortam a realidade detendo-se em aspectos específicos (FREITAS, 1989). ( ) Citação de citação ( ) Citação longa ( ) Citação curta ( ) Paráfrase ( ) Citação direta ( ) Omissão ( ) Destaque ( ) Acréscimo ( ) Citação indireta
  • 26.
    27 3 CAPÍTULO 3.1 Referências Aelaboração das referências bibliográficas é normatizada pela NBR 6023:2002 da Associação Brasileira de Normas Técnicas (ABNT). A referência deve ser exata, precisa e completa. Trata-se de um conjunto de elementos descritivos, retirados de um documento, que permitem sua identificação individual. Consideram-se referências apenas as fontes que efetivamente foram utilizadas para a elaboração do trabalho. ATENÇÃO: A referência pode constar em nota de rodapé, em final de capítulo, em uma lista de referências. A lista de referências bibliográficas deve ter as seguintes características: _ Devem ser listadas em ordem alfabética. – Alinhada somente à esquerda. – Em espaço simples entre si, mas separadas por espaço duplo. – No caso de referências em notas de rodapé, não deve haver espaço entre as referências. Uma referência bibliográfica é constituída de alguns elementos essenciais, isto é, dados indispensáveis para a identificação do documento referenciado. São eles: Elementos obrigatórios: – autor – título seguido do subtítulo (se houver) – edição – local (cidade) – editora – data (ano de publicação)
  • 27.
    28 3.2 Observações 3.2.1 Nomedo autor SOBRENOME, Nome. (sobrenome em maiúsculo, seguido do nome em minúsculo, com iniciais em maiúscula, podendo este ser abreviado). Título: Em negrito. Subtítulo: Precedido de: (dois pontos) sem grifo, ou seja, sem itálico, negrito nem sublinhado. Edição: Usam-se números arábicos, para indicar da segunda edição em diante. Local: Nome da cidade, sem abreviatura. Editora: Precedida de: (dois pontos). Data: Ano da publicação, com algarismos arábicos. Vamos aos exemplos. 3.2.1.1 Com até três autores: a) Um autor: Exemplo: GIL, Antônio Carlos. Como elaborar projetos de pesquisa. 4. ed. São Paulo: Atlas, 2002.
  • 28.
    29 b) Dois autores: Exemplo: MARCONI,Marina de Andrade; LAKATOS, Eva Maria. Técnicas de Pesquisa: planejamento e execução de pesquisas, amostragens e técnicas de pesquisas, elaboração, análise e interpretação de dados. 6. ed. São Paulo: Atlas, 2007. c) Três autores: Exemplo: CERVO, Amado Luiz; BERVIAN, Pedro Alcino; SILVA, Roberto da. Metodologia Científica. 6. ed. São Paulo: Pearson Prentice Hall, 2007. d) Mais de três autores: Exemplo: CARVALHO, Alex Moreira et al. Aprendendo metodologia científica: uma orientação para os alunos de graduação. São Paulo: O Nome da Rosa, 2000. Nesse caso os outros autores são: Eleni Moreno, Francisco Rogério de O. Bonato, Ivone Pereira da Silva. Eles não aparecem nas referências. 3.2.1.2 Com organizador ou coordenador: É comum livros em forma de coletânea de artigos de vários autores, organizados por algum autor específico. Nesse caso, indica-se o organizador. Exemplo: JOLY, Maria Cristina Rodrigues Azevedo (Org.). A Tecnologia no Ensino: Implicações para a aprendizagem. São Paulo: Casa do Psicólogo, 2002. 3.2.1.3 Livro cujo autor é uma entidade Quando uma entidade coletiva assume integral responsabilidade por um trabalho, ela é tratada como um autor. Exemplo: CENTRO DE ORGANIZAÇÃO DA MEMÓRIA SÓCIO-CULTURAL DO OESTE. Para uma história do oeste catarinense: 10 anos de CEOM. Chapéu: UNOESC, 1995.
  • 29.
    30 3.2.1.4 Com capítulode livro: a) Autoria diferente da autoria do livro no todo AUTOR. título do capítulo + In: + Referência completa da obra + Indicação das páginas do capítulo ou Numeração do capítulo Exemplo: MARINHO, Simão Pedro. Tecnologia, educação contemporânea e desafios ao professor. In: JOLY, Maria Cristina Rodrigues Azevedo (Org.). A Tecnologia no Ensino: Implicações para a aprendizagem. São Paulo: Casa do Psicólogo, 2002. Cap. 2. Obs: Nesse caso. É o título do livro que vai em negrito, e não o título do capítulo. b) Autoria igual à autoria da obra no todo Exemplo: GADOTI, Moacir. A Paixão de Conhecer o Mundo. In: ______. Pensamento Pedagógico Brasileiro. São Paulo: Atlas, 1987. p. 58-73. 3.2.1.5 Teses, dissertações e trabalhos acadêmicos SOBRENOME, Prenome. Título: subtítulo. Ano. Nº de folhas. (indicação do tipo de documento), nome do curso ou programa da faculdade, nome da instituição, local. Exemplo: OTT, Margot Bertolucci. Tendências Ideológicas no Ensino de Primeiro Grau. 1983. 214 f. Tese (Doutorado – Programa de Pós-Graduação em Educação), Faculdade de Educação, UFRGS- Universidade Federal do Rio Grande do Sul, Porto Alegre.
  • 30.
    31 3.2.1.6 Material disponívelonline: Quando a obra estiver disponível online, informar ao final: Disponível em: +<endereço eletrônico> + Acesso em: + data. Exemplo: SILVA, Eli Lopes da. Uma experiência de uso de objetos de aprendizagem na educação presencial: ação-pesquisa num curso de sistemas de informação. 2006. Dissertação (Mestrado em Educação) – Pontifícia Universidade Católica de Minas Gerais, Belo Horizonte. Disponível em: <http://www.biblioteca.pucminas.br/teses/Educacao_SilvaEL_1.pdf>. Acesso em: 10 mar. 2010. A NBR 6023 diz que não é recomendável referenciar materiais eletrônicos que possuam curta duração nas redes. 3.2.1.7 Artigo de revista: AUTOR. título+subtítulo. Título da revista, local, volume ou ano (se houver), número ou fascículo, páginas do artigo, mês (abreviado), ano. Exemplo: DÓRIA, Pedro. Privacidade em público. Super Interessante, Rio de Janeiro, n. 228, p.52-57, jul. 2006. 3.2.1.8 Artigo de jornal: SOBRENOME, nome. Título do artigo. Título do jornal, local, dia, mês e ano. Título do caderno, seção, página inicial e final. Exemplo: AZEVEDO, Dermi. Sarney Convida Igrejas Cristãs para Diálogo sobre o Pacto. Folha de São Paulo, São Paulo, 22 out. 1985. Caderno econômico, p. 13.
  • 31.
    32 3.2.1.9 Trabalho apresentadoem evento: AUTOR. título do trabalho. In: nome do evento, numeração (se houver). ano, local. Título (da obra no todo). Local: Editora, ano da publicação. Página inicial e final. Observe que o documento recebe o destaque (negrito). Exemplo: SILVA, Eli Lopes da. Desafios do uso de objetos de aprendizagem: uma pesquisa - ação que aposta na tecnologia e nas interações. In: Seminário Pedagogia em debate, 8., 2008, Curitiba. Anais do VIII Seminário Pedagogia em Debate e III Colóquio Nacional de Formação de Professores. Curitiba: UTP, 2008. p. 91-91. 3.2.1.10 Observações: 1) ALGUMAS CONSIDERAÇÕES SOBRE A AUTORIA Autoria desconhecida Quando não for possível identificar a autoria, a entrada deve ser realizada pelo título, com a primeira palavra em maiúsculo. A norma NBR 6023 afirma que não se deve usar o termo anônimo para representar autoria desconhecida. Exemplo: DIAGNÓSTICO do setor editorial brasileiro. São Paulo: Câmara Brasileira do Livro, 1993. 2) ALGUMAS CONSIDERAÇÕES SOBRE O LOCAL Não é possível determinar a cidade Nesse caso, usa-se a expressão [S.I.] entre colchetes, que significa sine loco (sem local). Exemplo: KRIEGER, Gustavo; NOVAES, Luís Antonio; FARIA, Tales. Todos os sócios do presidente. 3.ed. [S.I.]: Scritta, 1992.
  • 32.
    33 3) ALGUMAS CONSIDERAÇÕESSOBRE A EDITORA a) Não é possível determinar a editora Nesse caso, usa-se a expressão [s.n.] entre colchetes, que significa sine nomine (sem denominação/nome). A expressão é escrita em letras minúsculas. Exemplo: FRANCO, I. Discursos: de outubro de 1992 a agosto de 1993. Brasília, DF: [s.n.], 1993. b) Sem local e sem editora. Nesse caso, usam-se as duas expressões, separadas por dois pontos. [S.I.:s.n.]. Exemplo: GONÇALVES, F.B. A história de Mirador. [S.I.:s.n.], 1993. 4) ALGUMAS CONSIDERAÇÕES SOBRE O ANO a) Um ano ou outro: [ano ou ano] – Ex.: [1970 ou 1971] b) Ano provável: [ano?] – Ex.: [1992?] c) Ano correto, mas não indicado no documento: [ano]. Ex: [1992] d) Ano aproximado: [ca. ano]. – Ex.: [ca. 1992] e) Década certa: [199-] f) Década provável: [199?] Outros documentos A norma apresenta também exemplos de outros materiais que não foram referenciados.
  • 33.
    34 ATIVIDADES: Leia as informaçõesabaixo e, de acordo com a NBR 6.023, de agosto de 2002 da Associação Brasileira de Normas Técnicas (ABNT), elabore as referências. 1)Oitava edição. Marketing contemporâneo. Louis Boone e David Kurtz. 1998. Cidade do Rio de Janeiro. Editora LCT. 2) Cidade São Paulo. Pedro Demo. Editora Atlas. 2000. Metodologia do conhecimento científico. 3) Autor (1) Malcon Anderson Tafner. Autor (2) José Tafner. Autor (3) Julianne Fischer. Editora Juruá. Metodologia do trabalho acadêmico. 2000. 4) Editora Vozes. Maria Cecília de Souza Minayo (Org.). 2001. Petrópolis. Pesquisa Social: teoria, método e criatividade. 18. Ed. 5) Pag. 10-15. Artigo do autor Marcelo José Lopes, cujo título é: Economia e Administração. Organizado por Marcelo José Lopes; Obra: Desenvolvimento Atual; Editora Hucitec; 2000; São Paulo. 6) http://www.gazeta.com.br; autor: Daniel Back. Jornal: A gazeta. Acesso em: 17 de maio 2002. Título: Fundos da internet têm rentabilidade negativa.
  • 34.
    35 7) Editora Cultura.O segredo de Luísa. São Paulo. 1999. Fernando Celso Dolabela. 1ª edição. 8) Dissertação (Mestrado em Linguística) – Autora: Elizabeth Penzlien Tafner. 2004. Título: As formas verbais de futuridade em sessões plenárias: uma abordagem sociofuncionalista. 188 f. Florianópolis. Centro de Comunicação e Expressão. Universidade Federal de Santa Catarina. 9) Título: A formação do líder no novo milênio. São Paulo. LIONS CLUBE INTERNACIONAL. Editora: CNG, 2001. 10) Obra: Criando Frases; Florianópolis; Júlio Salgado; quarta edição; Editora Eko. 1994.
  • 35.
    36 4 CAPITULO 4.1 Estruturados trabalhos acadêmicos Os elementos de um trabalho acadêmico possuem estrutura composta por partes pré-textuais, textuais e pós-textuais, sendo algumas dessas partes consideradas obrigatórias e outras opcionais. Devem obedecer a seguinte ordem: ESTRUTURA ELEMENTO Pré-textuais Capa (obrigatório) Lombada (opcional) Folha de rosto (obrigatório) Errata (opcional) Folha de aprovação (obrigatório) Dedicatória (opcional) Agradecimentos (opcional) Epígrafe (opcional) Resumo em língua portuguesa (obrigatório) Resumo em língua estrangeira (obrigatório) Lista de ilustrações (opcional) Lista de tabelas (opcional) Lista de abreviaturas e siglas (opcional) Lista de símbolos (opcional) Sumário (obrigatório) Textuais Introdução (obrigatório) Desenvolvimento (obrigatório) Conclusão (obrigatório) Pós-textuais Referências (obrigatório) Glossário (opcional) Apêndices (opcional) Anexos (opcional) Índice (opcional)
  • 36.
    37 ESTA É AESTRUTURA DA ABNT PARA TRABAHOS ACADÊMICOS NORMALMENTE SOLICITADA PELAS INSTITUIÇÕES DE ENSINO
  • 37.
    38 OBS: Para ostrabalhos solicitados em sala de aula, os chamados trabalhos disciplinares ou interdisciplinares, por serem mais simples, sugere-se que alguns itens sejam suprimidos. 4.2 Formato (tipo de papel, tamanho de fonte, margens) - Utilizar papel branco - formato A4 (21,0 x 29,7 cm); - Texto cor preta; - Ilustração pode ser colorida; - Fonte tamanho 12 para o texto; - Fonte tamanho 10 para citação longa, nota de rodapé e legenda; - Fontes (Times New Roman ou Arial); - Margens: superior 3cm, inferior 2cm, esquerda 3cm, direita 2cm; - Citação longa (mais de 3 linhas) com recuo de 4 cm; -Primeira linha do parágrafo com recuo de 2 cm a partir da margem esquerda; 4.3 Espacejamento - Espaço 1,5 - todo o texto; - Um espaço de 1,5 separa o texto da citação longa; - Dois espaços de 1,5 - separando cada título das seções e subseções do texto que os precede e os que sucedem; - Espaço simples para - citação longa, nota de rodapé, referências, legendas; - Dois espaços simples - entre uma referência e outra; 4.4 Paginação - As folhas do seu trabalho devem ser numeradas sequencialmente, em algarismos arábicos. A contagem será feita a partir da folha de rosto;
  • 38.
    39 - A numeração,no entanto, deve aparecer somente a partir da primeira folha textual (introdução) e sendo consecutiva até o final do trabalho; - O número da página deve aparecer no canto superior direito da folha; 4.5 Capa: O objetivo da capa é descrever as informações essenciais para a identificação dos trabalhos acadêmicos apresentados na Esucri. - Os elementos essenciais que devem aparecer na capa são: logomarca da instituição, nome da instituição, nome do autor, título, subtítulo (se houver), local do campus ou unidade e ano de entrega. - A capa não é contada. Todas as demais páginas dos elementos pré-textuais são contadas, mas não numeradas. 4.6 Folha de rosto- (obrigatória): A folha de rosto contém informações adicionais às da capa, devendo-se manter coerência entre a duas. Acrescenta-se a natureza de produção, que deverá corresponder a cada tipo de trabalho acadêmico apresentado, citando-se também o nome do orientador. Identifique nos subitens, a seguir, qual a natureza de produção e demais dados que correspondem ao seu trabalho. 4.7 Folha de aprovação (obrigatório) 4.8 Dedicatória (opcional): Página opcional onde o (a) autor (a) presta homenagem ou dedica seu trabalho. Esta folha não recebe título e o projeto gráfico fica a critério do autor.
  • 39.
    40 4.9 Agradecimentos (opcional): Devemser dirigidos às pessoas ou instituições que, realmente contribuíram de maneira relevante à elaboração do trabalho, restringindo-se ao mínimo necessário. Deve receber título, o projeto gráfico fica a critério do autor. 4.10 Epígrafe (opcional): frase, pensamento ou até mesmo versos no qual o autor apresenta citação seguida de autoria relacionada à matéria tratada no corpo do trabalho. 4.11 Resumo na língua vernácula: Deve ser um texto bastante sintético que inclui as ideias principais do trabalho, permitindo que tenha uma visão sucinta do todo, principalmente das questões de maior importância e das conclusões a que se tenha alcançado. O título deve ser centralizado e deve ser redigido em parágrafo único. Em teses e dissertações, apresentar o resumo com, no máximo, 500 palavras e em monografias e outros trabalhos acadêmicos, com 250 palavras. As palavras-chave devem estar logo abaixo do resumo. 4.12 Resumo na língua estrangeira: Versão do resumo para idioma de divulgação internacional. Na ESUCRI, esse item é opcional. 4.13 Lista de ilustrações: Lista de desenhos, gravuras e imagens que acompanham o trabalho. 4.14 Tabelas: Elemento demonstrativo de síntese.
  • 40.
    41 4.15 Abreviatura: Representação deuma palavra por meio de alguma (s) de suas sílabas ou letras. 4.16 Siglas: Reunião das letras iniciais dos vocábulos fundamentais de uma denominação ou título. 4.17 Símbolo: Sinal que substitui o nome de uma coisa ou ação. 4.18 Elementos Textuais 4.18.1 Sumário (obrigatório): Para confecção do sumário, você deve consultar a NBR 6027, da ABNT. Para o sumário não há indicativo numérico, e seu título é centralizado em letras maiúsculas e em negrito. O sumário elenca as seções e outras partes do trabalho, transcritas na mesma ordem e grafia com que aparecem no texto, alinhadas à margem esquerda, em espaço 1,5 sucedidas pelo número da página correspondente à ordem no texto. O texto pode ser subdividido em várias seções e subseções, mas, no sumário, a apresentação deve limitar-se até a seção quinária. As seções são destacadas da seguinte forma: a) SEÇÃO PRIMÁRIA: todas as letras maiúsculas e em negrito; b) SEÇÃO SECUNDÁRIA: todas as letras maiúsculas (sem negrito); c) Seção terciária: apenas a primeira letra maiúscula (salvo nomes próprios), em negrito; d) Seção quaternária: apenas a primeira letra maiúscula (salvo nomes próprios) e sem negrito;
  • 41.
    42 e) Seção quinária:apenas a primeira letra maiúscula (salvo nomes próprios), em itálico. As REFERÊNCIAS, GLOSSÁRIO, APÊNDICE(S), ANEXO(S) e ÍNDICE(S): são elementos pós-textuais, que não possuem número de seção e têm seus títulos digitados em maiúsculas e em negrito. 4.18.2 Introdução É a apresentação do trabalho, ou seja, o texto inicial que descreve, de forma clara e sucinta, o assunto abordado. A palavra introdução apresenta-se, precedida por indicativo numérico, alinhada à esquerda, em letras maiúsculas e negrito. O texto tem alinhamento justificado e espacejamento entrelinhas de 1,5. A partir da página inicial da introdução, todas as páginas devem ser numeradas inclusive referências, anexos etc., A introdução é a parte inicial do texto, na qual devem constar a formulação e delimitação do assunto tratado, bem como os objetivos da pesquisa. Tem por finalidade fornecer ao leitor os antecedentes que justificam o trabalho, assim como enfocar o assunto a ser abordado. REFORÇANDO: Tem por finalidade apresentar o assunto que o trabalho abordará. Deve ser escrita de forma clara e objetiva, sem definições concretas e baseadas na pesquisa. A introdução deve apresentar o objetivo que se pretende obter com o trabalho e também as razões para a elaboração de tal. Deve chamar a atenção do leitor sem indicar, revelar resultados e sem discuti- -los. A introdução normalmente é dividida nos seguintes parágrafos: 1º parágrafo: Delimitação do assunto abordado. 2º parágrafo: Objetivo(s) do trabalho (meta(s) a ser atingida) 3º parágrafo: Justificativa do trabalho (Exalta a importância do assunto a ser estudado) 4º/5º/6º parágrafo (s): resumo do que será apresentado nos capítulos
  • 42.
    43 Ex. “ESTA PERSQUISAFOI REALIZADA A FIM DE... PARA TANTO, APRESENTA...” “AS ORIENTAÇÕES REPRESENTADAS NESTE TRABALHO ESPECIFICAM (verbo adequado ao objetivo do trabalho). É EVIDENTE / PERCEBE-SE / CONSTATA-SE QUE ... (JUSTIFICATIVA) POR ISSO, ... (INFORMAÇÕES DO TRABALHO)” 4.18.3 Desenvolvimento Parte principal do texto, que contém a exposição ordenada e pormenorizada do assunto. Pode ser dividida em seções e subseções, que variam em função do tema e da abordagem do método. Deve-se iniciar pelos títulos mais importantes do plano e subdividir cada um segundo o material disponível, em itens, subitens. O uso de gráficos, tabelas, fotografias, ilustrações, entre outros, são recursos utilizados para fundamentar, expressar variações, sintetizar dados e ilustrar o conteúdo do trabalho. 4.18.4 Conclusão Parte final do trabalho, na qual serão evidenciados os resultados obtidos na realização, comprovando, ou não, o alcance dos objetivos. A palavra conclusão é apresentada, precedida por indicativo numérico, alinhada à esquerda, letras maiúsculas e negrito. O texto tem alinhamento justificado e espacejamento entrelinhas de 1,5. DICAS: (Não usar redundâncias ou clichês: “Concluímos que...” “Hoje em dia...” “Eu acho que...” “Na minha opinião...”) Use conjunções, pronomes e preposições para dar coesão ao texto “A PARTIR DO... CONSTATA-SE QUE... “ ... PORTANTO ...” “ ... À MEDIDA QUE...” “A FIM DE QUE..”
  • 43.
    44 4.18.5 Referências (obrigatório): Conjuntosde elementos que permitem a identificação, no todo ou em parte, de documentos impressos ou registrados em diversos tipos de materiais que foram mencionados explicitamente no decorrer do trabalho. Não deve constar nas referências elementos que não foram citados no texto. As referências deverão ser apresentadas em lista ordenada alfabeticamente por autor (sistema autor-data), usar espaçamento entre linhas simples e entre as referências, duplo espaço e alinhados à esquerda. O título deve ser centralizado e sem indicativo numérico. 4.18.6 Glossário: É a explicação dos termos técnicos, verbetes ou expressões que constem do texto. Sua colocação é opcional. Considerado elemento opcional que deve ser elaborado em ordem alfabética. 4.18.7 Apêndice: Texto ou documento formado pelo próprio autor, a fim de complementar sua argumentação. 4.18.8 Anexo: Texto ou documento não elaborado pelo autor, que serve de fundamentação, comprovação e ilustração. 4.18.9 Índice: Lista de palavras ou frases, ordenadas segundo determinado critério, que localiza e remete para as informações contidas no texto.
  • 44.
    45 5 REFERÊNCIAS ASSOCIAÇÃO BRASILEIRADE NORMAS TÉCNICAS. NBR 12520: informação e documentação: citações em documentos: apresentação. Rio de Janeiro, 2002. _______. NBR 6023: informação e documentação: referências: elaboração. Rio de Janeiro, 2002. CERVO, Amado Luiz; BERVIAN, Pedro Alcino. Metodologia científica. São Paulo: Prentice Hall, 2002. GIL, Antônio Carlos. Como elaborar projetos de pesquisa. 4. ed. São Paulo: Atlas, 2002. LAKATOS, Eva Maria; MARCONI, Marina de Andrade. Fundamentos da metodologia científica. São Paulo: Atlas, 2003. MEDEIROS, João Bosco. Redação científica: a prática de fichamentos, resumos, resenhas. 6.ed. São Paulo: Atlas, 2004.