Incorporar apresentação
Baixado 12 vezes


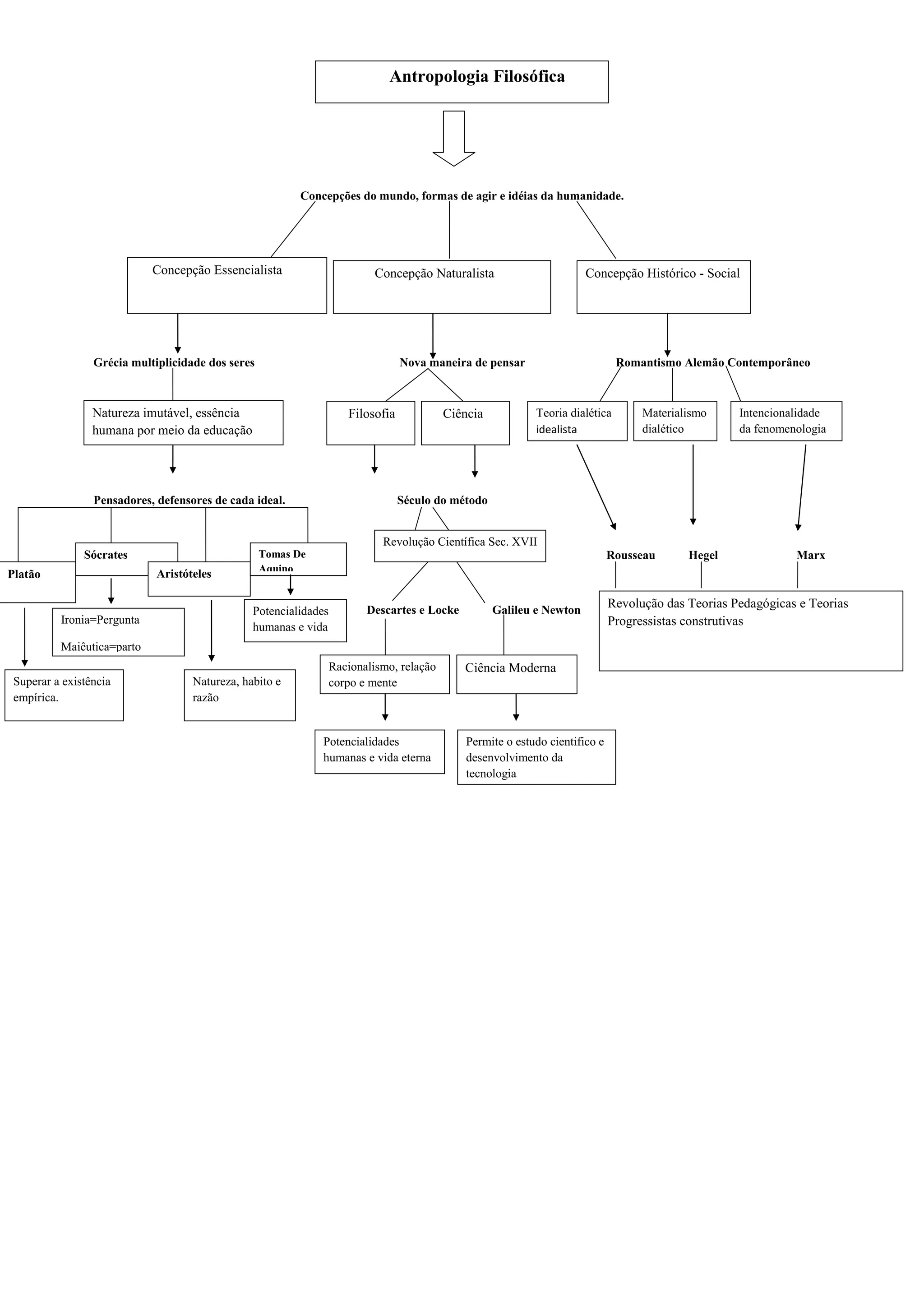
O documento discute concepções do mundo e da humanidade na filosofia e antropologia, incluindo visões essencialista, naturalista e histórico-social, e como pensadores como Platão, Aristóteles, Rousseau, Descartes, Locke, Hegel e Marx contribuíram para essas concepções.
